A PROJECT STUDY

                ON
‘RECRUITMENT AND SELECTION
IN IMS Learning Resources Pvt. Ltd’
OBJECTIVE OF PROJECT

In basic idea behind selecting the topic of “Employee Hiring” is to study how
employees are hired. Today organizations are coming up with the new techniques of
hiring people. Hence to study how the actual process is carried in the organization.


Research methodology

This project aims the finding out and analyzing the hiring process in the organization.


The method of approach adopted for the same, would be as follows:


   1. To wok out the various steps and procedures involved.

   2. To contacts various companies and collect information


   3. To collect the information secondary like magazines, newspapers, internets

Importance and scope

   1. This projects will provide a value insight to student on the topic.

   2. This project will help to get the practical knowledge in employee hiring in the

      organization.

   3. The project will equip me for my future in H. R. M.

Limitation

   1. Organization did not disclose full information.

   2. Data collected in this field are not sufficient.
EXECUTIVE SUMMARY


People form an integral part of the organization. The efficiency and quality of its
people determines the fate of the organization. Hence choice of right people and
placing them at right place becomes essential. Hiring comes at this point of time in
the picture. Hiring is a strategic function for HR department. Recruitment and
selection form the process of hiring the employees. Recruitment is the systematic
process of generating a pool of qualified applicant for organization job. The
process includes the step like HR planning attracting applicant and screening them.
This step is affected by various factors, which can be internal as well as
external. The organization makes use of various methods and sources for this
purpose.


Selection is carried from the screen applicant during the recruitment process. There is
also some specific process is involved. By the way of conducting preliminary
interview and conducting the various test , if required reference check and
further final interview is conducted. During the process there are certain
difficulties and barriers that are to be overcomes.


 Different organization adopts different approaches and techniques for their
employees. To know the practical application of the employees hiring process,
the analysis of IMS Learning Resources Pvt. Ltd. was undertaken.
1. RECRUITMENT


1.1 INTRODUCTION


People are integral part of any organization today. No organization can run
without its human resources. In today’s highly complex and competitive situation,
choice of right person at the right place has far reaching implications for an
organization’s functioning. Employee well selected and well placed would not
only contribute to the efficient running of the organization but offer significant
potential for future replacement. This hiring is an important function. The process
of hiring begins with human resource planning (HRP) which helps to determine
the number and type of people on organization needs. Job analysis and job design
enables to specify the task and duties of hobs and qualification expected from
prospective job HRP, job analysis, hob design helps to identify the kind of people
required in an organization and hence hiring. It should be noted that hiring is an
ongoing process and not confined to formative stages of an organization.
Employees leave the organization in search of greener pastures, some retire and
some die in the saddle. More importantly an enterprises grows, diversifies, take
over the other units all necessitating hiring of new men and women. In fact the
hiring function stops only when the organization ceases to exist.


Hiring involves two board activities:-
i)     Recruitment
ii)      Selection




                                         1
RECRUITMENT

The word ‘recruitment’ has many meaning and plays an important role. Employees
leave the organization in search of greener pastures- some retire some die in saddle.
The most important thing is that enterprise grows, diversifies, and takes over other
units-all necessitating hiring of new men and women. In fact recruitment functions
stop only when the organization ceases to exist. To understand recruitment in simple
terms it is understood as process of searching for obtaining applications of job from
among from whom the right people can be selected. To define recruitment we can
define it formally as it is a process of finding and attracting capable applicants for
employment. The process begins when new recruit are sought and ends when their
application are submitted. The result is a pool of applicants from which new
employees are selected. Theoretically, recruitment process is said to end with receipt
of application in practice the activity extends to the screening applicants as to
eliminate those who are not qualified for job.




                                           2
1.2 PURPOSE AND IMPORTANCE

The general purpose of recruitment is to provide a pool of potentially qualified job
candidates.


Specifically, the purposes are to:


1. Determine the present and future requirement of the organization in conjunction
with its personnel planning and job analysis activities;


2. Increase the job pool of job candidates at minimum cost;


3. Help increase the success rate of the selection process by reducing the number
visibly under qualified or job application;


4. Help reduce the probability that job applicants, once recruited selected, will leave
the organization only after a short period of time;


5. Meet the organizations legal and social obligation regarding the composition of its
workforce;


6. Being identifying and preparing potential job applicants who will be appropriate
candidates;


7. Increase organization individual effectiveness in the short term and long term;


8. Evaluate the effectiveness of various recruiting technique and sources for all types
of job applicants.




                                              3
1.3 FACTORS AFFECTING RECRUITMENT

There are a number of factors that affect recruitment. These are broadly classified into
two categories:


   1. Internal factors

   2. External factors



INTERNAL FACTORS

 The internal factors also called as “endogenous factors” are the factors within the
organization that affect recruiting personnel in the organization.


Some of these are:-


Size of the organization

 The size of the organization affects the recruitment process. Larger organization
finds recruitment less problematic than organization with smaller in size.


Recruiting policy

The recruitment policy of the organization i.e. recruiting from internal sources and
external sources also affect the recruitment process. Generally, recruitment through
internal sources is preferred, because own employees know the organization and they
can well fit in to the organization culture.




                                               4
Image of the organization

Image of the organization is another factor having its influence on the recruitment
process of the organization. Good image of the organization earned by the number of
overt and covert action by management helps attract potential and complete
candidates. Managerial actions like good public relations, rendering public service
like building roads, public parks, hospitals and schools help earn image or goodwill
for organization.    That is why chip companies attract the larger numbers of
application.


Image of the job

 Better remuneration and working conditions are considered the characteristics of
good image of a job. Besides, promotion and carrier development policies of
organization also attract potential candidates.




                                            5
EXTERNAL FACTORS

    Like internal factors, there are some factors external to organization, which have
their influence on recruitment process. Some of these are given below:-


 Demographic factors

    As demographics factors are intimately related to human beings, i.e. employees,
these have profound influence on recruitment process. Demographic factors include
age, sex, Literacy, economics status etc
.
 Labor market

 Labor market condition I.e. supply and demand of labor is of particular importance in
affecting recruitment process. E.g. if the demand for specific skill is high relative to
its supply is more than for particular skill, recruitment will be relatively easier.


Unemployment situation

The rate of unemployment is yet another external factor its influence on the
recruitment process. When the employment rate in an area is high, the recruitment
process tends to simpler. The reason is not difficult to seek. The number of
application is expectedly very high which makes easier to attract the best-qualified
applications. The reserve is also true. With low rate of unemployment, recruiting
process tend to become difficult
.
Labor laws

There are several labor laws and regulations passed by the central and state
governments that govern different type of employment. These cover working
condition, compensation, retirement benefits, safety and health of employee in
industrial undertakings.
                                             6
The child Labour Act,1986; for example prohibits employment of children in certain
employments.
Similarly several other acts such as the Employment Exchange Act,1958; The
Apprentice Act, 1961; the Factory Act,1948; and The Mines Act, 1952 deal with
recruitment.




Legal consideration

Another external factor is legal consideration with regard to employment reservation
of jobs for schedule tribes, and other backward class (OBC) is the popular examples
of such legal consideration. The supreme court of India has given its verdict in favor
of 50 per cent of jobs and seats. This is so in case admission in the educational
institutions also.




                                          7
1.4 INTERNAL SOURCES

Present employees:

Promotions and transfer from among the present employees can be good sources
of recruitment. Promotion implies upgrading of an employee to a higher position
carrying higher status, pay and responsibilities. Promotion from among the
present employees is advantageous because the employees promoted are well
acquainted with the organization culture, they get motivated and it is cheaper also.
Promotion from among the person employees also reduces the requirement of job
training. However, the disadvantage lies in limiting the choice of the few people
and denying hiring of outsiders who may be better qualified and skilled.
Furthermore, promotion from among present employees also results in
inbreeding, which creates frustration among those not promoted. Transfer refers
to shifting an employee from one job to another without any change in the
position/post, status and responsibilities. The need for transfer is felt to provide
employees a broader and carried base, which is considered necessary for
promotion. Job rotation involves transfer of employees from one job to another
job on the lateral basis.


Former employees:

Former employees are another source of applicant for vacancies to be filled up in
the organization. Retired or retrenched employees may be interested to e come
back the company to work on the part time basis. Similarly, some former
employees who had left the organization for any reason, any come back to work.
This source has the advantages of hiring people whose performance is already
known to the organization.




                                       8
Employee referrals:

This is yet another internal source of recruitment. The existing employees refer to
the family members, friends and relatives to the company potential candidates for
the vacancies to be filled up in the organization. This source serves as the most
effective methods of recruiting people in the organizations because refer to those
potential candidates who meet the company requirement known to them from
their own experience. The referred individuals are expected to be similar in type
in the of race and sex, for example, to those who are already working in the
organization



Previous applicant:

This is considered as internal source in the sense that applications from the
potential candidates are already lying with organization. Sometimes the
organization contacts though mail or messengers these applicants to fill up the
vacancies particularly for unskilled or semiskilled jobs.




                                         9
EVALUATION OF INTERNAL SOURCES:

Let us, evaluate the internal source of recruitment. Obviously, it can be done in
terms of its advantage and disadvantage the same are spelled out as follows:

ADVANTAGES:

The advantages of the internal source of recruitment include the following:

Familiarity with own employees:
  The organization has more knowledge and familiarity with the strengths and
weaknesses of its own employees than of strange on unknown outsiders.

Better use of the talent:

The policy of internal recruitment also provides an opportunity to the organization
to make a better use of talents internally available and to develop them further and
further.

Economical recruitment:

In case of internal recruitment, the organization does not need to spend much
money, time and effort to locate and attract the potential candidates. Thus,
internal recruitment proves to be economical, or say, inexpensive.

Improves morale:

This method makes employees sure that they would be preferred over the
outsiders as and when they filled up in the organization vacancies.

A motivator:

The promotion through internal recruitment serves as a source of motivation for
the employees to improve their carrier and income. The employees feel that
organization feel that organization is a place where they can build up their life-
long career. Besides, internal recruitment also serves as a means of attracting and
retaining employees in the organization.
                                        10
DISADVANTAGES:

The main drawback associated with the internal recruitment is as follows:

Limited choice:

Internal recruitment limits its choice to the talents available within the
organization. Thus, it denies the tapping of talents available in the vast labor
market outside the organization. Moreover, internal recruitment serves as a means
for “inbreeding”, which is never healthy for the future organizations.


Discourage competition:

In this system, the internal candidates are protected from competition by not
giving opportunity to otherwise competent candidates from outside the
organization. This in turn, develops a tendency among the employees to take the
promotion without showing        extra performance.

Stagnation of skills:

With the feeling that internal candidates will surely get promoted, their skill in the
 long run may become stagnant or obsolete. If so, productivity and sufficiency of
 the organization, in turn, decreases.


 Creates conflicts:

Conflicts and controversies surface among the internal candidates, whether or not
they deserve promotion.




                                         11
1.5 EXTERNAL SOURCES

External sources of recruitment lie outside the organization. These outnumber
internal sources. The main ones are listed as follows:


Employment exchanges:

The national commission labor (1969) observed in its report that in the pre-
independence era, the main source of labor war rural areas surrounding the
industries. Immediately after independence, national employment services were
established to bring employer and job seeker together. In response to it, the
compulsory notification of vacancies act of 1959 (Commonly called employment
exchange act) was instituted which become operative in 1960.the main functions
of these employment exchanges with the branches in most cities are registration
of job seeker and tier placement in the notified vacancies. It is obligatory for
employer to inform about the outcome of selection within 15 days to the
employment exchange. Employment exchange is particularly useful in recruiting
blue-collar, white- collar and technical workers.



Employment agencies:

In addition to the government agencies, there are number of private agencies that
register candidates for employment and furnish a list of suitable candidates from
the data bank as and when sought by the prospective employer. Generally, these
agencies select personnel for supervisory and the higher levels. The main function
of these agencies is to invite application and short-list the suitable candidates for
the organization. Of course, the representative of the organization takes the final
decision on selection. The employer organizations derive several advantages
through this source. The time saved in this method can be better utilized
elsewhere by the organization. As the organizational identity remains unknown to
the job speakers, it, thus, avoid receiving letters and attempts to influence.



                                          12
Advertisement:

   This method of recruitment can be used for jobs like clerical, technical, and
managerial. The higher the position in the organization, the more specialized the
skills or the shorter the supply of that resources in the labour market, the more
widely dispersed the advertisement are likely to be. For instance, the search for a
top executive might include advertisements in a national daily like the Hindu.
Some employers/companies advertise their post by giving them post box number
of the name of some recruiting agency. This is done to particular keep own
identity secret to avoid unnecessary correspondence with the applicants. However
the disadvantage of these blind advertisement, i.e., post box number is that the
potential job seekers are the hesitant without unknowing the image of the
organization, on the one hand, and the bad image/ reputation that the blind
advertisement have received because of the organizations that placed such
advertisements without position lying vacant just to know supply of labor/
workers in the labor market, on the other. While preparing advertisement, a lot of
care has to be taken to make it clear and to the point. It must ensure that some
self-selection among applicant take place and only qualified applicant responds
the advertisement copy should be prepared by using a four-point guide called
AIDA . The letters in the acronym denote that advertisement should attract
Attention, gain Interest, arouse a Desire and result in action.


However, not many organizations mention complete detail about job
positions in there advertisement. What happened is that ambiguously worded
and broad-based advertisements may generate a lot irrelevant application,
which would, by necessity, increasing the cost of processing them.




                                       13
Professional Associations

Very often, recruitment for certain professional and technical positions is made
through   professionals   association   also called   ‘Headhunters’.   Institute   of
Engineers, All India Management Association, etc., provide placement service
to the members. The professional associations prepare either list of jobseekers
or publish or sponsor journal or magazines containing advertisements for
their member. It is particularly useful for attracting highly skilled and
professional personnel. However, in India, this is not a very common
practice and those few provide such kind service have not been able to
generating a large number of application.


Campus Recruitment

This is another source of recruitment. Though campus recruitment is a common
phenomenon particularly in the American organizations, it has made rather
recently. Of late, some organizations such as HLL, HCL, L&T, Citibank,
Cadbury ANZ Grind lays, etc., in India have started visiting educational and
training institute/ campuses for recruitment purposes. Many Institutes have
regular placement cells / offices to serve liaison between the employer and the
students. Tezpur Central University has one Deputy Director (Training and
Placement) for purpose of campus recruitment and placement.




The method of campus recruitment offers certain advantages to the employer
organizations. First, the most of the candidates are available at one place;
second, the interviews are arranged at short notice; third, the teaching is also
met; fourth, it gives them opportunity to sell the organization to a large
students body who would be graduating subsequently. The disadvantages of this
of recruitment are that organizations have to limit their selection to only
“entry’’ positions and they interview the candidates who have similar
education and experience, if at all.
                                         14
Deputation


Another source of recruitment is deputation I.e., sending an employees to
another organization for the short duration of two to three years. This method of
recruitment is practice in a pretty manner, in the Government department and
public sector organization does not have to incurred the initial cast of induction
and training.    However, the disadvantages of this of deputation is that
deputation period of two/three year is not enough for the deputed employee to
provide employee to prove his/her mettle, on the one hand, and develop
commitment with organization to become part of it, on the other.




Word-of-mouth:


Some organizations in India also practice the “word-of-mouth’’ method of
recruitment. In this method , the word is passed around the vacancies or
opening in the organization. Another from of word-of-mouth method of “employee-
pinching’’ i.e., the employee working
In another organization is offered by the rival organization. This      method     is
economic, in terms of both time and money. Some of the organization maintain a
file applications and sent a bio-data by a job seeker. These serve as a very handy
as when there is vacancy in the organization. The advantage of this method is no cost
involved in recruitment. However, the disadvantages of this method of recruitment
are non- availability of the candidates when needed choice of candidates is
restricted to a too small number.




                                         15
Raiding or Poaching:


This is another sources of recruitment whereby the rival firm by offering terms
and conditions, try to attract qualified employees to join the. This raiding is a
common feature in the Indian organizations. For instance, service executive of HMT
left to join Titan Watch Company, so also exodus of pilot from Indian Airlines to
join the private air taxi operator. In fact, raiding has become challenge for the human
resource manager.


Besides these, walk - ins, contractors, radio and television, acquisitions and
merger, etc., art some other sources of recruitment used by organization.




                                          16
EVALUATION OF EXTERNAL SOURCES:

Like the internal source of recruitment, external sources are mixed of advantages and
disadvantages
ADVANTAGES:-

Open process

Being a more open process, it is likely to attract a large number of
applicants/application. The, in turn, widens it option of selection.


Availability of Talented Candidates:-

With the large pool of applicants, it becomes possible for organization to have
talented candidates from the outside. Thus, it introduces new blood in the
organization.

Opportunity to Select the Best Candidate;
With the large pool of applicants, selection process becomes competitive. This
increases prospects for selection the best candidates.


Provides healthy competition:
As the external members are supposed to be more trained and efficient. With such a
background, they work with the positive attitude and greater vigor. This helps create
healthy competition and conductive work environment in the organization.




                                           17
DISADVANTAGES:
However, the external sources of recruitment suffer from certain disadvantages too,
these are:
Expensive and time consuming:
This method of recruitment is both expensive and time consuming. There is no
guarantee that organization will get good and suitable candidates.


Unfamiliarity with the Organization:
As candidates some outside the organization, they are not familiar with tasks, job
nature and the international scenario of the organization.


Discourage the Existing Employee:

Existing employees are not sure to get promotion. This discourages them to do the
hard work. This, in turn, boils down to decreasing productivity of the organization.




                                            18
1.6 PHILOSOPHIES OF RECRUITMENT

The traditional philosophy of recruiting has been to get as many people to
apply for a job as possible. A large number of jobseekers waiting in
queues would make the final selection difficult, often resulting in wrong
selection. Job dissatisfaction and employee turnover are the consequence of this.
A persuasive agreement can be made that matching the needs of the organization
to the needs of the applicants will enhance the effectiveness of the recruitment
process. The result will be a workforce which is likely to stay with the
organization longer and performs at a higher level of effectiveness. Two
approaches are available to bring about match. They are:




        Realistic Job Preview (RJP)

        Job Compatibility Questionnaire (JCQ)


Realistic Job Previews:

Realistic job preview provides complete job related information , both
positive and negative, to the applicants. The information provided will help
job seekers to evaluate the compatibility among the jobs and their personal
ends before hiring decisions are made. RJPs can result in self selection
process- job applicant can decide where to attend the interviews and tests
for final selection or withdraw them the initial stage. Research on realistic
recruiting shows a lower rate of employee turnover incase of employee
recruited through RJPs, particularly for more complex jobs and higher level
of job satisfaction and performance, at the initial stage of employment.
RJPs are more beneficial for organization hiring at entry level, when there
are unemployment. Otherwise the approach may increase the cost of
recruiting by increase the average time it takes to fill each job.

                                       19
Job Compatibility Questionnaire-

The job compatibility questionnaire was developed to determine whether
applicant preferences for work match the characteristics of the job. The
JCQ is designed to collect the information on aspect of a job, which has
bearing on employee performance, absenteeism, and turnover and job
satisfaction. The underlying assumption of the JQC is that greater the
compatibility between an the jobseeker, the greater the profitability of
employee effectiveness and longer the tenure. The JCQ is a 400- item
instrument that measure job factors, which are related to performance,
satisfaction, turnover and absenteeism. Items cover the following job factors:
task   requirement,   physical   environment, customer characteristics,   peer
characteristics, leader characteristics, compensation preference, task variety,
job autonomy, physical demands, and work schedule.




                                      20
1.7 RECRUIMENT PROCESS


   As stated earlier, recruitment is the process of location, identifying, and
   attracting capable applications for jobs available in an organization.
   Accordingly, the recruitment process comprises the following five steps:


         •      Recruitment planning;

         •      Strategy Development;

         •      Searching;

         •      Screening;

         •      Evaluation and Control.



Recruitment Planning: -

   The first involved in the recruitment process is planning. Hire, planning involves
   to draft a comprehensive job specification for the vacant position, outline its
   major and minor responsibilities; the skills, experience      and   qualifications
   needed; grade and level of pay; starting date; whether temporary or
   permanent; and mention of special condition, if any, attached to the job to
   be filled.



Strategy Development:-

   Once it is known how many with what qualification of candidates are
   required, the next step involved in this regard is to device a suitable
   strategy for recruitment the candidates in the organization. The strategic
   considerations to be considered may include issues like whether to prepare
   the required candidates themselves or hire it from outside, what type of
   recruitment method to be used, what geographical area be considered, for
   searching the candidates, which source of recruitment to be practiced, and
                                          21
what sequence of activities to be followed in recruiting candidates in the
   organization.



Searching:-

   This step involves attracting job seeders to the organization. There are broadly
   two sources used to attract candidates. These are:

         Internal Sources

         External Sources.



Screening:-

   Through some view screening as the starting point of selection, we have
   considered it as an integral part of recruitment. The reason being the
   selection process starts only after the application have been screened and
   short listed.   Let it be exemplified with an example.       In the Universities,
   application is invited for filling the post of Professors. Application received in
   respond to invitation, i.e. advertisement are screened and short listed on the
   basis of eligibility and suitability. Then, only the screened applicant are
   invited for seminar presentation and personal interview. The selection process
   starts from here, i.e., seminar presentation or interview. Job specification is
   invaluable n screening.    Applications are screened against the qualification,
   knowledge, skills, abilities, interest and experience mentioned in the job
   specification. Those who do not qualify are straightway eliminated from the
   selection process. The techniques used for screening candidates are vary
   depending on the source of supply and method used for recruiting. Preliminary
   applications, de-selections tests and screening interviews are common techniques
   used for screening the candidates.


                                           22
Evaluation and control:-
   Given the considerable involved in the recruitment process, its evaluation and
   control is, therefore, imperative. The costs generally incurred in a recruitment
   process include:
          •   Salary of recruiters;
          •   Cost of time spent for preparing job analysis, advertisement, etc;
          •   Administrative expenses;
          •   Cost of outsourcing or overtime while vacancies remain unfilled;
          •   Cost incurred in recruiting unsuitable candidates.


In view of above, it is necessary for a prudent employed to try answering certain
questions like:
          •   Whether the recruitment methods are appropriate and valid?
          •   Whether the recruitment process followed in the organization is
              effective at all or not?




                                          23
1.8 METHODS OF RECRUITMENT

Recruitment methods refer to the means by which an organization reaches to the
potential job seeker. It is important to mention that the recruitment methods are
different from the resources of recruitment. The major line of distinction between
the two is that while the former is the means of establishing links with the
prospective candidates, the latter is location where the prospective employees
are    available.   Dunn   and   Stephen     have   broadly    classified   methods    of
recruitment into three categories. These are;




         Direct Method;

       Indirect Method;

       Third Party Method.

Brief descriptions of these are follows:


Direct Method:
In this method, the representatives of the organizations are sent to the potential
candidates in the educational and training institutes. They establish contacts with the
candidates seeking jobs. Person pursuing management, engineering, medical, etc.
programmers are mostly picked up the manner.


Sometimes,     some   employer     firm    establishes   with professors    and   solicits
information about student with excellent academic records. Sending the recruiter
to the conventions, seminars, setting up exhibits at fairs and using mobile
office to go to the desired centers are some other methods used establish direct
contact with the job seekers.


                                           24
Indirect Method;


Indirect methods include advertisements in the newspaper, on the radio and
television, in professional journals, technical magazines, etc. this method is
useful when


         Organization dose not find suitable candidates to be promoted to fill up the
higher posts,


       When the organization want to reach out a vast territory, and


       When organization wants to fill up scientific, professional and technical posts.


The experience suggests that the higher the position to be filled up in the
organization, or the skill sought by the sophisticated one, the more widely
dispersed advertisement is likely to be used to reach too many suitable
candidates. Sometimes, many organizations go for what referred to as blind
advertisement in which only Box No. is given and the identity of the
organization is not disclosed. However, organizations with regional or national
repute do not usually use blind advertisements for obvious reasons.
        While placing an advertisement to reach to the potential candidates, the
following three points need to borne in mind:
        To visualize the type of the applicant one is trying recruit;
        To write out a list of the advantages the job will offer;
        To decide where to run the advertisement , i.e., newspaper with local,
        state, nation-wide and international reach or circulation.




                                          25
Third Party Method:
These     include    the    use of      private employment        agencies, management
consultants,     professional    bodies       pr associations, employee      referral or
recommendation, voluntary organization, trade banks, labor contractors, etc.,
to establish contact with the job seekers.


Now, a question arises; which particular method is to be used to recruit
employee in the organization? The answer to it is that it will depend on the policy
of the particular firm, the position of the labor supply, the government
regulations     in   this   regard      and   agreements   with     labor   organizations.
Notwithstanding, the best recruitment method is to look first within the
organization.




 EFFECTIVENESS OF RECRUIITMENT PROGRAMME

Though there has so far not been evolved any formula such that makes recruitment
programme necessitates having certain attributes such as:


        A well – defined recruitment policy.

        A proper organizational structure.

        A well - laid down procedure for locating potential jobseekers.

        A suitable method and technique for tapping and utilizing these candidates


     A continuous assessment of effectiveness of recruitment programme and
incorporation of suitable modifications from time to improve the effectiveness of the
programme.
   An ethically sound fool-proof telling an applicant all about the job and its
position, the firm to enable the candidate to judiciously decide whether or not to
apply and join the firm, if selected.
                                              26
2. SELECTION

2.1 MEANING AND DEFINATION

          Selection is the process of picking individuals (out of the pool of job
applicants) with requisite qualifications    and      competence to   fill   jobs   in the
organization. A formal definition of Selection is:-


         “ It is the process of differentiating between applicants in order to
identify (and here) those with a greater likelihood of success in a job.’’

  Recruitment and selection are the two crucial in the HR process and are often used
interchangeably. There I, however, a fine distinction between the two steps. While
recruitment refers to the process of identifying and encouraging prospective
employees to apply for jobs, selection is concerned with picking the right
candidates from the pool of applicants. Recruitment is said to be positive in its
approach as it seeks to attract as many candidates as possible. Selection, on the other
hand, is negative in its application in as it seeks to eliminate as many unqualified
applicants as possible in order to identify the right candidates.




                                            27
2.2 ROLE OF SELECTION

   The role of selection in an organization’s effectiveness is crucial for at least, two
reasons; first, work performance depends on individuals. The best way to improve
performance is to hire people who have the competence and the willingness to work.
Arguing from the employee’s viewpoint, poor or inappropriate choice can be
demoralizing to the individual concerned (who finds himself or herself in the wrong
job) and de-motivating to the rest of the workforce. Effective selection, therefore,
assumes greater relevance.
    Second, cost incurred in recruiting and hiring personnel speaks about volumes of
the selection. Costs of wrong selection are greater.




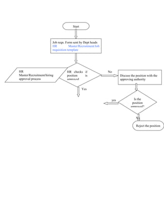
2.3 STEPS IN SELECTION PROCESS




                                           28
2.4 ORGANISATION FOR SELECTION

        Until recently, the basic hiring process was performed in a rather unplanned
manner in many organizations. In some companies, each department screened and
hired its own employees. Many managers insisted upon selecting their own people
because they were sure no one else could choose employee for them as efficiently as
they themselves could. Not any more. Selection is now centralized and is handled by
the human resources department.
      Ideally, a selection process involves mutual decision-making. The organization
decides whether or not to make a job offer and how attractive the offer should be. The
candidate decides whether or not organization and the fob offer fit his or her needs
and goal. In reality, the selection process is highly one-side. When the job market is
extremely right, several candidates will be applying for a position, and the
organization will use a series of screening devices to hire the candidates it feels
is most suitable. When there is a shortage of qualified workers, or when the
candidate is a highly qualified executive or professional who is being sought
after by several organizations, the organizations will have to sweeten its offer and
come to a quicker decision.




                                         29
2.5 NEW METHOD OF SELECTION

     In recent years, HR specialists have found out new methods of selection. These
approaches are deemed to the alternatives to the traditional methods of selection.


      Two intersecting alternatives are participative selection and employee leasing.
Participative selection that subordinates participates in the selection of their co-
workers and supervisors. The idea is that such participation will improve quality,
increase support for the selected supervisors and co-workers, and improve employee
morale. In employee leasing, the client company leases employees from a third part,
not on a temporary basis, but rather ate leased as full-time, long-term help. An
interesting feature of this method is that the client company need not perform
such personnel activities as hiring, compensation or record keeping. The
advantages of employee leasing are significant. The client is relived from many
administrative burdens, as well as the need to employ specialized personnel
employees. Further, employees not recruited by one client are sent to another
client company for employment.




                                          30
2.6 SELECTION IN INDIA

       Conditions of labor market largely determine the selection process. As is well
known, we have a strange paradox in our country. There is large-scale unemployment
juxtaposed with shortage of skilled labor. ‘No Vacancy’ boards are seen along with
‘wanted…’ hung on factory gates everywhere’.


      Unemployment prevails among people who are unemployable-individuals who
have acquires university degrees but do not possess any specific skills. Matriculates,
B.A.’s, B.Com’s, and B.Sc’s fall into this category. All the evils associated with
selection –corruption, favoritism and influence- are found in hiring these people.
Selection is obviously, not systematic and times bizarre too.


       Selection practices in hiring skilled and managerial personnel are fairly well
defined and systematically practiced. Particularly in hiring managerial personnel
and executives, a lot of professionalism has come in, thanks to the realization that
these individual are difficult to come by and no effort is too excess to attract
them. Specialist agencies to available whose services are retained for hiring
technical and managerial       personnel. Merit and not favorite, objectivity and
subjectivity will be the criteria for such selections.




                                           31
3. CASE STUDIES

3.1 INTER GOLD (INDIA) LIMITED


MAN POWER PLANNING


 1. The organization manpower is a process of forecasting future recruitment.
 2. Development action plans to meet them.
 3. Monitoring performance against the plan.
 4. A forecast of the capabilities required on a given data in the near future
     in the light of the business plans.
 5. An inventory of the existing human resources.
 6. An analysis of the internal environment and the external scenario and their
     influence that are envisaged during the inverting period.
 7. A summary of the kinds of action required achieving the desired capabilities.
 8. A comprehensive plan to implement these actions.
 9. A monitoring schedule and system for ensuring proper progress.




FORECAST OF FUTURE RECRUITMENT

This procedure establishes the organization objectives to be achieved by way of
manpower planning. The new techniques, new product lines and / or new facility
which are implemented as part of the organization expiation plans to project the
recruitment of manpower intake for these targets. When these project the
requirements are identified, considerations to be given to internal and external sources
to make the ultimate objectives realistic and attainable. The time frame should cover
between 2-5 years. The HOD prepares a ‘Staff Demand Forest’ taking into
consideration the organization projected growth vies –a- vies the exciting
departmental strength. This will be forwarded to the P&A Department for future
analysis.




                                           32
Recommendations for Human Resources Objectives are made by the members of the
top Management, (GM & Above), who will from the decision making group to
authorized manpower requirement and related action plan and formulate the
manpower budget.




The P&A department is intimated of the selection decision by the MD/DMD. The P/
A Department prior to issue of letter of appointment is carried out checking of
references if required. The selected candidates are given ‘Letter of Offer ‘ as per
(Annexure-9) by GM (P&A) ,which the candidates has to acknowledge as token of
his acceptance of appointment.

The P&A Department prepares the letter of appointment. For senior management
cadre appointee (of level DGM & above), the letter of appointment is signed by the
MD/DMD. GM (P&A) will sign letter of appointment for other levels. The letter of
employment contents date of joining, designation, and Compensation package
including allowable perquisites. Inter office memos are used for communicating
important. Recruitment related issues with other departments.


The P&A Department is intimated of the selection decision by the MD/DMD. The P/
A Department prior to issue of letter of appointment is carried out checking of
references if required. The selected candidates are given ‘Letter of Offer’ as per
(Annexure-9) by GM (P&A), which the candidate has to acknowledge as token of his
acceptance of appointment.




                                         33
1.      INVENTORY OF CURRENT RESOURCES:

     This component establishes the basis for future actions in the plan. The inventory
will cover the number and type of person required with identified job positions and
will take into consideration the educational background, work experience and age
group. Most of the inventory data should be available in the existing personal files.

2.      ANALYSIS OF INTERNAL AND EXTERNAL INFLUENCE:

The future requirement and current resources should be established before future
actions are determined. Internal and external factor, which may influence the plan
most, are to be identified and analyzed.
     This includes, eminent retirement, transfers and promotions and terminations and
other charges that effect the current personal population. On this basis, taking into
consideration the pervious trend, the P&A Department prepares a Manpower turnover
statement. Anticipation changes in the external environment that affects the business
any internal change of direction in the business itself.

3.      CORPORATE MISSION, OBVJECTIVES, STRATEGIES TACTICE
        (MOST):

Recruitment corporations have started linking their mission, objectives, strategies and
tactics (MOST) to the functions of recruitment and selection. The economic
liberalizations and consequent competition through quality and service necessitated
the companies to search for and attract competent human resources. Corporation
focusing on new business development will have to seek interregnal abilities,
companies planning to withdraw from diversification, must look for pragmatists and
companies chasing growth alliances should employ people comfortable in different
cultural backgrounds. Above all companies must hire for the future anticipation jobs
that may not be in existence yet recruitment managers must focus for attitudes and
approaches that fit the corporate goals and culture.


                                           34
4.   RECRUITMENT POLICY

Recruitment policy of any organization is derived from the personal policy of the
same organization. In other words the former is a part of the latter. However,
recruitment policy by itself should take into considerations the government
reservation policy, policy regarding sons of soil etc., personal policies of other
organization regarding merit, internal sources, social responsibilities in absorbing
minority sections, women etc. Recruitment policy is like enriching the organization’s
human resources serving the commodity by            absorbing the weaker sections and
disadvantaged people the society, motivation the employees through internal
promotions, improving the employee’s loyalty to the organization by absorbing the
retrenched or laid-off employee or dependents of present former employees etc.

The following factors should be taken into consideration in formulating recruitment
policy they are:-
       •   Government policies.
       •   Personal policies of other completion organizations.
       •   Organization’s personal policies
       •   Recruitment sources
       •   Recruitment needs
       •   Recruitment cost
       •   Selection criteria and preference etc.


5. IMPLEMENTATION PLAN:

Analysis of staff demand forecast vise-a-vise manpower turnover ratio determine the
additional manpower requirement for the projected plan period within frameworks of
the comprehensive plan the line functionaries is responsible for the amendment to
meet operating requirements.
The plan is segmented with identified responsibilities the steps to be taken for
achieving the goal in the required time. This should include succession planning for
personal to move from their present positions to the desired positions in the period of


                                          35
time. P&A department has the major responsibility for co-ordination of the business.
Copies of the sanctioned manpower strength and manpower budget will be available
with the various Hoods and the P&A department. Implementation of the manpower
plan entails a variety of control measures to ensure compliance by all sections of the
organization. The control measures include the requisite system enveloping either
number and quality if new incumbents or internal transfer. Department’s feedback is
at specified time period on the progress of implementation.

6. RECRUITMENT AND SELECTION:

The identification of manpower requirements for any particular department will be
carried out by the respective H.O.D. the manpower requisition from will be duly
filled in and signed by the concerned HOD and forwarded to the P&A department
duly sectioned and authorized. On receipt of the manpower requisition from, the P&A
department will ensure that the vacancy is failed.
The head of the indenting department in co-ordination with the P&A department will
decide the mode of recruitment.
In case the internal resources of the organization are to be utilized. An internal search
will be carried out within the organization. If suitable candidates are identified, the
management may resort to promotion/transfer/re-development/re-allocation to fill the
existing vacancy.
In the event of no suitable candidates being located from within the organization an
external search may be undertaken via the under mentioned sources.
The in-house data bank, in which the forced applications of potentially good
candidates are maintained, may be scanned.
The service of a management consultancy service/recruitment agency may be utilized
for location the right candidate an advertisement may be inserted in the newspapers.
Other means like campus recruitment for junior level requirement and head hunting
for senior level requirements may be restarted to.
When advertisement is placed in the newspaper, the advertisement draft is prepared
by the HOD and is forwarded to the director (P&A) for his approval.
The concerned department head screens applications received and a shortlist of
                                           36
candidates to bed called for interview is prepared. A similar shortlist is also being
prepared in the case of recruitment from sources other than that of newspaper
advertisement. Accordingly call letters for interview are prepared after discussion
with interview panel member on suitable date and time and dispatched to the short
listed candidates. Application blank is sent along-with the cell letter to ensure
completeness of information obtained. Also, a level of uniformity is maintained
regarding the amount of information available on each applicant and this assists in
comprehensive assessment by the interview panel. An interview schedule giving
name of candidate, position applied for and interview date and time is forwarded to
the reception and the interview panel member on the day of interview the same list is
forwarded to the security, two working days in advance, for arrangement of SEEPZ
gate passes. The P&A department will make necessary arrangement for the
reimbursement of travel expenses to the out station candidates, wherever application.


7. THE INTERVIEW PANEL:

The interview panel comprises of the head of the concerned department, another
member of the same department and a senior level manager from the P&A
department additionally, it is left to the discretion of the director(P&A) to strengthen
the board with more member depending on the circumstances. Every member of the
interview panel has to fill in the interview rating from they are:-
GM/AGM DIRECTOR (P&A) GGD MD/Dy.MD
Manager GM of Dept. &Director (P&A) &Group G.M.Dy.MD
Dy. Managers/ Assistant Manager Dept. Head Manger/GGD/Director (P&A)/GM of
Department. Dy.MD.
Executives/officers Dept. Manger/Dept. G.M.Dy. Managers (pers.) GM (P&A)
Supervisor/workers Asst. Manager of Dept. Dy. Manager (pers.)




                                           37
8. THE INTERVIEW PROCESS AND APPOINTMENT:

Subsequent to the interview, the members of the interview panel prepare a shortlist of
candidates, long with rating order. The P&A department will forward the names of
short listed candidates to the DMD/Director P&A) for his perusal. The DMD of
director (P&A) after discussion and consultation with the interview panel member
will select suitable candidates. In case of senior personal (Managers &above) a future
interview may be arranged with the MD/DMD for the final selection.
The P&A Department prepares the letter of appointment. For Senior management
cadre appointee (of level DGM &above) the letter of appointment for other levels.
The letter of employment date of joining, designation, and Compensation package
including allowable perquisites. Inter office memos are used for communicating
important.
Recruitment related issues with other departments.




                                         38
3.2 INTERNATIONAL MANPOWER RESOURCE


International Manpower Resource (IMR) was established in 1990 at New Delhi, India
to provide a channel for the organized outflow of Indian manpower to the Middle
East. The sudden upsurge in the economic activity of that region through discovery of
oil and subsequent development of commerce and industry gave further boost to the
IMR philosophy. They realized that despite the numerous recruitment agencies in
India, there was a need for professionally managed recruitment agency and that the
need was urgent. It is this very concern that brought IMR into Existence.


Since the foundation of the company their essential ingredient of overall philosophy
has been to strive for excellence and become the primary providers of competitive,
efficient and reliable resources solutions. The high regard in which they are today
bears testimony to the measure of success, they have been able to achieve.


A crucial element of their philosophy has been to establish trust and authenticity
amongst their clients and amongst the people that make up their database. Thus their
motto” Service to Clients and concern for people”.


The Recruitment specialist, as they are known, is the results of their continued strive
for excellence by the providing the highest quality of their clients at the right time,
with the right people and at a competitive price, a specialty for which they are
internationally renowned.




                                          39
RECRUITMENT AND SELECTION PROCEDURE

1. UNDERSTANDING THE CLIENT’S NEEDS

They study client’s recruitment and discuss the details with client’s representative’s
to obtain a complete understanding of client’s needs, desire their executive may even
visit client for formal discussion. They work closely with their customer, to clearly
understand how their business relationship with them can grow.


After this they ask client to submit documents like agency agreement, demand letter
of attorney, employee service agreement etc. to provide client a prompt service.

2. EVALUATION OF PERSONNEL

Their executive team takes over from here. They refers to their exciting network and
receive immediate feed back on the availability of the required personnel. They make
special effort to keep their data bank updated and duly supplement it periodically. In
order to widen their choice or to locate persons to meet client’s precise specification,
they may also advertise in the media or if necessary, resort to headhunt.


They scrutinize the resumes/CV received and shortlist the candidates based on merit
and then invite them for an interview. They carry out an in-depth analysis of the job
specification and match the candidates to meet the employer-employee equation, to
avoid any disappointment due to a mismatch. The final short-listed resume/CVs are
dispatched to the employer for his final selection.




                                           40
3. THE SELECTION OPTION

To make the final selections they offer the following options for consideration by the
client.
    1. The entire selection procedure is left to IMR, where a team of Professional
          /experts will take on the responsibility of providing client the best work force
          as per client’s job specifications.
    2. In case the principal employer wishes to carry out the selection through his
          team of experts, they welcome the client’s team to visit their office in New
          Delhi (India). They shall provide all assistance in carrying out trade
          test/interview. All associated amenities are provided by IMR.


4. MEDICAL CHECKUP

They retain the services of the best hospitals and clinics in India, which are accredited
by Dept. of Labor and from the Embassies to conduct medical examination of all the
personnel intending to work abroad. Examination includes HIV/AIDS Test (This test
is compulsory) Blood Test, Chest X-Ray, Urine & S tool Test, or any other kind of
examination that might be specially requested by client.


5. FOLLOW UP
With each new assignment, their workers have to work with unfamiliar people, new
procedures, and changing routines. It is their responsibility to ensure that the
transition goes as smoothly as possible. This makes far more confident and better-
prepared workers.
They follow up with selected candidates for pre-departure formalities, so that they
can proceed to work promptly. Their medicals check up, processing of travel
documents, they take immigration formalities and air tickets.




                                                41
6. FEEDBACK FROM CLIENT
They keep in contact with the client even later getting a feedback from the client and
endeavoring to improve their system to give even better service to the client.

7. IMR GUARANTEE
They assure all their client that personnel through them are the best available,
medically fit and free from any infection diseases. They offer a replacement, free of
cost, within the probationary period of three months in case a Candidate is found
medically unfit, professionally incompetent or otherwise unsuitable. IMR will bear
the expenses (Vise cost And Air Ticket) in sending such candidates back to their
home country.




                                          42
3.3 LARSEN & TOURBO

RECRUITMENT AND SELECTION PROCESS


         The recruitment and selection procedure followed by LARSEN & TOUBRO
is as follows (Some steps may be interchanged in order, depending on the situation):
   1. A Need Assessment is carried out as to how many people are / will be
        required and at what level(s). These would normally include Management
        Trainees or other recruits at middle or senior levels. This stage is referred to as
        manpower planning (MPP).
   2. A Talent Acquisition Request form (TAR) is filled in case of any openings,
        based on which the Job Profile and other details are laid out. This is filled by
        the H.R head of the respective operating division which has to be approved by
        the business head.
   3. On the basis of the nature of job and present employee inventory, skills, the
        HR Department decides whether to go for Internal Recruitment or External
        Recruitment.
   4. In case of Internal Recruitment, a Job Posting is made on the notice boards of
        the company for the employees to make applications.
   5. Also they have an internal employee scheme known as AMANTRAN wherein
        the employee working in the company recommends an outsider for the
        required post.
   6. The company also goes for PCO i.e. POLICY FOR CAREER OFFER
        wherein an employee from one department can apply for another position in
        another department with the consent of the local HR consultant.
   7.    In case of External Recruitment, the sources for applicants would include
        consultants, media such as newspapers, online applications through L&T
        website and third party recruitment which include APEX consultants, RSS
        money and associates etc.
   8. After receiving applications, they are first short listed on the basis of their
        Resumes.
   9. Depending on the post, the candidates may be required to go through different
        Tests.
                                            43
10. At junior level, (individuals with an experience of 1-2 yrs) different tests like
      general aptitude test, attitude tests etc are conducted. The interview is then
      conducted, by the Recruitment Manager and Jr. HR Manager.
 11. The second interview may be conducted, again depending on the post, normally
     by the HR Head, the Head of the concerned functional department. In case of
     senior level positions, the senior managers from L&T are present.
 12. Candidates for the senior post have to give a psychometric test which is self
     designed by the company itself. This test checks on the functional knowledge,
     communication skills, interpersonal skills, commercial skills of the candidates.
 13. These candidates are then taken to assessment centers where they play business
     games. Also the candidates are required to prepare on a topic within 45mins and
     present it for a 1/2 hour in front of the panel. L&T has in-house assessment
     centers which are designed by SHL.
 14. After the Interviews, the applicants are sent Regret / Offer letters, depending on
     whether they are selected or not.
 15. Once the candidate accepts the Job Offer, the salary is negotiated and they are
     asked for 2 reference letters. The respective HR heads speaks to the 2 people
     regarding the overall performance of the applicant.
 16. A compulsory Medical Examination is done for every single candidate before
     he is given the appointment letter. This is done so as to ensure that the employee
     will not face any health problems during the course of his service.
 17. The Appointment Letter is given.

The entire process lasts for 1 month on an average but it can extend to 3 months
if necessary.




                                          44


4. INTERVIEW OF THE ORGANISATION
Head office:-

IMS Learning Resources Pvt. Ltd.
E-Block, 6th Floor,
NCL Bandra Premises,
BKC, Bandra (E)
Mumbai – 400 051
Tel:- 91-22-6668 0005
Fax:-91-22-6668 0006
www.imsindia.com




                                   45
4.1 INTRODUCTION

     HISTORY

Established in 1995, Pyramid has grown organically assimilating various technologies
and know -how in Oil & gas industry finally taking shape of a global engineering
services and turnkey solutions company.
Today Pyramid engages about 250 engineering professionals worldwide and serves
clients in 16 countries.




     COMPANY INFORMATION
Pyramid is a privately owned engineering and consulting firm active in Oil & Gas
industry. Pyramid is owned and managed by engineering professionals.
Pyramid    provides     world-class   Engineering,   Procurement    and   Construction
management services for Oil & Gas business. Pyramid also offers turnkey solutions
for technology intensive process systems used in Oil & Gas industry.
The EPCM as well as turnkey solution business is supported by state of the art design
and management facility. Pyramid operates on a transnational business model. While
head office at India is the hub of core engineering and management functions,
Pyramid provides services and solutions globally through branches, joint ventures and
subsidiaries.
Pyramid competes by providing high quality and cost effective engineering solutions
and does not use unfair means to create an edge over competition.
Integrity, transparency and enhancing Client satisfaction are the guiding business
principles in all the transactions.




                                           46
Pyramid strives to be a good corporate citizen and fully comply with the law of the
land in various countries it works.
Pyramid shall continue to maximize value creation for its clients, employees,
suppliers and shareholders in a sustainable manner.


    QUALITY


Pyramid Management is committed to quality and safety in all aspects of work to
ensure the highest standards of product and services to our clients worldwide.
Pyramid has a functional Quality Control system under certification as per ISO-9001:
2000 ensuring the quality of services is at par with international standards.
Safety in design and implementation is an integral part of our pursuit of continuous
quality improvement.




    WORKING AT PYRAMID
Pyramid carries out Basic Engineering, Facility Planning, Hazop & Risk Analysis,
conformance check for Statutory Regulations to work out authorisation for
expenditure quality cost and schedule estimates along with a detailed project scope of
work and project execution plan. Risk assessment during this phase identifies HSE,
technical, cost and schedule risks that should be mitigated or managed.
Pyramid finalizes the tending and procurement model jointly with client. Pyramid's
engineering skills and understanding of world-wide markets guarantee lowest
possible project expenditure.


Pyramid provides high value consulting services in complex Process and Mechanical
segments. Pyramid is maintaining a growth rate of more than 50% in last five years
with more than 70% export business at year ending Dec. 2003.
While major engineering work is carried out at Engineering & Design Centre at
Thane, India, personnel at Pyramid are expected to work from any location in the
world.


                                           47
Pyramid provides an excellent platform for ambitious people with the right capacities
to make considerable career progress within a short period of time.
Pyramid offers you space and time to determine the speed and direction of your
career development yourself. The playing field is an organization with almost flat
managerial structure, international branches, highly specialist areas & hundreds of
projects every year.
You can grow into a versatile project consultant, technology specialist or into a
business unit manager.

.




                                         48
4.2 ORGANISATON CHART




         49
4.3 SOURCES OF RECRUITMENT


    INTERNAL SOURCES
Internal sources are used by this organization such as present employees, former
employees, employee referrals, previous applicant for recruitment purpose. These
internal sources are used but very rarely whereas external sources are used frequently.




    EXTERNAL SOURCES


Advertisement:-
News papers used by this organization for recruitment purpose:-
   1) Times of India
   2) Mumbai mirror


Employment agencies:-
This organization is also depends upon various employment agencies. Some of the
agencies are:
   1) AL-SAMIT INTERNATIONAL,
       17, Bhagoji Keeramarg office,
       Paradise Cinema,
       Mahim, Mumbai-16
   2) AMBE CONSULTANCY SERVICES,
       6,Geleci, ONGC Building,
       Near Leelavati Hospital,
       Bandra(W) Mumbai-50




                                          50
3) APEX CONSULTANTS
       Bhairavi Apartment
       Bhardawadi Lane
       Opp. Navrang Cinema
       Andheri(W), Mumbai-58
   4) BRIGHT INTERNATIONAL
       3/Diamond Mansion,
       366/68 Kalbadevi Road,
       Mumbai-400002
   5) PASHA ENTERPRISES
       31/32, Juhu Road,
       5th floor, opp. Lido Petrol Pump,
       Santacruz(W) , Mumbai-49


Deputation:-
Deputation is done in case of well performing employees who can go in other
industries and understand new techniques of work. Normally these employees are
sent abroad countries such as U.S.A., Dubai, Norway etc.


          Other external sources such as Professional Associations, Raiding or
Poaching, Word-of-mouth are not used by the organization.




                                           51
4.4 SELECTION PROCESS
Pyramid is engineering based company so; its selection process is quite different from
the other manufacturing companies. Selection process is based on technical
knowledge of the candidate.
Main things taken into consideration while selecting the candidate are:-
        •    Basic qualification
        •    Technical qualification
        •    Job experience
        •    Specialized working area


 There normally selection is done in two levels.
     Middle and top level selection
     Lower level selection


Lower level selection:-
For selecting lower level employees such as cad operators, designers, etc. the
preliminary test is conducted. The candidates who scores higher marks are called for
interview.
In interview many things are asked and decided such as:-
     Candidate’s recruitment on temporary basis or contract basis.
     Candidate’s to be paid on hourly basis or monthly basis.
     Candidate to be sent to abroad for training or project.
     Candidate’s readiness to work on shifts.
After confirmation of all these things final decision regarding giving appointment
letter is taken and at last letter of appointment is given.
52
Top level selection:-
While selecting middle or top level employee’s job experience is main element and
interview is given most importance. As top level employee is going to manage people
in the organization his personal skills are also given importance with his technical
knowledge. While selecting top level employees many things are taken into
consideration such as:-
    Abilities to understand the people,
    Abilities to handle the people,
    Abilities to take right decisions,
    Abilities to give training to the lower level employees, etc.
Generally top level employees are selected on long period contract basis.




                                           53
CONCLUSION


Recruitment and selection are getting very much importance these days in the
organization. It is very critical thing to evaluate the human resources.
    It is a systematic procedure that involves many activities. The process includes the
step like HR planning attracting applicant and screening them. It is very important
activity as it provides right people in right place at right time. It is not an easy task as
organization’s future is depends on this activity. If suitable employees are selected
which are beneficial to the organization it is at safe side but if decision goes wrong it
can be dangerous to the organization. So it is an activity for which HR department
gets very much importance.
Recruitment and selection procedure and its policies changed as per the organization.
Its importance also gets changed as the organization changed.




                                            54
.
Bibliography


Books
  K. Aswathappa
  Robert mattis
  Nair& Nair
  Mamoria

Websites
 www.erexchange.com
 www.hr.com
 www.pyramidweb.net
The IMS Way…


'Love the job you are doing and you will never have to work a day in your life’.


This simple adage captures the essence of our employees being with us. Our team
members at IMS are here because they identify with IMS's vision – that of
'mentoring' the youth of this country to dream, 'motivating' them towards greater
hopes and aspirations and 'guiding' them on the right track to realize those ambitions.
We have a fun-based work culture combined with an open door policy of the
management and approachability, which differentiates us from the also-ran.


Independence of thought and action and initiative is greatly appreciated at IMS. We
encourage creativity and excellence. This is reinforced by the positive attitude of our
employees - an attitude that helps maintain an optimum 'Work - Life Balance'.We
know that every interaction a student has with us is vital. Hence, we esteem these
interactions that builds the foundation for the student to embark on the right career
track. Faced with a choice between a student's interest and the company's interest, it is
always the former that gets a priority. It is this dedication that makes IMS stand apart
from other organizations.


Do you have the PASSION to make a positive difference in a young person's life and
in   our   society?   If    your   answer   is   Yes,   send    us   your    profile   to
recruitment@imsindia.com and we shall get in touch with you in case of a suitable
vacancy.


As our credo effectively sums it up, we aim for 'Excellence Through Innovation,
Empathy, and Ethical Values And Teamwork'.
Employee Speak


Our employees are our greatest resources and it is their commitment and drive that
makes IMS what it is today. We believe in our employees and encourage them to
think beyond the obvious and aim beyond the horizon. Go on and read about the
experiences which some of our employees, our pillars of strength would like to share.


Gejo Sreenivasan, a dynamic MBA from IIM-C, who has constantly enriched his
growth from an Assistant Manager (Marketing) to a Product Head today, shares his
reminiscences, "Personally I feel that IMS is a wonderful place to work with. I have
worked with the most talented individuals in the industry. My work experience in
IMS has provided me with a tremendous opportunity to learn and grow. In my
opinion, this is a dynamic organization with unlimited energy."


We have always believed in our employees and it is this very belief and trust that
translates and manifests itself in the initiatives our employees take, the passion and
enthusiasm with which they contribute to our vision and mission. As Manisha Sagar,
Assistant Centre Manager of IMS-Thane, rightly puts it: "Across the hierarchy of
IMS, there are professionals who are treasures of talent and skills, and yet very
humble and helpful. It is because of this amicability and cooperation that even the
most critical situations are dealt with ease. That is what I believe is a vital part of the
IMS work culture."
The work-oriented approach and open corporate etiquette ensures that each of our
employees attains his potential and performs beyond the obvious. Praveen Murmu, an
MBA from IIM-C who has worked with us for over five years in both line as well as
staff functions says, "It has been a great learning experience for me guiding students,
which has provided me a sense of purpose and perspective."


Vinayak Kudva, Head - Course Design (Mathematics), opines "IMS believes in
fostering and supporting its employees so that they can not only contribute to the
organization's goals more effectively but also achieve their individual objectives."
Innovative and constructive ideas are encouraged and readily implemented at IMS. A
constant endeavor at achieving excellence coupled with empathy and motivation
given to the employees helps them realize their full potential. IMS also gives them a
platform to unleash their caliber. Kaushik Ramachandran, an MBA from IIM-L, who
is currently working as a Manager for International Operations has used this
opportunity to share his views about being an IMSian, "Product Conceptualization,
Product Development, Marketing Plans, Technology Plans for Servicing, Identifying
Right People to take product to market. All those I learned 5 years back at IIM were
used by me for the first time at IMS... Simply put it was absolute fun to work with
great set of like-minded individuals. Have never been more satisfied in my life".


All these viewpoints prove that IMS is an extremely professional organization. At the
same time, we believe in having a work-conducive yet comfortable atmosphere across
our centres. Rajesh Lad, who heads the Sion Centre and also takes lectures, asserts
that he has "experienced a 'family atmosphere' at my centre. Such an environment
very much facilitates the individual's as well the team's optimum performance."
This atmosphere also translates into a very approachable outlook that we maintain
towards all our students - in line with our ideology of 'Mentor. Motivate. Guide.'
Roshni D'Souza, an Assistant Manager with the Systems Team in the Corporate
Office and a Part-Time Faculty, hits the nail on the head with her statement: "There
can never be a monotonous day at IMS because each day presents new students and
through them, new challenges to be faced, new dreams to be nourished, new
experiences to be cherished."


All these experiences at IMS underpin what we have always believed in - our team
members are our greatest assets. Roshni says, " Samuel Butler has rightly said that
People are always good company when they are doing what they really enjoy. This
truism best represents why I am here at IMS. I enjoy talking with students, knowing
about their dreams, helping them out. Despite being a part of the Systems Team, I
utilize the opportunity being a faculty as I enjoy it when students look at me as not
just a faculty but as a guide, a mentor and a friend. I know I am 'good company' for
both-my      students     as     well      as     my      colleagues      at      IMS."
We as a part of the HR Team would like to share our experiences too…"IMS values
and our philosophy has been close to our hearts. We believe in Mentoring, Motivating
and guiding those associated with us. Be it our students or our employees. In fact, this
led to the inception of IMS Mentorship Programme where we have always
encouraged those who aspire to study further. To sum up, we would consider IMS as
a place for people who have a passion and have a dream of walking their way to
success..."
JOB REQUISITION TEMPLATE

Designation:

Number of positions:                          Location:

Grade/ Cadre:
(Highlight the suitable option)
Department:

Reporting to:

Subordinate/s (If any):
Who are reporting to the job
incumbent?
Reason for requisition:
(Highlight the suitable option)
Job Description:
(Write a brief summary of the job.)

Skills required for the job:
Leadership/ Team orientation/
team building/ presentation/
analysis and problem solving,
creative thinking, communication
Qualification:


Previous Experience:
(Describe nature of experience)
Salary Range:

Suggested source of candidates:

Any Other Remark:

Position Requisitioned by:

Position Approved by:
INTERVIEW RESPONSE FORM
        (To be filled for all Managerial and other key positions by the interviewer)

Kindly spare a couple of minutes to fill the information asked below. This would
help us in improving the speed as well as the quality of hiring.


1)     What is the status of the candidate      a) Shortlisted for the next round
                                                b) Final selection
                                                c) Waitlisted
                                                d) Rejected


2)     Please list the main reasons why the candidate is shortlisted/waitlisted/rejected

          1)


          2)


          3)



3) - Current Salary (monthly Take home):

     - Expectations:


4) Any other comments:




Name of the Interviewer:                                               Date:


Signature:


Thank You,
HR Department
Start



                        Job reqn. Form sent by Dept heads
                        HR           Master/Recruitment/Job
                        requisition template




HR                                HR checks if                No
Master/Recruitment/hiring         position  is                       Discuss the position with the
approval process                  approved                           approving authority


                                               Yes


                                                               yes             Is the
                                                                              position
                                                                             approved?


                                                                                 No

                                                                                 Reject the position

Recruitment And Selection

  • 1.
    A PROJECT STUDY ON ‘RECRUITMENT AND SELECTION IN IMS Learning Resources Pvt. Ltd’
  • 2.
    OBJECTIVE OF PROJECT Inbasic idea behind selecting the topic of “Employee Hiring” is to study how employees are hired. Today organizations are coming up with the new techniques of hiring people. Hence to study how the actual process is carried in the organization. Research methodology This project aims the finding out and analyzing the hiring process in the organization. The method of approach adopted for the same, would be as follows: 1. To wok out the various steps and procedures involved. 2. To contacts various companies and collect information 3. To collect the information secondary like magazines, newspapers, internets Importance and scope 1. This projects will provide a value insight to student on the topic. 2. This project will help to get the practical knowledge in employee hiring in the organization. 3. The project will equip me for my future in H. R. M. Limitation 1. Organization did not disclose full information. 2. Data collected in this field are not sufficient.
  • 3.
    EXECUTIVE SUMMARY People forman integral part of the organization. The efficiency and quality of its people determines the fate of the organization. Hence choice of right people and placing them at right place becomes essential. Hiring comes at this point of time in the picture. Hiring is a strategic function for HR department. Recruitment and selection form the process of hiring the employees. Recruitment is the systematic process of generating a pool of qualified applicant for organization job. The process includes the step like HR planning attracting applicant and screening them. This step is affected by various factors, which can be internal as well as external. The organization makes use of various methods and sources for this purpose. Selection is carried from the screen applicant during the recruitment process. There is also some specific process is involved. By the way of conducting preliminary interview and conducting the various test , if required reference check and further final interview is conducted. During the process there are certain difficulties and barriers that are to be overcomes. Different organization adopts different approaches and techniques for their employees. To know the practical application of the employees hiring process, the analysis of IMS Learning Resources Pvt. Ltd. was undertaken.
  • 4.
    1. RECRUITMENT 1.1 INTRODUCTION Peopleare integral part of any organization today. No organization can run without its human resources. In today’s highly complex and competitive situation, choice of right person at the right place has far reaching implications for an organization’s functioning. Employee well selected and well placed would not only contribute to the efficient running of the organization but offer significant potential for future replacement. This hiring is an important function. The process of hiring begins with human resource planning (HRP) which helps to determine the number and type of people on organization needs. Job analysis and job design enables to specify the task and duties of hobs and qualification expected from prospective job HRP, job analysis, hob design helps to identify the kind of people required in an organization and hence hiring. It should be noted that hiring is an ongoing process and not confined to formative stages of an organization. Employees leave the organization in search of greener pastures, some retire and some die in the saddle. More importantly an enterprises grows, diversifies, take over the other units all necessitating hiring of new men and women. In fact the hiring function stops only when the organization ceases to exist. Hiring involves two board activities:- i) Recruitment ii) Selection 1
  • 5.
    RECRUITMENT The word ‘recruitment’has many meaning and plays an important role. Employees leave the organization in search of greener pastures- some retire some die in saddle. The most important thing is that enterprise grows, diversifies, and takes over other units-all necessitating hiring of new men and women. In fact recruitment functions stop only when the organization ceases to exist. To understand recruitment in simple terms it is understood as process of searching for obtaining applications of job from among from whom the right people can be selected. To define recruitment we can define it formally as it is a process of finding and attracting capable applicants for employment. The process begins when new recruit are sought and ends when their application are submitted. The result is a pool of applicants from which new employees are selected. Theoretically, recruitment process is said to end with receipt of application in practice the activity extends to the screening applicants as to eliminate those who are not qualified for job. 2
  • 6.
    1.2 PURPOSE ANDIMPORTANCE The general purpose of recruitment is to provide a pool of potentially qualified job candidates. Specifically, the purposes are to: 1. Determine the present and future requirement of the organization in conjunction with its personnel planning and job analysis activities; 2. Increase the job pool of job candidates at minimum cost; 3. Help increase the success rate of the selection process by reducing the number visibly under qualified or job application; 4. Help reduce the probability that job applicants, once recruited selected, will leave the organization only after a short period of time; 5. Meet the organizations legal and social obligation regarding the composition of its workforce; 6. Being identifying and preparing potential job applicants who will be appropriate candidates; 7. Increase organization individual effectiveness in the short term and long term; 8. Evaluate the effectiveness of various recruiting technique and sources for all types of job applicants. 3
  • 7.
    1.3 FACTORS AFFECTINGRECRUITMENT There are a number of factors that affect recruitment. These are broadly classified into two categories: 1. Internal factors 2. External factors INTERNAL FACTORS The internal factors also called as “endogenous factors” are the factors within the organization that affect recruiting personnel in the organization. Some of these are:- Size of the organization The size of the organization affects the recruitment process. Larger organization finds recruitment less problematic than organization with smaller in size. Recruiting policy The recruitment policy of the organization i.e. recruiting from internal sources and external sources also affect the recruitment process. Generally, recruitment through internal sources is preferred, because own employees know the organization and they can well fit in to the organization culture. 4
  • 8.
    Image of theorganization Image of the organization is another factor having its influence on the recruitment process of the organization. Good image of the organization earned by the number of overt and covert action by management helps attract potential and complete candidates. Managerial actions like good public relations, rendering public service like building roads, public parks, hospitals and schools help earn image or goodwill for organization. That is why chip companies attract the larger numbers of application. Image of the job Better remuneration and working conditions are considered the characteristics of good image of a job. Besides, promotion and carrier development policies of organization also attract potential candidates. 5
  • 9.
    EXTERNAL FACTORS Like internal factors, there are some factors external to organization, which have their influence on recruitment process. Some of these are given below:- Demographic factors As demographics factors are intimately related to human beings, i.e. employees, these have profound influence on recruitment process. Demographic factors include age, sex, Literacy, economics status etc . Labor market Labor market condition I.e. supply and demand of labor is of particular importance in affecting recruitment process. E.g. if the demand for specific skill is high relative to its supply is more than for particular skill, recruitment will be relatively easier. Unemployment situation The rate of unemployment is yet another external factor its influence on the recruitment process. When the employment rate in an area is high, the recruitment process tends to simpler. The reason is not difficult to seek. The number of application is expectedly very high which makes easier to attract the best-qualified applications. The reserve is also true. With low rate of unemployment, recruiting process tend to become difficult . Labor laws There are several labor laws and regulations passed by the central and state governments that govern different type of employment. These cover working condition, compensation, retirement benefits, safety and health of employee in industrial undertakings. 6
  • 10.
    The child LabourAct,1986; for example prohibits employment of children in certain employments. Similarly several other acts such as the Employment Exchange Act,1958; The Apprentice Act, 1961; the Factory Act,1948; and The Mines Act, 1952 deal with recruitment. Legal consideration Another external factor is legal consideration with regard to employment reservation of jobs for schedule tribes, and other backward class (OBC) is the popular examples of such legal consideration. The supreme court of India has given its verdict in favor of 50 per cent of jobs and seats. This is so in case admission in the educational institutions also. 7
  • 11.
    1.4 INTERNAL SOURCES Presentemployees: Promotions and transfer from among the present employees can be good sources of recruitment. Promotion implies upgrading of an employee to a higher position carrying higher status, pay and responsibilities. Promotion from among the present employees is advantageous because the employees promoted are well acquainted with the organization culture, they get motivated and it is cheaper also. Promotion from among the person employees also reduces the requirement of job training. However, the disadvantage lies in limiting the choice of the few people and denying hiring of outsiders who may be better qualified and skilled. Furthermore, promotion from among present employees also results in inbreeding, which creates frustration among those not promoted. Transfer refers to shifting an employee from one job to another without any change in the position/post, status and responsibilities. The need for transfer is felt to provide employees a broader and carried base, which is considered necessary for promotion. Job rotation involves transfer of employees from one job to another job on the lateral basis. Former employees: Former employees are another source of applicant for vacancies to be filled up in the organization. Retired or retrenched employees may be interested to e come back the company to work on the part time basis. Similarly, some former employees who had left the organization for any reason, any come back to work. This source has the advantages of hiring people whose performance is already known to the organization. 8
  • 12.
    Employee referrals: This isyet another internal source of recruitment. The existing employees refer to the family members, friends and relatives to the company potential candidates for the vacancies to be filled up in the organization. This source serves as the most effective methods of recruiting people in the organizations because refer to those potential candidates who meet the company requirement known to them from their own experience. The referred individuals are expected to be similar in type in the of race and sex, for example, to those who are already working in the organization Previous applicant: This is considered as internal source in the sense that applications from the potential candidates are already lying with organization. Sometimes the organization contacts though mail or messengers these applicants to fill up the vacancies particularly for unskilled or semiskilled jobs. 9
  • 13.
    EVALUATION OF INTERNALSOURCES: Let us, evaluate the internal source of recruitment. Obviously, it can be done in terms of its advantage and disadvantage the same are spelled out as follows: ADVANTAGES: The advantages of the internal source of recruitment include the following: Familiarity with own employees: The organization has more knowledge and familiarity with the strengths and weaknesses of its own employees than of strange on unknown outsiders. Better use of the talent: The policy of internal recruitment also provides an opportunity to the organization to make a better use of talents internally available and to develop them further and further. Economical recruitment: In case of internal recruitment, the organization does not need to spend much money, time and effort to locate and attract the potential candidates. Thus, internal recruitment proves to be economical, or say, inexpensive. Improves morale: This method makes employees sure that they would be preferred over the outsiders as and when they filled up in the organization vacancies. A motivator: The promotion through internal recruitment serves as a source of motivation for the employees to improve their carrier and income. The employees feel that organization feel that organization is a place where they can build up their life- long career. Besides, internal recruitment also serves as a means of attracting and retaining employees in the organization. 10
  • 14.
    DISADVANTAGES: The main drawbackassociated with the internal recruitment is as follows: Limited choice: Internal recruitment limits its choice to the talents available within the organization. Thus, it denies the tapping of talents available in the vast labor market outside the organization. Moreover, internal recruitment serves as a means for “inbreeding”, which is never healthy for the future organizations. Discourage competition: In this system, the internal candidates are protected from competition by not giving opportunity to otherwise competent candidates from outside the organization. This in turn, develops a tendency among the employees to take the promotion without showing extra performance. Stagnation of skills: With the feeling that internal candidates will surely get promoted, their skill in the long run may become stagnant or obsolete. If so, productivity and sufficiency of the organization, in turn, decreases. Creates conflicts: Conflicts and controversies surface among the internal candidates, whether or not they deserve promotion. 11
  • 15.
    1.5 EXTERNAL SOURCES Externalsources of recruitment lie outside the organization. These outnumber internal sources. The main ones are listed as follows: Employment exchanges: The national commission labor (1969) observed in its report that in the pre- independence era, the main source of labor war rural areas surrounding the industries. Immediately after independence, national employment services were established to bring employer and job seeker together. In response to it, the compulsory notification of vacancies act of 1959 (Commonly called employment exchange act) was instituted which become operative in 1960.the main functions of these employment exchanges with the branches in most cities are registration of job seeker and tier placement in the notified vacancies. It is obligatory for employer to inform about the outcome of selection within 15 days to the employment exchange. Employment exchange is particularly useful in recruiting blue-collar, white- collar and technical workers. Employment agencies: In addition to the government agencies, there are number of private agencies that register candidates for employment and furnish a list of suitable candidates from the data bank as and when sought by the prospective employer. Generally, these agencies select personnel for supervisory and the higher levels. The main function of these agencies is to invite application and short-list the suitable candidates for the organization. Of course, the representative of the organization takes the final decision on selection. The employer organizations derive several advantages through this source. The time saved in this method can be better utilized elsewhere by the organization. As the organizational identity remains unknown to the job speakers, it, thus, avoid receiving letters and attempts to influence. 12
  • 16.
    Advertisement: This method of recruitment can be used for jobs like clerical, technical, and managerial. The higher the position in the organization, the more specialized the skills or the shorter the supply of that resources in the labour market, the more widely dispersed the advertisement are likely to be. For instance, the search for a top executive might include advertisements in a national daily like the Hindu. Some employers/companies advertise their post by giving them post box number of the name of some recruiting agency. This is done to particular keep own identity secret to avoid unnecessary correspondence with the applicants. However the disadvantage of these blind advertisement, i.e., post box number is that the potential job seekers are the hesitant without unknowing the image of the organization, on the one hand, and the bad image/ reputation that the blind advertisement have received because of the organizations that placed such advertisements without position lying vacant just to know supply of labor/ workers in the labor market, on the other. While preparing advertisement, a lot of care has to be taken to make it clear and to the point. It must ensure that some self-selection among applicant take place and only qualified applicant responds the advertisement copy should be prepared by using a four-point guide called AIDA . The letters in the acronym denote that advertisement should attract Attention, gain Interest, arouse a Desire and result in action. However, not many organizations mention complete detail about job positions in there advertisement. What happened is that ambiguously worded and broad-based advertisements may generate a lot irrelevant application, which would, by necessity, increasing the cost of processing them. 13
  • 17.
    Professional Associations Very often,recruitment for certain professional and technical positions is made through professionals association also called ‘Headhunters’. Institute of Engineers, All India Management Association, etc., provide placement service to the members. The professional associations prepare either list of jobseekers or publish or sponsor journal or magazines containing advertisements for their member. It is particularly useful for attracting highly skilled and professional personnel. However, in India, this is not a very common practice and those few provide such kind service have not been able to generating a large number of application. Campus Recruitment This is another source of recruitment. Though campus recruitment is a common phenomenon particularly in the American organizations, it has made rather recently. Of late, some organizations such as HLL, HCL, L&T, Citibank, Cadbury ANZ Grind lays, etc., in India have started visiting educational and training institute/ campuses for recruitment purposes. Many Institutes have regular placement cells / offices to serve liaison between the employer and the students. Tezpur Central University has one Deputy Director (Training and Placement) for purpose of campus recruitment and placement. The method of campus recruitment offers certain advantages to the employer organizations. First, the most of the candidates are available at one place; second, the interviews are arranged at short notice; third, the teaching is also met; fourth, it gives them opportunity to sell the organization to a large students body who would be graduating subsequently. The disadvantages of this of recruitment are that organizations have to limit their selection to only “entry’’ positions and they interview the candidates who have similar education and experience, if at all. 14
  • 18.
    Deputation Another source ofrecruitment is deputation I.e., sending an employees to another organization for the short duration of two to three years. This method of recruitment is practice in a pretty manner, in the Government department and public sector organization does not have to incurred the initial cast of induction and training. However, the disadvantages of this of deputation is that deputation period of two/three year is not enough for the deputed employee to provide employee to prove his/her mettle, on the one hand, and develop commitment with organization to become part of it, on the other. Word-of-mouth: Some organizations in India also practice the “word-of-mouth’’ method of recruitment. In this method , the word is passed around the vacancies or opening in the organization. Another from of word-of-mouth method of “employee- pinching’’ i.e., the employee working In another organization is offered by the rival organization. This method is economic, in terms of both time and money. Some of the organization maintain a file applications and sent a bio-data by a job seeker. These serve as a very handy as when there is vacancy in the organization. The advantage of this method is no cost involved in recruitment. However, the disadvantages of this method of recruitment are non- availability of the candidates when needed choice of candidates is restricted to a too small number. 15
  • 19.
    Raiding or Poaching: Thisis another sources of recruitment whereby the rival firm by offering terms and conditions, try to attract qualified employees to join the. This raiding is a common feature in the Indian organizations. For instance, service executive of HMT left to join Titan Watch Company, so also exodus of pilot from Indian Airlines to join the private air taxi operator. In fact, raiding has become challenge for the human resource manager. Besides these, walk - ins, contractors, radio and television, acquisitions and merger, etc., art some other sources of recruitment used by organization. 16
  • 20.
    EVALUATION OF EXTERNALSOURCES: Like the internal source of recruitment, external sources are mixed of advantages and disadvantages ADVANTAGES:- Open process Being a more open process, it is likely to attract a large number of applicants/application. The, in turn, widens it option of selection. Availability of Talented Candidates:- With the large pool of applicants, it becomes possible for organization to have talented candidates from the outside. Thus, it introduces new blood in the organization. Opportunity to Select the Best Candidate; With the large pool of applicants, selection process becomes competitive. This increases prospects for selection the best candidates. Provides healthy competition: As the external members are supposed to be more trained and efficient. With such a background, they work with the positive attitude and greater vigor. This helps create healthy competition and conductive work environment in the organization. 17
  • 21.
    DISADVANTAGES: However, the externalsources of recruitment suffer from certain disadvantages too, these are: Expensive and time consuming: This method of recruitment is both expensive and time consuming. There is no guarantee that organization will get good and suitable candidates. Unfamiliarity with the Organization: As candidates some outside the organization, they are not familiar with tasks, job nature and the international scenario of the organization. Discourage the Existing Employee: Existing employees are not sure to get promotion. This discourages them to do the hard work. This, in turn, boils down to decreasing productivity of the organization. 18
  • 22.
    1.6 PHILOSOPHIES OFRECRUITMENT The traditional philosophy of recruiting has been to get as many people to apply for a job as possible. A large number of jobseekers waiting in queues would make the final selection difficult, often resulting in wrong selection. Job dissatisfaction and employee turnover are the consequence of this. A persuasive agreement can be made that matching the needs of the organization to the needs of the applicants will enhance the effectiveness of the recruitment process. The result will be a workforce which is likely to stay with the organization longer and performs at a higher level of effectiveness. Two approaches are available to bring about match. They are:  Realistic Job Preview (RJP)  Job Compatibility Questionnaire (JCQ) Realistic Job Previews: Realistic job preview provides complete job related information , both positive and negative, to the applicants. The information provided will help job seekers to evaluate the compatibility among the jobs and their personal ends before hiring decisions are made. RJPs can result in self selection process- job applicant can decide where to attend the interviews and tests for final selection or withdraw them the initial stage. Research on realistic recruiting shows a lower rate of employee turnover incase of employee recruited through RJPs, particularly for more complex jobs and higher level of job satisfaction and performance, at the initial stage of employment. RJPs are more beneficial for organization hiring at entry level, when there are unemployment. Otherwise the approach may increase the cost of recruiting by increase the average time it takes to fill each job. 19
  • 23.
    Job Compatibility Questionnaire- Thejob compatibility questionnaire was developed to determine whether applicant preferences for work match the characteristics of the job. The JCQ is designed to collect the information on aspect of a job, which has bearing on employee performance, absenteeism, and turnover and job satisfaction. The underlying assumption of the JQC is that greater the compatibility between an the jobseeker, the greater the profitability of employee effectiveness and longer the tenure. The JCQ is a 400- item instrument that measure job factors, which are related to performance, satisfaction, turnover and absenteeism. Items cover the following job factors: task requirement, physical environment, customer characteristics, peer characteristics, leader characteristics, compensation preference, task variety, job autonomy, physical demands, and work schedule. 20
  • 24.
    1.7 RECRUIMENT PROCESS As stated earlier, recruitment is the process of location, identifying, and attracting capable applications for jobs available in an organization. Accordingly, the recruitment process comprises the following five steps: • Recruitment planning; • Strategy Development; • Searching; • Screening; • Evaluation and Control. Recruitment Planning: - The first involved in the recruitment process is planning. Hire, planning involves to draft a comprehensive job specification for the vacant position, outline its major and minor responsibilities; the skills, experience and qualifications needed; grade and level of pay; starting date; whether temporary or permanent; and mention of special condition, if any, attached to the job to be filled. Strategy Development:- Once it is known how many with what qualification of candidates are required, the next step involved in this regard is to device a suitable strategy for recruitment the candidates in the organization. The strategic considerations to be considered may include issues like whether to prepare the required candidates themselves or hire it from outside, what type of recruitment method to be used, what geographical area be considered, for searching the candidates, which source of recruitment to be practiced, and 21
  • 25.
    what sequence ofactivities to be followed in recruiting candidates in the organization. Searching:- This step involves attracting job seeders to the organization. There are broadly two sources used to attract candidates. These are:  Internal Sources  External Sources. Screening:- Through some view screening as the starting point of selection, we have considered it as an integral part of recruitment. The reason being the selection process starts only after the application have been screened and short listed. Let it be exemplified with an example. In the Universities, application is invited for filling the post of Professors. Application received in respond to invitation, i.e. advertisement are screened and short listed on the basis of eligibility and suitability. Then, only the screened applicant are invited for seminar presentation and personal interview. The selection process starts from here, i.e., seminar presentation or interview. Job specification is invaluable n screening. Applications are screened against the qualification, knowledge, skills, abilities, interest and experience mentioned in the job specification. Those who do not qualify are straightway eliminated from the selection process. The techniques used for screening candidates are vary depending on the source of supply and method used for recruiting. Preliminary applications, de-selections tests and screening interviews are common techniques used for screening the candidates. 22
  • 26.
    Evaluation and control:- Given the considerable involved in the recruitment process, its evaluation and control is, therefore, imperative. The costs generally incurred in a recruitment process include: • Salary of recruiters; • Cost of time spent for preparing job analysis, advertisement, etc; • Administrative expenses; • Cost of outsourcing or overtime while vacancies remain unfilled; • Cost incurred in recruiting unsuitable candidates. In view of above, it is necessary for a prudent employed to try answering certain questions like: • Whether the recruitment methods are appropriate and valid? • Whether the recruitment process followed in the organization is effective at all or not? 23
  • 27.
    1.8 METHODS OFRECRUITMENT Recruitment methods refer to the means by which an organization reaches to the potential job seeker. It is important to mention that the recruitment methods are different from the resources of recruitment. The major line of distinction between the two is that while the former is the means of establishing links with the prospective candidates, the latter is location where the prospective employees are available. Dunn and Stephen have broadly classified methods of recruitment into three categories. These are;  Direct Method;  Indirect Method;  Third Party Method. Brief descriptions of these are follows: Direct Method: In this method, the representatives of the organizations are sent to the potential candidates in the educational and training institutes. They establish contacts with the candidates seeking jobs. Person pursuing management, engineering, medical, etc. programmers are mostly picked up the manner. Sometimes, some employer firm establishes with professors and solicits information about student with excellent academic records. Sending the recruiter to the conventions, seminars, setting up exhibits at fairs and using mobile office to go to the desired centers are some other methods used establish direct contact with the job seekers. 24
  • 28.
    Indirect Method; Indirect methodsinclude advertisements in the newspaper, on the radio and television, in professional journals, technical magazines, etc. this method is useful when Organization dose not find suitable candidates to be promoted to fill up the higher posts, When the organization want to reach out a vast territory, and When organization wants to fill up scientific, professional and technical posts. The experience suggests that the higher the position to be filled up in the organization, or the skill sought by the sophisticated one, the more widely dispersed advertisement is likely to be used to reach too many suitable candidates. Sometimes, many organizations go for what referred to as blind advertisement in which only Box No. is given and the identity of the organization is not disclosed. However, organizations with regional or national repute do not usually use blind advertisements for obvious reasons. While placing an advertisement to reach to the potential candidates, the following three points need to borne in mind: To visualize the type of the applicant one is trying recruit; To write out a list of the advantages the job will offer; To decide where to run the advertisement , i.e., newspaper with local, state, nation-wide and international reach or circulation. 25
  • 29.
    Third Party Method: These include the use of private employment agencies, management consultants, professional bodies pr associations, employee referral or recommendation, voluntary organization, trade banks, labor contractors, etc., to establish contact with the job seekers. Now, a question arises; which particular method is to be used to recruit employee in the organization? The answer to it is that it will depend on the policy of the particular firm, the position of the labor supply, the government regulations in this regard and agreements with labor organizations. Notwithstanding, the best recruitment method is to look first within the organization. EFFECTIVENESS OF RECRUIITMENT PROGRAMME Though there has so far not been evolved any formula such that makes recruitment programme necessitates having certain attributes such as: A well – defined recruitment policy. A proper organizational structure. A well - laid down procedure for locating potential jobseekers. A suitable method and technique for tapping and utilizing these candidates A continuous assessment of effectiveness of recruitment programme and incorporation of suitable modifications from time to improve the effectiveness of the programme. An ethically sound fool-proof telling an applicant all about the job and its position, the firm to enable the candidate to judiciously decide whether or not to apply and join the firm, if selected. 26
  • 30.
    2. SELECTION 2.1 MEANINGAND DEFINATION Selection is the process of picking individuals (out of the pool of job applicants) with requisite qualifications and competence to fill jobs in the organization. A formal definition of Selection is:- “ It is the process of differentiating between applicants in order to identify (and here) those with a greater likelihood of success in a job.’’ Recruitment and selection are the two crucial in the HR process and are often used interchangeably. There I, however, a fine distinction between the two steps. While recruitment refers to the process of identifying and encouraging prospective employees to apply for jobs, selection is concerned with picking the right candidates from the pool of applicants. Recruitment is said to be positive in its approach as it seeks to attract as many candidates as possible. Selection, on the other hand, is negative in its application in as it seeks to eliminate as many unqualified applicants as possible in order to identify the right candidates. 27
  • 31.
    2.2 ROLE OFSELECTION The role of selection in an organization’s effectiveness is crucial for at least, two reasons; first, work performance depends on individuals. The best way to improve performance is to hire people who have the competence and the willingness to work. Arguing from the employee’s viewpoint, poor or inappropriate choice can be demoralizing to the individual concerned (who finds himself or herself in the wrong job) and de-motivating to the rest of the workforce. Effective selection, therefore, assumes greater relevance. Second, cost incurred in recruiting and hiring personnel speaks about volumes of the selection. Costs of wrong selection are greater. 2.3 STEPS IN SELECTION PROCESS 28
  • 32.
    2.4 ORGANISATION FORSELECTION Until recently, the basic hiring process was performed in a rather unplanned manner in many organizations. In some companies, each department screened and hired its own employees. Many managers insisted upon selecting their own people because they were sure no one else could choose employee for them as efficiently as they themselves could. Not any more. Selection is now centralized and is handled by the human resources department. Ideally, a selection process involves mutual decision-making. The organization decides whether or not to make a job offer and how attractive the offer should be. The candidate decides whether or not organization and the fob offer fit his or her needs and goal. In reality, the selection process is highly one-side. When the job market is extremely right, several candidates will be applying for a position, and the organization will use a series of screening devices to hire the candidates it feels is most suitable. When there is a shortage of qualified workers, or when the candidate is a highly qualified executive or professional who is being sought after by several organizations, the organizations will have to sweeten its offer and come to a quicker decision. 29
  • 33.
    2.5 NEW METHODOF SELECTION In recent years, HR specialists have found out new methods of selection. These approaches are deemed to the alternatives to the traditional methods of selection. Two intersecting alternatives are participative selection and employee leasing. Participative selection that subordinates participates in the selection of their co- workers and supervisors. The idea is that such participation will improve quality, increase support for the selected supervisors and co-workers, and improve employee morale. In employee leasing, the client company leases employees from a third part, not on a temporary basis, but rather ate leased as full-time, long-term help. An interesting feature of this method is that the client company need not perform such personnel activities as hiring, compensation or record keeping. The advantages of employee leasing are significant. The client is relived from many administrative burdens, as well as the need to employ specialized personnel employees. Further, employees not recruited by one client are sent to another client company for employment. 30
  • 34.
    2.6 SELECTION ININDIA Conditions of labor market largely determine the selection process. As is well known, we have a strange paradox in our country. There is large-scale unemployment juxtaposed with shortage of skilled labor. ‘No Vacancy’ boards are seen along with ‘wanted…’ hung on factory gates everywhere’. Unemployment prevails among people who are unemployable-individuals who have acquires university degrees but do not possess any specific skills. Matriculates, B.A.’s, B.Com’s, and B.Sc’s fall into this category. All the evils associated with selection –corruption, favoritism and influence- are found in hiring these people. Selection is obviously, not systematic and times bizarre too. Selection practices in hiring skilled and managerial personnel are fairly well defined and systematically practiced. Particularly in hiring managerial personnel and executives, a lot of professionalism has come in, thanks to the realization that these individual are difficult to come by and no effort is too excess to attract them. Specialist agencies to available whose services are retained for hiring technical and managerial personnel. Merit and not favorite, objectivity and subjectivity will be the criteria for such selections. 31
  • 35.
    3. CASE STUDIES 3.1INTER GOLD (INDIA) LIMITED MAN POWER PLANNING 1. The organization manpower is a process of forecasting future recruitment. 2. Development action plans to meet them. 3. Monitoring performance against the plan. 4. A forecast of the capabilities required on a given data in the near future in the light of the business plans. 5. An inventory of the existing human resources. 6. An analysis of the internal environment and the external scenario and their influence that are envisaged during the inverting period. 7. A summary of the kinds of action required achieving the desired capabilities. 8. A comprehensive plan to implement these actions. 9. A monitoring schedule and system for ensuring proper progress. FORECAST OF FUTURE RECRUITMENT This procedure establishes the organization objectives to be achieved by way of manpower planning. The new techniques, new product lines and / or new facility which are implemented as part of the organization expiation plans to project the recruitment of manpower intake for these targets. When these project the requirements are identified, considerations to be given to internal and external sources to make the ultimate objectives realistic and attainable. The time frame should cover between 2-5 years. The HOD prepares a ‘Staff Demand Forest’ taking into consideration the organization projected growth vies –a- vies the exciting departmental strength. This will be forwarded to the P&A Department for future analysis. 32
  • 36.
    Recommendations for HumanResources Objectives are made by the members of the top Management, (GM & Above), who will from the decision making group to authorized manpower requirement and related action plan and formulate the manpower budget. The P&A department is intimated of the selection decision by the MD/DMD. The P/ A Department prior to issue of letter of appointment is carried out checking of references if required. The selected candidates are given ‘Letter of Offer ‘ as per (Annexure-9) by GM (P&A) ,which the candidates has to acknowledge as token of his acceptance of appointment. The P&A Department prepares the letter of appointment. For senior management cadre appointee (of level DGM & above), the letter of appointment is signed by the MD/DMD. GM (P&A) will sign letter of appointment for other levels. The letter of employment contents date of joining, designation, and Compensation package including allowable perquisites. Inter office memos are used for communicating important. Recruitment related issues with other departments. The P&A Department is intimated of the selection decision by the MD/DMD. The P/ A Department prior to issue of letter of appointment is carried out checking of references if required. The selected candidates are given ‘Letter of Offer’ as per (Annexure-9) by GM (P&A), which the candidate has to acknowledge as token of his acceptance of appointment. 33
  • 37.
    1. INVENTORY OF CURRENT RESOURCES: This component establishes the basis for future actions in the plan. The inventory will cover the number and type of person required with identified job positions and will take into consideration the educational background, work experience and age group. Most of the inventory data should be available in the existing personal files. 2. ANALYSIS OF INTERNAL AND EXTERNAL INFLUENCE: The future requirement and current resources should be established before future actions are determined. Internal and external factor, which may influence the plan most, are to be identified and analyzed. This includes, eminent retirement, transfers and promotions and terminations and other charges that effect the current personal population. On this basis, taking into consideration the pervious trend, the P&A Department prepares a Manpower turnover statement. Anticipation changes in the external environment that affects the business any internal change of direction in the business itself. 3. CORPORATE MISSION, OBVJECTIVES, STRATEGIES TACTICE (MOST): Recruitment corporations have started linking their mission, objectives, strategies and tactics (MOST) to the functions of recruitment and selection. The economic liberalizations and consequent competition through quality and service necessitated the companies to search for and attract competent human resources. Corporation focusing on new business development will have to seek interregnal abilities, companies planning to withdraw from diversification, must look for pragmatists and companies chasing growth alliances should employ people comfortable in different cultural backgrounds. Above all companies must hire for the future anticipation jobs that may not be in existence yet recruitment managers must focus for attitudes and approaches that fit the corporate goals and culture. 34
  • 38.
    4. RECRUITMENT POLICY Recruitment policy of any organization is derived from the personal policy of the same organization. In other words the former is a part of the latter. However, recruitment policy by itself should take into considerations the government reservation policy, policy regarding sons of soil etc., personal policies of other organization regarding merit, internal sources, social responsibilities in absorbing minority sections, women etc. Recruitment policy is like enriching the organization’s human resources serving the commodity by absorbing the weaker sections and disadvantaged people the society, motivation the employees through internal promotions, improving the employee’s loyalty to the organization by absorbing the retrenched or laid-off employee or dependents of present former employees etc. The following factors should be taken into consideration in formulating recruitment policy they are:- • Government policies. • Personal policies of other completion organizations. • Organization’s personal policies • Recruitment sources • Recruitment needs • Recruitment cost • Selection criteria and preference etc. 5. IMPLEMENTATION PLAN: Analysis of staff demand forecast vise-a-vise manpower turnover ratio determine the additional manpower requirement for the projected plan period within frameworks of the comprehensive plan the line functionaries is responsible for the amendment to meet operating requirements. The plan is segmented with identified responsibilities the steps to be taken for achieving the goal in the required time. This should include succession planning for personal to move from their present positions to the desired positions in the period of 35
  • 39.
    time. P&A departmenthas the major responsibility for co-ordination of the business. Copies of the sanctioned manpower strength and manpower budget will be available with the various Hoods and the P&A department. Implementation of the manpower plan entails a variety of control measures to ensure compliance by all sections of the organization. The control measures include the requisite system enveloping either number and quality if new incumbents or internal transfer. Department’s feedback is at specified time period on the progress of implementation. 6. RECRUITMENT AND SELECTION: The identification of manpower requirements for any particular department will be carried out by the respective H.O.D. the manpower requisition from will be duly filled in and signed by the concerned HOD and forwarded to the P&A department duly sectioned and authorized. On receipt of the manpower requisition from, the P&A department will ensure that the vacancy is failed. The head of the indenting department in co-ordination with the P&A department will decide the mode of recruitment. In case the internal resources of the organization are to be utilized. An internal search will be carried out within the organization. If suitable candidates are identified, the management may resort to promotion/transfer/re-development/re-allocation to fill the existing vacancy. In the event of no suitable candidates being located from within the organization an external search may be undertaken via the under mentioned sources. The in-house data bank, in which the forced applications of potentially good candidates are maintained, may be scanned. The service of a management consultancy service/recruitment agency may be utilized for location the right candidate an advertisement may be inserted in the newspapers. Other means like campus recruitment for junior level requirement and head hunting for senior level requirements may be restarted to. When advertisement is placed in the newspaper, the advertisement draft is prepared by the HOD and is forwarded to the director (P&A) for his approval. The concerned department head screens applications received and a shortlist of 36
  • 40.
    candidates to bedcalled for interview is prepared. A similar shortlist is also being prepared in the case of recruitment from sources other than that of newspaper advertisement. Accordingly call letters for interview are prepared after discussion with interview panel member on suitable date and time and dispatched to the short listed candidates. Application blank is sent along-with the cell letter to ensure completeness of information obtained. Also, a level of uniformity is maintained regarding the amount of information available on each applicant and this assists in comprehensive assessment by the interview panel. An interview schedule giving name of candidate, position applied for and interview date and time is forwarded to the reception and the interview panel member on the day of interview the same list is forwarded to the security, two working days in advance, for arrangement of SEEPZ gate passes. The P&A department will make necessary arrangement for the reimbursement of travel expenses to the out station candidates, wherever application. 7. THE INTERVIEW PANEL: The interview panel comprises of the head of the concerned department, another member of the same department and a senior level manager from the P&A department additionally, it is left to the discretion of the director(P&A) to strengthen the board with more member depending on the circumstances. Every member of the interview panel has to fill in the interview rating from they are:- GM/AGM DIRECTOR (P&A) GGD MD/Dy.MD Manager GM of Dept. &Director (P&A) &Group G.M.Dy.MD Dy. Managers/ Assistant Manager Dept. Head Manger/GGD/Director (P&A)/GM of Department. Dy.MD. Executives/officers Dept. Manger/Dept. G.M.Dy. Managers (pers.) GM (P&A) Supervisor/workers Asst. Manager of Dept. Dy. Manager (pers.) 37
  • 41.
    8. THE INTERVIEWPROCESS AND APPOINTMENT: Subsequent to the interview, the members of the interview panel prepare a shortlist of candidates, long with rating order. The P&A department will forward the names of short listed candidates to the DMD/Director P&A) for his perusal. The DMD of director (P&A) after discussion and consultation with the interview panel member will select suitable candidates. In case of senior personal (Managers &above) a future interview may be arranged with the MD/DMD for the final selection. The P&A Department prepares the letter of appointment. For Senior management cadre appointee (of level DGM &above) the letter of appointment for other levels. The letter of employment date of joining, designation, and Compensation package including allowable perquisites. Inter office memos are used for communicating important. Recruitment related issues with other departments. 38
  • 42.
    3.2 INTERNATIONAL MANPOWERRESOURCE International Manpower Resource (IMR) was established in 1990 at New Delhi, India to provide a channel for the organized outflow of Indian manpower to the Middle East. The sudden upsurge in the economic activity of that region through discovery of oil and subsequent development of commerce and industry gave further boost to the IMR philosophy. They realized that despite the numerous recruitment agencies in India, there was a need for professionally managed recruitment agency and that the need was urgent. It is this very concern that brought IMR into Existence. Since the foundation of the company their essential ingredient of overall philosophy has been to strive for excellence and become the primary providers of competitive, efficient and reliable resources solutions. The high regard in which they are today bears testimony to the measure of success, they have been able to achieve. A crucial element of their philosophy has been to establish trust and authenticity amongst their clients and amongst the people that make up their database. Thus their motto” Service to Clients and concern for people”. The Recruitment specialist, as they are known, is the results of their continued strive for excellence by the providing the highest quality of their clients at the right time, with the right people and at a competitive price, a specialty for which they are internationally renowned. 39
  • 43.
    RECRUITMENT AND SELECTIONPROCEDURE 1. UNDERSTANDING THE CLIENT’S NEEDS They study client’s recruitment and discuss the details with client’s representative’s to obtain a complete understanding of client’s needs, desire their executive may even visit client for formal discussion. They work closely with their customer, to clearly understand how their business relationship with them can grow. After this they ask client to submit documents like agency agreement, demand letter of attorney, employee service agreement etc. to provide client a prompt service. 2. EVALUATION OF PERSONNEL Their executive team takes over from here. They refers to their exciting network and receive immediate feed back on the availability of the required personnel. They make special effort to keep their data bank updated and duly supplement it periodically. In order to widen their choice or to locate persons to meet client’s precise specification, they may also advertise in the media or if necessary, resort to headhunt. They scrutinize the resumes/CV received and shortlist the candidates based on merit and then invite them for an interview. They carry out an in-depth analysis of the job specification and match the candidates to meet the employer-employee equation, to avoid any disappointment due to a mismatch. The final short-listed resume/CVs are dispatched to the employer for his final selection. 40
  • 44.
    3. THE SELECTIONOPTION To make the final selections they offer the following options for consideration by the client. 1. The entire selection procedure is left to IMR, where a team of Professional /experts will take on the responsibility of providing client the best work force as per client’s job specifications. 2. In case the principal employer wishes to carry out the selection through his team of experts, they welcome the client’s team to visit their office in New Delhi (India). They shall provide all assistance in carrying out trade test/interview. All associated amenities are provided by IMR. 4. MEDICAL CHECKUP They retain the services of the best hospitals and clinics in India, which are accredited by Dept. of Labor and from the Embassies to conduct medical examination of all the personnel intending to work abroad. Examination includes HIV/AIDS Test (This test is compulsory) Blood Test, Chest X-Ray, Urine & S tool Test, or any other kind of examination that might be specially requested by client. 5. FOLLOW UP With each new assignment, their workers have to work with unfamiliar people, new procedures, and changing routines. It is their responsibility to ensure that the transition goes as smoothly as possible. This makes far more confident and better- prepared workers. They follow up with selected candidates for pre-departure formalities, so that they can proceed to work promptly. Their medicals check up, processing of travel documents, they take immigration formalities and air tickets. 41
  • 45.
    6. FEEDBACK FROMCLIENT They keep in contact with the client even later getting a feedback from the client and endeavoring to improve their system to give even better service to the client. 7. IMR GUARANTEE They assure all their client that personnel through them are the best available, medically fit and free from any infection diseases. They offer a replacement, free of cost, within the probationary period of three months in case a Candidate is found medically unfit, professionally incompetent or otherwise unsuitable. IMR will bear the expenses (Vise cost And Air Ticket) in sending such candidates back to their home country. 42
  • 46.
    3.3 LARSEN &TOURBO RECRUITMENT AND SELECTION PROCESS The recruitment and selection procedure followed by LARSEN & TOUBRO is as follows (Some steps may be interchanged in order, depending on the situation): 1. A Need Assessment is carried out as to how many people are / will be required and at what level(s). These would normally include Management Trainees or other recruits at middle or senior levels. This stage is referred to as manpower planning (MPP). 2. A Talent Acquisition Request form (TAR) is filled in case of any openings, based on which the Job Profile and other details are laid out. This is filled by the H.R head of the respective operating division which has to be approved by the business head. 3. On the basis of the nature of job and present employee inventory, skills, the HR Department decides whether to go for Internal Recruitment or External Recruitment. 4. In case of Internal Recruitment, a Job Posting is made on the notice boards of the company for the employees to make applications. 5. Also they have an internal employee scheme known as AMANTRAN wherein the employee working in the company recommends an outsider for the required post. 6. The company also goes for PCO i.e. POLICY FOR CAREER OFFER wherein an employee from one department can apply for another position in another department with the consent of the local HR consultant. 7. In case of External Recruitment, the sources for applicants would include consultants, media such as newspapers, online applications through L&T website and third party recruitment which include APEX consultants, RSS money and associates etc. 8. After receiving applications, they are first short listed on the basis of their Resumes. 9. Depending on the post, the candidates may be required to go through different Tests. 43
  • 47.
    10. At juniorlevel, (individuals with an experience of 1-2 yrs) different tests like general aptitude test, attitude tests etc are conducted. The interview is then conducted, by the Recruitment Manager and Jr. HR Manager. 11. The second interview may be conducted, again depending on the post, normally by the HR Head, the Head of the concerned functional department. In case of senior level positions, the senior managers from L&T are present. 12. Candidates for the senior post have to give a psychometric test which is self designed by the company itself. This test checks on the functional knowledge, communication skills, interpersonal skills, commercial skills of the candidates. 13. These candidates are then taken to assessment centers where they play business games. Also the candidates are required to prepare on a topic within 45mins and present it for a 1/2 hour in front of the panel. L&T has in-house assessment centers which are designed by SHL. 14. After the Interviews, the applicants are sent Regret / Offer letters, depending on whether they are selected or not. 15. Once the candidate accepts the Job Offer, the salary is negotiated and they are asked for 2 reference letters. The respective HR heads speaks to the 2 people regarding the overall performance of the applicant. 16. A compulsory Medical Examination is done for every single candidate before he is given the appointment letter. This is done so as to ensure that the employee will not face any health problems during the course of his service. 17. The Appointment Letter is given. The entire process lasts for 1 month on an average but it can extend to 3 months if necessary. 44 4. INTERVIEW OF THE ORGANISATION
  • 48.
    Head office:- IMS LearningResources Pvt. Ltd. E-Block, 6th Floor, NCL Bandra Premises, BKC, Bandra (E) Mumbai – 400 051 Tel:- 91-22-6668 0005 Fax:-91-22-6668 0006 www.imsindia.com 45
  • 49.
    4.1 INTRODUCTION  HISTORY Established in 1995, Pyramid has grown organically assimilating various technologies and know -how in Oil & gas industry finally taking shape of a global engineering services and turnkey solutions company. Today Pyramid engages about 250 engineering professionals worldwide and serves clients in 16 countries.  COMPANY INFORMATION Pyramid is a privately owned engineering and consulting firm active in Oil & Gas industry. Pyramid is owned and managed by engineering professionals. Pyramid provides world-class Engineering, Procurement and Construction management services for Oil & Gas business. Pyramid also offers turnkey solutions for technology intensive process systems used in Oil & Gas industry. The EPCM as well as turnkey solution business is supported by state of the art design and management facility. Pyramid operates on a transnational business model. While head office at India is the hub of core engineering and management functions, Pyramid provides services and solutions globally through branches, joint ventures and subsidiaries. Pyramid competes by providing high quality and cost effective engineering solutions and does not use unfair means to create an edge over competition. Integrity, transparency and enhancing Client satisfaction are the guiding business principles in all the transactions. 46
  • 50.
    Pyramid strives tobe a good corporate citizen and fully comply with the law of the land in various countries it works. Pyramid shall continue to maximize value creation for its clients, employees, suppliers and shareholders in a sustainable manner.  QUALITY Pyramid Management is committed to quality and safety in all aspects of work to ensure the highest standards of product and services to our clients worldwide. Pyramid has a functional Quality Control system under certification as per ISO-9001: 2000 ensuring the quality of services is at par with international standards. Safety in design and implementation is an integral part of our pursuit of continuous quality improvement.  WORKING AT PYRAMID Pyramid carries out Basic Engineering, Facility Planning, Hazop & Risk Analysis, conformance check for Statutory Regulations to work out authorisation for expenditure quality cost and schedule estimates along with a detailed project scope of work and project execution plan. Risk assessment during this phase identifies HSE, technical, cost and schedule risks that should be mitigated or managed. Pyramid finalizes the tending and procurement model jointly with client. Pyramid's engineering skills and understanding of world-wide markets guarantee lowest possible project expenditure. Pyramid provides high value consulting services in complex Process and Mechanical segments. Pyramid is maintaining a growth rate of more than 50% in last five years with more than 70% export business at year ending Dec. 2003. While major engineering work is carried out at Engineering & Design Centre at Thane, India, personnel at Pyramid are expected to work from any location in the world. 47
  • 51.
    Pyramid provides anexcellent platform for ambitious people with the right capacities to make considerable career progress within a short period of time. Pyramid offers you space and time to determine the speed and direction of your career development yourself. The playing field is an organization with almost flat managerial structure, international branches, highly specialist areas & hundreds of projects every year. You can grow into a versatile project consultant, technology specialist or into a business unit manager. . 48
  • 52.
  • 53.
    4.3 SOURCES OFRECRUITMENT  INTERNAL SOURCES Internal sources are used by this organization such as present employees, former employees, employee referrals, previous applicant for recruitment purpose. These internal sources are used but very rarely whereas external sources are used frequently.  EXTERNAL SOURCES Advertisement:- News papers used by this organization for recruitment purpose:- 1) Times of India 2) Mumbai mirror Employment agencies:- This organization is also depends upon various employment agencies. Some of the agencies are: 1) AL-SAMIT INTERNATIONAL, 17, Bhagoji Keeramarg office, Paradise Cinema, Mahim, Mumbai-16 2) AMBE CONSULTANCY SERVICES, 6,Geleci, ONGC Building, Near Leelavati Hospital, Bandra(W) Mumbai-50 50
  • 54.
    3) APEX CONSULTANTS Bhairavi Apartment Bhardawadi Lane Opp. Navrang Cinema Andheri(W), Mumbai-58 4) BRIGHT INTERNATIONAL 3/Diamond Mansion, 366/68 Kalbadevi Road, Mumbai-400002 5) PASHA ENTERPRISES 31/32, Juhu Road, 5th floor, opp. Lido Petrol Pump, Santacruz(W) , Mumbai-49 Deputation:- Deputation is done in case of well performing employees who can go in other industries and understand new techniques of work. Normally these employees are sent abroad countries such as U.S.A., Dubai, Norway etc. Other external sources such as Professional Associations, Raiding or Poaching, Word-of-mouth are not used by the organization. 51
  • 55.
    4.4 SELECTION PROCESS Pyramidis engineering based company so; its selection process is quite different from the other manufacturing companies. Selection process is based on technical knowledge of the candidate. Main things taken into consideration while selecting the candidate are:- • Basic qualification • Technical qualification • Job experience • Specialized working area There normally selection is done in two levels.  Middle and top level selection  Lower level selection Lower level selection:- For selecting lower level employees such as cad operators, designers, etc. the preliminary test is conducted. The candidates who scores higher marks are called for interview. In interview many things are asked and decided such as:-  Candidate’s recruitment on temporary basis or contract basis.  Candidate’s to be paid on hourly basis or monthly basis.  Candidate to be sent to abroad for training or project.  Candidate’s readiness to work on shifts. After confirmation of all these things final decision regarding giving appointment letter is taken and at last letter of appointment is given.
  • 56.
    52 Top level selection:- Whileselecting middle or top level employee’s job experience is main element and interview is given most importance. As top level employee is going to manage people in the organization his personal skills are also given importance with his technical knowledge. While selecting top level employees many things are taken into consideration such as:-  Abilities to understand the people,  Abilities to handle the people,  Abilities to take right decisions,  Abilities to give training to the lower level employees, etc. Generally top level employees are selected on long period contract basis. 53
  • 57.
    CONCLUSION Recruitment and selectionare getting very much importance these days in the organization. It is very critical thing to evaluate the human resources. It is a systematic procedure that involves many activities. The process includes the step like HR planning attracting applicant and screening them. It is very important activity as it provides right people in right place at right time. It is not an easy task as organization’s future is depends on this activity. If suitable employees are selected which are beneficial to the organization it is at safe side but if decision goes wrong it can be dangerous to the organization. So it is an activity for which HR department gets very much importance. Recruitment and selection procedure and its policies changed as per the organization. Its importance also gets changed as the organization changed. 54 .
  • 58.
    Bibliography Books K.Aswathappa Robert mattis Nair& Nair Mamoria Websites www.erexchange.com www.hr.com www.pyramidweb.net
  • 59.
    The IMS Way… 'Lovethe job you are doing and you will never have to work a day in your life’. This simple adage captures the essence of our employees being with us. Our team members at IMS are here because they identify with IMS's vision – that of 'mentoring' the youth of this country to dream, 'motivating' them towards greater hopes and aspirations and 'guiding' them on the right track to realize those ambitions. We have a fun-based work culture combined with an open door policy of the management and approachability, which differentiates us from the also-ran. Independence of thought and action and initiative is greatly appreciated at IMS. We encourage creativity and excellence. This is reinforced by the positive attitude of our employees - an attitude that helps maintain an optimum 'Work - Life Balance'.We know that every interaction a student has with us is vital. Hence, we esteem these interactions that builds the foundation for the student to embark on the right career track. Faced with a choice between a student's interest and the company's interest, it is always the former that gets a priority. It is this dedication that makes IMS stand apart from other organizations. Do you have the PASSION to make a positive difference in a young person's life and in our society? If your answer is Yes, send us your profile to recruitment@imsindia.com and we shall get in touch with you in case of a suitable vacancy. As our credo effectively sums it up, we aim for 'Excellence Through Innovation, Empathy, and Ethical Values And Teamwork'.
  • 60.
    Employee Speak Our employeesare our greatest resources and it is their commitment and drive that makes IMS what it is today. We believe in our employees and encourage them to think beyond the obvious and aim beyond the horizon. Go on and read about the experiences which some of our employees, our pillars of strength would like to share. Gejo Sreenivasan, a dynamic MBA from IIM-C, who has constantly enriched his growth from an Assistant Manager (Marketing) to a Product Head today, shares his reminiscences, "Personally I feel that IMS is a wonderful place to work with. I have worked with the most talented individuals in the industry. My work experience in IMS has provided me with a tremendous opportunity to learn and grow. In my opinion, this is a dynamic organization with unlimited energy." We have always believed in our employees and it is this very belief and trust that translates and manifests itself in the initiatives our employees take, the passion and enthusiasm with which they contribute to our vision and mission. As Manisha Sagar, Assistant Centre Manager of IMS-Thane, rightly puts it: "Across the hierarchy of IMS, there are professionals who are treasures of talent and skills, and yet very humble and helpful. It is because of this amicability and cooperation that even the most critical situations are dealt with ease. That is what I believe is a vital part of the IMS work culture." The work-oriented approach and open corporate etiquette ensures that each of our employees attains his potential and performs beyond the obvious. Praveen Murmu, an MBA from IIM-C who has worked with us for over five years in both line as well as staff functions says, "It has been a great learning experience for me guiding students, which has provided me a sense of purpose and perspective." Vinayak Kudva, Head - Course Design (Mathematics), opines "IMS believes in fostering and supporting its employees so that they can not only contribute to the organization's goals more effectively but also achieve their individual objectives."
  • 61.
    Innovative and constructiveideas are encouraged and readily implemented at IMS. A constant endeavor at achieving excellence coupled with empathy and motivation given to the employees helps them realize their full potential. IMS also gives them a platform to unleash their caliber. Kaushik Ramachandran, an MBA from IIM-L, who is currently working as a Manager for International Operations has used this opportunity to share his views about being an IMSian, "Product Conceptualization, Product Development, Marketing Plans, Technology Plans for Servicing, Identifying Right People to take product to market. All those I learned 5 years back at IIM were used by me for the first time at IMS... Simply put it was absolute fun to work with great set of like-minded individuals. Have never been more satisfied in my life". All these viewpoints prove that IMS is an extremely professional organization. At the same time, we believe in having a work-conducive yet comfortable atmosphere across our centres. Rajesh Lad, who heads the Sion Centre and also takes lectures, asserts that he has "experienced a 'family atmosphere' at my centre. Such an environment very much facilitates the individual's as well the team's optimum performance." This atmosphere also translates into a very approachable outlook that we maintain towards all our students - in line with our ideology of 'Mentor. Motivate. Guide.' Roshni D'Souza, an Assistant Manager with the Systems Team in the Corporate Office and a Part-Time Faculty, hits the nail on the head with her statement: "There can never be a monotonous day at IMS because each day presents new students and through them, new challenges to be faced, new dreams to be nourished, new experiences to be cherished." All these experiences at IMS underpin what we have always believed in - our team members are our greatest assets. Roshni says, " Samuel Butler has rightly said that People are always good company when they are doing what they really enjoy. This truism best represents why I am here at IMS. I enjoy talking with students, knowing about their dreams, helping them out. Despite being a part of the Systems Team, I utilize the opportunity being a faculty as I enjoy it when students look at me as not just a faculty but as a guide, a mentor and a friend. I know I am 'good company' for both-my students as well as my colleagues at IMS."
  • 62.
    We as apart of the HR Team would like to share our experiences too…"IMS values and our philosophy has been close to our hearts. We believe in Mentoring, Motivating and guiding those associated with us. Be it our students or our employees. In fact, this led to the inception of IMS Mentorship Programme where we have always encouraged those who aspire to study further. To sum up, we would consider IMS as a place for people who have a passion and have a dream of walking their way to success..."
  • 63.
    JOB REQUISITION TEMPLATE Designation: Numberof positions: Location: Grade/ Cadre: (Highlight the suitable option) Department: Reporting to: Subordinate/s (If any): Who are reporting to the job incumbent? Reason for requisition: (Highlight the suitable option) Job Description: (Write a brief summary of the job.) Skills required for the job: Leadership/ Team orientation/ team building/ presentation/ analysis and problem solving, creative thinking, communication Qualification: Previous Experience: (Describe nature of experience) Salary Range: Suggested source of candidates: Any Other Remark: Position Requisitioned by: Position Approved by:
  • 64.
    INTERVIEW RESPONSE FORM (To be filled for all Managerial and other key positions by the interviewer) Kindly spare a couple of minutes to fill the information asked below. This would help us in improving the speed as well as the quality of hiring. 1) What is the status of the candidate a) Shortlisted for the next round b) Final selection c) Waitlisted d) Rejected 2) Please list the main reasons why the candidate is shortlisted/waitlisted/rejected 1) 2) 3) 3) - Current Salary (monthly Take home): - Expectations: 4) Any other comments: Name of the Interviewer: Date: Signature: Thank You, HR Department
  • 65.
    Start Job reqn. Form sent by Dept heads HR Master/Recruitment/Job requisition template HR HR checks if No Master/Recruitment/hiring position is Discuss the position with the approval process approved approving authority Yes yes Is the position approved? No Reject the position