Recruitment & Selection
Periyar University
A DISSERTATION REPORT ON
“AN ANALYTICAL STUDY OF Recruitment
And Selection Process
At
Pragathi consultancy Services (PCS)
Submitted to Periyar University in partial fulfillment of the
Requirement for
MASTER OF BUSINESS ADMINISTRATION
Under the Guidance of
Mr. Santosh Mr.GG Pai
Branch Manager Faculty Guide
Pragathi Consultancy Service
Bangalore. Bangalore
By
Karthick S
(Reg No 05DBIA1049)
R.No-05DBIA1049 MBA-Human Resource Management Page 1 of 68
Recruitment & Selection
Periyar University
SSR College of Science , Commerce &MANAGEMENT
Study Center:Periyar University
BANGALORE
CERTIFICATE
This is to certify that the Dissertation Titled “An analytical
study of Recruitment & Selection at Pragathi Consulatancy
Services.” is based on an Original Project Study conducted
by
Mr.Karthick S of IV semester MBA Programme under the
Guidance of Mr. GG.PAI
This dissertation is based on original Research and has not
formed basis for the award of any other Degree/Diploma By
Periyar University.
(GG Pai)
Professor and Director-MBA
R.No-05DBIA1049 MBA-Human Resource Management Page 2 of 68
Recruitment & Selection
Periyar University
CERTIFICATE
This is to certify that the Dissertation entitled
“An analytical study of Recruitment And Selection
Process
Undertaken At
Pragathi Consultancy Services.
Bangalore
Submitted in Partial Fulfillment of the Requirement for the Award
of the Degree of Master of Business Administration, Is a bonafide
work carried out by
Karthick S
Reg No 05DBIA1047
Under my supervision and guidance and that no part of this report has been submitted for the award of any other Degree and the work 
has not been published in any scientific or popular magazines.
Mr.Giri
Course Co-ordinator, MBA
R.No-05DBIA1049 MBA-Human Resource Management Page 3 of 68
Recruitment & Selection
Periyar University
STUDENT DECLARATION
I hereby declare that the Project Report or the DISSERTATION
entitled
“An analytical study of Recruitment And Selection
Process
Undertaken at
Pragathi consultancy Services
(PCS)
Under the Guidance of
Mr. Santosh Avadhani
Branch Manager
Praghathi consultancy services
Bangalore.
Mr.GG Pai
Faculty Guide
SSRC
Bangalore
R.No-05DBIA1049 MBA-Human Resource Management Page 4 of 68
Recruitment & Selection
Periyar University
Submitted in partial fulfillment of the Requirement for the
award of the Degree of Master of Business Administration, to Periyar
University
Is the result of my own effort and has not been submitted to
any other institution for the award of any degree
Place: Bangalore
Date: Karthick S
R.No-05DBIA1049 MBA-Human Resource Management Page 5 of 68
Recruitment & Selection
Periyar University
R.No-05DBIA1049 MBA-Human Resource Management Page 6 of 68
Recruitment & Selection
Periyar University
SSR College of Science , Commerce &MANAGEMENT
Study Center:Periyar University
BANGALORE
CERTIFICATE
This is to certify that the Dissertation entitled “ An
analytical study of Recruitment And Selection Process
in Praghathi Consultancy Services ” submitted by Karthick S
in fulfillment to requirements for the Degree of Masters of
Business Administration is based on the results carried out by her
under my guidance and supervision.
Bangalore Signature
Date:
GG Pai
Faculty MBA
R.No-05DBIA1049 MBA-Human Resource Management Page 7 of 68
Recruitment & Selection
Periyar University
ACKNOWLEDGEMENT
I am pleased to record my gratitude and sincere thanks to my guide
Prof. GG Pai faculty guide, SSRC, Bangalore for his sincere
guidance and valuable assistance for completing this report.
I would like to express my sincere thanks to mr.Giri Course coordinator
SSRC, Bangalore-Periyar University for giving this opportunity.
I also take this moment to express my gratitude to Mr.BV Raghunath , ,
HR & Admin Professional ,Bangalore.
I am also indebted to my parents and friends for their support for completing
this project successfully.
R.No-05DBIA1049 MBA-Human Resource Management Page 8 of 68
Recruitment & Selection
Periyar University
TABLE OF CONTENTS
R.No-05DBIA1049 MBA-Human Resource Management Page 9 of 68
Recruitment & Selection
Periyar University
Introduction to HRM
Evolution of HRM
R.No-05DBIA1049 MBA-Human Resource Management Page 10 of 68
Chapter
No.
Particulars Page
No.
Certificate from the Organization
Certificate from the College
Declaration
Acknowledgement
1 Introduction
2 Company Profile
3 Research Methodology
4 Data Analysis
5 Findings From the Study
6 Suggestions and Recommendations
7 CONCLUSION
8 BIBLIOGRAPHY
9 ANNEXURE
Recruitment & Selection
Periyar University
Earlier references: In western countries HRM had its primitive beginning in
1930s. Not much thought was given on this subject in particular and no written
records or documents interesting to note HRM concepts was available, in ancient
philosophies of Greek, Indian and Chinese. This is not to suggest that industrial
establishment and factories system, as it is known today, existed in ancient
Greece, India or china. The philosophy of managing human being, as a concept
was found developed in ancient literatures in general and in Indian philosophy
in particular.
Personnel functions: Till 1930s, it was not felt necessary to have a separate
discipline of management called “Personnel management”. In fact, this job was
assigned as part of the factory manager. Adam Smith’s concept of factory was
that it consists of three resources, land, labour and capital. This factory manager
is expected to “procure,
Process and peddle” labour as one of the resources. The first time when such a
specialist “person” was used; it was to maintain a “buffer” between employer
and employee to meet the “legitimate need” of employees. However, it is the
employer who decided what is “legitimate need” of employees. In fact, the
specialist “person” was more needed to prevent “unionization” of employees.
This was the case before 1930-s all over the world.
Environmental Influences on HRM: Since 1930s, certain developments took
place, which greatly contributed, to the evolution and growth of Human
Resources Management (HRM). These developments are given below:
 Scientific Management
 Labour Movements
 Government Regulations.
Need for the Study :
 Shortage of skills.
R.No-05DBIA1049 MBA-Human Resource Management Page 11 of 68
Recruitment & Selection
Periyar University
Skills and knowledge people are always on short supply. Alternatively they are
too costly to hire from outside. The best alternative is to improve skill and
knowledge of existing employees.
 Technological Obsolescence.
Growth of technology takes places very fast. This will render current technology
obsolete in the future. There is a great need to upgrade technology. This needs
suitable training.
 Personal Obsolescence.
At the time recruitment employees possess a certain of knowledge and skill. As
time passes knowledge becomes obsolete, unless it is updated by proper training.
This happens because of changes taking place in product technology, production
methods, procurement of better machines, setting up of modern production
lines, introduction of modern method of supervision and information processing
through MIS and EDO..
 Organization Obsolescence.
Modern management has introduced a number of innovative steps in functions
of management like planning, organizing, controlling, coordinating and
directing. Organization which is impervious to such changes is bound to fail and
become obsolete.
 Upgrading Ability of Threshold workers.
Public policy provides reservation to disadvantaged sections of the society like
handicapped, minorities and dependents of deceased workers etc. All these are
threshold workers having less than minimum prescribed level of knowledge and
skill. They require extensive training to bring them up to the minimum level of
performance standard.
 Coercive training by government.
R.No-05DBIA1049 MBA-Human Resource Management Page 12 of 68
Recruitment & Selection
Periyar University
In order to provide better employability chances of unemployed youth, certain
governments taken initiative to mobilize resources available at
pubic/government and private sectors to outside candidates. One such example
is the “Apprentice Training ” conducted by govt. of India. A part of expenditure
incurred for this by private sectors are reimbursed by government.
 Human capital
The latest thinking is to treat employees as “human capital”. The expenditure
involved is training and developments are now being considered as an
investment.
Scope of Human Resource Management
The Scope of HRM is in deed fast. All major activities in the working life of
worker from time of his entry in an organization until he / she leaves, come
under the preview of HRM. Specifically, the activities included are Human
Resource planning, Job analysis and design, Recruitment, Selection, Orientation
and placement, Training and development, Performance appraisal and Job
evaluation, employee and executive remuneration and communication,
employee welfare, safety and health, industrial relations and the like.
HRM is becoming a specialized branch giving rise to a number of specialized
areas like :
• Staffing
• Welfare and Safety
• Wages and Salary Administration
• Training and Development
R.No-05DBIA1049 MBA-Human Resource Management Page 13 of 68
Recruitment & Selection
Periyar University
• Labour Relations
Scope of HRM
Human Resource Management in PCS :
Personnel/Human Resource of an undertaking is its important constituent.
Efficiency, Profitability and in fact the very existence of the undertaking will
depend on this constituents. Co-operation and dedication in performance on the
part of its personnel ends in the accomplishment of its objectives. Therefore
human resource is of immense importance since it involves matters such as
identifying, placing, evaluating, and developing individuals at work and
maintaining effective multilateral communication systems. Human resources
along with financial and material resources contribute to production of goods
and services in an organization.. In short HRM may be defined as the art of
procuring, developing and maintaining competent workforce to achieve the
goals of an organization in an effective and efficient manner.
R.No-05DBIA1049 MBA-Human Resource Management Page 14 of 68
Nature of Human
Resource
ManagementProspects
of HRM
Industrial
Relations
Human Resource
Management
Employee and
executive
Remuneration
Employee hiring
Employee Maintenance Employee Motivation
Recruitment & Selection
Periyar University
Objectives of the HRM are to secure the following: -
1. Industrial peace: This is secured by excellent union management relations,
healthy inter-personal relationships, and promoting participative management
style and good industrial and labour relations.
2. Achieve High Productivity: The underlying objective brings to increase the
“quantity or volume” of the product or service for a given input, productivity
improvement programme is very significant in a competitive environment.
3. Better quality of working life of employees: This involves both intrinsic and
extrinsic factors connected with work.
4. Obtain and sustain competitive advantage through empowerment :
continuous improvement and innovative steps being the two essential
ingredients to achieve and sustain competitive advantage, today’s industries
are “knowledge based” and “skill intensive”.
5. Cordial relationship between the employer and employees.
6. Personnel research functions.
7. Proper orientation and introduction to the new employees.
BACKGROUND SCENARIO
William James of Harvard University estimated that employees could retain
their jobs by working at a mere 20-30 percent of their potential. His research led
him to believe that if these same employees were properly motivated, they could
work at 80-90% of their capabilities. Behavioral science concepts like motivation
and enhanced productivity could well be used for such improvements in
employee output. Training could be one of the means used to achieve such
improvements through the effective and efficient use of learning resources.
Training and development has been considered an integral part of any
organization since the industrial revolution era. From training imparted to
improve mass production to now training employees on soft skills and
R.No-05DBIA1049 MBA-Human Resource Management Page 15 of 68
Recruitment & Selection
Periyar University
attitudinal change, training industry has come a long way today. In fact most
training companies are expecting the market to double by the year 2007, which
just means that the Indian training industry seems to have come of age.
Organization and individual should develop and progress simultaneously
for the their survival and attainment of mutual goals. So, every modern
management has to develop the organization through human resource
development. Employee training is the most important sub-system of human
resources development. Training is a specialized function and one of the
fundamental operative functions for human resources management.
The market is unofficially estimated to be anywhere between Rs 3000 crores
and Rs 6000 crores. What is surprising is that the Indian companies. Perception
regarding corporate training seems to have undergone a sea-change in the past
two years, with most companies realizing it to be an integral part of enhancing
productivity of its personnel. While MNC.s with their global standards of
training are the harbingers of corporate training culture in India, the bug seems
to have bitten most companies aiming at increasing their efficiency.
According to Ms Pallavi Jha, Managing Director, Walchand Capital and Dale
Carnegi Training India, "The Indian training industry is estimated at
approximately Rs 3,000 crores per annum. The NFO study states that over a third
of this is in the area of behavior and soft skills development. With the
exponential boom in the services sector and the emergence of a full-fledged
consumer-driven market, human resources have become the key assets, which
organizations cannot ignore. With soft skills training gaining so much
momentum, it.s imperative to understand if it serving the right purpose or not.
With this background, I plan to research if training indeed is proving to be
effective in the behavioral area.
R.No-05DBIA1049 MBA-Human Resource Management Page 16 of 68
Recruitment & Selection
Periyar University
The following steps must form the basis of any training activity:
• Determine the training needs and objectives.
• Translate them into programs that meet the needs of the selected trainees.
• Evaluate the results.
There are few generalizations about training that can help the practitioner.
Training should be seen as a long term investment in human resources using the
equation given below:
Performance = ability (x) motivation
Training can have an impact on both these factors. It can heighten the skills and
abilities of the employees and their motivation by increasing their sense of
commitment and encouraging them to develop and use new skills. It is a
powerful tool that can have a major impact on both employee productivity and
morale, if properly used.
R.No-05DBIA1049 MBA-Human Resource Management Page 17 of 68
Recruitment & Selection
Periyar University
Introduction
Recruitment
Recruitment refers to the process of finding possible candidates for a job or
function, usually undertaken by recruiters. It also may be undertaken by an
employment agency or a member of staff at the business or organization
looking for recruits. Advertising is commonly part of the recruiting process,
and can occur through several means: through online, newspapers, using
newspaper dedicated to job advertisement, through professional publication,
using advertisements placed in windows, through a job center, through
campus graduate recruitment programs, etc.
Suitability for a job is typically assessed by looking for skills, e.g.
communication skills, typing skills, computer skills. Evidence for skills
required for a job may be provided in the form of qualifications (educational
or professional), experience in a job requiring the relevant skills or the
testimony of references. Employment agencies may also give computerized
tests to assess an individual's "off-hand" knowledge of software packages or
typing skills. At a more basic level written tests may be given to assess
numeric and literacy. A candidate may also be assessed on the basis of an
interview. Sometimes candidates will be requested to provide a résumé (also
known as a CV) or to complete an application form to provide this evidence.
R.No-05DBIA1049 MBA-Human Resource Management Page 18 of 68
Recruitment & Selection
Periyar University
R.No-05DBIA1049 MBA-Human Resource Management Page 19 of 68
Recruitment & Selection
Periyar University
Recruitment Policy
Contents
1 Introduction
2 Objectives
3 Scope
4 Principles
4.1 Awareness and training
4.2 Conflict of Interest
4.3 Identifying vacancies
4.4 Authorisation of positions
4.5 Advertisement
4.6 Selection processes
4.7 Feedback
4.8 Confidentiality
4.9 Offers of employment
4.10 Retention of Records
5 Responsibilities
6 Review
7 Associated Policies and Procedures
8 Definitions
1 Introduction
1.1 The School of Oriental and African Studies (the School) is committed to equality o
opportunity in recruitment, selection, promotion and all other areas of
employment.
1.2 This Policy is underpinned by Procedures and Good Practice Guidelines which
form the basis for its implementation.
1.3 This Policy and associated Procedures aim to attract high calibre staff to the
School by ensuring that recruitment and selection processes are effective,
systematic, equitable and promote equality of opportunity.
. . . Back to Top
R.No-05DBIA1049 MBA-Human Resource Management Page 20 of 68
Recruitment & Selection
Periyar University
Recruitment Plan -TABLE OF CONTENTS
I. Commitment to Equal Employment
Opportunity.......................................................... 1
II. Dissemination of Equal Employment Opportunity
Policy.............................................. 2
III. Responsibility for Implementation of Equal Employment Opportunity
Program............. 3
IV. Identification of Areas of Concern and
Resolution....................................................... 5
V. Establishment of
Goals................................................................................................ 6
VI. Development and Execution of Proactive
Activities...................................................... 7
VII. Monitoring Implementation of Equal Employment Opportunity
Program....................... 9
VIII. Design and Implementation of Internal Audit and Reporting
Systems .......................... 10
IX Compliance with Sex Discrimination
Guidelines......................................................... 12
X. Guidelines on Discrimination Because of Religion or National
Origin .......................... 14
XI Workforce Analysis by
Department .......................................................................... 15
XII. Analysis of Major Job
Groups.................................................................................. 49
Page 3
Commitment to Equal Employment Opportunity (EEO)
It has been, and will continue to be, the policy of The University of Texas System
Administration (U. T.
System Administration) to be an equal opportunity employer. U. T. System
Administration’s official
EEO policy statement is included on page 15. In keeping with this policy, U. T. System
Administration
will continue to recruit, hire, train, and promote into all job levels the most qualified
persons without
regard to race, color, religion, gender, national origin or sexual orientation. Similarly, U.
T. System
Administration will continue to administer all other personnel matters (such as
compensation, benefits,
transfers, layoffs, system administration training, education, and social and recreational
programs) in
accordance with University policy. See Policy I.150 "Equal Employment Opportunity."
U. T. System Administration strives to base employment decisions on objective standards
to enhance
R.No-05DBIA1049 MBA-Human Resource Management Page 21 of 68
Recruitment & Selection
Periyar University
equal employment opportunity.
Page 4
Dissemination of Equal Employment Opportunity Policy
U. T. System Administration shall take appropriate steps to internally and externally
disseminate its
Equal Employment Opportunity Policy.
INTERNAL DISSEMINATION
U. T. System Administration will continue to make its Equal Employment Opportunity
Policy known
internally by:
1. Ensuring that the Chancellor's annual reaffirmation of policy is communicated to all
employees by means of an executive memorandum.
2. Including information concerning U. T. System Administration's equal employment
opportunity policy in the Regents’ Rules and Regulations and in the U. T. System
Administration Office of Human Resources System Policy Memoranda.
3. Disseminating the policy during new employee orientation sessions.
4. Posting required Federal and State Law Posters within the U. T. System
Administration
facilities.
5. Including the logo "Equal Opportunity Employer" in all internal recruitment
announcements,
job listings, position advertisements, and memorandums.
6. Publishing the Equal Employment Opportunity Policy in the U. T. System
Administration
Classified Pay Plan.
EXTERNAL DISSEMINATION
U. T. System Administration will continue to disseminate its policy externally by:
1. Including U. T. System Administration’s Equal Employment Opportunity Policy on
the
application for employment forms and other materials provided to prospective
employees.
2. Including the logo "Equal Opportunity Employer" in all external recruitment
announcements,
job listings, and position advertisements.
3. Informing all recruiting sources in writing of U. T. System Administration's EEO
Policy.
Page 5
Responsibility for Implementation
of Equal Employment Opportunity Program
Responsibility for implementation of U. T. System Administration's policy on Equal
Employment
Opportunity Program rests with the Chancellor. The Chancellor delegates the
responsibility of
coordinating U. T. System Administration's compliance to the Director of the Office of
Human
R.No-05DBIA1049 MBA-Human Resource Management Page 22 of 68
Recruitment & Selection
Periyar University
Resources who has the full support of executive management. General responsibility for
implementation
of the policy rests with U. T. System Administration officials, as well as its employees.
1. Duties of the Office of Human Resources
The duties of the Office of Human Resources include, but are not limited to:
a. Reviews policies and procedures, and recommends changes as necessary to ensure
nondiscriminatory
effect or intent.
b. Develops policy statements and internal and external communication techniques.
c. Assists department supervisors in the identification and resolution of areas of concern.
d. Ensures compliance with federal, state, and local laws of nondiscrimination in all
hiring and
recruitment strategies.
e. Designs and implements audit and reporting systems that measure the effectiveness of
U. T. System Administration’s EEO programs through statistics and demographics.
f. Serves as liaison between U. T. System Administration and local, federal, and state
compliance
and enforcement agencies.
g. Serves as liaison between U. T. System Administration and minority and women's
organizations,
and community action groups concerned with employment opportunities of minorities
and
women.
h. Informs management of the latest developments in the area of equal opportunity.
i. Analyzes employment practices and procedures and reviews documents related to the
employment processes, in order to ensure consistency with U. T. System Administration's
Equal
Employment Opportunity Policy and Americans with Disabilities Act (ADA) guidelines.
j. Maintains and analyzes applicant flow data to ensure equal access to employment
opportunities.
k. Prepares all required government reports related to equal employment opportunity.
Page 6
l. Accommodates individuals seeking information on U. T. System Administration's
policies and
procedures on equal employment opportunity.
m. Serves as respondent to allegations of employment discrimination brought against U.
T. System
Administration.
2. Duties of Department Supervisors
a. Identifies areas of concern and underutilization as it applies to compliance with
policies and
procedures, in order to establish departmental goals and objectives to ensure that equal
employment opportunity exists.
b. Performs periodic audits of training programs and hiring and promotion patterns in
order to
attain departmental goals and objectives.
R.No-05DBIA1049 MBA-Human Resource Management Page 23 of 68
Recruitment & Selection
Periyar University
c. Conducts regular discussions with supervisors and employees to be certain that U. T.
System
Administration's policies and procedures are being followed.
d. Reviews qualifications of all employees under their supervision to ensure that women
and
minorities are given full opportunities for promotions, transfers, and training.
e. Ensures that supervisors foster an supportive environment related to recruitment,
promotions,
transfers and training.
f. Encourages minority and female employees to participate in all educational, training,
recreational, and social activities sponsored by U. T. System Administration.
g. Includes qualified women and minorities in committees, job assignments, and other
activities that
might serve to enhance individual potential or professional development.
Page 7
Identification of Areas of Concern and Resolution
In an effort to assist in the identification and resolution of areas of concern, the Office of
Human
Resources' on-going audit process includes an analysis and review of the following
personnel matters.
1. Analysis of the workforce by ethnicity and gender.
2. Analysis of applicant flow by ethnicity and gender.
3. Review of the hiring and selection processes including job descriptions, job titles,
worker
specifications, application for employment forms, pre-employment forms, test
administration and
validity, interview procedures, referral procedures, final selection process, and similar
factors.
4. Review of transfer and promotion practices.
5. Review of training programs.
6. Review and update, as required, Federal, and State law posters to include review of
policy
statements.
7. Equal Employment Opportunity program evaluation system.
8. Participate as a member on the U. T. System Administration Compliance Committee.
Page 8
Establishment of Goals
Our goal will be to ensure objectivity, consistency, uniformity and job relatedness
through design and
implementation of appropriate personnel policy and procedural systems that affect the
equal
employment opportunities of the U. T. System Administration employees and applicants
for
employment.
R.No-05DBIA1049 MBA-Human Resource Management Page 24 of 68
Recruitment & Selection
Periyar University
Development and Execution of Proactive Activities
It is the responsibility of U. T. System Administration to identify proactive activities that
will assist in the
development of an Equal Employment Opportunity program. U. T. System
Administration seeks to
establish a long-range EEO program that will include expanded recruitment efforts and
retention of
women and minorities in its workforce, and to eliminate impediments to the attainment of
U. T. System
Administration's EEO goals.
1. Selection Process
a. U. T. System Administration reviews job descriptions in order to ensure that they
accurately
reflect position functions and are consistent for the same position from one location to
another.
b. U. T. System Administration has validated job specifications for each job title in each
department using only job performance criteria. These specifications are non-
discriminatory
with respect to race, color, religion, gender and national origin.
c. These validated job specifications are available to all supervisors involved in the
recruiting,
screening, selection, and promotion process. Copies of job descriptions for job openings
are
available to all recruiting sources.
d. U. T. System Administration provides training in hiring procedures to employees
involved in the
recruiting, screening, and selection of employees to ensure equal employment
opportunity.
When a vacancy occurs, the hiring supervisor receives training materials to ensure that
these
processes remain non-discriminatory.
e. U. T. System Administration hiring officials are given the responsibility to assure
compliance and
enforcement of Equal Employment Opportunity through Human Resources Policy and
Procedures Memoranda: Equal Employment Opportunity I.150 and Hiring, Promotion
and
Transfer Procedures I.010.
f. U. T. System Administration reviews the requirements of the Office of Federal
Contract
Compliance Programs (OFCCP) Uniform Guidelines on Employee Selection Procedures.
2. Recruitment
a. U. T. System Administration announces its vacancies nationally and locally with
minority and
women's organizations, including, but limited to, the Urban League, NAACP, Local
Minority
Chambers of Commerce, libraries, National Veterans Outreach Programs, Texas Higher
R.No-05DBIA1049 MBA-Human Resource Management Page 25 of 68
Recruitment & Selection
Periyar University
Education Coordinating Board, Texas Rehabilitation Commission, Texas Commission for
Human Rights, and Texas Workforce Commission.
Page 10
b. Senior-level administration job vacancies are disseminated through The University of
Texas Job
Network (UTJOBNET). The purpose of UTJOBNET is to inform employees of upward
mobility opportunities in particular senior-level administrative positions. In addition, the
UTJOBNET maximizes recruitment and retention efforts that foster opportunities for
qualified
minorities and women.
c. U. T. System Administration encourages component institutions with student
enrollments to
support minorities and provide opportunities that support minority graduation. An
increase in
the graduation rates of African American and Hispanic students enhances employment
opportunities for such candidates within U. T. System Administration and component
institutions.
d. U. T. System Administration programs which improve employment opportunities for
minorities
and women are encouraged.
e. U. T. System Administration participates in local and surrounding area “job fairs.”
f. U. T. System Administration maintains a World Wide Web job site.
3. Promotions
a. Promotional opportunities are posted or announced.
b. Formal employee evaluation programs are provided.
c. "Employee evaluations" are based on job related criteria.
4. Welfare
a. U. T. System Administration’s facilities and social and recreation activities are open to
all
employees. All employees are encouraged to participate in U. T. System Administration
sponsored activities.
Page 11
Monitoring Implementation of
Equal Employment Opportunity Program
U. T. System Administration has developed an on-going internal audit and reporting
system to monitor
decisions on employment and personnel action, which includes but is not limited to,
recruitment,
promotion, and transfer in order to ensure adherence to the Equal Employment
Opportunity Policy. An
assessment of separations from employment will also be conducted to assist with future
retention of
women and minority employees.
The following tools have been devised to assist in the assessment of U. T. System
Administration's
attainment of established goals.
R.No-05DBIA1049 MBA-Human Resource Management Page 26 of 68
Recruitment & Selection
Periyar University
EQUAL OPPORTUNITY COMPLIANCE (EOC) FORM
Hiring officials are required to complete and sign an Equal Opportunity Compliance
(EOC) Form prior
to making a job offer, and for change in status involving promotions and transfers. This
document is
reviewed by the Office of Human Resources for compliance to ensure fair hiring and
selection processes
and good faith efforts are being made in recruitment.
YEAR-END EEO
A year-end EEO report shall be compiled by the Office of Human Resources. Included in
the summary
are applicant activity data, referral information, new hires, promotion, transfer,
reclassification, and
separation information by race and gender.
All reports and documentation required in recruitment, hiring and selection processes,
promotions,
transfers, reclassifications, and separations will be maintained in accordance with
U. T. System Administration's records retention plan.
EXIT INTERVIEW QUESTIONNAIRE
This document is administered to separating employees by the Office of Human
Resources. Exit
interviews provide the opportunity to address concerns that may exist in the areas of
equal opportunity,
fair treatment, and/or employee retention within U. T. System Administration.
Page 12
Design and Implementation
of Internal Audit and Reporting Systems
It is the responsibility of the Office of Human Resources to implement and monitor an
auditing and
reporting system that provides for the following:
1. Maintain accurate up-to-date records on all referrals, applicants, hires, promotions,
transfers, and
separations by race and gender to be certain that all employees are treated on a fair and
equitable
basis.
a. Data on applicants who apply for vacancies is collected through the administration of
the
voluntary Applicant Data Flow form. This voluntary form captures the applicant's race,
gender,
veteran status and date of birth. An analysis by such factors is conducted in order to
evaluate
the effectiveness of current recruiting efforts. All information voluntarily provided is kept
confidential.
b. Annual analysis by race and gender within each department for each EEO-6 category
is
R.No-05DBIA1049 MBA-Human Resource Management Page 27 of 68
Recruitment & Selection
Periyar University
conducted in order to evaluate the effectiveness of current recruiting efforts to determine
if
stated goals and good faith efforts are being met.
c. Annual analysis by race and gender within each department for each EEO-6 category is
conducted in order to review internal promotion and monitor upward mobility
opportunities.
d. Annual analysis by name, race, gender, job title, and reason for separation within each
department for each EEO-6 category is conducted in order to identify possible areas of
concern
and need for remedial action.
e. All separating employees are requested to complete an exit interview questionnaire
administered
by the Office of Human Resources. The exit interviews provide the opportunity to
address
areas of concerns that may exist in the areas of equal opportunity, fair treatment, and
employee
retention within U. T. System Administration.
2. Review all selection, promotional, and training procedures to ensure that they are
nondiscriminatory.
a. Hiring Officials are required to complete and sign an Equal Opportunity Compliance
(EOC)
Form prior to making a job offer, and for change in status involving promotions and
transfers.
This document is reviewed by the Office of Human Resources for compliance to ensure
fair and
equitable hiring and selection processes and that good faith efforts are being made in
recruitment.
3. Inform executive management of the effectiveness of the EEO Policy and
recommendations for
improvements, if necessary.
Page 13
a. A year-end EEO report shall be compiled by the Office of Human Resources. Included
in the
summary are applicant activity data, referral information, new hire, promotion, transfer,
reclassification, and separation information by race and gender.
Page 14
Compliance with Sex Discrimination Guidelines
It has and continues to be the policy of U. T. System Administration not to discriminate
on the basis of
sex. To this end, we continue to do the following:
1. Recruitment and Advertisement
a. U. T. System Administration actively recruits both men and women for all jobs, unless
sex is a
bona fide occupational qualification. Referral sources are informed that U. T. System
Administration has no specific sex preference and seeks only qualified applicants without
regard
R.No-05DBIA1049 MBA-Human Resource Management Page 28 of 68
Recruitment & Selection
Periyar University
to race, color, gender, religion, or national origin.
b. U. T. System Administration actively recruits both men and women for all jobs, unless
sex is a
bona fide occupational qualification. Advertisements for employment in newspapers and
other
media do not express a gender preference. No advertisements will be placed in columns
headed "Male" or "Female." All advertisements are followed by "Equal Opportunity
Employer."
2. Job Policies and Practices
a. Monitor written personnel policies and procedures to assure that there shall be no
discrimination
against applicants for employment or employees on the basis of gender.
b. Employees and applicants for employment of both sexes shall have an equal
opportunity to any
available job that he or she is qualified to perform. Gender is currently not a bona fide
occupational qualification for any job within U. T. System Administration.
c. When terms and conditions of employment are the same, no distinction is made
between the
sexes in regard to opportunity, wages, hours, benefits, or other conditions of employment.
In
the area of employer contributions for insurance, pensions, and other fringe benefits,
contributions shall be the same for both sexes.
d. Marital status has no basis between the treatment of male and female as it relates to
employment
or separation from employment. Also, U. T. System Administration does not deny
employment
to women with young children, nor does it terminate employees of one sex in a particular
job
classification upon reaching a certain age.
e. U. T. System Administration provides appropriate and comparable physical facilities
for both
female and male employees.
f. U. T. System Administration follows federal and state guidelines relative to
employment.
g. No difference is made between women and men as to retirement age for a particular
job.
Page 15
h. Both women and men are eligible for all training programs and benefits offered by U.
T. System
Administration. U. T. System Administration encourages women to participate in
management
training programs both internal and external of U. T. System Administration.
3. Seniority System
a. Gender shall not be a factor in the determination of service benefits.
4. Discriminatory Wages
R.No-05DBIA1049 MBA-Human Resource Management Page 29 of 68
Recruitment & Selection
Periyar University
a. No distinction shall be made between male and female in establishment of wage
schedules.
b. No restrictions shall be made on one gender regarding certain job classifications.
Proactive
steps shall be taken to make jobs available to all qualified employees in all classifications
without
regard to gender.
Page 16
Guidelines on Discrimination
Because of Religion or National Origin
1. Equal Employment Policy
U. T. System Administration does the following to ensure that all applicants for
employment and
employees are not discriminated against because of religion or national origin:
a. Reviews employment practices to determine whether members of various religious
and/or ethnic
groups are given equal employment opportunities.
b. To ensure non-discrimination based on religion or national origin, U. T. System
Administration is
involved in the following outreach and recruitment activities:
1. U. T. System Administration communicates its obligation to provide equal
employment
opportunity without regard to religion or national origin to all employees and applicants
for
employment.
2. Internal procedures exist at U. T. System Administration to implement equal
employment
opportunity without regard to religion or national origin.
3. U. T. System Administration informs all employees and applicants for employment of
its
commitment to equal employment opportunity without regard to religion or national
origin.
4. Recruitment sources are used to provide equal employment opportunity without regard
to
religion or national origin.
2. Accommodations to Religious Observations and Practice
U. T. System Administration accommodates the religious observances and practices of
employees
except where such accommodation causes undue hardship on the conduct of U. T.
System
Administration’s business. The extent of our obligation is determined by considering
business
necessity, financial costs and expenses, and resulting human resources problems.
3. Non-discrimination
In implementing its EEO policy regarding non-discrimination because of religion or
national origin,
R.No-05DBIA1049 MBA-Human Resource Management Page 30 of 68
Recruitment & Selection
Periyar University
U. T. System Administration does not discriminate against any qualified employee or
applicant for
employment because of religion or national origin.
Workforce Analysis by Department
Employee Group Insurance
Medical and Dental Applications Center
Office for Community Relations
Office of Academic Affairs
Office of Business Affairs
Office of Business Affairs – H.U.B. Development
Office of Business and Administrative Services
Office of Development and External Relations
Office of Estates and Trusts
Office of Facilities Planning and Construction
Office of Federal Relations
Office of Finance
Office of General Counsel
Office of Governmental Relations
Office of Health Affairs
Office of Human Resources
Office of Information Resources
Office of Information Technology
Office of Public Affairs
Office of Special Services
Office of the Board of Regents
Office of the Chancellor
Office of the Controller
Real Estate Office
System Audit Office
System Police
System Compliance Office
System Airplane Operation
U.T. TeleCampus
University Lands – Accounting Office
University Lands – West Texas Operations
Workers/ Compensation Insurance Division
The following workforce analysis display, within each department for each job group, the
total number
of incumbents, the total number of make and female incumbents, and the total number of
male and
female incumbents by ethnicity.
R.No-05DBIA1049 MBA-Human Resource Management Page 31 of 68
Recruitment & Selection
Periyar University
Analysis of Major Job Groups
We have supplied an analysis of all major job groups at U. T. System Administration.
Those jobs
having similar content, and opportunities have been grouped into five job categories:
01 Executive/Administrative/Managerial
03 Professional
04 Clerical/Secretarial
05 Technical/Paraprofessional
06 Skilled Crafts
07 Service/Maintenance
The following reflects the analysis of the major job groups by job title, ethnicity and
gender.
Company Profile:
Pragathi Consultancy Services
At PCS, we energetically strive to deliver the best employment options for great
companies and the associates we place within them. We serve best and respected
companies by sending them the highest-quality individuals for temporary, temp-to-hire
and full-time positions.
Companies make Pragathi their first choice for full-time, direct hire, temp-to-hire and
temporary employment agencies because we're at the forefront of the ever-changing
staffing industry. We meet our clients' needs - precisely, quickly and cost-effectively -
with the finest talent.
Young and very experienced - that's probably the best way to describe us !
Pragathi helps companies in searching, selecting and managing the ever-valuable human
assets. Formed in 2005, PCS enjoys an enviable reputation for delivering
efficient, effective and professional solutions to meet our IT and ITES clients’
R.No-05DBIA1049 MBA-Human Resource Management Page 32 of 68
Recruitment & Selection
Periyar University
diverse recruitment needs. We guide the candidates too about the best
opportunities in the marketplace, and constantly advise them in their career
progression.
Pragathi Consulting brings valuable experience to benchmark, revise, implement and
preach the best practices of recruiting to our clients. We will conduct business and HR
process reviews to assess what works and what doesn't within the client's unique
corporate environment.
Pragathi Consulting will implement methods to decrease the joining time, reduce the
cost-per-hire, and propose tailored solutions to streamline your recruitment process. Our
services give you the opportunity to focus your expertise where it counts - on your unique
business endeavors. Our goal is to ensure that our clients succeed in meeting their hiring
goals with cost-effectiveness in mind.
Our recruitment performance consulting services are designed to help take your company
to the next level of recruitment capability. Our recruitment consultants are all senior level
recruiters with years of IT and software experience in recruiting, screening, and hiring
techniques that produce lasting results in IT sector.
Adopt a "Do what it takes to get the job done”
Clients:
Skilled, experienced, high-quality professionals are always at a premium and the
competition to acquire such individuals will always be fierce, especially in these booming
times. At Pragathi, we believe that by fostering a positive, professional and attractive
culture, we are able to attract these candidates on behalf of our clients.
Relationships are at the core of our business. To successfully match candidates to clients,
we believe we have to look at more than a resume.
We prefer for our consultants to meet with clients at their offices. This allows us to gain
an insight into a client's working culture, as well as taking a detailed brief about their
company and the position they wish to fill.
Our candidates are our product and we want our product to be the best. We attract
prospective applicants through advertising, and intensive searching and selection through
job portals, and our in-house databases, and will invite only those we judge to be of
suitable quality to interact with one of our consultants for private interviews. At this
point, our consultants will add a comprehensive report to the candidate's application.
R.No-05DBIA1049 MBA-Human Resource Management Page 33 of 68
Recruitment & Selection
Periyar University
We use self developed enterprise recruitment software, enabling us to conduct a
comprehensive search of our candidate database for the criteria specified by our clients.
We also have the latest skills testing software to validate the candidate's proficiency and
experience on all the major software technologies. We can assist in managerial aptitude
and psychometric tests too.
Only candidates who complete our rigorous selection process will be entered into our
records and considered for a specific role or other appropriate appointments. We don't
add everyone we meet to our books.
For additional information, prior to interviews, clients are provided with our consultant's
initial interview reports. Interviews usually take place at the client's offices, but if
required, we are happy for our clients to make use of our offices.
HR Team:
PCS also had on Excellent HR and Development team of 50+ man power Strength across
the world.
About HR Team:
Well Trained Staff of Four Professionals, and 2 of Business unit HR Professional, and
anather Two for Training and HR operations.
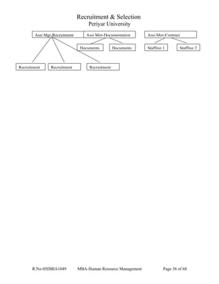
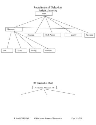
Organization Chart of PCS
R.No-05DBIA1049 MBA-Human Resource Management Page 34 of 68
Recruitment & Selection
Periyar University
HR Organization Chart
R.No-05DBIA1049 MBA-Human Resource Management Page 35 of 68
Java
QualityHR & AdminFinance
CEO
Dot net Business
one
Testing
Resource
Manager-
TTTechnical
Corporate Manager- HR
Recruitment & Selection
Periyar University
R.No-05DBIA1049 MBA-Human Resource Management Page 36 of 68
Assi Mgr-Recruitment
Recruitment
Assi.Mgr-ContractAssi.Mgr-Documentation
Staffing 1DocumentsDocuments
RecruitmentRecruitment
Staffing 2
Recruitment & Selection
Periyar University
Organization Chart of Technical Team
Grade Structure
The grade structure is subject to change depending on the changes in the policy
R.No-05DBIA1049 MBA-Human Resource Management Page 37 of 68
Support 1
Intigrated QC
Java Team Dot net Team Testing Team TSR Group
Support 3Support 2
VP- Operations
Support 4
Recruitment & Selection
Periyar University
Grade Technical Group Support Group *
A Trainee Trainee/Management
Trainee
B Engineer/Developer/Designer/Analyst/Writers/Editors.. Executive/System
Administrator/Assoc
iate
C Sr. Engineer/Developer/Designer/Analyst/Writers/Editors Sr. Executive/
Administrator
/Associate
D Team Leader -
E Asst. Manager Asst. Manager
F Technical Manager/Technical Architect Manager/Branch
Manager/Regional
Manager
G Sr. Technical Manager/Chief Architect Sr. Manager/National
Sales Manager
H Vice President Operations
I Managing Director
*Support: Accounts, HR, System Admin, Quality, Tech Support, Marketing
R.No-05DBIA1049 MBA-Human Resource Management Page 38 of 68
Recruitment & Selection
Periyar University
Experience Level :
A 0-1
B >1- 3
C >3-5
D >5-7
E >7-10
F > 10 yrs, based on the expertise and managerial
capabilities, technical competencies..
G
H
Registered Corporate office
Pragathi Consultancy Services,
#331,1st floor, 8th Cross
Aavalahalli Extn, BDA Layout
R.No-05DBIA1049 MBA-Human Resource Management Page 39 of 68
Recruitment & Selection
Periyar University
Girinagar
Bangalore - 560085.
INDIA
Research and Methodology
Statement of Problem:
Human resource has gained a wide acceptance in the industry. The
objective of the study was to access employee satisfaction. This has led to
the need for more experienced and skillful employee where to be trained to
meet the organization requirement.
People in an organization are the most productive resource and also
the most expensive organization spends on this resource in order to extract
the best contribution out of them. A small judgment error in rectifying a non
retainable employee could lead to decal losses in terms of time and money
spend on his training and job socialization as also initial losses in terms of
job held up due to vacancy in position and other related job being postponed
in today’s fast pace corporate world, time management being important,
such errors are not called for therefore more stress is laid on efficient,
R.No-05DBIA1049 MBA-Human Resource Management Page 40 of 68
Recruitment & Selection
Periyar University
effective and potential worker for the organization corporate world today
recruits people directly and prudently rather simply hire and fire people.
The mobilization of money, the construction of factory building, the
purchase and installation of machines and procurement of materials are the
initial measures taken by a management in the establishment of a company.
The recruitment and selection of people to man and machines and auxiliary
services form a part of these initial measures.
Without people to man and plant, the collection of physical resources
by itself will not serve only purpose. The hiring of men and women required
is more important than the marshalling of physical resources in the
establishment of the company and the attainment of its objectives. Note that
the hiring of people is confirmed to the initial stages in the formation of an
enterprise. The employment is continuous one and it ends only when the
enterprise eases to exist.
More important, an enterprise grows and diversifies, and so there is
great need for men and women. Recruitment and selection, therefore
becomes a specialized function and is disclosed by the personnel
department. In act, employments are one of the foremost functions of the
human resource development.
Therefore, it is necessary to know about the employment function i.e.,
recruitment, selection, interviews, placing and orientation of personnel’s.
HR is the major inputs for any organization to achieve its objectives.
R.No-05DBIA1049 MBA-Human Resource Management Page 41 of 68
Recruitment & Selection
Periyar University
Therefore it’s important for any organization to spend time and money till
the right personnel are found.
Field of study:
This project work was carried out at Saptha Business Solution Pvt.
Ltd., Bangalore.
Research samples:
IT industry plays a very important role in the economy. The sample
was therefore chosen as it portrays the needs of the researchers.
Research provides an insight into any study top basically evaluate and
judge the data or to find the solution to any given problem a simple is
representative of a group or population that identifies itself as part of it. The
sample chosen for this report is Saptha Business Solution Pvt. Ltd.,
Bangalore.
Objectives of the study:
Recruitment and Selection are one of major HRM function that helps
manager to keep the skilled members in the organization.
Data Collection:
The data collected contains primary data and secondary data. The
primary data has been collected mainly by interviewing and also observation
and audit. Secondary data has been obtained from published journals,
company broachers, books, internet, etc.
R.No-05DBIA1049 MBA-Human Resource Management Page 42 of 68
Recruitment & Selection
Periyar University
Limitations of the Study:
1. As the project is prepared for academic purpose only, it suffers from
the limitations of time and money, due to which analytical study into
all the strategies adopted by the organization was not possible.
2. The study was completed with in short span of time that was
available.
3. The report also suffers from the limitations of exhaustiveness as far as
the information is concerned.
4. All this study is limited to Saptha Business Solution Pvt. Ltd.,
Bangalore only.
Data analysis
1 NUMBER OF RESPONDENT ACCORDING TO GENDER
GENDER NUMBER OF RESPONDENT PERCENTAGE
MALE 26 52
FEMALE 24 48
TOTAL 50 100
0
20
40
60
80
100
NUMBER OF
RESPONDENT
FEMALE
MALE
R.No-05DBIA1049 MBA-Human Resource Management Page 43 of 68
Recruitment & Selection
Periyar University
Feed Back
The above chart shows that 52% of respondents
are male
and remaining 48% respondents are female
2 ARE SATISFIED WITH MANAGEMENT POLICIES
MANAGEMENT NUMBER OF PERCENTAGE
POLICIES RESPONDENT
YES 50 100%
NO 0 0
TOTAL 50 100%
0
10
20
30
40
50
60
POLICIES NO
PERCENTAGE
NUMBER OF
The above chart shows that 100% respondents are satisfied
with the management policies.
R.No-05DBIA1049 MBA-Human Resource Management Page 44 of 68
Recruitment & Selection
Periyar University
3 ARE YOU SATISFIED WITH MEDICAL
FACILITIES BY THE COMPANY ?
MEDICAL NUMBER OF PERCENTAGE
FACILITIES RESPONDENT
YES 50 100%
NO 0 0
TOTAL 50 100%
0
10
20
30
40
50
1 2
NO
YES
The above chart shows that 100% respondents are satisfied
with the medical facilities given by the company
4 NATURE OF RELATIONSHIP BETWEEN THE
EMPLOYEES IN ORGANISATION
RELATIONSHIP NUMBER OF PERCENTAGE
RESPONDENT
EXCELLENT 49 98%
GOOD 1 2%
AVERAGE 0 0
TOTAL 50 100%
R.No-05DBIA1049 MBA-Human Resource Management Page 45 of 68
Recruitment & Selection
Periyar University
0
10
20
30
40
50
60
EXCELLENT AVERAGE
Series2
Series1
The above chart shows 98% of the respondent had
excellent employees in the organization
5 TYPES OF INCENTIVES PREFERRED
INCENTIVES NUMBER OF PERCENTAGE
RESPONDENT
MONETARY 25 50%
NON MONETARY 0 0%
BOTH 25 50%
TOTAL 50 100%
0
10
20
30
MONETARY NON
MONETARY
BOTH
Series2
Series1
The above chart shows that 50% of respondents prefer
monetary type of Incentives and another 5% of respondents
R.No-05DBIA1049 MBA-Human Resource Management Page 46 of 68
Recruitment & Selection
Periyar University
prefer both the types of incentive i.e, monetary and non-monetary
6 DOES AN ORGANISATION GIVE EMPHASIS
TO CAREER PLANNING
PLANNING NUMBER OF PERCENTAGE
RESPONDENT
YES 48 96%
NO 2 4%
TOTAL 50 100%
0
10
20
30
40
50
1 2
NO
YES
The above chart shows 96% of respondents feel the
organizational is for career planning
7 DO YOU FEEL THAT YOUR ORGANISATION IS
WELL PREPARED TO MEET TODAY'S
CHALLENGES
CHALLENGES NUMBER OF PERCENTAGE
RESPONDENT
YES 50 100%
NO 0 0%
TOTAL 50 100%
R.No-05DBIA1049 MBA-Human Resource Management Page 47 of 68
Recruitment & Selection
Periyar University
0
10
20
30
40
50
60
YES NO TOTAL
Series2
Series1
The above chart shows all the respondents agree that
their organization is well prepared to meet today's
challenges
8 DO YOU HAVE FAITH IN COMPANY'S POLICIES?
POLICIES NUMBER OF PERCENTAGE
RESPONDENT
YES 50 100%
NO 0 0%
TOTAL 50 100%
0
10
20
30
40
50
60
YES NO TOTAL
Series2
Series1
THE ABOVE CHART SHOWS ALL THE RESPONDENTS HAVE FAITH
IN THEIR COMPANY'S POLICIES
R.No-05DBIA1049 MBA-Human Resource Management Page 48 of 68
Recruitment & Selection
Periyar University
1. Are you happy with the Recruitment process?
Recruitment No. of Respondents Percentage
Yes 68 90.7
No 7 9.3
Total 75 100
0
20
40
60
80
100
120
Yes No Total
No. of
Respondents
Percentage
Feed Back:
R.No-05DBIA1049 MBA-Human Resource Management Page 49 of 68
Recruitment & Selection
Periyar University
2. How do you feel about interview panel?
Recruitment No. of Respondents Percentage
Excellent 30 40
Good 33 44
Satisfactory 10 13.3
Poor 2 2.7
Total 75 100
0
20
40
60
80
100
120
Excellent
G
oodSatisfactory
Poor
Total
No. of
Respondents
Percentage
Feed Back:
R.No-05DBIA1049 MBA-Human Resource Management Page 50 of 68
Recruitment & Selection
Periyar University
3. Did the Pragathi meet your expectations?
Recruitment No. of Respondents Percentage
Yes 70 93.3
No -- --
Cant Tell 5 6.7
Total 75 100
0
20
40
60
80
100
120
Yes No Cant
Tell
Total
No. of
Respondents
Percentage
Feed Back:
R.No-05DBIA1049 MBA-Human Resource Management Page 51 of 68
Recruitment & Selection
Periyar University
4. Are you happy with the salary what you offered from the company?
Recruitment No. of Respondents Percentage
Yes 24 32
No 51 68
Total 75 100
0
20
40
60
80
100
120
Yes No Total
No. of
Respondents
Percentage
Feed Back:
R.No-05DBIA1049 MBA-Human Resource Management Page 52 of 68
Recruitment & Selection
Periyar University
5. Did Pragathi Managing fulfill the commitments which are given to
you at the time of interview?
Recruitment No. of Respondents Percentage
Yes 42 56
No 13 17.3
Cant Tell 20 26.7
Total 75 100
0
20
40
60
80
100
120
Yes No Cant
Tell
Total
No. of
Respondents
Percentage
Feed Back:
R.No-05DBIA1049 MBA-Human Resource Management Page 53 of 68
Recruitment & Selection
Periyar University
6. How do you come to know about openings in PCS?
BG Checks No. of Respondents Percentage
Friends 5 6.7
Internet 23 30.7
News Papers 40 53.3
Others 7 9.3
Total 75 100
0
20
40
60
80
100
120
Friends
Internet
News
Papers
O
thers
Total
No. of
Respondents
Percentage
Feed Back:
R.No-05DBIA1049 MBA-Human Resource Management Page 54 of 68
Recruitment & Selection
Periyar University
7. Do you want to refer more friends to PCS?
BG Checks No. of Respondents Percentage
Yes 58 77.3
No 8 10.7
Not Replied 9 12
Total 75 100
0
20
40
60
80
100
120
Yes No Not
Replied
Total
No. of
Respondents
Percentage
Feed Back:
R.No-05DBIA1049 MBA-Human Resource Management Page 55 of 68
Recruitment & Selection
Periyar University
8. Did you have the right Designations?
BG Checks No. of Respondents Percentage
Yes 34 45.3
No 27 36
Not Replied 14 18.7
Total 75 100
0
20
40
60
80
100
120
Yes No Not
Replied
Total
No. of
Respondents
Percentage
R.No-05DBIA1049 MBA-Human Resource Management Page 56 of 68
Recruitment & Selection
Periyar University
Feed Back:
9. What should be the company’s main source of BG Check?
BG Checks No. of Respondents Percentage
Employment Bureau 4 5.3
Direct Verification 17 22.7
Third Party Verification 39 52
Placement agency 13 17.3
Others 2 2.7
Total 75 100
0
20
40
60
80
100
120
Employment
Bureau
ThirdParty
Verification
Others
No. of
Respondents
Percentage
Feed Back:
R.No-05DBIA1049 MBA-Human Resource Management Page 57 of 68
Recruitment & Selection
Periyar University
10.What should be the best recruitment sources according to your
preference?
Recruitment No. of Respondents Percentage
Internal Recruitment 63 84
External Recruitment 4 5.3
Both 8 10.7
Total 75 100
0
20
40
60
80
100
120
Internal
Recruitment
External
Recruitment
Both
Total
No. of
Respondents
Percentage
Feed Back:
R.No-05DBIA1049 MBA-Human Resource Management Page 58 of 68
Recruitment & Selection
Periyar University
11.Did you fully know about the company policies before joined in this
company?
Recruitment No. of Respondents Percentage
Yes 10 13.3
No 65 86.7
Total 75 100
0
20
40
60
80
100
120
Yes No Total
No. of
Respondents
Percentage
Feed Back:
R.No-05DBIA1049 MBA-Human Resource Management Page 59 of 68
Recruitment & Selection
Periyar University
12.Did you under gone any Written Test during Recruitment?
Recruitment No. of Respondents Percentage
Yes 75 100
No 0 --
Total 75 100
0
20
40
60
80
100
120
Yes No Total
No. of
Respondents
Percentage
Feed Back:
R.No-05DBIA1049 MBA-Human Resource Management Page 60 of 68
Recruitment & Selection
Periyar University
13.How do you think about Recruitment and selection procedure in your
company?
Recruitment No. of Respondents Percentage
Satisfactory 70 93.3
Unsatisfactory 5 6.7
Total 75 100
0
20
40
60
80
100
120
Satisfactory
U
nsatisfactory
Total
No. of
Respondents
Percentage
Feed Back:
Questionnaires
R.No-05DBIA1049 MBA-Human Resource Management Page 61 of 68
Recruitment & Selection
Periyar University
1) Are you happy with the Recruitment process?
a) Yes
b) No
2) How do you feel about interview panel?
a) Excellent
b) Good
c) Satisfactory
d) Poor
3) Did the Saptha meet your expectations?
a) Yes
b) No
4) Are you happy with the salary what you offered from the company?
a) Yes
b) No
5) Did Saptha Managing commitment which is given to you at the time
of interview?
a) Yes
b) No
6) How do you come to know about openings in Saptha?
a) Friends
b) Internet
c) News Paper
d) Others
R.No-05DBIA1049 MBA-Human Resource Management Page 62 of 68
Recruitment & Selection
Periyar University
7) Do you want to refer more friends to Saptha?
a) Yes
b) No
8) Did you have the right Designations?
a) Yes
b) No
9) What should be the company’s main source of recruitment?
a) Employment Bureau
b) News Paper ads
c) Direct Recruitment
d) Placement agency
e) Others
10) What should be the best recruitment sources according to your
preference?
a) Internal Recruitment
b) External Recruitment
c) Both
11) Did you fully know about the company policies before joined in this
company?
a) Yes
b) No
12) Did you under gone any Written Test during recruitment?
a) Yes
b) No
13) How do you think about Recruitment and selection procedure in
your company?
R.No-05DBIA1049 MBA-Human Resource Management Page 63 of 68
Recruitment & Selection
Periyar University
a) Satisfactory
b) Unsatisfactory
14) What are your Guidelines to Saptha Recruitments?
15) How about HR Feed back in Saptha?
Findings from the study
R.No-05DBIA1049 MBA-Human Resource Management Page 64 of 68
Recruitment & Selection
Periyar University
The data collected and analyzed and general observation has proven
that M/S Pragathi Consultancy Services. Has done remarkable job in its
Human resource development.
The main findings are as follows:
1. Each and every employee is well prepared to meet today’s
challenges.
2. The organization gives encouragement in career planning for every
employee.
3. There are employees in all experience level in the organization.
4. The internal department of core competencies and continuous process
improvements has made Saptha Business Solution Pvt. Ltd. One of
the most exciting SAP companies to work for.
5. The management showing their full efforts for the growth of Saptha
Business Solution Pvt. Ltd.
6. The company is having skilled employees who can give prime
solutions to the clients more effectively.
7. The management is showing there individual attention to each and
every employees for their betterment and to groom there skills.
Suggestions
R.No-05DBIA1049 MBA-Human Resource Management Page 65 of 68
Recruitment & Selection
Periyar University
1. Create awareness about customer’s requirements among the
employees by maintaining high level of motivation and focus.
2. Increase the competence levels among the employees by giving
suitable Training and Development Program.
3. Identify the competencies and behavior pattern to be developed in
each individual by obtaining there feedback and requirements.
4. Provide training to the employees so that they get better knowledge,
skills and attitude.
5. Convert Saptha Business Solution Pvt. Ltd. into a ‘learning and
development organization’ to make it a “GLOBAL PLAYER AND
LEADER”.
Bibliography
Primary Source
R.No-05DBIA1049 MBA-Human Resource Management Page 66 of 68
Recruitment & Selection
Periyar University
1. Principles of Management
- By R.N.Gupta.
2. Business Management
- By Reddy and Appanaiah
3. Personal Management and Industrial Relations
-By Dr.T.N.Bhagoliwali
Secondary source
4. www.Google.com
5. www.KarnatakaHRGroup.com
6. www.HRCommunity.com
7. www.HRIndia.com
8. Mr.BV Raghunath – (HRD Professional)
R.No-05DBIA1049 MBA-Human Resource Management Page 67 of 68
Recruitment & Selection
Periyar University
R.No-05DBIA1049 MBA-Human Resource Management Page 68 of 68

Hr project recruitment %26 selection

  • 1.
    Recruitment & Selection PeriyarUniversity A DISSERTATION REPORT ON “AN ANALYTICAL STUDY OF Recruitment And Selection Process At Pragathi consultancy Services (PCS) Submitted to Periyar University in partial fulfillment of the Requirement for MASTER OF BUSINESS ADMINISTRATION Under the Guidance of Mr. Santosh Mr.GG Pai Branch Manager Faculty Guide Pragathi Consultancy Service Bangalore. Bangalore By Karthick S (Reg No 05DBIA1049) R.No-05DBIA1049 MBA-Human Resource Management Page 1 of 68
  • 2.
    Recruitment & Selection PeriyarUniversity SSR College of Science , Commerce &MANAGEMENT Study Center:Periyar University BANGALORE CERTIFICATE This is to certify that the Dissertation Titled “An analytical study of Recruitment & Selection at Pragathi Consulatancy Services.” is based on an Original Project Study conducted by Mr.Karthick S of IV semester MBA Programme under the Guidance of Mr. GG.PAI This dissertation is based on original Research and has not formed basis for the award of any other Degree/Diploma By Periyar University. (GG Pai) Professor and Director-MBA R.No-05DBIA1049 MBA-Human Resource Management Page 2 of 68
  • 3.
    Recruitment & Selection PeriyarUniversity CERTIFICATE This is to certify that the Dissertation entitled “An analytical study of Recruitment And Selection Process Undertaken At Pragathi Consultancy Services. Bangalore Submitted in Partial Fulfillment of the Requirement for the Award of the Degree of Master of Business Administration, Is a bonafide work carried out by Karthick S Reg No 05DBIA1047 Under my supervision and guidance and that no part of this report has been submitted for the award of any other Degree and the work  has not been published in any scientific or popular magazines. Mr.Giri Course Co-ordinator, MBA R.No-05DBIA1049 MBA-Human Resource Management Page 3 of 68
  • 4.
    Recruitment & Selection PeriyarUniversity STUDENT DECLARATION I hereby declare that the Project Report or the DISSERTATION entitled “An analytical study of Recruitment And Selection Process Undertaken at Pragathi consultancy Services (PCS) Under the Guidance of Mr. Santosh Avadhani Branch Manager Praghathi consultancy services Bangalore. Mr.GG Pai Faculty Guide SSRC Bangalore R.No-05DBIA1049 MBA-Human Resource Management Page 4 of 68
  • 5.
    Recruitment & Selection PeriyarUniversity Submitted in partial fulfillment of the Requirement for the award of the Degree of Master of Business Administration, to Periyar University Is the result of my own effort and has not been submitted to any other institution for the award of any degree Place: Bangalore Date: Karthick S R.No-05DBIA1049 MBA-Human Resource Management Page 5 of 68
  • 6.
    Recruitment & Selection PeriyarUniversity R.No-05DBIA1049 MBA-Human Resource Management Page 6 of 68
  • 7.
    Recruitment & Selection PeriyarUniversity SSR College of Science , Commerce &MANAGEMENT Study Center:Periyar University BANGALORE CERTIFICATE This is to certify that the Dissertation entitled “ An analytical study of Recruitment And Selection Process in Praghathi Consultancy Services ” submitted by Karthick S in fulfillment to requirements for the Degree of Masters of Business Administration is based on the results carried out by her under my guidance and supervision. Bangalore Signature Date: GG Pai Faculty MBA R.No-05DBIA1049 MBA-Human Resource Management Page 7 of 68
  • 8.
    Recruitment & Selection PeriyarUniversity ACKNOWLEDGEMENT I am pleased to record my gratitude and sincere thanks to my guide Prof. GG Pai faculty guide, SSRC, Bangalore for his sincere guidance and valuable assistance for completing this report. I would like to express my sincere thanks to mr.Giri Course coordinator SSRC, Bangalore-Periyar University for giving this opportunity. I also take this moment to express my gratitude to Mr.BV Raghunath , , HR & Admin Professional ,Bangalore. I am also indebted to my parents and friends for their support for completing this project successfully. R.No-05DBIA1049 MBA-Human Resource Management Page 8 of 68
  • 9.
    Recruitment & Selection PeriyarUniversity TABLE OF CONTENTS R.No-05DBIA1049 MBA-Human Resource Management Page 9 of 68
  • 10.
    Recruitment & Selection PeriyarUniversity Introduction to HRM Evolution of HRM R.No-05DBIA1049 MBA-Human Resource Management Page 10 of 68 Chapter No. Particulars Page No. Certificate from the Organization Certificate from the College Declaration Acknowledgement 1 Introduction 2 Company Profile 3 Research Methodology 4 Data Analysis 5 Findings From the Study 6 Suggestions and Recommendations 7 CONCLUSION 8 BIBLIOGRAPHY 9 ANNEXURE
  • 11.
    Recruitment & Selection PeriyarUniversity Earlier references: In western countries HRM had its primitive beginning in 1930s. Not much thought was given on this subject in particular and no written records or documents interesting to note HRM concepts was available, in ancient philosophies of Greek, Indian and Chinese. This is not to suggest that industrial establishment and factories system, as it is known today, existed in ancient Greece, India or china. The philosophy of managing human being, as a concept was found developed in ancient literatures in general and in Indian philosophy in particular. Personnel functions: Till 1930s, it was not felt necessary to have a separate discipline of management called “Personnel management”. In fact, this job was assigned as part of the factory manager. Adam Smith’s concept of factory was that it consists of three resources, land, labour and capital. This factory manager is expected to “procure, Process and peddle” labour as one of the resources. The first time when such a specialist “person” was used; it was to maintain a “buffer” between employer and employee to meet the “legitimate need” of employees. However, it is the employer who decided what is “legitimate need” of employees. In fact, the specialist “person” was more needed to prevent “unionization” of employees. This was the case before 1930-s all over the world. Environmental Influences on HRM: Since 1930s, certain developments took place, which greatly contributed, to the evolution and growth of Human Resources Management (HRM). These developments are given below:  Scientific Management  Labour Movements  Government Regulations. Need for the Study :  Shortage of skills. R.No-05DBIA1049 MBA-Human Resource Management Page 11 of 68
  • 12.
    Recruitment & Selection PeriyarUniversity Skills and knowledge people are always on short supply. Alternatively they are too costly to hire from outside. The best alternative is to improve skill and knowledge of existing employees.  Technological Obsolescence. Growth of technology takes places very fast. This will render current technology obsolete in the future. There is a great need to upgrade technology. This needs suitable training.  Personal Obsolescence. At the time recruitment employees possess a certain of knowledge and skill. As time passes knowledge becomes obsolete, unless it is updated by proper training. This happens because of changes taking place in product technology, production methods, procurement of better machines, setting up of modern production lines, introduction of modern method of supervision and information processing through MIS and EDO..  Organization Obsolescence. Modern management has introduced a number of innovative steps in functions of management like planning, organizing, controlling, coordinating and directing. Organization which is impervious to such changes is bound to fail and become obsolete.  Upgrading Ability of Threshold workers. Public policy provides reservation to disadvantaged sections of the society like handicapped, minorities and dependents of deceased workers etc. All these are threshold workers having less than minimum prescribed level of knowledge and skill. They require extensive training to bring them up to the minimum level of performance standard.  Coercive training by government. R.No-05DBIA1049 MBA-Human Resource Management Page 12 of 68
  • 13.
    Recruitment & Selection PeriyarUniversity In order to provide better employability chances of unemployed youth, certain governments taken initiative to mobilize resources available at pubic/government and private sectors to outside candidates. One such example is the “Apprentice Training ” conducted by govt. of India. A part of expenditure incurred for this by private sectors are reimbursed by government.  Human capital The latest thinking is to treat employees as “human capital”. The expenditure involved is training and developments are now being considered as an investment. Scope of Human Resource Management The Scope of HRM is in deed fast. All major activities in the working life of worker from time of his entry in an organization until he / she leaves, come under the preview of HRM. Specifically, the activities included are Human Resource planning, Job analysis and design, Recruitment, Selection, Orientation and placement, Training and development, Performance appraisal and Job evaluation, employee and executive remuneration and communication, employee welfare, safety and health, industrial relations and the like. HRM is becoming a specialized branch giving rise to a number of specialized areas like : • Staffing • Welfare and Safety • Wages and Salary Administration • Training and Development R.No-05DBIA1049 MBA-Human Resource Management Page 13 of 68
  • 14.
    Recruitment & Selection PeriyarUniversity • Labour Relations Scope of HRM Human Resource Management in PCS : Personnel/Human Resource of an undertaking is its important constituent. Efficiency, Profitability and in fact the very existence of the undertaking will depend on this constituents. Co-operation and dedication in performance on the part of its personnel ends in the accomplishment of its objectives. Therefore human resource is of immense importance since it involves matters such as identifying, placing, evaluating, and developing individuals at work and maintaining effective multilateral communication systems. Human resources along with financial and material resources contribute to production of goods and services in an organization.. In short HRM may be defined as the art of procuring, developing and maintaining competent workforce to achieve the goals of an organization in an effective and efficient manner. R.No-05DBIA1049 MBA-Human Resource Management Page 14 of 68 Nature of Human Resource ManagementProspects of HRM Industrial Relations Human Resource Management Employee and executive Remuneration Employee hiring Employee Maintenance Employee Motivation
  • 15.
    Recruitment & Selection PeriyarUniversity Objectives of the HRM are to secure the following: - 1. Industrial peace: This is secured by excellent union management relations, healthy inter-personal relationships, and promoting participative management style and good industrial and labour relations. 2. Achieve High Productivity: The underlying objective brings to increase the “quantity or volume” of the product or service for a given input, productivity improvement programme is very significant in a competitive environment. 3. Better quality of working life of employees: This involves both intrinsic and extrinsic factors connected with work. 4. Obtain and sustain competitive advantage through empowerment : continuous improvement and innovative steps being the two essential ingredients to achieve and sustain competitive advantage, today’s industries are “knowledge based” and “skill intensive”. 5. Cordial relationship between the employer and employees. 6. Personnel research functions. 7. Proper orientation and introduction to the new employees. BACKGROUND SCENARIO William James of Harvard University estimated that employees could retain their jobs by working at a mere 20-30 percent of their potential. His research led him to believe that if these same employees were properly motivated, they could work at 80-90% of their capabilities. Behavioral science concepts like motivation and enhanced productivity could well be used for such improvements in employee output. Training could be one of the means used to achieve such improvements through the effective and efficient use of learning resources. Training and development has been considered an integral part of any organization since the industrial revolution era. From training imparted to improve mass production to now training employees on soft skills and R.No-05DBIA1049 MBA-Human Resource Management Page 15 of 68
  • 16.
    Recruitment & Selection PeriyarUniversity attitudinal change, training industry has come a long way today. In fact most training companies are expecting the market to double by the year 2007, which just means that the Indian training industry seems to have come of age. Organization and individual should develop and progress simultaneously for the their survival and attainment of mutual goals. So, every modern management has to develop the organization through human resource development. Employee training is the most important sub-system of human resources development. Training is a specialized function and one of the fundamental operative functions for human resources management. The market is unofficially estimated to be anywhere between Rs 3000 crores and Rs 6000 crores. What is surprising is that the Indian companies. Perception regarding corporate training seems to have undergone a sea-change in the past two years, with most companies realizing it to be an integral part of enhancing productivity of its personnel. While MNC.s with their global standards of training are the harbingers of corporate training culture in India, the bug seems to have bitten most companies aiming at increasing their efficiency. According to Ms Pallavi Jha, Managing Director, Walchand Capital and Dale Carnegi Training India, "The Indian training industry is estimated at approximately Rs 3,000 crores per annum. The NFO study states that over a third of this is in the area of behavior and soft skills development. With the exponential boom in the services sector and the emergence of a full-fledged consumer-driven market, human resources have become the key assets, which organizations cannot ignore. With soft skills training gaining so much momentum, it.s imperative to understand if it serving the right purpose or not. With this background, I plan to research if training indeed is proving to be effective in the behavioral area. R.No-05DBIA1049 MBA-Human Resource Management Page 16 of 68
  • 17.
    Recruitment & Selection PeriyarUniversity The following steps must form the basis of any training activity: • Determine the training needs and objectives. • Translate them into programs that meet the needs of the selected trainees. • Evaluate the results. There are few generalizations about training that can help the practitioner. Training should be seen as a long term investment in human resources using the equation given below: Performance = ability (x) motivation Training can have an impact on both these factors. It can heighten the skills and abilities of the employees and their motivation by increasing their sense of commitment and encouraging them to develop and use new skills. It is a powerful tool that can have a major impact on both employee productivity and morale, if properly used. R.No-05DBIA1049 MBA-Human Resource Management Page 17 of 68
  • 18.
    Recruitment & Selection PeriyarUniversity Introduction Recruitment Recruitment refers to the process of finding possible candidates for a job or function, usually undertaken by recruiters. It also may be undertaken by an employment agency or a member of staff at the business or organization looking for recruits. Advertising is commonly part of the recruiting process, and can occur through several means: through online, newspapers, using newspaper dedicated to job advertisement, through professional publication, using advertisements placed in windows, through a job center, through campus graduate recruitment programs, etc. Suitability for a job is typically assessed by looking for skills, e.g. communication skills, typing skills, computer skills. Evidence for skills required for a job may be provided in the form of qualifications (educational or professional), experience in a job requiring the relevant skills or the testimony of references. Employment agencies may also give computerized tests to assess an individual's "off-hand" knowledge of software packages or typing skills. At a more basic level written tests may be given to assess numeric and literacy. A candidate may also be assessed on the basis of an interview. Sometimes candidates will be requested to provide a résumé (also known as a CV) or to complete an application form to provide this evidence. R.No-05DBIA1049 MBA-Human Resource Management Page 18 of 68
  • 19.
    Recruitment & Selection PeriyarUniversity R.No-05DBIA1049 MBA-Human Resource Management Page 19 of 68
  • 20.
    Recruitment & Selection PeriyarUniversity Recruitment Policy Contents 1 Introduction 2 Objectives 3 Scope 4 Principles 4.1 Awareness and training 4.2 Conflict of Interest 4.3 Identifying vacancies 4.4 Authorisation of positions 4.5 Advertisement 4.6 Selection processes 4.7 Feedback 4.8 Confidentiality 4.9 Offers of employment 4.10 Retention of Records 5 Responsibilities 6 Review 7 Associated Policies and Procedures 8 Definitions 1 Introduction 1.1 The School of Oriental and African Studies (the School) is committed to equality o opportunity in recruitment, selection, promotion and all other areas of employment. 1.2 This Policy is underpinned by Procedures and Good Practice Guidelines which form the basis for its implementation. 1.3 This Policy and associated Procedures aim to attract high calibre staff to the School by ensuring that recruitment and selection processes are effective, systematic, equitable and promote equality of opportunity. . . . Back to Top R.No-05DBIA1049 MBA-Human Resource Management Page 20 of 68
  • 21.
    Recruitment & Selection PeriyarUniversity Recruitment Plan -TABLE OF CONTENTS I. Commitment to Equal Employment Opportunity.......................................................... 1 II. Dissemination of Equal Employment Opportunity Policy.............................................. 2 III. Responsibility for Implementation of Equal Employment Opportunity Program............. 3 IV. Identification of Areas of Concern and Resolution....................................................... 5 V. Establishment of Goals................................................................................................ 6 VI. Development and Execution of Proactive Activities...................................................... 7 VII. Monitoring Implementation of Equal Employment Opportunity Program....................... 9 VIII. Design and Implementation of Internal Audit and Reporting Systems .......................... 10 IX Compliance with Sex Discrimination Guidelines......................................................... 12 X. Guidelines on Discrimination Because of Religion or National Origin .......................... 14 XI Workforce Analysis by Department .......................................................................... 15 XII. Analysis of Major Job Groups.................................................................................. 49 Page 3 Commitment to Equal Employment Opportunity (EEO) It has been, and will continue to be, the policy of The University of Texas System Administration (U. T. System Administration) to be an equal opportunity employer. U. T. System Administration’s official EEO policy statement is included on page 15. In keeping with this policy, U. T. System Administration will continue to recruit, hire, train, and promote into all job levels the most qualified persons without regard to race, color, religion, gender, national origin or sexual orientation. Similarly, U. T. System Administration will continue to administer all other personnel matters (such as compensation, benefits, transfers, layoffs, system administration training, education, and social and recreational programs) in accordance with University policy. See Policy I.150 "Equal Employment Opportunity." U. T. System Administration strives to base employment decisions on objective standards to enhance R.No-05DBIA1049 MBA-Human Resource Management Page 21 of 68
  • 22.
    Recruitment & Selection PeriyarUniversity equal employment opportunity. Page 4 Dissemination of Equal Employment Opportunity Policy U. T. System Administration shall take appropriate steps to internally and externally disseminate its Equal Employment Opportunity Policy. INTERNAL DISSEMINATION U. T. System Administration will continue to make its Equal Employment Opportunity Policy known internally by: 1. Ensuring that the Chancellor's annual reaffirmation of policy is communicated to all employees by means of an executive memorandum. 2. Including information concerning U. T. System Administration's equal employment opportunity policy in the Regents’ Rules and Regulations and in the U. T. System Administration Office of Human Resources System Policy Memoranda. 3. Disseminating the policy during new employee orientation sessions. 4. Posting required Federal and State Law Posters within the U. T. System Administration facilities. 5. Including the logo "Equal Opportunity Employer" in all internal recruitment announcements, job listings, position advertisements, and memorandums. 6. Publishing the Equal Employment Opportunity Policy in the U. T. System Administration Classified Pay Plan. EXTERNAL DISSEMINATION U. T. System Administration will continue to disseminate its policy externally by: 1. Including U. T. System Administration’s Equal Employment Opportunity Policy on the application for employment forms and other materials provided to prospective employees. 2. Including the logo "Equal Opportunity Employer" in all external recruitment announcements, job listings, and position advertisements. 3. Informing all recruiting sources in writing of U. T. System Administration's EEO Policy. Page 5 Responsibility for Implementation of Equal Employment Opportunity Program Responsibility for implementation of U. T. System Administration's policy on Equal Employment Opportunity Program rests with the Chancellor. The Chancellor delegates the responsibility of coordinating U. T. System Administration's compliance to the Director of the Office of Human R.No-05DBIA1049 MBA-Human Resource Management Page 22 of 68
  • 23.
    Recruitment & Selection PeriyarUniversity Resources who has the full support of executive management. General responsibility for implementation of the policy rests with U. T. System Administration officials, as well as its employees. 1. Duties of the Office of Human Resources The duties of the Office of Human Resources include, but are not limited to: a. Reviews policies and procedures, and recommends changes as necessary to ensure nondiscriminatory effect or intent. b. Develops policy statements and internal and external communication techniques. c. Assists department supervisors in the identification and resolution of areas of concern. d. Ensures compliance with federal, state, and local laws of nondiscrimination in all hiring and recruitment strategies. e. Designs and implements audit and reporting systems that measure the effectiveness of U. T. System Administration’s EEO programs through statistics and demographics. f. Serves as liaison between U. T. System Administration and local, federal, and state compliance and enforcement agencies. g. Serves as liaison between U. T. System Administration and minority and women's organizations, and community action groups concerned with employment opportunities of minorities and women. h. Informs management of the latest developments in the area of equal opportunity. i. Analyzes employment practices and procedures and reviews documents related to the employment processes, in order to ensure consistency with U. T. System Administration's Equal Employment Opportunity Policy and Americans with Disabilities Act (ADA) guidelines. j. Maintains and analyzes applicant flow data to ensure equal access to employment opportunities. k. Prepares all required government reports related to equal employment opportunity. Page 6 l. Accommodates individuals seeking information on U. T. System Administration's policies and procedures on equal employment opportunity. m. Serves as respondent to allegations of employment discrimination brought against U. T. System Administration. 2. Duties of Department Supervisors a. Identifies areas of concern and underutilization as it applies to compliance with policies and procedures, in order to establish departmental goals and objectives to ensure that equal employment opportunity exists. b. Performs periodic audits of training programs and hiring and promotion patterns in order to attain departmental goals and objectives. R.No-05DBIA1049 MBA-Human Resource Management Page 23 of 68
  • 24.
    Recruitment & Selection PeriyarUniversity c. Conducts regular discussions with supervisors and employees to be certain that U. T. System Administration's policies and procedures are being followed. d. Reviews qualifications of all employees under their supervision to ensure that women and minorities are given full opportunities for promotions, transfers, and training. e. Ensures that supervisors foster an supportive environment related to recruitment, promotions, transfers and training. f. Encourages minority and female employees to participate in all educational, training, recreational, and social activities sponsored by U. T. System Administration. g. Includes qualified women and minorities in committees, job assignments, and other activities that might serve to enhance individual potential or professional development. Page 7 Identification of Areas of Concern and Resolution In an effort to assist in the identification and resolution of areas of concern, the Office of Human Resources' on-going audit process includes an analysis and review of the following personnel matters. 1. Analysis of the workforce by ethnicity and gender. 2. Analysis of applicant flow by ethnicity and gender. 3. Review of the hiring and selection processes including job descriptions, job titles, worker specifications, application for employment forms, pre-employment forms, test administration and validity, interview procedures, referral procedures, final selection process, and similar factors. 4. Review of transfer and promotion practices. 5. Review of training programs. 6. Review and update, as required, Federal, and State law posters to include review of policy statements. 7. Equal Employment Opportunity program evaluation system. 8. Participate as a member on the U. T. System Administration Compliance Committee. Page 8 Establishment of Goals Our goal will be to ensure objectivity, consistency, uniformity and job relatedness through design and implementation of appropriate personnel policy and procedural systems that affect the equal employment opportunities of the U. T. System Administration employees and applicants for employment. R.No-05DBIA1049 MBA-Human Resource Management Page 24 of 68
  • 25.
    Recruitment & Selection PeriyarUniversity Development and Execution of Proactive Activities It is the responsibility of U. T. System Administration to identify proactive activities that will assist in the development of an Equal Employment Opportunity program. U. T. System Administration seeks to establish a long-range EEO program that will include expanded recruitment efforts and retention of women and minorities in its workforce, and to eliminate impediments to the attainment of U. T. System Administration's EEO goals. 1. Selection Process a. U. T. System Administration reviews job descriptions in order to ensure that they accurately reflect position functions and are consistent for the same position from one location to another. b. U. T. System Administration has validated job specifications for each job title in each department using only job performance criteria. These specifications are non- discriminatory with respect to race, color, religion, gender and national origin. c. These validated job specifications are available to all supervisors involved in the recruiting, screening, selection, and promotion process. Copies of job descriptions for job openings are available to all recruiting sources. d. U. T. System Administration provides training in hiring procedures to employees involved in the recruiting, screening, and selection of employees to ensure equal employment opportunity. When a vacancy occurs, the hiring supervisor receives training materials to ensure that these processes remain non-discriminatory. e. U. T. System Administration hiring officials are given the responsibility to assure compliance and enforcement of Equal Employment Opportunity through Human Resources Policy and Procedures Memoranda: Equal Employment Opportunity I.150 and Hiring, Promotion and Transfer Procedures I.010. f. U. T. System Administration reviews the requirements of the Office of Federal Contract Compliance Programs (OFCCP) Uniform Guidelines on Employee Selection Procedures. 2. Recruitment a. U. T. System Administration announces its vacancies nationally and locally with minority and women's organizations, including, but limited to, the Urban League, NAACP, Local Minority Chambers of Commerce, libraries, National Veterans Outreach Programs, Texas Higher R.No-05DBIA1049 MBA-Human Resource Management Page 25 of 68
  • 26.
    Recruitment & Selection PeriyarUniversity Education Coordinating Board, Texas Rehabilitation Commission, Texas Commission for Human Rights, and Texas Workforce Commission. Page 10 b. Senior-level administration job vacancies are disseminated through The University of Texas Job Network (UTJOBNET). The purpose of UTJOBNET is to inform employees of upward mobility opportunities in particular senior-level administrative positions. In addition, the UTJOBNET maximizes recruitment and retention efforts that foster opportunities for qualified minorities and women. c. U. T. System Administration encourages component institutions with student enrollments to support minorities and provide opportunities that support minority graduation. An increase in the graduation rates of African American and Hispanic students enhances employment opportunities for such candidates within U. T. System Administration and component institutions. d. U. T. System Administration programs which improve employment opportunities for minorities and women are encouraged. e. U. T. System Administration participates in local and surrounding area “job fairs.” f. U. T. System Administration maintains a World Wide Web job site. 3. Promotions a. Promotional opportunities are posted or announced. b. Formal employee evaluation programs are provided. c. "Employee evaluations" are based on job related criteria. 4. Welfare a. U. T. System Administration’s facilities and social and recreation activities are open to all employees. All employees are encouraged to participate in U. T. System Administration sponsored activities. Page 11 Monitoring Implementation of Equal Employment Opportunity Program U. T. System Administration has developed an on-going internal audit and reporting system to monitor decisions on employment and personnel action, which includes but is not limited to, recruitment, promotion, and transfer in order to ensure adherence to the Equal Employment Opportunity Policy. An assessment of separations from employment will also be conducted to assist with future retention of women and minority employees. The following tools have been devised to assist in the assessment of U. T. System Administration's attainment of established goals. R.No-05DBIA1049 MBA-Human Resource Management Page 26 of 68
  • 27.
    Recruitment & Selection PeriyarUniversity EQUAL OPPORTUNITY COMPLIANCE (EOC) FORM Hiring officials are required to complete and sign an Equal Opportunity Compliance (EOC) Form prior to making a job offer, and for change in status involving promotions and transfers. This document is reviewed by the Office of Human Resources for compliance to ensure fair hiring and selection processes and good faith efforts are being made in recruitment. YEAR-END EEO A year-end EEO report shall be compiled by the Office of Human Resources. Included in the summary are applicant activity data, referral information, new hires, promotion, transfer, reclassification, and separation information by race and gender. All reports and documentation required in recruitment, hiring and selection processes, promotions, transfers, reclassifications, and separations will be maintained in accordance with U. T. System Administration's records retention plan. EXIT INTERVIEW QUESTIONNAIRE This document is administered to separating employees by the Office of Human Resources. Exit interviews provide the opportunity to address concerns that may exist in the areas of equal opportunity, fair treatment, and/or employee retention within U. T. System Administration. Page 12 Design and Implementation of Internal Audit and Reporting Systems It is the responsibility of the Office of Human Resources to implement and monitor an auditing and reporting system that provides for the following: 1. Maintain accurate up-to-date records on all referrals, applicants, hires, promotions, transfers, and separations by race and gender to be certain that all employees are treated on a fair and equitable basis. a. Data on applicants who apply for vacancies is collected through the administration of the voluntary Applicant Data Flow form. This voluntary form captures the applicant's race, gender, veteran status and date of birth. An analysis by such factors is conducted in order to evaluate the effectiveness of current recruiting efforts. All information voluntarily provided is kept confidential. b. Annual analysis by race and gender within each department for each EEO-6 category is R.No-05DBIA1049 MBA-Human Resource Management Page 27 of 68
  • 28.
    Recruitment & Selection PeriyarUniversity conducted in order to evaluate the effectiveness of current recruiting efforts to determine if stated goals and good faith efforts are being met. c. Annual analysis by race and gender within each department for each EEO-6 category is conducted in order to review internal promotion and monitor upward mobility opportunities. d. Annual analysis by name, race, gender, job title, and reason for separation within each department for each EEO-6 category is conducted in order to identify possible areas of concern and need for remedial action. e. All separating employees are requested to complete an exit interview questionnaire administered by the Office of Human Resources. The exit interviews provide the opportunity to address areas of concerns that may exist in the areas of equal opportunity, fair treatment, and employee retention within U. T. System Administration. 2. Review all selection, promotional, and training procedures to ensure that they are nondiscriminatory. a. Hiring Officials are required to complete and sign an Equal Opportunity Compliance (EOC) Form prior to making a job offer, and for change in status involving promotions and transfers. This document is reviewed by the Office of Human Resources for compliance to ensure fair and equitable hiring and selection processes and that good faith efforts are being made in recruitment. 3. Inform executive management of the effectiveness of the EEO Policy and recommendations for improvements, if necessary. Page 13 a. A year-end EEO report shall be compiled by the Office of Human Resources. Included in the summary are applicant activity data, referral information, new hire, promotion, transfer, reclassification, and separation information by race and gender. Page 14 Compliance with Sex Discrimination Guidelines It has and continues to be the policy of U. T. System Administration not to discriminate on the basis of sex. To this end, we continue to do the following: 1. Recruitment and Advertisement a. U. T. System Administration actively recruits both men and women for all jobs, unless sex is a bona fide occupational qualification. Referral sources are informed that U. T. System Administration has no specific sex preference and seeks only qualified applicants without regard R.No-05DBIA1049 MBA-Human Resource Management Page 28 of 68
  • 29.
    Recruitment & Selection PeriyarUniversity to race, color, gender, religion, or national origin. b. U. T. System Administration actively recruits both men and women for all jobs, unless sex is a bona fide occupational qualification. Advertisements for employment in newspapers and other media do not express a gender preference. No advertisements will be placed in columns headed "Male" or "Female." All advertisements are followed by "Equal Opportunity Employer." 2. Job Policies and Practices a. Monitor written personnel policies and procedures to assure that there shall be no discrimination against applicants for employment or employees on the basis of gender. b. Employees and applicants for employment of both sexes shall have an equal opportunity to any available job that he or she is qualified to perform. Gender is currently not a bona fide occupational qualification for any job within U. T. System Administration. c. When terms and conditions of employment are the same, no distinction is made between the sexes in regard to opportunity, wages, hours, benefits, or other conditions of employment. In the area of employer contributions for insurance, pensions, and other fringe benefits, contributions shall be the same for both sexes. d. Marital status has no basis between the treatment of male and female as it relates to employment or separation from employment. Also, U. T. System Administration does not deny employment to women with young children, nor does it terminate employees of one sex in a particular job classification upon reaching a certain age. e. U. T. System Administration provides appropriate and comparable physical facilities for both female and male employees. f. U. T. System Administration follows federal and state guidelines relative to employment. g. No difference is made between women and men as to retirement age for a particular job. Page 15 h. Both women and men are eligible for all training programs and benefits offered by U. T. System Administration. U. T. System Administration encourages women to participate in management training programs both internal and external of U. T. System Administration. 3. Seniority System a. Gender shall not be a factor in the determination of service benefits. 4. Discriminatory Wages R.No-05DBIA1049 MBA-Human Resource Management Page 29 of 68
  • 30.
    Recruitment & Selection PeriyarUniversity a. No distinction shall be made between male and female in establishment of wage schedules. b. No restrictions shall be made on one gender regarding certain job classifications. Proactive steps shall be taken to make jobs available to all qualified employees in all classifications without regard to gender. Page 16 Guidelines on Discrimination Because of Religion or National Origin 1. Equal Employment Policy U. T. System Administration does the following to ensure that all applicants for employment and employees are not discriminated against because of religion or national origin: a. Reviews employment practices to determine whether members of various religious and/or ethnic groups are given equal employment opportunities. b. To ensure non-discrimination based on religion or national origin, U. T. System Administration is involved in the following outreach and recruitment activities: 1. U. T. System Administration communicates its obligation to provide equal employment opportunity without regard to religion or national origin to all employees and applicants for employment. 2. Internal procedures exist at U. T. System Administration to implement equal employment opportunity without regard to religion or national origin. 3. U. T. System Administration informs all employees and applicants for employment of its commitment to equal employment opportunity without regard to religion or national origin. 4. Recruitment sources are used to provide equal employment opportunity without regard to religion or national origin. 2. Accommodations to Religious Observations and Practice U. T. System Administration accommodates the religious observances and practices of employees except where such accommodation causes undue hardship on the conduct of U. T. System Administration’s business. The extent of our obligation is determined by considering business necessity, financial costs and expenses, and resulting human resources problems. 3. Non-discrimination In implementing its EEO policy regarding non-discrimination because of religion or national origin, R.No-05DBIA1049 MBA-Human Resource Management Page 30 of 68
  • 31.
    Recruitment & Selection PeriyarUniversity U. T. System Administration does not discriminate against any qualified employee or applicant for employment because of religion or national origin. Workforce Analysis by Department Employee Group Insurance Medical and Dental Applications Center Office for Community Relations Office of Academic Affairs Office of Business Affairs Office of Business Affairs – H.U.B. Development Office of Business and Administrative Services Office of Development and External Relations Office of Estates and Trusts Office of Facilities Planning and Construction Office of Federal Relations Office of Finance Office of General Counsel Office of Governmental Relations Office of Health Affairs Office of Human Resources Office of Information Resources Office of Information Technology Office of Public Affairs Office of Special Services Office of the Board of Regents Office of the Chancellor Office of the Controller Real Estate Office System Audit Office System Police System Compliance Office System Airplane Operation U.T. TeleCampus University Lands – Accounting Office University Lands – West Texas Operations Workers/ Compensation Insurance Division The following workforce analysis display, within each department for each job group, the total number of incumbents, the total number of make and female incumbents, and the total number of male and female incumbents by ethnicity. R.No-05DBIA1049 MBA-Human Resource Management Page 31 of 68
  • 32.
    Recruitment & Selection PeriyarUniversity Analysis of Major Job Groups We have supplied an analysis of all major job groups at U. T. System Administration. Those jobs having similar content, and opportunities have been grouped into five job categories: 01 Executive/Administrative/Managerial 03 Professional 04 Clerical/Secretarial 05 Technical/Paraprofessional 06 Skilled Crafts 07 Service/Maintenance The following reflects the analysis of the major job groups by job title, ethnicity and gender. Company Profile: Pragathi Consultancy Services At PCS, we energetically strive to deliver the best employment options for great companies and the associates we place within them. We serve best and respected companies by sending them the highest-quality individuals for temporary, temp-to-hire and full-time positions. Companies make Pragathi their first choice for full-time, direct hire, temp-to-hire and temporary employment agencies because we're at the forefront of the ever-changing staffing industry. We meet our clients' needs - precisely, quickly and cost-effectively - with the finest talent. Young and very experienced - that's probably the best way to describe us ! Pragathi helps companies in searching, selecting and managing the ever-valuable human assets. Formed in 2005, PCS enjoys an enviable reputation for delivering efficient, effective and professional solutions to meet our IT and ITES clients’ R.No-05DBIA1049 MBA-Human Resource Management Page 32 of 68
  • 33.
    Recruitment & Selection PeriyarUniversity diverse recruitment needs. We guide the candidates too about the best opportunities in the marketplace, and constantly advise them in their career progression. Pragathi Consulting brings valuable experience to benchmark, revise, implement and preach the best practices of recruiting to our clients. We will conduct business and HR process reviews to assess what works and what doesn't within the client's unique corporate environment. Pragathi Consulting will implement methods to decrease the joining time, reduce the cost-per-hire, and propose tailored solutions to streamline your recruitment process. Our services give you the opportunity to focus your expertise where it counts - on your unique business endeavors. Our goal is to ensure that our clients succeed in meeting their hiring goals with cost-effectiveness in mind. Our recruitment performance consulting services are designed to help take your company to the next level of recruitment capability. Our recruitment consultants are all senior level recruiters with years of IT and software experience in recruiting, screening, and hiring techniques that produce lasting results in IT sector. Adopt a "Do what it takes to get the job done” Clients: Skilled, experienced, high-quality professionals are always at a premium and the competition to acquire such individuals will always be fierce, especially in these booming times. At Pragathi, we believe that by fostering a positive, professional and attractive culture, we are able to attract these candidates on behalf of our clients. Relationships are at the core of our business. To successfully match candidates to clients, we believe we have to look at more than a resume. We prefer for our consultants to meet with clients at their offices. This allows us to gain an insight into a client's working culture, as well as taking a detailed brief about their company and the position they wish to fill. Our candidates are our product and we want our product to be the best. We attract prospective applicants through advertising, and intensive searching and selection through job portals, and our in-house databases, and will invite only those we judge to be of suitable quality to interact with one of our consultants for private interviews. At this point, our consultants will add a comprehensive report to the candidate's application. R.No-05DBIA1049 MBA-Human Resource Management Page 33 of 68
  • 34.
    Recruitment & Selection PeriyarUniversity We use self developed enterprise recruitment software, enabling us to conduct a comprehensive search of our candidate database for the criteria specified by our clients. We also have the latest skills testing software to validate the candidate's proficiency and experience on all the major software technologies. We can assist in managerial aptitude and psychometric tests too. Only candidates who complete our rigorous selection process will be entered into our records and considered for a specific role or other appropriate appointments. We don't add everyone we meet to our books. For additional information, prior to interviews, clients are provided with our consultant's initial interview reports. Interviews usually take place at the client's offices, but if required, we are happy for our clients to make use of our offices. HR Team: PCS also had on Excellent HR and Development team of 50+ man power Strength across the world. About HR Team: Well Trained Staff of Four Professionals, and 2 of Business unit HR Professional, and anather Two for Training and HR operations. Organization Chart of PCS R.No-05DBIA1049 MBA-Human Resource Management Page 34 of 68
  • 35.
    Recruitment & Selection PeriyarUniversity HR Organization Chart R.No-05DBIA1049 MBA-Human Resource Management Page 35 of 68 Java QualityHR & AdminFinance CEO Dot net Business one Testing Resource Manager- TTTechnical Corporate Manager- HR
  • 36.
    Recruitment & Selection PeriyarUniversity R.No-05DBIA1049 MBA-Human Resource Management Page 36 of 68 Assi Mgr-Recruitment Recruitment Assi.Mgr-ContractAssi.Mgr-Documentation Staffing 1DocumentsDocuments RecruitmentRecruitment Staffing 2
  • 37.
    Recruitment & Selection PeriyarUniversity Organization Chart of Technical Team Grade Structure The grade structure is subject to change depending on the changes in the policy R.No-05DBIA1049 MBA-Human Resource Management Page 37 of 68 Support 1 Intigrated QC Java Team Dot net Team Testing Team TSR Group Support 3Support 2 VP- Operations Support 4
  • 38.
    Recruitment & Selection PeriyarUniversity Grade Technical Group Support Group * A Trainee Trainee/Management Trainee B Engineer/Developer/Designer/Analyst/Writers/Editors.. Executive/System Administrator/Assoc iate C Sr. Engineer/Developer/Designer/Analyst/Writers/Editors Sr. Executive/ Administrator /Associate D Team Leader - E Asst. Manager Asst. Manager F Technical Manager/Technical Architect Manager/Branch Manager/Regional Manager G Sr. Technical Manager/Chief Architect Sr. Manager/National Sales Manager H Vice President Operations I Managing Director *Support: Accounts, HR, System Admin, Quality, Tech Support, Marketing R.No-05DBIA1049 MBA-Human Resource Management Page 38 of 68
  • 39.
    Recruitment & Selection PeriyarUniversity Experience Level : A 0-1 B >1- 3 C >3-5 D >5-7 E >7-10 F > 10 yrs, based on the expertise and managerial capabilities, technical competencies.. G H Registered Corporate office Pragathi Consultancy Services, #331,1st floor, 8th Cross Aavalahalli Extn, BDA Layout R.No-05DBIA1049 MBA-Human Resource Management Page 39 of 68
  • 40.
    Recruitment & Selection PeriyarUniversity Girinagar Bangalore - 560085. INDIA Research and Methodology Statement of Problem: Human resource has gained a wide acceptance in the industry. The objective of the study was to access employee satisfaction. This has led to the need for more experienced and skillful employee where to be trained to meet the organization requirement. People in an organization are the most productive resource and also the most expensive organization spends on this resource in order to extract the best contribution out of them. A small judgment error in rectifying a non retainable employee could lead to decal losses in terms of time and money spend on his training and job socialization as also initial losses in terms of job held up due to vacancy in position and other related job being postponed in today’s fast pace corporate world, time management being important, such errors are not called for therefore more stress is laid on efficient, R.No-05DBIA1049 MBA-Human Resource Management Page 40 of 68
  • 41.
    Recruitment & Selection PeriyarUniversity effective and potential worker for the organization corporate world today recruits people directly and prudently rather simply hire and fire people. The mobilization of money, the construction of factory building, the purchase and installation of machines and procurement of materials are the initial measures taken by a management in the establishment of a company. The recruitment and selection of people to man and machines and auxiliary services form a part of these initial measures. Without people to man and plant, the collection of physical resources by itself will not serve only purpose. The hiring of men and women required is more important than the marshalling of physical resources in the establishment of the company and the attainment of its objectives. Note that the hiring of people is confirmed to the initial stages in the formation of an enterprise. The employment is continuous one and it ends only when the enterprise eases to exist. More important, an enterprise grows and diversifies, and so there is great need for men and women. Recruitment and selection, therefore becomes a specialized function and is disclosed by the personnel department. In act, employments are one of the foremost functions of the human resource development. Therefore, it is necessary to know about the employment function i.e., recruitment, selection, interviews, placing and orientation of personnel’s. HR is the major inputs for any organization to achieve its objectives. R.No-05DBIA1049 MBA-Human Resource Management Page 41 of 68
  • 42.
    Recruitment & Selection PeriyarUniversity Therefore it’s important for any organization to spend time and money till the right personnel are found. Field of study: This project work was carried out at Saptha Business Solution Pvt. Ltd., Bangalore. Research samples: IT industry plays a very important role in the economy. The sample was therefore chosen as it portrays the needs of the researchers. Research provides an insight into any study top basically evaluate and judge the data or to find the solution to any given problem a simple is representative of a group or population that identifies itself as part of it. The sample chosen for this report is Saptha Business Solution Pvt. Ltd., Bangalore. Objectives of the study: Recruitment and Selection are one of major HRM function that helps manager to keep the skilled members in the organization. Data Collection: The data collected contains primary data and secondary data. The primary data has been collected mainly by interviewing and also observation and audit. Secondary data has been obtained from published journals, company broachers, books, internet, etc. R.No-05DBIA1049 MBA-Human Resource Management Page 42 of 68
  • 43.
    Recruitment & Selection PeriyarUniversity Limitations of the Study: 1. As the project is prepared for academic purpose only, it suffers from the limitations of time and money, due to which analytical study into all the strategies adopted by the organization was not possible. 2. The study was completed with in short span of time that was available. 3. The report also suffers from the limitations of exhaustiveness as far as the information is concerned. 4. All this study is limited to Saptha Business Solution Pvt. Ltd., Bangalore only. Data analysis 1 NUMBER OF RESPONDENT ACCORDING TO GENDER GENDER NUMBER OF RESPONDENT PERCENTAGE MALE 26 52 FEMALE 24 48 TOTAL 50 100 0 20 40 60 80 100 NUMBER OF RESPONDENT FEMALE MALE R.No-05DBIA1049 MBA-Human Resource Management Page 43 of 68
  • 44.
    Recruitment & Selection PeriyarUniversity Feed Back The above chart shows that 52% of respondents are male and remaining 48% respondents are female 2 ARE SATISFIED WITH MANAGEMENT POLICIES MANAGEMENT NUMBER OF PERCENTAGE POLICIES RESPONDENT YES 50 100% NO 0 0 TOTAL 50 100% 0 10 20 30 40 50 60 POLICIES NO PERCENTAGE NUMBER OF The above chart shows that 100% respondents are satisfied with the management policies. R.No-05DBIA1049 MBA-Human Resource Management Page 44 of 68
  • 45.
    Recruitment & Selection PeriyarUniversity 3 ARE YOU SATISFIED WITH MEDICAL FACILITIES BY THE COMPANY ? MEDICAL NUMBER OF PERCENTAGE FACILITIES RESPONDENT YES 50 100% NO 0 0 TOTAL 50 100% 0 10 20 30 40 50 1 2 NO YES The above chart shows that 100% respondents are satisfied with the medical facilities given by the company 4 NATURE OF RELATIONSHIP BETWEEN THE EMPLOYEES IN ORGANISATION RELATIONSHIP NUMBER OF PERCENTAGE RESPONDENT EXCELLENT 49 98% GOOD 1 2% AVERAGE 0 0 TOTAL 50 100% R.No-05DBIA1049 MBA-Human Resource Management Page 45 of 68
  • 46.
    Recruitment & Selection PeriyarUniversity 0 10 20 30 40 50 60 EXCELLENT AVERAGE Series2 Series1 The above chart shows 98% of the respondent had excellent employees in the organization 5 TYPES OF INCENTIVES PREFERRED INCENTIVES NUMBER OF PERCENTAGE RESPONDENT MONETARY 25 50% NON MONETARY 0 0% BOTH 25 50% TOTAL 50 100% 0 10 20 30 MONETARY NON MONETARY BOTH Series2 Series1 The above chart shows that 50% of respondents prefer monetary type of Incentives and another 5% of respondents R.No-05DBIA1049 MBA-Human Resource Management Page 46 of 68
  • 47.
    Recruitment & Selection PeriyarUniversity prefer both the types of incentive i.e, monetary and non-monetary 6 DOES AN ORGANISATION GIVE EMPHASIS TO CAREER PLANNING PLANNING NUMBER OF PERCENTAGE RESPONDENT YES 48 96% NO 2 4% TOTAL 50 100% 0 10 20 30 40 50 1 2 NO YES The above chart shows 96% of respondents feel the organizational is for career planning 7 DO YOU FEEL THAT YOUR ORGANISATION IS WELL PREPARED TO MEET TODAY'S CHALLENGES CHALLENGES NUMBER OF PERCENTAGE RESPONDENT YES 50 100% NO 0 0% TOTAL 50 100% R.No-05DBIA1049 MBA-Human Resource Management Page 47 of 68
  • 48.
    Recruitment & Selection PeriyarUniversity 0 10 20 30 40 50 60 YES NO TOTAL Series2 Series1 The above chart shows all the respondents agree that their organization is well prepared to meet today's challenges 8 DO YOU HAVE FAITH IN COMPANY'S POLICIES? POLICIES NUMBER OF PERCENTAGE RESPONDENT YES 50 100% NO 0 0% TOTAL 50 100% 0 10 20 30 40 50 60 YES NO TOTAL Series2 Series1 THE ABOVE CHART SHOWS ALL THE RESPONDENTS HAVE FAITH IN THEIR COMPANY'S POLICIES R.No-05DBIA1049 MBA-Human Resource Management Page 48 of 68
  • 49.
    Recruitment & Selection PeriyarUniversity 1. Are you happy with the Recruitment process? Recruitment No. of Respondents Percentage Yes 68 90.7 No 7 9.3 Total 75 100 0 20 40 60 80 100 120 Yes No Total No. of Respondents Percentage Feed Back: R.No-05DBIA1049 MBA-Human Resource Management Page 49 of 68
  • 50.
    Recruitment & Selection PeriyarUniversity 2. How do you feel about interview panel? Recruitment No. of Respondents Percentage Excellent 30 40 Good 33 44 Satisfactory 10 13.3 Poor 2 2.7 Total 75 100 0 20 40 60 80 100 120 Excellent G oodSatisfactory Poor Total No. of Respondents Percentage Feed Back: R.No-05DBIA1049 MBA-Human Resource Management Page 50 of 68
  • 51.
    Recruitment & Selection PeriyarUniversity 3. Did the Pragathi meet your expectations? Recruitment No. of Respondents Percentage Yes 70 93.3 No -- -- Cant Tell 5 6.7 Total 75 100 0 20 40 60 80 100 120 Yes No Cant Tell Total No. of Respondents Percentage Feed Back: R.No-05DBIA1049 MBA-Human Resource Management Page 51 of 68
  • 52.
    Recruitment & Selection PeriyarUniversity 4. Are you happy with the salary what you offered from the company? Recruitment No. of Respondents Percentage Yes 24 32 No 51 68 Total 75 100 0 20 40 60 80 100 120 Yes No Total No. of Respondents Percentage Feed Back: R.No-05DBIA1049 MBA-Human Resource Management Page 52 of 68
  • 53.
    Recruitment & Selection PeriyarUniversity 5. Did Pragathi Managing fulfill the commitments which are given to you at the time of interview? Recruitment No. of Respondents Percentage Yes 42 56 No 13 17.3 Cant Tell 20 26.7 Total 75 100 0 20 40 60 80 100 120 Yes No Cant Tell Total No. of Respondents Percentage Feed Back: R.No-05DBIA1049 MBA-Human Resource Management Page 53 of 68
  • 54.
    Recruitment & Selection PeriyarUniversity 6. How do you come to know about openings in PCS? BG Checks No. of Respondents Percentage Friends 5 6.7 Internet 23 30.7 News Papers 40 53.3 Others 7 9.3 Total 75 100 0 20 40 60 80 100 120 Friends Internet News Papers O thers Total No. of Respondents Percentage Feed Back: R.No-05DBIA1049 MBA-Human Resource Management Page 54 of 68
  • 55.
    Recruitment & Selection PeriyarUniversity 7. Do you want to refer more friends to PCS? BG Checks No. of Respondents Percentage Yes 58 77.3 No 8 10.7 Not Replied 9 12 Total 75 100 0 20 40 60 80 100 120 Yes No Not Replied Total No. of Respondents Percentage Feed Back: R.No-05DBIA1049 MBA-Human Resource Management Page 55 of 68
  • 56.
    Recruitment & Selection PeriyarUniversity 8. Did you have the right Designations? BG Checks No. of Respondents Percentage Yes 34 45.3 No 27 36 Not Replied 14 18.7 Total 75 100 0 20 40 60 80 100 120 Yes No Not Replied Total No. of Respondents Percentage R.No-05DBIA1049 MBA-Human Resource Management Page 56 of 68
  • 57.
    Recruitment & Selection PeriyarUniversity Feed Back: 9. What should be the company’s main source of BG Check? BG Checks No. of Respondents Percentage Employment Bureau 4 5.3 Direct Verification 17 22.7 Third Party Verification 39 52 Placement agency 13 17.3 Others 2 2.7 Total 75 100 0 20 40 60 80 100 120 Employment Bureau ThirdParty Verification Others No. of Respondents Percentage Feed Back: R.No-05DBIA1049 MBA-Human Resource Management Page 57 of 68
  • 58.
    Recruitment & Selection PeriyarUniversity 10.What should be the best recruitment sources according to your preference? Recruitment No. of Respondents Percentage Internal Recruitment 63 84 External Recruitment 4 5.3 Both 8 10.7 Total 75 100 0 20 40 60 80 100 120 Internal Recruitment External Recruitment Both Total No. of Respondents Percentage Feed Back: R.No-05DBIA1049 MBA-Human Resource Management Page 58 of 68
  • 59.
    Recruitment & Selection PeriyarUniversity 11.Did you fully know about the company policies before joined in this company? Recruitment No. of Respondents Percentage Yes 10 13.3 No 65 86.7 Total 75 100 0 20 40 60 80 100 120 Yes No Total No. of Respondents Percentage Feed Back: R.No-05DBIA1049 MBA-Human Resource Management Page 59 of 68
  • 60.
    Recruitment & Selection PeriyarUniversity 12.Did you under gone any Written Test during Recruitment? Recruitment No. of Respondents Percentage Yes 75 100 No 0 -- Total 75 100 0 20 40 60 80 100 120 Yes No Total No. of Respondents Percentage Feed Back: R.No-05DBIA1049 MBA-Human Resource Management Page 60 of 68
  • 61.
    Recruitment & Selection PeriyarUniversity 13.How do you think about Recruitment and selection procedure in your company? Recruitment No. of Respondents Percentage Satisfactory 70 93.3 Unsatisfactory 5 6.7 Total 75 100 0 20 40 60 80 100 120 Satisfactory U nsatisfactory Total No. of Respondents Percentage Feed Back: Questionnaires R.No-05DBIA1049 MBA-Human Resource Management Page 61 of 68
  • 62.
    Recruitment & Selection PeriyarUniversity 1) Are you happy with the Recruitment process? a) Yes b) No 2) How do you feel about interview panel? a) Excellent b) Good c) Satisfactory d) Poor 3) Did the Saptha meet your expectations? a) Yes b) No 4) Are you happy with the salary what you offered from the company? a) Yes b) No 5) Did Saptha Managing commitment which is given to you at the time of interview? a) Yes b) No 6) How do you come to know about openings in Saptha? a) Friends b) Internet c) News Paper d) Others R.No-05DBIA1049 MBA-Human Resource Management Page 62 of 68
  • 63.
    Recruitment & Selection PeriyarUniversity 7) Do you want to refer more friends to Saptha? a) Yes b) No 8) Did you have the right Designations? a) Yes b) No 9) What should be the company’s main source of recruitment? a) Employment Bureau b) News Paper ads c) Direct Recruitment d) Placement agency e) Others 10) What should be the best recruitment sources according to your preference? a) Internal Recruitment b) External Recruitment c) Both 11) Did you fully know about the company policies before joined in this company? a) Yes b) No 12) Did you under gone any Written Test during recruitment? a) Yes b) No 13) How do you think about Recruitment and selection procedure in your company? R.No-05DBIA1049 MBA-Human Resource Management Page 63 of 68
  • 64.
    Recruitment & Selection PeriyarUniversity a) Satisfactory b) Unsatisfactory 14) What are your Guidelines to Saptha Recruitments? 15) How about HR Feed back in Saptha? Findings from the study R.No-05DBIA1049 MBA-Human Resource Management Page 64 of 68
  • 65.
    Recruitment & Selection PeriyarUniversity The data collected and analyzed and general observation has proven that M/S Pragathi Consultancy Services. Has done remarkable job in its Human resource development. The main findings are as follows: 1. Each and every employee is well prepared to meet today’s challenges. 2. The organization gives encouragement in career planning for every employee. 3. There are employees in all experience level in the organization. 4. The internal department of core competencies and continuous process improvements has made Saptha Business Solution Pvt. Ltd. One of the most exciting SAP companies to work for. 5. The management showing their full efforts for the growth of Saptha Business Solution Pvt. Ltd. 6. The company is having skilled employees who can give prime solutions to the clients more effectively. 7. The management is showing there individual attention to each and every employees for their betterment and to groom there skills. Suggestions R.No-05DBIA1049 MBA-Human Resource Management Page 65 of 68
  • 66.
    Recruitment & Selection PeriyarUniversity 1. Create awareness about customer’s requirements among the employees by maintaining high level of motivation and focus. 2. Increase the competence levels among the employees by giving suitable Training and Development Program. 3. Identify the competencies and behavior pattern to be developed in each individual by obtaining there feedback and requirements. 4. Provide training to the employees so that they get better knowledge, skills and attitude. 5. Convert Saptha Business Solution Pvt. Ltd. into a ‘learning and development organization’ to make it a “GLOBAL PLAYER AND LEADER”. Bibliography Primary Source R.No-05DBIA1049 MBA-Human Resource Management Page 66 of 68
  • 67.
    Recruitment & Selection PeriyarUniversity 1. Principles of Management - By R.N.Gupta. 2. Business Management - By Reddy and Appanaiah 3. Personal Management and Industrial Relations -By Dr.T.N.Bhagoliwali Secondary source 4. www.Google.com 5. www.KarnatakaHRGroup.com 6. www.HRCommunity.com 7. www.HRIndia.com 8. Mr.BV Raghunath – (HRD Professional) R.No-05DBIA1049 MBA-Human Resource Management Page 67 of 68
  • 68.
    Recruitment & Selection PeriyarUniversity R.No-05DBIA1049 MBA-Human Resource Management Page 68 of 68