Four Quantum Numbers: Specify the “address” (zip code) of each electron in an atom
First number…Principal Quantum Number  (  n)  Energy level (associated with the electron) Size if orbital Lowest energy level is assigned principle quantum number of 1 (n=1) Ground state What do you think happens as we increase n? Orbital becomes larger Electron spends more time farther away from the nucleus   atom’s energy increases
Principle energy levels contain… Energy Sublevels
Principle energy level 1   single sublevel Principle energy level 2   two sublevels Principle energy level 3   three sublevels What pattern do you see in the number of sublevels as we move further away from the nucleus? They increase as n increases (the further we get from the nucleus) UPPER LEVEL
Electron’s are labeled according to n value In atom’s with more than one electron, two or more electron’s may have the same n value  They are in the same “electron shell”
Second quantum number Angular Momentum Quantum Number (l)
Each value of l corresponds to a different type of orbital with a different shape Value of n controls l (subshells possible) Angular momentum numbers can equal 0, 1, 2, 3…  l=n-1 When n=1, l=0    only one possible subshell When n=2, l=0,1    two possible subshells
What the number of l means… Corresponds to the name of the subshell  L=0   subshell s L=1   subshell p L=2   subshell d L=3   subshell f
S P D F: THE SUBLEVELS Each of these 4 sublevels has a unique shape Each orbital may contain at most, 2 electrons LETTERS ORIGINATED FROM DESCRIPTIONS OF THEIR SPECTRAL LINES S   sharp…spherical P   principal…dumbbell shaped D   diffuse…not all the same shape F   fundamental…not all the same shape
 
 
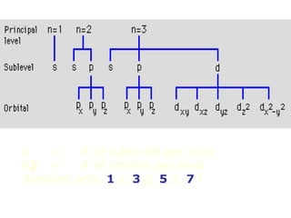
When principle energy level n=1, then l=0, which means there is only a single sublevel (one orbital) which is the small, spherical 1s When principle energy level n=2, then l can equal 0 or 1, which means that there are two sublevels (orbitals) 2s and 2p 2s sublevel   bigger than 1s, still sphere 2p sublevel   three dumbbell shaped p orbitals of equal energy called 2px, 2py, and 2pz The letters are just there to tell you what axis the electrons go on: x,y, or z axis When the principle energy level n=3, then l can equal 0,1, or 2, which means that there are 3 possible sublevels:  3s, sphere, bigger than 1s and 2s 3p, dumbbells 3d Each d sublevel consists 5 orbitals of equal energy Four d orbitals have same shape but different orientations Fifth d orbital, 3d z2  is shaped and oriented different from the other four  When the principle energy level n=4, then 1 can equal 0,1,2, or 3 which means l=n-1=4 possible sublevels: Seven f orbitals of equal energy ( 2 electrons in each orbital) 4s, sphere 4p, dumbbells 4d, 4f
n = # of sublevels per level n 2 = # of orbitals per level Sublevel sets:  1  s,  3  p,  5  d,  7  f
 
 
Orbitals combine to form a spherical shape. 2s 2p z 2p y 2p x
Remember… 1. Principal #  energy level 2. Ang. Mom. #  sublevel (s,p,d,f) There are two more quantum numbers (3 and 4) we will discuss next class
Third Quantum Number M l   specifies the orientation of the orbital in space containing the electron Tells us whether the orbital is on the x, y, or z axis
Fourth Quantum Number M s   related to the direction of the electron spin Tells us if electron has a clockwise spin or counter clockwise spin Specifies orientation of electrons spin axis
Recap… Bohr? Orbits explained hydrogen’s quantized energy states De Broglie? Dual particle and wave nature of electrons Schrodinger? Wave equation predicted existence of atomic orbitals containing electrons
Electron Configuration Definition: arrangement of electrons in an atom Basic rules for filling up orbital's with electrons Which is more stable, low energy or high energy? So which orbitals are going to be filled up first? We are going to want an arrangement that gives us the lowest possible energy
Ground state electron configuration The most stable, lowest energy electron arrangement of an atom Each element has a ground-state electron configuration
Three Rules for Electron Arrangement Aufbau Principle Pauli Exclusion Principle Hund’s Rule
Aufbau Principle Each electron occupies the lowest energy orbital available In order to do this, you must learn the sequence of atomic orbitals from lowest to highest energy Aufbau Diagram Each box represents an orbital Each arrow represents an electron Only two arrows per box… Only two electrons per orbital
 
 
Some important things to remember about Aufbau… All orbitals related to an energy sublevel are of equal energy All three 2p orbitals have the same energy In a multi-electron atom, the energy sublevels within a principle energy level have different energies All three 2p orbitals are of higher energy than the one 2s orbital
 
In order of increasing energies, the sequence of energy sublevels within a principle energy level is s, p, d, f  Orbitals related to energy sublevels within one principle energy level can overlap orbitals related to energy sublevels within another principle level Ex. An orbital related to the atoms 4s sublevel has a lower energy than the five orbitals related to 3d sublevel.
 
Pauli Exclusion Principle States that a maximum on 2 electrons can occupy a single atomic orbital but only if the electrons have opposite spins Wolfgang Pauli Austrian Physicist Observed atoms in excited states
Each electron has a spin Kinda like a spinning top It can only spin in one of 2 directions In order for electrons to be together in an orbital, they must have opposite spins
Hund’s Rule What kind of charge do electrons have? Do they attract or repel each other? So…….. Hund’s Rule states that single electrons with the same spin must occupy all each energy equal orbital before additional electrons with opposite spins can occupy the same orbital
2p orbitals
Read section 5-3!

Quantum Mechanic Model

  • 1.
    Four Quantum Numbers:Specify the “address” (zip code) of each electron in an atom
  • 2.
    First number…Principal QuantumNumber ( n) Energy level (associated with the electron) Size if orbital Lowest energy level is assigned principle quantum number of 1 (n=1) Ground state What do you think happens as we increase n? Orbital becomes larger Electron spends more time farther away from the nucleus  atom’s energy increases
  • 3.
    Principle energy levelscontain… Energy Sublevels
  • 4.
    Principle energy level1  single sublevel Principle energy level 2  two sublevels Principle energy level 3  three sublevels What pattern do you see in the number of sublevels as we move further away from the nucleus? They increase as n increases (the further we get from the nucleus) UPPER LEVEL
  • 5.
    Electron’s are labeledaccording to n value In atom’s with more than one electron, two or more electron’s may have the same n value They are in the same “electron shell”
  • 6.
    Second quantum numberAngular Momentum Quantum Number (l)
  • 7.
    Each value ofl corresponds to a different type of orbital with a different shape Value of n controls l (subshells possible) Angular momentum numbers can equal 0, 1, 2, 3… l=n-1 When n=1, l=0  only one possible subshell When n=2, l=0,1  two possible subshells
  • 8.
    What the numberof l means… Corresponds to the name of the subshell L=0  subshell s L=1  subshell p L=2  subshell d L=3  subshell f
  • 9.
    S P DF: THE SUBLEVELS Each of these 4 sublevels has a unique shape Each orbital may contain at most, 2 electrons LETTERS ORIGINATED FROM DESCRIPTIONS OF THEIR SPECTRAL LINES S  sharp…spherical P  principal…dumbbell shaped D  diffuse…not all the same shape F  fundamental…not all the same shape
  • 10.
  • 11.
  • 12.
    When principle energylevel n=1, then l=0, which means there is only a single sublevel (one orbital) which is the small, spherical 1s When principle energy level n=2, then l can equal 0 or 1, which means that there are two sublevels (orbitals) 2s and 2p 2s sublevel  bigger than 1s, still sphere 2p sublevel  three dumbbell shaped p orbitals of equal energy called 2px, 2py, and 2pz The letters are just there to tell you what axis the electrons go on: x,y, or z axis When the principle energy level n=3, then l can equal 0,1, or 2, which means that there are 3 possible sublevels: 3s, sphere, bigger than 1s and 2s 3p, dumbbells 3d Each d sublevel consists 5 orbitals of equal energy Four d orbitals have same shape but different orientations Fifth d orbital, 3d z2 is shaped and oriented different from the other four When the principle energy level n=4, then 1 can equal 0,1,2, or 3 which means l=n-1=4 possible sublevels: Seven f orbitals of equal energy ( 2 electrons in each orbital) 4s, sphere 4p, dumbbells 4d, 4f
  • 13.
    n = #of sublevels per level n 2 = # of orbitals per level Sublevel sets: 1 s, 3 p, 5 d, 7 f
  • 14.
  • 15.
  • 16.
    Orbitals combine toform a spherical shape. 2s 2p z 2p y 2p x
  • 17.
    Remember… 1. Principal#  energy level 2. Ang. Mom. #  sublevel (s,p,d,f) There are two more quantum numbers (3 and 4) we will discuss next class
  • 18.
    Third Quantum NumberM l  specifies the orientation of the orbital in space containing the electron Tells us whether the orbital is on the x, y, or z axis
  • 19.
    Fourth Quantum NumberM s  related to the direction of the electron spin Tells us if electron has a clockwise spin or counter clockwise spin Specifies orientation of electrons spin axis
  • 20.
    Recap… Bohr? Orbitsexplained hydrogen’s quantized energy states De Broglie? Dual particle and wave nature of electrons Schrodinger? Wave equation predicted existence of atomic orbitals containing electrons
  • 21.
    Electron Configuration Definition:arrangement of electrons in an atom Basic rules for filling up orbital's with electrons Which is more stable, low energy or high energy? So which orbitals are going to be filled up first? We are going to want an arrangement that gives us the lowest possible energy
  • 22.
    Ground state electronconfiguration The most stable, lowest energy electron arrangement of an atom Each element has a ground-state electron configuration
  • 23.
    Three Rules forElectron Arrangement Aufbau Principle Pauli Exclusion Principle Hund’s Rule
  • 24.
    Aufbau Principle Eachelectron occupies the lowest energy orbital available In order to do this, you must learn the sequence of atomic orbitals from lowest to highest energy Aufbau Diagram Each box represents an orbital Each arrow represents an electron Only two arrows per box… Only two electrons per orbital
  • 25.
  • 26.
  • 27.
    Some important thingsto remember about Aufbau… All orbitals related to an energy sublevel are of equal energy All three 2p orbitals have the same energy In a multi-electron atom, the energy sublevels within a principle energy level have different energies All three 2p orbitals are of higher energy than the one 2s orbital
  • 28.
  • 29.
    In order ofincreasing energies, the sequence of energy sublevels within a principle energy level is s, p, d, f Orbitals related to energy sublevels within one principle energy level can overlap orbitals related to energy sublevels within another principle level Ex. An orbital related to the atoms 4s sublevel has a lower energy than the five orbitals related to 3d sublevel.
  • 30.
  • 31.
    Pauli Exclusion PrincipleStates that a maximum on 2 electrons can occupy a single atomic orbital but only if the electrons have opposite spins Wolfgang Pauli Austrian Physicist Observed atoms in excited states
  • 32.
    Each electron hasa spin Kinda like a spinning top It can only spin in one of 2 directions In order for electrons to be together in an orbital, they must have opposite spins
  • 33.
    Hund’s Rule Whatkind of charge do electrons have? Do they attract or repel each other? So…….. Hund’s Rule states that single electrons with the same spin must occupy all each energy equal orbital before additional electrons with opposite spins can occupy the same orbital
  • 34.
  • 35.