Fundamentals of Process Plant Design
Goals and Objectives
 Understand the basic fundamentals of an EPC role in
Process Plant Engineering.
 Help / Guide you in your job to try and apply some
thought, where can you add value to the industry we serve.
 Presentation where we can learn about Plant Design.
 Does not cover all aspects of Plant Design.
 Does not cover all industries
 Not about making you a Piping Designer
Plant Design Workflow
Process
Simulations
Concept
Selected
Process
Flow
Diagrams
Preliminary
P&IDs
Preliminary
GAs
Preliminary
Layouts
CAPEX
+/- 30%
Instrument
& Electrical
Schematics
Process and
Utility P&IDs
Initiate 3D
Plant Design
Data Sheets
HAZOP /
Safety
Reviews
CAPEX
+/- 15%
Concept Selection (Pre-FEED) Front-End Engineering and Design (FEED)
Feed
Defined
Process Plant Activity Model
Set Engineering
Policies and
Standards
Produce & Maintain
Feasibility &
Financial Case
Control Operations
and Engineering
Activities
Obtain Agreement
with Regulatory
Authorities
Management Activities
Regulatory
Bodies
Conceptual
Engineering
Design
Concepual
Process
Design
Phase I
Feed
Commission
Process &
Handover Plant
Construct &
Pre-Commission
Plant
Phase III
Construction
Operate
Plant
Maintain
Plant
Operate
Plant
Decommission
Plant
Demolish Plant
Restore Site
Suppliers &
Fabricators
Detailed
Process
Design
Detailed
Engineering
Design
Procure & Control Materials & Services
Phase II
Detail Design
Process department and its role
 Process Engineering focuses on Design, Operation, Control and
Optimisation of Chemical, Physical and Biological processes
 Translate a customer needs into a production facility – Safely &
Productive
 Block Diagram
 FEED (Front End Engineering and Design)
 PFD (Process Flow Diagram)
PFD (Process Flow Diagram)
This figure depicts a small and simplified PFD:
System Flow Diagrams should not include:
 pipe class
 pipe line numbers
 minor bypass lines
 isolation and shutoff valves
 maintenance vents and drains
 relief and safety valve
 code class information
 seismic class information
PFD (Process Flow Diagram)
A PFD should include:
 Process Piping
 Major equipment symbols, names and identification numbers
 Control, valves and valves that affect operation of the system
 Interconnection with other systems
 Major bypass and recirculation lines
 System ratings and operational values as minimum, normal and
maximum flow, temperature and pressure
 Composition of fluids
P&ID (Piping & Instrumentation Diagram)
This figure depicts a very small and simplified P&ID:
A P&ID should not include:
 Instrument root valves
 control relays
 manual switches
 equipment rating or capacity
 primary instrument tubing and valves
 pressure temperature and flow data
 elbow, tees and similar standard fittings
 extensive explanatory notes
P&ID (Piping & Instrumentation Diagram)
A P&ID should include:
 Instrumentation and designations
 Mechanical equipment with names and numbers
 All valves and their identifications
 Process piping, sizes and identification
 Miscellaneous - vents, drains, special fittings, sampling lines, reducers, increasers
and swaggers
 Permanent start-up and flush lines
 Flow directions
 Interconnections references
 Interfaces for class changes
 Computer control system input
 Vendor and contractor interfaces
 Identification of components and subsystems delivered by others
 Intended physical sequence of the equipment
PFD (Process Flow Diagram)
P&ID (Piping and Instrumentation Diagram)
P&ID (Piping and Instrumentation Diagram)
P&ID / Project deliverables Symbology
P&ID / Project deliverables Symbology
P&ID / Project deliverables Symbology
P&ID / Project deliverables Symbology
P&ID / Project deliverables Symbology
P&ID / Project deliverables Symbology
P&ID / Project deliverables Symbology
P&ID / ISA Symbols and Loop Diagrams
Piping and Instrumentation Diagrams or simply “P&IDs” are the
“Schematics” used in the field or Instrumentation and Control
(Automation).
The P&ID is used by the field technicians, engineers and operators to
better understand the process and how the instrumentation is
interconnected, ensuring the plant is operating efficiently.
Most industries have standardised the symbols according to the ISA
Standards S5.1 Instrumentation Symbol Specification
Temperature Process / Loop Diagram
Tag Numbers in a Loop
Tag Numbers
Tag Descriptors
Tag Descriptors
Instrumentation Location
Summary of Instrument type & location
Piping and Connection Symbols
Instrument Valve Symbols
P&ID Example of a Instrument Loop
P&ID Exercise
P&ID Exercise (Completed)
Pipeline Naming
150 – Line Size Nominal Dia
PV – Service Code
20 – System
2002 – Sequence Number
AD20XS – Pipe Class
03 – Insulation Class
050 – Insulation Thickness
N – Heat Tracing
150-PV-20-2002-AD20XS-03-050-N
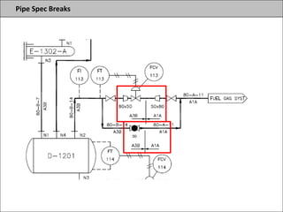
Pipe Spec Breaks
Bulk MTO / Estimates
Piping / Mechanical Department and its Role
Piping Engineering
A Major phase in the life of process plants
Basics of Plant Layout Design
Instruments
Electrical
Client
Rotating Equipment
Scheduling
Civil/Structural
Process
Specifications
Systems
Furnace
Exchangers
Materials
Inspection
Construction
Project Engineering
Computer Applications
Vessels
Mechanical
Plant Layout
Plot Plan Development
Plot Plan Development
 Indicate all Major equipment items
 Building outlines
 Battery Limits
 Area Limits of responsibility
 Piping Entry and Exit Points
 Access ways
 Roadways
 Main Structure – Stairways
 Piperacks
 Dimensions kept to a minimum
 Show all Easting/Northings – Elevations
 True North
 Plot Plans supplied by Clients (FEED Specifications)
Plot Plan Development – General Information Required
 Site Plans
 Project Design Information – Client Standards
 Equipment List
 PFD and P&ID
 Utility conditions – Cooling Water, Steam, etc
 Preferred locations of exit and entry piping points
 Electrical Cables entry points
 Client / EPC Standards for safely distances
 Client / EPC Standards for specific equipment locations
 Grade levels of unit area and plant in general
 Details of existing roadways, railroad or accessways
 Plant North
 Battery Limits
 Firefighting data
Plot Plan Development – General Information Required
 Storage tanks – diameter and capacity
 Heaters – diameter of shell and height
 Compressors – size of base plate area – type
 Specialist equipment – eg skids, size and area
 Towers/Drums– Diameter and tan line minimum heights
 Critical elevations for all equipment
 Exchangers tube length and diameter
Plot Plan Development
Plot Plan Development
Plot Plan Development
Plot Plan Development
Plot Plan Development
Plot Plan Development
Plot Plan Development
Piping Study
Plot Plan Development
Plot Plan Development
Plot Plan Development
Piping - Fundamentals
Piping - Fundamentals
The Goal of Piping Engineering is:
To Ensure a connected Piping is……
 Specified and Designed
 Fabricated and Erected
 Inspected and Tested
 Operated and Maintained
In other words….
To perform reliably and safely in all expected conditions, for its design
life.
Piping - Fundamentals
Why is Piping Engineering so important?
 Pipes are supported at point locations
 Weight of the Pipe may change
 Temperature will vary – ambient to operating
 Thermal expansion
 Connected to equipment
 Pipe are welded to components
 Different components within a piping system
 Etc…..
Piping Standards
Piping - Standards
Piping - Standards
Acronyms and Definitions
The following acronyms and definitions are applicable to this Guide. They may either appear in
this Guide, or in various vendor valve catalogues.
Understanding of these acronyms and what they mean may be necessary to proper valve
selection.
 ASME: The American Society of Mechanical Engineers.
 ANSI: American National Standards Institute.
 API: The American Petroleum Institute.
Process Pipe
Pipe is specified by its Nominal Bore, its outside diameter.
Pipe is identified by its Wall Thickness, referred to as “Schedule”, eg Sch 40, 80, XS, etc
Piping - Specifications
Piping - Specifications
Piping - Specifications
Piping - Specifications
Piping - Specifications
Piping - Specifications
Piping - Specifications
Piping – Fittings and Components
Piping – Fittings and Components
 Fittings are used in pipe systems to connect straight pipe or where change is direction is
required.
 Ends are already prepared.
 To adapt to different sizes, to branch out or re-direct the process (flow).
 To provide a joint if 2 dissimilar materials are used in one system.
 Fittings for pipe most often made from the same base material as the pipe being
 connected, e.g., carbon steel, stainless steel, copper or plastic.
 Any material that is allowed by code may be used, but must be compatible with the other
 materials in the system, the fluids being transported, and the temperatures and
 pressures inside and outside of the system.
 Lines below 50mm NB are normally screwed or socket weld.
 Line 50mm and above are butt welded.
Piping - Flanges
Piping - Flanges
Piping - Flanges
Weld Neck flanges are used in critical applications. These are
circumferentially welded onto the system at their necks
which means that the integrity of the butt-welded area can
easily be examined by X-ray radiography.
The bores of both pipe and flange match thus reducing
turbulence and erosion.
Piping - Flanges
Socket Weld Flange is counter-bored to accept the
pipe, which is then fillet welded.
The bore of both the pipe and the flange are the
same to ensure good flows.
Piping - Flanges
Slip-on Flange is slipped over the pipe and
then fillet welded. Easy to use in
fabricated applications.
Piping - Flanges
Screwed or Threaded Flange requires no
welding and is used to connect other
threaded components in low pressure non-
critical applications.
Piping - Flanges
Lap Flange (or Backing Flange) are used with a stub end
which is butt-welded to the pipe with the lap flange acting as
a loose collar behind it. Thus the stub end always provides
the sealing face. This type of joint is easily assembled and
aligned, and it is favoured in low pressure applications.
Piping - Flanges
Blind Flange or sometimes called a Blanking
Flange, this is used for blanking off pipelines,
valves and pumps and as an inspection cover.
Piping - Valves
Piping - Valves
A valve is a mechanical device that controls the flow of fluid and pressure within a
system or process.
A valve controls system or process fluid flow and pressure by performing any of the
following functions:
 Stopping and starting fluid flow.
 Varying (throttling) the amount of fluid flow.
 Controlling the direction of fluid flow.
 Regulating downstream system or process pressure.
 Relieving component or piping over pressure.
 There are many valve designs and types that satisfy one or more of the functions
identified above.
 A multitude of valve types and designs safely accommodate a wide variety of
process applications.
Complex control systems will use feedback from an instrument to control
these types of valves to regulate pressure, temperature or flowrate depending
on the control parameters required.
Piping - Valves
Piping - Valves
Types of Valves
 Globe
 Gate
 Plug
 Ball
 Needle
 Butterfly
 Diaphragm
 Pinch
 Check
 Safety/relief
 Reducing
Piping - Valves
Isolation
Gate Valves
Ball Valves
Plug Valves
Piston Valves
Diaphragm
Valves
Butterfly Valves
Pinch Valves
Classification
Regulation
Globe Valves
Needle Valves
Butterfly Valves
Diaphragm
Valves
Piston Valves
Pinch Valves
Non-Return
Check Valves
Special Purpose
Multi-port
Valves
Float Valves
Blind Valves
Piping - Valves
Rising Stem
Piping - Valves
Non Rising Stem
Piping - Valves
Gate Valve
Piping - Valves
Globe Valve
Piping - Valves
Ball Valve
Piping - Valves
Plug Valve
Piping - Valves
Diaphragm Valve
Piping - Valves
Reducing Valve
Piping - Valves
Butterfly Valve
Piping - Valves
Needle Valve
Piping - Valves
Check Valve - Swing
Piping - Valves
Check Valve - Tilting
Piping - Valves
Check Valve - Lift
Piping - Valves
Relief Valve
Piping – Piperack Configuration
Piperack configuration
Piping – Piperack Configuration
Piperack configuration
Piping – Pump arrangement and piping
Centrifugal Pump
Piping – Pump arrangement and piping
Typical pump locations - elevation
Piping – Pump arrangement and piping
Typical pump suction and discharge piping
Piping – Pump arrangement and piping
Orientation of handwheels
Piping – Pump arrangement and piping
Typical auxilliary pump piping
Piping – Pump arrangement and piping
Maintenance and operation access requirements
Piping – Heat Exchangers, Compressors, Air Coolers, etc
Various other equipment
Piping – Pipe supports
Pipe Hangers
Piping – Pipe supports
Pipe Supports
Piping – Pipe supports
Anchor, Spring hangers and Guides
Outputs from the Piping Discipline
1. Overall plot plans showing location of various process units, offsite, package units,
roads, piperacks, sleepers, etc.
2. PMS (Piping Material Specifications) & Valve Material Specifications.
3. Equipment general arrangement layouts/drawings indicating the location of all the
equipment within a unit, platforms, ladders, overhead crane elevation.
4. Piperack general arrangements drawings & structures for equipment support.
5. Piping general arrangement layouts/drawings showing all the piping and
equipment.
6. Piping BOM (Bill of Material).
7. Piping stress analysis reports for critical lines.
8. Drawing showing the vessel cleats location for pipe supports.
9. Layout for underground services.
10. Piping isometrics with bill of material.
11. Pipe support location plan, support schedules, pipe support drawings.
12. Purchase specification for insulation, painting, wrapping and coating.
Material Control
Piping Material Control
The material controller is responsible for all piping material requirement
planning. This includes quantity take-off activities, production of bill of
material, piping material quantity summaries, piping requisitions, piping
order bit tabulation/summaries and technical comparison and required
at site date planning.
The list of deliverables may include the following.
- Bill of material for each piping documents
- Bill of material summary
- Special take-off summaries (large diameter or long delivery valves)
- Piping material procurement request for quote (RFQ) draft
- Piping material procurement purchase order (PO)
Electrical
Electrical engineering
Responsible for all of the project power, lighting and communication
needs.
- Normal and emergency systems
- hardware selection such as transformers and switchgear
- Aboveground and underground distribution systems
- electrical design considerations and electrical code requirements
Instrumentation
Instrument engineering
Responsible for the ‘nervous’ system of the plant. Input is preliminary
data sheet originated by process and complete the definition
requirements, including final sizing and vendor selection. Other
responsibilities are:
- layout of any control room
- control system hardware
- control system software
- local indicators
- sensing elements and circuits
- defining the physical hardware elements that constitute the in-line
and on-line instruments for the project.

Process Plant design fundementals

  • 1.
  • 2.
    Goals and Objectives Understand the basic fundamentals of an EPC role in Process Plant Engineering.  Help / Guide you in your job to try and apply some thought, where can you add value to the industry we serve.  Presentation where we can learn about Plant Design.  Does not cover all aspects of Plant Design.  Does not cover all industries  Not about making you a Piping Designer
  • 3.
    Plant Design Workflow Process Simulations Concept Selected Process Flow Diagrams Preliminary P&IDs Preliminary GAs Preliminary Layouts CAPEX +/-30% Instrument & Electrical Schematics Process and Utility P&IDs Initiate 3D Plant Design Data Sheets HAZOP / Safety Reviews CAPEX +/- 15% Concept Selection (Pre-FEED) Front-End Engineering and Design (FEED) Feed Defined
  • 4.
    Process Plant ActivityModel Set Engineering Policies and Standards Produce & Maintain Feasibility & Financial Case Control Operations and Engineering Activities Obtain Agreement with Regulatory Authorities Management Activities Regulatory Bodies Conceptual Engineering Design Concepual Process Design Phase I Feed Commission Process & Handover Plant Construct & Pre-Commission Plant Phase III Construction Operate Plant Maintain Plant Operate Plant Decommission Plant Demolish Plant Restore Site Suppliers & Fabricators Detailed Process Design Detailed Engineering Design Procure & Control Materials & Services Phase II Detail Design
  • 5.
    Process department andits role  Process Engineering focuses on Design, Operation, Control and Optimisation of Chemical, Physical and Biological processes  Translate a customer needs into a production facility – Safely & Productive  Block Diagram  FEED (Front End Engineering and Design)  PFD (Process Flow Diagram)
  • 6.
    PFD (Process FlowDiagram) This figure depicts a small and simplified PFD: System Flow Diagrams should not include:  pipe class  pipe line numbers  minor bypass lines  isolation and shutoff valves  maintenance vents and drains  relief and safety valve  code class information  seismic class information
  • 7.
    PFD (Process FlowDiagram) A PFD should include:  Process Piping  Major equipment symbols, names and identification numbers  Control, valves and valves that affect operation of the system  Interconnection with other systems  Major bypass and recirculation lines  System ratings and operational values as minimum, normal and maximum flow, temperature and pressure  Composition of fluids
  • 8.
    P&ID (Piping &Instrumentation Diagram) This figure depicts a very small and simplified P&ID: A P&ID should not include:  Instrument root valves  control relays  manual switches  equipment rating or capacity  primary instrument tubing and valves  pressure temperature and flow data  elbow, tees and similar standard fittings  extensive explanatory notes
  • 9.
    P&ID (Piping &Instrumentation Diagram) A P&ID should include:  Instrumentation and designations  Mechanical equipment with names and numbers  All valves and their identifications  Process piping, sizes and identification  Miscellaneous - vents, drains, special fittings, sampling lines, reducers, increasers and swaggers  Permanent start-up and flush lines  Flow directions  Interconnections references  Interfaces for class changes  Computer control system input  Vendor and contractor interfaces  Identification of components and subsystems delivered by others  Intended physical sequence of the equipment
  • 10.
  • 11.
    P&ID (Piping andInstrumentation Diagram)
  • 12.
    P&ID (Piping andInstrumentation Diagram)
  • 13.
    P&ID / Projectdeliverables Symbology
  • 14.
    P&ID / Projectdeliverables Symbology
  • 15.
    P&ID / Projectdeliverables Symbology
  • 16.
    P&ID / Projectdeliverables Symbology
  • 17.
    P&ID / Projectdeliverables Symbology
  • 18.
    P&ID / Projectdeliverables Symbology
  • 19.
    P&ID / Projectdeliverables Symbology
  • 20.
    P&ID / ISASymbols and Loop Diagrams Piping and Instrumentation Diagrams or simply “P&IDs” are the “Schematics” used in the field or Instrumentation and Control (Automation). The P&ID is used by the field technicians, engineers and operators to better understand the process and how the instrumentation is interconnected, ensuring the plant is operating efficiently. Most industries have standardised the symbols according to the ISA Standards S5.1 Instrumentation Symbol Specification
  • 21.
  • 22.
  • 23.
  • 24.
  • 25.
  • 26.
  • 27.
    Summary of Instrumenttype & location
  • 28.
  • 29.
  • 30.
    P&ID Example ofa Instrument Loop
  • 31.
  • 32.
  • 33.
    Pipeline Naming 150 –Line Size Nominal Dia PV – Service Code 20 – System 2002 – Sequence Number AD20XS – Pipe Class 03 – Insulation Class 050 – Insulation Thickness N – Heat Tracing 150-PV-20-2002-AD20XS-03-050-N
  • 34.
  • 35.
    Bulk MTO /Estimates
  • 36.
    Piping / MechanicalDepartment and its Role Piping Engineering A Major phase in the life of process plants
  • 37.
    Basics of PlantLayout Design Instruments Electrical Client Rotating Equipment Scheduling Civil/Structural Process Specifications Systems Furnace Exchangers Materials Inspection Construction Project Engineering Computer Applications Vessels Mechanical Plant Layout
  • 38.
  • 39.
    Plot Plan Development Indicate all Major equipment items  Building outlines  Battery Limits  Area Limits of responsibility  Piping Entry and Exit Points  Access ways  Roadways  Main Structure – Stairways  Piperacks  Dimensions kept to a minimum  Show all Easting/Northings – Elevations  True North  Plot Plans supplied by Clients (FEED Specifications)
  • 40.
    Plot Plan Development– General Information Required  Site Plans  Project Design Information – Client Standards  Equipment List  PFD and P&ID  Utility conditions – Cooling Water, Steam, etc  Preferred locations of exit and entry piping points  Electrical Cables entry points  Client / EPC Standards for safely distances  Client / EPC Standards for specific equipment locations  Grade levels of unit area and plant in general  Details of existing roadways, railroad or accessways  Plant North  Battery Limits  Firefighting data
  • 41.
    Plot Plan Development– General Information Required  Storage tanks – diameter and capacity  Heaters – diameter of shell and height  Compressors – size of base plate area – type  Specialist equipment – eg skids, size and area  Towers/Drums– Diameter and tan line minimum heights  Critical elevations for all equipment  Exchangers tube length and diameter
  • 42.
  • 43.
  • 44.
  • 45.
  • 46.
  • 47.
  • 48.
  • 49.
  • 50.
  • 51.
  • 52.
  • 53.
  • 54.
    Piping - Fundamentals TheGoal of Piping Engineering is: To Ensure a connected Piping is……  Specified and Designed  Fabricated and Erected  Inspected and Tested  Operated and Maintained In other words…. To perform reliably and safely in all expected conditions, for its design life.
  • 55.
    Piping - Fundamentals Whyis Piping Engineering so important?  Pipes are supported at point locations  Weight of the Pipe may change  Temperature will vary – ambient to operating  Thermal expansion  Connected to equipment  Pipe are welded to components  Different components within a piping system  Etc…..
  • 56.
  • 57.
  • 58.
    Piping - Standards Acronymsand Definitions The following acronyms and definitions are applicable to this Guide. They may either appear in this Guide, or in various vendor valve catalogues. Understanding of these acronyms and what they mean may be necessary to proper valve selection.  ASME: The American Society of Mechanical Engineers.  ANSI: American National Standards Institute.  API: The American Petroleum Institute. Process Pipe Pipe is specified by its Nominal Bore, its outside diameter. Pipe is identified by its Wall Thickness, referred to as “Schedule”, eg Sch 40, 80, XS, etc
  • 59.
  • 60.
  • 61.
  • 62.
  • 63.
  • 64.
  • 65.
  • 66.
    Piping – Fittingsand Components
  • 67.
    Piping – Fittingsand Components  Fittings are used in pipe systems to connect straight pipe or where change is direction is required.  Ends are already prepared.  To adapt to different sizes, to branch out or re-direct the process (flow).  To provide a joint if 2 dissimilar materials are used in one system.  Fittings for pipe most often made from the same base material as the pipe being  connected, e.g., carbon steel, stainless steel, copper or plastic.  Any material that is allowed by code may be used, but must be compatible with the other  materials in the system, the fluids being transported, and the temperatures and  pressures inside and outside of the system.  Lines below 50mm NB are normally screwed or socket weld.  Line 50mm and above are butt welded.
  • 68.
  • 69.
  • 70.
    Piping - Flanges WeldNeck flanges are used in critical applications. These are circumferentially welded onto the system at their necks which means that the integrity of the butt-welded area can easily be examined by X-ray radiography. The bores of both pipe and flange match thus reducing turbulence and erosion.
  • 71.
    Piping - Flanges SocketWeld Flange is counter-bored to accept the pipe, which is then fillet welded. The bore of both the pipe and the flange are the same to ensure good flows.
  • 72.
    Piping - Flanges Slip-onFlange is slipped over the pipe and then fillet welded. Easy to use in fabricated applications.
  • 73.
    Piping - Flanges Screwedor Threaded Flange requires no welding and is used to connect other threaded components in low pressure non- critical applications.
  • 74.
    Piping - Flanges LapFlange (or Backing Flange) are used with a stub end which is butt-welded to the pipe with the lap flange acting as a loose collar behind it. Thus the stub end always provides the sealing face. This type of joint is easily assembled and aligned, and it is favoured in low pressure applications.
  • 75.
    Piping - Flanges BlindFlange or sometimes called a Blanking Flange, this is used for blanking off pipelines, valves and pumps and as an inspection cover.
  • 76.
  • 77.
    Piping - Valves Avalve is a mechanical device that controls the flow of fluid and pressure within a system or process. A valve controls system or process fluid flow and pressure by performing any of the following functions:  Stopping and starting fluid flow.  Varying (throttling) the amount of fluid flow.  Controlling the direction of fluid flow.  Regulating downstream system or process pressure.  Relieving component or piping over pressure.  There are many valve designs and types that satisfy one or more of the functions identified above.  A multitude of valve types and designs safely accommodate a wide variety of process applications. Complex control systems will use feedback from an instrument to control these types of valves to regulate pressure, temperature or flowrate depending on the control parameters required.
  • 78.
  • 79.
    Piping - Valves Typesof Valves  Globe  Gate  Plug  Ball  Needle  Butterfly  Diaphragm  Pinch  Check  Safety/relief  Reducing
  • 80.
    Piping - Valves Isolation GateValves Ball Valves Plug Valves Piston Valves Diaphragm Valves Butterfly Valves Pinch Valves Classification Regulation Globe Valves Needle Valves Butterfly Valves Diaphragm Valves Piston Valves Pinch Valves Non-Return Check Valves Special Purpose Multi-port Valves Float Valves Blind Valves
  • 81.
  • 82.
  • 83.
  • 84.
  • 85.
  • 86.
  • 87.
  • 88.
  • 89.
  • 90.
  • 91.
    Piping - Valves CheckValve - Swing
  • 92.
    Piping - Valves CheckValve - Tilting
  • 93.
  • 94.
  • 95.
    Piping – PiperackConfiguration Piperack configuration
  • 96.
    Piping – PiperackConfiguration Piperack configuration
  • 97.
    Piping – Pumparrangement and piping Centrifugal Pump
  • 98.
    Piping – Pumparrangement and piping Typical pump locations - elevation
  • 99.
    Piping – Pumparrangement and piping Typical pump suction and discharge piping
  • 100.
    Piping – Pumparrangement and piping Orientation of handwheels
  • 101.
    Piping – Pumparrangement and piping Typical auxilliary pump piping
  • 102.
    Piping – Pumparrangement and piping Maintenance and operation access requirements
  • 103.
    Piping – HeatExchangers, Compressors, Air Coolers, etc Various other equipment
  • 104.
    Piping – Pipesupports Pipe Hangers
  • 105.
    Piping – Pipesupports Pipe Supports
  • 106.
    Piping – Pipesupports Anchor, Spring hangers and Guides
  • 107.
    Outputs from thePiping Discipline 1. Overall plot plans showing location of various process units, offsite, package units, roads, piperacks, sleepers, etc. 2. PMS (Piping Material Specifications) & Valve Material Specifications. 3. Equipment general arrangement layouts/drawings indicating the location of all the equipment within a unit, platforms, ladders, overhead crane elevation. 4. Piperack general arrangements drawings & structures for equipment support. 5. Piping general arrangement layouts/drawings showing all the piping and equipment. 6. Piping BOM (Bill of Material). 7. Piping stress analysis reports for critical lines. 8. Drawing showing the vessel cleats location for pipe supports. 9. Layout for underground services. 10. Piping isometrics with bill of material. 11. Pipe support location plan, support schedules, pipe support drawings. 12. Purchase specification for insulation, painting, wrapping and coating.
  • 108.
    Material Control Piping MaterialControl The material controller is responsible for all piping material requirement planning. This includes quantity take-off activities, production of bill of material, piping material quantity summaries, piping requisitions, piping order bit tabulation/summaries and technical comparison and required at site date planning. The list of deliverables may include the following. - Bill of material for each piping documents - Bill of material summary - Special take-off summaries (large diameter or long delivery valves) - Piping material procurement request for quote (RFQ) draft - Piping material procurement purchase order (PO)
  • 109.
    Electrical Electrical engineering Responsible forall of the project power, lighting and communication needs. - Normal and emergency systems - hardware selection such as transformers and switchgear - Aboveground and underground distribution systems - electrical design considerations and electrical code requirements
  • 110.
    Instrumentation Instrument engineering Responsible forthe ‘nervous’ system of the plant. Input is preliminary data sheet originated by process and complete the definition requirements, including final sizing and vendor selection. Other responsibilities are: - layout of any control room - control system hardware - control system software - local indicators - sensing elements and circuits - defining the physical hardware elements that constitute the in-line and on-line instruments for the project.

Editor's Notes

  • #4 Every year, owner operators invest several billion dollars constructing new plants, revamping existing ones, improving safety and environment compliance, and increasing system reliability. All of these projects must be cost effective delivered on ever tighter schedules by the EPC’s. Basic Engineering comes from the beginning of each planning phase. Here the results of the Pre-feed phase are evaluated, made more precise, documents for approval are created, costs are refined and the schedule of the project is specified in detail. This is then passed on to the FEED (Front End Engineering and Design) department that starts detailing the scope of work before releasing for Detail Design.
  • #5 Explain the Plant activity.
  • #6 Process engineering encompasses a wide range of industries – Oil and Gas, Chemical, Mining, Pharma, Agriculture, food processing, industrial complexes, etc Convert raw materials into value added components that are transported to the next stage of the supply chain. Larger volume process, eg Crude Oil and Gas, Fuel processing, Petroleum refining, Gas gathering, Ethylene, polymer plants, etc are transported by trucks or rail and in extreme cases, via pipelines which run across countries. Prior to any detail design and construction, some process start with a block diagram, mainly for industries such as food and pharmaceuticals. This diagram shows the raw materials and transformations / Units required for operations. FEED - Process department and technology owner First concept is documented in process conceptual diagram or block diagram. Needed for feasibility study. Shows process and concept of mechanical components. Next is the process flow diagram PFD. PFD - Process department. Project engineer The design work then progress to a “Process Flow Diagram” (for Petrochemicals, Oil and Gas type operations), where main pipelines flows, equipment, flowrates, material, pressure, temperatures, etc are calculated to develop a detailed P&ID (Piping and Instrumentation Diagram). Lets look at these
  • #7 A Process Flow Diagram - PFD - (or System Flow Diagram - SFD) is a schematic illustration of the system and shows the relationships between the major components in the system. PFD also tabulate process design values for the components in different operating modes, typical minimum, normal and maximum. A PFD does not show minor components, piping systems, piping ratings and designations.
  • #9 Process and Instrument Diagram P&ID shows all of piping including the physical sequence of branches, reducers, valves, equipment, instrumentation and control interlocks. The P&ID are used to operate the process system.
  • #11 The main streams are numbered and the functional location are in place e.g. distillation tower, pump unit, heating - cooling unit control unit. The units are not detailed e.g. the type of control valve and bypass in the control unit or the type of cooling unit e.g. air cooler or number of heat exchanger. These decisions are made in the next step where the P&ID is developed from the PFD.
  • #12 Engineers involved Process, Mechanical, Vessel, Instrument, Electrical and Piping department A piping and instrumentation diagram (P&ID) is a diagram which shows the piping of the process flow together with the installed equipment and instrumentation. The P&ID information is based on the PFD. The P&ID is further developed from the process engineer together with the expert from mechanical, vessel, instrument, electrical and piping department. P&IDs play a significant role in the maintenance and modification of the process that it describes. It is critical to demonstrate the physical sequence of equipment and systems, as well as how these systems connect. During the design stage, the diagram also provides the basis for the development of system control schemes, allowing for further safety and operational investigations, such as a Hazard and operability study commonly pronounced as HAZOP. List of P&ID items: Instrumentation and designations Mechanical equipment with names and numbers All valves and their identifications Process piping, sizes and identification Miscellanea - vents, drains, special fittings, sampling lines, reducers, increasers and swaggers Permanent start-up and flush lines Flow directions Interconnections references Control inputs and outputs, interlocks Interfaces for class changes Computer control system input   Identification of components and subsystems delivered by suppliers For processing facilities, it is a pictorial representation of Key piping and instrument details Control and shutdown schemes Safety and regulatory requirements Basic start up and operational information   Document workflow around the P&ID The creation of a P&ID is mainly drafting work and executed in the P&ID department from drafting people. This is also very often low cost work outsource as drafting work to subcontractors. The input for these drafting people must be prepared by qualified engineers from the process department and the output must be checked before the P&ID can be release to the design department. If an ‘intelligent P&ID system’ is used the drafting work will interact with a database or the P&ID document will be uploaded to a database. The result will be a connected model with a connectivity between sheets. Other fundamental design documents like line list, equipment list or instrument list are derived documents from the P&ID.
  • #13 Following a process (system) through multiple P&ID’s
  • #14 P&ID and other project deliverables, eg GA’s , ISO’s, etc symbols are used to depict mechanical equipment, piping, piping components, valves, equipment drivers and instrumentation and controls. Each project will have the standards defined by the client, but in general, these are used throughout the industry. This symbology becomes a common language used to communicate all aspects of plant design and ensures there are no mis-understandings or discrepancies Pump is a mechanical device using suction or pressure to raise or move liquids, compress gases, or force air into inflatable objects such as tires. The symbols for pumps may closely resemble those for compressors. Centrifugal pump is rotodynamic pump that uses a revolving impeller to add to the force and pressure of fluids. Gear pump provides continuous, non-pulsing flow making it ideal in chemical installations. Sump pump is widely used to remove accumulated water from a sump pit or other location. Vacuum pump is applied to improve the efficiency of steam heating systems in many ways. The most important consideration is the rapid and efficient removal. Screw pump is the Archimedes screw pump that is still used in irrigation and agricultural applications. Tank is for storing process fluids of various types, under different process conditions. Onion tank refers to an open top collapsible bladder designed for use as a mobile storage solution when recovering contaminants. Compressor is a mechanical device that takes in a medium and compresses it to a smaller volume. A mechanical or electrical drive is typically connected to a pump that is used to compress the medium. Axial compressor is widely used in gas turbines, such as jet engines, high speed ship engines and small scale power stations. Reciprocation compressor is typically used where high compression ratios are required per stage without high flow rates, and the process fluid is relatively dry.
  • #15 Rotary compressor is a type of gas compressor which uses a rotary type positive displacement mechanism. Mixing is a device that combine or put some materials together to form one substance or mass. Mixing vessel is a container that is used to blend several components together. Heat exchanger is a device used to transfer heat energy between two process flows. Heat exchangers transfer heat energy through conductive and convective heat transfer. Cooling towers transfer heat energy to the outside air through the principle of evaporation. Cooler is a device, container or room that cools air through the evaporation of water or keeps air cool. Turbine driver is used to drive pumps and fans at petrochemical plants. Furnace is a device for heating a continuous current of air by means of a fire contained within the apparatus and without mingling the fresh air with the products of combustion. Boiler is a closed vessel in which water or other fluid is heated.
  • #16 Oil burner is engineered from the ground up exclusively to burn waste oils. Automatic stoker is applied to supply hot water to central heating systems. Plate tower is used extensively in many processes and industrial applications. Packed tower is a type of packed bed used to perform separation processes. Elevator is used to control the position of the nose of the aircraft and the angle of attack of the wing. Mixing reactor is widely used in the chemical industry to promote mixing.
  • #17 Some examples of common Valves are: Gate valve is a device used to control the flow of liquids and gases. Check valve, also known as one-way valve, is to prevent the line of medium back. Globe valve is a mechanism used to control or stop the flow of liquid or gas through a pipe. Ball valve is a valve with a spherical disc, the part of the valve which controls the flow through it. Butterfly valve is installed between two flanges using a separate set of bolts for each flange. Angle valve is oriented at an angle of 90 deg of gate valve.
  • #18 For instruments, they are represented by a Balloons (Circle) with an abbreviation of the type.
  • #19 Here we see what each instrument does and the designer would know exactly how / where these should be positioned in the pipeline, mechanical item, etc. Plant operations / maintenance teams will have all these documents……….
  • #20 Pipelines, Electrical lines, Air Lines, etc also have a symbolic representation. This tells the designer and operations team how to hook up components to instruments and other items. (Give PP example…..)
  • #22 Using pictorial diagrams may be informative, however its is not practical or CAD friendly especially in a multi-loop process. Contained within a P&ID are various Loop sequences, as shown above. (Explain this loop process, as a typical example)
  • #23 The P&ID will use symbols and circles to represent each instrument and how they are inter-connected in the process. (Explain the symbology)
  • #24 Each Loop will have a unique identifier number, and each instrument connected will carry this same number. Tag “Numbers” are letters and numbers placed within or near the instrument to identify the type and function of the loop device. (Explain)
  • #27 The presence or absence of a line in the tag circle determines the location of the physical device. For example, NO LINE means the instrument is installed in the field near the process.
  • #29 These symbols are used to identify how the instrument in the process connects to each other and what type of signal is being used, eg electrical, pneumatic, data, etc
  • #32 Fill out the names of the instruments, how they are mounted in the field. Fill out the connection symbols (1,2 & 3)
  • #36 From the Process P&ID’s, BULK MTO’s are produces for early procurement queries and cost estimates.
  • #40 Client approval Lead Engineer Approval Distribution to all disciplines
  • #42 These are just some of the equipment items that we need information for. All this influences the plot plan layout. Client approval must be sought.
  • #43 At the project tender stage, lots of requirement documents will be supplied to the EPC. This allows the EPC to work out the BID package and scope of work. From this an estimate of manhours, designers, engineers, etc required for the project is calculated. Part of the documents is a site plan, proposed plot plan, etc. These are used to detail the plot plan. The Plant design engineer can then start to layout the plot plant design, building a picture of the main equipment and areas, This takes into account the required roadways, access, main piping areas and allocate space for piping runs, maintenance areas, Safety, etc.
  • #44 Location of Piperack is of prime importance as this influences equipment location This stage shows the relationship of the plant piperack to off plot conditions Piperack spacing set to 6m intervals This allows Pipes 3” and above to be supported without the need for intermediate steel Allows 2 pumps per bay Width of Piperack allows for maintenance area and for equipment such as Air coolers to be located above the Piperack
  • #45 At this stage, Major equipment is placed. Safety area of 15m established around the heaters and other flammable items. Tube withdrawal area allowed for and indicated to bear in mind space that needs to be free from obstacles during maintenance.
  • #46 Fractionation tower and associated equipment located. Heat transfer lines kept as short as possible. Space for 8 pumps provided at grade. Checks should be made with client for approval of elevated heat exchangers to ensure crane lifting requirements are met.
  • #47 Large Air coolers and associated items located.
  • #48 Remaining items like Steam generators and compressors located. Some clients prefer the compressors to be housed in its own building. At this stage, Electrical department would get involved to check for and location Key Cable tray runs, main Cable routes, etc
  • #49 Key areas of the process on the plot plan are exploded with bit more detail, eg platform locations, elevations.
  • #50 Explain….
  • #51 An elevation view is created to show the access requirements are met, elevations of the piperack and structure, Pipe and cable runs on the piperack, equipment location at various elevations.
  • #52 The plot plan would number all the columns and the equipment locations would be from the column co-ordinates.
  • #53 Once the Plot plan is at a stage where the lead engineer feels the scope of work is covered and planned, This proposed plot plan is sent to: Process, Structural, Electrical Dept for comments and approval. Once this is reviewed by these departments and finalised, its then sent for client approval. The client process and design department would analyse this plot plan against the process and scope of work and the bid package. Once approved, it will go to AFD status.
  • #54 Piping systems are like arteries and veins. They carry the lifeblood of a Process Plant. Pipelines carry crude oil from oil wells to tank farms for storage or to refineries for processing. The natural gas transportation and distribution lines convey natural gas from the source and storage tank forms to points of utilisation, such as power plants, industrial facilities, and commercial and residential communities. In chemical plants, paper mills, food processing plants, and other similar industrial establishments, the piping systems are utilised to carry liquids, chemicals, mixtures, gases, vapors, and solids from one location to another.
  • #55 When commissioning or maintenance of a plant takes place, a question from operations is always- “Is it going to be safe to work around here?” So the key role of a Piping designer/engineer is that we do everything that’s possible to make the piping system safe to operate and maintain.
  • #56 On the surface, pipe is pretty simple, a round bar that has a hole in it to transport a fluid or gas. However, there is no equipment within a typical plant that is subjected to so many different loading conditions over its life. This leads us to look at Piping codes/standards/fittings and specifications and why this is very important.
  • #58 Intent of the Code The code addresses the structural integrity of the piping system. The designer is responsible for all other aspects of the design including the functional design of the system. Piping systems are designed to either safely contain or relieve the maximum pressure that can be imposed. Piping systems must be designed to withstand anticipated fluid transients (waterhammers, pressure surges, etc.) Listed Components Having Established Ratings The piping institute provide a listing of standards and specifications that have been accepted by the Code. Some of these standards provide established pressure/temperature ratings for components (e.g., ASME B16.5). The components may be used in piping systems within the specified ratings without additional analysis. If these components are used outside established ratings additional analysis is required.
  • #60 Specific Piping Systems In addition to the Code requirements, engineering practice has lead to rules of good design practice to provide for safe and cost-effective piping systems. The following are examples of such rules. These rules must be applied by competent engineers in accordance with approved procedures. 1) Arrangement a) Piping should be grouped in banks, where feasible, and allow the most efficient support arrangement. Piping oriented in one direction should be located at the same general elevation, where feasible. b) Piping arrangement should provide space for maintenance, inspection and repair of components (including disassembly). c) Piping arrangement should provide access to operating areas, corridors, observation windows, manholes and handholes. d) Piping should conform to plant clearances above floor and grade. A minimum clearance of 7'-6" is desirable. 2) Vents and Drains a) Vents and drains should be ¾ " or larger and as short as practical. b) Drains from process lines should be piped to an appropriate collection or disposal receptacle. Drains from steam systems should be piped to boiler feedwater system when economically justified. Otherwise, they should be properly flashed and piped to waste. c) Valves should not be installed where safety/process function of a piping system can be impeded (e.g. tank overflow lines, relief valves, vacuum breakers, etc.). d) Caps are needed if the vent and drain lines require pressure testing. e) Caps are needed if the fluid service presents a contamination concern. f) Vents located outside without caps should be configured so that rainwater won’t collect in the end of the piping. g) Leakage through vent and drain valves on capped lines is a safety issue. The pressure behind the cap can be a hazard for the worker during removal. If the cap is only needed for cleanliness a small hole can be drilled in the cap or a cover without pressure retaining capability may be used.
  • #61 Explain piping spec Design pressure, temp, class, allowable pipe material and pipe schedule
  • #62 Explain allowable fittings and components
  • #64  Required National Codes/Standards Conformance Valves are required to be manufactured and tested in accordance with listed standards or they must be qualified as “unlisted” components. Other national consensus standards for piping systems have similar requirements. Table D-1 identifies the standards related to valve manufacture that are accepted as “listed” standards for use in ASME B31.3 systems. Valves that do not conform to one of these standards may be used provided that the ASME B31.3 requirements for qualification of unlisted components is met (refer to paragraph 304.7.2 of ASME B31.3).
  • #65 Selection of Valve Type One of the principal decisions in valve selection is valve type. Selection of the proper valve type should be based on service experience that demonstrates a particular valve type performs well in a particular service. Client FEED documents, eg P&ID, Process data sheets, Standards & codes, etc will specify the valve requirement for each process or pipeline.
  • #66 All these details would have been considered by the Client process department and verified by the EPC Process engineers. It’s a good view for us to understand what valve type mode of function is.
  • #67 Common type of pipe fittings are: Elbow (Short, Long, Mitre, 45deg, etc) Tee, Cross, Reducer (Conc, Ecc), Cap, etc Explain fitting and schedule, ie wall thickness of pipe. Butt weld / Socket weld…. Weld xray… Hydrotest… Fittings can be expensive…. Optimise line route…. Dimensional tables available…..
  • #69 Flanges are a component that allows pipe to be welded to and the flange to be bolted to an item. This item would be an equipment nozzle, a flanged piping component. There are many different flange standards to be found worldwide. To allow easy functionality and inter-changeability, these are designed to have standardised dimensions. Common world standards include ANSI (USA), DIN (European) and BS10, (British/Australian). ANSI designations such as ANSI 150, ANSI 300 and so on are often followed by a # (hash symbol). The ANSI number does not directly relate to a pressure rating, but to a class of flange. For example, the hash (#) 300# pound, can be misleading in that an ANSI 300 flange is actually rated for a test pressure of 740 psi (~5100 kPa), and only within a certain working temperature range (-20 to 100 deg F.)
  • #70 In most cases these are not interchangeable (e.g. an ANSI flange will not mate against a DIN flange). Further many of the flanges in each standard are divided into "pressure classes", allowing flanges to be capable of taking different pressure ratings. Again these are not generally interchangeable (e.g. an ANSI 150 will not mate with an ANSI 300). These "pressure classes" also have differing pressure and temperature ratings for different materials. The flange faces are made to standardized dimensions and are typically "flat face", "raised face", "tongue and groove", or "ring joint“. Flanges are available as follows: Weld Neck Slip-on Socket Weld Threaded Stub-end or Lap joint Blind Flange
  • #77 Fluids and gassed do not just flow freely through piping systems. They must be regulated. Valves are the most common single piece of equipment found in process facilities to do exactly that. Although there are many types, shapes, and sizes of valves, they all have the same basic parts. Valves may be operated manually, either by a hand wheel, or a lever or operated automatically by a pneumatic actuator or electrical drive motor.
  • #79 Basic working of a valve. The body, sometimes called the shell, is the primary pressure boundary of a valve. It serves as the principal element of a valve assembly because it is the framework that holds everything together. The body, the first pressure boundary of a valve, resists fluid pressure loads from connecting piping. It receives inlet and outlet piping through threaded, bolted, or welded joints.
  • #80 Most commonly used valve types
  • #81 Classification of Valves and purpose
  • #82 Two types of valve stems are rising stems and nonrising stems. These two types of stems are easily distinguished by observation. For a rising stem valve, the stem will rise above the actuator as the valve is opened.
  • #83 There is no upward stem movement from outside the valve for a nonrising stem design.
  • #84 Because of the diversity of the types of systems, fluids, and environments in which valves must operate, a vast array of valve types have been developed. Examples of the common types are the globe valve, gate valve, ball valve, plug valve, butterfly valve, diaphragm valve, check valve, pinch valve, and safety valve. Each type of valve has been designed to meet specific needs. Some valves are capable of throttling flow, other valve types can only stop flow, others work well in corrosive systems, and others handle high pressure fluids. Although all valves have the same basic components and function to control flow in some fashion, the method of controlling the flow can vary dramatically. In general, there are four methods of controlling flow through a valve. 1. Move a disc, or plug into or against an orifice (for example, globe or needle type valve). 2. Slide a flat, cylindrical, or spherical surface across an orifice (for example, gate and plug valves). 3. Rotate a disc or ellipse about a shaft extending across the diameter of an orifice (for example, a butterfly or ball valve). 4. Move a flexible material into the flow passage (for example, diaphragm and pinch valves). Lets have a look at some examples of these. A gate valve is a linear motion valve used to start or stop fluid flow; however, it does not regulate or throttle flow.
  • #85 A globe valve is a linear motion valve used to stop, start, and regulate fluid flow. Y-body globe valves are best suited for high pressure and other severe services. Angled globe valves are for moderate conditions of pressure, temperature, and flow.
  • #86 A ball valve is a rotational motion valve that uses a ball-shaped disk to stop or start fluid flow. Most ball valve actuators are of the quick-acting type, which require a 90° turn of the valve handle to operate the valve. A ball valve is generally the least expensive of any valve configuration and has low maintenance costs. In addition to quick, quarter turn on-off operation, ball valves are compact, require no lubrication, and give tight sealing.
  • #87 A plug valve is a rotational motion valve used to stop or start fluid flow. In the open position, the passage in the plug lines up with the inlet and outlet ports of the valve. When the plug is turned 90° from the open position, the solid part of the plug blocks the ports and stops fluid flow. Plug valves are normally used in non-throttling, on-off operations, particularly where frequent operation of the valve is necessary. These valves are not normally recommended for throttling service because, like the gate valve, a high percentage of flow change occurs near shutoff
  • #88 A diaphragm valve is a linear motion valve that is used to start, regulate, and stop fluid flow. The name is derived from its flexible disk, which mates with a seat located in the open area at the top of the valve body to form a seal. Diaphragm valves can also be used for throttling service.
  • #89 Reducing valves automatically reduce supply pressure to a preselected pressure as long as the supply pressure is at least as high as the selected pressure. Reducing valve operation is controlled by high pressure at the valve inlet and the adjusting screw on top of the valve assembly. The pressure entering the main valve assists the main valve spring in keeping the reducing valve closed by pushing upward on the main valve disk.
  • #90 A butterfly valve, illustrated is a rotary motion valve that is used to stop, regulate, and start fluid flow. Butterfly valves are easily and quickly operated because a 90deg rotation of the handle moves the disk from a fully closed to fully opened position. Butterfly valves possess many advantages over gate, globe, plug, and ball valves, especially for large valve applications. Savings in weight, space, and cost are the most obvious advantages. The maintenance costs are usually low because there are a minimal number of moving parts and there are no pockets to trap fluids. Butterfly valves are especially well-suited for the handling of large flows of liquids or gases at relatively low pressures and for the handling of slurries or liquids with large amounts of suspended solids.
  • #91 A needle valve, as shown is used to make relatively fine adjustments in the amount of fluid flow. Needle valves are frequently used as metering valves. Metering valves are used for extremely fine flow control, eg in automatic control systems where very precise flow regulation is necessary.
  • #92 Check valves are designed to prevent the reversal of flow in a piping system. These valves are activated by the flowing material in the pipeline. The pressure of the fluid passing through the system opens the valve, while any reversal of flow will close the valve. Closure is accomplished by the weight of the check mechanism, by back pressure, by a spring, or by a combination of these means. The general types of check valves are swing, tilting-disk, piston, butterfly, and stop.
  • #95 Safety valves are typically used for compressible fluids such as steam or other gases. Safety valves can often be distinguished by the presence of an external lever at the top of the valve body, which is used as an operational check. System pressure provides a force that is attempting to push the disk of the safety valve off its seat. Spring pressure on the stem is forcing the disk onto the seat. At the pressure determined by spring compression, system pressure overcomes spring pressure and the relief valve opens. As system pressure is relieved, the valve closes when spring pressure again overcomes system pressure. The pressure setpoint is adjusted by turning the adjusting nuts on top of the yoke to increase or decrease the spring compression.
  • #96 Common piperack uses a double deck. Place utility and service piping on the upper deck. Do not run piping over stanchions as this will prevent adding another deck. Large bore pipes are placed near stanchions to reduce stress on horizontal steel members. Heavy liquid filled pipes are large bore above 12” are more economical to run at grade. Provide distributed space for future pipes, approximately 25%. Hot pipes are usually insulated and mounted on shoes. Warm pipes may have insulation locally removed on shoes. The height of a relief header is fixed by its point of origin and the slope required to drain the line. Electrical and instruments trays best placed on outriggers or stanctions. When change in direction of a horizontal line is made, its best to also change the elevation. This avoids blocking space for future lines. Establish a break point to define where one contractors work joins another. Pipes should be racked on a single deck if space permits. Piping should be supported on sleepers at grade, making sure not to obstruct road ways, etc, at 12” or more. Space bents 20-25 feet apart, to allow deflection of small pipes. Minimum clearance under the piperack is determined by mobile lifting equipment. Vertical clearance as per client / contractors standards and requirements. When setting elevations for the piperack, avoid pockets in lines. Lines should be able to drain. Group hot lines that require expansion loops at one side of the piperack. Locate utility and control valve stations, firehose points adjacent to stanchions. Leave space for down coming pipes to pumps, etc between piperack and adjacent building.
  • #97 Another example of a piperack configuration.
  • #98 The design of a piping system can have an important effect on the successful operation of a centrifugal pump. Such items as pump design, suction piping design, suction and discharge pipe size and pipe supports must all be carefully considered
  • #100  Pipe supports shall be provided at pumps to minimize weight and thermal stress being applied to nozzle. Removable spool pieces in suction piping to allow for installation and removal of temporary strainer. Piping shall be designed so that clearance is provided for maintenance. Valve handwheel shall be oriented such that they don’t obstruct the pump driver / motor. Permanent strainers may be required. Suitable temporary supports at suction line to remove strainer.
  • #102 Pump Piping The suction pipe should never be smaller than the suction nozzle of the pump and in most cases it should be at least one size larger. Suction pipes should be as short and as straight as possible. Avoid pockets in the line Any reduction in suction line size required at pumps should be made with eccentric reducers, with flat side up to avoid accumulation of vapour pocket. Changes in direction of suction lines should be at least 600mm away from the pump suction. Pumps should be arranged in line with drivers facing the access gangway. Clearances and piping should provide free access to one side of the driver and pump.
  • #104 There are various other equipment types necessary for a process plant. We will not cover them. Shell & tube exchangers are elongated steel cylindrical vessels containing bundles of parallel tubes. Liquid passes through inside of the shell over the exterior side of the tubes, causing necessary exchange of heat between the two liquids. Horizontal shell & tube exchangers should be positioned so that the channel end faces the auxiliary road or maintenance access way for tube bundle removal with adequate space provided at the front end of the exchanger for bonnet removal. Piping should be kept to a minimum between the exchangers and connected equipment.
  • #105 Pipe supports are a key item in all process plant for the safe conditions the pipe needs to operate. A pipe support or pipe hanger is a designed element that transfer the load from the Pipe to the supporting structures. The load includes the weight of pipe proper, the content the pipe carries and all the pipe fittings attached to pipe. Pipe support functions include load bearing, guiding, or anchoring. A load bearing support will uphold the weight of the pipe while allowing possible movement in all three dimensions. A guide will uphold the weight of the pipe while restricting movement in up to two dimensions. An anchor will completely restrict pipe movement in all three dimensions while bearing the weight, side, and thrust loads. After the design of a pipeline, each pipe is stressed and during this process, the condition or movement is calculated and a pipe support is allocated at that point. The type of support will depend on the functions mentioned above. Hangers are devices that suspend piping from a structure steel or concrete. They are adjustable for height.
  • #106 Supports are made from steel or concrete to carry the weight of the pipe.
  • #107 An anchor is a rigid support which prevents transmission of movement (thermal vibration) along the pipe. Constant load type allows movement within limits, no additional force will be introduced to the piping. Variable load type allows the weight of the pipe to rest on the spring in compression. The spring permits a limited amount of thermal movement. A guide is a means to allow the pipe to move along its length, but not sideways.