1
1. INTRODUCTION
The protection of copyrights of digital-image content has become more important
because increasingly more digital image content is being distributed throughout the Internet and
it can be copied exactly the same as that of the original because it is digital. Digital watermarking
is an effective way of protecting copyrights from being illegally copied. Various techniques of
digital watermarking for digital images have been developed.Digital watermarking has also been
recently used in printed images, where digital watermarking is embedded in the digital data
before it is printed. This is to prevent images copied by digital cameras or scanners from being
illegally used.
However, whether digital watermarking is in the displayed image on an electronic display
or on a printed image, conventional digital watermarking rests on the premise that people who
want to protect the copyrights of their content have the original digital data because it has been
embedded by digital processing. However, there are some cases wherethis premise does not
apply. One such case can arise forimages that have been illegally produced by people taking
photographs of real objects that are invaluable as portraits, e.g., art works at museums that have
been painted by a famous artists or faces of celebrities on a stage. The images produced by
malicious people capturing these real objects with digital cameras or other image-input devices
have been vulnerable to illegal use since they have not contained digital watermarking. So a new
technique proposed for protecting the famous paintings and sculptures in museums etc, by using
Optical Watermarking. This optical watermarking technique provides better protection of the
images or pictures.
2
2 .LITERATURE SURVEY
Before going in detail with watermarking procedure etc., let’s have a brief knowledge on image.
2.1 Converting image into digital image
Any image in the world if wants to be processed it should be converted into a digital
image; the conversion of the natural or still image to digital content is only possible with the
digital camera. Now a days digital camera or camera is a part of life which is playing a
omnipotent role in its kind, capturing each and every moment of life and storing in a micro sd
card, probable trending to the latest technologies based on the cameras resolution the image is
being saved in only just size of KB’s by this large number of pictures are stored in the sd card.
Making camera more reliable and sophisticated, let’s see the basic structure of digital camera.
Fig 2.1. Converting Image into Digital Image
3
Representation of Digital Images:
An image may be defined as a two-dimensional function of f (x,y), where x and y are
spatial (plane) coordinates, and the amplitude offat any pair of coordinates (x, y) is called the
intensity or gray level of the image at that point. When x, y, and the intensity values of f are all
finite, discrete quantities, we call the image a digital image. The field of digital image processing
refers to processing digital images by means of a digital computer. Note that a digital image is
composed of a finite number of elements, each of which has a particular location and value.
These elements are called picture elements, image elements and pixels. Pixel is the term used
most widely to denote the elements of a digital image
Types of Digital Images:
For photographic purposes, there are two important types of digital images-color and
black and white. Color images are made up of colored pixels while black and white images are
made of pixels in different shades of gray.
Black and White Images
A black and white image is made up of pixels each of which holds a single number
corresponding to the gray level of the image at a particular location. These gray levels span the
full range from black to white in a series of very fine steps, normally 256 different grays. Since
the eye can barely distinguish about 200 different gray levels, Assuming 256 gray levels, each
black and white pixel can be stored in a single byte (8 bits) of memory.
Color Images
A color image is made up of pixels each of which holds three numbers corresponding to
the red, green, and blue levels of the image at a particular location. Red, green, and blue
(sometimes referred to as RGB) are the primary colors for mixing light—these so-called additive
primary colors are different from the subtractive primary colors used for mixing paints (cyan,
magenta, and yellow). Any color can be created by mixing the correct amounts of red, green, and
blue light. Assuming 256 levels for each primary, each color pixel can be stored in three bytes
4
(24 bits) of memory. This corresponds to roughly 16.7 million different possible colors. Note
that for images of the same size, a black and white version will use three times less memory than
a color version.
2.2 Image Sampling and Quantization
From the discussion in the preceding section, we see that there are numerous ways to
acquire images, but our objective in all is the same: to generate digital images from sensed data.
The output of most sensors is a continuous voltage waveform whose amplitude and spatial
behavior are related to the physical phenomenon being sensed. To create a digital image, we
need to convert the continuous sensed data into digital form.This involves two processes:
sampling and quantization.
Basic Concepts in Sampling and Quantization
The basic idea behind sampling and quantization is illustrated in Fig. Below which shows
a continuous image f that we want to convert to digital form. An image may be continuous with
respect to the x- and y-coordinates, and also in amplitude. To convert it to digital form, we have
to sample the function in both coordinates and in amplitude. Digitizing the coordinate values is
called sampling. Digitizing the amplitude values is called quantization.
The one-dimensional function in Fig. 2.2.(b) is a plot of amplitude (intensity level) values
of the continuous image along the line segment AB in Fig. 2.2.(a). The random variations are due
to image noise. To sample this function, we take equally spaced samples along line AB, as shown
in Fig. 2.2.(c).The spatial location of each sample is indicated by a vertical tick mark in the
bottom part of the figure. The samples are shown as small white squares superimposed on the
function. The set of these discrete locations gives the sampled function. However, the values of
the samples still span (vertically) a continuous range of intensity values. In order to form a
digital function, the intensity values also must be converted (quantized) into discrete quantities.
The right side of Fig. 2.2.(c) shows the intensity scale divided into eight discrete intervals,
ranging from black to white. The vertical tick marks indicate the specific value assigned to each
of the eight intensity intervals. The continuous intensity levels are quantized by assigning one of
5
the eight values to each sample. The assignment is made depending on the vertical proximity of a
sample to a vertical tick mark. The digital samples resulting from both sampling and quantization
are shown in Fig. 2.2.(d). Starting at the top of the image and carrying out this procedure line by
line produces a two-dimensional digital image. It is implied in Fig. 2.2. that, in addition to the
number of discrete levels used, the accuracy achieved in quantization is highly dependent on the
noise content of the sampled signal. Sampling in the manner just described assumes that we have
a continuous image in both coordinate directions as well as in amplitude.
Fig 2.2. Generating adigital image.(a) Continuousimage. (b) A scanline from A to Bin the continuousimage, used
toillustrate the concepts ofsampling and quantization.(c) Sampling andquantization.(d) Digital scan line.
6
Fig 2.3. (a) Continuous image projected onto a sensor array. (b) Result of image
sampling and quantization.
2.3 Watermarking
What is Watermarking?
A Watermark is a recognizable image or pattern which appears on fine paper or some
documents toprevent counterfeiting. It is a visible embedded overlay on a digital photo
consisting of text or copy right information. It is prominently used for tracking copyright
infringements and for backbone authentication.
Classification of Watermark Algorithms
In this section we discuss different classification of watermarking algorithm Firstly,
According to type of document, watermarking technique can be divided into four groups:
a) Text watermarking
b) Image watermarking
c) Audio watermarking
d) Video watermarking
7
Secondly based on the human perception, watermark algorithms are divided into two
categories as shown below.
Visible Watermarking:
Visible watermarking are easily perception by the human eye, means the visible
watermark can be seen without the extraction process. For example it can be name or logo of the
company.
Invisible Watermarking:
In this watermarking mark cannot be seen by human eye. It is embedded in the data
without affecting the content and can be extracted by the owner only.
Robust Watermark:
A digital watermark is called robust if it resists a designated class of transformations. Robust
watermarksmay be used in copy protection applications to carry copy and no access control
information
Fragile watermark:
A digital watermark is called fragile if it fails to be detectable after the slightest modification.
Fragilewatermarks are commonly used for integrity proof.
8
2.4 Attributes of Digital Image Watermarking
The requirements for image watermarking can be treated as characteristics, properties or
attributes of image watermarking. Different applications demand different properties of
watermarking. Requirements of image watermarking vary and result in various design issues
depending on image watermarking applications and purpose [4]. These requirements need to be
taken into consideration while designing watermarking system. There are basic five requirements
as follows.
Fidelity:
Fidelity can be considered as a measure of perceptual transparency or imperceptibility of
watermark. It refers to the similarity of un-watermarked and watermarked images. This
perspective of watermarking exploits limitation of human vision. Watermarking should not
introduce visible distortions as it reduces commercial value of the watermarked image.
Robustness:
Watermarks should not be removed intentionally or unintentionally by simple image
processing operations Hence watermarks should be robust against variety of such attacks. Robust
watermarks are designed to resist normal processing. On the other hand, fragile watermarks are
designed to convey any attempt to change digital content.
Data Payload:
Data payload is also known as capacity of watermarking. It is the maximum amount of
information that can be hidden without degrading image quality. It can be evaluated by the
amount of hidden data. This property describes how much data should be embedded as a
watermark so that it can be successfully detected during extraction
Security:
Secret key has to be used for embedding and detection process in case security is a major
concern. There are three types of keys used in watermark systems: private-key, detection-key
9
and public-key. Hackers should not be able to remove watermark with anti-reverse engineering
research algorithm.
Computational Complexity:
Computational complexity indicates the amount of time watermarking algorithm takes to
encode and decode. To ensure security and validity of watermark, more computational
complexity is needed. Conversely, real-time applications necessitate both speed and efficiency.
2.5 WATERMARKING APPLICATIONS
Copyright Protection:
Watermarking can be used to protecting redistribution of copyrighted material over the
untrusted network like Internet or peer-to-peer (P2P) networks. Content aware networks (p2p)
could incorporate watermarking technologies to report or filter out copyrighted material from
such networks.
Content Archiving:
Watermarking can be used to insert digital object identifier or serial number to help
archive digital contents like images, audio or video. It can also be used for classifying and
organizing digital contents. Normally digital contents are identified by their file names; however,
this is a very fragile technique as file names can be easily changed. Hence embedding the object
identifier within the object itself reduces the possibility of tampering and hence can be
effectively used inarchiving systems.
Meta-data Insertion:
Meta-data refers to the data that describes data. Images can be labeled with its content
and can be used in search engines. Audio files can carry the lyrics or the name of the singer.
Journalists could use photographs of an incident to insert the cover story of the respective news.
Medical X-rays could store patient records.
10
Broadcast Monitoring:
Broadcast Monitoring refers to the technique of cross-verifying whether the content that
was supposed to bebroadcasted (on TV or Radio) has really been broadcasted or not.
Watermarking can also be used for broadcast monitoring. This has major application is
commercial advertisement broadcasting where the entity who is advertising wants to monitor
whether their advertisement was actually broadcasted at the right time and for right duration.
Tamper Detection:
Digital content can be detected for tampering by embedding fragile watermarks. If the
fragile watermark is destroyedor degraded, it indicated the presence of tampering and hence the
digital content cannot be trusted. Tamper detection is very important for some applications that
involve highly sensitive data like satellite imagery or medical imagery. Tamper detection is also
useful in court of law where digital images could be used as a forensic tool to prove whether the
image is tampered or not.
Digital Fingerprinting:
Digital Fingerprinting is a technique used to detect the owner of the digital content.
Fingerprints are unique to theowner of the digital content. Hence a single digital object can have
different fingerprints because they belong to different users.
11
2.6Principle of Digital Watermarking
Fig 2.4. Principle of Digital Watermarking
A watermarking system is divided into two distinct steps. They are embedding and
detection. In embedding process the proposed algorithm accepts the host and the data to be
embedded, and a watermarked signal is produced. The watermarked signal is then transmitted or
stored. The obtained watermarked image is passed through a decoder in which a reverse
algorithm is applied to retrieve the watermark. The different techniques uses different ways of
embedding watermark onto the cover object. During embedding and extraction process a secret
key to prevent illegal access to watermark. For a practical and useful watermarking scheme it has
to meet the following requirements: Robustness: Robustness means a digital watermarking
scheme should be able to resist the watermark attacks or modifications like resizing, file
compression, rotation etc. made to the original file. On the other hand, several intentional or
unintentional attacks may be incurred to remove the embedded watermark. Thus, the
watermarked image has to survive the legitimate usage such as resamples, conversions, lossy
compressions and other malicious operations. A robust watermarking scheme should recognize
the retrieved watermark and the image quality should not be seriously harmed. Imperceptibility:
A visible or invisible watermark can be embedded into an image, the visible watermark is
perceptible and it is just like noise. Using a noise removal process we can remove the visible
watermark. In order to reduce this risk of cracking, most of the proposed watermarking
techniques use invisible watermarks. On the other hand, the quality of the watermarked image is
12
also very important. If in the process of embedding watermark, the quality of the watermarked
image is affected, then the watermarked image will lose its value or even draw the attention of
the attackers. Imperceptibility is a very important requirement therefore the quality between the
original image and the watermarked image should not be seriously degraded. Readily embedding
and retrieving: The watermark should be securely and easily embedded and retrieved by the
owner of the original image. Data load or capacity: Data load or capacity means the maximum
amount of data that can be embedded into the image to ensure proper retrieval of the watermark
during extraction. Blind: Some of the conventional watermarking schemes require the help of the
original image in order to retrieve the embedded watermark. But the reversible watermarking
schemes has the ability to recover the original image from the watermarked image directly. As
the retrieval process doesn’t need the original image, we reversible watermarking as blind.
Transparency: This refers to the perceptual similarity between the watermarked image and the
original image. The inserted watermark should be imperceptible. The watermark may lead to the
degradation in the quality of the digital content, but in some applications a small amount of
degradation may be accepted to get higher robustness.
Fig 2.5. A visible pattern watermarking on a image
13
3. Existing System
3.1 Optical Watermarking
Figure `1’ outlines the basic concept underlying our technology of watermarking that
uses light to embed information. An object is illuminated by light that contains invisible
information on watermarking. As the illumination itself contains the watermarking information,
the image of a photograph of an object that is illuminated by such illumination also contains
watermarking. By digitizing this photographic image of the real object, the watermarking
information in binary data can be extracted in the same way as that with the conventional
watermarking technique. To be more precise, information to be embedded is first transformed
into binary data, ―1‖ or ―0,‖ and it is then transformed into a pattern that differs depending on
whether it is ―1‖ or ―0.‖ This pattern is transformed into an optical pattern and projected onto a
real object. It is this difference in the pattern that is read out from the captured image. Some
applications that use invisible patterns utilize infrared light however, infrared light cannot be
used for our purposes because cameras usually have a filter that cuts off infrared light and the
invisible pattern is not contained in the captured image of the object although it is contained in
the optically projected image on the object. Therefore, the technique we propose uses visible
light, and the pattern is made invisible by using fine patterns or low contrast patterns both of
which are under the resolving power of the human visual system. Using this method, the pattern
can be made invisible in both an optically projected image on the objectand the image of the
object captured with the camera.
The light source used in this technology projects the watermarking pattern similar to a
projector. Since the projected pattern has to be imperceptible to the human visual system, the
brightness distribution given by this light source then looks uniform to the observer over the
object, which is the same as that with the conventional illumination. The brightness of the
object’s surface is proportional to the product of the reflectance of the surface of the object and
illumination by an incident light. Therefore, when a photograph of this object is taken, the image
on the photograph contains watermarking information, even though this cannot be seen. The
14
main feature of the technology we propose is that the watermarking can be added by light.
Therefore, this technology can be applied to objects that cannot be electronicallyembedded with
watermarking, such as pictures painted by the artists.
Fig. 3.1 Basic concept underlying technology of watermarking that uses light to embed data.
In the base paper the authors had used frequency domain techniques to embed watermark or to
project invisible watermark onto pictures displayed at museum and celebrity pictures to protect
from illegal use. Those frequency domain techniques are DFT, DCT, WHT, DWT and Haar
Discrete wavelet transform.
Let us go through the above mentioned frequency domain techniques.
15
3.2 Techniques Used in Existing System
Discrete Cosine Transform:
The DCT is the most popular transform function used in signal processing. It transforms
a signal from spatial domain to frequency domain. Due to good performance, it has been used in
JPEG standard for image compression. It is a function represents a technique applied to image
pixels in branded. DCT techniques are more robust compared to spatial domain techniques. Such
algorithms are robust against simple image processing operations like adjustment, brightness,
blurring, contrast and low pass filtering and so on[3]. But it is difficult to implement and
computationally more expensive. The one-dimensional DCT is useful in processing one
dimensional signals such as speech waveforms. For analysis of two-dimensional (2D) signals
such as images, we need a 2D version of the DCT. The 2D DCT and 2D IDCT transforms is
given by equation 1 and 2.
Formulae of 2-D DCT:
………………… (1)
Formulae of 2-D inverse DCT:
……………….. (2)
Where,
16
Walsh Hadamard Transform:
The Hadamard transform is a non-sinusoidal, orthogonal transformation that decomposes
a signal into a set of orthogonal, rectangular waveforms called Walsh functions. The
transformation has no multipliers and is real because the amplitude of Walsh (or
Hadamard)functions has only two values +1 or -1
The Hadamard matrix is a square array of plus and minus ones whose rows (and columns) are
orthogonal to one another.
Forward Walsh Hadamard transform
Whena2DinverseWHT(i-WHT)isused,theequation isex- pressedby
Where denotes a component of the Walsh-Hadamard matrix
17
Where are the watermarked imager data for pixel (x,y) of block (i, j) in real space
are the data for component (u,v) block of block (i,j) in frequency space and N is the
number of pixels in the block in x and y directions
Fig 3.2.Producing watermarks using DCT and WHT
Introduction to WAVELETS:
Wavelets are functionsthat satisfy certainmathematicalrequirements and are used
inrepresenting dataorotherfunctions. The idea isnotnew.Approximation using
superpositionoffunctions has existed since early 1800’s, whenJosephFourier discovered thathe
could superpose sine’s and cosines torepresentother functions. However,inwavelet analysis, the
scale that we use tolook at data plays a special role. Wavelet algorithms process data at
differentscales and resolutions. If Welook at a signal with a large―window‖, we would notice
grossfeatures. Similarly, if we lookat a signal witha small‖window‖, we wouldnotice small
features. The result inwavelet analysis is tosee both the forest and the trees
.
18
Discrete Wavelet Transform:
Wavelet Transform is a modern technique frequently used in digital image processing,
compression, watermarking etc. The transforms are based on small waves, called wavelet, of
varying frequency and limited duration. A wavelet series is a representation of a square-
integrable function by a certain orthonormal series generated by a wavelet. Furthermore, the
properties of wavelet could decompose original signal into wavelet transform coefficients which
contains the position information. The original signal can be completely reconstructed by
performing Inverse Wavelet Transformation on these coefficients. The basic idea of DWT in
which a one dimensional signal is divided in two parts one is high frequency part and another is
low frequency part. Then the low frequency part is split into two parts and the similar process
will continue until the desired level. The high frequency part of thesignal is contained by the
edge components of the signal. In each level of the DWT (Discrete Wavelet Transform)
decomposition an image separates into four parts these are approximationimage (LL) as well as
horizontal (HL), vertical (LH) and diagonal (HH) for detail components. In the DWT
decomposition input signal must be multiple of 2n. Where, n represents the number of level. To
analysis and synthesis of the original signal DWT provides the sufficient information and
requires less computation time. Watermarks are embedded in these regions that help toincrease
the robustness of the watermark.
Haar Wavelet Transform:
Recently, wavelet-based watermarking schemes have begun toattract greatly increased
attention. The main reasons for insertingwatermarks in the wavelet domain are that it has
goodspace-frequency localization, superior HVS modeling, and low computational cost. In
practice, when a watermark is to be embedded in the wavelet domain, there are many wavelet
bases to choose from. Since the different bases have different characteristics, the choice of which
base to use to embed the watermark is important and found that the Haar wavelet is suitable for
watermarking images.
Let I(x, y) denote a digital image of size 2M×2N, if not, boundary prolongation should be used to
ensure that the size of the image is divisible by 2, which is necessary for Haar wavelet transform.
The wavelet low-pass and high-pass filters are h(n) and g(n) respectively. Then the image can be
decomposed into its various resolutions based on the approximate weight (LL) and the
19
detailedweights of the horizontal direction (HL), vertical direction (LH), anddiagonal direction
(HH). The decomposition formula is:
Fig.3.3. Two-level wavelet decomposed image.
where i, j, N∈Z+, x, y ∈Z, −2L+1≤x−2i≤0, −2L+1≤y−2i≤0.On this basis, similar decomposition
procedure can be implemented on LL to get the two-level wavelet transformed image, as shown
in Fig. 1, and so on. The wavelet image reconstruction is the inverse transform of the wavelet
decomposition. The formula is:
20
3.3 Trouble in Present or Existing System
The above described techniques excluding Fourier transform, DWT suffer from 4
fundamental, intertwined shortcomingsproblems they are
Problem 1: Shift Variance
Problem 2: Oscillations
Problem 3: Aliasing
Problem 4: Lack of Directionality
Problem 1: Shift Variance:
A small shift of the signal greatly perturbs the wavelet coefficient oscillation pattern
around singularities Shift variance also complicates wavelet-domain processing algorithms must
be made capable of coping with the wide range of possible wavelet coefficient patterns caused
by shifted singularities, To better understand wavelet coefficient oscillations and shift variance,
consider a piecewise smooth signal x(t− t0) like the step function
analyzed by a wavelet basis having a sufficient number of vanishing moments[6]. Its wavelet
coefficients consist of samples of the step response of the wavelet
21
where is the height of the jump. Since ψ(t ) is a bandpassfunction that oscillates around
zero, so does its step response d( j, n) as a function of n (recall Figure 1). Moreover, the factor 2 j
in the upper limit ( j≥ 0) amplifies the sensitivity of d( j, n)to the time shift t0, leading to strong
shift variance.
Problem 2: Oscillations
Since wavelets are bandpass functions, the wavelet coefficients tend to oscillate positive
and negative around singularities. This considerably complicates wavelet-based processing,
making singularity extraction and signal modeling, in particular very challenging [22].
Moreover, since an oscillating function passes often through zero, we see that the conventional
wisdom that singularities yield large wavelet coefficients is overstated. Indeed, it is quite
possible for a wavelet overlapping a singularity to have a small or even zero wavelet coefficient.
PROBLEM 3: ALIASING
The wide spacing of the wavelet coefficient samples, or equivalently, the fact that the
wavelet coefficients are computed via iterated discrete-time downsampling operations
interspersed with nonideal low-pass and high-pass filters, results in substantial aliasing. The
inverse DWT cancels this aliasing, of course, but only if the wavelet and scaling coefficients are
not changed[6]. Any wavelet coefficient processing (thresholding, filtering, and quantization)
upsets the delicate balance between the forward and inverse transforms, leading to artifacts in the
reconstructed signal.
PROBLEM 4: LACK OF DIRECTIONALITY
Finally, while Fourier sinusoids in higher dimensions correspond to highly directional
plane waves, the standard tensor product construction of M-D wavelets produces a checkerboard
22
pattern that is simultaneously oriented along several directions. This lack of directional
selectivity greatly complicates modeling and processing of geometric image features like ridges
and edges.
23
4. PROPOSED SYSTEM
4.1 Introduction
The aim of the project is to find the better accuracy results of the embedded watermark
information on any image at watermarking extraction module.
We know present the whole world runs on computer via internet with trending to latest
technologies making communication of data very easy and the data may be an audio, text, video
or image, at the same time disturbances or attacks on data is quite general, but those attacks or
disturbances should not reduce the performance of the communication system or data transmitted
via the internet so there are so many generic schemes were introduced by various people to
protect the data from attacks or disturbances from modifying the original data, day to day data is
transmitted more precisely or securely via internet at the same time the attack of disturbance is
also severe so the shifting to most prominent technique is very good.
The most promising technique to protect data from being illegally modified is
watermarking technique, watermarking technique aroused from steganography but the
disadvantage of steganography is the hidden information or data cannot be recovered after
manipulation, hence digital watermarking plays a confidential role in embedding the
watermarked information in the data and recovering it after manipulation. As described in
literature survey the classification of watermarking, digital watermarking can be done in
frequency domain techniques that are explained above. The frequency domain techniques are
DCT, WHT, Haar DWT etc. and these techniques suffer from 4 fundamental, intertwined
shortcomings as explained above.
Fortunately, there is a simple solution to these four DWT shortcomings. Hence a new
scheme or technique based on wavelet transform is proposed for embedding information into the
image using complex wavelets the new technique is DUAL TREE COMPLEX WAVELET
TRANSFORM. This technique is applied to the same existing optical watermarking technique
for a set of images and comparing the result with the previous techniques
24
The main feature of the technology we propose is that thewatermarking can be added by
light. Therefore, this technology can be applied to objects that cannot be electronicallyembedded
with watermarking, such as pictures painted bythe artists.
25
4.2 BLOCK DIAGRAM
Fig 4.1. Block diagram of the proposed system.
Project Watermark pattern:
This is the first stage of our experiment, we need to choose on watermark pattern (either a
logo, or any information) etcwhich is to be projected on to the image of any real type or any
museum paintings, archeological monuments etc. After choosing the pattern, it should be
projected on the selected image using a projector. The light source used in this technology
projects thewatermarking pattern similar to a projector. Since the projected pattern has to be
imperceptible to the human visualsystem, the brightness distribution given by this light source
Extract
Watermarking
Vary for diff
HC Values
Watermarked
Images
Painting taken
with camera
Painting/
Human Face
Project
Watermark
Pattern
Inverse
transform
Calculate
Accuracy
Ratio
26
then looks uniform to the observer over the object, which isthe same as that with the
conventional illumination. Thebrightness of the object’s surface is proportional to the product of
the reflectance of the surface of the object and illumination by an incident light. Therefore, when
a photograph ofthis object is taken, the image on the photograph containswatermarking
information, even though this cannot be seen
Painting/Human Face:
It is the subject of our experiment to be conducted we know that to apply watermark we
need any object here we are considering a real painting or human face etc. which is projected
with the required or considered pattern using a projector.
Painting taken with camera:
Here the projected image with the watermarked pattern is taken by a digital camera to be
processed for further extraction stage. And the output of the camera is a digital image with
watermark embedded using light.
Vary for Different HC Values:
The watermarked area is divided into units of pixel blocks, and each block has a DC
component that gives anaverage brightness for the entire watermarked area, i.e., brightness of
illumination. Every block also has the highest frequency component (HC) in both the x and y
directions to express the 1-b binary information for watermarking. We used the phase of HC to
express binary data i.e., ―0‖ or ―1.‖
Transform Techniques:
Here we apply transform techniques like DCT, DWT , DUAL TREE COMPLEX
WAVELET TRANSFORM, etc., to extract the watermarking embedded.
27
Calculating Accuracy:
This is the last step of our experiment this stage calculates the number of watermarked
pixels detected correctly to the whole watermarked pixels. The accuracy of detection of
embedded data read out from the watermarked image we obtained was evaluated with the rate of
correctly read out data to whole embedded data in the watermarked image where blocks of ―0‖
and ―1‖ were alternately positioned like those in a checkerboard pattern.
28
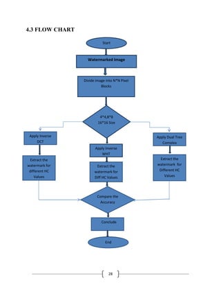
4.3 FLOW CHART
Start
Watermarked Image
4*4,8*8
16*16 Size
Apply Inverse
WHT
Extract the
watermark for
Diff HC Values
Compare the
Accuracy
Extract the
watermark for
different HC
Values
Extract the
watermark for
Different HC
Values
Apply Inverse
DCT
Apply Dual Tree
Complex
Conclude
End
Divide image into N*N Pixel
Blocks
29
5. Tools Required
For the proposed system generic tools required are matlab, and matlab coding, a still image,
projector and digital cam.
MATLAB:
The name MATLAB stands for MATrixLABoratory. MATLAB was written originallyto
provide easy access to matrix software developed by the LINPACK (linear system package)and
EISPACK (Eigen system package) projects.
MATLAB is a high-performance language for technical computing. It
integratescomputation,visualization, and programming environment. Furthermore, MATLAB is
a modern programming language environment it has sophisticated data structures, contains built-
in editing and debugging tools, and supports object-oriented programming. These factors make
MATLAB an excellent tool for teaching and research.
MATLAB has many advantages compared to conventional computer languages (e.g.,C,
FORTRAN) for solving technical problems. MATLAB is an interactive system whosebasic data
element is anarraythat does not require dimensioning. The software package has been
commercially available since 1984 and is now considered as a standard tool at mostuniversities
and industries worldwide.It has powerfulbuilt-inroutines that enable a very wide variety of
computations. Italso has easy to use graphics commands that make the visualization of results
immediately available. Specific applications are collected in packages referred to astoolbox.
There aretoolboxes for signal processing, symbolic computation, control theory, simulation,
optimization, and several other fields of applied science and engineering. In industry MATLAB
is the tool of choice for high productivity research, development and analysis
30
Matlabas a high-performance language fortechnical computing, integrating computation,
visualization, and programming in an easy-to-use environment where problems and solutions are
expressed infamiliar mathematicalnotation. Typical uses include
 Mathematics and computation
 Algorithm development
 Data acquisition
 Modeling, simulation, and prototyping
 Data analysis, exploration, and visualization
 Scientific, engineering and financial graphics
 Application development, including graphical user interface building.
31
CONCLUSION
We proposed an optimal condition for the size of pixel blocksof an orthogonal transform
that was used for a technique ofrobust optical watermarking. The experimental results provedthat
it was practical and that the accuracy of detection of dataembedded with optical watermarking
could be improved withmore pixels in each block. They revealed that under conditionsof very
weak embedded watermarking, the accuracy of detectionusing a block with 16 16 pixels reached
100%, exceptwhen Haar DWT was used to produce watermarked images anda complicated
structured image was used as an object image.We also clarified that robustness against various
disturbancesbecame a trade-off in optimizing embedded watermarking data,as the volume of
information using blocks with 16 16 pixelsthat could be embedded into data for the watermarked
imagewas lower than that using blocks with 4 4 or 8 8 pixels. Asa result, we concluded that the
maximum volume of embeddedbits per unit block size under conditions of 100% accuracy
ofdetection could be determined in optical watermarking.When Haar DWT was used, the
accuracy of detection wasrather inferior to that with DCT and WHT. However, as the
generalfeatures of DWT indicated that the pixel resolution in realspace and the spatial-frequency
resolution in frequency spacewere independent, the accuracy of detection could be
improvedwhen more pixels were used in a block of the conversion basefor DWT. We next intend
to evaluate the optimal pixel size inthe conversion base to obtain sufficiently accurate detection
with
DWT.
32
REFERENCES
1. Journal of Electronic Imaging by Komori and Uehira: Optical watermarking technology
for protecting portrait rights
2. Y. Ishikawa, K. Uehira, and K. Yanaka, ―Optical watermarking technique robust to
geometrical distortion in image,‖ in Proc. ISSPIT2010, 2010, pp. 67–72.
3. Y. Ishikawa, K. Uehira, and K. Yanaka, ―Illumination watermarking technique using
orthogonal transforms,‖ in Proc. IAS2009, 2009, pp. 257–260.
4. O. Matoba et al., ―Optical techniques for information security,‖ Proc. IEEE 97(6), 1128–
1148 (2009).
5. International Journal of Advanced Computer and Mathematical Sciences ISSN 2230-
9624. Vol 3, Issue 1, 2012, pp 194-204
6. IEEE Signal Processing Magazine1053-5888/05/$20.00©2005IEEE

Optical Watermarking Literature survey....

  • 1.
    1 1. INTRODUCTION The protectionof copyrights of digital-image content has become more important because increasingly more digital image content is being distributed throughout the Internet and it can be copied exactly the same as that of the original because it is digital. Digital watermarking is an effective way of protecting copyrights from being illegally copied. Various techniques of digital watermarking for digital images have been developed.Digital watermarking has also been recently used in printed images, where digital watermarking is embedded in the digital data before it is printed. This is to prevent images copied by digital cameras or scanners from being illegally used. However, whether digital watermarking is in the displayed image on an electronic display or on a printed image, conventional digital watermarking rests on the premise that people who want to protect the copyrights of their content have the original digital data because it has been embedded by digital processing. However, there are some cases wherethis premise does not apply. One such case can arise forimages that have been illegally produced by people taking photographs of real objects that are invaluable as portraits, e.g., art works at museums that have been painted by a famous artists or faces of celebrities on a stage. The images produced by malicious people capturing these real objects with digital cameras or other image-input devices have been vulnerable to illegal use since they have not contained digital watermarking. So a new technique proposed for protecting the famous paintings and sculptures in museums etc, by using Optical Watermarking. This optical watermarking technique provides better protection of the images or pictures.
  • 2.
    2 2 .LITERATURE SURVEY Beforegoing in detail with watermarking procedure etc., let’s have a brief knowledge on image. 2.1 Converting image into digital image Any image in the world if wants to be processed it should be converted into a digital image; the conversion of the natural or still image to digital content is only possible with the digital camera. Now a days digital camera or camera is a part of life which is playing a omnipotent role in its kind, capturing each and every moment of life and storing in a micro sd card, probable trending to the latest technologies based on the cameras resolution the image is being saved in only just size of KB’s by this large number of pictures are stored in the sd card. Making camera more reliable and sophisticated, let’s see the basic structure of digital camera. Fig 2.1. Converting Image into Digital Image
  • 3.
    3 Representation of DigitalImages: An image may be defined as a two-dimensional function of f (x,y), where x and y are spatial (plane) coordinates, and the amplitude offat any pair of coordinates (x, y) is called the intensity or gray level of the image at that point. When x, y, and the intensity values of f are all finite, discrete quantities, we call the image a digital image. The field of digital image processing refers to processing digital images by means of a digital computer. Note that a digital image is composed of a finite number of elements, each of which has a particular location and value. These elements are called picture elements, image elements and pixels. Pixel is the term used most widely to denote the elements of a digital image Types of Digital Images: For photographic purposes, there are two important types of digital images-color and black and white. Color images are made up of colored pixels while black and white images are made of pixels in different shades of gray. Black and White Images A black and white image is made up of pixels each of which holds a single number corresponding to the gray level of the image at a particular location. These gray levels span the full range from black to white in a series of very fine steps, normally 256 different grays. Since the eye can barely distinguish about 200 different gray levels, Assuming 256 gray levels, each black and white pixel can be stored in a single byte (8 bits) of memory. Color Images A color image is made up of pixels each of which holds three numbers corresponding to the red, green, and blue levels of the image at a particular location. Red, green, and blue (sometimes referred to as RGB) are the primary colors for mixing light—these so-called additive primary colors are different from the subtractive primary colors used for mixing paints (cyan, magenta, and yellow). Any color can be created by mixing the correct amounts of red, green, and blue light. Assuming 256 levels for each primary, each color pixel can be stored in three bytes
  • 4.
    4 (24 bits) ofmemory. This corresponds to roughly 16.7 million different possible colors. Note that for images of the same size, a black and white version will use three times less memory than a color version. 2.2 Image Sampling and Quantization From the discussion in the preceding section, we see that there are numerous ways to acquire images, but our objective in all is the same: to generate digital images from sensed data. The output of most sensors is a continuous voltage waveform whose amplitude and spatial behavior are related to the physical phenomenon being sensed. To create a digital image, we need to convert the continuous sensed data into digital form.This involves two processes: sampling and quantization. Basic Concepts in Sampling and Quantization The basic idea behind sampling and quantization is illustrated in Fig. Below which shows a continuous image f that we want to convert to digital form. An image may be continuous with respect to the x- and y-coordinates, and also in amplitude. To convert it to digital form, we have to sample the function in both coordinates and in amplitude. Digitizing the coordinate values is called sampling. Digitizing the amplitude values is called quantization. The one-dimensional function in Fig. 2.2.(b) is a plot of amplitude (intensity level) values of the continuous image along the line segment AB in Fig. 2.2.(a). The random variations are due to image noise. To sample this function, we take equally spaced samples along line AB, as shown in Fig. 2.2.(c).The spatial location of each sample is indicated by a vertical tick mark in the bottom part of the figure. The samples are shown as small white squares superimposed on the function. The set of these discrete locations gives the sampled function. However, the values of the samples still span (vertically) a continuous range of intensity values. In order to form a digital function, the intensity values also must be converted (quantized) into discrete quantities. The right side of Fig. 2.2.(c) shows the intensity scale divided into eight discrete intervals, ranging from black to white. The vertical tick marks indicate the specific value assigned to each of the eight intensity intervals. The continuous intensity levels are quantized by assigning one of
  • 5.
    5 the eight valuesto each sample. The assignment is made depending on the vertical proximity of a sample to a vertical tick mark. The digital samples resulting from both sampling and quantization are shown in Fig. 2.2.(d). Starting at the top of the image and carrying out this procedure line by line produces a two-dimensional digital image. It is implied in Fig. 2.2. that, in addition to the number of discrete levels used, the accuracy achieved in quantization is highly dependent on the noise content of the sampled signal. Sampling in the manner just described assumes that we have a continuous image in both coordinate directions as well as in amplitude. Fig 2.2. Generating adigital image.(a) Continuousimage. (b) A scanline from A to Bin the continuousimage, used toillustrate the concepts ofsampling and quantization.(c) Sampling andquantization.(d) Digital scan line.
  • 6.
    6 Fig 2.3. (a)Continuous image projected onto a sensor array. (b) Result of image sampling and quantization. 2.3 Watermarking What is Watermarking? A Watermark is a recognizable image or pattern which appears on fine paper or some documents toprevent counterfeiting. It is a visible embedded overlay on a digital photo consisting of text or copy right information. It is prominently used for tracking copyright infringements and for backbone authentication. Classification of Watermark Algorithms In this section we discuss different classification of watermarking algorithm Firstly, According to type of document, watermarking technique can be divided into four groups: a) Text watermarking b) Image watermarking c) Audio watermarking d) Video watermarking
  • 7.
    7 Secondly based onthe human perception, watermark algorithms are divided into two categories as shown below. Visible Watermarking: Visible watermarking are easily perception by the human eye, means the visible watermark can be seen without the extraction process. For example it can be name or logo of the company. Invisible Watermarking: In this watermarking mark cannot be seen by human eye. It is embedded in the data without affecting the content and can be extracted by the owner only. Robust Watermark: A digital watermark is called robust if it resists a designated class of transformations. Robust watermarksmay be used in copy protection applications to carry copy and no access control information Fragile watermark: A digital watermark is called fragile if it fails to be detectable after the slightest modification. Fragilewatermarks are commonly used for integrity proof.
  • 8.
    8 2.4 Attributes ofDigital Image Watermarking The requirements for image watermarking can be treated as characteristics, properties or attributes of image watermarking. Different applications demand different properties of watermarking. Requirements of image watermarking vary and result in various design issues depending on image watermarking applications and purpose [4]. These requirements need to be taken into consideration while designing watermarking system. There are basic five requirements as follows. Fidelity: Fidelity can be considered as a measure of perceptual transparency or imperceptibility of watermark. It refers to the similarity of un-watermarked and watermarked images. This perspective of watermarking exploits limitation of human vision. Watermarking should not introduce visible distortions as it reduces commercial value of the watermarked image. Robustness: Watermarks should not be removed intentionally or unintentionally by simple image processing operations Hence watermarks should be robust against variety of such attacks. Robust watermarks are designed to resist normal processing. On the other hand, fragile watermarks are designed to convey any attempt to change digital content. Data Payload: Data payload is also known as capacity of watermarking. It is the maximum amount of information that can be hidden without degrading image quality. It can be evaluated by the amount of hidden data. This property describes how much data should be embedded as a watermark so that it can be successfully detected during extraction Security: Secret key has to be used for embedding and detection process in case security is a major concern. There are three types of keys used in watermark systems: private-key, detection-key
  • 9.
    9 and public-key. Hackersshould not be able to remove watermark with anti-reverse engineering research algorithm. Computational Complexity: Computational complexity indicates the amount of time watermarking algorithm takes to encode and decode. To ensure security and validity of watermark, more computational complexity is needed. Conversely, real-time applications necessitate both speed and efficiency. 2.5 WATERMARKING APPLICATIONS Copyright Protection: Watermarking can be used to protecting redistribution of copyrighted material over the untrusted network like Internet or peer-to-peer (P2P) networks. Content aware networks (p2p) could incorporate watermarking technologies to report or filter out copyrighted material from such networks. Content Archiving: Watermarking can be used to insert digital object identifier or serial number to help archive digital contents like images, audio or video. It can also be used for classifying and organizing digital contents. Normally digital contents are identified by their file names; however, this is a very fragile technique as file names can be easily changed. Hence embedding the object identifier within the object itself reduces the possibility of tampering and hence can be effectively used inarchiving systems. Meta-data Insertion: Meta-data refers to the data that describes data. Images can be labeled with its content and can be used in search engines. Audio files can carry the lyrics or the name of the singer. Journalists could use photographs of an incident to insert the cover story of the respective news. Medical X-rays could store patient records.
  • 10.
    10 Broadcast Monitoring: Broadcast Monitoringrefers to the technique of cross-verifying whether the content that was supposed to bebroadcasted (on TV or Radio) has really been broadcasted or not. Watermarking can also be used for broadcast monitoring. This has major application is commercial advertisement broadcasting where the entity who is advertising wants to monitor whether their advertisement was actually broadcasted at the right time and for right duration. Tamper Detection: Digital content can be detected for tampering by embedding fragile watermarks. If the fragile watermark is destroyedor degraded, it indicated the presence of tampering and hence the digital content cannot be trusted. Tamper detection is very important for some applications that involve highly sensitive data like satellite imagery or medical imagery. Tamper detection is also useful in court of law where digital images could be used as a forensic tool to prove whether the image is tampered or not. Digital Fingerprinting: Digital Fingerprinting is a technique used to detect the owner of the digital content. Fingerprints are unique to theowner of the digital content. Hence a single digital object can have different fingerprints because they belong to different users.
  • 11.
    11 2.6Principle of DigitalWatermarking Fig 2.4. Principle of Digital Watermarking A watermarking system is divided into two distinct steps. They are embedding and detection. In embedding process the proposed algorithm accepts the host and the data to be embedded, and a watermarked signal is produced. The watermarked signal is then transmitted or stored. The obtained watermarked image is passed through a decoder in which a reverse algorithm is applied to retrieve the watermark. The different techniques uses different ways of embedding watermark onto the cover object. During embedding and extraction process a secret key to prevent illegal access to watermark. For a practical and useful watermarking scheme it has to meet the following requirements: Robustness: Robustness means a digital watermarking scheme should be able to resist the watermark attacks or modifications like resizing, file compression, rotation etc. made to the original file. On the other hand, several intentional or unintentional attacks may be incurred to remove the embedded watermark. Thus, the watermarked image has to survive the legitimate usage such as resamples, conversions, lossy compressions and other malicious operations. A robust watermarking scheme should recognize the retrieved watermark and the image quality should not be seriously harmed. Imperceptibility: A visible or invisible watermark can be embedded into an image, the visible watermark is perceptible and it is just like noise. Using a noise removal process we can remove the visible watermark. In order to reduce this risk of cracking, most of the proposed watermarking techniques use invisible watermarks. On the other hand, the quality of the watermarked image is
  • 12.
    12 also very important.If in the process of embedding watermark, the quality of the watermarked image is affected, then the watermarked image will lose its value or even draw the attention of the attackers. Imperceptibility is a very important requirement therefore the quality between the original image and the watermarked image should not be seriously degraded. Readily embedding and retrieving: The watermark should be securely and easily embedded and retrieved by the owner of the original image. Data load or capacity: Data load or capacity means the maximum amount of data that can be embedded into the image to ensure proper retrieval of the watermark during extraction. Blind: Some of the conventional watermarking schemes require the help of the original image in order to retrieve the embedded watermark. But the reversible watermarking schemes has the ability to recover the original image from the watermarked image directly. As the retrieval process doesn’t need the original image, we reversible watermarking as blind. Transparency: This refers to the perceptual similarity between the watermarked image and the original image. The inserted watermark should be imperceptible. The watermark may lead to the degradation in the quality of the digital content, but in some applications a small amount of degradation may be accepted to get higher robustness. Fig 2.5. A visible pattern watermarking on a image
  • 13.
    13 3. Existing System 3.1Optical Watermarking Figure `1’ outlines the basic concept underlying our technology of watermarking that uses light to embed information. An object is illuminated by light that contains invisible information on watermarking. As the illumination itself contains the watermarking information, the image of a photograph of an object that is illuminated by such illumination also contains watermarking. By digitizing this photographic image of the real object, the watermarking information in binary data can be extracted in the same way as that with the conventional watermarking technique. To be more precise, information to be embedded is first transformed into binary data, ―1‖ or ―0,‖ and it is then transformed into a pattern that differs depending on whether it is ―1‖ or ―0.‖ This pattern is transformed into an optical pattern and projected onto a real object. It is this difference in the pattern that is read out from the captured image. Some applications that use invisible patterns utilize infrared light however, infrared light cannot be used for our purposes because cameras usually have a filter that cuts off infrared light and the invisible pattern is not contained in the captured image of the object although it is contained in the optically projected image on the object. Therefore, the technique we propose uses visible light, and the pattern is made invisible by using fine patterns or low contrast patterns both of which are under the resolving power of the human visual system. Using this method, the pattern can be made invisible in both an optically projected image on the objectand the image of the object captured with the camera. The light source used in this technology projects the watermarking pattern similar to a projector. Since the projected pattern has to be imperceptible to the human visual system, the brightness distribution given by this light source then looks uniform to the observer over the object, which is the same as that with the conventional illumination. The brightness of the object’s surface is proportional to the product of the reflectance of the surface of the object and illumination by an incident light. Therefore, when a photograph of this object is taken, the image on the photograph contains watermarking information, even though this cannot be seen. The
  • 14.
    14 main feature ofthe technology we propose is that the watermarking can be added by light. Therefore, this technology can be applied to objects that cannot be electronicallyembedded with watermarking, such as pictures painted by the artists. Fig. 3.1 Basic concept underlying technology of watermarking that uses light to embed data. In the base paper the authors had used frequency domain techniques to embed watermark or to project invisible watermark onto pictures displayed at museum and celebrity pictures to protect from illegal use. Those frequency domain techniques are DFT, DCT, WHT, DWT and Haar Discrete wavelet transform. Let us go through the above mentioned frequency domain techniques.
  • 15.
    15 3.2 Techniques Usedin Existing System Discrete Cosine Transform: The DCT is the most popular transform function used in signal processing. It transforms a signal from spatial domain to frequency domain. Due to good performance, it has been used in JPEG standard for image compression. It is a function represents a technique applied to image pixels in branded. DCT techniques are more robust compared to spatial domain techniques. Such algorithms are robust against simple image processing operations like adjustment, brightness, blurring, contrast and low pass filtering and so on[3]. But it is difficult to implement and computationally more expensive. The one-dimensional DCT is useful in processing one dimensional signals such as speech waveforms. For analysis of two-dimensional (2D) signals such as images, we need a 2D version of the DCT. The 2D DCT and 2D IDCT transforms is given by equation 1 and 2. Formulae of 2-D DCT: ………………… (1) Formulae of 2-D inverse DCT: ……………….. (2) Where,
  • 16.
    16 Walsh Hadamard Transform: TheHadamard transform is a non-sinusoidal, orthogonal transformation that decomposes a signal into a set of orthogonal, rectangular waveforms called Walsh functions. The transformation has no multipliers and is real because the amplitude of Walsh (or Hadamard)functions has only two values +1 or -1 The Hadamard matrix is a square array of plus and minus ones whose rows (and columns) are orthogonal to one another. Forward Walsh Hadamard transform Whena2DinverseWHT(i-WHT)isused,theequation isex- pressedby Where denotes a component of the Walsh-Hadamard matrix
  • 17.
    17 Where are thewatermarked imager data for pixel (x,y) of block (i, j) in real space are the data for component (u,v) block of block (i,j) in frequency space and N is the number of pixels in the block in x and y directions Fig 3.2.Producing watermarks using DCT and WHT Introduction to WAVELETS: Wavelets are functionsthat satisfy certainmathematicalrequirements and are used inrepresenting dataorotherfunctions. The idea isnotnew.Approximation using superpositionoffunctions has existed since early 1800’s, whenJosephFourier discovered thathe could superpose sine’s and cosines torepresentother functions. However,inwavelet analysis, the scale that we use tolook at data plays a special role. Wavelet algorithms process data at differentscales and resolutions. If Welook at a signal with a large―window‖, we would notice grossfeatures. Similarly, if we lookat a signal witha small‖window‖, we wouldnotice small features. The result inwavelet analysis is tosee both the forest and the trees .
  • 18.
    18 Discrete Wavelet Transform: WaveletTransform is a modern technique frequently used in digital image processing, compression, watermarking etc. The transforms are based on small waves, called wavelet, of varying frequency and limited duration. A wavelet series is a representation of a square- integrable function by a certain orthonormal series generated by a wavelet. Furthermore, the properties of wavelet could decompose original signal into wavelet transform coefficients which contains the position information. The original signal can be completely reconstructed by performing Inverse Wavelet Transformation on these coefficients. The basic idea of DWT in which a one dimensional signal is divided in two parts one is high frequency part and another is low frequency part. Then the low frequency part is split into two parts and the similar process will continue until the desired level. The high frequency part of thesignal is contained by the edge components of the signal. In each level of the DWT (Discrete Wavelet Transform) decomposition an image separates into four parts these are approximationimage (LL) as well as horizontal (HL), vertical (LH) and diagonal (HH) for detail components. In the DWT decomposition input signal must be multiple of 2n. Where, n represents the number of level. To analysis and synthesis of the original signal DWT provides the sufficient information and requires less computation time. Watermarks are embedded in these regions that help toincrease the robustness of the watermark. Haar Wavelet Transform: Recently, wavelet-based watermarking schemes have begun toattract greatly increased attention. The main reasons for insertingwatermarks in the wavelet domain are that it has goodspace-frequency localization, superior HVS modeling, and low computational cost. In practice, when a watermark is to be embedded in the wavelet domain, there are many wavelet bases to choose from. Since the different bases have different characteristics, the choice of which base to use to embed the watermark is important and found that the Haar wavelet is suitable for watermarking images. Let I(x, y) denote a digital image of size 2M×2N, if not, boundary prolongation should be used to ensure that the size of the image is divisible by 2, which is necessary for Haar wavelet transform. The wavelet low-pass and high-pass filters are h(n) and g(n) respectively. Then the image can be decomposed into its various resolutions based on the approximate weight (LL) and the
  • 19.
    19 detailedweights of thehorizontal direction (HL), vertical direction (LH), anddiagonal direction (HH). The decomposition formula is: Fig.3.3. Two-level wavelet decomposed image. where i, j, N∈Z+, x, y ∈Z, −2L+1≤x−2i≤0, −2L+1≤y−2i≤0.On this basis, similar decomposition procedure can be implemented on LL to get the two-level wavelet transformed image, as shown in Fig. 1, and so on. The wavelet image reconstruction is the inverse transform of the wavelet decomposition. The formula is:
  • 20.
    20 3.3 Trouble inPresent or Existing System The above described techniques excluding Fourier transform, DWT suffer from 4 fundamental, intertwined shortcomingsproblems they are Problem 1: Shift Variance Problem 2: Oscillations Problem 3: Aliasing Problem 4: Lack of Directionality Problem 1: Shift Variance: A small shift of the signal greatly perturbs the wavelet coefficient oscillation pattern around singularities Shift variance also complicates wavelet-domain processing algorithms must be made capable of coping with the wide range of possible wavelet coefficient patterns caused by shifted singularities, To better understand wavelet coefficient oscillations and shift variance, consider a piecewise smooth signal x(t− t0) like the step function analyzed by a wavelet basis having a sufficient number of vanishing moments[6]. Its wavelet coefficients consist of samples of the step response of the wavelet
  • 21.
    21 where is theheight of the jump. Since ψ(t ) is a bandpassfunction that oscillates around zero, so does its step response d( j, n) as a function of n (recall Figure 1). Moreover, the factor 2 j in the upper limit ( j≥ 0) amplifies the sensitivity of d( j, n)to the time shift t0, leading to strong shift variance. Problem 2: Oscillations Since wavelets are bandpass functions, the wavelet coefficients tend to oscillate positive and negative around singularities. This considerably complicates wavelet-based processing, making singularity extraction and signal modeling, in particular very challenging [22]. Moreover, since an oscillating function passes often through zero, we see that the conventional wisdom that singularities yield large wavelet coefficients is overstated. Indeed, it is quite possible for a wavelet overlapping a singularity to have a small or even zero wavelet coefficient. PROBLEM 3: ALIASING The wide spacing of the wavelet coefficient samples, or equivalently, the fact that the wavelet coefficients are computed via iterated discrete-time downsampling operations interspersed with nonideal low-pass and high-pass filters, results in substantial aliasing. The inverse DWT cancels this aliasing, of course, but only if the wavelet and scaling coefficients are not changed[6]. Any wavelet coefficient processing (thresholding, filtering, and quantization) upsets the delicate balance between the forward and inverse transforms, leading to artifacts in the reconstructed signal. PROBLEM 4: LACK OF DIRECTIONALITY Finally, while Fourier sinusoids in higher dimensions correspond to highly directional plane waves, the standard tensor product construction of M-D wavelets produces a checkerboard
  • 22.
    22 pattern that issimultaneously oriented along several directions. This lack of directional selectivity greatly complicates modeling and processing of geometric image features like ridges and edges.
  • 23.
    23 4. PROPOSED SYSTEM 4.1Introduction The aim of the project is to find the better accuracy results of the embedded watermark information on any image at watermarking extraction module. We know present the whole world runs on computer via internet with trending to latest technologies making communication of data very easy and the data may be an audio, text, video or image, at the same time disturbances or attacks on data is quite general, but those attacks or disturbances should not reduce the performance of the communication system or data transmitted via the internet so there are so many generic schemes were introduced by various people to protect the data from attacks or disturbances from modifying the original data, day to day data is transmitted more precisely or securely via internet at the same time the attack of disturbance is also severe so the shifting to most prominent technique is very good. The most promising technique to protect data from being illegally modified is watermarking technique, watermarking technique aroused from steganography but the disadvantage of steganography is the hidden information or data cannot be recovered after manipulation, hence digital watermarking plays a confidential role in embedding the watermarked information in the data and recovering it after manipulation. As described in literature survey the classification of watermarking, digital watermarking can be done in frequency domain techniques that are explained above. The frequency domain techniques are DCT, WHT, Haar DWT etc. and these techniques suffer from 4 fundamental, intertwined shortcomings as explained above. Fortunately, there is a simple solution to these four DWT shortcomings. Hence a new scheme or technique based on wavelet transform is proposed for embedding information into the image using complex wavelets the new technique is DUAL TREE COMPLEX WAVELET TRANSFORM. This technique is applied to the same existing optical watermarking technique for a set of images and comparing the result with the previous techniques
  • 24.
    24 The main featureof the technology we propose is that thewatermarking can be added by light. Therefore, this technology can be applied to objects that cannot be electronicallyembedded with watermarking, such as pictures painted bythe artists.
  • 25.
    25 4.2 BLOCK DIAGRAM Fig4.1. Block diagram of the proposed system. Project Watermark pattern: This is the first stage of our experiment, we need to choose on watermark pattern (either a logo, or any information) etcwhich is to be projected on to the image of any real type or any museum paintings, archeological monuments etc. After choosing the pattern, it should be projected on the selected image using a projector. The light source used in this technology projects thewatermarking pattern similar to a projector. Since the projected pattern has to be imperceptible to the human visualsystem, the brightness distribution given by this light source Extract Watermarking Vary for diff HC Values Watermarked Images Painting taken with camera Painting/ Human Face Project Watermark Pattern Inverse transform Calculate Accuracy Ratio
  • 26.
    26 then looks uniformto the observer over the object, which isthe same as that with the conventional illumination. Thebrightness of the object’s surface is proportional to the product of the reflectance of the surface of the object and illumination by an incident light. Therefore, when a photograph ofthis object is taken, the image on the photograph containswatermarking information, even though this cannot be seen Painting/Human Face: It is the subject of our experiment to be conducted we know that to apply watermark we need any object here we are considering a real painting or human face etc. which is projected with the required or considered pattern using a projector. Painting taken with camera: Here the projected image with the watermarked pattern is taken by a digital camera to be processed for further extraction stage. And the output of the camera is a digital image with watermark embedded using light. Vary for Different HC Values: The watermarked area is divided into units of pixel blocks, and each block has a DC component that gives anaverage brightness for the entire watermarked area, i.e., brightness of illumination. Every block also has the highest frequency component (HC) in both the x and y directions to express the 1-b binary information for watermarking. We used the phase of HC to express binary data i.e., ―0‖ or ―1.‖ Transform Techniques: Here we apply transform techniques like DCT, DWT , DUAL TREE COMPLEX WAVELET TRANSFORM, etc., to extract the watermarking embedded.
  • 27.
    27 Calculating Accuracy: This isthe last step of our experiment this stage calculates the number of watermarked pixels detected correctly to the whole watermarked pixels. The accuracy of detection of embedded data read out from the watermarked image we obtained was evaluated with the rate of correctly read out data to whole embedded data in the watermarked image where blocks of ―0‖ and ―1‖ were alternately positioned like those in a checkerboard pattern.
  • 28.
    28 4.3 FLOW CHART Start WatermarkedImage 4*4,8*8 16*16 Size Apply Inverse WHT Extract the watermark for Diff HC Values Compare the Accuracy Extract the watermark for different HC Values Extract the watermark for Different HC Values Apply Inverse DCT Apply Dual Tree Complex Conclude End Divide image into N*N Pixel Blocks
  • 29.
    29 5. Tools Required Forthe proposed system generic tools required are matlab, and matlab coding, a still image, projector and digital cam. MATLAB: The name MATLAB stands for MATrixLABoratory. MATLAB was written originallyto provide easy access to matrix software developed by the LINPACK (linear system package)and EISPACK (Eigen system package) projects. MATLAB is a high-performance language for technical computing. It integratescomputation,visualization, and programming environment. Furthermore, MATLAB is a modern programming language environment it has sophisticated data structures, contains built- in editing and debugging tools, and supports object-oriented programming. These factors make MATLAB an excellent tool for teaching and research. MATLAB has many advantages compared to conventional computer languages (e.g.,C, FORTRAN) for solving technical problems. MATLAB is an interactive system whosebasic data element is anarraythat does not require dimensioning. The software package has been commercially available since 1984 and is now considered as a standard tool at mostuniversities and industries worldwide.It has powerfulbuilt-inroutines that enable a very wide variety of computations. Italso has easy to use graphics commands that make the visualization of results immediately available. Specific applications are collected in packages referred to astoolbox. There aretoolboxes for signal processing, symbolic computation, control theory, simulation, optimization, and several other fields of applied science and engineering. In industry MATLAB is the tool of choice for high productivity research, development and analysis
  • 30.
    30 Matlabas a high-performancelanguage fortechnical computing, integrating computation, visualization, and programming in an easy-to-use environment where problems and solutions are expressed infamiliar mathematicalnotation. Typical uses include  Mathematics and computation  Algorithm development  Data acquisition  Modeling, simulation, and prototyping  Data analysis, exploration, and visualization  Scientific, engineering and financial graphics  Application development, including graphical user interface building.
  • 31.
    31 CONCLUSION We proposed anoptimal condition for the size of pixel blocksof an orthogonal transform that was used for a technique ofrobust optical watermarking. The experimental results provedthat it was practical and that the accuracy of detection of dataembedded with optical watermarking could be improved withmore pixels in each block. They revealed that under conditionsof very weak embedded watermarking, the accuracy of detectionusing a block with 16 16 pixels reached 100%, exceptwhen Haar DWT was used to produce watermarked images anda complicated structured image was used as an object image.We also clarified that robustness against various disturbancesbecame a trade-off in optimizing embedded watermarking data,as the volume of information using blocks with 16 16 pixelsthat could be embedded into data for the watermarked imagewas lower than that using blocks with 4 4 or 8 8 pixels. Asa result, we concluded that the maximum volume of embeddedbits per unit block size under conditions of 100% accuracy ofdetection could be determined in optical watermarking.When Haar DWT was used, the accuracy of detection wasrather inferior to that with DCT and WHT. However, as the generalfeatures of DWT indicated that the pixel resolution in realspace and the spatial-frequency resolution in frequency spacewere independent, the accuracy of detection could be improvedwhen more pixels were used in a block of the conversion basefor DWT. We next intend to evaluate the optimal pixel size inthe conversion base to obtain sufficiently accurate detection with DWT.
  • 32.
    32 REFERENCES 1. Journal ofElectronic Imaging by Komori and Uehira: Optical watermarking technology for protecting portrait rights 2. Y. Ishikawa, K. Uehira, and K. Yanaka, ―Optical watermarking technique robust to geometrical distortion in image,‖ in Proc. ISSPIT2010, 2010, pp. 67–72. 3. Y. Ishikawa, K. Uehira, and K. Yanaka, ―Illumination watermarking technique using orthogonal transforms,‖ in Proc. IAS2009, 2009, pp. 257–260. 4. O. Matoba et al., ―Optical techniques for information security,‖ Proc. IEEE 97(6), 1128– 1148 (2009). 5. International Journal of Advanced Computer and Mathematical Sciences ISSN 2230- 9624. Vol 3, Issue 1, 2012, pp 194-204 6. IEEE Signal Processing Magazine1053-5888/05/$20.00©2005IEEE