1
AN
INTERNSHIP REPORT
ON
ONLINE JOB PLACEMENT SYSTEM
PROJECT
BY
KAMAL ACHARYA
(Tribhuvan University)
Date: 2023/01/10
2
CONTENT
Sr.No. Subject Page Number
1. Introduction 3
2. Objective 6
3. Feasibility Study 7
4. Requirement Analysis 10
5. Design 11
6. Project Modules 24
7. Output Screens 38
8. Project Code 52
9. Testing 79
10. Implementation 90
11. Maintenance 91
12. Bibliography 93
3
INTRODUCTION
Our project Expert.Com Job Placement System has been designed to help
the millions of unemployed youth to get in touch with the major companies
which would help them in getting the right kind of jobs and would also help
the companies to get the appropriate candidates for appropriate jobs.
This online project would be of great help for job seekers as well as job
providers.
Companies are the clients who want the best manpower to be selected for
their concern. Students are the users who want to be placed in the best
company. In this system, there is a registration process each for the
companies and for students. To use the services of this system companies
and students have to register themselves.
This job site uses forms authentication to authenticate users. When new
users register the forms, authentication module automatically give an
authentication ticket to the user’s browser to identify the user.
To simplify development all the pages in the job site are built with user
controls. For example, the standard header and footer for each page are
created with header and footer user control. Users of the website can
publicity post Resume and find better job of companies. If a user is
interested in a job, the user can submit a resume, and if employer is
interested in that user then they enquiry about user and send response by
mail or phone.
4
This is a public website for posting resume and finding an IT-job. All the
registered users of job site have there own personal home page. The job site
includes a Search button for finding Quick job, it has four option that are:-
 Search by location
 Search by Date
 Search by Qualification.
 Search by job Title.
Our project is divided into two main modules.
 User module
 Admin module
The User Module- In this, first of all the users have to register themselves.
If a user is already registered, he can directly login to the site by entering the
unique id and password provided to him. Once the user has logged in, then
he/she can view the various jobs available which are posted by the various
companies. After registering with our website we will send their resumes
and other details to the appropriate companies directly. The companies will
check the resumes of the students and they can send a call letter for the
placement procedure. The student will be selected as per the companies
procedure. This section also deals with providing the user with various
details such as
1) Company information
2) Option for changing their passwords
3) They can also send e-mail to the website administrator for any further
query or doubts.
5
The Admin Module-The second module, i.e., the admin module is under
the control of the website owners and has no connection with the users.
Here the administrator gets to control the website as per his wish.
In this section, the administrator can add records of the various companies
that want to be registered with the website and the various jobs being offered
by these companies. He can also view all the records of all the users who
have registered their details with the website and the record of users who
have logged in the website along with their passwords.
All in all the administrator gets to take a full control of the website which
includes the adding and deleting of all the records related to the company as
well as the users.
6
OBJECTIVE
The objectives of developing the job center are as given below: -
 To store data of the entire user who are registered in the site.
 To solve the user’s problem in time efficient manner. Helping the
user to search different job with a robust search tools
 To facilitate easy and efficient retrieval of data as and when
required for job by the company.
 To generate and print out the various reports.
 Online updating of all type of data, updating data using web based
interfaces and with the help of buttons and links in an easy and
convenient way.
 Data security is maintained to relatively high level by
implementing it at Database level, so as to ensure that only
authorized users have access to confidential client information.
Developing a viable candidate system that fulfill the
 Faster and accurate information retrieval
 Easy registration
 Login dependent information retrieval and updating.
 Correct and consistent maintenance of data and its quick
retrieval
The overall objective of the system to bring the IT-jobseeker and employer
round the globe more closely to each other so that jobseeker can get
correct job and employer can get the correct candidate.
7
FEASIBILITY STUDY
A feasibility study is a test of system proposal according to its work ability,
impact on the organization, ability to meet user needs and effective use of
resources. The objective of feasibility study is not to solve problem but to
acquire a sense of its scope. Consequently, costs/benefits are estimated.
Feasibility study is a process of determining that whether a project is
feasible or not. There can be a number of ways to solve a problem but each
solution can not be the optimal one. Feasibility is the determination of
whether or not a project is worth doing. A feasibility study is an analysis of a
problem to determine if it can be solved effectively in the given budgetary,
operational, technical and schedule constraints in place. The results of the
feasibility study determine which, if any, of a number of feasible solutions to
be developed in the design phase. The aim of the feasibility study is to
identify the best solution under the circumstances by identifying the effects
of this solution on the organization. The contents and recommendations of
such a study will be used as a sound basis for deciding whether to proceed,
postpone or cancel the project.
There can be 3 different types of feasibility studies related to a particular
project:
1) Technical feasibility: The current level of technology can support the
proposed system, the proposed software is able to meet all the objective
of the system and output received is more efficient. So the project is
technically feasible. Depending on the results of the initial
investigation, the survey is expanded to a more detailed
feasibility study. Feasibility study is a test of system proposal
8
according to its workability, impact on the organization, ability to
meet user needs, and effective use of resources.
2) Economic feasibility: Today, software is the most expensive element of
virtually all computer-based systems. For complex, custom systems, a large
cost estimation error can make the difference between profit and loss.
Estimation of resources, cost, and schedule for a software engineering effort
requires experience, access to good historical information, and the courage
to commit to quantitative predictions when qualitative information is all that
exists. Estimation carries inherent risk and this risk leads to uncertainty.
Project complexity has a strong effect of the uncertainty inherent in
planning. Complexity, however, is a relative measure that is affected by
familiarity with past effort. Project size is another important factor that can
effects the accuracy and efficiency of estimates. The proposed system needs
to get hardware and software installed. The short–term costs are over
shadowed by the long–term. The profit of the business is rated as per these
visual drafting system help in establishing the better relationship between
clients and also satisfy their queries and so the cost of the development of
the software and hardware is over shadowed thus project is economically
feasible. Economic feasibility is the most frequently used technique for
evaluating the effectiveness of the proposed system. It is commonly known
as cost/benefit analysis. The procedure is to determine the benefits and
savings that are expected form the system and compare them with the costs.
If the benefits outweigh costs, a decision is taken to design and
implement the system otherwise further justification or the alternatives are
proposed.
3) Operational feasibility: The current system has lot of problems, that
are removed in the proposed system and clients of the system will be
9
free form the burden and a lot of confusion. Clients are themselves
interested in getting the manual replaces by the automated one the
proposal system is user friendly so any person can use it thus it is
operationally feasible. It was established that the proposed automated
system work when it is developed and installed. No major barriers to
implementation were here.
10
REQUIREMENT ANALYSIS
SOFTWARE AND HARDWARE REQUIREMENTS
The SOFTWARE REQUIREMENT SPECIFICATION
(SRS) is very important part of the software building process, which
describes the actual user level requirement form technical point of view that
is what the user exactly, wants?
The objective of preparing the software requirement specification is to
represent the requirements of the software in such a manner that ultimately
leads to successful software implementation. It is the result of the analysis
process of the software development. It should contain all the data the
software is going to process, the function it will provide, and the behavior
will exhibit.
OPERATING SYSTEM
Windows XP professional edition Service
Pack-II or more
OTHER SOFTWARES
Microsoft IIS version 5.0 or more
SQL Server 2000,Visual Studio.Net 2005
HARDWARE REQUIREMENTS
PROCESSOR Pentium IV higher
HARD DISK 6 GB or more
R.A.M 256 MB or more
MONITOR Colored monitor
Keyboard Standard 110 keys
Mouse Simple/scroll/optical
11
DESIGN
INTRODUCTION:
System design is the process of developing specifications for a candidate
system that meet the criteria established in the system analysis. Major step in
system design is the preparation of the input forms and the output reports in
a form applicable to the user.
The main objective of the system design is to make the system user friendly.
System design involves various stages as:
 Data Entry
 Data Correction
 Data Deletion
 Processing
 Sorting and Indexing
 Report Generation
System design is the creative act of invention, developing new inputs, a
database, offline files, procedures and output for processing business to meet
an organization objective. System design builds information gathered during
the system analysis.
CHARACTERSTICS OF A WELL DEFINED SYSTEM
 Accessibility
 Decision Making Ability
 Economy
12
 Flexibility
 Reliability
 Simplicity
DATA BASE DESIGN:
A database management system (DBMS) consists of a collection of
interrelated data and a set of programs to access those data. The collection of
data, usually referred to as the database, contains information about one
particular enterprise. The primary goal of a DBMS is to provide an
environment that is both convenient and efficient to use in retrieving and
sorting database information.
Database systems are designed to manage large bodies of information. The
management of data involves both the definition of storage of information
and the provision of mechanisms for the manipulation of information. We
used relational database management system for developing this system.
The goal of a relational- database management system (RDBMS) design is
to generate a set of relation schemas that allows us to store information
without unnecessary redundancy. Yet also allows us to retrieve information
easily. One approach is to design schemas that are in an appropriate normal
form.
Redundancy means repetition of information i.e., same information may be
written or stored in many place (files). This redundancy gives higher storage
and access cost. It may lead to data inconsistency i.e., the various copies of
13
the same data may no longer agree. When we access this inconsistent data,
system may give wrong information. To reduce the data redundancy we use
the concept of normalization.
Normalization of data is a process in which unsatisfactory relation schemas
are decomposed by breaking up their attribute into smaller relation schemas
that possess desirable properties. Normal forms provide database designers
with, a formal framework for analyzing relation schemas based on their keys
and the functional dependencies among attributes.
14
Data Structure:
Resume table:
Field Name Data Type Description
Resume code Integer, [ Primary key ] Resume code
User id Integer , [Foreign Key] User code
User first name Varchar First name of the user
User last name Varchar Last name of the user
Date of birth Date/time Birth Date of the user
Address Varchar First location
City Varchar City of the location
State Varchar State name
Zip Integer Zip code of the city
Country Varchar User country name
Phone Integer Phone no of the user
Email Varchar Email id of the user
Sex Boolean Male(M),female(F)
Qualification1 Varchar First qualification
Qualification2 Varchar Second qualification
Qualification3 Varchar Higher qualification
Experience Integer Year of the Experience
Resume Varchar Resume in text Format
15
Login table
Field name Data Type Description
User id Varchar, Primary
key
User id is the E-mail_id of the
user)
User password Varchar Registered user have pwd
16
Company table
Field Name Data Type Description
Company Id Integer,[ primary key] Company unique id
Company name Varchar Company name
Company Address Varchar Company first Address
Company location Varchar Company location
State Varchar State
Zip Integer City zip
Phone Integer Company phone
Email id Varchar Company email id
Company site id Varchar Company web ID
17
Apply table:
Field Name Data Type Description
Apply date Date Apply date of the job
Company name Varchar Which company apply
Company id Integer, [Foreign Key] Apply company id
Resume id Integer, [Foreign Key] Applicant resume id
User id Integer , [Foreign Key] Applicant User id
Response Varchar Pending , Short listed
18
Job table
Field Name Data Type Description
Job_Id Varchar, [primary key ] Job id
Job company id Integer , [Foreign Key]
Job_sdate Date Job apply date
Job title Varchar Job title
Job_ldate Date Job last date of apply
Job_mail_id Varchar Job email id
Job_location Varchar Job location
Job_Qulification Varchar Condition of the job
19
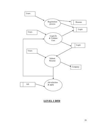
DATA FLOW DIAGRAMS
LEVEL 1 DFD
Job Placement
System
Registered User
Job Search
(Qualification)
Job Search(Title)
Apply Job
Detail
Registereds
Users Detail
Job
Applications
Resume submit
Job details
Company Details
JobSearch(Loca
tion)
20
LEVEL 1 DFD
Users
Login
Registration
process
Submit
Resume
Job selection
& apply
Login-In
& Validate
User
Resume
Users
Users
Login
Job
Company
21
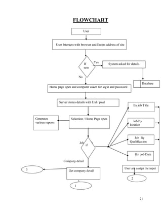
FLOWCHART
Yes
No
Job search
Company detail
User
User Interacts with browser and Enters address of site
Home page open and computer asked for login and password
System asked for details
Selection / Home Page open
Get company detail
Generates
various reports
Server stores details with Uid / pwd
If
new
Database
if
Job By
Qualification
Job By
location
By job Date
User are assign the input
2
1
By job Title
3
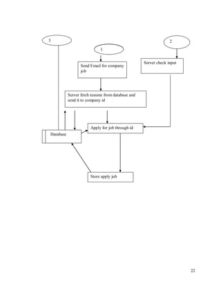
22
Send Email for company
job
Server fetch resume from database and
send it to company id
Apply for job through id
Store apply job
Database
2
Server check input
1
3
1
23
PROJECT MODULES
The project include following main modules:-
 Login of the job-seeker.
 Registration of user.
 Job description.
 Company information.
 Application module.
 User profile information.
 The validation master
 Report generation
Brief description of the all modules:
Login of the job-seeker and administrator
This module is considered with login of new user and administrator. Every
user must enter his resume and some details about itself for login the home
page and after submitted his resume system provided a particular user-id and
password at the time of registration. The administrator can also login from
this module. He can insert, delete or update the user login name and
password. This module checks the authenticity of the person accessing the
project. The main objective behind this module is to provide security to the
project so that access is restricted to the authorized users.
Input is taken as login and password that the user enters.
If the login id and password entered by the user matches those of the
database file then it will return and redirected to respective control panel,
otherwise give an Error massage “login denied”.
24
Registration of user: It takes the information from the user and stores it into
the database. This module uses the table “Resume” for its operation.
This table has following sub module.
1) Add
2) Edit
3) Save
4) Delete
Job description: It takes the information from the user and enters it into
database. This module user the table ‘JOB’ for its operation.
This table has following sub module
1) Add
2) Update
3) Delete
Company information: It takes company information from the user and
enters it into database. This module uses the table ‘Company’ for its
operation.
User profile information: It takes user profile information from the user
enters it into database. This module uses the table ‘resumes’ for its
operation.
This table user has following sub module
1) add
2) update
25
3) delete
Validation master: This module validation the entry made by user. If the
entry is not as per the specification an appropriate message is given to the
user.
Application module: With the user of this module user apply to the company
he desire. This module uses the tables “resume” and “apply” for its
operation.
SCHEMA DESIGN:
In database design, several views of data must be considered along with the
persons who use them. In addition to data structuring, where relationships
are reflected between and within entities, we need to identify the application
program’s logical views of data within an overall logical data structure. The
logical view is what the data look like, regardless of how they are stored.
The physical view is the way data exist in physical storage. It deals with how
data are stored, accessed, or related to other data in storage. The schema is
the view that helps the DBMS decide in storage act upon as requested by the
application program.
RELATIONAL MODEL:
Certain rules followed in creating and relating databases in the
relational databases. This governs how to relate data and prevent
redundancy of the data in the databases. The first set of rules called
relational rules ensures that the database is a relational database. The
second set called the normalization rules simplifies the database and
reduce the redundancy of the data.
26
In proposed system this relational database rules are applied to reduce
the redundancy to make future changes to the table structure easier to
manage and minimize the impact of these changes on users interface
or the database. This is done first determining what information is
needed, how items are related, what constraints are required. Tables
are created and linked by appropriate key fields. The constraints on
the data are used to guide the building of tables. The tables are created
by making use of the normalization principles. The proposed system
has its tables in the third normal form.
VALIDATION CHECKS:
A common problem with computer system is that it is very easy to
put incorrect data into them. So the input data is validated to minimize
errors and wrong data entry. For certain data, specific code has been
given and validations are done which enable the user to enter the
required data and correct them if they have entered wrong codes, e.g.
you could mistype a link name or a URL in a database resulting in
reports being occurred in the wrong link name. If you put incorrect
data into the computer system then you will get incorrect results out of
it. Processing incorrect inputs will produce incorrect outputs.
A validation check is an automatic check made by computer to ensure
that any data entered into the computer is sensible. A validation check
does not make sure that data has been entered correctly. It only
ensures that data is sensible. For this reason validation checks are not
usually as effective as verification checks. They can however be
carried out automatically by the computer and therefore require less
work by the computer operators making them cheaper to use.
27
METHODS OF VALIDATION:
There are many different methods of validations. The most
appropriate method to use will depend upon what data is being
entered. The most common methods are listed here.
 Presence Checks: checks that data has been entered into
the field and that it has not been left blank, e.g. checks that Project ID
is always entered into each record in a database of project details.
 Type Checks: checks that an entered value is of particular
type. E.g. checks that a field is varchar, a number, etc.
 Length Checks: checks length of an entered value, e.g.
Project ID is not longer than a particular number of characters.
 Format Checks: Checks that an entered value has a
particular format. E.g. a date must be consist of “mm-dd-yy” format.
If the user tries to do unauthorized operations the appropriate error
messages are produced by the systems.
DATA DICTIONARY:
In our DFD, we give names to data flows, processes, and data stores.
Although the names are descriptive of the data, they do not give
details. So in the following DFD, our interest is to build some
structured in place to keep details of the contents of data flow,
processes, and data store. A data dictionary is a structured repository
of data about data. It is a set of rigorous definition of all DFD data
element and data structure.
28
A data dictionary has many advantages:
1. The most obvious is documentation. It is valuable reference in any
organization.
2. Another advantage is improving analyst/user communication by
establishing consistent definition of various elements, terms and
procedures.
3. During implementation, it serves as a common base against which
programmers who are working on the system compare data
description.
4. Also control information is maintained for each data element cross
referenced in the data dictionary. E.g. program that use a given data
element are cross referenced in a data dictionary, which makes it easy
to identify them and make any necessary changes.
Finally, a data dictionary is an important step in building a database.
Most database management system has a data dictionary as a standard
feature.
INPUT DESIGN:
The input design is the link between the information system and the
user. It comprises developing specification and procedure for data
preparation and those steps that are necessary to put transaction data
into a usable form for processing data entry. The activity of putting
data into the computer for processing can be achieved by instructing
the computer to read data from a written or printed document or it can
occur by having people key data directly into the system. The design
29
of inputs focuses on controlling the amount of inputs required,
controlling errors, avoiding delay, avoiding extra steps and keeping
the process simple.
The system needs the following information for processing:
 Information regarding Project Details
 Information regarding Project Design Details
 Information regarding Category, Location Details
OUTPUT DESIGN:
In output design, emphasis is given on producing a hard copy of the
information required as the output on the computer screen in some
predefined manner. Computer output is the most important and direct
source of information to the user. Output design is a process that
involves designing necessary outputs that should be given to various
users according to their requirements. Efficient, intelligible output
design should improve the system’s relationship with the user and
help in decision making. Since the reports are directly referred by the
management for taking the decisions and to draw conclusions, they
must be designed with utmost care and the details in the reports must
be simple, descriptive and clear to the user. The options for the
outputs and reports are given the system menu.
30
PROGRAMMING LANGUAGES AND DEVELOPMENT
TOOLS USED IN PROJECT
VB.NET is Microsoft’s strategic language for Rapid Application
Development (RAD). It is easy to use, efficient and flexible. This language
is preferred because one can build a Windows program quicker and with less
effort with VB.NET than with any other programming language. It’s a
natural language for building database applications, owing to the level and
sophistication of the tools included with the language. The project covers
distributed development with VB.NET including ADO.NET, COM,
deployment and troubleshooting. ASP.NET using VB.NET is used to
provide server side processing
MICROSOFT DOT NET TECHNOLOGIES
The .NET Framework is an integral Windows component that supports
building and running the next generation of applications and XML Web
services. The key components of the .NET Framework are the common
language runtime and the .NET Framework class library, which includes
ADO.NET, ASP.NET, and Windows Forms. The .NET Framework
provides a managed execution environment, simplified development and
deployment, and integration with a wide variety of programming language.
31
. NET Framework in Context
 Overview of the .NET Framework
The .NET Framework is a new computing platform that simplifies
application
development in the highly distributed environment of the Internet.
The .NET Framework is designed to fulfill the following objectives:
 To provide a consistent object-oriented programming environment
whether object code is stored and executed locally, executed locally
but Internet-distributed, or executed remotely.
 To provide a code-execution environment that minimizes software
deployment and versioning conflicts.
 To provide a code-execution environment that guarantees safe
execution of code, including code created by an unknown or semi-
trusted third party.
 To provide a code-execution environment that eliminates the
performance problems of scripted or interpreted environments.
 To make the developer experience consistent across widely varying
types of applications, such as Windows-based applications and Web-
based applications.
 To build all communication on industry standards to ensure that code
based on the .NET Framework can integrate with any other code.
Visual Basic .NET
32
Visual Basic .NET is the next generation of the Visual Basic language from
Microsoft. With Visual Basic, you can build .NET applications, including
Web services and ASP.NET Web applications, quickly and easily.
Applications made with Visual Basic are built on the services of the
common language runtime and take advantage of the .NET Framework.
Visual Basic has many new and improved features such as
inheritance, interfaces, and overloading that make it a powerful object-
oriented programming language. Other new language features include free
threading and structured exception handling. Visual Basic fully integrates
the .NET Framework and the common language runtime, which together
provide language interoperability, garbage collection, enhanced security, and
improved versioning support. Visual Basic supports single inheritance and
creates Microsoft intermediate language (MSIL) as input to native code
compilers.
Visual Basic is comparatively easy to learn and use, and Visual Basic
has become the programming language of choice for hundreds of thousands
of developers over the past decade. An understanding of Visual Basic can be
leveraged in a variety of ways, such as writing macros in Visual Studio and
providing programmability in applications such as Microsoft Excel, Access,
and Word.
ASP.NET
ASP.NET is a programming framework built on the common
language runtime that can be used on a server to build powerful Web
applications. ASP.NET offers several important advantages over previous
Web development models:
33
i) Enhanced Performance. ASP.NET is compiled common language
runtime code running on the server. Unlike its interpreted
predecessors, ASP.NET can take advantage of early binding, just-in-
time compilation, native optimization, and caching services right out
of the box. This amounts to dramatically better performance before
you ever write a line of code.
ii) Excellent Tool Support. A rich toolbox and designer in the Visual
Studio integrated development environment complement the
ASP.NET framework. WYSIWYG editing, drag-and-drop server
controls, and automatic deployment are just a few of the features this
powerful tool provides.
iii) Power and Flexibility. Because ASP.NET is based on the common
language runtime, the power and flexibility of that entire platform is
available to Web application developers. The .NET Framework class
library, Messaging, and Data Access solutions are all seamlessly
accessible from the Web. ASP.NET is also language-independent, so
you can choose the language that best applies to your application or
partition your application across many languages. Further, common
language runtime interoperability guarantees that your existing
investment in COM-based development is preserved when migrating
to ASP.NET.
iv) Simplicity. ASP.NET makes it easy to perform common tasks, from
simple form submission and client authentication to deployment and
site configuration. For example, the ASP.NET page framework allows
you to build user interfaces that cleanly separate application logic
from presentation code and to handle events in a simple, Visual Basic
34
- like forms processing model. Additionally, the common language
runtime simplifies development, with managed code services such as
automatic reference counting and garbage collection.
v) Manageability. ASP.NET employs a text-based, hierarchical
configuration system, which simplifies applying settings to your
server environment and Web applications. Because configuration
information is stored as plain text, new settings may be applied
without the aid of local administration tools. This "zero local
administration" philosophy extends to deploying ASP.NET
Framework applications as well. An ASP.NET Framework
application is deployed to a server simply by copying the necessary
files to the server. No server restart is required, even to deploy or
replace running compiled code.
vi) Scalability and Availability. ASP.NET has been designed with
scalability in mind, with features specifically tailored to improve
performance in clustered and multiprocessor environments. Further,
processes are closely monitored and managed by the ASP.NET
runtime, so that if one misbehaves (leaks, deadlocks), a new process
can be created in its place, which helps keep your application
constantly available to handle requests.
vii) Customizability and Extensibility. ASP.NET delivers a well-
factored architecture that allows developers to "plug-in" their code at
the appropriate level. In fact, it is possible to extend or replace any
subcomponent of the ASP.NET runtime with your own custom-
written component. Implementing custom authentication or state
services has never been easier.
35
viii)Security. With built in Windows authentication and per-application
configuration, you can be assured that your applications are secure.
 ASP.NET architecture
Fig 8. ASP.NET Architecture
Microsoft SQL Server 2005
Microsoft SQL Server 2005 provides the Microsoft Windows Server System
integrated server software with a database platform for the next generation
of connected, scalable, and reliable enterprise applications. SQL Server 2005
provides the bedrock foundation that DBAs can bet on to build their next
generation IT infrastructure.
At the core of SQL Server 2005 are new infrastructure application capabilities.
SQL Service Broker is a distributed application framework that provides a new
form of scalability and reliability for asynchronous message delivery. Though
36
not new, Microsoft SQL Server Notification Services, Reporting Services, and
SQL Server Mobile Edition are all greatly enhanced in SQL Server 2005.
37
OUTPUT SCREENS
38
WELCOME PAGE FOR ADMINISTRATOR
39
PAGE FOR ADDING COMPANY DETAILS
40
PAGE FOR ADDING COMPANY DETAILS
ALONG WITH THE JOBS OFFERED
41
PAGE FOR DISPLAYING USER COMPANY
DETAILS
42
PAGE FOR DISPLAYING USER LOGIN
DETAILS
43
PAGE FOR DISPLAYING REGISTERED USERS
44
45
REGISTRATION PAGE FOR THE USERS
46
LOGIN PAGE FOR THE USERS
47
48
WELCOME PAGE FOR THE USERS
49
SEARCHING JOBS ACCORDING TO JOB
LOCATION
50
SEARCHING JOBS ACCORDING TO JOB TITLE
51
PAGE STATING ABOUT US INFORMATION
52
53
PROJECT CODE
Apply Form
Imports System.Data.SqlClient
Imports System.Data
Partial Class Grid_View
Inherits System.Web.UI.Page
Dim con As New SqlConnection("Server=localhost;database=job;trusted_connection=yes")
Dim cmd As New SqlCommand("select *from Apply", con)
Dim cmd1 As New SqlCommand
Dim da As New SqlDataAdapter(cmd)
Dim ds As New DataSet
Dim drr As SqlDataReader
Dim cmb As New SqlCommandBuilder(da)
Dim dr() As DataRow
Protected Sub Page_Load(ByVal sender As Object, ByVal e As System.EventArgs) Handles Me.Load
con.Open()
da.Fill(ds, "Apply")
If Page.IsPostBack = False Then
ViewState("ds") = ds
bind()
Else
ds = ViewState("ds")
End If
End Sub
Public Sub bind()
gv1.DataSource = ds
gv1.DataBind()
End Sub
Protected Sub gv1_PageIndexChanging(ByVal sender As Object, ByVal e As
System.Web.UI.WebControls.GridViewPageEventArgs) Handles gv1.PageIndexChanging
gv1.PageIndex = e.NewPageIndex
bind()
End Sub
Protected Sub gv1_RowCancelingEdit(ByVal sender As Object, ByVal e As
System.Web.UI.WebControls.GridViewCancelEditEventArgs) Handles gv1.RowCancelingEdit
gv1.EditIndex = -1
bind()
End Sub
Protected Sub gv1_RowDeleting(ByVal sender As Object, ByVal e As
System.Web.UI.WebControls.GridViewDeleteEventArgs) Handles gv1.RowDeleting
dr = ds.Tables("Apply").Select("ApplyId='" & gv1.Rows(e.RowIndex).Cells(1).Text & "'")
dr(0).Delete()
da.Update(ds, "Apply")
bind()
End Sub
54
Protected Sub gv1_RowEditing(ByVal sender As Object, ByVal e As
System.Web.UI.WebControls.GridViewEditEventArgs) Handles gv1.RowEditing
gv1.EditIndex = e.NewEditIndex
bind()
End Sub
Protected Sub gv1_RowUpdating(ByVal sender As Object, ByVal e As
System.Web.UI.WebControls.GridViewUpdateEventArgs) Handles gv1.RowUpdating
dr = ds.Tables("Apply").Select("ApplyId = " & gv1.Rows(e.RowIndex).Cells(1).Text & "")
dr(0)(1) = CType(gv1.Rows(e.RowIndex).Cells(2).Controls(0), TextBox).Text
dr(0)(2) = CType(gv1.Rows(e.RowIndex).Cells(3).Controls(0), TextBox).Text
dr(0)(3) = CType(gv1.Rows(e.RowIndex).Cells(4).Controls(0), TextBox).Text
dr(0)(4) = CType(gv1.Rows(e.RowIndex).Cells(5).Controls(0), TextBox).Text
dr(0)(5) = CType(gv1.Rows(e.RowIndex).Cells(6).Controls(0), TextBox).Text
da.Update(ds, "Apply")
gv1.EditIndex = -1
bind()
End Sub
Protected Sub callme(ByVal sender As Object, ByVal e As System.EventArgs)
Dim i
For i = 0 To gv1.Rows.Count - 1
If CType(gv1.Rows(i).Cells(1).FindControl("chk1"), CheckBox).Checked = True Then
gv1.Rows(i).BackColor = Drawing.Color.Aquamarine
Else
gv1.Rows(i).BackColor = Drawing.Color.White
End If
Next
End Sub
Protected Sub btndel_Click(ByVal sender As Object, ByVal e As System.EventArgs) Handles
btndel.Click
'Dim dr() As DataRow
Dim i
For i = 0 To gv1.Rows.Count - 1
If CType(gv1.Rows(i).Cells(1).FindControl("chk1"), CheckBox).Checked = True Then
dr = ds.Tables("Apply").Select("ApplyId='" & gv1.Rows(i).Cells(1).Text & "'")
dr(0).Delete()
End If
Next
da.Update(ds, "Apply")
bind()
End Sub
Protected Sub btnadd_Click(ByVal sender As Object, ByVal e As System.EventArgs) Handles
btnadd.Click
Dim dr As DataRow
cmd1.CommandText = " select max(ApplyId) from Apply "
cmd1.Connection = con
' con.Open()
drr = cmd1.ExecuteReader()
drr.Read()
Dim num As Integer = drr(0)
55
con.Close()
num = num + 1
dr = ds.Tables("Apply").NewRow
dr(0) = num
dr(1) = "Please Write Here"
dr(2) = "Please Write Here"
dr(3) = "Please Write Here"
dr(4) = "Please Write Here"
dr(5) = "Please Write Here"
dr(6) = "Please Write Here"
ds.Tables("Apply").Rows.InsertAt(dr, 0)
ViewState("ds") = ds
gv1.EditIndex = 0
bind()
con.Close()
End Sub
Protected Sub Button2_Click(ByVal sender As Object, ByVal e As System.EventArgs) Handles
Button2.Click
Dim d, m, y, dmy As String
d = ddApldate.SelectedValue
m = ddAplm.SelectedValue
y = ddAplYear.SelectedValue
dmy = d & "/" & m & "/" & y
cmd = New SqlCommand("insert into
Apply(ApplyDate,comp_name,comp_id,Resume_code,userId,Response)
values(@ApplyDate,@comp_name,@comp_id,@Resume_code,@userId,@Response)", con)
cmd.Parameters.Add(New SqlParameter("@ApplyDate", dmy))
cmd.Parameters.Add(New SqlParameter("@comp_name", txtCompnayName.Text))
cmd.Parameters.Add(New SqlParameter("@comp_id", txtCompID.Text))
cmd.Parameters.Add(New SqlParameter("@Resume_code", txtResume.Text))
cmd.Parameters.Add(New SqlParameter("@userId", txtUsrID.Text))
cmd.Parameters.Add(New SqlParameter("@Response", txtResponse.Text))
cmd.ExecuteNonQuery()
Try
Response.Write("<script>")
Response.Write("alert(' Thanks For Registration ')")
Response.Write("</script>")
' Response.Redirect("Login.aspx")
Catch ex As Exception
Response.Write(ex.Message)
End Try
con.Close()
End Sub
Protected Sub gv1_SelectedIndexChanged(ByVal sender As Object, ByVal e As System.EventArgs)
Handles gv1.SelectedIndexChanged
End Sub
End Class
56
57
Company Profile
Imports System.Data
Imports System.Data.SqlClient
Partial Class Admin_Company
Inherits System.Web.UI.Page
Dim con As New SqlConnection("server=localhost;database=job;trusted_connection=yes")
Dim da As New SqlDataAdapter
Dim ds As New DataSet
Dim cmd As New SqlCommand
Dim cmd1 As New SqlCommand
Dim cmd2 As New SqlCommand
Dim drr As SqlDataReader
Dim cmb As New SqlCommandBuilder(da)
Dim dr() As DataRow
Dim cmd3 As New SqlCommand
Protected Sub Button1_Click(ByVal sender As Object, ByVal e As System.EventArgs) Handles
Button1.Click
cmd = New SqlCommand("insert into
company(comp_id,comp_name,CompAdd,CompLoc,State,Zip,Phone,Email,CompsiteId)
values(@comp_id,@comp_name,@CompAdd,@CompLoc,@State,@Zip,@Phone,@Email,@CompsiteId)
", con)
'md = New SqlCommand("insert into
company(comp_name,CompAdd,CompLoc,State,Zip,Phone,Email,CompsiteIid)
values(@comp_name,@CompAdd,@CompLoc,@State,@Zip,@Phone,@Email,@CompsiteIid)", con)
cmd.Parameters.Add("@comp_id", txtCompId.Text)
cmd.Parameters.Add("@comp_name", txtcompname.Text)
cmd.Parameters.Add("@CompAdd", txtCompAdd.Text)
cmd.Parameters.Add("@CompLoc", DDCLO.SelectedValue)
cmd.Parameters.Add("@State", DDCstate.SelectedValue)
cmd.Parameters.Add("@Zip", txtZip.Text)
cmd.Parameters.Add("@Phone", txtPhone.Text)
cmd.Parameters.Add("@Email", txtCompEmail.Text)
cmd.Parameters.Add("@CompsiteId", txtSiteId.Text)
cmd.ExecuteNonQuery()
cmd1 = New SqlCommand("insert into Apply(comp_id)values(" & txtCompId.Text & ")", con)
cmd1.ExecuteNonQuery()
cmd2 = New SqlCommand("insert into job(comp_id)values(" & txtCompId.Text & ")", con)
cmd2.ExecuteNonQuery()
Try
Response.Write("<script>")
Response.Write("alert(' Thanks For Registration ')")
Response.Write("</script>")
' Response.Redirect("Login.aspx")
Catch ex As Exception
Response.Write(ex.Message)
End Try
End Sub
Protected Sub Page_Load(ByVal sender As Object, ByVal e As System.EventArgs) Handles Me.Load
con.Open()
End Sub
58
End Class
59
Company Report
Imports System.Data
Imports System.Data.SqlClient
Partial Class Admin_Company_Report
Inherits System.Web.UI.Page
Dim con As New SqlConnection("Server=localhost;database=job;trusted_connection=yes")
Dim cmd As New SqlCommand("select *from company", con)
Dim cmd1 As New SqlCommand
Dim da As New SqlDataAdapter(cmd)
Dim ds As New DataSet
Dim drr As SqlDataReader
Dim cmb As New SqlCommandBuilder(da)
Dim dr() As DataRow
Protected Sub Page_Load(ByVal sender As Object, ByVal e As System.EventArgs) Handles Me.Load
con.Open()
da.Fill(ds, "company")
If Page.IsPostBack = False Then
ViewState("ds") = ds
bind()
Else
ds = ViewState("ds")
End If
End Sub
Protected Sub gv1_PageIndexChanging(ByVal sender As Object, ByVal e As
System.Web.UI.WebControls.GridViewPageEventArgs) Handles gv1.PageIndexChanging
gv1.PageIndex = e.NewPageIndex
bind()
End Sub
Public Sub bind()
gv1.DataSource = ds
gv1.DataBind()
End Sub
Protected Sub callme(ByVal sender As Object, ByVal e As System.EventArgs)
Dim i
For i = 0 To gv1.Rows.Count - 1
If CType(gv1.Rows(i).Cells(1).FindControl("chk1"), CheckBox).Checked = True Then
gv1.Rows(i).BackColor = Drawing.Color.Aquamarine
Else
gv1.Rows(i).BackColor = Drawing.Color.White
End If
Next
End Sub
End Class
60
Company Updation
Imports System.Data
Imports System.Data.SqlClient
Partial Class Admin_Default
Inherits System.Web.UI.Page
Dim con As New SqlConnection("server=localhost;database=job;trusted_connection=yes")
Dim da As New SqlDataAdapter
Dim ds As New DataSet
Dim cmd As New SqlCommand
Dim cmd1 As New SqlCommand
Dim cmd2 As New SqlCommand
Dim drr As SqlDataReader
Dim cmb As New SqlCommandBuilder(da)
Dim dr() As DataRow
Dim cmd3 As New SqlCommand
Protected Sub Page_Load(ByVal sender As Object, ByVal e As System.EventArgs) Handles Me.Load
da = New SqlDataAdapter("select * from company", con)
con.Open()
da.Fill(ds, "company")
If Page.IsPostBack = False Then
ViewState("ds") = ds
bind()
Else
ds = ViewState("ds")
End If
End Sub
Public Sub bind()
gv1.DataSource = ds
gv1.DataBind()
End Sub
Protected Sub gv1_PageIndexChanging(ByVal sender As Object, ByVal e As
System.Web.UI.WebControls.GridViewPageEventArgs) Handles gv1.PageIndexChanging
gv1.PageIndex = e.NewPageIndex
bind()
End Sub
Protected Sub gv1_RowCancelingEdit(ByVal sender As Object, ByVal e As
System.Web.UI.WebControls.GridViewCancelEditEventArgs) Handles gv1.RowCancelingEdit
gv1.EditIndex = -1
bind()
End Sub
Protected Sub gv1_RowDeleting(ByVal sender As Object, ByVal e As
System.Web.UI.WebControls.GridViewDeleteEventArgs) Handles gv1.RowDeleting
dr = ds.Tables("company").Select("comp_id='" & gv1.Rows(e.RowIndex).Cells(1).Text & "'")
dr(0).Delete()
da.Update(ds, "company")
bind()
End Sub
Protected Sub gv1_RowEditing(ByVal sender As Object, ByVal e As
System.Web.UI.WebControls.GridViewEditEventArgs) Handles gv1.RowEditing
61
gv1.EditIndex = e.NewEditIndex
bind()
End Sub
Protected Sub gv1_RowUpdating(ByVal sender As Object, ByVal e As
System.Web.UI.WebControls.GridViewUpdateEventArgs) Handles gv1.RowUpdating
dr = ds.Tables("company").Select("comp_id = " & gv1.Rows(e.RowIndex).Cells(1).Text & "")
'dr = ds.Tables("company").Select("comp_id = " & gv1.Rows(e.RowIndex).Cells(1).Text & "")
dr(0)(1) = CType(gv1.Rows(e.RowIndex).Cells(2).Controls(0), TextBox).Text
dr(0)(2) = CType(gv1.Rows(e.RowIndex).Cells(3).Controls(0), TextBox).Text
dr(0)(3) = CType(gv1.Rows(e.RowIndex).Cells(4).Controls(0), TextBox).Text
dr(0)(4) = CType(gv1.Rows(e.RowIndex).Cells(5).Controls(0), TextBox).Text
dr(0)(5) = CType(gv1.Rows(e.RowIndex).Cells(6).Controls(0), TextBox).Text
dr(0)(6) = CType(gv1.Rows(e.RowIndex).Cells(7).Controls(0), TextBox).Text
dr(0)(7) = CType(gv1.Rows(e.RowIndex).Cells(8).Controls(0), TextBox).Text
dr(0)(8) = CType(gv1.Rows(e.RowIndex).Cells(9).Controls(0), TextBox).Text
da.Update(ds, "company")
gv1.EditIndex = -1
'dr = ds.Tables("company").Select("comp_id = " & gv1.Rows(e.RowIndex).Cells(1).Text & "")
'dr(0)(1) = CType(gv1.Rows(e.RowIndex).Cells(2).Controls(0), TextBox).Text
'dr(0)(2) = CType(gv1.Rows(e.RowIndex).Cells(3).Controls(0), TextBox).Text
'dr(0)(3) = CType(gv1.Rows(e.RowIndex).Cells(4).Controls(0), TextBox).Text
'dr(0)(4) = CType(gv1.Rows(e.RowIndex).Cells(5).Controls(0), TextBox).Text
'dr(0)(5) = CType(gv1.Rows(e.RowIndex).Cells(6).Controls(0), TextBox).Text
'dr(0)(6) = CType(gv1.Rows(e.RowIndex).Cells(7).Controls(0), TextBox).Text
''dr(0)(7) = CType(gv1.Rows(e.RowIndex).Cells(8).Controls(0), TextBox).Text
''dr(0)(8) = CType(gv1.Rows(e.RowIndex).Cells(9).Controls(0), TextBox).Text
'da.Update(ds, "company")
'gv1.EditIndex = -1
bind()
End Sub
Protected Sub callme(ByVal sender As Object, ByVal e As System.EventArgs)
Dim i
For i = 0 To gv1.Rows.Count - 1
If CType(gv1.Rows(i).Cells(1).FindControl("chk1"), CheckBox).Checked = True Then
gv1.Rows(i).BackColor = Drawing.Color.Aquamarine
Else
gv1.Rows(i).BackColor = Drawing.Color.White
End If
Next
End Sub
Protected Sub btnAdd_Click(ByVal sender As Object, ByVal e As System.EventArgs) Handles
btnAdd.Click
Dim dr As DataRow
'cmd3.CommandText = " select max(comp_id) from company "
'cmd3.Connection = con
'con.Open()
'drr = cmd3.ExecuteReader()
'drr.Read()
'Dim num As Integer = drr(0)
'num = num + 1
'dr = ds.Tables("company").NewRow
'dr(0) = num
'dr(1) = "Please Write Here"
62
'dr(2) = "Please Write Here"
'dr(3) = "Please Write Here"
'dr(4) = "Please Write Here"
'dr(5) = "Please Write Here"
'dr(6) = "Please Write Here"
'dr(7) = "Please Write Here"
'dr(8) = "Please Write Here"
'ds.Tables("company").Rows.InsertAt(dr, 0)
'ViewState("ds") = ds
'gv1.EditIndex = 0
'bind()
cmd3.CommandText = "select max(comp_id) from company"
cmd3.Connection = con
drr = cmd3.ExecuteReader()
drr.Read()
'Dim num As Integer = drr(0)
con.Close()
'num = num + 1
dr = ds.Tables("company").NewRow
ds.Tables("company").Rows.InsertAt(dr, 0)
ViewState("ds") = ds
gv1.EditIndex = 0
bind()
con.Close()
End Sub
Protected Sub btnDel_Click(ByVal sender As Object, ByVal e As System.EventArgs) Handles
btnDel.Click
'Dim dr() As DataRow
Dim i
For i = 0 To gv1.Rows.Count - 1
If CType(gv1.Rows(i).Cells(1).FindControl("chk1"), CheckBox).Checked = True Then
dr = ds.Tables("company").Select("comp_id='" & gv1.Rows(i).Cells(1).Text & "'")
dr(0).Delete()
End If
Next
da.Update(ds, "company")
bind()
End Sub
End Class
63
Job Profile
Imports System.Data
Imports System.Data.SqlClient
Partial Class Admin_Jobs
Inherits System.Web.UI.Page
Dim con As New SqlConnection("server=localhost;database=job;trusted_connection=yes")
Dim cmd As New SqlCommand
Protected Sub Page_Load(ByVal sender As Object, ByVal e As System.EventArgs) Handles Me.Load
con.Open()
End Sub
Protected Sub Button2_Click(ByVal sender As Object, ByVal e As System.EventArgs) Handles
Button2.Click
Dim d, d1, m1, y1, m, y, dmy, dmy1 As String
d = ddJobDate.SelectedValue
m = ddJobMonth.SelectedValue
y = ddJobYear.SelectedValue
dmy = d & "/" & m & "/" & y
d1 = ddlastDate.SelectedValue
m1 = ddLastMonth.SelectedValue
y1 = ddLastYear.SelectedValue
dmy1 = d1 & "/" & m1 & "/" & y1
cmd = New SqlCommand("insert into
Job(Job_Id,comp_id,Job_date,Job_title,Job_ldate,Job_mail_id,JobLoc,Job_Qual)
values(@Job_Id,@comp_id,@Job_date,@Job_title,@Job_ldate,@Job_mail_id,@JobLoc,@Job_Qual)",
con)
cmd.Parameters.Add("@Job_Id", txtjob.Text)
cmd.Parameters.Add("@comp_id", txtcmpId.Text)
cmd.Parameters.Add("@Job_date", dmy)
''cmd.Parameters.Add("@dob", txtId.Text)
cmd.Parameters.Add("@Job_title", ddjobtit.SelectedValue)
cmd.Parameters.Add("@Job_ldate", dmy1)
cmd.Parameters.Add("@Job_mail_id", txtMail.Text)
cmd.Parameters.Add("@JobLoc", ddlocation.Text)
cmd.Parameters.Add("@Job_Qual", ddjobQual.Text)
Try
cmd.ExecuteNonQuery()
Response.Write("<script>")
Response.Write("alert(' Thanks For Submitting ')")
Response.Write("</script>")
' Response.Redirect("Login.aspx")
Catch ex As Exception
Response.Write(ex.Message)
End Try
con.Close()
End Sub
Protected Sub DDjobcity_SelectedIndexChanged(ByVal sender As Object, ByVal e As
System.EventArgs) Handles DDjobcity.SelectedIndexChanged
End Sub
64
Protected Sub DropDownList6_SelectedIndexChanged(ByVal sender As Object, ByVal e As
System.EventArgs) Handles ddJobYear.SelectedIndexChanged
End Sub
Protected Sub DropDownList1_SelectedIndexChanged(ByVal sender As Object, ByVal e As
System.EventArgs) Handles ddJobDate.SelectedIndexChanged
End Sub
Protected Sub DropDownList3_SelectedIndexChanged(ByVal sender As Object, ByVal e As
System.EventArgs) Handles ddlastDate.SelectedIndexChanged
End Sub
Protected Sub DropDownList4_SelectedIndexChanged(ByVal sender As Object, ByVal e As
System.EventArgs) Handles ddLastMonth.SelectedIndexChanged
End Sub
End Class
65
Login Report
Imports System.Data
Imports System.Data.SqlClient
Partial Class Admin_login_Reprt
Inherits System.Web.UI.Page
Dim con As New SqlConnection("Server=localhost;database=job;trusted_connection=yes")
Dim cmd As New SqlCommand("select *from login", con)
Dim cmd1 As New SqlCommand
Dim da As New SqlDataAdapter(cmd)
Dim ds As New DataSet
Dim drr As SqlDataReader
Dim cmb As New SqlCommandBuilder(da)
Dim dr() As DataRow
Protected Sub Page_Load(ByVal sender As Object, ByVal e As System.EventArgs) Handles Me.Load
con.Open()
da.Fill(ds, "login")
If Page.IsPostBack = False Then
ViewState("ds") = ds
bind()
Else
ds = ViewState("ds")
End If
End Sub
Public Sub bind()
gv1.DataSource = ds
gv1.DataBind()
End Sub
Protected Sub callme(ByVal sender As Object, ByVal e As System.EventArgs)
Dim i
For i = 0 To gv1.Rows.Count - 1
If CType(gv1.Rows(i).Cells(1).FindControl("chk1"), CheckBox).Checked = True Then
gv1.Rows(i).BackColor = Drawing.Color.Aquamarine
Else
gv1.Rows(i).BackColor = Drawing.Color.White
End If
Next
End Sub
Protected Sub gv1_PageIndexChanging(ByVal sender As Object, ByVal e As
System.Web.UI.WebControls.GridViewPageEventArgs) Handles gv1.PageIndexChanging
gv1.PageIndex = e.NewPageIndex
bind()
End Sub
End Class
66
New user report
Imports System.Data
Imports System.Data.SqlClient
Partial Class Admin_New_User_Report
Inherits System.Web.UI.Page
Dim con As New SqlConnection("Server=localhost;database=job;trusted_connection=yes")
Dim cmd As New SqlCommand("select *from Resume", con)
Dim cmd1 As New SqlCommand
Dim da As New SqlDataAdapter(cmd)
Dim ds As New DataSet
Dim drr As SqlDataReader
Dim cmb As New SqlCommandBuilder(da)
Dim dr() As DataRow
Protected Sub gv1_PageIndexChanging(ByVal sender As Object, ByVal e As
System.Web.UI.WebControls.GridViewPageEventArgs) Handles gv1.PageIndexChanging
gv1.PageIndex = e.NewPageIndex
bind()
End Sub
Protected Sub gv1_SelectedIndexChanged(ByVal sender As Object, ByVal e As System.EventArgs)
Handles gv1.SelectedIndexChanged
End Sub
Protected Sub Page_Load(ByVal sender As Object, ByVal e As System.EventArgs) Handles Me.Load
con.Open()
da.Fill(ds, "Resume")
If Page.IsPostBack = False Then
ViewState("ds") = ds
bind()
Else
ds = ViewState("ds")
End If
End Sub
Public Sub bind()
gv1.DataSource = ds
gv1.DataBind()
End Sub
Protected Sub callme(ByVal sender As Object, ByVal e As System.EventArgs)
Dim i
For i = 0 To gv1.Rows.Count - 1
If CType(gv1.Rows(i).Cells(1).FindControl("chk1"), CheckBox).Checked = True Then
gv1.Rows(i).BackColor = Drawing.Color.Aquamarine
Else
gv1.Rows(i).BackColor = Drawing.Color.White
End If
Next
End Sub
Protected Sub gv1_Sorted(ByVal sender As Object, ByVal e As System.EventArgs) Handles gv1.Sorted
67
End Sub
End Class
68
Welcome Admin
Partial Class Admin_Welcome_Admin
Inherits System.Web.UI.Page
Protected Sub Button1_Click(ByVal sender As Object, ByVal e As System.EventArgs) Handles
Button1.Click
Response.Redirect("Company.aspx")
End Sub
Protected Sub Button2_Click(ByVal sender As Object, ByVal e As System.EventArgs) Handles
Button2.Click
Response.Redirect("jobs.aspx")
End Sub
Protected Sub Button3_Click(ByVal sender As Object, ByVal e As System.EventArgs) Handles
Button3.Click
Response.Redirect("Apl.aspx")
End Sub
Protected Sub Button4_Click(ByVal sender As Object, ByVal e As System.EventArgs) Handles
Button4.Click
Response.Redirect("CompanyReport.aspx")
End Sub
Protected Sub Button5_Click(ByVal sender As Object, ByVal e As System.EventArgs) Handles
Button5.Click
Response.Redirect("loginReprt.aspx")
End Sub
Protected Sub Button6_Click(ByVal sender As Object, ByVal e As System.EventArgs) Handles
Button6.Click
Response.Redirect("NewUserReport.aspx")
End Sub
Protected Sub Page_Load(ByVal sender As Object, ByVal e As System.EventArgs) Handles Me.Load
End Sub
End Class
69
----------------------------------User ----------------------------------------
Change PassWord
Imports System.IO
Imports System.Data
Imports System.Data.SqlClient
Partial Class User_ChangePwd
Inherits System.Web.UI.Page
Dim dt As New DataTable
Dim flag As Boolean
Dim obj As New user_class
Dim str As String
Protected Sub Page_Load(ByVal sender As Object, ByVal e As System.EventArgs) Handles Me.Load
ChangePassword1.UserName = Session("UserName")
'Response.Write(Session("UserName"))
End Sub
Protected Sub ChangePassword1_ChangingPassword(ByVal sender As Object, ByVal e As
System.Web.UI.WebControls.LoginCancelEventArgs) Handles ChangePassword1.ChangingPassword
Try
dt = obj.selt("select pwd from login where userId='" & ChangePassword1.UserName & "'")
If dt.Rows(0).Item(0) = ChangePassword1.CurrentPassword Then
flag = True
End If
If flag = True Then
str = "update login set pwd ='" & ChangePassword1.NewPassword & "' where userId='" &
Session("UserName") & "'"
obj.update(str)
Response.Redirect("welcome.aspx")
End If
Catch ex As Exception
'Response.Write("<script>")
'Response.Write("alert('Try Again')")
'Response.Write("</script>")
Response.Write(ex.Message)
End Try
End Sub
Protected Sub ChangePassword1_ChangedPassword(ByVal sender As Object, ByVal e As
System.EventArgs) Handles ChangePassword1.ChangedPassword
End Sub
End Class
70
Email
Imports System.Web.Mail
Imports System.io
Partial Class Email
Inherits System.Web.UI.Page
Protected Sub Page_Load(ByVal sender As Object, ByVal e As System.EventArgs) Handles Me.Load
End Sub
Protected Sub btnSend_Click(ByVal sender As Object, ByVal e As System.EventArgs) Handles
btnSend.Click
Dim ob As New MailMessage
Dim str As String
str = Path.GetFileName("f1.PostedFile")
f1.PostedFile.SaveAs("c:" & str)
Dim att As New MailAttachment("c:" & str)
ob.To = txtTo.Text
ob.Subject = txtSub.Text
ob.BodyFormat = MailFormat.Html
ob.Body = txtBody.Text
ob.Attachments.Add(att)
SmtpMail.Send(ob)
' For display the Message box
Response.Write("<script>")
Response.Write("alert ('You Come to your mail box')")
Response.Write("</script>")
' For display the Message box
End Sub
Protected Sub txtBody_TextChanged(ByVal sender As Object, ByVal e As System.EventArgs) Handles
txtBody.TextChanged
End Sub
End Class
71
Login
Imports System.Data.SqlClient
Partial Class login
Inherits System.Web.UI.Page
Dim con As New SqlConnection("server=localhost;database=job;trusted_connection=yes")
Dim cmd As New SqlCommand
Protected Sub Page_Load(ByVal sender As Object, ByVal e As System.EventArgs) Handles Me.Load
End Sub
Protected Sub Login1_Authenticate(ByVal sender As Object, ByVal e As
System.Web.UI.WebControls.AuthenticateEventArgs) Handles Login1.Authenticate
Dim flag As Boolean
Dim dr As SqlDataReader
con.Open()
cmd.Connection = con
cmd = New SqlCommand("select * from login where userid = '" & Login1.UserName & "' and pwd =
'" & Login1.Password & "' ", con)
dr = cmd.ExecuteReader()
While (dr.Read())
If dr(0) = Login1.UserName And dr(1) = Login1.Password Then
flag = True
End If
End While
Session("UserName") = Login1.UserName
If flag = True Then
Response.Write("<script>")
Response.Write("alert('match');")
Response.Write("</script>")
Response.Redirect("Welcome.aspx")
Else
Response.Write("<script>")
Response.Write("alert(' Not match');")
Response.Write("</script>")
End If
con.Close()
If FormsAuthentication.Authenticate(Login1.UserName, Login1.Password) Then
FormsAuthentication.RedirectFromLoginPage(Login1.UserName, False)
End If
End Sub
Protected Sub LinkButton1_Click(ByVal sender As Object, ByVal e As System.EventArgs) Handles
LinkButton1.Click
Response.Redirect("Registration.aspx")
End Sub
End Class
72
Log Out
Partial Class User_LogOut
Inherits System.Web.UI.Page
Protected Sub Page_Load(ByVal sender As Object, ByVal e As System.EventArgs) Handles Me.Load
FormsAuthentication.SignOut()
Label1.Text = (Session("UserName") & "" & " Successfully Logout......")
Session.Clear()
End Sub
Protected Sub Login1_Authenticate(ByVal sender As Object, ByVal e As
System.Web.UI.WebControls.AuthenticateEventArgs) Handles Login1.Authenticate
Dim obj As New user_class
Dim user As String = Login1.UserName.Trim()
Dim password As String = Login1.Password.Trim()
If obj.Search("select userId, pwd from login where userId='" & user & "'and pwd='" & password &
"'") Then
Session("UserName") = Login1.UserName
Response.Redirect("Welcome.aspx")
Else
Response.Write("<script>")
Response.Write("alert('Try Again')")
Response.Write("</script>")
End If
End Sub
End Class
73
Registration
Imports System.Data
Imports System.Data.SqlClient
Partial Class Registration
Inherits System.Web.UI.Page
Dim con As New SqlConnection("server=localhost;database=job;trusted_connection=yes")
Dim cmd As New SqlCommand
Dim cmd1 As New SqlCommand
Dim cmd2 As New SqlCommand
Dim cmd3 As New SqlCommand
Protected Sub Page_Load(ByVal sender As Object, ByVal e As System.EventArgs) Handles Me.Load
con.Open()
End Sub
Protected Sub Button2_Click(ByVal sender As Object, ByVal e As System.EventArgs) Handles
Button2.Click
Dim d, d1, m1, y1, m, y, dmy, dmy1 As String
d = DDdate.SelectedValue
m = DDmonth.SelectedValue
y = DDdobYear.SelectedValue
dmy = d & "/" & m & "/" & y
cmd = New SqlCommand("insert into
Resume(Resume_code,userId,Pwd,fname,lname,Dob,Address,City,State,Zip,Country,Phone,Email,Sex,Qu
alification1,Qualification2,Qualification3,Experience)
values(@Resume_code,@userId,@Pwd,@fname,@lname,@Dob,@Address,@City,@State,@Zip,@Count
ry,@Phone,@Email,@Sex,@Qualification1,@Qualification2,@Qualification3,@Experience)", con)
cmd.Parameters.Add("@Resume_code", txtResume.Text)
cmd.Parameters.Add("@userId", txtuserId.Text)
cmd.Parameters.Add("@Pwd", txtPwd.Text)
cmd.Parameters.Add("@fname", txtfname.Text)
cmd.Parameters.Add("@lname", txtlname.Text)
cmd.Parameters.Add("@Dob", dmy)
cmd.Parameters.Add("@Address", txtadd.Text)
cmd.Parameters.Add("@City", DDCity.SelectedValue)
cmd.Parameters.Add("@State", DDstate.SelectedValue)
cmd.Parameters.Add("@Zip", txtZip.Text)
cmd.Parameters.Add("@Country", DDCountry.SelectedValue)
cmd.Parameters.Add("@Phone", txtpno.Text)
cmd.Parameters.Add("@Email", txtEmail.Text)
cmd.Parameters.Add("@Sex", DDSex.SelectedValue)
cmd.Parameters.Add("@Qualification1", DDQual1.SelectedValue)
cmd.Parameters.Add("@Qualification2", DropDownList2.SelectedValue)
cmd.Parameters.Add("@Qualification3", txtQual3.Text)
cmd.Parameters.Add("@Experience", DDExp.SelectedValue)
cmd.ExecuteNonQuery()
cmd1 = New SqlCommand(" insert into login (userId,pwd) values ('" & txtuserId.Text & "','" &
txtPwd.Text & "')", con)
cmd1.ExecuteNonQuery()
'cmd2 = New SqlCommand(" insert into Apply(Resume_code,userId)values(" & txtResume.Text &
",'" & txtuserId.Text & "')", con)
74
'cmd2.ExecuteNonQuery()
'Try
Response.Write("<script>")
Response.Write("alert(' Thanks For Registration ')")
Response.Write("</script>")
Response.Redirect("Login.aspx")
'Catch ex As Exception
' Response.Write(ex.Message)
'End Try
con.Close()
End Sub
Protected Sub DDExp_SelectedIndexChanged(ByVal sender As Object, ByVal e As System.EventArgs)
Handles DDExp.SelectedIndexChanged
End Sub
Protected Sub txtResume_TextChanged(ByVal sender As Object, ByVal e As System.EventArgs)
Handles txtResume.TextChanged
End Sub
End Class
75
Job Search
Imports System.Data
Partial Class test_Job_Search
Inherits System.Web.UI.Page
Dim obj As New user_class
Dim dt As New DataTable
Dim i As Int16
Protected Sub Page_Load(ByVal sender As Object, ByVal e As System.EventArgs) Handles Me.Load
If Page.IsPostBack = False Then
drdstate.Items.Clear()
dt = obj.selt("select Job_title from job")
drdstate.Items.Add("--Select Job title --")
For i = 0 To dt.Rows.Count - 1
drdstate.Items.Add(dt.Rows(i).Item(0))
Next
End If
If Page.IsPostBack = False Then
DropDownList1.Items.Clear()
dt = obj.selt("select Job_date from job")
DropDownList1.Items.Add("--Select Job date --")
For i = 0 To dt.Rows.Count - 1
DropDownList1.Items.Add(dt.Rows(i).Item(0))
Next
End If
If Page.IsPostBack = False Then
DropDownList2.Items.Clear()
dt = obj.selt("select Job_Qual from job")
DropDownList2.Items.Add("--Select Job_Qual --")
For i = 0 To dt.Rows.Count - 1
DropDownList2.Items.Add(dt.Rows(i).Item(0))
Next
End If
If Page.IsPostBack = False Then
DropDownList3.Items.Clear()
dt = obj.selt("select JobLoc from job")
DropDownList3.Items.Add("--Select Job Loc --")
For i = 0 To dt.Rows.Count - 1
DropDownList3.Items.Add(dt.Rows(i).Item(0))
Next
End If
End Sub
Protected Sub drdstate_SelectedIndexChanged(ByVal sender As Object, ByVal e As System.EventArgs)
Handles drdstate.SelectedIndexChanged
dt = obj.selt("select Job_Id , comp_id ,Job_date,Job_title,Job_ldate,Job_mail_id,JobLoc
,Job_Qual from job where Job_title = '" + drdstate.SelectedItem.Text + "' ")
gv1.DataSource = dt
gv1.DataBind()
End Sub
Protected Sub gv1_PageIndexChanging(ByVal sender As Object, ByVal e As
System.Web.UI.WebControls.GridViewPageEventArgs) Handles gv1.PageIndexChanging
gv1.PageIndex = e.NewPageIndex
76
gv1.DataSource = dt
gv1.DataBind()
End Sub
Protected Sub DropDownList1_SelectedIndexChanged(ByVal sender As Object, ByVal e As
System.EventArgs) Handles DropDownList1.SelectedIndexChanged
dt = obj.selt("select Job_Id , comp_id ,Job_date,Job_title,Job_ldate,Job_mail_id,JobLoc
,Job_Qual from job where Job_date = '" + DropDownList1.SelectedItem.Text + "' ")
gv1.DataSource = dt
gv1.DataBind()
End Sub
Protected Sub DropDownList2_SelectedIndexChanged(ByVal sender As Object, ByVal e As
System.EventArgs) Handles DropDownList2.SelectedIndexChanged
dt = obj.selt("select Job_Id , comp_id ,Job_date,Job_title,Job_ldate,Job_mail_id,JobLoc
,Job_Qual from job where Job_Qual = '" + DropDownList2.SelectedItem.Text + "' ")
gv1.DataSource = dt
gv1.DataBind()
End Sub
Protected Sub DropDownList3_SelectedIndexChanged(ByVal sender As Object, ByVal e As
System.EventArgs) Handles DropDownList3.SelectedIndexChanged
dt = obj.selt("select Job_Id , comp_id ,Job_date,Job_title,Job_ldate,Job_mail_id,JobLoc,Job_Qual
from job where JobLoc = '" + DropDownList3.SelectedItem.Text + "' ")
gv1.DataSource = dt
gv1.DataBind()
End Sub
Protected Sub gv1_SelectedIndexChanged(ByVal sender As Object, ByVal e As System.EventArgs)
Handles gv1.SelectedIndexChanged
End Sub
Protected Sub Button1_Click(ByVal sender As Object, ByVal e As System.EventArgs) Handles
Button1.Click
Response.Redirect("welcome.aspx")
End Sub
End Class
77
Welcome
Partial Class User_Welcome
Inherits System.Web.UI.Page
Protected Sub Button1_Click(ByVal sender As Object, ByVal e As System.EventArgs) Handles
Button1.Click
Response.Redirect("login.aspx")
End Sub
Protected Sub Button2_Click(ByVal sender As Object, ByVal e As System.EventArgs) Handles
Button2.Click
Response.Redirect("Search.aspx")
End Sub
Protected Sub Button3_Click(ByVal sender As Object, ByVal e As System.EventArgs) Handles
Button3.Click
Response.Redirect("Email.aspx")
End Sub
Protected Sub Button4_Click(ByVal sender As Object, ByVal e As System.EventArgs) Handles
Button4.Click
Response.Redirect("ChangePwd.aspx")
End Sub
Protected Sub Button6_Click(ByVal sender As Object, ByVal e As System.EventArgs) Handles
Button6.Click
Response.Redirect("logOut.aspx")
End Sub
Protected Sub Page_Load(ByVal sender As Object, ByVal e As System.EventArgs) Handles Me.Load
End Sub
End Class
78
TESTING
Software Testing Strategy:
A strategy for software testing may be viewed in the context of the spiral.
Unit testing begins at the vortex of the spiral and concentrates on each unit
of the software as implemented in source code. Testing progresses by
moving outward along the spiral to integration testing, where the focus is on
design and the construction of the software architecture. Taking another turn
outward on the spiral testing, we encounter validation testing, where
requirements established as part of software requirements analysis are
validated against the software that has been constructed. Finally, we arrive at
system testing, where the software and other system elements are tested as a
whole.
Considering the process from a procedural point of view, testing within the
context of software engineering is actually a series of four steps that are
implemented sequentially. Initially, tests focus on each component
individually, ensuring that it functions properly as a unit. That is why it is
called unit testing. Unit testing makes heavy use of white-box testing
techniques, exercising specific paths in a module’s control structure to
ensure complete coverage and maximum error detection. Integration testing
addresses the issues associated with the dual problems of verification and
program construction. Black-box test case design techniques are the most
prevalent during integration, although a limited amount of white-box testing
may be used to ensure coverage of major control paths. Validation criteria
must be tested. Validation testing provides final assurance that software
meets all functional, behavioral, and performance requirements. Black-box
testing techniques are used exclusively during validation.
79
Following are the systematic strategy for software testing:
1. Specify product requirements in a quantifiable manner long before
testing commences.
2. State testing objectives explicitly.
3. Understand the users of the software and develop a profile for each
user category.
4. Develop a testing plan that emphasizes “rapid cycle testing”.
5. Build “robust” software that is designed to test itself.
6. Use effective formal technical reviews as a filter prior to test a
module.
7. Conduct formal technical reviews to assess the test strategy and
test cases themselves.
8. Develop a continuous improvement approach for the testing
process.
Software Testing Techniques:
Software testing is a critical element of software quality assurance and
represents the ultimate review of specification, deign, and code generation.
Once source code has been generated, software must be tested to uncover
(and correct ) as many errors as possible before delivery to the customer.
The goal is to design a series of test cases that have a high likelihood of
finding errors-but how? That’s where software-testing techniques enter the
picture. These techniques provide systematic guidance for designing tests
that
1. Exercise the internal logic of software components.
80
2. Exercise the input and output domains of the program to uncover
errors in program function, behavior and performance.
Software is tested from two different perspectives: (A) Internal
program logic is exercised using “white box” test case design
techniques. Software requirements are exercised using “black box”
test case design techniques. In both cases, the intent is to find the
maximum number of errors with the minimum amount of effort and
time. A set of test cases designed to exercise both internal logic and
external requirements is designed and documented, expected results
are defined, and actual results are recorded.
1.) White Box Testing –
This is also called “glass-box testing”, is a test case design method
that uses the control structure of the procedural design to derive test
cases. Using whit-box testing methods, we can derive test cases that
a) Guarantee that all independent paths within a module have been
exercised at least once.
b) Exercise all logical decisions on their true and false sides.
c) Execute all loops at their boundaries and within their operational
bonds.
d) Exercise internal data structures to ensure their validity.
1.1) Basis Path Testing:
Basis path testing is white box testing. The basis path method
enables the test case designer to derive a logical complexity measure
of a procedural design and use this measure as a guide for defining a
basis set of execution paths.
1.2) Condition Testing:
81
Condition testing is test case design methods that exercises the
logical conditions contained in a program module. A simple condition
is a Boolean variable or a relational expression, possibly preceded
with one NOT operator. A relational expression takes the form
E1 <relational-operator> E2
Where E1 and E2 are arithmetic expressions and <relational-operator>
is one of the following: <,<=,=,#(nonequality), >, or >=. A compound
condition is composed of two or more simple conditions, Boolean
operators, and parentheses.
1.3 ) Data Flow Testing :
The data flow testing methods selects test paths of a program
according to the locations of definitions and uses of variables in the
program. Data flow testing strategies are useful for selecting test paths
of a program condition nested if and loop statements.
1.4 ) Loop Testing:
Loops are the cornerstone for the vast majority of all algorithms
implemented in software. Loop testing is a white box testing
technique that focuses exclusively on the validity of loop constructs.
Four different classes of loops can be defined: simple loops,
concatenated loops, nested loops, and unstructured loops.
2 ) Black-Box Testing:
This testing is also called as behavioral testing, focuses on the
functional requirements of the software. That is, black-box testing
enables the developer to derive sets of input conditions that will fully
exercise all functional requirements for a program. Black-box testing
82
is not an alternative to white-box techniques. Black-box testing
attempts to find errors in the following categories:
1) incorrect or missing functions,
2 ) interface errors,
3 )errors in data structures or external data base access,
4 ) behavior or performance errors, and
5 ) initialization and termination errors.
Unlike white-box testing, which is performed early in the testing
process, black box testing tends to be applied during later stages of
testing. Because black-box testing purposely disregards control
structure, attention is focused on the information domain
The first step in black-box testing is to understand the objects
that are modeled in software and the relationship that connect these
objects. Once this has been accomplished, the next step is to define a
series of tests that verify that all objects have the expected relationship
to one another.
Unit Testing:
In unit testing the analyst tests the programs making up a system. For
this reason, unit testing is sometimes called program testing. Unit
testing gives stress on the modules independently of one another, to
find errors. This helps the tester in detecting errors in coding and logic
that are contained within that module alone. The errors resulting from
the interaction between modules are initially avoided. For example, a
hotel information system consists of modules to handle reservations;
guest check-in and checkout; restaurant, room service and
83
miscellaneous charges; convention activities; and accounts receivable
billing. For each, it provides the ability to enter, modify or retrieve
data and respond to different types of inquiries or print reports. The
test cases needed for unit testing should exercise each condition and
option.
Unit testing can be performed from the bottom up, starting with
smallest and lowest-level modules and proceeding one at a time. For
each module in bottom-up testing a short program is used to execute
the module and provides the needed data, so that the module is asked
to perform the way it will when embedded within the larger system.
Integration Testing:
Integration testing is a systematic technique for constructing the
program structure while at the same time conducting tests to uncover
errors associated with interfacing. The objective is to take unit tested
components and build a program structure that has been dictated by
design.
A ) Top– down Integration :
This is an incremental approach to construction of program
structure. Modules are integrated by moving downward through the
control hierarchy, beginning with the main control module (main
program). Modules subordinate to the main control module are
incorporated into the structure in either a depth-first or breadth-first
manner.
B ) Bottom-up Integration :
84
Bottom-up integration testing, as its name implies, begins construction
and testing with atomic modules i.e. components at the lowest levels
in the program structure. Because components are integrated from the
bottom-up, processing required for components subordinate to a given
level is always available and the need for stubs is eliminated.
C) Regression Testing:
Each time a new module is added as part of integration testing, the
software changes. New data paths are established, new I/O may occur,
and new control logic is invoked. These changes may cause problems
with functions that previously worked flawlessly. In context of an
integration test strategy, regression testing is the re-execution of some
of tests that have already been conducted to ensure that changes have
not propagated side effects.
D ) Smoke Testing :
Smoke testing is an integration testing approach that is
commonly used when “shrink-wrapped” software products are being
developed. It is designed as a pacing mechanism for time-critical
projects, allowing the software team to assess its product on a frequent
basis.
Validation Testing:
At the culmination of integration testing, software is completely
assembled as a package, interface errors have been uncovered and
corrected, and a final series of software tests-validation may begin.
85
Validation can be defined in many ways, but a simple definition is
that validation succeeds when software functions in a manner that can
be reasonably expected by the customer.
A ) Alpha Testing :
It is virtually for a software developer to foresee how the customer
will really use a program. Instructions for use may be misinterpreted;
strange combinations of data may be regularly used; output that
seemed clear to the tester may be unintelligible to a user in the field.
B ) Beta Testing :
The beta test is conducted at one more customer sited by the end-user
of the software. Unlike alpha testing, the developer is generally not
present. Therefore, the beta test is a “live” application of the software
in an environment that cannot be controlled by the developer.
System Testing:
The important and essential part of the system development phase,
after designing and developing the software is system testing. We
cannot say that every program or system design is perfect and because
of lack of communication between the user and the designer, some
error is there in the software development. The number and nature of
errors in a newly designed system depend on some usual factors like
communication between the user and the designer; the programmer's
ability to generate a code that reflects exactly the systems
specifications and the time frame for the design.
86
Theoretically, a newly designed system should have all the parts or
sub-systems are in working order, but in reality, each sub-system
works independently. This is the time to gather all the subsystem into
one pool and test the whole system to determine whether it meets the
user requirements. This is the last chance to detect and correct errors
before the system is installed for user acceptance testing. The purpose
of system testing is to consider all the likely variations to which it will
be subjected and then push the system to its limits.
Testing is an important function to the success of the system. System
testing makes a logical assumption that if all the parts of the system
are correct, the goal will be successfully activated. Another reason for
system testing is its utility as a user-oriented vehicle before
implementation.
System testing consists of the following five steps:
A ) Recovery Testing :
Recovery testing is a system test that forces the software to fail in a
variety of ways and verifies that recovery is properly performed. If
recovery is automatic, re initialization, check pointing mechanism,
data recovery, and restart are evaluated for correctness.
B) Security Testing:
Security testing attempts to verify that protection mechanism built
into a system will, in fact, protect it from improper penetration.
During security testing, the tester plays the role of the individual who
desires to penetrate the system.
87
C) Stress Testing:
Stress tests are designed to confront programs with abnormal
situations. Stress testing executes a system in manner 0that demand
resources in the abnormal quantity, frequency, or volume. E.g. special
tests may be designed that generate ten interrupts per second, when
one or two is the average rate.
D) Performance Testing:
This is designed to test the run-time performance of software within
the context of an integrated system. Performance testing occurs
throughout all steps in the testing process. Even at unit level, the
performance of an individual module may be assessed as white-box
tests are conducted.
Special Systems Tests:
There are other six tests which fall under special category. They are
described below:
Peak Load Test:
It determines whether the system will handle the volume of activities that
occur when the system is at the peak of its processing demand. For example,
test the system by activating all terminals at the same time.
Storage Testing:
It determines the capacity of the system to store transaction data on a disk or
in other files. For example, verify documentation statements that the system
will store 10,000 records of 400 bytes length on a single flexible disk.
88
Performance Time Testing:
it determines the length of time system used by the system to process
transaction data. This test is conducted prior to implementation to determine
how long it takes to get a response to an inquiry, make a backup copy of a
file, or send a transmission and get a response.
Recovery Testing:
This testing determines the ability of user to recover data or re-start system
after failure. For example, load backup copy of data and resume processing
without data or integrity loss.
Procedure Testing:
It determines the clarity of documentation on operation and use of system
by having users do exactly what manuals request. For example, powering
down system at the end of week or responding to paper-out light on printer.
Human Factors Testing:
It determines how users will use the system when processing data or
preparing reports.
89
IMPLEMENTATION
In this phase the system developed is installed at the site where it will be
used. All required supporting tools required to run the developed system are
also installed. Database is created and logins for users are also created.
Configurations required in the developed system are also done in this stage.
User training is also provided so that proper data is entered by the user and
no functional gaps exist in user understanding. System is also tested with
operational Data.
90
MAINTAINANCE
When an application has served the business needs of an organization for 10
to 15 years, during that time it has been corrected, adapted, and enhanced
many times. The application becomes unstable. Much of the software we
depend on today is on average 10 to 15 years old. Even when these programs
were created using the best design in coding techniques known at the time
and (most were not), they were created when program size and storage space
were principle concern. They were then migrated to new platform adjusted
for changes in machine and operating system technologies and enhance to
meet new user needs all without enough regard to overall architecture. The
maintenance of existing software can account for over 60% of all effort
expended by a development organization and the percentage continues to
rise as more software is produced. There are four different maintenance
activities-
A ) Corrective Maintenance –
Even with the best quality assurance activities, it is likely that
the customer will uncover defects in the software. Corrective
maintenance changes the software and correct defects.
B ) Adaptive Maintenance –
Over time, the original environment ( e.g. CPU, operating
system, business rules, external product characteristics) for which the
software was developed is likely to change. Adaptive maintenance
results in modification to the software to accommodate the changes to
its external environment.
91
C ) Perfective Maintenance –
As software is used, the customer/user will recognize additional
functions that will provide benefit. Perfective maintenance extends the
software beyond its original functional requirements.
D ) Preventive Maintenance or Reengineering –
Computer software deteriorates due to change and because of
this preventive maintenance often called software reengineering must
be conducted to enable the software to serve the needs of its end users.
In sense preventive maintenance make changes to computer program
so that they can be more easily corrected, adapted and enhanced.
92
BIBLIOGRAPHY
1) Software Engineering, Roger S.Pressman analysis part ,design part,
Edition 2001,McGraw HILL Publication.
2) Relational Database System, Bipin c. Desai, In India 1990,Glagotia
Publication pvt. Ltd.
1) Mastering in Visual Basic.NET, for design and coding
4) Microsoft SQL SERVER 7.0, Ronald R. Talmage
5) BLACK BOOK ,Dreamtech Publication
6) ASP.NET Unleashed , Techmedia Publication
93
Reference
Acharya, Kamal. "STUDENT INFORMATION MANAGEMENT
SYSTEM." Authorea Preprints (2023).
Acharya, Kamal. "Library Management System." Available at SSRN4807104
(2019).
ACHARYA, KAMAL, et al. "LIBRARY MANAGEMENT SYSTEM." (2019).
Acharya, Kamal. "Online bus reservation system project report." Authorea
Preprints (2024).
Acharya, Kamal. "Online bus reservation system project report." (2024).
Acharya, Kamal. “Online Bus Reservation System.” SSRN ElectroNIC ASIA
Journal (2024): n. pag.
Acharya, Kamal. “Student Information Management System Project.” SSRN
ElectroNIC ASIA Journal (2024): n. pag.
Acharya, Kamal. “ATTENDANCE MANAGEMENT SYSTEM.” International
Research Journal of Modernization in Engineering Technology and
Science (2023): n. pag.
Acharya, Kamal. “College Information Management System.” SSRN ElectroNIC
ASIA Journal (2024): n. pag.
Acharya, Kamal, Attendance Management System Project (April 28, 2024).
Available at
SSRN: https://ssrn.com/abstract=4810251 or
http://dx.doi.org/10.2139/ssrn.4810251
Acharya, Kamal, Online Food Order System (May 2, 2024). Available at
SSRN: https://ssrn.com/abstract=4814732 or
http://dx.doi.org/10.2139/ssrn.4814732
Acharya, Kamal, University management system project. (May 1, 2024).
Availableat
SSRN: https://ssrn.com/abstract=4814103 or
http://dx.doi.org/10.2139/ssrn.4814103
Acharya, Kamal, Online banking management system. (May 1, 2024). Available at
SSRN: https://ssrn.com/abstract=4813597 or
http://dx.doi.org/10.2139/ssrn.4813597
Acharya, Kamal, Online Job Portal Management System (May 5, 2024). Available
at
SSRN: https://ssrn.com/abstract=4817534 or http://dx.doi.org/10.2139/ssrn.48175
34
Acharya, Kamal, Employee leave management system. (May 7, 2024). Available
at
SSRN: https://ssrn.com/abstract=4819626 or http://dx.doi.org/10.2139/ssrn.48196
26
Acharya, Kamal, Online electricity billing project report. (May 7, 2024).
Available at
SSRN: https://ssrn.com/abstract=4819630 or http://dx.doi.org/10.2139/ssrn.48196
30
94

Online job placement system project report.pdf

  • 1.
    1 AN INTERNSHIP REPORT ON ONLINE JOBPLACEMENT SYSTEM PROJECT BY KAMAL ACHARYA (Tribhuvan University) Date: 2023/01/10
  • 2.
    2 CONTENT Sr.No. Subject PageNumber 1. Introduction 3 2. Objective 6 3. Feasibility Study 7 4. Requirement Analysis 10 5. Design 11 6. Project Modules 24 7. Output Screens 38 8. Project Code 52 9. Testing 79 10. Implementation 90 11. Maintenance 91 12. Bibliography 93
  • 3.
    3 INTRODUCTION Our project Expert.ComJob Placement System has been designed to help the millions of unemployed youth to get in touch with the major companies which would help them in getting the right kind of jobs and would also help the companies to get the appropriate candidates for appropriate jobs. This online project would be of great help for job seekers as well as job providers. Companies are the clients who want the best manpower to be selected for their concern. Students are the users who want to be placed in the best company. In this system, there is a registration process each for the companies and for students. To use the services of this system companies and students have to register themselves. This job site uses forms authentication to authenticate users. When new users register the forms, authentication module automatically give an authentication ticket to the user’s browser to identify the user. To simplify development all the pages in the job site are built with user controls. For example, the standard header and footer for each page are created with header and footer user control. Users of the website can publicity post Resume and find better job of companies. If a user is interested in a job, the user can submit a resume, and if employer is interested in that user then they enquiry about user and send response by mail or phone.
  • 4.
    4 This is apublic website for posting resume and finding an IT-job. All the registered users of job site have there own personal home page. The job site includes a Search button for finding Quick job, it has four option that are:-  Search by location  Search by Date  Search by Qualification.  Search by job Title. Our project is divided into two main modules.  User module  Admin module The User Module- In this, first of all the users have to register themselves. If a user is already registered, he can directly login to the site by entering the unique id and password provided to him. Once the user has logged in, then he/she can view the various jobs available which are posted by the various companies. After registering with our website we will send their resumes and other details to the appropriate companies directly. The companies will check the resumes of the students and they can send a call letter for the placement procedure. The student will be selected as per the companies procedure. This section also deals with providing the user with various details such as 1) Company information 2) Option for changing their passwords 3) They can also send e-mail to the website administrator for any further query or doubts.
  • 5.
    5 The Admin Module-Thesecond module, i.e., the admin module is under the control of the website owners and has no connection with the users. Here the administrator gets to control the website as per his wish. In this section, the administrator can add records of the various companies that want to be registered with the website and the various jobs being offered by these companies. He can also view all the records of all the users who have registered their details with the website and the record of users who have logged in the website along with their passwords. All in all the administrator gets to take a full control of the website which includes the adding and deleting of all the records related to the company as well as the users.
  • 6.
    6 OBJECTIVE The objectives ofdeveloping the job center are as given below: -  To store data of the entire user who are registered in the site.  To solve the user’s problem in time efficient manner. Helping the user to search different job with a robust search tools  To facilitate easy and efficient retrieval of data as and when required for job by the company.  To generate and print out the various reports.  Online updating of all type of data, updating data using web based interfaces and with the help of buttons and links in an easy and convenient way.  Data security is maintained to relatively high level by implementing it at Database level, so as to ensure that only authorized users have access to confidential client information. Developing a viable candidate system that fulfill the  Faster and accurate information retrieval  Easy registration  Login dependent information retrieval and updating.  Correct and consistent maintenance of data and its quick retrieval The overall objective of the system to bring the IT-jobseeker and employer round the globe more closely to each other so that jobseeker can get correct job and employer can get the correct candidate.
  • 7.
    7 FEASIBILITY STUDY A feasibilitystudy is a test of system proposal according to its work ability, impact on the organization, ability to meet user needs and effective use of resources. The objective of feasibility study is not to solve problem but to acquire a sense of its scope. Consequently, costs/benefits are estimated. Feasibility study is a process of determining that whether a project is feasible or not. There can be a number of ways to solve a problem but each solution can not be the optimal one. Feasibility is the determination of whether or not a project is worth doing. A feasibility study is an analysis of a problem to determine if it can be solved effectively in the given budgetary, operational, technical and schedule constraints in place. The results of the feasibility study determine which, if any, of a number of feasible solutions to be developed in the design phase. The aim of the feasibility study is to identify the best solution under the circumstances by identifying the effects of this solution on the organization. The contents and recommendations of such a study will be used as a sound basis for deciding whether to proceed, postpone or cancel the project. There can be 3 different types of feasibility studies related to a particular project: 1) Technical feasibility: The current level of technology can support the proposed system, the proposed software is able to meet all the objective of the system and output received is more efficient. So the project is technically feasible. Depending on the results of the initial investigation, the survey is expanded to a more detailed feasibility study. Feasibility study is a test of system proposal
  • 8.
    8 according to itsworkability, impact on the organization, ability to meet user needs, and effective use of resources. 2) Economic feasibility: Today, software is the most expensive element of virtually all computer-based systems. For complex, custom systems, a large cost estimation error can make the difference between profit and loss. Estimation of resources, cost, and schedule for a software engineering effort requires experience, access to good historical information, and the courage to commit to quantitative predictions when qualitative information is all that exists. Estimation carries inherent risk and this risk leads to uncertainty. Project complexity has a strong effect of the uncertainty inherent in planning. Complexity, however, is a relative measure that is affected by familiarity with past effort. Project size is another important factor that can effects the accuracy and efficiency of estimates. The proposed system needs to get hardware and software installed. The short–term costs are over shadowed by the long–term. The profit of the business is rated as per these visual drafting system help in establishing the better relationship between clients and also satisfy their queries and so the cost of the development of the software and hardware is over shadowed thus project is economically feasible. Economic feasibility is the most frequently used technique for evaluating the effectiveness of the proposed system. It is commonly known as cost/benefit analysis. The procedure is to determine the benefits and savings that are expected form the system and compare them with the costs. If the benefits outweigh costs, a decision is taken to design and implement the system otherwise further justification or the alternatives are proposed. 3) Operational feasibility: The current system has lot of problems, that are removed in the proposed system and clients of the system will be
  • 9.
    9 free form theburden and a lot of confusion. Clients are themselves interested in getting the manual replaces by the automated one the proposal system is user friendly so any person can use it thus it is operationally feasible. It was established that the proposed automated system work when it is developed and installed. No major barriers to implementation were here.
  • 10.
    10 REQUIREMENT ANALYSIS SOFTWARE ANDHARDWARE REQUIREMENTS The SOFTWARE REQUIREMENT SPECIFICATION (SRS) is very important part of the software building process, which describes the actual user level requirement form technical point of view that is what the user exactly, wants? The objective of preparing the software requirement specification is to represent the requirements of the software in such a manner that ultimately leads to successful software implementation. It is the result of the analysis process of the software development. It should contain all the data the software is going to process, the function it will provide, and the behavior will exhibit. OPERATING SYSTEM Windows XP professional edition Service Pack-II or more OTHER SOFTWARES Microsoft IIS version 5.0 or more SQL Server 2000,Visual Studio.Net 2005 HARDWARE REQUIREMENTS PROCESSOR Pentium IV higher HARD DISK 6 GB or more R.A.M 256 MB or more MONITOR Colored monitor Keyboard Standard 110 keys Mouse Simple/scroll/optical
  • 11.
    11 DESIGN INTRODUCTION: System design isthe process of developing specifications for a candidate system that meet the criteria established in the system analysis. Major step in system design is the preparation of the input forms and the output reports in a form applicable to the user. The main objective of the system design is to make the system user friendly. System design involves various stages as:  Data Entry  Data Correction  Data Deletion  Processing  Sorting and Indexing  Report Generation System design is the creative act of invention, developing new inputs, a database, offline files, procedures and output for processing business to meet an organization objective. System design builds information gathered during the system analysis. CHARACTERSTICS OF A WELL DEFINED SYSTEM  Accessibility  Decision Making Ability  Economy
  • 12.
    12  Flexibility  Reliability Simplicity DATA BASE DESIGN: A database management system (DBMS) consists of a collection of interrelated data and a set of programs to access those data. The collection of data, usually referred to as the database, contains information about one particular enterprise. The primary goal of a DBMS is to provide an environment that is both convenient and efficient to use in retrieving and sorting database information. Database systems are designed to manage large bodies of information. The management of data involves both the definition of storage of information and the provision of mechanisms for the manipulation of information. We used relational database management system for developing this system. The goal of a relational- database management system (RDBMS) design is to generate a set of relation schemas that allows us to store information without unnecessary redundancy. Yet also allows us to retrieve information easily. One approach is to design schemas that are in an appropriate normal form. Redundancy means repetition of information i.e., same information may be written or stored in many place (files). This redundancy gives higher storage and access cost. It may lead to data inconsistency i.e., the various copies of
  • 13.
    13 the same datamay no longer agree. When we access this inconsistent data, system may give wrong information. To reduce the data redundancy we use the concept of normalization. Normalization of data is a process in which unsatisfactory relation schemas are decomposed by breaking up their attribute into smaller relation schemas that possess desirable properties. Normal forms provide database designers with, a formal framework for analyzing relation schemas based on their keys and the functional dependencies among attributes.
  • 14.
    14 Data Structure: Resume table: FieldName Data Type Description Resume code Integer, [ Primary key ] Resume code User id Integer , [Foreign Key] User code User first name Varchar First name of the user User last name Varchar Last name of the user Date of birth Date/time Birth Date of the user Address Varchar First location City Varchar City of the location State Varchar State name Zip Integer Zip code of the city Country Varchar User country name Phone Integer Phone no of the user Email Varchar Email id of the user Sex Boolean Male(M),female(F) Qualification1 Varchar First qualification Qualification2 Varchar Second qualification Qualification3 Varchar Higher qualification Experience Integer Year of the Experience Resume Varchar Resume in text Format
  • 15.
    15 Login table Field nameData Type Description User id Varchar, Primary key User id is the E-mail_id of the user) User password Varchar Registered user have pwd
  • 16.
    16 Company table Field NameData Type Description Company Id Integer,[ primary key] Company unique id Company name Varchar Company name Company Address Varchar Company first Address Company location Varchar Company location State Varchar State Zip Integer City zip Phone Integer Company phone Email id Varchar Company email id Company site id Varchar Company web ID
  • 17.
    17 Apply table: Field NameData Type Description Apply date Date Apply date of the job Company name Varchar Which company apply Company id Integer, [Foreign Key] Apply company id Resume id Integer, [Foreign Key] Applicant resume id User id Integer , [Foreign Key] Applicant User id Response Varchar Pending , Short listed
  • 18.
    18 Job table Field NameData Type Description Job_Id Varchar, [primary key ] Job id Job company id Integer , [Foreign Key] Job_sdate Date Job apply date Job title Varchar Job title Job_ldate Date Job last date of apply Job_mail_id Varchar Job email id Job_location Varchar Job location Job_Qulification Varchar Condition of the job
  • 19.
    19 DATA FLOW DIAGRAMS LEVEL1 DFD Job Placement System Registered User Job Search (Qualification) Job Search(Title) Apply Job Detail Registereds Users Detail Job Applications Resume submit Job details Company Details JobSearch(Loca tion)
  • 20.
    20 LEVEL 1 DFD Users Login Registration process Submit Resume Jobselection & apply Login-In & Validate User Resume Users Users Login Job Company
  • 21.
    21 FLOWCHART Yes No Job search Company detail User UserInteracts with browser and Enters address of site Home page open and computer asked for login and password System asked for details Selection / Home Page open Get company detail Generates various reports Server stores details with Uid / pwd If new Database if Job By Qualification Job By location By job Date User are assign the input 2 1 By job Title 3
  • 22.
    22 Send Email forcompany job Server fetch resume from database and send it to company id Apply for job through id Store apply job Database 2 Server check input 1 3 1
  • 23.
    23 PROJECT MODULES The projectinclude following main modules:-  Login of the job-seeker.  Registration of user.  Job description.  Company information.  Application module.  User profile information.  The validation master  Report generation Brief description of the all modules: Login of the job-seeker and administrator This module is considered with login of new user and administrator. Every user must enter his resume and some details about itself for login the home page and after submitted his resume system provided a particular user-id and password at the time of registration. The administrator can also login from this module. He can insert, delete or update the user login name and password. This module checks the authenticity of the person accessing the project. The main objective behind this module is to provide security to the project so that access is restricted to the authorized users. Input is taken as login and password that the user enters. If the login id and password entered by the user matches those of the database file then it will return and redirected to respective control panel, otherwise give an Error massage “login denied”.
  • 24.
    24 Registration of user:It takes the information from the user and stores it into the database. This module uses the table “Resume” for its operation. This table has following sub module. 1) Add 2) Edit 3) Save 4) Delete Job description: It takes the information from the user and enters it into database. This module user the table ‘JOB’ for its operation. This table has following sub module 1) Add 2) Update 3) Delete Company information: It takes company information from the user and enters it into database. This module uses the table ‘Company’ for its operation. User profile information: It takes user profile information from the user enters it into database. This module uses the table ‘resumes’ for its operation. This table user has following sub module 1) add 2) update
  • 25.
    25 3) delete Validation master:This module validation the entry made by user. If the entry is not as per the specification an appropriate message is given to the user. Application module: With the user of this module user apply to the company he desire. This module uses the tables “resume” and “apply” for its operation. SCHEMA DESIGN: In database design, several views of data must be considered along with the persons who use them. In addition to data structuring, where relationships are reflected between and within entities, we need to identify the application program’s logical views of data within an overall logical data structure. The logical view is what the data look like, regardless of how they are stored. The physical view is the way data exist in physical storage. It deals with how data are stored, accessed, or related to other data in storage. The schema is the view that helps the DBMS decide in storage act upon as requested by the application program. RELATIONAL MODEL: Certain rules followed in creating and relating databases in the relational databases. This governs how to relate data and prevent redundancy of the data in the databases. The first set of rules called relational rules ensures that the database is a relational database. The second set called the normalization rules simplifies the database and reduce the redundancy of the data.
  • 26.
    26 In proposed systemthis relational database rules are applied to reduce the redundancy to make future changes to the table structure easier to manage and minimize the impact of these changes on users interface or the database. This is done first determining what information is needed, how items are related, what constraints are required. Tables are created and linked by appropriate key fields. The constraints on the data are used to guide the building of tables. The tables are created by making use of the normalization principles. The proposed system has its tables in the third normal form. VALIDATION CHECKS: A common problem with computer system is that it is very easy to put incorrect data into them. So the input data is validated to minimize errors and wrong data entry. For certain data, specific code has been given and validations are done which enable the user to enter the required data and correct them if they have entered wrong codes, e.g. you could mistype a link name or a URL in a database resulting in reports being occurred in the wrong link name. If you put incorrect data into the computer system then you will get incorrect results out of it. Processing incorrect inputs will produce incorrect outputs. A validation check is an automatic check made by computer to ensure that any data entered into the computer is sensible. A validation check does not make sure that data has been entered correctly. It only ensures that data is sensible. For this reason validation checks are not usually as effective as verification checks. They can however be carried out automatically by the computer and therefore require less work by the computer operators making them cheaper to use.
  • 27.
    27 METHODS OF VALIDATION: Thereare many different methods of validations. The most appropriate method to use will depend upon what data is being entered. The most common methods are listed here.  Presence Checks: checks that data has been entered into the field and that it has not been left blank, e.g. checks that Project ID is always entered into each record in a database of project details.  Type Checks: checks that an entered value is of particular type. E.g. checks that a field is varchar, a number, etc.  Length Checks: checks length of an entered value, e.g. Project ID is not longer than a particular number of characters.  Format Checks: Checks that an entered value has a particular format. E.g. a date must be consist of “mm-dd-yy” format. If the user tries to do unauthorized operations the appropriate error messages are produced by the systems. DATA DICTIONARY: In our DFD, we give names to data flows, processes, and data stores. Although the names are descriptive of the data, they do not give details. So in the following DFD, our interest is to build some structured in place to keep details of the contents of data flow, processes, and data store. A data dictionary is a structured repository of data about data. It is a set of rigorous definition of all DFD data element and data structure.
  • 28.
    28 A data dictionaryhas many advantages: 1. The most obvious is documentation. It is valuable reference in any organization. 2. Another advantage is improving analyst/user communication by establishing consistent definition of various elements, terms and procedures. 3. During implementation, it serves as a common base against which programmers who are working on the system compare data description. 4. Also control information is maintained for each data element cross referenced in the data dictionary. E.g. program that use a given data element are cross referenced in a data dictionary, which makes it easy to identify them and make any necessary changes. Finally, a data dictionary is an important step in building a database. Most database management system has a data dictionary as a standard feature. INPUT DESIGN: The input design is the link between the information system and the user. It comprises developing specification and procedure for data preparation and those steps that are necessary to put transaction data into a usable form for processing data entry. The activity of putting data into the computer for processing can be achieved by instructing the computer to read data from a written or printed document or it can occur by having people key data directly into the system. The design
  • 29.
    29 of inputs focuseson controlling the amount of inputs required, controlling errors, avoiding delay, avoiding extra steps and keeping the process simple. The system needs the following information for processing:  Information regarding Project Details  Information regarding Project Design Details  Information regarding Category, Location Details OUTPUT DESIGN: In output design, emphasis is given on producing a hard copy of the information required as the output on the computer screen in some predefined manner. Computer output is the most important and direct source of information to the user. Output design is a process that involves designing necessary outputs that should be given to various users according to their requirements. Efficient, intelligible output design should improve the system’s relationship with the user and help in decision making. Since the reports are directly referred by the management for taking the decisions and to draw conclusions, they must be designed with utmost care and the details in the reports must be simple, descriptive and clear to the user. The options for the outputs and reports are given the system menu.
  • 30.
    30 PROGRAMMING LANGUAGES ANDDEVELOPMENT TOOLS USED IN PROJECT VB.NET is Microsoft’s strategic language for Rapid Application Development (RAD). It is easy to use, efficient and flexible. This language is preferred because one can build a Windows program quicker and with less effort with VB.NET than with any other programming language. It’s a natural language for building database applications, owing to the level and sophistication of the tools included with the language. The project covers distributed development with VB.NET including ADO.NET, COM, deployment and troubleshooting. ASP.NET using VB.NET is used to provide server side processing MICROSOFT DOT NET TECHNOLOGIES The .NET Framework is an integral Windows component that supports building and running the next generation of applications and XML Web services. The key components of the .NET Framework are the common language runtime and the .NET Framework class library, which includes ADO.NET, ASP.NET, and Windows Forms. The .NET Framework provides a managed execution environment, simplified development and deployment, and integration with a wide variety of programming language.
  • 31.
    31 . NET Frameworkin Context  Overview of the .NET Framework The .NET Framework is a new computing platform that simplifies application development in the highly distributed environment of the Internet. The .NET Framework is designed to fulfill the following objectives:  To provide a consistent object-oriented programming environment whether object code is stored and executed locally, executed locally but Internet-distributed, or executed remotely.  To provide a code-execution environment that minimizes software deployment and versioning conflicts.  To provide a code-execution environment that guarantees safe execution of code, including code created by an unknown or semi- trusted third party.  To provide a code-execution environment that eliminates the performance problems of scripted or interpreted environments.  To make the developer experience consistent across widely varying types of applications, such as Windows-based applications and Web- based applications.  To build all communication on industry standards to ensure that code based on the .NET Framework can integrate with any other code. Visual Basic .NET
  • 32.
    32 Visual Basic .NETis the next generation of the Visual Basic language from Microsoft. With Visual Basic, you can build .NET applications, including Web services and ASP.NET Web applications, quickly and easily. Applications made with Visual Basic are built on the services of the common language runtime and take advantage of the .NET Framework. Visual Basic has many new and improved features such as inheritance, interfaces, and overloading that make it a powerful object- oriented programming language. Other new language features include free threading and structured exception handling. Visual Basic fully integrates the .NET Framework and the common language runtime, which together provide language interoperability, garbage collection, enhanced security, and improved versioning support. Visual Basic supports single inheritance and creates Microsoft intermediate language (MSIL) as input to native code compilers. Visual Basic is comparatively easy to learn and use, and Visual Basic has become the programming language of choice for hundreds of thousands of developers over the past decade. An understanding of Visual Basic can be leveraged in a variety of ways, such as writing macros in Visual Studio and providing programmability in applications such as Microsoft Excel, Access, and Word. ASP.NET ASP.NET is a programming framework built on the common language runtime that can be used on a server to build powerful Web applications. ASP.NET offers several important advantages over previous Web development models:
  • 33.
    33 i) Enhanced Performance.ASP.NET is compiled common language runtime code running on the server. Unlike its interpreted predecessors, ASP.NET can take advantage of early binding, just-in- time compilation, native optimization, and caching services right out of the box. This amounts to dramatically better performance before you ever write a line of code. ii) Excellent Tool Support. A rich toolbox and designer in the Visual Studio integrated development environment complement the ASP.NET framework. WYSIWYG editing, drag-and-drop server controls, and automatic deployment are just a few of the features this powerful tool provides. iii) Power and Flexibility. Because ASP.NET is based on the common language runtime, the power and flexibility of that entire platform is available to Web application developers. The .NET Framework class library, Messaging, and Data Access solutions are all seamlessly accessible from the Web. ASP.NET is also language-independent, so you can choose the language that best applies to your application or partition your application across many languages. Further, common language runtime interoperability guarantees that your existing investment in COM-based development is preserved when migrating to ASP.NET. iv) Simplicity. ASP.NET makes it easy to perform common tasks, from simple form submission and client authentication to deployment and site configuration. For example, the ASP.NET page framework allows you to build user interfaces that cleanly separate application logic from presentation code and to handle events in a simple, Visual Basic
  • 34.
    34 - like formsprocessing model. Additionally, the common language runtime simplifies development, with managed code services such as automatic reference counting and garbage collection. v) Manageability. ASP.NET employs a text-based, hierarchical configuration system, which simplifies applying settings to your server environment and Web applications. Because configuration information is stored as plain text, new settings may be applied without the aid of local administration tools. This "zero local administration" philosophy extends to deploying ASP.NET Framework applications as well. An ASP.NET Framework application is deployed to a server simply by copying the necessary files to the server. No server restart is required, even to deploy or replace running compiled code. vi) Scalability and Availability. ASP.NET has been designed with scalability in mind, with features specifically tailored to improve performance in clustered and multiprocessor environments. Further, processes are closely monitored and managed by the ASP.NET runtime, so that if one misbehaves (leaks, deadlocks), a new process can be created in its place, which helps keep your application constantly available to handle requests. vii) Customizability and Extensibility. ASP.NET delivers a well- factored architecture that allows developers to "plug-in" their code at the appropriate level. In fact, it is possible to extend or replace any subcomponent of the ASP.NET runtime with your own custom- written component. Implementing custom authentication or state services has never been easier.
  • 35.
    35 viii)Security. With builtin Windows authentication and per-application configuration, you can be assured that your applications are secure.  ASP.NET architecture Fig 8. ASP.NET Architecture Microsoft SQL Server 2005 Microsoft SQL Server 2005 provides the Microsoft Windows Server System integrated server software with a database platform for the next generation of connected, scalable, and reliable enterprise applications. SQL Server 2005 provides the bedrock foundation that DBAs can bet on to build their next generation IT infrastructure. At the core of SQL Server 2005 are new infrastructure application capabilities. SQL Service Broker is a distributed application framework that provides a new form of scalability and reliability for asynchronous message delivery. Though
  • 36.
    36 not new, MicrosoftSQL Server Notification Services, Reporting Services, and SQL Server Mobile Edition are all greatly enhanced in SQL Server 2005.
  • 37.
  • 38.
    38 WELCOME PAGE FORADMINISTRATOR
  • 39.
    39 PAGE FOR ADDINGCOMPANY DETAILS
  • 40.
    40 PAGE FOR ADDINGCOMPANY DETAILS ALONG WITH THE JOBS OFFERED
  • 41.
    41 PAGE FOR DISPLAYINGUSER COMPANY DETAILS
  • 42.
    42 PAGE FOR DISPLAYINGUSER LOGIN DETAILS
  • 43.
    43 PAGE FOR DISPLAYINGREGISTERED USERS
  • 44.
  • 45.
  • 46.
  • 47.
  • 48.
  • 49.
  • 50.
  • 51.
    51 PAGE STATING ABOUTUS INFORMATION
  • 52.
  • 53.
    53 PROJECT CODE Apply Form ImportsSystem.Data.SqlClient Imports System.Data Partial Class Grid_View Inherits System.Web.UI.Page Dim con As New SqlConnection("Server=localhost;database=job;trusted_connection=yes") Dim cmd As New SqlCommand("select *from Apply", con) Dim cmd1 As New SqlCommand Dim da As New SqlDataAdapter(cmd) Dim ds As New DataSet Dim drr As SqlDataReader Dim cmb As New SqlCommandBuilder(da) Dim dr() As DataRow Protected Sub Page_Load(ByVal sender As Object, ByVal e As System.EventArgs) Handles Me.Load con.Open() da.Fill(ds, "Apply") If Page.IsPostBack = False Then ViewState("ds") = ds bind() Else ds = ViewState("ds") End If End Sub Public Sub bind() gv1.DataSource = ds gv1.DataBind() End Sub Protected Sub gv1_PageIndexChanging(ByVal sender As Object, ByVal e As System.Web.UI.WebControls.GridViewPageEventArgs) Handles gv1.PageIndexChanging gv1.PageIndex = e.NewPageIndex bind() End Sub Protected Sub gv1_RowCancelingEdit(ByVal sender As Object, ByVal e As System.Web.UI.WebControls.GridViewCancelEditEventArgs) Handles gv1.RowCancelingEdit gv1.EditIndex = -1 bind() End Sub Protected Sub gv1_RowDeleting(ByVal sender As Object, ByVal e As System.Web.UI.WebControls.GridViewDeleteEventArgs) Handles gv1.RowDeleting dr = ds.Tables("Apply").Select("ApplyId='" & gv1.Rows(e.RowIndex).Cells(1).Text & "'") dr(0).Delete() da.Update(ds, "Apply") bind() End Sub
  • 54.
    54 Protected Sub gv1_RowEditing(ByValsender As Object, ByVal e As System.Web.UI.WebControls.GridViewEditEventArgs) Handles gv1.RowEditing gv1.EditIndex = e.NewEditIndex bind() End Sub Protected Sub gv1_RowUpdating(ByVal sender As Object, ByVal e As System.Web.UI.WebControls.GridViewUpdateEventArgs) Handles gv1.RowUpdating dr = ds.Tables("Apply").Select("ApplyId = " & gv1.Rows(e.RowIndex).Cells(1).Text & "") dr(0)(1) = CType(gv1.Rows(e.RowIndex).Cells(2).Controls(0), TextBox).Text dr(0)(2) = CType(gv1.Rows(e.RowIndex).Cells(3).Controls(0), TextBox).Text dr(0)(3) = CType(gv1.Rows(e.RowIndex).Cells(4).Controls(0), TextBox).Text dr(0)(4) = CType(gv1.Rows(e.RowIndex).Cells(5).Controls(0), TextBox).Text dr(0)(5) = CType(gv1.Rows(e.RowIndex).Cells(6).Controls(0), TextBox).Text da.Update(ds, "Apply") gv1.EditIndex = -1 bind() End Sub Protected Sub callme(ByVal sender As Object, ByVal e As System.EventArgs) Dim i For i = 0 To gv1.Rows.Count - 1 If CType(gv1.Rows(i).Cells(1).FindControl("chk1"), CheckBox).Checked = True Then gv1.Rows(i).BackColor = Drawing.Color.Aquamarine Else gv1.Rows(i).BackColor = Drawing.Color.White End If Next End Sub Protected Sub btndel_Click(ByVal sender As Object, ByVal e As System.EventArgs) Handles btndel.Click 'Dim dr() As DataRow Dim i For i = 0 To gv1.Rows.Count - 1 If CType(gv1.Rows(i).Cells(1).FindControl("chk1"), CheckBox).Checked = True Then dr = ds.Tables("Apply").Select("ApplyId='" & gv1.Rows(i).Cells(1).Text & "'") dr(0).Delete() End If Next da.Update(ds, "Apply") bind() End Sub Protected Sub btnadd_Click(ByVal sender As Object, ByVal e As System.EventArgs) Handles btnadd.Click Dim dr As DataRow cmd1.CommandText = " select max(ApplyId) from Apply " cmd1.Connection = con ' con.Open() drr = cmd1.ExecuteReader() drr.Read() Dim num As Integer = drr(0)
  • 55.
    55 con.Close() num = num+ 1 dr = ds.Tables("Apply").NewRow dr(0) = num dr(1) = "Please Write Here" dr(2) = "Please Write Here" dr(3) = "Please Write Here" dr(4) = "Please Write Here" dr(5) = "Please Write Here" dr(6) = "Please Write Here" ds.Tables("Apply").Rows.InsertAt(dr, 0) ViewState("ds") = ds gv1.EditIndex = 0 bind() con.Close() End Sub Protected Sub Button2_Click(ByVal sender As Object, ByVal e As System.EventArgs) Handles Button2.Click Dim d, m, y, dmy As String d = ddApldate.SelectedValue m = ddAplm.SelectedValue y = ddAplYear.SelectedValue dmy = d & "/" & m & "/" & y cmd = New SqlCommand("insert into Apply(ApplyDate,comp_name,comp_id,Resume_code,userId,Response) values(@ApplyDate,@comp_name,@comp_id,@Resume_code,@userId,@Response)", con) cmd.Parameters.Add(New SqlParameter("@ApplyDate", dmy)) cmd.Parameters.Add(New SqlParameter("@comp_name", txtCompnayName.Text)) cmd.Parameters.Add(New SqlParameter("@comp_id", txtCompID.Text)) cmd.Parameters.Add(New SqlParameter("@Resume_code", txtResume.Text)) cmd.Parameters.Add(New SqlParameter("@userId", txtUsrID.Text)) cmd.Parameters.Add(New SqlParameter("@Response", txtResponse.Text)) cmd.ExecuteNonQuery() Try Response.Write("<script>") Response.Write("alert(' Thanks For Registration ')") Response.Write("</script>") ' Response.Redirect("Login.aspx") Catch ex As Exception Response.Write(ex.Message) End Try con.Close() End Sub Protected Sub gv1_SelectedIndexChanged(ByVal sender As Object, ByVal e As System.EventArgs) Handles gv1.SelectedIndexChanged End Sub End Class
  • 56.
  • 57.
    57 Company Profile Imports System.Data ImportsSystem.Data.SqlClient Partial Class Admin_Company Inherits System.Web.UI.Page Dim con As New SqlConnection("server=localhost;database=job;trusted_connection=yes") Dim da As New SqlDataAdapter Dim ds As New DataSet Dim cmd As New SqlCommand Dim cmd1 As New SqlCommand Dim cmd2 As New SqlCommand Dim drr As SqlDataReader Dim cmb As New SqlCommandBuilder(da) Dim dr() As DataRow Dim cmd3 As New SqlCommand Protected Sub Button1_Click(ByVal sender As Object, ByVal e As System.EventArgs) Handles Button1.Click cmd = New SqlCommand("insert into company(comp_id,comp_name,CompAdd,CompLoc,State,Zip,Phone,Email,CompsiteId) values(@comp_id,@comp_name,@CompAdd,@CompLoc,@State,@Zip,@Phone,@Email,@CompsiteId) ", con) 'md = New SqlCommand("insert into company(comp_name,CompAdd,CompLoc,State,Zip,Phone,Email,CompsiteIid) values(@comp_name,@CompAdd,@CompLoc,@State,@Zip,@Phone,@Email,@CompsiteIid)", con) cmd.Parameters.Add("@comp_id", txtCompId.Text) cmd.Parameters.Add("@comp_name", txtcompname.Text) cmd.Parameters.Add("@CompAdd", txtCompAdd.Text) cmd.Parameters.Add("@CompLoc", DDCLO.SelectedValue) cmd.Parameters.Add("@State", DDCstate.SelectedValue) cmd.Parameters.Add("@Zip", txtZip.Text) cmd.Parameters.Add("@Phone", txtPhone.Text) cmd.Parameters.Add("@Email", txtCompEmail.Text) cmd.Parameters.Add("@CompsiteId", txtSiteId.Text) cmd.ExecuteNonQuery() cmd1 = New SqlCommand("insert into Apply(comp_id)values(" & txtCompId.Text & ")", con) cmd1.ExecuteNonQuery() cmd2 = New SqlCommand("insert into job(comp_id)values(" & txtCompId.Text & ")", con) cmd2.ExecuteNonQuery() Try Response.Write("<script>") Response.Write("alert(' Thanks For Registration ')") Response.Write("</script>") ' Response.Redirect("Login.aspx") Catch ex As Exception Response.Write(ex.Message) End Try End Sub Protected Sub Page_Load(ByVal sender As Object, ByVal e As System.EventArgs) Handles Me.Load con.Open() End Sub
  • 58.
  • 59.
    59 Company Report Imports System.Data ImportsSystem.Data.SqlClient Partial Class Admin_Company_Report Inherits System.Web.UI.Page Dim con As New SqlConnection("Server=localhost;database=job;trusted_connection=yes") Dim cmd As New SqlCommand("select *from company", con) Dim cmd1 As New SqlCommand Dim da As New SqlDataAdapter(cmd) Dim ds As New DataSet Dim drr As SqlDataReader Dim cmb As New SqlCommandBuilder(da) Dim dr() As DataRow Protected Sub Page_Load(ByVal sender As Object, ByVal e As System.EventArgs) Handles Me.Load con.Open() da.Fill(ds, "company") If Page.IsPostBack = False Then ViewState("ds") = ds bind() Else ds = ViewState("ds") End If End Sub Protected Sub gv1_PageIndexChanging(ByVal sender As Object, ByVal e As System.Web.UI.WebControls.GridViewPageEventArgs) Handles gv1.PageIndexChanging gv1.PageIndex = e.NewPageIndex bind() End Sub Public Sub bind() gv1.DataSource = ds gv1.DataBind() End Sub Protected Sub callme(ByVal sender As Object, ByVal e As System.EventArgs) Dim i For i = 0 To gv1.Rows.Count - 1 If CType(gv1.Rows(i).Cells(1).FindControl("chk1"), CheckBox).Checked = True Then gv1.Rows(i).BackColor = Drawing.Color.Aquamarine Else gv1.Rows(i).BackColor = Drawing.Color.White End If Next End Sub End Class
  • 60.
    60 Company Updation Imports System.Data ImportsSystem.Data.SqlClient Partial Class Admin_Default Inherits System.Web.UI.Page Dim con As New SqlConnection("server=localhost;database=job;trusted_connection=yes") Dim da As New SqlDataAdapter Dim ds As New DataSet Dim cmd As New SqlCommand Dim cmd1 As New SqlCommand Dim cmd2 As New SqlCommand Dim drr As SqlDataReader Dim cmb As New SqlCommandBuilder(da) Dim dr() As DataRow Dim cmd3 As New SqlCommand Protected Sub Page_Load(ByVal sender As Object, ByVal e As System.EventArgs) Handles Me.Load da = New SqlDataAdapter("select * from company", con) con.Open() da.Fill(ds, "company") If Page.IsPostBack = False Then ViewState("ds") = ds bind() Else ds = ViewState("ds") End If End Sub Public Sub bind() gv1.DataSource = ds gv1.DataBind() End Sub Protected Sub gv1_PageIndexChanging(ByVal sender As Object, ByVal e As System.Web.UI.WebControls.GridViewPageEventArgs) Handles gv1.PageIndexChanging gv1.PageIndex = e.NewPageIndex bind() End Sub Protected Sub gv1_RowCancelingEdit(ByVal sender As Object, ByVal e As System.Web.UI.WebControls.GridViewCancelEditEventArgs) Handles gv1.RowCancelingEdit gv1.EditIndex = -1 bind() End Sub Protected Sub gv1_RowDeleting(ByVal sender As Object, ByVal e As System.Web.UI.WebControls.GridViewDeleteEventArgs) Handles gv1.RowDeleting dr = ds.Tables("company").Select("comp_id='" & gv1.Rows(e.RowIndex).Cells(1).Text & "'") dr(0).Delete() da.Update(ds, "company") bind() End Sub Protected Sub gv1_RowEditing(ByVal sender As Object, ByVal e As System.Web.UI.WebControls.GridViewEditEventArgs) Handles gv1.RowEditing
  • 61.
    61 gv1.EditIndex = e.NewEditIndex bind() EndSub Protected Sub gv1_RowUpdating(ByVal sender As Object, ByVal e As System.Web.UI.WebControls.GridViewUpdateEventArgs) Handles gv1.RowUpdating dr = ds.Tables("company").Select("comp_id = " & gv1.Rows(e.RowIndex).Cells(1).Text & "") 'dr = ds.Tables("company").Select("comp_id = " & gv1.Rows(e.RowIndex).Cells(1).Text & "") dr(0)(1) = CType(gv1.Rows(e.RowIndex).Cells(2).Controls(0), TextBox).Text dr(0)(2) = CType(gv1.Rows(e.RowIndex).Cells(3).Controls(0), TextBox).Text dr(0)(3) = CType(gv1.Rows(e.RowIndex).Cells(4).Controls(0), TextBox).Text dr(0)(4) = CType(gv1.Rows(e.RowIndex).Cells(5).Controls(0), TextBox).Text dr(0)(5) = CType(gv1.Rows(e.RowIndex).Cells(6).Controls(0), TextBox).Text dr(0)(6) = CType(gv1.Rows(e.RowIndex).Cells(7).Controls(0), TextBox).Text dr(0)(7) = CType(gv1.Rows(e.RowIndex).Cells(8).Controls(0), TextBox).Text dr(0)(8) = CType(gv1.Rows(e.RowIndex).Cells(9).Controls(0), TextBox).Text da.Update(ds, "company") gv1.EditIndex = -1 'dr = ds.Tables("company").Select("comp_id = " & gv1.Rows(e.RowIndex).Cells(1).Text & "") 'dr(0)(1) = CType(gv1.Rows(e.RowIndex).Cells(2).Controls(0), TextBox).Text 'dr(0)(2) = CType(gv1.Rows(e.RowIndex).Cells(3).Controls(0), TextBox).Text 'dr(0)(3) = CType(gv1.Rows(e.RowIndex).Cells(4).Controls(0), TextBox).Text 'dr(0)(4) = CType(gv1.Rows(e.RowIndex).Cells(5).Controls(0), TextBox).Text 'dr(0)(5) = CType(gv1.Rows(e.RowIndex).Cells(6).Controls(0), TextBox).Text 'dr(0)(6) = CType(gv1.Rows(e.RowIndex).Cells(7).Controls(0), TextBox).Text ''dr(0)(7) = CType(gv1.Rows(e.RowIndex).Cells(8).Controls(0), TextBox).Text ''dr(0)(8) = CType(gv1.Rows(e.RowIndex).Cells(9).Controls(0), TextBox).Text 'da.Update(ds, "company") 'gv1.EditIndex = -1 bind() End Sub Protected Sub callme(ByVal sender As Object, ByVal e As System.EventArgs) Dim i For i = 0 To gv1.Rows.Count - 1 If CType(gv1.Rows(i).Cells(1).FindControl("chk1"), CheckBox).Checked = True Then gv1.Rows(i).BackColor = Drawing.Color.Aquamarine Else gv1.Rows(i).BackColor = Drawing.Color.White End If Next End Sub Protected Sub btnAdd_Click(ByVal sender As Object, ByVal e As System.EventArgs) Handles btnAdd.Click Dim dr As DataRow 'cmd3.CommandText = " select max(comp_id) from company " 'cmd3.Connection = con 'con.Open() 'drr = cmd3.ExecuteReader() 'drr.Read() 'Dim num As Integer = drr(0) 'num = num + 1 'dr = ds.Tables("company").NewRow 'dr(0) = num 'dr(1) = "Please Write Here"
  • 62.
    62 'dr(2) = "PleaseWrite Here" 'dr(3) = "Please Write Here" 'dr(4) = "Please Write Here" 'dr(5) = "Please Write Here" 'dr(6) = "Please Write Here" 'dr(7) = "Please Write Here" 'dr(8) = "Please Write Here" 'ds.Tables("company").Rows.InsertAt(dr, 0) 'ViewState("ds") = ds 'gv1.EditIndex = 0 'bind() cmd3.CommandText = "select max(comp_id) from company" cmd3.Connection = con drr = cmd3.ExecuteReader() drr.Read() 'Dim num As Integer = drr(0) con.Close() 'num = num + 1 dr = ds.Tables("company").NewRow ds.Tables("company").Rows.InsertAt(dr, 0) ViewState("ds") = ds gv1.EditIndex = 0 bind() con.Close() End Sub Protected Sub btnDel_Click(ByVal sender As Object, ByVal e As System.EventArgs) Handles btnDel.Click 'Dim dr() As DataRow Dim i For i = 0 To gv1.Rows.Count - 1 If CType(gv1.Rows(i).Cells(1).FindControl("chk1"), CheckBox).Checked = True Then dr = ds.Tables("company").Select("comp_id='" & gv1.Rows(i).Cells(1).Text & "'") dr(0).Delete() End If Next da.Update(ds, "company") bind() End Sub End Class
  • 63.
    63 Job Profile Imports System.Data ImportsSystem.Data.SqlClient Partial Class Admin_Jobs Inherits System.Web.UI.Page Dim con As New SqlConnection("server=localhost;database=job;trusted_connection=yes") Dim cmd As New SqlCommand Protected Sub Page_Load(ByVal sender As Object, ByVal e As System.EventArgs) Handles Me.Load con.Open() End Sub Protected Sub Button2_Click(ByVal sender As Object, ByVal e As System.EventArgs) Handles Button2.Click Dim d, d1, m1, y1, m, y, dmy, dmy1 As String d = ddJobDate.SelectedValue m = ddJobMonth.SelectedValue y = ddJobYear.SelectedValue dmy = d & "/" & m & "/" & y d1 = ddlastDate.SelectedValue m1 = ddLastMonth.SelectedValue y1 = ddLastYear.SelectedValue dmy1 = d1 & "/" & m1 & "/" & y1 cmd = New SqlCommand("insert into Job(Job_Id,comp_id,Job_date,Job_title,Job_ldate,Job_mail_id,JobLoc,Job_Qual) values(@Job_Id,@comp_id,@Job_date,@Job_title,@Job_ldate,@Job_mail_id,@JobLoc,@Job_Qual)", con) cmd.Parameters.Add("@Job_Id", txtjob.Text) cmd.Parameters.Add("@comp_id", txtcmpId.Text) cmd.Parameters.Add("@Job_date", dmy) ''cmd.Parameters.Add("@dob", txtId.Text) cmd.Parameters.Add("@Job_title", ddjobtit.SelectedValue) cmd.Parameters.Add("@Job_ldate", dmy1) cmd.Parameters.Add("@Job_mail_id", txtMail.Text) cmd.Parameters.Add("@JobLoc", ddlocation.Text) cmd.Parameters.Add("@Job_Qual", ddjobQual.Text) Try cmd.ExecuteNonQuery() Response.Write("<script>") Response.Write("alert(' Thanks For Submitting ')") Response.Write("</script>") ' Response.Redirect("Login.aspx") Catch ex As Exception Response.Write(ex.Message) End Try con.Close() End Sub Protected Sub DDjobcity_SelectedIndexChanged(ByVal sender As Object, ByVal e As System.EventArgs) Handles DDjobcity.SelectedIndexChanged End Sub
  • 64.
    64 Protected Sub DropDownList6_SelectedIndexChanged(ByValsender As Object, ByVal e As System.EventArgs) Handles ddJobYear.SelectedIndexChanged End Sub Protected Sub DropDownList1_SelectedIndexChanged(ByVal sender As Object, ByVal e As System.EventArgs) Handles ddJobDate.SelectedIndexChanged End Sub Protected Sub DropDownList3_SelectedIndexChanged(ByVal sender As Object, ByVal e As System.EventArgs) Handles ddlastDate.SelectedIndexChanged End Sub Protected Sub DropDownList4_SelectedIndexChanged(ByVal sender As Object, ByVal e As System.EventArgs) Handles ddLastMonth.SelectedIndexChanged End Sub End Class
  • 65.
    65 Login Report Imports System.Data ImportsSystem.Data.SqlClient Partial Class Admin_login_Reprt Inherits System.Web.UI.Page Dim con As New SqlConnection("Server=localhost;database=job;trusted_connection=yes") Dim cmd As New SqlCommand("select *from login", con) Dim cmd1 As New SqlCommand Dim da As New SqlDataAdapter(cmd) Dim ds As New DataSet Dim drr As SqlDataReader Dim cmb As New SqlCommandBuilder(da) Dim dr() As DataRow Protected Sub Page_Load(ByVal sender As Object, ByVal e As System.EventArgs) Handles Me.Load con.Open() da.Fill(ds, "login") If Page.IsPostBack = False Then ViewState("ds") = ds bind() Else ds = ViewState("ds") End If End Sub Public Sub bind() gv1.DataSource = ds gv1.DataBind() End Sub Protected Sub callme(ByVal sender As Object, ByVal e As System.EventArgs) Dim i For i = 0 To gv1.Rows.Count - 1 If CType(gv1.Rows(i).Cells(1).FindControl("chk1"), CheckBox).Checked = True Then gv1.Rows(i).BackColor = Drawing.Color.Aquamarine Else gv1.Rows(i).BackColor = Drawing.Color.White End If Next End Sub Protected Sub gv1_PageIndexChanging(ByVal sender As Object, ByVal e As System.Web.UI.WebControls.GridViewPageEventArgs) Handles gv1.PageIndexChanging gv1.PageIndex = e.NewPageIndex bind() End Sub End Class
  • 66.
    66 New user report ImportsSystem.Data Imports System.Data.SqlClient Partial Class Admin_New_User_Report Inherits System.Web.UI.Page Dim con As New SqlConnection("Server=localhost;database=job;trusted_connection=yes") Dim cmd As New SqlCommand("select *from Resume", con) Dim cmd1 As New SqlCommand Dim da As New SqlDataAdapter(cmd) Dim ds As New DataSet Dim drr As SqlDataReader Dim cmb As New SqlCommandBuilder(da) Dim dr() As DataRow Protected Sub gv1_PageIndexChanging(ByVal sender As Object, ByVal e As System.Web.UI.WebControls.GridViewPageEventArgs) Handles gv1.PageIndexChanging gv1.PageIndex = e.NewPageIndex bind() End Sub Protected Sub gv1_SelectedIndexChanged(ByVal sender As Object, ByVal e As System.EventArgs) Handles gv1.SelectedIndexChanged End Sub Protected Sub Page_Load(ByVal sender As Object, ByVal e As System.EventArgs) Handles Me.Load con.Open() da.Fill(ds, "Resume") If Page.IsPostBack = False Then ViewState("ds") = ds bind() Else ds = ViewState("ds") End If End Sub Public Sub bind() gv1.DataSource = ds gv1.DataBind() End Sub Protected Sub callme(ByVal sender As Object, ByVal e As System.EventArgs) Dim i For i = 0 To gv1.Rows.Count - 1 If CType(gv1.Rows(i).Cells(1).FindControl("chk1"), CheckBox).Checked = True Then gv1.Rows(i).BackColor = Drawing.Color.Aquamarine Else gv1.Rows(i).BackColor = Drawing.Color.White End If Next End Sub Protected Sub gv1_Sorted(ByVal sender As Object, ByVal e As System.EventArgs) Handles gv1.Sorted
  • 67.
  • 68.
    68 Welcome Admin Partial ClassAdmin_Welcome_Admin Inherits System.Web.UI.Page Protected Sub Button1_Click(ByVal sender As Object, ByVal e As System.EventArgs) Handles Button1.Click Response.Redirect("Company.aspx") End Sub Protected Sub Button2_Click(ByVal sender As Object, ByVal e As System.EventArgs) Handles Button2.Click Response.Redirect("jobs.aspx") End Sub Protected Sub Button3_Click(ByVal sender As Object, ByVal e As System.EventArgs) Handles Button3.Click Response.Redirect("Apl.aspx") End Sub Protected Sub Button4_Click(ByVal sender As Object, ByVal e As System.EventArgs) Handles Button4.Click Response.Redirect("CompanyReport.aspx") End Sub Protected Sub Button5_Click(ByVal sender As Object, ByVal e As System.EventArgs) Handles Button5.Click Response.Redirect("loginReprt.aspx") End Sub Protected Sub Button6_Click(ByVal sender As Object, ByVal e As System.EventArgs) Handles Button6.Click Response.Redirect("NewUserReport.aspx") End Sub Protected Sub Page_Load(ByVal sender As Object, ByVal e As System.EventArgs) Handles Me.Load End Sub End Class
  • 69.
    69 ----------------------------------User ---------------------------------------- Change PassWord ImportsSystem.IO Imports System.Data Imports System.Data.SqlClient Partial Class User_ChangePwd Inherits System.Web.UI.Page Dim dt As New DataTable Dim flag As Boolean Dim obj As New user_class Dim str As String Protected Sub Page_Load(ByVal sender As Object, ByVal e As System.EventArgs) Handles Me.Load ChangePassword1.UserName = Session("UserName") 'Response.Write(Session("UserName")) End Sub Protected Sub ChangePassword1_ChangingPassword(ByVal sender As Object, ByVal e As System.Web.UI.WebControls.LoginCancelEventArgs) Handles ChangePassword1.ChangingPassword Try dt = obj.selt("select pwd from login where userId='" & ChangePassword1.UserName & "'") If dt.Rows(0).Item(0) = ChangePassword1.CurrentPassword Then flag = True End If If flag = True Then str = "update login set pwd ='" & ChangePassword1.NewPassword & "' where userId='" & Session("UserName") & "'" obj.update(str) Response.Redirect("welcome.aspx") End If Catch ex As Exception 'Response.Write("<script>") 'Response.Write("alert('Try Again')") 'Response.Write("</script>") Response.Write(ex.Message) End Try End Sub Protected Sub ChangePassword1_ChangedPassword(ByVal sender As Object, ByVal e As System.EventArgs) Handles ChangePassword1.ChangedPassword End Sub End Class
  • 70.
    70 Email Imports System.Web.Mail Imports System.io PartialClass Email Inherits System.Web.UI.Page Protected Sub Page_Load(ByVal sender As Object, ByVal e As System.EventArgs) Handles Me.Load End Sub Protected Sub btnSend_Click(ByVal sender As Object, ByVal e As System.EventArgs) Handles btnSend.Click Dim ob As New MailMessage Dim str As String str = Path.GetFileName("f1.PostedFile") f1.PostedFile.SaveAs("c:" & str) Dim att As New MailAttachment("c:" & str) ob.To = txtTo.Text ob.Subject = txtSub.Text ob.BodyFormat = MailFormat.Html ob.Body = txtBody.Text ob.Attachments.Add(att) SmtpMail.Send(ob) ' For display the Message box Response.Write("<script>") Response.Write("alert ('You Come to your mail box')") Response.Write("</script>") ' For display the Message box End Sub Protected Sub txtBody_TextChanged(ByVal sender As Object, ByVal e As System.EventArgs) Handles txtBody.TextChanged End Sub End Class
  • 71.
    71 Login Imports System.Data.SqlClient Partial Classlogin Inherits System.Web.UI.Page Dim con As New SqlConnection("server=localhost;database=job;trusted_connection=yes") Dim cmd As New SqlCommand Protected Sub Page_Load(ByVal sender As Object, ByVal e As System.EventArgs) Handles Me.Load End Sub Protected Sub Login1_Authenticate(ByVal sender As Object, ByVal e As System.Web.UI.WebControls.AuthenticateEventArgs) Handles Login1.Authenticate Dim flag As Boolean Dim dr As SqlDataReader con.Open() cmd.Connection = con cmd = New SqlCommand("select * from login where userid = '" & Login1.UserName & "' and pwd = '" & Login1.Password & "' ", con) dr = cmd.ExecuteReader() While (dr.Read()) If dr(0) = Login1.UserName And dr(1) = Login1.Password Then flag = True End If End While Session("UserName") = Login1.UserName If flag = True Then Response.Write("<script>") Response.Write("alert('match');") Response.Write("</script>") Response.Redirect("Welcome.aspx") Else Response.Write("<script>") Response.Write("alert(' Not match');") Response.Write("</script>") End If con.Close() If FormsAuthentication.Authenticate(Login1.UserName, Login1.Password) Then FormsAuthentication.RedirectFromLoginPage(Login1.UserName, False) End If End Sub Protected Sub LinkButton1_Click(ByVal sender As Object, ByVal e As System.EventArgs) Handles LinkButton1.Click Response.Redirect("Registration.aspx") End Sub End Class
  • 72.
    72 Log Out Partial ClassUser_LogOut Inherits System.Web.UI.Page Protected Sub Page_Load(ByVal sender As Object, ByVal e As System.EventArgs) Handles Me.Load FormsAuthentication.SignOut() Label1.Text = (Session("UserName") & "" & " Successfully Logout......") Session.Clear() End Sub Protected Sub Login1_Authenticate(ByVal sender As Object, ByVal e As System.Web.UI.WebControls.AuthenticateEventArgs) Handles Login1.Authenticate Dim obj As New user_class Dim user As String = Login1.UserName.Trim() Dim password As String = Login1.Password.Trim() If obj.Search("select userId, pwd from login where userId='" & user & "'and pwd='" & password & "'") Then Session("UserName") = Login1.UserName Response.Redirect("Welcome.aspx") Else Response.Write("<script>") Response.Write("alert('Try Again')") Response.Write("</script>") End If End Sub End Class
  • 73.
    73 Registration Imports System.Data Imports System.Data.SqlClient PartialClass Registration Inherits System.Web.UI.Page Dim con As New SqlConnection("server=localhost;database=job;trusted_connection=yes") Dim cmd As New SqlCommand Dim cmd1 As New SqlCommand Dim cmd2 As New SqlCommand Dim cmd3 As New SqlCommand Protected Sub Page_Load(ByVal sender As Object, ByVal e As System.EventArgs) Handles Me.Load con.Open() End Sub Protected Sub Button2_Click(ByVal sender As Object, ByVal e As System.EventArgs) Handles Button2.Click Dim d, d1, m1, y1, m, y, dmy, dmy1 As String d = DDdate.SelectedValue m = DDmonth.SelectedValue y = DDdobYear.SelectedValue dmy = d & "/" & m & "/" & y cmd = New SqlCommand("insert into Resume(Resume_code,userId,Pwd,fname,lname,Dob,Address,City,State,Zip,Country,Phone,Email,Sex,Qu alification1,Qualification2,Qualification3,Experience) values(@Resume_code,@userId,@Pwd,@fname,@lname,@Dob,@Address,@City,@State,@Zip,@Count ry,@Phone,@Email,@Sex,@Qualification1,@Qualification2,@Qualification3,@Experience)", con) cmd.Parameters.Add("@Resume_code", txtResume.Text) cmd.Parameters.Add("@userId", txtuserId.Text) cmd.Parameters.Add("@Pwd", txtPwd.Text) cmd.Parameters.Add("@fname", txtfname.Text) cmd.Parameters.Add("@lname", txtlname.Text) cmd.Parameters.Add("@Dob", dmy) cmd.Parameters.Add("@Address", txtadd.Text) cmd.Parameters.Add("@City", DDCity.SelectedValue) cmd.Parameters.Add("@State", DDstate.SelectedValue) cmd.Parameters.Add("@Zip", txtZip.Text) cmd.Parameters.Add("@Country", DDCountry.SelectedValue) cmd.Parameters.Add("@Phone", txtpno.Text) cmd.Parameters.Add("@Email", txtEmail.Text) cmd.Parameters.Add("@Sex", DDSex.SelectedValue) cmd.Parameters.Add("@Qualification1", DDQual1.SelectedValue) cmd.Parameters.Add("@Qualification2", DropDownList2.SelectedValue) cmd.Parameters.Add("@Qualification3", txtQual3.Text) cmd.Parameters.Add("@Experience", DDExp.SelectedValue) cmd.ExecuteNonQuery() cmd1 = New SqlCommand(" insert into login (userId,pwd) values ('" & txtuserId.Text & "','" & txtPwd.Text & "')", con) cmd1.ExecuteNonQuery() 'cmd2 = New SqlCommand(" insert into Apply(Resume_code,userId)values(" & txtResume.Text & ",'" & txtuserId.Text & "')", con)
  • 74.
    74 'cmd2.ExecuteNonQuery() 'Try Response.Write("<script>") Response.Write("alert(' Thanks ForRegistration ')") Response.Write("</script>") Response.Redirect("Login.aspx") 'Catch ex As Exception ' Response.Write(ex.Message) 'End Try con.Close() End Sub Protected Sub DDExp_SelectedIndexChanged(ByVal sender As Object, ByVal e As System.EventArgs) Handles DDExp.SelectedIndexChanged End Sub Protected Sub txtResume_TextChanged(ByVal sender As Object, ByVal e As System.EventArgs) Handles txtResume.TextChanged End Sub End Class
  • 75.
    75 Job Search Imports System.Data PartialClass test_Job_Search Inherits System.Web.UI.Page Dim obj As New user_class Dim dt As New DataTable Dim i As Int16 Protected Sub Page_Load(ByVal sender As Object, ByVal e As System.EventArgs) Handles Me.Load If Page.IsPostBack = False Then drdstate.Items.Clear() dt = obj.selt("select Job_title from job") drdstate.Items.Add("--Select Job title --") For i = 0 To dt.Rows.Count - 1 drdstate.Items.Add(dt.Rows(i).Item(0)) Next End If If Page.IsPostBack = False Then DropDownList1.Items.Clear() dt = obj.selt("select Job_date from job") DropDownList1.Items.Add("--Select Job date --") For i = 0 To dt.Rows.Count - 1 DropDownList1.Items.Add(dt.Rows(i).Item(0)) Next End If If Page.IsPostBack = False Then DropDownList2.Items.Clear() dt = obj.selt("select Job_Qual from job") DropDownList2.Items.Add("--Select Job_Qual --") For i = 0 To dt.Rows.Count - 1 DropDownList2.Items.Add(dt.Rows(i).Item(0)) Next End If If Page.IsPostBack = False Then DropDownList3.Items.Clear() dt = obj.selt("select JobLoc from job") DropDownList3.Items.Add("--Select Job Loc --") For i = 0 To dt.Rows.Count - 1 DropDownList3.Items.Add(dt.Rows(i).Item(0)) Next End If End Sub Protected Sub drdstate_SelectedIndexChanged(ByVal sender As Object, ByVal e As System.EventArgs) Handles drdstate.SelectedIndexChanged dt = obj.selt("select Job_Id , comp_id ,Job_date,Job_title,Job_ldate,Job_mail_id,JobLoc ,Job_Qual from job where Job_title = '" + drdstate.SelectedItem.Text + "' ") gv1.DataSource = dt gv1.DataBind() End Sub Protected Sub gv1_PageIndexChanging(ByVal sender As Object, ByVal e As System.Web.UI.WebControls.GridViewPageEventArgs) Handles gv1.PageIndexChanging gv1.PageIndex = e.NewPageIndex
  • 76.
    76 gv1.DataSource = dt gv1.DataBind() EndSub Protected Sub DropDownList1_SelectedIndexChanged(ByVal sender As Object, ByVal e As System.EventArgs) Handles DropDownList1.SelectedIndexChanged dt = obj.selt("select Job_Id , comp_id ,Job_date,Job_title,Job_ldate,Job_mail_id,JobLoc ,Job_Qual from job where Job_date = '" + DropDownList1.SelectedItem.Text + "' ") gv1.DataSource = dt gv1.DataBind() End Sub Protected Sub DropDownList2_SelectedIndexChanged(ByVal sender As Object, ByVal e As System.EventArgs) Handles DropDownList2.SelectedIndexChanged dt = obj.selt("select Job_Id , comp_id ,Job_date,Job_title,Job_ldate,Job_mail_id,JobLoc ,Job_Qual from job where Job_Qual = '" + DropDownList2.SelectedItem.Text + "' ") gv1.DataSource = dt gv1.DataBind() End Sub Protected Sub DropDownList3_SelectedIndexChanged(ByVal sender As Object, ByVal e As System.EventArgs) Handles DropDownList3.SelectedIndexChanged dt = obj.selt("select Job_Id , comp_id ,Job_date,Job_title,Job_ldate,Job_mail_id,JobLoc,Job_Qual from job where JobLoc = '" + DropDownList3.SelectedItem.Text + "' ") gv1.DataSource = dt gv1.DataBind() End Sub Protected Sub gv1_SelectedIndexChanged(ByVal sender As Object, ByVal e As System.EventArgs) Handles gv1.SelectedIndexChanged End Sub Protected Sub Button1_Click(ByVal sender As Object, ByVal e As System.EventArgs) Handles Button1.Click Response.Redirect("welcome.aspx") End Sub End Class
  • 77.
    77 Welcome Partial Class User_Welcome InheritsSystem.Web.UI.Page Protected Sub Button1_Click(ByVal sender As Object, ByVal e As System.EventArgs) Handles Button1.Click Response.Redirect("login.aspx") End Sub Protected Sub Button2_Click(ByVal sender As Object, ByVal e As System.EventArgs) Handles Button2.Click Response.Redirect("Search.aspx") End Sub Protected Sub Button3_Click(ByVal sender As Object, ByVal e As System.EventArgs) Handles Button3.Click Response.Redirect("Email.aspx") End Sub Protected Sub Button4_Click(ByVal sender As Object, ByVal e As System.EventArgs) Handles Button4.Click Response.Redirect("ChangePwd.aspx") End Sub Protected Sub Button6_Click(ByVal sender As Object, ByVal e As System.EventArgs) Handles Button6.Click Response.Redirect("logOut.aspx") End Sub Protected Sub Page_Load(ByVal sender As Object, ByVal e As System.EventArgs) Handles Me.Load End Sub End Class
  • 78.
    78 TESTING Software Testing Strategy: Astrategy for software testing may be viewed in the context of the spiral. Unit testing begins at the vortex of the spiral and concentrates on each unit of the software as implemented in source code. Testing progresses by moving outward along the spiral to integration testing, where the focus is on design and the construction of the software architecture. Taking another turn outward on the spiral testing, we encounter validation testing, where requirements established as part of software requirements analysis are validated against the software that has been constructed. Finally, we arrive at system testing, where the software and other system elements are tested as a whole. Considering the process from a procedural point of view, testing within the context of software engineering is actually a series of four steps that are implemented sequentially. Initially, tests focus on each component individually, ensuring that it functions properly as a unit. That is why it is called unit testing. Unit testing makes heavy use of white-box testing techniques, exercising specific paths in a module’s control structure to ensure complete coverage and maximum error detection. Integration testing addresses the issues associated with the dual problems of verification and program construction. Black-box test case design techniques are the most prevalent during integration, although a limited amount of white-box testing may be used to ensure coverage of major control paths. Validation criteria must be tested. Validation testing provides final assurance that software meets all functional, behavioral, and performance requirements. Black-box testing techniques are used exclusively during validation.
  • 79.
    79 Following are thesystematic strategy for software testing: 1. Specify product requirements in a quantifiable manner long before testing commences. 2. State testing objectives explicitly. 3. Understand the users of the software and develop a profile for each user category. 4. Develop a testing plan that emphasizes “rapid cycle testing”. 5. Build “robust” software that is designed to test itself. 6. Use effective formal technical reviews as a filter prior to test a module. 7. Conduct formal technical reviews to assess the test strategy and test cases themselves. 8. Develop a continuous improvement approach for the testing process. Software Testing Techniques: Software testing is a critical element of software quality assurance and represents the ultimate review of specification, deign, and code generation. Once source code has been generated, software must be tested to uncover (and correct ) as many errors as possible before delivery to the customer. The goal is to design a series of test cases that have a high likelihood of finding errors-but how? That’s where software-testing techniques enter the picture. These techniques provide systematic guidance for designing tests that 1. Exercise the internal logic of software components.
  • 80.
    80 2. Exercise theinput and output domains of the program to uncover errors in program function, behavior and performance. Software is tested from two different perspectives: (A) Internal program logic is exercised using “white box” test case design techniques. Software requirements are exercised using “black box” test case design techniques. In both cases, the intent is to find the maximum number of errors with the minimum amount of effort and time. A set of test cases designed to exercise both internal logic and external requirements is designed and documented, expected results are defined, and actual results are recorded. 1.) White Box Testing – This is also called “glass-box testing”, is a test case design method that uses the control structure of the procedural design to derive test cases. Using whit-box testing methods, we can derive test cases that a) Guarantee that all independent paths within a module have been exercised at least once. b) Exercise all logical decisions on their true and false sides. c) Execute all loops at their boundaries and within their operational bonds. d) Exercise internal data structures to ensure their validity. 1.1) Basis Path Testing: Basis path testing is white box testing. The basis path method enables the test case designer to derive a logical complexity measure of a procedural design and use this measure as a guide for defining a basis set of execution paths. 1.2) Condition Testing:
  • 81.
    81 Condition testing istest case design methods that exercises the logical conditions contained in a program module. A simple condition is a Boolean variable or a relational expression, possibly preceded with one NOT operator. A relational expression takes the form E1 <relational-operator> E2 Where E1 and E2 are arithmetic expressions and <relational-operator> is one of the following: <,<=,=,#(nonequality), >, or >=. A compound condition is composed of two or more simple conditions, Boolean operators, and parentheses. 1.3 ) Data Flow Testing : The data flow testing methods selects test paths of a program according to the locations of definitions and uses of variables in the program. Data flow testing strategies are useful for selecting test paths of a program condition nested if and loop statements. 1.4 ) Loop Testing: Loops are the cornerstone for the vast majority of all algorithms implemented in software. Loop testing is a white box testing technique that focuses exclusively on the validity of loop constructs. Four different classes of loops can be defined: simple loops, concatenated loops, nested loops, and unstructured loops. 2 ) Black-Box Testing: This testing is also called as behavioral testing, focuses on the functional requirements of the software. That is, black-box testing enables the developer to derive sets of input conditions that will fully exercise all functional requirements for a program. Black-box testing
  • 82.
    82 is not analternative to white-box techniques. Black-box testing attempts to find errors in the following categories: 1) incorrect or missing functions, 2 ) interface errors, 3 )errors in data structures or external data base access, 4 ) behavior or performance errors, and 5 ) initialization and termination errors. Unlike white-box testing, which is performed early in the testing process, black box testing tends to be applied during later stages of testing. Because black-box testing purposely disregards control structure, attention is focused on the information domain The first step in black-box testing is to understand the objects that are modeled in software and the relationship that connect these objects. Once this has been accomplished, the next step is to define a series of tests that verify that all objects have the expected relationship to one another. Unit Testing: In unit testing the analyst tests the programs making up a system. For this reason, unit testing is sometimes called program testing. Unit testing gives stress on the modules independently of one another, to find errors. This helps the tester in detecting errors in coding and logic that are contained within that module alone. The errors resulting from the interaction between modules are initially avoided. For example, a hotel information system consists of modules to handle reservations; guest check-in and checkout; restaurant, room service and
  • 83.
    83 miscellaneous charges; conventionactivities; and accounts receivable billing. For each, it provides the ability to enter, modify or retrieve data and respond to different types of inquiries or print reports. The test cases needed for unit testing should exercise each condition and option. Unit testing can be performed from the bottom up, starting with smallest and lowest-level modules and proceeding one at a time. For each module in bottom-up testing a short program is used to execute the module and provides the needed data, so that the module is asked to perform the way it will when embedded within the larger system. Integration Testing: Integration testing is a systematic technique for constructing the program structure while at the same time conducting tests to uncover errors associated with interfacing. The objective is to take unit tested components and build a program structure that has been dictated by design. A ) Top– down Integration : This is an incremental approach to construction of program structure. Modules are integrated by moving downward through the control hierarchy, beginning with the main control module (main program). Modules subordinate to the main control module are incorporated into the structure in either a depth-first or breadth-first manner. B ) Bottom-up Integration :
  • 84.
    84 Bottom-up integration testing,as its name implies, begins construction and testing with atomic modules i.e. components at the lowest levels in the program structure. Because components are integrated from the bottom-up, processing required for components subordinate to a given level is always available and the need for stubs is eliminated. C) Regression Testing: Each time a new module is added as part of integration testing, the software changes. New data paths are established, new I/O may occur, and new control logic is invoked. These changes may cause problems with functions that previously worked flawlessly. In context of an integration test strategy, regression testing is the re-execution of some of tests that have already been conducted to ensure that changes have not propagated side effects. D ) Smoke Testing : Smoke testing is an integration testing approach that is commonly used when “shrink-wrapped” software products are being developed. It is designed as a pacing mechanism for time-critical projects, allowing the software team to assess its product on a frequent basis. Validation Testing: At the culmination of integration testing, software is completely assembled as a package, interface errors have been uncovered and corrected, and a final series of software tests-validation may begin.
  • 85.
    85 Validation can bedefined in many ways, but a simple definition is that validation succeeds when software functions in a manner that can be reasonably expected by the customer. A ) Alpha Testing : It is virtually for a software developer to foresee how the customer will really use a program. Instructions for use may be misinterpreted; strange combinations of data may be regularly used; output that seemed clear to the tester may be unintelligible to a user in the field. B ) Beta Testing : The beta test is conducted at one more customer sited by the end-user of the software. Unlike alpha testing, the developer is generally not present. Therefore, the beta test is a “live” application of the software in an environment that cannot be controlled by the developer. System Testing: The important and essential part of the system development phase, after designing and developing the software is system testing. We cannot say that every program or system design is perfect and because of lack of communication between the user and the designer, some error is there in the software development. The number and nature of errors in a newly designed system depend on some usual factors like communication between the user and the designer; the programmer's ability to generate a code that reflects exactly the systems specifications and the time frame for the design.
  • 86.
    86 Theoretically, a newlydesigned system should have all the parts or sub-systems are in working order, but in reality, each sub-system works independently. This is the time to gather all the subsystem into one pool and test the whole system to determine whether it meets the user requirements. This is the last chance to detect and correct errors before the system is installed for user acceptance testing. The purpose of system testing is to consider all the likely variations to which it will be subjected and then push the system to its limits. Testing is an important function to the success of the system. System testing makes a logical assumption that if all the parts of the system are correct, the goal will be successfully activated. Another reason for system testing is its utility as a user-oriented vehicle before implementation. System testing consists of the following five steps: A ) Recovery Testing : Recovery testing is a system test that forces the software to fail in a variety of ways and verifies that recovery is properly performed. If recovery is automatic, re initialization, check pointing mechanism, data recovery, and restart are evaluated for correctness. B) Security Testing: Security testing attempts to verify that protection mechanism built into a system will, in fact, protect it from improper penetration. During security testing, the tester plays the role of the individual who desires to penetrate the system.
  • 87.
    87 C) Stress Testing: Stresstests are designed to confront programs with abnormal situations. Stress testing executes a system in manner 0that demand resources in the abnormal quantity, frequency, or volume. E.g. special tests may be designed that generate ten interrupts per second, when one or two is the average rate. D) Performance Testing: This is designed to test the run-time performance of software within the context of an integrated system. Performance testing occurs throughout all steps in the testing process. Even at unit level, the performance of an individual module may be assessed as white-box tests are conducted. Special Systems Tests: There are other six tests which fall under special category. They are described below: Peak Load Test: It determines whether the system will handle the volume of activities that occur when the system is at the peak of its processing demand. For example, test the system by activating all terminals at the same time. Storage Testing: It determines the capacity of the system to store transaction data on a disk or in other files. For example, verify documentation statements that the system will store 10,000 records of 400 bytes length on a single flexible disk.
  • 88.
    88 Performance Time Testing: itdetermines the length of time system used by the system to process transaction data. This test is conducted prior to implementation to determine how long it takes to get a response to an inquiry, make a backup copy of a file, or send a transmission and get a response. Recovery Testing: This testing determines the ability of user to recover data or re-start system after failure. For example, load backup copy of data and resume processing without data or integrity loss. Procedure Testing: It determines the clarity of documentation on operation and use of system by having users do exactly what manuals request. For example, powering down system at the end of week or responding to paper-out light on printer. Human Factors Testing: It determines how users will use the system when processing data or preparing reports.
  • 89.
    89 IMPLEMENTATION In this phasethe system developed is installed at the site where it will be used. All required supporting tools required to run the developed system are also installed. Database is created and logins for users are also created. Configurations required in the developed system are also done in this stage. User training is also provided so that proper data is entered by the user and no functional gaps exist in user understanding. System is also tested with operational Data.
  • 90.
    90 MAINTAINANCE When an applicationhas served the business needs of an organization for 10 to 15 years, during that time it has been corrected, adapted, and enhanced many times. The application becomes unstable. Much of the software we depend on today is on average 10 to 15 years old. Even when these programs were created using the best design in coding techniques known at the time and (most were not), they were created when program size and storage space were principle concern. They were then migrated to new platform adjusted for changes in machine and operating system technologies and enhance to meet new user needs all without enough regard to overall architecture. The maintenance of existing software can account for over 60% of all effort expended by a development organization and the percentage continues to rise as more software is produced. There are four different maintenance activities- A ) Corrective Maintenance – Even with the best quality assurance activities, it is likely that the customer will uncover defects in the software. Corrective maintenance changes the software and correct defects. B ) Adaptive Maintenance – Over time, the original environment ( e.g. CPU, operating system, business rules, external product characteristics) for which the software was developed is likely to change. Adaptive maintenance results in modification to the software to accommodate the changes to its external environment.
  • 91.
    91 C ) PerfectiveMaintenance – As software is used, the customer/user will recognize additional functions that will provide benefit. Perfective maintenance extends the software beyond its original functional requirements. D ) Preventive Maintenance or Reengineering – Computer software deteriorates due to change and because of this preventive maintenance often called software reengineering must be conducted to enable the software to serve the needs of its end users. In sense preventive maintenance make changes to computer program so that they can be more easily corrected, adapted and enhanced.
  • 92.
    92 BIBLIOGRAPHY 1) Software Engineering,Roger S.Pressman analysis part ,design part, Edition 2001,McGraw HILL Publication. 2) Relational Database System, Bipin c. Desai, In India 1990,Glagotia Publication pvt. Ltd. 1) Mastering in Visual Basic.NET, for design and coding 4) Microsoft SQL SERVER 7.0, Ronald R. Talmage 5) BLACK BOOK ,Dreamtech Publication 6) ASP.NET Unleashed , Techmedia Publication
  • 93.
    93 Reference Acharya, Kamal. "STUDENTINFORMATION MANAGEMENT SYSTEM." Authorea Preprints (2023). Acharya, Kamal. "Library Management System." Available at SSRN4807104 (2019). ACHARYA, KAMAL, et al. "LIBRARY MANAGEMENT SYSTEM." (2019). Acharya, Kamal. "Online bus reservation system project report." Authorea Preprints (2024). Acharya, Kamal. "Online bus reservation system project report." (2024). Acharya, Kamal. “Online Bus Reservation System.” SSRN ElectroNIC ASIA Journal (2024): n. pag. Acharya, Kamal. “Student Information Management System Project.” SSRN ElectroNIC ASIA Journal (2024): n. pag. Acharya, Kamal. “ATTENDANCE MANAGEMENT SYSTEM.” International Research Journal of Modernization in Engineering Technology and Science (2023): n. pag. Acharya, Kamal. “College Information Management System.” SSRN ElectroNIC ASIA Journal (2024): n. pag. Acharya, Kamal, Attendance Management System Project (April 28, 2024). Available at SSRN: https://ssrn.com/abstract=4810251 or http://dx.doi.org/10.2139/ssrn.4810251 Acharya, Kamal, Online Food Order System (May 2, 2024). Available at SSRN: https://ssrn.com/abstract=4814732 or http://dx.doi.org/10.2139/ssrn.4814732 Acharya, Kamal, University management system project. (May 1, 2024). Availableat SSRN: https://ssrn.com/abstract=4814103 or http://dx.doi.org/10.2139/ssrn.4814103 Acharya, Kamal, Online banking management system. (May 1, 2024). Available at SSRN: https://ssrn.com/abstract=4813597 or http://dx.doi.org/10.2139/ssrn.4813597 Acharya, Kamal, Online Job Portal Management System (May 5, 2024). Available at SSRN: https://ssrn.com/abstract=4817534 or http://dx.doi.org/10.2139/ssrn.48175 34 Acharya, Kamal, Employee leave management system. (May 7, 2024). Available at SSRN: https://ssrn.com/abstract=4819626 or http://dx.doi.org/10.2139/ssrn.48196 26 Acharya, Kamal, Online electricity billing project report. (May 7, 2024). Available at SSRN: https://ssrn.com/abstract=4819630 or http://dx.doi.org/10.2139/ssrn.48196 30
  • 94.