1 | P a g e
AN
INTERNSHIP REPORT
ON
ONLINE RESUME BUILDER MANAGEMENT
SYSTEM PROJECT
BY
KAMAL ACHARYA
(Tribhuvan University)
Date: 2021/04/25
2 | P a g e
Table of contents
Sr. No. Topic Page. No.
1 Introduction
1.1 Organizational profile (Write in short)
1.2 Introduction to project
2 System study and analysis
2.1 Problem definition
2.2 Feasibility
2.3 System analysis
2.4 Current system
2.5 Proposed system
3 System development
3.1 Gantt chart
3.2 Event table
3.3 Use Case diagram
3.4 Sequence diagram / Collaboration diagram
3.5 Activity diagram
3.6 Class Diagram
3.7 State chart diagram
3.8 Component diagram
3.9 Deployment diagram
3.10 Menu tree
4 Program list
5 Table list
6 Report list
7 System testing and conclusion
8 Data entry form
9 Coding conventions
10 Source code
11 Screen layout with test data and test results
12 Report layouts
3 | P a g e
13 References/ bibliography/websites used
Annexure
I
Brief background of the organization where the
student has developed the project
Ii
Data dictionary This should give a catalogue of the
data elements used in the system/sub system
Data name, aliases if any, length (size), type numeric,
alpha, binary etc.
Iii List of abbreviations, figures, tables
Iv References: bibliography, websites used
V Soft copy of the project on CD
4 | P a g e
PREFACE
This project aims at the Introduction to app Service Management.
This software is designed keeping in mind the user’s efficiency & ease of handling and
maintenance , as and secured system over centralized data handling and providing with the features
to get the complete study and control over the business.
The report depicts the basics logic used for software development long with the Activity diagrams
so that logics may be apprehended without difficulty.
For detailed information, screen layouts, provided along with this report can be viewed.
Although this report is prepared with considering the results required these may be across since
the project is subjected to future enhancements as per the need of organizations
5 | P a g e
ACKNOWLEDGEMENT
We are highly obliged to express our deep gratitude towards those who have provided a helping
hand to us throughout the development of the project.
We would like to express our gratitude who was constantly encouraging to us, our project work
and guiding us through the phases.
We would also like to express our gratitude to our professors, who helped us not only in making
our project a great success but also helped us in making the entire documentation for the same.
Last but not the least we would like to express our profound gratitude to the other staff members
& friends of the Computer Department without whom this project would have been the idle dream.
6 | P a g e
Proposed System
 The proposed system is fully computerized.
 The information of each User will be stored in database, which will retrieve the
information when desired.
 User can choose resume template for three category Basic, Professional and Advance.
 Facility for taking print outs will be available of every Resume of user.
 The access to this proposed system will be secured that is it would have access only by
the password.
 The system will not allow an important field tobe left blank and will direct the user to
move forward.
 In the proposed system there will be some visual contents of the methods or procedure to
be well understood to the user.
 The proposed system will also have the space for making any change and also choose
different resume layout.
 The proposed system also stores information about new user can be accessed at any time
to generate resume.
 More templates can be added in future and further enhancement is possible.
7 | P a g e
Advantages of the Proposed System
 The proposed system is well-defined sequence of certain steps to be followed that makes
it easy to handle.
 The system is user friendly as there is maximum interaction with the user.
 Using this system the valuable time is saved to a great extent.
 Since the current system was prone to human error the proposed one is fully checked by
the computer itself.
 This system is totally secured.
 Updating or deleting of data is easy.
 A help document present to help the user to exercise the system smooth and correctly.
 Certain fields are automatically generated.
 A unique id will help the user to retrieve the information of the desired.
 Multiple copies can be of the Transection and company report can be generated by
facility of printouts.
 No constraint of Resume / changed template layout.
8 | P a g e
SYSTEM ANALYSIS AND DESIGN
9 | P a g e
ANALYSIS
1) ANALYSIS CONCEPT:
 Requirement gathering:
-Taken a look on Existing Documents
 Selected model:
 For proposed system I Have used WATERFALL MODEL
 It provides systematic, sequential approach to software development in that it starts
from the system level and move forward to analysis, designing, coding, testing and
support.
Advantages of selected model
10 | P a g e
SYSTEM PLANNING
WATER FALL MODEL
The Waterfall Model also called as “Linear Sequential Model” which suggests a systematic,
sequential approach to software development that begins at system level and progress to the
application level.
This model consist of the following stages:
 Problem Definition:
This activity requires a precise definition of the problem in user terms. It not only helps
the developers but also the user to understand the problem better.
 Analysis:
Requirement
Design
Implementation
Verification
Maintenance
11 | P a g e
It focuses on the nature of the program to be built. The software engineer has to
understand domain and all possible information about the system and requirement. These
requirements are documented and reviewed with the customer before the actual design begins.
 Design:
It is a multi step process and focusses on building the plan for program, like data structures,
software architecture, interface, representation, and algorithm. The design process translates
requirements into representation into software that can be accessed for quality before coding
begins. Design is also documented and becomes a part of software configuration.
 Coding:
The design has to be translated into machine readable code if the design has been properly
defined, code generation phase relatively mechanical.
 Testing:
On completion of coding different levels of testing are performed. Each module is tested
differently for logical errors, then the system is integrated and the entire software as an
application is tested for logical errors.
 Maintenance:
A software will undergo changes as time passes. This changes are made due to the
requirements of the customers or adaptation to new systems (change in hardware, change in
operaating system) or due to the bugs in the software.
12 | P a g e
Feasibility Study
 Operational Feasibility
 We did planning by taking the information of the present working system in the
market and try for some crucial enhancement.
 We also provided the format of the data stored that will help us in developing the
project.
 The system will have a positive impact on organisation image as well as the users
by giving them independence from certain responsibilities.
 The User will benefit maximum from this system by having proper Resume
Layout.
 Technical Feasibility
 Any individual qualified non- technical staff can operate the system after giving
them the proper training.
 The proposed system meets all specifications given by the User survey, Resume
Layout.
 Maintenance or up gradation of system will be performed in future.
 Economic Feasibility
 Since the proposed system is free of cost no need for any user have any economic
function.
13 | P a g e
Sr.No. EVENT TRIGGER SOURCE ACTIVITY RESPONSE DESTINATIONS
1 Adding new
Registration
Request to
add a User
User Add new user User
Registration
confirmed
System
2 Login system Checking
user
info/Details
User/Admin Request for
login
Detailed
confirmation
Admin
3 Adding new
User record
Adding new
User
record
User Add new User
details
User details
confirmed
Database
4 Searching for
Template
details
Get
template
info
User User search
for a Template
Template info Admin
5 Modify or
delete User
details
Update
user details
Admin Modify or
delete user
details
Updation of
record
confirmed
Admin
6 Request for
Resume
Preview
details
Admin
request for
staff details
Admin Request for
staff details
Staff salary Admin
7 Request for
Print
user
request for
Resume
Print
User Request for
Resume Print
Printing
confirmation
User
8 Request for
User details
Admin
request for
User details
admin Request for
User details
User info
selected
Admin
14 | P a g e
Requirement Analysis
Software requirements:
Microsoft Visual Studio 2010 Ultimate
MY SQL Server 2008
XAMPP
Hardware requirements:
● Processor : Intel 2.2 GHz Processor Pentium 3
● Memory : 2GB (RAM)
● Hard disk : 160GB
● Mouse : Standard Serial Mouse
● Key Board : 108 Windows Keyboard
● Monitor : AT & T 21” INCH
15 | P a g e
SYSTEM DESIGN
16 | P a g e
GANTT CHART
Gantt charts make it easy to visualize project management timelines by transforming
task names, start dates, durations and end dates into cascading horizontal bar charts.
0 2 4 6 8 10 12
CREATE LOGIN HOME
CREATE ADMIN HOME
CREATE REGISTRATION HOME
CREATE/ADD ADVANCED RESUME OPTION
CREATE/ADD PROFFESIONAL RESUME…
CREATE/ADD BASIC RESUME OPTION
CREATE ADMIN SEARCH
CREATE/DELETE FUNCTION OF ADMIN
NOV
DEC
JAN
FEB
MAR
17 | P a g e
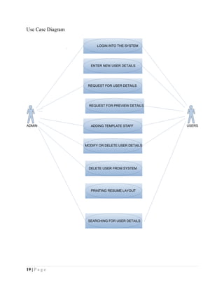
USE CASE DIAGRAM
* A use case diagram in the Unified Modelling Language (UML) is a type of
behavioural diagram defined by and created from a Use-case analysis. Its purpose is to present a
graphical overview of the functionality provided by a system in terms of actors, their goals
(represented as use cases), and any dependencies between those use cases.
* The main purpose of a use case diagram is to show what system functions are
performed for which actor. Roles of the actors in the system can be depicted.
Basic Use Case Diagram Symbols and Notations:
System
Draw your system's boundaries using a rectangle that contains use cases. Place actors outside the
system's boundaries.
Use Case
Draw use cases using ovals. Label with ovals with verbs that represent the system's functions.
Actors
Actors are the users of a system. When one system is the actor of another system, label the actor
system with the actor stereotype.
18 | P a g e
Relationships
Illustrate relationships between an actor and a use case with a simple line. For relationships
among use cases, use arrows labeled either "uses" or "extends." A "uses" relationship indicates
that one use case is needed by another in order to perform a task. An "extends" relationship
indicates alternative options under a certain use case.
19 | P a g e
Use Case Diagram
ADMIN USERS
LOGIN INTO THE SYSTEM
ENTER NEW USER DETAILS
REQUEST FOR USER DETAILS
REQUEST FOR PREVIEW DETAILS
ADDING TEMPLATE STAFF
MODIFY OR DELETE USER DETAILS
DELETE USER FROM SYSTEM
PRINTING RESUME LAYOUT
SEARCHING FOR USER DETAILS
20 | P a g e
ER DIAGRAM
An entity is a real-world item or concept that exists on its own. The set of all possible values for
an entity is the entity type.
eg. ER diagram notation for entity student
An attribute of an entity is a particular property that describes the entity.
The set of all possible values of an attribute is the attribute domain.
eg . ER diagram notation for an attribute domain (StudentGrade) of an entity type
(student)
LOGIN
TEMPLATE
ADMIN
USER INFO
USER
RESUME INFO
DELETE SEARCH
REGISTER
21 | P a g e
Class Diagram
In software engineering, a class diagram in the Unified Modelling Language (UML)
is a type of static structure diagram that describes the structure of a system by showing the
system's classes, their attributes, and the relationships between the classes.
The class diagram is the main building block in object oriented modelling. It is used both
for general conceptual modelling of the systematics of the application, and for detailed modelling
translating the models into programming code. The classes in a class diagram represent both the
main objects and or interactions in the application and the objects to be programmed. In the class
diagram these classes are represented with boxes which contain three parts:
 The upper part holds the name of the class
 The middle part contains the attributes of the class
 The bottom part gives the methods or operations the class can take or undertake
ID:string
Password:
string
LOGIN
PRINT
REGISTER
project:varchar
details:varchar
Date:date
get Records ( )
update ( )
TEMPLATE
sno:varchar
sname:string
USER
name:varchar
address:varcahar
contact:string
date:datetime
add ( )
22 | P a g e
Object Diagram
Object diagrams are also closely linked to class diagrams. Just as an object is an instance of a
class, an object diagram could be viewed as an instance of a class diagram.
Object diagrams describe the static structure of a system at a particular time and they are used to
test the accuracy of class diagrams.
Basic Object Diagram Symbols and Notations:
Object names
Each object is represented as a rectangle, which contains the name of the object and its class
underlined and separated by a colon.
ID:abc
Password:
User123#$
LOGIN
PRINT
REGISTER
project:c: Marketing
details:idfgdhgdfg, ABBDAS
Date:12—6-2016
get Records ( )
update ( )
TEMPLATE
sno:uid
sname:tempate
USER
name:abc
address:sm road,abc
contact:9688656565
date:12-5-2016
add ( )
23 | P a g e
Activity Diagram
An activity diagram illustrates the dynamic nature of a system by modeling the flow of control
from activity to activity. An activity represents an operation on some class in the system that
results in a change in the state of the system. Typically, activity diagrams are used to model
workflow or business processes and internal operation. Because an activity diagram is a special
kind of statechart diagram, it uses some of the same modeling conventions.
Basic Activity Diagram Symbols and Notations:
Action states
Action states represent the noninterruptible actions of objects. You can draw an action state in
SmartDraw using a rectangle with rounded corners.
Action Flow
Action flow arrows illustrate the relationships among action states.
24 | P a g e
Object Flow
Object flow refers to the creation and modification of objects by activities. An object flow arrow
from an action to an object means that the action creates or influences the object. An object flow
arrow from an object to an action indicates that the action state uses the object.
Initial State
A filled circle followed by an arrow represents the initial action state.
Final State
An arrow pointing to a filled circle nested inside another circle represents the final action state.
25 | P a g e
Branching
A diamond represents a decision with alternate paths. The outgoing alternates should be labeled
with a condition or guard expression. You can also label one of the paths "else."
Synchronization
A synchronization bar helps illustrate parallel transitions. Synchronization is also called forking
and joining.
26 | P a g e
Swimlanes
Swimlanes group related activities into one column.
Activity Diagram for Login:
OPERAT
Enter Username &
Valid
User
Invalid User
27 | P a g e
Activity Diagram for Register Details:
Activity Diagram for Employee Details:
View Detail
OPERAT
Enter user Details Update Detail Delete Detail
View Template
OPERAT
Choose Details Update Template Enter Details
28 | P a g e
Activity Diagram for Product Details:
View user Details
OPERAT
Search user Details Update user Details Delete user Details
29 | P a g e
Activity Diagram for Customer Detail:
Sequence Diagram
Sequence diagrams describe interactions among classes in terms of an exchange of messages
over time.
Basic Sequence Diagram Symbols and Notations:
Class roles
Class roles describe the way an object will behave in context. Use the UML object symbol to
illustrate class roles, but don't list object attributes.
View Customer
OPERAT
Enter Customer Update Customer Delete Customer
30 | P a g e
Activation
Activation boxes represent the time an object needs to complete a task.
Messages
Messages are arrows that represent communication between objects. Use half-arrowed lines to
represent asynchronous messages. Asynchronous messages are sent from an object that will not
wait for a response from the receiver before continuing its tasks.
Various message types for Sequence and Collaboration diagrams
31 | P a g e
Lifelines
Lifelines are vertical dashed lines that indicate the object's presence over time.
Destroying Objects
Objects can be terminated early using an arrow labeled "<< destroy >>" that points to
an X.
32 | P a g e
Loops
A repetition or loop within a sequence diagram is depicted as a rectangle. Place the
condition for exiting the loop at the bottom left corner in square brackets [ ].
33 | P a g e
COMPONENT DIAGRAM
• It is used to model physical aspect of Object oriented System
• It shows organization and interrelationship Between set of components
• The different reusable parts of system are represented in component diagram
• Collecting various executable release ,libraries files ,tables we build Component Diagram
NODES IN COMPONENT DIAGRAM
• Nodes are the important building block in modeling the physical aspects of a system.
• A node is a physical element that exists at runtime & represents a computational
resource, generally having at least some memory & processing capability.
• A node typically represents a processor or a device on which components may be
deployed.
• The components you develop as a part of s/w system must be deployed on some set of
h/w in order to execute
DIFFERENCE BETWEEN COMPONENTS & NODES
• Components are things that participate in execution of a system; nodes are things that
execute components.
• Components represent physical packaging of logical elements; nodes represent the
physical deployment of components
34 | P a g e
• COMPONENET DIAGRAM
• It consist of
• Component :
Physical And
Replaceable
part of system
that conform to
and provide the
realization of set
of interfaces
• Class/Interface/object
Database
• Relationship
Main program
Sub program
KERNEL.DLL
35 | P a g e
Component Diagram
A component diagram describes the organization of the physical components in a system.
Basic Component Diagram Symbols and Notations:
Component
A component is a physical building block of the system. It is represented as a rectangle with
tabs.
Interface
An interface describes a group of operations used or created by components.
Dependencies
Draw dependencies among components using dashed arrows.
36 | P a g e
COMPONENT DIAGRAM FOR STORE
`
Register
RESUME
Detail
Template
LOGIN
LOGIN SEARCH
37 | P a g e
MENU TREE
MENU TREE
Template
Basic
Advanced
Professional
About Us
Why us
Contact
Basic info
Skill info
Work Experience
Choose Template
38 | P a g e
Deployment Diagram
Deployment diagrams depict the physical resources in a system including nodes, components,
and connections.
Basic Deployment Diagram Symbols and Notations:
Component
A node is a physical resource that executes code components.
Association
Association refers to a physical connection between nodes, such as Ethernet.
Components and Nodes
Place components inside the node that deploys them.
39 | P a g e
Printer
Users
Template
Info
Resume
Server
User
40 | P a g e
List of tables with attributes and Constraints:
41 | P a g e
42 | P a g e
43 | P a g e
Naming Conventions
Control Name Naming Convention Type Of Control
label lbl Output Control
Textbox txt Input Control
Combobox cmb Input Control
ListBox lst Input Control
Datetimepicker dtm Input Control
Button btn Input Control
Datagridview dgv Output Control
Numericupdown nud Input Control
Radiobutton rdb Input Control
CheckBox chb Input Control
GroupBox gpb Ouput Control
ProgressBar Pgb Ouput Control
Timer tm Ouput Control
CrystalReportViewer cryst Output Control
44 | P a g e
Home Page
45 | P a g e
Login Page
46 | P a g e
Register
47 | P a g e
User Homepage
––––––
48 | P a g e
Basic Info
49 | P a g e
Skill Page
50 | P a g e
Education Page
51 | P a g e
Resume Print
52 | P a g e
Admin Home Page
53 | P a g e
Source Code
54 | P a g e
Default.aspx
<%@ Page Title="" Language="VB" MasterPageFile="~/MasterPage.master"
AutoEventWireup="false" CodeFile="Default.aspx.vb" Inherits="_Default" %>
<asp:Content ID="Content1" ContentPlaceHolderID="ContentPlaceHolder1" Runat="Server">
<div class="welcomeContainer">
<div class="welCome">
<h1><span class="wel">Wel</span>come to Resume Builder</h1>
<div class="welText"> Lorem ipsum dolor sit amet, consectetuer adipiscing elit.
Duis cursus tortor. Nunc consectetuer diam ac odio. Pellentes que vel mauris sit amet
urna malesuada ornare. Curabitur venenatis est eget arcu. Donec vestibulum. Proin rutrum.
Morbi commodo fringilla orci. Ut vel tortor. In ut velit. Vivamus hendrerit aliquam quam.
Curabitur placerat eros vitae libero. Fusce sagittis commodo purus. Cras orci. Quisque at
justo. Quisque ullamcorper feugiat ligula. Quisque vulputate.<br />
<br />
Nunc viverra. Aliquam suscipit egestas turpis. Aenean mollis est. Sed feugiat,
nulla sit amet dictum aliquam, massa leo elementum risus, sed gravida felis erat ut
libero. Integer sem nisi, adipiscing non, sagittis eget, hendrerit non, nisi. </div>
<div class="clear"></div>
</div>
<div class="welPic"> </div>
<div class="clear"></div>
</div>
<div class="clear"></div>
<div class="productContainer2">
<div class="proBox1">
<h3>Type<span class="wel"> of </span>PRODUCTS</h3>
</div>
<div class="productzone">
<div class="bordertop"></div>
<div class="icoline1"> <img src="images/blackbullet1.jpg" alt="" width="25"
height="315" /> </div>
<div class="productcolumn">
<div class="productheading"><img src="images/h1.jpg" alt="" /></div>
<div class="productimage"> <img src="images/pic1.jpg" alt="" width="197"
height="158" />
<div class="proLinks1"><a href="#"></a></div>
</div>
</div>
<div class="icoline1"> <img src="images/blackbullet2.jpg" alt="" width="25"
height="315" /> </div>
<div class="productcolumn">
<div class="productheading"><img src="images/h2.jpg" alt="" /></div>
<div class="productimage"><img src="images/propic2.jpg" alt="" width="209"
height="157" />
<div class="proLinks2"><a href="#"></a></div>
</div>
</div>
<div class="icoline1"> <img src="images/blackbullet3.jpg" alt="" width="25"
height="315" /> </div>
55 | P a g e
<div class="productcolumn2">
<div class="productheading"><img src="images/h3.jpg" alt="" /></div>
<div class="productimage"><img src="images/propic3.jpg" alt="" width="209"
height="157" />
<div class="proLinks3"><a href="#"></a></div>
</div>
</div>
<div class="icoline1"> <img src="images/blackbullet4.jpg" alt="" width="25"
height="315" /> </div>
<div class="clear"></div>
</div>
<div class="clear"></div>
</div>
</asp:Content>
using System;
using System.Collections.Generic;
using System.Linq;
using System.Web;
using System.Web.UI;
using System.Web.UI.WebControls;
public partial class _Default : System.Web.UI.Page
{
protected void Page_Load(object sender, EventArgs e)
{
}
}
56 | P a g e
Login.aspx
<%@ Page Title="" Language="C#" MasterPageFile="~/MasterPage.master"
AutoEventWireup="true" CodeFile="Login.aspx.cs" Inherits="Login" %>
<asp:Content ID="Content1" ContentPlaceHolderID="ContentPlaceHolder1" Runat="Server">
<center>
<img src="images/login_banner.jpg" width="100%" />
<br /> <br />
Email ID: <asp:TextBox ID="TextBox1" runat="server" placeholder="Email"
></asp:TextBox>
<br /> <br />
Password: <asp:TextBox ID="TextBox2" runat="server" TextMode="Password"
placeholder="Password" ></asp:TextBox>
<br />
<asp:Label ID="Label3" runat="server" ForeColor="Red" Text=""></asp:Label>
<asp:RequiredFieldValidator ID="RequiredFieldValidator1" runat="server"
ControlToValidate="TextBox1" ErrorMessage="*"></asp:RequiredFieldValidator>
<asp:RequiredFieldValidator ID="RequiredFieldValidator2" runat="server"
ControlToValidate="TextBox2" ErrorMessage="*"></asp:RequiredFieldValidator>
<br />
<asp:Button ID="Button1" runat="server" class="button special" Text="Login"
OnClick="Button1_Click" />
</center>
<br /> <br />
</asp:Content>
using System;
using System.Collections.Generic;
using System.Linq;
using System.Web;
using System.Web.UI;
using System.Web.UI.WebControls;
using System.Data;
using System.Data.SqlClient;
using System.Configuration;
using System.IO;
public partial class Login : System.Web.UI.Page
{
SqlConnection con = new
SqlConnection(ConfigurationManager.ConnectionStrings["cp"].ConnectionString);
protected void Page_Load(object sender, EventArgs e)
{
}
protected void Button1_Click(object sender, EventArgs e)
{
if (TextBox1.Text == "admin" && TextBox2.Text == "admin")
{
Response.Redirect("Adjob.aspx?id="+ TextBox1.Text);
57 | P a g e
}
SqlCommand kl = new SqlCommand("select mid,name from Register where email='" +
TextBox1.Text + "' and password='" + TextBox2.Text + "'", con);
con.Open();
SqlDataReader dr = kl.ExecuteReader();
if (dr.Read())
{
string mid = dr[0].ToString();
string nammm = dr[1].ToString();
con.Close();
HttpCookie aCookie = new HttpCookie("mid");
aCookie.Value = mid;
aCookie.Expires = DateTime.Now.AddDays(1);
Response.Cookies.Add(aCookie);
HttpCookie aCookiee = new HttpCookie("cname");
aCookiee.Value = nammm;
aCookiee.Expires = DateTime.Now.AddDays(1);
Response.Cookies.Add(aCookiee);
Response.Redirect("UserHome.aspx?id=" + TextBox1.Text + "");
}
else
{
Label3.Text = "Invalide Userid or Password";
}
try
{ }
catch
{
Label3.Text = "Entered USERID is not formated";
}
}
58 | P a g e
Register.aspx
<%@ Page Title="" Language="C#" MasterPageFile="~/MasterPage.master"
AutoEventWireup="true" CodeFile="Register.aspx.cs" Inherits="Register" %>
<asp:Content ID="Content1" ContentPlaceHolderID="ContentPlaceHolder1" Runat="Server">
<center>
<img src="images/4600955_orig.png" width="100%" />
<br /> <br />
&nbsp;&nbsp;&nbsp;&nbsp;
Name: <asp:TextBox ID="TextBox1"
runat="server" placeholder="Name" ></asp:TextBox>
<br /> <br
/>
&nbsp;&nbsp;&nbsp;&nbsp;&nbsp;&nbsp;
Email: <asp:TextBox ID="TextBox2"
runat="server" placeholder="Email" ></asp:TextBox>
<br /> <br />
&nbsp;&nbsp;&nbsp;&nbsp;&nbsp;&nbsp;
Contact: <asp:TextBox ID="TextBox5"
runat="server" placeholder="Email" ></asp:TextBox>
&nbsp;&nbsp;&nbsp;&nbsp;
<br /> <br />
Password: <asp:TextBox ID="TextBox3"
runat="server" TextMode="Password" placeholder="Password" ></asp:TextBox>
<br /> <br />
Confirm Password <asp:TextBox ID="TextBox4"
runat="server" TextMode="Password" placeholder="Confirm Password" ></asp:TextBox>
&nbsp;&nbsp;&nbsp;&nbsp;&nbsp;&nbsp;&nbsp;&nbsp;&nbsp;&nbsp;&nbsp;&nbsp;&nbsp;&nbsp;<br
/> <br />
<asp:RequiredFieldValidator ID="RequiredFieldValidator1" runat="server"
ControlToValidate="TextBox1" ErrorMessage="*"></asp:RequiredFieldValidator>
<asp:RequiredFieldValidator ID="RequiredFieldValidator2" runat="server"
ControlToValidate="TextBox2" ErrorMessage="*"></asp:RequiredFieldValidator>
<asp:RequiredFieldValidator ID="RequiredFieldValidator3"
runat="server" ControlToValidate="TextBox3"
ErrorMessage="*"></asp:RequiredFieldValidator>
<asp:CompareValidator ID="CompareValidator1" runat="server"
ControlToValidate="TextBox4" ControlToCompare="TextBox3" ErrorMessage="Password
Mismatch"></asp:CompareValidator>
59 | P a g e
<br /> <br />
<asp:Button ID="Button1" runat="server"
class="button special" Text="Register" OnClick="Button1_Click" />
<br /> <br /> </center>
</asp:Content>
using System;
using System.Collections.Generic;
using System.Linq;
using System.Web;
using System.Web.UI;
using System.Web.UI.WebControls;
using System.Data;
using System.Data.SqlClient;
using System.Configuration;
using System.IO;
public partial class Register : System.Web.UI.Page
{
SqlConnection con = new
SqlConnection(ConfigurationManager.ConnectionStrings["cp"].ConnectionString);
protected void Page_Load(object sender, EventArgs e)
{
}
protected void Button1_Click(object sender, EventArgs e)
{
SqlDataAdapter ad=new SqlDataAdapter("select max(mid) from Register",con);
DataSet ds= new DataSet();
int id=0;
try
{
ad.Fill(ds,"Register");
id =Int32.Parse(ds.Tables[0].Rows[0][0].ToString())+1;
}
catch
{
id = 1000;
}
SqlCommand cmd1 = new SqlCommand("insert into Register
values(@a,@b,@c,@d,@e,@f,@g,@cc,@h)", con);
cmd1.Parameters.AddWithValue("@a", id);
cmd1.Parameters.AddWithValue("@b", TextBox1.Text);
cmd1.Parameters.AddWithValue("@c", TextBox2.Text);
cmd1.Parameters.AddWithValue("@d", TextBox3.Text);
cmd1.Parameters.AddWithValue("@e", TextBox5.Text);
cmd1.Parameters.AddWithValue("@f", "0");
cmd1.Parameters.AddWithValue("@g", "0");
60 | P a g e
cmd1.Parameters.AddWithValue("@cc", "0");
cmd1.Parameters.AddWithValue("@h", "");
con.Open();
cmd1.ExecuteNonQuery();
con.Close();
TextBox1.Text = "";
TextBox2.Text = "";
TextBox3.Text = "";
TextBox5.Text = "";
Response.Write(@"<script language='javascript'>alert('Registration is
Successfull.');</script>");
//SWITCHOFFSET(SYSDATETIMEOFFSET(), '+05:30')
}
}
61 | P a g e
UserHome.aspx
<%@ Page Title="" Language="C#" MasterPageFile="~/UserPanel.master"
AutoEventWireup="true" CodeFile="UserHome.aspx.cs" Inherits="UserHome" %>
<asp:Content ID="Content1" ContentPlaceHolderID="ContentPlaceHolder1" Runat="Server">
<div class="productContainer2">
<div class="proBox1">
<h3>Select <span class="wel"> the </span>Template</h3>
</div>
<div class="productzone">
<div class="bordertop"></div>
<div class="icoline1"> <img src="images/blackbullet1.jpg" alt="" width="25"
height="315" /> </div>
<div class="productcolumn">
<div class="productheading"><img src="images/h1.jpg" alt="" /></div>
<div class="productimage"> <img src="images/pic1.jpg" alt="" width="197"
height="158" />
<center><asp:Button ID="Button1" runat="server" Text="Start" Font-Bold="True"
Font-Size="Larger" Height="34px" Width="126px" /></center>
<div class="proLinks1"><a href="#"></a></div>
</div>
</div>
<div class="icoline1"> <img src="images/blackbullet2.jpg" alt="" width="25"
height="315" /> </div>
<div class="productcolumn">
<div class="productheading"><img src="images/h2.jpg" alt="" /></div>
<div class="productimage"><img src="images/propic2.jpg" alt="" width="209"
height="157" />
<center><asp:Button ID="Button2" runat="server" Text="Start" Font-
Bold="True" Font-Size="Larger" Height="34px" Width="126px" /></center>
<div class="proLinks2"><a href="#"></a></div>
</div>
</div>
<div class="icoline1"> <img src="images/blackbullet3.jpg" alt="" width="25"
height="315" /> </div>
<div class="productcolumn2">
<div class="productheading"><img src="images/h3.jpg" alt="" /></div>
<div class="productimage"><img src="images/propic3.jpg" alt="" width="209"
height="157" />
<center><asp:Button ID="Button3" runat="server" Text="Start" Font-
Bold="True" Font-Size="Larger" Height="34px" Width="126px" /></center>
<div class="proLinks3"><a href="#"></a></div>
</div>
</div>
<div class="icoline1"> <img src="images/blackbullet4.jpg" alt="" width="25"
height="315" /> </div>
<div class="clear"></div>
</div>
62 | P a g e
<div class="clear"></div>
</div>
</asp:Content>
using System;
using System.Collections.Generic;
using System.Linq;
using System.Web;
using System.Web.UI;
using System.Web.UI.WebControls;
using System.Data;
using System.Data.SqlClient;
using System.Configuration;
using System.IO;
public partial class UserHome : System.Web.UI.Page
{
SqlConnection con = new
SqlConnection(ConfigurationManager.ConnectionStrings["cp"].ConnectionString);
protected void Page_Load(object sender, EventArgs e)
{
}
}
63 | P a g e
Basic.aspx
<%@ Page Title="" Language="C#" MasterPageFile="~/UserPanel.master"
AutoEventWireup="true" CodeFile="Basic.aspx.cs" Inherits="Basic" %>
<asp:Content ID="Content1" ContentPlaceHolderID="ContentPlaceHolder1" Runat="Server">
<div style="padding:15px">
Registration No:
<asp:Label ID="Label2" runat="server" Text="Id"></asp:Label>
<br />
<br />
Name:&nbsp; <br />
<asp:Label ID="Label1" runat="server" Font-Bold="True" Text="Full
Name"></asp:Label>
<br />
<br />
DOB :
<br />
<asp:TextBox ID="TextBox1" runat="server"></asp:TextBox>
<br />
<br />
Address :
<br />
<asp:TextBox ID="TextBox2" runat="server" Height="82px" TextMode="MultiLine"
Width="440px"></asp:TextBox>
<br />
<br />
Career Objective :
<br />
<asp:TextBox ID="TextBox3" runat="server" Height="140px" TextMode="MultiLine"
Width="662px"></asp:TextBox>
<br />
<br />
Achivement :
<br />
<asp:TextBox ID="TextBox4" runat="server" Height="63px" TextMode="MultiLine"
Width="658px"></asp:TextBox>
<br />
<br />
Interest & Hobbies :
<br />
<asp:TextBox ID="TextBox5" runat="server" Width="653px"></asp:TextBox>
<br />
<br />
Language : <asp:CheckBoxList ID="CheckBoxList1" runat="server"
RepeatDirection="Horizontal" Width="313px">
<asp:ListItem>Hindi</asp:ListItem>
<asp:ListItem>English</asp:ListItem>
<asp:ListItem>Marathi</asp:ListItem>
</asp:CheckBoxList>
<br />;&nbsp;&nbsp;&nbsp;&nbsp;&nbsp;&nbsp;&nbsp;&nbsp;&nbsp;&nbsp;&nbsp;
64 | P a g e
<asp:Button ID="Button1" runat="server" Font-Bold="True" Height="30px"
Text="Submit &amp; Continue" Width="196px" />
<br />
</div>
</asp:Content>
using System;
using System.Collections.Generic;
using System.Linq;
using System.Web;
using System.Web.UI;
using System.Web.UI.WebControls;
using System.Data;
using System.Data.SqlClient;
using System.Configuration;
using System.IO;
public partial class Basic : System.Web.UI.Page
{
SqlConnection con = new
SqlConnection(ConfigurationManager.ConnectionStrings["cp"].ConnectionString);
protected void Page_Load(object sender, EventArgs e)
{
try
{
HttpCookie cnnn = new HttpCookie("cname");
cnnn = Request.Cookies["cname"];
HttpCookie mid = new HttpCookie("mid");
mid = Request.Cookies["mid"];
Label2.Text = mid.Value;
Label1.Text = cnnn.Value;
}
catch
{
Response.Redirect("Login.aspx");
}
if (Page.IsPostBack == false)
{
try
{
HttpCookie mid = new HttpCookie("mid");
mid = Request.Cookies["mid"];
SqlCommand kl = new SqlCommand("select * from basic where mid='" +
mid.Value + "'", con);
con.Open();
SqlDataReader dr = kl.ExecuteReader();
if (dr.Read())
{
TextBox1.Text = dr[1].ToString();
65 | P a g e
TextBox2.Text = dr[2].ToString();
TextBox3.Text = dr[3].ToString();
TextBox4.Text = dr[4].ToString();
TextBox5.Text = dr[5].ToString();
dr.Close();
}
}
catch
{
}
}
con.Close();
}
protected void Button1_Click(object sender, EventArgs e)
{
HttpCookie mid = new HttpCookie("mid");
mid = Request.Cookies["mid"];
SqlCommand kl = new SqlCommand("select * from basic where mid='" + mid.Value +
"'", con);
con.Open();
SqlDataReader dr = kl.ExecuteReader();
if (dr.Read())
{
dr.Close();
SqlCommand cmd1 = new SqlCommand("Update basic set [dob]=@a,[Address]=@b
,[objective]=@c ,[achive]=@d,[interest]=@e,[language]=@f where mid='" + mid.Value + "'",
con);
cmd1.Parameters.AddWithValue("@a", TextBox1.Text);
cmd1.Parameters.AddWithValue("@b", TextBox2.Text);
cmd1.Parameters.AddWithValue("@c", TextBox3.Text);
cmd1.Parameters.AddWithValue("@d", TextBox4.Text);
cmd1.Parameters.AddWithValue("@e", TextBox5.Text);
string language = "";
if (CheckBox1.Checked == true)
{ language = CheckBox1.Text; }
if (CheckBox2.Checked == true)
{ language = language + ", " + CheckBox2.Text; }
if (CheckBox3.Checked == true)
66 | P a g e
{ language = language + ", " + CheckBox3.Text; }
cmd1.Parameters.AddWithValue("@f", language);
cmd1.ExecuteNonQuery();
TextBox1.Text = "";
TextBox2.Text = "";
TextBox3.Text = "";
TextBox5.Text = "";
Response.Redirect("Education.aspx");
}
else
{
dr.Close();
SqlCommand cmd1 = new SqlCommand("insert into basic
values(@a,@b,@c,@d,@e,@f,@g)", con);
cmd1.Parameters.AddWithValue("@a", mid.Value);
cmd1.Parameters.AddWithValue("@b", TextBox1.Text);
cmd1.Parameters.AddWithValue("@c", TextBox2.Text);
cmd1.Parameters.AddWithValue("@d", TextBox3.Text);
cmd1.Parameters.AddWithValue("@e", TextBox4.Text);
cmd1.Parameters.AddWithValue("@f", TextBox5.Text);
string language = "";
if (CheckBox1.Checked == true)
{ language = CheckBox1.Text; }
if (CheckBox2.Checked == true)
{ language = language + ", " + CheckBox2.Text; }
if (CheckBox3.Checked == true)
{ language = language + ", " + CheckBox3.Text; }
cmd1.Parameters.AddWithValue("@g", language);
cmd1.ExecuteNonQuery();
TextBox1.Text = "";
TextBox2.Text = "";
TextBox3.Text = "";
TextBox5.Text = "";
Response.Redirect("Education.aspx");
}
con.Close();
}
}
67 | P a g e
Skill.aspx
<%@ Page Title="" Language="C#" MasterPageFile="~/UserPanel.master"
AutoEventWireup="true" CodeFile="Skill.aspx.cs" Inherits="Skill" %>
<asp:Content ID="Content1" ContentPlaceHolderID="ContentPlaceHolder1" Runat="Server">
<div style="padding:15px">
Registration No:
<asp:Label ID="Label2" runat="server" Text="Id"></asp:Label>
<br />
<br />
Name:&nbsp; <br />
<asp:Label ID="Label1" runat="server" Font-Bold="True" Text="Full
Name"></asp:Label>
<br />
<br />
Project :
<br />
<asp:TextBox ID="TextBox1" runat="server" Width="697px"></asp:TextBox>
<br />
<br />
Description :
<br />
<asp:TextBox ID="TextBox2" runat="server" Height="87px" TextMode="MultiLine"
Width="695px"></asp:TextBox>
<br />
<br />
<asp:Button ID="Button1" runat="server" Text="Add Project" />
<br />
<br />
<asp:GridView ID="project" runat="server" Width="704px">
</asp:GridView>
<br />
<br />
Skill :
<br />
<asp:TextBox ID="TextBox3" runat="server" Width="214px"></asp:TextBox>
<br />
<br />
<asp:Button ID="Button2" runat="server" Text="Add Skill" />
<br />
<br />
68 | P a g e
<br />
<asp:GridView ID="skills" runat="server" Width="704px">
</asp:GridView>
<br />
<asp:Button ID="Button3" runat="server" Font-Bold="True"
Height="30px" Text="Submit &amp; Continue" Width="196px" />
<br />
<br />
</div>
</asp:Content>
using System;
using System.Collections.Generic;
using System.Linq;
using System.Web;
using System.Web.UI;
using System.Web.UI.WebControls;
using System.Data;
using System.Data.SqlClient;
using System.Configuration;
using System.IO;
public partial class Skill : System.Web.UI.Page
{
SqlConnection con = new
SqlConnection(ConfigurationManager.ConnectionStrings["cp"].ConnectionString);
protected void Page_Load(object sender, EventArgs e)
{
try
{
HttpCookie cnnn = new HttpCookie("cname");
cnnn = Request.Cookies["cname"];
HttpCookie mid = new HttpCookie("mid");
mid = Request.Cookies["mid"];
Label2.Text = mid.Value;
Label1.Text = cnnn.Value;
fillgrid();
}
catch
{
Response.Redirect("Login.aspx");
}
}
void fillgrid()
{
HttpCookie mid = new HttpCookie("mid");
mid = Request.Cookies["mid"];
SqlDataAdapter ad1 = new SqlDataAdapter();
69 | P a g e
DataSet ds1 = new DataSet();
ad1.SelectCommand = new SqlCommand("select [project],[des] from project where
mid='" + mid.Value + "' ", con);
ad1.Fill(ds1, "project");
project.DataSource = ds1;
project.DataBind();
SqlDataAdapter ad2 = new SqlDataAdapter();
DataSet ds2 = new DataSet();
ad2.SelectCommand = new SqlCommand("select skill from skill where mid='" +
mid.Value + "' ", con);
ad2.Fill(ds2, "skill");
skills.DataSource = ds2;
skills.DataBind();
}
protected void Button1_Click(object sender, EventArgs e)
{
HttpCookie mid = new HttpCookie("mid");
mid = Request.Cookies["mid"];
SqlCommand cmd1 = new SqlCommand("insert into project values(@a,@b,@c)", con);
cmd1.Parameters.AddWithValue("@a", mid.Value);
cmd1.Parameters.AddWithValue("@b", TextBox1.Text);
cmd1.Parameters.AddWithValue("@c", TextBox2.Text);
con.Open();
cmd1.ExecuteNonQuery();
con.Close();
fillgrid();
}
protected void Button2_Click(object sender, EventArgs e)
{
HttpCookie mid = new HttpCookie("mid");
mid = Request.Cookies["mid"];
SqlCommand cmd1 = new SqlCommand("insert into skill values(@a,@b)", con);
cmd1.Parameters.AddWithValue("@a", mid.Value);
cmd1.Parameters.AddWithValue("@b", TextBox3.Text);
con.Open();
cmd1.ExecuteNonQuery();
con.Close();
fillgrid();
}
protected void Button3_Click(object sender, EventArgs e)
{
Response.Redirect("print.aspx");
}
}
70 | P a g e
Education.aspx
<%@ Page Title="" Language="C#" MasterPageFile="~/UserPanel.master"
AutoEventWireup="true" CodeFile="Education.aspx.cs" Inherits="Education" %>
<asp:Content ID="Content1" ContentPlaceHolderID="ContentPlaceHolder1" Runat="Server">
<div style="padding:15px">
Registration No:
<asp:Label ID="Label2" runat="server" Text="Id"></asp:Label>
<br />
<br />
Name:&nbsp; <br />
<asp:Label ID="Label1" runat="server" Font-Bold="True" Text="Full
Name"></asp:Label>
<br />
<br />
Course :
<br />
<asp:TextBox ID="TextBox3" runat="server" Width="697px"></asp:TextBox>
<br />
University :
<br />
<asp:TextBox ID="TextBox4" runat="server" Width="694px"></asp:TextBox>
<br />
Year :
<br />
<asp:TextBox ID="TextBox5" runat="server" Width="101px"></asp:TextBox>
<br />
Grade/Percentage :
<br />
<asp:TextBox ID="TextBox1" runat="server" Width="102px"></asp:TextBox>
<br />
<br />
<asp:Button ID="Button1" runat="server" Text="Add Education" />
<br />
<br />
<asp:GridView ID="project" runat="server" Width="704px">
</asp:GridView>
<br />
<br />
<asp:Button ID="Button3" runat="server" Font-Bold="True" Height="30px"
Text="Submit &amp; Continue" Width="196px" />
<br />
<br />
</div>
71 | P a g e
</asp:Content>
using System;
using System.Collections.Generic;
using System.Linq;
using System.Web;
using System.Web.UI;
using System.Web.UI.WebControls;
using System.Data;
using System.Data.SqlClient;
using System.Configuration;
using System.IO;
public partial class Education : System.Web.UI.Page
{
SqlConnection con = new
SqlConnection(ConfigurationManager.ConnectionStrings["cp"].ConnectionString);
protected void Page_Load(object sender, EventArgs e)
{
try
{
HttpCookie cnnn = new HttpCookie("cname");
cnnn = Request.Cookies["cname"];
HttpCookie mid = new HttpCookie("mid");
mid = Request.Cookies["mid"];
Label2.Text = mid.Value;
Label1.Text = cnnn.Value;
fillgrid();
}
catch
{
Response.Redirect("Login.aspx");
}
}
void fillgrid()
{
HttpCookie mid = new HttpCookie("mid");
mid = Request.Cookies["mid"];
SqlDataAdapter ad1 = new SqlDataAdapter();
DataSet ds1 = new DataSet();
ad1.SelectCommand = new SqlCommand("select [course],[university],[year],[grade]
from Education where mid='" + mid.Value + "' ", con);
ad1.Fill(ds1, "Register");
72 | P a g e
educationgrid.DataSource = ds1;
educationgrid.DataBind();
}
protected void Button1_Click(object sender, EventArgs e)
{
HttpCookie mid = new HttpCookie("mid");
mid = Request.Cookies["mid"];
SqlCommand cmd1 = new SqlCommand("insert into Education values(@a,@b,@c,@d,@e)",
con);
cmd1.Parameters.AddWithValue("@a", mid.Value);
cmd1.Parameters.AddWithValue("@b", TextBox1.Text);
cmd1.Parameters.AddWithValue("@c", TextBox2.Text);
cmd1.Parameters.AddWithValue("@d", TextBox3.Text);
cmd1.Parameters.AddWithValue("@e", TextBox4.Text);
con.Open();
cmd1.ExecuteNonQuery();
con.Close();
}
protected void educationgrid_RowCommand(object sender, GridViewCommandEventArgs e)
{
if (e.CommandName == "dd")
{
HttpCookie mid = new HttpCookie("mid");
mid = Request.Cookies["mid"];
int rowIndex = Convert.ToInt32(e.CommandArgument);
GridViewRow row = educationgrid.Rows[rowIndex];
string course = row.Cells[0].Text;
SqlCommand cmd1 = new SqlCommand("delete from Education where course='" +
course + "' and mid='"+ mid.Value +"'", con);
con.Open();
cmd1.ExecuteNonQuery();
con.Close();
fillgrid();
}
}
protected void Button3_Click(object sender, EventArgs e)
{
Response.Redirect("Skill.aspx");
}
}
73 | P a g e
AdUsers.aspx
<%@ Page Title="" Language="C#" MasterPageFile="~/Admin.master" AutoEventWireup="true"
CodeFile="AdUsers.aspx.cs" Inherits="AdUsers" %>
<asp:Content ID="Content1" ContentPlaceHolderID="ContentPlaceHolder1" Runat="Server">
<br /> <br />
<asp:GridView ID="GridView1" Width="100%" runat="server"></asp:GridView>
<br /> <br />
<center>
<img src="images/responsive-design-banner.jpg" width="100%" /></center>
</asp:Content>
using System;
using System.Collections.Generic;
using System.Linq;
using System.Web;
using System.Web.UI;
using System.Web.UI.WebControls;
using System.Data;
using System.Data.SqlClient;
using System.Configuration;
using System.IO;
public partial class AdUsers : System.Web.UI.Page
{
SqlConnection con = new
SqlConnection(ConfigurationManager.ConnectionStrings["cp"].ConnectionString);
protected void Page_Load(object sender, EventArgs e)
{
SqlDataAdapter ad1 = new SqlDataAdapter();
DataSet ds1 = new DataSet();
ad1.SelectCommand = new SqlCommand("select * from Register ", con);
ad1.Fill(ds1, "Register");
GridView1.DataSource = ds1;
GridView1.DataBind();
}
}
74 | P a g e
Print.aspx
<%@ Page Title="" Language="C#" AutoEventWireup="true" CodeFile="Print.aspx.cs"
Inherits="Print" %>
<form id="form1" runat="server">
<p style="text-align:right"><asp:button ID="uu" runat="server" text="Print"
OnClick="uu_Click" /></p>
<h1><asp:Label ID="name" runat="server" Text="Label"></asp:Label></h1>
<table style="width:80%" >
<tr>
<td><b>EMAIL:- </b><asp:Label ID="Label1" runat="server"
Text="Label"></asp:Label></td>
</tr>
<tr>
<td><b>PHONE:- </b><asp:Label ID="Label2" runat="server"
Text="Label"></asp:Label></td>
</tr> <BR>
<tr>
<td><b>CAREER OBJECTIVE</b>
<br />
<asp:Label ID="Label3" runat="server" Text="Label"></asp:Label>
<BR/><HR/></td>
</tr>
<tr>
<td><b>PROFESSIONAL EXPERIENCE</b>
<br />
<asp:Label ID="Label4" runat="server" Text="Label"></asp:Label>
<BR/><HR/></td>
</tr>
<tr>
<td>&nbsp;</td>
</tr>
<tr>
<td><b>EDUCATIONAL QUALIFICATIONS</b>
<BR/><HR/></td>
</tr>
<tr>
<asp:GridView ID="GridView1" Width="100%" runat="server" AutoGenerateColumns="False"
BackColor="White" BorderColor="#999999" BorderStyle="Solid" BorderWidth="1px"
CellPadding="3" ForeColor="Black" GridLines="Vertical">
<AlternatingRowStyle BackColor="#CCCCCC" />
<Columns>
<asp:BoundField DataField="course" HeaderText="Course"></asp:BoundField>
<asp:BoundField DataField="university"
HeaderText="University"></asp:BoundField>
<asp:BoundField DataField="year" HeaderText="Year"></asp:BoundField>
<asp:BoundField DataField="grade" HeaderText="Percentage"></asp:BoundField>
</Columns>
<FooterStyle BackColor="#CCCCCC" />
75 | P a g e
<HeaderStyle BackColor="Black" Font-Bold="True" ForeColor="White" />
<PagerStyle BackColor="#999999" ForeColor="Black" HorizontalAlign="Center" />
<SelectedRowStyle BackColor="#000099" Font-Bold="True" ForeColor="White" />
<sortedascendingcellstyle backcolor="#F1F1F1" />
<sortedascendingheaderstyle backcolor="#808080" />
<sorteddescendingcellstyle backcolor="#CAC9C9" />
<sorteddescendingheaderstyle backcolor="#383838" />
</asp:GridView>
<br>
</tr>
<BR>
<tr>
<td><b>
<br />
AWARDS & ACHIEVEMENTS<br />
</b>&nbsp;<asp:Label ID="Label11" runat="server" Text="Label"></asp:Label>
<br />
</td>
</tr>
<asp:Label ID="Label5" runat="server" Text="Label"></asp:Label>
<tr>
<td><b>KEY SKILLS</b>
<br />
<asp:Label ID="Label10" runat="server" Text="Label"></asp:Label>
<BR/><HR/></td>
</tr>
<tr>
<td><b>INTERESTS & ACTIVITIES</b>
<asp:Label ID="Label6" runat="server" Text="Label"></asp:Label>
<BR/><HR/></td>
</tr><br>
<tr>
<td><b>Date of Birth:</b><asp:Label ID="Label7" runat="server"
Text="Label"></asp:Label></td>
</tr><BR>
<tr>
<td><b>Address:</b>
<BR>
<asp:Label ID="Label8" runat="server" Text="Label"></asp:Label>
</td>
</tr><BR>
<tr>
<td><b>Languages:</b>
<asp:Label ID="Label9" runat="server" Text="Label"></asp:Label>
</td>
</tr> <BR>
76 | P a g e
</table>
</form>
using System;
using System.Collections.Generic;
using System.Linq;
using System.Web;
using System.Web.UI;
using System.Web.UI.WebControls;
using System.Data;
using System.Data.SqlClient;
using System.Configuration;
using System.IO;
using iTextSharp.text;
using iTextSharp.text.html.simpleparser;
using iTextSharp.text.pdf;
using System.Text;
public partial class Print : System.Web.UI.Page
{
SqlConnection con = new
SqlConnection(ConfigurationManager.ConnectionStrings["cp"].ConnectionString);
protected void Page_Load(object sender, EventArgs e)
{
HttpCookie mid = new HttpCookie("mid");
mid = Request.Cookies["mid"];
SqlDataAdapter ad1 = new SqlDataAdapter();
DataSet ds1 = new DataSet();
ad1.SelectCommand = new SqlCommand("select [course],[university],[year],[grade]
from Education where mid='" + mid.Value + "' ", con);
ad1.Fill(ds1, "Education");
GridView1.DataSource = ds1;
GridView1.DataBind();
HttpCookie cnnn = new HttpCookie("cname");
cnnn = Request.Cookies["cname"];
name.Text = cnnn.Value;
SqlDataAdapter ad2 = new SqlDataAdapter();
77 | P a g e
DataSet ds2 = new DataSet();
ad2.SelectCommand = new SqlCommand("select [course],[university],[year],[grade]
from Education where mid='" + mid.Value + "' ", con);
ad2.Fill(ds2, "Education");
}
protected void uu_Click(object sender, EventArgs e)
{
Response.ContentType = "application/pdf"; // Setting the application
// Assigning the header
Response.AddHeader("content-disposition", "attachment;filename=Image.pdf");
Response.Cache.SetCacheability(HttpCacheability.NoCache);
//Creating the object of the String Writer.
StringWriter sw = new StringWriter();
// Creating the object of HTML Writer and passing the object of String Writer to
HTMl Text Writer
HtmlTextWriter hw = new HtmlTextWriter(sw);
this.Page.RenderControl(hw);
// Now we what ever is rendered on the page we will give it to the object of the
String reader so that we can
StringReader srdr = new StringReader(sw.ToString());
// Creating the PDF DOCUMENT using the Document class from Itextsharp.pdf
namespace
Document pdfDoc = new Document(PageSize.A4, 15F, 15F, 75F, 0.2F);
// HTML Worker allows us to parse the HTML Content to the PDF Document.To do this
we will pass the object of Document class as a Parameter.
HTMLWorker hparse = new HTMLWorker(pdfDoc);
// Finally we write data to PDF and open the Document
PdfWriter.GetInstance(pdfDoc, Response.OutputStream);
pdfDoc.Open();
// Now we will pass the entire content that is stored in String reader to HTML
Worker object to achieve the data from to String to HTML and then to PDF.
hparse.Parse(srdr);
pdfDoc.Close();
// Now finally we write to the PDF Document using the Response.Write method.
Response.Write(pdfDoc);
Response.End();
}
}
78 | P a g e
FUTURE ENHANCEMENT
The Website would be updated in near future to overcome all the limitations.
In the future there will be more requirements by the user hence to meet the user
requirements the Website will the updated.
In future the All new format of Resume are going to be added and the user can also
add their image in the resume.
Also after adding a new feature to the new Website a newer version of the Website
will be developed hence also the Website will be enhanced.
79 | P a g e
Refrence’s and Biblography
www.google.com
www.youtube.com
www.projects.com
References - - -
Microsoft ADO.NET eShops - Microsoft
MSDN 2005 - www.Microsoft.com/Msdn
Beginning Visual Basics.Net
Database Programming eShops - Wrox Press
Reference
Acharya, Kamal. "STUDENT INFORMATION MANAGEMENT
SYSTEM." Authorea Preprints (2023).
Acharya, Kamal. "Library Management System." Available at SSRN4807104 (2019).
ACHARYA, KAMAL, et al. "LIBRARY MANAGEMENT SYSTEM." (2019).
Acharya, Kamal. "Online bus reservation system project report." Authorea
Preprints (2024).
Acharya, Kamal. "Online bus reservation system project report." (2024).
Acharya, Kamal. “Online Bus Reservation System.” SSRN ElectroNIC ASIA
Journal (2024): n. pag.
80 | P a g e
Acharya, Kamal. “Student Information Management System Project.” SSRN
ElectroNIC ASIA Journal (2024): n. pag.
Acharya, Kamal. “ATTENDANCE MANAGEMENT SYSTEM.” International
Research Journal of Modernization in Engineering Technology and
Science (2023): n. pag.
Acharya, Kamal. “College Information Management System.” SSRN ElectroNIC
ASIA Journal (2024): n. pag.
Acharya, Kamal, Attendance Management System Project (April 28, 2024).
Available at
SSRN: https://ssrn.com/abstract=4810251 or http://dx.doi.org/10.2139/ssrn.4810251
Acharya, Kamal, Online Food Order System (May 2, 2024). Available at
SSRN: https://ssrn.com/abstract=4814732 or http://dx.doi.org/10.2139/ssrn.4814732
Acharya, Kamal, University management system project. (May 1, 2024). Availableat
SSRN: https://ssrn.com/abstract=4814103 or http://dx.doi.org/10.2139/ssrn.4814103
Acharya, Kamal, Online banking management system. (May 1, 2024). Available at
SSRN: https://ssrn.com/abstract=4813597 or http://dx.doi.org/10.2139/ssrn.4813597
Acharya, Kamal, Online Job Portal Management System (May 5, 2024). Available at
SSRN: https://ssrn.com/abstract=4817534 or http://dx.doi.org/10.2139/ssrn.4817534
Acharya, Kamal, Employee leave management system. (May 7, 2024). Available
at SSRN: https://ssrn.com/abstract=4819626 or http://dx.doi.org/10.2139/ssrn.4819626
Acharya, Kamal, Online electricity billing project report. (May 7, 2024). Available at
SSRN: https://ssrn.com/abstract=4819630 or http://dx.doi.org/10.2139/ssrn.4819630
Acharya, Kamal, POLICY MANAGEMENT SYSTEM PROJECT REPORT. (December 10, 2023). Available
at SSRN: https://ssrn.com/abstract=4831694 or http://dx.doi.org/10.2139/ssrn.4831694
Acharya, Kamal, Online job placement system project report. (January 10, 2023). Available at
SSRN: https://ssrn.com/abstract=4831638 or http://dx.doi.org/10.2139/ssrn.4831638
Acharya, Kamal, Software testing for project report. (May 16, 2023). Available at
SSRN: https://ssrn.com/abstract=4831028 or http://dx.doi.org/10.2139/ssrn.4831028
Acharya, Kamal, ONLINE CRIME REPORTING SYSTEM PROJECT. (August 10, 2022). Available at
SSRN: https://ssrn.com/abstract=4831015 or http://dx.doi.org/10.2139/ssrn.4831015
Acharya, Kamal, Burber ordering system project report. (October 10, 2022). Available at
SSRN: https://ssrn.com/abstract=4832704 or http://dx.doi.org/10.2139/ssrn.4832704
81 | P a g e
Acharya, Kamal, Teachers Record Management System Project Report (December 10, 2023). Available at
SSRN: https://ssrn.com/abstract=4833821 or http://dx.doi.org/10.2139/ssrn.4833821
Acharya, Kamal, Dairy Management System Project Report (December 20, 2020). Available at
SSRN: https://ssrn.com/abstract=4835231 or http://dx.doi.org/10.2139/ssrn.4835231
Acharya, Kamal, Electrical Shop Management System Project (December 10, 2019). Available at
SSRN: https://ssrn.com/abstract=4835238 or http://dx.doi.org/10.2139/ssrn.4835238
Acharya, Kamal, Online book store management system project report. (Febuary 10, 2020). Available at
SSRN: https://ssrn.com/abstract=4835277 or http://dx.doi.org/10.2139/ssrn.4835277
Acharya, Kamal, Paint shop management system project report. (January 10, 2019). Available at
SSRN: https://ssrn.com/abstract=4835441 or http://dx.doi.org/10.2139/ssrn.4835441
Acharya, Kamal, Supermarket billing system project report. (August 10, 2021). Available at
SSRN: https://ssrn.com/abstract=4835474 or http://dx.doi.org/10.2139/ssrn.4835474
Acharya, Kamal, Online texi booking system project report. (March 10, 2022). Available at
SSRN: https://ssrn.com/abstract=4837729 or http://dx.doi.org/10.2139/ssrn.4837729
Acharya, Kamal, Online car servicing system project report. (March 10, 2023). Available at
SSRN: https://ssrn.com/abstract=4837832 or http://dx.doi.org/10.2139/ssrn.4837832
Acharya, Kamal, School management system project report. (July 10, 2021). Available at
SSRN: https://ssrn.com/abstract=4837837 or http://dx.doi.org/10.2139/ssrn.4837837
Acharya, Kamal, Furniture Showroom Management System Project Report (March 21, 2021). Available at
SSRN: https://ssrn.com/abstract=4839422 or http://dx.doi.org/10.2139/ssrn.4839422
Acharya, Kamal, Online Vehicle Rental System Project Report (March 21, 2019). Available at
SSRN: https://ssrn.com/abstract=4839429 or http://dx.doi.org/10.2139/ssrn.4839429

Online resume builder management system project report.pdf

  • 1.
    1 | Pa g e AN INTERNSHIP REPORT ON ONLINE RESUME BUILDER MANAGEMENT SYSTEM PROJECT BY KAMAL ACHARYA (Tribhuvan University) Date: 2021/04/25
  • 2.
    2 | Pa g e Table of contents Sr. No. Topic Page. No. 1 Introduction 1.1 Organizational profile (Write in short) 1.2 Introduction to project 2 System study and analysis 2.1 Problem definition 2.2 Feasibility 2.3 System analysis 2.4 Current system 2.5 Proposed system 3 System development 3.1 Gantt chart 3.2 Event table 3.3 Use Case diagram 3.4 Sequence diagram / Collaboration diagram 3.5 Activity diagram 3.6 Class Diagram 3.7 State chart diagram 3.8 Component diagram 3.9 Deployment diagram 3.10 Menu tree 4 Program list 5 Table list 6 Report list 7 System testing and conclusion 8 Data entry form 9 Coding conventions 10 Source code 11 Screen layout with test data and test results 12 Report layouts
  • 3.
    3 | Pa g e 13 References/ bibliography/websites used Annexure I Brief background of the organization where the student has developed the project Ii Data dictionary This should give a catalogue of the data elements used in the system/sub system Data name, aliases if any, length (size), type numeric, alpha, binary etc. Iii List of abbreviations, figures, tables Iv References: bibliography, websites used V Soft copy of the project on CD
  • 4.
    4 | Pa g e PREFACE This project aims at the Introduction to app Service Management. This software is designed keeping in mind the user’s efficiency & ease of handling and maintenance , as and secured system over centralized data handling and providing with the features to get the complete study and control over the business. The report depicts the basics logic used for software development long with the Activity diagrams so that logics may be apprehended without difficulty. For detailed information, screen layouts, provided along with this report can be viewed. Although this report is prepared with considering the results required these may be across since the project is subjected to future enhancements as per the need of organizations
  • 5.
    5 | Pa g e ACKNOWLEDGEMENT We are highly obliged to express our deep gratitude towards those who have provided a helping hand to us throughout the development of the project. We would like to express our gratitude who was constantly encouraging to us, our project work and guiding us through the phases. We would also like to express our gratitude to our professors, who helped us not only in making our project a great success but also helped us in making the entire documentation for the same. Last but not the least we would like to express our profound gratitude to the other staff members & friends of the Computer Department without whom this project would have been the idle dream.
  • 6.
    6 | Pa g e Proposed System  The proposed system is fully computerized.  The information of each User will be stored in database, which will retrieve the information when desired.  User can choose resume template for three category Basic, Professional and Advance.  Facility for taking print outs will be available of every Resume of user.  The access to this proposed system will be secured that is it would have access only by the password.  The system will not allow an important field tobe left blank and will direct the user to move forward.  In the proposed system there will be some visual contents of the methods or procedure to be well understood to the user.  The proposed system will also have the space for making any change and also choose different resume layout.  The proposed system also stores information about new user can be accessed at any time to generate resume.  More templates can be added in future and further enhancement is possible.
  • 7.
    7 | Pa g e Advantages of the Proposed System  The proposed system is well-defined sequence of certain steps to be followed that makes it easy to handle.  The system is user friendly as there is maximum interaction with the user.  Using this system the valuable time is saved to a great extent.  Since the current system was prone to human error the proposed one is fully checked by the computer itself.  This system is totally secured.  Updating or deleting of data is easy.  A help document present to help the user to exercise the system smooth and correctly.  Certain fields are automatically generated.  A unique id will help the user to retrieve the information of the desired.  Multiple copies can be of the Transection and company report can be generated by facility of printouts.  No constraint of Resume / changed template layout.
  • 8.
    8 | Pa g e SYSTEM ANALYSIS AND DESIGN
  • 9.
    9 | Pa g e ANALYSIS 1) ANALYSIS CONCEPT:  Requirement gathering: -Taken a look on Existing Documents  Selected model:  For proposed system I Have used WATERFALL MODEL  It provides systematic, sequential approach to software development in that it starts from the system level and move forward to analysis, designing, coding, testing and support. Advantages of selected model
  • 10.
    10 | Pa g e SYSTEM PLANNING WATER FALL MODEL The Waterfall Model also called as “Linear Sequential Model” which suggests a systematic, sequential approach to software development that begins at system level and progress to the application level. This model consist of the following stages:  Problem Definition: This activity requires a precise definition of the problem in user terms. It not only helps the developers but also the user to understand the problem better.  Analysis: Requirement Design Implementation Verification Maintenance
  • 11.
    11 | Pa g e It focuses on the nature of the program to be built. The software engineer has to understand domain and all possible information about the system and requirement. These requirements are documented and reviewed with the customer before the actual design begins.  Design: It is a multi step process and focusses on building the plan for program, like data structures, software architecture, interface, representation, and algorithm. The design process translates requirements into representation into software that can be accessed for quality before coding begins. Design is also documented and becomes a part of software configuration.  Coding: The design has to be translated into machine readable code if the design has been properly defined, code generation phase relatively mechanical.  Testing: On completion of coding different levels of testing are performed. Each module is tested differently for logical errors, then the system is integrated and the entire software as an application is tested for logical errors.  Maintenance: A software will undergo changes as time passes. This changes are made due to the requirements of the customers or adaptation to new systems (change in hardware, change in operaating system) or due to the bugs in the software.
  • 12.
    12 | Pa g e Feasibility Study  Operational Feasibility  We did planning by taking the information of the present working system in the market and try for some crucial enhancement.  We also provided the format of the data stored that will help us in developing the project.  The system will have a positive impact on organisation image as well as the users by giving them independence from certain responsibilities.  The User will benefit maximum from this system by having proper Resume Layout.  Technical Feasibility  Any individual qualified non- technical staff can operate the system after giving them the proper training.  The proposed system meets all specifications given by the User survey, Resume Layout.  Maintenance or up gradation of system will be performed in future.  Economic Feasibility  Since the proposed system is free of cost no need for any user have any economic function.
  • 13.
    13 | Pa g e Sr.No. EVENT TRIGGER SOURCE ACTIVITY RESPONSE DESTINATIONS 1 Adding new Registration Request to add a User User Add new user User Registration confirmed System 2 Login system Checking user info/Details User/Admin Request for login Detailed confirmation Admin 3 Adding new User record Adding new User record User Add new User details User details confirmed Database 4 Searching for Template details Get template info User User search for a Template Template info Admin 5 Modify or delete User details Update user details Admin Modify or delete user details Updation of record confirmed Admin 6 Request for Resume Preview details Admin request for staff details Admin Request for staff details Staff salary Admin 7 Request for Print user request for Resume Print User Request for Resume Print Printing confirmation User 8 Request for User details Admin request for User details admin Request for User details User info selected Admin
  • 14.
    14 | Pa g e Requirement Analysis Software requirements: Microsoft Visual Studio 2010 Ultimate MY SQL Server 2008 XAMPP Hardware requirements: ● Processor : Intel 2.2 GHz Processor Pentium 3 ● Memory : 2GB (RAM) ● Hard disk : 160GB ● Mouse : Standard Serial Mouse ● Key Board : 108 Windows Keyboard ● Monitor : AT & T 21” INCH
  • 15.
    15 | Pa g e SYSTEM DESIGN
  • 16.
    16 | Pa g e GANTT CHART Gantt charts make it easy to visualize project management timelines by transforming task names, start dates, durations and end dates into cascading horizontal bar charts. 0 2 4 6 8 10 12 CREATE LOGIN HOME CREATE ADMIN HOME CREATE REGISTRATION HOME CREATE/ADD ADVANCED RESUME OPTION CREATE/ADD PROFFESIONAL RESUME… CREATE/ADD BASIC RESUME OPTION CREATE ADMIN SEARCH CREATE/DELETE FUNCTION OF ADMIN NOV DEC JAN FEB MAR
  • 17.
    17 | Pa g e USE CASE DIAGRAM * A use case diagram in the Unified Modelling Language (UML) is a type of behavioural diagram defined by and created from a Use-case analysis. Its purpose is to present a graphical overview of the functionality provided by a system in terms of actors, their goals (represented as use cases), and any dependencies between those use cases. * The main purpose of a use case diagram is to show what system functions are performed for which actor. Roles of the actors in the system can be depicted. Basic Use Case Diagram Symbols and Notations: System Draw your system's boundaries using a rectangle that contains use cases. Place actors outside the system's boundaries. Use Case Draw use cases using ovals. Label with ovals with verbs that represent the system's functions. Actors Actors are the users of a system. When one system is the actor of another system, label the actor system with the actor stereotype.
  • 18.
    18 | Pa g e Relationships Illustrate relationships between an actor and a use case with a simple line. For relationships among use cases, use arrows labeled either "uses" or "extends." A "uses" relationship indicates that one use case is needed by another in order to perform a task. An "extends" relationship indicates alternative options under a certain use case.
  • 19.
    19 | Pa g e Use Case Diagram ADMIN USERS LOGIN INTO THE SYSTEM ENTER NEW USER DETAILS REQUEST FOR USER DETAILS REQUEST FOR PREVIEW DETAILS ADDING TEMPLATE STAFF MODIFY OR DELETE USER DETAILS DELETE USER FROM SYSTEM PRINTING RESUME LAYOUT SEARCHING FOR USER DETAILS
  • 20.
    20 | Pa g e ER DIAGRAM An entity is a real-world item or concept that exists on its own. The set of all possible values for an entity is the entity type. eg. ER diagram notation for entity student An attribute of an entity is a particular property that describes the entity. The set of all possible values of an attribute is the attribute domain. eg . ER diagram notation for an attribute domain (StudentGrade) of an entity type (student) LOGIN TEMPLATE ADMIN USER INFO USER RESUME INFO DELETE SEARCH REGISTER
  • 21.
    21 | Pa g e Class Diagram In software engineering, a class diagram in the Unified Modelling Language (UML) is a type of static structure diagram that describes the structure of a system by showing the system's classes, their attributes, and the relationships between the classes. The class diagram is the main building block in object oriented modelling. It is used both for general conceptual modelling of the systematics of the application, and for detailed modelling translating the models into programming code. The classes in a class diagram represent both the main objects and or interactions in the application and the objects to be programmed. In the class diagram these classes are represented with boxes which contain three parts:  The upper part holds the name of the class  The middle part contains the attributes of the class  The bottom part gives the methods or operations the class can take or undertake ID:string Password: string LOGIN PRINT REGISTER project:varchar details:varchar Date:date get Records ( ) update ( ) TEMPLATE sno:varchar sname:string USER name:varchar address:varcahar contact:string date:datetime add ( )
  • 22.
    22 | Pa g e Object Diagram Object diagrams are also closely linked to class diagrams. Just as an object is an instance of a class, an object diagram could be viewed as an instance of a class diagram. Object diagrams describe the static structure of a system at a particular time and they are used to test the accuracy of class diagrams. Basic Object Diagram Symbols and Notations: Object names Each object is represented as a rectangle, which contains the name of the object and its class underlined and separated by a colon. ID:abc Password: User123#$ LOGIN PRINT REGISTER project:c: Marketing details:idfgdhgdfg, ABBDAS Date:12—6-2016 get Records ( ) update ( ) TEMPLATE sno:uid sname:tempate USER name:abc address:sm road,abc contact:9688656565 date:12-5-2016 add ( )
  • 23.
    23 | Pa g e Activity Diagram An activity diagram illustrates the dynamic nature of a system by modeling the flow of control from activity to activity. An activity represents an operation on some class in the system that results in a change in the state of the system. Typically, activity diagrams are used to model workflow or business processes and internal operation. Because an activity diagram is a special kind of statechart diagram, it uses some of the same modeling conventions. Basic Activity Diagram Symbols and Notations: Action states Action states represent the noninterruptible actions of objects. You can draw an action state in SmartDraw using a rectangle with rounded corners. Action Flow Action flow arrows illustrate the relationships among action states.
  • 24.
    24 | Pa g e Object Flow Object flow refers to the creation and modification of objects by activities. An object flow arrow from an action to an object means that the action creates or influences the object. An object flow arrow from an object to an action indicates that the action state uses the object. Initial State A filled circle followed by an arrow represents the initial action state. Final State An arrow pointing to a filled circle nested inside another circle represents the final action state.
  • 25.
    25 | Pa g e Branching A diamond represents a decision with alternate paths. The outgoing alternates should be labeled with a condition or guard expression. You can also label one of the paths "else." Synchronization A synchronization bar helps illustrate parallel transitions. Synchronization is also called forking and joining.
  • 26.
    26 | Pa g e Swimlanes Swimlanes group related activities into one column. Activity Diagram for Login: OPERAT Enter Username & Valid User Invalid User
  • 27.
    27 | Pa g e Activity Diagram for Register Details: Activity Diagram for Employee Details: View Detail OPERAT Enter user Details Update Detail Delete Detail View Template OPERAT Choose Details Update Template Enter Details
  • 28.
    28 | Pa g e Activity Diagram for Product Details: View user Details OPERAT Search user Details Update user Details Delete user Details
  • 29.
    29 | Pa g e Activity Diagram for Customer Detail: Sequence Diagram Sequence diagrams describe interactions among classes in terms of an exchange of messages over time. Basic Sequence Diagram Symbols and Notations: Class roles Class roles describe the way an object will behave in context. Use the UML object symbol to illustrate class roles, but don't list object attributes. View Customer OPERAT Enter Customer Update Customer Delete Customer
  • 30.
    30 | Pa g e Activation Activation boxes represent the time an object needs to complete a task. Messages Messages are arrows that represent communication between objects. Use half-arrowed lines to represent asynchronous messages. Asynchronous messages are sent from an object that will not wait for a response from the receiver before continuing its tasks. Various message types for Sequence and Collaboration diagrams
  • 31.
    31 | Pa g e Lifelines Lifelines are vertical dashed lines that indicate the object's presence over time. Destroying Objects Objects can be terminated early using an arrow labeled "<< destroy >>" that points to an X.
  • 32.
    32 | Pa g e Loops A repetition or loop within a sequence diagram is depicted as a rectangle. Place the condition for exiting the loop at the bottom left corner in square brackets [ ].
  • 33.
    33 | Pa g e COMPONENT DIAGRAM • It is used to model physical aspect of Object oriented System • It shows organization and interrelationship Between set of components • The different reusable parts of system are represented in component diagram • Collecting various executable release ,libraries files ,tables we build Component Diagram NODES IN COMPONENT DIAGRAM • Nodes are the important building block in modeling the physical aspects of a system. • A node is a physical element that exists at runtime & represents a computational resource, generally having at least some memory & processing capability. • A node typically represents a processor or a device on which components may be deployed. • The components you develop as a part of s/w system must be deployed on some set of h/w in order to execute DIFFERENCE BETWEEN COMPONENTS & NODES • Components are things that participate in execution of a system; nodes are things that execute components. • Components represent physical packaging of logical elements; nodes represent the physical deployment of components
  • 34.
    34 | Pa g e • COMPONENET DIAGRAM • It consist of • Component : Physical And Replaceable part of system that conform to and provide the realization of set of interfaces • Class/Interface/object Database • Relationship Main program Sub program KERNEL.DLL
  • 35.
    35 | Pa g e Component Diagram A component diagram describes the organization of the physical components in a system. Basic Component Diagram Symbols and Notations: Component A component is a physical building block of the system. It is represented as a rectangle with tabs. Interface An interface describes a group of operations used or created by components. Dependencies Draw dependencies among components using dashed arrows.
  • 36.
    36 | Pa g e COMPONENT DIAGRAM FOR STORE ` Register RESUME Detail Template LOGIN LOGIN SEARCH
  • 37.
    37 | Pa g e MENU TREE MENU TREE Template Basic Advanced Professional About Us Why us Contact Basic info Skill info Work Experience Choose Template
  • 38.
    38 | Pa g e Deployment Diagram Deployment diagrams depict the physical resources in a system including nodes, components, and connections. Basic Deployment Diagram Symbols and Notations: Component A node is a physical resource that executes code components. Association Association refers to a physical connection between nodes, such as Ethernet. Components and Nodes Place components inside the node that deploys them.
  • 39.
    39 | Pa g e Printer Users Template Info Resume Server User
  • 40.
    40 | Pa g e List of tables with attributes and Constraints:
  • 41.
    41 | Pa g e
  • 42.
    42 | Pa g e
  • 43.
    43 | Pa g e Naming Conventions Control Name Naming Convention Type Of Control label lbl Output Control Textbox txt Input Control Combobox cmb Input Control ListBox lst Input Control Datetimepicker dtm Input Control Button btn Input Control Datagridview dgv Output Control Numericupdown nud Input Control Radiobutton rdb Input Control CheckBox chb Input Control GroupBox gpb Ouput Control ProgressBar Pgb Ouput Control Timer tm Ouput Control CrystalReportViewer cryst Output Control
  • 44.
    44 | Pa g e Home Page
  • 45.
    45 | Pa g e Login Page
  • 46.
    46 | Pa g e Register
  • 47.
    47 | Pa g e User Homepage ––––––
  • 48.
    48 | Pa g e Basic Info
  • 49.
    49 | Pa g e Skill Page
  • 50.
    50 | Pa g e Education Page
  • 51.
    51 | Pa g e Resume Print
  • 52.
    52 | Pa g e Admin Home Page
  • 53.
    53 | Pa g e Source Code
  • 54.
    54 | Pa g e Default.aspx <%@ Page Title="" Language="VB" MasterPageFile="~/MasterPage.master" AutoEventWireup="false" CodeFile="Default.aspx.vb" Inherits="_Default" %> <asp:Content ID="Content1" ContentPlaceHolderID="ContentPlaceHolder1" Runat="Server"> <div class="welcomeContainer"> <div class="welCome"> <h1><span class="wel">Wel</span>come to Resume Builder</h1> <div class="welText"> Lorem ipsum dolor sit amet, consectetuer adipiscing elit. Duis cursus tortor. Nunc consectetuer diam ac odio. Pellentes que vel mauris sit amet urna malesuada ornare. Curabitur venenatis est eget arcu. Donec vestibulum. Proin rutrum. Morbi commodo fringilla orci. Ut vel tortor. In ut velit. Vivamus hendrerit aliquam quam. Curabitur placerat eros vitae libero. Fusce sagittis commodo purus. Cras orci. Quisque at justo. Quisque ullamcorper feugiat ligula. Quisque vulputate.<br /> <br /> Nunc viverra. Aliquam suscipit egestas turpis. Aenean mollis est. Sed feugiat, nulla sit amet dictum aliquam, massa leo elementum risus, sed gravida felis erat ut libero. Integer sem nisi, adipiscing non, sagittis eget, hendrerit non, nisi. </div> <div class="clear"></div> </div> <div class="welPic"> </div> <div class="clear"></div> </div> <div class="clear"></div> <div class="productContainer2"> <div class="proBox1"> <h3>Type<span class="wel"> of </span>PRODUCTS</h3> </div> <div class="productzone"> <div class="bordertop"></div> <div class="icoline1"> <img src="images/blackbullet1.jpg" alt="" width="25" height="315" /> </div> <div class="productcolumn"> <div class="productheading"><img src="images/h1.jpg" alt="" /></div> <div class="productimage"> <img src="images/pic1.jpg" alt="" width="197" height="158" /> <div class="proLinks1"><a href="#"></a></div> </div> </div> <div class="icoline1"> <img src="images/blackbullet2.jpg" alt="" width="25" height="315" /> </div> <div class="productcolumn"> <div class="productheading"><img src="images/h2.jpg" alt="" /></div> <div class="productimage"><img src="images/propic2.jpg" alt="" width="209" height="157" /> <div class="proLinks2"><a href="#"></a></div> </div> </div> <div class="icoline1"> <img src="images/blackbullet3.jpg" alt="" width="25" height="315" /> </div>
  • 55.
    55 | Pa g e <div class="productcolumn2"> <div class="productheading"><img src="images/h3.jpg" alt="" /></div> <div class="productimage"><img src="images/propic3.jpg" alt="" width="209" height="157" /> <div class="proLinks3"><a href="#"></a></div> </div> </div> <div class="icoline1"> <img src="images/blackbullet4.jpg" alt="" width="25" height="315" /> </div> <div class="clear"></div> </div> <div class="clear"></div> </div> </asp:Content> using System; using System.Collections.Generic; using System.Linq; using System.Web; using System.Web.UI; using System.Web.UI.WebControls; public partial class _Default : System.Web.UI.Page { protected void Page_Load(object sender, EventArgs e) { } }
  • 56.
    56 | Pa g e Login.aspx <%@ Page Title="" Language="C#" MasterPageFile="~/MasterPage.master" AutoEventWireup="true" CodeFile="Login.aspx.cs" Inherits="Login" %> <asp:Content ID="Content1" ContentPlaceHolderID="ContentPlaceHolder1" Runat="Server"> <center> <img src="images/login_banner.jpg" width="100%" /> <br /> <br /> Email ID: <asp:TextBox ID="TextBox1" runat="server" placeholder="Email" ></asp:TextBox> <br /> <br /> Password: <asp:TextBox ID="TextBox2" runat="server" TextMode="Password" placeholder="Password" ></asp:TextBox> <br /> <asp:Label ID="Label3" runat="server" ForeColor="Red" Text=""></asp:Label> <asp:RequiredFieldValidator ID="RequiredFieldValidator1" runat="server" ControlToValidate="TextBox1" ErrorMessage="*"></asp:RequiredFieldValidator> <asp:RequiredFieldValidator ID="RequiredFieldValidator2" runat="server" ControlToValidate="TextBox2" ErrorMessage="*"></asp:RequiredFieldValidator> <br /> <asp:Button ID="Button1" runat="server" class="button special" Text="Login" OnClick="Button1_Click" /> </center> <br /> <br /> </asp:Content> using System; using System.Collections.Generic; using System.Linq; using System.Web; using System.Web.UI; using System.Web.UI.WebControls; using System.Data; using System.Data.SqlClient; using System.Configuration; using System.IO; public partial class Login : System.Web.UI.Page { SqlConnection con = new SqlConnection(ConfigurationManager.ConnectionStrings["cp"].ConnectionString); protected void Page_Load(object sender, EventArgs e) { } protected void Button1_Click(object sender, EventArgs e) { if (TextBox1.Text == "admin" && TextBox2.Text == "admin") { Response.Redirect("Adjob.aspx?id="+ TextBox1.Text);
  • 57.
    57 | Pa g e } SqlCommand kl = new SqlCommand("select mid,name from Register where email='" + TextBox1.Text + "' and password='" + TextBox2.Text + "'", con); con.Open(); SqlDataReader dr = kl.ExecuteReader(); if (dr.Read()) { string mid = dr[0].ToString(); string nammm = dr[1].ToString(); con.Close(); HttpCookie aCookie = new HttpCookie("mid"); aCookie.Value = mid; aCookie.Expires = DateTime.Now.AddDays(1); Response.Cookies.Add(aCookie); HttpCookie aCookiee = new HttpCookie("cname"); aCookiee.Value = nammm; aCookiee.Expires = DateTime.Now.AddDays(1); Response.Cookies.Add(aCookiee); Response.Redirect("UserHome.aspx?id=" + TextBox1.Text + ""); } else { Label3.Text = "Invalide Userid or Password"; } try { } catch { Label3.Text = "Entered USERID is not formated"; } }
  • 58.
    58 | Pa g e Register.aspx <%@ Page Title="" Language="C#" MasterPageFile="~/MasterPage.master" AutoEventWireup="true" CodeFile="Register.aspx.cs" Inherits="Register" %> <asp:Content ID="Content1" ContentPlaceHolderID="ContentPlaceHolder1" Runat="Server"> <center> <img src="images/4600955_orig.png" width="100%" /> <br /> <br /> &nbsp;&nbsp;&nbsp;&nbsp; Name: <asp:TextBox ID="TextBox1" runat="server" placeholder="Name" ></asp:TextBox> <br /> <br /> &nbsp;&nbsp;&nbsp;&nbsp;&nbsp;&nbsp; Email: <asp:TextBox ID="TextBox2" runat="server" placeholder="Email" ></asp:TextBox> <br /> <br /> &nbsp;&nbsp;&nbsp;&nbsp;&nbsp;&nbsp; Contact: <asp:TextBox ID="TextBox5" runat="server" placeholder="Email" ></asp:TextBox> &nbsp;&nbsp;&nbsp;&nbsp; <br /> <br /> Password: <asp:TextBox ID="TextBox3" runat="server" TextMode="Password" placeholder="Password" ></asp:TextBox> <br /> <br /> Confirm Password <asp:TextBox ID="TextBox4" runat="server" TextMode="Password" placeholder="Confirm Password" ></asp:TextBox> &nbsp;&nbsp;&nbsp;&nbsp;&nbsp;&nbsp;&nbsp;&nbsp;&nbsp;&nbsp;&nbsp;&nbsp;&nbsp;&nbsp;<br /> <br /> <asp:RequiredFieldValidator ID="RequiredFieldValidator1" runat="server" ControlToValidate="TextBox1" ErrorMessage="*"></asp:RequiredFieldValidator> <asp:RequiredFieldValidator ID="RequiredFieldValidator2" runat="server" ControlToValidate="TextBox2" ErrorMessage="*"></asp:RequiredFieldValidator> <asp:RequiredFieldValidator ID="RequiredFieldValidator3" runat="server" ControlToValidate="TextBox3" ErrorMessage="*"></asp:RequiredFieldValidator> <asp:CompareValidator ID="CompareValidator1" runat="server" ControlToValidate="TextBox4" ControlToCompare="TextBox3" ErrorMessage="Password Mismatch"></asp:CompareValidator>
  • 59.
    59 | Pa g e <br /> <br /> <asp:Button ID="Button1" runat="server" class="button special" Text="Register" OnClick="Button1_Click" /> <br /> <br /> </center> </asp:Content> using System; using System.Collections.Generic; using System.Linq; using System.Web; using System.Web.UI; using System.Web.UI.WebControls; using System.Data; using System.Data.SqlClient; using System.Configuration; using System.IO; public partial class Register : System.Web.UI.Page { SqlConnection con = new SqlConnection(ConfigurationManager.ConnectionStrings["cp"].ConnectionString); protected void Page_Load(object sender, EventArgs e) { } protected void Button1_Click(object sender, EventArgs e) { SqlDataAdapter ad=new SqlDataAdapter("select max(mid) from Register",con); DataSet ds= new DataSet(); int id=0; try { ad.Fill(ds,"Register"); id =Int32.Parse(ds.Tables[0].Rows[0][0].ToString())+1; } catch { id = 1000; } SqlCommand cmd1 = new SqlCommand("insert into Register values(@a,@b,@c,@d,@e,@f,@g,@cc,@h)", con); cmd1.Parameters.AddWithValue("@a", id); cmd1.Parameters.AddWithValue("@b", TextBox1.Text); cmd1.Parameters.AddWithValue("@c", TextBox2.Text); cmd1.Parameters.AddWithValue("@d", TextBox3.Text); cmd1.Parameters.AddWithValue("@e", TextBox5.Text); cmd1.Parameters.AddWithValue("@f", "0"); cmd1.Parameters.AddWithValue("@g", "0");
  • 60.
    60 | Pa g e cmd1.Parameters.AddWithValue("@cc", "0"); cmd1.Parameters.AddWithValue("@h", ""); con.Open(); cmd1.ExecuteNonQuery(); con.Close(); TextBox1.Text = ""; TextBox2.Text = ""; TextBox3.Text = ""; TextBox5.Text = ""; Response.Write(@"<script language='javascript'>alert('Registration is Successfull.');</script>"); //SWITCHOFFSET(SYSDATETIMEOFFSET(), '+05:30') } }
  • 61.
    61 | Pa g e UserHome.aspx <%@ Page Title="" Language="C#" MasterPageFile="~/UserPanel.master" AutoEventWireup="true" CodeFile="UserHome.aspx.cs" Inherits="UserHome" %> <asp:Content ID="Content1" ContentPlaceHolderID="ContentPlaceHolder1" Runat="Server"> <div class="productContainer2"> <div class="proBox1"> <h3>Select <span class="wel"> the </span>Template</h3> </div> <div class="productzone"> <div class="bordertop"></div> <div class="icoline1"> <img src="images/blackbullet1.jpg" alt="" width="25" height="315" /> </div> <div class="productcolumn"> <div class="productheading"><img src="images/h1.jpg" alt="" /></div> <div class="productimage"> <img src="images/pic1.jpg" alt="" width="197" height="158" /> <center><asp:Button ID="Button1" runat="server" Text="Start" Font-Bold="True" Font-Size="Larger" Height="34px" Width="126px" /></center> <div class="proLinks1"><a href="#"></a></div> </div> </div> <div class="icoline1"> <img src="images/blackbullet2.jpg" alt="" width="25" height="315" /> </div> <div class="productcolumn"> <div class="productheading"><img src="images/h2.jpg" alt="" /></div> <div class="productimage"><img src="images/propic2.jpg" alt="" width="209" height="157" /> <center><asp:Button ID="Button2" runat="server" Text="Start" Font- Bold="True" Font-Size="Larger" Height="34px" Width="126px" /></center> <div class="proLinks2"><a href="#"></a></div> </div> </div> <div class="icoline1"> <img src="images/blackbullet3.jpg" alt="" width="25" height="315" /> </div> <div class="productcolumn2"> <div class="productheading"><img src="images/h3.jpg" alt="" /></div> <div class="productimage"><img src="images/propic3.jpg" alt="" width="209" height="157" /> <center><asp:Button ID="Button3" runat="server" Text="Start" Font- Bold="True" Font-Size="Larger" Height="34px" Width="126px" /></center> <div class="proLinks3"><a href="#"></a></div> </div> </div> <div class="icoline1"> <img src="images/blackbullet4.jpg" alt="" width="25" height="315" /> </div> <div class="clear"></div> </div>
  • 62.
    62 | Pa g e <div class="clear"></div> </div> </asp:Content> using System; using System.Collections.Generic; using System.Linq; using System.Web; using System.Web.UI; using System.Web.UI.WebControls; using System.Data; using System.Data.SqlClient; using System.Configuration; using System.IO; public partial class UserHome : System.Web.UI.Page { SqlConnection con = new SqlConnection(ConfigurationManager.ConnectionStrings["cp"].ConnectionString); protected void Page_Load(object sender, EventArgs e) { } }
  • 63.
    63 | Pa g e Basic.aspx <%@ Page Title="" Language="C#" MasterPageFile="~/UserPanel.master" AutoEventWireup="true" CodeFile="Basic.aspx.cs" Inherits="Basic" %> <asp:Content ID="Content1" ContentPlaceHolderID="ContentPlaceHolder1" Runat="Server"> <div style="padding:15px"> Registration No: <asp:Label ID="Label2" runat="server" Text="Id"></asp:Label> <br /> <br /> Name:&nbsp; <br /> <asp:Label ID="Label1" runat="server" Font-Bold="True" Text="Full Name"></asp:Label> <br /> <br /> DOB : <br /> <asp:TextBox ID="TextBox1" runat="server"></asp:TextBox> <br /> <br /> Address : <br /> <asp:TextBox ID="TextBox2" runat="server" Height="82px" TextMode="MultiLine" Width="440px"></asp:TextBox> <br /> <br /> Career Objective : <br /> <asp:TextBox ID="TextBox3" runat="server" Height="140px" TextMode="MultiLine" Width="662px"></asp:TextBox> <br /> <br /> Achivement : <br /> <asp:TextBox ID="TextBox4" runat="server" Height="63px" TextMode="MultiLine" Width="658px"></asp:TextBox> <br /> <br /> Interest & Hobbies : <br /> <asp:TextBox ID="TextBox5" runat="server" Width="653px"></asp:TextBox> <br /> <br /> Language : <asp:CheckBoxList ID="CheckBoxList1" runat="server" RepeatDirection="Horizontal" Width="313px"> <asp:ListItem>Hindi</asp:ListItem> <asp:ListItem>English</asp:ListItem> <asp:ListItem>Marathi</asp:ListItem> </asp:CheckBoxList> <br />;&nbsp;&nbsp;&nbsp;&nbsp;&nbsp;&nbsp;&nbsp;&nbsp;&nbsp;&nbsp;&nbsp;
  • 64.
    64 | Pa g e <asp:Button ID="Button1" runat="server" Font-Bold="True" Height="30px" Text="Submit &amp; Continue" Width="196px" /> <br /> </div> </asp:Content> using System; using System.Collections.Generic; using System.Linq; using System.Web; using System.Web.UI; using System.Web.UI.WebControls; using System.Data; using System.Data.SqlClient; using System.Configuration; using System.IO; public partial class Basic : System.Web.UI.Page { SqlConnection con = new SqlConnection(ConfigurationManager.ConnectionStrings["cp"].ConnectionString); protected void Page_Load(object sender, EventArgs e) { try { HttpCookie cnnn = new HttpCookie("cname"); cnnn = Request.Cookies["cname"]; HttpCookie mid = new HttpCookie("mid"); mid = Request.Cookies["mid"]; Label2.Text = mid.Value; Label1.Text = cnnn.Value; } catch { Response.Redirect("Login.aspx"); } if (Page.IsPostBack == false) { try { HttpCookie mid = new HttpCookie("mid"); mid = Request.Cookies["mid"]; SqlCommand kl = new SqlCommand("select * from basic where mid='" + mid.Value + "'", con); con.Open(); SqlDataReader dr = kl.ExecuteReader(); if (dr.Read()) { TextBox1.Text = dr[1].ToString();
  • 65.
    65 | Pa g e TextBox2.Text = dr[2].ToString(); TextBox3.Text = dr[3].ToString(); TextBox4.Text = dr[4].ToString(); TextBox5.Text = dr[5].ToString(); dr.Close(); } } catch { } } con.Close(); } protected void Button1_Click(object sender, EventArgs e) { HttpCookie mid = new HttpCookie("mid"); mid = Request.Cookies["mid"]; SqlCommand kl = new SqlCommand("select * from basic where mid='" + mid.Value + "'", con); con.Open(); SqlDataReader dr = kl.ExecuteReader(); if (dr.Read()) { dr.Close(); SqlCommand cmd1 = new SqlCommand("Update basic set [dob]=@a,[Address]=@b ,[objective]=@c ,[achive]=@d,[interest]=@e,[language]=@f where mid='" + mid.Value + "'", con); cmd1.Parameters.AddWithValue("@a", TextBox1.Text); cmd1.Parameters.AddWithValue("@b", TextBox2.Text); cmd1.Parameters.AddWithValue("@c", TextBox3.Text); cmd1.Parameters.AddWithValue("@d", TextBox4.Text); cmd1.Parameters.AddWithValue("@e", TextBox5.Text); string language = ""; if (CheckBox1.Checked == true) { language = CheckBox1.Text; } if (CheckBox2.Checked == true) { language = language + ", " + CheckBox2.Text; } if (CheckBox3.Checked == true)
  • 66.
    66 | Pa g e { language = language + ", " + CheckBox3.Text; } cmd1.Parameters.AddWithValue("@f", language); cmd1.ExecuteNonQuery(); TextBox1.Text = ""; TextBox2.Text = ""; TextBox3.Text = ""; TextBox5.Text = ""; Response.Redirect("Education.aspx"); } else { dr.Close(); SqlCommand cmd1 = new SqlCommand("insert into basic values(@a,@b,@c,@d,@e,@f,@g)", con); cmd1.Parameters.AddWithValue("@a", mid.Value); cmd1.Parameters.AddWithValue("@b", TextBox1.Text); cmd1.Parameters.AddWithValue("@c", TextBox2.Text); cmd1.Parameters.AddWithValue("@d", TextBox3.Text); cmd1.Parameters.AddWithValue("@e", TextBox4.Text); cmd1.Parameters.AddWithValue("@f", TextBox5.Text); string language = ""; if (CheckBox1.Checked == true) { language = CheckBox1.Text; } if (CheckBox2.Checked == true) { language = language + ", " + CheckBox2.Text; } if (CheckBox3.Checked == true) { language = language + ", " + CheckBox3.Text; } cmd1.Parameters.AddWithValue("@g", language); cmd1.ExecuteNonQuery(); TextBox1.Text = ""; TextBox2.Text = ""; TextBox3.Text = ""; TextBox5.Text = ""; Response.Redirect("Education.aspx"); } con.Close(); } }
  • 67.
    67 | Pa g e Skill.aspx <%@ Page Title="" Language="C#" MasterPageFile="~/UserPanel.master" AutoEventWireup="true" CodeFile="Skill.aspx.cs" Inherits="Skill" %> <asp:Content ID="Content1" ContentPlaceHolderID="ContentPlaceHolder1" Runat="Server"> <div style="padding:15px"> Registration No: <asp:Label ID="Label2" runat="server" Text="Id"></asp:Label> <br /> <br /> Name:&nbsp; <br /> <asp:Label ID="Label1" runat="server" Font-Bold="True" Text="Full Name"></asp:Label> <br /> <br /> Project : <br /> <asp:TextBox ID="TextBox1" runat="server" Width="697px"></asp:TextBox> <br /> <br /> Description : <br /> <asp:TextBox ID="TextBox2" runat="server" Height="87px" TextMode="MultiLine" Width="695px"></asp:TextBox> <br /> <br /> <asp:Button ID="Button1" runat="server" Text="Add Project" /> <br /> <br /> <asp:GridView ID="project" runat="server" Width="704px"> </asp:GridView> <br /> <br /> Skill : <br /> <asp:TextBox ID="TextBox3" runat="server" Width="214px"></asp:TextBox> <br /> <br /> <asp:Button ID="Button2" runat="server" Text="Add Skill" /> <br /> <br />
  • 68.
    68 | Pa g e <br /> <asp:GridView ID="skills" runat="server" Width="704px"> </asp:GridView> <br /> <asp:Button ID="Button3" runat="server" Font-Bold="True" Height="30px" Text="Submit &amp; Continue" Width="196px" /> <br /> <br /> </div> </asp:Content> using System; using System.Collections.Generic; using System.Linq; using System.Web; using System.Web.UI; using System.Web.UI.WebControls; using System.Data; using System.Data.SqlClient; using System.Configuration; using System.IO; public partial class Skill : System.Web.UI.Page { SqlConnection con = new SqlConnection(ConfigurationManager.ConnectionStrings["cp"].ConnectionString); protected void Page_Load(object sender, EventArgs e) { try { HttpCookie cnnn = new HttpCookie("cname"); cnnn = Request.Cookies["cname"]; HttpCookie mid = new HttpCookie("mid"); mid = Request.Cookies["mid"]; Label2.Text = mid.Value; Label1.Text = cnnn.Value; fillgrid(); } catch { Response.Redirect("Login.aspx"); } } void fillgrid() { HttpCookie mid = new HttpCookie("mid"); mid = Request.Cookies["mid"]; SqlDataAdapter ad1 = new SqlDataAdapter();
  • 69.
    69 | Pa g e DataSet ds1 = new DataSet(); ad1.SelectCommand = new SqlCommand("select [project],[des] from project where mid='" + mid.Value + "' ", con); ad1.Fill(ds1, "project"); project.DataSource = ds1; project.DataBind(); SqlDataAdapter ad2 = new SqlDataAdapter(); DataSet ds2 = new DataSet(); ad2.SelectCommand = new SqlCommand("select skill from skill where mid='" + mid.Value + "' ", con); ad2.Fill(ds2, "skill"); skills.DataSource = ds2; skills.DataBind(); } protected void Button1_Click(object sender, EventArgs e) { HttpCookie mid = new HttpCookie("mid"); mid = Request.Cookies["mid"]; SqlCommand cmd1 = new SqlCommand("insert into project values(@a,@b,@c)", con); cmd1.Parameters.AddWithValue("@a", mid.Value); cmd1.Parameters.AddWithValue("@b", TextBox1.Text); cmd1.Parameters.AddWithValue("@c", TextBox2.Text); con.Open(); cmd1.ExecuteNonQuery(); con.Close(); fillgrid(); } protected void Button2_Click(object sender, EventArgs e) { HttpCookie mid = new HttpCookie("mid"); mid = Request.Cookies["mid"]; SqlCommand cmd1 = new SqlCommand("insert into skill values(@a,@b)", con); cmd1.Parameters.AddWithValue("@a", mid.Value); cmd1.Parameters.AddWithValue("@b", TextBox3.Text); con.Open(); cmd1.ExecuteNonQuery(); con.Close(); fillgrid(); } protected void Button3_Click(object sender, EventArgs e) { Response.Redirect("print.aspx"); } }
  • 70.
    70 | Pa g e Education.aspx <%@ Page Title="" Language="C#" MasterPageFile="~/UserPanel.master" AutoEventWireup="true" CodeFile="Education.aspx.cs" Inherits="Education" %> <asp:Content ID="Content1" ContentPlaceHolderID="ContentPlaceHolder1" Runat="Server"> <div style="padding:15px"> Registration No: <asp:Label ID="Label2" runat="server" Text="Id"></asp:Label> <br /> <br /> Name:&nbsp; <br /> <asp:Label ID="Label1" runat="server" Font-Bold="True" Text="Full Name"></asp:Label> <br /> <br /> Course : <br /> <asp:TextBox ID="TextBox3" runat="server" Width="697px"></asp:TextBox> <br /> University : <br /> <asp:TextBox ID="TextBox4" runat="server" Width="694px"></asp:TextBox> <br /> Year : <br /> <asp:TextBox ID="TextBox5" runat="server" Width="101px"></asp:TextBox> <br /> Grade/Percentage : <br /> <asp:TextBox ID="TextBox1" runat="server" Width="102px"></asp:TextBox> <br /> <br /> <asp:Button ID="Button1" runat="server" Text="Add Education" /> <br /> <br /> <asp:GridView ID="project" runat="server" Width="704px"> </asp:GridView> <br /> <br /> <asp:Button ID="Button3" runat="server" Font-Bold="True" Height="30px" Text="Submit &amp; Continue" Width="196px" /> <br /> <br /> </div>
  • 71.
    71 | Pa g e </asp:Content> using System; using System.Collections.Generic; using System.Linq; using System.Web; using System.Web.UI; using System.Web.UI.WebControls; using System.Data; using System.Data.SqlClient; using System.Configuration; using System.IO; public partial class Education : System.Web.UI.Page { SqlConnection con = new SqlConnection(ConfigurationManager.ConnectionStrings["cp"].ConnectionString); protected void Page_Load(object sender, EventArgs e) { try { HttpCookie cnnn = new HttpCookie("cname"); cnnn = Request.Cookies["cname"]; HttpCookie mid = new HttpCookie("mid"); mid = Request.Cookies["mid"]; Label2.Text = mid.Value; Label1.Text = cnnn.Value; fillgrid(); } catch { Response.Redirect("Login.aspx"); } } void fillgrid() { HttpCookie mid = new HttpCookie("mid"); mid = Request.Cookies["mid"]; SqlDataAdapter ad1 = new SqlDataAdapter(); DataSet ds1 = new DataSet(); ad1.SelectCommand = new SqlCommand("select [course],[university],[year],[grade] from Education where mid='" + mid.Value + "' ", con); ad1.Fill(ds1, "Register");
  • 72.
    72 | Pa g e educationgrid.DataSource = ds1; educationgrid.DataBind(); } protected void Button1_Click(object sender, EventArgs e) { HttpCookie mid = new HttpCookie("mid"); mid = Request.Cookies["mid"]; SqlCommand cmd1 = new SqlCommand("insert into Education values(@a,@b,@c,@d,@e)", con); cmd1.Parameters.AddWithValue("@a", mid.Value); cmd1.Parameters.AddWithValue("@b", TextBox1.Text); cmd1.Parameters.AddWithValue("@c", TextBox2.Text); cmd1.Parameters.AddWithValue("@d", TextBox3.Text); cmd1.Parameters.AddWithValue("@e", TextBox4.Text); con.Open(); cmd1.ExecuteNonQuery(); con.Close(); } protected void educationgrid_RowCommand(object sender, GridViewCommandEventArgs e) { if (e.CommandName == "dd") { HttpCookie mid = new HttpCookie("mid"); mid = Request.Cookies["mid"]; int rowIndex = Convert.ToInt32(e.CommandArgument); GridViewRow row = educationgrid.Rows[rowIndex]; string course = row.Cells[0].Text; SqlCommand cmd1 = new SqlCommand("delete from Education where course='" + course + "' and mid='"+ mid.Value +"'", con); con.Open(); cmd1.ExecuteNonQuery(); con.Close(); fillgrid(); } } protected void Button3_Click(object sender, EventArgs e) { Response.Redirect("Skill.aspx"); } }
  • 73.
    73 | Pa g e AdUsers.aspx <%@ Page Title="" Language="C#" MasterPageFile="~/Admin.master" AutoEventWireup="true" CodeFile="AdUsers.aspx.cs" Inherits="AdUsers" %> <asp:Content ID="Content1" ContentPlaceHolderID="ContentPlaceHolder1" Runat="Server"> <br /> <br /> <asp:GridView ID="GridView1" Width="100%" runat="server"></asp:GridView> <br /> <br /> <center> <img src="images/responsive-design-banner.jpg" width="100%" /></center> </asp:Content> using System; using System.Collections.Generic; using System.Linq; using System.Web; using System.Web.UI; using System.Web.UI.WebControls; using System.Data; using System.Data.SqlClient; using System.Configuration; using System.IO; public partial class AdUsers : System.Web.UI.Page { SqlConnection con = new SqlConnection(ConfigurationManager.ConnectionStrings["cp"].ConnectionString); protected void Page_Load(object sender, EventArgs e) { SqlDataAdapter ad1 = new SqlDataAdapter(); DataSet ds1 = new DataSet(); ad1.SelectCommand = new SqlCommand("select * from Register ", con); ad1.Fill(ds1, "Register"); GridView1.DataSource = ds1; GridView1.DataBind(); } }
  • 74.
    74 | Pa g e Print.aspx <%@ Page Title="" Language="C#" AutoEventWireup="true" CodeFile="Print.aspx.cs" Inherits="Print" %> <form id="form1" runat="server"> <p style="text-align:right"><asp:button ID="uu" runat="server" text="Print" OnClick="uu_Click" /></p> <h1><asp:Label ID="name" runat="server" Text="Label"></asp:Label></h1> <table style="width:80%" > <tr> <td><b>EMAIL:- </b><asp:Label ID="Label1" runat="server" Text="Label"></asp:Label></td> </tr> <tr> <td><b>PHONE:- </b><asp:Label ID="Label2" runat="server" Text="Label"></asp:Label></td> </tr> <BR> <tr> <td><b>CAREER OBJECTIVE</b> <br /> <asp:Label ID="Label3" runat="server" Text="Label"></asp:Label> <BR/><HR/></td> </tr> <tr> <td><b>PROFESSIONAL EXPERIENCE</b> <br /> <asp:Label ID="Label4" runat="server" Text="Label"></asp:Label> <BR/><HR/></td> </tr> <tr> <td>&nbsp;</td> </tr> <tr> <td><b>EDUCATIONAL QUALIFICATIONS</b> <BR/><HR/></td> </tr> <tr> <asp:GridView ID="GridView1" Width="100%" runat="server" AutoGenerateColumns="False" BackColor="White" BorderColor="#999999" BorderStyle="Solid" BorderWidth="1px" CellPadding="3" ForeColor="Black" GridLines="Vertical"> <AlternatingRowStyle BackColor="#CCCCCC" /> <Columns> <asp:BoundField DataField="course" HeaderText="Course"></asp:BoundField> <asp:BoundField DataField="university" HeaderText="University"></asp:BoundField> <asp:BoundField DataField="year" HeaderText="Year"></asp:BoundField> <asp:BoundField DataField="grade" HeaderText="Percentage"></asp:BoundField> </Columns> <FooterStyle BackColor="#CCCCCC" />
  • 75.
    75 | Pa g e <HeaderStyle BackColor="Black" Font-Bold="True" ForeColor="White" /> <PagerStyle BackColor="#999999" ForeColor="Black" HorizontalAlign="Center" /> <SelectedRowStyle BackColor="#000099" Font-Bold="True" ForeColor="White" /> <sortedascendingcellstyle backcolor="#F1F1F1" /> <sortedascendingheaderstyle backcolor="#808080" /> <sorteddescendingcellstyle backcolor="#CAC9C9" /> <sorteddescendingheaderstyle backcolor="#383838" /> </asp:GridView> <br> </tr> <BR> <tr> <td><b> <br /> AWARDS & ACHIEVEMENTS<br /> </b>&nbsp;<asp:Label ID="Label11" runat="server" Text="Label"></asp:Label> <br /> </td> </tr> <asp:Label ID="Label5" runat="server" Text="Label"></asp:Label> <tr> <td><b>KEY SKILLS</b> <br /> <asp:Label ID="Label10" runat="server" Text="Label"></asp:Label> <BR/><HR/></td> </tr> <tr> <td><b>INTERESTS & ACTIVITIES</b> <asp:Label ID="Label6" runat="server" Text="Label"></asp:Label> <BR/><HR/></td> </tr><br> <tr> <td><b>Date of Birth:</b><asp:Label ID="Label7" runat="server" Text="Label"></asp:Label></td> </tr><BR> <tr> <td><b>Address:</b> <BR> <asp:Label ID="Label8" runat="server" Text="Label"></asp:Label> </td> </tr><BR> <tr> <td><b>Languages:</b> <asp:Label ID="Label9" runat="server" Text="Label"></asp:Label> </td> </tr> <BR>
  • 76.
    76 | Pa g e </table> </form> using System; using System.Collections.Generic; using System.Linq; using System.Web; using System.Web.UI; using System.Web.UI.WebControls; using System.Data; using System.Data.SqlClient; using System.Configuration; using System.IO; using iTextSharp.text; using iTextSharp.text.html.simpleparser; using iTextSharp.text.pdf; using System.Text; public partial class Print : System.Web.UI.Page { SqlConnection con = new SqlConnection(ConfigurationManager.ConnectionStrings["cp"].ConnectionString); protected void Page_Load(object sender, EventArgs e) { HttpCookie mid = new HttpCookie("mid"); mid = Request.Cookies["mid"]; SqlDataAdapter ad1 = new SqlDataAdapter(); DataSet ds1 = new DataSet(); ad1.SelectCommand = new SqlCommand("select [course],[university],[year],[grade] from Education where mid='" + mid.Value + "' ", con); ad1.Fill(ds1, "Education"); GridView1.DataSource = ds1; GridView1.DataBind(); HttpCookie cnnn = new HttpCookie("cname"); cnnn = Request.Cookies["cname"]; name.Text = cnnn.Value; SqlDataAdapter ad2 = new SqlDataAdapter();
  • 77.
    77 | Pa g e DataSet ds2 = new DataSet(); ad2.SelectCommand = new SqlCommand("select [course],[university],[year],[grade] from Education where mid='" + mid.Value + "' ", con); ad2.Fill(ds2, "Education"); } protected void uu_Click(object sender, EventArgs e) { Response.ContentType = "application/pdf"; // Setting the application // Assigning the header Response.AddHeader("content-disposition", "attachment;filename=Image.pdf"); Response.Cache.SetCacheability(HttpCacheability.NoCache); //Creating the object of the String Writer. StringWriter sw = new StringWriter(); // Creating the object of HTML Writer and passing the object of String Writer to HTMl Text Writer HtmlTextWriter hw = new HtmlTextWriter(sw); this.Page.RenderControl(hw); // Now we what ever is rendered on the page we will give it to the object of the String reader so that we can StringReader srdr = new StringReader(sw.ToString()); // Creating the PDF DOCUMENT using the Document class from Itextsharp.pdf namespace Document pdfDoc = new Document(PageSize.A4, 15F, 15F, 75F, 0.2F); // HTML Worker allows us to parse the HTML Content to the PDF Document.To do this we will pass the object of Document class as a Parameter. HTMLWorker hparse = new HTMLWorker(pdfDoc); // Finally we write data to PDF and open the Document PdfWriter.GetInstance(pdfDoc, Response.OutputStream); pdfDoc.Open(); // Now we will pass the entire content that is stored in String reader to HTML Worker object to achieve the data from to String to HTML and then to PDF. hparse.Parse(srdr); pdfDoc.Close(); // Now finally we write to the PDF Document using the Response.Write method. Response.Write(pdfDoc); Response.End(); } }
  • 78.
    78 | Pa g e FUTURE ENHANCEMENT The Website would be updated in near future to overcome all the limitations. In the future there will be more requirements by the user hence to meet the user requirements the Website will the updated. In future the All new format of Resume are going to be added and the user can also add their image in the resume. Also after adding a new feature to the new Website a newer version of the Website will be developed hence also the Website will be enhanced.
  • 79.
    79 | Pa g e Refrence’s and Biblography www.google.com www.youtube.com www.projects.com References - - - Microsoft ADO.NET eShops - Microsoft MSDN 2005 - www.Microsoft.com/Msdn Beginning Visual Basics.Net Database Programming eShops - Wrox Press Reference Acharya, Kamal. "STUDENT INFORMATION MANAGEMENT SYSTEM." Authorea Preprints (2023). Acharya, Kamal. "Library Management System." Available at SSRN4807104 (2019). ACHARYA, KAMAL, et al. "LIBRARY MANAGEMENT SYSTEM." (2019). Acharya, Kamal. "Online bus reservation system project report." Authorea Preprints (2024). Acharya, Kamal. "Online bus reservation system project report." (2024). Acharya, Kamal. “Online Bus Reservation System.” SSRN ElectroNIC ASIA Journal (2024): n. pag.
  • 80.
    80 | Pa g e Acharya, Kamal. “Student Information Management System Project.” SSRN ElectroNIC ASIA Journal (2024): n. pag. Acharya, Kamal. “ATTENDANCE MANAGEMENT SYSTEM.” International Research Journal of Modernization in Engineering Technology and Science (2023): n. pag. Acharya, Kamal. “College Information Management System.” SSRN ElectroNIC ASIA Journal (2024): n. pag. Acharya, Kamal, Attendance Management System Project (April 28, 2024). Available at SSRN: https://ssrn.com/abstract=4810251 or http://dx.doi.org/10.2139/ssrn.4810251 Acharya, Kamal, Online Food Order System (May 2, 2024). Available at SSRN: https://ssrn.com/abstract=4814732 or http://dx.doi.org/10.2139/ssrn.4814732 Acharya, Kamal, University management system project. (May 1, 2024). Availableat SSRN: https://ssrn.com/abstract=4814103 or http://dx.doi.org/10.2139/ssrn.4814103 Acharya, Kamal, Online banking management system. (May 1, 2024). Available at SSRN: https://ssrn.com/abstract=4813597 or http://dx.doi.org/10.2139/ssrn.4813597 Acharya, Kamal, Online Job Portal Management System (May 5, 2024). Available at SSRN: https://ssrn.com/abstract=4817534 or http://dx.doi.org/10.2139/ssrn.4817534 Acharya, Kamal, Employee leave management system. (May 7, 2024). Available at SSRN: https://ssrn.com/abstract=4819626 or http://dx.doi.org/10.2139/ssrn.4819626 Acharya, Kamal, Online electricity billing project report. (May 7, 2024). Available at SSRN: https://ssrn.com/abstract=4819630 or http://dx.doi.org/10.2139/ssrn.4819630 Acharya, Kamal, POLICY MANAGEMENT SYSTEM PROJECT REPORT. (December 10, 2023). Available at SSRN: https://ssrn.com/abstract=4831694 or http://dx.doi.org/10.2139/ssrn.4831694 Acharya, Kamal, Online job placement system project report. (January 10, 2023). Available at SSRN: https://ssrn.com/abstract=4831638 or http://dx.doi.org/10.2139/ssrn.4831638 Acharya, Kamal, Software testing for project report. (May 16, 2023). Available at SSRN: https://ssrn.com/abstract=4831028 or http://dx.doi.org/10.2139/ssrn.4831028 Acharya, Kamal, ONLINE CRIME REPORTING SYSTEM PROJECT. (August 10, 2022). Available at SSRN: https://ssrn.com/abstract=4831015 or http://dx.doi.org/10.2139/ssrn.4831015 Acharya, Kamal, Burber ordering system project report. (October 10, 2022). Available at SSRN: https://ssrn.com/abstract=4832704 or http://dx.doi.org/10.2139/ssrn.4832704
  • 81.
    81 | Pa g e Acharya, Kamal, Teachers Record Management System Project Report (December 10, 2023). Available at SSRN: https://ssrn.com/abstract=4833821 or http://dx.doi.org/10.2139/ssrn.4833821 Acharya, Kamal, Dairy Management System Project Report (December 20, 2020). Available at SSRN: https://ssrn.com/abstract=4835231 or http://dx.doi.org/10.2139/ssrn.4835231 Acharya, Kamal, Electrical Shop Management System Project (December 10, 2019). Available at SSRN: https://ssrn.com/abstract=4835238 or http://dx.doi.org/10.2139/ssrn.4835238 Acharya, Kamal, Online book store management system project report. (Febuary 10, 2020). Available at SSRN: https://ssrn.com/abstract=4835277 or http://dx.doi.org/10.2139/ssrn.4835277 Acharya, Kamal, Paint shop management system project report. (January 10, 2019). Available at SSRN: https://ssrn.com/abstract=4835441 or http://dx.doi.org/10.2139/ssrn.4835441 Acharya, Kamal, Supermarket billing system project report. (August 10, 2021). Available at SSRN: https://ssrn.com/abstract=4835474 or http://dx.doi.org/10.2139/ssrn.4835474 Acharya, Kamal, Online texi booking system project report. (March 10, 2022). Available at SSRN: https://ssrn.com/abstract=4837729 or http://dx.doi.org/10.2139/ssrn.4837729 Acharya, Kamal, Online car servicing system project report. (March 10, 2023). Available at SSRN: https://ssrn.com/abstract=4837832 or http://dx.doi.org/10.2139/ssrn.4837832 Acharya, Kamal, School management system project report. (July 10, 2021). Available at SSRN: https://ssrn.com/abstract=4837837 or http://dx.doi.org/10.2139/ssrn.4837837 Acharya, Kamal, Furniture Showroom Management System Project Report (March 21, 2021). Available at SSRN: https://ssrn.com/abstract=4839422 or http://dx.doi.org/10.2139/ssrn.4839422 Acharya, Kamal, Online Vehicle Rental System Project Report (March 21, 2019). Available at SSRN: https://ssrn.com/abstract=4839429 or http://dx.doi.org/10.2139/ssrn.4839429