1
Introduction
1.1 Company profile
1.2 Introduction
This project report is submitted in partial fulfillment of the requirement for
MCA.The course include a topic “Colleges.Net” .This project work is a golden opportunity
for us to apply the theoretically learn tips,for system Analysis and Designing of a system
practically. Saffron company helped me a lot to work on project and how we can apply
theoretical concept practically to work on project.
The Project Titled “Colleges.Net” is a web based applications which involve to manage the
data of different colleges and about allinformation of colleges those are registeredin that
search engine. . Colleges.net is an initiative of Swarnim Infosoft Pvt. Ltd to create a
localized, domain specific search engine cum on line directory of professional colleges in
India. Potential users of this search engines shall be students interested in various
professional courses, companies providing services to professional (Engineering,
Management, Dental, Education and Medical colleges) colleges, companies looking for
freshers for placement etc. Apart from providing fast and prompt information of
professional colleges, Colleges.net shall provide a platform to these colleges for
advertisement on electronic media. Colleges can create their profiles containing details such
as name, address, courses offered, special features, placement records, admission schedules
etc and can upload images of their campus and logos.
When a search is performed by a user instead of displaying hyperlinks of websites of
colleges that matched the criteria, profiles of colleges shall be displayed by the search
engine. Users can view these profiles to obtain desired information can solicit further
information using the notification facility provided by the search engine. Users can use
these profiles to navigate to the websites of colleges.
Functions that is available for customers:
2
Registration for an account
Login/Logout
Search for colleges(By users)
Registered
Mail and Sms
Functions that is available to Admin:
Add New College Information
Delete/Update College Information
Search particular College Information
Response about feedback (given by users and colleges)
1.3 EXISTING SYSTEM:-
Existing System helps developer in collecting information,he/she can examine what is
needed in proposed system,what are the Demerit in existing system and why we need a new
system.Formulation begins with customer communication that addresses the reasons for the
webapp-what is business need ,which end user are targeted, what features and functions are
desired,what existing system and Databases are to be accessed. The present system is totally
manual. Retrieving the information of a particular trainee increases the possibilities of
errors. Moreover processes like searching and tracking the records takes too much time.
Also, generating reports needs lots of formatting and labour each time for individual
trainee.
LIMITATION OF EXISTING SYSTEM :-
The Existing System is a computer based system, in which database is place at one location
which is not accessible outside.And the customer have to go to particular website of college
and after that get information about that college so there is so much wastage of time for
3
user.To provide more facilty and to overcome time problem there is a need of new system
arise.
• The limitation of Existing System,the customer who want to get the
information about that particular college he/she has to surfing a lot about
various fields related to college.
• In Existing System,there is so much wastage of time for user.
• It is very costly.
• Searching the information of a particular college is tedious task.
The new proposed system establish to overcome these problems in which user don’t have to
wait and he/she can searc a college according to his/her needs.
4
5
PROPOSED SYSTEM :-
Proposed system is a system which is computerized in every manner. These systems are not
just fulfilling requirements but they are capable of doing such complex, tedious and
cumbersome tasks.
Accessing of data by hand is satisfactory only when the amount of data to processed is
small and also the manual data processing is how, monotonous & often subject to error.The
need of proposed system arises to overcome the limitation of existing system.
FEATURES OF PROPOSED SYSTEM
The feature of Airline Reservation System to overcome the limitation of computer based
system.It has to fulfill all customer requirements.In this Proposed system the student doen
not have to search a particuler college information into the college website .He/She can be
search college accto his needs as he/she wants .There are following features in a proposed
system :-
• It solves the student problem to search the college.
• This System provides updated information about college.
• It provide login/logout facility.
• It provide signup facility,to become a member.
• It is Real client/server environment reachable all over the world.
• Administrator can add infinite number of college information.
• Administrator can able to delete,update college information.
• This system is easy to use no more training require.
6
2.1 Modules And SubModules
1. Login Module
2. Profile Module
3. Search Module
4. Indexing Module
5. Notification Module
6. Administrative Module
Login Module :-
This is the first module of the software. This is very important from the security
point of view. Only an authorize user is allowed to enter in the system. This is assured by
this module. In this module there is login form, which has t o be filled by two information.
One is User name and another is password and one is persistent cookie which maintain user
information in system. When a user enters his name and password, the system send a
request in the database to check that this user is entry is existing there or not. If the user
name and password matches the given user name and password in the database the logging
is successful and if it is not than logging is failed and an error message is generated by the
system which tells that you are not a registered user.
The user of the system is created by the system administrator. System administrator
creates the logging id and password for the user. This can be changed also by altering the
entry in the database. All the users information is stored in the database which is also very
secured. So this insure the complete security for the system and prevent from the information
lost.
2 .Profile Module :-
7
This Module facilitates profile building and editing features to colleges. When a search is
made by interested user, profiles of colleges that match the given criteria are displayed
which act as snapshot of colleges. Using the profiles, users can obtain information, request
further information from the colleges and compare various colleges. Profiles provide a
convenient and affordable mechanism to colleges to present themselves to the interested
users. These profiles act as entry point for colleges’ websites i.e. interested users can
navigate to the websites of colleges from these profiles.
3. Search Module:-
This module represents the user interface of the application i.e. through this module end
users interact with the application. It is responsible for searching and presenting information
to the end user. This module also collects useful information such as search criteria entered
by the users, preferences of users etc. This information is used by the administrator to set
various indexing and data presentation parameters.
.
4. Index Module :-
Information of colleges can be requested using different criteria. To serve available
information efficiently it need to be indexed on all possible criteria. This module is
responsible for identifying user criteria and creating indexes of the information provided by
colleges in their profiles. Index criteria shall be set by administrator using the information
collected by the user search patterns and Indexes shall be created using the information
provided by colleges in their profiles. All colleges doesn’t publish their profiles on the
search engine hence this module shall also use conventional methods of creating indexes
using crawlers i.e. WebPages of colleges websites shall be crawled and indexed.
5. Notification Module :-
8
This module is responsible for sending notification to colleges through Mail and SMS.
Notifications provide a mechanism for user to request further information from colleges and
colleges to receive feedback of their profiles. This module establishes as a bridge between
colleges and users interested in various courses or services of colleges.
6. Administrative Module :-
This module is responsible for overall management of the application. Using this module
administrator can manage indexes, profiles, searching mechanism etc. In order to be
effective a search engine need to provide facility of searching information on all possible
criteria which requires indexing of available data on all possible parameters. Creating and
maintaining such an index requires lot of system resources and money. Both of these things
are scarce hence need to be efficiently utilized.
Task of administrator is to use to find out user searching patterns and to optimize the
application according to users’ preferences.
FEATURES OF THE PROJECT
“Colleges.Net” will provide a lot of help to the student.It helps student to look
search colleges.student are able to search for college that he/she looking in our database on
the basis of city,course,rank,university.By using this system no one has to waste time to
seaeching the college according to his/her needs.
There are following features of “colleges .net”:
 It provide Login/Logout facility.
9
 Password protected user functions.
 Password protected administrative functions.
 It provide signup facility,to become a member.
 Real client/server environment reachable all over the world.
 Administrator can add infinite number of college information.
 Administrator can able to delete,update college information.
 Student can able to search college that he/she looking.
 This system is easy to use no more training require.
 Security measures so those only users with privileges can access the admin
Module.
ADVANTAGES OF THE PROJECT
“Colleges.net” will provide a lot of advantageous to the student.It helps student to
look customers.customer are able to search for college that he/she looking in our database
on the basis of city,course,university,rank. By using this system no one has to waste time to
searc colleges according to his requirements.
There are following advantageous of “colleges.net”:
 It help student to search college acc to hi needs.
 It provide login/logout facility.
10
 It help administrator to delete,update college information.
 It provide signup facility to become a member.
 It help administrator to add infinite number of college information.
 It help student for searchingthe college.
 .It provide excellent & fast service to customer.
 It provide lot of benefit to company,now there is no need of large staff to manage
system.
 It has real client/server environment reachable all around the world.
 Security measures so those only users with privileges can access the admin Module.
2.2 Hardware And Software Requirement
HARDWARE REQUIREMENTS
This system is developed on the following hardware configuration.
• Pentium III processor
• 504 MB RAM
11
• Hard disk 69.2 GB
• Microsoft Compatible 101 or more Key Board
• Scroll Mouse
SOFTWARE REQUIREMENTS
This system is developed using the following software.
• Operating System:Windows XP Professional Service Pack 2 With Internet
Information Server
• Technology: ASP.NET
• Data Access Component : ADO.NET
• Back End: MS SQL Server 2000
• Front End: Microsoft ASP.NET 3.5 with C#
Microsoft .Net Framework:
.NET Framework is made up of the Common Language Runtime (CLR), the Base
Class Library (System Classes). This allows us to build our own services (Web Services or
Windows Services) and Web Applications (Web forms Or Asp .Net), and Windows
applications (Windows forms).
12
Above Picture shows overall picture, demonstrating how the .NET languages follows rules
provided by the Common Language Specifications (CLS). These languages can all be used?
Independently to build application and can all be used with built-in data describers (XML)
and data assessors (ADO .NET and SQL). Every component of the .NET Framework can
take advantage of the large pre- built library of classes called the Framework Class Library
(FCL). Once everything is put together, the code
that is created is executed in the Common Language Runtime. Common Language Runtime
is designed to allow any .NET-compliant language to execute its code. At the time of
writing, these languages included VB .Net, C# and C++ .NET, but any language can
become .NET- compliant, if they follow CLS rules.
Server Application Development:-
13
Server-side applications in the managed world are implemented through runtime
hosts. Unmanaged applications host the common language runtime, which allows your
custom managed code to control the behavior of the server. This model provides you with
all the features of the common language runtime and class library while gaining the
performance and scalability of the host server.The following illustration shows a basic
network schema with managed code running in different server environments. Servers such
as IIS and SQL Server can perform standard operations while your application logic
executes through the managed code.
Server-Side Managed code
ASP.NET is the hosting environment that enables developers to use the .NET
Framework to target Web-based applications. However, ASP.NET is more than just a
runtime host; it is a complete architecture for developing Web sites and Internet-distributed
objects using managed code. Both Web Forms and XML Web services use IIS and
ASP.NET as the publishing mechanism for applications, and both have a collection of
supporting classes in the .NET Framework.
XML Web services, an important evolution in Web-based technology, are
distributed, server-side application components similar to common Web sites. However,
unlike Web-based applications, XML Web services components have no UI and are not
targeted for browsers such as Internet Explorer and Netscape Navigator. Instead, XML Web
services consist of reusable software components designed to be consumed by other
applications, such as traditional client applications, Web-based applications, or even other
XML Web services. As a result, XML Web services technology is rapidly moving
application development and deployment into the highly distributed environment of the
Internet.
The .NET Framework also provides a collection of classes and tools to aid in
development and consumption of XML Web services applications. XML Web services are
14
built on standards such as SOAP (a remote procedure-call protocol), XML (an extensible
data format), and WSDL (the Web Services Description Language). The .NET Framework
is built on these standards to promote interoperability with non-Microsoft solutions.
Microsoft ASP. NET:
Introduction:-
ASP.NET is the latest version of Active server pages(ASP),Microsoft’s server-side
web technology for building dynamic,interactive and database-driven web sites.ASP.NET is
the next era of web development.ASP.Net is a new and powerful server side technology for
creating dynamic web pages.It is one of a set of technologies that comprise the
Microsoft.Net Framework.It allows us to use a full featured programming language such as
C# or VB.Net to build web application easily.It gives us full server side object oriented
functionality.It is a robust,easy to use solution for developing complex web sites,Rather
then building simple pages that are only for display,you will create web pages that visitors
can interact with in wonderful ways.
ASP.Net Application are based on Common Language Runtime(CLR),.Net
class libraries & other tools integrated with Microsoft .Net framework.Asp.Net is a server
technology that brings together the different pieces of web to give web site developers more
power then ever.Asp.Net solve the problem in request/response modal.In this modal server
has no idea what is happening on client,unless it make another request.To solve this
problem ther is another modal for communicating between server & clients known as
“Event Driven Modal”.In this server waits around for something to happen on the
client.Once it does,the server takes action & perform some piece of functionality.Asp.Net
relies on clever client side processing to simulate an event driven modal.Using client side
script,Asp.Net supplies information about what the client is doing during requests.whenever
something is happens on the client,a client side script executes & send information to the
server just as submitting a form send information to a server.Asp.Net ties together the server
& the client,which allows developers to do things in web pages.ASP.NET is a programming
15
framework built on the common language runtime that can be used on a server to build
powerful Web applications.
ADVANTAGES OF ASP.NET
ASP.NET hopes to “do for the web that visual basic has done for windows.”visual
basic provides a graphical IDE,in which developers can simply drag & drop components
from the toolbar and create traditional client/server applications.The actual coding required
is minimal and contains just application –specific logic.Asp.Net expects to reduce and
replace coding with components.It heralds the next generation of web applications,which
are based on component-oriented programming.The chief advantages of Asp.Net are listed
below :-
ASP.NET AND .NET FRAMEWORK
ASP.NET is a unified web platform that provides all the services necessary for you
to build enterprise-class applications.It,in turn,is built on the .Net Framework,so the entire
framework is available to any ASP.NET application.The .Net Framework acts as an
interface between ASP.NET applications and the operating System.
16
Web Clients
ASP.NET
Applications IIS
ASP.NET and .NET Framework
The .Net Framework is an application framework that provides you with
thousands of programming classes to meet almost every programming requirement.The
.Net Framework also provides the runtime environment for ASP.NET applications.
SECURITY MANAGEMENT
ASP.NET works in concert with the .NET Framework and IIS to provide web
application security.To secure an ASP.NET application,you must perform the three
fundamental functions,authentication,authorization and impersonation.
17
.NET
Framework
Windows NT/2000
Operating System
• Authentication :- It assures that the user is,in fact,who the user claims to be.User
credentials(such as name and password)are validated against some
authority.ASP.NET implements additional authentication methods that apply
After IIS authentication mechanisms.ASP.NET authentication methods include
windows Authentication,passport and Forms.ASP.NET controls access to site information
by compairing authenticated credentials,or representations of them,to NTFS file system
permissions or to an XML file that lists authorized users,authorized roles Or authorized
HTTP verbs.
• Authorization :- It limits access rights by granting or denying specific
permissions to an authenticated identity.
• Impersonation:-It enables the ASP.NET application to execute in the context of
an authenticated or anonymous user.When the request is passed to the application from
IIS.Access is then granted or denied based on the impersonated identity.IIS can also grant
or deny access based on a user’s host name or IP address.ASP.NET application developer
also has access to all of the built in security features of the .NET framework,such as code
access security and role based user access security.
The illustration also shows how managed code operates within a larger architecture.
18
The ADO.NET Data Architecture
Data Access in ADO.NET relies on two components: DataSet and Data Provider.
Dataset:
The dataset is a disconnected, in-memory representation of data. It can be
considered as a local copy of the relevant portions of the database. The DataSet is persisted
in memory and the data in it can be manipulated and updated independent of the database.
When the use of this DataSet is finished, changes can be made back to the central database
for updating.
Data Provider:
The Data Provider is responsible for providing and maintaining the connection to the
database. A Data Provider is a set of related components that work together to provide data
in an efficient and performance driven manner. The .NET Framework currently comes with
19
two Data Providers: the SQL Data Provider which is designed only to work with Microsoft's
SQL Server 2005 or later and the OleDb Data Provider which allows us to connect to other
types of databases like Access and Oracle. Each Data Provider consists of the following
component classes:
The Connection object which provides a connection to the database.
The Command object which is used to execute a command
The DataReader object which provides a forward-only, read only, connected recordset. The
DataAdapter object which populates a disconnected DataSet with data and performs update.
Data access with ADO.NET can be summarized as follows:
A connection object establishes the connection for the application with the database.
The command object provides direct execution of the command to the database. If the
command returns more than a single value, the command object returns a DataReader to
provide the data. Alternatively, the DataAdapter can be used to fill the Dataset object. The
database can be updated using the command object or the DataAdapter.
20
INTRODUCTION TO SQL SERVER
What is SQL server?
SQL server is a client/server relational database management
system (RDBMS) that uses the transact-SQL to send request between the client and SQL
server.
Why use SQL server as back end?
21
SQL server is designed to be a client/server system. Client/server systems are
constructed so that the database can reside on central computer known as Server and be
shared among several users. When users want to access the data in SQL server, they run an
application on their local computer known as client that connects over a network to the
server running SQL server. SQL server can work with thousands of client applications
simultaneously. The server has features to prevent the logical problems that occur if a user
tries to read or modify data currently being used by others. While SQL server is designed to
work as a client/server network, it is also capable of working as a stand-alone database
directly on the client. The scalability and ease of use features of SQL server allow it to work
efficiently on a client without consuming too many resources. SQL server effectively
allocates the available resources such as memory, network bandwidth and disk I/O among
the multiple users.
Advantages of SQL client are:
1. Supports multiple hardware platforms
2. Supports multiple software applications
Advantages of the SQL server are:
1. Reliable
2. Fault tolerant
3. Centralized control
4. Concurrent
5. Sophisticated locking
The SQL Server 2005 relational database engine is an RDBMS that manages and
stores data in relational tables. Each table represents some object of interest, such as
customers, employees, or products.
The relational database engine is designed to store detailed records of transactions
generated by online transaction processing (OLTP) systems, as well as handle the online
analytical processing (OLAP) requirements of data warehouses. The relational database
engine is responsible for maintaining data security, providing fault tolerance, dynamically
22
optimizing performance, using locking to provide concurrency, and ensuring data
reliability.
Figure: The SQL Server 2003 environment.
Key Features:
• Rich XML support.
• Web enabled analysis.
• Web access to data.
• Application hosting.
23
• Click stream analysis.
• Full text search.
• Security.
• High availability.
• Scalability.
• Distributed portioned views.
• Indexed views.
• Virtual system area LAN.
• Replication.
• Simplified database administration.
• Extend application.
• English query.
• Data mining.
• Analysis services.
• Closed loop analysis.
• OLAP flexibility.
SQL Server 2005 is a comprehensive database software platform providing
enterprise-class data management and integrated business intelligence (BI) tools. The SQL
Server 2005 database engine provides more secure, reliable storage for a relational database
format or XML. By supporting both a relational database format and XML, the SQL Server
2005 database engine provides the flexibility necessary to support the way you work. It also
enables you to build and manage highly available, well-performing database software
applications that you and your people can use to take your business to the next level.
SQL Server Enterprise Manager :
SQLServerEnterprise Manager allows for easy enterprise-wide configuration
andmanagementof SQL and SQL Server objects. SQL Server Enterprise Manager powerful
scheduling engine, administrator alert capability,and a built-in replication management
interface.You can alsoSQLEnterprise to:
• Manage logins, permissions, and users.
24
• Create scripts.
• Manage backup devices and databases.
• Back up databases and transaction logs.
• Manage tables, views, stored procedures, triggers, indexes.
• Createfull-text indexes, database diagrams, and database .
• Import and export data.
By default, SQL ServerEnterprise Manager is installed by SQL Server Setup as
part of the serversoftware on computers running Microsoft Windows and as part of the
client sof on computers running Windows NT and MicrosoftWindows95/98.
BecauseSQLServer Enterprise Manager is a 32-bit application, it cannot be installed on
computers running 16-bit operating systems.
SQL SERVER ARCHITECTURE:-
Microsoft® SQL Server™ is a Structured Query Language (SQL) based,
client/server relational database. Each of these terms describes a fundamental part of the
architecture of SQL Server.
Database: A database is similar to a data file in that it is a storage place for data. Like a
data file, a database does not present information directly to a user; the user runs an
application that accesses data from the database and presents it to the user in an
understandable format. A database typically has two components: the files holding the
physical database and the database management system (DBMS) software that applications
use to access data. The DBMS is responsible for enforcing the database structure, including:
• Maintaining the relationships between data in the database.
• Ensuring that data is stored correctly, and that the rules defining data relationships
are not violated.
• Recovering all data to a point of known consistency in case of system failures.
Relational Database :
There are different ways to organize data in a database but relational databases are
one of the most effective. Relational database systems are an application of mathematical
25
set theory to the problem of effectively organizing data. In a relational database, data is
collected into tables (called relations in relational theory). When organizing data into tables,
you can usually find many different ways to define tables. Relational database theory
defines a process, normalization, which ensures that the set of tables you define will
organize your data effectively.
STRUCTURED QUERY LANGUAGE (SQL) :-
To work with data in a database, you must use a set of commands and statements
(language) defined by the DBMS software. There are several different languages that can be
used with relational databases; the most common is SQL.Standards for SQL have been
defined by both the American Nationa lStandards Institute(ANSI) and the International
Standards Organization (ISO). Most modern DBMS products support the Entry Level of
SQL-92, the latest SQL standard (published in 1992).
SQL Server Enterprise Manager :
SQL Server Enterprise Manager allows for easy enterprise-wide configuration and
management of SQL and SQL Server objects. SQL Server Enterprise Manager powerful
scheduling engine, administrator alert capability, and a built-in replication management
interface.You can also SQL Enterprise to:
• Manage logins, permissions, and users.
• Create scripts.
• Manage backup devices and databases.
• Back up databases and transaction logs.
• Manage tables, views, stored procedures, triggers, indexes.
By default, SQL ServerEnterprise Manager is installed by SQL Server Setup as part of
the serversoftware on computers running Microsoft Windows and as part of the client
sof on computers running Windows NT and MicrosoftWindows95/98.
BecauseSQLServer Enterprise Manager is a 32-bit application, it cannot be installed on
computers running 16-bit operating systems.
26
.
27
SYSTEM ANALYSIS
INTRODUCTION
“Analysis” is the process of understanding the existing system by gathering and
interpreting the facts, diagnosing the problems. It is not just to determining the how best to
solve the manual system problems, it should also work for the system observes the
feasibility of system then design, coding phases will be executed. Analysis phase delivers
requirements specification .The system specification serves as an interface between the
designer and developer as well as between developers and users. This describes the external
behavior of the software without bothering about the internal implementation. Specification
must be carefully checked for suitability, omission, inconsistencies and ambiguities.
The basic aim of problem analysis is to obtain a clear understanding of the needs of
the clients and the users. Analysis involves interviewing the clients and end users. These
people and the existing document about the current mode of operation are the basic source
of information for the analyst. The process of obtaining answers to the questions that might
arise in an analyst’s mind continues until the analyst feels that all the information has been
obtained.
Analysts not just collect and organize the information but they also act as
consultants who play an active role of helping the clients and users to identify their need.
Due to this, analysts thoroughly understand the problem domain and purpose of automation.
During analysis following issues must be kept in mind: -
1. Obtain the necessary information for solving the problem.
2. Gathered information must be properly organized.
3. Resolving contradiction that may exist in the information gathered.
In the analysis phase, we apply the “divide and conquer” technique. That is, decompose the
problem into sub problems and its relationship to another sub problem in an effort to
understand the whole problem. Generally, during analysis, partitioning is done with respect
to objects/functions. Here we apply it according to function. A function is a task, service,
process, mathematical function or activity that is now being performed by the system that
will be built to solve the real problem.
There are three basic approaches to problem analysis:
28
1. Informal approach
2. Modeling based approach
3. Prototyping
The informal approach doesn’t use any methodology for problem analysis. The analyst
relies on his experience and uses questionnaires, forms, interviews etc. to elicit the
information about the problem.
In modeling-based approach, a formal model is built for problem solving. This approach
uses the principle of partitioning for building the model.
In prototyping, the problem is analyzed and requirements are understood through the
feedback from the users working on a prototype system.
After the user hierarchy developing use case diagram .Use cases are developed for each user
category described in user hierarchy .In the context of web engineering,the use cases itself
is relatively informal-a narrative paragraph that describes a specific interaction between a
user and the webapp. A use case diagrams are created for created for each user category,a
top level view of externally observable webapp requirements is developed.Use cases are
organized in to functional packages.Each package is assessed to ensure that:
Comprehensible:All the stakeholder understand the purpose of the package.
Cohesive :-The package addresses functions that are closely related to one another.
Loosely coupled:-Functions or classes within the package collaborate with one another,but
collaboration outside the package is kept to a minimum.
3.1 FEASIBILITY STUDY
29
An initial investigation culminates in a proposal that determines whether a
alternative system is feasible.when approved,the proposal initiates a feasibility study that
describes and evaluates candidate system and provide for the selection of the best system
that meets performance requirements.To do feasibility study,we need to consider the
economic ,technical and behavioral factors in system development.Many feasibility studies
are disillusioning for both users and analysts.First,the study often presupposes that when the
feasibility document is being prepared,the analyst is in a position to evaluate
solutions.second,most studies tend to overlook the confusion inherent in system
development.The feasibility study is to serve as decision document,it must answer three key
questions:
 Is there a new and better way to do the job that will benefit the user?
 What are the cost and savings of the alternatives?
 What is recommended?
A feasibility study is defined as an evaluation or analysis of the potential impact of
a proposed project. A feasibility study is conducted to assist decision makers in or
determining whether or not to implement a particular project program. It is performed to
describe and evaluate candidate system and to provide for the selection of best system that
meets system performance requirement.
During the course of completion of this project work the complete analysis of the
proposed system was done. In the analyzing task a complete care about the feasibility of the
proposed system was taken. The following feasibility analysis was carried during the course
of this project work on “Colleges.net”:
• Economic Feasibility
• Technical feasibility
• Operational feasibility
• Social feasiblity
3.1.1 ECONOMIC FEASIBILITY
30
The cost involved in designing and implementation of the proposed system is as
follows:
 Analysis and Design Cost: The cost of analysis & designing can be worked out by
calculating the number of human days spend on the analysis and designing of the
project and then multiplying the number of days with the cost of human day.
 Programming Cost: The cost is also calculated by calculating the number of human
days spends on the coding of the project and then multiplying the number of the
days with the cost of human day.
 Stationary and Miscellaneous Expenses: The cost of computer stationary is less than
the cost of other not computer based stationary.
3.1.2 TECHNICAL FEASIBILITY
The existing hardware and software facilities support the proposed system.
Computers and storage media are available and the software can be developed. Basic
technical requirement of the system and all aspects that the existing system facilities.
 Hardware: There’s need of Pentium machines with windows 2000 Server and
printer for reports.
 Manpower: The technical and non-technical staff required to implementing this
system.
3.1.3 OPERATIONAL FEASIBILITY
The present system is operationally feasible, as it has become easy to have details
regarding which user has logged on the system and time of login, time of logon, and what
information is transferred.
31
The above details regarding the feasibility study show that the design of proposed
system is very effective.
3.1.4 Social feasiblity
32
33
4.1 Data Flow Diagram
Context Level DFD of colleges.net
34
Colleges . net
Create Profiles
Receive
Notifications
Edit Profiles
View Reports
Manages Profiles
Setup Search parameters
View Criteria Reports
View Usage Reports
Users
Colleges Administrator
Manages Indexes
Search Information
SendNotification
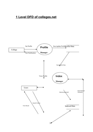
1 Level DFD of colleges.net
35
College
Profile Data
Profile
Manager
Set Profile
Get Notification
Users
Save/update Profile
View Profile Index
Manager
Read Profile Data
Indexed DataView Result
Indexed generated
Search Criteria
Read Indexed
Parameter
36
Search
Manager
Searched Indexed
Parameter
Profile Data
Search Profile
Admin
Manager
Index Parameter Data
Indexed Parameters
Set/Edit index
parameters
Admin
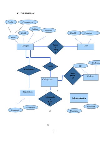
4.2 E-R DIAGRAM
1 1
1
N
37
Searc
h
Colleg
e
Colleges
Login
User
Confirmed
ID
Collegena
e
Colleges
Name
Profile Contactperso
n
Co id
Addres
s Password
UserId Password
Colleges.net
Registration
Password
Username
Informatio
n
Kept
By
of
Keep
Detail
of
Administrator
Username
Password
CODING
38
Due to organization policy we are not able to provide the complete code for this software
but for the reference point of view we are writing some concepts which has been used in
this project.
Different Web-Pages in the project:
Default.aspx –This web page is used to provide common information to user .Through
this page customer can search for college ,login and create Our account in database.This
web page act as a guide to the rest of the project since it allows the user to navigate
through different pages.
Login.aspx – This web-page is used to authenticate the users entering into the system. If
user name and password matches that in the database, login is successful else a login
unsuccessful message is shown and he has to re-enter the username and password.In this
page there is one persistent cookie which maintain the user information in system when
he/she sign in.
Sign Up.aspx – This web page create new user account in database.
Search College .aspx – This web-page is used to search the college whether college
available or not .
AdminModify .aspx- This webpage is used to modify the information of colleges by
administrator
AdminIndex .aspx- This webpage is used to indexing the colleges according to user
criteria
Modify .aspx- This webpage is used to modify the profile by colleges
About Us.aspx – This web-page display all information related to Airline Reservation
System.
39
Contact Us.aspx-This web page provide all contact information related to admin for
customer sake.
Feedback.aspx-This web page take all feedbacks from customer to improve our system.
Login and Authentication
An administrator login id and password is provided by the developer, when the setup is
installed on the server machine. Using this id and password, the administrator can log
into the system and access all the information of users and colleges
40
6.1 Methodology of testing Used in Project:
41
Testing is a process of executing a program with the intent of finding an error. A
good test case is the one that has a probability of finding an as yet undiscovered error. If
testing is conducted successfully (according to the objective stated) it will uncover errors in
the software. As secondary benefit, testing demonstrates that software function appears to
be working according to the specification that performance requirements appear to have
been met. In addition data collected as testing is conducted provides a good indication of
software reliability and some indication of software quality as a hole
Testing is the set of activities that can be planned in advance and conducted
systematically. It is an integral part of program development. It is in this stage, which we
check that the program, that has been coded, performs according to the user’s requirements.
The purpose of doing test is not to demonstrate that there are no errors in the program but to
detect any bugs that may still exist.
In the testing stage, the main aim is to look for errors that unknowingly have been
occurred. It is common misconception that the purpose of testing is to prove that a program
is working correctly. This is dangerous myth because it can lead insufficient testing, and
program with hidden fault. Because the actual result and expected result may differ in the
field of reality and it can be hazardous for a program.
The importance of software testing and its implications with respect to software
quality cannot be over emphasized. Software testing is a crucial element of software quality
and represents the ultimate review of specification design and coding.
The increasing visibility of software as a system element and the attendant ‘costs’
associated with a software failure are motivating forces for well planned, thorough testing.
It is not unusual for software development organization to expend 40% of total project
effort on testing.
Testing is the process of exercising software with the intent of finding errors.This
fundamental philosophy does not change for webapps.In fact,because web based systems
and applications reside on the network and interoperate with many different operating
systems,browser,hardwre platforms and backroom applications,the search for errors
42
represents a significant challenge for web engineers.The webapp testing process begins by
focusing on user-visible aspects of the webapp and proceeds to tests that exercise
technology and infrastructure.Seven testing steps are performed:
content,interface,Navigation,component,configuration,Performance,and security testing.
The testing process for webapp engineering begins with test that exercise content and
interface functionality that is immediately visible to end users.As testing proceeds,aspects
of the design architecture and navigation are exercised.The user may or may not be
cognizant of these webapp elements.Finally,the focus shifts to tests that exercise
technological capabilities that are not always apparent to end user-webapp infrastructure
and installation issuses.
OBJECTIVE OF TESTING
Testing is a technique that uncover error in the webapp. There are following objectives of
Testing:
• The content model for the webapp is reviewed to uncover errors.
• The interface model is reviewed to ensure that all the use-cases can be
accommodated.
• The design model for the webapp is reviewed to uncover navigation errors.
• The user interface is tested to uncover errors in presentation and navigation
mechanics.
• Selected functional components are unit tested.
• Performance tests are conducted.
• The webapp is tested by a controlled and monitored population of end-users;the
results of their interaction with the system are evaluated for content and navigation
errors.
6.2 Steps Of Testing
43
Content Testing :-It attempts to uncover errors in content.This testing activity is similar in
many respects to copy-editing for a written document.In fact,a large web site might enlist
the services of a professional copy editor to uncover typographical errors,grammatical
mistakes,errors in content consistency,errors in graphical representations and cross
referencing errors.
Interface Testing:-It exercises interaction mechanisms and validates aesthetic aspects of
the user interface.The intent is to uncover errors that result from poorly implemented
interaction mechanisms or omissions,inconsistency or ambiguities that have been
introduced into the interface inadvertently.
Navigation Testing :- Navigation Testing applies use-cases,derived as part of the analysis
activity,in the design of test cases that exercise each usage scenario against the navigation
design.Navigation mechanisms implemented with in the interface layout are tested against
use-cases to ensure that any errors that impede completion of a use-cases are identified and
corrected.
Component Testing:-It exercise content and functional units within the webapp.When
webapp are considered,the concept of the unit changes.The “unit” of choice within the
content architecture is the web page.Each web page encapsulates content,navigation
links,and processing elements.A “unit” within the webapp architecture may be defined
functional component that provides service directly to an end user or an infrastructure
component that enables the webapp to perform all of its capabilities.It also called “Function
Testing”.
Security Testing :-It incorporates a series of tests designed to exploit vulnerabilities in the
webapp and its environment.The intent is to demonstrate that a security breach is possible.
GUI Testing Input/Output Testing:GUI testing is done to ensure the uniform look on feel
of the user interface components across the application. All major elements of the graphical
interface such as windows, mouse operations etc were validated during GUI testing, various
selections were made through mouse and keyboard to ensure that it works both ways. It was
tested that appropriate message appear to guide the user through the course of action.It was
44
checked whether all the required outputs are generated and are in the desired and proper
format. Also it should serve the purpose for which the application was designed.
Integration Testing:-Navigation and component testing are used as integration testing.The
strategy for integration testing depends on the content and webapp architecture that has
been choosen.If the content architecture has been designed with a linear,grid,or simple
hierarchical structure,it is possible to integrate web pages in much the same way as we
integrate modules for conventional software.Thread based testing can be used to integrate
the set of web pages required to respond to a user event.Regression Testing is applied to
ensure that no side effects occur.Cluster testing integrates a set of collaborating pages.Test
cases are derived to uncover errors in the collaborations.
Configuration Testing :-It attempts to uncover errors that are specific to a particular client
or server environment.A cross reference matrix that defines all probable operating
systems,browsers,hardware platforms and communication protocols is created.Tests are
then conducted to uncover errors associated with each possible configuration.The job of
configuration testing is not to exercise only client side,rather it is to test a set of probable
client side and server side configuration
Performance Testing:-It encompasses a series of tests that are designed to assess 1.how
webapp response time and reliability are affected by increased user traffic,2.which webapp
components are responsible for performance degradation and what usage characterstics
cause degradation to occur and how performance degradation impacts overall webapp
objectives and requirements.
45
46
OVERVIEW OF IMPLEMENTATION
Implementation is the process of having systems personnel check out and put new
equipment into use, train users, install the new application and construct any files of data
needed to use it. This phase is less creative than system design. Depending on the size of the
organization that will be involved in using the application and the risk involved in its use,
systems developers may choose to test the operation in only one area of the firm with only
one or two persons. Sometimes, they will run both old and new system in parallel way to
compare the results. In still other situations, system developers stop using the old system
one day and start using the new one the next. The implementation phase is less creative than
system design.It is primarily with user training,site preparation and file conversion.when the
candidate system is linked to terminals or remote sites,the telecommunication network and
test of the network along with system are included under the implementation.During final
testing,user acceptance is tested,followed by user training.Depending on the nature of the
system,extensive user training may be required.conversion usually takes place at about the
same time the user is being trained.
Evaluation of the system is performed to identify its strengths and weaknesses. The actual
evaluation can occur along any of the following dimensions:
i. Operational Evaluation: Assessment of the manner in which the system functions,
including case of use, response time, overall reliability and level of utilization.
ii. Organizational Impact: Identification and measurement of benefits to the
organization in such areas as financial concerns, operational efficiency and
competitive impact.
iii. User Manager Assessment: Evaluation of the attitudes of senior and user manager
within the organization, as well as end-users.
47
IMPLEMENTATION TOOLS:
• Training of personnel
• Conversion procedures
• Post-implementation review or evaluation
Training of personnel:
The high quality training is an essential step in systems implementation. Hence to
provide the training to personnel they have been provided user manuals. They are asked to
read it carefully and same thing try practically on computer. If they don’t understand any
thing, can ask without any hesitation. They are asked to enter the data, which is more
frequently entered, and print the reports are frequently printed. Users are told about those
situations, which he must understand and he should able to handle it.
Conversion Method:
The direct conversion method is applied. This method converts from old to the new
system abruptly. The old system is used till a planned conversion day. The organization
relies fully on the new system.
Evaluation Or Post Implantation Review:
After the system is implemented and conversion is complete, a review is conducted
to determine whether system is meeting expectations and where improvements are needed.
A post implementation review measures the systems performance against pre-determined
requirements. It determines how well the system continues to meet performance
specifications. It also provides information to determine whether major re-design or
modification is required. In evaluation system is checked against the pre-determined
requirements. All the requirements have been fully attained. Where there was any mistake
that had handled through system life cycle. Problem is solved and checked against the
original facts.
48
SYSTEM MAINTENANCE:
The last part of system development life cycle is system maintenance, which is
actually the implementation of the post-implementation plan. Hence Programmers/ Analyst
spends sufficient time for maintaining programs.
Hence maintenance will cover a wide range of activities including correcting coding
and design errors, updating documentation and test data and upgrading user support. Many
activities classified as maintenance actually fall under enhancements. Hence in maintenance
of system enhancement also takes place. Therefore in maintenance addition, modification,
re-developing of code will take place to support changes in specification.
49
50
CONCLUSION
System was developed and fasted in steps.Once the design was finalized,the format
of the output reports were set one by one after approval from the user department.System
was first tested on the test data and then real data.Minor programming errors were identified
and rectified.
After rectifying the system was implemented successfully and accuracy was found.
The system,after testing,was found accurate to be implemented.After testing certain
limitations were found.Those limitations were upgraded as per the usre’s requirements.As
the system is developed using “ASP.NET” further enhancements can easily be done.
After testing,our system “Colleges.net” we find that this system provide a lot of help to the
customer,and it is very beneficial to book ticket online.After implementation of this we
conclude that this is real client/server environment that are reachable all over the world.This
system is fast as compared to other computerized system.Through this, user does not have
to lot of searching of colleges in their website this search engine provide information of
almost all colleges which are neccessary
The system can also be made more user-friendly and interactive by overcoming the
limitations and user will find him more informative.
51
52
Future Scope and Further Enhancement:
Any product despite of its meticulous design and features needs enhancement with time.
Collegs.in being no exception needs active enhancement of features and functionality.
Following features are proposed to be implemented in future to make the product more
feature rich.
• Support of video profiles of colleges.
• Mechanism of receiving user feedback of provided information.
• Support of ranking profiles according to the feedback provided by users.
53
54
REFERENCES AND BIBLIOGRAPHYREFERENCES AND BIBLIOGRAPHY
55
Books:
 Microsoft Visual C#. NET - Microsoft Press
 Beginning ASP.NET 2.0 with C# - Wrox Publications
 Professional C# 2005 - Wrox Publications
 System Analysis & Design - Awad Publications
 Building Web Database Step by Step - Universal Books
 Software Engineering - N. S Gill
Web Sites:
 www.google.com
 www.w3schools.com
 www.dotnetspider.com
 www.javascipt.com
56

Colleges.net

  • 1.
  • 2.
    Introduction 1.1 Company profile 1.2Introduction This project report is submitted in partial fulfillment of the requirement for MCA.The course include a topic “Colleges.Net” .This project work is a golden opportunity for us to apply the theoretically learn tips,for system Analysis and Designing of a system practically. Saffron company helped me a lot to work on project and how we can apply theoretical concept practically to work on project. The Project Titled “Colleges.Net” is a web based applications which involve to manage the data of different colleges and about allinformation of colleges those are registeredin that search engine. . Colleges.net is an initiative of Swarnim Infosoft Pvt. Ltd to create a localized, domain specific search engine cum on line directory of professional colleges in India. Potential users of this search engines shall be students interested in various professional courses, companies providing services to professional (Engineering, Management, Dental, Education and Medical colleges) colleges, companies looking for freshers for placement etc. Apart from providing fast and prompt information of professional colleges, Colleges.net shall provide a platform to these colleges for advertisement on electronic media. Colleges can create their profiles containing details such as name, address, courses offered, special features, placement records, admission schedules etc and can upload images of their campus and logos. When a search is performed by a user instead of displaying hyperlinks of websites of colleges that matched the criteria, profiles of colleges shall be displayed by the search engine. Users can view these profiles to obtain desired information can solicit further information using the notification facility provided by the search engine. Users can use these profiles to navigate to the websites of colleges. Functions that is available for customers: 2
  • 3.
    Registration for anaccount Login/Logout Search for colleges(By users) Registered Mail and Sms Functions that is available to Admin: Add New College Information Delete/Update College Information Search particular College Information Response about feedback (given by users and colleges) 1.3 EXISTING SYSTEM:- Existing System helps developer in collecting information,he/she can examine what is needed in proposed system,what are the Demerit in existing system and why we need a new system.Formulation begins with customer communication that addresses the reasons for the webapp-what is business need ,which end user are targeted, what features and functions are desired,what existing system and Databases are to be accessed. The present system is totally manual. Retrieving the information of a particular trainee increases the possibilities of errors. Moreover processes like searching and tracking the records takes too much time. Also, generating reports needs lots of formatting and labour each time for individual trainee. LIMITATION OF EXISTING SYSTEM :- The Existing System is a computer based system, in which database is place at one location which is not accessible outside.And the customer have to go to particular website of college and after that get information about that college so there is so much wastage of time for 3
  • 4.
    user.To provide morefacilty and to overcome time problem there is a need of new system arise. • The limitation of Existing System,the customer who want to get the information about that particular college he/she has to surfing a lot about various fields related to college. • In Existing System,there is so much wastage of time for user. • It is very costly. • Searching the information of a particular college is tedious task. The new proposed system establish to overcome these problems in which user don’t have to wait and he/she can searc a college according to his/her needs. 4
  • 5.
  • 6.
    PROPOSED SYSTEM :- Proposedsystem is a system which is computerized in every manner. These systems are not just fulfilling requirements but they are capable of doing such complex, tedious and cumbersome tasks. Accessing of data by hand is satisfactory only when the amount of data to processed is small and also the manual data processing is how, monotonous & often subject to error.The need of proposed system arises to overcome the limitation of existing system. FEATURES OF PROPOSED SYSTEM The feature of Airline Reservation System to overcome the limitation of computer based system.It has to fulfill all customer requirements.In this Proposed system the student doen not have to search a particuler college information into the college website .He/She can be search college accto his needs as he/she wants .There are following features in a proposed system :- • It solves the student problem to search the college. • This System provides updated information about college. • It provide login/logout facility. • It provide signup facility,to become a member. • It is Real client/server environment reachable all over the world. • Administrator can add infinite number of college information. • Administrator can able to delete,update college information. • This system is easy to use no more training require. 6
  • 7.
    2.1 Modules AndSubModules 1. Login Module 2. Profile Module 3. Search Module 4. Indexing Module 5. Notification Module 6. Administrative Module Login Module :- This is the first module of the software. This is very important from the security point of view. Only an authorize user is allowed to enter in the system. This is assured by this module. In this module there is login form, which has t o be filled by two information. One is User name and another is password and one is persistent cookie which maintain user information in system. When a user enters his name and password, the system send a request in the database to check that this user is entry is existing there or not. If the user name and password matches the given user name and password in the database the logging is successful and if it is not than logging is failed and an error message is generated by the system which tells that you are not a registered user. The user of the system is created by the system administrator. System administrator creates the logging id and password for the user. This can be changed also by altering the entry in the database. All the users information is stored in the database which is also very secured. So this insure the complete security for the system and prevent from the information lost. 2 .Profile Module :- 7
  • 8.
    This Module facilitatesprofile building and editing features to colleges. When a search is made by interested user, profiles of colleges that match the given criteria are displayed which act as snapshot of colleges. Using the profiles, users can obtain information, request further information from the colleges and compare various colleges. Profiles provide a convenient and affordable mechanism to colleges to present themselves to the interested users. These profiles act as entry point for colleges’ websites i.e. interested users can navigate to the websites of colleges from these profiles. 3. Search Module:- This module represents the user interface of the application i.e. through this module end users interact with the application. It is responsible for searching and presenting information to the end user. This module also collects useful information such as search criteria entered by the users, preferences of users etc. This information is used by the administrator to set various indexing and data presentation parameters. . 4. Index Module :- Information of colleges can be requested using different criteria. To serve available information efficiently it need to be indexed on all possible criteria. This module is responsible for identifying user criteria and creating indexes of the information provided by colleges in their profiles. Index criteria shall be set by administrator using the information collected by the user search patterns and Indexes shall be created using the information provided by colleges in their profiles. All colleges doesn’t publish their profiles on the search engine hence this module shall also use conventional methods of creating indexes using crawlers i.e. WebPages of colleges websites shall be crawled and indexed. 5. Notification Module :- 8
  • 9.
    This module isresponsible for sending notification to colleges through Mail and SMS. Notifications provide a mechanism for user to request further information from colleges and colleges to receive feedback of their profiles. This module establishes as a bridge between colleges and users interested in various courses or services of colleges. 6. Administrative Module :- This module is responsible for overall management of the application. Using this module administrator can manage indexes, profiles, searching mechanism etc. In order to be effective a search engine need to provide facility of searching information on all possible criteria which requires indexing of available data on all possible parameters. Creating and maintaining such an index requires lot of system resources and money. Both of these things are scarce hence need to be efficiently utilized. Task of administrator is to use to find out user searching patterns and to optimize the application according to users’ preferences. FEATURES OF THE PROJECT “Colleges.Net” will provide a lot of help to the student.It helps student to look search colleges.student are able to search for college that he/she looking in our database on the basis of city,course,rank,university.By using this system no one has to waste time to seaeching the college according to his/her needs. There are following features of “colleges .net”:  It provide Login/Logout facility. 9
  • 10.
     Password protecteduser functions.  Password protected administrative functions.  It provide signup facility,to become a member.  Real client/server environment reachable all over the world.  Administrator can add infinite number of college information.  Administrator can able to delete,update college information.  Student can able to search college that he/she looking.  This system is easy to use no more training require.  Security measures so those only users with privileges can access the admin Module. ADVANTAGES OF THE PROJECT “Colleges.net” will provide a lot of advantageous to the student.It helps student to look customers.customer are able to search for college that he/she looking in our database on the basis of city,course,university,rank. By using this system no one has to waste time to searc colleges according to his requirements. There are following advantageous of “colleges.net”:  It help student to search college acc to hi needs.  It provide login/logout facility. 10
  • 11.
     It helpadministrator to delete,update college information.  It provide signup facility to become a member.  It help administrator to add infinite number of college information.  It help student for searchingthe college.  .It provide excellent & fast service to customer.  It provide lot of benefit to company,now there is no need of large staff to manage system.  It has real client/server environment reachable all around the world.  Security measures so those only users with privileges can access the admin Module. 2.2 Hardware And Software Requirement HARDWARE REQUIREMENTS This system is developed on the following hardware configuration. • Pentium III processor • 504 MB RAM 11
  • 12.
    • Hard disk69.2 GB • Microsoft Compatible 101 or more Key Board • Scroll Mouse SOFTWARE REQUIREMENTS This system is developed using the following software. • Operating System:Windows XP Professional Service Pack 2 With Internet Information Server • Technology: ASP.NET • Data Access Component : ADO.NET • Back End: MS SQL Server 2000 • Front End: Microsoft ASP.NET 3.5 with C# Microsoft .Net Framework: .NET Framework is made up of the Common Language Runtime (CLR), the Base Class Library (System Classes). This allows us to build our own services (Web Services or Windows Services) and Web Applications (Web forms Or Asp .Net), and Windows applications (Windows forms). 12
  • 13.
    Above Picture showsoverall picture, demonstrating how the .NET languages follows rules provided by the Common Language Specifications (CLS). These languages can all be used? Independently to build application and can all be used with built-in data describers (XML) and data assessors (ADO .NET and SQL). Every component of the .NET Framework can take advantage of the large pre- built library of classes called the Framework Class Library (FCL). Once everything is put together, the code that is created is executed in the Common Language Runtime. Common Language Runtime is designed to allow any .NET-compliant language to execute its code. At the time of writing, these languages included VB .Net, C# and C++ .NET, but any language can become .NET- compliant, if they follow CLS rules. Server Application Development:- 13
  • 14.
    Server-side applications inthe managed world are implemented through runtime hosts. Unmanaged applications host the common language runtime, which allows your custom managed code to control the behavior of the server. This model provides you with all the features of the common language runtime and class library while gaining the performance and scalability of the host server.The following illustration shows a basic network schema with managed code running in different server environments. Servers such as IIS and SQL Server can perform standard operations while your application logic executes through the managed code. Server-Side Managed code ASP.NET is the hosting environment that enables developers to use the .NET Framework to target Web-based applications. However, ASP.NET is more than just a runtime host; it is a complete architecture for developing Web sites and Internet-distributed objects using managed code. Both Web Forms and XML Web services use IIS and ASP.NET as the publishing mechanism for applications, and both have a collection of supporting classes in the .NET Framework. XML Web services, an important evolution in Web-based technology, are distributed, server-side application components similar to common Web sites. However, unlike Web-based applications, XML Web services components have no UI and are not targeted for browsers such as Internet Explorer and Netscape Navigator. Instead, XML Web services consist of reusable software components designed to be consumed by other applications, such as traditional client applications, Web-based applications, or even other XML Web services. As a result, XML Web services technology is rapidly moving application development and deployment into the highly distributed environment of the Internet. The .NET Framework also provides a collection of classes and tools to aid in development and consumption of XML Web services applications. XML Web services are 14
  • 15.
    built on standardssuch as SOAP (a remote procedure-call protocol), XML (an extensible data format), and WSDL (the Web Services Description Language). The .NET Framework is built on these standards to promote interoperability with non-Microsoft solutions. Microsoft ASP. NET: Introduction:- ASP.NET is the latest version of Active server pages(ASP),Microsoft’s server-side web technology for building dynamic,interactive and database-driven web sites.ASP.NET is the next era of web development.ASP.Net is a new and powerful server side technology for creating dynamic web pages.It is one of a set of technologies that comprise the Microsoft.Net Framework.It allows us to use a full featured programming language such as C# or VB.Net to build web application easily.It gives us full server side object oriented functionality.It is a robust,easy to use solution for developing complex web sites,Rather then building simple pages that are only for display,you will create web pages that visitors can interact with in wonderful ways. ASP.Net Application are based on Common Language Runtime(CLR),.Net class libraries & other tools integrated with Microsoft .Net framework.Asp.Net is a server technology that brings together the different pieces of web to give web site developers more power then ever.Asp.Net solve the problem in request/response modal.In this modal server has no idea what is happening on client,unless it make another request.To solve this problem ther is another modal for communicating between server & clients known as “Event Driven Modal”.In this server waits around for something to happen on the client.Once it does,the server takes action & perform some piece of functionality.Asp.Net relies on clever client side processing to simulate an event driven modal.Using client side script,Asp.Net supplies information about what the client is doing during requests.whenever something is happens on the client,a client side script executes & send information to the server just as submitting a form send information to a server.Asp.Net ties together the server & the client,which allows developers to do things in web pages.ASP.NET is a programming 15
  • 16.
    framework built onthe common language runtime that can be used on a server to build powerful Web applications. ADVANTAGES OF ASP.NET ASP.NET hopes to “do for the web that visual basic has done for windows.”visual basic provides a graphical IDE,in which developers can simply drag & drop components from the toolbar and create traditional client/server applications.The actual coding required is minimal and contains just application –specific logic.Asp.Net expects to reduce and replace coding with components.It heralds the next generation of web applications,which are based on component-oriented programming.The chief advantages of Asp.Net are listed below :- ASP.NET AND .NET FRAMEWORK ASP.NET is a unified web platform that provides all the services necessary for you to build enterprise-class applications.It,in turn,is built on the .Net Framework,so the entire framework is available to any ASP.NET application.The .Net Framework acts as an interface between ASP.NET applications and the operating System. 16 Web Clients ASP.NET Applications IIS
  • 17.
    ASP.NET and .NETFramework The .Net Framework is an application framework that provides you with thousands of programming classes to meet almost every programming requirement.The .Net Framework also provides the runtime environment for ASP.NET applications. SECURITY MANAGEMENT ASP.NET works in concert with the .NET Framework and IIS to provide web application security.To secure an ASP.NET application,you must perform the three fundamental functions,authentication,authorization and impersonation. 17 .NET Framework Windows NT/2000 Operating System
  • 18.
    • Authentication :-It assures that the user is,in fact,who the user claims to be.User credentials(such as name and password)are validated against some authority.ASP.NET implements additional authentication methods that apply After IIS authentication mechanisms.ASP.NET authentication methods include windows Authentication,passport and Forms.ASP.NET controls access to site information by compairing authenticated credentials,or representations of them,to NTFS file system permissions or to an XML file that lists authorized users,authorized roles Or authorized HTTP verbs. • Authorization :- It limits access rights by granting or denying specific permissions to an authenticated identity. • Impersonation:-It enables the ASP.NET application to execute in the context of an authenticated or anonymous user.When the request is passed to the application from IIS.Access is then granted or denied based on the impersonated identity.IIS can also grant or deny access based on a user’s host name or IP address.ASP.NET application developer also has access to all of the built in security features of the .NET framework,such as code access security and role based user access security. The illustration also shows how managed code operates within a larger architecture. 18
  • 19.
    The ADO.NET DataArchitecture Data Access in ADO.NET relies on two components: DataSet and Data Provider. Dataset: The dataset is a disconnected, in-memory representation of data. It can be considered as a local copy of the relevant portions of the database. The DataSet is persisted in memory and the data in it can be manipulated and updated independent of the database. When the use of this DataSet is finished, changes can be made back to the central database for updating. Data Provider: The Data Provider is responsible for providing and maintaining the connection to the database. A Data Provider is a set of related components that work together to provide data in an efficient and performance driven manner. The .NET Framework currently comes with 19
  • 20.
    two Data Providers:the SQL Data Provider which is designed only to work with Microsoft's SQL Server 2005 or later and the OleDb Data Provider which allows us to connect to other types of databases like Access and Oracle. Each Data Provider consists of the following component classes: The Connection object which provides a connection to the database. The Command object which is used to execute a command The DataReader object which provides a forward-only, read only, connected recordset. The DataAdapter object which populates a disconnected DataSet with data and performs update. Data access with ADO.NET can be summarized as follows: A connection object establishes the connection for the application with the database. The command object provides direct execution of the command to the database. If the command returns more than a single value, the command object returns a DataReader to provide the data. Alternatively, the DataAdapter can be used to fill the Dataset object. The database can be updated using the command object or the DataAdapter. 20
  • 21.
    INTRODUCTION TO SQLSERVER What is SQL server? SQL server is a client/server relational database management system (RDBMS) that uses the transact-SQL to send request between the client and SQL server. Why use SQL server as back end? 21
  • 22.
    SQL server isdesigned to be a client/server system. Client/server systems are constructed so that the database can reside on central computer known as Server and be shared among several users. When users want to access the data in SQL server, they run an application on their local computer known as client that connects over a network to the server running SQL server. SQL server can work with thousands of client applications simultaneously. The server has features to prevent the logical problems that occur if a user tries to read or modify data currently being used by others. While SQL server is designed to work as a client/server network, it is also capable of working as a stand-alone database directly on the client. The scalability and ease of use features of SQL server allow it to work efficiently on a client without consuming too many resources. SQL server effectively allocates the available resources such as memory, network bandwidth and disk I/O among the multiple users. Advantages of SQL client are: 1. Supports multiple hardware platforms 2. Supports multiple software applications Advantages of the SQL server are: 1. Reliable 2. Fault tolerant 3. Centralized control 4. Concurrent 5. Sophisticated locking The SQL Server 2005 relational database engine is an RDBMS that manages and stores data in relational tables. Each table represents some object of interest, such as customers, employees, or products. The relational database engine is designed to store detailed records of transactions generated by online transaction processing (OLTP) systems, as well as handle the online analytical processing (OLAP) requirements of data warehouses. The relational database engine is responsible for maintaining data security, providing fault tolerance, dynamically 22
  • 23.
    optimizing performance, usinglocking to provide concurrency, and ensuring data reliability. Figure: The SQL Server 2003 environment. Key Features: • Rich XML support. • Web enabled analysis. • Web access to data. • Application hosting. 23
  • 24.
    • Click streamanalysis. • Full text search. • Security. • High availability. • Scalability. • Distributed portioned views. • Indexed views. • Virtual system area LAN. • Replication. • Simplified database administration. • Extend application. • English query. • Data mining. • Analysis services. • Closed loop analysis. • OLAP flexibility. SQL Server 2005 is a comprehensive database software platform providing enterprise-class data management and integrated business intelligence (BI) tools. The SQL Server 2005 database engine provides more secure, reliable storage for a relational database format or XML. By supporting both a relational database format and XML, the SQL Server 2005 database engine provides the flexibility necessary to support the way you work. It also enables you to build and manage highly available, well-performing database software applications that you and your people can use to take your business to the next level. SQL Server Enterprise Manager : SQLServerEnterprise Manager allows for easy enterprise-wide configuration andmanagementof SQL and SQL Server objects. SQL Server Enterprise Manager powerful scheduling engine, administrator alert capability,and a built-in replication management interface.You can alsoSQLEnterprise to: • Manage logins, permissions, and users. 24
  • 25.
    • Create scripts. •Manage backup devices and databases. • Back up databases and transaction logs. • Manage tables, views, stored procedures, triggers, indexes. • Createfull-text indexes, database diagrams, and database . • Import and export data. By default, SQL ServerEnterprise Manager is installed by SQL Server Setup as part of the serversoftware on computers running Microsoft Windows and as part of the client sof on computers running Windows NT and MicrosoftWindows95/98. BecauseSQLServer Enterprise Manager is a 32-bit application, it cannot be installed on computers running 16-bit operating systems. SQL SERVER ARCHITECTURE:- Microsoft® SQL Server™ is a Structured Query Language (SQL) based, client/server relational database. Each of these terms describes a fundamental part of the architecture of SQL Server. Database: A database is similar to a data file in that it is a storage place for data. Like a data file, a database does not present information directly to a user; the user runs an application that accesses data from the database and presents it to the user in an understandable format. A database typically has two components: the files holding the physical database and the database management system (DBMS) software that applications use to access data. The DBMS is responsible for enforcing the database structure, including: • Maintaining the relationships between data in the database. • Ensuring that data is stored correctly, and that the rules defining data relationships are not violated. • Recovering all data to a point of known consistency in case of system failures. Relational Database : There are different ways to organize data in a database but relational databases are one of the most effective. Relational database systems are an application of mathematical 25
  • 26.
    set theory tothe problem of effectively organizing data. In a relational database, data is collected into tables (called relations in relational theory). When organizing data into tables, you can usually find many different ways to define tables. Relational database theory defines a process, normalization, which ensures that the set of tables you define will organize your data effectively. STRUCTURED QUERY LANGUAGE (SQL) :- To work with data in a database, you must use a set of commands and statements (language) defined by the DBMS software. There are several different languages that can be used with relational databases; the most common is SQL.Standards for SQL have been defined by both the American Nationa lStandards Institute(ANSI) and the International Standards Organization (ISO). Most modern DBMS products support the Entry Level of SQL-92, the latest SQL standard (published in 1992). SQL Server Enterprise Manager : SQL Server Enterprise Manager allows for easy enterprise-wide configuration and management of SQL and SQL Server objects. SQL Server Enterprise Manager powerful scheduling engine, administrator alert capability, and a built-in replication management interface.You can also SQL Enterprise to: • Manage logins, permissions, and users. • Create scripts. • Manage backup devices and databases. • Back up databases and transaction logs. • Manage tables, views, stored procedures, triggers, indexes. By default, SQL ServerEnterprise Manager is installed by SQL Server Setup as part of the serversoftware on computers running Microsoft Windows and as part of the client sof on computers running Windows NT and MicrosoftWindows95/98. BecauseSQLServer Enterprise Manager is a 32-bit application, it cannot be installed on computers running 16-bit operating systems. 26
  • 27.
  • 28.
    SYSTEM ANALYSIS INTRODUCTION “Analysis” isthe process of understanding the existing system by gathering and interpreting the facts, diagnosing the problems. It is not just to determining the how best to solve the manual system problems, it should also work for the system observes the feasibility of system then design, coding phases will be executed. Analysis phase delivers requirements specification .The system specification serves as an interface between the designer and developer as well as between developers and users. This describes the external behavior of the software without bothering about the internal implementation. Specification must be carefully checked for suitability, omission, inconsistencies and ambiguities. The basic aim of problem analysis is to obtain a clear understanding of the needs of the clients and the users. Analysis involves interviewing the clients and end users. These people and the existing document about the current mode of operation are the basic source of information for the analyst. The process of obtaining answers to the questions that might arise in an analyst’s mind continues until the analyst feels that all the information has been obtained. Analysts not just collect and organize the information but they also act as consultants who play an active role of helping the clients and users to identify their need. Due to this, analysts thoroughly understand the problem domain and purpose of automation. During analysis following issues must be kept in mind: - 1. Obtain the necessary information for solving the problem. 2. Gathered information must be properly organized. 3. Resolving contradiction that may exist in the information gathered. In the analysis phase, we apply the “divide and conquer” technique. That is, decompose the problem into sub problems and its relationship to another sub problem in an effort to understand the whole problem. Generally, during analysis, partitioning is done with respect to objects/functions. Here we apply it according to function. A function is a task, service, process, mathematical function or activity that is now being performed by the system that will be built to solve the real problem. There are three basic approaches to problem analysis: 28
  • 29.
    1. Informal approach 2.Modeling based approach 3. Prototyping The informal approach doesn’t use any methodology for problem analysis. The analyst relies on his experience and uses questionnaires, forms, interviews etc. to elicit the information about the problem. In modeling-based approach, a formal model is built for problem solving. This approach uses the principle of partitioning for building the model. In prototyping, the problem is analyzed and requirements are understood through the feedback from the users working on a prototype system. After the user hierarchy developing use case diagram .Use cases are developed for each user category described in user hierarchy .In the context of web engineering,the use cases itself is relatively informal-a narrative paragraph that describes a specific interaction between a user and the webapp. A use case diagrams are created for created for each user category,a top level view of externally observable webapp requirements is developed.Use cases are organized in to functional packages.Each package is assessed to ensure that: Comprehensible:All the stakeholder understand the purpose of the package. Cohesive :-The package addresses functions that are closely related to one another. Loosely coupled:-Functions or classes within the package collaborate with one another,but collaboration outside the package is kept to a minimum. 3.1 FEASIBILITY STUDY 29
  • 30.
    An initial investigationculminates in a proposal that determines whether a alternative system is feasible.when approved,the proposal initiates a feasibility study that describes and evaluates candidate system and provide for the selection of the best system that meets performance requirements.To do feasibility study,we need to consider the economic ,technical and behavioral factors in system development.Many feasibility studies are disillusioning for both users and analysts.First,the study often presupposes that when the feasibility document is being prepared,the analyst is in a position to evaluate solutions.second,most studies tend to overlook the confusion inherent in system development.The feasibility study is to serve as decision document,it must answer three key questions:  Is there a new and better way to do the job that will benefit the user?  What are the cost and savings of the alternatives?  What is recommended? A feasibility study is defined as an evaluation or analysis of the potential impact of a proposed project. A feasibility study is conducted to assist decision makers in or determining whether or not to implement a particular project program. It is performed to describe and evaluate candidate system and to provide for the selection of best system that meets system performance requirement. During the course of completion of this project work the complete analysis of the proposed system was done. In the analyzing task a complete care about the feasibility of the proposed system was taken. The following feasibility analysis was carried during the course of this project work on “Colleges.net”: • Economic Feasibility • Technical feasibility • Operational feasibility • Social feasiblity 3.1.1 ECONOMIC FEASIBILITY 30
  • 31.
    The cost involvedin designing and implementation of the proposed system is as follows:  Analysis and Design Cost: The cost of analysis & designing can be worked out by calculating the number of human days spend on the analysis and designing of the project and then multiplying the number of days with the cost of human day.  Programming Cost: The cost is also calculated by calculating the number of human days spends on the coding of the project and then multiplying the number of the days with the cost of human day.  Stationary and Miscellaneous Expenses: The cost of computer stationary is less than the cost of other not computer based stationary. 3.1.2 TECHNICAL FEASIBILITY The existing hardware and software facilities support the proposed system. Computers and storage media are available and the software can be developed. Basic technical requirement of the system and all aspects that the existing system facilities.  Hardware: There’s need of Pentium machines with windows 2000 Server and printer for reports.  Manpower: The technical and non-technical staff required to implementing this system. 3.1.3 OPERATIONAL FEASIBILITY The present system is operationally feasible, as it has become easy to have details regarding which user has logged on the system and time of login, time of logon, and what information is transferred. 31
  • 32.
    The above detailsregarding the feasibility study show that the design of proposed system is very effective. 3.1.4 Social feasiblity 32
  • 33.
  • 34.
    4.1 Data FlowDiagram Context Level DFD of colleges.net 34 Colleges . net Create Profiles Receive Notifications Edit Profiles View Reports Manages Profiles Setup Search parameters View Criteria Reports View Usage Reports Users Colleges Administrator Manages Indexes Search Information SendNotification
  • 35.
    1 Level DFDof colleges.net 35 College Profile Data Profile Manager Set Profile Get Notification Users Save/update Profile View Profile Index Manager Read Profile Data Indexed DataView Result Indexed generated Search Criteria Read Indexed Parameter
  • 36.
    36 Search Manager Searched Indexed Parameter Profile Data SearchProfile Admin Manager Index Parameter Data Indexed Parameters Set/Edit index parameters Admin
  • 37.
    4.2 E-R DIAGRAM 11 1 N 37 Searc h Colleg e Colleges Login User Confirmed ID Collegena e Colleges Name Profile Contactperso n Co id Addres s Password UserId Password Colleges.net Registration Password Username Informatio n Kept By of Keep Detail of Administrator Username Password
  • 38.
  • 39.
    Due to organizationpolicy we are not able to provide the complete code for this software but for the reference point of view we are writing some concepts which has been used in this project. Different Web-Pages in the project: Default.aspx –This web page is used to provide common information to user .Through this page customer can search for college ,login and create Our account in database.This web page act as a guide to the rest of the project since it allows the user to navigate through different pages. Login.aspx – This web-page is used to authenticate the users entering into the system. If user name and password matches that in the database, login is successful else a login unsuccessful message is shown and he has to re-enter the username and password.In this page there is one persistent cookie which maintain the user information in system when he/she sign in. Sign Up.aspx – This web page create new user account in database. Search College .aspx – This web-page is used to search the college whether college available or not . AdminModify .aspx- This webpage is used to modify the information of colleges by administrator AdminIndex .aspx- This webpage is used to indexing the colleges according to user criteria Modify .aspx- This webpage is used to modify the profile by colleges About Us.aspx – This web-page display all information related to Airline Reservation System. 39
  • 40.
    Contact Us.aspx-This webpage provide all contact information related to admin for customer sake. Feedback.aspx-This web page take all feedbacks from customer to improve our system. Login and Authentication An administrator login id and password is provided by the developer, when the setup is installed on the server machine. Using this id and password, the administrator can log into the system and access all the information of users and colleges 40
  • 41.
    6.1 Methodology oftesting Used in Project: 41
  • 42.
    Testing is aprocess of executing a program with the intent of finding an error. A good test case is the one that has a probability of finding an as yet undiscovered error. If testing is conducted successfully (according to the objective stated) it will uncover errors in the software. As secondary benefit, testing demonstrates that software function appears to be working according to the specification that performance requirements appear to have been met. In addition data collected as testing is conducted provides a good indication of software reliability and some indication of software quality as a hole Testing is the set of activities that can be planned in advance and conducted systematically. It is an integral part of program development. It is in this stage, which we check that the program, that has been coded, performs according to the user’s requirements. The purpose of doing test is not to demonstrate that there are no errors in the program but to detect any bugs that may still exist. In the testing stage, the main aim is to look for errors that unknowingly have been occurred. It is common misconception that the purpose of testing is to prove that a program is working correctly. This is dangerous myth because it can lead insufficient testing, and program with hidden fault. Because the actual result and expected result may differ in the field of reality and it can be hazardous for a program. The importance of software testing and its implications with respect to software quality cannot be over emphasized. Software testing is a crucial element of software quality and represents the ultimate review of specification design and coding. The increasing visibility of software as a system element and the attendant ‘costs’ associated with a software failure are motivating forces for well planned, thorough testing. It is not unusual for software development organization to expend 40% of total project effort on testing. Testing is the process of exercising software with the intent of finding errors.This fundamental philosophy does not change for webapps.In fact,because web based systems and applications reside on the network and interoperate with many different operating systems,browser,hardwre platforms and backroom applications,the search for errors 42
  • 43.
    represents a significantchallenge for web engineers.The webapp testing process begins by focusing on user-visible aspects of the webapp and proceeds to tests that exercise technology and infrastructure.Seven testing steps are performed: content,interface,Navigation,component,configuration,Performance,and security testing. The testing process for webapp engineering begins with test that exercise content and interface functionality that is immediately visible to end users.As testing proceeds,aspects of the design architecture and navigation are exercised.The user may or may not be cognizant of these webapp elements.Finally,the focus shifts to tests that exercise technological capabilities that are not always apparent to end user-webapp infrastructure and installation issuses. OBJECTIVE OF TESTING Testing is a technique that uncover error in the webapp. There are following objectives of Testing: • The content model for the webapp is reviewed to uncover errors. • The interface model is reviewed to ensure that all the use-cases can be accommodated. • The design model for the webapp is reviewed to uncover navigation errors. • The user interface is tested to uncover errors in presentation and navigation mechanics. • Selected functional components are unit tested. • Performance tests are conducted. • The webapp is tested by a controlled and monitored population of end-users;the results of their interaction with the system are evaluated for content and navigation errors. 6.2 Steps Of Testing 43
  • 44.
    Content Testing :-Itattempts to uncover errors in content.This testing activity is similar in many respects to copy-editing for a written document.In fact,a large web site might enlist the services of a professional copy editor to uncover typographical errors,grammatical mistakes,errors in content consistency,errors in graphical representations and cross referencing errors. Interface Testing:-It exercises interaction mechanisms and validates aesthetic aspects of the user interface.The intent is to uncover errors that result from poorly implemented interaction mechanisms or omissions,inconsistency or ambiguities that have been introduced into the interface inadvertently. Navigation Testing :- Navigation Testing applies use-cases,derived as part of the analysis activity,in the design of test cases that exercise each usage scenario against the navigation design.Navigation mechanisms implemented with in the interface layout are tested against use-cases to ensure that any errors that impede completion of a use-cases are identified and corrected. Component Testing:-It exercise content and functional units within the webapp.When webapp are considered,the concept of the unit changes.The “unit” of choice within the content architecture is the web page.Each web page encapsulates content,navigation links,and processing elements.A “unit” within the webapp architecture may be defined functional component that provides service directly to an end user or an infrastructure component that enables the webapp to perform all of its capabilities.It also called “Function Testing”. Security Testing :-It incorporates a series of tests designed to exploit vulnerabilities in the webapp and its environment.The intent is to demonstrate that a security breach is possible. GUI Testing Input/Output Testing:GUI testing is done to ensure the uniform look on feel of the user interface components across the application. All major elements of the graphical interface such as windows, mouse operations etc were validated during GUI testing, various selections were made through mouse and keyboard to ensure that it works both ways. It was tested that appropriate message appear to guide the user through the course of action.It was 44
  • 45.
    checked whether allthe required outputs are generated and are in the desired and proper format. Also it should serve the purpose for which the application was designed. Integration Testing:-Navigation and component testing are used as integration testing.The strategy for integration testing depends on the content and webapp architecture that has been choosen.If the content architecture has been designed with a linear,grid,or simple hierarchical structure,it is possible to integrate web pages in much the same way as we integrate modules for conventional software.Thread based testing can be used to integrate the set of web pages required to respond to a user event.Regression Testing is applied to ensure that no side effects occur.Cluster testing integrates a set of collaborating pages.Test cases are derived to uncover errors in the collaborations. Configuration Testing :-It attempts to uncover errors that are specific to a particular client or server environment.A cross reference matrix that defines all probable operating systems,browsers,hardware platforms and communication protocols is created.Tests are then conducted to uncover errors associated with each possible configuration.The job of configuration testing is not to exercise only client side,rather it is to test a set of probable client side and server side configuration Performance Testing:-It encompasses a series of tests that are designed to assess 1.how webapp response time and reliability are affected by increased user traffic,2.which webapp components are responsible for performance degradation and what usage characterstics cause degradation to occur and how performance degradation impacts overall webapp objectives and requirements. 45
  • 46.
  • 47.
    OVERVIEW OF IMPLEMENTATION Implementationis the process of having systems personnel check out and put new equipment into use, train users, install the new application and construct any files of data needed to use it. This phase is less creative than system design. Depending on the size of the organization that will be involved in using the application and the risk involved in its use, systems developers may choose to test the operation in only one area of the firm with only one or two persons. Sometimes, they will run both old and new system in parallel way to compare the results. In still other situations, system developers stop using the old system one day and start using the new one the next. The implementation phase is less creative than system design.It is primarily with user training,site preparation and file conversion.when the candidate system is linked to terminals or remote sites,the telecommunication network and test of the network along with system are included under the implementation.During final testing,user acceptance is tested,followed by user training.Depending on the nature of the system,extensive user training may be required.conversion usually takes place at about the same time the user is being trained. Evaluation of the system is performed to identify its strengths and weaknesses. The actual evaluation can occur along any of the following dimensions: i. Operational Evaluation: Assessment of the manner in which the system functions, including case of use, response time, overall reliability and level of utilization. ii. Organizational Impact: Identification and measurement of benefits to the organization in such areas as financial concerns, operational efficiency and competitive impact. iii. User Manager Assessment: Evaluation of the attitudes of senior and user manager within the organization, as well as end-users. 47
  • 48.
    IMPLEMENTATION TOOLS: • Trainingof personnel • Conversion procedures • Post-implementation review or evaluation Training of personnel: The high quality training is an essential step in systems implementation. Hence to provide the training to personnel they have been provided user manuals. They are asked to read it carefully and same thing try practically on computer. If they don’t understand any thing, can ask without any hesitation. They are asked to enter the data, which is more frequently entered, and print the reports are frequently printed. Users are told about those situations, which he must understand and he should able to handle it. Conversion Method: The direct conversion method is applied. This method converts from old to the new system abruptly. The old system is used till a planned conversion day. The organization relies fully on the new system. Evaluation Or Post Implantation Review: After the system is implemented and conversion is complete, a review is conducted to determine whether system is meeting expectations and where improvements are needed. A post implementation review measures the systems performance against pre-determined requirements. It determines how well the system continues to meet performance specifications. It also provides information to determine whether major re-design or modification is required. In evaluation system is checked against the pre-determined requirements. All the requirements have been fully attained. Where there was any mistake that had handled through system life cycle. Problem is solved and checked against the original facts. 48
  • 49.
    SYSTEM MAINTENANCE: The lastpart of system development life cycle is system maintenance, which is actually the implementation of the post-implementation plan. Hence Programmers/ Analyst spends sufficient time for maintaining programs. Hence maintenance will cover a wide range of activities including correcting coding and design errors, updating documentation and test data and upgrading user support. Many activities classified as maintenance actually fall under enhancements. Hence in maintenance of system enhancement also takes place. Therefore in maintenance addition, modification, re-developing of code will take place to support changes in specification. 49
  • 50.
  • 51.
    CONCLUSION System was developedand fasted in steps.Once the design was finalized,the format of the output reports were set one by one after approval from the user department.System was first tested on the test data and then real data.Minor programming errors were identified and rectified. After rectifying the system was implemented successfully and accuracy was found. The system,after testing,was found accurate to be implemented.After testing certain limitations were found.Those limitations were upgraded as per the usre’s requirements.As the system is developed using “ASP.NET” further enhancements can easily be done. After testing,our system “Colleges.net” we find that this system provide a lot of help to the customer,and it is very beneficial to book ticket online.After implementation of this we conclude that this is real client/server environment that are reachable all over the world.This system is fast as compared to other computerized system.Through this, user does not have to lot of searching of colleges in their website this search engine provide information of almost all colleges which are neccessary The system can also be made more user-friendly and interactive by overcoming the limitations and user will find him more informative. 51
  • 52.
  • 53.
    Future Scope andFurther Enhancement: Any product despite of its meticulous design and features needs enhancement with time. Collegs.in being no exception needs active enhancement of features and functionality. Following features are proposed to be implemented in future to make the product more feature rich. • Support of video profiles of colleges. • Mechanism of receiving user feedback of provided information. • Support of ranking profiles according to the feedback provided by users. 53
  • 54.
  • 55.
  • 56.
    Books:  Microsoft VisualC#. NET - Microsoft Press  Beginning ASP.NET 2.0 with C# - Wrox Publications  Professional C# 2005 - Wrox Publications  System Analysis & Design - Awad Publications  Building Web Database Step by Step - Universal Books  Software Engineering - N. S Gill Web Sites:  www.google.com  www.w3schools.com  www.dotnetspider.com  www.javascipt.com 56