Learner behavior Prediction in Adaptive and Intelligent
Web Base Educational Systems (AIWBES):
        Early educational systems that have been implemented using technology were
called Computer Aided Instruction (CAI). These systems used programmed instruction
paradigms that only contained domain knowledge. A recent shift has seen Intelligent
Tutoring Systems (ITS) become more popular. ITS, in contrast to CAI, incorporate both
AI techniques and model based systems. These systems integrate three main model
components (i) an expert module, which contains domain knowledge and reasoning
knowledge to solve problems, (ii) knowledge about the learner (student), in the form of
a learner model, and (iii) knowledge about the learning strategy, in form of pedagogical
(tutoring) module. AI techniques, on the other hand, are used to simulate activities
related to the delivery or tutor, such as coaching learners and/or diagnosing their
misconception. In addition to introducing AI techniques in such systems, adaptation has
also been incorporated in ITS. Such adaptive systems are called Adaptive Intelligent
Tutoring Systems (AITS). These systems use the individual student knowledge to adapt
interactions to student requirements and preferences. It might be worth mentioning that
ITS were first built as standalone single user systems, and have progressed to more
multi-user environments.

With the increasing use of the internet, web based ITS emerged, where multitudes of
learners, in different locations, can interact on these systems. In addition, collaboration
and sharing the knowledge between users, and knowledge acquisition from the net are
among the features of web based systems. Web based educational systems that display
adaptation are referred to in the literature as Adaptive and Intelligent Web-Based
Education Systems (AIWBES). Among the major technologies deployed with in
AIWBES are the (i) intelligent tutoring, (ii) adaptive hypermedia and (iii) intelligent
monitoring [Brusilovsky99; Brusilovsky03].These technologies are outlined in the
following:

Intelligent tutoring
        Intelliegnt tutoring is concerned with simiulating the tutor to guide the
learner to follow a cetain sequence in the curriculum, and in solving subsequent
problems. This is in addition to discovering and diagnosing the learners’ bugs and
mistakes. The application domains that are cateorized under this technology are (i)
curriculum sequencing, (ii) interactive problem solving support and (iii) intelligent
solution analysis.

Curriculum sequencing (pedagogical strategy): Curriculum sequencing is used
to guide the learner to find the optimal path through learning material. It determines the
sequence of knowledge units or objects to learn, and the sequence of tasks (examples,
questions, problems) to present to the learner. ELM-ART tutor [Weber01] and KBS-
Hyperbook [Henze01] are two systems hat apply curriculum sequencing.

Interactive problem solving support: Systems using this technology guide the
learner while he/she is solving a problem. This can be achieved by either providing a
hint to execute the next step, or by choosing and presenting more relevant examples.
ActiveMath [Melis01] and ELM-ART tutor are examples of applying interactive
problem solving support technologies.
Intelligent solution analysis: The major role of this technology is concerned with
analyzing the learner’s solution to any given problem. The learner (student) model is
updated if the final answer is either correct or wrong. If the solution is correct, the
system infers the appropriate knowledge. On the other hand, if the solution is wrong, it
analyzes the answer and determines the nature of error. The system tries to identify the
incorrect knowledge snipple responsible for this error (knowledge diagnosis). German
Tutor [Heift01] and ELM-ART tutor are among the systems that apply Intelligent
solution analysis.

Intelligent solution analysis technology is used in building and updating the learner
(student) model. The literature generally divides the learner (student) model into
overlay and buggy models.
     • The overlay model is based on the assumption that the learner knowledge is a
         subset of expert knowledge. This model stores historical data about the
         knowledge the learner has mastered. This data is very useful in some
         technologies like curriculum sequence and adaptive navigation support.
     • The buggy model considers the learners’ knowledge as a perturbation of the
         expert’s knowledge. This model contains a list of predefined misconceptions
         (bugs) describing errors observed by the learner. This model is the foundation
         of intelligent solution analysis.

Adaptive Hypermedia technologies
       Hypertext is a non-sequential method for representing and accessing
information. In a hypertext document, information is stored as a network of nodes that
are connected by hypertext links (hyperlinks). A hyperlink is a connection between a
source node and a destination node. The source node is referred to as an anchor. The
anchor can be a word, a phrase, an icon, a button, or an image. The selection of a
hyperlink allows for a jump to another part of the document, or even to another
document. In other words, hypertext links are used to facilitate navigation between
nodes. A hypermedia system is an extension of this principle to integrate elements of
multimedia, allowing selection of animation, video and sound from within the
document. There are two main components of a hypertext system that can be adapted;
the hypertext links and the information contained in the nodes. Adaptation of hypertext
links mainly affects navigation within a hypertext system, while adaptation of the nodes
themselves affects the presentation of information. These two forms of adaptation are
usually referred to adaptive navigation support and adaptive presentation respectively.

  Adaptive navigation support: Assistance to learners in hyperspace, through
orientation and navigation, in adaptive navigation support is achieved by changing the
appearance of visible links. Adaptively sorting, annotating, or partly hiding the links of
the current page to narrow the choice of where to go next are among some of the
examples of is an example of navigation support in adaptive hypermedia system..
Adaptive navigation support shares the same goal with curriculum sequencing (helping
the learner to find the optimal path through the learning material). However, it is less
directive and more cooperative than traditional sequencing. It guides the students while
leaving them the choice of the next knowledge item to be learned and next problem to
be solved. ELM-ART tutor, ActiveMath and KBS Hyperbook are three examples of
applying adaptive navigation support. This support is achieved using adaptive link
annotation based on the master level and inter-relations of concepts. ML tutor [Smith02]
uses link sorting and generation to implement adaptive navigation support.
Adaptive Presentation: In adaptive presentation information presented to the user is
tailored to his/her needs. This implies that, expert users receive more detailed and in
depth information, while novices receive additional explanation. ActiveMath is an
example of applying adaptive presentation technique.

Intelligent monitoring
        Intelligent monitoring technology is based on the ability to compare records of
different learners. In this comparision, mismatched entries are identified. The goal is to
identify the learners who have learning records different from those of their peers. This
applies to both troubled learners, who need more help, or bright learners, who need
larger challenges. Intelligent class monitoring systems use AI techniques (mainly data
mining and machine learning) to select the different learners who need more attention.
They also infer the learning material segments that are either too easy, too hard or
confusing. Logic ITA [Yacef04] is an example for systems using intelligent monitoring.
Romero [Romero03] also demonstrates genatic algorithms for data mining technique in
context of intelligent monitoring.

Systems in this area can be classified into two categories. The first focuses on the
application of data mining techniques (especially association rules) on hypermedia
systems to discover the relationships between the learner’s knowledge level and the
difficulty level of the presented concept. The designer uses the discovered relations to
reconstruct the learning material to be more effective [Romero03; DeBra01]. The
second category applies different data mining techniques on systems that perform
learner diagnosis for bugs, and can infer the concepts responsible on these bugs
[Mercoren03; Yacef04; Mercoren05]. The bugs and the concepts are the main features
used in clustering techniques to organize the learners into clusters. The teacher can see
these clusters, and hence provide more attention to certain clusters which has more
mistakes. In addition, the same data and the learner marks are used in classification
techniques to predict the final learner grade. Association rules have been used to
determine the relationships between mistakes and concepts, and mistakes and each
other. This information can be used to predict the sequence of bugs, and learning
material developers could incorporate this information to give proactive feedback to
learners.

Student Prediction in AIWBES
Most of the existing AIWBES focus on providing a measure of the behavior of the
learner. The tutor thereon takes this measure and redefines a delivery mechanism
suitable for a given behavior. However, e-learning systems provide an opportunity to
collect information as the learner is progressing through the material. This information
could allow the system to realign the educational procedure promptly and hence
improve the learning outcome. In order to achieve this AIWBES need to demonstrate
two features
    1. Predicting learner behavior. This prediction would help in adapting the learning
        material to each individual learner. It would also assist in speeding up the
        diagnosis of the learner’s progress. Prediction is possible through the group
        analysis of the learner’s records. Once the learners are clustered into groups,
        their behavior can be generalized, and a profile can be generated for each group.
        New learners can be dynamically assigned to these groups based on their
        individual profile.
2. Learner cognitive modeling. The buggy and overlay model is limited in their
           ability to account for the learners’ intention or their personal problem solving
           style. Augmenting them with a cognitive model would allow systems to estimate
           the learner’s progress through modeling cognitive behavior in addition to his/her
           knowledge and misconceptions. These cognitive models would be based on
           psychology theories [Taatgen06; Ritter06] integrated with cognitive models of
           human behavior [Wang04; Chiew04; Wang03]. This model will contain
           knowledge for diagnosing and explaining the learning errors experienced by
           each individual learner. The knowledge representation of the cognitive models
           consists of concepts and rules describing different ways to solve the associated
           goals. In addition, this representation includes bug rules and bug concepts
           describing errors observed by other learners. Information regarding the time
           taken to solve problems, number of trials, in addition to the experience of the
           learner with similar situations would be incorporated in developing this model.
           These augments can represent the cognitive ability of the student. This
           information is useful in predicting the learner’s behavior over time.

     This approach would enhance the use of intelligent tutoring technologies in AIWBES.
     In addition the prediction of learner behavior would be the foundation for implementing
     adaptive hypermedia. If the learner is classified within a cluster that experiences a
     specific problem in a certain concept, the presentation of this concept will be enhanced
     by adding more details. On the other hand, if a certain concept is not used, it will be
     removed. In addition, the utilization of the cognitive model can help isolate individual
     problem compared to group problems. Group problems are more probably related to the
     presented material.

     The system approach to predict the learner behavior can be summarized in the following
     steps
1-   Cluster learners using all available data and features in the learner models (overlay,
     buggy and cognitive models).
2-   For each cluster, apply association rules technique to generalize and find the relations
     between the presented material (the difficulty level, structure, and time of presentation)
     and the cognitive ability, number of bugs and knowledge level.
3-   For each cluster, apply association rules technique to generalize and find the relations
     between the presented question (the difficulty level, type, time available to solve,
     number of available trials) and the cognitive ability, number of bugs and knowledge
     level.
4-   For each cluster, apply association rules technique to determine the relations between
     the pedagogical strategy and the cognitive ability, number of bugs and knowledge level.
5-   Translate the resulted relations to adaptive rules applied on the presented material,
     questions and the learning strategy.
6-   Applying classification techniques on new student records to determine his/her cluster.
7-   Adapt the learning material, the generated questions and the learning strategy to the
     learner cluster.
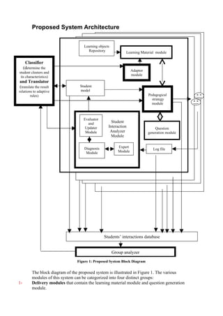
Proposed System Architecture


                                      Learning objects
                                        Repository              Learning Material module

      Classifier
     (determine the
                                                                     Adaptor
student clusters and
                                                                     module
 its characteristics)
and Translator
(translate the result              Student
relations to adaptive              model
        rules)                                                                 Pedagogical
                                                                                 strategy
                                                                                 module



                                     Evaluator
                                       and             Student
                                      Updater        Interaction                   Question
                                      Module          Analyzer                 generation module
                                                       Module


                                      Diagnosis             Expert
                                                                                  Log file
                                       Module               Module




                                                  Students’ interactions database


                                                         Group analyzer
                                  Figure 1: Proposed System Block Diagram


          The block diagram of the proposed system is illustrated in Figure 1. The various
          modules of this system can be categorized into four distinct groups:
1-        Delivery modules that contain the learning material module and question generation
          module.
2-   Control modules that contain (i) adaptor module, which adapts the deliver modules
     according to learner model, (ii) pedagogical module, that controls the delivering process,
     and (iii) translator module, that adapts the deliver modules according to the cluster of the
     student.
3-   Analysis modules that contain (i) learner interaction analyzer module, that deals with
     individual interaction and (ii) the group analyzer, that deals with interactions of learners’
     group.
4-   Storage units that contain learning objects repository, log files, students’ interactions
     database and student model.
Thesis Schedule
                           Activity                                  Semester       Semester       Semester      Semester       Semester       Semester      Semester        Semester
                                                                        1              2              3             4              5              6             7               8
Survey1
Domain selection2
Web implementation3
Learner data collection procedures4
Implementing data mining5
Translate the extracted information to adaptation rules 6
Learner clustering algorithm7
Performance evaluation8
Reporting
Thesis writing




    1
      Surveying data mining techniques and how they have been used in the literature for the monitoring process. The , cognitive model and the features can be used to differentiate
    between learners
    2
      Choosing the domain and determining the method of knowledge representation, how to generate problems, how to generate the correct answer and how to define bugs.
    3
      Implementation of the system on the web.
    4
      Accumulating data about the learners
    5
      Choosing and implementing the data mining technique to extract useful information and to cluster learners.
    6
      Translate the extracted information to rules that will be used to adapt the question generation module, learning material and pedagogical strategy module according to each
    cluster.
    7
      Applying clustering and classification techniques to define the cluster of a new learner.
    8
      Evaluate the performance of the users after adaptation of the delivery materials and the pedagogical strategy according to the prediction of his cluster.
References
[Brusilovsky03]   Peter Brusilovsky, “Adaptive and Intelligent Web-based Educational systems”,
                  International journal of Artificial Intelligence in Education13, pp.150-169, 2003.
[Brusilovsky99]   Peter Brusilovsky, “Adaptive and Intelligent Technologies for Web-based
                  Education”, International journal of Artificial Intelligence in Education13,
                  pp.150-169, 1999.
[Chiew04]         Vincent Chiew and Yingxu Wang, “Formal description of the cognitive process
                  of problem solving”, Proceeding of the third IEEE international conference on
                  cognitive informatics (ICCI’04), 2004.
[DeBra01]         P. De Bra and J. Ruiter, “AHA! Adaptive Hipermedia for All”, Proceeding of the
                  WebNet Conference, pp. 262-268, 2001.
[Heift01]         Trude Heift and Devlan Nicholson, “Web Delivery of Adaptive and Interactive
                  Language Tutoring”, International journal of Artificial Intelligence in
                  Education12, pp. 310-324, 2001.
[Henze01]         Nicola Henze and Wolfgang Nejdl, “Adaptation in Open Corpus Hypermedia”,
                  International journal of Artificial Intelligence in Education12, 325-350, 2001.
[Melis01]         Erica Melis, Eric Andres, Jochen Budenbender, Adrian Frischauf, George
                  Goguadze, Paul Libbrecht, Martin Pollet and Carsten Ullrich, “ActiveMath: A
                  Generic and Adaptive Web-Based Learning Environment”, International journal
                  of Artificial Intelligence in Education 12, pp. 385-407, 2001.
[Merceron05]      Agathe Merceron and Kalina Yacef, “TDA-ED for Educational Data Mining”,
                  Interactive Multimedia Electronic journal of Computer-Enhanced Learning,
                  pp.1-10, 2005.
[Merceron03]       Agathe Merceron and Kalina Yacef, “A Web-Based Tutoring Tool with Mining
                  Facilities to Improve Learning and Teaching”, International journal of Artificial
                  Intelligence in Education,H.U. Hoppe et al. (Eds.), IOS Press, pp. 201-208, 2003.
[Ritter06]        Frank E. Ritter and Emma Norling (2006). Including human variability in a
                  cognitive architecture to improve team simulation. In R. Sun (ed.), Cognition and
                  Multi-Agent Interaction: From Cognitive Modeling to Social Simulation.
                  Cambridge University Press; 29-52.
[Romero03]        Cristobal Romero, Sebastian Ventura, Paul de Bra and Carlos de Castro,
                  “Discovering Prediction Rules in AHA! Courses”, 2003, available on line at
                  www.win.tue.nl/~debra/um2003/um03.pdf., (accessed 15 May,2005).
[Smith99]         Adalet Serengül Güven Smith, “Application of Machine learning Algorithms in
                  Adaptive web-based Information Systems”, PHD thesis, 1999, available on line at
                  www.cs.mdx.ac.uk/staff pages/serengul/pdf/thesis.htm (accessed 15 May,2005).
[Soller03]        Amy Soller and Alan Lesold, “A Computational Approach to Analyzing Online
                  Knowledge Sharing Interaction”, In U. Hoppe, F Verdejo, and J. Kay (Eds.) AI-
                  ED’2003, Amsterdam: IOS Press.,2003, available on line at http://sra.itc.it/people/
                  Soller
[Taatgen06]       Taatgen, N.A., Lebiere, C. & Anderson, J.R. (2006). Modeling Paradigms in
                  ACT-R. In R. Sun (ed.), Cognition and Multi-Agent Interaction: From Cognitive
                  Modeling to Social Simulation. Cambridge University Press; 29-52.
[Wang03]          Yingxu Wang and Davrondjon Gafurov, “ the cognitive process of
                  comprehension”, Proceeding of the second IEEE international conference on
                  cognitive informatics (ICCI’03), 2003.
[Wang04]          Yingxu Wang, Dong Liu, and Guenther Ruhe, “Formal description of the
                  cognitive process of decision making”, Proceeding of the third IEEE international
                  conference on cognitive informatics (ICCI’04), 2004.
[Weber01]   Gerhard Weber and Peter Brusilovsky, “ELM-ART: An Adaptive Versatile System
            for Web-based Instruction”, International journal of Artificial Intelligence in
            Education12, pp. 351-348, 2001.
[Yacef04]   Kalina Yacef, “Making Large Class Teaching More Adaptive with the Logic-
            ITA”, Sixth Australasian Computing Education Conference (ACE2004), Dunedin,
            New Zealand18-22 January, 2004

Nabila__proposal4.doc

  • 1.
    Learner behavior Predictionin Adaptive and Intelligent Web Base Educational Systems (AIWBES): Early educational systems that have been implemented using technology were called Computer Aided Instruction (CAI). These systems used programmed instruction paradigms that only contained domain knowledge. A recent shift has seen Intelligent Tutoring Systems (ITS) become more popular. ITS, in contrast to CAI, incorporate both AI techniques and model based systems. These systems integrate three main model components (i) an expert module, which contains domain knowledge and reasoning knowledge to solve problems, (ii) knowledge about the learner (student), in the form of a learner model, and (iii) knowledge about the learning strategy, in form of pedagogical (tutoring) module. AI techniques, on the other hand, are used to simulate activities related to the delivery or tutor, such as coaching learners and/or diagnosing their misconception. In addition to introducing AI techniques in such systems, adaptation has also been incorporated in ITS. Such adaptive systems are called Adaptive Intelligent Tutoring Systems (AITS). These systems use the individual student knowledge to adapt interactions to student requirements and preferences. It might be worth mentioning that ITS were first built as standalone single user systems, and have progressed to more multi-user environments. With the increasing use of the internet, web based ITS emerged, where multitudes of learners, in different locations, can interact on these systems. In addition, collaboration and sharing the knowledge between users, and knowledge acquisition from the net are among the features of web based systems. Web based educational systems that display adaptation are referred to in the literature as Adaptive and Intelligent Web-Based Education Systems (AIWBES). Among the major technologies deployed with in AIWBES are the (i) intelligent tutoring, (ii) adaptive hypermedia and (iii) intelligent monitoring [Brusilovsky99; Brusilovsky03].These technologies are outlined in the following: Intelligent tutoring Intelliegnt tutoring is concerned with simiulating the tutor to guide the learner to follow a cetain sequence in the curriculum, and in solving subsequent problems. This is in addition to discovering and diagnosing the learners’ bugs and mistakes. The application domains that are cateorized under this technology are (i) curriculum sequencing, (ii) interactive problem solving support and (iii) intelligent solution analysis. Curriculum sequencing (pedagogical strategy): Curriculum sequencing is used to guide the learner to find the optimal path through learning material. It determines the sequence of knowledge units or objects to learn, and the sequence of tasks (examples, questions, problems) to present to the learner. ELM-ART tutor [Weber01] and KBS- Hyperbook [Henze01] are two systems hat apply curriculum sequencing. Interactive problem solving support: Systems using this technology guide the learner while he/she is solving a problem. This can be achieved by either providing a hint to execute the next step, or by choosing and presenting more relevant examples. ActiveMath [Melis01] and ELM-ART tutor are examples of applying interactive problem solving support technologies.
  • 2.
    Intelligent solution analysis:The major role of this technology is concerned with analyzing the learner’s solution to any given problem. The learner (student) model is updated if the final answer is either correct or wrong. If the solution is correct, the system infers the appropriate knowledge. On the other hand, if the solution is wrong, it analyzes the answer and determines the nature of error. The system tries to identify the incorrect knowledge snipple responsible for this error (knowledge diagnosis). German Tutor [Heift01] and ELM-ART tutor are among the systems that apply Intelligent solution analysis. Intelligent solution analysis technology is used in building and updating the learner (student) model. The literature generally divides the learner (student) model into overlay and buggy models. • The overlay model is based on the assumption that the learner knowledge is a subset of expert knowledge. This model stores historical data about the knowledge the learner has mastered. This data is very useful in some technologies like curriculum sequence and adaptive navigation support. • The buggy model considers the learners’ knowledge as a perturbation of the expert’s knowledge. This model contains a list of predefined misconceptions (bugs) describing errors observed by the learner. This model is the foundation of intelligent solution analysis. Adaptive Hypermedia technologies Hypertext is a non-sequential method for representing and accessing information. In a hypertext document, information is stored as a network of nodes that are connected by hypertext links (hyperlinks). A hyperlink is a connection between a source node and a destination node. The source node is referred to as an anchor. The anchor can be a word, a phrase, an icon, a button, or an image. The selection of a hyperlink allows for a jump to another part of the document, or even to another document. In other words, hypertext links are used to facilitate navigation between nodes. A hypermedia system is an extension of this principle to integrate elements of multimedia, allowing selection of animation, video and sound from within the document. There are two main components of a hypertext system that can be adapted; the hypertext links and the information contained in the nodes. Adaptation of hypertext links mainly affects navigation within a hypertext system, while adaptation of the nodes themselves affects the presentation of information. These two forms of adaptation are usually referred to adaptive navigation support and adaptive presentation respectively. Adaptive navigation support: Assistance to learners in hyperspace, through orientation and navigation, in adaptive navigation support is achieved by changing the appearance of visible links. Adaptively sorting, annotating, or partly hiding the links of the current page to narrow the choice of where to go next are among some of the examples of is an example of navigation support in adaptive hypermedia system.. Adaptive navigation support shares the same goal with curriculum sequencing (helping the learner to find the optimal path through the learning material). However, it is less directive and more cooperative than traditional sequencing. It guides the students while leaving them the choice of the next knowledge item to be learned and next problem to be solved. ELM-ART tutor, ActiveMath and KBS Hyperbook are three examples of applying adaptive navigation support. This support is achieved using adaptive link annotation based on the master level and inter-relations of concepts. ML tutor [Smith02] uses link sorting and generation to implement adaptive navigation support.
  • 3.
    Adaptive Presentation: Inadaptive presentation information presented to the user is tailored to his/her needs. This implies that, expert users receive more detailed and in depth information, while novices receive additional explanation. ActiveMath is an example of applying adaptive presentation technique. Intelligent monitoring Intelligent monitoring technology is based on the ability to compare records of different learners. In this comparision, mismatched entries are identified. The goal is to identify the learners who have learning records different from those of their peers. This applies to both troubled learners, who need more help, or bright learners, who need larger challenges. Intelligent class monitoring systems use AI techniques (mainly data mining and machine learning) to select the different learners who need more attention. They also infer the learning material segments that are either too easy, too hard or confusing. Logic ITA [Yacef04] is an example for systems using intelligent monitoring. Romero [Romero03] also demonstrates genatic algorithms for data mining technique in context of intelligent monitoring. Systems in this area can be classified into two categories. The first focuses on the application of data mining techniques (especially association rules) on hypermedia systems to discover the relationships between the learner’s knowledge level and the difficulty level of the presented concept. The designer uses the discovered relations to reconstruct the learning material to be more effective [Romero03; DeBra01]. The second category applies different data mining techniques on systems that perform learner diagnosis for bugs, and can infer the concepts responsible on these bugs [Mercoren03; Yacef04; Mercoren05]. The bugs and the concepts are the main features used in clustering techniques to organize the learners into clusters. The teacher can see these clusters, and hence provide more attention to certain clusters which has more mistakes. In addition, the same data and the learner marks are used in classification techniques to predict the final learner grade. Association rules have been used to determine the relationships between mistakes and concepts, and mistakes and each other. This information can be used to predict the sequence of bugs, and learning material developers could incorporate this information to give proactive feedback to learners. Student Prediction in AIWBES Most of the existing AIWBES focus on providing a measure of the behavior of the learner. The tutor thereon takes this measure and redefines a delivery mechanism suitable for a given behavior. However, e-learning systems provide an opportunity to collect information as the learner is progressing through the material. This information could allow the system to realign the educational procedure promptly and hence improve the learning outcome. In order to achieve this AIWBES need to demonstrate two features 1. Predicting learner behavior. This prediction would help in adapting the learning material to each individual learner. It would also assist in speeding up the diagnosis of the learner’s progress. Prediction is possible through the group analysis of the learner’s records. Once the learners are clustered into groups, their behavior can be generalized, and a profile can be generated for each group. New learners can be dynamically assigned to these groups based on their individual profile.
  • 4.
    2. Learner cognitivemodeling. The buggy and overlay model is limited in their ability to account for the learners’ intention or their personal problem solving style. Augmenting them with a cognitive model would allow systems to estimate the learner’s progress through modeling cognitive behavior in addition to his/her knowledge and misconceptions. These cognitive models would be based on psychology theories [Taatgen06; Ritter06] integrated with cognitive models of human behavior [Wang04; Chiew04; Wang03]. This model will contain knowledge for diagnosing and explaining the learning errors experienced by each individual learner. The knowledge representation of the cognitive models consists of concepts and rules describing different ways to solve the associated goals. In addition, this representation includes bug rules and bug concepts describing errors observed by other learners. Information regarding the time taken to solve problems, number of trials, in addition to the experience of the learner with similar situations would be incorporated in developing this model. These augments can represent the cognitive ability of the student. This information is useful in predicting the learner’s behavior over time. This approach would enhance the use of intelligent tutoring technologies in AIWBES. In addition the prediction of learner behavior would be the foundation for implementing adaptive hypermedia. If the learner is classified within a cluster that experiences a specific problem in a certain concept, the presentation of this concept will be enhanced by adding more details. On the other hand, if a certain concept is not used, it will be removed. In addition, the utilization of the cognitive model can help isolate individual problem compared to group problems. Group problems are more probably related to the presented material. The system approach to predict the learner behavior can be summarized in the following steps 1- Cluster learners using all available data and features in the learner models (overlay, buggy and cognitive models). 2- For each cluster, apply association rules technique to generalize and find the relations between the presented material (the difficulty level, structure, and time of presentation) and the cognitive ability, number of bugs and knowledge level. 3- For each cluster, apply association rules technique to generalize and find the relations between the presented question (the difficulty level, type, time available to solve, number of available trials) and the cognitive ability, number of bugs and knowledge level. 4- For each cluster, apply association rules technique to determine the relations between the pedagogical strategy and the cognitive ability, number of bugs and knowledge level. 5- Translate the resulted relations to adaptive rules applied on the presented material, questions and the learning strategy. 6- Applying classification techniques on new student records to determine his/her cluster. 7- Adapt the learning material, the generated questions and the learning strategy to the learner cluster.
  • 5.
    Proposed System Architecture Learning objects Repository Learning Material module Classifier (determine the Adaptor student clusters and module its characteristics) and Translator (translate the result Student relations to adaptive model rules) Pedagogical strategy module Evaluator and Student Updater Interaction Question Module Analyzer generation module Module Diagnosis Expert Log file Module Module Students’ interactions database Group analyzer Figure 1: Proposed System Block Diagram The block diagram of the proposed system is illustrated in Figure 1. The various modules of this system can be categorized into four distinct groups: 1- Delivery modules that contain the learning material module and question generation module.
  • 6.
    2- Control modules that contain (i) adaptor module, which adapts the deliver modules according to learner model, (ii) pedagogical module, that controls the delivering process, and (iii) translator module, that adapts the deliver modules according to the cluster of the student. 3- Analysis modules that contain (i) learner interaction analyzer module, that deals with individual interaction and (ii) the group analyzer, that deals with interactions of learners’ group. 4- Storage units that contain learning objects repository, log files, students’ interactions database and student model.
  • 7.
    Thesis Schedule Activity Semester Semester Semester Semester Semester Semester Semester Semester 1 2 3 4 5 6 7 8 Survey1 Domain selection2 Web implementation3 Learner data collection procedures4 Implementing data mining5 Translate the extracted information to adaptation rules 6 Learner clustering algorithm7 Performance evaluation8 Reporting Thesis writing 1 Surveying data mining techniques and how they have been used in the literature for the monitoring process. The , cognitive model and the features can be used to differentiate between learners 2 Choosing the domain and determining the method of knowledge representation, how to generate problems, how to generate the correct answer and how to define bugs. 3 Implementation of the system on the web. 4 Accumulating data about the learners 5 Choosing and implementing the data mining technique to extract useful information and to cluster learners. 6 Translate the extracted information to rules that will be used to adapt the question generation module, learning material and pedagogical strategy module according to each cluster. 7 Applying clustering and classification techniques to define the cluster of a new learner. 8 Evaluate the performance of the users after adaptation of the delivery materials and the pedagogical strategy according to the prediction of his cluster.
  • 8.
    References [Brusilovsky03] Peter Brusilovsky, “Adaptive and Intelligent Web-based Educational systems”, International journal of Artificial Intelligence in Education13, pp.150-169, 2003. [Brusilovsky99] Peter Brusilovsky, “Adaptive and Intelligent Technologies for Web-based Education”, International journal of Artificial Intelligence in Education13, pp.150-169, 1999. [Chiew04] Vincent Chiew and Yingxu Wang, “Formal description of the cognitive process of problem solving”, Proceeding of the third IEEE international conference on cognitive informatics (ICCI’04), 2004. [DeBra01] P. De Bra and J. Ruiter, “AHA! Adaptive Hipermedia for All”, Proceeding of the WebNet Conference, pp. 262-268, 2001. [Heift01] Trude Heift and Devlan Nicholson, “Web Delivery of Adaptive and Interactive Language Tutoring”, International journal of Artificial Intelligence in Education12, pp. 310-324, 2001. [Henze01] Nicola Henze and Wolfgang Nejdl, “Adaptation in Open Corpus Hypermedia”, International journal of Artificial Intelligence in Education12, 325-350, 2001. [Melis01] Erica Melis, Eric Andres, Jochen Budenbender, Adrian Frischauf, George Goguadze, Paul Libbrecht, Martin Pollet and Carsten Ullrich, “ActiveMath: A Generic and Adaptive Web-Based Learning Environment”, International journal of Artificial Intelligence in Education 12, pp. 385-407, 2001. [Merceron05] Agathe Merceron and Kalina Yacef, “TDA-ED for Educational Data Mining”, Interactive Multimedia Electronic journal of Computer-Enhanced Learning, pp.1-10, 2005. [Merceron03] Agathe Merceron and Kalina Yacef, “A Web-Based Tutoring Tool with Mining Facilities to Improve Learning and Teaching”, International journal of Artificial Intelligence in Education,H.U. Hoppe et al. (Eds.), IOS Press, pp. 201-208, 2003. [Ritter06] Frank E. Ritter and Emma Norling (2006). Including human variability in a cognitive architecture to improve team simulation. In R. Sun (ed.), Cognition and Multi-Agent Interaction: From Cognitive Modeling to Social Simulation. Cambridge University Press; 29-52. [Romero03] Cristobal Romero, Sebastian Ventura, Paul de Bra and Carlos de Castro, “Discovering Prediction Rules in AHA! Courses”, 2003, available on line at www.win.tue.nl/~debra/um2003/um03.pdf., (accessed 15 May,2005). [Smith99] Adalet Serengül Güven Smith, “Application of Machine learning Algorithms in Adaptive web-based Information Systems”, PHD thesis, 1999, available on line at www.cs.mdx.ac.uk/staff pages/serengul/pdf/thesis.htm (accessed 15 May,2005). [Soller03] Amy Soller and Alan Lesold, “A Computational Approach to Analyzing Online Knowledge Sharing Interaction”, In U. Hoppe, F Verdejo, and J. Kay (Eds.) AI- ED’2003, Amsterdam: IOS Press.,2003, available on line at http://sra.itc.it/people/ Soller [Taatgen06] Taatgen, N.A., Lebiere, C. & Anderson, J.R. (2006). Modeling Paradigms in ACT-R. In R. Sun (ed.), Cognition and Multi-Agent Interaction: From Cognitive Modeling to Social Simulation. Cambridge University Press; 29-52. [Wang03] Yingxu Wang and Davrondjon Gafurov, “ the cognitive process of comprehension”, Proceeding of the second IEEE international conference on cognitive informatics (ICCI’03), 2003. [Wang04] Yingxu Wang, Dong Liu, and Guenther Ruhe, “Formal description of the cognitive process of decision making”, Proceeding of the third IEEE international conference on cognitive informatics (ICCI’04), 2004.
  • 9.
    [Weber01] Gerhard Weber and Peter Brusilovsky, “ELM-ART: An Adaptive Versatile System for Web-based Instruction”, International journal of Artificial Intelligence in Education12, pp. 351-348, 2001. [Yacef04] Kalina Yacef, “Making Large Class Teaching More Adaptive with the Logic- ITA”, Sixth Australasian Computing Education Conference (ACE2004), Dunedin, New Zealand18-22 January, 2004