PROJECT
BIOINSTRUMENTATION AND MEASUREMENT-II
TITLE: MOSQUITO REPELLENT CIRCUIT
SUBMITTED TO: MA’AM SAIMA KASHIF
SUBMITTED FROM: SYEDA MARYAM FATIMA
OCT. 5, 2015
2
INDEX
S.NO. CONTENT PAGE
NO.
1 Abstract 3
2 Introduction 3-4
3 Materials and method 4-9
4 Result 9-10
5 Discussion 11
6 Conclusion 11-12
7 References 13
3
ABSTRACT:
Control of mosquitoes is something of utmost importance in the present day
with rising number of mosquito borne illnesses. Specialty products like mosquito repellent used
to combat mosquitoes are required. This project proposal presents the design and testing of an
electronic mosquito repellent. The project is aimed at developing a device that is capable of
emitting ultrasonic energy of varied frequencies. These frequencies do affect the auditory senses
of pests such as mosquitoes, rodents, avian and nocturnal insects by making them uncomfortable
in their abode. However these frequencies do not affect the hearing ability of humans. This
electronic mosquito repellent is based on the 555 timer IC is a simple and useful mosquito
repellent .The mosquito repellent circuit generates an ultrasonic sound with a high output
frequency that allows spreading mosquitoes within a wide radius . The circuit is quite simple and
require few external components . The oscillation frequency is given by the value of the resistors
and a capacitor components and can be modified changing the value of components or replacing
the fixed resistor with a variable resistor ( potentiometer ) . The actual oscillation frequency of
this electronic mosquito repellent is above 20 KHz so what is needed is a good high frequency
speaker , example being a piezo speaker. The electronic mosquito repellent circuit can be
supplied from a 9 V DC power supply.
INTRODUCTION:
Mosquitoes can prove to be quite a nuisance, especially while you are
sleeping. Definitely there are many ways to tackle them, but not without a few disadvantages.
The simple electronic mosquito repeller presented here is worth giving a go. These tiny blood
sucking vampires will be back again leaving behind lot of itches and swellings. Mosquitoes can
be considered as one of the most irritating bugs that not only trouble us a lot but have the
potentials of spreading deadly diseases. Using mosquito nets to guard yourself from mosquitos
looks pretty sensible and is an easy way to evade them, however some of you may complain of
suffocation- being stuffed inside a netted cage. Chemical and fume based alternatives are
effective, but the emissions that are intended to be harmful for these insects can also prove toxic
to our health in the long run. Various mosquito repellent solutions like coils, liquid vaporizers,
and creams, all have possible adverse effects to health. Large number of things like coils,
creams, oils is available in the market to repel mosquito. At the same time all these replant is also
harmful for the humans too. Oils and creams can led to skin disease, while coils or mats
produces toxic fumes which can lead to breathing problem. While in this circuit there is no harm
for human being as it produces frequency which human being cannot hear.
The concept that we are going to use in our circuit is related to ultrasound.
A sound with frequency higher than 20 kHz is termed as “Ultrasound”. For we, humans a sound
only ranging between 20 Hz to 20 kHz frequency is audible, and any sound with
frequency below or higher than this range wouldn’t be audible for us.
Several animals like cats, dogs, insects, mosquitoes have the feature of
being able to hear this ultrasonic sound. In mosquitoes, this feature is attributed to the presence
of sensory structures in their antennae. Usually ultrasound is transmitted by male mosquitoes and
received by female mosquitoes. However after breeding, female mosquitoes generally avoid the
4
ultrasound and this fact can be used to produce ultrasound in a range similar to that produced by
male mosquitoes and repel away the mosquitoes. The ultrasound produces a stress on the
antennae of the mosquitoes and repels them away. In other words, a simple circuit is designed
which can produce ultrasound in the frequency range of 20 kHz to 38 kHz, which can scare away
mosquitoes.
Generally ultrasound in a range of 20 kHz to 40kHz is transmitted by
male mosquitoes and received by female mosquitoes, however after breeding female mosquitoes
tend to avoid male mosquitoes and so they tend to avoid ultrasound in that range. As we know
that only female breeding mosquitoes bites humans, we can use this concept and can design a
circuit which produces the ultrasound in frequency range specified above.
MATERIALS AND METHODS:
Materials or components that are used in Electronic Mosquito Repellent circuit are;
555 TIMER IC:
555 is a very commonly used IC for generating accurate timing pulses. It is an 8pin timer IC and
has mainly two modes of operation: monostable and astable. In monostable mode time delay of
the pulses can be precisely controlled by an external resistor and a capacitor whereas in astable
mode the frequency & duty cycle are controlled by two external resistors and a capacitor. 555 is
very commonly used for generating time delays and pulses.
5
Pin
No
Function Name
1 Ground (0V) Ground
2 Voltage below 1/3 Vcc to trigger the pulse Trigger
3 Pulsating output Output
4 Active low; interrupts the timing interval at Output Reset
5
Provides access to the internal voltage divider; default 2/3
Vcc
Control Voltage
6 The pulse ends when the voltage is greater than Control Threshold
7 Open collector output; to discharge the capacitor Discharge
8 Supply voltage; 5V (4.5V - 16 V) Vcc
PIEZO BUZZER;
Piezo buzzer is an electronic device commonly used to produce sound. Light weight, simple
construction and low price make it usable in various applications like car/truck reversing
indicator, computers, call bells etc. Piezo buzzer is based on the inverse principle of piezo
electricity discovered in 1880 by Jacques and Pierre Curie. It is the phenomena of generating
electricity when mechanical pressure is applied to certain materials and the vice versa is also
true. Such materials are called piezo electric materials. Piezo electric materials are either
naturally available or manmade. Piezoceramic is class of manmade material, which poses piezo
electric effect and is widely used to make disc, the heart of piezo buzzer. When subjected to an
alternating electric field they stretch or compress, in accordance with the frequency of the signal
thereby producing sound.
Opposite side of the PCB are having the necessary
electronic components: a resistor, a transistor and an
inductor. The input to the transducer is a low voltage DC
signal, however in order to produce sound the
piezoceramic disc needs oscillations of high voltage. The
transistor and resistor combination works as an oscillator
circuit to produce low amplitude oscillations from the DC
voltage. The magnitude of these oscillations is amplified
by the inductor.
The piezoceramic disc is coated by
electrodes on both sides. There are three wires connected
to the diaphragm: one to the metal plate and one each to
the electrodes of the ceramic material. The wire connected
Piezo buzzer
Piezo buzzer
6
to the metal plate is grounded. One electrode is used to provide the high amplitude oscillation
signals to the ceramic disc and the second is used to provide a feedback to the oscillating circuit.
When a small DC voltage is applied to the input pins, it is first converted to
an oscillating signal using the combination of resistor and transistor. These oscillating signals are
amplified using the inductor coil. When high voltage alternating signals are applied to the piezo
ceramic disc, it causes mechanical expansion and contraction in radial direction. This causes the
metal plate to bend in opposite direction. When metal plate bends and shrinks in opposite
direction continuously it produces sound waves in the air.
CAPACITOR;
Capacitor is a widely used electronic component. It stores electric charge
and then discharges it into the circuit. It blocks the direct current and allows the alternating
current to pass through it. A capacitor contains two conductor plates which are generally made of
metal and an insulator between them. This insulator also known as dielectric is made up of
material like paper, plastic, ceramic or glass. The two plates are electrically connected to the
external circuit with the help of two thin metal rods also known as the legs of the capacitor.
These two plates are used to store charge between them. One is connected
with positive voltage and other one with negative voltage. A capacitor is characterized by the
parameter capacitance. Capacitance is measured as ratio of difference of charges between the
plates and total voltage drop between the plates.
C = dQ/dV
The unit of capacitance is FARAD.
OTHER COMPONENTS;
Resistors, potentiometer and switch.
Method of making mosquito repellent circuit is that first of all we have to check frequency range
of piezo buzzer using oscilloscope. It is found to be 172-380.482Hz.
7
Frequency of piezo buzzer
The approach is that mosquito repellent circuit will generate an ultrasonic sound with a high
output frequency that allows spreading mosquitoes within a wide radius .The circuit is quite
simple and require few external components. The oscillation frequency is given by the value of
the resistors and a capsacitor components and can be modified changing the value of components
or replacing the fixed resistor with a variable resistor.The basic idea behind developing the
circuit is to use a buzzer to produce ultrasound. The buzzer is driven by an oscillator circuit.
Here, we are using a 555 Timer based astable multivibrator circuit as the oscillator circuit.
Designing the circuit involves designing an astable multivibrator circuit. The oscillation
frequency is calculated with the following formula:
F =1/0.67 (R1 + 2 x R2) x C
8
Frequency of Piezobuzzer
Once the switch is closed, the 555 timer gets the power supply. As per
the inner circuit, initially the capacitor voltage will be zero and hence voltage at threshold and
trigger pin will be zero. As the capacitor charges through resistors Ra and Rb, at a certain point
voltage at threshold pin is less than the capacitor voltage. This causes a change in timer output.
The capacitor now starts discharging through resistor Rb, i.e. the discharge pin and continues so
until the output voltage is back to the original. Thus the output signal is an oscillating signal with
frequency 38 KHz. The output from this astable multivibrator circuit drives a 38 KHz piezo
buzzer, producing ultrasound at regular repetitions. On varying the value of potentiometer, the
output frequency can also be varied.
We can calculate the value of resistors and capacitor to produce oscillation of 40KHz frequency
by given formulae:
F = 1.44 / ((R1+R2*2)*C)
In our case we have used:
R1= 1K
R2(RV1) = 1.3 K (variable resistor of 10k, set at 1.3K with the help of multimeter)
C = 0.01uF
So now
F = 1.44 / {(1 + 2*1.3)*1000} * 0.01uF
F = 1.44 * 100000 / 3.6 = 40000 = 40KHz
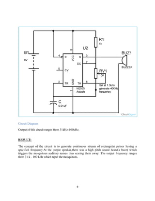
9
Circuit Diagram
Output of this circuit ranges from 31kHz-100kHz.
RESULT:
The concept of the circuit is to generate continuous stream of rectangular pulses having a
specified frequency.At the output speaker,there was a high pitch sound heard(a buzz) which
triggers the mosquitoes auditory senses thus scaring them away. The output frequency ranges
from 31 k - 100 kHz which repel the mosquitoes.
10
Output Frequencies
11
DISCUSSION:
Human generations are able to hear frequency which has a range from 20Hz to 20 KHz. All the
rest frequency above this is considered as a ultrasonic frequency. Many animals and insects are
able to hear this range of frequency. Usually in mosquitoes ultra sound is generated by the male
ones and female one receives that one. While after breeding female mosquito mainly used to
avoid this frequency. And this circuit produces the same frequency as the male one generates,
and these creates a stress on the antennae of the mosquito and these keep them away. Basic
principal of this circuit is to connect a such type of buzzer which can produce ultrasonic
frequency range. With the help of oscillator in the circuit, buzzer is driven. And in the circuit
oscillation is generated by 555 timer which is linked as a astablemultivibrator.
The circuit is connected in the closed mode and thus power is
received by the 555 timer. In the starting stage voltage in the capacitor is zero volts. So the
voltage at the threshold `as well trigger pin is at zero volts. Now the capacitor starts charging via
a resistor R1 and R2.There will be one point when the voltage of capacitor will be higher as
compared to threshold voltage. At this stage capacitor starts discharging with the help of resistor
R2, which is a discharging pin and it keeps of going downward till it reaches to its original state.
Thus the signal at the output pin of IC will be an oscillating signal having 38 KHz frequency.
With the help of pin 3 of IC which is out pin of IC 38 KHz frequency drives to 38 KHzpiezo
buzzer. This buzzer will produce a ultrasound at a regular interval.
Mosquito Repellent Circuit Limitations:
 It requires a lot of frequency setting.
 Ultrasound signals travel at an angle of 45 degrees from the source. In case of any
obstacles in the path, the signals get reflected or diverted.
 It shows effect for lesser mosquito population.
CONCLUSION:
However, the project is still not reach full complete functions as it can be improved. There are
many ways to improve the circuit of which includes:
 To put sensor and led lights in the circuit to detect mosquitoes so that we will be able to
know when there are mosquitoes all around us. It is also able to prove that this circuit
works well because if the led light does not work that means the area is safe from the
mosquitoes.
 In addition, we can use direct current and the battery charger circuit. Thus, this circuit can
operate during blacks out because usually mosquitoes are attracted to dark places.
 Next, we can improve by enlarging the field to repel mosquitoes so we can use a circuit
12
covering a large area.
 In addition, this circuit could apply to another system and it is not limited to mosquitoes
only if the frequency is modified. Modifying the frequency will produce a sound that can
20easier detect any other animal not only mosquitoes such as produce the siren or yap
dogsound.
 Using microcontrollers and ultrasonic sensors to transmit the sound in a special band of
frequency
This circuit or project can be helpful in domestic area by keeping the mosquitoes away using a
high frequency sound produced by the circuit.
Based on the theory, a 555 Timer is needed to gain the function of
generate frequency. 555 Timer acts as an Analog to Digital Converter as it can convert analog
voltage signal to digital frequency signal. In Astable Multivibrator mode, it acts as an oscillator
to generate clock pulse in a wide range of frequencies with enough output power to drive the IC.
In order to control the frequency generated and also made the circuit functioned to generate
variable frequencies, a preset resistor and variable resistor have to be included. As both resistors
vary the resistance value to gain a needed frequency to be generate.
For the success of this project, proper method to design and construct the circuit has been taken
into consideration. After that, the circuit is connected to a breadboard to test run the project
before transferring the circuit to a circuit board. The circuit successfully runs as what is expected
based on the theory. The concept of the circuit is to generate continuous stream of rectangular
pulses having a specified frequency. When 555 Timer is in the astable mode, the frequency of
the pulse stream depends on the values of R1, R2 and C as can be calculated using a formula.
Thus, when the value of R1, R2 and C are 1k, 10k and 0.01μF, the speaker will emit a frequency
of 31.208 kHz this range of frequency is known to be annoying for insect like mosquitoes but
totally cannot be heard by human.
13
REFERENCES:
 http://circuitdigest.com/electronic-circuits/mosquito-repellent-circuit
 http://www.engineersgarage.com/electronic-circuits/electronic-mosquito-repellent-circuit
 http://www.brighthubengineering.com/diy-electronics-devices/95511-build-a-simple-
electronic-mosquito-repeller-circuit/
14

Mosquito Repellent Circuit

  • 1.
    PROJECT BIOINSTRUMENTATION AND MEASUREMENT-II TITLE:MOSQUITO REPELLENT CIRCUIT SUBMITTED TO: MA’AM SAIMA KASHIF SUBMITTED FROM: SYEDA MARYAM FATIMA OCT. 5, 2015
  • 2.
    2 INDEX S.NO. CONTENT PAGE NO. 1Abstract 3 2 Introduction 3-4 3 Materials and method 4-9 4 Result 9-10 5 Discussion 11 6 Conclusion 11-12 7 References 13
  • 3.
    3 ABSTRACT: Control of mosquitoesis something of utmost importance in the present day with rising number of mosquito borne illnesses. Specialty products like mosquito repellent used to combat mosquitoes are required. This project proposal presents the design and testing of an electronic mosquito repellent. The project is aimed at developing a device that is capable of emitting ultrasonic energy of varied frequencies. These frequencies do affect the auditory senses of pests such as mosquitoes, rodents, avian and nocturnal insects by making them uncomfortable in their abode. However these frequencies do not affect the hearing ability of humans. This electronic mosquito repellent is based on the 555 timer IC is a simple and useful mosquito repellent .The mosquito repellent circuit generates an ultrasonic sound with a high output frequency that allows spreading mosquitoes within a wide radius . The circuit is quite simple and require few external components . The oscillation frequency is given by the value of the resistors and a capacitor components and can be modified changing the value of components or replacing the fixed resistor with a variable resistor ( potentiometer ) . The actual oscillation frequency of this electronic mosquito repellent is above 20 KHz so what is needed is a good high frequency speaker , example being a piezo speaker. The electronic mosquito repellent circuit can be supplied from a 9 V DC power supply. INTRODUCTION: Mosquitoes can prove to be quite a nuisance, especially while you are sleeping. Definitely there are many ways to tackle them, but not without a few disadvantages. The simple electronic mosquito repeller presented here is worth giving a go. These tiny blood sucking vampires will be back again leaving behind lot of itches and swellings. Mosquitoes can be considered as one of the most irritating bugs that not only trouble us a lot but have the potentials of spreading deadly diseases. Using mosquito nets to guard yourself from mosquitos looks pretty sensible and is an easy way to evade them, however some of you may complain of suffocation- being stuffed inside a netted cage. Chemical and fume based alternatives are effective, but the emissions that are intended to be harmful for these insects can also prove toxic to our health in the long run. Various mosquito repellent solutions like coils, liquid vaporizers, and creams, all have possible adverse effects to health. Large number of things like coils, creams, oils is available in the market to repel mosquito. At the same time all these replant is also harmful for the humans too. Oils and creams can led to skin disease, while coils or mats produces toxic fumes which can lead to breathing problem. While in this circuit there is no harm for human being as it produces frequency which human being cannot hear. The concept that we are going to use in our circuit is related to ultrasound. A sound with frequency higher than 20 kHz is termed as “Ultrasound”. For we, humans a sound only ranging between 20 Hz to 20 kHz frequency is audible, and any sound with frequency below or higher than this range wouldn’t be audible for us. Several animals like cats, dogs, insects, mosquitoes have the feature of being able to hear this ultrasonic sound. In mosquitoes, this feature is attributed to the presence of sensory structures in their antennae. Usually ultrasound is transmitted by male mosquitoes and received by female mosquitoes. However after breeding, female mosquitoes generally avoid the
  • 4.
    4 ultrasound and thisfact can be used to produce ultrasound in a range similar to that produced by male mosquitoes and repel away the mosquitoes. The ultrasound produces a stress on the antennae of the mosquitoes and repels them away. In other words, a simple circuit is designed which can produce ultrasound in the frequency range of 20 kHz to 38 kHz, which can scare away mosquitoes. Generally ultrasound in a range of 20 kHz to 40kHz is transmitted by male mosquitoes and received by female mosquitoes, however after breeding female mosquitoes tend to avoid male mosquitoes and so they tend to avoid ultrasound in that range. As we know that only female breeding mosquitoes bites humans, we can use this concept and can design a circuit which produces the ultrasound in frequency range specified above. MATERIALS AND METHODS: Materials or components that are used in Electronic Mosquito Repellent circuit are; 555 TIMER IC: 555 is a very commonly used IC for generating accurate timing pulses. It is an 8pin timer IC and has mainly two modes of operation: monostable and astable. In monostable mode time delay of the pulses can be precisely controlled by an external resistor and a capacitor whereas in astable mode the frequency & duty cycle are controlled by two external resistors and a capacitor. 555 is very commonly used for generating time delays and pulses.
  • 5.
    5 Pin No Function Name 1 Ground(0V) Ground 2 Voltage below 1/3 Vcc to trigger the pulse Trigger 3 Pulsating output Output 4 Active low; interrupts the timing interval at Output Reset 5 Provides access to the internal voltage divider; default 2/3 Vcc Control Voltage 6 The pulse ends when the voltage is greater than Control Threshold 7 Open collector output; to discharge the capacitor Discharge 8 Supply voltage; 5V (4.5V - 16 V) Vcc PIEZO BUZZER; Piezo buzzer is an electronic device commonly used to produce sound. Light weight, simple construction and low price make it usable in various applications like car/truck reversing indicator, computers, call bells etc. Piezo buzzer is based on the inverse principle of piezo electricity discovered in 1880 by Jacques and Pierre Curie. It is the phenomena of generating electricity when mechanical pressure is applied to certain materials and the vice versa is also true. Such materials are called piezo electric materials. Piezo electric materials are either naturally available or manmade. Piezoceramic is class of manmade material, which poses piezo electric effect and is widely used to make disc, the heart of piezo buzzer. When subjected to an alternating electric field they stretch or compress, in accordance with the frequency of the signal thereby producing sound. Opposite side of the PCB are having the necessary electronic components: a resistor, a transistor and an inductor. The input to the transducer is a low voltage DC signal, however in order to produce sound the piezoceramic disc needs oscillations of high voltage. The transistor and resistor combination works as an oscillator circuit to produce low amplitude oscillations from the DC voltage. The magnitude of these oscillations is amplified by the inductor. The piezoceramic disc is coated by electrodes on both sides. There are three wires connected to the diaphragm: one to the metal plate and one each to the electrodes of the ceramic material. The wire connected Piezo buzzer Piezo buzzer
  • 6.
    6 to the metalplate is grounded. One electrode is used to provide the high amplitude oscillation signals to the ceramic disc and the second is used to provide a feedback to the oscillating circuit. When a small DC voltage is applied to the input pins, it is first converted to an oscillating signal using the combination of resistor and transistor. These oscillating signals are amplified using the inductor coil. When high voltage alternating signals are applied to the piezo ceramic disc, it causes mechanical expansion and contraction in radial direction. This causes the metal plate to bend in opposite direction. When metal plate bends and shrinks in opposite direction continuously it produces sound waves in the air. CAPACITOR; Capacitor is a widely used electronic component. It stores electric charge and then discharges it into the circuit. It blocks the direct current and allows the alternating current to pass through it. A capacitor contains two conductor plates which are generally made of metal and an insulator between them. This insulator also known as dielectric is made up of material like paper, plastic, ceramic or glass. The two plates are electrically connected to the external circuit with the help of two thin metal rods also known as the legs of the capacitor. These two plates are used to store charge between them. One is connected with positive voltage and other one with negative voltage. A capacitor is characterized by the parameter capacitance. Capacitance is measured as ratio of difference of charges between the plates and total voltage drop between the plates. C = dQ/dV The unit of capacitance is FARAD. OTHER COMPONENTS; Resistors, potentiometer and switch. Method of making mosquito repellent circuit is that first of all we have to check frequency range of piezo buzzer using oscilloscope. It is found to be 172-380.482Hz.
  • 7.
    7 Frequency of piezobuzzer The approach is that mosquito repellent circuit will generate an ultrasonic sound with a high output frequency that allows spreading mosquitoes within a wide radius .The circuit is quite simple and require few external components. The oscillation frequency is given by the value of the resistors and a capsacitor components and can be modified changing the value of components or replacing the fixed resistor with a variable resistor.The basic idea behind developing the circuit is to use a buzzer to produce ultrasound. The buzzer is driven by an oscillator circuit. Here, we are using a 555 Timer based astable multivibrator circuit as the oscillator circuit. Designing the circuit involves designing an astable multivibrator circuit. The oscillation frequency is calculated with the following formula: F =1/0.67 (R1 + 2 x R2) x C
  • 8.
    8 Frequency of Piezobuzzer Oncethe switch is closed, the 555 timer gets the power supply. As per the inner circuit, initially the capacitor voltage will be zero and hence voltage at threshold and trigger pin will be zero. As the capacitor charges through resistors Ra and Rb, at a certain point voltage at threshold pin is less than the capacitor voltage. This causes a change in timer output. The capacitor now starts discharging through resistor Rb, i.e. the discharge pin and continues so until the output voltage is back to the original. Thus the output signal is an oscillating signal with frequency 38 KHz. The output from this astable multivibrator circuit drives a 38 KHz piezo buzzer, producing ultrasound at regular repetitions. On varying the value of potentiometer, the output frequency can also be varied. We can calculate the value of resistors and capacitor to produce oscillation of 40KHz frequency by given formulae: F = 1.44 / ((R1+R2*2)*C) In our case we have used: R1= 1K R2(RV1) = 1.3 K (variable resistor of 10k, set at 1.3K with the help of multimeter) C = 0.01uF So now F = 1.44 / {(1 + 2*1.3)*1000} * 0.01uF F = 1.44 * 100000 / 3.6 = 40000 = 40KHz
  • 9.
    9 Circuit Diagram Output ofthis circuit ranges from 31kHz-100kHz. RESULT: The concept of the circuit is to generate continuous stream of rectangular pulses having a specified frequency.At the output speaker,there was a high pitch sound heard(a buzz) which triggers the mosquitoes auditory senses thus scaring them away. The output frequency ranges from 31 k - 100 kHz which repel the mosquitoes.
  • 10.
  • 11.
    11 DISCUSSION: Human generations areable to hear frequency which has a range from 20Hz to 20 KHz. All the rest frequency above this is considered as a ultrasonic frequency. Many animals and insects are able to hear this range of frequency. Usually in mosquitoes ultra sound is generated by the male ones and female one receives that one. While after breeding female mosquito mainly used to avoid this frequency. And this circuit produces the same frequency as the male one generates, and these creates a stress on the antennae of the mosquito and these keep them away. Basic principal of this circuit is to connect a such type of buzzer which can produce ultrasonic frequency range. With the help of oscillator in the circuit, buzzer is driven. And in the circuit oscillation is generated by 555 timer which is linked as a astablemultivibrator. The circuit is connected in the closed mode and thus power is received by the 555 timer. In the starting stage voltage in the capacitor is zero volts. So the voltage at the threshold `as well trigger pin is at zero volts. Now the capacitor starts charging via a resistor R1 and R2.There will be one point when the voltage of capacitor will be higher as compared to threshold voltage. At this stage capacitor starts discharging with the help of resistor R2, which is a discharging pin and it keeps of going downward till it reaches to its original state. Thus the signal at the output pin of IC will be an oscillating signal having 38 KHz frequency. With the help of pin 3 of IC which is out pin of IC 38 KHz frequency drives to 38 KHzpiezo buzzer. This buzzer will produce a ultrasound at a regular interval. Mosquito Repellent Circuit Limitations:  It requires a lot of frequency setting.  Ultrasound signals travel at an angle of 45 degrees from the source. In case of any obstacles in the path, the signals get reflected or diverted.  It shows effect for lesser mosquito population. CONCLUSION: However, the project is still not reach full complete functions as it can be improved. There are many ways to improve the circuit of which includes:  To put sensor and led lights in the circuit to detect mosquitoes so that we will be able to know when there are mosquitoes all around us. It is also able to prove that this circuit works well because if the led light does not work that means the area is safe from the mosquitoes.  In addition, we can use direct current and the battery charger circuit. Thus, this circuit can operate during blacks out because usually mosquitoes are attracted to dark places.  Next, we can improve by enlarging the field to repel mosquitoes so we can use a circuit
  • 12.
    12 covering a largearea.  In addition, this circuit could apply to another system and it is not limited to mosquitoes only if the frequency is modified. Modifying the frequency will produce a sound that can 20easier detect any other animal not only mosquitoes such as produce the siren or yap dogsound.  Using microcontrollers and ultrasonic sensors to transmit the sound in a special band of frequency This circuit or project can be helpful in domestic area by keeping the mosquitoes away using a high frequency sound produced by the circuit. Based on the theory, a 555 Timer is needed to gain the function of generate frequency. 555 Timer acts as an Analog to Digital Converter as it can convert analog voltage signal to digital frequency signal. In Astable Multivibrator mode, it acts as an oscillator to generate clock pulse in a wide range of frequencies with enough output power to drive the IC. In order to control the frequency generated and also made the circuit functioned to generate variable frequencies, a preset resistor and variable resistor have to be included. As both resistors vary the resistance value to gain a needed frequency to be generate. For the success of this project, proper method to design and construct the circuit has been taken into consideration. After that, the circuit is connected to a breadboard to test run the project before transferring the circuit to a circuit board. The circuit successfully runs as what is expected based on the theory. The concept of the circuit is to generate continuous stream of rectangular pulses having a specified frequency. When 555 Timer is in the astable mode, the frequency of the pulse stream depends on the values of R1, R2 and C as can be calculated using a formula. Thus, when the value of R1, R2 and C are 1k, 10k and 0.01μF, the speaker will emit a frequency of 31.208 kHz this range of frequency is known to be annoying for insect like mosquitoes but totally cannot be heard by human.
  • 13.
  • 14.