SEMINAR ON
APPLICATIONOF MOLECULAR MARKERS IN PLANT BREEDING
PRESENTED BY
SUNIL.L
Reg .No:K-19/061
Research guide SEMINAR INCHARGE
Dr. M. S. Mote Dr.A.G.Bhoite
Asst. Prof. of Agril ,Botany Asso.Prof.of Agril, Botany
Division of Agril, Botany Division of Agril, Botany
RCSM College of Agriculture, Kolhapur RCSM College of Agriculture ,Kolhapur
What is a marker
Classification of markers
Types of molecular /DNA marker
Application of molecular markers
Case study
Conclusion
Future thrust
CONTENTS
INTRODUCTION
What is a Marker ???
Any genetic element (locus,allele or DNA sequence) which
can be readily detected by phenotype ,cytological or
molecular techniques and whose inheritance can be easily
followed.
MARKERS
Morphological markers
Disadvantage:
• low polymorphism
• Generally dominant
• Limited in number
• Unstable to environmental
effect
Markers that are related to shape, size, colour, and surface of
various plant parts. Such characters are used for varietal
identification.
Cytological markers
Markers that are related with variations present in the
numbers, banding patterns, size, shape, order and position of
chromosomes are known as cytological markers.
Disadvantage: low polymorphism and need special technique
Biochemical markers
• Markers that related to variations in protein and amino acid
banding pattern are known as biochemical markers.
• These are detected by electrophoresis and specific staining.
• Disadvantages: limited in
number, and are influenced
by environmental factors or
the developmental stage of
the plant (Winter & Kahl,
1995).
DNA/Molecular markers
• The DNA markers are related to variation in genomic DNA
sequences of different individuals.
• They are based on naturally occurring polymorphism in DNA
sequence i.e. base pair addition, deletion, substitution.
• DNA markers are unlimited in number and are not affected
by environmental factors and the developmental stage of the
plant(Winter&Kahl,1995).
• These markers are selectively neutral because they are usually
located in non-coding regions of DNA.
• Markers that are close together or tightly-linked will be
transmitted together from parent to progeny more frequently.
• markers that are located in close proximity to genes
(i.e.tightly linked) may be referred as gene‘tags’.
• They are used to flag the position of a particular gene or trait
of interest.
Co-dominant marker
• It indicate or differentiate
whether individual is
homozygous and
heterozyous
• Ex: RFLP,SSR
Dominant marker
• It does not differentiate
• Ex:AFLP,RAPD
Restriction Fragment Length Polymorphism (RFLP)
• It refers to variations found within a species in the length of DNA fragment
generated by specific endonuclease.
Advantages :
• Simple technique
• Co dominant
• highly reproducible
disadvantages:
• Requires large quantities of high
molecular weight DNA.
• Expensive, time consuming and
labor intensive .
Uses:
• Used in determining paternity
cases.
• Diagnosis of pathogen in plants.
• gene mapping ,germplasm
characterization.
Randomly Amplified Polymorphic DNA (RAPD)
• RAPD refers to variations found within a species in the randomly amplified
fragments of DNA generated by using a single oligonucleotide as a primer of
arbitrary sequence.
Advantages
• Simple and quick technique
• Primers are readily available
• very small DNA samples required
Disadvantages:
• polymorphism is limited
• dominant marker
• Reproducibility of results is low or
inconsistent
Uses:
• used for DNA fingerprinting of
cultivars
• Varietal identification ,construction of
linkage maps
Amplified Fragment Length Polymorphism (AFLP)
advantages:
• Requires small quantities of DNA
• highly reproducible
• Less labour intensive and faster
technique
disadvantages:
• Dominant markers
• Requires very high quality DNA
Uses:
• Used in germplasm characterization
• Varietal identification and MAS
• It refers to variations observed within a species in the length of amplified DNA
fragments made by restriction endonuclease.
• AFLP shares features of both RFLP and RAPD . it uses restriction enzyme
digested genomic DNA as template for PCR amplification.
Simple Sequence Repeat(SSR)
• SSR markers are microsatellite based markers analysed by PCR
amplification of a short genomic region containing the repeated sequence.
Advantages :
• Co-dominant
• Highly polymorphic
• Requires very small amounts of DNA
Disadvantages:
• The cost of developing SSR markers is
very high
• labour intensive
Uses:
• Used for genetic mapping of
eukaryotes.
Overview of important markers
Application of molecular markers
Generally co-dominant markers (SSR,RFLP etc) are used for the
identification/confirmation of hybridity
Marker assisted selection(MAS)
• MAS is an indirect selection for trait of interest(gene)based on
molecular markers linked to that trait of interest .
(Or)
• Selection for specific gene (which affect a trait of interest)
using genetic markers is referred as MAS
• Marker-assisted selection may greatly increase the efficiency
and effectiveness in plant breeding compared to conventional
breeding methods (Witcombe &Virk, 2001).
• MAS is done with the help of molecular markers or molecular
techniques Example: RFLP, SSR,RAPD,CAPS,SSCP, SNP etc.
Advantages of MAS :
• Simpler than phenotypic screening especially in the case of
complex traits.
• High efficiency( screening of progeny in early stage allows a
breeder to reject undesirable genotypes from the programme
more quickly
• Time saving (field trails ,disease test/screening)
• Selection of genotypes can be carried out at the seedling
stage
Disadvantages of MAS :
• Requires technical skill
• Expensive technique
Genetic diversity analysis
• Analysis of genetic diversity is important for determination of
phylogenetic relationships among the lines.
• Molecular markers can be used for assessment of genetic
diversity in cultivars.
• Generally diversity analysis is based on phenotypes of number
of characters. but phenotypic variation is expected to reflect
only a part of the variation present at the genotypic level.
• Molecular markers may be expected to capture the genetic
variation more effectively than the trait phenotypes.
Germplasm characterisation and conservation
• Molecular markers can be gainfully used in the different
activities of germplasm conservation
• The germplasm accessions of a crop species may be
genotyped for a set of molecular markers
• The marker data can be used for grouping of the accessions
• Marker genotype data would allow identification and removal
of duplications in the collection ,which would reduce the cost
of managing the collection.
Identification of varieties and hybrids
• Molecular markers genotypes can be used to develop DNA
fingerprints of different individuals /lines/varieties/hybrids.
• SSR markers are widely used for DNA fingerprinting.
• Marker data helps in
unequivocal
identification of
different varieties and
hybrids ,and can be
useful for registration of
varieties by serving as a
tools for their
identification.
Determination of genetic purity
• Molecular markers provide the sensitive and comprehensive
test for cultivar purity.
• Marker data of DNA is extracted from individual seedlings
used in the detection/ identification of given variety from
other contaminated variety/hybrids/weeds.
Gene pyramiding
• Combining two or more different genes conferring
resistance to the pathogen/insect in the single lines/variety.
• Pyramiding is extremely difficult to achieve using
conventional methods( because it requires progeny test
,repeated disease tests)
• The use of molecular markers greatly facilitates gene
pyramiding as it minimize the need for disease tests and
progeny tests.
F2
AB Ab aB ab
AB AABB AABb AaBB AaBb
Ab AABb AAbb AaBb Aabb
aB AaBB AaBb aaBB aaBb
ab AaBb Aabb aaBb aabb
F2
F1
Gene A + B
P1
Gene A
x P2
Gene B
MAS
Select F2 plants that have Gene
A and Gene B
Genotypes
P1: AAbb P2: aaBB
F1: AaBb
• Process of combining several genes, usually from 2 different parents,
together into a single genotype
x
Breeding plan
Case study
CASE STUDY -1
objectives :
• To quantify the genetic divergence of aromatic rice accessions using SSR
markers and
• to identify the potential accessions for introgression into the rice breeding
program.
Material and methods:
• This research was carried out to study the genetic diversity among the 50
aromatic rice accessions including three local check varieties using the 32
simple sequence repeat (SSR) markers.
• Seeds of the 53 rice accessions were sown in the different pots using
randomized complete block design (RCBD) with three replications.
• The dendrogram based on UPGMA and Nei’s genetic distance
classified the 53 rice accessions into 10 clusters.
• Analysis of molecular variance (AMOVA) revealed that 89% of
the total variation observed in this germplasm came from
within the populations, while 11% of the variation emanated
among the populations.
• Using all these criteria and indices, seven accessions
(Acc9993, Acc6288, Acc6893, Acc7580, Acc6009, Acc9956,
and Acc11816) from three populations have been identified
and selected for further evaluation before introgression into
the breeding program and for future aromatic rice varietal
development.
CASE STUDY -2
Objective:
• To identify the pure hybrid or confirmation of hybridity in sunflower
hybrids
• To identify the specific marker associated with each hybrid and
parental lines.
Material and methods :
• The study included five hybrids, four female lines and two male
lines( which are listed in table 1)
• 58 primer pairs SSR markers were screened to identify the
specific marker associated with each hybrid and parental
lines.
• Among the five hybrids studied, hybrids KBSH-44 and KBSH-
53 could be distinguishable from their parental lines using a
specific SSR marker.
• Based on the complementary banding patterns between the
hybrids and their parents, the SSR marker ORS 309 and ORS
170 was identified as the two specific markers distinguish F1
hybrid KBSH-44 form their parental lines.
Similarly, hybrid of sunflower KBSH-53, could be identified and
distinguished from their parental lines by the SSR marker ORS 811
CASE STUDY-3
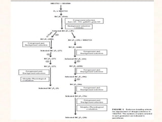
Objectives:
• This study is to develop wheat lines with inbuilt tolerance to
drought stress using marker assisted backcross breeding (MABB)
approach employing three linked quantitative trait loci (QTLs).
Material and methods:
• The high-yielding wheat cultivar ‘HD2733’ sensitive to drought and
is used as the recurrent parent.
• ‘HI1500’ released for water-limiting conditions and carrying
drought-tolerant QTLs (Xbarc68-101+ Xgdm93+ Xgwm165) was
used as donor parent.
Grain yield in five improved lines of ‘HD2733’
• The three QTLs combined through MABC led to the development of
29 improved lines that are tolerant to drought stress.
• The improved lines have desirable morpho-physiological characters,
in tandem with high chlorophyll content, low canopy temperature,
high normalized difference vegetation index and at par grain yield
compared to the original parent ‘HD2733’.
• Out of 29 lines five drought stress-tolerant lines selected to be the
future products for release as new improved wheat cultivars.
FUTURE THRUST
• With the highly advanced molecular genetic techniques, we
are still not achieving our goals due to inaccurate
phenotyping.
• High-throughput phenotyping techniques solve these
problems.
• There is a need to make the molecular marker technology
more precise, productive and cost effective in order to
investigate the underlying biology of various traits of interest.
CONCLUSION
molecular markers ,application in plant breeding

molecular markers ,application in plant breeding

  • 1.
    SEMINAR ON APPLICATIONOF MOLECULARMARKERS IN PLANT BREEDING PRESENTED BY SUNIL.L Reg .No:K-19/061 Research guide SEMINAR INCHARGE Dr. M. S. Mote Dr.A.G.Bhoite Asst. Prof. of Agril ,Botany Asso.Prof.of Agril, Botany Division of Agril, Botany Division of Agril, Botany RCSM College of Agriculture, Kolhapur RCSM College of Agriculture ,Kolhapur
  • 2.
    What is amarker Classification of markers Types of molecular /DNA marker Application of molecular markers Case study Conclusion Future thrust CONTENTS
  • 3.
  • 4.
    What is aMarker ??? Any genetic element (locus,allele or DNA sequence) which can be readily detected by phenotype ,cytological or molecular techniques and whose inheritance can be easily followed.
  • 5.
  • 6.
    Morphological markers Disadvantage: • lowpolymorphism • Generally dominant • Limited in number • Unstable to environmental effect Markers that are related to shape, size, colour, and surface of various plant parts. Such characters are used for varietal identification.
  • 7.
    Cytological markers Markers thatare related with variations present in the numbers, banding patterns, size, shape, order and position of chromosomes are known as cytological markers. Disadvantage: low polymorphism and need special technique
  • 8.
    Biochemical markers • Markersthat related to variations in protein and amino acid banding pattern are known as biochemical markers. • These are detected by electrophoresis and specific staining. • Disadvantages: limited in number, and are influenced by environmental factors or the developmental stage of the plant (Winter & Kahl, 1995).
  • 9.
    DNA/Molecular markers • TheDNA markers are related to variation in genomic DNA sequences of different individuals. • They are based on naturally occurring polymorphism in DNA sequence i.e. base pair addition, deletion, substitution. • DNA markers are unlimited in number and are not affected by environmental factors and the developmental stage of the plant(Winter&Kahl,1995). • These markers are selectively neutral because they are usually located in non-coding regions of DNA.
  • 10.
    • Markers thatare close together or tightly-linked will be transmitted together from parent to progeny more frequently. • markers that are located in close proximity to genes (i.e.tightly linked) may be referred as gene‘tags’. • They are used to flag the position of a particular gene or trait of interest.
  • 12.
    Co-dominant marker • Itindicate or differentiate whether individual is homozygous and heterozyous • Ex: RFLP,SSR Dominant marker • It does not differentiate • Ex:AFLP,RAPD
  • 13.
    Restriction Fragment LengthPolymorphism (RFLP) • It refers to variations found within a species in the length of DNA fragment generated by specific endonuclease. Advantages : • Simple technique • Co dominant • highly reproducible disadvantages: • Requires large quantities of high molecular weight DNA. • Expensive, time consuming and labor intensive . Uses: • Used in determining paternity cases. • Diagnosis of pathogen in plants. • gene mapping ,germplasm characterization.
  • 14.
    Randomly Amplified PolymorphicDNA (RAPD) • RAPD refers to variations found within a species in the randomly amplified fragments of DNA generated by using a single oligonucleotide as a primer of arbitrary sequence. Advantages • Simple and quick technique • Primers are readily available • very small DNA samples required Disadvantages: • polymorphism is limited • dominant marker • Reproducibility of results is low or inconsistent Uses: • used for DNA fingerprinting of cultivars • Varietal identification ,construction of linkage maps
  • 15.
    Amplified Fragment LengthPolymorphism (AFLP) advantages: • Requires small quantities of DNA • highly reproducible • Less labour intensive and faster technique disadvantages: • Dominant markers • Requires very high quality DNA Uses: • Used in germplasm characterization • Varietal identification and MAS • It refers to variations observed within a species in the length of amplified DNA fragments made by restriction endonuclease. • AFLP shares features of both RFLP and RAPD . it uses restriction enzyme digested genomic DNA as template for PCR amplification.
  • 16.
    Simple Sequence Repeat(SSR) •SSR markers are microsatellite based markers analysed by PCR amplification of a short genomic region containing the repeated sequence. Advantages : • Co-dominant • Highly polymorphic • Requires very small amounts of DNA Disadvantages: • The cost of developing SSR markers is very high • labour intensive Uses: • Used for genetic mapping of eukaryotes.
  • 17.
  • 18.
  • 19.
    Generally co-dominant markers(SSR,RFLP etc) are used for the identification/confirmation of hybridity
  • 20.
    Marker assisted selection(MAS) •MAS is an indirect selection for trait of interest(gene)based on molecular markers linked to that trait of interest . (Or) • Selection for specific gene (which affect a trait of interest) using genetic markers is referred as MAS • Marker-assisted selection may greatly increase the efficiency and effectiveness in plant breeding compared to conventional breeding methods (Witcombe &Virk, 2001). • MAS is done with the help of molecular markers or molecular techniques Example: RFLP, SSR,RAPD,CAPS,SSCP, SNP etc.
  • 22.
    Advantages of MAS: • Simpler than phenotypic screening especially in the case of complex traits. • High efficiency( screening of progeny in early stage allows a breeder to reject undesirable genotypes from the programme more quickly • Time saving (field trails ,disease test/screening) • Selection of genotypes can be carried out at the seedling stage Disadvantages of MAS : • Requires technical skill • Expensive technique
  • 23.
    Genetic diversity analysis •Analysis of genetic diversity is important for determination of phylogenetic relationships among the lines. • Molecular markers can be used for assessment of genetic diversity in cultivars. • Generally diversity analysis is based on phenotypes of number of characters. but phenotypic variation is expected to reflect only a part of the variation present at the genotypic level. • Molecular markers may be expected to capture the genetic variation more effectively than the trait phenotypes.
  • 24.
    Germplasm characterisation andconservation • Molecular markers can be gainfully used in the different activities of germplasm conservation • The germplasm accessions of a crop species may be genotyped for a set of molecular markers • The marker data can be used for grouping of the accessions • Marker genotype data would allow identification and removal of duplications in the collection ,which would reduce the cost of managing the collection.
  • 25.
    Identification of varietiesand hybrids • Molecular markers genotypes can be used to develop DNA fingerprints of different individuals /lines/varieties/hybrids. • SSR markers are widely used for DNA fingerprinting. • Marker data helps in unequivocal identification of different varieties and hybrids ,and can be useful for registration of varieties by serving as a tools for their identification.
  • 26.
    Determination of geneticpurity • Molecular markers provide the sensitive and comprehensive test for cultivar purity. • Marker data of DNA is extracted from individual seedlings used in the detection/ identification of given variety from other contaminated variety/hybrids/weeds.
  • 27.
    Gene pyramiding • Combiningtwo or more different genes conferring resistance to the pathogen/insect in the single lines/variety. • Pyramiding is extremely difficult to achieve using conventional methods( because it requires progeny test ,repeated disease tests) • The use of molecular markers greatly facilitates gene pyramiding as it minimize the need for disease tests and progeny tests.
  • 28.
    F2 AB Ab aBab AB AABB AABb AaBB AaBb Ab AABb AAbb AaBb Aabb aB AaBB AaBb aaBB aaBb ab AaBb Aabb aaBb aabb F2 F1 Gene A + B P1 Gene A x P2 Gene B MAS Select F2 plants that have Gene A and Gene B Genotypes P1: AAbb P2: aaBB F1: AaBb • Process of combining several genes, usually from 2 different parents, together into a single genotype x Breeding plan
  • 29.
  • 30.
    CASE STUDY -1 objectives: • To quantify the genetic divergence of aromatic rice accessions using SSR markers and • to identify the potential accessions for introgression into the rice breeding program. Material and methods: • This research was carried out to study the genetic diversity among the 50 aromatic rice accessions including three local check varieties using the 32 simple sequence repeat (SSR) markers. • Seeds of the 53 rice accessions were sown in the different pots using randomized complete block design (RCBD) with three replications.
  • 32.
    • The dendrogrambased on UPGMA and Nei’s genetic distance classified the 53 rice accessions into 10 clusters. • Analysis of molecular variance (AMOVA) revealed that 89% of the total variation observed in this germplasm came from within the populations, while 11% of the variation emanated among the populations. • Using all these criteria and indices, seven accessions (Acc9993, Acc6288, Acc6893, Acc7580, Acc6009, Acc9956, and Acc11816) from three populations have been identified and selected for further evaluation before introgression into the breeding program and for future aromatic rice varietal development.
  • 33.
    CASE STUDY -2 Objective: •To identify the pure hybrid or confirmation of hybridity in sunflower hybrids • To identify the specific marker associated with each hybrid and parental lines. Material and methods : • The study included five hybrids, four female lines and two male lines( which are listed in table 1)
  • 34.
    • 58 primerpairs SSR markers were screened to identify the specific marker associated with each hybrid and parental lines. • Among the five hybrids studied, hybrids KBSH-44 and KBSH- 53 could be distinguishable from their parental lines using a specific SSR marker.
  • 35.
    • Based onthe complementary banding patterns between the hybrids and their parents, the SSR marker ORS 309 and ORS 170 was identified as the two specific markers distinguish F1 hybrid KBSH-44 form their parental lines.
  • 36.
    Similarly, hybrid ofsunflower KBSH-53, could be identified and distinguished from their parental lines by the SSR marker ORS 811
  • 37.
    CASE STUDY-3 Objectives: • Thisstudy is to develop wheat lines with inbuilt tolerance to drought stress using marker assisted backcross breeding (MABB) approach employing three linked quantitative trait loci (QTLs). Material and methods: • The high-yielding wheat cultivar ‘HD2733’ sensitive to drought and is used as the recurrent parent. • ‘HI1500’ released for water-limiting conditions and carrying drought-tolerant QTLs (Xbarc68-101+ Xgdm93+ Xgwm165) was used as donor parent.
  • 39.
    Grain yield infive improved lines of ‘HD2733’ • The three QTLs combined through MABC led to the development of 29 improved lines that are tolerant to drought stress. • The improved lines have desirable morpho-physiological characters, in tandem with high chlorophyll content, low canopy temperature, high normalized difference vegetation index and at par grain yield compared to the original parent ‘HD2733’. • Out of 29 lines five drought stress-tolerant lines selected to be the future products for release as new improved wheat cultivars.
  • 40.
    FUTURE THRUST • Withthe highly advanced molecular genetic techniques, we are still not achieving our goals due to inaccurate phenotyping. • High-throughput phenotyping techniques solve these problems. • There is a need to make the molecular marker technology more precise, productive and cost effective in order to investigate the underlying biology of various traits of interest.
  • 41.

Editor's Notes

  • #5 Markers themselves donot affect the phenotype of the trait of interest because they are located only near or ‘linked’ to genes controlling the trait.
  • #14 It is generated by the presence and absence of recongnition site for the same restriction endonuclease in the same region of a chromosome from the different individuals of a species.
  • #15 It is detected by using oligonucleotide (random sequence a primer) in PCR rxn,genomic dna sequences complementary to the primer detected in the gel,where don’t have complementary sequence will not detected .
  • #42 Conventional method of breeding slow, with the help of markers easily detect the gene of interest