Management
Information Systems
MIS and Digital Firms
Management Information Systems
MIS and Levels of Information Systems
Abstract
 Management Information System (MIS) provides information for the
managerial activities in an organization.
 MIS provides accurate and timely information necessary to facilitate the
decision-making process and enable the organizations planning, control, and
operational functions to be carried out effectively.
 Management Information System (MIS) is basically concerned with processing
data into information and is then communicated to the various Departments
in an organization for appropriate decision-making.
 MIS is a subset of the overall planning and control activities covering the
application of humans, technologies, and procedures of the organization.
Enterprise
Resource
Planning (ERP)
• Enterprise wide
system to
manage all
resources,
activities, etc.
Information
Systems (IS)
• Application of
people,
documents,
technologies
and procedures.
Management
Information
Systems (MIS)
• Information
Management
methods for
automation of
human
activities.
Data Floods
MIS Process
Information Flows
User’s Process
Decision
MIS and Decision Making Process
Functions of MIS:
• It should provide a basis to analyze warning signals that can originate both
externally and internally; this is the main function of data base;
• It should automate routine operations thus avoiding human work in the processing
tasks;
• It should assist management in making routine decisions;
• It should provide the information necessary to make non-routine decisions;
• It should serve as a strategic weapon to gain competitive advantages.
Information Systems
An information system may be defined as a set of devices, procedures and
execution plan designed around user-based criteria to produce information
and communicate it to the user for planning, control and performance.
Computer Based information Systems depends mainly on the computer for
handling business applications. They are classified as:
 Transaction Processing Systems (TPS)
 Management Information System (MIS)
 Decision Support System (DSS)
 Office Automation System (OAS)
Types of Information Systems
 Operational-level Systems
 Knowledge-level Systems
 Management-level Systems
 Strategic-level Systems
Operational Level Systems
 Support operational managers by keeping track of the elementary activities and
transactions of the organization.
 The principle purpose of systems at this level is to answer routine questions and
track the flow of transactions through the organization.
 Covers things such as sales, receipts, cash deposits, payroll, credit decisions, flow
of materials.
 Transaction-Processing Systems (TPS)
 Basic business systems
 Perform daily routine transactions necessary for business functions
 At the operational level, tasks, resources and goals are predefined and highly
structured
Sales/ Marketing
Systems
Manufacturing
Systems
Finance/Accounting
Systems
Human Resources
Systems
Other Types
Types of TPS
Knowledge Level Systems
 Support knowledge and data workers in an organization.
 The purpose of these systems is to help the organization discover, organize and
integrate new and existing knowledge into the business, and to help control the
flow of paperwork.
 These systems, specially in the form of collaboration tools, workstations, and
office systems, are the fastest growing applications in business today.
 Office Automation Systems (OAS)
 Knowledge Work Systems (KWS)
Knowledge Level Systems
 Office Automation Systems (OAS)
 Targeted at meeting the knowledge needs of data workers within the organization
 Data workers tend to process rather than create information. Primarily involved in
information use, manipulation or dissemination.
 Typical OAS handle and manage documents, scheduling and communication.
 Knowledge Work Systems (KWS)
 Targeted at meeting the knowledge needs of knowledge workers within the organization
 In general, knowledge workers hold degree-level professional qualifications (e.g.
engineers, scientists, lawyers), their jobs consist primarily in creating new information
and knowledge
 KWS, such as scientific or engineering design workstations, promote the creation of new
knowledge, and its dissemination and integration throughout the organization.
Management Level Systems
 Management Information Systems (MIS)
 MIS provide managers with reports and, in some cases, on-line access to the organization’s current
performance and historical records
 Typically these systems focus entirely on internal events, providing the information for short-term
planning and decision making.
 MIS summarise and report on the basic operations of the organisation, dependent on the underlying
TPS for their data.
 Decision-Support Systems (DSS)
 As MIS, these serve the needs of the management level of the organization
 Focus on helping managers make decisions that are semi-structured, unique, or rapidly changing, and
not easily specified in advance
 Use internal information from TPS and MIS, but also information from external sources
 Greater analytical power than other systems, incorporate modelling tools, aggregation and analysis
tools, and support what-if scenarios
PC
Analytical
Model
Database
Ship Details
File
Port, Fuel
Costs
Graphics Reports
Voyage Estimating DSS
Strategic Level Systems
 Executive Support/Information Systems (ESS/EIS)
 Serve the strategic level of the organization
 ESS/EIS address unstructured decisions and create a generalized computing and
communications environment, rather than providing any fixed application or specific
capability.
 Such systems are not designed to solve specific problems, but to tackle a changing array
of problems
 ESS/EIS are designed to incorporate data about external events, such as new tax laws or
competitors, and also draw summarised information from internal MIS and DSS
 These systems filter, compress, and track critical data, emphasising the reduction of
time and effort required to obtain information useful to executive management
 ESS/EIS employ advanced graphics software to provide highly visual and easy-to-use
representations of complex information and current trends, but they tend not to provide
analytical models
Internal
Data
TPS/MIS Data,
Office Systems
Financial Data,
Modelling/Analysis
External
Data
Dow and Jones,
Gallup Poll
Standard and
Poor’s
ESS Workstation ESS Workstation
ESS Workstation
• Menus
• Graphics
• Communications
• Local Processing
• Menus
• Graphics
• Communications
• Local Processing
• Menus
• Graphics
• Communications
• Local Processing
ESS
MIS
KWS
and
OAS
DSS
TPS
Inter Relationships and
Inter Dependencies
Digital Firms
Digital Firms and Applications used in Digital Firms
Digital Firms
 The Digital Firm is a general term for organizations that have enabled core
business relationships with employees, customers, suppliers, and other external
partners through digital networks.
 These digital networks are supported by enterprise class technology platforms that
have been leveraged within an organization to support critical business functions
and services.
 Some examples of these technology platforms are, Customer Relationship
Management (CRM), Supply Chain Management (SCM), Enterprise Resource
Planning (ERP), Knowledge Management System (KMS),Enterprise Content
Management (ECM), and Warehouse Management System (WMS) among others.
 The purpose of these technology platforms is to digitally enable seamless
integration and information exchange within the organization to employees and
outside the organization to customers, suppliers, and other business partners.
Origin of "The Digital Firm"
 The term "The Digital Firm" originated as a concept in a series of Management
Information Systems (MIS) books authored by Ken Laudon and it provides a
new way to describe organizations that operate differently than the
traditional brick and mortar business as a result of broad sweeping changes in
technology and global markets.
 Digital firms place an emphasis on the digitization of business processes and
services through sophisticated technology and information systems.
 These information systems create opportunities for digital firms to
decentralize operations, accelerate market readiness and responsiveness,
enhance customer interactions, as well as increase efficiencies across a
variety of business functions.
Advantages
 Through digital networks and information systems, the digital firm is able to operate
core business services and functions continuously and more efficiently. This digital
enablement of business processes creates highly dynamic information systems allowing
for more efficient and productive management of an organization.
 Additionally, digital enablement of core business functions and services provides an
organization with opportunities to:
 Operate business continuously ("Time Shifting")
 Operate business in a global workplace ("Space Shifting")
 Adapt business strategies to meet market demands
 Create business value from technology investments
 Drive efficiency improvements in inventory and supply chain
 Enhance the management of customer relationships
 Improve organizational productivity
The ORACLE E-Business Suite
 JAVA .NET, HTML and XML Profiles
 Oracle Forms Server
 Oracle Reports Server
 Apache Web Server
 Oracle Discoverer
 Sun Microsystem’s Java
 Jinitiator
Mobile Computing
 Wireless Application Protocol (WAP):
 System of protocols and technologies that lets cell phones and other wireless
devices with tiny displays, low-bandwidth connections, and minimal memory
access Web-based information and services
 I-mode:
 Standard developed by Japan’s NTT DoCoMo mobile phone network for
enabling cell phones to receive Web-based content and services
Communication over Internet
 Internet Telephony:
 Technologies that use the Internet Protocol’s packet-switched connections for
voice service
 Voice over IP (VoIP):
 Facilities for managing the delivery of voice information using the Internet
Protocol (IP)
 Virtual Private Network (VPN):
 A secure connection between two points across a public network to transmit
corporate data. Provides a low-cost alternative to a private network.
Web and E-Commerce Server Operations
 Hit:
 Entry into Web server’s log file generated by each request to the server for a
file
 Electronic commerce server software:
 Provides functions essential for running e-commerce Web sites
 Collecting and storing data on the behavior of online customers, and
combining that data with data already stored in the company’s back office
systems
 Analyzing the data to better understand the behavior of online customers
 Identifying customer preferences and trends
eCommerce Softwares
 Zen Cart
 Magento
 osCommerce
 VirtueMart
 PrestaShop
 osCMax
ERP Package Language Base License Other Info Developer Country
A1 ERP Java
Alliance Technologies
Open License
ERP for Public Sector,
Academia, Healthcare,
Logistics A1 ERP
Worldwide
Adaxa Suite Java GPL
Integrated ERP built
on Adempiere
Australia/New Zealand
Adempiere Java GPL
started as a fork of
Compiere
Spain
BlueErp PHP, MySQL, PostgreSQL GPL
Compiere Java GPL/Commercial
Acquired by Consona
Corporation in June 2010
US
ERP5 Python, Zope, MySQL GPL based on unified model Brazil, France, Germany, Japan Sénégal
ERPNEXT
Python, JavaScript,
MySQL
GPL
ERP for small and
medium businesses
India
Fedena Ruby, MySQL Apache License
ERP for
Schools/Universities
India
GNU Enterprise Python GPLv3
HeliumV Java AGPL
ERP for small and
medium businesses
Austria, Germany
JFire Java LGPL
Kuali Foundation Java
LedgerSMB Perl, PostgreSQL GPL
started as a fork of SQL-
Ledger in 2006
Worldwide
OFBiz Apache, Java Apache License 2.0
ERP for small and
medium businesses
Openbravo Java
Openbravo Public
License (OBPL), a free
software license based
on the Mozilla Public
License (MPL)
Spain
OpenERP Python, PostgreSQL
AGPLv3, OpenERP Public
License
formerly Tiny ERP Belgium, India, USA
Opentaps Java AGPLv3
Can run in the Amazon
EC2 cloud. Based on
Apache OFBiz 10.04 and
Tomcat 6.0.26
Worldwide
Postbooks
C++, JavaScript,
PostgreSQL
CPAL
Produced by XTuple,
uses Qt framework
SQL-Ledger Perl, PostgreSQL GPL
Pulkit Sharma
D.F.T.
Semester III

MIS and Digital Firms

  • 1.
  • 2.
    Management Information Systems MISand Levels of Information Systems
  • 3.
    Abstract  Management InformationSystem (MIS) provides information for the managerial activities in an organization.  MIS provides accurate and timely information necessary to facilitate the decision-making process and enable the organizations planning, control, and operational functions to be carried out effectively.  Management Information System (MIS) is basically concerned with processing data into information and is then communicated to the various Departments in an organization for appropriate decision-making.  MIS is a subset of the overall planning and control activities covering the application of humans, technologies, and procedures of the organization.
  • 4.
    Enterprise Resource Planning (ERP) • Enterprisewide system to manage all resources, activities, etc. Information Systems (IS) • Application of people, documents, technologies and procedures. Management Information Systems (MIS) • Information Management methods for automation of human activities.
  • 5.
    Data Floods MIS Process InformationFlows User’s Process Decision MIS and Decision Making Process
  • 6.
    Functions of MIS: •It should provide a basis to analyze warning signals that can originate both externally and internally; this is the main function of data base; • It should automate routine operations thus avoiding human work in the processing tasks; • It should assist management in making routine decisions; • It should provide the information necessary to make non-routine decisions; • It should serve as a strategic weapon to gain competitive advantages.
  • 7.
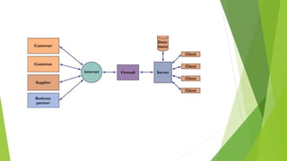
    Information Systems An informationsystem may be defined as a set of devices, procedures and execution plan designed around user-based criteria to produce information and communicate it to the user for planning, control and performance. Computer Based information Systems depends mainly on the computer for handling business applications. They are classified as:  Transaction Processing Systems (TPS)  Management Information System (MIS)  Decision Support System (DSS)  Office Automation System (OAS)
  • 8.
    Types of InformationSystems  Operational-level Systems  Knowledge-level Systems  Management-level Systems  Strategic-level Systems
  • 9.
    Operational Level Systems Support operational managers by keeping track of the elementary activities and transactions of the organization.  The principle purpose of systems at this level is to answer routine questions and track the flow of transactions through the organization.  Covers things such as sales, receipts, cash deposits, payroll, credit decisions, flow of materials.  Transaction-Processing Systems (TPS)  Basic business systems  Perform daily routine transactions necessary for business functions  At the operational level, tasks, resources and goals are predefined and highly structured
  • 10.
  • 11.
    Knowledge Level Systems Support knowledge and data workers in an organization.  The purpose of these systems is to help the organization discover, organize and integrate new and existing knowledge into the business, and to help control the flow of paperwork.  These systems, specially in the form of collaboration tools, workstations, and office systems, are the fastest growing applications in business today.  Office Automation Systems (OAS)  Knowledge Work Systems (KWS)
  • 12.
    Knowledge Level Systems Office Automation Systems (OAS)  Targeted at meeting the knowledge needs of data workers within the organization  Data workers tend to process rather than create information. Primarily involved in information use, manipulation or dissemination.  Typical OAS handle and manage documents, scheduling and communication.  Knowledge Work Systems (KWS)  Targeted at meeting the knowledge needs of knowledge workers within the organization  In general, knowledge workers hold degree-level professional qualifications (e.g. engineers, scientists, lawyers), their jobs consist primarily in creating new information and knowledge  KWS, such as scientific or engineering design workstations, promote the creation of new knowledge, and its dissemination and integration throughout the organization.
  • 13.
    Management Level Systems Management Information Systems (MIS)  MIS provide managers with reports and, in some cases, on-line access to the organization’s current performance and historical records  Typically these systems focus entirely on internal events, providing the information for short-term planning and decision making.  MIS summarise and report on the basic operations of the organisation, dependent on the underlying TPS for their data.  Decision-Support Systems (DSS)  As MIS, these serve the needs of the management level of the organization  Focus on helping managers make decisions that are semi-structured, unique, or rapidly changing, and not easily specified in advance  Use internal information from TPS and MIS, but also information from external sources  Greater analytical power than other systems, incorporate modelling tools, aggregation and analysis tools, and support what-if scenarios
  • 14.
  • 15.
    Strategic Level Systems Executive Support/Information Systems (ESS/EIS)  Serve the strategic level of the organization  ESS/EIS address unstructured decisions and create a generalized computing and communications environment, rather than providing any fixed application or specific capability.  Such systems are not designed to solve specific problems, but to tackle a changing array of problems  ESS/EIS are designed to incorporate data about external events, such as new tax laws or competitors, and also draw summarised information from internal MIS and DSS  These systems filter, compress, and track critical data, emphasising the reduction of time and effort required to obtain information useful to executive management  ESS/EIS employ advanced graphics software to provide highly visual and easy-to-use representations of complex information and current trends, but they tend not to provide analytical models
  • 16.
    Internal Data TPS/MIS Data, Office Systems FinancialData, Modelling/Analysis External Data Dow and Jones, Gallup Poll Standard and Poor’s ESS Workstation ESS Workstation ESS Workstation • Menus • Graphics • Communications • Local Processing • Menus • Graphics • Communications • Local Processing • Menus • Graphics • Communications • Local Processing
  • 17.
  • 18.
    Digital Firms Digital Firmsand Applications used in Digital Firms
  • 19.
    Digital Firms  TheDigital Firm is a general term for organizations that have enabled core business relationships with employees, customers, suppliers, and other external partners through digital networks.  These digital networks are supported by enterprise class technology platforms that have been leveraged within an organization to support critical business functions and services.  Some examples of these technology platforms are, Customer Relationship Management (CRM), Supply Chain Management (SCM), Enterprise Resource Planning (ERP), Knowledge Management System (KMS),Enterprise Content Management (ECM), and Warehouse Management System (WMS) among others.  The purpose of these technology platforms is to digitally enable seamless integration and information exchange within the organization to employees and outside the organization to customers, suppliers, and other business partners.
  • 20.
    Origin of "TheDigital Firm"  The term "The Digital Firm" originated as a concept in a series of Management Information Systems (MIS) books authored by Ken Laudon and it provides a new way to describe organizations that operate differently than the traditional brick and mortar business as a result of broad sweeping changes in technology and global markets.  Digital firms place an emphasis on the digitization of business processes and services through sophisticated technology and information systems.  These information systems create opportunities for digital firms to decentralize operations, accelerate market readiness and responsiveness, enhance customer interactions, as well as increase efficiencies across a variety of business functions.
  • 21.
    Advantages  Through digitalnetworks and information systems, the digital firm is able to operate core business services and functions continuously and more efficiently. This digital enablement of business processes creates highly dynamic information systems allowing for more efficient and productive management of an organization.  Additionally, digital enablement of core business functions and services provides an organization with opportunities to:  Operate business continuously ("Time Shifting")  Operate business in a global workplace ("Space Shifting")  Adapt business strategies to meet market demands  Create business value from technology investments  Drive efficiency improvements in inventory and supply chain  Enhance the management of customer relationships  Improve organizational productivity
  • 23.
    The ORACLE E-BusinessSuite  JAVA .NET, HTML and XML Profiles  Oracle Forms Server  Oracle Reports Server  Apache Web Server  Oracle Discoverer  Sun Microsystem’s Java  Jinitiator
  • 24.
    Mobile Computing  WirelessApplication Protocol (WAP):  System of protocols and technologies that lets cell phones and other wireless devices with tiny displays, low-bandwidth connections, and minimal memory access Web-based information and services  I-mode:  Standard developed by Japan’s NTT DoCoMo mobile phone network for enabling cell phones to receive Web-based content and services
  • 25.
    Communication over Internet Internet Telephony:  Technologies that use the Internet Protocol’s packet-switched connections for voice service  Voice over IP (VoIP):  Facilities for managing the delivery of voice information using the Internet Protocol (IP)  Virtual Private Network (VPN):  A secure connection between two points across a public network to transmit corporate data. Provides a low-cost alternative to a private network.
  • 26.
    Web and E-CommerceServer Operations  Hit:  Entry into Web server’s log file generated by each request to the server for a file  Electronic commerce server software:  Provides functions essential for running e-commerce Web sites  Collecting and storing data on the behavior of online customers, and combining that data with data already stored in the company’s back office systems  Analyzing the data to better understand the behavior of online customers  Identifying customer preferences and trends
  • 27.
    eCommerce Softwares  ZenCart  Magento  osCommerce  VirtueMart  PrestaShop  osCMax
  • 28.
    ERP Package LanguageBase License Other Info Developer Country A1 ERP Java Alliance Technologies Open License ERP for Public Sector, Academia, Healthcare, Logistics A1 ERP Worldwide Adaxa Suite Java GPL Integrated ERP built on Adempiere Australia/New Zealand Adempiere Java GPL started as a fork of Compiere Spain BlueErp PHP, MySQL, PostgreSQL GPL Compiere Java GPL/Commercial Acquired by Consona Corporation in June 2010 US ERP5 Python, Zope, MySQL GPL based on unified model Brazil, France, Germany, Japan Sénégal ERPNEXT Python, JavaScript, MySQL GPL ERP for small and medium businesses India Fedena Ruby, MySQL Apache License ERP for Schools/Universities India GNU Enterprise Python GPLv3 HeliumV Java AGPL ERP for small and medium businesses Austria, Germany JFire Java LGPL Kuali Foundation Java LedgerSMB Perl, PostgreSQL GPL started as a fork of SQL- Ledger in 2006 Worldwide OFBiz Apache, Java Apache License 2.0 ERP for small and medium businesses Openbravo Java Openbravo Public License (OBPL), a free software license based on the Mozilla Public License (MPL) Spain OpenERP Python, PostgreSQL AGPLv3, OpenERP Public License formerly Tiny ERP Belgium, India, USA Opentaps Java AGPLv3 Can run in the Amazon EC2 cloud. Based on Apache OFBiz 10.04 and Tomcat 6.0.26 Worldwide Postbooks C++, JavaScript, PostgreSQL CPAL Produced by XTuple, uses Qt framework SQL-Ledger Perl, PostgreSQL GPL
  • 29.