Ahmed Zeeneldin
¨   High risk population
    ¡   Heavy smoker or former smoker (quit within last 15 years)
        ú Smoked 30 pack years equivalent to 1 pack /day x 30 years
    ¡   Age: 55 to 74 years
¨   Randomized to:
    ¡ low-dose helical CT OR
    ¡ standard chest X-ray
¨   Duration: yearly x 3 years and follow up for 5 years
¨   Positive cases are further verified
¨   Endpoint: death from lung cancer
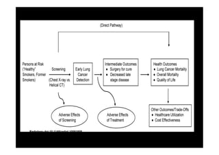
Process and outcomes in the NLST.




          Radiology doi:10.1148/radiol.10091808



©2010 by Radiological Society of North America
¨   Started 2002
¨   Accrued 53 000 in 33 sites in USA over 20 months
¨   DSMB stopped the trial in October 2010
Spiral CT      Chest xray P
Numbers                                 26500          26500
No of cases                             ?              ?
Lung cancer mortality                   354            442       <0.05
RR of lung cancer death                 0.8 (20% lower) 1
All-cause mortality                     7% lower
Positive findings on imaging during study 24%          7%
False positives                         95-98%         93-96%
Compliance                              91%
¨   Primary Prevention:
    ¡   Prevent initial disease occurrence
¨   Secondary Prevention:
    ¡   Detect the disease early in the asymptomatic
        stage
¨   Tertiary Prevention:
    ¡   Prevent re-occurrence and complications and
        disability and improve QOL
¨   High risk groups:
    ¡   Heavy cigarette smokers
¨   Asymptomatic
¨   Primary Prevention:
      ú Anti-smoking measures      bilat mastectomy
      ú HBV vaccination
      ú HPV vaccination
¨   Secondary Prevention:
      ú Breast cancer screening
      ú HCC screening
¨   Tertiary Prevention:
      ú Proper treatments
      ú Adj Tam in breast cancer
Lung cancer
¨   Clinical exam:          X
    ¡   BSE, CBE
    ¡   DRE
¨   Lab tests:              X
    ¡   Serum biomarkers:
        ú PSA
        ú AFP
    ¡   Cytology
¨   Radiology:              YES
    ¡   Mammography         - Chest X-ray XXXX
    ¡   TRUS                - CT chest
    ¡   ABD US              - MRI?
¨   Other:                  XXX
    ¡   Colonoscpoy         - Bronchoscopy
A.   Conventional
B.   Spiral (low dose helical):
     ¡   scans the entire chest in about 7-15 seconds during a
         single, breath-hold. The CT scanner rotates around the
         person, who is lying still on a table as the table passes
         through the center of the scanner.
¨   Lead time bias
¨   Length bias
¨   Overdiagnosis bias
¨   Survival is the time from Diagnosis to death
¨   It is longer if cancer is detected early by screening
¨   Lead time= screening survival – symptom survival
¨   To avoid it
    measure mortality
¨   Indolent cancers have long preclinical phase and
    more amenable to early detection
¨   Diagnosis and treatment of non-fatal disease
¨   High risk population
    ¡   Heavy smoker or former smoker (quit within last 15 years)
    ¡   Age: 55 to 74 years
¨   Randomized to:
    ¡   low-dose helical CT OR
    ¡   standard chest X-ray
¨   Duration: yearly x 3 years and follow up for 5 years
¨   Positive cases are further verified
¨   Endpoint: death from lung cancer
Process and outcomes in the NLST.




          Radiology doi:10.1148/radiol.10091808



©2010 by Radiological Society of North America
¨   Started 2002
¨   Accrued 53 000 in 33 sites in USA over 20 months
¨   DSMB stopped the trial in October 2010
Spiral CT      Chest xray P
Numbers                                 26500          26500
Lung cancer mortality                   354            442       <0.05
Mortality /100 000                      245            308
RR                                      0.8 (20% lower) 1
All-cause mortality                     7% lower
Positive findings on imaging during study 24%          7%
False positives                         95-98%         93-96%
Compliance                              91%
¨   Who is at high risk?
¨   Age?
¨   Schedule?
¨   Compliance?
¨   False positive rates?
¨   Stop or not to stop smoking?
Lung cancer         No lung cancer
                         (cases)            (non-cases)
Spiral CT mass      True positive (TP)    False positive (FP)   PPV:
                           5%                    95%            TP/test positive
Spiral CT no mass   False negative (FN)   True negative (TN)    NPV:
                                                                TN/test negative
                     Test Sensitivity:     Test Specificity:
                         TP/cases           TN/non-cases
¨   Positivity rate or prevalence of positivity = Total positives / Total tested x 100
                               49.70%
¨

¨    Negativity rate or prevalenve of negativity = Total negatives / Total tested x 100
                              50.30%
¨

¨    Rate of Disagreement = (False positives + False negatives) / Total tested x 100
                            8.73%
¨

¨    Rate of Agreement = (True positives + True negatives) / Total tested x 100
                            91.27%
¨

¨    Sensitivity = True positives / Total positives x 100
       84.85%
¨

¨    Specificity = True negatives / Total negatives x 100
       97.60%
¨

¨    Predictive value positivity = True positives / Tested positive x 100
                   97.22%
¨

¨    Predictive value negativity = True negatives / Tested negative x 100

                   86.70%
¨   Females:
    ¡   Breast
    ¡   Cervix
¨   Males:
    ¡   Prostate
¨   Both sexes:
    ¡   Colorectal
    ¡   Lung
    ¡   ? HCC in Egypt in high risk groups

Lung cancer screening 3

  • 1.
  • 2.
    ¨ High risk population ¡ Heavy smoker or former smoker (quit within last 15 years) ú Smoked 30 pack years equivalent to 1 pack /day x 30 years ¡ Age: 55 to 74 years ¨ Randomized to: ¡ low-dose helical CT OR ¡ standard chest X-ray ¨ Duration: yearly x 3 years and follow up for 5 years ¨ Positive cases are further verified ¨ Endpoint: death from lung cancer
  • 3.
    Process and outcomesin the NLST. Radiology doi:10.1148/radiol.10091808 ©2010 by Radiological Society of North America
  • 4.
    ¨ Started 2002 ¨ Accrued 53 000 in 33 sites in USA over 20 months ¨ DSMB stopped the trial in October 2010
  • 5.
    Spiral CT Chest xray P Numbers 26500 26500 No of cases ? ? Lung cancer mortality 354 442 <0.05 RR of lung cancer death 0.8 (20% lower) 1 All-cause mortality 7% lower Positive findings on imaging during study 24% 7% False positives 95-98% 93-96% Compliance 91%
  • 8.
    ¨ Primary Prevention: ¡ Prevent initial disease occurrence ¨ Secondary Prevention: ¡ Detect the disease early in the asymptomatic stage ¨ Tertiary Prevention: ¡ Prevent re-occurrence and complications and disability and improve QOL
  • 10.
    ¨ High risk groups: ¡ Heavy cigarette smokers ¨ Asymptomatic
  • 11.
    ¨ Primary Prevention: ú Anti-smoking measures bilat mastectomy ú HBV vaccination ú HPV vaccination ¨ Secondary Prevention: ú Breast cancer screening ú HCC screening ¨ Tertiary Prevention: ú Proper treatments ú Adj Tam in breast cancer
  • 12.
    Lung cancer ¨ Clinical exam: X ¡ BSE, CBE ¡ DRE ¨ Lab tests: X ¡ Serum biomarkers: ú PSA ú AFP ¡ Cytology ¨ Radiology: YES ¡ Mammography - Chest X-ray XXXX ¡ TRUS - CT chest ¡ ABD US - MRI? ¨ Other: XXX ¡ Colonoscpoy - Bronchoscopy
  • 14.
    A. Conventional B. Spiral (low dose helical): ¡ scans the entire chest in about 7-15 seconds during a single, breath-hold. The CT scanner rotates around the person, who is lying still on a table as the table passes through the center of the scanner.
  • 20.
    ¨ Lead time bias ¨ Length bias ¨ Overdiagnosis bias
  • 21.
    ¨ Survival is the time from Diagnosis to death ¨ It is longer if cancer is detected early by screening ¨ Lead time= screening survival – symptom survival ¨ To avoid it measure mortality
  • 22.
    ¨ Indolent cancers have long preclinical phase and more amenable to early detection
  • 23.
    ¨ Diagnosis and treatment of non-fatal disease
  • 24.
    ¨ High risk population ¡ Heavy smoker or former smoker (quit within last 15 years) ¡ Age: 55 to 74 years ¨ Randomized to: ¡ low-dose helical CT OR ¡ standard chest X-ray ¨ Duration: yearly x 3 years and follow up for 5 years ¨ Positive cases are further verified ¨ Endpoint: death from lung cancer
  • 25.
    Process and outcomesin the NLST. Radiology doi:10.1148/radiol.10091808 ©2010 by Radiological Society of North America
  • 26.
    ¨ Started 2002 ¨ Accrued 53 000 in 33 sites in USA over 20 months ¨ DSMB stopped the trial in October 2010
  • 27.
    Spiral CT Chest xray P Numbers 26500 26500 Lung cancer mortality 354 442 <0.05 Mortality /100 000 245 308 RR 0.8 (20% lower) 1 All-cause mortality 7% lower Positive findings on imaging during study 24% 7% False positives 95-98% 93-96% Compliance 91%
  • 28.
    ¨ Who is at high risk? ¨ Age? ¨ Schedule? ¨ Compliance? ¨ False positive rates? ¨ Stop or not to stop smoking?
  • 29.
    Lung cancer No lung cancer (cases) (non-cases) Spiral CT mass True positive (TP) False positive (FP) PPV: 5% 95% TP/test positive Spiral CT no mass False negative (FN) True negative (TN) NPV: TN/test negative Test Sensitivity: Test Specificity: TP/cases TN/non-cases
  • 30.
    ¨ Positivity rate or prevalence of positivity = Total positives / Total tested x 100 49.70% ¨ ¨ Negativity rate or prevalenve of negativity = Total negatives / Total tested x 100 50.30% ¨ ¨ Rate of Disagreement = (False positives + False negatives) / Total tested x 100 8.73% ¨ ¨ Rate of Agreement = (True positives + True negatives) / Total tested x 100 91.27% ¨ ¨ Sensitivity = True positives / Total positives x 100 84.85% ¨ ¨ Specificity = True negatives / Total negatives x 100 97.60% ¨ ¨ Predictive value positivity = True positives / Tested positive x 100 97.22% ¨ ¨ Predictive value negativity = True negatives / Tested negative x 100 86.70%
  • 31.
    ¨ Females: ¡ Breast ¡ Cervix ¨ Males: ¡ Prostate ¨ Both sexes: ¡ Colorectal ¡ Lung ¡ ? HCC in Egypt in high risk groups