Bellwork- Naming Salts NAME THE FOLLOWING NH 4 NO 3 NaF Na 2 SO 4 MgO WRITE THE FORMULA FOR Magnesium hydroxide Aluminum nitrate Potassium iodide
Carbon and oxygen combine to form carbon monoxide (CO) and carbon dioxide (CO 2 ), but these two invisible gases are very different.
Small amounts of CO 2  in the air do not present any problems.  Small amounts of CO in a room can be deadly.  A naming system that distinguishes between these two compounds is needed.
Because two non-metals may combine in different ratios  (ex. CO and CO 2 ),  the quantity of each element must be specified in the name of a molecule.
A prefix in the name of a binary molecular compound tells how many atoms of an element are present in each molecule of the compound.
naming binary molecular compounds: Name the elements in the order listed in the formula. Use prefixes to indicate the number of each kind of atom.
Don’t use the  mono-  prefix on the first element in the name.  The suffix of the name of the second element is - ide . CO 2   carbon dioxide CO   carbon monoxide
The prefixes in the name tell you the subscript of each element in the formula.  Write the correct symbols for the two elements with the appropriate subscripts. Writing Formulas for Binary Molecular Compounds
Silicon carbide is a hard material like diamond.  The name  silicon carbide  has no prefixes, so the subscripts of silicon and carbon must be one. Thus, the formula for silicon carbide is SiC.
1. Which of the following compounds is named INCORRECTLY? CS 2 , carbon disulfide BCl 3 , boron trichloride IF 7 , iodine heptafluoride PCl 5 , phosphorus hexachloride
2. Which of the following molecular compounds is named INCORRECTLY? SbCl 3 , antimony trichloride C 2 O 5 , dicarbon pentoxide CF 4 , carbon tetrafluoride H 3 As, hydrogen arsenide
3. The correct formula for  tetraphosphorus trisulfide  is P 3 S 4 S 3 P 4 P 4 S 3 S 4 P 3
Section 9.4- Naming Acids and bases
An acid is a compound that contains one or more hydrogen atoms and produces hydrogen ions (H + ) when dissolved in water.
An acid is named after its anion. anion  ending -ide  hydro__________ic acid -ite  __________ous acid -ate   __________ic acid Anion stem Anion stem Anion stem
Acid formulas start with hydrogen & end with the formula of the anion.  hydrobromic acid  contains bromide (Br - )  HBr sulfuric acid    contains sulfate (SO 4 2- )  H 2 SO 4 sulfurous acid    contains sulfite (SO 3 2- )  H 2 SO 3
A base is a compound that produces hydroxide (OH - ) ions in water
Bases are named in the same way as other ionic compounds —the name of the cation is followed by the name of the anion. The formula for the base aluminum hydroxide is Al(OH) 3 .
Sodium hydroxide (NaOH) is a base that is used to make paper.
Cleaners and soap contain sodium hydroxide.
1. The name for H 2 S(aq) is  sulfuric acid. hydrosulfuric acid. sulfurous acid. hydrosulfurous acid. 9.4 Section Quiz
2. The chemical formula for chlorous acid is  HClO 2 HClO 3 HClO 4 HCl 9.4 Section Quiz
3. The correct chemical name for NH 4 OH is  nitrogen tetrahydrogen hydroxide. nitrogen pentahydrogen oxide. ammonium oxyhydride. ammonium hydroxide. 9.4 Section Quiz
Dihydrogen monoxide DHMO ?  It is in water sources everywhere…  It is responsible for many deaths every year… It is the most addictive substance known…
Bellwork- Mixed Naming Name the following compounds. 1. CCl 4 2. SO 2 3. MgBr 2 4. NH 3 Write the chemical formula for the following compounds. Dinitrogen tetroxide Dinitrogen dioxide
The rules for naming and writing formulas for compounds are possible only because compounds form from the elements in predictable ways. These ways are summed up in two laws: the law of definite proportions and the law of multiple proportions.
The  law of definite proportions  states that in samples of any chemical compound, the masses of the elements are always in the same proportions. Ex. A sample of water always contains 8g O to every 1g H.
Water obeys the law of definite proportions. In every sample of water, the mass ratio of oxygen to hydrogen is always 8:1.
Hydrogen peroxide obeys the law of definite proportions. The mass ratio of oxygen to hydrogen is always 16:1.
The law of multiple proportions : Some elements can combine to form more than one compound, in which the quantities of each element are always in a ratio of small whole numbers. Compound  CO  CO 2 Ratio 1:1  1:2
Sulfur dioxide  Sulfur trioxide SO 2   SO 3 1:2 ratio  1:3 ratio
A Diagram of the Law of Multiple Proportions 5 5
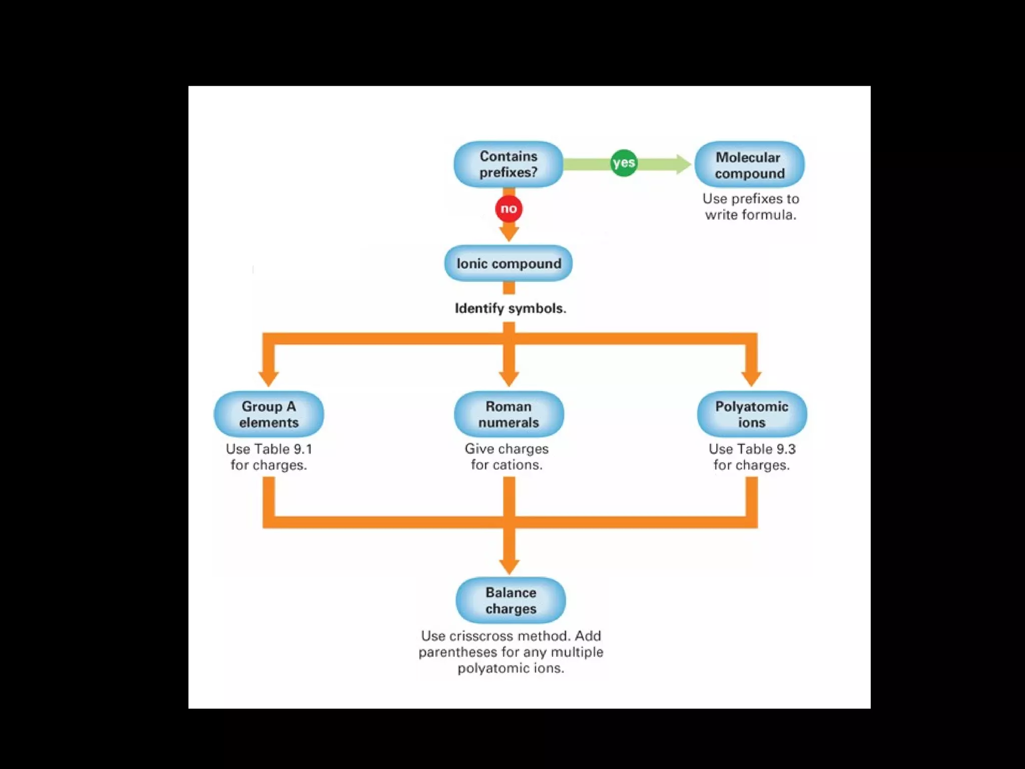
To use a flowchart to write the correct name for a compound, follow the arrows and answer the questions.
 
In writing a chemical formula from a chemical name, it is helpful to remember the following guidelines. An - ide  ending generally indicates a binary compound. An - ite  or - ate  ending means a polyatomic ion that includes oxygen is in the formula.
Prefixes in a name generally indicate that the compound is molecular.  A Roman numeral after the name of a cation shows the ionic charge of the cation.
 
1. The law of definite proportions states that in samples of any chemical compound, the elements are always in the same proportion by  mass. volume. group number. period number. Section Quiz 9.5.
2. If you determine that the name of an ion ends in  -ite  or  -ate , the ion is a  polyatomic cation. polyatomic anion. transition metal cation. group A anion.

Lecture 9.3 through 9.5- Naming molecules & acids

  • 1.
    Bellwork- Naming SaltsNAME THE FOLLOWING NH 4 NO 3 NaF Na 2 SO 4 MgO WRITE THE FORMULA FOR Magnesium hydroxide Aluminum nitrate Potassium iodide
  • 2.
    Carbon and oxygencombine to form carbon monoxide (CO) and carbon dioxide (CO 2 ), but these two invisible gases are very different.
  • 3.
    Small amounts ofCO 2 in the air do not present any problems. Small amounts of CO in a room can be deadly. A naming system that distinguishes between these two compounds is needed.
  • 4.
    Because two non-metalsmay combine in different ratios (ex. CO and CO 2 ), the quantity of each element must be specified in the name of a molecule.
  • 5.
    A prefix inthe name of a binary molecular compound tells how many atoms of an element are present in each molecule of the compound.
  • 6.
    naming binary molecularcompounds: Name the elements in the order listed in the formula. Use prefixes to indicate the number of each kind of atom.
  • 7.
    Don’t use the mono- prefix on the first element in the name. The suffix of the name of the second element is - ide . CO 2 carbon dioxide CO carbon monoxide
  • 8.
    The prefixes inthe name tell you the subscript of each element in the formula. Write the correct symbols for the two elements with the appropriate subscripts. Writing Formulas for Binary Molecular Compounds
  • 9.
    Silicon carbide isa hard material like diamond. The name silicon carbide has no prefixes, so the subscripts of silicon and carbon must be one. Thus, the formula for silicon carbide is SiC.
  • 10.
    1. Which ofthe following compounds is named INCORRECTLY? CS 2 , carbon disulfide BCl 3 , boron trichloride IF 7 , iodine heptafluoride PCl 5 , phosphorus hexachloride
  • 11.
    2. Which ofthe following molecular compounds is named INCORRECTLY? SbCl 3 , antimony trichloride C 2 O 5 , dicarbon pentoxide CF 4 , carbon tetrafluoride H 3 As, hydrogen arsenide
  • 12.
    3. The correctformula for tetraphosphorus trisulfide is P 3 S 4 S 3 P 4 P 4 S 3 S 4 P 3
  • 13.
    Section 9.4- NamingAcids and bases
  • 14.
    An acid isa compound that contains one or more hydrogen atoms and produces hydrogen ions (H + ) when dissolved in water.
  • 15.
    An acid isnamed after its anion. anion ending -ide hydro__________ic acid -ite __________ous acid -ate __________ic acid Anion stem Anion stem Anion stem
  • 16.
    Acid formulas startwith hydrogen & end with the formula of the anion. hydrobromic acid contains bromide (Br - ) HBr sulfuric acid contains sulfate (SO 4 2- ) H 2 SO 4 sulfurous acid contains sulfite (SO 3 2- ) H 2 SO 3
  • 17.
    A base isa compound that produces hydroxide (OH - ) ions in water
  • 18.
    Bases are namedin the same way as other ionic compounds —the name of the cation is followed by the name of the anion. The formula for the base aluminum hydroxide is Al(OH) 3 .
  • 19.
    Sodium hydroxide (NaOH)is a base that is used to make paper.
  • 20.
    Cleaners and soapcontain sodium hydroxide.
  • 21.
    1. The namefor H 2 S(aq) is sulfuric acid. hydrosulfuric acid. sulfurous acid. hydrosulfurous acid. 9.4 Section Quiz
  • 22.
    2. The chemicalformula for chlorous acid is HClO 2 HClO 3 HClO 4 HCl 9.4 Section Quiz
  • 23.
    3. The correctchemical name for NH 4 OH is nitrogen tetrahydrogen hydroxide. nitrogen pentahydrogen oxide. ammonium oxyhydride. ammonium hydroxide. 9.4 Section Quiz
  • 24.
    Dihydrogen monoxide DHMO? It is in water sources everywhere… It is responsible for many deaths every year… It is the most addictive substance known…
  • 25.
    Bellwork- Mixed NamingName the following compounds. 1. CCl 4 2. SO 2 3. MgBr 2 4. NH 3 Write the chemical formula for the following compounds. Dinitrogen tetroxide Dinitrogen dioxide
  • 26.
    The rules fornaming and writing formulas for compounds are possible only because compounds form from the elements in predictable ways. These ways are summed up in two laws: the law of definite proportions and the law of multiple proportions.
  • 27.
    The lawof definite proportions states that in samples of any chemical compound, the masses of the elements are always in the same proportions. Ex. A sample of water always contains 8g O to every 1g H.
  • 28.
    Water obeys thelaw of definite proportions. In every sample of water, the mass ratio of oxygen to hydrogen is always 8:1.
  • 29.
    Hydrogen peroxide obeysthe law of definite proportions. The mass ratio of oxygen to hydrogen is always 16:1.
  • 30.
    The law ofmultiple proportions : Some elements can combine to form more than one compound, in which the quantities of each element are always in a ratio of small whole numbers. Compound CO CO 2 Ratio 1:1 1:2
  • 31.
    Sulfur dioxide Sulfur trioxide SO 2 SO 3 1:2 ratio 1:3 ratio
  • 32.
    A Diagram ofthe Law of Multiple Proportions 5 5
  • 33.
    To use aflowchart to write the correct name for a compound, follow the arrows and answer the questions.
  • 34.
  • 35.
    In writing achemical formula from a chemical name, it is helpful to remember the following guidelines. An - ide ending generally indicates a binary compound. An - ite or - ate ending means a polyatomic ion that includes oxygen is in the formula.
  • 36.
    Prefixes in aname generally indicate that the compound is molecular. A Roman numeral after the name of a cation shows the ionic charge of the cation.
  • 37.
  • 38.
    1. The lawof definite proportions states that in samples of any chemical compound, the elements are always in the same proportion by mass. volume. group number. period number. Section Quiz 9.5.
  • 39.
    2. If youdetermine that the name of an ion ends in -ite or -ate , the ion is a polyatomic cation. polyatomic anion. transition metal cation. group A anion.

Editor's Notes

  • #3 Carbon monoxide is an invisible, gaseous compound of carbon and oxygen. It is a toxic product of incomplete burning, such as occurs in automobile engines and faulty furnaces.
  • #4 Carbon monoxide is an invisible, gaseous compound of carbon and oxygen. It is a toxic product of incomplete burning, such as occurs in automobile engines and faulty furnaces.
  • #10 A grinding wheel made of silicon carbide (SiC) can shape even the toughest materials. Inferring What causes the sparks?
  • #15 To create designs such as this on glass, the glass is first coated with wax and the design is drawn through the wax. When the glass is dipped into hydrofluoric acid (HF), the acid etches (eats away) the glass wherever the wax has been removed.
  • #20 Sodium hydroxide is an important industrial and consumer product. a) Recycled paper and wood are digested with NaOH to make pulp in the first step in making paper. b) Cleaners containing NaOH cut through heavy grease. c) An important use of sodium hydroxide is in making soap. Inferring Why is the woman in the second photo wearing gloves?
  • #21 Sodium hydroxide is an important industrial and consumer product. a) Recycled paper and wood are digested with NaOH to make pulp in the first step in making paper. b) Cleaners containing NaOH cut through heavy grease. c) An important use of sodium hydroxide is in making soap. Inferring Why is the woman in the second photo wearing gloves?
  • #29 Water and hydrogen peroxide contain the same two elements, but they have different properties. a) Water does not bleach dyes. b) Hydrogen peroxide is a bleach.
  • #30 Water and hydrogen peroxide contain the same two elements, but they have different properties. a) Water does not bleach dyes. b) Hydrogen peroxide is a bleach.
  • #33 The diagram illustrates the law of multiple proportions. Two compounds, X and Y, contain equal masses of element B. The ratio of the masses of A in these compounds is 5:10 or 1:2 (a small whole number ratio). Applying Concepts Would the ratio be different if
  • #35 This flowchart will help you name chemical compounds. Begin with the letters Q and R in the general formula Q x R y . Q and R can be atoms, monatomic ions, or polyatomic ions.
  • #38 This flowchart will help you write a chemical formula when given a chemical name. Interpreting Illustrations What are the two types of chemical compounds whose formulas you can write using this flowchart?