PEMINTALAN

I.

MAKSUD DAN TUJUAN
Maksud

:

Untuk mengetahui fungsi dari mesin-mesin pemintalan dan
memahami proses pembuatan serat sampai benang

Tujuan

:

- Memahami & mengamati bentuk mesin-mesin pemintalan.
- Mengetahui fungsi dari masing-masing mesin yaitu mesin
blowing,mesin carding,mesin Drawing, roving,ring spinning, dan
winding.
- Mengetahui proses pemintalan dari pembuatan serat sampai
menjadi benang dalam bentuk cone.
- Mengetahui hasil setiap proses dari masing-masing mesin.

II.

TEORI DASAR
Pemintalan adalah proses awal dari suatu bahan tekstil yaitu pembuatan serat
sampai menjadi benang. Dalam proses pemintalan,menggunakan mesin-mesin yang
mempunyai fungsi dan hasil .Mesin-mesin yang digunakan dalam proses pemintalan :
•

Blowing

•

Carding

•

Drawing

•

Roving

•

Ring spinning

•

Winding

1
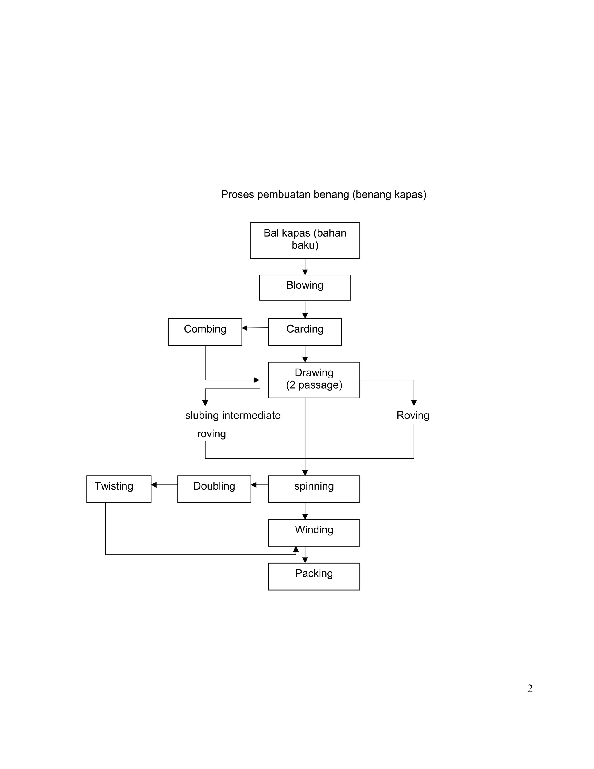
Proses pembuatan benang (benang kapas)
Bal kapas (bahan
baku)

Blowing

Combing

Carding

Drawing
(2 passage)
slubing intermediate

Roving

roving

Twisting

Doubling

spinning

Winding

Packing

2
1. Blowing
Mesin Blowing mempunyai fungsi :
1. Mencampur serat
2. Membuka gumpalan-gumpalan serat
3. Membersihkan kotoran-kotoran yang terdapat pada kapas
4. Membuka gulungan lap
Di dalam mesin Blowing ini terdapat pencampuran beberapa jenis kapas
dan hasil dari mesin Blowing ini berupa lap.
Untuk melakukan fungsi tersebut digunakan beberapa mesin-mesin yang
dirangkaikan menjadi satu yang merupakan suatu susunan mesin – mesin
Blowing.
Dalam pemakaian mesin Blowing yang perlu diperhatikan adalah setting
antar pemukul dan latice atau pasangannya. Jarak setting dapat mempengaruhi
rusak atau tidaknya serat. Bila settingnya kurang baik maka akan berakibat
kerusakan pada serat yang dipukul begitu pula sebaliknya.
Hasil dari mesin Blowing adalah pembentukan bahan untuk proses
berikutnya (wep) yang dilakukan pada mesin chutpeat. Pada wep kerataan harus
menjadi prioritas utama sebagai hasil dari mesin Blowing. Penyuapan yang tepat
dan kontinyu dapat menambah kualitas kerataan wep. Kerataan dari wep dapat
diperoleh dengan cara pembebanan dengan tekanan udara dan sensor otomatis
pendeteksi kerataan pada wep yang dihasilkan.

a.

Prinsip kerja mesin Blowing

Bal kapas dimasukkan kemudian lewatkan pada lattic bawah kemudian di
buka oleh lattic berpaku, dan oleh latice tersebut terbawa ke atas. Jarak antara rol
dan latice berpaku haruslah diatur sedemikian rupa sehingga hanya gumpalan –
gumpalan kapas kecil yang dapat melaluinya, sedang gumpalan kapas yang besar

3
akan jatuh oleh pukulan rol perata. Gumpalan–gumpalan kapas yang jatuh
tersebut akan mengalami proses ulang seperti diatas berulang kali sampai
gumpalan tersebut dapat mealui ruang antara rol perata dan latice berpaku.
Kemudian kapas diteruskan oleh rol pengambilan dipukul oleh rol pemukul
kemudian setelah kapas benar – benar terurai, kapas dilewatkan pada muatknaif
untuk dibersihkan, kemudian setelah kapas bersih kapas dipisahkan dari kotoran
seperti batang, biji, daun, dll oleh supercleaning dan disalurkan oleh blower untuk
ditampung pada chutpeat untuk membentuk wep dengan kerataan yang baik.
Sistem otomatisasi yang terdapat pada chutpeat, apabila kapas yang berada di
dalam sudah penuh, maka kapas akan mendorong pintu ke kiri menekan tombol
dan lampu akan menyala. Ini berarti bahwa kapas sudah penuh sehingga
pemasukan kapas untuk sementara dihentikan . kalau kapas didalam mesin mulai
berkurang maka pintu akan berayun ke kanan dan lampu akan menyala hijau,
yang berarti bahwa penyapan kapas dapat dimulai lagi. Dengan demikian jumlah
kapas yang berada di dalam mesin dapat diatur supaya tetap dan akhirnya
diproses ke tahap selanjutnya.

2. Carding
Jika diperhatikan dengan teliti gumpalan kapas yang dihasilkan ,akan nampak
bahwa serat-serat kapas tersebut masih dalam bentuk gumpalan-gumpalan yang
berbeda-beda ukuran maupun arahnya,masing-masing serat belum terpisah atau
terurai satu dengan yang lainnya,sehingga kadang-kadang kotoran-kotoran masih
terdapat didalamnya atau tersangkut kuat pada seratnya.
Agar serat-serat dapat dikenakan drafting(tarikan) dengan baik dalam proses
selanjutnya,gumpalan-gumpalan serat-serat tersebut harus telah terurai menjadi serat
individu,bersih dari kotoran-kotoran dan mempunyai arah tertentu.Untuk mencapai
kondisi serat yang demikian,maka lap hasil mesin Blowing masih perlu dibuka dan
dibersihkan lebih lanjut seperti yang terjadi pada mesin Carding yang produksinya
jauh lebih kecil daripada mesin Blowing.
Fungsi dari mesin Carding adalah :

4


Membuka gumpala-gumpalan serat lebih lanjut.



Membersihkan kotoran-kotoran yang masih ada didalam gumpalan serat.



Memisahkan serat-serat yang pendek dengan serat-serat yang panjang.



Mengubah lap menjadi sliver.
Pada dasarnya mesin carding ada dua gerakan pokok , yaitu carding action

(gerakan penguraian ) dan stripping action ( gerakan pengelupasan dan pemindahan).
Perbedaan antara kedua gerakan ini terutama ditentukan oleh jarum yang ujungnya
tajam dari kawat-kawat card clothing maupun arah serta kecepatan relatif permukaan
kawat-kawat tersebut .

∼ Gerakan Penguraian ( Carding Action )
Gerakan ini terjadi apabila arah bagian jarum yang tajam pada kedua
permukaan berlawanan arah sehingga bagian yang tajam dari jarum pada
permukaan yang bergerak lebih cepat , seakan-akan beradu dengan bagian
yang tajam dari jarum pada permukaan yang dilaluinya.Pada proses
Carding, gerakan terjadi antara flat dan yang bergerak lambat dan silinder
yang bergerak cepat , juga terjadi antara silinder dengan doffer yang
bergerak relatif lebih lambat .Arah gerakan permukaan yang cepat tersebut
harus searah dengan miringnya ujung jarum pada permukaannya .

∼ Gerakan Pengelupasan/Pemindahan(Stripping Action )
Gerakan ini terjadi apabila arah bagian jarum yang tajam pada kedua
permukaan sama . Arah serta kecepatan kedua permukaan tersebut
sedemikian , sehingga bagian yang tajam dari jarum pada permukaan yang
bergerak cepat seakan-akan menyapu bagian yang tumpul dari jarum pada
permukaan yang dilaluinya .
Pada proses Carding proses pengelupasan/pemindahan terjadi antara
Taker-in dan silinder . Dalam hal ini kecepatan permukaan silinder relatif
lebih besar daripada kecepatan permukaan taker-in,sehingga serat yang ada
di permukaan taker-in seakan-akan dipindahkan ke permukaan silinder.

5
Gerakan pengelupasan juga terjadi antara doffer dan doffercomb . Dalam hal
ini doffer comb merupakan bagian yang aktif , sehingga lapisan serat yang
ada dipermukaan doffer terkelupas .

6
b.Prinsip Kerja mesin Carding
Gulungan lap yang berasal dari mesin Scutcher

diletakkan dibelakang

mesin Carding diatas lap rol. Lap rol ini dibuat teratur dengan maksud agar
dapat memutar kapas yang disuapkan tanpa slip. Lap tersebut disuapkan ke rol
penyuap melalui pelat penyuap , karena perputaran rol penyuap, maka lapisan
kapas bergerak lambat kekanan , dan lapisan kapas yang terjepit oleh rol
penyuap kemudian dipukul oleh taker-in yang mempunyai permukaan seperti
gergaji , kemudian kapas diteruskan ke permukaan silinder yang penuh dengan
jarum-jarum . Karena pukulan dari taker-in, maka gumpalan

kapas menjadi

terbuka dan kotorannya dapat terpisahkan oleh adanya dua buah pisau melalui
sela-sela batang saringan yang terdapat dibawah taker-in . Kapas yang terbawa
oleh rol pengambil

kemudian dibawa kedepan sampai bertemu dengan

permukaan silinder yang bergerak cepat,karena arah jarum-jarum

pada

permukaan silinder kedudukannya searah dengan gigi-gigi dari rol pengambil
yang bergerak lebih lambat , maka serat serat yang ada di permukaannya
dipindahkan di permukaan silinder .
Gumpalan kapas yang menempel pada permukaan silinder terus
dibawa keatas. Diatas silinder terdapat flat yang permukaannya juga penuh
dengan jarum-jarum yang bergerak sangat lambat searah dengan putaran
silinder. Karena kecepatan permukaan silinder jauh lebih besar dari kecepatan
flat dan kedudukan jarum-jarum flat dan jarum-jarum silinder ujungnya saling
berhadapan , maka lapisan kapas yang terdapat diantara kedua permukaan
silinder dan flat akan tergaruk dan terurai. Karena adanya gaya sentrifugal ,
maka serat-serat

pendek yang tidak tersangkut pada silinder akan terdapat

pada flat, sehingga terjadi pemisahan serat-serat yang panjang dengan seratserat yang pendek berikut kotorannya . Serat-serat pendek berikut kotorannya
akan menempel pada jarum-jarum flat , yang kemudian jarum ke bawah

7
merupakan pita-pita yang yang bersambungan dan tergulung dari suatu rol yang
sewaktu-waktu dapat diambil .
Serat-serat kapas yang panjang akan menempel pada permukaan
jarum dari silinder terus dibawa ke bawah sampai pada titik singgung sebelah
kanan silinder dengan permukaan doffer .Pada titik ini lapisan kapas yang
terdapat di permukaan silinder dengan teratur dipindahkan ke permukaan doffer.
Karena doffer ini mempunyai kecepatan keliling yang lebih kecil dari kecepatan
keliling silinder , maka titik perpindahan , lapisan kapas akan menumpuk pada
permukaan doffer, sehingga merupakan lapisan kapas yang relatif tebal.
Kemudian lapisan kapas tersebut dibawa oleh putaran doffer yang lambat
kearah sisir doffer, yang mempunyai gerakan berayun keatas dan kebawah, dan
mengelupas lapisan kapas, dari permukaan doffer, dalam bentuk lembaran
lapisan kapas yang sangat tipis selebar doffer yang disebut web. Web ini
menggantung bebas dan memepunyai hubungan yang cukup antara yang satu
dengan serat yang lain, kemudian dengan tangan menurut cara-cara tertentu
web dimasukkan ke dalam terompet, terus digilas oleh rol penggilas dan keluar
berbentuk bulat panjang yang disebut silver. Sliver tersebut kemudian
dimasukan ke terompet dengan tangan menurut cara-cara tertentu , kemudian
digilas oleh rol penggilas terus masuk coiler dan masuk secara teratur
menumpuk didalan can .
Disamping Coiler berputar , can juga berputar diatas turn table
sehingga sliver yang masuk ke dalam can dapat tersusun menumpuk dengan
rapi.

3. Drawing
Proses pada mesin Drawing merupakan proses yang paling penting dalam
tahap pembuatan benang,dan dilakukan setelah proses Carding,apabila pembuatan
benang tersebut tidak menggunakan mesin Combing.Proses selanjutnya
dimaksudkan untuk meluruskan dan mensejajarkan serat terlebih dahulu kearah
sumbu sliver,sebagai persiapan sebelum serat-serat tersebut akan diregangkan dan

8
dibuat menjadi benang di mesin pintal.Pelurusan dan pensejajaran tersebut dilakukan
dimesin Drawing.
Fungsi dari mesin Drawing :
•

Meluruskan dan mensejajarkan serat-serat dalam sliver kearah sumbu dari sliver.

•

Memperbaiki kerataan berat per satuan panjang,campuran atau sifat-sifat lainnya
dengan jalan perangkapan.

•

Menyesuaikan berat sliver per satuan panjang dengan keperluan pada proses
selanjutnya.
Pelurusan serat dan perataan dari hasilnya adalah hal yang sangat penting dalam

peregangan di mesin Drawing.Keratan dari hasilnya sangat penting karena tidak saja
diperlukan untuk menghasilakan benang dengan kualitas dan mutu yang baik,tetapi
juga untuk menghindari kemungkinan kesulitan yang timbul dalam proses sebelum
dipintal.Pelurusan serat sebelum dipintal harus dilakukan karena derajat kelurusan
dari serat-serat dalam sliver akan menentukan sifat-siftnya selama peregangan.Seratserat dalam sliver yang sangat lurus akan memudahkan peregangannya ,sedangkan
serat-serat yang tidak teratur letaknya akan menghasilakan sliver yang kurang baik.
Bagian – bagian Mesin Drawing
Mesin drawing terbagi tiga bagian utama yaitu :
a.

Bagian penyuapan

b.

Bagian peregangan

c.

Bagian penampungan

15 14
Bagan Mesin13 12 11
Drawing

10

9

8

7

6

5

4

3

2

1

9
Keterangan :
1.Can carding/combing

9.

Apron pembersih

2.Sliver carding/combing

10. Sliver drawing

3.Garpu pengantar

11. Plat penekan sliver

4.Rol penyuap

12. Terompet

5.Sendok pengantar

13. Clender rol (rol penggilas)

6.Traverse guide (pengantar sliver)

14. Coiler

7.Rol peregang bawah (beralur)

15. Can drawing

8.Rol peregang atas (rubber cloth)

Prinsip Kerja Mesin Drawing
Karena berfungsi sebagai perangkapan dan pencampuran maka untuk bahan
baku mesin drawing memerlukan beberapa buah Can (1) kurang lebih 6 yang
berisi sliver hasil Carding atau Combing ditempatkan di bagian belakang mesin
drawing, kemudian masing-masing sliver (2) dilalukan pada garpu pengantar sliver
(3) terus melalui pasangan rol penyuap (4) dan sendok pengantar sliver (5),
traverse (6) sliver yang dapat begerak sendiri ke kiri dan ke kanan. Selanjutnya
semua sliver di suapkan bersama-sama kepada keempat pasangan rol-rol
peregang (7,8) dimana terdapat apron pembersih (9) .karena kecepatan
permukaan rol-rol peregang berturut-turut makin cepat, maka kapas tersebut akan
mengalami penarikan dan peregangan yang biasanya berkisar 6 sampai 8 kali,

10
sehingga sebagian besar serat-serat menjadi lurus dan sejajar ke arah sumbu
sliver.
Karena adanya penarikan dan peregangan, maka sliver yang keluar dari rol
depan akan berukuran kurang lebih seperti sliver yang disuapkan. Sliver drawing
(10) yang keluar dari rol depan masing-masing berbentuk seperti pita yang
berdampingan satu sama lain melalui pelat penampung (11) terus disatukan
melalui terompet (12), rol penggilas (13), coiler (14) dan ditampung ke dalam can
(15) yang berputar diatas turn table seperti halnya pada mesin carding.
Peregangan (drafting)
Pada prinsipnya mesin drawing berfungsi melakukan peregangan, karena
terjadinya regangan maka bahan (sliver) akan mengalami pengecilan bahan,
pelurusan dan pensejajaran serat. Terjadinya regangan karena perbedaan
kecepatan permukaan antara rol belakang terhadap rol yang ada di depannya,
dimana kecepatan permukaan rol depan lebih besar daripada rol belakang. Pada
mesin drawing terjadi peregangan bertahap yaitu regangan yang terjadi karena
melalui 4 buah rol peregang. Tujuan regangan bertahap ini adalah agar bahan
tidak

langsung

mengalami

regangan

secara

mendadak

besar

sehingga

kemungkinan putus serat besar.
4. Roving
Hasil dari mesin drawing adalah berupa sliver yang rata dan letak seratseratnya sudah sejajar satu sama lain. Untuk mendapatkan benang yang baik dalam
proses pemintalan maka sliver tersebut perlu diperkecil hal ini dilakukan adalah untuk
mengecilkan twist pada benang.
Akibat dari pengecilan tersebut maka benang akan menjadi lemah dan sulit
digulung, maka dari itu perlu diberi antihan (twist) sebelum digulung pada bobin.
Pengecilan dilakukan dengan beberapa rol peregang dan twist dilakukan
dengan flyer dan digulung pada bobin, hasil gulungan pada bobin inilah yang disebut
dengan roving.

11
Fungsi Mesin flyer/ speed frame/ roving
♦ Peregangan ( drafting )
Proses peregangan ini terjadi antara 3-4 pasang rol peregang ( draft
rollers) dimana kecepatan keliling dari rol depan ( front roller ) lebih besar
daripada rol tengah ( middle roller ) dan kecepatan keliling rol tengah lebih
besar daripada rol belakang (back roller), akibat dari peregangan tersebut
maka sliver dari bentuknyya berubah menjadi roving yang belum mendapat
antihan .

♦ Antihan ( twisting )
Setelah roving keluar dari rol depan terus masuk secara axial pada bagian
atas flyer, dan keluar secara radila melalui lobang terus membelit lengan flyer .
Karena perputaran flyer yang cepat sekali, maka sejak kapas keluar dari dari
rol depan sudah mulai mendapat twist sehingga pada waktu kapas
meninggalkan lengan flyer sudah merupakan roving yang telah mempunyai
cukup kekuatan untuk digulung pada bobin .
♦ Penggulungan ( winding )
Setelah kapas mengalami proses peregangan dan twisting, kemudian
digulung pada bobin.Proses penggulungan ini terjadi karena adanya
perbedaan banyaknya putaran bobin dengan putaran spindle per menit .Hasil
dari penggulungan ini berupa roving.

Bagian Mesin Roving

12
Keterangan :
1.

can

2.

sliver

3.

pengantar .a

4.

pengantar .b

5.

tension

6.

back roll

7.

midle rol

8.

top roll

9.

apron

10.

flayer

11.

bobbin

12.

roving

13.

spindle
Gerakan-gerakan pokok dari mesin flyer
∼

Pergerakan rol-rol peregang
Proses peregangan terjadi pada 3 buah pasangan rol
peregang.

Rol

peregan
g depan

Rol

peregang
belakang

Rol

peregan
g
tengah

Rol-rol atas terbuat dari besi yang dilapisi dengan kulit,
sedangkan

rol-rol

bawah

dibuat

deari

besi

yang

dikeraskan dan diberi alur.
Kecepatan rol depan lebih besar dari pada kecepatan
keliling rol tengah dan kecepatan rol tengah lebih besar
dari pada kecepatan rol belakang.

13
∼ Pergerakan Spindel
Gerakan spindel ini diperoleh dari putaran poros utama dan putarannya
konstan.

∼ Pergerakan Bobin
Gerkan bobin di pengaruhi oleh beberapa hal diawali dari poros utama
yang kemudian dipengaruhi oleh cones drum atas dan bawah kemudian
dipengaruhi oleh roda gigi diferensial, yang mempunyai dua sumber gerakan
utama yaitu dai poros utama yang konstan dan dari putaran cones drum
yang makin lama makin lambat. Semakin lambatnya putaran dari gigi
diferensial ini karena adanya pergeseran belt pada cones drum.
∼ Pengulungan Roving pada bobin
Panjangnya roving yang keluar dari rol depan adalah tetap, jika panjang
roving tersebut adalah p, maka roving sepanjang p ini harus digulung pada
bobin. Karena gulungan roving pada bobin ini semakin lama semakin tebal
sedangkan roving yang keluar adalah tetap. maka jumlah gulungan roving
pada bobin harus semakin kecil.

5. Ring spinning
Tujuan dari mesin ring spinning dan open end pada prinsipnya sama yaitu
merubah bentuk roving menjadi gulungan benang namun pada mesin open end

14
bukan dari gulungan roving melainkan berupa sliver. Pada mesin tersebut terdapat
bebearapa proses yaitu peregangan (drafting), pemberian antihan (twisting) dan
penggulungan (winding).
Pada pemintalan ring spinning terdapat beberapa proses antara lain :
 Peregangan
Peregangan dilakukan oleh rol peregang sehingga hasilnya serat menjadi
searah dan kompak. Benang yang dihasilkan menjadi lebih kuat padat dan
berkilau.
 Antihan
Antihan diberikan oleh traveler yang berputar pada ring sehingga
menimbulkan gesekan yang mnyebabkan putaran traveler tersebut
menjadi terbatas ( s/d lebih kurang 25.000 rpm ) untuk menghindari
timbulnya panas yang berlebihan akibat gesekan. Hal ini menyebabkan
kapasitas produksi pemintalan ring menjadi terbatas pula. Antihan yang
terjadi juga bervariasi besarnya adanya variasi putaran traveler.
 Penggulungan
Penggulungan dilakukan oleh putaran bobin yang juga memutarkan
traveler. Diameter gulungan relatif kecil karena dibatasi oleh dimeter ring.
Dengan demikian untuk mendapatkan gulungan yang besar maka
diperlukan

proses

pengelosan

dengan

akibat

terjadinya

banyak

sambungan yang merupakan salah satu bentuk cacat benang. Hasil dari
proses penggulungan ini berupa benang.

15
Gambar alur proses mesin Ring Spinning :

1. roving hanger
2. roving
3. roving guide bar
4. traverse guide
5. back roll
6. middle roll
7. front roll
8. Apron
9. Lappet
10. Traveller
11. ring
12. Spindel
13. Spindel tape
14. tin pulley

16
15. jockey pulley

6. Winding
Pengelosan adalah merubah bentuk gulungan dari bentuk cone ke cone atau
bentuk streng ke cone. Tujuannya adalah menyesuaikan bentuk gulungan benang
dengan proses berikutnya,memperbaiki mutu benang.Mesin kelos yang digunakan
adalah mesin kelos silinder beralur spiral.Pada mesin kelos ini,yaitu pada sleeved
silinder alurnya berupa spiral. Tergantung daripada konstruksinya,dalam setiap
spindle drum jumlah spiralnya berbeda-beda, dengan demikian setiap kali putaran dari
silinder akan menghasilkan juga jumlah spiral gulungan benang yang berbeda-beda .
Misalnya : satu silinder dengan 2 spiral, 2,5 spiral,3 spiral.
Mesin kelos ini bisa digunakan untuk melayani cheese maupun cones
bobin.Diameter dari sleeved silinder tidak perlu besar karena banyaknya spiral pada
silinder ini telah menentukan jumlah spiral pada penggulungan benang. Dengan
demikian sudut gulungan yang diperoleh juga tidak dapat berubah. Untuk memperoleh
penggulungan differensial maka pada tempat-tempat tertentu dispiralnya/slips dibuat
pendangkalan (slips terputus-putus).
Kebaikan dari sistem ini,yaitu benang digulung diatas silinder,sedangkan
benang ditarik melalui slips/spiral yang lembut sehingga jalannya benang/tegangan
lebih teratur dan tidak akan menimbulkan bulu-bulu pada benang.
Jadi fungsi dari mesin winding adalah :
o

Mengubah bentuk gulungan dari bobin pintal menjadi gulungan yang lebih besar.

o

Menghilangkan bagian-bagian benang yang lemah dan tidak rata.

17
7. Diskusi
Dalam proses pemintalan,yaitu mulai dari serat dalam bentuk bal kapas
sampai menjadi benang melalu tahapan sendiri-sendiri.Pada saat masuk ke mesin
Blowing,bal kapas tersebut dibersihkan dari kotoran-kotoran.Didalam mesin Blowing
ini juga bisa dilakukan pencampuran serat baik serat yang sejenis maupun serat yang
berbeda.Pencampuran serat-serat yang sejenis disebut mixing yang tujuannya
mengurangi ketidakrataan hasil benang. Sedangkan pencampuran antara 2 jenis serat
atau lebih yang sifat dan atau harganya berbeda disebut blending ,yang bertujuan
untuk mendapatkan hasil benang dengan mutu dan harga yang diinginkan. Dalam
proses Blowing ini,kotoran masih tidak bisa hilang 100%.
Proses dalam mesin Carding,membuka gumpalan serat lebih lanjut dan
membersihkan kotoran yang masih terdapat dalam gumpalan serat.Didalam mesin
Carding ini juga terdapat proses penguraian serat (pemisahan serat panjang dan serat
pendek) juga terjadi perubahan bentuk dari lap menjadi sliver.Pada mesin Blowing
dan Carding saling berkaitan. Jadi setelah serat selesai proses dari mesin
Blowing,secara otomatis lap masuk ke mesin Carding.
Tahapan paling penting adalah proses pada mesin Drawing,dalam mesin ini
terdapat proses meluruskan dan mensejajarkan serat-serat dalam sliver ke arah
sumbu dari sliver,selain itu juga ada penyesuaian berat sliver per satuan panjang
sehingga sama rata.Hal ini memudahkan untuk proses selanjutnya.
Selanjutnya diteruskan ke mesin roving.disini terdapat peregangan, pemberian
antihan,dan penggulungan yang hasilnya berupa roving. Setelah itu diteruskan ke
mesin ring spinning. Proses hampir sama dengan mesin roving tetapi pada proses
penggulungan,hasilnya berupa benang.Benang tersebut akan mengalami proses
winding (pengelosan) yaitu dari pengubahan bentuk gulungan dari strange ke bobin
atau dari bentuk bobin ke bobin.

18
8. Kesimpulan
Proses pemintalan serat menjadi benang melalui beberapa tahapan melalui
berbagai proses dalam berbagai mesin yaitu :


Mesin Blowing



Mesin Carding



Mesin Drawing



Mesin Roving



Mesin Ring spinning



Mesin Winding

9. Daftar pustaka



BUKU MODUL TEKNOLOGI PEMINTALAN 1
INSTITUT TEKNOLOGI TEKSTIL

19
20

Lap pemintalan

  • 1.
    PEMINTALAN I. MAKSUD DAN TUJUAN Maksud : Untukmengetahui fungsi dari mesin-mesin pemintalan dan memahami proses pembuatan serat sampai benang Tujuan : - Memahami & mengamati bentuk mesin-mesin pemintalan. - Mengetahui fungsi dari masing-masing mesin yaitu mesin blowing,mesin carding,mesin Drawing, roving,ring spinning, dan winding. - Mengetahui proses pemintalan dari pembuatan serat sampai menjadi benang dalam bentuk cone. - Mengetahui hasil setiap proses dari masing-masing mesin. II. TEORI DASAR Pemintalan adalah proses awal dari suatu bahan tekstil yaitu pembuatan serat sampai menjadi benang. Dalam proses pemintalan,menggunakan mesin-mesin yang mempunyai fungsi dan hasil .Mesin-mesin yang digunakan dalam proses pemintalan : • Blowing • Carding • Drawing • Roving • Ring spinning • Winding 1
  • 2.
    Proses pembuatan benang(benang kapas) Bal kapas (bahan baku) Blowing Combing Carding Drawing (2 passage) slubing intermediate Roving roving Twisting Doubling spinning Winding Packing 2
  • 3.
    1. Blowing Mesin Blowingmempunyai fungsi : 1. Mencampur serat 2. Membuka gumpalan-gumpalan serat 3. Membersihkan kotoran-kotoran yang terdapat pada kapas 4. Membuka gulungan lap Di dalam mesin Blowing ini terdapat pencampuran beberapa jenis kapas dan hasil dari mesin Blowing ini berupa lap. Untuk melakukan fungsi tersebut digunakan beberapa mesin-mesin yang dirangkaikan menjadi satu yang merupakan suatu susunan mesin – mesin Blowing. Dalam pemakaian mesin Blowing yang perlu diperhatikan adalah setting antar pemukul dan latice atau pasangannya. Jarak setting dapat mempengaruhi rusak atau tidaknya serat. Bila settingnya kurang baik maka akan berakibat kerusakan pada serat yang dipukul begitu pula sebaliknya. Hasil dari mesin Blowing adalah pembentukan bahan untuk proses berikutnya (wep) yang dilakukan pada mesin chutpeat. Pada wep kerataan harus menjadi prioritas utama sebagai hasil dari mesin Blowing. Penyuapan yang tepat dan kontinyu dapat menambah kualitas kerataan wep. Kerataan dari wep dapat diperoleh dengan cara pembebanan dengan tekanan udara dan sensor otomatis pendeteksi kerataan pada wep yang dihasilkan. a. Prinsip kerja mesin Blowing Bal kapas dimasukkan kemudian lewatkan pada lattic bawah kemudian di buka oleh lattic berpaku, dan oleh latice tersebut terbawa ke atas. Jarak antara rol dan latice berpaku haruslah diatur sedemikian rupa sehingga hanya gumpalan – gumpalan kapas kecil yang dapat melaluinya, sedang gumpalan kapas yang besar 3
  • 4.
    akan jatuh olehpukulan rol perata. Gumpalan–gumpalan kapas yang jatuh tersebut akan mengalami proses ulang seperti diatas berulang kali sampai gumpalan tersebut dapat mealui ruang antara rol perata dan latice berpaku. Kemudian kapas diteruskan oleh rol pengambilan dipukul oleh rol pemukul kemudian setelah kapas benar – benar terurai, kapas dilewatkan pada muatknaif untuk dibersihkan, kemudian setelah kapas bersih kapas dipisahkan dari kotoran seperti batang, biji, daun, dll oleh supercleaning dan disalurkan oleh blower untuk ditampung pada chutpeat untuk membentuk wep dengan kerataan yang baik. Sistem otomatisasi yang terdapat pada chutpeat, apabila kapas yang berada di dalam sudah penuh, maka kapas akan mendorong pintu ke kiri menekan tombol dan lampu akan menyala. Ini berarti bahwa kapas sudah penuh sehingga pemasukan kapas untuk sementara dihentikan . kalau kapas didalam mesin mulai berkurang maka pintu akan berayun ke kanan dan lampu akan menyala hijau, yang berarti bahwa penyapan kapas dapat dimulai lagi. Dengan demikian jumlah kapas yang berada di dalam mesin dapat diatur supaya tetap dan akhirnya diproses ke tahap selanjutnya. 2. Carding Jika diperhatikan dengan teliti gumpalan kapas yang dihasilkan ,akan nampak bahwa serat-serat kapas tersebut masih dalam bentuk gumpalan-gumpalan yang berbeda-beda ukuran maupun arahnya,masing-masing serat belum terpisah atau terurai satu dengan yang lainnya,sehingga kadang-kadang kotoran-kotoran masih terdapat didalamnya atau tersangkut kuat pada seratnya. Agar serat-serat dapat dikenakan drafting(tarikan) dengan baik dalam proses selanjutnya,gumpalan-gumpalan serat-serat tersebut harus telah terurai menjadi serat individu,bersih dari kotoran-kotoran dan mempunyai arah tertentu.Untuk mencapai kondisi serat yang demikian,maka lap hasil mesin Blowing masih perlu dibuka dan dibersihkan lebih lanjut seperti yang terjadi pada mesin Carding yang produksinya jauh lebih kecil daripada mesin Blowing. Fungsi dari mesin Carding adalah : 4
  • 5.
     Membuka gumpala-gumpalan seratlebih lanjut.  Membersihkan kotoran-kotoran yang masih ada didalam gumpalan serat.  Memisahkan serat-serat yang pendek dengan serat-serat yang panjang.  Mengubah lap menjadi sliver. Pada dasarnya mesin carding ada dua gerakan pokok , yaitu carding action (gerakan penguraian ) dan stripping action ( gerakan pengelupasan dan pemindahan). Perbedaan antara kedua gerakan ini terutama ditentukan oleh jarum yang ujungnya tajam dari kawat-kawat card clothing maupun arah serta kecepatan relatif permukaan kawat-kawat tersebut . ∼ Gerakan Penguraian ( Carding Action ) Gerakan ini terjadi apabila arah bagian jarum yang tajam pada kedua permukaan berlawanan arah sehingga bagian yang tajam dari jarum pada permukaan yang bergerak lebih cepat , seakan-akan beradu dengan bagian yang tajam dari jarum pada permukaan yang dilaluinya.Pada proses Carding, gerakan terjadi antara flat dan yang bergerak lambat dan silinder yang bergerak cepat , juga terjadi antara silinder dengan doffer yang bergerak relatif lebih lambat .Arah gerakan permukaan yang cepat tersebut harus searah dengan miringnya ujung jarum pada permukaannya . ∼ Gerakan Pengelupasan/Pemindahan(Stripping Action ) Gerakan ini terjadi apabila arah bagian jarum yang tajam pada kedua permukaan sama . Arah serta kecepatan kedua permukaan tersebut sedemikian , sehingga bagian yang tajam dari jarum pada permukaan yang bergerak cepat seakan-akan menyapu bagian yang tumpul dari jarum pada permukaan yang dilaluinya . Pada proses Carding proses pengelupasan/pemindahan terjadi antara Taker-in dan silinder . Dalam hal ini kecepatan permukaan silinder relatif lebih besar daripada kecepatan permukaan taker-in,sehingga serat yang ada di permukaan taker-in seakan-akan dipindahkan ke permukaan silinder. 5
  • 6.
    Gerakan pengelupasan jugaterjadi antara doffer dan doffercomb . Dalam hal ini doffer comb merupakan bagian yang aktif , sehingga lapisan serat yang ada dipermukaan doffer terkelupas . 6
  • 7.
    b.Prinsip Kerja mesinCarding Gulungan lap yang berasal dari mesin Scutcher diletakkan dibelakang mesin Carding diatas lap rol. Lap rol ini dibuat teratur dengan maksud agar dapat memutar kapas yang disuapkan tanpa slip. Lap tersebut disuapkan ke rol penyuap melalui pelat penyuap , karena perputaran rol penyuap, maka lapisan kapas bergerak lambat kekanan , dan lapisan kapas yang terjepit oleh rol penyuap kemudian dipukul oleh taker-in yang mempunyai permukaan seperti gergaji , kemudian kapas diteruskan ke permukaan silinder yang penuh dengan jarum-jarum . Karena pukulan dari taker-in, maka gumpalan kapas menjadi terbuka dan kotorannya dapat terpisahkan oleh adanya dua buah pisau melalui sela-sela batang saringan yang terdapat dibawah taker-in . Kapas yang terbawa oleh rol pengambil kemudian dibawa kedepan sampai bertemu dengan permukaan silinder yang bergerak cepat,karena arah jarum-jarum pada permukaan silinder kedudukannya searah dengan gigi-gigi dari rol pengambil yang bergerak lebih lambat , maka serat serat yang ada di permukaannya dipindahkan di permukaan silinder . Gumpalan kapas yang menempel pada permukaan silinder terus dibawa keatas. Diatas silinder terdapat flat yang permukaannya juga penuh dengan jarum-jarum yang bergerak sangat lambat searah dengan putaran silinder. Karena kecepatan permukaan silinder jauh lebih besar dari kecepatan flat dan kedudukan jarum-jarum flat dan jarum-jarum silinder ujungnya saling berhadapan , maka lapisan kapas yang terdapat diantara kedua permukaan silinder dan flat akan tergaruk dan terurai. Karena adanya gaya sentrifugal , maka serat-serat pendek yang tidak tersangkut pada silinder akan terdapat pada flat, sehingga terjadi pemisahan serat-serat yang panjang dengan seratserat yang pendek berikut kotorannya . Serat-serat pendek berikut kotorannya akan menempel pada jarum-jarum flat , yang kemudian jarum ke bawah 7
  • 8.
    merupakan pita-pita yangyang bersambungan dan tergulung dari suatu rol yang sewaktu-waktu dapat diambil . Serat-serat kapas yang panjang akan menempel pada permukaan jarum dari silinder terus dibawa ke bawah sampai pada titik singgung sebelah kanan silinder dengan permukaan doffer .Pada titik ini lapisan kapas yang terdapat di permukaan silinder dengan teratur dipindahkan ke permukaan doffer. Karena doffer ini mempunyai kecepatan keliling yang lebih kecil dari kecepatan keliling silinder , maka titik perpindahan , lapisan kapas akan menumpuk pada permukaan doffer, sehingga merupakan lapisan kapas yang relatif tebal. Kemudian lapisan kapas tersebut dibawa oleh putaran doffer yang lambat kearah sisir doffer, yang mempunyai gerakan berayun keatas dan kebawah, dan mengelupas lapisan kapas, dari permukaan doffer, dalam bentuk lembaran lapisan kapas yang sangat tipis selebar doffer yang disebut web. Web ini menggantung bebas dan memepunyai hubungan yang cukup antara yang satu dengan serat yang lain, kemudian dengan tangan menurut cara-cara tertentu web dimasukkan ke dalam terompet, terus digilas oleh rol penggilas dan keluar berbentuk bulat panjang yang disebut silver. Sliver tersebut kemudian dimasukan ke terompet dengan tangan menurut cara-cara tertentu , kemudian digilas oleh rol penggilas terus masuk coiler dan masuk secara teratur menumpuk didalan can . Disamping Coiler berputar , can juga berputar diatas turn table sehingga sliver yang masuk ke dalam can dapat tersusun menumpuk dengan rapi. 3. Drawing Proses pada mesin Drawing merupakan proses yang paling penting dalam tahap pembuatan benang,dan dilakukan setelah proses Carding,apabila pembuatan benang tersebut tidak menggunakan mesin Combing.Proses selanjutnya dimaksudkan untuk meluruskan dan mensejajarkan serat terlebih dahulu kearah sumbu sliver,sebagai persiapan sebelum serat-serat tersebut akan diregangkan dan 8
  • 9.
    dibuat menjadi benangdi mesin pintal.Pelurusan dan pensejajaran tersebut dilakukan dimesin Drawing. Fungsi dari mesin Drawing : • Meluruskan dan mensejajarkan serat-serat dalam sliver kearah sumbu dari sliver. • Memperbaiki kerataan berat per satuan panjang,campuran atau sifat-sifat lainnya dengan jalan perangkapan. • Menyesuaikan berat sliver per satuan panjang dengan keperluan pada proses selanjutnya. Pelurusan serat dan perataan dari hasilnya adalah hal yang sangat penting dalam peregangan di mesin Drawing.Keratan dari hasilnya sangat penting karena tidak saja diperlukan untuk menghasilakan benang dengan kualitas dan mutu yang baik,tetapi juga untuk menghindari kemungkinan kesulitan yang timbul dalam proses sebelum dipintal.Pelurusan serat sebelum dipintal harus dilakukan karena derajat kelurusan dari serat-serat dalam sliver akan menentukan sifat-siftnya selama peregangan.Seratserat dalam sliver yang sangat lurus akan memudahkan peregangannya ,sedangkan serat-serat yang tidak teratur letaknya akan menghasilakan sliver yang kurang baik. Bagian – bagian Mesin Drawing Mesin drawing terbagi tiga bagian utama yaitu : a. Bagian penyuapan b. Bagian peregangan c. Bagian penampungan 15 14 Bagan Mesin13 12 11 Drawing 10 9 8 7 6 5 4 3 2 1 9
  • 10.
    Keterangan : 1.Can carding/combing 9. Apronpembersih 2.Sliver carding/combing 10. Sliver drawing 3.Garpu pengantar 11. Plat penekan sliver 4.Rol penyuap 12. Terompet 5.Sendok pengantar 13. Clender rol (rol penggilas) 6.Traverse guide (pengantar sliver) 14. Coiler 7.Rol peregang bawah (beralur) 15. Can drawing 8.Rol peregang atas (rubber cloth) Prinsip Kerja Mesin Drawing Karena berfungsi sebagai perangkapan dan pencampuran maka untuk bahan baku mesin drawing memerlukan beberapa buah Can (1) kurang lebih 6 yang berisi sliver hasil Carding atau Combing ditempatkan di bagian belakang mesin drawing, kemudian masing-masing sliver (2) dilalukan pada garpu pengantar sliver (3) terus melalui pasangan rol penyuap (4) dan sendok pengantar sliver (5), traverse (6) sliver yang dapat begerak sendiri ke kiri dan ke kanan. Selanjutnya semua sliver di suapkan bersama-sama kepada keempat pasangan rol-rol peregang (7,8) dimana terdapat apron pembersih (9) .karena kecepatan permukaan rol-rol peregang berturut-turut makin cepat, maka kapas tersebut akan mengalami penarikan dan peregangan yang biasanya berkisar 6 sampai 8 kali, 10
  • 11.
    sehingga sebagian besarserat-serat menjadi lurus dan sejajar ke arah sumbu sliver. Karena adanya penarikan dan peregangan, maka sliver yang keluar dari rol depan akan berukuran kurang lebih seperti sliver yang disuapkan. Sliver drawing (10) yang keluar dari rol depan masing-masing berbentuk seperti pita yang berdampingan satu sama lain melalui pelat penampung (11) terus disatukan melalui terompet (12), rol penggilas (13), coiler (14) dan ditampung ke dalam can (15) yang berputar diatas turn table seperti halnya pada mesin carding. Peregangan (drafting) Pada prinsipnya mesin drawing berfungsi melakukan peregangan, karena terjadinya regangan maka bahan (sliver) akan mengalami pengecilan bahan, pelurusan dan pensejajaran serat. Terjadinya regangan karena perbedaan kecepatan permukaan antara rol belakang terhadap rol yang ada di depannya, dimana kecepatan permukaan rol depan lebih besar daripada rol belakang. Pada mesin drawing terjadi peregangan bertahap yaitu regangan yang terjadi karena melalui 4 buah rol peregang. Tujuan regangan bertahap ini adalah agar bahan tidak langsung mengalami regangan secara mendadak besar sehingga kemungkinan putus serat besar. 4. Roving Hasil dari mesin drawing adalah berupa sliver yang rata dan letak seratseratnya sudah sejajar satu sama lain. Untuk mendapatkan benang yang baik dalam proses pemintalan maka sliver tersebut perlu diperkecil hal ini dilakukan adalah untuk mengecilkan twist pada benang. Akibat dari pengecilan tersebut maka benang akan menjadi lemah dan sulit digulung, maka dari itu perlu diberi antihan (twist) sebelum digulung pada bobin. Pengecilan dilakukan dengan beberapa rol peregang dan twist dilakukan dengan flyer dan digulung pada bobin, hasil gulungan pada bobin inilah yang disebut dengan roving. 11
  • 12.
    Fungsi Mesin flyer/speed frame/ roving ♦ Peregangan ( drafting ) Proses peregangan ini terjadi antara 3-4 pasang rol peregang ( draft rollers) dimana kecepatan keliling dari rol depan ( front roller ) lebih besar daripada rol tengah ( middle roller ) dan kecepatan keliling rol tengah lebih besar daripada rol belakang (back roller), akibat dari peregangan tersebut maka sliver dari bentuknyya berubah menjadi roving yang belum mendapat antihan . ♦ Antihan ( twisting ) Setelah roving keluar dari rol depan terus masuk secara axial pada bagian atas flyer, dan keluar secara radila melalui lobang terus membelit lengan flyer . Karena perputaran flyer yang cepat sekali, maka sejak kapas keluar dari dari rol depan sudah mulai mendapat twist sehingga pada waktu kapas meninggalkan lengan flyer sudah merupakan roving yang telah mempunyai cukup kekuatan untuk digulung pada bobin . ♦ Penggulungan ( winding ) Setelah kapas mengalami proses peregangan dan twisting, kemudian digulung pada bobin.Proses penggulungan ini terjadi karena adanya perbedaan banyaknya putaran bobin dengan putaran spindle per menit .Hasil dari penggulungan ini berupa roving. Bagian Mesin Roving 12
  • 13.
    Keterangan : 1. can 2. sliver 3. pengantar .a 4. pengantar.b 5. tension 6. back roll 7. midle rol 8. top roll 9. apron 10. flayer 11. bobbin 12. roving 13. spindle Gerakan-gerakan pokok dari mesin flyer ∼ Pergerakan rol-rol peregang Proses peregangan terjadi pada 3 buah pasangan rol peregang. Rol peregan g depan Rol peregang belakang Rol peregan g tengah Rol-rol atas terbuat dari besi yang dilapisi dengan kulit, sedangkan rol-rol bawah dibuat deari besi yang dikeraskan dan diberi alur. Kecepatan rol depan lebih besar dari pada kecepatan keliling rol tengah dan kecepatan rol tengah lebih besar dari pada kecepatan rol belakang. 13
  • 14.
    ∼ Pergerakan Spindel Gerakanspindel ini diperoleh dari putaran poros utama dan putarannya konstan. ∼ Pergerakan Bobin Gerkan bobin di pengaruhi oleh beberapa hal diawali dari poros utama yang kemudian dipengaruhi oleh cones drum atas dan bawah kemudian dipengaruhi oleh roda gigi diferensial, yang mempunyai dua sumber gerakan utama yaitu dai poros utama yang konstan dan dari putaran cones drum yang makin lama makin lambat. Semakin lambatnya putaran dari gigi diferensial ini karena adanya pergeseran belt pada cones drum. ∼ Pengulungan Roving pada bobin Panjangnya roving yang keluar dari rol depan adalah tetap, jika panjang roving tersebut adalah p, maka roving sepanjang p ini harus digulung pada bobin. Karena gulungan roving pada bobin ini semakin lama semakin tebal sedangkan roving yang keluar adalah tetap. maka jumlah gulungan roving pada bobin harus semakin kecil. 5. Ring spinning Tujuan dari mesin ring spinning dan open end pada prinsipnya sama yaitu merubah bentuk roving menjadi gulungan benang namun pada mesin open end 14
  • 15.
    bukan dari gulunganroving melainkan berupa sliver. Pada mesin tersebut terdapat bebearapa proses yaitu peregangan (drafting), pemberian antihan (twisting) dan penggulungan (winding). Pada pemintalan ring spinning terdapat beberapa proses antara lain :  Peregangan Peregangan dilakukan oleh rol peregang sehingga hasilnya serat menjadi searah dan kompak. Benang yang dihasilkan menjadi lebih kuat padat dan berkilau.  Antihan Antihan diberikan oleh traveler yang berputar pada ring sehingga menimbulkan gesekan yang mnyebabkan putaran traveler tersebut menjadi terbatas ( s/d lebih kurang 25.000 rpm ) untuk menghindari timbulnya panas yang berlebihan akibat gesekan. Hal ini menyebabkan kapasitas produksi pemintalan ring menjadi terbatas pula. Antihan yang terjadi juga bervariasi besarnya adanya variasi putaran traveler.  Penggulungan Penggulungan dilakukan oleh putaran bobin yang juga memutarkan traveler. Diameter gulungan relatif kecil karena dibatasi oleh dimeter ring. Dengan demikian untuk mendapatkan gulungan yang besar maka diperlukan proses pengelosan dengan akibat terjadinya banyak sambungan yang merupakan salah satu bentuk cacat benang. Hasil dari proses penggulungan ini berupa benang. 15
  • 16.
    Gambar alur prosesmesin Ring Spinning : 1. roving hanger 2. roving 3. roving guide bar 4. traverse guide 5. back roll 6. middle roll 7. front roll 8. Apron 9. Lappet 10. Traveller 11. ring 12. Spindel 13. Spindel tape 14. tin pulley 16
  • 17.
    15. jockey pulley 6.Winding Pengelosan adalah merubah bentuk gulungan dari bentuk cone ke cone atau bentuk streng ke cone. Tujuannya adalah menyesuaikan bentuk gulungan benang dengan proses berikutnya,memperbaiki mutu benang.Mesin kelos yang digunakan adalah mesin kelos silinder beralur spiral.Pada mesin kelos ini,yaitu pada sleeved silinder alurnya berupa spiral. Tergantung daripada konstruksinya,dalam setiap spindle drum jumlah spiralnya berbeda-beda, dengan demikian setiap kali putaran dari silinder akan menghasilkan juga jumlah spiral gulungan benang yang berbeda-beda . Misalnya : satu silinder dengan 2 spiral, 2,5 spiral,3 spiral. Mesin kelos ini bisa digunakan untuk melayani cheese maupun cones bobin.Diameter dari sleeved silinder tidak perlu besar karena banyaknya spiral pada silinder ini telah menentukan jumlah spiral pada penggulungan benang. Dengan demikian sudut gulungan yang diperoleh juga tidak dapat berubah. Untuk memperoleh penggulungan differensial maka pada tempat-tempat tertentu dispiralnya/slips dibuat pendangkalan (slips terputus-putus). Kebaikan dari sistem ini,yaitu benang digulung diatas silinder,sedangkan benang ditarik melalui slips/spiral yang lembut sehingga jalannya benang/tegangan lebih teratur dan tidak akan menimbulkan bulu-bulu pada benang. Jadi fungsi dari mesin winding adalah : o Mengubah bentuk gulungan dari bobin pintal menjadi gulungan yang lebih besar. o Menghilangkan bagian-bagian benang yang lemah dan tidak rata. 17
  • 18.
    7. Diskusi Dalam prosespemintalan,yaitu mulai dari serat dalam bentuk bal kapas sampai menjadi benang melalu tahapan sendiri-sendiri.Pada saat masuk ke mesin Blowing,bal kapas tersebut dibersihkan dari kotoran-kotoran.Didalam mesin Blowing ini juga bisa dilakukan pencampuran serat baik serat yang sejenis maupun serat yang berbeda.Pencampuran serat-serat yang sejenis disebut mixing yang tujuannya mengurangi ketidakrataan hasil benang. Sedangkan pencampuran antara 2 jenis serat atau lebih yang sifat dan atau harganya berbeda disebut blending ,yang bertujuan untuk mendapatkan hasil benang dengan mutu dan harga yang diinginkan. Dalam proses Blowing ini,kotoran masih tidak bisa hilang 100%. Proses dalam mesin Carding,membuka gumpalan serat lebih lanjut dan membersihkan kotoran yang masih terdapat dalam gumpalan serat.Didalam mesin Carding ini juga terdapat proses penguraian serat (pemisahan serat panjang dan serat pendek) juga terjadi perubahan bentuk dari lap menjadi sliver.Pada mesin Blowing dan Carding saling berkaitan. Jadi setelah serat selesai proses dari mesin Blowing,secara otomatis lap masuk ke mesin Carding. Tahapan paling penting adalah proses pada mesin Drawing,dalam mesin ini terdapat proses meluruskan dan mensejajarkan serat-serat dalam sliver ke arah sumbu dari sliver,selain itu juga ada penyesuaian berat sliver per satuan panjang sehingga sama rata.Hal ini memudahkan untuk proses selanjutnya. Selanjutnya diteruskan ke mesin roving.disini terdapat peregangan, pemberian antihan,dan penggulungan yang hasilnya berupa roving. Setelah itu diteruskan ke mesin ring spinning. Proses hampir sama dengan mesin roving tetapi pada proses penggulungan,hasilnya berupa benang.Benang tersebut akan mengalami proses winding (pengelosan) yaitu dari pengubahan bentuk gulungan dari strange ke bobin atau dari bentuk bobin ke bobin. 18
  • 19.
    8. Kesimpulan Proses pemintalanserat menjadi benang melalui beberapa tahapan melalui berbagai proses dalam berbagai mesin yaitu :  Mesin Blowing  Mesin Carding  Mesin Drawing  Mesin Roving  Mesin Ring spinning  Mesin Winding 9. Daftar pustaka  BUKU MODUL TEKNOLOGI PEMINTALAN 1 INSTITUT TEKNOLOGI TEKSTIL 19
  • 20.