The Nature Of Management InThe
Clinical Laboratory
Laboratory Management
Tapeshwar Yadav
(Lecturer)
BMLT, DNHE,
M.Sc. Medical Biochemistry
2
Medical Laboratory Services
(Laboratory results) are essential
to all aspects of health care and
they should be:
• accurate,
• reliable,
• and timely
IntroductionIntroduction
IntroductionIntroduction
3
70% of clinical medicine decision
making is predicated upon, or
confirmed by medical laboratory test
results
In the United States there are
between 7 and 10 billion laboratory
tests reported annually
IntroductionIntroduction
4
If inaccurate results are provided, the
consequences can be very significant including:
Unnecessary treatment
Treatment complications
Failure to provide the proper treatment
Delay in correct diagnosis
Additional and unnecessary diagnostic testing
Efficient operation of a clinical laboratory
Effective delivery of medical
laboratory services to clinicians and their patients
Complex interdigitation of expertise in
Management and communication skills of
laboratory directors, supervisors and technologists
5
Introduction
6
The efficient operation of a clinical laboratory and the
effective delivery of medical laboratory services to clinicians
and their patients require a complex interdigitating of
expertise in medical, scientific and technical areas
Although the medical, scientific, and technical expertise are
essential pre-requisites for the provision of medical
laboratory service, success in applying these techniques to
benefit patient care is vitally dependent on:
the management and communication skills of laboratory
directors, supervisors and technologists
Laboratory Management
7
Laboratory management task is to integrate and coordinate
organizational resources so that quality laboratory services
can be provided as effectively and efficiently as possible
Organizational resources include personnel, equipment,
money, time and space
Management: Art or Science
8
Management is indeed a science
There are precise elements, scientific and exact aspects that
have to be learned and assimilated
Any manager must have:
A good knowledge of certain quantitative methods and analysis
of financial and statistical data
As well as certain, less scientific but well tried and tested
elements such as:
human motivations, and the effect of different payment systems on the
performance of different occupations
Management: Art or Science
9
Management is also an art in the sense that:
o There is great room for the use of creativity, imagination,
initiative and invention within the overall sphere of the
occupation
o It includes skills that can not be measured as in other applied sciences like
chemistry, physics and medical sciences
o Includes communication skills, motivation and directives
Management: Art or Science
10
Thus, management can be considered as both a science
and an art
The successful management of today’s clinical
laboratory, like any other organization or institution,
requires:
A vast array of skills
Founded on rigorous principles of management science
Definitions of Management
11
It is very difficult to give a precise definition of
the term ‘management’.
1. Management involves the coordination and integration
of resources to accomplish specific results
2. Management is a social process comprising a series of
actions that lead to the accomplishment of objectives
3. Management is defined as “Getting from where we are
to where we want to be with the least expenditure of
time, money and effort”
Definitions of Management
12
4. Management is the universal process of efficiently
getting activities completed with and through other
people
 Another definition which was formulated on consensus
is:
 Management is the guiding of human and physical resources
into dynamic organization units that achieve their objectives
to the satisfaction of those served and with a high degree of
morale and sense of attainment on the part of those rendering
the service
Definitions of Management
13
The definition contains four basic elements:
Toward objectives
Through people
Using techniques
In an organization
Definitions of Management
14
Toward objectives
Goals and purposes consistent with efficient delivery of laboratory
services for quality healthcare.
Through people
Guiding "leading and directing" in such a manner that these professional
laboratory technicians feel a sense of responsibilities and attainment
"achievement"
Using techniques
Physical resources such as laboratory equipment, computers, space and
so forth
In an organization
Into dynamic organizational units implying division of labor,
specialization, protocols and procedures, and functional processing units
Definitions of Management
15
It must be pointed out that management is an activity, it
is not letting each day take care of itself, and rather it is
making things happen
Too often laboratory managers fall into the trap of
"fighting fires" on daily basis
For management to be effective, and to ensure efficient
operation of the laboratory
it must be in control,
planning ahead the steps
Descriptive Administration Model
16
Human
17
Laboratory managers are entrusted with three categories of
resources (inputs):
 Financial
operating and capital budget
Physical
space, equipment and supplies
Human
technical and support staff
18
As a result of the managerial role and fulfilling certain functions
planning, organizing, leading and evaluating
Three categories of output are expected:
satisfactory performance,
products- laboratory reports to the physician when needed –
and self-serving behavior-a sense of accomplishment among the staff
doing the work
There are many external and organizational forces that influence the
administration process in any given institution e.g. politics, power,
conflict resolution
Managerial Duties and Responsibilities
19
A director directs the affairs of an organization by
establishing goals and priorities that determine the
direction the organization will take
The director might not directly supervise in a technical sense, since his
role is primarily one of broad policy making
An administrator administers or runs an organization
within the framework of the various directives and policies
given to him
He is not the person who establishes the larger goals, but a technician
who knows how to make the organization move efficiently, to achieve
its purpose
Managerial Duties and
Responsibilities
20
A manager takes charge of the management or
oversees the functioning of an activity to achieve a set
goal or purpose
his strength is in his ability to use all of these resources to get
things done properly
A supervisor oversees the activities of others to help
them accomplish specific tasks or to perform scheduled
activities efficiently
Distinction of three levels in the
management team of the laboratory
21
Laboratory directors and administrators
Retain ultimate responsibility in achieving goals e.g. changes in
technology, capital investments, and services rendered are
finalized by this level of laboratory management
 Laboratory managers or chief technologist
They create and maintain an environment for laboratory
professionals to function efficiently.
They plan, organize, direct, and control jobs.
Laboratory supervisors
They focus on people and operational delivery of laboratory
services.
Distinction of three levels in the
management team of the laboratory
22
Leadership skills needed at various
managerial levels
‫المهارات‬
‫النسانية‬
Management Levels Skills needed
Laboratory
director
Administrator
Manager Chief
Technologist
Supervisory
Technologist
Technical
Conceptual
Interpersonal
Leadership skills needed at various
managerial levels
24
The laboratory director or administrator exercises fewer
technical skills, rather, the emphasis shifts at this level to
conceptual skills such as:
Long – range planning
Goal setting
Innovating in response to change
Leadership skills needed at various
managerial levels
25
The administrative or chief technologist in the middle is
required to exercise skills in both the technical and conceptual
areas
 All three levels of laboratory management need to be equally
clever in interpersonal skills
Human relations skills in a laboratory are of critical importance to
managerial effectiveness
26
The clinical laboratory is staffed by a wide variety of
backgrounds and educational preparation, from units clerk
through doctorate – levels
The cohesion of this group as a healthcare team is essential
for effective management
The clinical laboratory administrator is a manager of
professionals
Laboratory supervisor manages things but leads people
The Administrative Process
27
Laboratory management is to integrate and coordinate
resources toward accomplishment of goals
The task is thus a process comprising a series of actions
Planning of Activities
28
Planning of activities is the key function of managers at all levels where
both long – range and short range plans are drawn up.
Long – range planning is concerned with growth potential
e.g. the director may wish to bring in house a battery of analyses previously
sent to a reference laboratory. His planning steps would include:
 identifying sufficient equipment,
 space and personnel,
 a series of written protocols and procedures,
 cost – per test analysis,
 and so forth.
Short – range planning includes setting specific objectives to aid in
reaching long – range goals.
All levels of laboratory management should be involved in various phases
of both long and short – range planning.
Most management failure is due to failure in communication
Organizing
29
The organizing function involves developing structure to
facilitate the coordination of resources to achieve completion
long and short – range planes.
Division of labor is to be created.
Working relationships must be outlined to include lines of
authority and workflow for the optimal functioning of the
interrelated units
Directing
30
The directing function is the managerial leadership.
Managers in the clinical laboratory are concerned with the
human element.
Successful managerial leadership creates a climate in which
both the needs of the individual and the goals of the
organization can be met.
Controlling
31
The wrap–up function in the administrative process is
controlling which ensures that the end-product of organized
and directed events conforms to plans
Supervisors are aware of importance of good quality control
In the administrative process controlling is important
including:
defining standards
criteria for acceptable performance,
developing reporting system,
and taking corrective action when and where needed
Clinical Laboratory
Administration
Model
32
Decision – Making
33
Decision – making is an activity that is inherent in all other
administrative process activities
This is the part of the process that ties everything together
Decisions must be made as part of planning, organizing,
directing and controlling
The process includes:
problem analysis,
development and analysis of alternative course of action
and decision implementation and control
Cost–effective Management
34
Cost–effective management of clinical laboratories must be
considered
Laboratory managers are called upon to:
accurately forecast cost/benefit ratios and market to new entities
Managers must modify the structure for efficiency and redesign
jobs, perhaps creating career ladders for technical staff
To increase productivity under the directing function, managers
need to create a work environment characterized by responsibility
and participative management
Under controlling function, Laboratory managers must implement
cost- containment measures through:
reduction in overuse of testing,
And inventory control
Making The Transition To Laboratory
Management
35
One of the most difficult obstacles for the new manager or
supervisor is the transition from staff responsibilities to
administrative responsibilities
This transition includes a shift in the focus from direct
service responsibility to new relationships, new
responsibilities of managing versus doing and a new
kingdom of influence (leadership).
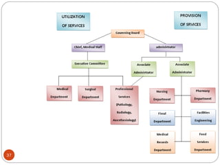
Dual Hierarchy In Hospitals
36
The medical staff of the hospital “physicians” who were the
users of hospital services, including the laboratory, formed into
a separate organization with an independent, but also an
interdependent, relationship to the administrative structure of
the hospital, thus creating a dual hierarchical structure.
Hospital administration is primarily concerned with providing
safe and efficient care for all of its patients
On the other hand, the major role of the medical staff is to
ensure the quality of care for the individual patient
37
Dual Hierarchy In Hospitals
38
Under the new administrative pattern, the medical directors of the
professional service departments (radiology, anesthesiology and pathology
“laboratory medicine”) are responsible to the governing board through the
executive committee of the medical staff for all professional (medical care)
activities.
At the same time they are also responsible to the hospital administrative
hierarchy, which may be concerned with the management and fiscal issues
of their departments, such as the laboratory, than in direct care to the
individual patient
This may place the medical director in a conflict situation, attempting to be
responsive to the needs of the medical staff, which is primarily concerned
with quality of patient care and outcomes, as well as to management
demands of hospital administration.

Laboratory management

  • 1.
    The Nature OfManagement InThe Clinical Laboratory Laboratory Management Tapeshwar Yadav (Lecturer) BMLT, DNHE, M.Sc. Medical Biochemistry
  • 2.
    2 Medical Laboratory Services (Laboratoryresults) are essential to all aspects of health care and they should be: • accurate, • reliable, • and timely IntroductionIntroduction
  • 3.
    IntroductionIntroduction 3 70% of clinicalmedicine decision making is predicated upon, or confirmed by medical laboratory test results In the United States there are between 7 and 10 billion laboratory tests reported annually
  • 4.
    IntroductionIntroduction 4 If inaccurate resultsare provided, the consequences can be very significant including: Unnecessary treatment Treatment complications Failure to provide the proper treatment Delay in correct diagnosis Additional and unnecessary diagnostic testing
  • 5.
    Efficient operation ofa clinical laboratory Effective delivery of medical laboratory services to clinicians and their patients Complex interdigitation of expertise in Management and communication skills of laboratory directors, supervisors and technologists 5
  • 6.
    Introduction 6 The efficient operationof a clinical laboratory and the effective delivery of medical laboratory services to clinicians and their patients require a complex interdigitating of expertise in medical, scientific and technical areas Although the medical, scientific, and technical expertise are essential pre-requisites for the provision of medical laboratory service, success in applying these techniques to benefit patient care is vitally dependent on: the management and communication skills of laboratory directors, supervisors and technologists
  • 7.
    Laboratory Management 7 Laboratory managementtask is to integrate and coordinate organizational resources so that quality laboratory services can be provided as effectively and efficiently as possible Organizational resources include personnel, equipment, money, time and space
  • 8.
    Management: Art orScience 8 Management is indeed a science There are precise elements, scientific and exact aspects that have to be learned and assimilated Any manager must have: A good knowledge of certain quantitative methods and analysis of financial and statistical data As well as certain, less scientific but well tried and tested elements such as: human motivations, and the effect of different payment systems on the performance of different occupations
  • 9.
    Management: Art orScience 9 Management is also an art in the sense that: o There is great room for the use of creativity, imagination, initiative and invention within the overall sphere of the occupation o It includes skills that can not be measured as in other applied sciences like chemistry, physics and medical sciences o Includes communication skills, motivation and directives
  • 10.
    Management: Art orScience 10 Thus, management can be considered as both a science and an art The successful management of today’s clinical laboratory, like any other organization or institution, requires: A vast array of skills Founded on rigorous principles of management science
  • 11.
    Definitions of Management 11 Itis very difficult to give a precise definition of the term ‘management’. 1. Management involves the coordination and integration of resources to accomplish specific results 2. Management is a social process comprising a series of actions that lead to the accomplishment of objectives 3. Management is defined as “Getting from where we are to where we want to be with the least expenditure of time, money and effort”
  • 12.
    Definitions of Management 12 4.Management is the universal process of efficiently getting activities completed with and through other people  Another definition which was formulated on consensus is:  Management is the guiding of human and physical resources into dynamic organization units that achieve their objectives to the satisfaction of those served and with a high degree of morale and sense of attainment on the part of those rendering the service
  • 13.
    Definitions of Management 13 Thedefinition contains four basic elements: Toward objectives Through people Using techniques In an organization
  • 14.
    Definitions of Management 14 Towardobjectives Goals and purposes consistent with efficient delivery of laboratory services for quality healthcare. Through people Guiding "leading and directing" in such a manner that these professional laboratory technicians feel a sense of responsibilities and attainment "achievement" Using techniques Physical resources such as laboratory equipment, computers, space and so forth In an organization Into dynamic organizational units implying division of labor, specialization, protocols and procedures, and functional processing units
  • 15.
    Definitions of Management 15 Itmust be pointed out that management is an activity, it is not letting each day take care of itself, and rather it is making things happen Too often laboratory managers fall into the trap of "fighting fires" on daily basis For management to be effective, and to ensure efficient operation of the laboratory it must be in control, planning ahead the steps
  • 16.
  • 17.
    17 Laboratory managers areentrusted with three categories of resources (inputs):  Financial operating and capital budget Physical space, equipment and supplies Human technical and support staff
  • 18.
    18 As a resultof the managerial role and fulfilling certain functions planning, organizing, leading and evaluating Three categories of output are expected: satisfactory performance, products- laboratory reports to the physician when needed – and self-serving behavior-a sense of accomplishment among the staff doing the work There are many external and organizational forces that influence the administration process in any given institution e.g. politics, power, conflict resolution
  • 19.
    Managerial Duties andResponsibilities 19 A director directs the affairs of an organization by establishing goals and priorities that determine the direction the organization will take The director might not directly supervise in a technical sense, since his role is primarily one of broad policy making An administrator administers or runs an organization within the framework of the various directives and policies given to him He is not the person who establishes the larger goals, but a technician who knows how to make the organization move efficiently, to achieve its purpose
  • 20.
    Managerial Duties and Responsibilities 20 Amanager takes charge of the management or oversees the functioning of an activity to achieve a set goal or purpose his strength is in his ability to use all of these resources to get things done properly A supervisor oversees the activities of others to help them accomplish specific tasks or to perform scheduled activities efficiently
  • 21.
    Distinction of threelevels in the management team of the laboratory 21 Laboratory directors and administrators Retain ultimate responsibility in achieving goals e.g. changes in technology, capital investments, and services rendered are finalized by this level of laboratory management  Laboratory managers or chief technologist They create and maintain an environment for laboratory professionals to function efficiently. They plan, organize, direct, and control jobs. Laboratory supervisors They focus on people and operational delivery of laboratory services.
  • 22.
    Distinction of threelevels in the management team of the laboratory 22
  • 23.
    Leadership skills neededat various managerial levels ‫المهارات‬ ‫النسانية‬ Management Levels Skills needed Laboratory director Administrator Manager Chief Technologist Supervisory Technologist Technical Conceptual Interpersonal
  • 24.
    Leadership skills neededat various managerial levels 24 The laboratory director or administrator exercises fewer technical skills, rather, the emphasis shifts at this level to conceptual skills such as: Long – range planning Goal setting Innovating in response to change
  • 25.
    Leadership skills neededat various managerial levels 25 The administrative or chief technologist in the middle is required to exercise skills in both the technical and conceptual areas  All three levels of laboratory management need to be equally clever in interpersonal skills Human relations skills in a laboratory are of critical importance to managerial effectiveness
  • 26.
    26 The clinical laboratoryis staffed by a wide variety of backgrounds and educational preparation, from units clerk through doctorate – levels The cohesion of this group as a healthcare team is essential for effective management The clinical laboratory administrator is a manager of professionals Laboratory supervisor manages things but leads people
  • 27.
    The Administrative Process 27 Laboratorymanagement is to integrate and coordinate resources toward accomplishment of goals The task is thus a process comprising a series of actions
  • 28.
    Planning of Activities 28 Planningof activities is the key function of managers at all levels where both long – range and short range plans are drawn up. Long – range planning is concerned with growth potential e.g. the director may wish to bring in house a battery of analyses previously sent to a reference laboratory. His planning steps would include:  identifying sufficient equipment,  space and personnel,  a series of written protocols and procedures,  cost – per test analysis,  and so forth. Short – range planning includes setting specific objectives to aid in reaching long – range goals. All levels of laboratory management should be involved in various phases of both long and short – range planning. Most management failure is due to failure in communication
  • 29.
    Organizing 29 The organizing functioninvolves developing structure to facilitate the coordination of resources to achieve completion long and short – range planes. Division of labor is to be created. Working relationships must be outlined to include lines of authority and workflow for the optimal functioning of the interrelated units
  • 30.
    Directing 30 The directing functionis the managerial leadership. Managers in the clinical laboratory are concerned with the human element. Successful managerial leadership creates a climate in which both the needs of the individual and the goals of the organization can be met.
  • 31.
    Controlling 31 The wrap–up functionin the administrative process is controlling which ensures that the end-product of organized and directed events conforms to plans Supervisors are aware of importance of good quality control In the administrative process controlling is important including: defining standards criteria for acceptable performance, developing reporting system, and taking corrective action when and where needed
  • 32.
  • 33.
    Decision – Making 33 Decision– making is an activity that is inherent in all other administrative process activities This is the part of the process that ties everything together Decisions must be made as part of planning, organizing, directing and controlling The process includes: problem analysis, development and analysis of alternative course of action and decision implementation and control
  • 34.
    Cost–effective Management 34 Cost–effective managementof clinical laboratories must be considered Laboratory managers are called upon to: accurately forecast cost/benefit ratios and market to new entities Managers must modify the structure for efficiency and redesign jobs, perhaps creating career ladders for technical staff To increase productivity under the directing function, managers need to create a work environment characterized by responsibility and participative management Under controlling function, Laboratory managers must implement cost- containment measures through: reduction in overuse of testing, And inventory control
  • 35.
    Making The TransitionTo Laboratory Management 35 One of the most difficult obstacles for the new manager or supervisor is the transition from staff responsibilities to administrative responsibilities This transition includes a shift in the focus from direct service responsibility to new relationships, new responsibilities of managing versus doing and a new kingdom of influence (leadership).
  • 36.
    Dual Hierarchy InHospitals 36 The medical staff of the hospital “physicians” who were the users of hospital services, including the laboratory, formed into a separate organization with an independent, but also an interdependent, relationship to the administrative structure of the hospital, thus creating a dual hierarchical structure. Hospital administration is primarily concerned with providing safe and efficient care for all of its patients On the other hand, the major role of the medical staff is to ensure the quality of care for the individual patient
  • 37.
  • 38.
    Dual Hierarchy InHospitals 38 Under the new administrative pattern, the medical directors of the professional service departments (radiology, anesthesiology and pathology “laboratory medicine”) are responsible to the governing board through the executive committee of the medical staff for all professional (medical care) activities. At the same time they are also responsible to the hospital administrative hierarchy, which may be concerned with the management and fiscal issues of their departments, such as the laboratory, than in direct care to the individual patient This may place the medical director in a conflict situation, attempting to be responsive to the needs of the medical staff, which is primarily concerned with quality of patient care and outcomes, as well as to management demands of hospital administration.

Editor's Notes

  • #4 Dighe, A. S., Medicolegal liability in laboratory medicine, Semin Diagn Pathol, 2007
  • #8 Efficient : achieving maximum productivity with minimum wasted effort or expense. Effective : successful in producing a desired or intended result.
  • #35 Achieving targets and maintaining standards in most efficient way