Knowledge Integration in Practice
P e t e r M i k a , D i r e c t o r o f S e m a n t i c S e a r c h , Y a h o o L a b s ⎪ J a n u a r y 1 3 , 2 0 1 5
Agenda
2
 Intro
 Yahoo’s Knowledge Graph
› Why a Knowledge Graph for Yahoo?
› Building the Knowledge Graph
› Challenges
 Future work
 Q&A
Disclaimers:
• Yahoo’s Knowledge Graph is the work of many at Yahoo, so I can’t speak to all of it with authority
• I’ll be rather loose with terminology…
About Yahoo
3
 Yahoo makes the world's daily habits inspiring and entertaining
› An online media and technology company
• 1 billion+ monthly users
• 600 million+ monthly mobile users
• #3 US internet destination*
• 81% of the US internet audience*
› Founded in 1994 by Jerry Yang and David Filo
› Headquartered in Sunnyvale, California
› Led by Marissa Mayer, CEO (since July, 2012)
› 10,700 employees (as of Sept 30, 2015)
*ComScore Media Metrix, Aug 2015
 Yahoo’s global research organization
› Impact on Yahoo’s products AND academic
excellence
› Established in 2005
› ~200 scientists and research engineers
› Wide range of disciplines
› Locations in Sunnyvale, New York, Haifa
› Led by Ron Brachman, Chief Scientist and
Head of Labs
› Academic programs
› Visit
• labs.yahoo.com
• Tumblr/Flickr/LinkedIn/Facebook/Twitter
4
Yahoo Labs
Semantic Search at Yahoo Labs London
Extraction
Integration
Indexing
Ranking
Evaluation
Information extraction from text and the Web
Knowledge representation and data fusion
Efficient indexing of text annotations and entity graphs
Entity-retrieval and recommendations
Evaluation of semantic search
Why a Knowledge Graph?
6
The world of Yahoo
7
 Search
› Web Search
› Yahoo Answers
 Communications
› Mail, Messenger, Groups
 Media
› Homepage
› News, Sports, Finance, Style…
 Video
 Flickr and Tumblr
 Advertizing products See everything.yahoo.com for all Yahoo products
In a perfect world, the Semantic Web is the end-game for IR
#ROI_BLANCO
#ROI_BLANCO
#ROI_BLANCO
Search: entity-based results
9
 Enhanced results for entity-pages
› Based on metadata embedded in the page or semi-automated IE
› Yahoo Searchmonkey (2008)
• Kevin Haas, Peter Mika, Paul Tarjan, Roi Blanco: Enhanced results for web search. SIGIR 2011:
725-734
 Adopted industry-wide
› Google, Bing, Facebook, Twitter…
› Leads to the launch of schema.org effort
Search
10
 Understand entity-based queries
› ~70% of queries contain a named entity* (entity mention queries)
• brad pitt height
› ~50% of queries have an entity focus* (entity seeking queries)
• brad pitt attacked by fans
› ~10% of queries are looking for a class of entities*
• brad pitt movies
 Even more prominent on mobile
› Limited input/output
› Different types of queries
• Less research, more immediate needs
• Need answers or actions related to an entity, not pages to read
brad pitt height
how tall is
tall
…
* Statistics from [Pound et al. WWW2010]. Similar results in [Lin et al. WWW2012].
 Entity display
› Information about the entity
› Combined information with provenance
 Related entity recommendation
› Where should I go next?
 Question-Answering
 Direct actions
› e.g. movie show times and tickets
Search: entity-based experiences
Communications
 Extraction of information from email
› Notifications
• Package delivery updates, upcoming flights etc.
• Show up in Yahoo Search/Mail
› Better targeting for ads
• e.g. understanding past product purchases
 Personal knowledge combined with the Web
› e.g. contact information is completed from FB/LinkedIn/Twitter
Media
13
 Personalization
› Articles are classified by broad topics
› Named entities are extracted and linked to the KG
› Recommend other articles based on the extracted entities/topics
Show me less
stories about this
entity or topic
Requirements
14
 Entity-centric representation of the world
› Use cases in search, email, media, ads
 Integration of disparate information sources
› User/advertizer content and data
› Information from the Web
• Aggregate view of different domains relating to different facet’s of an entity
› Third-party licensed data
 Large scale
› Batch processing OK but at least daily updates
 High quality
 Multiple languages and markets
Building the Yahoo Knowledge Graph
15
Yahoo Knowledge Graph
16
Knowledge integration
Knowledge integration process
19
 Standard data fusion process
› Schema matching
• Map data to a common schema
› Entity reconciliation
• Determine which source entities refer to the same real-world entity
› Blending
• Aggregate information and resolve conflicts
 Result: unified knowledge base built from dozens of sources
› ~100 million unique entities and billions of facts
› Note: internal representations may be 10x larger due modeling, metadata etc.
 Related work
› Bleiholder and Naumann: Data Fusion. ACM Computing Surveys, 2008.
 Common ontology
› Covers the domains of interest of Yahoo
• Celebrities, Movies, music, sports, finance, etc.
› Editorially maintained
› OWL ontology
• ~300 classes, ~800 datatype-props, ~500 object-props
› Protégé and custom tooling (e.g. documentation)
• Git for versioning (similar to schema.org)
› More detailed and expressive than schema.org
• Class disjunction, cardinality constraints, inverse
properties, datatypes and units
• But limited use of complex class/property expressions
– e.g. MusicArtist = Musician OR Band
– Difficult for data consumers
 Manual schema mapping
› Works for ~10 sources
› Not scalable
• Web tables
• Language editions of Wikipedia
20
Ontology matching
Entity Reconciliation
21
 Determine which source entities refer to the same real world object
!=!=
== ==!=
==
Entity reconciliation
22
1. Blocking
› Compute hashes for each entity
› Based on type+property value combinations, e.g. type:Movie+releaseYear=1978
› Multiple hashes per entity
› Optimize for high recall
2. Pair-wise matching within blocks
› Manual as well as machine-learned classifiers
3. Clustering
› Transitive closure of matching pairs
› Assign unique identifier
CONFIDENTIAL & PROPRIETARY
 Source facts can be:
2
3
Blending
cast: .
mpaaRating: R
releaseDate: 2001-01-21
userRating: 8.5/10
budget: $9.1m
cast: .
mpaaRating: R
releaseDate: 2001-03-16
budget: $9.2m
criticRating: 92/100
Conflicting
Complementary
Corroborating
Blending
24
 Rule-based system initially, moving to machine learning
 Features
› Source trustworthiness
› Value prior probabilities
› Data freshness
› Logical constraints
• Derived from ontology
• Programmatic, e.g. children must be born after parents
Challenges
25
Challenge: scalable infrastructure
26
 Property graph/RDF databases are a poor fit for ETL and data fusion
› Large batch writes
› Require transaction support
› Navigation over the graph, no need for more complex joins
• Required information is at most two hops away
 Hadoop-based solutions
› Yahoo already hosts ~10k machines in Hadoop clusters
› HBase initially
› Moved to Spark/GraphX
• Support row/column as well as graph view of the data
› Separate inverted index for storing hashes
– Welch et al.: Fast and accurate incremental entity resolution relative to an entity knowledge base. CIKM 2012
 JSON-LD is used as input/output format
Challenge: quality
27
 Not enough to get it right… it has to be perfect
• Key difference between applied science and academic research
 Many sources of errors
› Poor quality or outdated source data
› Errors in extraction
› Errors in schema mapping and normalization
› Errors in merging (reconciliation)
• Blocking
• Disambiguation
• Blending
› Errors in display
• Image issue, poor title or description etc.
 Human intervention should be possible at every stage of the pipeline
Error in source
(Wikipedia)
Reconciliation issue
Reconciliation issue
Challenge: type classification and ranking
31
 Type classification
› Determine all the types of an entity
› Mostly system issue, e.g. types are used in blocking
› Features
• NLP extraction
– e.g. Wikipedia first paragraph
• Taxonomy mapping
– e.g. Wikipedia category hierarchy
• Relationships
– e.g. acted in a Movie -> Actor
• Trust in source
– e.g. IMDB vs. Wikipedia for Actors
 What types are the most
relevant?
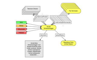
› Arnold Schwarzenegger:
Actor > Athlete > Officeholder >
Politician (perhaps)
› Pope Francis is a Musician per
MusicBrainz
› Barack Obama is an Actor per IMDB
 Display issue
› Right template and display label
 Moving from manual to machine-
learned ranking
32
Challenge: type ranking Much better
known as
an Actor
Arnold
Schwarzenegger
credit.actingPerformanceIn
The Terminator
The Terminator
The Terminator
The Terminator
The Terminator
The Terminator
partyAffiliation
Republican Party
(United States)
description
Arnold Alois
Schwarzenegger is an
Austrian-American actor,
model, producer, director,
activist, businessman,
investor, philanthropist,
former professional
bodybuilder, ...
Television Director
...
historicJobPosition
...
Television Director
Television Director
Television Director
credit.actingPerformanceIn
credit.actingPerformanceIn
credit.actingPerformanceIn
credit.actingPerformanceIn
credit.actingPerformanceIn
historicJobPosition
historicJobPosition
historicJobPosition
Athlete
Officeholder
Politician
Actor
Type ranking features
 Implemented two novel unsupervised methods
› Entity likelihood
› Nearest-neighbor
 Ensemble learning on (features extracted from) entity attributes
› Cosine, KL-div, Dice, sumAF, minAF, meanAF, etc.
› Entity features, textual features, etc.
• E.g. order of type mentions in Wikipedia first paragraph
 Variants
› Combinations of the above
› Stacked ML, FMs
Challenge: mining aliases and entity pages
35
 Extensive set of alternate names/labels are required by applications
› Named Entity Linking on short/long forms of text
 Some of this comes free from Wikipedia
› Anchor text, redirects
› e.g. all redirects to Brad Pitt
 Query logs are also useful source of aliases
› e.g. incoming queries to Brad Pitt’s page on Wikipedia
 Can be extended to other sites if we find entity webpages
› A type of foreign key, but specifically on the Web
› e.g. Brad Pitt’s page on IMDB, RottenTomatoes
 Machine learned model to filter out poor aliases
› Ambiguous or not representative
Challenge: data normalization
36
 Issue at both scoring and blending time
 Multiple aspects
› Datatype match
• “113 minutes” vs. “PT1H53M”
› Text variants
• Spelling, punctuation, casing, abbreviations etc.
› Precision
• sim(weight=53 kg, weight=53.5kg)?
• sim(birthplace=California, birthplace=Los Angeles, California)
› Temporality
• e.g. Frank Sinatra married to {Barbara Blakeley, Barbara Marx, Barbara Marx Sinatra, Barbara Sinatra}
• Side issue: we don’t capture historical values
– e.g. Men’s Decathlon at 1976 Olympics was won by Bruce Jenner, not Caitlyn Jenner
Challenge: relevance
37
 All information in the graph is true, but not equally relevant
 Relevance of entities to queries
› Query understanding
› Entity retrieval
 Relevance of relationships
› Required for entity recommendations (“people also search for”)
• Who is more relevant to Brad Pitt? Angelina Jolie or Jennifer Aniston?
Relationship ranking
38
 Machine-learned ranking based on a diverse set of features
› Relationship type
› Co-occurrence in usage data and text sources
• How often people query for them together?
• How often one entity is mentioned in the context of the other?
› Popularity of each entity
• e.g. search views/clicks
› Graph-based metrics
• e.g. number of common related entities
 See
› Roi Blanco, Berkant Barla Cambazoglu, Peter Mika, Nicolas Torzec:
Entity Recommendations in Web Search. ISWC 2013
Conclusions
Conclusions
40
 Yahoo benefits from a unified view of domain knowledge
› Focusing on domains of interest to Yahoo
› Complementary information from an array of sources
› Use cases in Search, Ads, Media
 Data integration challenge
› Triple stores/graph databases are a poor fit
• Reasoning for data validation (not materialization)
› But there is benefit to Semantic Web technology
• OWL ontology language
• JSON-LD
• Data on the Web (schema.org, Dbpedia…)
Future work
41
 Scope, size and complexity of Yahoo Knowledge will expand
› Combination of world knowledge and personal knowledge
› Advanced extraction from the Web
› Additional domains
› Tasks/actions
 All of the challenges mentioned will need better answers…
› Can you help us?
Q&A
 Credits
› Yahoo Knowledge engineering team in Sunnyvale and Taipei
› Yahoo Labs scientists and engineers in Sunnyvale and London
 Contact me
› pmika@yahoo-inc.com
› @pmika
› http://www.slideshare.net/pmika/

Knowledge Integration in Practice

  • 1.
    Knowledge Integration inPractice P e t e r M i k a , D i r e c t o r o f S e m a n t i c S e a r c h , Y a h o o L a b s ⎪ J a n u a r y 1 3 , 2 0 1 5
  • 2.
    Agenda 2  Intro  Yahoo’sKnowledge Graph › Why a Knowledge Graph for Yahoo? › Building the Knowledge Graph › Challenges  Future work  Q&A Disclaimers: • Yahoo’s Knowledge Graph is the work of many at Yahoo, so I can’t speak to all of it with authority • I’ll be rather loose with terminology…
  • 3.
    About Yahoo 3  Yahoomakes the world's daily habits inspiring and entertaining › An online media and technology company • 1 billion+ monthly users • 600 million+ monthly mobile users • #3 US internet destination* • 81% of the US internet audience* › Founded in 1994 by Jerry Yang and David Filo › Headquartered in Sunnyvale, California › Led by Marissa Mayer, CEO (since July, 2012) › 10,700 employees (as of Sept 30, 2015) *ComScore Media Metrix, Aug 2015
  • 4.
     Yahoo’s globalresearch organization › Impact on Yahoo’s products AND academic excellence › Established in 2005 › ~200 scientists and research engineers › Wide range of disciplines › Locations in Sunnyvale, New York, Haifa › Led by Ron Brachman, Chief Scientist and Head of Labs › Academic programs › Visit • labs.yahoo.com • Tumblr/Flickr/LinkedIn/Facebook/Twitter 4 Yahoo Labs
  • 5.
    Semantic Search atYahoo Labs London Extraction Integration Indexing Ranking Evaluation Information extraction from text and the Web Knowledge representation and data fusion Efficient indexing of text annotations and entity graphs Entity-retrieval and recommendations Evaluation of semantic search
  • 6.
  • 7.
    The world ofYahoo 7  Search › Web Search › Yahoo Answers  Communications › Mail, Messenger, Groups  Media › Homepage › News, Sports, Finance, Style…  Video  Flickr and Tumblr  Advertizing products See everything.yahoo.com for all Yahoo products
  • 8.
    In a perfectworld, the Semantic Web is the end-game for IR #ROI_BLANCO #ROI_BLANCO #ROI_BLANCO
  • 9.
    Search: entity-based results 9 Enhanced results for entity-pages › Based on metadata embedded in the page or semi-automated IE › Yahoo Searchmonkey (2008) • Kevin Haas, Peter Mika, Paul Tarjan, Roi Blanco: Enhanced results for web search. SIGIR 2011: 725-734  Adopted industry-wide › Google, Bing, Facebook, Twitter… › Leads to the launch of schema.org effort
  • 10.
    Search 10  Understand entity-basedqueries › ~70% of queries contain a named entity* (entity mention queries) • brad pitt height › ~50% of queries have an entity focus* (entity seeking queries) • brad pitt attacked by fans › ~10% of queries are looking for a class of entities* • brad pitt movies  Even more prominent on mobile › Limited input/output › Different types of queries • Less research, more immediate needs • Need answers or actions related to an entity, not pages to read brad pitt height how tall is tall … * Statistics from [Pound et al. WWW2010]. Similar results in [Lin et al. WWW2012].
  • 11.
     Entity display ›Information about the entity › Combined information with provenance  Related entity recommendation › Where should I go next?  Question-Answering  Direct actions › e.g. movie show times and tickets Search: entity-based experiences
  • 12.
    Communications  Extraction ofinformation from email › Notifications • Package delivery updates, upcoming flights etc. • Show up in Yahoo Search/Mail › Better targeting for ads • e.g. understanding past product purchases  Personal knowledge combined with the Web › e.g. contact information is completed from FB/LinkedIn/Twitter
  • 13.
    Media 13  Personalization › Articlesare classified by broad topics › Named entities are extracted and linked to the KG › Recommend other articles based on the extracted entities/topics Show me less stories about this entity or topic
  • 14.
    Requirements 14  Entity-centric representationof the world › Use cases in search, email, media, ads  Integration of disparate information sources › User/advertizer content and data › Information from the Web • Aggregate view of different domains relating to different facet’s of an entity › Third-party licensed data  Large scale › Batch processing OK but at least daily updates  High quality  Multiple languages and markets
  • 15.
    Building the YahooKnowledge Graph 15
  • 16.
  • 18.
  • 19.
    Knowledge integration process 19 Standard data fusion process › Schema matching • Map data to a common schema › Entity reconciliation • Determine which source entities refer to the same real-world entity › Blending • Aggregate information and resolve conflicts  Result: unified knowledge base built from dozens of sources › ~100 million unique entities and billions of facts › Note: internal representations may be 10x larger due modeling, metadata etc.  Related work › Bleiholder and Naumann: Data Fusion. ACM Computing Surveys, 2008.
  • 20.
     Common ontology ›Covers the domains of interest of Yahoo • Celebrities, Movies, music, sports, finance, etc. › Editorially maintained › OWL ontology • ~300 classes, ~800 datatype-props, ~500 object-props › Protégé and custom tooling (e.g. documentation) • Git for versioning (similar to schema.org) › More detailed and expressive than schema.org • Class disjunction, cardinality constraints, inverse properties, datatypes and units • But limited use of complex class/property expressions – e.g. MusicArtist = Musician OR Band – Difficult for data consumers  Manual schema mapping › Works for ~10 sources › Not scalable • Web tables • Language editions of Wikipedia 20 Ontology matching
  • 21.
    Entity Reconciliation 21  Determinewhich source entities refer to the same real world object !=!= == ==!= ==
  • 22.
    Entity reconciliation 22 1. Blocking ›Compute hashes for each entity › Based on type+property value combinations, e.g. type:Movie+releaseYear=1978 › Multiple hashes per entity › Optimize for high recall 2. Pair-wise matching within blocks › Manual as well as machine-learned classifiers 3. Clustering › Transitive closure of matching pairs › Assign unique identifier
  • 23.
    CONFIDENTIAL & PROPRIETARY Source facts can be: 2 3 Blending cast: . mpaaRating: R releaseDate: 2001-01-21 userRating: 8.5/10 budget: $9.1m cast: . mpaaRating: R releaseDate: 2001-03-16 budget: $9.2m criticRating: 92/100 Conflicting Complementary Corroborating
  • 24.
    Blending 24  Rule-based systeminitially, moving to machine learning  Features › Source trustworthiness › Value prior probabilities › Data freshness › Logical constraints • Derived from ontology • Programmatic, e.g. children must be born after parents
  • 25.
  • 26.
    Challenge: scalable infrastructure 26 Property graph/RDF databases are a poor fit for ETL and data fusion › Large batch writes › Require transaction support › Navigation over the graph, no need for more complex joins • Required information is at most two hops away  Hadoop-based solutions › Yahoo already hosts ~10k machines in Hadoop clusters › HBase initially › Moved to Spark/GraphX • Support row/column as well as graph view of the data › Separate inverted index for storing hashes – Welch et al.: Fast and accurate incremental entity resolution relative to an entity knowledge base. CIKM 2012  JSON-LD is used as input/output format
  • 27.
    Challenge: quality 27  Notenough to get it right… it has to be perfect • Key difference between applied science and academic research  Many sources of errors › Poor quality or outdated source data › Errors in extraction › Errors in schema mapping and normalization › Errors in merging (reconciliation) • Blocking • Disambiguation • Blending › Errors in display • Image issue, poor title or description etc.  Human intervention should be possible at every stage of the pipeline
  • 28.
  • 29.
  • 30.
  • 31.
    Challenge: type classificationand ranking 31  Type classification › Determine all the types of an entity › Mostly system issue, e.g. types are used in blocking › Features • NLP extraction – e.g. Wikipedia first paragraph • Taxonomy mapping – e.g. Wikipedia category hierarchy • Relationships – e.g. acted in a Movie -> Actor • Trust in source – e.g. IMDB vs. Wikipedia for Actors
  • 32.
     What typesare the most relevant? › Arnold Schwarzenegger: Actor > Athlete > Officeholder > Politician (perhaps) › Pope Francis is a Musician per MusicBrainz › Barack Obama is an Actor per IMDB  Display issue › Right template and display label  Moving from manual to machine- learned ranking 32 Challenge: type ranking Much better known as an Actor
  • 33.
    Arnold Schwarzenegger credit.actingPerformanceIn The Terminator The Terminator TheTerminator The Terminator The Terminator The Terminator partyAffiliation Republican Party (United States) description Arnold Alois Schwarzenegger is an Austrian-American actor, model, producer, director, activist, businessman, investor, philanthropist, former professional bodybuilder, ... Television Director ... historicJobPosition ... Television Director Television Director Television Director credit.actingPerformanceIn credit.actingPerformanceIn credit.actingPerformanceIn credit.actingPerformanceIn credit.actingPerformanceIn historicJobPosition historicJobPosition historicJobPosition Athlete Officeholder Politician Actor
  • 34.
    Type ranking features Implemented two novel unsupervised methods › Entity likelihood › Nearest-neighbor  Ensemble learning on (features extracted from) entity attributes › Cosine, KL-div, Dice, sumAF, minAF, meanAF, etc. › Entity features, textual features, etc. • E.g. order of type mentions in Wikipedia first paragraph  Variants › Combinations of the above › Stacked ML, FMs
  • 35.
    Challenge: mining aliasesand entity pages 35  Extensive set of alternate names/labels are required by applications › Named Entity Linking on short/long forms of text  Some of this comes free from Wikipedia › Anchor text, redirects › e.g. all redirects to Brad Pitt  Query logs are also useful source of aliases › e.g. incoming queries to Brad Pitt’s page on Wikipedia  Can be extended to other sites if we find entity webpages › A type of foreign key, but specifically on the Web › e.g. Brad Pitt’s page on IMDB, RottenTomatoes  Machine learned model to filter out poor aliases › Ambiguous or not representative
  • 36.
    Challenge: data normalization 36 Issue at both scoring and blending time  Multiple aspects › Datatype match • “113 minutes” vs. “PT1H53M” › Text variants • Spelling, punctuation, casing, abbreviations etc. › Precision • sim(weight=53 kg, weight=53.5kg)? • sim(birthplace=California, birthplace=Los Angeles, California) › Temporality • e.g. Frank Sinatra married to {Barbara Blakeley, Barbara Marx, Barbara Marx Sinatra, Barbara Sinatra} • Side issue: we don’t capture historical values – e.g. Men’s Decathlon at 1976 Olympics was won by Bruce Jenner, not Caitlyn Jenner
  • 37.
    Challenge: relevance 37  Allinformation in the graph is true, but not equally relevant  Relevance of entities to queries › Query understanding › Entity retrieval  Relevance of relationships › Required for entity recommendations (“people also search for”) • Who is more relevant to Brad Pitt? Angelina Jolie or Jennifer Aniston?
  • 38.
    Relationship ranking 38  Machine-learnedranking based on a diverse set of features › Relationship type › Co-occurrence in usage data and text sources • How often people query for them together? • How often one entity is mentioned in the context of the other? › Popularity of each entity • e.g. search views/clicks › Graph-based metrics • e.g. number of common related entities  See › Roi Blanco, Berkant Barla Cambazoglu, Peter Mika, Nicolas Torzec: Entity Recommendations in Web Search. ISWC 2013
  • 39.
  • 40.
    Conclusions 40  Yahoo benefitsfrom a unified view of domain knowledge › Focusing on domains of interest to Yahoo › Complementary information from an array of sources › Use cases in Search, Ads, Media  Data integration challenge › Triple stores/graph databases are a poor fit • Reasoning for data validation (not materialization) › But there is benefit to Semantic Web technology • OWL ontology language • JSON-LD • Data on the Web (schema.org, Dbpedia…)
  • 41.
    Future work 41  Scope,size and complexity of Yahoo Knowledge will expand › Combination of world knowledge and personal knowledge › Advanced extraction from the Web › Additional domains › Tasks/actions  All of the challenges mentioned will need better answers… › Can you help us?
  • 42.
    Q&A  Credits › YahooKnowledge engineering team in Sunnyvale and Taipei › Yahoo Labs scientists and engineers in Sunnyvale and London  Contact me › pmika@yahoo-inc.com › @pmika › http://www.slideshare.net/pmika/

Editor's Notes

  • #4 More info at http://info.yahoo.com/ http://investor.yahoo.net/faq.cfm Marissa’s CES 2013 keynote: http://screen.yahoo.com/marissa-mayer-ces-keynote-live-210000558.html ComScore traffic: http://www.bloomberg.com/news/2013-08-22/yahoo-tops-google-in-u-s-for-web-traffic-in-july-comscore-says.html http://www.comscore.com/Insights/Press_Releases/2013/8/comScore_Media_Metrix_Ranks_Top_50_US_Web_Properties_for_July_2013
  • #9 This is how a machine sees the world… Machines are not ‘intelligent’ and can not ‘read’… they just see a string of symbols and try to match the users input to that stream.
  • #12 We also show “People also searched the height of…”
  • #15 Efficiency in processing, though not real-time Developed by a large, distributed team of engineers and scientists, in Sunnyvale, London and Taiwan As of Dec, 2015: 600M source entities and 10B source triples 75M reconciled entities and 5B triples
  • #17 The KG understands facts about real world entities People, places, movies, organizations and more and how they relate to each other.
  • #20 In practice, due to modeling (reification) 75M unique entities -> 1.2B vertices in Spark/GraphX
  • #23 If we had 600m source entities and 10k cores with 1ms per comparison, about 400 years (3.6*10^17 comparisons) Blocking reduces this to 3.6 * 10^8 comparisons, about 30 minutes of runtime