DR. Ir. Iwan Krisnadi MBA
Universitas Mercu Buana
Key Management Model
STRATEGIC MODELS
 Ansoff’s product / market grid
 The BCG matrix
 Blue ocean strategy
 Competitive Analysis : Porter’s five forces
 Core competencies
 Greiner’s growth model
 Kay’s distinctive capabilities
 Market-driven organization
 Off-shoring / outsourcing
 Road-mapping
 Scenario planning
 Strategic dialogue
 Strategic HRM model
 Strategic human capital planning
 SWOT analysis
 The value chain
 Value-based management
 The value disciplines of Treacy and Wiersema
STRATEGIC MODELSAnsoff’s product / market grid
 The BCG matrix
 Blue ocean strategy
 Competitive Analysis : Porter’s five forces
 Core competencies
 Greiner’s growth model
 Kay’s distinctive capabilities
 Market-driven organization
 Off-shoring / outsourcing
 Road-mapping
 Scenario planning
 Strategic dialogue
 Strategic HRM model
 Strategic human capital planning
 SWOT analysis
 The value chain
 Value-based management
 The value disciplines of Treacy and Wiersema
Ansoff’s product / market grid
Ansoff’s growth vector components product and markets
Ansoff’s product / market grid
Ansoff’s dimensions of the geographic grpwth vector ;
market need, product / service technology and market geography
Ansoff’s product / market grid
THE BIG PICTURE
To define its desired future business scope :
 The market need
 The product / service technology
 The market geography
When to use it :
Four components that cover the portfolio strategy :
1. Geographical growth vector
2. Competitive advantage
3. Synergies
4. Strategic flexibility
How to use it :
• The strategic requirement :
• Operating company will focus on synergies
• A conglomerate firm will focus on flexibility
• An investment fund can only focus on flexibility
• Four generic competitive strategies were identified :
• Market penetration
• Market development
• Product development
• Diversification
• specific growth vector were identified within the diversification quadrant :
•Vertical integration
• Horizontal diversification
•Concentric diversification
•Conglomerate diversification
STRATEGIC MODELS Ansoff’s product / market grid
The BCG matrix
 Blue ocean strategy
 Competitive Analysis : Porter’s five forces
 Core competencies
 Greiner’s growth model
 Kay’s distinctive capabilities
 Market-driven organization
 Off-shoring / outsourcing
 Road-mapping
 Scenario planning
 Strategic dialogue
 Strategic HRM model
 Strategic human capital planning
 SWOT analysis
 The value chain
 Value-based management
 The value disciplines of Treacy and Wiersema
BCG Matrix
The BCG matrix
THE BIG PICTURE
The Boston Consulting Group designed BCG
matrix in the 1970.
Best – known methods for product portfolio
planning
When to use it :
as a strategic tool to identify the profit and
growth potential of each business unit of a
company
How to use it :
• STARS :
•are product that enjoy a relative high market share in a
strongly growing market
• CASH COWS:
• are products that are extremely profitable, and no extra
effort or investment is needed to maintain the statusquo
• QUESTION MARKS:
•Are products that high market growth but small market
share, and so their grwoth rate is uncertain
• DOGS :
• should be dropped or divested when they are not
profitable, do not invest on them.
Do’s
• Analyse your
current business
portfolio
periodically and
decide which
products require
investment
• Pay attention to
market changes
and your
competitors
Don’ts
• Do not hesitate to
drop or divest the
dogs that are not
profitable
STRATEGIC MODELS Ansoff’s product / market grid
 The BCG matrix
Blue ocean strategy
 Competitive Analysis : Porter’s five forces
 Core competencies
 Greiner’s growth model
 Kay’s distinctive capabilities
 Market-driven organization
 Off-shoring / outsourcing
 Road-mapping
 Scenario planning
 Strategic dialogue
 Strategic HRM model
 Strategic human capital planning
 SWOT analysis
 The value chain
 Value-based management
Blue Ocean
How to use it :
• The first principle :
•Reconstruct market boundaries : identify commercially compelling blue oceans in
which the search risk is minimized
• The second principle:
• focus on the big picture, not the numbers: tackle the planning risks by focusing on the
existing facts
• The foruth principle:
•Get the strategic sequence right: reduce the business model risk by focusing on how to
build a robust model that ensures longterm profit
• The fifth principle :
• overcome key organizational hurdles : reduce the organizational risk of executing a
blue ocean strategy
• The sixth principle :
• build execution into strategy : focus attention on the motivation and use of the
competencies of employees to execute blue ocean strategy, thereby overcoming management
risk
Blue ocean strategyTHE BIG PICTURE
BOS focuses attention on creation on new markets at the
product development stage.
The BOS model does not focus on achieving competitive
advantage, but on making the competition irrelevant
by creating ‘blue ocean ‘ opportunities
When to use it :
• Which of the factors that our industry takes for granted
should be eliminated ?
• Which factors should be reduced well below the
industry’s standard ?
• Which factors should be raised well above the industry’s
standard
• Which factors should be created that the industry has
never offered
STRATEGIC MODELS Ansoff’s product / market grid
 The BCG matrix
 Blue ocean strategy
Competitive Analysis : Porter’s five forces
 Core competencies
 Greiner’s growth model
 Kay’s distinctive capabilities
 Market-driven organization
 Off-shoring / outsourcing
 Road-mapping
 Scenario planning
 Strategic dialogue
 Strategic HRM model
 Strategic human capital planning
 SWOT analysis
 The value chain
 Value-based management
How to use it :
1. New entrants:
•Are there entry barriers for new contenders ?
1. Substitues:
• How easily can your product or service be substitued with a different type of product or service?
1. Buyers’ bargaining power:
•To what extent can buyers bargain ?
• Suppliers’ command of industry:
1. What level of influence do suppliers have ?
• Existing competitors:
1. What advantages do competitors have ?
Competitive analysis : Porter’s five forces
THE BIG PICTURE
Competitive analysis provides an insight into the
relationships and dynamics on industry, and allows
a company to make strategic decision regarding the
best defendable and most economically attractive
position
When to use it :
•The model can be used to gain a better understanding of
the industry contex in which the business is operating
STRATEGIC MODELS Ansoff’s product / market grid
 The BCG matrix
 Blue ocean strategy
 Competitive Analysis : Porter’s five forces
Core competencies
 Greiner’s growth model
 Kay’s distinctive capabilities
 Market-driven organization
 Off-shoring / outsourcing
 Road-mapping
 Scenario planning
 Strategic dialogue
 Strategic HRM model
 Strategic human capital planning
 SWOT analysis
 The value chain
 Value-based management
How to use it :
Understanding core competencies meets the following three conditions:
1. It provides consumer benefits
2. It is not easy for competitors to imitate
3. It can be leveraged widely to many products and markets
The Fundamental questions:
• What value will we deliver to our customer in, say, 10 years ‘ time ?
• What new ‘competencies” (a combination of skills and technologies), will we need to develop or
obtain to provide that value
• What are the implications with regard to how we interact with our customers?
To do two things :
1. Consider a company as a colection of core competencies
• Determine what the company’s unique competencies are by considering how the company functions
Core competenciesTHE BIG PICTURE
The concept of core competencies is based on Barney’s
idea that an organization’s inmitable and valuable
tangible and intangible assets are key aspects of a
firm’s sustainable competitive advantage (Barney
1991)
When to use it :
•The core competencies model is a strategic tool to
determine the unique assets that can be used to create and
offer value to customer
STRATEGIC MODELS Ansoff’s product / market grid
 The BCG matrix
 Blue ocean strategy
 Competitive Analysis : Porter’s five forces
 Core competencies
Greiner’s growth model
 Kay’s distinctive capabilities
 Market-driven organization
 Off-shoring / outsourcing
 Road-mapping
 Scenario planning
 Strategic dialogue
 Strategic HRM model
 Strategic human capital planning
 SWOT analysis
 The value chain
 Value-based management
How to use it :
1. Phase 1 : Creativity
2. Phase 2: Direction
3. Phase 3 : Delegation
4. Phase 4 : Co-ordination
5. Phase 5 : Collaboration
6. Phase 6 : Alliances
Greiner’s growth modelTHE BIG PICTURE
Help to identify and understand the root cause of problems
that a fast-growing organization is likely to encounter,
and makes it possible to anticipate them before they
occur. ( 5 phases of growth : organization size; age ;
stage of revolution; evolution ; the growth rate of its
industry)
When to use it :
•Greiner’s growth model should be used as a starting
point for thinking about the growth of the oragnization.
Do’s
• Ask yourself regularly which
stage your organization is in
and in particular, when crisis is
about to happen
• Recognise your (limited)
options
• Realise that solutions might
breed future problems
Don’ts
• be aware that not all
organizations go through these
crises in this order. Use this
model as a starting point and
adapt it to the circumstances of
your industry
STRATEGIC MODELS Ansoff’s product / market grid
 The BCG matrix
 Blue ocean strategy
 Competitive Analysis : Porter’s five forces
 Core competencies
 Greiner’s growth model
Kay’s distinctive capabilities
 Market-driven organization
 Off-shoring / outsourcing
 Road-mapping
 Scenario planning
 Strategic dialogue
 Strategic HRM model
 Strategic human capital planning
 SWOT analysis
 The value chain
 Value-based management
How to use it :
Understanding core competencies meets the following three conditions:
1. It provides consumer benefits
2. It is not easy for competitors to imitate
3. It can be leveraged widely to many products and markets
The Fundamental questions:
• What value will we deliver to our customer in, say, 10 years ‘ time ?
• What new ‘competencies” (a combination of skills and technologies), will we need to develop or
obtain to provide that value
• What are the implications with regard to how we interact with our customers?
To do two things :
1. Consider a company as a colection of core competencies
• Determine what the company’s unique competencies are by considering how the company functions
Kay’s distinctive capabilities
THE BIG PICTURE
KDC model is a strategy theory that adds to the
understanding of the nature of competitive
advantage in business
When to use it :
• KDC capabilities can be used in the process of (re)
defining a company’s strategy, to broaden awerness of the
sources of competitive advantage, and to find ways to
sustain them
STRATEGIC MODELS
 Ansoff’s product / market grid
 The BCG matrix
 Blue ocean strategy
 Competitive Analysis : Porter’s five forces
 Core competencies
 Greiner’s growth model
 Kay’s distinctive capabilities
Market-driven organization
 Off-shoring / outsourcing
 Road-mapping
 Scenario planning
 Strategic dialogue
 Strategic HRM model
 Strategic human capital planning
 SWOT analysis
 The value chain
 Value-based management
 The value disciplines of Treacy and Wiersema
How to use it :
It is necessary to decide upon:
• Market segmentation : market in which
the company has to be active
• Customer focus : which customer are
most relevant in each market; and
• Company targets : which goals the
company wants to achieve in each
market segment
Market-driven organization
THE BIG PICTURE
the model shows the multidisciplinary process of
translating a corporate strategy into a marketing
and sales policy and a client-related activities that
are integral to the process
When to use it : (2 specific situation )
• Effectiveness of the operation
• Segmentation of the market : which customer
should we focus on ?
• Differentiation of the proposition : How
should we approach these customer ?
• Target setting : What levels of sales,
revenue or market share should we strive for?
• Eficiency of the operation.
• Lowering cost : How we can improve the
efficiency of the marketing and sales department ?
•Building synergies : What can we do to
iprove co-operation between departments, so that
we focus more effetively on result ?
• Balancing marketing / sales and operations :
How can we deliver tailor-made products in the
front office without negatively affecting efficiency
in the back office ?
STRATEGIC MODELS
 Ansoff’s product / market grid
 The BCG matrix
 Blue ocean strategy
 Competitive Analysis : Porter’s five forces
 Core competencies
 Greiner’s growth model
 Kay’s distinctive capabilities
 Market-driven organization
Off-shoring / outsourcing
 Road-mapping
 Scenario planning
 Strategic dialogue
 Strategic HRM model
 Strategic human capital planning
 SWOT analysis
 The value chain
 Value-based management
 The value disciplines of Treacy and Wiersema
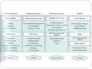
How to use it :
Processes to off-shore, and which country:
1. Why choose off-shoring?:
2. To which countries and with which partners ?
3. What are the costs, profits, and risks, and which
processes are eligible for off-shoring ?
4. What happens next?
Off-shoring / outsourcing
THE BIG PICTURE
the model can be used to decide wheter organizational activities
could and should be outsourced on off-shored. Outsourcing is
the delegation of non-core operations to an external source that
is specialised in the management of that operation. Off-
shoring is a comparable to outsourcing, but the business
process – such as production, manufacturing or services.
When to use it :
• Companies usually choose to outsource or off-shore
parts of their business for one or more of the following
reasons: to reduce fixed costs; to increase focus on core
competencies ; or in order to use their labor , capital,
technology and resources more effectively.
STRATEGIC MODELS
 Ansoff’s product / market grid
 The BCG matrix
 Blue ocean strategy
 Competitive Analysis : Porter’s five forces
 Core competencies
 Greiner’s growth model
 Kay’s distinctive capabilities
 Market-driven organization
 Off-shoring / outsourcing
Road-mapping
 Scenario planning
 Strategic dialogue
 Strategic HRM model
 Strategic human capital planning
 SWOT analysis
 The value chain
 Value-based management
 The value disciplines of Treacy and Wiersema
How to use it :
A technology – market roadmap is based on the result:
1. Market analysis
2. A technology scan
3. Product assessment
Other factor required for success :
• RM should be compiled by key individuals
• Full management commitment is crucial
• RM should be updated on a regular basis to take account of
ongoing product, market and technological chnages
1. An impartial person can perform interviews and facilitate the road-
mapping process
2. Taking uniform approach is crucial for effective communication
3. A RM should be used as a long-term approach to strategic
development
Road-mapping
THE BIG PICTURE
Road-mapping concerns the creation of a common vision. It is a process
by which experts forecast future developments in technology and in
market place.
When looking at technology driven roadmaps, Four different type and
size can be identified :
 Industry roadmap
 The corporate roadmap
 The product-technology roadmap
 The competence – research roadmap
When to use it :
Roadmap generraly consist of description:
• Delivery : the product description and the
research required
• Purpose : market, product and technology analysis
• Timing : the critical path and timing of delivery
• Resources : the resources (money, people) and
technology needed to cxreate the products
The Advantage of road-mapping include :
• RM providing the participating organization with
valuable strategic information
• Long range strategic planning will be based on
gathering well structured information, which will enable
better decisions regarding future products and technologies
• Internal and external data will be mapped
• A better allignment between R&D spending and
product development will result, because the opportunities
for integrating new technologies into new products have
been identified.
• RM may be the source of technology re-use
options ( same technology into new products)
•Results may reveal long-term strategic
weaknesses and identify the gaps and uncertainties of
products and technologies
• RM are a powerful instrument for aligning the
entire enterprise around a new developent strategy and
new product development.
• the potential for synergy is identified between
supplier and buyers, and between competitors.
STRATEGIC MODELS
 Ansoff’s product / market grid
 The BCG matrix
 Blue ocean strategy
 Competitive Analysis : Porter’s five forces
 Core competencies
 Greiner’s growth model
 Kay’s distinctive capabilities
 Market-driven organization
 Off-shoring / outsourcing
 Road-mapping
Scenario planning
 Strategic dialogue
 Strategic HRM model
 Strategic human capital planning
 SWOT analysis
 The value chain
 Value-based management
How to use it :
Several methods of SP have been put by identifying knowledge gaps and
areas of uncertainty, and by setting up a scenario team comprised
of employees and external facilitators.
Van der Heijden (2002) adds system thinking as an addtional step in the
SP process, in which the causal relationships in the stories
areidentified
Scenario planningTHE BIG PICTURE
Scenario planning asks questions about the future.
Scenario exercise :
 Transparancy – the process of making explicit assumption
 Diversity – implies that there is no single ‘best’scenario
Objective of SP:
1. A specific goal, versus a more general objectives
2. It is closed tonew ways of thinking, versus project to achieve closure
on decision and action in an organization
Lead to 4 type of SP:
1. Making sense
2. Developing strategy
3. Anticipation
4. Adaptive organizational learning
When to use it :
Royal Dutch Shell uses scenarios for a wide range purposes.
It is an important tool for strategy development :
• Confronting assumptions
• Recognising degrees of uncertainty
• Widering perspectives
• Addressing dilemmas and conflicts
STRATEGIC MODELS Ansoff’s product / market grid
 The BCG matrix
 Blue ocean strategy
 Competitive Analysis : Porter’s five forces
 Core competencies
 Greiner’s growth model
 Kay’s distinctive capabilities
 Market-driven organization
 Off-shoring / outsourcing
 Road-mapping
 Scenario planning
Strategic dialogue
 Strategic HRM model
 Strategic human capital planning
 SWOT analysis
 The value chain
 Value-based management
STRATEGIC MODELS Ansoff’s product / market grid
 The BCG matrix
 Blue ocean strategy
 Competitive Analysis : Porter’s five forces
 Core competencies
 Greiner’s growth model
 Kay’s distinctive capabilities
 Market-driven organization
 Off-shoring / outsourcing
 Road-mapping
 Scenario planning
 Strategic dialogue
 Strategic HRM model
 Strategic human capital planning
 SWOT analysis
 The value chain
 Value-based management
 The value disciplines of Treacy and Wiersema
How to use it :
SG consists of a process of seven steps:
1. Step 1 : Strategic Window – set up strategy formulation process
( mission, vision, and ambition)
 The value disciplines;
 Greiner’s growth model)
1. Step 2 : External analysis – consider development macro
economy, and in the micro-economy : markets, competitors, and
customer ;
 Competitive analysis;
 Curry’s pyramid;
 Kotler’s 4Ps of marketing
1. Step 3: Internal Analysis – consider technological and company-
speciofic developments, in area such as markeitng, human
resources, finance and control, IT, and production processes.
 The valuer chain
 The 7-S framework
1. The DUPont analysis
2. Step 4 : Synthesis and options – translate the internal and external
analysis into strategic options (scenarios)
 SWOT analysis
 Annsof’s product / market grid
 BCG matrix
1. Off-shoring / outsourcing
• Step 5: Appreciation and strategic choises- assess risks and
feasibility,resulting in a prefered strategy.
 MABA analysis
1. Risk Reward analysis
2. Scenario Planning
• Step 6 : Elaboration and planning – translate the preffered srategy
into coherent set of measures and goal.
 Strategic HRM models
 Henderson and Venkatraman’s strategic alignment model
1. Milkovich’s compensation model
• Step 7: Implementation and moonitoring – Implement the new
strategy and monitor the progress and performance of set targets.
 The balance score card (BSC)
 The EFQM excellence model
Strategic dialogue
THE BIG PICTURE
SG is a generic seven step model for formulating and progressing
strategy.
The three questions are:
1. What does your playing field look like?
2. Which game(s) do you want to play ?
3. How do you play a successful game?
The strategic dialogue presumes that strategy is the result of the formula:
Mobilization X formulation X realisation
Mobilisation = creativity, analysis, choosing, commitment, participation
Formulation = strategic plan, choises, consistency
Realisation = action plan, execution, milestones, monitoring
When to use it :
SD was developed originally as a methodology to overcome generic
pitfalls that were frequently found during strategy
formulation. It involves 3 aspects:
- the scope of the process
- the execution of the process
- the choise made during the process
STRATEGIC MODELS
 Ansoff’s product / market grid
 The BCG matrix
 Blue ocean strategy
 Competitive Analysis : Porter’s five forces
 Core competencies
 Greiner’s growth model
 Kay’s distinctive capabilities
 Market-driven organization
 Off-shoring / outsourcing
 Road-mapping
 Scenario planning
 Strategic dialogue
Strategic HRM model
 Strategic human capital planning
 SWOT analysis
 The value chain
 Value-based management
STRATEGIC MODELS Ansoff’s product / market grid
 The BCG matrix
 Blue ocean strategy
 Competitive Analysis : Porter’s five forces
 Core competencies
 Greiner’s growth model
 Kay’s distinctive capabilities
 Market-driven organization
 Off-shoring / outsourcing
 Road-mapping
 Scenario planning
 Strategic dialogue
 Strategic HRM model
 Strategic human capital planning
 SWOT analysis
 The value chain
 Value-based management
 The value disciplines of Treacy and Wiersema
How to use it :
The various step of the model are:
• Step 0 : Preparation
• Step 1 : Analysis of the current and future
organizational profile
 EFQM excellence model
 The 7-S
Element : culture, governance, management, human capital
• Step 2 : Determining key issues for HRM
• Step 3 : Organisation of human resource
mangement
The model makes a distinction between :
• Processs
• Organisation
• Technology
• People
• Step 4 : Making an action plan
• Step 5 : Implementation
Strategic HRM modelTHE BIG PICTURE
The model offers a structured approach towards
developing a human resources strategy and a
corresponding action plan.
When to use it :
There are various questions for the HRM (human
resources management) function to answer ,
preferably in a systimatic way.
STRATEGIC MODELS Ansoff’s product / market grid
 The BCG matrix
 Blue ocean strategy
 Competitive Analysis : Porter’s five forces
 Core competencies
 Greiner’s growth model
 Kay’s distinctive capabilities
 Market-driven organization
 Off-shoring / outsourcing
 Road-mapping
 Scenario planning
 Strategic dialogue
 Strategic HRM model
Strategic human capital planning
 SWOT analysis
 The value chain
 Value-based management
How to use it :
The model comprises two phases :
 Phase 1 : Analysis (the map)
1. Define current and future organisation profile
2. Define current human capital capability and
capacity
3. Analyse sector and labour market development
4. Develop human capital scenario
Strategic human capital planningTHE BIG PICTURE
‘Human capital’ can be defined as the unique set of expertise,
skill and knowledge that are contained within the
workforceof an organizattion
Both action and practice oriented , incorporating:
 Analysis of the available human capital
 Analysis of the possible demographic developments of the
current workforce
 Scenario development for anticipating changes in the
organisation, market and labor market
When to use it :
When organisations require more control over
their human capital as their primary source of
competitive advantage, the human capital
roadmap provides the differences elements for
analysis
 Phase 2 : Action (the road)
5. Perform gap analysis
6. Identify key issues
7. Develop human capital action plan
Tranform key issues to actions:
i. Labour market
• Organisation and processes
• Qualifications
• formation
STRATEGIC MODELS Ansoff’s product / market grid
 The BCG matrix
 Blue ocean strategy
 Competitive Analysis : Porter’s five forces
 Core competencies
 Greiner’s growth model
 Kay’s distinctive capabilities
 Market-driven organization
 Off-shoring / outsourcing
 Road-mapping
 Scenario planning
 Strategic dialogue
 Strategic HRM model
 Strategic human capital planning
SWOT analysis
 The value chain
 Value-based management
 The value disciplines of Treacy and Wiersema
SWOT analysis
THE BIG PICTURE
Any company undertaking strategic planning must at some
point, assess its strength s and weaknesses. When
combined with an inventory of opportunities and threats
within or beyond the company’s environment, the
company is making a so called SWOT analysis.
When to use it :
The SWOT analysis provides helpful information
for matching resources and capabilities to the
competitive environment in which
organisation operates.
How to use it :
The first step is to identify the companies SWOT
 Strengths : what does the company do well ?
 Weaknesses : a company lack, does not do well
 Opportunities : Could the company benefit from any
technological developments or demographic changes taking place,
or could your product or services increase as a result of successful
partnership? Could asset be used in other ways ?
 Threats : One company’s opportunity may well be another
company’s threat
change in regulations, substitutes technologies and other forces in
the competitive field may pose serious threat.
The next step is to eavluate the actions the comapny has to take based on
its SWOT analysis
‘SO” and ‘WT” strategies are straightforward.
‘WO’ strategies :
• Develop the required strengths
• Buy or borrow the required strengths or
• Outmanoeuvre the competition
‘ST’ strategies will ‘buy or bust’ their way out of trouble
STRATEGIC MODELS
 Ansoff’s product / market grid
 The BCG matrix
 Blue ocean strategy
 Competitive Analysis : Porter’s five forces
 Core competencies
 Greiner’s growth model
 Kay’s distinctive capabilities
 Market-driven organization
 Off-shoring / outsourcing
 Road-mapping
 Scenario planning
 Strategic dialogue
 Strategic HRM model
 Strategic human capital planning
 SWOT analysis
The value chain
 Value-based management
 The value disciplines of Treacy and Wiersema
The value chain
THE BIG PICTURE
According to Porter (1985), competitive advantage can only
be understood by looking at the firm as a whole.
When to use it :
The model can be used to examine the
development of competitive advantage.
The value chain is also useful for outsourcing and
off-shoring decisions
How to use it :
Porter has identified a set of generic activities :
• Inbound logistics – activities include receiving , storing, listing,
listing, and grouping
• Operations – include machining,packaging, assembly,
maintenance of equipment, testing, and operational management.
• Outbound logistics – refers to activities such as order processing,
warehousing, scheduling transportation and distribution
management
• Marketing and Sales – includes all activities that make or
convince buyers to purchase the company’s products. Included are
: advertising, promotion, selling, pricing, channel selection and
retail management
• Services – is concerned with maintaining the product after sale,
thus guaranteeing quality and/or adding value in other ways.
• Procurement – is reffered by Porter as a secondary activity.
Includes raw material, servicing, supplies, negotiating contract
with supplier, securing building leases
• Technology Development – R&D , product process
improvement, (re) design and developing new serv ices
• Human Resources management – include recruitment and
education, as well as compensation, employee retention and other
means of capitalising on human resources
• Infrastructure – such as general management, planning
procedures, finance, accounting, public affairs and quality
management.
STRATEGIC MODELS
 Ansoff’s product / market grid
 The BCG matrix
 Blue ocean strategy
 Competitive Analysis : Porter’s five forces
 Core competencies
 Greiner’s growth model
 Kay’s distinctive capabilities
 Market-driven organization
 Off-shoring / outsourcing
 Road-mapping
 Scenario planning
 Strategic dialogue
 Strategic HRM model
 Strategic human capital planning
 SWOT analysis
 The value chain
Value-based management
 The value disciplines of Treacy and Wiersema
Value-based management
THE BIG PICTURE
VBM is a tool for maximising the value of a corporation.
VBM uses valuation techniques for performance management
When to use it :
VBM is used to set goals, evaluate performance,
determine bonuses and communicate with
investors, as well as for capital budgeting and
valuation
Attention must be paid to four areas for successful
application :
1. Measurement
2. Management
3. Motivation
4. Mindset
How to use it :
When using VBM, the following issues have to be taken into
account :
• Focus on better operational decesion instead of
calulating the exact value. – The true value of VBM is
the interaction between the business issues and the value
driver
• Avoid accounting complexity to the smallest detail
• The absolute value is not important, but value
creation is
• Do not use VBM as astand alone tool, but integrate
it in strategic planning and the planning and
control cycle
• Commitment and the active support of higher
manegemnt is essential
STRATEGIC MODELS
 Ansoff’s product / market grid
 The BCG matrix
 Blue ocean strategy
 Competitive Analysis : Porter’s five forces
 Core competencies
 Greiner’s growth model
 Kay’s distinctive capabilities
 Market-driven organization
 Off-shoring / outsourcing
 Road-mapping
 Scenario planning
 Strategic dialogue
 Strategic HRM model
 Strategic human capital planning
 SWOT analysis
 The value chain
 Value-based management
The value disciplines of Treacy and Wiersema
The value disciplines of Treacy and
Wiersema
THE BIG PICTURE
this model is that no company can be all things to all people.
Treacy and Wiersema (1995) claim that there are three generic
value disciplines that enable an organisation to deliver
valur to its customer :
 Operational Excellence – in pursuit of optimal running
cost
 Product leadership – to offer the best product , and above
all , to be the first to do so
 Customer intimacy – to offer the best total solution, by
being most dependable and responsive to the
customers’need
When to use it :
Organisation constantly question the needs of their
customers, and the true value of what they
offer. The VD model helps to answer t these
questions
How to use it :
Three round of discussion :
• First round. –
• Which type of value means the most to our
current customers?
• How many costumers focus on each type of
value ?
• What is the industry standard ? Are there any
competitors doing a better job in this regards ?
• Why are we better or worse than our competitors
?
• Second round – requires senior management to
determine what the three value disciplines would mean
for their business
• Third round – each of the options is fleshed out
• Four round – every option has to be detailed with
regard to how the organisation can be aligned with the
chosen (new) value discipline. ; the means describing
the organisation’s operating models, business processes,
structure, culture, management system and information
technology, as well as the corresponding valuer drivers
that apply when chosing that value discipline
Tactical Model
Tactical Model
 The 7-S framework
 Activity-based costing
 Beer and Nohria – E and O theories
 Benchmarking
 Business process redesign
 Competing values of organisational effectiveness
 Core quadrants
 Covey’s seven habits of highly effective people
 Curry’s pyrami : customer marketing and relationship
 The DuPont analysis
 Factory gate pricing
 Henderson and Venkatraman’s strategic alignment model
 Hofstede’s cultural dimensions
 House of purchasing and supply
 The innovation circle
Tactical Model
 Kotler’s 4Ps of marketing
 Kotter’s eight phases of change
 Kraljic’s purchasing model
 Lean thinking / just-in-time
 MABA analysis
 Milkovich’s comensation model
 Mintzberg’s configuration
 Monczka’s purchasing model
 Overhead value analysis
 Quick response manufacturing
 Senge – The fifth discipline
 Six Sigma
 The EFQM excellence model
 The theory of constraints
 Vendor managed inventory
Tactical Model
 The 7-S framework
 Activity-based costing
 Beer and Nohria – E and O theories
 Benchmarking
 Business process redesign
 Competing values of organisational effectiveness
 Core quadrants
 Covey’s seven habits of highly effective people
 Curry’s pyrami : customer marketing and relationship
 The DuPont analysis
 Factory gate pricing
 Henderson and Venkatraman’s strategic alignment model
 Hofstede’s cultural dimensions
 House of purchasing and supply
 The innovation circle
Tactical Model
 The 7-S framework

Activity-based costing
 Beer and Nohria – E and O theories
 Benchmarking
 Business process redesign
 Competing values of organisational effectiveness
 Core quadrants
 Covey’s seven habits of highly effective people
 Curry’s pyrami : customer marketing and relationship
 The DuPont analysis
 Factory gate pricing
 Henderson and Venkatraman’s strategic alignment model
 Hofstede’s cultural dimensions
 House of purchasing and supply
 The innovation circle
Tactical Model The 7-S framework
 Activity-based costing
Beer and Nohria – E and O theories
 Benchmarking
 Business process redesign
 Competing values of organisational effectiveness
 Core quadrants
 Covey’s seven habits of highly effective people
 Curry’s pyrami : customer marketing and relationship
 The DuPont analysis
 Factory gate pricing
 Henderson and Venkatraman’s strategic alignment model
 Hofstede’s cultural dimensions
 House of purchasing and supply
 The innovation circle
Tactical Model The 7-S framework
 Activity-based costing
 Beer and Nohria – E and O theories
Benchmarking
 Business process redesign
 Competing values of organisational effectiveness
 Core quadrants
 Covey’s seven habits of highly effective people
 Curry’s pyrami : customer marketing and relationship
 The DuPont analysis
 Factory gate pricing
 Henderson and Venkatraman’s strategic alignment model
 Hofstede’s cultural dimensions
 House of purchasing and supply
 The innovation circle
Tactical Model The 7-S framework
 Activity-based costing
 Beer and Nohria – E and O theories
 Benchmarking
Business process redesign
 Competing values of organisational effectiveness
 Core quadrants
 Covey’s seven habits of highly effective people
 Curry’s pyrami : customer marketing and relationship
 The DuPont analysis
 Factory gate pricing
 Henderson and Venkatraman’s strategic alignment model
 Hofstede’s cultural dimensions
 House of purchasing and supply
 The innovation circle
Tactical Model The 7-S framework
 Activity-based costing
 Beer and Nohria – E and O theories
 Benchmarking
 Business process redesign
Competing values of organisational effectiveness
 Core quadrants
 Covey’s seven habits of highly effective people
 Curry’s pyrami : customer marketing and relationship
 The DuPont analysis
 Factory gate pricing
 Henderson and Venkatraman’s strategic alignment model
 Hofstede’s cultural dimensions
 House of purchasing and supply
 The innovation circle
Tactical Model The 7-S framework
 Activity-based costing
 Beer and Nohria – E and O theories
 Benchmarking
 Business process redesign
 Competing values of organisational effectiveness
Core quadrants
 Covey’s seven habits of highly effective people
 Curry’s pyrami : customer marketing and relationship
 The DuPont analysis
 Factory gate pricing
 Henderson and Venkatraman’s strategic alignment model
 Hofstede’s cultural dimensions
 House of purchasing and supply
 The innovation circle
Tactical Model The 7-S framework
 Activity-based costing
 Beer and Nohria – E and O theories
 Benchmarking
 Business process redesign
 Competing values of organisational effectiveness
 Core quadrants
Covey’s seven habits of highly effective people
 Curry’s pyrami : customer marketing and relationship
 The DuPont analysis
 Factory gate pricing
 Henderson and Venkatraman’s strategic alignment model
 Hofstede’s cultural dimensions
 House of purchasing and supply
 The innovation circle
Tactical Model The 7-S framework
 Activity-based costing
 Beer and Nohria – E and O theories
 Benchmarking
 Business process redesign
 Competing values of organisational effectiveness
 Core quadrants
 Covey’s seven habits of highly effective people
Curry’s pyrami : customer marketing and relationship
 The DuPont analysis
 Factory gate pricing
 Henderson and Venkatraman’s strategic alignment model
 Hofstede’s cultural dimensions
 House of purchasing and supply
 The innovation circle
Tactical Model The 7-S framework
 Activity-based costing
 Beer and Nohria – E and O theories
 Benchmarking
 Business process redesign
 Competing values of organisational effectiveness
 Core quadrants
 Covey’s seven habits of highly effective people
 Curry’s pyrami : customer marketing and relationship
The DuPont analysis
 Factory gate pricing
 Henderson and Venkatraman’s strategic alignment model
 Hofstede’s cultural dimensions
 House of purchasing and supply
 The innovation circle
Tactical Model The 7-S framework
 Activity-based costing
 Beer and Nohria – E and O theories
 Benchmarking
 Business process redesign
 Competing values of organisational effectiveness
 Core quadrants
 Covey’s seven habits of highly effective people
 Curry’s pyrami : customer marketing and relationship
 The DuPont analysis
Factory gate pricing
 Henderson and Venkatraman’s strategic alignment model
 Hofstede’s cultural dimensions
 House of purchasing and supply
 The innovation circle
Tactical Model The 7-S framework
 Activity-based costing
 Beer and Nohria – E and O theories
 Benchmarking
 Business process redesign
 Competing values of organisational effectiveness
 Core quadrants
 Covey’s seven habits of highly effective people
 Curry’s pyrami : customer marketing and relationship
 The DuPont analysis
 Factory gate pricing
Henderson and Venkatraman’s strategic alignment model
 Hofstede’s cultural dimensions
 House of purchasing and supply
 The innovation circle
Tactical Model The 7-S framework
 Activity-based costing
 Beer and Nohria – E and O theories
 Benchmarking
 Business process redesign
 Competing values of organisational effectiveness
 Core quadrants
 Covey’s seven habits of highly effective people
 Curry’s pyrami : customer marketing and relationship
 The DuPont analysis
 Factory gate pricing
 Henderson and Venkatraman’s strategic alignment model
Hofstede’s cultural dimensions
 House of purchasing and supply
 The innovation circle
Tactical Model The 7-S framework
 Activity-based costing
 Beer and Nohria – E and O theories
 Benchmarking
 Business process redesign
 Competing values of organisational effectiveness
 Core quadrants
 Covey’s seven habits of highly effective people
 Curry’s pyrami : customer marketing and relationship
 The DuPont analysis
 Factory gate pricing
 Henderson and Venkatraman’s strategic alignment model
 Hofstede’s cultural dimensions
House of purchasing and supply
 The innovation circle
Tactical Model The 7-S framework
 Activity-based costing
 Beer and Nohria – E and O theories
 Benchmarking
 Business process redesign
 Competing values of organisational effectiveness
 Core quadrants
 Covey’s seven habits of highly effective people
 Curry’s pyrami : customer marketing and relationship
 The DuPont analysis
 Factory gate pricing
 Henderson and Venkatraman’s strategic alignment model
 Hofstede’s cultural dimensions
 House of purchasing and supply
The innovation circle
Tactical Model Kotler’s 4Ps of marketing
 Kotter’s eight phases of change
 Kraljic’s purchasing model
 Lean thinking / just-in-time
 MABA analysis
 Milkovich’s comensation model
 Mintzberg’s configuration
 Monczka’s purchasing model
 Overhead value analysis
 Quick response manufacturing
 Senge – The fifth discipline
 Six Sigma
 The EFQM excellence model
 The theory of constraints
 Vendor managed inventory
Tactical Model Kotler’s 4Ps of marketing
Kotter’s eight phases of change
 Kraljic’s purchasing model
 Lean thinking / just-in-time
 MABA analysis
 Milkovich’s comensation model
 Mintzberg’s configuration
 Monczka’s purchasing model
 Overhead value analysis
 Quick response manufacturing
 Senge – The fifth discipline
 Six Sigma
 The EFQM excellence model
 The theory of constraints
 Vendor managed inventory
Tactical Model Kotler’s 4Ps of marketing
 Kotter’s eight phases of change
Kraljic’s purchasing model
 Lean thinking / just-in-time
 MABA analysis
 Milkovich’s comensation model
 Mintzberg’s configuration
 Monczka’s purchasing model
 Overhead value analysis
 Quick response manufacturing
 Senge – The fifth discipline
 Six Sigma
 The EFQM excellence model
 The theory of constraints
 Vendor managed inventory
Tactical Model Kotler’s 4Ps of marketing
 Kotter’s eight phases of change
 Kraljic’s purchasing model
Lean thinking / just-in-time
 MABA analysis
 Milkovich’s comensation model
 Mintzberg’s configuration
 Monczka’s purchasing model
 Overhead value analysis
 Quick response manufacturing
 Senge – The fifth discipline
 Six Sigma
 The EFQM excellence model
 The theory of constraints
 Vendor managed inventory
Tactical Model Kotler’s 4Ps of marketing
 Kotter’s eight phases of change
 Kraljic’s purchasing model
 Lean thinking / just-in-time
MABA analysis
 Milkovich’s comensation model
 Mintzberg’s configuration
 Monczka’s purchasing model
 Overhead value analysis
 Quick response manufacturing
 Senge – The fifth discipline
 Six Sigma
 The EFQM excellence model
 The theory of constraints
 Vendor managed inventory
Tactical Model Kotler’s 4Ps of marketing
 Kotter’s eight phases of change
 Kraljic’s purchasing model
 Lean thinking / just-in-time
 MABA analysis
Milkovich’s comensation model
 Mintzberg’s configuration
 Monczka’s purchasing model
 Overhead value analysis
 Quick response manufacturing
 Senge – The fifth discipline
 Six Sigma
 The EFQM excellence model
 The theory of constraints
 Vendor managed inventory
Tactical Model Kotler’s 4Ps of marketing
 Kotter’s eight phases of change
 Kraljic’s purchasing model
 Lean thinking / just-in-time
 MABA analysis
 Milkovich’s comensation model
Mintzberg’s configuration
 Monczka’s purchasing model
 Overhead value analysis
 Quick response manufacturing
 Senge – The fifth discipline
 Six Sigma
 The EFQM excellence model
 The theory of constraints
 Vendor managed inventory
Tactical Model Kotler’s 4Ps of marketing
 Kotter’s eight phases of change
 Kraljic’s purchasing model
 Lean thinking / just-in-time
 MABA analysis
 Milkovich’s comensation model
 Mintzberg’s configuration
Monczka’s purchasing model
 Overhead value analysis
 Quick response manufacturing
 Senge – The fifth discipline
 Six Sigma
 The EFQM excellence model
 The theory of constraints
 Vendor managed inventory
Tactical Model Kotler’s 4Ps of marketing
 Kotter’s eight phases of change
 Kraljic’s purchasing model
 Lean thinking / just-in-time
 MABA analysis
 Milkovich’s comensation model
 Mintzberg’s configuration
 Monczka’s purchasing model
Overhead value analysis
 Quick response manufacturing
 Senge – The fifth discipline
 Six Sigma
 The EFQM excellence model
 The theory of constraints
 Vendor managed inventory
Tactical Model Kotler’s 4Ps of marketing
 Kotter’s eight phases of change
 Kraljic’s purchasing model
 Lean thinking / just-in-time
 MABA analysis
 Milkovich’s comensation model
 Mintzberg’s configuration
 Monczka’s purchasing model
 Overhead value analysis
Quick response manufacturing
 Senge – The fifth discipline
 Six Sigma
 The EFQM excellence model
 The theory of constraints
 Vendor managed inventory
Tactical Model Kotler’s 4Ps of marketing
 Kotter’s eight phases of change
 Kraljic’s purchasing model
 Lean thinking / just-in-time
 MABA analysis
 Milkovich’s comensation model
 Mintzberg’s configuration
 Monczka’s purchasing model
 Overhead value analysis
 Quick response manufacturing
Senge – The fifth discipline
 Six Sigma
 The EFQM excellence model
 The theory of constraints
 Vendor managed inventory
Tactical Model Kotler’s 4Ps of marketing
 Kotter’s eight phases of change
 Kraljic’s purchasing model
 Lean thinking / just-in-time
 MABA analysis
 Milkovich’s comensation model
 Mintzberg’s configuration
 Monczka’s purchasing model
 Overhead value analysis
 Quick response manufacturing
 Senge – The fifth discipline
Six Sigma
 The EFQM excellence model
 The theory of constraints
 Vendor managed inventory
Tactical Model Kotler’s 4Ps of marketing
 Kotter’s eight phases of change
 Kraljic’s purchasing model
 Lean thinking / just-in-time
 MABA analysis
 Milkovich’s comensation model
 Mintzberg’s configuration
 Monczka’s purchasing model
 Overhead value analysis
 Quick response manufacturing
 Senge – The fifth discipline
 Six Sigma
The EFQM excellence model
 The theory of constraints
 Vendor managed inventory
Tactical Model Kotler’s 4Ps of marketing
 Kotter’s eight phases of change
 Kraljic’s purchasing model
 Lean thinking / just-in-time
 MABA analysis
 Milkovich’s comensation model
 Mintzberg’s configuration
 Monczka’s purchasing model
 Overhead value analysis
 Quick response manufacturing
 Senge – The fifth discipline
 Six Sigma
 The EFQM excellence model
The theory of constraints
 Vendor managed inventory
Tactical Model Kotler’s 4Ps of marketing
 Kotter’s eight phases of change
 Kraljic’s purchasing model
 Lean thinking / just-in-time
 MABA analysis
 Milkovich’s comensation model
 Mintzberg’s configuration
 Monczka’s purchasing model
 Overhead value analysis
 Quick response manufacturing
 Senge – The fifth discipline
 Six Sigma
 The EFQM excellence model
 The theory of constraints
Vendor managed inventory
Operational Model
OPERATIONAL MODELS
 The balanced scorecard (BSC)
Belbin’s team roles
The branding pentagram
Change quadrants
Discounted cashflow
Kaizen / Gemba
Mintzberg’s management roles
Risk reward analysis
Root cause analysis
The six thinking hats of de Bono
The Deming cycle : plan-do-check-act
Value stream mapping
OPERATIONAL MODELS
 The balanced scorecard (BSC)
Belbin’s team roles
The branding pentagram
Change quadrants
Discounted cashflow
Kaizen / Gemba
Mintzberg’s management roles
Risk reward analysis
Root cause analysis
The six thinking hats of de Bono
The Deming cycle : plan-do-check-act
Value stream mapping
OPERATIONAL MODELS
 The balanced scorecard (BSC)
Belbin’s team roles
The branding pentagram
Change quadrants
Discounted cashflow
Kaizen / Gemba
Mintzberg’s management roles
Risk reward analysis
Root cause analysis
The six thinking hats of de Bono
The Deming cycle : plan-do-check-act
Value stream mapping
OPERATIONAL MODELS
 The balanced scorecard (BSC)
Belbin’s team roles
The branding pentagram
Change quadrants
Discounted cashflow
Kaizen / Gemba
Mintzberg’s management roles
Risk reward analysis
Root cause analysis
The six thinking hats of de Bono
The Deming cycle : plan-do-check-act
Value stream mapping
OPERATIONAL MODELS
 The balanced scorecard (BSC)
Belbin’s team roles
The branding pentagram
Change quadrants
Discounted cashflow
Kaizen / Gemba
Mintzberg’s management roles
Risk reward analysis
Root cause analysis
The six thinking hats of de Bono
The Deming cycle : plan-do-check-act
Value stream mapping
OPERATIONAL MODELS
 The balanced scorecard (BSC)
Belbin’s team roles
The branding pentagram
Change quadrants
Discounted cashflow
Kaizen / Gemba
Mintzberg’s management roles
Risk reward analysis
Root cause analysis
The six thinking hats of de Bono
The Deming cycle : plan-do-check-act
Value stream mapping
OPERATIONAL MODELS
 The balanced scorecard (BSC)
Belbin’s team roles
The branding pentagram
Change quadrants
Discounted cashflow
Kaizen / Gemba
Mintzberg’s management roles
Risk reward analysis
Root cause analysis
The six thinking hats of de Bono
The Deming cycle : plan-do-check-act
Value stream mapping
OPERATIONAL MODELS
 The balanced scorecard (BSC)
Belbin’s team roles
The branding pentagram
Change quadrants
Discounted cashflow
Kaizen / Gemba
Mintzberg’s management roles
Risk reward analysis
Root cause analysis
The six thinking hats of de Bono
The Deming cycle : plan-do-check-act
Value stream mapping
OPERATIONAL MODELS
 The balanced scorecard (BSC)
Belbin’s team roles
The branding pentagram
Change quadrants
Discounted cashflow
Kaizen / Gemba
Mintzberg’s management roles
Risk reward analysis
Root cause analysis
The six thinking hats of de Bono
The Deming cycle : plan-do-check-act
Value stream mapping
OPERATIONAL MODELS The balanced scorecard (BSC)
Belbin’s team roles
The branding pentagram
Change quadrants
Discounted cashflow
Kaizen / Gemba
Mintzberg’s management roles
Risk reward analysis
Root cause analysis
The six thinking hats of de Bono
The Deming cycle : plan-do-check-act
Value stream mapping
OPERATIONAL MODELS
 The balanced scorecard (BSC)
Belbin’s team roles
The branding pentagram
Change quadrants
Discounted cashflow
Kaizen / Gemba
Mintzberg’s management roles
Risk reward analysis
Root cause analysis
The six thinking hats of de Bono
The Deming cycle : plan-do-check-act
Value stream mapping
OPERATIONAL MODELS
 The balanced scorecard (BSC)
Belbin’s team roles
The branding pentagram
Change quadrants
Discounted cashflow
Kaizen / Gemba
Mintzberg’s management roles
Risk reward analysis
Root cause analysis
The six thinking hats of de Bono
The Deming cycle : plan-do-check-act
Value stream mapping
Model matrix / categorization
of models
Key management model
Key management model
Key management model

Key management model

  • 1.
    DR. Ir. IwanKrisnadi MBA Universitas Mercu Buana Key Management Model
  • 2.
    STRATEGIC MODELS  Ansoff’sproduct / market grid  The BCG matrix  Blue ocean strategy  Competitive Analysis : Porter’s five forces  Core competencies  Greiner’s growth model  Kay’s distinctive capabilities  Market-driven organization  Off-shoring / outsourcing  Road-mapping  Scenario planning  Strategic dialogue  Strategic HRM model  Strategic human capital planning  SWOT analysis  The value chain  Value-based management  The value disciplines of Treacy and Wiersema
  • 4.
    STRATEGIC MODELSAnsoff’s product/ market grid  The BCG matrix  Blue ocean strategy  Competitive Analysis : Porter’s five forces  Core competencies  Greiner’s growth model  Kay’s distinctive capabilities  Market-driven organization  Off-shoring / outsourcing  Road-mapping  Scenario planning  Strategic dialogue  Strategic HRM model  Strategic human capital planning  SWOT analysis  The value chain  Value-based management  The value disciplines of Treacy and Wiersema
  • 5.
    Ansoff’s product /market grid Ansoff’s growth vector components product and markets
  • 6.
    Ansoff’s product /market grid Ansoff’s dimensions of the geographic grpwth vector ; market need, product / service technology and market geography
  • 7.
    Ansoff’s product /market grid THE BIG PICTURE To define its desired future business scope :  The market need  The product / service technology  The market geography When to use it : Four components that cover the portfolio strategy : 1. Geographical growth vector 2. Competitive advantage 3. Synergies 4. Strategic flexibility How to use it : • The strategic requirement : • Operating company will focus on synergies • A conglomerate firm will focus on flexibility • An investment fund can only focus on flexibility • Four generic competitive strategies were identified : • Market penetration • Market development • Product development • Diversification • specific growth vector were identified within the diversification quadrant : •Vertical integration • Horizontal diversification •Concentric diversification •Conglomerate diversification
  • 8.
    STRATEGIC MODELS Ansoff’sproduct / market grid The BCG matrix  Blue ocean strategy  Competitive Analysis : Porter’s five forces  Core competencies  Greiner’s growth model  Kay’s distinctive capabilities  Market-driven organization  Off-shoring / outsourcing  Road-mapping  Scenario planning  Strategic dialogue  Strategic HRM model  Strategic human capital planning  SWOT analysis  The value chain  Value-based management  The value disciplines of Treacy and Wiersema
  • 9.
  • 10.
    The BCG matrix THEBIG PICTURE The Boston Consulting Group designed BCG matrix in the 1970. Best – known methods for product portfolio planning When to use it : as a strategic tool to identify the profit and growth potential of each business unit of a company How to use it : • STARS : •are product that enjoy a relative high market share in a strongly growing market • CASH COWS: • are products that are extremely profitable, and no extra effort or investment is needed to maintain the statusquo • QUESTION MARKS: •Are products that high market growth but small market share, and so their grwoth rate is uncertain • DOGS : • should be dropped or divested when they are not profitable, do not invest on them. Do’s • Analyse your current business portfolio periodically and decide which products require investment • Pay attention to market changes and your competitors Don’ts • Do not hesitate to drop or divest the dogs that are not profitable
  • 11.
    STRATEGIC MODELS Ansoff’sproduct / market grid  The BCG matrix Blue ocean strategy  Competitive Analysis : Porter’s five forces  Core competencies  Greiner’s growth model  Kay’s distinctive capabilities  Market-driven organization  Off-shoring / outsourcing  Road-mapping  Scenario planning  Strategic dialogue  Strategic HRM model  Strategic human capital planning  SWOT analysis  The value chain  Value-based management
  • 12.
  • 13.
    How to useit : • The first principle : •Reconstruct market boundaries : identify commercially compelling blue oceans in which the search risk is minimized • The second principle: • focus on the big picture, not the numbers: tackle the planning risks by focusing on the existing facts • The foruth principle: •Get the strategic sequence right: reduce the business model risk by focusing on how to build a robust model that ensures longterm profit • The fifth principle : • overcome key organizational hurdles : reduce the organizational risk of executing a blue ocean strategy • The sixth principle : • build execution into strategy : focus attention on the motivation and use of the competencies of employees to execute blue ocean strategy, thereby overcoming management risk Blue ocean strategyTHE BIG PICTURE BOS focuses attention on creation on new markets at the product development stage. The BOS model does not focus on achieving competitive advantage, but on making the competition irrelevant by creating ‘blue ocean ‘ opportunities When to use it : • Which of the factors that our industry takes for granted should be eliminated ? • Which factors should be reduced well below the industry’s standard ? • Which factors should be raised well above the industry’s standard • Which factors should be created that the industry has never offered
  • 14.
    STRATEGIC MODELS Ansoff’sproduct / market grid  The BCG matrix  Blue ocean strategy Competitive Analysis : Porter’s five forces  Core competencies  Greiner’s growth model  Kay’s distinctive capabilities  Market-driven organization  Off-shoring / outsourcing  Road-mapping  Scenario planning  Strategic dialogue  Strategic HRM model  Strategic human capital planning  SWOT analysis  The value chain  Value-based management
  • 16.
    How to useit : 1. New entrants: •Are there entry barriers for new contenders ? 1. Substitues: • How easily can your product or service be substitued with a different type of product or service? 1. Buyers’ bargaining power: •To what extent can buyers bargain ? • Suppliers’ command of industry: 1. What level of influence do suppliers have ? • Existing competitors: 1. What advantages do competitors have ? Competitive analysis : Porter’s five forces THE BIG PICTURE Competitive analysis provides an insight into the relationships and dynamics on industry, and allows a company to make strategic decision regarding the best defendable and most economically attractive position When to use it : •The model can be used to gain a better understanding of the industry contex in which the business is operating
  • 18.
    STRATEGIC MODELS Ansoff’sproduct / market grid  The BCG matrix  Blue ocean strategy  Competitive Analysis : Porter’s five forces Core competencies  Greiner’s growth model  Kay’s distinctive capabilities  Market-driven organization  Off-shoring / outsourcing  Road-mapping  Scenario planning  Strategic dialogue  Strategic HRM model  Strategic human capital planning  SWOT analysis  The value chain  Value-based management
  • 20.
    How to useit : Understanding core competencies meets the following three conditions: 1. It provides consumer benefits 2. It is not easy for competitors to imitate 3. It can be leveraged widely to many products and markets The Fundamental questions: • What value will we deliver to our customer in, say, 10 years ‘ time ? • What new ‘competencies” (a combination of skills and technologies), will we need to develop or obtain to provide that value • What are the implications with regard to how we interact with our customers? To do two things : 1. Consider a company as a colection of core competencies • Determine what the company’s unique competencies are by considering how the company functions Core competenciesTHE BIG PICTURE The concept of core competencies is based on Barney’s idea that an organization’s inmitable and valuable tangible and intangible assets are key aspects of a firm’s sustainable competitive advantage (Barney 1991) When to use it : •The core competencies model is a strategic tool to determine the unique assets that can be used to create and offer value to customer
  • 21.
    STRATEGIC MODELS Ansoff’sproduct / market grid  The BCG matrix  Blue ocean strategy  Competitive Analysis : Porter’s five forces  Core competencies Greiner’s growth model  Kay’s distinctive capabilities  Market-driven organization  Off-shoring / outsourcing  Road-mapping  Scenario planning  Strategic dialogue  Strategic HRM model  Strategic human capital planning  SWOT analysis  The value chain  Value-based management
  • 23.
    How to useit : 1. Phase 1 : Creativity 2. Phase 2: Direction 3. Phase 3 : Delegation 4. Phase 4 : Co-ordination 5. Phase 5 : Collaboration 6. Phase 6 : Alliances Greiner’s growth modelTHE BIG PICTURE Help to identify and understand the root cause of problems that a fast-growing organization is likely to encounter, and makes it possible to anticipate them before they occur. ( 5 phases of growth : organization size; age ; stage of revolution; evolution ; the growth rate of its industry) When to use it : •Greiner’s growth model should be used as a starting point for thinking about the growth of the oragnization. Do’s • Ask yourself regularly which stage your organization is in and in particular, when crisis is about to happen • Recognise your (limited) options • Realise that solutions might breed future problems Don’ts • be aware that not all organizations go through these crises in this order. Use this model as a starting point and adapt it to the circumstances of your industry
  • 24.
    STRATEGIC MODELS Ansoff’sproduct / market grid  The BCG matrix  Blue ocean strategy  Competitive Analysis : Porter’s five forces  Core competencies  Greiner’s growth model Kay’s distinctive capabilities  Market-driven organization  Off-shoring / outsourcing  Road-mapping  Scenario planning  Strategic dialogue  Strategic HRM model  Strategic human capital planning  SWOT analysis  The value chain  Value-based management
  • 26.
    How to useit : Understanding core competencies meets the following three conditions: 1. It provides consumer benefits 2. It is not easy for competitors to imitate 3. It can be leveraged widely to many products and markets The Fundamental questions: • What value will we deliver to our customer in, say, 10 years ‘ time ? • What new ‘competencies” (a combination of skills and technologies), will we need to develop or obtain to provide that value • What are the implications with regard to how we interact with our customers? To do two things : 1. Consider a company as a colection of core competencies • Determine what the company’s unique competencies are by considering how the company functions Kay’s distinctive capabilities THE BIG PICTURE KDC model is a strategy theory that adds to the understanding of the nature of competitive advantage in business When to use it : • KDC capabilities can be used in the process of (re) defining a company’s strategy, to broaden awerness of the sources of competitive advantage, and to find ways to sustain them
  • 27.
    STRATEGIC MODELS  Ansoff’sproduct / market grid  The BCG matrix  Blue ocean strategy  Competitive Analysis : Porter’s five forces  Core competencies  Greiner’s growth model  Kay’s distinctive capabilities Market-driven organization  Off-shoring / outsourcing  Road-mapping  Scenario planning  Strategic dialogue  Strategic HRM model  Strategic human capital planning  SWOT analysis  The value chain  Value-based management  The value disciplines of Treacy and Wiersema
  • 29.
    How to useit : It is necessary to decide upon: • Market segmentation : market in which the company has to be active • Customer focus : which customer are most relevant in each market; and • Company targets : which goals the company wants to achieve in each market segment Market-driven organization THE BIG PICTURE the model shows the multidisciplinary process of translating a corporate strategy into a marketing and sales policy and a client-related activities that are integral to the process When to use it : (2 specific situation ) • Effectiveness of the operation • Segmentation of the market : which customer should we focus on ? • Differentiation of the proposition : How should we approach these customer ? • Target setting : What levels of sales, revenue or market share should we strive for? • Eficiency of the operation. • Lowering cost : How we can improve the efficiency of the marketing and sales department ? •Building synergies : What can we do to iprove co-operation between departments, so that we focus more effetively on result ? • Balancing marketing / sales and operations : How can we deliver tailor-made products in the front office without negatively affecting efficiency in the back office ?
  • 30.
    STRATEGIC MODELS  Ansoff’sproduct / market grid  The BCG matrix  Blue ocean strategy  Competitive Analysis : Porter’s five forces  Core competencies  Greiner’s growth model  Kay’s distinctive capabilities  Market-driven organization Off-shoring / outsourcing  Road-mapping  Scenario planning  Strategic dialogue  Strategic HRM model  Strategic human capital planning  SWOT analysis  The value chain  Value-based management  The value disciplines of Treacy and Wiersema
  • 32.
    How to useit : Processes to off-shore, and which country: 1. Why choose off-shoring?: 2. To which countries and with which partners ? 3. What are the costs, profits, and risks, and which processes are eligible for off-shoring ? 4. What happens next? Off-shoring / outsourcing THE BIG PICTURE the model can be used to decide wheter organizational activities could and should be outsourced on off-shored. Outsourcing is the delegation of non-core operations to an external source that is specialised in the management of that operation. Off- shoring is a comparable to outsourcing, but the business process – such as production, manufacturing or services. When to use it : • Companies usually choose to outsource or off-shore parts of their business for one or more of the following reasons: to reduce fixed costs; to increase focus on core competencies ; or in order to use their labor , capital, technology and resources more effectively.
  • 33.
    STRATEGIC MODELS  Ansoff’sproduct / market grid  The BCG matrix  Blue ocean strategy  Competitive Analysis : Porter’s five forces  Core competencies  Greiner’s growth model  Kay’s distinctive capabilities  Market-driven organization  Off-shoring / outsourcing Road-mapping  Scenario planning  Strategic dialogue  Strategic HRM model  Strategic human capital planning  SWOT analysis  The value chain  Value-based management  The value disciplines of Treacy and Wiersema
  • 35.
    How to useit : A technology – market roadmap is based on the result: 1. Market analysis 2. A technology scan 3. Product assessment Other factor required for success : • RM should be compiled by key individuals • Full management commitment is crucial • RM should be updated on a regular basis to take account of ongoing product, market and technological chnages 1. An impartial person can perform interviews and facilitate the road- mapping process 2. Taking uniform approach is crucial for effective communication 3. A RM should be used as a long-term approach to strategic development Road-mapping THE BIG PICTURE Road-mapping concerns the creation of a common vision. It is a process by which experts forecast future developments in technology and in market place. When looking at technology driven roadmaps, Four different type and size can be identified :  Industry roadmap  The corporate roadmap  The product-technology roadmap  The competence – research roadmap When to use it : Roadmap generraly consist of description: • Delivery : the product description and the research required • Purpose : market, product and technology analysis • Timing : the critical path and timing of delivery • Resources : the resources (money, people) and technology needed to cxreate the products The Advantage of road-mapping include : • RM providing the participating organization with valuable strategic information • Long range strategic planning will be based on gathering well structured information, which will enable better decisions regarding future products and technologies • Internal and external data will be mapped • A better allignment between R&D spending and product development will result, because the opportunities for integrating new technologies into new products have been identified. • RM may be the source of technology re-use options ( same technology into new products) •Results may reveal long-term strategic weaknesses and identify the gaps and uncertainties of products and technologies • RM are a powerful instrument for aligning the entire enterprise around a new developent strategy and new product development. • the potential for synergy is identified between supplier and buyers, and between competitors.
  • 36.
    STRATEGIC MODELS  Ansoff’sproduct / market grid  The BCG matrix  Blue ocean strategy  Competitive Analysis : Porter’s five forces  Core competencies  Greiner’s growth model  Kay’s distinctive capabilities  Market-driven organization  Off-shoring / outsourcing  Road-mapping Scenario planning  Strategic dialogue  Strategic HRM model  Strategic human capital planning  SWOT analysis  The value chain  Value-based management
  • 39.
    How to useit : Several methods of SP have been put by identifying knowledge gaps and areas of uncertainty, and by setting up a scenario team comprised of employees and external facilitators. Van der Heijden (2002) adds system thinking as an addtional step in the SP process, in which the causal relationships in the stories areidentified Scenario planningTHE BIG PICTURE Scenario planning asks questions about the future. Scenario exercise :  Transparancy – the process of making explicit assumption  Diversity – implies that there is no single ‘best’scenario Objective of SP: 1. A specific goal, versus a more general objectives 2. It is closed tonew ways of thinking, versus project to achieve closure on decision and action in an organization Lead to 4 type of SP: 1. Making sense 2. Developing strategy 3. Anticipation 4. Adaptive organizational learning When to use it : Royal Dutch Shell uses scenarios for a wide range purposes. It is an important tool for strategy development : • Confronting assumptions • Recognising degrees of uncertainty • Widering perspectives • Addressing dilemmas and conflicts
  • 40.
    STRATEGIC MODELS Ansoff’sproduct / market grid  The BCG matrix  Blue ocean strategy  Competitive Analysis : Porter’s five forces  Core competencies  Greiner’s growth model  Kay’s distinctive capabilities  Market-driven organization  Off-shoring / outsourcing  Road-mapping  Scenario planning Strategic dialogue  Strategic HRM model  Strategic human capital planning  SWOT analysis  The value chain  Value-based management
  • 41.
    STRATEGIC MODELS Ansoff’sproduct / market grid  The BCG matrix  Blue ocean strategy  Competitive Analysis : Porter’s five forces  Core competencies  Greiner’s growth model  Kay’s distinctive capabilities  Market-driven organization  Off-shoring / outsourcing  Road-mapping  Scenario planning  Strategic dialogue  Strategic HRM model  Strategic human capital planning  SWOT analysis  The value chain  Value-based management  The value disciplines of Treacy and Wiersema
  • 43.
    How to useit : SG consists of a process of seven steps: 1. Step 1 : Strategic Window – set up strategy formulation process ( mission, vision, and ambition)  The value disciplines;  Greiner’s growth model) 1. Step 2 : External analysis – consider development macro economy, and in the micro-economy : markets, competitors, and customer ;  Competitive analysis;  Curry’s pyramid;  Kotler’s 4Ps of marketing 1. Step 3: Internal Analysis – consider technological and company- speciofic developments, in area such as markeitng, human resources, finance and control, IT, and production processes.  The valuer chain  The 7-S framework 1. The DUPont analysis 2. Step 4 : Synthesis and options – translate the internal and external analysis into strategic options (scenarios)  SWOT analysis  Annsof’s product / market grid  BCG matrix 1. Off-shoring / outsourcing • Step 5: Appreciation and strategic choises- assess risks and feasibility,resulting in a prefered strategy.  MABA analysis 1. Risk Reward analysis 2. Scenario Planning • Step 6 : Elaboration and planning – translate the preffered srategy into coherent set of measures and goal.  Strategic HRM models  Henderson and Venkatraman’s strategic alignment model 1. Milkovich’s compensation model • Step 7: Implementation and moonitoring – Implement the new strategy and monitor the progress and performance of set targets.  The balance score card (BSC)  The EFQM excellence model Strategic dialogue THE BIG PICTURE SG is a generic seven step model for formulating and progressing strategy. The three questions are: 1. What does your playing field look like? 2. Which game(s) do you want to play ? 3. How do you play a successful game? The strategic dialogue presumes that strategy is the result of the formula: Mobilization X formulation X realisation Mobilisation = creativity, analysis, choosing, commitment, participation Formulation = strategic plan, choises, consistency Realisation = action plan, execution, milestones, monitoring When to use it : SD was developed originally as a methodology to overcome generic pitfalls that were frequently found during strategy formulation. It involves 3 aspects: - the scope of the process - the execution of the process - the choise made during the process
  • 44.
    STRATEGIC MODELS  Ansoff’sproduct / market grid  The BCG matrix  Blue ocean strategy  Competitive Analysis : Porter’s five forces  Core competencies  Greiner’s growth model  Kay’s distinctive capabilities  Market-driven organization  Off-shoring / outsourcing  Road-mapping  Scenario planning  Strategic dialogue Strategic HRM model  Strategic human capital planning  SWOT analysis  The value chain  Value-based management
  • 45.
    STRATEGIC MODELS Ansoff’sproduct / market grid  The BCG matrix  Blue ocean strategy  Competitive Analysis : Porter’s five forces  Core competencies  Greiner’s growth model  Kay’s distinctive capabilities  Market-driven organization  Off-shoring / outsourcing  Road-mapping  Scenario planning  Strategic dialogue  Strategic HRM model  Strategic human capital planning  SWOT analysis  The value chain  Value-based management  The value disciplines of Treacy and Wiersema
  • 46.
    How to useit : The various step of the model are: • Step 0 : Preparation • Step 1 : Analysis of the current and future organizational profile  EFQM excellence model  The 7-S Element : culture, governance, management, human capital • Step 2 : Determining key issues for HRM • Step 3 : Organisation of human resource mangement The model makes a distinction between : • Processs • Organisation • Technology • People • Step 4 : Making an action plan • Step 5 : Implementation Strategic HRM modelTHE BIG PICTURE The model offers a structured approach towards developing a human resources strategy and a corresponding action plan. When to use it : There are various questions for the HRM (human resources management) function to answer , preferably in a systimatic way.
  • 47.
    STRATEGIC MODELS Ansoff’sproduct / market grid  The BCG matrix  Blue ocean strategy  Competitive Analysis : Porter’s five forces  Core competencies  Greiner’s growth model  Kay’s distinctive capabilities  Market-driven organization  Off-shoring / outsourcing  Road-mapping  Scenario planning  Strategic dialogue  Strategic HRM model Strategic human capital planning  SWOT analysis  The value chain  Value-based management
  • 49.
    How to useit : The model comprises two phases :  Phase 1 : Analysis (the map) 1. Define current and future organisation profile 2. Define current human capital capability and capacity 3. Analyse sector and labour market development 4. Develop human capital scenario Strategic human capital planningTHE BIG PICTURE ‘Human capital’ can be defined as the unique set of expertise, skill and knowledge that are contained within the workforceof an organizattion Both action and practice oriented , incorporating:  Analysis of the available human capital  Analysis of the possible demographic developments of the current workforce  Scenario development for anticipating changes in the organisation, market and labor market When to use it : When organisations require more control over their human capital as their primary source of competitive advantage, the human capital roadmap provides the differences elements for analysis  Phase 2 : Action (the road) 5. Perform gap analysis 6. Identify key issues 7. Develop human capital action plan Tranform key issues to actions: i. Labour market • Organisation and processes • Qualifications • formation
  • 50.
    STRATEGIC MODELS Ansoff’sproduct / market grid  The BCG matrix  Blue ocean strategy  Competitive Analysis : Porter’s five forces  Core competencies  Greiner’s growth model  Kay’s distinctive capabilities  Market-driven organization  Off-shoring / outsourcing  Road-mapping  Scenario planning  Strategic dialogue  Strategic HRM model  Strategic human capital planning SWOT analysis  The value chain  Value-based management  The value disciplines of Treacy and Wiersema
  • 56.
    SWOT analysis THE BIGPICTURE Any company undertaking strategic planning must at some point, assess its strength s and weaknesses. When combined with an inventory of opportunities and threats within or beyond the company’s environment, the company is making a so called SWOT analysis. When to use it : The SWOT analysis provides helpful information for matching resources and capabilities to the competitive environment in which organisation operates. How to use it : The first step is to identify the companies SWOT  Strengths : what does the company do well ?  Weaknesses : a company lack, does not do well  Opportunities : Could the company benefit from any technological developments or demographic changes taking place, or could your product or services increase as a result of successful partnership? Could asset be used in other ways ?  Threats : One company’s opportunity may well be another company’s threat change in regulations, substitutes technologies and other forces in the competitive field may pose serious threat. The next step is to eavluate the actions the comapny has to take based on its SWOT analysis ‘SO” and ‘WT” strategies are straightforward. ‘WO’ strategies : • Develop the required strengths • Buy or borrow the required strengths or • Outmanoeuvre the competition ‘ST’ strategies will ‘buy or bust’ their way out of trouble
  • 57.
    STRATEGIC MODELS  Ansoff’sproduct / market grid  The BCG matrix  Blue ocean strategy  Competitive Analysis : Porter’s five forces  Core competencies  Greiner’s growth model  Kay’s distinctive capabilities  Market-driven organization  Off-shoring / outsourcing  Road-mapping  Scenario planning  Strategic dialogue  Strategic HRM model  Strategic human capital planning  SWOT analysis The value chain  Value-based management  The value disciplines of Treacy and Wiersema
  • 60.
    The value chain THEBIG PICTURE According to Porter (1985), competitive advantage can only be understood by looking at the firm as a whole. When to use it : The model can be used to examine the development of competitive advantage. The value chain is also useful for outsourcing and off-shoring decisions How to use it : Porter has identified a set of generic activities : • Inbound logistics – activities include receiving , storing, listing, listing, and grouping • Operations – include machining,packaging, assembly, maintenance of equipment, testing, and operational management. • Outbound logistics – refers to activities such as order processing, warehousing, scheduling transportation and distribution management • Marketing and Sales – includes all activities that make or convince buyers to purchase the company’s products. Included are : advertising, promotion, selling, pricing, channel selection and retail management • Services – is concerned with maintaining the product after sale, thus guaranteeing quality and/or adding value in other ways. • Procurement – is reffered by Porter as a secondary activity. Includes raw material, servicing, supplies, negotiating contract with supplier, securing building leases • Technology Development – R&D , product process improvement, (re) design and developing new serv ices • Human Resources management – include recruitment and education, as well as compensation, employee retention and other means of capitalising on human resources • Infrastructure – such as general management, planning procedures, finance, accounting, public affairs and quality management.
  • 61.
    STRATEGIC MODELS  Ansoff’sproduct / market grid  The BCG matrix  Blue ocean strategy  Competitive Analysis : Porter’s five forces  Core competencies  Greiner’s growth model  Kay’s distinctive capabilities  Market-driven organization  Off-shoring / outsourcing  Road-mapping  Scenario planning  Strategic dialogue  Strategic HRM model  Strategic human capital planning  SWOT analysis  The value chain Value-based management  The value disciplines of Treacy and Wiersema
  • 63.
    Value-based management THE BIGPICTURE VBM is a tool for maximising the value of a corporation. VBM uses valuation techniques for performance management When to use it : VBM is used to set goals, evaluate performance, determine bonuses and communicate with investors, as well as for capital budgeting and valuation Attention must be paid to four areas for successful application : 1. Measurement 2. Management 3. Motivation 4. Mindset How to use it : When using VBM, the following issues have to be taken into account : • Focus on better operational decesion instead of calulating the exact value. – The true value of VBM is the interaction between the business issues and the value driver • Avoid accounting complexity to the smallest detail • The absolute value is not important, but value creation is • Do not use VBM as astand alone tool, but integrate it in strategic planning and the planning and control cycle • Commitment and the active support of higher manegemnt is essential
  • 64.
    STRATEGIC MODELS  Ansoff’sproduct / market grid  The BCG matrix  Blue ocean strategy  Competitive Analysis : Porter’s five forces  Core competencies  Greiner’s growth model  Kay’s distinctive capabilities  Market-driven organization  Off-shoring / outsourcing  Road-mapping  Scenario planning  Strategic dialogue  Strategic HRM model  Strategic human capital planning  SWOT analysis  The value chain  Value-based management The value disciplines of Treacy and Wiersema
  • 66.
    The value disciplinesof Treacy and Wiersema THE BIG PICTURE this model is that no company can be all things to all people. Treacy and Wiersema (1995) claim that there are three generic value disciplines that enable an organisation to deliver valur to its customer :  Operational Excellence – in pursuit of optimal running cost  Product leadership – to offer the best product , and above all , to be the first to do so  Customer intimacy – to offer the best total solution, by being most dependable and responsive to the customers’need When to use it : Organisation constantly question the needs of their customers, and the true value of what they offer. The VD model helps to answer t these questions How to use it : Three round of discussion : • First round. – • Which type of value means the most to our current customers? • How many costumers focus on each type of value ? • What is the industry standard ? Are there any competitors doing a better job in this regards ? • Why are we better or worse than our competitors ? • Second round – requires senior management to determine what the three value disciplines would mean for their business • Third round – each of the options is fleshed out • Four round – every option has to be detailed with regard to how the organisation can be aligned with the chosen (new) value discipline. ; the means describing the organisation’s operating models, business processes, structure, culture, management system and information technology, as well as the corresponding valuer drivers that apply when chosing that value discipline
  • 67.
  • 68.
    Tactical Model  The7-S framework  Activity-based costing  Beer and Nohria – E and O theories  Benchmarking  Business process redesign  Competing values of organisational effectiveness  Core quadrants  Covey’s seven habits of highly effective people  Curry’s pyrami : customer marketing and relationship  The DuPont analysis  Factory gate pricing  Henderson and Venkatraman’s strategic alignment model  Hofstede’s cultural dimensions  House of purchasing and supply  The innovation circle
  • 69.
    Tactical Model  Kotler’s4Ps of marketing  Kotter’s eight phases of change  Kraljic’s purchasing model  Lean thinking / just-in-time  MABA analysis  Milkovich’s comensation model  Mintzberg’s configuration  Monczka’s purchasing model  Overhead value analysis  Quick response manufacturing  Senge – The fifth discipline  Six Sigma  The EFQM excellence model  The theory of constraints  Vendor managed inventory
  • 70.
    Tactical Model  The7-S framework  Activity-based costing  Beer and Nohria – E and O theories  Benchmarking  Business process redesign  Competing values of organisational effectiveness  Core quadrants  Covey’s seven habits of highly effective people  Curry’s pyrami : customer marketing and relationship  The DuPont analysis  Factory gate pricing  Henderson and Venkatraman’s strategic alignment model  Hofstede’s cultural dimensions  House of purchasing and supply  The innovation circle
  • 74.
    Tactical Model  The7-S framework  Activity-based costing  Beer and Nohria – E and O theories  Benchmarking  Business process redesign  Competing values of organisational effectiveness  Core quadrants  Covey’s seven habits of highly effective people  Curry’s pyrami : customer marketing and relationship  The DuPont analysis  Factory gate pricing  Henderson and Venkatraman’s strategic alignment model  Hofstede’s cultural dimensions  House of purchasing and supply  The innovation circle
  • 76.
    Tactical Model The7-S framework  Activity-based costing Beer and Nohria – E and O theories  Benchmarking  Business process redesign  Competing values of organisational effectiveness  Core quadrants  Covey’s seven habits of highly effective people  Curry’s pyrami : customer marketing and relationship  The DuPont analysis  Factory gate pricing  Henderson and Venkatraman’s strategic alignment model  Hofstede’s cultural dimensions  House of purchasing and supply  The innovation circle
  • 78.
    Tactical Model The7-S framework  Activity-based costing  Beer and Nohria – E and O theories Benchmarking  Business process redesign  Competing values of organisational effectiveness  Core quadrants  Covey’s seven habits of highly effective people  Curry’s pyrami : customer marketing and relationship  The DuPont analysis  Factory gate pricing  Henderson and Venkatraman’s strategic alignment model  Hofstede’s cultural dimensions  House of purchasing and supply  The innovation circle
  • 83.
    Tactical Model The7-S framework  Activity-based costing  Beer and Nohria – E and O theories  Benchmarking Business process redesign  Competing values of organisational effectiveness  Core quadrants  Covey’s seven habits of highly effective people  Curry’s pyrami : customer marketing and relationship  The DuPont analysis  Factory gate pricing  Henderson and Venkatraman’s strategic alignment model  Hofstede’s cultural dimensions  House of purchasing and supply  The innovation circle
  • 85.
    Tactical Model The7-S framework  Activity-based costing  Beer and Nohria – E and O theories  Benchmarking  Business process redesign Competing values of organisational effectiveness  Core quadrants  Covey’s seven habits of highly effective people  Curry’s pyrami : customer marketing and relationship  The DuPont analysis  Factory gate pricing  Henderson and Venkatraman’s strategic alignment model  Hofstede’s cultural dimensions  House of purchasing and supply  The innovation circle
  • 87.
    Tactical Model The7-S framework  Activity-based costing  Beer and Nohria – E and O theories  Benchmarking  Business process redesign  Competing values of organisational effectiveness Core quadrants  Covey’s seven habits of highly effective people  Curry’s pyrami : customer marketing and relationship  The DuPont analysis  Factory gate pricing  Henderson and Venkatraman’s strategic alignment model  Hofstede’s cultural dimensions  House of purchasing and supply  The innovation circle
  • 89.
    Tactical Model The7-S framework  Activity-based costing  Beer and Nohria – E and O theories  Benchmarking  Business process redesign  Competing values of organisational effectiveness  Core quadrants Covey’s seven habits of highly effective people  Curry’s pyrami : customer marketing and relationship  The DuPont analysis  Factory gate pricing  Henderson and Venkatraman’s strategic alignment model  Hofstede’s cultural dimensions  House of purchasing and supply  The innovation circle
  • 91.
    Tactical Model The7-S framework  Activity-based costing  Beer and Nohria – E and O theories  Benchmarking  Business process redesign  Competing values of organisational effectiveness  Core quadrants  Covey’s seven habits of highly effective people Curry’s pyrami : customer marketing and relationship  The DuPont analysis  Factory gate pricing  Henderson and Venkatraman’s strategic alignment model  Hofstede’s cultural dimensions  House of purchasing and supply  The innovation circle
  • 93.
    Tactical Model The7-S framework  Activity-based costing  Beer and Nohria – E and O theories  Benchmarking  Business process redesign  Competing values of organisational effectiveness  Core quadrants  Covey’s seven habits of highly effective people  Curry’s pyrami : customer marketing and relationship The DuPont analysis  Factory gate pricing  Henderson and Venkatraman’s strategic alignment model  Hofstede’s cultural dimensions  House of purchasing and supply  The innovation circle
  • 95.
    Tactical Model The7-S framework  Activity-based costing  Beer and Nohria – E and O theories  Benchmarking  Business process redesign  Competing values of organisational effectiveness  Core quadrants  Covey’s seven habits of highly effective people  Curry’s pyrami : customer marketing and relationship  The DuPont analysis Factory gate pricing  Henderson and Venkatraman’s strategic alignment model  Hofstede’s cultural dimensions  House of purchasing and supply  The innovation circle
  • 97.
    Tactical Model The7-S framework  Activity-based costing  Beer and Nohria – E and O theories  Benchmarking  Business process redesign  Competing values of organisational effectiveness  Core quadrants  Covey’s seven habits of highly effective people  Curry’s pyrami : customer marketing and relationship  The DuPont analysis  Factory gate pricing Henderson and Venkatraman’s strategic alignment model  Hofstede’s cultural dimensions  House of purchasing and supply  The innovation circle
  • 99.
    Tactical Model The7-S framework  Activity-based costing  Beer and Nohria – E and O theories  Benchmarking  Business process redesign  Competing values of organisational effectiveness  Core quadrants  Covey’s seven habits of highly effective people  Curry’s pyrami : customer marketing and relationship  The DuPont analysis  Factory gate pricing  Henderson and Venkatraman’s strategic alignment model Hofstede’s cultural dimensions  House of purchasing and supply  The innovation circle
  • 101.
    Tactical Model The7-S framework  Activity-based costing  Beer and Nohria – E and O theories  Benchmarking  Business process redesign  Competing values of organisational effectiveness  Core quadrants  Covey’s seven habits of highly effective people  Curry’s pyrami : customer marketing and relationship  The DuPont analysis  Factory gate pricing  Henderson and Venkatraman’s strategic alignment model  Hofstede’s cultural dimensions House of purchasing and supply  The innovation circle
  • 103.
    Tactical Model The7-S framework  Activity-based costing  Beer and Nohria – E and O theories  Benchmarking  Business process redesign  Competing values of organisational effectiveness  Core quadrants  Covey’s seven habits of highly effective people  Curry’s pyrami : customer marketing and relationship  The DuPont analysis  Factory gate pricing  Henderson and Venkatraman’s strategic alignment model  Hofstede’s cultural dimensions  House of purchasing and supply The innovation circle
  • 105.
    Tactical Model Kotler’s4Ps of marketing  Kotter’s eight phases of change  Kraljic’s purchasing model  Lean thinking / just-in-time  MABA analysis  Milkovich’s comensation model  Mintzberg’s configuration  Monczka’s purchasing model  Overhead value analysis  Quick response manufacturing  Senge – The fifth discipline  Six Sigma  The EFQM excellence model  The theory of constraints  Vendor managed inventory
  • 108.
    Tactical Model Kotler’s4Ps of marketing Kotter’s eight phases of change  Kraljic’s purchasing model  Lean thinking / just-in-time  MABA analysis  Milkovich’s comensation model  Mintzberg’s configuration  Monczka’s purchasing model  Overhead value analysis  Quick response manufacturing  Senge – The fifth discipline  Six Sigma  The EFQM excellence model  The theory of constraints  Vendor managed inventory
  • 110.
    Tactical Model Kotler’s4Ps of marketing  Kotter’s eight phases of change Kraljic’s purchasing model  Lean thinking / just-in-time  MABA analysis  Milkovich’s comensation model  Mintzberg’s configuration  Monczka’s purchasing model  Overhead value analysis  Quick response manufacturing  Senge – The fifth discipline  Six Sigma  The EFQM excellence model  The theory of constraints  Vendor managed inventory
  • 112.
    Tactical Model Kotler’s4Ps of marketing  Kotter’s eight phases of change  Kraljic’s purchasing model Lean thinking / just-in-time  MABA analysis  Milkovich’s comensation model  Mintzberg’s configuration  Monczka’s purchasing model  Overhead value analysis  Quick response manufacturing  Senge – The fifth discipline  Six Sigma  The EFQM excellence model  The theory of constraints  Vendor managed inventory
  • 114.
    Tactical Model Kotler’s4Ps of marketing  Kotter’s eight phases of change  Kraljic’s purchasing model  Lean thinking / just-in-time MABA analysis  Milkovich’s comensation model  Mintzberg’s configuration  Monczka’s purchasing model  Overhead value analysis  Quick response manufacturing  Senge – The fifth discipline  Six Sigma  The EFQM excellence model  The theory of constraints  Vendor managed inventory
  • 117.
    Tactical Model Kotler’s4Ps of marketing  Kotter’s eight phases of change  Kraljic’s purchasing model  Lean thinking / just-in-time  MABA analysis Milkovich’s comensation model  Mintzberg’s configuration  Monczka’s purchasing model  Overhead value analysis  Quick response manufacturing  Senge – The fifth discipline  Six Sigma  The EFQM excellence model  The theory of constraints  Vendor managed inventory
  • 119.
    Tactical Model Kotler’s4Ps of marketing  Kotter’s eight phases of change  Kraljic’s purchasing model  Lean thinking / just-in-time  MABA analysis  Milkovich’s comensation model Mintzberg’s configuration  Monczka’s purchasing model  Overhead value analysis  Quick response manufacturing  Senge – The fifth discipline  Six Sigma  The EFQM excellence model  The theory of constraints  Vendor managed inventory
  • 122.
    Tactical Model Kotler’s4Ps of marketing  Kotter’s eight phases of change  Kraljic’s purchasing model  Lean thinking / just-in-time  MABA analysis  Milkovich’s comensation model  Mintzberg’s configuration Monczka’s purchasing model  Overhead value analysis  Quick response manufacturing  Senge – The fifth discipline  Six Sigma  The EFQM excellence model  The theory of constraints  Vendor managed inventory
  • 125.
    Tactical Model Kotler’s4Ps of marketing  Kotter’s eight phases of change  Kraljic’s purchasing model  Lean thinking / just-in-time  MABA analysis  Milkovich’s comensation model  Mintzberg’s configuration  Monczka’s purchasing model Overhead value analysis  Quick response manufacturing  Senge – The fifth discipline  Six Sigma  The EFQM excellence model  The theory of constraints  Vendor managed inventory
  • 127.
    Tactical Model Kotler’s4Ps of marketing  Kotter’s eight phases of change  Kraljic’s purchasing model  Lean thinking / just-in-time  MABA analysis  Milkovich’s comensation model  Mintzberg’s configuration  Monczka’s purchasing model  Overhead value analysis Quick response manufacturing  Senge – The fifth discipline  Six Sigma  The EFQM excellence model  The theory of constraints  Vendor managed inventory
  • 129.
    Tactical Model Kotler’s4Ps of marketing  Kotter’s eight phases of change  Kraljic’s purchasing model  Lean thinking / just-in-time  MABA analysis  Milkovich’s comensation model  Mintzberg’s configuration  Monczka’s purchasing model  Overhead value analysis  Quick response manufacturing Senge – The fifth discipline  Six Sigma  The EFQM excellence model  The theory of constraints  Vendor managed inventory
  • 131.
    Tactical Model Kotler’s4Ps of marketing  Kotter’s eight phases of change  Kraljic’s purchasing model  Lean thinking / just-in-time  MABA analysis  Milkovich’s comensation model  Mintzberg’s configuration  Monczka’s purchasing model  Overhead value analysis  Quick response manufacturing  Senge – The fifth discipline Six Sigma  The EFQM excellence model  The theory of constraints  Vendor managed inventory
  • 133.
    Tactical Model Kotler’s4Ps of marketing  Kotter’s eight phases of change  Kraljic’s purchasing model  Lean thinking / just-in-time  MABA analysis  Milkovich’s comensation model  Mintzberg’s configuration  Monczka’s purchasing model  Overhead value analysis  Quick response manufacturing  Senge – The fifth discipline  Six Sigma The EFQM excellence model  The theory of constraints  Vendor managed inventory
  • 135.
    Tactical Model Kotler’s4Ps of marketing  Kotter’s eight phases of change  Kraljic’s purchasing model  Lean thinking / just-in-time  MABA analysis  Milkovich’s comensation model  Mintzberg’s configuration  Monczka’s purchasing model  Overhead value analysis  Quick response manufacturing  Senge – The fifth discipline  Six Sigma  The EFQM excellence model The theory of constraints  Vendor managed inventory
  • 137.
    Tactical Model Kotler’s4Ps of marketing  Kotter’s eight phases of change  Kraljic’s purchasing model  Lean thinking / just-in-time  MABA analysis  Milkovich’s comensation model  Mintzberg’s configuration  Monczka’s purchasing model  Overhead value analysis  Quick response manufacturing  Senge – The fifth discipline  Six Sigma  The EFQM excellence model  The theory of constraints Vendor managed inventory
  • 139.
  • 140.
    OPERATIONAL MODELS  Thebalanced scorecard (BSC) Belbin’s team roles The branding pentagram Change quadrants Discounted cashflow Kaizen / Gemba Mintzberg’s management roles Risk reward analysis Root cause analysis The six thinking hats of de Bono The Deming cycle : plan-do-check-act Value stream mapping
  • 142.
    OPERATIONAL MODELS  Thebalanced scorecard (BSC) Belbin’s team roles The branding pentagram Change quadrants Discounted cashflow Kaizen / Gemba Mintzberg’s management roles Risk reward analysis Root cause analysis The six thinking hats of de Bono The Deming cycle : plan-do-check-act Value stream mapping
  • 144.
    OPERATIONAL MODELS  Thebalanced scorecard (BSC) Belbin’s team roles The branding pentagram Change quadrants Discounted cashflow Kaizen / Gemba Mintzberg’s management roles Risk reward analysis Root cause analysis The six thinking hats of de Bono The Deming cycle : plan-do-check-act Value stream mapping
  • 146.
    OPERATIONAL MODELS  Thebalanced scorecard (BSC) Belbin’s team roles The branding pentagram Change quadrants Discounted cashflow Kaizen / Gemba Mintzberg’s management roles Risk reward analysis Root cause analysis The six thinking hats of de Bono The Deming cycle : plan-do-check-act Value stream mapping
  • 149.
    OPERATIONAL MODELS  Thebalanced scorecard (BSC) Belbin’s team roles The branding pentagram Change quadrants Discounted cashflow Kaizen / Gemba Mintzberg’s management roles Risk reward analysis Root cause analysis The six thinking hats of de Bono The Deming cycle : plan-do-check-act Value stream mapping
  • 151.
    OPERATIONAL MODELS  Thebalanced scorecard (BSC) Belbin’s team roles The branding pentagram Change quadrants Discounted cashflow Kaizen / Gemba Mintzberg’s management roles Risk reward analysis Root cause analysis The six thinking hats of de Bono The Deming cycle : plan-do-check-act Value stream mapping
  • 153.
    OPERATIONAL MODELS  Thebalanced scorecard (BSC) Belbin’s team roles The branding pentagram Change quadrants Discounted cashflow Kaizen / Gemba Mintzberg’s management roles Risk reward analysis Root cause analysis The six thinking hats of de Bono The Deming cycle : plan-do-check-act Value stream mapping
  • 156.
    OPERATIONAL MODELS  Thebalanced scorecard (BSC) Belbin’s team roles The branding pentagram Change quadrants Discounted cashflow Kaizen / Gemba Mintzberg’s management roles Risk reward analysis Root cause analysis The six thinking hats of de Bono The Deming cycle : plan-do-check-act Value stream mapping
  • 158.
    OPERATIONAL MODELS  Thebalanced scorecard (BSC) Belbin’s team roles The branding pentagram Change quadrants Discounted cashflow Kaizen / Gemba Mintzberg’s management roles Risk reward analysis Root cause analysis The six thinking hats of de Bono The Deming cycle : plan-do-check-act Value stream mapping
  • 161.
    OPERATIONAL MODELS Thebalanced scorecard (BSC) Belbin’s team roles The branding pentagram Change quadrants Discounted cashflow Kaizen / Gemba Mintzberg’s management roles Risk reward analysis Root cause analysis The six thinking hats of de Bono The Deming cycle : plan-do-check-act Value stream mapping
  • 163.
    OPERATIONAL MODELS  Thebalanced scorecard (BSC) Belbin’s team roles The branding pentagram Change quadrants Discounted cashflow Kaizen / Gemba Mintzberg’s management roles Risk reward analysis Root cause analysis The six thinking hats of de Bono The Deming cycle : plan-do-check-act Value stream mapping
  • 166.
    OPERATIONAL MODELS  Thebalanced scorecard (BSC) Belbin’s team roles The branding pentagram Change quadrants Discounted cashflow Kaizen / Gemba Mintzberg’s management roles Risk reward analysis Root cause analysis The six thinking hats of de Bono The Deming cycle : plan-do-check-act Value stream mapping
  • 168.
    Model matrix /categorization of models