Introduction to Deep
Learning
Introduced by : Dr. Amr Rashed
Lecturer, Department of Computer Engineering,
College of Computers and Information Technology, Taif University
Ph.D., Electronics & Communication Engineering Faculty of Engineering,
Mansoura University
Deep Learning : Applications
The Rise of Deep Learning
Big Players :Superstar Researcher
Jeoferry Hilton : University of Toronto
&Google
Yann Lecun : New Yourk University
&Facebook
Andrew Ng : Stanford & Baidu
Yoshua Bengio : University of Montreal
Jurgen schmidhuber : Swiss AI Lab &
NNAISENSE
Big Players : Companies
The Problem Space : inputs & outputs
0 Depending on the resolution and size of the image, it will see a 32 x
32 x 3 array of numbers
0 These numbers, while meaningless to us when we perform image
classification, are the only inputs available to the computer.
0 The idea is that you give the computer this array of numbers and it
will output numbers that describe the probability of the image
being a certain class (.80 for cat, .15 for dog, .05 for bird, etc).
The Problem Space :What We Want the Computer to Do
0 To be able to differentiate between all the images it’s given
and figure out the unique features that make a dog a dog or
that make a cat a cat.
0 This is the process that goes on in our minds
subconsciously as well.
0 When we look at a picture of a dog, we can classify it as
such if the picture has identifiable features such as paws or
4 legs.
0 In a similar way, the computer is able perform image
classification by looking for low level features such as
edges and curves, and then building up to more abstract
concepts through a series of convolutional layers.
What is Deep Learning(DL)
Part or a powerful class of the machine learning field of
learning representations of data. Exceptional effective at
learning patterns.
Utilize learning algorithms that derive meaning out of data
by using hierarchy of multiple layers that mimic the neural
networks of our brain.
If you provide the system tons of information , it begins to
understand it and respond in useful ways.
Stacked “Neural Network”. Is usually indicates “Deep Neural Network”.
What is Deep Learning (DL)
• Collection of simple, trainable mathematical functions.
• Learning methods which have deep architecture.
• It often allows end-to-end learning.
• It automatically finds intermediate representation. Thus, it can
be regarded as a representation learning.
A Brief History
0 2012 was the first year that neural nets grew to prominence
as Alex Krizhevsky used them to win that year’s ImageNet
competition (basically, the annual Olympics of computer
vision), dropping the classification error record from 26% to
15%, an astounding improvement at the time.
Motivations
NIPS(Computational Neuroscience
Conference) Growth
Amount of Data vs Performance
Why Deep Learning and Why Now?
The Perceptron
The structural building block of deep learning
Commonalities with real brains:
● Each neuron is connected to a small subset of other neurons.
● Based on what it sees, it decides what it wants to say.
● Neurons learn to cooperate to accomplish the task.
• The vental pathway in the visual cortex has multiple stages
• There exist a lot of intermediate representations
Deep Learning Basics :Neuron
Deep Learning Basics :Neuron
An artificial neuron contains a nonlinear activation function and has several
incoming and outgoing weighted connections.
Neurons are trained filters and detect specific features or patterns (e.g.
edge, nose) by receiving weighted input, transforming it with the activation
function and passing it to the outgoing connections
Supervised Learning : Learning with a labeled
training set
Example : e-mail spam detector with training set of
already labeled emails
Unsupervised Learning :Discovering patterns in
unlabeled data
Example :cluster similar documents based on the text
content
Reinforcement learning : learning based on feedback
or reward.
Example :learn to play chess by wining or losing
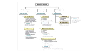
Machine Learning –Basics
Learning Approach
Problem Types
Deep Neural Network : Architecture types
Feed-Forward
• Convolutional neural networks
• De-convolutional networks
Bi-Directional
• Deep Boltzmann Machines
• Stacked auto-encoders
Sequence -Based
• RNNs
• LSTMs
Types of Networks used for Deep Learning
Convolutional Neural Networks(Convnet,CNN)
Recurrent Neural Networks(RNN)
Long Short Term Memory (LSTM) networks
Deep/Restricted Boltzmann Machines (RBM)
Deep Q-networks
Deep Belief Networks(DBN)
Deep Stacking Networks
Convolution Neural Networks(CNN):Basic Idea
0 This idea was expanded upon by a fascinating experiment by
Hubel and Wiesel in 1962 where they showed that some
individual neuronal cells in the brain responded (or fired)
only in the presence of edges of a certain orientation.
0 For example, some neurons fired when exposed to vertical
edges and some when shown horizontal or diagonal edges.
Hubel and Wiesel found out that all of these neurons were
organized in a columnar architecture and that together, they
were able to produce visual perception.
0 This idea of specialized components inside of a system
having specific tasks (the neuronal cells in the visual cortex
looking for specific characteristics) is one that machines use
as well, and is the basis behind CNNs.
CNN Layers
1 • Convolution Layer
2 • Batch Normalization Layer
3 • RELU Layer
4 • Local Response Normalization Layer
5 • Max and AVG Pooling
6 • Dropout Layer
7 • Fully Connected Layer (FC)
8 • Output Layer (SOFT MAX ,Regression )
Convolution Neural Networks(CNN)
• Convolutional neural networks learn a complex representation of visual data
using vast amounts of data .they are inspired by human visual system and learn
multiple layers of transformations , which are applied on top of each other to
extract progressively more sophisticated representation of the input .
DEFENITION
• Inspired by the visual cortex and Pioneered by Yann Lecun (NYU).
• CNN have multiple types of layers ,the first of which is the Convolutional
layer.
Notes
Test pretrained model in Matlab
and Python
Dataset storage, and search platforms
• https://www.kaggle.com/datasets
• https://datasetsearch.research.google.com/
• https://github.com/
• https://ieee-dataport.org/
• medical-imaging-datasets
• https://data.worldbank.org/
• https://data.world/
• https://data.un.org/
• https://archive.ics.uci.edu/ml/datasets/
Best Python tutorials:
• Books:
• Python Crash Course A Hands-On, Project-Based Introduction to
Programming by E R I C M A T T H E S
• Videos :
• Python Beginners Tutorial – ‫بالعربي‬
• ‫الحوراني‬ ‫حسام‬ ‫بايثون‬ ‫قناة‬
• Mastering Python
• 1- Python programming ‫اساسيات‬ ‫بايثون‬ ‫برمجة‬
• ‫إم‬ ‫جامعة‬ ‫من‬ ‫والبرمجة‬ ‫الكومبيوتر‬ ‫علم‬ ‫في‬ ‫مقدمة‬
‫آي‬
‫تي‬
Best AI, ML, and DL tutorials:
• Books and websites:
• Deep Learning book by Ian Goodfellow (MIT press)
• “Neural Networks and Deep Learning” by Michael Nielsen
• TensorFlow
• Machine Learning Mastery by Jason Brownlee
• Towards data science
• Data science community
• http://introtodeeplearning.com(MIT)
• https://www.pyimagesearch.com/
• Videos:
• Machine Learning Andrew Ng Courses (coursera)
• ‫للجميع‬ ‫االصطناعي‬ ‫(الذكاء‬Andrew ng) with Arabic subtitle
• Courses and Specializations (all AI, ML, and DL courses)
• Machine Learning Course - CS 156 (Prof. Yasser abo Moustafa, Caltech university)
• Introduction to data science
• ‫االصطناعي‬ ‫الذكاء‬ ‫قناة‬
-
‫الحوراني‬ ‫حسام‬
• 01 machine learning ‫اآللة‬ ‫تعليم‬
,
‫األول‬ ‫القسم‬
:
‫مقدمة‬
For more information
• TensorFlow and Deep Learning without a PhD, Part 1 (Google Cloud Next '17)
• TensorFlow and Deep Learning without a PhD, Part 2 (Google Cloud Next ‘17)
• Welcome (Deep Learning Specialization C1W1L01)
• A friendly introduction to Deep Learning and Neural Networks
• Introduction to Deep Learning: Machine Learning vs. Deep Learning
• Introduction to Deep Learning: What Are Convolutional Neural Networks?
• How Convolutional Neural Networks work
• How Deep Neural Networks Work
• Deep Learning In 5 Minutes | What Is Deep Learning? | Deep Learning Explained Simply |
Simplilearn
• Deep Learning Crash Course for Beginners
Cont.
• What is Deep Learning? | Introduction to Deep Learning | Deep Learning Tutorial |
Simplilearn
• MIT Introduction to Deep Learning | 6.S191(2021)
• MIT 6.S191 Lecture 1: Intro to Deep Learning (2017)
• Machine Learning Foundations: Ep #1 - What is ML?
• The 7 steps of machine learning
• But what is a neural network? | Chapter 1, Deep learning
• Deep Learning State of the Art (2020)
• What is Artificial Intelligence? In 5 minutes.
• A friendly introduction to Convolutional Neural Networks and Image Recognition
Contact Information
• Dr. Amr E. Rashed

Introduction to deep learning

  • 1.
    Introduction to Deep Learning Introducedby : Dr. Amr Rashed Lecturer, Department of Computer Engineering, College of Computers and Information Technology, Taif University Ph.D., Electronics & Communication Engineering Faculty of Engineering, Mansoura University
  • 5.
    Deep Learning :Applications
  • 6.
    The Rise ofDeep Learning
  • 13.
    Big Players :SuperstarResearcher Jeoferry Hilton : University of Toronto &Google Yann Lecun : New Yourk University &Facebook Andrew Ng : Stanford & Baidu Yoshua Bengio : University of Montreal Jurgen schmidhuber : Swiss AI Lab & NNAISENSE
  • 14.
    Big Players :Companies
  • 25.
    The Problem Space: inputs & outputs 0 Depending on the resolution and size of the image, it will see a 32 x 32 x 3 array of numbers 0 These numbers, while meaningless to us when we perform image classification, are the only inputs available to the computer. 0 The idea is that you give the computer this array of numbers and it will output numbers that describe the probability of the image being a certain class (.80 for cat, .15 for dog, .05 for bird, etc).
  • 26.
    The Problem Space:What We Want the Computer to Do 0 To be able to differentiate between all the images it’s given and figure out the unique features that make a dog a dog or that make a cat a cat. 0 This is the process that goes on in our minds subconsciously as well. 0 When we look at a picture of a dog, we can classify it as such if the picture has identifiable features such as paws or 4 legs. 0 In a similar way, the computer is able perform image classification by looking for low level features such as edges and curves, and then building up to more abstract concepts through a series of convolutional layers.
  • 28.
    What is DeepLearning(DL) Part or a powerful class of the machine learning field of learning representations of data. Exceptional effective at learning patterns. Utilize learning algorithms that derive meaning out of data by using hierarchy of multiple layers that mimic the neural networks of our brain. If you provide the system tons of information , it begins to understand it and respond in useful ways. Stacked “Neural Network”. Is usually indicates “Deep Neural Network”.
  • 29.
    What is DeepLearning (DL) • Collection of simple, trainable mathematical functions. • Learning methods which have deep architecture. • It often allows end-to-end learning. • It automatically finds intermediate representation. Thus, it can be regarded as a representation learning.
  • 30.
    A Brief History 02012 was the first year that neural nets grew to prominence as Alex Krizhevsky used them to win that year’s ImageNet competition (basically, the annual Olympics of computer vision), dropping the classification error record from 26% to 15%, an astounding improvement at the time.
  • 31.
  • 32.
    Why Deep Learningand Why Now?
  • 35.
    The Perceptron The structuralbuilding block of deep learning
  • 36.
    Commonalities with realbrains: ● Each neuron is connected to a small subset of other neurons. ● Based on what it sees, it decides what it wants to say. ● Neurons learn to cooperate to accomplish the task. • The vental pathway in the visual cortex has multiple stages • There exist a lot of intermediate representations Deep Learning Basics :Neuron
  • 37.
    Deep Learning Basics:Neuron An artificial neuron contains a nonlinear activation function and has several incoming and outgoing weighted connections. Neurons are trained filters and detect specific features or patterns (e.g. edge, nose) by receiving weighted input, transforming it with the activation function and passing it to the outgoing connections
  • 47.
    Supervised Learning :Learning with a labeled training set Example : e-mail spam detector with training set of already labeled emails Unsupervised Learning :Discovering patterns in unlabeled data Example :cluster similar documents based on the text content Reinforcement learning : learning based on feedback or reward. Example :learn to play chess by wining or losing Machine Learning –Basics Learning Approach
  • 52.
  • 53.
    Deep Neural Network: Architecture types Feed-Forward • Convolutional neural networks • De-convolutional networks Bi-Directional • Deep Boltzmann Machines • Stacked auto-encoders Sequence -Based • RNNs • LSTMs
  • 54.
    Types of Networksused for Deep Learning Convolutional Neural Networks(Convnet,CNN) Recurrent Neural Networks(RNN) Long Short Term Memory (LSTM) networks Deep/Restricted Boltzmann Machines (RBM) Deep Q-networks Deep Belief Networks(DBN) Deep Stacking Networks
  • 55.
    Convolution Neural Networks(CNN):BasicIdea 0 This idea was expanded upon by a fascinating experiment by Hubel and Wiesel in 1962 where they showed that some individual neuronal cells in the brain responded (or fired) only in the presence of edges of a certain orientation. 0 For example, some neurons fired when exposed to vertical edges and some when shown horizontal or diagonal edges. Hubel and Wiesel found out that all of these neurons were organized in a columnar architecture and that together, they were able to produce visual perception. 0 This idea of specialized components inside of a system having specific tasks (the neuronal cells in the visual cortex looking for specific characteristics) is one that machines use as well, and is the basis behind CNNs.
  • 57.
    CNN Layers 1 •Convolution Layer 2 • Batch Normalization Layer 3 • RELU Layer 4 • Local Response Normalization Layer 5 • Max and AVG Pooling 6 • Dropout Layer 7 • Fully Connected Layer (FC) 8 • Output Layer (SOFT MAX ,Regression )
  • 58.
    Convolution Neural Networks(CNN) •Convolutional neural networks learn a complex representation of visual data using vast amounts of data .they are inspired by human visual system and learn multiple layers of transformations , which are applied on top of each other to extract progressively more sophisticated representation of the input . DEFENITION • Inspired by the visual cortex and Pioneered by Yann Lecun (NYU). • CNN have multiple types of layers ,the first of which is the Convolutional layer. Notes
  • 59.
    Test pretrained modelin Matlab and Python
  • 63.
    Dataset storage, andsearch platforms • https://www.kaggle.com/datasets • https://datasetsearch.research.google.com/ • https://github.com/ • https://ieee-dataport.org/ • medical-imaging-datasets • https://data.worldbank.org/ • https://data.world/ • https://data.un.org/ • https://archive.ics.uci.edu/ml/datasets/
  • 64.
    Best Python tutorials: •Books: • Python Crash Course A Hands-On, Project-Based Introduction to Programming by E R I C M A T T H E S • Videos : • Python Beginners Tutorial – ‫بالعربي‬ • ‫الحوراني‬ ‫حسام‬ ‫بايثون‬ ‫قناة‬ • Mastering Python • 1- Python programming ‫اساسيات‬ ‫بايثون‬ ‫برمجة‬ • ‫إم‬ ‫جامعة‬ ‫من‬ ‫والبرمجة‬ ‫الكومبيوتر‬ ‫علم‬ ‫في‬ ‫مقدمة‬ ‫آي‬ ‫تي‬
  • 65.
    Best AI, ML,and DL tutorials: • Books and websites: • Deep Learning book by Ian Goodfellow (MIT press) • “Neural Networks and Deep Learning” by Michael Nielsen • TensorFlow • Machine Learning Mastery by Jason Brownlee • Towards data science • Data science community • http://introtodeeplearning.com(MIT) • https://www.pyimagesearch.com/ • Videos: • Machine Learning Andrew Ng Courses (coursera) • ‫للجميع‬ ‫االصطناعي‬ ‫(الذكاء‬Andrew ng) with Arabic subtitle • Courses and Specializations (all AI, ML, and DL courses) • Machine Learning Course - CS 156 (Prof. Yasser abo Moustafa, Caltech university) • Introduction to data science • ‫االصطناعي‬ ‫الذكاء‬ ‫قناة‬ - ‫الحوراني‬ ‫حسام‬ • 01 machine learning ‫اآللة‬ ‫تعليم‬ , ‫األول‬ ‫القسم‬ : ‫مقدمة‬
  • 66.
    For more information •TensorFlow and Deep Learning without a PhD, Part 1 (Google Cloud Next '17) • TensorFlow and Deep Learning without a PhD, Part 2 (Google Cloud Next ‘17) • Welcome (Deep Learning Specialization C1W1L01) • A friendly introduction to Deep Learning and Neural Networks • Introduction to Deep Learning: Machine Learning vs. Deep Learning • Introduction to Deep Learning: What Are Convolutional Neural Networks? • How Convolutional Neural Networks work • How Deep Neural Networks Work • Deep Learning In 5 Minutes | What Is Deep Learning? | Deep Learning Explained Simply | Simplilearn • Deep Learning Crash Course for Beginners
  • 67.
    Cont. • What isDeep Learning? | Introduction to Deep Learning | Deep Learning Tutorial | Simplilearn • MIT Introduction to Deep Learning | 6.S191(2021) • MIT 6.S191 Lecture 1: Intro to Deep Learning (2017) • Machine Learning Foundations: Ep #1 - What is ML? • The 7 steps of machine learning • But what is a neural network? | Chapter 1, Deep learning • Deep Learning State of the Art (2020) • What is Artificial Intelligence? In 5 minutes. • A friendly introduction to Convolutional Neural Networks and Image Recognition
  • 68.

Editor's Notes

  • #3 Ibm’s deep blue beats gary Kasparov in 1997
  • #4 In 2011 IBM Watson competed in game show jeopardy and won 1 million dollars
  • #5 In 2015 google deep mind defeated lisa dole an 18 times world champion
  • #8 https://www.linkedin.com/in/pascalbornet/recent-activity/shares/ https://www.facebook.com/groups/592419401515179 https://www.facebook.com/groups/592419401515179/user/1193316792/
  • #9 https://singularityhub.com/2018/10/25/ai-wrote-a-road-trip-novel-is-it-a-good-read/
  • #10 https://machinelearningmastery.com/inspirational-applications-deep-learning/
  • #11 https://www.predictiveanalyticstoday.com/top-intelligent-personal-assistants-automated-personal-assistants/ https://www.softwaretestinghelp.com/best-ai-chatbots/
  • #12 https://www.researchgate.net/publication/332120693_Chapter_1_Data_Mining_A_First_View/figures?lo=1 https://www.youtube.com/watch?v=jWps_fnEkU8
  • #20 Solution is complicated and not general
  • #26 A Beginner's Guide To Understanding Convolutional Neural Networks – Adit Deshpande – CS Undergrad at UCLA ('19)
  • #27 A Beginner's Guide To Understanding Convolutional Neural Networks – Adit Deshpande – CS Undergrad at UCLA ('19) Paw=hand
  • #29 Artificial Intelligence(i.e. knowledge based)-Machine Learning-(i.e. SVM)Representation learning(i.e. auto-encoders)-Deep learning(i.e. MLP)
  • #31 Convolutional neural networks. Sounds like a weird combination of biology and math with a little CS sprinkled in, but these networks have been some of the most influential innovations in the field of computer vision.
  • #32 AlexNet,8 layers(ILSVRC 2012),VGG,19 layers(ILSVRC 2014),GoogleNet,22 layers(ILSVRC 2014) ImageNet Large Scale Visual Recognition (ILSVRC ) https://adeshpande3.github.io/adeshpande3.github.io/The-9-Deep-Learning-Papers-You-Need-To-Know-About.html He, Kaiming, et al. "Deep residual learning for image recognition." Proceedings of the IEEE conference on computer vision and pattern recognition. 2016.
  • #38 .
  • #55 Convolutional neural networks(Convnet,CNN) ConvNet has shown outstanding performance in recognition tasks (image, speech,object) ConvNet contains hierarchical abstraction process called pooling. Recurrent neural networks(RNN) RNN is a generative model: It can generate new data. Long Short term memory (LSTM) networks[Hochreiter and Schmidhuber, 1997] RNN+LSTM makes use of long-term memory → Good for time-series data. Deep/Restricted Boltzmann machines (RBM) It helps to avoid local minima problem(It regularizes the training data). But it is not necessary when we have large amount of data.(Drop-out is enough for regularization)
  • #56 A Beginner's Guide To Understanding Convolutional Neural Networks – Adit Deshpande – CS Undergrad at UCLA ('19)
  • #58 https://www.mathworks.com/help/nnet/ug/layers-of-a-convolutional-neural-network.html#mw_ad6f0a9d-9cc7-4e57-9102-0204f1f13e99
  • #59 Every layer of a CNN takes a 3D volume of numbers and outputs a 3D volume of numbers.
  • #62 https://www.youtube.com/watch?v=3RPf2wENBNE https://github.com/amrrashed/Test-pretrained-models