Introduction to cell
Dr.Sujit GhoshDr.Sujit Ghosh
J K College Purulia
WHAT IS CELL ?
A small room in which a prisoner is
locked up or in which a monk or nun
sleeps.
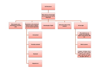
Cell Structure:
Most cells are microscopic
and cannot be seen by the
naked eye.
Microscopes were
developed to visualize
cells.
Resolution is the minimum
distance where 2 objects
can be visually separated
-Unresolved
Wavelength of light
Refractive index of the
medium
Of the light
-The naked eye can
resolve two separate
objects separated by 200
-Unresolved
-Partially resolved
-Resolved
-Depends on:
objects separated by 200
um
Metric system:
-1 meter = 3.3 feet, 1 km =
103 m, 1cm = 10-2 m, 1mm
= 10-3 m, 1um = 10-6 m,
1nm = 10-9 m, 1 A = 10-10
m, 1pm = 10-12 m
microscope
Light microscope:
Can resolve two objects
100-200 nm apart
(including cells and large
sub cellular organelles)
Uses different light
sources and patterns of
image formation
Bright field d) differential
interference
V. Electron Microscope:
Uses a beam of electrons
(e-) rather than light as an
illumination source
A. Transmission Electron
Microscope (TEM)
B. Scanning Electron
Microscope (SEM)interference
Dark field e) fluorescence
c) phase contrast
Microscope (TEM)
-Electrons forming the
image focused through the
specimen
-Short wavelength of e-
beam improves the
resolution of TEM to 5 A
(.5nm)
-Can resolve small sub
cellular organelles and
large proteins
Microscope (SEM)
-Used to examine surfaces
of cells or isolated cellular
structures
-e- beam "scans" the
specimen
-Resolution 5 to 10 nm
History:History:
-Discovery of the cell followed by the
development of the microscope
-Discovery of the cell followed by the
development of the microscope
1665-Robert Hooke- observed cells from the
fruiting bodies of fungi
1665-Robert Hooke- observed cells from the
fruiting bodies of fungi
1665-Robert Hooke- observed cells from the
fruiting bodies of fungi
1665-Robert Hooke- observed cells from the
fruiting bodies of fungi
Anton van Leewenhoek- observed a variety
of cells and called them "animalcules"
Anton van Leewenhoek- observed a variety
of cells and called them "animalcules"
1830’s-Theodor Schwann and Matthias
Schleiden developed the cell theory
1830’s-Theodor Schwann and Matthias
Schleiden developed the cell theory
Cell Theory states:
All living
organisms are
All living
organisms are
composed of
cells
Cells are the
functional
units of living
organisms
Cells arise from
preexisting
cells via
division
Characteristics of cells:
1) Contain highly organized molecular and biochemical systems
and are used to store information
2) Use energy
3) Capable of movement
4) Sense environmental changes
5) Can duplicate (transfer genetic information to offspring)
6) Capable of self-regulation
-Most cells are microscopic (invisible to the naked eye) and thus,
a microscope is needed to view most cells.
Prokaryotic Cells- small and primitive bacteria and blue-green algae (cyanobacteria)
Greek: Pro=before karyon=nucleus
-Lacks specialized internal membrane-bound compartments known as organelles
-Cell membrane- functions in transport, the movement of substances in and out of the
cell, and in energy production (breakdown of large molecules, photosynthesis)
-Cell wall- gives structural strength (rigidity) to the cell
-Capsule- jelly-like substance which protects the cell wall from environmental damage
-Nucleiod- contains a single circular molecule of DNA (stores genetic information)
-Cytoplasm- region surrounding the nucleiod and within the cell membrane
-Contains ribosomes and RNA (site of protein synthesis)
-Vacuole (vesicles)(blue-green algae)-site of photosynthesis (storage)
-Flagellum- protein fiber the functions in movement
Eukaryotic Cell- (eu=true karyon=nucleus)
1.Possesses a complex membrane system1.Possesses a complex membrane system
2.Has a true nucleus
3.Distinct membrane-bound intracellular compartments called organelles
-Nucleus- dark-staining body within the cell by enclosed an intracellular membrane called
the nuclear envelope
-Nuclear envelope contains pores, which are filled with a ring of proteins called annulus
-Contains DNA in the form of chromatin fibers
-DNA is linear (linear DNA + proteins = chromosome)
-Nucleolus- a cell organelle in the nucleus that disappears during part of cell division.
Contains rRNA genes
-Nucleus also contains RNA (mRNA, rRNA, and tRNA)
-Transcription- conversion of genetic information from DNA to RNA occurs in the nucleus
-DNA replication-duplication of genetic material
Cytoplasm: major portion of the protoplasmic substance within the cell membrane
a.Ribosomes-a cytoplasmic particle that contains RNA and protein and is involved in
the process of protein synthesis
-Translocation-process which takes place in the cytoplasm and converts genetic
information in RNA into proteins
-Ribosomes can either be freely suspended in the cytoplasm or attached to intracellular
membranes
a.Endoplasmic reticulum (ER)- a network of intracellular membranes where secreting
proteins are synthesized
-Rough ER- the ER + ribosomes
-Smooth ER- the ER without ribosomes
- Functions in the breakdown of fats attached to the rough ER in the Golgi complex
a.Golgi apparatus-a membranous organelle that packages and sorts newly synthesized
secretory proteins
b.Lysosome- organelle which contains digestive enzymesb.Lysosome- organelle which contains digestive enzymes
e. Mitochondrion-semiautonomous eukaryotic cell organelle
-Site of respiration
-Consists of an outer membrane and a convoluted inner membrane
-Site of ATP production within the cell
a.Microbody-organelle within a cell containing specialized enzymes whose functions
involve hydrogen peroxide (peroxisome)
b.Microtubules-composed of tubulin
Microfilaments-composed of actin
-Both (g and h) are involved in cellular movement
Intercellular-includes flagella and cilia
Intracellular- cytoplasmic streaming
CELL
CELL
BOUNDARIES
CELL WALL /ECM
CELL
MEMBRANE
CYTOPLASM
MEMBRANE
BOUND
ORGANELLE
DOUBLED
MEMBRANE
SINGLE
MEMBRANED
MEMBRANE
LESS ORGANELLE
RIBOSOME
NUCLEUS
NUCLEAR
MEMBRANE
NUCLEAR
LAMINA
ER
GA
MITOCHONDRIA
PLASTID
LYSOSOME
PEROXISOME
CENTROSOME
CENTRIOLE
CHROMATIN
NUCLEOPLASM
NUCLEOLUS
IntracellularIntracellular compartmentscompartments
Protein Sorting and TransportProtein Sorting and Transport
Compartments of an Animal Cell
Compartments of an Animal Cell - TEM
Procaryotic CellProcaryotic Cell Eucaryotic CellEucaryotic Cell
Golgi body
vesicle
microfilaments
(components of
cytoskeleton)
central vacuole
rough endoplasm
reticulum (rough ER)
ribosomes (attached to
rough ER)
ribosomes (free in
cytoplasm)
Typical Plant CellTypical Plant Cell
microtubules
(components of
cytoplasm)
mitochondrion
chloroplast
cytoplasm)
smooth endoplasmic
reticulum
(smooth ER)
DNA + nucleoplasm
nucleolus
nuclear envelope
NUCLEUS
plasma membrane
cell wall
Animal Cell Plant Cell
Functions of major intracellular compartments:
•Nucleus - contains main genome, DNA and RNA synthesis.
•Cytosol - most protein synthesis, glycolysis and metabolic pathways
synthesizing amino acids, nucleotides.
•Endoplasmic reticulum - synthesis of membrane proteins, lipid synthesis.
•Golgi apparatus - covalent modification of proteins from ER, sorting of
proteins for transport to other parts of the cell.
•Mitochondria and chloroplasts (plants) - ATP synthesis.•Mitochondria and chloroplasts (plants) - ATP synthesis.
•Lysosomes - degradation of defunct intracellular organelles and material
taken in from the outside of the cell by endocytosis.
•Endosomes - sorts proteins received from both the endocytic pathway and
from the Golgi apparatus.
•Peroxisomes - oxidize a variety of small molecules.
The endosymbiosis theory
postulates that
The mitochondria of eukaryotes evolved from aerobic bacteria
(probably related to the rickettsias) living within their host cell.
The chloroplasts of eukaryotes evolved from endosymbiotic
cyanobacteria (autotrophic prokaryotes).
Eukaryotic cilia and flagella may have arisen from
endosymbiotic spirochetes. The basal bodies from which
eukaryotic cilia and flagella develop would have been able to
create the mitotic spindle and thus made mitosis possible.
The evidence for mitochondria and chloroplasts
Both mitochondria and chloroplasts can arise only from preexisting mitochondria and chloroplasts. They
cannot be formed in a cell that lacks them because nuclear genes encode only some of the proteins of
which they are made.
Both mitochondria and chloroplasts have their own genome and it resembles that of prokaryotes not
that of the nuclear genome.
• Both genomes consist of a single circular molecule of DNA.
• There are no histones associated with the DNA.
Both mitochondria and chloroplasts have their own protein-synthesizing machinery, and it more closely
resembles that of prokaryotes than that found in the cytoplasm of eukaryotes.
• The first amino acid of their transcripts is always fMet as it is in bacteria (not methionine [Met] that is
the first amino acid in eukaryotic proteins).
• A number of antibiotics (e.g., streptomycin) that act by blocking protein synthesis in bacteria also
block protein synthesis within mitochondria and chloroplasts. They do not interfere with protein
synthesis in the cytoplasm of the eukaryotes.
• Conversely, inhibitors (e.g., diphtheria toxin) of protein synthesis by eukaryotic ribosomes do not —
sensibly enough — have any effect on bacterial protein synthesis nor on protein synthesis within
mitochondria and chloroplasts.
• The antibiotic rifampicin, which inhibits the RNA polymerase of bacteria, also inhibits the RNA
polymerase within mitochondria. It has no such effect on the RNA polymerase within the eukaryotic
nucleus.
Endosymbiotic theory of mitochondria and chloroplast
According to Serial Endosymbiotic Theory(SET) ,mitochondria were acquired by a
symbiotic event.
It is still uncertain what prokaryote the mitochondrial ancestor was, but their
genomes resemble those of proteobacteria..We can speculate about the details of its
structure.
The Mitochondrion: A Metabolic Acquisition
In the changing atmosphere of the early earth, oxygen was toxic, a
metabolic waste product accumulating in the atmosphere. Life on the
surface of the planet was a battle of novel metabolic strategies:surface of the planet was a battle of novel metabolic strategies:
organisms that became able to tolerate and eventually metabolize
oxygen had a selective advantage.
When the ancestor of modern-day mitochondria-containing eukaryotes
acquired an endosymbiont that used oxygen to metabolize sugars with
a high energy yield, it gained this evolutionary “edge.” The abundance
of eukaryotic life exploiting this metabolic advantage today is a tr tribute
to the potential impact of endosymbiotic events.
Theory for mitochondria
acquisition
Phagocytic theory
Host
predatory theory-the endosymbiont is the aggressor
The predatory prokaryote attaches to and subsequently burrows
through the outer layer of the host's plasma membrane,Host
it is microaerophilic, wall-less, and has arginine and lysine-
rich histonelike proteins that coil and protect its genetic
material from acid and heat shock in the extreme
environments that it inhabits.
archaean acquired or
developed the cytoskeletal
structure required for
phagocytotic activity
Thermoplasma (for its
lack of a cell wall and
histone-like proteins)
Sulfolobus (for its
metabolic pathways
Paracoccus is a model
because it has
cytochromes and
ubiquinones look like
those in the ETC
oxidative metabolism of
mitochondria.
through the outer layer of the host's plasma membrane,
eventually inhabiting the periplasmic space.
aggressor fails to destroy its prey and persists inside the host as an
endosymbiont
Introduction to cell
Introduction to cell
Introduction to cell
Introduction to cell

Introduction to cell

  • 1.
    Introduction to cell Dr.SujitGhoshDr.Sujit Ghosh J K College Purulia
  • 2.
    WHAT IS CELL? A small room in which a prisoner is locked up or in which a monk or nun sleeps.
  • 3.
    Cell Structure: Most cellsare microscopic and cannot be seen by the naked eye. Microscopes were developed to visualize cells. Resolution is the minimum distance where 2 objects can be visually separated -Unresolved Wavelength of light Refractive index of the medium Of the light -The naked eye can resolve two separate objects separated by 200 -Unresolved -Partially resolved -Resolved -Depends on: objects separated by 200 um Metric system: -1 meter = 3.3 feet, 1 km = 103 m, 1cm = 10-2 m, 1mm = 10-3 m, 1um = 10-6 m, 1nm = 10-9 m, 1 A = 10-10 m, 1pm = 10-12 m
  • 4.
    microscope Light microscope: Can resolvetwo objects 100-200 nm apart (including cells and large sub cellular organelles) Uses different light sources and patterns of image formation Bright field d) differential interference V. Electron Microscope: Uses a beam of electrons (e-) rather than light as an illumination source A. Transmission Electron Microscope (TEM) B. Scanning Electron Microscope (SEM)interference Dark field e) fluorescence c) phase contrast Microscope (TEM) -Electrons forming the image focused through the specimen -Short wavelength of e- beam improves the resolution of TEM to 5 A (.5nm) -Can resolve small sub cellular organelles and large proteins Microscope (SEM) -Used to examine surfaces of cells or isolated cellular structures -e- beam "scans" the specimen -Resolution 5 to 10 nm
  • 5.
    History:History: -Discovery of thecell followed by the development of the microscope -Discovery of the cell followed by the development of the microscope 1665-Robert Hooke- observed cells from the fruiting bodies of fungi 1665-Robert Hooke- observed cells from the fruiting bodies of fungi 1665-Robert Hooke- observed cells from the fruiting bodies of fungi 1665-Robert Hooke- observed cells from the fruiting bodies of fungi Anton van Leewenhoek- observed a variety of cells and called them "animalcules" Anton van Leewenhoek- observed a variety of cells and called them "animalcules" 1830’s-Theodor Schwann and Matthias Schleiden developed the cell theory 1830’s-Theodor Schwann and Matthias Schleiden developed the cell theory
  • 6.
    Cell Theory states: Allliving organisms are All living organisms are composed of cells Cells are the functional units of living organisms Cells arise from preexisting cells via division
  • 7.
    Characteristics of cells: 1)Contain highly organized molecular and biochemical systems and are used to store information 2) Use energy 3) Capable of movement 4) Sense environmental changes 5) Can duplicate (transfer genetic information to offspring) 6) Capable of self-regulation -Most cells are microscopic (invisible to the naked eye) and thus, a microscope is needed to view most cells.
  • 8.
    Prokaryotic Cells- smalland primitive bacteria and blue-green algae (cyanobacteria) Greek: Pro=before karyon=nucleus -Lacks specialized internal membrane-bound compartments known as organelles -Cell membrane- functions in transport, the movement of substances in and out of the cell, and in energy production (breakdown of large molecules, photosynthesis) -Cell wall- gives structural strength (rigidity) to the cell -Capsule- jelly-like substance which protects the cell wall from environmental damage -Nucleiod- contains a single circular molecule of DNA (stores genetic information) -Cytoplasm- region surrounding the nucleiod and within the cell membrane -Contains ribosomes and RNA (site of protein synthesis) -Vacuole (vesicles)(blue-green algae)-site of photosynthesis (storage) -Flagellum- protein fiber the functions in movement Eukaryotic Cell- (eu=true karyon=nucleus) 1.Possesses a complex membrane system1.Possesses a complex membrane system 2.Has a true nucleus 3.Distinct membrane-bound intracellular compartments called organelles -Nucleus- dark-staining body within the cell by enclosed an intracellular membrane called the nuclear envelope -Nuclear envelope contains pores, which are filled with a ring of proteins called annulus -Contains DNA in the form of chromatin fibers -DNA is linear (linear DNA + proteins = chromosome) -Nucleolus- a cell organelle in the nucleus that disappears during part of cell division. Contains rRNA genes -Nucleus also contains RNA (mRNA, rRNA, and tRNA) -Transcription- conversion of genetic information from DNA to RNA occurs in the nucleus -DNA replication-duplication of genetic material
  • 9.
    Cytoplasm: major portionof the protoplasmic substance within the cell membrane a.Ribosomes-a cytoplasmic particle that contains RNA and protein and is involved in the process of protein synthesis -Translocation-process which takes place in the cytoplasm and converts genetic information in RNA into proteins -Ribosomes can either be freely suspended in the cytoplasm or attached to intracellular membranes a.Endoplasmic reticulum (ER)- a network of intracellular membranes where secreting proteins are synthesized -Rough ER- the ER + ribosomes -Smooth ER- the ER without ribosomes - Functions in the breakdown of fats attached to the rough ER in the Golgi complex a.Golgi apparatus-a membranous organelle that packages and sorts newly synthesized secretory proteins b.Lysosome- organelle which contains digestive enzymesb.Lysosome- organelle which contains digestive enzymes e. Mitochondrion-semiautonomous eukaryotic cell organelle -Site of respiration -Consists of an outer membrane and a convoluted inner membrane -Site of ATP production within the cell a.Microbody-organelle within a cell containing specialized enzymes whose functions involve hydrogen peroxide (peroxisome) b.Microtubules-composed of tubulin Microfilaments-composed of actin -Both (g and h) are involved in cellular movement Intercellular-includes flagella and cilia Intracellular- cytoplasmic streaming
  • 10.
    CELL CELL BOUNDARIES CELL WALL /ECM CELL MEMBRANE CYTOPLASM MEMBRANE BOUND ORGANELLE DOUBLED MEMBRANE SINGLE MEMBRANED MEMBRANE LESSORGANELLE RIBOSOME NUCLEUS NUCLEAR MEMBRANE NUCLEAR LAMINA ER GA MITOCHONDRIA PLASTID LYSOSOME PEROXISOME CENTROSOME CENTRIOLE CHROMATIN NUCLEOPLASM NUCLEOLUS
  • 11.
  • 12.
    Compartments of anAnimal Cell
  • 13.
    Compartments of anAnimal Cell - TEM
  • 14.
    Procaryotic CellProcaryotic CellEucaryotic CellEucaryotic Cell
  • 15.
    Golgi body vesicle microfilaments (components of cytoskeleton) centralvacuole rough endoplasm reticulum (rough ER) ribosomes (attached to rough ER) ribosomes (free in cytoplasm) Typical Plant CellTypical Plant Cell microtubules (components of cytoplasm) mitochondrion chloroplast cytoplasm) smooth endoplasmic reticulum (smooth ER) DNA + nucleoplasm nucleolus nuclear envelope NUCLEUS plasma membrane cell wall
  • 16.
  • 17.
    Functions of majorintracellular compartments: •Nucleus - contains main genome, DNA and RNA synthesis. •Cytosol - most protein synthesis, glycolysis and metabolic pathways synthesizing amino acids, nucleotides. •Endoplasmic reticulum - synthesis of membrane proteins, lipid synthesis. •Golgi apparatus - covalent modification of proteins from ER, sorting of proteins for transport to other parts of the cell. •Mitochondria and chloroplasts (plants) - ATP synthesis.•Mitochondria and chloroplasts (plants) - ATP synthesis. •Lysosomes - degradation of defunct intracellular organelles and material taken in from the outside of the cell by endocytosis. •Endosomes - sorts proteins received from both the endocytic pathway and from the Golgi apparatus. •Peroxisomes - oxidize a variety of small molecules.
  • 18.
    The endosymbiosis theory postulatesthat The mitochondria of eukaryotes evolved from aerobic bacteria (probably related to the rickettsias) living within their host cell. The chloroplasts of eukaryotes evolved from endosymbiotic cyanobacteria (autotrophic prokaryotes). Eukaryotic cilia and flagella may have arisen from endosymbiotic spirochetes. The basal bodies from which eukaryotic cilia and flagella develop would have been able to create the mitotic spindle and thus made mitosis possible.
  • 19.
    The evidence formitochondria and chloroplasts Both mitochondria and chloroplasts can arise only from preexisting mitochondria and chloroplasts. They cannot be formed in a cell that lacks them because nuclear genes encode only some of the proteins of which they are made. Both mitochondria and chloroplasts have their own genome and it resembles that of prokaryotes not that of the nuclear genome. • Both genomes consist of a single circular molecule of DNA. • There are no histones associated with the DNA. Both mitochondria and chloroplasts have their own protein-synthesizing machinery, and it more closely resembles that of prokaryotes than that found in the cytoplasm of eukaryotes. • The first amino acid of their transcripts is always fMet as it is in bacteria (not methionine [Met] that is the first amino acid in eukaryotic proteins). • A number of antibiotics (e.g., streptomycin) that act by blocking protein synthesis in bacteria also block protein synthesis within mitochondria and chloroplasts. They do not interfere with protein synthesis in the cytoplasm of the eukaryotes. • Conversely, inhibitors (e.g., diphtheria toxin) of protein synthesis by eukaryotic ribosomes do not — sensibly enough — have any effect on bacterial protein synthesis nor on protein synthesis within mitochondria and chloroplasts. • The antibiotic rifampicin, which inhibits the RNA polymerase of bacteria, also inhibits the RNA polymerase within mitochondria. It has no such effect on the RNA polymerase within the eukaryotic nucleus.
  • 20.
    Endosymbiotic theory ofmitochondria and chloroplast According to Serial Endosymbiotic Theory(SET) ,mitochondria were acquired by a symbiotic event. It is still uncertain what prokaryote the mitochondrial ancestor was, but their genomes resemble those of proteobacteria..We can speculate about the details of its structure. The Mitochondrion: A Metabolic Acquisition In the changing atmosphere of the early earth, oxygen was toxic, a metabolic waste product accumulating in the atmosphere. Life on the surface of the planet was a battle of novel metabolic strategies:surface of the planet was a battle of novel metabolic strategies: organisms that became able to tolerate and eventually metabolize oxygen had a selective advantage. When the ancestor of modern-day mitochondria-containing eukaryotes acquired an endosymbiont that used oxygen to metabolize sugars with a high energy yield, it gained this evolutionary “edge.” The abundance of eukaryotic life exploiting this metabolic advantage today is a tr tribute to the potential impact of endosymbiotic events.
  • 21.
    Theory for mitochondria acquisition Phagocytictheory Host predatory theory-the endosymbiont is the aggressor The predatory prokaryote attaches to and subsequently burrows through the outer layer of the host's plasma membrane,Host it is microaerophilic, wall-less, and has arginine and lysine- rich histonelike proteins that coil and protect its genetic material from acid and heat shock in the extreme environments that it inhabits. archaean acquired or developed the cytoskeletal structure required for phagocytotic activity Thermoplasma (for its lack of a cell wall and histone-like proteins) Sulfolobus (for its metabolic pathways Paracoccus is a model because it has cytochromes and ubiquinones look like those in the ETC oxidative metabolism of mitochondria. through the outer layer of the host's plasma membrane, eventually inhabiting the periplasmic space. aggressor fails to destroy its prey and persists inside the host as an endosymbiont