ICH GUIDELINE – Q9
“QUALITY RISK MANAGEMENT”
PRESENTING BY,
Ms.Sonali Diwate B.
M.Pharm (II Sem)
GUIDED BY,
Prof. Shrivastav S.K.
MODERN C.O.P.,MOSHI, PUNE-412105
1
AIM
To Review and Study the ICH Guideline (Q9)
OBJECTIVES:
1. TO UNDERSTAND CONCEPT OF QRM
2. TO UNDERSTAND MEANING OF RISK
3. TO STUDY ROLE OF ICH Q9 GUIDELINE IN NEW DRUG DEVELOPMENT PROCESS
4. TO STUDY PRODUCT AND PROCESS RISK
5. TO STUDY RISK MNAGEMENT METHODOLOGY
2
CONTENTS…..
1. AIM AND OBJECTIVE
2.INTRODUCTION TO ICH GUIDELINES
3.CONCEPT OF QRM
4. MEANING OF RISK
5.ICH Q9 GUIDELINE IN NEW DRUG DEVELOPMENT PROCESS
6. PRODUCT AND PROCESS RISK
7. RISK MNAGEMENT METHODOLOGY
8. CONCLUSION
9. REFERENCES
3
ICH GUIDELINE
• Q1 Stability
• Q2 Analytical Validation
• Q3 Impurities
• Q4 Pharmacopoeias
• Q5 Quality of Biotechnological Products
• Q6 Specifications
• Q7 Good Manufacturing Practice
• Q8 Pharmaceutical Development
• Q9 Quality Risk Management
• Q10 Pharmaceutical Quality Systems
Different:
- not a recipe
- not a “SOP”
just a guidance
4
A systematic process for the assessment, control,
communication and review of risks to the quality
of the drug (medicinal) product across the
product lifecycle.
5
Quality
Risk
Degree to which a set
of inherent properties
of a product, system or process
fulfills requirements
combination of the
probability of occurrence of harm and
the severity of that harm
Systematic process for the assessment,
control, communication and review
of risks to the quality of the drug product across the
product lifecycle
Management
QRM
6
• Risk is a cognitive and emotional response to expected loss.
• Risk is usually based on the expected value of the conditional
probability of the event occurring multiplied by the consequences
of the event given that it has occurred.
ACCORDING TO ICH GUIDELINE Q9
– Combination of the probability of occurrence of harm and
the severity of that harm
Different meaning of Risk
7
PRINCIPLES OF QUALITY RISK MANAGEMENT
• Two primary principles of quality risk
management are:
The evaluation of
the risk to quality
should be based on
scientific knowledge
and ultimately link
to the protection
of the patient
The level of effort,
formality and
documentation
of the quality risk
management process
should be
commensurate with the
level of risk
8
SCOPE OF QRM
• This guideline provides principles & examples of tools of
quality risk management that can be applied to different
aspects of pharmaceutical quality.
• These aspects include development, manufacturing,
distribution, and the inspection and submission/review
processes throughout the lifecycle of drug substances,
drug (medicinal) products, biological and
biotechnological Products.
9
Process
Materials
Design
Manufacturing
Distribution
Patient
Facilities
Opportunities to impact
risk using quality risk
management
LINK TO PATIENT RISK
10
Q10Q8
Process
Materials
Design
Manufacturing
Distribution
Patient
Facilities
Opportunities to impact risk using Quality Risk
Management
Q9
11
Research
Preclinical
Phase
Clinical
Phases
Launch
Quality
Safety
Efficacy
Manufacturing
& Distribution
GLP
GCP
GMP
End of
life cycle
ICH Q9 GUIDELINE IN NEW DRUG
DEVELOPMENT PROCESS
12
“Risk-based”
Concepts and
Principles
13
Pharmaceutical Development (Q8)
Past: Data transfer / Variable output
Present: Knowledge transfer / Science based output
Pharmaceutical Quality Systems (Q10)
Past: GMP checklist
Future: Quality Systems across product life cycle
Quality Risk Management (Q9)
Past: Used, however poorly defined
Present: Opportunity to use structured
process thinking
Changed
Situation
Q9
14
RiskfromManufacturingsite
High
Low
HighLow
Using Q9
Quality Risk
Management
principles
continualim
provem
ent
Q10Pharm.QualitySystems
Q8 Pharmaceutical Development
Product and process risk
15
?
Increasing
external
requirements
for best practice,
transparency and
compliance
• Public / Community
• Governments
• Regulators
• Patients Investors /
Creditors
Growing
complexity
and scope of risks
• Globalisation
“Multinational”
• Multi-factor
approaches
• Regulatory
expectations
• Acceptance of
risk and uncertainty
Increasing
efforts and costs
for sustainability
• Documentation
• Projects
• Systems
• Interfaces
The Hurdles
16
Quality
Risk
Management
Proactive
disclosure
build trust and
understanding
Improve
communication
through sharing best
practice and science
based knowledge
• An appropriate integrated approach helps
to meet requirements more efficiently.
Master complexity
Convert data into knowledge
e.g. by using methodology and tools 17
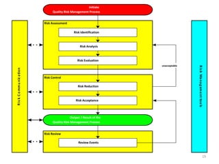
Quality Risk Management Process
• Systematic processes
designed to
coordinate, facilitate and improve
science-based decision making
with respect to risk to quality
18
Risk Review
RiskCommunication
Risk Assessment
Risk Evaluation
unacceptable
Risk Control
Risk Analysis
Risk Reduction
Risk Identification
Review Events
Risk Acceptance
Initiate
Quality Risk Management Process
Output / Result of the
Quality Risk Management Process
RiskManagementtools
19
Decision makers:
Person(s) with competence and authority
to make a decision
• Ensuring that
ongoing Quality Risk Management processes operate
• Coordinating
quality risk management process
across various functions and departments
• Supporting
the team approach
Risk Management Tools
High-level (Ideas and Concepts)
Mid-Level (Quantitative and
Qualitative)
Low-Level (Real numbers and real time)
20
When to initiate and plan a QRM
Process???
• First define the question which should be answered (e.g. a
problem and/or risk question)
– including assumptions identifying the potential for risk
• Then assemble background information and/ or data on the
potential hazard, harm or human health impact relevant to
the risk
– Identify a leader and necessary resources
– Specify a timeline, deliverables and appropriate level of
decision making for the QRM process
21
RISK MANAGEMENT METHODOLOGY
• Quality risk management supports a scientific and practical approach to decision-making.
• It provides documented, transparent and reproducible methods to accomplish steps of the
quality risk management process based on current knowledge about assessing the
probability, severity and sometimes detectability of the risk.
• Additionally, the pharmaceutical industry and regulators can assess and manage risk using
recognized risk management tools and/ or internal procedures (e.g., standard operating
procedures).
1. Basic risk management facilitation methods (flowcharts, check sheets etc.)
2. Failure Mode Effects Analysis (FMEA)
3. Failure Mode, Effects and Criticality Analysis (FMECA)
4. Fault Tree Analysis (FTA)
5. Hazard Analysis and Critical Control Points (HACCP)
6. Hazard Operability Analysis (HAZOP)
7. Preliminary Hazard Analysis (PHA)
8. Risk ranking and filtering
22
CONCLUSION
• ICH Q9 explains
– A common language and process
– Potential methodologies for QRM
– Where QRM can add value
• Q9 has broad risk concepts and principles
• Principles for implementation
• Elements of Risk Assessment/Management Processes
• Does not discuss a single tool, but “The Right Tool for the Job” approach
• A “cookbook” for risk management
• A specific prescription for your risk management program
• “The evaluation of the risk to quality should be based on scientific
knowledge and ultimately link back to the protection of the patient; and
• The level of effort, formality, and documentation of the quality risk
management process should be commensurate with the level of risk.”
23
REFERENCE
24

ICH Guideline – Q9

  • 1.
    ICH GUIDELINE –Q9 “QUALITY RISK MANAGEMENT” PRESENTING BY, Ms.Sonali Diwate B. M.Pharm (II Sem) GUIDED BY, Prof. Shrivastav S.K. MODERN C.O.P.,MOSHI, PUNE-412105 1
  • 2.
    AIM To Review andStudy the ICH Guideline (Q9) OBJECTIVES: 1. TO UNDERSTAND CONCEPT OF QRM 2. TO UNDERSTAND MEANING OF RISK 3. TO STUDY ROLE OF ICH Q9 GUIDELINE IN NEW DRUG DEVELOPMENT PROCESS 4. TO STUDY PRODUCT AND PROCESS RISK 5. TO STUDY RISK MNAGEMENT METHODOLOGY 2
  • 3.
    CONTENTS….. 1. AIM ANDOBJECTIVE 2.INTRODUCTION TO ICH GUIDELINES 3.CONCEPT OF QRM 4. MEANING OF RISK 5.ICH Q9 GUIDELINE IN NEW DRUG DEVELOPMENT PROCESS 6. PRODUCT AND PROCESS RISK 7. RISK MNAGEMENT METHODOLOGY 8. CONCLUSION 9. REFERENCES 3
  • 4.
    ICH GUIDELINE • Q1Stability • Q2 Analytical Validation • Q3 Impurities • Q4 Pharmacopoeias • Q5 Quality of Biotechnological Products • Q6 Specifications • Q7 Good Manufacturing Practice • Q8 Pharmaceutical Development • Q9 Quality Risk Management • Q10 Pharmaceutical Quality Systems Different: - not a recipe - not a “SOP” just a guidance 4
  • 5.
    A systematic processfor the assessment, control, communication and review of risks to the quality of the drug (medicinal) product across the product lifecycle. 5
  • 6.
    Quality Risk Degree to whicha set of inherent properties of a product, system or process fulfills requirements combination of the probability of occurrence of harm and the severity of that harm Systematic process for the assessment, control, communication and review of risks to the quality of the drug product across the product lifecycle Management QRM 6
  • 7.
    • Risk isa cognitive and emotional response to expected loss. • Risk is usually based on the expected value of the conditional probability of the event occurring multiplied by the consequences of the event given that it has occurred. ACCORDING TO ICH GUIDELINE Q9 – Combination of the probability of occurrence of harm and the severity of that harm Different meaning of Risk 7
  • 8.
    PRINCIPLES OF QUALITYRISK MANAGEMENT • Two primary principles of quality risk management are: The evaluation of the risk to quality should be based on scientific knowledge and ultimately link to the protection of the patient The level of effort, formality and documentation of the quality risk management process should be commensurate with the level of risk 8
  • 9.
    SCOPE OF QRM •This guideline provides principles & examples of tools of quality risk management that can be applied to different aspects of pharmaceutical quality. • These aspects include development, manufacturing, distribution, and the inspection and submission/review processes throughout the lifecycle of drug substances, drug (medicinal) products, biological and biotechnological Products. 9
  • 10.
  • 11.
  • 12.
  • 13.
  • 14.
    Pharmaceutical Development (Q8) Past:Data transfer / Variable output Present: Knowledge transfer / Science based output Pharmaceutical Quality Systems (Q10) Past: GMP checklist Future: Quality Systems across product life cycle Quality Risk Management (Q9) Past: Used, however poorly defined Present: Opportunity to use structured process thinking Changed Situation Q9 14
  • 15.
  • 16.
    ? Increasing external requirements for best practice, transparencyand compliance • Public / Community • Governments • Regulators • Patients Investors / Creditors Growing complexity and scope of risks • Globalisation “Multinational” • Multi-factor approaches • Regulatory expectations • Acceptance of risk and uncertainty Increasing efforts and costs for sustainability • Documentation • Projects • Systems • Interfaces The Hurdles 16
  • 17.
    Quality Risk Management Proactive disclosure build trust and understanding Improve communication throughsharing best practice and science based knowledge • An appropriate integrated approach helps to meet requirements more efficiently. Master complexity Convert data into knowledge e.g. by using methodology and tools 17
  • 18.
    Quality Risk ManagementProcess • Systematic processes designed to coordinate, facilitate and improve science-based decision making with respect to risk to quality 18
  • 19.
    Risk Review RiskCommunication Risk Assessment RiskEvaluation unacceptable Risk Control Risk Analysis Risk Reduction Risk Identification Review Events Risk Acceptance Initiate Quality Risk Management Process Output / Result of the Quality Risk Management Process RiskManagementtools 19
  • 20.
    Decision makers: Person(s) withcompetence and authority to make a decision • Ensuring that ongoing Quality Risk Management processes operate • Coordinating quality risk management process across various functions and departments • Supporting the team approach Risk Management Tools High-level (Ideas and Concepts) Mid-Level (Quantitative and Qualitative) Low-Level (Real numbers and real time) 20
  • 21.
    When to initiateand plan a QRM Process??? • First define the question which should be answered (e.g. a problem and/or risk question) – including assumptions identifying the potential for risk • Then assemble background information and/ or data on the potential hazard, harm or human health impact relevant to the risk – Identify a leader and necessary resources – Specify a timeline, deliverables and appropriate level of decision making for the QRM process 21
  • 22.
    RISK MANAGEMENT METHODOLOGY •Quality risk management supports a scientific and practical approach to decision-making. • It provides documented, transparent and reproducible methods to accomplish steps of the quality risk management process based on current knowledge about assessing the probability, severity and sometimes detectability of the risk. • Additionally, the pharmaceutical industry and regulators can assess and manage risk using recognized risk management tools and/ or internal procedures (e.g., standard operating procedures). 1. Basic risk management facilitation methods (flowcharts, check sheets etc.) 2. Failure Mode Effects Analysis (FMEA) 3. Failure Mode, Effects and Criticality Analysis (FMECA) 4. Fault Tree Analysis (FTA) 5. Hazard Analysis and Critical Control Points (HACCP) 6. Hazard Operability Analysis (HAZOP) 7. Preliminary Hazard Analysis (PHA) 8. Risk ranking and filtering 22
  • 23.
    CONCLUSION • ICH Q9explains – A common language and process – Potential methodologies for QRM – Where QRM can add value • Q9 has broad risk concepts and principles • Principles for implementation • Elements of Risk Assessment/Management Processes • Does not discuss a single tool, but “The Right Tool for the Job” approach • A “cookbook” for risk management • A specific prescription for your risk management program • “The evaluation of the risk to quality should be based on scientific knowledge and ultimately link back to the protection of the patient; and • The level of effort, formality, and documentation of the quality risk management process should be commensurate with the level of risk.” 23
  • 24.