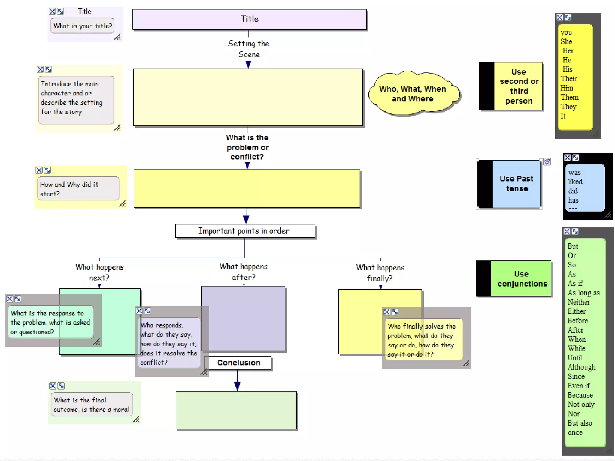
The Purpose is
to entertain,
motivate or
teach
How to write Outstanding
Narratives
Written by Jacqui Sharp
http://sharpjacqui.blogspot.com
Write in second person
• You
Write in third person
• She
• Her
• He
• His
•Their
•Him
•Them
•They
•It
ate
• Past
eat
• Present
Was
• Past
is
• Present
Yesterday they ate cake at
the birthday party.
She is going to eat her lunch now.
He was in the classroom yesterday.
He is not here now.
Write in the Past
• Write a title
• Write an introduction
– Set the scene and
mood
– Introduce characters
– Use second or third
person
– Use past tense
• How the kiwi lost his
wings
• Tanemahuta was
looking very sad
because his children
were dying one by
one.
The Problem or Conflict
What was the
problem?
When you
write the
problem make
it interesting!
They were being eaten by
bugs.
Tanemahuta’s children, the
towering Totara and the
kingly Kauri were being
eaten by ravenous, crawling
bugs.
http://www.telescopictext.com/
What
happens
next?
What
happens
after?
What
happens
later?
What
happens
finally?
He asked them
one by one.
First he
asked…
Pukeko replied
with a shiver
in his voice …
Finally
Tanemahuta
asked the Kiwi
who answered
bravely in a
strong, clear
voice…
Response
Action
Tanemahuta called out to all
his children of the air and
asked them for a volunteer
to live on the forest floor.
Write a conclusion and or a
resolution here…
Does it have a summary or a
moral?
Tanemahuta punished the birds that would not help
him by giving the Tui two white feathers at his throat
as a mark of cowardice. Pukeko would have to…
… The gallant and brave kiwi was rewarded with the
knowledge, that he would always be remembered as
the most well known and famous bird of them all.
Conjunctions join sentences
Action Verbs express action
Look at your sentence, is a person or
an object doing something. Ask yourself
the question ‘Can you <insert word>?
Use Vivid Verbs
Walked Plodded Stomped
Talked gossiped nattered chattered
Listened snooped eavesdropped
Think considered contemplated
Get fished hooked
What are vivid verbs?
They are Power Words!
Adjectives: describes objects, people
http://www.brianpcleary.com/words/index.html
http://www.bbc.co.uk/schools/ks2bitesize/english/spelling_grammar.shtml
wordle.net/create
Have I Yes/No
Written in the past tense?
Written in second and third person?
Written an introduction that sets the scene?
Said ‘What the problem is?
Said ‘what the response was (happens next and after)?
Said what the Action was?
Said what the Outcome was?
Have I used other conjunctions for ‘and’?
Have I used vivid verbs?
Have I used interesting adjectives?
Upload into Slideshare and add it to our Wiki!
Upload into Youtube and add it to our Wiki!

How to write Narratives

  • 1.
    The Purpose is toentertain, motivate or teach How to write Outstanding Narratives Written by Jacqui Sharp http://sharpjacqui.blogspot.com
  • 2.
    Write in secondperson • You Write in third person • She • Her • He • His •Their •Him •Them •They •It
  • 3.
    ate • Past eat • Present Was •Past is • Present Yesterday they ate cake at the birthday party. She is going to eat her lunch now. He was in the classroom yesterday. He is not here now. Write in the Past
  • 4.
    • Write atitle • Write an introduction – Set the scene and mood – Introduce characters – Use second or third person – Use past tense • How the kiwi lost his wings • Tanemahuta was looking very sad because his children were dying one by one.
  • 5.
    The Problem orConflict What was the problem? When you write the problem make it interesting! They were being eaten by bugs. Tanemahuta’s children, the towering Totara and the kingly Kauri were being eaten by ravenous, crawling bugs. http://www.telescopictext.com/
  • 6.
    What happens next? What happens after? What happens later? What happens finally? He asked them oneby one. First he asked… Pukeko replied with a shiver in his voice … Finally Tanemahuta asked the Kiwi who answered bravely in a strong, clear voice… Response Action Tanemahuta called out to all his children of the air and asked them for a volunteer to live on the forest floor.
  • 7.
    Write a conclusionand or a resolution here… Does it have a summary or a moral? Tanemahuta punished the birds that would not help him by giving the Tui two white feathers at his throat as a mark of cowardice. Pukeko would have to… … The gallant and brave kiwi was rewarded with the knowledge, that he would always be remembered as the most well known and famous bird of them all.
  • 8.
  • 9.
    Action Verbs expressaction Look at your sentence, is a person or an object doing something. Ask yourself the question ‘Can you <insert word>?
  • 10.
    Use Vivid Verbs WalkedPlodded Stomped Talked gossiped nattered chattered Listened snooped eavesdropped Think considered contemplated Get fished hooked What are vivid verbs? They are Power Words!
  • 11.
    Adjectives: describes objects,people http://www.brianpcleary.com/words/index.html http://www.bbc.co.uk/schools/ks2bitesize/english/spelling_grammar.shtml
  • 12.
  • 14.
    Have I Yes/No Writtenin the past tense? Written in second and third person? Written an introduction that sets the scene? Said ‘What the problem is? Said ‘what the response was (happens next and after)? Said what the Action was? Said what the Outcome was? Have I used other conjunctions for ‘and’? Have I used vivid verbs? Have I used interesting adjectives?
  • 20.
    Upload into Slideshareand add it to our Wiki!
  • 21.
    Upload into Youtubeand add it to our Wiki!