HIGH FRUCTOSE SYRUP
AND MALTOSE SYRUP
SUBMITTED TO- SUBMITTED BY-
Dr. R.S. SINGH NISHTHA SETHI
19011019
M.Sc. (hons)biotechnology
2nd year
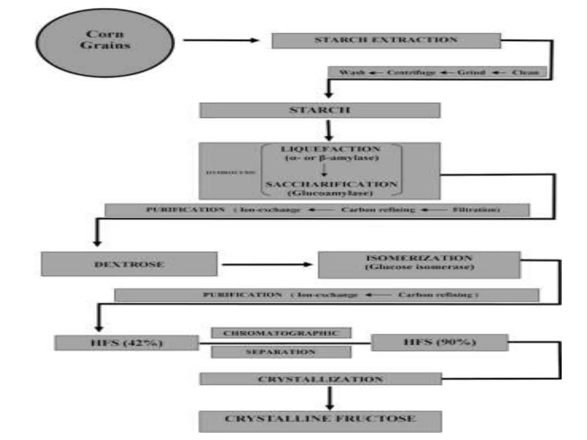
• High-fructose corn syrup (HFCS), also known
as glucose-fructose syrup, is a sweetner made
from corn starch. To make HFCS, the corn
syrup is processed by glucose isomerase to
convert some of its glucose into fructose.
enzymes used
• conventional method - α-amylase,
glucoamylases and glucose isomerase yield
45%
• by inulase 95% yield
Starch Liquefaction
• α-amylases catalyze the hydrolysis of α-1,4
glucosidic linkages and act in a random but
reproducible manner to reduce the
polysaccharide molecular weight.
• Starch solids content is generally maintained
at 30-40%, and pH at 5.8-6.5.
• Calcium 100-200 ppm as enzyme cofactor
Conversion of Starch Hydrolysate to
Dextrose
• Fungal glucoamylases from Aspergillus or
Rhizopus sp. are used to convert liquefied
starch to a dextrose-containing hydrolysate, by
cleaving α-1,4- and α-1,6 glucosidic linkages.
Glucoamylase acts sequentially from the non-
reducing end of the molecule
Isomerization of Dextrose to Fructose
• Immobilized glucose isomerase is used to
convert refined 93-96% dextrose hydrolysate
to a 42% fructose product.
• Solid level of the feed is maintained in the
range of 40-50%, temperature at 55-61ºC and
pH 7.5-8.2
HFS Production from Inulin Using
Inulinases
• Single-step hydrolysis of inulin using inulinases
in a batch or continuous system is becoming a
promising technology for HFS production. By
this method as high as 95% fructose yield can
be obtained.
• Inulinases target β-(2 → 1) linkages of inulin
splitting off terminal fructosyl units, releasing
fructose and glucose.
source of inulinase
• . Aspergillus and Penicillium species amongst
fungi
• Kluyveromyces sp. among yeast
• HFS Production
• A commercial inulinase preparation from
• Aspergillus ficuum was used in free form for
the hydrolysis of 1% pure inulin.
• A high conversion of 90% with glucose and
fructose as the sole products has been
reported at 50 ºC in 5 h
advantages
• Insulin independent metabolism
• Safe alternate sweetener (non-cariogenic,
non-corpulence, non-artherosclerosis, non-
diabetic)
• Increases absorption of iron and zinc
• Speeds up ethanol metabolism
• Low calorie sweetener & desirable
organoleptic properties
• Reduced intake of calories
MALTOSE SYRUP
• .High maltose corn syrup is a food additive used as a
sweetener and preservative. The majority sugar is
maltose. It is less sweet than high fructose corn
syrup,and contains little to no fructose It is sweet enough
to be useful as a sweetener in commercial food
production,
• properties
• low viscosity in solution,
• low hygroscopicity
• good thermal stability.
mico organism sand enzymes
• Isoamylase (from Pseudomonas
amyloderamosa
• pullulanase (Aerobacter aerogens )
• alpha-amylase (Bacillus licheniformis )
• beta-amylase (Bacillus cereus)
steps
• (1)Mixing- Add starch and certain water into
the mixing tank, and enzyme, then adjust the
temperature and PH value.
• (2) Liquefaction-Starch milk is sent to buffer
tank then liquefied by jet cooker with the aid
of enzyme alpha amylase.
• (3) Saccharification-The liquefied material is sent to enzyme
saccharification tank for saccharification by beta amylase.
Then the material is sent to flash for cooling then to the
neutralization tank for suitable PH value.
• (4) Filtration and decoloring- Glucose is cleaned by removing
the protein and other foreign items in rotary vacuum filter
and filter press. Ion exchangers are use for removing Tiny
foreign items and bad odor
• (6) concentration- The maltose is then sent to evaporator
for concentration of final product.
USES
• as a substitute for normal glucose syrup in the
production of hard candy
• Since maltose has a low freezing point, HMCS
is useful in frozen desserts.
• It is also used in brewing
• preservation of food.
REFERENCES
• https://www.healthline.com/nutrition/why-
high-fructose-corn-syrup-is-bad#The-bottom-
line-
• https://en.wikipedia.org/wiki/High-
fructose_corn_syrup
• Chap_Springer_Inu1
THANK YOU

High fructose syrup and maltose syrup Production

  • 1.
    HIGH FRUCTOSE SYRUP ANDMALTOSE SYRUP SUBMITTED TO- SUBMITTED BY- Dr. R.S. SINGH NISHTHA SETHI 19011019 M.Sc. (hons)biotechnology 2nd year
  • 2.
    • High-fructose cornsyrup (HFCS), also known as glucose-fructose syrup, is a sweetner made from corn starch. To make HFCS, the corn syrup is processed by glucose isomerase to convert some of its glucose into fructose.
  • 3.
    enzymes used • conventionalmethod - α-amylase, glucoamylases and glucose isomerase yield 45% • by inulase 95% yield
  • 4.
    Starch Liquefaction • α-amylasescatalyze the hydrolysis of α-1,4 glucosidic linkages and act in a random but reproducible manner to reduce the polysaccharide molecular weight. • Starch solids content is generally maintained at 30-40%, and pH at 5.8-6.5. • Calcium 100-200 ppm as enzyme cofactor
  • 5.
    Conversion of StarchHydrolysate to Dextrose • Fungal glucoamylases from Aspergillus or Rhizopus sp. are used to convert liquefied starch to a dextrose-containing hydrolysate, by cleaving α-1,4- and α-1,6 glucosidic linkages. Glucoamylase acts sequentially from the non- reducing end of the molecule
  • 6.
    Isomerization of Dextroseto Fructose • Immobilized glucose isomerase is used to convert refined 93-96% dextrose hydrolysate to a 42% fructose product. • Solid level of the feed is maintained in the range of 40-50%, temperature at 55-61ºC and pH 7.5-8.2
  • 8.
    HFS Production fromInulin Using Inulinases • Single-step hydrolysis of inulin using inulinases in a batch or continuous system is becoming a promising technology for HFS production. By this method as high as 95% fructose yield can be obtained. • Inulinases target β-(2 → 1) linkages of inulin splitting off terminal fructosyl units, releasing fructose and glucose.
  • 9.
    source of inulinase •. Aspergillus and Penicillium species amongst fungi • Kluyveromyces sp. among yeast
  • 10.
    • HFS Production •A commercial inulinase preparation from • Aspergillus ficuum was used in free form for the hydrolysis of 1% pure inulin. • A high conversion of 90% with glucose and fructose as the sole products has been reported at 50 ºC in 5 h
  • 11.
    advantages • Insulin independentmetabolism • Safe alternate sweetener (non-cariogenic, non-corpulence, non-artherosclerosis, non- diabetic) • Increases absorption of iron and zinc • Speeds up ethanol metabolism • Low calorie sweetener & desirable organoleptic properties • Reduced intake of calories
  • 12.
    MALTOSE SYRUP • .Highmaltose corn syrup is a food additive used as a sweetener and preservative. The majority sugar is maltose. It is less sweet than high fructose corn syrup,and contains little to no fructose It is sweet enough to be useful as a sweetener in commercial food production, • properties • low viscosity in solution, • low hygroscopicity • good thermal stability.
  • 13.
    mico organism sandenzymes • Isoamylase (from Pseudomonas amyloderamosa • pullulanase (Aerobacter aerogens ) • alpha-amylase (Bacillus licheniformis ) • beta-amylase (Bacillus cereus)
  • 15.
    steps • (1)Mixing- Addstarch and certain water into the mixing tank, and enzyme, then adjust the temperature and PH value. • (2) Liquefaction-Starch milk is sent to buffer tank then liquefied by jet cooker with the aid of enzyme alpha amylase.
  • 16.
    • (3) Saccharification-Theliquefied material is sent to enzyme saccharification tank for saccharification by beta amylase. Then the material is sent to flash for cooling then to the neutralization tank for suitable PH value. • (4) Filtration and decoloring- Glucose is cleaned by removing the protein and other foreign items in rotary vacuum filter and filter press. Ion exchangers are use for removing Tiny foreign items and bad odor • (6) concentration- The maltose is then sent to evaporator for concentration of final product.
  • 17.
    USES • as asubstitute for normal glucose syrup in the production of hard candy • Since maltose has a low freezing point, HMCS is useful in frozen desserts. • It is also used in brewing • preservation of food.
  • 18.
  • 19.