Mart Laanpere Tallinna Ülikooli  haridustehnoloogia keskuse juhataja
Väljundipõhine õpe Pädevuse mõiste, pädevusmudelid  HT pädevusnõuded maailmas HT pädevusnõuded Eestis: enne ja nüüd Pädevuse kirjeldamise standardid ja pädevushalduse tarkvara Pädevuste arendamise ja hindamise meetodid
Õpetamine on eesmärgistatud tegevus Õpieesmärgid > õpiväljundid Õpiväljundid võib sõnastada “pädevuste keeles” (on ka teisi lähenemisi) Bologna reform ja väljundipõhised õppekavad Õpiväljundite rakendamine VÕTA süsteemis EQF ja uued kutsestandardid
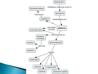
Competere (lad.k.): sobilik Pädevus kui volitatus või suutlikkus toimida Pädevuse definitsioone:  Teadmised + oskused + hoiakud Teadmised, oskused, kogemused, vahendid, kontaktid, mille abil inimene suudab lahendada probleeme või teostada ülesandeid Suutlikkus teha kvalifikatsioonile vastavat tööd Suutlikkus rakendada teadmisi, oskusteavet ja oskusi harjumuspärases ja/või muutuvas töösituatsioonis (CEDEFOP) Üld- ja valdkondlikud pädevused
 
 
 
 
Kutsealased pädevused 9 – Juhtimisalased pädevused 8 – Kutsenõuded 7 – Kutsealased tehnilised oskused 6 – Kutseteadmised Valdkondlikud pädevused 5 – Valdkonnaspetsiifilised 4 – Valdkondadeülesed pädevused Üldpädevused 3 – Töökohal toimetuleku päd. 2 – Akadeemilised pädevused 1 – Personaalse efektiivsuse päd.
Sampson & Fytros (2008) pädevuste elutsükkel:  pädevusmudel loomine läbi ametikohaga seotud nõudmiste, rollide ja asjakohaste pädevuste identifitseerimise töötajatel olemasolevate pädevuste hindamine pädevuslünkade analüüs lähtuvalt ametikohale esitavatest nõudmistest ja oodatavatest pädevustest pädevuste arendamise või puudujääke minimeerivate programmide (kursuste) defineerimine tegevuste jätkuv monitooring ja hindamine, et kinnitada toimunud areng
Traditsiooniline lähenemine: (hierarhiline) tegumianalüüs (Hierarchical Task Analysis) Pädevuste loogikale vastab paremini situatsioonipõhine protsessianalüüs: Kaardista tüüpilised situatsioonid Kirjuta kompetentse tegevuse stsenaariumid iga situatsiooni kohta Määra rollid ja neile vastavad soorituse tasemed (algaja, edasijõudnu, asjatundja)  Määratle soorituseks vajalikud teadmised, oskused, vahendid, isikuomadused jne
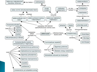
IMS Reusable Description of Competencies and Educational Outcomes (RDCEO, vt. imsglobal.org) IEEE RCD ja HR-XML Sidumine teiste standarditega: Learning Path Specification Rida EL projekte on tegelenud pädevuste standardimise ja tehnoloogiliste lahendustega: LUISA, APOSDLE, TENcompetence Intelleo projekti eesmärgiks on luua uued pädevushalduse veebiteenused (intelleo.eu)
 
ISTE NETS: National Educational Technology Standards (õpilastele, õpetajatele, juhtidele)  2008: kaasajastatud versioon, 5 valdkonda Facilitate and Inspire Student Learning and Creativity Design and Develop Digital-Age Learning Experiences and Assessments Model Digital-Age Work and Learning Promote and Model Digital Citizenship and Responsibility Engage in Professional Growth and Leadership UNESCO õpetajate IKT pädevuste raamistik  Soome OPE.fi kolm taset
Tiigrihüpe 2001: õpetaja IKT pädevused 6 x 3 maatriksi kujul (tavakasutaja, aktiivne rakendaja, asjatundja/tugiisik) A. Baasoskused B. Kaasaegse õpikeskkonna kujundamine C. IKT õppekava-arenduses D. IKT õpitulemuste hindamisel E.  IKT õpetaja professionaalne arengu toetajana F.  IKT kasutamise sotsiaalsed ja eetilised aspektid Eeskujuks ISTE NETS 2000, sarnane soomlaste OPE.fi pädevusmudeliga
 
Pädevusmudelis on 5 valdkonda: I Õpilaste innustamine ja juhendamine digikeskkonnas  1.1 Õpilaste loovuse ja innovatsiooni toetamine ning arendamine 1.2 Õpilaste innustamine eluliste probleemide lahendamisele digitaalsete vahendite kaasabil 1.3 Õpilaste suunamine isiklike kogemuste refleksioonile ja mõtestamisele 1.4 Õpilaste koostöös toimuva teadmusloome juhendamine
II Digiajastu õppeprotsessi ja õpikeskkonna kavandamine (õpidisain) 2.1 Õpikeskkonna kujundamine  2.2 Sobivate meetodite valimine 2.3 Õpiülesannete koostamine arvestades õpilase individuaalset eripära  2.4 Õpitulemuste kujundav ja kokkuvõttev hindamine III Digiajastu töökeskkonna kujundamine 3.1. Digiajastu töövõtete ja  töövahendite kasutamine 3.2. Suhtlemine õpilaste, lapsevanemate ja kolleegidega 3.3. Eneseväljendus ja jagamise kultuur digikeskkonnas 3.4. Info kogumine ja analüüsimine
IV Digiühiskonna kodanikuna käitumine 4.1 IT turvaline, legaalne ja eetiline kasutamine 4.2 Suhtlus- ja koostöövahendite valimine lähtudes võrdsetest võimalustest 4.3 Koostööprojektide läbiviimine mitmekultuurilises keskkonnas V Õpetaja professionaalne areng 5.1 Osalemine praktikakogukondades/võrgustikes 5.2 Oma arengu kaardistamine, dokumenteerimine, analüüs (portfoolio). 5.3 Uurimistöös osalemine 5.4 Kooli arendustöös osalemine (leadership)
Tavapärane lähenemine: dissektsioon (testitakse eraldi teadmisi, oskusi – jättes kõrvale selle, mida on raske hinnata) Näited: juhilubade taotlemine, põhikooli IKT tasemetöö Hindamisviis mõjutab pädevusmudelit Autentsed hindamismeetodid: töö/praktika kontekstis, autentsed situatsioonid, pikaajaline tegevus, tulemuste dokumenteerimine ja kogemuse refleksioon Üks võimalus: e-portfoolio
Firmadele suunatud inimressursi juhtimise tarkvara sisaldab tavaliselt pädevushaldust TENcompetence projektis loodud Personal Competence Manager:  http://www.tencompetence.org Meie kogemus:  OPAH e-portfoolio http://eportfoolio.opetaja.ee EAS innovatsiooniosaku abil loodud pädevushalduse tarkvara prototüüp koolitusettevõttele Dictum: http://htk.tlu.ee/dictum

Haridustehnoloogilised pädevused

  • 1.
    Mart Laanpere TallinnaÜlikooli haridustehnoloogia keskuse juhataja
  • 2.
    Väljundipõhine õpe Pädevusemõiste, pädevusmudelid HT pädevusnõuded maailmas HT pädevusnõuded Eestis: enne ja nüüd Pädevuse kirjeldamise standardid ja pädevushalduse tarkvara Pädevuste arendamise ja hindamise meetodid
  • 3.
    Õpetamine on eesmärgistatudtegevus Õpieesmärgid > õpiväljundid Õpiväljundid võib sõnastada “pädevuste keeles” (on ka teisi lähenemisi) Bologna reform ja väljundipõhised õppekavad Õpiväljundite rakendamine VÕTA süsteemis EQF ja uued kutsestandardid
  • 4.
    Competere (lad.k.): sobilikPädevus kui volitatus või suutlikkus toimida Pädevuse definitsioone: Teadmised + oskused + hoiakud Teadmised, oskused, kogemused, vahendid, kontaktid, mille abil inimene suudab lahendada probleeme või teostada ülesandeid Suutlikkus teha kvalifikatsioonile vastavat tööd Suutlikkus rakendada teadmisi, oskusteavet ja oskusi harjumuspärases ja/või muutuvas töösituatsioonis (CEDEFOP) Üld- ja valdkondlikud pädevused
  • 5.
  • 6.
  • 7.
  • 8.
  • 9.
    Kutsealased pädevused 9– Juhtimisalased pädevused 8 – Kutsenõuded 7 – Kutsealased tehnilised oskused 6 – Kutseteadmised Valdkondlikud pädevused 5 – Valdkonnaspetsiifilised 4 – Valdkondadeülesed pädevused Üldpädevused 3 – Töökohal toimetuleku päd. 2 – Akadeemilised pädevused 1 – Personaalse efektiivsuse päd.
  • 10.
    Sampson & Fytros(2008) pädevuste elutsükkel: pädevusmudel loomine läbi ametikohaga seotud nõudmiste, rollide ja asjakohaste pädevuste identifitseerimise töötajatel olemasolevate pädevuste hindamine pädevuslünkade analüüs lähtuvalt ametikohale esitavatest nõudmistest ja oodatavatest pädevustest pädevuste arendamise või puudujääke minimeerivate programmide (kursuste) defineerimine tegevuste jätkuv monitooring ja hindamine, et kinnitada toimunud areng
  • 11.
    Traditsiooniline lähenemine: (hierarhiline)tegumianalüüs (Hierarchical Task Analysis) Pädevuste loogikale vastab paremini situatsioonipõhine protsessianalüüs: Kaardista tüüpilised situatsioonid Kirjuta kompetentse tegevuse stsenaariumid iga situatsiooni kohta Määra rollid ja neile vastavad soorituse tasemed (algaja, edasijõudnu, asjatundja) Määratle soorituseks vajalikud teadmised, oskused, vahendid, isikuomadused jne
  • 12.
    IMS Reusable Descriptionof Competencies and Educational Outcomes (RDCEO, vt. imsglobal.org) IEEE RCD ja HR-XML Sidumine teiste standarditega: Learning Path Specification Rida EL projekte on tegelenud pädevuste standardimise ja tehnoloogiliste lahendustega: LUISA, APOSDLE, TENcompetence Intelleo projekti eesmärgiks on luua uued pädevushalduse veebiteenused (intelleo.eu)
  • 13.
  • 14.
    ISTE NETS: NationalEducational Technology Standards (õpilastele, õpetajatele, juhtidele) 2008: kaasajastatud versioon, 5 valdkonda Facilitate and Inspire Student Learning and Creativity Design and Develop Digital-Age Learning Experiences and Assessments Model Digital-Age Work and Learning Promote and Model Digital Citizenship and Responsibility Engage in Professional Growth and Leadership UNESCO õpetajate IKT pädevuste raamistik Soome OPE.fi kolm taset
  • 15.
    Tiigrihüpe 2001: õpetajaIKT pädevused 6 x 3 maatriksi kujul (tavakasutaja, aktiivne rakendaja, asjatundja/tugiisik) A. Baasoskused B. Kaasaegse õpikeskkonna kujundamine C. IKT õppekava-arenduses D. IKT õpitulemuste hindamisel E. IKT õpetaja professionaalne arengu toetajana F. IKT kasutamise sotsiaalsed ja eetilised aspektid Eeskujuks ISTE NETS 2000, sarnane soomlaste OPE.fi pädevusmudeliga
  • 16.
  • 17.
    Pädevusmudelis on 5valdkonda: I Õpilaste innustamine ja juhendamine digikeskkonnas 1.1 Õpilaste loovuse ja innovatsiooni toetamine ning arendamine 1.2 Õpilaste innustamine eluliste probleemide lahendamisele digitaalsete vahendite kaasabil 1.3 Õpilaste suunamine isiklike kogemuste refleksioonile ja mõtestamisele 1.4 Õpilaste koostöös toimuva teadmusloome juhendamine
  • 18.
    II Digiajastu õppeprotsessija õpikeskkonna kavandamine (õpidisain) 2.1 Õpikeskkonna kujundamine 2.2 Sobivate meetodite valimine 2.3 Õpiülesannete koostamine arvestades õpilase individuaalset eripära 2.4 Õpitulemuste kujundav ja kokkuvõttev hindamine III Digiajastu töökeskkonna kujundamine 3.1. Digiajastu töövõtete ja töövahendite kasutamine 3.2. Suhtlemine õpilaste, lapsevanemate ja kolleegidega 3.3. Eneseväljendus ja jagamise kultuur digikeskkonnas 3.4. Info kogumine ja analüüsimine
  • 19.
    IV Digiühiskonna kodanikunakäitumine 4.1 IT turvaline, legaalne ja eetiline kasutamine 4.2 Suhtlus- ja koostöövahendite valimine lähtudes võrdsetest võimalustest 4.3 Koostööprojektide läbiviimine mitmekultuurilises keskkonnas V Õpetaja professionaalne areng 5.1 Osalemine praktikakogukondades/võrgustikes 5.2 Oma arengu kaardistamine, dokumenteerimine, analüüs (portfoolio). 5.3 Uurimistöös osalemine 5.4 Kooli arendustöös osalemine (leadership)
  • 20.
    Tavapärane lähenemine: dissektsioon(testitakse eraldi teadmisi, oskusi – jättes kõrvale selle, mida on raske hinnata) Näited: juhilubade taotlemine, põhikooli IKT tasemetöö Hindamisviis mõjutab pädevusmudelit Autentsed hindamismeetodid: töö/praktika kontekstis, autentsed situatsioonid, pikaajaline tegevus, tulemuste dokumenteerimine ja kogemuse refleksioon Üks võimalus: e-portfoolio
  • 21.
    Firmadele suunatud inimressursijuhtimise tarkvara sisaldab tavaliselt pädevushaldust TENcompetence projektis loodud Personal Competence Manager: http://www.tencompetence.org Meie kogemus: OPAH e-portfoolio http://eportfoolio.opetaja.ee EAS innovatsiooniosaku abil loodud pädevushalduse tarkvara prototüüp koolitusettevõttele Dictum: http://htk.tlu.ee/dictum