A Project Report 
On 
Preparation of Application for Environmental 
Clearance of Construction Project 
In Partial Fulfillment for The Award of The Degree 
OF 
MASTER IN ENVIRONMENTAL 
ENGINEERING 
BY 
PRIYANKA SINGH 
(ENROLLMENT NO: A11227912005 ) 
Under the guidance of 
Dr. Ashutosh Tripathi 
Neha Gupta 
AMITY INSITUTUE OF ENVIRONMENTAL SCIENCES 
AMITY UNIVERSITY, NOIDA (UTTAR PRADESH) 
JUNE-2014
A Project Report 
On 
Preparation of Application for Environmental 
Clearance of Construction Project 
For the partial fulfillment for the award of the degree 
OF 
MASTER OF TECHNOLOGY 
IN 
ENVIRONMENTAL ENGINEERING 
AMITY INSITUTUE OF ENVIRONMENTAL SCIENCES 
AMITY UNIVERSITY, NOIDA (UTTAR PRADESH) 
JUNE-2014 
Under the Supervision of: Submitted By: 
DR. ASHUTOSH TRIPATHI PRIYANKA SINGH 
Amity University, Noida Enrl No: A11227912005 
MS. NEHA GUPTA 
Vardan EnviroNet, Gurgaon
Declaration 
I hereby declare that the work embodied in this report entitled “Preparation of Application 
for Environmental Clearance of Construction Project” in partial fulfilment for the award 
of Degree of “Master of Technology” in Environmental Engineering from Amity Institute 
of Environmental Sciences, Amity University, Noida has been done by me from Vardan 
EnviroNet, Gurgaon under the supervision of Ms. Neha Gupta during 10th December 2013 to 9th 
May 2014. The work done by me during the dissertation is original and has not been submitted 
by anyone in the university. 
I also hereby declare that the work done by me during the dissertation is original and the content 
embodied in this report has not been published anywhere for the award of any other Degree. 
Priyanka Singh 
Date: Enrollment No. A11227912005
Faculty Guide Approval 
This is to certified that the work embodied in this dissertation entitled “Preparation of 
Application for Environmental Clearance of Construction Project” has been submitted 
by Priyanka Singh for the award of the Master of Technology in Environmental Engineering 
is a record of industrial work carried out by her under my supervision at Amity Institute of 
Environmental Sciences, Amity University, Noida. She has completed her dissertation from 
Vardan EnviroNet, Gurgaon under the sub-guidance of Ms. Neha Gupta during 10th December 
2013 to 9th May 2014 on the above mentioned project. 
The work is original and has not been submitted so far for award of any other degree, diploma or 
other title in this university or any other university or any institute at higher learning. 
Dr. Ashutosh Tripathi 
Supervisor 
AIES, Amity University 
Noida
Acknowledgement 
While doing this project, number of people contributed at various steps. They helped me 
during my dissertation and they deserve special thanks. It’s a pleasure to convey my gratitude 
to them. 
First and Foremost, I would like to express my sincere gratitude to my project guide Dr. 
Ashutosh Tripathi for giving me the opportunity to do the work on this topic. It 
would never be possible for me to take this project on this level without his innovative 
ideas and his relentless support, suggestion and encouragement from an initial stage of this 
project. 
I am extremely grateful to Mr. R. S. Yadav, Managing Director at Vardan EnviroNet for 
giving me the permission to carry out my dissertation work at his organization. 
I am highly thankful to Ms. Neha Gupta (Environmental Officer), Vardan EnviroNet, 
Gurgaon or providing necessary guidance and suggestion for completion of this work. 
Without her support and co-operation, I was not able to complete my project. 
I also extend my deep sense of gratitude to entire team of Vardan EnviroNet who has 
supported me all time during my dissertation at Vardan EnviroNet. 
And I am especially thankful to Priyanka Raheja, Student of Delhi University and Muzahid 
Khan-Associate Manager of Hitech Enviro Engineer & Consultant Pvt. Ltd. whose 
educational and professional experience support was a great factor in the development of this 
report. 
At last but not least, I am very thankful to my parents whose moral support was always with 
me during my dissertation. 
Priyanka Singh
Contents 
Chapter No. Titles Page No. 
1 Introduction 
1.1. Introduction of Environmental Clearance 2 
1.2. Process of Environmental Clearance 2 - 6 
1.3. TOR ( Term of References) 7 
1.4. Validity of EC 7 
2 Review of Literature 9-10 
3 
Preparation of Application for Environmental Clearance 
3.1. About the case 12 
3.2. Proposed project location and neighborhood 12 
3.3. Project outline with environmental project 16-19 
3.4. Total density of local population 20 
3.5. Estimated budget of proposed project 20 
3.6. Quantity of daily demand for water 21-23 
3.7. Sewage Treatment Technology 23- 31 
3.8. Rain Water Harvesting 31- 34 
3.9. Space for parking 35-39 
3.10. Demand of electricity 40 
3.11. Solid Waste Generation 40- 44 
3.12. Green Area 44- 48 
3.13. Detail of Construction Materials 49
3.14. Materials Used for Construction & Their U Values 49-50 
4. Analysis and Data Collection 
4.1. Environment Management Plan 52 
4.2. EMP Includes Four Major Elements 52- 54 
4.3. Potential Impacts and Remedial Measures of 
55- 73 
Environmental Components 
4.4. Significance of the project 74 
5 References
List of Tables 
S.No. Name of the table Page No. 
1 Threshold limits of project 2-3 
2 Area Statement 16-17 
3 Population Break up 20 
4 Calculations for Daily Water Demand 21 
5 Technical Specifications for Sewage Treatment 
Plant 
27-31 
6 Rainwater Harvesting Calculation 32 
7 Calculation of Solid Waste Generation 41 
8 Green Area Calculation 44 
9 Result of Ground Water Quality Monitoring 57 
10 Air Quality adjacent to D Tower at the Project 
Site 
61 
11 Results of PM2.5 adjacent to D Tower of the 
project site 
62 
12 Results of PM10 adjacent to D Tower of the 
project site 
63 
13 Results of SO2 adjacent to D Tower of the project 
site 
64 
14 Results of NO2 adjacent to D Tower of the project 
site 
65 
15 Noise Level Monitoring 68 
16 Results of Soil Analysis 71-72
List of Figures 
S.No. Nam of Figures Page No. 
1 Process of Environmental Clearance (EC) 4 
2 500 m radius Google map showing the project site 13 
3 Water Balance Diagram 23 
4 Schematic design of STP of MBBR Technology 25 
5 Typical Rain Water Harvesting Pit Design 33 
6 Solid Waste Management Scheme during 
Construction Phase 
41 
7 Solid Waste Management Scheme during Operation 
Phase 
43 
8 Concentration of PM2.5 at the Monitoring Location 62 
9 Concentration of PM10 at the Monitoring Location 63 
10 Concentration of SO2 at the Monitoring Location 64 
11 Concentration of NO2 at the Monitoring Location 65 
12 Noise monitoring data 69
GLOSSARY OF TERMS 
EC Environmental Clearance 
FAR Floor Area Ratio 
EIA Environmental Impact Assessment 
CRZ Coastal Regulation Zone 
HUDA Haryana Urban Development Authority 
MSW Municipal Solid Waste 
STP Sewage Treatment Plant 
KLD Kilolitres per Day 
NH National Highway 
ECS Equivalent Car Space 
DHBVN Dakshin Haryana Bijli Vitran Nigam 
KVA Kilo Volt Ampere 
MSIHC Manufacture, Storage and Import of Hazardous Chemical 
SE South-East 
NW North-West 
W West 
HVAC Heating, Ventilation, and Air Conditioning 
MBBR Moving Bed Bioreactor 
CGWA Central Ground Water Authority 
NAAQS National Ambient Air Quality Standards
CPCB Central Pollution Control Board 
NAB National Building Code 
ECBC Energy Conservation Building Code 
ISO International Organization for Standardization 
M/s Masers 
EWS Economically Weaker Section 
T.S.S Total Suspended Solids 
T.D.S Total Dissolved Solids 
BOD Biochemical Oxygen Demand 
COD Chemical Oxygen Demand 
pH Potential Hydrogen 
PVC Poly Vinyl Chloride 
ACF Activated Carbon Filter 
M.O.C Material of Construction 
R.C.C. Reinforced Cement Concrete 
DU Dwelling Unit 
EMS Environmental Management System 
EMP Environmental Management Plan
Abstract 
Construction activities are pursued in India without focusing on environmental issues. Due to 
this natural resources are in pressure and also creating harmful effects on human health and well 
beings and this environmental pressure is due to unplanned and unsustainable infrastructure 
development. Hence, the Government of India accomplish the Environmental Protection Act in 
23 May 1986 to plan the activity in sustainable way by considering the water and air 
environment. Environmental Impact Assessment (EIA) process was made mandatory on 27th 
January 1994 for projects of various categories like mining of minerals highway projects, 
thermal power projects, oil and refinery projects etc except construction projects. MoEF, the 
ministry of Environment & Forest had issued revised notification on Environmental Clearance 
(EC) processes on 14th September 2006 vide which environmental clearance was made 
mandatory for construction projects. There are certain criteria to prepare and file an application. 
A report in the form of Form-I, Form- IA, Conceptual Plan and other necessary approvals has to 
be submitted to SEAC/SEIAA to proceed the process of EC. Central government made a 
committee named State Expert Appraisal Committee (SEAC) and authority named State Level 
Environment Impact Assessment Authority (SEIAA), has power to grant EC after ensuring that 
there is no environmental issue arises with this construction activity and also all the guidelines as 
per EIA notifications, norms and standards made by MoEF, NBC, ECBC etc will be followed by 
the proposed project. 
Keywords: Environmental Clearance, Environmental Impact Assessment, Environmental 
Management Plan
Objective 
The main objective of this project is to serve the state of art facility to live in Gurgaon 
and maximize local employment and educational opportunities.
CHAPTER-1
Chapter 1 
1. Introduction 
1.1 INTRODUCTION TO ENVIRONMENTAL CLEARANCE 
In India, the core sectors like thermal power plants, mining, highway, distilleries, textile 
industries and construction activities etc has a significant role to play for the progress of the 
country by providing with the elementary requirements of its people. Most of the times these 
practices are carried out without taking into account the environmental concerns, resulting in an 
unplanned urban development at the cost of sustainability and there by posing a far greater threat 
to our biodiversity and increased environmental pressures. On January 27th 1994, the Ministry of 
Environment & Forests has passed a direction in order to provide for a better environment with 
the projected activity vide which a project proponent has to submit a brief report called 
EIA/EMP report to the SEIAA/MoEF before the commencement of the project. This report 
consist a detailed description of all the impacts of the projected activity on the environment and 
its measures to mitigate them. This method is coined as EIA process/EC clearance. 
1.2. PROCESS OF ENVIRONMENTAL CLEARANCE/EIA 
The major objective of the EIA Notification, 2006 is to frame out the guidelines and procedures 
for EC. With respect to these guidelines, an applicant needs to submit the application in 
conjunction with Form I, Form I A & Conceptual Plan and a few other necessary approvals. All 
construction and area development projects include a minimum threshold limit which is given in 
the following Table-1. 
Table 1: Threshold limits of project 
S. No. Sector Category Amendment in 
EIA notification 
A B 2006 
8(a) Building and 
construction 
projects 
---- Less than 20,000 sqm. 
to greater than 1,50,000 
sqm. of built-up area 
No EIA
8(b) Area development 
projects 
---- Greater than 1,50,000 
sqm. of built-up area 
EIA Required 
[Construction Manual issued by MoEF under EIA Notification 2006]* 
All these projects are classified broadly in to two major categories:- 
 Category A 
 Category B 
Foregoing application for Environmental Clearance shall be recommended by Form I, Form I A, 
and Conceptual plan as given in the Appendix, after spotting the project site, the additional copy 
of Form I A and Conceptual plan setup together with the annexure. 
There are 2 following stages within the previous EC process for brand new projects: 
 Screening 
 Scoping 
 Appraisal 
Screening: This is the preliminary stage of the entire EIA Process. In this initial stage the 
category of the project is identified which enables to make the decision whether the project or the 
activity requires EIA or not for advanced environmental studies. Prior environmental clearance 
depends on the project’s nature and location. The regulatory authority may reject prior EC 
applications by which SEAC is concerned at this stage itself. In the event of an application being 
rejected, a written communication of the decision with its reasons of rejection shall be 
communicated to the applicant within sixty working days as the receipt of the application. 
Scoping: This is the second part of EIA process which lays out the Terms of Reference as 
granted by SEAC entirely on the basis of the initial application submitted by PP. Terms of 
Reference encompasses all the mandatory points necessary for the EIA study. After 
incorporating all the points of ToR the final EIA report is prepared by and submitted to the 
SEIAA. 
Appraisal: This is the last and final stage of EIA process in which the project report has to 
presented before SEIAA by the project proponent (PP) and consultant to grant the EC which is 
already recommended by SEAC and equally SEAC is also obliged in time bound to appraise the
case within the 60 days from the date of application submission. SEIAA may appraise it if 
ensured that no adverse impact is anticipated from the proposed project or if proper measures of 
mitigation or management plan will be proposed by the project proponent. 
** SEIAA appraises/grants the EC with a specific condition that PP has to summit the 
compliance report of condition mention in EC letter on a half yearly basis. 
There is a list proposed for Building & Construction projects in Environmental Clearance 
application. There are following documents required for EC: 
Mandatory requirements (as per EIA Notification, 2006 amended to date) 
S.No. Documents 
Remarks 
1. 
Form -1 
(as per prescribed 
format) 
 Project name should clearly indicate whether it is a 
new project or an expansion. 
 Basic information should be filled properly along 
with the Name of the proponent, Contact address, 
Contact number, email id, Fax no., etc. 
 The undertaking should be signed by the proponent 
with clear mention of date and place. 
 In case of Authorized signatory, the authorization 
letter from the proponent should be attached. 
2. 
Form 1A 
(as per prescribed 
format) 
Data/information as sought in the Form 1A should also 
clearly contain following: 
 Area statement/details including permissible & 
proposed Ground Coverage & FAR, Built-up area, 
plot area, basement area etc. 
 Site photographs showing present status. 
 Details of water consumption, power requirement, 
power back-up, connectivity, community facilities 
and parking needs. 
 Baseline environmental data w.r.t Ambient Air & 
Water quality and Noise levels from NABL 
accredited Laboratory with scope of work. 
 Water Balance Diagram / chart and details of STP. 
 Details of Solid Waste, Hazardous Waste, etc. as 
applicable. 
 Green area details along with list of trees. 
 Building height & stack height. 
 Energy Conservation measures and estimated energy 
savings.
 Fire Fighting & Disaster Management Plan 
 Environment Management Plan (EMP) with separate 
budget for construction and operation phase. 
 Action plan for Corporate Social Responsibility with 
budget (one time as well as recurring cost / year). 
 Details of RWH with schematic diagrams, as 
applicable 
 Details of RWH with schematic diagram, as 
applicable and location of pits on layout plan 
 Geo-technical Investigation Report signed by 
conducting agency and project proponent, etc. 
3. Conceptual Plan It should include basic description of the project, 
existing/proposed land use details, site location, 
surrounding features of the proposed site (within core 
and buffer zones), site layout, etc. 
Format of Form 1 & Form 1A is available at DPCC. (http://www.dpcc.delhigovt.nic.in/pdf/EIA%20Form.pdf 
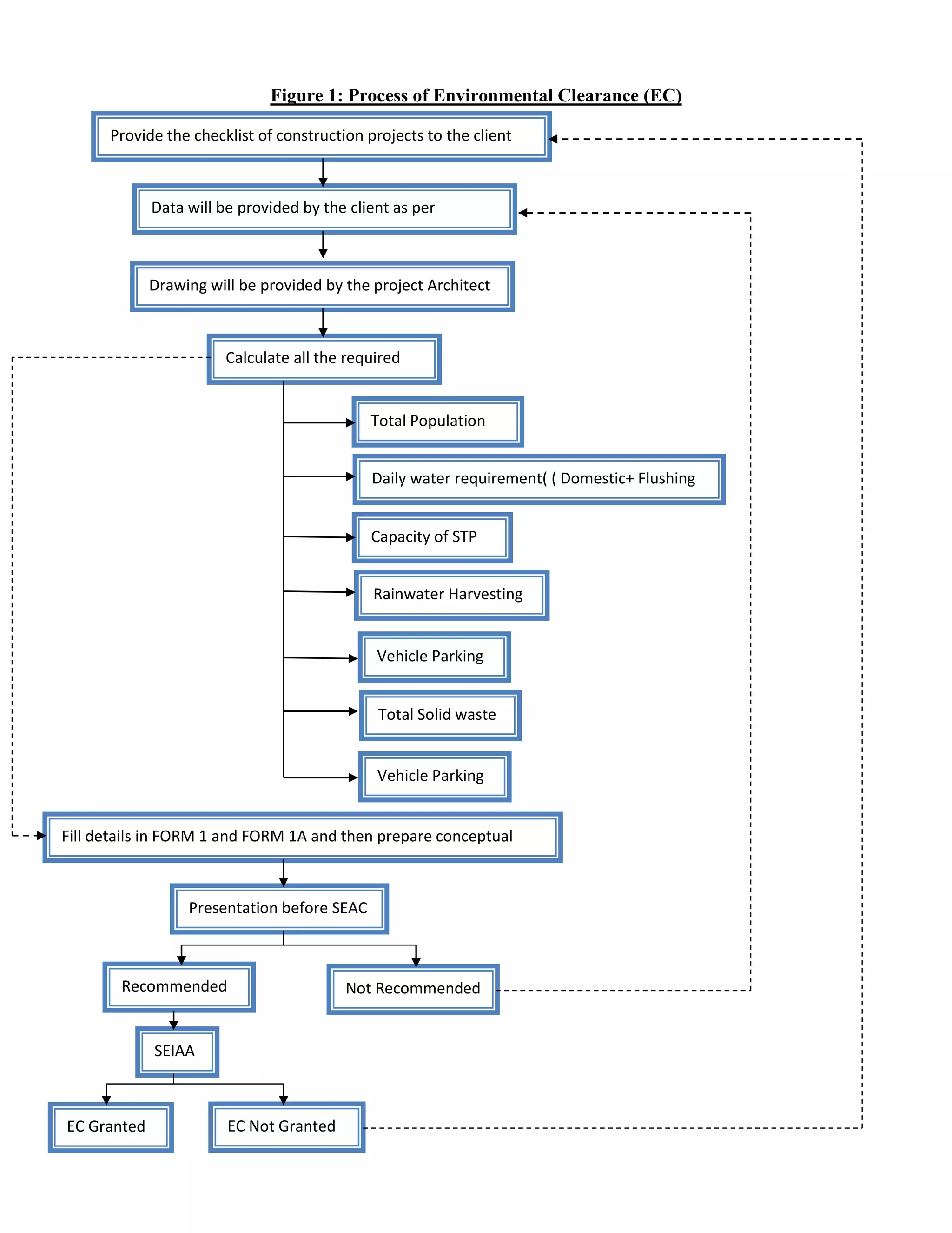
The procedure of EC mentioned above for the construction project, is summarized below Figure 
1.1:
Figure 1: Process of Environmental Clearance (EC) 
Provide the checklist of construction projects to the client 
Data will be provided by the client as per 
checklist 
Drawing will be provided by the project Architect 
Calculate all the required 
data 
Total Population 
Daily water requirement( ( Domestic+ Flushing 
Capacity of STP 
Rainwater Harvesting 
Vehicle Parking 
Total Solid waste 
Vehicle Parking 
Fill details in FORM 1 and FORM 1A and then prepare conceptual 
plan 
Presentation before SEAC 
Recommended Not Recommended 
SEIAA 
EC Granted EC Not Granted
1.3. TOR (Terms of Reference) 
The total time requirement for EC is 90 days. It is granted by SEAC which covers all the points 
for the preparation of EIA report. 
1.4. Validity of EC 
The validity of prior EC is five years however, this period could be extended if the applicant 
submits an application with an updated Form I, Supplementary Form IA to the regulatory 
authority within the validity period, the concerned authority may extend this period for 
construction projects or activities. 
******
CHAPTER-2
Chapter-2 
2. Review of Literature 
Zhao,Y. (2006) carried out the research on legal regine for construction projects in China and 
conclude that Environmental Impact Assessment regine function as an effective decision making 
tool in China for more sustainable development. 
Datta,A.B. and Sengupta,I . ( 2014) studies on EIA and construction and concluded that EIA 
can be considered as the appraisal of anticipated impacted impact that a proposal activity may 
have on its surrounding. 
Magsi,H and Torre A. (2013) worked on identifying the loop-holes &flaws of developing 
countries in EIA outline and operating techniques which leads towards decision making that 
were not a very accurate. He also recommended best practices for governance after finding out in 
adequacies in the existing framework of EIA in Sindh, Pakistan 
Wang.Y,(2003)after working on EIA in people’s republic of China while putting major 
emphasis on finding on problems that exist while using EIA as a tool for protection of 
environment and consequently he found out that if lack of transparency exist within the decision 
makers and a EIA as a whole may lead to biased decisionsespecially in the absence of 
environmental protection agency. 
Modi, A and Shinkar, N.P. (2012) studied an EIA of road from Ujjain to Jaora and finds that 
heavy lose of road side trees resultant in increase in Air and Noise pollution. 
Chang,A .etal., (2013) studied an EIA for the new engineering development project of Suao- 
Hualian Section along the Eastern Freeway and finds that the EIA-PDRI Assessment Mode can 
help set the preliminary scope of the project development while enhancing the EIA performance.
Chen, Z and Li, H (2004) worked upon the integrative methodologies for environmental 
management in construction activities and identified that any construction project is inclusive of 
integrated EMS with a general process in all steps of the projects and these steps are expected to 
support developers and contractors manage their environmental performances very effectively 
and efficiently china. 
Liu K and Lai J.H. (2009) developed a hybrid analytical model using fuzzy logic and fuzzy 
network process to study decision-support for EIA and thereafter proposed an advanced 
technique could be applied in EIA of construction sector. 
Rajaram.T and Das.A (2010) studied on screening process for EIA in India will be done by 
enhancing effectiveness through ecological carrying capacity management system can provide 
significant inputs to enhance the effectiveness of EIA process from screening to monitoring. 
Paliwal. R (2006) carried out a study on EIA practice in India followed by a through SWOT 
analysis and the major finding includes awareness of the general public, engagement of 
environmental groups and the community at large that could help remove the threads form the 
system. 
Banham.W and Brew.D (2012) highlighted the post EIA implementation assessment effect in 
India that led to rejection of a large no. of construction projects in India during the period of 
1990 showcasing the negligence in carrying out the mitigation measures. 
*******
CHAPTER-3
Chapter-3 
3. Preparation of Application for Environmental Clearance 
3.1. ABOUT THE CASE 
M/s Vatika Ltd. - a limited liability firm’s main objective is promoting the real estate 
infrastructure & property developers, developers & financers and promoters. The corporate 
office of the company is located at Gurgaon. It was decided by the management of the company 
to develop a group housing colony in Gurgaon. Land measuring 18.08 acres had been already 
acquired by the company at Village- Harsaru, Sector -88B, Gurgaon to develop and construct the 
proposed project at the projected site. Government of Haryana has already issued the license 
which is valid up to 25/10/2017 vide Directorate Town and Country Planning, Haryana License 
No. 91 of 2013 dated 26/10/2013. The site being situated at NH-8 fits ideally for the project as it 
is also near to Delhi and Gurgaon is going to become a hub for education and multispecialty 
healthcare facilities. This area is already attracting well known builders and developers who are 
developing the area very fast. 
3.2. PROPOSED PROJECT LOCATION AND NEIGHBOURHOOD 
The proposed project site location is at Village- Harsaru, Sector -88B, District –Gurgaon. The 
Co-ordinates are 28°26’21.50"N and 76°57'17.04"E. The nearest highway is NH-8 which is 
approx. 5 Kms south-west from project site. The nearest railway station is Garhi Harsaru 
Railway Station at a distance of approx. 2.5 Km. eastwards from the proposed project site. The 
nearest airport is Indira Gandhi International Airport at a distance of approx. 21 km in northwest 
direction from the project site. Project site is shown in 500 m radius of Google maps (see below) 
Figure 2.
Figure-2: 500 m radius google map showing the project site
3.3. PROJECT OUTLINE WITH ENVIRONMENTAL PROSPECT 
The total estimated land area of the proposed project for group housing colony is 76080 m2 
(18.80 Acres). The factual details are provided below in Table 2. 
SALIENT FEATURES OF PROJECT: Salient features of the project are as follows:- 
Table 2: Area Statement 
S. No. Particulars Area ( m2) 
1. Project Name Vatika Urban Expression 
M/s Vatika Ltd. 
2. Activity in the complex 
Residential Apartments, EWS Apartments, 
Nursery School, Service Apartments and 
Commercial Area 
3. Total Plot Area 76080 m2/18.80 Acres 
4. Net Plot Area 69939.685 m2/17.2825 Acres 
5. Built-up area (FAR + Non-FAR) 227629.683 m2 
6. 
Permissible Ground Coverage @ 
35% 
24478.890 m2 
Proposed Ground Coverage @ 
17.52% 
12255.97 m2 
7. 
Permissible FAR @ 175% 122394.449 m2 
Proposed FAR @ 174.898% 122323.503 m2 
8. 
Non-FAR (Basement Area + Stilt 
Area) 
73896.23 + 31409.95 = 105306.18 m2 
9. Maximum Height 97.78 m 
10. Maximum No. of Floor G + 29 
11. 
Required Parking 1369 ECS 
Proposed Parking 1434 ECS
12. Power Requirement & Sources 
5380 KW 
Source: Dakshin Haryana BizliVitran Nigam 
(DHBVN) 
13. No. of DG sets 
42 DG sets of total capacity 10820 KVA (41 × 
260 + 1 × 160 KVA) 
14. Water requirement & Sources 
Total Water Requirement: 719 KLD 
Fresh Water Requirement: 425 KLD 
Treated/Recycled Water Requirement: 294 KLD 
Source: HUDA 
15. Sewage Treatment & Disposal 
STP capacity : 700 KLD 
Sewage discharge: 580 KLD of water 
16. Estimated Population 6329 persons 
17. Connectivity 
The project site is connected to 12 m wide 
service roads which shall provided access to 
other parts of the city. 
18. 
Permissible green area @ 30% 20981.91 m2 
Proposed green area @ 32.62% 22814.33 m2 
19. Cost of the project 670 Crores (Approx.)
3.4. TOTAL DENSITY OF LOCAL POPULATION 
The estimated total population of the project will be 6329 persons. The detailed breakup of the 
locality in terms of population is given below in the following Table 3. 
Table-3: Population Break up 
S. No. Unit Type Dwelling Unit Total Population 
1 Residential Apartment @ 5 724 3620 
2 EWS Apartment @ 5 128 640 
3 Servant Units @ 2 73 146 
4 
Community Building @ 3 
sqm/person 
534.563 178 
5 
Convenient Shopping @ 3 
sqm/person 
334.731 112 
6 
Nursery School-1 @ 4 sqm/person 
Ground Floor 818.708 205 
First Floor 818.708 205 
7 
Nursery School- @ 4 sqm/person 
Ground Floor 863.295 216 
First Floor 863.295 216 
Second Floor 863.295 216 
8 Visitors @ 10% of total population -- 575 
Total Population 
6329 persons 
3.5. ESTIMATED BUDGET OF PROPOSED PROJECT 
The estimated cost of the project is Rs 670 Crores which includes the cost of the land as well as 
the developing the site.
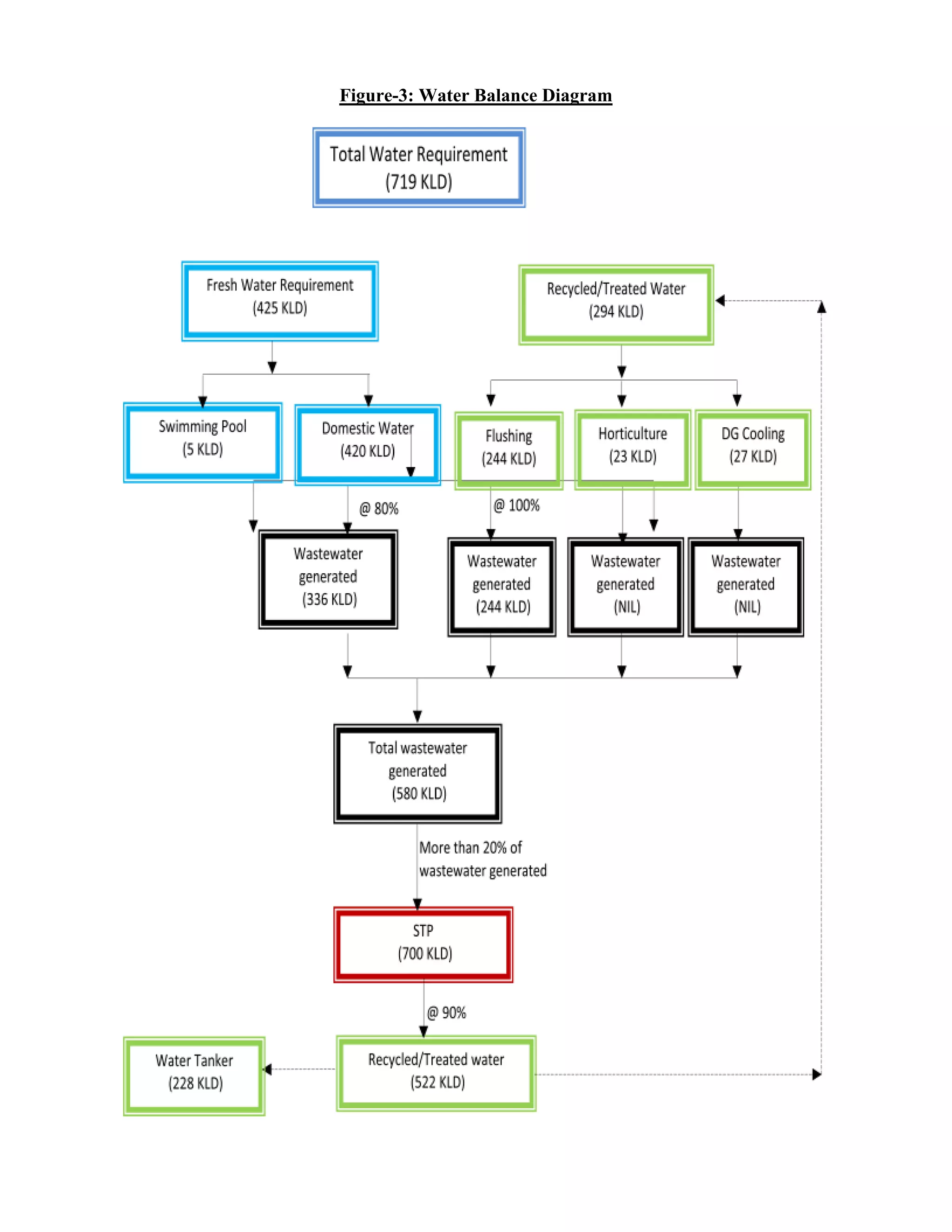
3.6. QUANTITY OF DAILY DEMAND FOR WATER 
The water will be supplied through Municipal Water Supply. Total demand for water for the 
project on a daily basis will be approximately 719.19 KLD, out of which 420 KLD is fresh water 
requirement and 244 KLD is recycled/treated water. The daily water requirement calculation is 
given below in Table 4. 
Table-4: Calculations for Daily Water Demand 
S. 
No. 
Particulars Occupancy 
Rate of 
water 
demand 
Water Requirement (KLD) 
Domestic Flushing Total 
1 Residential Apartment 3620 135 325.80 162.90 488.70 
2 EWS Apartment 640 135 57.60 28.80 86.40 
3 Servant Units 146 135 13.14 6.57 19.71 
4 Community Building 178 45 2.67 5.34 8.01 
5 Convenient Shopping 112 45 1.68 3.36 5.04 
6 Nursery School-1 410 45 6.15 12.30 18.45 
7 Nursery School-1 648 45 9.72 19.44 29.16 
8 Visitors 575 15 3.45 5.17 8.62 
8 Horticulture 
22814.33 
m2 1 lit/sqm NIL NIL 23.00 
10 DG Cooling -- -- NIL NIL 27.10 
11 
Make-up water 
requirement 
(Swimming Pool & 
Sunken Court) 
-- -- NIL NIL 5.00 
Total 
420.21 
Say 420 KLD 
243.88 
Say 244 KLD 
719.19 
Say 719 
KLD
Figure-3: Water Balance Diagram
Wastewater Generation & Treatment: 
The wastewater generated will be treated through proposed Sewage Treatment Plant having the 
capacity of 700 KLD of MBBR technology inside the project premises. Approximately 522 
KLD of water will be obtained by recycling from proposed Sewage Treatment Plant which will 
be used for flushing, horticulture, DG cooling purposes and rest of treated water will be given to 
water tanker suppliers for construction site. 
3.7. SEWAGE TREATMENT TECHNOLOGY 
Moving Bed Bioreactor Technology: 
Sewerage System 
Sewage from all units will flow by gravity through the network of an external sewage and will be 
collected in the proposed sewage treatment plant. 
The benefits of providing the STP(Sewage Treatment Plant) with respect to the above conditions 
are: 
 A steep reduction in quantity of net daily water requirements, and the treated waste water 
are used for for Horticultural purposes. 
 The public utilities reduced dependence for water supply and sewerage systems. 
 The sludge obtained will be rich in organic content and could be used as fertilizer in 
agricultural purposes. 
a. Wastewater Details 
(a) Daily load : 580 KLD 
(b) Duration of flow to STP : 24 hours 
(c) Temperature : Maximum 32oC 
(d) pH : 7 to 9.5 
(e) Colour : Mild 
(f) T.S.S. (mg/l) : 150-400 mg/l 
(g) BOD5 (mg/l) : 200-600 mg/l 
(h) COD (mg/l) : 600-800 mg/l
b. Final discharge characteristics 
(a) pH : 7.5 to 8.5 
(b) Oil & Grease : <10 mg/l 
(c) B.O.D. : <10 mg/l 
(d) C.O.D. : <60 mg/l 
(e) Total Suspended Solids : <50 mg/l 
c. Treatment Technology 
The sewage will be first passed through a Bar Screen Chamber where any extraneous matter 
would get trapped. The influent would overflow by gravity to the Oil & Grease Chamber which 
is provided for safety so that the oil may not inhibit the biological growth in the MBBR reactors. 
The sewage then moves towards the Equalization Tank which facilitates to control the changes in 
flow rate and minimize the characteristics, otherwise operational problems may arise in proper 
functioning of the system. Coarse air bubble diffusion technique is used here to keep the sewage 
in mixed condition. 
The Bio Reactor is based on the Fluidized Random Aerobic Reactor which combines the 
advantage of an Activated Sludge Plant with the Random distribution systems such as Biofilter 
with capacities that could be as low as 1/10th of ASP and fractional power consumption, such a 
reactor is ideal for the efficient removal of BOD and organics from the wastewater. 
The tanks are packed with RIGID PP-UV-sterilized Gas Fluted Media with liquid random 
distribution wherein air diffusers are placed to uniformly release air across the tanks. 
Working Principle: 
The MBBR works very similarly as the submerged fixed film process and in same principle the 
only difference being that the media keeps floating around(not fixed) in the aeration tank. The 
main advantage of this system over the submerged fixed film process is that it does not clog the
media. This prevents recirculation of sludge to a great extent in comparison of usual technologies 
the MBBR is smaller and efficient, user friendly. It is highly flexible in terms of the reactor 
tank’s design. 
Figure-4: Schematic design of STP of MBBR Technology 
Sewage Quality: 
The Sewage discharged from the Bio reactor system contains sloughed biological solids, while 
being completely free of soluble organic chemicals. The quantity of suspended solids and the 
concentration of soluble BOD in the sewage while enetering inside the system has a substantial 
effect on the quantity of the biological solids thereby making it greatly necessary to have some 
means of separating the biological mass from the sewage. Package unit contains tube settlers for 
sedimentation and 60 Gross fluted Rigid PVC fill media for the FAB units to treat the 
wastewater for discharge into the receiving waters and/or the sanitary sewers as per the local 
regulations. The media thickness changes with the design parameters/depth of the unit and can 
vary from 0.25 to 0.40 mm thickness.
1. Tube Settler: Here we are providing the Tube Settler along with the PVC media which will 
enhance the contact period and thereby the improved performance. The Tube settler will have a 
determined lope in the bottom to collect the suspended solids from the waste water. The sludge 
will be suited to the Sludge Drying Beds. 
2. Pressure Sand Filter: Here the treated water coming from the TSS will be treated for the 
suspended impurity removal. 
3. Activated Carbon Filter: Here the water coming from the ACF will be treated for colour 
removal, suspended impurity removal and the treated water shall be sent to the sewer. 
4. Filter Press: A filter is typically nothing but a set of recessed plates compressed by hydraulic 
pumps from both the ends. One key thing to note here is that the pressure on the plates should be 
enough to resist the internal pressure created internally by the sludge pumping system. This kind 
of a vertically setup plates enables watertight and easy discharge of cakes due to the scheme of 
plates’ layout. The two grooved surfaces are finely or tightly wrapped by filter clothes. 
Primary Treatment: This is the basic step of sewage treatment plant which is done mostly to 
remove coarse particles, oil & grease and later on other co agents are added to further remove 
suspended solids by the way of sedimentation. After this technique is completed the BOD, COD, 
TSS etc levels are significantly reduced to approx. 20% of initial levels 
Secondary Treatment: 
This step comes second in sewage treatment mostly aided by a aerobic process of the treated 
water which helps in bacterial growth and then chemicals and oxygen are added to enhance the 
growth of bacteria which in turn helps in settling down the biological waste as sludge. It has been 
noticed that after this process the levels of BOD, COD, TSS, O&G etc after this process comes 
down to normal levels. 
Tertiary Treatment: 
This is the final step of the waste water treatment where Sodium Hypo Chloride is mixed with 
the sludge and then is made to pass though PSF dual media filter and activated carbon filter
where anthracite, sand and activated carbon is used as filter media. The final outlet water 
conforms to Bio Assay test of 90% fish water after all the prescribed limits are achieved. 
Table 6: Technical Specifications for Sewage Treatment Plant 
ITEMS BRIFE DESCRIPTION 
1.0 BAR SCREEN 
Number off ONE 
SIZE 1.5X1.5m & spacing 20 mm 
M.O.C SS-304 
2.0 SCREEN CHAMBER CUM OIL & 
GREASE TRAP 
Number off One 
Type Under ground to receive Sewage below bar screen. 
Capacity 30.0 cum 
Dimension 3.5 m X 2.8 X 2.5 M ( SWD ) 
M.O.C. R.C.C 
3.0 EQUALIZATION TANK 
Number off One 
TYPE 
under ground to receive Sewage below oil grease 
trap 
Capacity 150.0 cum 
M.O.C R.C.C 
4.0 FLOCCULATION TANK 
Number off Two 
Type 
Under ground to receive Sewage below equalization 
tank 
Capacity/Size Suitable for 700 KLD
M.O.C RCC 
Type Agitated tank 
5.0 PRIMARY SETTLER TANK 
Number off Two 
Type 
Under ground to receive Sewage below 
Flocculation tank 
Capacity Suitable for 700 KLD 
M.O.C RCC 
6.0 SEWAGE LIFTING PUMPS 
Number off : ( 1 W + 1 S) 
Capacity : 20.0 m3/hr at 8-10 m head 
M.O.C. C.I. /PP 
Make : Kirloskar/Eckon Eqv. 
7.0 FAB TANK 
Number off : Two 
Type Air Agitated tank 
Capacity/Size Suitable for 700 KLD 
M.O.C. : RCC 
MEDIA : PVC 
Capacity of media 1 lot 
8.0 AIR BLOWER 
Number off : TWO 
Type Twin Lobe 
Capacity 300 m3/hrs. @ 5000 mm wg 
Make Everest/BETA/Eqv.
9.0 TUBE SETTLER 
Number off : Two 
Type. Inclined at 60 Deg 
Capacity/Size Suitable for 700 KLD 
M.O.C. : RCC 
Media M.O.C. PVC 
Supports Provided 
10.0 FILER FEED SUMP 
Number off : One 
Type 
Under ground to receive the water from Tube 
Settler 
Capacity/Size Suitable for 700 KLD 
M.O.C. : R.C.C 
11.0 FILTER FEED PUMP 
Number off : ( 1 W + 1 S) 
Capacity : 22.0 m3/hr at 20-25 m head 
Type : Positive Displacement 
M.O.C. C.I. /PP 
Make : Kirloskar/ Eckon Eqv. 
12.0 SAND FILTER 
Number off : One 
Type : Down flow. 
Capacity/Size Suitable for 700 KLD 
Pressure (Working) : 5.0 kg/cm2. 
M.O.C. : MSFC
13.0 ACTIVATED CARBON FILTER 
Number off : One 
Type : Down flow. 
Capacity/Size Suitable for 700 KLD 
Pressure (Working) : 3.0 kg/cm2. 
M.O.C. : MSFC 
14.0 SLUDGE HOLDING TANK 
Number off One 
Capacity/Size Suitable for 700 KLD 
Make BW/R.C.C 
15.0 FILTER PRESS 
Number off One 
No. of Plate Nos.18 
Size of Plate 910mm X 910mm 
Make Welcome/ pharmatech/ equ 
16.0 CONTROL PANEL 
Number off ONE LOT 
Components L&T Make 
17.0 PIPE &FITTING ONE LOT 
18.0 AIR LINE AND DIFFUERS 1 LOT 
19.0 SLUDGE PUMP 
Number off : ( 1 W + 1 S) 
Capacity : 5 m3/hr at 20 m head 
Type : Positive Displacement 
M.O.C. C.I. /PP
Make : Kirloskar/ Eckon Eqv. 
20.0 Online Meters 
PH Meter : One 
Range 0-14 
Make UKL/ASTER / equ 
Flow Meter : One 
3.8. RAIN WATER HARVESTING 
Disposal system of storm water premises shall be self-supporting to escape any collection and 
flooding of water. Drainage plan of Storm water of the project is enclosed. The total amount of 
storm water excessflow depends upon many aspects such as characteristics of the streamarea, 
duration of precipitation, intensity and the necessity of total time for such flow to reach the 
drains. Drains should beplaced near the carriage way along either side of the streets. Rain water 
excess flow from roads shall flow in the direction of the drains, taking the advantage of road 
camber. Storm water from severalstrategies shall be attached to nearby drain by a pipe through 
catch basins. So that, 18 rainwater harvesting pits are calculated this will catch the maximum 
excess flow from the area at selected locations 
1) Existing topography is agreeable to surface disposal, the network of storm water drainage 
is planned to the nearby roads. Rain water pipes will take down all building roof rain 
water. 
2) Proposal of storm water system contains pipe drain, and seepage pits at regular intervals 
for rain water harvesting and ground water recharging. 
3) For basement parking, the rainwater from ramps will be collected in the basement storm 
water storage in tank. This water will be pumped out to the nearby external storm water 
drain. 
4) Designing of the storm water drainage system shall be considered by rainfall of 48mm/hr 
in Peak Hours. Design of rain water harvesting should satisfy the guidelines of CGWA. 
Level of the ground water level is 10 meters bglin the area. Recharge structure should be 
kept 3 m above form the bottom level. To avoid the choking of the recharge bore filter
media is placed at the bottom of the recharge well. There are following specifications of 
the rain water harvesting plan: 
 For regular cleaning catchments/roofs would be accessible. 
 The surface of the root should be smooth, dense and hard which is less likely to be 
damaged allowing release of material into the water. Most paints contain toxic 
substances and may peel off since roof painting has been avoided. 
 Install, the ends of all channels should be fixed with first flush device and wire mesh 
screen. Mostly, The debris carried by the water from the rooftop like leaves, plastic 
bags and paper pieces will get arrested by the mesh at the terrace outlet and to prevent 
contamination by ensuring that the runoff from the first 10-20 minutes of rainfall is 
flushed off. 
 The system would not admit sewage or wastewater. 
 There is no expectation of oil, grease or other pollutants in waste water in this area 
where the system is connected to this system. 
Table 6: Rainwater Harvesting Calculation 
S. 
No. 
Particulars 
Catchment Area 
in m2 (A) 
Runoff 
Coefficient 
(C) 
Rainfall Intensity 
in mm (I) 
Discharge 
(m3/hr) 
1. Rooftop area 12255.97 0.85 45 468.79 
2. Green area 22814.33 0.20 45 205.33 
3. Paved area 34869.39 0.65 45 1019.93 
Total Runoff 69939.69 
1694.05 
Total volume of storm water (Retention time=15 min.) = 1370.13 × 0.25 
= 423.51 m3 
Diameter and depth of a Recharge pit 3.0 m and 3.4 m correspondingly,
Single Recharge pit’s volume (πr2h) = 3.14 × 1.5 × 1.5 × 3.4 
= 24.02 m3 
Hence No. of pits required = 423.51/24.02= 17.6 Say 18 Pits 
Proposed rain water harvesting pits for artificial rain water recharge in this the project is 18 pits. 
Figure 5: Typical Rain Water Harvesting Pit Design 
NO. OF PITS: 18
3.9. SPACE FOR PARKING 
Car/vehicle parking facility should be Satisfactory at the proposed project site. Traffic can be 
avoided by providing the satisfactory visitor parking for visitors so which allow smooth drive at 
the location. 
Required Parking: 
Required parking for main unit @ 1.5 ECS/DU = 724 × 1.5 =1086 ECS 
Required parking for EWS @ 5% of total required parking = 1086 × 5 % 
= 54.3 or 55 ECS 
Required parking for Visitors @ 20% of total required parking = 1141 x 20% 
= 228 ECS 
Total parking required = 1086 + 55+ 228 = 1369 ECS 
Proposed Parking: 
Area proposed for parking on surface = 1933.642 m2 
Area required for parking per ECS = 25 m2 
Proposed surface parking = 1933.642/25 = 77.3 ECS Say 77 ECS 
Area of Basement-1 = 37374.81 m2 
Area proposed for parking in Basement-1 = 29172.429 m2 
Parking Capacity of Basement-1 = 29172.429/35 m2 = 833 ECS 
Proposed parking in basement-1 = 683 ECS 
Area of Basement-2 = 36521.42 m2
Area proposed for parking in Basement-2 = 28559.737 m2 
Parking Capacity of Basement-2 = 28559.737/35 m2 = 816 ECS 
Proposed parking in basement-2 = 674 ECS 
Total Proposed Parking =77 + 683 + 674 = 1434 ECS 
Hence, adequate space for 1434 ECS will be provided within the project premises.
3.10. DEMAND OF ELECTRICITY 
Supply of electricity shall be provided by Dakshin Haryana BijliVitran Nigam (DHBVN). The 
connected consumption for the group housing colony will be 5380 KWapprox. 
Details of Diesel Generator Sets: There is provision of 7 no. of DG sets having total capacity of 
5380 KW i.e. 42 DG sets of total capacity of 10820 KVA (41×260 + 1×160 KVA). The DG sets 
will be prepared with acoustic attachment to minimize the noise generation and acceptable stack 
height for accurate dispersion. 
3.11. SOLID WASTE GENERATION 
During the both construction and operation phase solid waste will be generate. Solid waste like 
MS rods, excavated materials, used bags,concrete; tiles, bricks, wood etcare generated during the 
construction phase. For the management of solid waste following steps are proposed: 
 Mostly, storage of construction materials, construction backyards are proposed. 
 During the later stages of construction an Excavated material like topsoil and stones will 
be stacked for reuse 
 The storage of excavated top soil will be reused for landscaping of the proposed Group 
housing colony project. 
 Utilization of remaining soil is done by refilling / rising of site level at locations/ selling 
to external agency for construction.
Figure 6: Solid Waste Management Scheme during Construction Phase 
Construction 
waste, 
Broken Bricks, 
Waste Plaster 
Used in re-filling, 
raising site level 
Solid Waste 
Construction 
Waste 
Empty cement 
Bags, Containers 
etc. 
Sold to agency 
for recycling 
Food Waste 
Excavated Soil 
Top soil conserved for 
landscaping, balance 
used in re-filling 
As per MSW 
Rules, 2000 
and 
amended 
Rules, 2008 
During the operation phase, waste will generate from service apartment, retail area, food court 
area and multiplex area. Mainly domestic waste isgenerated from the project is 2253.9 kg/day 
approx.
Table 7: Calculated Solid Waste Generation 
S. No. 
Category of Solid 
Waste 
Waste Generation 
Rate 
(kg/cap/day) 
Total 
Population 
Waste 
Generated 
(kg/day) 
1. 
Residential Refuse 0.45 
3620 1629 
2. 
EWS Refuse 0.45 
640 288 
3. 
Servant Refuse 0.45 
146 65.7 
4. 
Community Building 0.15 
178 26.7 
5. 
Convenient Shopping 0.15 
112 16.8 
6. 
Nursery School-1 
Ground Floor 
0.15 
205 30.75 
First Floor 
0.15 
205 30.75 
7. 
Nursery School-2 
Ground Floor 
0.15 
216 32.4 
First Floor 
0.15 
216 32.4 
Second Floor 
0.15 
216 32.4 
8. Visitors 
0.12 
575 69 
Total 
2253.9 
Say 2254 
kg/day
(Source: For Waste Collection, Chapter 3, Table 3.6, Page no. 49, Central Public Health & Environment 
Engineering Organization, Ministry of Urban Development, (Government of India, May 2000)) 
Figure 7 : Solid Waste Management Scheme during Operation Phase 
Biodegradable Waste 
(1578 kg/day) 
Non-Biodegradable Waste 
(676 kg/day) 
Green Bins 
Vermicomposting 
Manure 
Blue Bins Dark Gray Bins 
Final disposal through a 
Govt. approved agency to 
recyclingindustry 
There will be following arrangements made at the site in accordance to Municipal Solid 
Waste Rules, 2000 and amended Rules, 2008. 
1 Collection and Separation of waste 
1. Collection of domestic waste is done by door to door collecting system in colored 
bins from domesticthings. 
2. Colorcoded bins are provided for dry recyclables and bio-degradable waste. 
3. Proposed institutional waste collection is done in Green and Blue bins for bio-degradable 
and non-bio-degradable. 
4. Open areas like parks etc. are facilitate with Litter bin. 
Final disposal 
through a Govt. 
approved agency 
Solid Waste 
(2254 kg/day) 
Recyclable Waste 
(473 kg/day) 
Non-Recyclable Waste 
(203 kg/day)
Treatment of solid waste 
Bio-Degradable wastes 
1. Vermin composting techniqueis used forthe compost of Bio-degradable waste. 
2. STP sludge will be proposed for horticultural. 
3. Horticultural Waste will composted and it will use for gardening purposes. 
Biodegradable wastes 
1. Grass Recycling – The cropped grass will be spread on the green area. It will act as 
manure after decomposition. 
2. Recyclable wastes will be retailed to recyclables. 
3. Hazardous wastes like waste oil will be retailed to approved recyclers. 
2 Disposal 
Municipal Solid Wastes (Management and Handling) Rules, 2000 and amended Rules, 
2008 is used for the disposal of garbage through government officialorganization for land 
filling. The solid waste management scheme is represented in the above figure. 
3.12. GREEN AREA 
Total green area measures 22814.33 m2 i.e. 32.62 % of the net plot areaunder tree plantation 
inside the offices and along the roads. Ageless tall and ornamental trees and ornamental shrubs 
are proposed to be planted at the project site. 
Table 8: Green Area Calculation 
S. No. Description Area (m2) 
1. 
Total Green Area Required @ 30% of the Net Plot Area 
(69939.685 m2) 
20981.91 
2. Total Green area proposed @ 32.62 % 22814.33 
a. Peripheral Plantation Area @ 11.32% 7917.17 
b. Avenue Plantation Area (spread 3> m) @ 10% 6993.97 
c. Water Body Area @ 5.4% 3776.74 
d. Shrubs Plantation Area @ 5.9% 4126.44
Plantation and landscaping 
Variety of the plant species are selected on the basis of their flexibility to the surviving 
geographical conditions. 
Green Belt Development Plan 
0.3 m × 0.3 m sizematrix was adopted for plantation of the green belt development including a 
pit with a spacing of 2 m x 2 m. Moreover, earth filling and manure requirement is also 
anticipated for the proper balance of nutrition and saplings’ nourishment. Recommendations also 
include the plantation to be taken up at random and the aspects of landscaping to be taken into 
account. 
Medium height trees (7 m to 10 m) and some shrubs (5 m height) for multi-layered plantation for 
the green belt will be taken. Along with some creepers to be planted through out the boundary 
wall thereby enhancingthe capacity of insulation. 
Selection of Plant Species for Green Belt Development 
The development depends on various factors such as climate, elevation and soil. 
S. No. NAME OF SPECIES (SHRUBS) 
Botanical Name Common Name 
1 Artocarppusheterophyllus Kathal 
2 Balanitesroxburghii Desert - Date 
3 Bambusaarundinacia Thorny Bamboo 
4 Bambusa vulgaris Golden Bamboo 
5 Alstoniascholans Apocynaceae 
6 Acacia catechu Khair
7 Bauhinia acuninata Kanchan 
8 Callistemon citrinus Bottle brush 
9 Citrus aurantium Nebu 
10 Durantarepens Duranta 
S. No. NAME OF SPECIES (TREES) 
Botanical Name Common Name 
1 Bauhinia Semla Semla 
2 Albiziachinensis Siran 
3 Albizialebbeck The Siris tree 
4 Cassia pumila Yellow Cassia 
5 Anthocephaluschinensis Kadamba 
6 Azadirachtaindica Neem Tree 
7 Delbergialatifolio Black wood 
8 Delonixregia Gulmohar 
9 Eucalyptus citriodora Eucalyptus 
10 Ficusbenghalensis Banyan Tree 
11 Ficuselastiaca Indian Rubber Tree 
12 Ficusreligosa Peepal Tree 
13 Grevillearobusta Silky Oak
14 Jacaranda mimosaeolia Nil - Gulmohar 
15 Mangiferaindica Mango Tree 
No evidence for support to significant vegetation exists. A multilayered peripheral greenbelt of 
local plant species is proposed to add toits aesthetic value of the areaas well as providing an 
awesome habitat for various groups of fauna. The existing surrounding land is urban without 
much habitat for wild species. Whereas this multilayered auxiliary greenbelt will provide an 
excellent habitat area for the native fauna. The project will however not have any direct or 
indirect impacts on the avifauna of the area. But it is worth mentioning that planting of trees 
bearing fruits in the greenbelt will be an amazing attraction to the local bird population. 
3.13. DETAIL OF CONSTRUCTION MATERIALS 
List of building materials being used at site: 
1. Coarse sand 
2. Fine sand 
3. Stone aggregate 
4. Stone for masonry work 
5. Cement 
6. Reinforcement steel 
7. Pipe scaffolding (cup lock system) 
8. Bricks 
9. CLC fly ash blocks 
10. Crazy (white marble) in grey cement 
11. P.V.C. conduit 
12. MDS, MCBs 
13. PVC overhead water tanks 
14. 2 1/2'’ thick red colour paver tiles 
15. PPR (ISI marked) 
16. PVC waste water lines 
17. S.W. sewer line up to main sewer
18. PVC rain water down take 
19. Stainless steel sink in kitchen 
20. Joinery hardware- ISI marked 
3.14. MATERIALS USED FOR CONSTRUCTION & THEIR U VALUES 
S. 
No 
Building Material Proposed with U & 
R Values 
‘R’ Values 
(in Sq m. 
Deg C/ 
Watts ) 
‘U’ Values 
(in Watts/ 
Sq m. Deg 
C) 
Solar Heat 
Gain Factor 
1. 
WALL 
Brick wall (230 mm thick), both side 
thick sand cement plaster (12-18mm) 
with insulation 
0.352 2.84 1.12 
2. 
ROOF 
200 mm RCC slab with mud phuska& 
clay tiles with 75 mm insulation 
0.409 2.44 1.00 
3. 
GLASS 
( Double glaze glass) 
0.333 3.00 1.8 
********
CHAPTER-4
Chapter-4 
4. Analysis and Data Collection 
4.1. ENVIRONMENT MANAGEMENT PLAN 
The Environment Management Plan (EMP) is a set of documented framework that contains the 
mitigation measures for each and every respective component of environment which has a 
potential future treat due to the increased activities taking place during construction&operational 
phase of the project which shall be discussed in detail in subsections later. 
Key points of an EMP: 
 It is guidedby the rules and regulationsprescribed by the MoEF and CPCB/ SPCB while 
preparing an EMP. 
 Itconfirms that the components of the facilities are operated strictly in accordance with 
the design. 
 A management process that makes sure thatevery operation is carried out under 
supervision and monitoring 
 Addresses complaints of public if any during any phase of construction and operation of 
the facilities very effectively and 
 A management system that has remedial measures in place which could be implemented 
immediately. 
An effective EMP facilitates different ways to manage environmental impacts that might arise 
due to construction or operational activities which is major benefit and hence allows maintaining 
environmental harmony.Secondary benefits include controlling of cost and better relations with 
the projects stakeholders including society. 
4.2. THE FOUR MAJOR COMPONENTS OF EMP 
 Commitment & Policy: The management is obliged toendeavor to facilitate, deliver and 
execute the Environmental Management Plan which encompasses all environmental 
factors related to water, air, noise and land.
 Planning: Planning involves finding out the key factors like impacts on environment, 
compliance issues and primary goals of environmental management. 
 Implementation:This is about executing the plan amongst the resources which is 
available to Construction Company or real estate developers, their accountability and 
providing appropriate training to workers and staff. 
 Measurement & Evaluation:One of the key components is constant monitoring and 
evaluating if the activities are executed as per plan and counter measures are taken 
wherever necessary and if records are maintained properly. 
M/s Vatika Ltd. is advisedto form a monitoring committee as part of the EMP, with the site in-charge 
heading the team and supported bythe representatives of the project implementation team 
and environmental group. It would be the responsibility of the committee to make smooth 
execution of operation and management of the EMP also taking care of regulatory compliance. 
The proposed site is currently unproductive land. It has been assumed that there shall be no 
hostile outcome on the land use activities in the project area due to the construction operations of 
the project. The site is assigned for commercial development as per the Development Plan of 
Gurgaon -Manesar Urban Complex-2021. The project will strictly follow the Building 
Regulation Norms of National Building Code. HUDA building by-laws and norms of Town and 
Country Planning on Covered Land, Floor Area Ratio, Height, Fire Safety Requirements, Section 
and Elevation Design and other parameters will be strictly followed. 
Since, careful planning has been taken into account before executing the project there will be a 
lot ofprepared open spaces and green acres. Estimated area for landscaping is about 22814.33 
m2. If the plan is executed well it will have an overall positive impact in the surrounding 
environment and the nearby local community. 
There shall be no land disturbance resulting in erosion, subsidence and instability as it is a flat 
land. As per the seismic zone map of Indiathe site comes under the zone IV which also indicates 
very less damage risk zone. The project has been planned as per Indian Standards Codes which 
implies that the project will be earthquake resistant. 
No natural drainage routes has been intersected by this project. Also there are no perennial or 
non-perennial drainage systemslies in the area of the project.
The only work which requires excavation in the proposed project is establishment of the Group 
housing Colony’s pillar. The same material could be used for filling the excavated areawithout 
the need for any extra material.The excavated topsoil shall be stored separately and used within 
the project site for greenbelt development. Hence, no movement of soil to and from the site is 
expected. 
The surrounding around the site is mostly flat land and comprises of an urbanized stretch. There 
are also no low lying areas or wetlands nearby. 
The proposed construction poses no significant health hazard. The source of fugitive dust 
generation during period of construction will be vehicular movement and material handling. 
Water sprinklers will be used to suppress fugitive dust emission as and when required to 
minimizeany negative impact due to the same. However, the impacts will be confined to 
laborers/workers particularly with regard to occupational exposure. Masks, Ear plugs etc. and 
other Personal Protective Equipments will be provided to the workers working in the potential 
areas. 
Careful design, planning and good site management would minimize waste of materials 
.Construction wastes will be segregated as much as possible at site itself to increase the 
feasibility of recycling concrete and masonry as filling material and steel pieces as saleable 
scrap. Empty packaging materials, drums, glass, tin, paper, plastic, pet bottles, wood, thermocol 
and other packaging materials, etc will be disposed through recyclers. The construction spoils 
will be temporarily stored at designated dumpsite located inside the site premises. Later on these 
wastes will be used for land filling / leveling work within the site premises. 
4.3. Potential Impacts and Remedial Measures of Environmental Components 
To know efficiency of pollution prevention and control measures at the project site during the 
construction phase, Post Environmental Clearance monitoring is scheduled. All the testing was
conducted by “Ministry of Environment and Forests” recognized laboratory and NABL 
accredited laboratory, and copies of the testing reports are attached with this Annexure. 
The Post Environmental Clearance monitoring was done in the month of June 2012, for 
following environmental parameters: 
(i) Ground Water of the area 
(ii) Soil of the area 
(iii) Ambient Noise 
(iv) Ambient Air Quality 
(v) Stacks of DG sets being used at the site. 
The results of the monitoring are discussed in the subsequent sections.The other components of 
EMP are described below: 
a) Water Quality: Following are the impacts and mitigation measures on water from the 
proposed activity: 
i. Ground Water Quality 
 Impacts from Construction Phase: It accounts of waste water generated from 
temporary labor tents. 
 Mitigation Measures during Construction Phase: Mobile Toilets will be used 
while construction of the project is going on for use by the labourers. Soak Pit/ 
Septic Tank will be proposed to manage the wastewater generated from labour 
tents. Hence, no significant impact is from the construction activity. 
 Impacts from Operation Phase- It consists of domestic sewage from domestic use 
and flushing. 
 Mitigation Measures during Operation Phase: A Sewage Treatment Plant will 
provided for the recycling of the sewage generated from the proposed activity and 
the recycled water will be reused for the purpose of flushing, horticulture and DG 
cooling. Hence, no negative or significant impact on ground water quality is 
envisaged. 
 Ground Water Quantity/Ground Water Depletion 
 Impacts from Construction Phase- It accounts of usage of ground water for 
construction activity.
 Mitigation Measured during Construction Phase: No groundwater will be used 
for construction purpose. STP treated water will be used for construction 
activity. There is no significant impact on ground water quality envisaged. 
 Impacts from Operation Phase: Ground water depletion for fresh water 
requirement for residents of the group housing colony. 
 Mitigation Measures during Operation Phase: Fresh water requirement will be 
fulfilled by HUDA Supply and the Rain Water Harvesting Scheme is also 
proposed for recharging of ground water. 
 Quality of Surface Water / Contamination in Surface Water 
 Impacts on Construction Phase: It often accounts of Surface runoff from site 
during the construction activity. 
 Mitigation Measures during Construction Phase: Under Controls through EMP & 
Design, to control surface run-off, Silt traps and similar other steps such as on site 
diversion ditches will be constructed additionally during site development. Since 
there is no surface water receiving bodyno off-site impact is envisaged in the core 
zone. 
 Impacts from Operation Phase- It relates with discharging of domestic wastewater 
and rain water in sewer. 
 Mitigation Measures during Operation Phase: Domestic waste water will be 
recycled in STP and reused in flushing, horticulture and DG cooling and Rain 
water harvesting pits has been proposed for the management of storm water. 
Hence, no water or waste water will be discharge outside the project premises. 
Result:For the analysis of water quality in the project site one sample was collected from the 
site. 
Monitoring Methodology 
The sample was analyzed for physical, chemical and biological parameters (as per BIS Standards 
IS: 10500). The sampling was done very carefully using all basic precautions and cares to 
avoidany contamination. Prescribed BIS and APHA procedures werefollowed in sampling with 
standard methods and procedures.
Result of Ground Water Quality Monitoring 
S. 
No. 
Parameter Result Test-Method 
Limits of IS:10500 -2012 
Requirem 
ent 
(Acceptab 
le limit) 
Permissible 
limit (no 
presence of alt. 
source) 
1. pH (at 25 0C) 7.56 APHA 22nd Edition, 4500-H+ B 6.5 to 8.5 No Relaxation 
2. Colour (Hazen Unit) <5.0 APHA 22nd Edition, 2120 B 
5 15 
3. Turbidity (NTU) <1.0 APHA 22nd Edition, 2130 (B) 
1 5 
4. Odour Unobjectionable 
APHA 22nd Edition, 2150 
Agreeable Agreeable 
5. Taste Agreeable 
APHA 22nd Edition, 2160 
Agreeable Agreeable 
6. Specific Conductance (mS/cm) 0.271 APHA 22nd Edition, 2510 B -- -- 
7. Total Hardness as CaCO3 (mg/l) 320.50 
APHA 22nd Edition, 2340 C 
200 600 
8. Chloride as Cl- (mg/l) 68.50 
APHA 22nd Edition, 4500-Cl- B 
250 1000 
9. Calcium as Ca (mg/l) 90.50 APHA 22nd Edition, 3500 Ca B 
75 200 
10 Magnesium as Mg (mg/l) 23.01 
APHA 22nd Edition, 2340 B 
30 100 
11 Total Dissolved Solids (mg/l) 415.36 
APHA 22nd Edition, 2540 C 
500 2000 
12 Alkalinity as CaCO3, (mg/l) 
232.42 APHA 22nd Edition, 2320 B 200 
600 
13 Iron as Fe (mg/l) 0.25 APHA 22nd Edition, 3500-Fe B 
0.3 No Relaxation 
14 Fluoride as F (mg/l) 0.34 APHA 22nd Edition, 4500-F- D 
1.0 
1.5 
15 Sulphate as SO4 (mg/l) 30.41 APHA 22nd Edition, 4500 E 
200 400 
16 Nitrate as NO3 (mg/l) 0.10 IS 3025 (P-34) 1988 45 No Relaxation 
17 Sodium (mg/l) 26.00 APHA 22nd Edition, 3500 Na B -- -- 
18 Potassium(mg/l) 
5.00 
APHA 22nd Edition, 3500 K B 
-- -- 
Interpretation of the results 
Water sample was analyzed for their physical, chemical and biological characteristics. pH value is 
observed 7.56, Total Hardness is observed 320.50mg/l, Iron value is 0.25 mg/l, Chloride value is 
68.50 mg/l, TDS is observed 415.36 mg/l, Calcium is observed 90.50 mg/l, Magnesium is
observed 23.01 mg/l and Alkalinity is observed 232.42 mg/l. All parameters observed are well 
within the standards prescribed as per IS: 10500 except Total Hardness, Total dissolved solids and 
Alkalinity, which are slightly above the desirable limit but within the permissible limit. 
b) Air Quality: Potential impacts of Air Quality are : 
 During Construction Phase 
 Dust Emissions- A huge amount of dust will be generated during the construction phase 
due to loading and unloading activities. 
The dust wil be suppressed by water sprinklers. 
 Emissions of PM2.5 & PM10, Sulphur dioxide, Oxides of Nitrogen and Carbon Monoxide- 
Due to operation of the construction equipments and vehicles during construction phase, 
PM2.5 & PM10, Sulphur dioxide, Oxides of Nitrogen and Carbon Monoxide will be 
generated in the surrounding of the project site. 
To mitigate the impacts from construction equipments, equipments will be maintained regularly 
by oiling and greasing. The Pollution Under Check (PUC) vehicles will be used to reduce the 
projected impacts. 
 During Operation Phase 
Impacts: Running of DG sets and vehicles will be used during operation phase of the project and 
results increase in SO2 and NOx. 
Mitigation Measures: Stack Height of DG sets will be maintained as per norms recommended by 
CPCB for the proper dispersion of smoke into the air. 
PUC certified vehicles will be used by all the residents of the group housing colony. 
Result- Ambient Air Quality monitoring was done on 12/09/2013 to 12/09/2013 and 12/09/2013 
to 12/09/2013 at the site. The sample for Particulate Matter, Sulphur dioxide, NO2, O3, Pb, CO, 
C6H6, BaP, As and Ni was collected adjacent to D Tower at the project site and tested as per the 
standard methods.
Ambient Air Quality adjacent to D Tower at the Project Site 
Monitored Parameters 
Monitoring 
(Adjacent to D 
Tower) 
Monitoring 
(Adjacent to D 
Tower) 
Units 
NAAQS 
Industrial, 
residential, 
Rural & 
other Area 
Particulate Matter (PM2.5) 33.54 34.71 μg/m3 60 
Particulate Matter (PM10) 80.46 82.35 μg/m3 100 
Nitrogen Dioxide (as NO2) 25.62 26.83 μg/m3 80 
Oxide of Nitrogen (as NO2) 12.41 13.25 μg/m3 80 
Carbon Monoxide (as CO) <0.5 <0.5 mg/m3 4(1-hr) 
Interpretation of the Results 
The interpretations of the results of each parameter are discussed below. 
1. Particulate Matter (PM2.5) 
The 24-hourly value of concentration of PM2.5was found to be 33.54 μg/m3on 12/09/2013 to 
12/09/2013 whereas it is found to be 34.71 μg/m3 on 12/09/2013 to 12/09/2013. The values are 
slightly above the prescribed standard at the construction site.
Figure-8 : Concentration of PM2.5 at theMonitoring Location 
90 
80 
70 
60 
50 
40 
30 
20 
10 
0 
PM2.5 
Result AAQ-1 AAQ-2 NAAQS 
Results of PM2.5 adjacent to D Tower of the project site 
ppm 
Sampling Location 
Concentration of PM2.5 
(μg/m3) 
Result 
Result 
NO2 
Limit 
Adjacent to D Tower 33.54 34.71 60
2. Particulate Matter (PM10) 
The 24-hourly value of concentration of PM10adjacent to D Tower was found to be 80.46 μg/m3 
on 12/09/2013 to 12/09/2013 whereas it is found to be 82.35 μg/m3 on 12/09/2013 to 
12/09/2013. The values are exceeding the limit of 100 μg/m3 as per the NAAQs, 2009. 
Figure-9: Concentration of PM10 at theMonitoring Location 
90 
80 
70 
60 
50 
40 
30 
20 
10 
0 
PM10 
Result AAQ-1 AAQ-2 NAAQS 
ppm 
Results of PM10 adjacent to D Tower of the project site 
Sampling Location 
Concentration of PM 10 
(μg/m3) 
Result 
Result 
NO2 
Limit 
Adjacent to D Tower 80.46 82.35 100
3. Sulphur Dioxide (SO2) 
The 24-hourly value of concentration of SO2adjacent to D Tower was found 12.41 μg/m3 on 
12/09/2013 to 12/09/2013 whereas it was found 13.25 μg/m3 on 12/09/2013 to 12/09/2013. It can 
be seen from the results of observingtime is 24 hours concentration is within the limit of 80 
μg/m3 as per the NAAQS, 2009. 
Figure-10 : Concentration of SO2 at theMonitoring Location 
SO2 
Result AAQ-1 AAQ-2 NAAQS 
NO2 
Results of SO2 adjacent to D Tower of the project site 
90 
80 
70 
60 
50 
40 
30 
20 
10 
0 
ppm 
Sampling Location 
Concentration of SO2 
(μg/m3) 
Result 
Result 
Limit 
Adjacent to D Tower 12.41 13.25 80
4. Oxides of Nitrogen (NO2) 
The 24-hourly value of concentration of NO2adjacent to D Tower was found 25.62 μg/m3 on 
12/09/2013 to 12/09/2013 whereas it was found 26.83 μg/m3 on 12/09/2013 to 12/09/2013. It can 
be seen from the results of observing time is 24 hours concentration is within the limit of 80 
μg/m3 as per the NAAQS, 2009. Air lab report 1 and graphs. 
Results of NO2 adjacent to D Tower of the project site 
Sampling Location 
Concentration of NO2 
(μg/m3) 
Result 
(05.06.2012 to 
06.06.2012) 
Result 
(06.06.2012 to 
07.06.2012) 
Limit 
Adjacent to D Tower 25.62 26.83 80 
Figure-11: Concentration of NO2 at theMonitoring Location
90 
80 
70 
60 
50 
40 
30 
20 
10 
0 
NO2 
Result AAQ-1 AAQ-2 NAAQS 
ppm 
NO2 
5. Lead (Pb), Carbon Monoxide (CO), Ammonia (NH3), Benzene (C6H6), Benzo-a-Pyrene 
(BaP), Arsenic (As), Nickel (Ni) 
The above mentioned parameters were monitored adjacent to D Tower of the project site on 
12/09/2013 to 12/09/2013, all the parameters were well within the limits at the monitoring site.
c) Noise Environment: Following are the impacts and mitigation measures on Noise 
Environment from the proposed project: 
 During Construction Phase: 
Impact: A vibrant noise will be generated from equipments of construction during building 
work of construction. 
Mitigation: PPEs like Earplugs and Earmuffs etc. will be supplied to the labour to mitigate 
the impact of noise. 
 During Phase of operation: 
Impact: Due to running of DG sets and vehicles, a small amount of noise is anticipated from 
the proposed project. 
Mitigation: Acoustic enclosure will be used for DG set and noise limit of 25 dB will be 
maintained. Servicing of vehicles will be done regularly by the residents of the group 
housing colony. No Horns will be used in the silence zone and institutional zone. In 
additional, green belt will be madenear the project to scatter the noise in the study area. 
Result:To know the Ambient Noise at the site, Ambient Noise Level monitoring for day time 
and night time was conducted from 11/09/2013 to 12/09/2013 on the project site. 
Noise Level Monitoring 
S. 
No. 
Parameters 
Test Result dB (A) 
Day Time 
(6:00 am to 10:00 pm) 
Night Time 
(10:00 pm to 06:00 am) 
1. Leq 51.60 44.75 
2. Lmin 46.70 41.50 
3. Lmax 57.50 50.40
CPCB Limits in dB(A) Leq ( Commercial Area) 
During Day Time 
(06:00 am to 10:00 pm) 
During Night Time 
(10:00 pm to 06:00 am) 
65.00 55.00 
Monitoring Methodology 
A portable sound level meter with data logger is used to measure Ambient noise level and also 
having inbuilt facilities to studydirect noise levels in dB (A). Continuous sound pressure level 
were computed from the values of SPL measured with the help of noise meter. Noise 
measurement was conducted as per IS: 4954 as adopted by CPCB. Collected data was used for 
calculation of Leq, Lmax, Lmin, Lday, Lnight of the study area. 
At monitoring location, continuous monitoring of noise was conducted for a period of 24 hours 
to getLeq values at periodic time intervals. For every location, night and day time Leq values 
have been estimated from the values of Leqfor which comparison could be made with the 
national ambient noise standards. 
As per the monitoring data result observed Leq- Day was 65.00 dB(A) and Leq – Night was 
55.00 dB(A). 
Figure 12: Noise monitoring data 
90 
80 
70 
60 
50 
40 
30 
20 
10 
0 
parameters Leq Lmin. Lmax. 
Series1
d) Soil Contamination: 
 During Construction Phase: 
Impacts: Top soil and inner soil will be excavated for the foundation of basements and pillars 
of the proposed group housing colony “Urban Expression”. 
Mitigation Measures: Top soil will be kept separately in a tarpaulin sheet and later on it will 
be use for green belt development. The inner soil will be used for the leveling of the project 
site. Hence, no movement of soil is anticipated outside the project premises. 
 During Operation Phase: 
Impact: Soil erosion during the rainy season from open areas of the proposed project. 
Mitigation Measures: Green belt in and around the project will be developed to prevent the 
soil erosion and rain water harvesting pits has been proposed for ground water recharge. 
Result: The sample of the soil has been collected from the project location and analyzed.
Results of Soil Analysis 
S. 
No. 
Parameter Result Method 
1 . pH (25 0C) 8.4 IS : 2720 (P-26,1987) 
2. Colour yellowish brown USDA 
3. Moisture Content (%) 7.6 IS:14767,2000 
4. Water holding capacity (gm/cc) 115.32 USDA 
5. Chloride (mg/100gm) 42.24 USDA 
6. Organic Matter (%) 0.75 IS:2720 (P-22, 1972) 
7. Physical Appearance Sandy clay Loam …………. 
8. Calcium, Meq/100g 1.45 USDA, Titration Method 
9. Phasphate , Kg/hect. 6.2 
IS10158-1982 Reaffirmed Aug 
2009 
10. Electrical conductivity 275 IS14767-2000 Reaffimed2006 
μmhos/cm 
11. Nitrogen as No3, Kg/hect 1.654 IS114684-1999 Reaffimed2008 
12. Sulphate mg/g 1.8 IS2720 (Part28) 1977 
13. Potassium,Kg/hect 28.51 USDA, Extraction Method 
14. Sodium (mg/100gm) 4.02 USDA, Extraction Method 
Sampling Result 
The concentration of Organic matter in the soil is 0.75 % by mass. The Density of the soil 
sample is 1.32 gm/cc. pH value is 8.4. Electrical Conductivity of the soil sample is observed to 
be 275 μs/cm. Calcium (Ca) observed is 1.45 mg/kg.
4.4. Significance of the project 
Increase in population in the country and rapid development in the Cities, specially the metro 
cities resulting in large number of migration of population for employment opportunity in the 
Cities. The project is located in a residential area and therefore no variations in demographic 
structure are anticipated. 
Construction phase: The existing demographic profile of the area will also be not impacted 
because laborers engaged for construction will be from the local community. 
Operation phase: Another area of attention is the changing demography in the area. At most 
there will be slight spatial distribution of the local population and no significant influx of outside 
population is anticipated. 
Adverse effects on local communities: 
Construction phase: There are no archeological monuments or important religious sites nearby 
the project site. Therefore exists no potential risk of impact in this regard.However this will 
definitely aid in providing employment to the set of unskilled, semi skilled and skilled labourers. 
A few senior supervising positions will also be open to eligible local candidates. 
Operation phase:At completion of this project it will provide with state of the art housing 
society with all modern amenities.This in turn will also boost the local economy due to increased 
commercialization. 
The developments are mostly city centric and hence the influx of people leading to huge gap 
between demand and supply of three main thing viz. water, energy and habitat. To cater the need 
of the people with a state of art facility to live in comfort with luxury the proposed project is 
planned.
CHAPTER-5
Chapter-5 
5. References 
1. AP Pollution Control Board (2008-09), As per the provisions laid under EIA-2006 
notification, prior Environmental Clearance (EC) is required. 
http://www.appcb.ap.nic.in/ec/env_clear.htm 
2. Bindu N. Lohani,J. Warren Evans , Robert R. Everitt, Harvey Ludwig, Richard A. Carpenter, 
Shih-Liang Tu, “Environmental Impact Assessment for Developing Countries in Asia”, 
Volume 1 
3. Biswas, A.K. and QuGeping (1987) , “Environmental Impact Assessment for Developing 
countries”, Tycooly International ,London. pp. 232. 
4. Centre for Science & Environment issued the process for Environmental Clearance. 
http://www.cseindia.org/node/403 
5. Chen. Z and Heng. L ( 2004), An integrative methodology for environmental management in 
construction. 
6. Development and Environment Series 6, Environmental Law in Developing Countries, 
Southeast and East Asia" (1994). Institute of Developing Economics. 
7. Dutta. A.B. and Sengupta. I (5 Jan 2014) Environmental Impact Assessment (EIA) and 
Construction. http://www.isca.in/IJENS/Archive/v3/i1/11.ISCA-IRJEvS-2013-226.pdf 
8. Designing Buildings (17 May 2014), for The Town and Country Planning (Environmental 
Impact Assessment) (England and Wales) Regulations 1999. 
http://www.designingbuildings.co.uk/wiki/Environmental_impact_assessment 
9. Ebisemiju, F., “Environmental impact assessment: making it work in developing countries”, 
Journal of Environmental Management. 
10. Environmental Impact Assessment Report Of Central Secretariat – Badarpur Corridor. 
11. Gutman. P. EIA of urban projects in developing countries: challenge, experience, 
suggestions. 
http://www.hardystevenson.com/Articles/EIA%20OF%20URBAN%20PROJECTS%20IN%20DEVELOPI 
NG%20COUNTRIES%20CHALLENGE,%20EXPERIENCE,%20SUGGESTIONS.pdf 
12. Ghasemain. M and Poursafa.P ( 2012), Environmental Impact Assessment of the Industrial 
Estate Development Plan with the Geographical Information System and Matrix Methods.
13. Geoffrey Wands Forde-Smith, Environmental Impact Assessment, Entrepreneurship,and 
Policy Change, in POLICY THROUGH IMPACT ASSESSMENT: INSTITUTIONALIZED 
ANALYSIS AS A POLICY STRATEGY 155, 165 (Robert V. Bartlett ed., 1989). 
14. Jennifer C.Li. (2008), Environmental Impact Assessments in Developing Countries: An 
Opportunity for Greater Environmental Security. 
http://research.fit.edu/sealevelriselibrary/documents/doc_mgr/470/Global_EIAs_in_Developing_Co 
untries_-_Li_2008.pdf 
15. Kevin F.R. Decision-support for environmental impact assessment: A hybrid approach using 
fuzzy logic and fuzzy analytic network process, Expert System with Application, Volume 36, 
Issue 3, Part 1. 
16. Magsi. H and Torre. A (2013), The Effectiveness of Environmental Impact Assessment on 
Infrastructural Development Projects: Case of Chotiari Reservoir in Sindh, Pakistan. 
17. Modi. A and Shinkar. N.P. ( 2012), Environmental Impact Assessment of Road from Ujjain 
to Jaora. 
18. Muraleedharan, V. et.al., “Evaluation of EIA procedures in India. Impact Assessment” ,EIA 
vol. 12, pp. 75-88. 
19. Road Development Projects, Madhya Pradesh State. http://www.mprdc.com 
20. Ross, W.A., “Environmental impact assessment in the Philippines: progress, problems, and 
directions for the future.” Environmental Impact Assessment Review, 14: 217-232. 
21. Road Development Projects, Madhya Pradesh State. http://www.mprdc.nic.com/ 03/02/2011. 
22. Rau &Woofes, “ Environmental Impact Assessment”. 
23. Shri S.C. Padhee ,”Rapid Environmental Impact Assessment And Environmental 
Management Plan”, Gurubeda Iron Ore Mines (Over 49.776 Ha, Vill. Gurubeda, Keonjhar) 
24. The Gazette of India (2006), The Ministry of Environment & Forests (MoEF) Government of 
India has issued EIA Notification. http://envfor.nic.in/legis/eia/so1533.pdf 
25. Wang. M.S and Huang.G.L (1993), Environmental impact assessments for major 
construction projects in Taiwan: problems and solutions. 
26. Wang.Y and Morgan.R.K. ( 2003), Environmental impact assessment of projects in the 
People’s Republic of China: new law, old problems. 
27. W.F.Canter, “Environmental Impact Assessment”. McGraw Hill Publications, 1977. 
28. WOOD, supra note 1, at 221–39. 192. Lynton K. Caldwell, Understanding Impact Analysis: 
Technical Process, Administrative Reform, Policy Principle, in POLICY THROUGH
IMPACT ASSESSMENT: INSTITUTIONALIZED ANALYSIS AS A POLICY 
STRATEGY 7, 12 (Robert V. Bartlett ed., 1989). 
29. Xiaodong Li and Yimin Zhu (2009), An LCA-based environmental impact assessment model 
for construction processes. 
30. Zhao. Y ( 2006), Assessing the Environmental Impact of Projects: A Critique of the EIA 
Legal Regime in China. 
******

EIA Report

  • 1.
    A Project Report On Preparation of Application for Environmental Clearance of Construction Project In Partial Fulfillment for The Award of The Degree OF MASTER IN ENVIRONMENTAL ENGINEERING BY PRIYANKA SINGH (ENROLLMENT NO: A11227912005 ) Under the guidance of Dr. Ashutosh Tripathi Neha Gupta AMITY INSITUTUE OF ENVIRONMENTAL SCIENCES AMITY UNIVERSITY, NOIDA (UTTAR PRADESH) JUNE-2014
  • 2.
    A Project Report On Preparation of Application for Environmental Clearance of Construction Project For the partial fulfillment for the award of the degree OF MASTER OF TECHNOLOGY IN ENVIRONMENTAL ENGINEERING AMITY INSITUTUE OF ENVIRONMENTAL SCIENCES AMITY UNIVERSITY, NOIDA (UTTAR PRADESH) JUNE-2014 Under the Supervision of: Submitted By: DR. ASHUTOSH TRIPATHI PRIYANKA SINGH Amity University, Noida Enrl No: A11227912005 MS. NEHA GUPTA Vardan EnviroNet, Gurgaon
  • 3.
    Declaration I herebydeclare that the work embodied in this report entitled “Preparation of Application for Environmental Clearance of Construction Project” in partial fulfilment for the award of Degree of “Master of Technology” in Environmental Engineering from Amity Institute of Environmental Sciences, Amity University, Noida has been done by me from Vardan EnviroNet, Gurgaon under the supervision of Ms. Neha Gupta during 10th December 2013 to 9th May 2014. The work done by me during the dissertation is original and has not been submitted by anyone in the university. I also hereby declare that the work done by me during the dissertation is original and the content embodied in this report has not been published anywhere for the award of any other Degree. Priyanka Singh Date: Enrollment No. A11227912005
  • 4.
    Faculty Guide Approval This is to certified that the work embodied in this dissertation entitled “Preparation of Application for Environmental Clearance of Construction Project” has been submitted by Priyanka Singh for the award of the Master of Technology in Environmental Engineering is a record of industrial work carried out by her under my supervision at Amity Institute of Environmental Sciences, Amity University, Noida. She has completed her dissertation from Vardan EnviroNet, Gurgaon under the sub-guidance of Ms. Neha Gupta during 10th December 2013 to 9th May 2014 on the above mentioned project. The work is original and has not been submitted so far for award of any other degree, diploma or other title in this university or any other university or any institute at higher learning. Dr. Ashutosh Tripathi Supervisor AIES, Amity University Noida
  • 5.
    Acknowledgement While doingthis project, number of people contributed at various steps. They helped me during my dissertation and they deserve special thanks. It’s a pleasure to convey my gratitude to them. First and Foremost, I would like to express my sincere gratitude to my project guide Dr. Ashutosh Tripathi for giving me the opportunity to do the work on this topic. It would never be possible for me to take this project on this level without his innovative ideas and his relentless support, suggestion and encouragement from an initial stage of this project. I am extremely grateful to Mr. R. S. Yadav, Managing Director at Vardan EnviroNet for giving me the permission to carry out my dissertation work at his organization. I am highly thankful to Ms. Neha Gupta (Environmental Officer), Vardan EnviroNet, Gurgaon or providing necessary guidance and suggestion for completion of this work. Without her support and co-operation, I was not able to complete my project. I also extend my deep sense of gratitude to entire team of Vardan EnviroNet who has supported me all time during my dissertation at Vardan EnviroNet. And I am especially thankful to Priyanka Raheja, Student of Delhi University and Muzahid Khan-Associate Manager of Hitech Enviro Engineer & Consultant Pvt. Ltd. whose educational and professional experience support was a great factor in the development of this report. At last but not least, I am very thankful to my parents whose moral support was always with me during my dissertation. Priyanka Singh
  • 6.
    Contents Chapter No.Titles Page No. 1 Introduction 1.1. Introduction of Environmental Clearance 2 1.2. Process of Environmental Clearance 2 - 6 1.3. TOR ( Term of References) 7 1.4. Validity of EC 7 2 Review of Literature 9-10 3 Preparation of Application for Environmental Clearance 3.1. About the case 12 3.2. Proposed project location and neighborhood 12 3.3. Project outline with environmental project 16-19 3.4. Total density of local population 20 3.5. Estimated budget of proposed project 20 3.6. Quantity of daily demand for water 21-23 3.7. Sewage Treatment Technology 23- 31 3.8. Rain Water Harvesting 31- 34 3.9. Space for parking 35-39 3.10. Demand of electricity 40 3.11. Solid Waste Generation 40- 44 3.12. Green Area 44- 48 3.13. Detail of Construction Materials 49
  • 7.
    3.14. Materials Usedfor Construction & Their U Values 49-50 4. Analysis and Data Collection 4.1. Environment Management Plan 52 4.2. EMP Includes Four Major Elements 52- 54 4.3. Potential Impacts and Remedial Measures of 55- 73 Environmental Components 4.4. Significance of the project 74 5 References
  • 8.
    List of Tables S.No. Name of the table Page No. 1 Threshold limits of project 2-3 2 Area Statement 16-17 3 Population Break up 20 4 Calculations for Daily Water Demand 21 5 Technical Specifications for Sewage Treatment Plant 27-31 6 Rainwater Harvesting Calculation 32 7 Calculation of Solid Waste Generation 41 8 Green Area Calculation 44 9 Result of Ground Water Quality Monitoring 57 10 Air Quality adjacent to D Tower at the Project Site 61 11 Results of PM2.5 adjacent to D Tower of the project site 62 12 Results of PM10 adjacent to D Tower of the project site 63 13 Results of SO2 adjacent to D Tower of the project site 64 14 Results of NO2 adjacent to D Tower of the project site 65 15 Noise Level Monitoring 68 16 Results of Soil Analysis 71-72
  • 9.
    List of Figures S.No. Nam of Figures Page No. 1 Process of Environmental Clearance (EC) 4 2 500 m radius Google map showing the project site 13 3 Water Balance Diagram 23 4 Schematic design of STP of MBBR Technology 25 5 Typical Rain Water Harvesting Pit Design 33 6 Solid Waste Management Scheme during Construction Phase 41 7 Solid Waste Management Scheme during Operation Phase 43 8 Concentration of PM2.5 at the Monitoring Location 62 9 Concentration of PM10 at the Monitoring Location 63 10 Concentration of SO2 at the Monitoring Location 64 11 Concentration of NO2 at the Monitoring Location 65 12 Noise monitoring data 69
  • 10.
    GLOSSARY OF TERMS EC Environmental Clearance FAR Floor Area Ratio EIA Environmental Impact Assessment CRZ Coastal Regulation Zone HUDA Haryana Urban Development Authority MSW Municipal Solid Waste STP Sewage Treatment Plant KLD Kilolitres per Day NH National Highway ECS Equivalent Car Space DHBVN Dakshin Haryana Bijli Vitran Nigam KVA Kilo Volt Ampere MSIHC Manufacture, Storage and Import of Hazardous Chemical SE South-East NW North-West W West HVAC Heating, Ventilation, and Air Conditioning MBBR Moving Bed Bioreactor CGWA Central Ground Water Authority NAAQS National Ambient Air Quality Standards
  • 11.
    CPCB Central PollutionControl Board NAB National Building Code ECBC Energy Conservation Building Code ISO International Organization for Standardization M/s Masers EWS Economically Weaker Section T.S.S Total Suspended Solids T.D.S Total Dissolved Solids BOD Biochemical Oxygen Demand COD Chemical Oxygen Demand pH Potential Hydrogen PVC Poly Vinyl Chloride ACF Activated Carbon Filter M.O.C Material of Construction R.C.C. Reinforced Cement Concrete DU Dwelling Unit EMS Environmental Management System EMP Environmental Management Plan
  • 12.
    Abstract Construction activitiesare pursued in India without focusing on environmental issues. Due to this natural resources are in pressure and also creating harmful effects on human health and well beings and this environmental pressure is due to unplanned and unsustainable infrastructure development. Hence, the Government of India accomplish the Environmental Protection Act in 23 May 1986 to plan the activity in sustainable way by considering the water and air environment. Environmental Impact Assessment (EIA) process was made mandatory on 27th January 1994 for projects of various categories like mining of minerals highway projects, thermal power projects, oil and refinery projects etc except construction projects. MoEF, the ministry of Environment & Forest had issued revised notification on Environmental Clearance (EC) processes on 14th September 2006 vide which environmental clearance was made mandatory for construction projects. There are certain criteria to prepare and file an application. A report in the form of Form-I, Form- IA, Conceptual Plan and other necessary approvals has to be submitted to SEAC/SEIAA to proceed the process of EC. Central government made a committee named State Expert Appraisal Committee (SEAC) and authority named State Level Environment Impact Assessment Authority (SEIAA), has power to grant EC after ensuring that there is no environmental issue arises with this construction activity and also all the guidelines as per EIA notifications, norms and standards made by MoEF, NBC, ECBC etc will be followed by the proposed project. Keywords: Environmental Clearance, Environmental Impact Assessment, Environmental Management Plan
  • 13.
    Objective The mainobjective of this project is to serve the state of art facility to live in Gurgaon and maximize local employment and educational opportunities.
  • 14.
  • 15.
    Chapter 1 1.Introduction 1.1 INTRODUCTION TO ENVIRONMENTAL CLEARANCE In India, the core sectors like thermal power plants, mining, highway, distilleries, textile industries and construction activities etc has a significant role to play for the progress of the country by providing with the elementary requirements of its people. Most of the times these practices are carried out without taking into account the environmental concerns, resulting in an unplanned urban development at the cost of sustainability and there by posing a far greater threat to our biodiversity and increased environmental pressures. On January 27th 1994, the Ministry of Environment & Forests has passed a direction in order to provide for a better environment with the projected activity vide which a project proponent has to submit a brief report called EIA/EMP report to the SEIAA/MoEF before the commencement of the project. This report consist a detailed description of all the impacts of the projected activity on the environment and its measures to mitigate them. This method is coined as EIA process/EC clearance. 1.2. PROCESS OF ENVIRONMENTAL CLEARANCE/EIA The major objective of the EIA Notification, 2006 is to frame out the guidelines and procedures for EC. With respect to these guidelines, an applicant needs to submit the application in conjunction with Form I, Form I A & Conceptual Plan and a few other necessary approvals. All construction and area development projects include a minimum threshold limit which is given in the following Table-1. Table 1: Threshold limits of project S. No. Sector Category Amendment in EIA notification A B 2006 8(a) Building and construction projects ---- Less than 20,000 sqm. to greater than 1,50,000 sqm. of built-up area No EIA
  • 16.
    8(b) Area development projects ---- Greater than 1,50,000 sqm. of built-up area EIA Required [Construction Manual issued by MoEF under EIA Notification 2006]* All these projects are classified broadly in to two major categories:-  Category A  Category B Foregoing application for Environmental Clearance shall be recommended by Form I, Form I A, and Conceptual plan as given in the Appendix, after spotting the project site, the additional copy of Form I A and Conceptual plan setup together with the annexure. There are 2 following stages within the previous EC process for brand new projects:  Screening  Scoping  Appraisal Screening: This is the preliminary stage of the entire EIA Process. In this initial stage the category of the project is identified which enables to make the decision whether the project or the activity requires EIA or not for advanced environmental studies. Prior environmental clearance depends on the project’s nature and location. The regulatory authority may reject prior EC applications by which SEAC is concerned at this stage itself. In the event of an application being rejected, a written communication of the decision with its reasons of rejection shall be communicated to the applicant within sixty working days as the receipt of the application. Scoping: This is the second part of EIA process which lays out the Terms of Reference as granted by SEAC entirely on the basis of the initial application submitted by PP. Terms of Reference encompasses all the mandatory points necessary for the EIA study. After incorporating all the points of ToR the final EIA report is prepared by and submitted to the SEIAA. Appraisal: This is the last and final stage of EIA process in which the project report has to presented before SEIAA by the project proponent (PP) and consultant to grant the EC which is already recommended by SEAC and equally SEAC is also obliged in time bound to appraise the
  • 17.
    case within the60 days from the date of application submission. SEIAA may appraise it if ensured that no adverse impact is anticipated from the proposed project or if proper measures of mitigation or management plan will be proposed by the project proponent. ** SEIAA appraises/grants the EC with a specific condition that PP has to summit the compliance report of condition mention in EC letter on a half yearly basis. There is a list proposed for Building & Construction projects in Environmental Clearance application. There are following documents required for EC: Mandatory requirements (as per EIA Notification, 2006 amended to date) S.No. Documents Remarks 1. Form -1 (as per prescribed format)  Project name should clearly indicate whether it is a new project or an expansion.  Basic information should be filled properly along with the Name of the proponent, Contact address, Contact number, email id, Fax no., etc.  The undertaking should be signed by the proponent with clear mention of date and place.  In case of Authorized signatory, the authorization letter from the proponent should be attached. 2. Form 1A (as per prescribed format) Data/information as sought in the Form 1A should also clearly contain following:  Area statement/details including permissible & proposed Ground Coverage & FAR, Built-up area, plot area, basement area etc.  Site photographs showing present status.  Details of water consumption, power requirement, power back-up, connectivity, community facilities and parking needs.  Baseline environmental data w.r.t Ambient Air & Water quality and Noise levels from NABL accredited Laboratory with scope of work.  Water Balance Diagram / chart and details of STP.  Details of Solid Waste, Hazardous Waste, etc. as applicable.  Green area details along with list of trees.  Building height & stack height.  Energy Conservation measures and estimated energy savings.
  • 18.
     Fire Fighting& Disaster Management Plan  Environment Management Plan (EMP) with separate budget for construction and operation phase.  Action plan for Corporate Social Responsibility with budget (one time as well as recurring cost / year).  Details of RWH with schematic diagrams, as applicable  Details of RWH with schematic diagram, as applicable and location of pits on layout plan  Geo-technical Investigation Report signed by conducting agency and project proponent, etc. 3. Conceptual Plan It should include basic description of the project, existing/proposed land use details, site location, surrounding features of the proposed site (within core and buffer zones), site layout, etc. Format of Form 1 & Form 1A is available at DPCC. (http://www.dpcc.delhigovt.nic.in/pdf/EIA%20Form.pdf The procedure of EC mentioned above for the construction project, is summarized below Figure 1.1:
  • 19.
    Figure 1: Processof Environmental Clearance (EC) Provide the checklist of construction projects to the client Data will be provided by the client as per checklist Drawing will be provided by the project Architect Calculate all the required data Total Population Daily water requirement( ( Domestic+ Flushing Capacity of STP Rainwater Harvesting Vehicle Parking Total Solid waste Vehicle Parking Fill details in FORM 1 and FORM 1A and then prepare conceptual plan Presentation before SEAC Recommended Not Recommended SEIAA EC Granted EC Not Granted
  • 20.
    1.3. TOR (Termsof Reference) The total time requirement for EC is 90 days. It is granted by SEAC which covers all the points for the preparation of EIA report. 1.4. Validity of EC The validity of prior EC is five years however, this period could be extended if the applicant submits an application with an updated Form I, Supplementary Form IA to the regulatory authority within the validity period, the concerned authority may extend this period for construction projects or activities. ******
  • 21.
  • 22.
    Chapter-2 2. Reviewof Literature Zhao,Y. (2006) carried out the research on legal regine for construction projects in China and conclude that Environmental Impact Assessment regine function as an effective decision making tool in China for more sustainable development. Datta,A.B. and Sengupta,I . ( 2014) studies on EIA and construction and concluded that EIA can be considered as the appraisal of anticipated impacted impact that a proposal activity may have on its surrounding. Magsi,H and Torre A. (2013) worked on identifying the loop-holes &flaws of developing countries in EIA outline and operating techniques which leads towards decision making that were not a very accurate. He also recommended best practices for governance after finding out in adequacies in the existing framework of EIA in Sindh, Pakistan Wang.Y,(2003)after working on EIA in people’s republic of China while putting major emphasis on finding on problems that exist while using EIA as a tool for protection of environment and consequently he found out that if lack of transparency exist within the decision makers and a EIA as a whole may lead to biased decisionsespecially in the absence of environmental protection agency. Modi, A and Shinkar, N.P. (2012) studied an EIA of road from Ujjain to Jaora and finds that heavy lose of road side trees resultant in increase in Air and Noise pollution. Chang,A .etal., (2013) studied an EIA for the new engineering development project of Suao- Hualian Section along the Eastern Freeway and finds that the EIA-PDRI Assessment Mode can help set the preliminary scope of the project development while enhancing the EIA performance.
  • 23.
    Chen, Z andLi, H (2004) worked upon the integrative methodologies for environmental management in construction activities and identified that any construction project is inclusive of integrated EMS with a general process in all steps of the projects and these steps are expected to support developers and contractors manage their environmental performances very effectively and efficiently china. Liu K and Lai J.H. (2009) developed a hybrid analytical model using fuzzy logic and fuzzy network process to study decision-support for EIA and thereafter proposed an advanced technique could be applied in EIA of construction sector. Rajaram.T and Das.A (2010) studied on screening process for EIA in India will be done by enhancing effectiveness through ecological carrying capacity management system can provide significant inputs to enhance the effectiveness of EIA process from screening to monitoring. Paliwal. R (2006) carried out a study on EIA practice in India followed by a through SWOT analysis and the major finding includes awareness of the general public, engagement of environmental groups and the community at large that could help remove the threads form the system. Banham.W and Brew.D (2012) highlighted the post EIA implementation assessment effect in India that led to rejection of a large no. of construction projects in India during the period of 1990 showcasing the negligence in carrying out the mitigation measures. *******
  • 24.
  • 25.
    Chapter-3 3. Preparationof Application for Environmental Clearance 3.1. ABOUT THE CASE M/s Vatika Ltd. - a limited liability firm’s main objective is promoting the real estate infrastructure & property developers, developers & financers and promoters. The corporate office of the company is located at Gurgaon. It was decided by the management of the company to develop a group housing colony in Gurgaon. Land measuring 18.08 acres had been already acquired by the company at Village- Harsaru, Sector -88B, Gurgaon to develop and construct the proposed project at the projected site. Government of Haryana has already issued the license which is valid up to 25/10/2017 vide Directorate Town and Country Planning, Haryana License No. 91 of 2013 dated 26/10/2013. The site being situated at NH-8 fits ideally for the project as it is also near to Delhi and Gurgaon is going to become a hub for education and multispecialty healthcare facilities. This area is already attracting well known builders and developers who are developing the area very fast. 3.2. PROPOSED PROJECT LOCATION AND NEIGHBOURHOOD The proposed project site location is at Village- Harsaru, Sector -88B, District –Gurgaon. The Co-ordinates are 28°26’21.50"N and 76°57'17.04"E. The nearest highway is NH-8 which is approx. 5 Kms south-west from project site. The nearest railway station is Garhi Harsaru Railway Station at a distance of approx. 2.5 Km. eastwards from the proposed project site. The nearest airport is Indira Gandhi International Airport at a distance of approx. 21 km in northwest direction from the project site. Project site is shown in 500 m radius of Google maps (see below) Figure 2.
  • 26.
    Figure-2: 500 mradius google map showing the project site
  • 27.
    3.3. PROJECT OUTLINEWITH ENVIRONMENTAL PROSPECT The total estimated land area of the proposed project for group housing colony is 76080 m2 (18.80 Acres). The factual details are provided below in Table 2. SALIENT FEATURES OF PROJECT: Salient features of the project are as follows:- Table 2: Area Statement S. No. Particulars Area ( m2) 1. Project Name Vatika Urban Expression M/s Vatika Ltd. 2. Activity in the complex Residential Apartments, EWS Apartments, Nursery School, Service Apartments and Commercial Area 3. Total Plot Area 76080 m2/18.80 Acres 4. Net Plot Area 69939.685 m2/17.2825 Acres 5. Built-up area (FAR + Non-FAR) 227629.683 m2 6. Permissible Ground Coverage @ 35% 24478.890 m2 Proposed Ground Coverage @ 17.52% 12255.97 m2 7. Permissible FAR @ 175% 122394.449 m2 Proposed FAR @ 174.898% 122323.503 m2 8. Non-FAR (Basement Area + Stilt Area) 73896.23 + 31409.95 = 105306.18 m2 9. Maximum Height 97.78 m 10. Maximum No. of Floor G + 29 11. Required Parking 1369 ECS Proposed Parking 1434 ECS
  • 28.
    12. Power Requirement& Sources 5380 KW Source: Dakshin Haryana BizliVitran Nigam (DHBVN) 13. No. of DG sets 42 DG sets of total capacity 10820 KVA (41 × 260 + 1 × 160 KVA) 14. Water requirement & Sources Total Water Requirement: 719 KLD Fresh Water Requirement: 425 KLD Treated/Recycled Water Requirement: 294 KLD Source: HUDA 15. Sewage Treatment & Disposal STP capacity : 700 KLD Sewage discharge: 580 KLD of water 16. Estimated Population 6329 persons 17. Connectivity The project site is connected to 12 m wide service roads which shall provided access to other parts of the city. 18. Permissible green area @ 30% 20981.91 m2 Proposed green area @ 32.62% 22814.33 m2 19. Cost of the project 670 Crores (Approx.)
  • 29.
    3.4. TOTAL DENSITYOF LOCAL POPULATION The estimated total population of the project will be 6329 persons. The detailed breakup of the locality in terms of population is given below in the following Table 3. Table-3: Population Break up S. No. Unit Type Dwelling Unit Total Population 1 Residential Apartment @ 5 724 3620 2 EWS Apartment @ 5 128 640 3 Servant Units @ 2 73 146 4 Community Building @ 3 sqm/person 534.563 178 5 Convenient Shopping @ 3 sqm/person 334.731 112 6 Nursery School-1 @ 4 sqm/person Ground Floor 818.708 205 First Floor 818.708 205 7 Nursery School- @ 4 sqm/person Ground Floor 863.295 216 First Floor 863.295 216 Second Floor 863.295 216 8 Visitors @ 10% of total population -- 575 Total Population 6329 persons 3.5. ESTIMATED BUDGET OF PROPOSED PROJECT The estimated cost of the project is Rs 670 Crores which includes the cost of the land as well as the developing the site.
  • 30.
    3.6. QUANTITY OFDAILY DEMAND FOR WATER The water will be supplied through Municipal Water Supply. Total demand for water for the project on a daily basis will be approximately 719.19 KLD, out of which 420 KLD is fresh water requirement and 244 KLD is recycled/treated water. The daily water requirement calculation is given below in Table 4. Table-4: Calculations for Daily Water Demand S. No. Particulars Occupancy Rate of water demand Water Requirement (KLD) Domestic Flushing Total 1 Residential Apartment 3620 135 325.80 162.90 488.70 2 EWS Apartment 640 135 57.60 28.80 86.40 3 Servant Units 146 135 13.14 6.57 19.71 4 Community Building 178 45 2.67 5.34 8.01 5 Convenient Shopping 112 45 1.68 3.36 5.04 6 Nursery School-1 410 45 6.15 12.30 18.45 7 Nursery School-1 648 45 9.72 19.44 29.16 8 Visitors 575 15 3.45 5.17 8.62 8 Horticulture 22814.33 m2 1 lit/sqm NIL NIL 23.00 10 DG Cooling -- -- NIL NIL 27.10 11 Make-up water requirement (Swimming Pool & Sunken Court) -- -- NIL NIL 5.00 Total 420.21 Say 420 KLD 243.88 Say 244 KLD 719.19 Say 719 KLD
  • 31.
  • 32.
    Wastewater Generation &Treatment: The wastewater generated will be treated through proposed Sewage Treatment Plant having the capacity of 700 KLD of MBBR technology inside the project premises. Approximately 522 KLD of water will be obtained by recycling from proposed Sewage Treatment Plant which will be used for flushing, horticulture, DG cooling purposes and rest of treated water will be given to water tanker suppliers for construction site. 3.7. SEWAGE TREATMENT TECHNOLOGY Moving Bed Bioreactor Technology: Sewerage System Sewage from all units will flow by gravity through the network of an external sewage and will be collected in the proposed sewage treatment plant. The benefits of providing the STP(Sewage Treatment Plant) with respect to the above conditions are:  A steep reduction in quantity of net daily water requirements, and the treated waste water are used for for Horticultural purposes.  The public utilities reduced dependence for water supply and sewerage systems.  The sludge obtained will be rich in organic content and could be used as fertilizer in agricultural purposes. a. Wastewater Details (a) Daily load : 580 KLD (b) Duration of flow to STP : 24 hours (c) Temperature : Maximum 32oC (d) pH : 7 to 9.5 (e) Colour : Mild (f) T.S.S. (mg/l) : 150-400 mg/l (g) BOD5 (mg/l) : 200-600 mg/l (h) COD (mg/l) : 600-800 mg/l
  • 33.
    b. Final dischargecharacteristics (a) pH : 7.5 to 8.5 (b) Oil & Grease : <10 mg/l (c) B.O.D. : <10 mg/l (d) C.O.D. : <60 mg/l (e) Total Suspended Solids : <50 mg/l c. Treatment Technology The sewage will be first passed through a Bar Screen Chamber where any extraneous matter would get trapped. The influent would overflow by gravity to the Oil & Grease Chamber which is provided for safety so that the oil may not inhibit the biological growth in the MBBR reactors. The sewage then moves towards the Equalization Tank which facilitates to control the changes in flow rate and minimize the characteristics, otherwise operational problems may arise in proper functioning of the system. Coarse air bubble diffusion technique is used here to keep the sewage in mixed condition. The Bio Reactor is based on the Fluidized Random Aerobic Reactor which combines the advantage of an Activated Sludge Plant with the Random distribution systems such as Biofilter with capacities that could be as low as 1/10th of ASP and fractional power consumption, such a reactor is ideal for the efficient removal of BOD and organics from the wastewater. The tanks are packed with RIGID PP-UV-sterilized Gas Fluted Media with liquid random distribution wherein air diffusers are placed to uniformly release air across the tanks. Working Principle: The MBBR works very similarly as the submerged fixed film process and in same principle the only difference being that the media keeps floating around(not fixed) in the aeration tank. The main advantage of this system over the submerged fixed film process is that it does not clog the
  • 34.
    media. This preventsrecirculation of sludge to a great extent in comparison of usual technologies the MBBR is smaller and efficient, user friendly. It is highly flexible in terms of the reactor tank’s design. Figure-4: Schematic design of STP of MBBR Technology Sewage Quality: The Sewage discharged from the Bio reactor system contains sloughed biological solids, while being completely free of soluble organic chemicals. The quantity of suspended solids and the concentration of soluble BOD in the sewage while enetering inside the system has a substantial effect on the quantity of the biological solids thereby making it greatly necessary to have some means of separating the biological mass from the sewage. Package unit contains tube settlers for sedimentation and 60 Gross fluted Rigid PVC fill media for the FAB units to treat the wastewater for discharge into the receiving waters and/or the sanitary sewers as per the local regulations. The media thickness changes with the design parameters/depth of the unit and can vary from 0.25 to 0.40 mm thickness.
  • 35.
    1. Tube Settler:Here we are providing the Tube Settler along with the PVC media which will enhance the contact period and thereby the improved performance. The Tube settler will have a determined lope in the bottom to collect the suspended solids from the waste water. The sludge will be suited to the Sludge Drying Beds. 2. Pressure Sand Filter: Here the treated water coming from the TSS will be treated for the suspended impurity removal. 3. Activated Carbon Filter: Here the water coming from the ACF will be treated for colour removal, suspended impurity removal and the treated water shall be sent to the sewer. 4. Filter Press: A filter is typically nothing but a set of recessed plates compressed by hydraulic pumps from both the ends. One key thing to note here is that the pressure on the plates should be enough to resist the internal pressure created internally by the sludge pumping system. This kind of a vertically setup plates enables watertight and easy discharge of cakes due to the scheme of plates’ layout. The two grooved surfaces are finely or tightly wrapped by filter clothes. Primary Treatment: This is the basic step of sewage treatment plant which is done mostly to remove coarse particles, oil & grease and later on other co agents are added to further remove suspended solids by the way of sedimentation. After this technique is completed the BOD, COD, TSS etc levels are significantly reduced to approx. 20% of initial levels Secondary Treatment: This step comes second in sewage treatment mostly aided by a aerobic process of the treated water which helps in bacterial growth and then chemicals and oxygen are added to enhance the growth of bacteria which in turn helps in settling down the biological waste as sludge. It has been noticed that after this process the levels of BOD, COD, TSS, O&G etc after this process comes down to normal levels. Tertiary Treatment: This is the final step of the waste water treatment where Sodium Hypo Chloride is mixed with the sludge and then is made to pass though PSF dual media filter and activated carbon filter
  • 36.
    where anthracite, sandand activated carbon is used as filter media. The final outlet water conforms to Bio Assay test of 90% fish water after all the prescribed limits are achieved. Table 6: Technical Specifications for Sewage Treatment Plant ITEMS BRIFE DESCRIPTION 1.0 BAR SCREEN Number off ONE SIZE 1.5X1.5m & spacing 20 mm M.O.C SS-304 2.0 SCREEN CHAMBER CUM OIL & GREASE TRAP Number off One Type Under ground to receive Sewage below bar screen. Capacity 30.0 cum Dimension 3.5 m X 2.8 X 2.5 M ( SWD ) M.O.C. R.C.C 3.0 EQUALIZATION TANK Number off One TYPE under ground to receive Sewage below oil grease trap Capacity 150.0 cum M.O.C R.C.C 4.0 FLOCCULATION TANK Number off Two Type Under ground to receive Sewage below equalization tank Capacity/Size Suitable for 700 KLD
  • 37.
    M.O.C RCC TypeAgitated tank 5.0 PRIMARY SETTLER TANK Number off Two Type Under ground to receive Sewage below Flocculation tank Capacity Suitable for 700 KLD M.O.C RCC 6.0 SEWAGE LIFTING PUMPS Number off : ( 1 W + 1 S) Capacity : 20.0 m3/hr at 8-10 m head M.O.C. C.I. /PP Make : Kirloskar/Eckon Eqv. 7.0 FAB TANK Number off : Two Type Air Agitated tank Capacity/Size Suitable for 700 KLD M.O.C. : RCC MEDIA : PVC Capacity of media 1 lot 8.0 AIR BLOWER Number off : TWO Type Twin Lobe Capacity 300 m3/hrs. @ 5000 mm wg Make Everest/BETA/Eqv.
  • 38.
    9.0 TUBE SETTLER Number off : Two Type. Inclined at 60 Deg Capacity/Size Suitable for 700 KLD M.O.C. : RCC Media M.O.C. PVC Supports Provided 10.0 FILER FEED SUMP Number off : One Type Under ground to receive the water from Tube Settler Capacity/Size Suitable for 700 KLD M.O.C. : R.C.C 11.0 FILTER FEED PUMP Number off : ( 1 W + 1 S) Capacity : 22.0 m3/hr at 20-25 m head Type : Positive Displacement M.O.C. C.I. /PP Make : Kirloskar/ Eckon Eqv. 12.0 SAND FILTER Number off : One Type : Down flow. Capacity/Size Suitable for 700 KLD Pressure (Working) : 5.0 kg/cm2. M.O.C. : MSFC
  • 39.
    13.0 ACTIVATED CARBONFILTER Number off : One Type : Down flow. Capacity/Size Suitable for 700 KLD Pressure (Working) : 3.0 kg/cm2. M.O.C. : MSFC 14.0 SLUDGE HOLDING TANK Number off One Capacity/Size Suitable for 700 KLD Make BW/R.C.C 15.0 FILTER PRESS Number off One No. of Plate Nos.18 Size of Plate 910mm X 910mm Make Welcome/ pharmatech/ equ 16.0 CONTROL PANEL Number off ONE LOT Components L&T Make 17.0 PIPE &FITTING ONE LOT 18.0 AIR LINE AND DIFFUERS 1 LOT 19.0 SLUDGE PUMP Number off : ( 1 W + 1 S) Capacity : 5 m3/hr at 20 m head Type : Positive Displacement M.O.C. C.I. /PP
  • 40.
    Make : Kirloskar/Eckon Eqv. 20.0 Online Meters PH Meter : One Range 0-14 Make UKL/ASTER / equ Flow Meter : One 3.8. RAIN WATER HARVESTING Disposal system of storm water premises shall be self-supporting to escape any collection and flooding of water. Drainage plan of Storm water of the project is enclosed. The total amount of storm water excessflow depends upon many aspects such as characteristics of the streamarea, duration of precipitation, intensity and the necessity of total time for such flow to reach the drains. Drains should beplaced near the carriage way along either side of the streets. Rain water excess flow from roads shall flow in the direction of the drains, taking the advantage of road camber. Storm water from severalstrategies shall be attached to nearby drain by a pipe through catch basins. So that, 18 rainwater harvesting pits are calculated this will catch the maximum excess flow from the area at selected locations 1) Existing topography is agreeable to surface disposal, the network of storm water drainage is planned to the nearby roads. Rain water pipes will take down all building roof rain water. 2) Proposal of storm water system contains pipe drain, and seepage pits at regular intervals for rain water harvesting and ground water recharging. 3) For basement parking, the rainwater from ramps will be collected in the basement storm water storage in tank. This water will be pumped out to the nearby external storm water drain. 4) Designing of the storm water drainage system shall be considered by rainfall of 48mm/hr in Peak Hours. Design of rain water harvesting should satisfy the guidelines of CGWA. Level of the ground water level is 10 meters bglin the area. Recharge structure should be kept 3 m above form the bottom level. To avoid the choking of the recharge bore filter
  • 41.
    media is placedat the bottom of the recharge well. There are following specifications of the rain water harvesting plan:  For regular cleaning catchments/roofs would be accessible.  The surface of the root should be smooth, dense and hard which is less likely to be damaged allowing release of material into the water. Most paints contain toxic substances and may peel off since roof painting has been avoided.  Install, the ends of all channels should be fixed with first flush device and wire mesh screen. Mostly, The debris carried by the water from the rooftop like leaves, plastic bags and paper pieces will get arrested by the mesh at the terrace outlet and to prevent contamination by ensuring that the runoff from the first 10-20 minutes of rainfall is flushed off.  The system would not admit sewage or wastewater.  There is no expectation of oil, grease or other pollutants in waste water in this area where the system is connected to this system. Table 6: Rainwater Harvesting Calculation S. No. Particulars Catchment Area in m2 (A) Runoff Coefficient (C) Rainfall Intensity in mm (I) Discharge (m3/hr) 1. Rooftop area 12255.97 0.85 45 468.79 2. Green area 22814.33 0.20 45 205.33 3. Paved area 34869.39 0.65 45 1019.93 Total Runoff 69939.69 1694.05 Total volume of storm water (Retention time=15 min.) = 1370.13 × 0.25 = 423.51 m3 Diameter and depth of a Recharge pit 3.0 m and 3.4 m correspondingly,
  • 42.
    Single Recharge pit’svolume (πr2h) = 3.14 × 1.5 × 1.5 × 3.4 = 24.02 m3 Hence No. of pits required = 423.51/24.02= 17.6 Say 18 Pits Proposed rain water harvesting pits for artificial rain water recharge in this the project is 18 pits. Figure 5: Typical Rain Water Harvesting Pit Design NO. OF PITS: 18
  • 43.
    3.9. SPACE FORPARKING Car/vehicle parking facility should be Satisfactory at the proposed project site. Traffic can be avoided by providing the satisfactory visitor parking for visitors so which allow smooth drive at the location. Required Parking: Required parking for main unit @ 1.5 ECS/DU = 724 × 1.5 =1086 ECS Required parking for EWS @ 5% of total required parking = 1086 × 5 % = 54.3 or 55 ECS Required parking for Visitors @ 20% of total required parking = 1141 x 20% = 228 ECS Total parking required = 1086 + 55+ 228 = 1369 ECS Proposed Parking: Area proposed for parking on surface = 1933.642 m2 Area required for parking per ECS = 25 m2 Proposed surface parking = 1933.642/25 = 77.3 ECS Say 77 ECS Area of Basement-1 = 37374.81 m2 Area proposed for parking in Basement-1 = 29172.429 m2 Parking Capacity of Basement-1 = 29172.429/35 m2 = 833 ECS Proposed parking in basement-1 = 683 ECS Area of Basement-2 = 36521.42 m2
  • 44.
    Area proposed forparking in Basement-2 = 28559.737 m2 Parking Capacity of Basement-2 = 28559.737/35 m2 = 816 ECS Proposed parking in basement-2 = 674 ECS Total Proposed Parking =77 + 683 + 674 = 1434 ECS Hence, adequate space for 1434 ECS will be provided within the project premises.
  • 45.
    3.10. DEMAND OFELECTRICITY Supply of electricity shall be provided by Dakshin Haryana BijliVitran Nigam (DHBVN). The connected consumption for the group housing colony will be 5380 KWapprox. Details of Diesel Generator Sets: There is provision of 7 no. of DG sets having total capacity of 5380 KW i.e. 42 DG sets of total capacity of 10820 KVA (41×260 + 1×160 KVA). The DG sets will be prepared with acoustic attachment to minimize the noise generation and acceptable stack height for accurate dispersion. 3.11. SOLID WASTE GENERATION During the both construction and operation phase solid waste will be generate. Solid waste like MS rods, excavated materials, used bags,concrete; tiles, bricks, wood etcare generated during the construction phase. For the management of solid waste following steps are proposed:  Mostly, storage of construction materials, construction backyards are proposed.  During the later stages of construction an Excavated material like topsoil and stones will be stacked for reuse  The storage of excavated top soil will be reused for landscaping of the proposed Group housing colony project.  Utilization of remaining soil is done by refilling / rising of site level at locations/ selling to external agency for construction.
  • 46.
    Figure 6: SolidWaste Management Scheme during Construction Phase Construction waste, Broken Bricks, Waste Plaster Used in re-filling, raising site level Solid Waste Construction Waste Empty cement Bags, Containers etc. Sold to agency for recycling Food Waste Excavated Soil Top soil conserved for landscaping, balance used in re-filling As per MSW Rules, 2000 and amended Rules, 2008 During the operation phase, waste will generate from service apartment, retail area, food court area and multiplex area. Mainly domestic waste isgenerated from the project is 2253.9 kg/day approx.
  • 47.
    Table 7: CalculatedSolid Waste Generation S. No. Category of Solid Waste Waste Generation Rate (kg/cap/day) Total Population Waste Generated (kg/day) 1. Residential Refuse 0.45 3620 1629 2. EWS Refuse 0.45 640 288 3. Servant Refuse 0.45 146 65.7 4. Community Building 0.15 178 26.7 5. Convenient Shopping 0.15 112 16.8 6. Nursery School-1 Ground Floor 0.15 205 30.75 First Floor 0.15 205 30.75 7. Nursery School-2 Ground Floor 0.15 216 32.4 First Floor 0.15 216 32.4 Second Floor 0.15 216 32.4 8. Visitors 0.12 575 69 Total 2253.9 Say 2254 kg/day
  • 48.
    (Source: For WasteCollection, Chapter 3, Table 3.6, Page no. 49, Central Public Health & Environment Engineering Organization, Ministry of Urban Development, (Government of India, May 2000)) Figure 7 : Solid Waste Management Scheme during Operation Phase Biodegradable Waste (1578 kg/day) Non-Biodegradable Waste (676 kg/day) Green Bins Vermicomposting Manure Blue Bins Dark Gray Bins Final disposal through a Govt. approved agency to recyclingindustry There will be following arrangements made at the site in accordance to Municipal Solid Waste Rules, 2000 and amended Rules, 2008. 1 Collection and Separation of waste 1. Collection of domestic waste is done by door to door collecting system in colored bins from domesticthings. 2. Colorcoded bins are provided for dry recyclables and bio-degradable waste. 3. Proposed institutional waste collection is done in Green and Blue bins for bio-degradable and non-bio-degradable. 4. Open areas like parks etc. are facilitate with Litter bin. Final disposal through a Govt. approved agency Solid Waste (2254 kg/day) Recyclable Waste (473 kg/day) Non-Recyclable Waste (203 kg/day)
  • 49.
    Treatment of solidwaste Bio-Degradable wastes 1. Vermin composting techniqueis used forthe compost of Bio-degradable waste. 2. STP sludge will be proposed for horticultural. 3. Horticultural Waste will composted and it will use for gardening purposes. Biodegradable wastes 1. Grass Recycling – The cropped grass will be spread on the green area. It will act as manure after decomposition. 2. Recyclable wastes will be retailed to recyclables. 3. Hazardous wastes like waste oil will be retailed to approved recyclers. 2 Disposal Municipal Solid Wastes (Management and Handling) Rules, 2000 and amended Rules, 2008 is used for the disposal of garbage through government officialorganization for land filling. The solid waste management scheme is represented in the above figure. 3.12. GREEN AREA Total green area measures 22814.33 m2 i.e. 32.62 % of the net plot areaunder tree plantation inside the offices and along the roads. Ageless tall and ornamental trees and ornamental shrubs are proposed to be planted at the project site. Table 8: Green Area Calculation S. No. Description Area (m2) 1. Total Green Area Required @ 30% of the Net Plot Area (69939.685 m2) 20981.91 2. Total Green area proposed @ 32.62 % 22814.33 a. Peripheral Plantation Area @ 11.32% 7917.17 b. Avenue Plantation Area (spread 3> m) @ 10% 6993.97 c. Water Body Area @ 5.4% 3776.74 d. Shrubs Plantation Area @ 5.9% 4126.44
  • 50.
    Plantation and landscaping Variety of the plant species are selected on the basis of their flexibility to the surviving geographical conditions. Green Belt Development Plan 0.3 m × 0.3 m sizematrix was adopted for plantation of the green belt development including a pit with a spacing of 2 m x 2 m. Moreover, earth filling and manure requirement is also anticipated for the proper balance of nutrition and saplings’ nourishment. Recommendations also include the plantation to be taken up at random and the aspects of landscaping to be taken into account. Medium height trees (7 m to 10 m) and some shrubs (5 m height) for multi-layered plantation for the green belt will be taken. Along with some creepers to be planted through out the boundary wall thereby enhancingthe capacity of insulation. Selection of Plant Species for Green Belt Development The development depends on various factors such as climate, elevation and soil. S. No. NAME OF SPECIES (SHRUBS) Botanical Name Common Name 1 Artocarppusheterophyllus Kathal 2 Balanitesroxburghii Desert - Date 3 Bambusaarundinacia Thorny Bamboo 4 Bambusa vulgaris Golden Bamboo 5 Alstoniascholans Apocynaceae 6 Acacia catechu Khair
  • 51.
    7 Bauhinia acuninataKanchan 8 Callistemon citrinus Bottle brush 9 Citrus aurantium Nebu 10 Durantarepens Duranta S. No. NAME OF SPECIES (TREES) Botanical Name Common Name 1 Bauhinia Semla Semla 2 Albiziachinensis Siran 3 Albizialebbeck The Siris tree 4 Cassia pumila Yellow Cassia 5 Anthocephaluschinensis Kadamba 6 Azadirachtaindica Neem Tree 7 Delbergialatifolio Black wood 8 Delonixregia Gulmohar 9 Eucalyptus citriodora Eucalyptus 10 Ficusbenghalensis Banyan Tree 11 Ficuselastiaca Indian Rubber Tree 12 Ficusreligosa Peepal Tree 13 Grevillearobusta Silky Oak
  • 52.
    14 Jacaranda mimosaeoliaNil - Gulmohar 15 Mangiferaindica Mango Tree No evidence for support to significant vegetation exists. A multilayered peripheral greenbelt of local plant species is proposed to add toits aesthetic value of the areaas well as providing an awesome habitat for various groups of fauna. The existing surrounding land is urban without much habitat for wild species. Whereas this multilayered auxiliary greenbelt will provide an excellent habitat area for the native fauna. The project will however not have any direct or indirect impacts on the avifauna of the area. But it is worth mentioning that planting of trees bearing fruits in the greenbelt will be an amazing attraction to the local bird population. 3.13. DETAIL OF CONSTRUCTION MATERIALS List of building materials being used at site: 1. Coarse sand 2. Fine sand 3. Stone aggregate 4. Stone for masonry work 5. Cement 6. Reinforcement steel 7. Pipe scaffolding (cup lock system) 8. Bricks 9. CLC fly ash blocks 10. Crazy (white marble) in grey cement 11. P.V.C. conduit 12. MDS, MCBs 13. PVC overhead water tanks 14. 2 1/2'’ thick red colour paver tiles 15. PPR (ISI marked) 16. PVC waste water lines 17. S.W. sewer line up to main sewer
  • 53.
    18. PVC rainwater down take 19. Stainless steel sink in kitchen 20. Joinery hardware- ISI marked 3.14. MATERIALS USED FOR CONSTRUCTION & THEIR U VALUES S. No Building Material Proposed with U & R Values ‘R’ Values (in Sq m. Deg C/ Watts ) ‘U’ Values (in Watts/ Sq m. Deg C) Solar Heat Gain Factor 1. WALL Brick wall (230 mm thick), both side thick sand cement plaster (12-18mm) with insulation 0.352 2.84 1.12 2. ROOF 200 mm RCC slab with mud phuska& clay tiles with 75 mm insulation 0.409 2.44 1.00 3. GLASS ( Double glaze glass) 0.333 3.00 1.8 ********
  • 54.
  • 55.
    Chapter-4 4. Analysisand Data Collection 4.1. ENVIRONMENT MANAGEMENT PLAN The Environment Management Plan (EMP) is a set of documented framework that contains the mitigation measures for each and every respective component of environment which has a potential future treat due to the increased activities taking place during construction&operational phase of the project which shall be discussed in detail in subsections later. Key points of an EMP:  It is guidedby the rules and regulationsprescribed by the MoEF and CPCB/ SPCB while preparing an EMP.  Itconfirms that the components of the facilities are operated strictly in accordance with the design.  A management process that makes sure thatevery operation is carried out under supervision and monitoring  Addresses complaints of public if any during any phase of construction and operation of the facilities very effectively and  A management system that has remedial measures in place which could be implemented immediately. An effective EMP facilitates different ways to manage environmental impacts that might arise due to construction or operational activities which is major benefit and hence allows maintaining environmental harmony.Secondary benefits include controlling of cost and better relations with the projects stakeholders including society. 4.2. THE FOUR MAJOR COMPONENTS OF EMP  Commitment & Policy: The management is obliged toendeavor to facilitate, deliver and execute the Environmental Management Plan which encompasses all environmental factors related to water, air, noise and land.
  • 56.
     Planning: Planninginvolves finding out the key factors like impacts on environment, compliance issues and primary goals of environmental management.  Implementation:This is about executing the plan amongst the resources which is available to Construction Company or real estate developers, their accountability and providing appropriate training to workers and staff.  Measurement & Evaluation:One of the key components is constant monitoring and evaluating if the activities are executed as per plan and counter measures are taken wherever necessary and if records are maintained properly. M/s Vatika Ltd. is advisedto form a monitoring committee as part of the EMP, with the site in-charge heading the team and supported bythe representatives of the project implementation team and environmental group. It would be the responsibility of the committee to make smooth execution of operation and management of the EMP also taking care of regulatory compliance. The proposed site is currently unproductive land. It has been assumed that there shall be no hostile outcome on the land use activities in the project area due to the construction operations of the project. The site is assigned for commercial development as per the Development Plan of Gurgaon -Manesar Urban Complex-2021. The project will strictly follow the Building Regulation Norms of National Building Code. HUDA building by-laws and norms of Town and Country Planning on Covered Land, Floor Area Ratio, Height, Fire Safety Requirements, Section and Elevation Design and other parameters will be strictly followed. Since, careful planning has been taken into account before executing the project there will be a lot ofprepared open spaces and green acres. Estimated area for landscaping is about 22814.33 m2. If the plan is executed well it will have an overall positive impact in the surrounding environment and the nearby local community. There shall be no land disturbance resulting in erosion, subsidence and instability as it is a flat land. As per the seismic zone map of Indiathe site comes under the zone IV which also indicates very less damage risk zone. The project has been planned as per Indian Standards Codes which implies that the project will be earthquake resistant. No natural drainage routes has been intersected by this project. Also there are no perennial or non-perennial drainage systemslies in the area of the project.
  • 57.
    The only workwhich requires excavation in the proposed project is establishment of the Group housing Colony’s pillar. The same material could be used for filling the excavated areawithout the need for any extra material.The excavated topsoil shall be stored separately and used within the project site for greenbelt development. Hence, no movement of soil to and from the site is expected. The surrounding around the site is mostly flat land and comprises of an urbanized stretch. There are also no low lying areas or wetlands nearby. The proposed construction poses no significant health hazard. The source of fugitive dust generation during period of construction will be vehicular movement and material handling. Water sprinklers will be used to suppress fugitive dust emission as and when required to minimizeany negative impact due to the same. However, the impacts will be confined to laborers/workers particularly with regard to occupational exposure. Masks, Ear plugs etc. and other Personal Protective Equipments will be provided to the workers working in the potential areas. Careful design, planning and good site management would minimize waste of materials .Construction wastes will be segregated as much as possible at site itself to increase the feasibility of recycling concrete and masonry as filling material and steel pieces as saleable scrap. Empty packaging materials, drums, glass, tin, paper, plastic, pet bottles, wood, thermocol and other packaging materials, etc will be disposed through recyclers. The construction spoils will be temporarily stored at designated dumpsite located inside the site premises. Later on these wastes will be used for land filling / leveling work within the site premises. 4.3. Potential Impacts and Remedial Measures of Environmental Components To know efficiency of pollution prevention and control measures at the project site during the construction phase, Post Environmental Clearance monitoring is scheduled. All the testing was
  • 58.
    conducted by “Ministryof Environment and Forests” recognized laboratory and NABL accredited laboratory, and copies of the testing reports are attached with this Annexure. The Post Environmental Clearance monitoring was done in the month of June 2012, for following environmental parameters: (i) Ground Water of the area (ii) Soil of the area (iii) Ambient Noise (iv) Ambient Air Quality (v) Stacks of DG sets being used at the site. The results of the monitoring are discussed in the subsequent sections.The other components of EMP are described below: a) Water Quality: Following are the impacts and mitigation measures on water from the proposed activity: i. Ground Water Quality  Impacts from Construction Phase: It accounts of waste water generated from temporary labor tents.  Mitigation Measures during Construction Phase: Mobile Toilets will be used while construction of the project is going on for use by the labourers. Soak Pit/ Septic Tank will be proposed to manage the wastewater generated from labour tents. Hence, no significant impact is from the construction activity.  Impacts from Operation Phase- It consists of domestic sewage from domestic use and flushing.  Mitigation Measures during Operation Phase: A Sewage Treatment Plant will provided for the recycling of the sewage generated from the proposed activity and the recycled water will be reused for the purpose of flushing, horticulture and DG cooling. Hence, no negative or significant impact on ground water quality is envisaged.  Ground Water Quantity/Ground Water Depletion  Impacts from Construction Phase- It accounts of usage of ground water for construction activity.
  • 59.
     Mitigation Measuredduring Construction Phase: No groundwater will be used for construction purpose. STP treated water will be used for construction activity. There is no significant impact on ground water quality envisaged.  Impacts from Operation Phase: Ground water depletion for fresh water requirement for residents of the group housing colony.  Mitigation Measures during Operation Phase: Fresh water requirement will be fulfilled by HUDA Supply and the Rain Water Harvesting Scheme is also proposed for recharging of ground water.  Quality of Surface Water / Contamination in Surface Water  Impacts on Construction Phase: It often accounts of Surface runoff from site during the construction activity.  Mitigation Measures during Construction Phase: Under Controls through EMP & Design, to control surface run-off, Silt traps and similar other steps such as on site diversion ditches will be constructed additionally during site development. Since there is no surface water receiving bodyno off-site impact is envisaged in the core zone.  Impacts from Operation Phase- It relates with discharging of domestic wastewater and rain water in sewer.  Mitigation Measures during Operation Phase: Domestic waste water will be recycled in STP and reused in flushing, horticulture and DG cooling and Rain water harvesting pits has been proposed for the management of storm water. Hence, no water or waste water will be discharge outside the project premises. Result:For the analysis of water quality in the project site one sample was collected from the site. Monitoring Methodology The sample was analyzed for physical, chemical and biological parameters (as per BIS Standards IS: 10500). The sampling was done very carefully using all basic precautions and cares to avoidany contamination. Prescribed BIS and APHA procedures werefollowed in sampling with standard methods and procedures.
  • 60.
    Result of GroundWater Quality Monitoring S. No. Parameter Result Test-Method Limits of IS:10500 -2012 Requirem ent (Acceptab le limit) Permissible limit (no presence of alt. source) 1. pH (at 25 0C) 7.56 APHA 22nd Edition, 4500-H+ B 6.5 to 8.5 No Relaxation 2. Colour (Hazen Unit) <5.0 APHA 22nd Edition, 2120 B 5 15 3. Turbidity (NTU) <1.0 APHA 22nd Edition, 2130 (B) 1 5 4. Odour Unobjectionable APHA 22nd Edition, 2150 Agreeable Agreeable 5. Taste Agreeable APHA 22nd Edition, 2160 Agreeable Agreeable 6. Specific Conductance (mS/cm) 0.271 APHA 22nd Edition, 2510 B -- -- 7. Total Hardness as CaCO3 (mg/l) 320.50 APHA 22nd Edition, 2340 C 200 600 8. Chloride as Cl- (mg/l) 68.50 APHA 22nd Edition, 4500-Cl- B 250 1000 9. Calcium as Ca (mg/l) 90.50 APHA 22nd Edition, 3500 Ca B 75 200 10 Magnesium as Mg (mg/l) 23.01 APHA 22nd Edition, 2340 B 30 100 11 Total Dissolved Solids (mg/l) 415.36 APHA 22nd Edition, 2540 C 500 2000 12 Alkalinity as CaCO3, (mg/l) 232.42 APHA 22nd Edition, 2320 B 200 600 13 Iron as Fe (mg/l) 0.25 APHA 22nd Edition, 3500-Fe B 0.3 No Relaxation 14 Fluoride as F (mg/l) 0.34 APHA 22nd Edition, 4500-F- D 1.0 1.5 15 Sulphate as SO4 (mg/l) 30.41 APHA 22nd Edition, 4500 E 200 400 16 Nitrate as NO3 (mg/l) 0.10 IS 3025 (P-34) 1988 45 No Relaxation 17 Sodium (mg/l) 26.00 APHA 22nd Edition, 3500 Na B -- -- 18 Potassium(mg/l) 5.00 APHA 22nd Edition, 3500 K B -- -- Interpretation of the results Water sample was analyzed for their physical, chemical and biological characteristics. pH value is observed 7.56, Total Hardness is observed 320.50mg/l, Iron value is 0.25 mg/l, Chloride value is 68.50 mg/l, TDS is observed 415.36 mg/l, Calcium is observed 90.50 mg/l, Magnesium is
  • 61.
    observed 23.01 mg/land Alkalinity is observed 232.42 mg/l. All parameters observed are well within the standards prescribed as per IS: 10500 except Total Hardness, Total dissolved solids and Alkalinity, which are slightly above the desirable limit but within the permissible limit. b) Air Quality: Potential impacts of Air Quality are :  During Construction Phase  Dust Emissions- A huge amount of dust will be generated during the construction phase due to loading and unloading activities. The dust wil be suppressed by water sprinklers.  Emissions of PM2.5 & PM10, Sulphur dioxide, Oxides of Nitrogen and Carbon Monoxide- Due to operation of the construction equipments and vehicles during construction phase, PM2.5 & PM10, Sulphur dioxide, Oxides of Nitrogen and Carbon Monoxide will be generated in the surrounding of the project site. To mitigate the impacts from construction equipments, equipments will be maintained regularly by oiling and greasing. The Pollution Under Check (PUC) vehicles will be used to reduce the projected impacts.  During Operation Phase Impacts: Running of DG sets and vehicles will be used during operation phase of the project and results increase in SO2 and NOx. Mitigation Measures: Stack Height of DG sets will be maintained as per norms recommended by CPCB for the proper dispersion of smoke into the air. PUC certified vehicles will be used by all the residents of the group housing colony. Result- Ambient Air Quality monitoring was done on 12/09/2013 to 12/09/2013 and 12/09/2013 to 12/09/2013 at the site. The sample for Particulate Matter, Sulphur dioxide, NO2, O3, Pb, CO, C6H6, BaP, As and Ni was collected adjacent to D Tower at the project site and tested as per the standard methods.
  • 62.
    Ambient Air Qualityadjacent to D Tower at the Project Site Monitored Parameters Monitoring (Adjacent to D Tower) Monitoring (Adjacent to D Tower) Units NAAQS Industrial, residential, Rural & other Area Particulate Matter (PM2.5) 33.54 34.71 μg/m3 60 Particulate Matter (PM10) 80.46 82.35 μg/m3 100 Nitrogen Dioxide (as NO2) 25.62 26.83 μg/m3 80 Oxide of Nitrogen (as NO2) 12.41 13.25 μg/m3 80 Carbon Monoxide (as CO) <0.5 <0.5 mg/m3 4(1-hr) Interpretation of the Results The interpretations of the results of each parameter are discussed below. 1. Particulate Matter (PM2.5) The 24-hourly value of concentration of PM2.5was found to be 33.54 μg/m3on 12/09/2013 to 12/09/2013 whereas it is found to be 34.71 μg/m3 on 12/09/2013 to 12/09/2013. The values are slightly above the prescribed standard at the construction site.
  • 63.
    Figure-8 : Concentrationof PM2.5 at theMonitoring Location 90 80 70 60 50 40 30 20 10 0 PM2.5 Result AAQ-1 AAQ-2 NAAQS Results of PM2.5 adjacent to D Tower of the project site ppm Sampling Location Concentration of PM2.5 (μg/m3) Result Result NO2 Limit Adjacent to D Tower 33.54 34.71 60
  • 64.
    2. Particulate Matter(PM10) The 24-hourly value of concentration of PM10adjacent to D Tower was found to be 80.46 μg/m3 on 12/09/2013 to 12/09/2013 whereas it is found to be 82.35 μg/m3 on 12/09/2013 to 12/09/2013. The values are exceeding the limit of 100 μg/m3 as per the NAAQs, 2009. Figure-9: Concentration of PM10 at theMonitoring Location 90 80 70 60 50 40 30 20 10 0 PM10 Result AAQ-1 AAQ-2 NAAQS ppm Results of PM10 adjacent to D Tower of the project site Sampling Location Concentration of PM 10 (μg/m3) Result Result NO2 Limit Adjacent to D Tower 80.46 82.35 100
  • 65.
    3. Sulphur Dioxide(SO2) The 24-hourly value of concentration of SO2adjacent to D Tower was found 12.41 μg/m3 on 12/09/2013 to 12/09/2013 whereas it was found 13.25 μg/m3 on 12/09/2013 to 12/09/2013. It can be seen from the results of observingtime is 24 hours concentration is within the limit of 80 μg/m3 as per the NAAQS, 2009. Figure-10 : Concentration of SO2 at theMonitoring Location SO2 Result AAQ-1 AAQ-2 NAAQS NO2 Results of SO2 adjacent to D Tower of the project site 90 80 70 60 50 40 30 20 10 0 ppm Sampling Location Concentration of SO2 (μg/m3) Result Result Limit Adjacent to D Tower 12.41 13.25 80
  • 66.
    4. Oxides ofNitrogen (NO2) The 24-hourly value of concentration of NO2adjacent to D Tower was found 25.62 μg/m3 on 12/09/2013 to 12/09/2013 whereas it was found 26.83 μg/m3 on 12/09/2013 to 12/09/2013. It can be seen from the results of observing time is 24 hours concentration is within the limit of 80 μg/m3 as per the NAAQS, 2009. Air lab report 1 and graphs. Results of NO2 adjacent to D Tower of the project site Sampling Location Concentration of NO2 (μg/m3) Result (05.06.2012 to 06.06.2012) Result (06.06.2012 to 07.06.2012) Limit Adjacent to D Tower 25.62 26.83 80 Figure-11: Concentration of NO2 at theMonitoring Location
  • 67.
    90 80 70 60 50 40 30 20 10 0 NO2 Result AAQ-1 AAQ-2 NAAQS ppm NO2 5. Lead (Pb), Carbon Monoxide (CO), Ammonia (NH3), Benzene (C6H6), Benzo-a-Pyrene (BaP), Arsenic (As), Nickel (Ni) The above mentioned parameters were monitored adjacent to D Tower of the project site on 12/09/2013 to 12/09/2013, all the parameters were well within the limits at the monitoring site.
  • 68.
    c) Noise Environment:Following are the impacts and mitigation measures on Noise Environment from the proposed project:  During Construction Phase: Impact: A vibrant noise will be generated from equipments of construction during building work of construction. Mitigation: PPEs like Earplugs and Earmuffs etc. will be supplied to the labour to mitigate the impact of noise.  During Phase of operation: Impact: Due to running of DG sets and vehicles, a small amount of noise is anticipated from the proposed project. Mitigation: Acoustic enclosure will be used for DG set and noise limit of 25 dB will be maintained. Servicing of vehicles will be done regularly by the residents of the group housing colony. No Horns will be used in the silence zone and institutional zone. In additional, green belt will be madenear the project to scatter the noise in the study area. Result:To know the Ambient Noise at the site, Ambient Noise Level monitoring for day time and night time was conducted from 11/09/2013 to 12/09/2013 on the project site. Noise Level Monitoring S. No. Parameters Test Result dB (A) Day Time (6:00 am to 10:00 pm) Night Time (10:00 pm to 06:00 am) 1. Leq 51.60 44.75 2. Lmin 46.70 41.50 3. Lmax 57.50 50.40
  • 69.
    CPCB Limits indB(A) Leq ( Commercial Area) During Day Time (06:00 am to 10:00 pm) During Night Time (10:00 pm to 06:00 am) 65.00 55.00 Monitoring Methodology A portable sound level meter with data logger is used to measure Ambient noise level and also having inbuilt facilities to studydirect noise levels in dB (A). Continuous sound pressure level were computed from the values of SPL measured with the help of noise meter. Noise measurement was conducted as per IS: 4954 as adopted by CPCB. Collected data was used for calculation of Leq, Lmax, Lmin, Lday, Lnight of the study area. At monitoring location, continuous monitoring of noise was conducted for a period of 24 hours to getLeq values at periodic time intervals. For every location, night and day time Leq values have been estimated from the values of Leqfor which comparison could be made with the national ambient noise standards. As per the monitoring data result observed Leq- Day was 65.00 dB(A) and Leq – Night was 55.00 dB(A). Figure 12: Noise monitoring data 90 80 70 60 50 40 30 20 10 0 parameters Leq Lmin. Lmax. Series1
  • 70.
    d) Soil Contamination:  During Construction Phase: Impacts: Top soil and inner soil will be excavated for the foundation of basements and pillars of the proposed group housing colony “Urban Expression”. Mitigation Measures: Top soil will be kept separately in a tarpaulin sheet and later on it will be use for green belt development. The inner soil will be used for the leveling of the project site. Hence, no movement of soil is anticipated outside the project premises.  During Operation Phase: Impact: Soil erosion during the rainy season from open areas of the proposed project. Mitigation Measures: Green belt in and around the project will be developed to prevent the soil erosion and rain water harvesting pits has been proposed for ground water recharge. Result: The sample of the soil has been collected from the project location and analyzed.
  • 71.
    Results of SoilAnalysis S. No. Parameter Result Method 1 . pH (25 0C) 8.4 IS : 2720 (P-26,1987) 2. Colour yellowish brown USDA 3. Moisture Content (%) 7.6 IS:14767,2000 4. Water holding capacity (gm/cc) 115.32 USDA 5. Chloride (mg/100gm) 42.24 USDA 6. Organic Matter (%) 0.75 IS:2720 (P-22, 1972) 7. Physical Appearance Sandy clay Loam …………. 8. Calcium, Meq/100g 1.45 USDA, Titration Method 9. Phasphate , Kg/hect. 6.2 IS10158-1982 Reaffirmed Aug 2009 10. Electrical conductivity 275 IS14767-2000 Reaffimed2006 μmhos/cm 11. Nitrogen as No3, Kg/hect 1.654 IS114684-1999 Reaffimed2008 12. Sulphate mg/g 1.8 IS2720 (Part28) 1977 13. Potassium,Kg/hect 28.51 USDA, Extraction Method 14. Sodium (mg/100gm) 4.02 USDA, Extraction Method Sampling Result The concentration of Organic matter in the soil is 0.75 % by mass. The Density of the soil sample is 1.32 gm/cc. pH value is 8.4. Electrical Conductivity of the soil sample is observed to be 275 μs/cm. Calcium (Ca) observed is 1.45 mg/kg.
  • 72.
    4.4. Significance ofthe project Increase in population in the country and rapid development in the Cities, specially the metro cities resulting in large number of migration of population for employment opportunity in the Cities. The project is located in a residential area and therefore no variations in demographic structure are anticipated. Construction phase: The existing demographic profile of the area will also be not impacted because laborers engaged for construction will be from the local community. Operation phase: Another area of attention is the changing demography in the area. At most there will be slight spatial distribution of the local population and no significant influx of outside population is anticipated. Adverse effects on local communities: Construction phase: There are no archeological monuments or important religious sites nearby the project site. Therefore exists no potential risk of impact in this regard.However this will definitely aid in providing employment to the set of unskilled, semi skilled and skilled labourers. A few senior supervising positions will also be open to eligible local candidates. Operation phase:At completion of this project it will provide with state of the art housing society with all modern amenities.This in turn will also boost the local economy due to increased commercialization. The developments are mostly city centric and hence the influx of people leading to huge gap between demand and supply of three main thing viz. water, energy and habitat. To cater the need of the people with a state of art facility to live in comfort with luxury the proposed project is planned.
  • 73.
  • 74.
    Chapter-5 5. References 1. AP Pollution Control Board (2008-09), As per the provisions laid under EIA-2006 notification, prior Environmental Clearance (EC) is required. http://www.appcb.ap.nic.in/ec/env_clear.htm 2. Bindu N. Lohani,J. Warren Evans , Robert R. Everitt, Harvey Ludwig, Richard A. Carpenter, Shih-Liang Tu, “Environmental Impact Assessment for Developing Countries in Asia”, Volume 1 3. Biswas, A.K. and QuGeping (1987) , “Environmental Impact Assessment for Developing countries”, Tycooly International ,London. pp. 232. 4. Centre for Science & Environment issued the process for Environmental Clearance. http://www.cseindia.org/node/403 5. Chen. Z and Heng. L ( 2004), An integrative methodology for environmental management in construction. 6. Development and Environment Series 6, Environmental Law in Developing Countries, Southeast and East Asia" (1994). Institute of Developing Economics. 7. Dutta. A.B. and Sengupta. I (5 Jan 2014) Environmental Impact Assessment (EIA) and Construction. http://www.isca.in/IJENS/Archive/v3/i1/11.ISCA-IRJEvS-2013-226.pdf 8. Designing Buildings (17 May 2014), for The Town and Country Planning (Environmental Impact Assessment) (England and Wales) Regulations 1999. http://www.designingbuildings.co.uk/wiki/Environmental_impact_assessment 9. Ebisemiju, F., “Environmental impact assessment: making it work in developing countries”, Journal of Environmental Management. 10. Environmental Impact Assessment Report Of Central Secretariat – Badarpur Corridor. 11. Gutman. P. EIA of urban projects in developing countries: challenge, experience, suggestions. http://www.hardystevenson.com/Articles/EIA%20OF%20URBAN%20PROJECTS%20IN%20DEVELOPI NG%20COUNTRIES%20CHALLENGE,%20EXPERIENCE,%20SUGGESTIONS.pdf 12. Ghasemain. M and Poursafa.P ( 2012), Environmental Impact Assessment of the Industrial Estate Development Plan with the Geographical Information System and Matrix Methods.
  • 75.
    13. Geoffrey WandsForde-Smith, Environmental Impact Assessment, Entrepreneurship,and Policy Change, in POLICY THROUGH IMPACT ASSESSMENT: INSTITUTIONALIZED ANALYSIS AS A POLICY STRATEGY 155, 165 (Robert V. Bartlett ed., 1989). 14. Jennifer C.Li. (2008), Environmental Impact Assessments in Developing Countries: An Opportunity for Greater Environmental Security. http://research.fit.edu/sealevelriselibrary/documents/doc_mgr/470/Global_EIAs_in_Developing_Co untries_-_Li_2008.pdf 15. Kevin F.R. Decision-support for environmental impact assessment: A hybrid approach using fuzzy logic and fuzzy analytic network process, Expert System with Application, Volume 36, Issue 3, Part 1. 16. Magsi. H and Torre. A (2013), The Effectiveness of Environmental Impact Assessment on Infrastructural Development Projects: Case of Chotiari Reservoir in Sindh, Pakistan. 17. Modi. A and Shinkar. N.P. ( 2012), Environmental Impact Assessment of Road from Ujjain to Jaora. 18. Muraleedharan, V. et.al., “Evaluation of EIA procedures in India. Impact Assessment” ,EIA vol. 12, pp. 75-88. 19. Road Development Projects, Madhya Pradesh State. http://www.mprdc.com 20. Ross, W.A., “Environmental impact assessment in the Philippines: progress, problems, and directions for the future.” Environmental Impact Assessment Review, 14: 217-232. 21. Road Development Projects, Madhya Pradesh State. http://www.mprdc.nic.com/ 03/02/2011. 22. Rau &Woofes, “ Environmental Impact Assessment”. 23. Shri S.C. Padhee ,”Rapid Environmental Impact Assessment And Environmental Management Plan”, Gurubeda Iron Ore Mines (Over 49.776 Ha, Vill. Gurubeda, Keonjhar) 24. The Gazette of India (2006), The Ministry of Environment & Forests (MoEF) Government of India has issued EIA Notification. http://envfor.nic.in/legis/eia/so1533.pdf 25. Wang. M.S and Huang.G.L (1993), Environmental impact assessments for major construction projects in Taiwan: problems and solutions. 26. Wang.Y and Morgan.R.K. ( 2003), Environmental impact assessment of projects in the People’s Republic of China: new law, old problems. 27. W.F.Canter, “Environmental Impact Assessment”. McGraw Hill Publications, 1977. 28. WOOD, supra note 1, at 221–39. 192. Lynton K. Caldwell, Understanding Impact Analysis: Technical Process, Administrative Reform, Policy Principle, in POLICY THROUGH
  • 76.
    IMPACT ASSESSMENT: INSTITUTIONALIZEDANALYSIS AS A POLICY STRATEGY 7, 12 (Robert V. Bartlett ed., 1989). 29. Xiaodong Li and Yimin Zhu (2009), An LCA-based environmental impact assessment model for construction processes. 30. Zhao. Y ( 2006), Assessing the Environmental Impact of Projects: A Critique of the EIA Legal Regime in China. ******