GE8071
DISASTER MANAGEMENT
M.PRABU, M.E., (Ph.D).,
ASSISTANT PROFESSOR,
DEPARTMENT OF ECE,
MNM JAIN ENGINEERING COLLEGE,
CHENNAI-97.
EMAIL ID: mprabuvlsi@gmail.com
UNIT II
APPROACHES TO DISASTER RISK REDUCTION (DRR)
Disaster cycle – Phases, Culture of safety, prevention, mitigation and preparedness
community based DRR, Structural- nonstructural measures, Roles and responsibilities of-
community, Panchayati Raj Institutions/Urban Local Bodies (PRIs/ULBs), States, Centre,
and other stake-holders- Institutional Processes and Framework at State and Central Level-
State Disaster Management Authority (SDMA) – Early Warning System – Advisories from
Appropriate Agencies.
DISASTER MANAGEMENT CYCLE
 Mitigation: Measures put in place to minimize the results from a disaster.
Examples: building codes and zoning; vulnerability analyses; public education.
 Preparedness: Planning how to respond. Examples: preparedness plans;
emergency exercises/training; warning systems.
 Response: Initial actions taken as the event takes place. It involves efforts to
minimize the hazards created by a disaster. Examples: evacuation; search and
rescue; emergency relief.
 Recovery: Returning the community to normal. Ideally, the affected area should
be put in a condition equal to or better than it was before the disaster took place.
Examples: temporary housing; grants; medical care.
DISASTER MANAGEMENT CYCLE
PHASE-I
 Structural mitigation: construction projects which reduce
economic and social impacts i.e. dams, windbreaks,
terracing and hazard resistant buildings.
 Non-structural activities: policies and practices which
raise awareness of hazards or encourage developments to
reduce the impact of disasters.
STAGE 1 : DISASTER MITIGATION
 Reviewing building codes.
 Vulnerability analysis updates.
 Zoning and land-use management and planning.
 Reviewing of building use regulations and safety codes.
 Implementing preventative health measures.
 Political intervention and commitment.
 Public awareness.
MITIGATION INCLUDE:
 Hazard identification and vulnerability analysis.
 Various mitigation strategies or measures- For instance, varieties
of crops that are more wind, flood or drought resistant can often
be introduced in areas prone to floods, drought and cyclones,
Economic diversification.
STRATEGIES
Disaster Mitigation and Infrastructure
 Investment in infrastructure to support sustainable socioeconomic
development.
 Investment in infrastructure for reconstruction and recovery.
 A backup generator is available in case of power failure and that a
battery-operated radio.
 A backup copy of all critical information.
 The preliminary design should take into consideration the
prevalent hazards and methods to avoid or to minimize the effects
of the extreme natural events.
 Strengthening vulnerable areas such as roofs, exterior doors, windows, and
garage doors
 Disasters set back development programming, destroying years of
development initiatives.
 Rebuilding after a disaster provides significant opportunities to
initiate development programmes.
 Development programmes can increase an area’s susceptibility to
disasters.
 Development programmes can be designed to decrease the
susceptibility to disasters and their negative consequences.
Disaster and Development
 Partnership: Close collaboration among donors, governments,
communities, nongovernmental organizations, the private sector,
and universities
 Flexibility: Development agencies must be efficient and flexible;
adaptable to local environments and capable of adjusting to
changing conditions and seizing opportunities when they arise.
 Selectivity: Resources are the public asset that must be invested
prudently to achieve maximum impact.
PHASE -II
Preparedness measures include:
I. Preparedness plans
II. Emergency exercises/training
III. Warning systems
IV. Emergency communications systems
V. Evacuations plans and training
VI. Resource inventories Emergency
VII. personnel/contact list.
VIII. Mutual aid agreements
IX. Public information/education
Phase II: Preparedness
Emergency Training
 Develop and test warning systems regularly and plan measures to
be taken during a disaster alert period to minimize potential loss
of life and physical damage.
 Educate and train officials and the population at risk to
respond to the disaster.
 Train first-aid and emergency response teams.
 Establish emergency response policies, standards, organizational
arrangements and operational plans to be followed by emergency
workers and other response entities after a disaster.
Important Areas
 It forms the action plan to be implemented before, during and after
disasters.
 The IFRCRCS (International Federation of Red Cross and Red
Crescent Societies) defines risk reduction as physical measures to
reduce the vulnerability and exposure of infrastructure to natural
hazards as well and to provide coping and adaptive infrastructure in
case of a disaster event.
Disaster Risk Reduction (DRR)
 Policy, planning and capacity building in disaster management.
 Physical prevention; example, building sea-walls against storm
surge or flood shelters during flood events.
 Capacity building at institutional and systemic level in disaster
preparedness.
 continued provision of food, potable water and health care.
DRR Recommendations for countries which
do not have a robust disaster preparedness
plan:
 EOP allows the community to respond to threats.
 Engages responders in the short-term recovery
 Must be flexible to be valuable in real and potential emergencies.
 It doesn’t include the administrative plan, the mitigation strategy,
the long-term recovery or the Standard Operational procedures.
The Emergency operation Plan (EOP)
 Structure of EOP consists of promulgation/broadcast statement
signed by the Chief Executive Officer authorizing the Plan;
description of the planning process, abstract of contents,
implementation; table of contents; instructions about the use of the
Plan; purpose of its sections, and its distribution
 Functional Annexes- provide specific information and direction on
operations and the roles and responsibilities to be performed by
responders.
 Exercising the EOP- by having response agencies exercise them.
The exercises carried out involve preparatory training that helps
orient staff to the procedures that they may be required to know, to
function during a disaster.
 Publicizing the Plan- Completed EOPs are published and made
public to communities and through the use of public awareness
programmes.
 Involving women in mitigation planning and taking final decisions
by involving women decision. Offering children the opportunity to
participate more fully in disaster situations.
Mainstreaming Child Protection and Gender
in Emergency Planning
ROLE OF PRIs AND ULBs In DRR
Introduction Of Panchayati Raj Institution
The concept of Panchayati Raj was constituted in India for the first time in the
history. Rajasthan was the first state in the country where Panchayati Raj system was
implemented. This scheme was inaugurated by late Prime Minister Jawaharlal Nehru on
October 2, 1959 in Nagpur District.
In India, the Panchayati Raj now function as a system of governance in which
gram panchayats are the basic units of local administration. The system has three levels.
Role of PRIs
The Panchayati Raj Institutions (PRIs) have a statutory existence. Its members are elected by
the local people through a well-defined democratic process with specific responsibilities and
duties. The elected members are accountable to the people of the ward, rural community, block
and the district. Article 243(G) of the Constitution visualizes panchayats as institutions of self-
government.
It also outlines the role of panchayats with respect to development, planning and
implementation of programmes of economic development and social justice.
The PRI, a representative body of the people, is the most appropriate institution from the village
to district level in view of its proximity to the people, universal coverage and mandate of enlisting
people’s participation on an institutionalized basis.
The PRIs are entrusted with tasks that aim to:
• Promote popular participation through an institutional framework;
• Act as catalysts to social mobilization process;
• Tap the traditional wisdom of the local communities to complement the modern practices in
disaster mitigation efforts;
• Provide a base for integration of various concerns of the community with that of the Non-
Governmental Organizations (NGOs) and Community Based Organizations (CBOs), which
are engaged in various developmental activities at the grassroots level;
• Sensitize local communities, and through them develop coping mechanisms in disaster
preparedness and mitigation measures;
• Discuss and evolve strategies to manage crisis situations effectively;
• Ensure transparency and accountability in the mitigation efforts;
• Streamline activities like distributing immediate relief in the form of money, food grains,
medical care, clothes, tents, vessels for drinking water and other necessities;
• Coordinate activities of restoration, rehabilitation and reconstruction;
• Act as leaders to the community;
• Gather, analyze and disseminate information;
• Articulate community needs and expectations;
• Converge with local, state, national and international organizations involved in disaster
management;
• Form disaster management task forces;
• Arrange for emergency relief;
• Encourage damage appraisal, vulnerability assessment and risk reduction strategies;
• Organize awareness campaigns and promote community education on disaster preparedness;
• Activate disaster management plans;
• Provide for safe disposal of carcasses;
• Arrange for safe drinking water and sanitation;
• Enforce minimum specification for safe reconstruction;
• Supervise and monitor long-term disaster management projects; and
• Mobilize funds and resources for disaster management.
Thus, many disaster management tasks have been allocated to the PRIs.
Source: Rajasthan Panchayati Raj indiascanner.com
Role of the ULBs
Likewise, the representatives of Urban Local Bodies (ULBs) have to initiate disaster
management tasks in the urban areas in the jurisdiction of municipal bodies. Their tasks include:
• Maintaining of vehicles, sanitary facilities, food, shelter and rest facilities, relief and
replacement, personnel and emergency message, contact arrangement and logistic support;
• Keeping unauthorized persons out of the disaster area in order to prevent looting and
decreasing congestion hampering rescue efforts, and preventing persons from being injured
in the wreckage;
• Handling the dead, as mass disposal poses many problems in disasters;
• Warning and communicating with the public;
• Evacuating neighbourhoods;
• Coordinating with volunteers;
• Acquiring and allocating unusual resources;
• Dealing with livestock or family pets that had to be left behind;
• Disposing unclaimed valuables and merchandise found in the rubble;
• Disbursing large amounts of donations;
• Controlling emergency vehicle traffic in order to avoid blockage of routes by emergency
vehicles;
• Maintaining hospital wards for emergencies;
• Checking the hospitals, nursing homes and day care centres that may need assistance;
• Prioritizing utility sources delivery;
• Enhancing communication that is a recurring challenge in disaster response;
• Sharing and collecting information on what agencies have responded to and what resources
have they dispatched;
• Determining the resources needed to undertake the counter disaster measures;
• Sharing information about the location, scope, and character of the disaster and damage;
• Locating and specifying procedures for obtaining special disaster resources;
• Sharing information about the state of transportation route facilities, docking and landing
sites;
• Generating and sharing predictions about weather conditions; and
• Obtaining information on how to deal with specific hazardous chemicals.
• Thus, ULBs have many specific disaster management tasks to do.
Roles & Responsibilities of Community, State,
Center & Other stake holders
ROLES &RESPONSIBILITY
COLLECTOR:
 Facilitate and, coordinate with, local Government bodies to ensure that pre and post-
disaster management activities in the district are carried out.
 Assist community training, awareness programmes and the installation of emergency
facilities with the support of local administration, non-governmental organizations, and the
private sector.
 Take appropriate actions to smoothen the response and relief activities to minimize the
effect of disaster.
 Recommend State Government for declaration of disaster.
LOCALAUTHORITY
 Provide assistance to Collector in disaster management activities.
 Ensure training of its officers and employees and maintenance of resources so as to be
readily available for use in the event of a disaster.
 Ensure that all construction projects under it conform to the standards and specifications
lay down.
 Each department of the Government in a district shall prepare a disaster management plan
for the district.
 Carry out relief, rehabilitation and reconstruction activities in the affected area within its
jurisdiction.
PRIVATE SECTOR: The private sector should ensure their active participation in the pre-
disaster activities in alignment with the over all plan developed by the DDMA. They should
also adhere to the relevant building codes and other specifications, as may be stipulated by
relevant local authorities.
COMMUNITY GROUPS AND VOLUNTARY AGENCIES: Local community groups and
voluntary agencies including NGO’s should actively assist in prevention and mitigation
activities under the overall direction and supervision of the DDMA. They should actively
participate in all training activities as may be organized and should familiarize themselves
with their role in disaster management.
CITIZEN: It is a duty of every citizen to assist the DDMA or such other person entrusted
with or engaged in disaster management whenever his aid is demanded generally for the
purpose of disaster management.
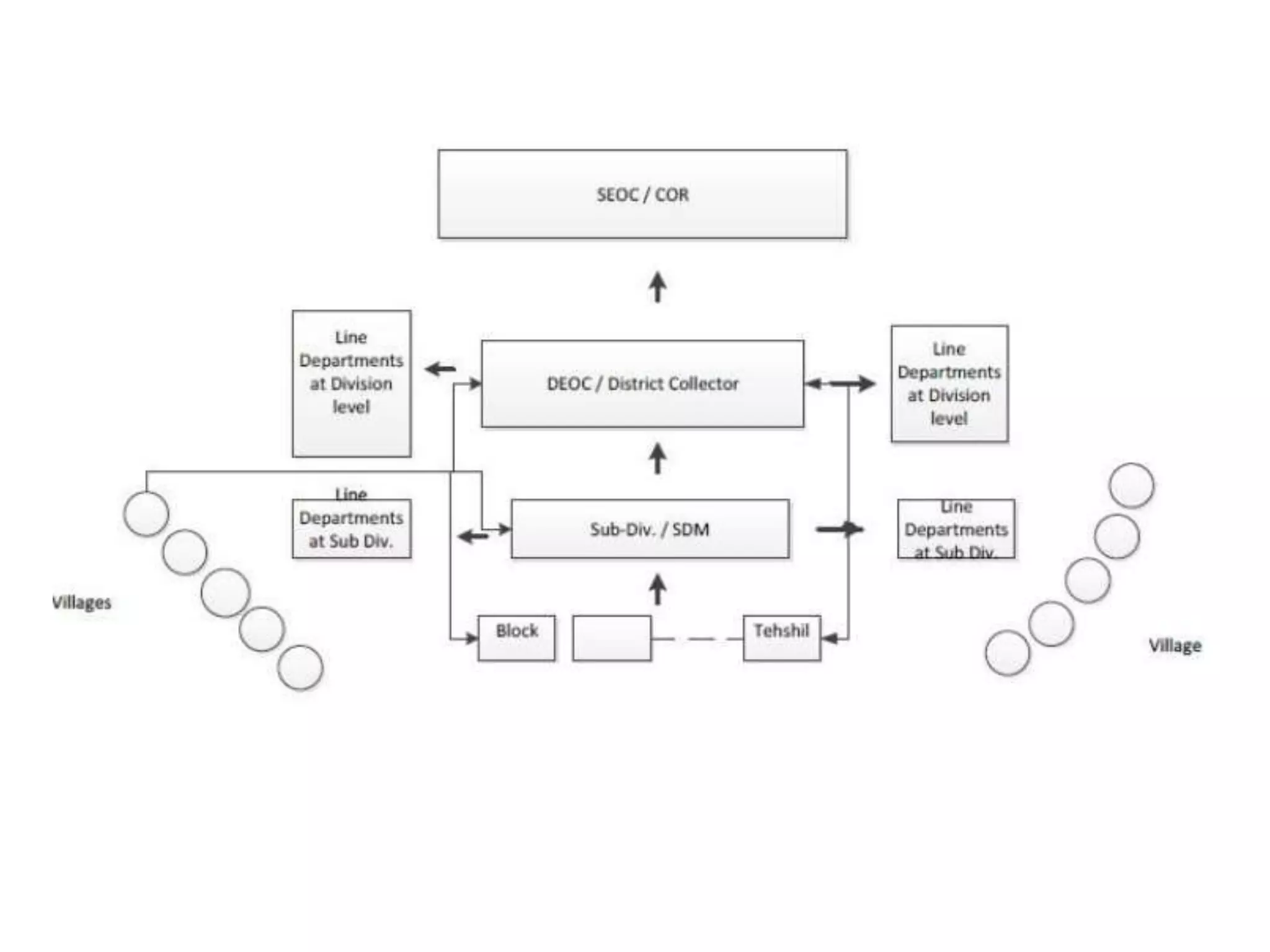
Institutional Process & Framework at State &
Central Level
Organogram of DM authorities from center to state/district
State Disaster Management Authority
 SDMA with eight members to be nominated by the Chief Minister and the Chairperson
of the State Executive Committee.
 One of the members may be designated as the Vice-Chairperson of the State Authority
by the Chief Minister.
 SDMA may constitute an Advisory Committee of experts, as and when necessary.
State Disaster Management Authority
State Disaster Management Authority
 SDMA shall be responsible for laying down the policies and plans for disaster
management in the State.
 SDMA shall recommend guidelines for providing minimum standards of relief to
persons affected by disaster in the State, not less than the minimum standards in the
guidelines set by the National Authority.
 SDMA will be assisted by the State Executive Committee.
Early Warning System
 INDIA METEOROLOGICAL DEPARTMENT BULLETINS
 INFORMATION FROM COMMISSIONER, DISASTER MANAGEMENT
 CYCLONE WARNING CENTRE, VISAKHAPATNAM
Sources of Alerts(Cyclone)
Nodal agencies for forecasting and early warning dissemination
Technological inputs
ON RECEIPT of 1st warning
 Set up control room at district level
 Alerting of officers/ARMY/NDRF/NAVY/ FIRE/POLICE
 Wide publicity through print/ electronic media
ON RECEIPT of 2nd warning
 The officers in-charge for the Areas/ Mandals should proceed to respective areas.
 The officers on leave should return to duty.
 Evacuation of fishermen / Low-lying
 Area people to relief camps
 Positioning of NDRF/Army/Navy/SDRF/Police/Fire Personnel in required places
 Positioning of essential commodities
on receipt of warnings
 Providing of food & Drinking water
 Milk/ bread/ biscuits to children
 Lighting arrangements
 Medical Camp
Relief camps
The inventory has been uploaded in the NDMA idrn portal ( India Disaster Resources
Network) http://idrn.gov.in
1.Roads & Buildings Dept.
*JCBs., Bull Drozers, Power Saws, Tree Cutting equipment.
2.Road Transport Dept.
*trucks, busses, lorry's, jeeps etc
3.Fire Serivces Dept
*Fire Fighting equipment, heavy cutters, life save jackets, ropes, etc
4.Water Supply Dept.
*Water Tanks, water cans, water plants.
5.Panchayats Dept
*Sanitary material suppliers
6.FisheriesDept.
*Swimmers, Boats
Inventory of Rescue &Relief
COMMUNICATION
 All departments should have their own plan Of mitigation.
 All department plans should be integrated in the DDMP.
 The DDMP should be integrated with history Of Cyclones, Geographical areas,
Latitude/Longitude Details, Contact Numbers, Inventory Details, Mandal Micro Plans
Etc.
Mitigation Plans
ADVISORIES FROM APPROPRIATE AGENCIES
 Governmental (Including Military both at National & State Level).
 Non Governmental Organizations.
 Community groups both social & religious.
 International Volunteer organization.
AGENCIES
 Floods :Ministry of Water Resources, CWC
 Cyclones : Indian Meteorological Department
 Earthquakes : Indian Meteorological Department
 Epidemics : Ministry of Health and Family Welfare
 Avian Flu: Ministry of Health, Ministry of Environment, Ministry of Agriculture and Animal
Husbandry
 Chemical Disasters : Ministry of Environment and Forests
 Industrial Disasters : Ministry of Labour
 Rail Accidents : Ministry of Railways
 Air Accidents : Ministry of Civil Aviation
 Fire : Ministry of Home Affairs
 Nuclear Incidents : Department of Atomic Energy
 Mine Disasters : Department of Mines
Nodal Agencies for Disaster Management
Central Government
THANKS!
Any questions?

Disaster Management_UNIT.2.ppt

  • 1.
    GE8071 DISASTER MANAGEMENT M.PRABU, M.E.,(Ph.D)., ASSISTANT PROFESSOR, DEPARTMENT OF ECE, MNM JAIN ENGINEERING COLLEGE, CHENNAI-97. EMAIL ID: mprabuvlsi@gmail.com
  • 2.
    UNIT II APPROACHES TODISASTER RISK REDUCTION (DRR) Disaster cycle – Phases, Culture of safety, prevention, mitigation and preparedness community based DRR, Structural- nonstructural measures, Roles and responsibilities of- community, Panchayati Raj Institutions/Urban Local Bodies (PRIs/ULBs), States, Centre, and other stake-holders- Institutional Processes and Framework at State and Central Level- State Disaster Management Authority (SDMA) – Early Warning System – Advisories from Appropriate Agencies.
  • 3.
  • 5.
     Mitigation: Measuresput in place to minimize the results from a disaster. Examples: building codes and zoning; vulnerability analyses; public education.  Preparedness: Planning how to respond. Examples: preparedness plans; emergency exercises/training; warning systems.  Response: Initial actions taken as the event takes place. It involves efforts to minimize the hazards created by a disaster. Examples: evacuation; search and rescue; emergency relief.  Recovery: Returning the community to normal. Ideally, the affected area should be put in a condition equal to or better than it was before the disaster took place. Examples: temporary housing; grants; medical care. DISASTER MANAGEMENT CYCLE
  • 7.
  • 8.
     Structural mitigation:construction projects which reduce economic and social impacts i.e. dams, windbreaks, terracing and hazard resistant buildings.  Non-structural activities: policies and practices which raise awareness of hazards or encourage developments to reduce the impact of disasters. STAGE 1 : DISASTER MITIGATION
  • 10.
     Reviewing buildingcodes.  Vulnerability analysis updates.  Zoning and land-use management and planning.  Reviewing of building use regulations and safety codes.  Implementing preventative health measures.  Political intervention and commitment.  Public awareness. MITIGATION INCLUDE:
  • 11.
     Hazard identificationand vulnerability analysis.  Various mitigation strategies or measures- For instance, varieties of crops that are more wind, flood or drought resistant can often be introduced in areas prone to floods, drought and cyclones, Economic diversification. STRATEGIES
  • 14.
    Disaster Mitigation andInfrastructure  Investment in infrastructure to support sustainable socioeconomic development.  Investment in infrastructure for reconstruction and recovery.  A backup generator is available in case of power failure and that a battery-operated radio.  A backup copy of all critical information.  The preliminary design should take into consideration the prevalent hazards and methods to avoid or to minimize the effects of the extreme natural events.  Strengthening vulnerable areas such as roofs, exterior doors, windows, and garage doors
  • 15.
     Disasters setback development programming, destroying years of development initiatives.  Rebuilding after a disaster provides significant opportunities to initiate development programmes.  Development programmes can increase an area’s susceptibility to disasters.  Development programmes can be designed to decrease the susceptibility to disasters and their negative consequences. Disaster and Development
  • 16.
     Partnership: Closecollaboration among donors, governments, communities, nongovernmental organizations, the private sector, and universities  Flexibility: Development agencies must be efficient and flexible; adaptable to local environments and capable of adjusting to changing conditions and seizing opportunities when they arise.  Selectivity: Resources are the public asset that must be invested prudently to achieve maximum impact.
  • 17.
  • 18.
    Preparedness measures include: I.Preparedness plans II. Emergency exercises/training III. Warning systems IV. Emergency communications systems V. Evacuations plans and training VI. Resource inventories Emergency VII. personnel/contact list. VIII. Mutual aid agreements IX. Public information/education Phase II: Preparedness
  • 19.
  • 21.
     Develop andtest warning systems regularly and plan measures to be taken during a disaster alert period to minimize potential loss of life and physical damage.  Educate and train officials and the population at risk to respond to the disaster.  Train first-aid and emergency response teams.  Establish emergency response policies, standards, organizational arrangements and operational plans to be followed by emergency workers and other response entities after a disaster. Important Areas
  • 22.
     It formsthe action plan to be implemented before, during and after disasters.  The IFRCRCS (International Federation of Red Cross and Red Crescent Societies) defines risk reduction as physical measures to reduce the vulnerability and exposure of infrastructure to natural hazards as well and to provide coping and adaptive infrastructure in case of a disaster event. Disaster Risk Reduction (DRR)
  • 24.
     Policy, planningand capacity building in disaster management.  Physical prevention; example, building sea-walls against storm surge or flood shelters during flood events.  Capacity building at institutional and systemic level in disaster preparedness.  continued provision of food, potable water and health care. DRR Recommendations for countries which do not have a robust disaster preparedness plan:
  • 25.
     EOP allowsthe community to respond to threats.  Engages responders in the short-term recovery  Must be flexible to be valuable in real and potential emergencies.  It doesn’t include the administrative plan, the mitigation strategy, the long-term recovery or the Standard Operational procedures. The Emergency operation Plan (EOP)
  • 26.
     Structure ofEOP consists of promulgation/broadcast statement signed by the Chief Executive Officer authorizing the Plan; description of the planning process, abstract of contents, implementation; table of contents; instructions about the use of the Plan; purpose of its sections, and its distribution
  • 27.
     Functional Annexes-provide specific information and direction on operations and the roles and responsibilities to be performed by responders.  Exercising the EOP- by having response agencies exercise them. The exercises carried out involve preparatory training that helps orient staff to the procedures that they may be required to know, to function during a disaster.  Publicizing the Plan- Completed EOPs are published and made public to communities and through the use of public awareness programmes.
  • 28.
     Involving womenin mitigation planning and taking final decisions by involving women decision. Offering children the opportunity to participate more fully in disaster situations. Mainstreaming Child Protection and Gender in Emergency Planning
  • 29.
    ROLE OF PRIsAND ULBs In DRR
  • 30.
    Introduction Of PanchayatiRaj Institution The concept of Panchayati Raj was constituted in India for the first time in the history. Rajasthan was the first state in the country where Panchayati Raj system was implemented. This scheme was inaugurated by late Prime Minister Jawaharlal Nehru on October 2, 1959 in Nagpur District. In India, the Panchayati Raj now function as a system of governance in which gram panchayats are the basic units of local administration. The system has three levels.
  • 32.
    Role of PRIs ThePanchayati Raj Institutions (PRIs) have a statutory existence. Its members are elected by the local people through a well-defined democratic process with specific responsibilities and duties. The elected members are accountable to the people of the ward, rural community, block and the district. Article 243(G) of the Constitution visualizes panchayats as institutions of self- government. It also outlines the role of panchayats with respect to development, planning and implementation of programmes of economic development and social justice. The PRI, a representative body of the people, is the most appropriate institution from the village to district level in view of its proximity to the people, universal coverage and mandate of enlisting people’s participation on an institutionalized basis.
  • 33.
    The PRIs areentrusted with tasks that aim to: • Promote popular participation through an institutional framework; • Act as catalysts to social mobilization process; • Tap the traditional wisdom of the local communities to complement the modern practices in disaster mitigation efforts; • Provide a base for integration of various concerns of the community with that of the Non- Governmental Organizations (NGOs) and Community Based Organizations (CBOs), which are engaged in various developmental activities at the grassroots level; • Sensitize local communities, and through them develop coping mechanisms in disaster preparedness and mitigation measures; • Discuss and evolve strategies to manage crisis situations effectively; • Ensure transparency and accountability in the mitigation efforts; • Streamline activities like distributing immediate relief in the form of money, food grains, medical care, clothes, tents, vessels for drinking water and other necessities; • Coordinate activities of restoration, rehabilitation and reconstruction;
  • 34.
    • Act asleaders to the community; • Gather, analyze and disseminate information; • Articulate community needs and expectations; • Converge with local, state, national and international organizations involved in disaster management; • Form disaster management task forces; • Arrange for emergency relief; • Encourage damage appraisal, vulnerability assessment and risk reduction strategies; • Organize awareness campaigns and promote community education on disaster preparedness; • Activate disaster management plans; • Provide for safe disposal of carcasses; • Arrange for safe drinking water and sanitation; • Enforce minimum specification for safe reconstruction; • Supervise and monitor long-term disaster management projects; and • Mobilize funds and resources for disaster management. Thus, many disaster management tasks have been allocated to the PRIs. Source: Rajasthan Panchayati Raj indiascanner.com
  • 35.
    Role of theULBs Likewise, the representatives of Urban Local Bodies (ULBs) have to initiate disaster management tasks in the urban areas in the jurisdiction of municipal bodies. Their tasks include: • Maintaining of vehicles, sanitary facilities, food, shelter and rest facilities, relief and replacement, personnel and emergency message, contact arrangement and logistic support; • Keeping unauthorized persons out of the disaster area in order to prevent looting and decreasing congestion hampering rescue efforts, and preventing persons from being injured in the wreckage; • Handling the dead, as mass disposal poses many problems in disasters; • Warning and communicating with the public; • Evacuating neighbourhoods; • Coordinating with volunteers; • Acquiring and allocating unusual resources; • Dealing with livestock or family pets that had to be left behind; • Disposing unclaimed valuables and merchandise found in the rubble; • Disbursing large amounts of donations;
  • 36.
    • Controlling emergencyvehicle traffic in order to avoid blockage of routes by emergency vehicles; • Maintaining hospital wards for emergencies; • Checking the hospitals, nursing homes and day care centres that may need assistance; • Prioritizing utility sources delivery; • Enhancing communication that is a recurring challenge in disaster response; • Sharing and collecting information on what agencies have responded to and what resources have they dispatched; • Determining the resources needed to undertake the counter disaster measures; • Sharing information about the location, scope, and character of the disaster and damage; • Locating and specifying procedures for obtaining special disaster resources; • Sharing information about the state of transportation route facilities, docking and landing sites; • Generating and sharing predictions about weather conditions; and • Obtaining information on how to deal with specific hazardous chemicals. • Thus, ULBs have many specific disaster management tasks to do.
  • 38.
    Roles & Responsibilitiesof Community, State, Center & Other stake holders
  • 39.
    ROLES &RESPONSIBILITY COLLECTOR:  Facilitateand, coordinate with, local Government bodies to ensure that pre and post- disaster management activities in the district are carried out.  Assist community training, awareness programmes and the installation of emergency facilities with the support of local administration, non-governmental organizations, and the private sector.  Take appropriate actions to smoothen the response and relief activities to minimize the effect of disaster.  Recommend State Government for declaration of disaster.
  • 40.
    LOCALAUTHORITY  Provide assistanceto Collector in disaster management activities.  Ensure training of its officers and employees and maintenance of resources so as to be readily available for use in the event of a disaster.  Ensure that all construction projects under it conform to the standards and specifications lay down.  Each department of the Government in a district shall prepare a disaster management plan for the district.  Carry out relief, rehabilitation and reconstruction activities in the affected area within its jurisdiction.
  • 41.
    PRIVATE SECTOR: Theprivate sector should ensure their active participation in the pre- disaster activities in alignment with the over all plan developed by the DDMA. They should also adhere to the relevant building codes and other specifications, as may be stipulated by relevant local authorities. COMMUNITY GROUPS AND VOLUNTARY AGENCIES: Local community groups and voluntary agencies including NGO’s should actively assist in prevention and mitigation activities under the overall direction and supervision of the DDMA. They should actively participate in all training activities as may be organized and should familiarize themselves with their role in disaster management. CITIZEN: It is a duty of every citizen to assist the DDMA or such other person entrusted with or engaged in disaster management whenever his aid is demanded generally for the purpose of disaster management.
  • 42.
    Institutional Process &Framework at State & Central Level
  • 44.
    Organogram of DMauthorities from center to state/district
  • 47.
  • 48.
     SDMA witheight members to be nominated by the Chief Minister and the Chairperson of the State Executive Committee.  One of the members may be designated as the Vice-Chairperson of the State Authority by the Chief Minister.  SDMA may constitute an Advisory Committee of experts, as and when necessary. State Disaster Management Authority
  • 49.
    State Disaster ManagementAuthority  SDMA shall be responsible for laying down the policies and plans for disaster management in the State.  SDMA shall recommend guidelines for providing minimum standards of relief to persons affected by disaster in the State, not less than the minimum standards in the guidelines set by the National Authority.  SDMA will be assisted by the State Executive Committee.
  • 50.
  • 51.
     INDIA METEOROLOGICALDEPARTMENT BULLETINS  INFORMATION FROM COMMISSIONER, DISASTER MANAGEMENT  CYCLONE WARNING CENTRE, VISAKHAPATNAM Sources of Alerts(Cyclone)
  • 52.
    Nodal agencies forforecasting and early warning dissemination Technological inputs
  • 53.
    ON RECEIPT of1st warning  Set up control room at district level  Alerting of officers/ARMY/NDRF/NAVY/ FIRE/POLICE  Wide publicity through print/ electronic media ON RECEIPT of 2nd warning  The officers in-charge for the Areas/ Mandals should proceed to respective areas.  The officers on leave should return to duty.  Evacuation of fishermen / Low-lying  Area people to relief camps  Positioning of NDRF/Army/Navy/SDRF/Police/Fire Personnel in required places  Positioning of essential commodities on receipt of warnings
  • 54.
     Providing offood & Drinking water  Milk/ bread/ biscuits to children  Lighting arrangements  Medical Camp Relief camps
  • 55.
    The inventory hasbeen uploaded in the NDMA idrn portal ( India Disaster Resources Network) http://idrn.gov.in 1.Roads & Buildings Dept. *JCBs., Bull Drozers, Power Saws, Tree Cutting equipment. 2.Road Transport Dept. *trucks, busses, lorry's, jeeps etc 3.Fire Serivces Dept *Fire Fighting equipment, heavy cutters, life save jackets, ropes, etc 4.Water Supply Dept. *Water Tanks, water cans, water plants. 5.Panchayats Dept *Sanitary material suppliers 6.FisheriesDept. *Swimmers, Boats Inventory of Rescue &Relief
  • 56.
  • 58.
     All departmentsshould have their own plan Of mitigation.  All department plans should be integrated in the DDMP.  The DDMP should be integrated with history Of Cyclones, Geographical areas, Latitude/Longitude Details, Contact Numbers, Inventory Details, Mandal Micro Plans Etc. Mitigation Plans
  • 59.
  • 60.
     Governmental (IncludingMilitary both at National & State Level).  Non Governmental Organizations.  Community groups both social & religious.  International Volunteer organization. AGENCIES
  • 61.
     Floods :Ministryof Water Resources, CWC  Cyclones : Indian Meteorological Department  Earthquakes : Indian Meteorological Department  Epidemics : Ministry of Health and Family Welfare  Avian Flu: Ministry of Health, Ministry of Environment, Ministry of Agriculture and Animal Husbandry  Chemical Disasters : Ministry of Environment and Forests  Industrial Disasters : Ministry of Labour  Rail Accidents : Ministry of Railways  Air Accidents : Ministry of Civil Aviation  Fire : Ministry of Home Affairs  Nuclear Incidents : Department of Atomic Energy  Mine Disasters : Department of Mines Nodal Agencies for Disaster Management
  • 69.
  • 70.