DEPRESSION
BY ANKUSH BISWAS
M.PHARM, 1ST YEAR, 1SEMESTER
Depression :
Depression is a state of low
mood and aversion to activity
that can affect a person's
thoughts, behavior, feelings,
and sense of well-being.
Symptoms of Depression:
 Causes of Depression:
I. Depression may be the final outcome of Genetic
disposition and familial (eg. a variant of gene
encoding serotonin transporter protein)
II. Neurotransmitter dysfunction (norepinephrine,
serotonin and dopamine)
III. Psychosocial stress (eg. divorce, unemployment or
death of loved one etc.)
IV. Chronic illness (eg. Cancer, AIDS, myocardial
infarction, hypo-thyroidism, neurological disorders,
diabetes etc.)
V. Endocrine disorders (eg. Hypothyroidism, cushing’s
syndrome).
 Types of Depression:
There are two types of depression –
A. Unipolar Depression – Seen in 80% of depression cases. Unipolar
depression if further of two types -
a) Reactive Depression - About 75% of unipolar depression cases show
symptoms of reactive depression characterized by disproportionate
feeling of sadness, grief and anxiety as a consequence of stressful life-
events such as bereavement of loved one, unemployment, physical
illness or social problem. It is often responds to antianxiety drugs.
b) Endogenous Depression - About 25% of unipolar depression patients
show endogenous depression characterized by a familiar pattern
unrelated to external stresses can occur at any age and is not self
limiting. It should be treated with appropriate antidepressant drugs or
by electroconvulsive therapy.
B. Bipolar Affective Disorder (Manic Depressive Disorder) – Seen in
about 20% of depression cases and is characterized by cyclic
manifestations of depression followed by mania. It is not self limiting
and should be treated with antidepressant drugs &/or
Electroconvulsive therapy (ECT).
MAJOR
AREA OF
DEPRESSIO
N
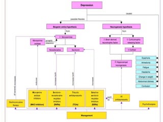
 Pathophysiology of depression:
I. The neurotrophic hypothesis
II. The monoamine hypothesis
Neurotrophic Hypothesis:
Depression appears to be associated with a drop
in brain-derived neurotrophic factor (BDNF)
levels in the cerebrospinal fluid and serum.
Animal and human studies indicate that stress
and pain are associated with a drop in BDNF
levels and that this loss of neurotrophic
support contributes to atrophic structural
changes in the hippocampus and perhaps other
areas such as the medial frontal cortex and
anterior cingulate
 MONOAMINE HYPOTHESIS:
• The monoamine hypothesis grew originally out of
associations between the clinical effects of
various drugs that cause or alleviate symptoms of
depression and their known neurochemical effects
on monoaminergic transmission in the brain
• The monoamine hypothesis of depression
suggests that depression is related to a deficiency
in the amount or function of cortical and limbic
serotonin (5-HT), norepinephrine (NE), and
dopamine (DA)
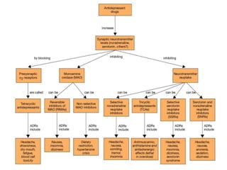
Antidepressant drugs:
 NMDA antagonist – Ketamine, memantine, AZD6765,
traxoprodil, MK-0657, GLYX-13, NRX-1047, D-cycloserine,
sarcosine
 Selective serotonin reuptake inhibitors (SSRIs) - Citalopram
(Celexa), Escitalopram (Lexapro),Fluoxetine (Prozac),
Paroxetine (Paxil, Pexeva), Sertraline (Zoloft), Vilazodone
(Viibryd)
 Monoamine oxidase inhibitors –
Phenelzine (Nardil), Tranylcypromine (Parnate), Selegiline
(Eldepryl)
 Tricyclic antidepressants –
I. NA + 5-HT reuptake inhibitors – Imipramine,
Amitriptyline, Doxipin, Trimipramine
II. Predominantly NA reuptake inhibitors – Desipramine,
Amoxapine, Reboxetine
Electroconvulsive Therapy (ECT)
ECT in humans involves stimulation through electrodes
placed on either side of the head, with the patient lightly
anaesthetized, paralyzed with a neuromuscular-blocking
drug so as to avoid physical injury, and artificially
ventilated. More recently, a technique involving
transcranial magnetic stimulation, which does not require
these precautions, has been introduced. It appears to be the
most effective treatment for severe suicidal depression.
The main disadvantage of ECT is that it often causes
confusion and memory loss lasting for days or weeks.
The numerous adverse reactions of these drugs encouraged
to take up a study of the benefits of alternative medicines.
REFERENCES:
• Pathophysiology of depression and mechanisms of treatment
Bondy Brigitta, MD
https://www.ncbi.nlm.nih.gov/pmc/articles/PMC3181668/
• PATHOPHYSIOLOGY OF DEPRESSION: DO WE HAVEANY
SOLID EVIDENCE OF INTEREST TO CLINICIANS?
GREGOR HASLER
https://www.ncbi.nlm.nih.gov/pmc/articles/PMC2950973/
• Goodman & Gilman's The Pharmacological Basis of
Therapeutics, 12th Edition (Page - 398-414)
• Principles of Pathophysiology (Page – 314- 321)
• Depression: THE NICE GUIDELINE ON THE TREATMENT
AND MANAGEMENT OF DEPRESSION IN ADULTS

Depression 171202041349

  • 1.
  • 2.
    Depression : Depression isa state of low mood and aversion to activity that can affect a person's thoughts, behavior, feelings, and sense of well-being.
  • 3.
  • 4.
     Causes ofDepression: I. Depression may be the final outcome of Genetic disposition and familial (eg. a variant of gene encoding serotonin transporter protein) II. Neurotransmitter dysfunction (norepinephrine, serotonin and dopamine) III. Psychosocial stress (eg. divorce, unemployment or death of loved one etc.) IV. Chronic illness (eg. Cancer, AIDS, myocardial infarction, hypo-thyroidism, neurological disorders, diabetes etc.) V. Endocrine disorders (eg. Hypothyroidism, cushing’s syndrome).
  • 5.
     Types ofDepression: There are two types of depression – A. Unipolar Depression – Seen in 80% of depression cases. Unipolar depression if further of two types - a) Reactive Depression - About 75% of unipolar depression cases show symptoms of reactive depression characterized by disproportionate feeling of sadness, grief and anxiety as a consequence of stressful life- events such as bereavement of loved one, unemployment, physical illness or social problem. It is often responds to antianxiety drugs. b) Endogenous Depression - About 25% of unipolar depression patients show endogenous depression characterized by a familiar pattern unrelated to external stresses can occur at any age and is not self limiting. It should be treated with appropriate antidepressant drugs or by electroconvulsive therapy. B. Bipolar Affective Disorder (Manic Depressive Disorder) – Seen in about 20% of depression cases and is characterized by cyclic manifestations of depression followed by mania. It is not self limiting and should be treated with antidepressant drugs &/or Electroconvulsive therapy (ECT).
  • 6.
  • 7.
     Pathophysiology ofdepression: I. The neurotrophic hypothesis II. The monoamine hypothesis
  • 8.
    Neurotrophic Hypothesis: Depression appearsto be associated with a drop in brain-derived neurotrophic factor (BDNF) levels in the cerebrospinal fluid and serum. Animal and human studies indicate that stress and pain are associated with a drop in BDNF levels and that this loss of neurotrophic support contributes to atrophic structural changes in the hippocampus and perhaps other areas such as the medial frontal cortex and anterior cingulate
  • 10.
     MONOAMINE HYPOTHESIS: •The monoamine hypothesis grew originally out of associations between the clinical effects of various drugs that cause or alleviate symptoms of depression and their known neurochemical effects on monoaminergic transmission in the brain • The monoamine hypothesis of depression suggests that depression is related to a deficiency in the amount or function of cortical and limbic serotonin (5-HT), norepinephrine (NE), and dopamine (DA)
  • 12.
    Antidepressant drugs:  NMDAantagonist – Ketamine, memantine, AZD6765, traxoprodil, MK-0657, GLYX-13, NRX-1047, D-cycloserine, sarcosine  Selective serotonin reuptake inhibitors (SSRIs) - Citalopram (Celexa), Escitalopram (Lexapro),Fluoxetine (Prozac), Paroxetine (Paxil, Pexeva), Sertraline (Zoloft), Vilazodone (Viibryd)  Monoamine oxidase inhibitors – Phenelzine (Nardil), Tranylcypromine (Parnate), Selegiline (Eldepryl)  Tricyclic antidepressants – I. NA + 5-HT reuptake inhibitors – Imipramine, Amitriptyline, Doxipin, Trimipramine II. Predominantly NA reuptake inhibitors – Desipramine, Amoxapine, Reboxetine
  • 15.
    Electroconvulsive Therapy (ECT) ECTin humans involves stimulation through electrodes placed on either side of the head, with the patient lightly anaesthetized, paralyzed with a neuromuscular-blocking drug so as to avoid physical injury, and artificially ventilated. More recently, a technique involving transcranial magnetic stimulation, which does not require these precautions, has been introduced. It appears to be the most effective treatment for severe suicidal depression. The main disadvantage of ECT is that it often causes confusion and memory loss lasting for days or weeks. The numerous adverse reactions of these drugs encouraged to take up a study of the benefits of alternative medicines.
  • 16.
    REFERENCES: • Pathophysiology ofdepression and mechanisms of treatment Bondy Brigitta, MD https://www.ncbi.nlm.nih.gov/pmc/articles/PMC3181668/ • PATHOPHYSIOLOGY OF DEPRESSION: DO WE HAVEANY SOLID EVIDENCE OF INTEREST TO CLINICIANS? GREGOR HASLER https://www.ncbi.nlm.nih.gov/pmc/articles/PMC2950973/ • Goodman & Gilman's The Pharmacological Basis of Therapeutics, 12th Edition (Page - 398-414) • Principles of Pathophysiology (Page – 314- 321) • Depression: THE NICE GUIDELINE ON THE TREATMENT AND MANAGEMENT OF DEPRESSION IN ADULTS