Presented by
M.Baranitharan
Computer Science and Engineering
Kings College of engineering
 Course Registration System will help the student to gather
information about a particular course and then they can easily
register them self in a particular course.
 The management of the institution can easily see the records of
the students and course and fees.
 This presentation is about the analysis of Course Registration
System. Diagram’s purpose is to present System clearly and
completely as possible.
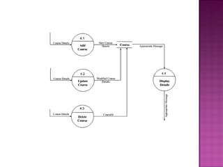
 System will allow the registration of students in
particular course.
 System has inbuilt validation system to validate the
entered data.
 After successful submission, system will give unique
registration no for each student.
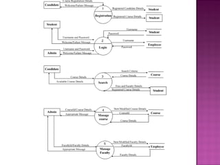
 Student can login into system by using username and
check the details of course, faculty and department.
 The user enters the username and password and chooses if the user is student or
administrator. If entered details are valid, the user’s account becomes available. If it
invalid and appropriate message is displayed to the user.
 A student can search all the courses available to him and he chooses the best course
he wants. The student can view course duration, faculty and department of the
course he may choose. When a student has successfully chosen a course, he can
register to that course. Upon registration, the student’s details are stored in database.
 After registration to any course, the student may see the details of current course. He
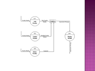
may wish to know details about fees and other information. The administrator also
has the privilege to display details of the students and the corresponding course for
which they have registered. The administrator has to perform duties of maintaining
the course details any change to the course structured is maintain by the
administrator. Each failure processes are informed to the user on the screen based on
the above information.
Course registration system
Course registration system
Course registration system
Course registration system
Course registration system
Course registration system
Course registration system
Course registration system
Course registration system
Course registration system
Course registration system
Course registration system
Course registration system
Course registration system
Course registration system
Course registration system
Course registration system
Course registration system
Course registration system
Course registration system
Course registration system
Course registration system
Course registration system
Course registration system
Course registration system
Course registration system

Course registration system

  • 1.
    Presented by M.Baranitharan Computer Scienceand Engineering Kings College of engineering
  • 2.
     Course RegistrationSystem will help the student to gather information about a particular course and then they can easily register them self in a particular course.  The management of the institution can easily see the records of the students and course and fees.  This presentation is about the analysis of Course Registration System. Diagram’s purpose is to present System clearly and completely as possible.
  • 3.
     System willallow the registration of students in particular course.  System has inbuilt validation system to validate the entered data.  After successful submission, system will give unique registration no for each student.  Student can login into system by using username and check the details of course, faculty and department.
  • 4.
     The userenters the username and password and chooses if the user is student or administrator. If entered details are valid, the user’s account becomes available. If it invalid and appropriate message is displayed to the user.  A student can search all the courses available to him and he chooses the best course he wants. The student can view course duration, faculty and department of the course he may choose. When a student has successfully chosen a course, he can register to that course. Upon registration, the student’s details are stored in database.  After registration to any course, the student may see the details of current course. He may wish to know details about fees and other information. The administrator also has the privilege to display details of the students and the corresponding course for which they have registered. The administrator has to perform duties of maintaining the course details any change to the course structured is maintain by the administrator. Each failure processes are informed to the user on the screen based on the above information.