Online Course Registration System Mr. ChammaJabeedKhan
AnnamacharyaInstitute Of TechnologyandSciences,Rajampeta.
ONLINE COURSE RESERVATION
SYSTEM
in partially fulfillment for the award of the degree
of
Master of Computer Applications
Submitted by
Mr. Jabeed Khan Chamma
(Regd No:15701F0013)
Under the guidance of
(Mr. Madan Kumar Reddy C)
Department of Master of Computer Applications
Annamacharya Institute of technology and science
(an autonomous institution)
New boyanapalli, Rajampet 516126
APRIL 2017
Online Course Registration System Mr. ChammaJabeedKhan
AnnamacharyaInstitute Of TechnologyandSciences,Rajampeta.
Department of Master of Computer Applications
Annamacharya Institute of technology and science
(an autonomous institution)
New boyanapalli, Rajampet 516126
CERTIFICATE
This is to certify that the project titled “ONLINE COURSE
RESERVATION SYSTEM” is a bonafide record of the project work
done by Mr.Jabeed Khan Chamma (Redg no: 15701F0013) during
the academic year 2016 - 2017.
Project supervisor Head of the Department
(Mr.Madan Kumar Reddy C)
Online Course Registration System Mr. ChammaJabeedKhan
AnnamacharyaInstitute Of TechnologyandSciences,Rajampeta.
DECLARATION
I hereby declare that the project work entitled “ONLINE
COURSE RESERVATION SYSTEM” submitted to the
Annamacharya institute of technology and science (Autonomous) is
a record of an original work done by me under the guidance of the
Mr.Madan Kumar Reddy C, assistant professor, department of the
Computer Applications, and the this project work is submitted in
the partial fulfillment of the requirements for the award of the
Degree of Master of Computer Applications. The result embodied in
this thesis have not been submitted to any other Institute of the
award of any degree.
JABEED KHAN CHAMMA
(Regd No: 15701F0013)
Online Course Registration System Mr. ChammaJabeedKhan
AnnamacharyaInstitute Of TechnologyandSciences,Rajampeta.
ACKNOWLEDGEMENTS
I would like to express my appreciation to Prof Dr. N Mallikarjun Rao for his
guidance during the term of my candidature. Without his valuable assistance,
this work would have not been completed.
Am also indebted to the Department of Master of Computer Applications staff
and my friends, Annamacharya Institute of Technologies and Sciences, for their
support and cooperation.
Finally I would like to thank the staff of the MCA Department, especially
Mr.Madan Kumar Reddy C his valuable assistance during the my project.
Online Course Registration System Mr. ChammaJabeedKhan
AnnamacharyaInstitute Of TechnologyandSciences,Rajampeta.
ABBREVIATIONS and DEFINATIONS
A
Applicant: one who wishes to register the course.
H
HTML: Markup Language used for creating webpages.
HTTP: Hyper Text Transfer Protocol.
J
J2EE: Java 2 Enterprise Edition is a programming platform java platform for
developing and running distributed java applications.
O
OCRS: Refersto online Course Reservation System.
R
Registrar: Refers to the super user with the privilege to manage the entire system.
T
TCP/IP: Transmission Control Protocol/Internet Protocol is the communication
protocol used to connect hosts on the Internet.
Online Course Registration System Mr. ChammaJabeedKhan
AnnamacharyaInstitute Of TechnologyandSciences,Rajampeta.
ABSTRACT
 Online course Registration System will help the student to gather information
about A particular course and thenThey can easily register them self in a
particular course.
 the management of the institution can easily see the records of the student and
course and fees.
 This presentation is about the analysis of online course Registration System.
Diagram’s purpose is to present System clearly and completely as possible.
Motivation and objective of the project
 The project objective will be focused on developing an online course
registration to ensure the effectiveness of the flow of registration.
Moreover the system will offer a complete management system that
integrated with the online course registration to help the stakeholder for
maintaining the flow process of the course.
 The registration process can be done online without the need of
paperwork anymore. It is also help the student to get more information
about the course process while they enrolled.
 The administrator will get easier way to determine the seat of the
courses, keep track of the registration module, and generate report for
the year to help them determine the development of the courses. The
cores of objectives of the project are followings:
 To study existing course registration system in Microsoft IT academy of
Multimedia University. Analyzing current course registration system, by
interviewing the stakeholder of the system.
 To propose an online course registration and management system.
 To identify the user requirement for online course registration and
management system.
Online Course Registration System Mr. ChammaJabeedKhan
AnnamacharyaInstitute Of TechnologyandSciences,Rajampeta.
 To develop an online course registration and management system.
 To evaluate the online course registration system that been develop.
Chapter-1
Introduction
Course Reservation System is an interface between the Student and the
Registrar responsible for the issue of Course. It aims at improving the
efficiency in the issue of Course and reduces the complexities involved in
it to the maximum possible extent.
Purpose
If the entire process of 'Issue of Course' is done in a manual manner then
it would takes several months for the course to reach the applicant.
Considering the fact that the number of applicants for course is
increasing every year, an Automated System becomes essential to meet
the demand. So this system uses several programming and database
techniques to elucidate the work involved in this process.
Document Conventions
Applicant: One who wishes to register the Course.
HTML: Markup Language used for creating web pages.
HTTP: Hyper Text Transfer Protocol.
J2EE: Java 2 Enterprise Edition is a programming platform java
platform for developing and running distributed java applications.
OCRS: Refers to online Course Reservation System.
Registrar: Refers to the super user with the privilege to manage the
entire system.
Online Course Registration System Mr. ChammaJabeedKhan
AnnamacharyaInstitute Of TechnologyandSciences,Rajampeta.
TCP/IP: Transmission Control Protocol/Internet Protocol is the
communication protocol used to connect hosts on the Internet.
Intended Audience
This document is to be read by the development team, the project
managers, marketing staff, testers and documentation writers. Our
stakeholders, company manufacturing associated hardware. The SRS
has been organized approximately in order.
Product Scope
 The System provides an online interface to the user where they can
fill in their personal details and submit the necessary documents
(may be by scanning).
 The Registrar concerned with the issue of course can use this system
to reduce his workload and process the application in a speedy
manner.
 Provide a communication platform between the Student and the
Registrar.
Chapter-2
Function requirements
1 External Interface Requirements
 User Interfaces
o Following bowers are required to launch this app in the client end.
o IE (Internet Explorer) or Mozilla Firefox or Google Chrome.
 Hardware Interfaces
o The server is directly connected to the client systems. The client
systems have access to the database in the server.
Online Course Registration System Mr. ChammaJabeedKhan
AnnamacharyaInstitute Of TechnologyandSciences,Rajampeta.
 Software Interfaces
o Front End Client - The Student and Registrar online interface is
built using JSP and HTML. The Administrators’ local interface is
built using Java.
o Web Server – Tomcat Apache application server (Oracle
Corporation).
o Back End – Oracle 11g database.
 Communications Interfaces
o Database connection is required in order to save registered user
data.
2 System features
The course reservation system has the following features.
 Login
o The user enters the username and password and chooses if the
user is student or Registrar. If entered details are valid, the user’s
account becomes available. If it is invalid, an appropriate message
is displayed to the user.
 View course details
o In this, a student can search all the courses available to him and
choose the best course he wants. The student can view the course
duration, faculty and department of the courses he may choose.
 Reserve for course
o When a student has successfully chosen a course, he can register
to that course. Upon registration, the student’s details are stored
in the database.
 Pay fee
o After registration to any course, the student may see the details of
his current course. He may wish to know details about fees and
other information.
Online Course Registration System Mr. ChammaJabeedKhan
AnnamacharyaInstitute Of TechnologyandSciences,Rajampeta.
 Check status
o The student tries to check the status in which category applied.
The system displays the status information to the student.
o Below are the Use-Case, Activity, Sequence, State Chart and
Deployment diagrams.
Chapter-3
1.Introduction
Course Reservation System is an interface between the Student and the
Registrar responsible for the issue of Course. It aims at improving the
efficiency in the issue of Course and reduces the complexities involved in
it to the maximum possible extent.
1.1. Purpose
If the entire process of 'Issue of Course' is done in a manual manner then
it would takes several months for the course to reach the applicant.
Considering the fact that the number of applicants for course is
increasing every year, an Automated System becomes essential to meet
the demand. So this system uses several programming and database
techniques to elucidate the work involved in this process.
1.2. Document Conventions
1.2.1.Registrar
Refers to the super user with the privilege to manage the entire
system.
1.2.2.Applicant
One who wishes to register the Course
1.2.3.OCRS
Refers to online Course Reservation System.
1.2.4.HTML
Online Course Registration System Mr. ChammaJabeedKhan
AnnamacharyaInstitute Of TechnologyandSciences,Rajampeta.
Markup Language used for creating web pages.
1.2.5.J2EE
Java 2 Enterprise Edition is a programming platform java platform
for developing and running distributed java applications.
1.2.6.HTTP
Hyper Text Transfer Protocol.
1.2.7.TCP/IP
Transmission Control Protocol/Internet Protocol is the
communication protocol used to connect hosts on the Internet.
1.3. Intended Audience
This document is to be read by the development team, the project
managers, marketing staff, testers and documentation writers. Our
stakeholders, company manufacturing associated hardware. The SRS
has been organized approximately in order
1.4. Product Scope
 The System provides an online interface to the user where they
can fill in their personal details and submit the necessary
documents (may be by scanning).
 The Registrar concerned with the issue of course can use this
system to reduce his workload and process the application in a
speedy manner.
 Provide a communication platform between the Student and the
Registrar.
1.5. References
IEEE Software Requirement Specificationformat.
Online Course Registration System Mr. ChammaJabeedKhan
AnnamacharyaInstitute Of TechnologyandSciences,Rajampeta.
2. Overall Description
SRS includes two sections overall description and specific requirements
Overall Description will describe major role of the system components
and inter- connections. Specific Requirements will describe roles &
functions of the actors.
2.1. Product Perspective
The OCRS acts as an interface between the 'Student' and the
'Registrar'. This system tries to make the interface as simple as
possible and at the same time not risking the security of data
stored in. This minimizes the time duration in which the user
receives the course.
2.2. Product Functions
The major functions includes:
• Secure Reservation of information by the Students.
• SMS and Mail updates to the students by the Registrar
• Registrar can generate reports from the information and is the
only authorized personnel to add the eligible application
information to the database.
2.3. User Entity
2.3.1. Applicant
They are the person who desires to obtain the course and submit
the information to the database.
2.3.2. Administrator
He has the certain privileges to add the course status and to
approve the issue of course. He may contain a group of persons
under him to verify the documents and give suggestion whether or
not to approve the dispatch of course.
Online Course Registration System Mr. ChammaJabeedKhan
AnnamacharyaInstitute Of TechnologyandSciences,Rajampeta.
2.4. Operating Environment
In order to run this software we need following components.
Window’s machine, IE or Mozilla or Chrome Browser. Remaining
details will be listed in “External Interface Requirements” section.
2.5. Design & Implementation Constraints
 The applicants require a computer to submit their
information.
 Although the security is given high importance, there is
always a chance of intrusion in the web world which requires
constant monitoring.
 The user has to be careful while submitting the information.
Much care is required.
2.6. Assumptions & Dependencies
 The Applicants and Administrator must have basic knowledge of
computers and English Language.
 The applicants may be required to scan the documents and send
3. External Interface Requirements
3.1. User Interfaces
Following bowers are required to launch this app in the client end.
IE (Internet Explorer) or Mozilla Firefox or Google Chrome.
3.2. Hard Interfaces
The server is directly connected to the client systems. The client
systems have access to the database in the server.
3.3. Software Interfaces
• Front End Client - The Student and Registrar online interface is
built using JSP and HTML. The Administrators’ local interface is
built using Java.
• Web Server – Tomcat Apache application server (Oracle
Online Course Registration System Mr. ChammaJabeedKhan
AnnamacharyaInstitute Of TechnologyandSciences,Rajampeta.
Corporation).
• Back End – Oracle 11g database.
3.4. Communications Interfaces
Database connection is required in order to save registered user
data.
4. System Features
The course registration system has the following features.
4.1. Login
The user enters the username and password and chooses if the
user is student or Registrar. If entered details are valid, the user’s
account becomes available. If it is invalid, an appropriate message
is displayed to the user.
4.2. View course details
In this, a student can search all the courses available to him and
choose the best course he wants. The student can view the course
duration, faculty and department of the courses he may choose.
4.3. Reserve for course
When a student has successfully chosen a course, he can register
to that course. Upon registration, the student’s details are stored
in the database.
4.4. Pay fee
After registration to any course, the student may see the details of
his current course. He may wish to know details about fees and
other information.
4.5. Check status
The student tries to check the status in which category applied.
The system displays the status information to the student.
Below are the Use-Case, Activity, Sequence, State Chart and
Deployment diagrams.
Online Course Registration System Mr. ChammaJabeedKhan
AnnamacharyaInstitute Of TechnologyandSciences,Rajampeta.
5.Other non-functional Requirements
5.1 Performance Requirements
5.1.1. Response time
The maximum response time for the submission of a job will be 1
minute.
5.1.2. Cost sensitivity
Under all circumstances, the maximum cost payable as submitted by
the user will be the maximum cost charged to the user.
5.2. Safety Requirements
Student login information should be securely savedinto database
without any changes in the information.
5.3. Security Requirements
The main security concern is for users account hence proper logi
mechanism should be used to avoid hacking.
5.4. Software Quality Attribute
5.4.1. Availability
Student login & registered course details should be available in the
re-login.
5.4.2. Security
The main security concern is for users account hence proper login
mechanism should be used to avoid hacking.
5.5. Business Rules
The importance of business rules is obvious for business analysts.
However, how to document the business rules identified is often not
that obvious. The truth is that it can be done in many different ways
Online Course Registration System Mr. ChammaJabeedKhan
AnnamacharyaInstitute Of TechnologyandSciences,Rajampeta.
Chapter-4
Use-Case Diagram:
view course details
pay fee
reserve for course
<< >>include
check status
Student
login
Registrar
Online Course Registration System Mr. ChammaJabeedKhan
AnnamacharyaInstitute Of TechnologyandSciences,Rajampeta.
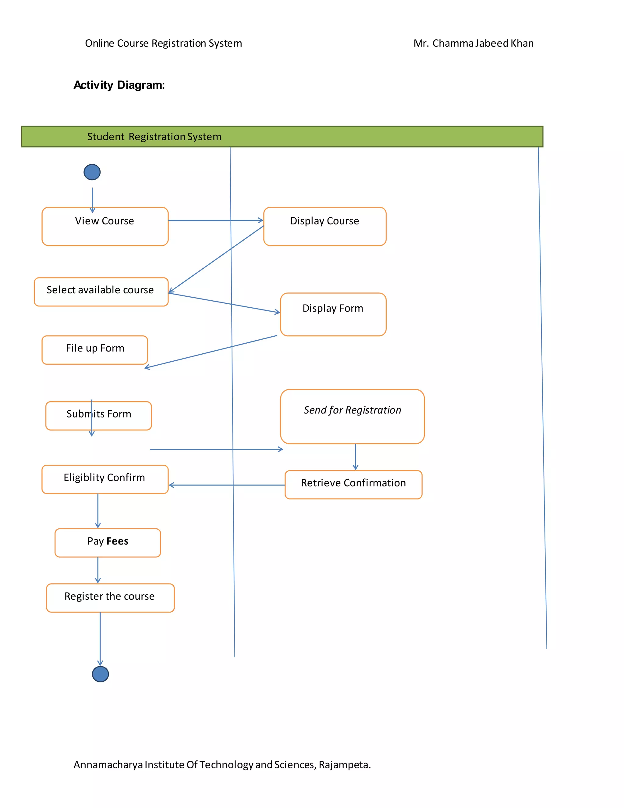
Activity Diagram:
s
View Course
Student RegistrationSystem
r
Select available course
Course
File up Form
Display Form
Submits Form
Eligiblity Confirm
Pay Fees
Register the course
Send for Registration
Retrieve Confirmation
Display Course
Online Course Registration System Mr. ChammaJabeedKhan
AnnamacharyaInstitute Of TechnologyandSciences,Rajampeta.
Sequence diagram:
UI: Student : ReserveCourse : Course Catalog
Login(username,pwd)
Check Data
View course details
getCoursedetails
Reserve course
confirmReservation
getCourseDetails
ckeckEligibilityCriteria
Eligible&Seat available
Registersfor the course
View reservation form
Fillsup the reservation form
Online Course Registration System Mr. ChammaJabeedKhan
AnnamacharyaInstitute Of TechnologyandSciences,Rajampeta.
State-Chartdiagram:
Deploymentdiagram:
View
course
Select
course
Fill form
Submit
form
Gets
Confirmation
Pay fees
Reserves
seat
get list of courses Enter data
after clicking
sending form to registrarEligible
Gets receipt
not eligible
Login to course registration
DatabaseServer
Client3Client2
WebServer
Client1
Online Course Registration System Mr. ChammaJabeedKhan
AnnamacharyaInstitute Of TechnologyandSciences,Rajampeta.
ER Diagram:
Online Course Registration System Mr. ChammaJabeedKhan
AnnamacharyaInstitute Of TechnologyandSciences,Rajampeta.
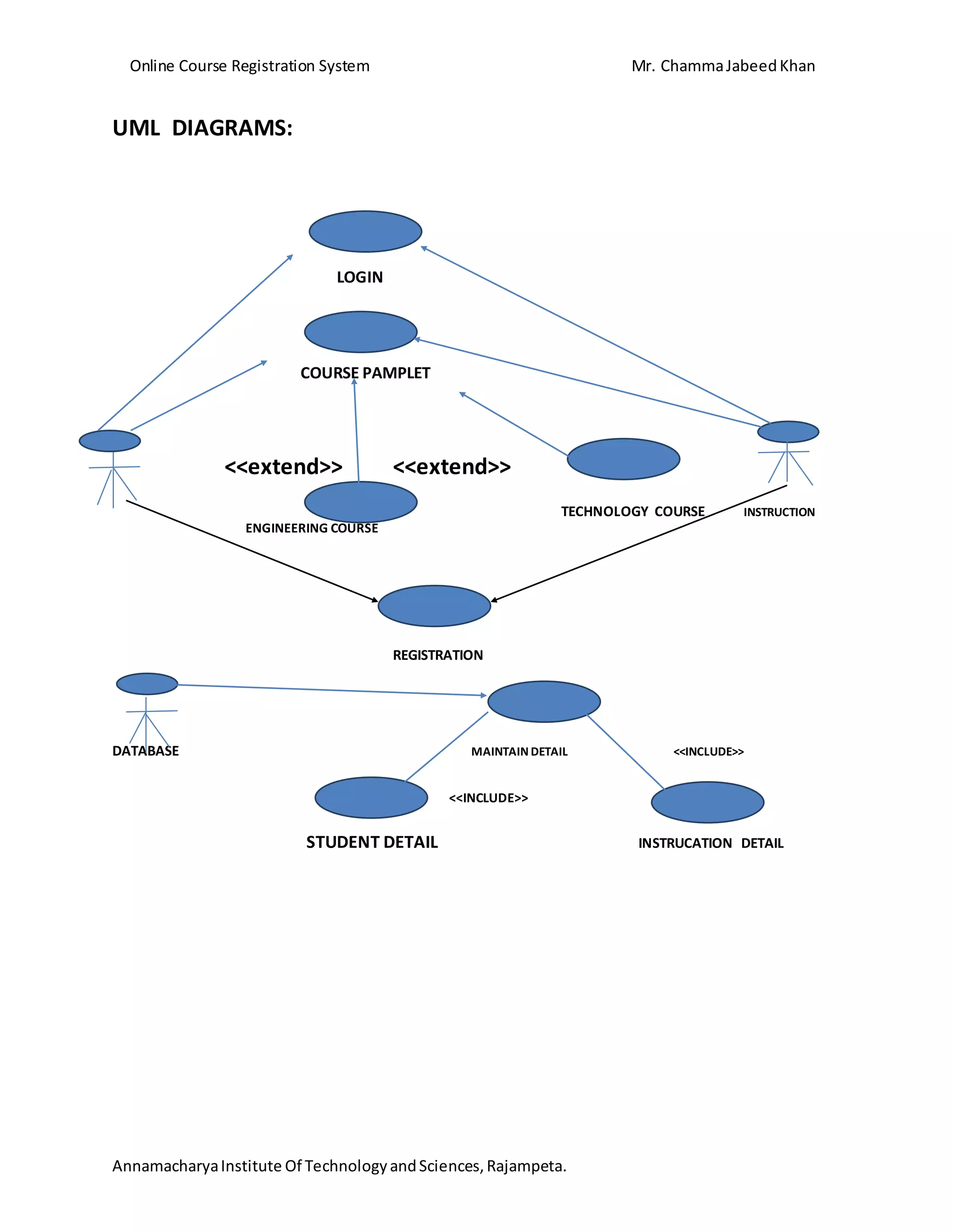
UML DIAGRAMS:
LOGIN
COURSE PAMPLET
<<extend>> <<extend>>
TECHNOLOGY COURSE INSTRUCTION
ENGINEERING COURSE
REGISTRATION
DATABASE MAINTAIN DETAIL <<INCLUDE>>
<<INCLUDE>>
STUDENT DETAIL INSTRUCATION DETAIL
Online Course Registration System Mr. ChammaJabeedKhan
AnnamacharyaInstitute Of TechnologyandSciences,Rajampeta.
CLASS DIAGRAM :
1.REGISTER:
Online Course Registration System Mr. ChammaJabeedKhan
AnnamacharyaInstitute Of TechnologyandSciences,Rajampeta.
2.RESERVE
Online Course Registration System Mr. ChammaJabeedKhan
AnnamacharyaInstitute Of TechnologyandSciences,Rajampeta.
COMPONENT DIAGRAM:
Online Course Registration System Mr. ChammaJabeedKhan
AnnamacharyaInstitute Of TechnologyandSciences,Rajampeta.
Data dictionary:
SNO Attribute
name
Data
type
Size Constraint Key Remarks
1 Sno_id Varchar2 10 Not null pk
2 Stu_name Char 20 Not null
3 Age Number 20 Null
4 Sex Char 1 Check ‘m’ for
male ‘f’
for
female
5 Address Varchar 25 Null
6 Phone_no Number 10 Not null
7 Course Char 5 Not null
8 Dept_Name Varchar 20 Null
Online Course Registration System Mr. ChammaJabeedKhan
AnnamacharyaInstitute Of TechnologyandSciences,Rajampeta.
HOME PAGE
HOME
COURSE CATALOG
LOGIN
WEL COME TO AITS
CONTACT US
ADDRESS
AITS, Rajampet-
516126
WWW.AITS@Gmail.Com
PHONE NO:
+918712447010
Online Course Registration System Mr. ChammaJabeedKhan
AnnamacharyaInstitute Of TechnologyandSciences,Rajampeta.
LOGIN PAGE
DEPARTMENTOF MCA
LOGIN HERE!!!!!!
USER NAME
PASSWOED
RE-TYPE
PASSWORD
GET REGISTER
Online Course Registration System Mr. ChammaJabeedKhan
AnnamacharyaInstitute Of TechnologyandSciences,Rajampeta.
COURSE CATALOG
DEPARTMENTOF MCA
Courseoffered
JAVA
CourseName: JAVA FULL PACK
Fees: 12,000
Duration: 3 months
Register Now!!!
.Net framework
CourseName: VS. NET
Fees: 12,000
Duration: 3 months
Register Now!!!
. ORACEL 11g
CourseName: Oracel
Fees: 10,000
Duration: 3 months
Register Now!!!
LOGINPAGE!!!!
User Name Jabeed0123
Password
……..
GET REGISTER
New User?
Online Course Registration System Mr. ChammaJabeedKhan
AnnamacharyaInstitute Of TechnologyandSciences,Rajampeta.
REGISTRATION FORM
DEPARTMENT OF MCA
REGISTRATION FORM
NAME:
Jabeedkhan
MOBILE NUMBER:
+918712447020
Qualification:
Corse Name:
.Net
Fees:
12,000
Submit Reset
MCA
Online Course Registration System Mr. ChammaJabeedKhan
AnnamacharyaInstitute Of TechnologyandSciences,Rajampeta.
DEPARTMENT OF MCA
Congratulation !!!!!!
You Have Successfully Registered
Your Registration id is
ID :15701F0013
Online Course Registration System Mr. ChammaJabeedKhan
AnnamacharyaInstitute Of TechnologyandSciences,Rajampeta.
Conclusion:
By using Online Course Reservation System application, a student can register
for a course by providing valid credentials. Once login successful, student can
view the available courses and register for selected course. This application
provides automated system between Student and Registrar.
References:
 IEEE Software Requirement Specification format
[1] - I. Crnkovic and M. Larsoon, Building Reliable Component-Based Software
Systems, Artech House, 2002.
[2] - Alan W. Brown, Kurt C. Wallnau, The Current State of CBSE, IEEE
Software, Volume 15, Issue 5, pp. 37-46, September 1998.
[3] - Ivica Crnkovic, Brahim Hnich, Torsten Jonsson, Zeynep Kiziltan,
Specification, Implementation, and Deployment of Components,
Communications of the ACM, Volume 45, Issue 10, pp. 35-40, October 2002.
[4] - David Garlan and Mary Shaw, An Introduction to Software Architecture,
Technical Report CMUCS-94-166, January 1994.
URL LIST:
http://projectabstracts.com/6199/online-course-registration-system-in-
net.html
Appendixes A:TABLEOF CONTENTS
Online Course Registration System Mr. ChammaJabeedKhan
AnnamacharyaInstitute Of TechnologyandSciences,Rajampeta.
Chapter No Title Name Page NO
Title Page
Certificate
Declaration
Acknowledgements
Abbreviations
Abstract
Chapter 1 Introduction 1 - 2
Chapter 2 Requirementsgathering 3 - 4
Chapter 3 Analysis(SRS) 5 -10
Chapter 4 System Design 11-20
Chapter 5 Interfaces 21-25
Chapter 6 Conclusions 26
Reference 27
Appendixes 27-29
Online Course Registration System Mr. ChammaJabeedKhan
AnnamacharyaInstitute Of TechnologyandSciences,Rajampeta.
Appendix B: Student Survey Questions
1. Do youcurrentlyuse course evaluationresultsasaguide inthe selectionof yourclassesor
instructor/faculty?
 Yes  No If “No,”whynot? Comments:
_____________________________________________________________________________________
___________________________________________________________________
2. Please markthe importance toyouof eachof the followingforcompletingcourse evaluations:
1: notat all important 2: somewhatimportant 3:important 4: veryimportant 5: crucial
 Convenience –completinganevaluationonmyowntime
 Time Commitment–amountof time neededtocompleteanevaluation
 Availability –beingable tosee summariesof studentevaluationsof faculty
 Anonymityandconfidentiality
3. Have youeverparticipatedinanonline course evaluation atBerkeleyoranyotherhighereducational
institutionYes No If yes,please comment
Like?___________________________________________________________________________
Dislike?___________________________________________________________________________
4. On average,howmuchtime do youspendcompletingacourse evaluation?
1.1.1 Pen/Paper 5-10 minutes 10-15 minutes over 15 minutes have not
done it on paper
On line 5-10 minutes 10-15 minutes  over15 minutes  have not done itonline
5. Do youfeel thatyouhave adequate time tocomplete in-classevaluations?
 Yes  No
6. Please indicate the attractivenessof eachof the followingbenefitsof completingcourse evaluations
online:
1: Unattractive 2: Somewhatattractive 3:Attractive 4: VeryAttractive 5: Crucial
Earlieraccessto grades
 UCB studentdiscounts
Online Course Registration System Mr. ChammaJabeedKhan
AnnamacharyaInstitute Of TechnologyandSciences,Rajampeta.
 Accessto evaluationsummaries
What otherincentive notyetmentionedwouldmotivate studentparticipation
_____________________________________________________________________________________
_________________________________________________________________
7. Do youthinkthe evaluationsyouhave completedhave hadanimpact?
 Yes  No
Comment:
_____________________________________________________________________________________
_________________________________________________________________
8. Wouldyou be willingtofill outanonline course evaluationoutsideof classtime?
 Yes No

Online course reservation system

  • 1.
    Online Course RegistrationSystem Mr. ChammaJabeedKhan AnnamacharyaInstitute Of TechnologyandSciences,Rajampeta. ONLINE COURSE RESERVATION SYSTEM in partially fulfillment for the award of the degree of Master of Computer Applications Submitted by Mr. Jabeed Khan Chamma (Regd No:15701F0013) Under the guidance of (Mr. Madan Kumar Reddy C) Department of Master of Computer Applications Annamacharya Institute of technology and science (an autonomous institution) New boyanapalli, Rajampet 516126 APRIL 2017
  • 2.
    Online Course RegistrationSystem Mr. ChammaJabeedKhan AnnamacharyaInstitute Of TechnologyandSciences,Rajampeta. Department of Master of Computer Applications Annamacharya Institute of technology and science (an autonomous institution) New boyanapalli, Rajampet 516126 CERTIFICATE This is to certify that the project titled “ONLINE COURSE RESERVATION SYSTEM” is a bonafide record of the project work done by Mr.Jabeed Khan Chamma (Redg no: 15701F0013) during the academic year 2016 - 2017. Project supervisor Head of the Department (Mr.Madan Kumar Reddy C)
  • 3.
    Online Course RegistrationSystem Mr. ChammaJabeedKhan AnnamacharyaInstitute Of TechnologyandSciences,Rajampeta. DECLARATION I hereby declare that the project work entitled “ONLINE COURSE RESERVATION SYSTEM” submitted to the Annamacharya institute of technology and science (Autonomous) is a record of an original work done by me under the guidance of the Mr.Madan Kumar Reddy C, assistant professor, department of the Computer Applications, and the this project work is submitted in the partial fulfillment of the requirements for the award of the Degree of Master of Computer Applications. The result embodied in this thesis have not been submitted to any other Institute of the award of any degree. JABEED KHAN CHAMMA (Regd No: 15701F0013)
  • 4.
    Online Course RegistrationSystem Mr. ChammaJabeedKhan AnnamacharyaInstitute Of TechnologyandSciences,Rajampeta. ACKNOWLEDGEMENTS I would like to express my appreciation to Prof Dr. N Mallikarjun Rao for his guidance during the term of my candidature. Without his valuable assistance, this work would have not been completed. Am also indebted to the Department of Master of Computer Applications staff and my friends, Annamacharya Institute of Technologies and Sciences, for their support and cooperation. Finally I would like to thank the staff of the MCA Department, especially Mr.Madan Kumar Reddy C his valuable assistance during the my project.
  • 5.
    Online Course RegistrationSystem Mr. ChammaJabeedKhan AnnamacharyaInstitute Of TechnologyandSciences,Rajampeta. ABBREVIATIONS and DEFINATIONS A Applicant: one who wishes to register the course. H HTML: Markup Language used for creating webpages. HTTP: Hyper Text Transfer Protocol. J J2EE: Java 2 Enterprise Edition is a programming platform java platform for developing and running distributed java applications. O OCRS: Refersto online Course Reservation System. R Registrar: Refers to the super user with the privilege to manage the entire system. T TCP/IP: Transmission Control Protocol/Internet Protocol is the communication protocol used to connect hosts on the Internet.
  • 6.
    Online Course RegistrationSystem Mr. ChammaJabeedKhan AnnamacharyaInstitute Of TechnologyandSciences,Rajampeta. ABSTRACT  Online course Registration System will help the student to gather information about A particular course and thenThey can easily register them self in a particular course.  the management of the institution can easily see the records of the student and course and fees.  This presentation is about the analysis of online course Registration System. Diagram’s purpose is to present System clearly and completely as possible. Motivation and objective of the project  The project objective will be focused on developing an online course registration to ensure the effectiveness of the flow of registration. Moreover the system will offer a complete management system that integrated with the online course registration to help the stakeholder for maintaining the flow process of the course.  The registration process can be done online without the need of paperwork anymore. It is also help the student to get more information about the course process while they enrolled.  The administrator will get easier way to determine the seat of the courses, keep track of the registration module, and generate report for the year to help them determine the development of the courses. The cores of objectives of the project are followings:  To study existing course registration system in Microsoft IT academy of Multimedia University. Analyzing current course registration system, by interviewing the stakeholder of the system.  To propose an online course registration and management system.  To identify the user requirement for online course registration and management system.
  • 7.
    Online Course RegistrationSystem Mr. ChammaJabeedKhan AnnamacharyaInstitute Of TechnologyandSciences,Rajampeta.  To develop an online course registration and management system.  To evaluate the online course registration system that been develop. Chapter-1 Introduction Course Reservation System is an interface between the Student and the Registrar responsible for the issue of Course. It aims at improving the efficiency in the issue of Course and reduces the complexities involved in it to the maximum possible extent. Purpose If the entire process of 'Issue of Course' is done in a manual manner then it would takes several months for the course to reach the applicant. Considering the fact that the number of applicants for course is increasing every year, an Automated System becomes essential to meet the demand. So this system uses several programming and database techniques to elucidate the work involved in this process. Document Conventions Applicant: One who wishes to register the Course. HTML: Markup Language used for creating web pages. HTTP: Hyper Text Transfer Protocol. J2EE: Java 2 Enterprise Edition is a programming platform java platform for developing and running distributed java applications. OCRS: Refers to online Course Reservation System. Registrar: Refers to the super user with the privilege to manage the entire system.
  • 8.
    Online Course RegistrationSystem Mr. ChammaJabeedKhan AnnamacharyaInstitute Of TechnologyandSciences,Rajampeta. TCP/IP: Transmission Control Protocol/Internet Protocol is the communication protocol used to connect hosts on the Internet. Intended Audience This document is to be read by the development team, the project managers, marketing staff, testers and documentation writers. Our stakeholders, company manufacturing associated hardware. The SRS has been organized approximately in order. Product Scope  The System provides an online interface to the user where they can fill in their personal details and submit the necessary documents (may be by scanning).  The Registrar concerned with the issue of course can use this system to reduce his workload and process the application in a speedy manner.  Provide a communication platform between the Student and the Registrar. Chapter-2 Function requirements 1 External Interface Requirements  User Interfaces o Following bowers are required to launch this app in the client end. o IE (Internet Explorer) or Mozilla Firefox or Google Chrome.  Hardware Interfaces o The server is directly connected to the client systems. The client systems have access to the database in the server.
  • 9.
    Online Course RegistrationSystem Mr. ChammaJabeedKhan AnnamacharyaInstitute Of TechnologyandSciences,Rajampeta.  Software Interfaces o Front End Client - The Student and Registrar online interface is built using JSP and HTML. The Administrators’ local interface is built using Java. o Web Server – Tomcat Apache application server (Oracle Corporation). o Back End – Oracle 11g database.  Communications Interfaces o Database connection is required in order to save registered user data. 2 System features The course reservation system has the following features.  Login o The user enters the username and password and chooses if the user is student or Registrar. If entered details are valid, the user’s account becomes available. If it is invalid, an appropriate message is displayed to the user.  View course details o In this, a student can search all the courses available to him and choose the best course he wants. The student can view the course duration, faculty and department of the courses he may choose.  Reserve for course o When a student has successfully chosen a course, he can register to that course. Upon registration, the student’s details are stored in the database.  Pay fee o After registration to any course, the student may see the details of his current course. He may wish to know details about fees and other information.
  • 10.
    Online Course RegistrationSystem Mr. ChammaJabeedKhan AnnamacharyaInstitute Of TechnologyandSciences,Rajampeta.  Check status o The student tries to check the status in which category applied. The system displays the status information to the student. o Below are the Use-Case, Activity, Sequence, State Chart and Deployment diagrams. Chapter-3 1.Introduction Course Reservation System is an interface between the Student and the Registrar responsible for the issue of Course. It aims at improving the efficiency in the issue of Course and reduces the complexities involved in it to the maximum possible extent. 1.1. Purpose If the entire process of 'Issue of Course' is done in a manual manner then it would takes several months for the course to reach the applicant. Considering the fact that the number of applicants for course is increasing every year, an Automated System becomes essential to meet the demand. So this system uses several programming and database techniques to elucidate the work involved in this process. 1.2. Document Conventions 1.2.1.Registrar Refers to the super user with the privilege to manage the entire system. 1.2.2.Applicant One who wishes to register the Course 1.2.3.OCRS Refers to online Course Reservation System. 1.2.4.HTML
  • 11.
    Online Course RegistrationSystem Mr. ChammaJabeedKhan AnnamacharyaInstitute Of TechnologyandSciences,Rajampeta. Markup Language used for creating web pages. 1.2.5.J2EE Java 2 Enterprise Edition is a programming platform java platform for developing and running distributed java applications. 1.2.6.HTTP Hyper Text Transfer Protocol. 1.2.7.TCP/IP Transmission Control Protocol/Internet Protocol is the communication protocol used to connect hosts on the Internet. 1.3. Intended Audience This document is to be read by the development team, the project managers, marketing staff, testers and documentation writers. Our stakeholders, company manufacturing associated hardware. The SRS has been organized approximately in order 1.4. Product Scope  The System provides an online interface to the user where they can fill in their personal details and submit the necessary documents (may be by scanning).  The Registrar concerned with the issue of course can use this system to reduce his workload and process the application in a speedy manner.  Provide a communication platform between the Student and the Registrar. 1.5. References IEEE Software Requirement Specificationformat.
  • 12.
    Online Course RegistrationSystem Mr. ChammaJabeedKhan AnnamacharyaInstitute Of TechnologyandSciences,Rajampeta. 2. Overall Description SRS includes two sections overall description and specific requirements Overall Description will describe major role of the system components and inter- connections. Specific Requirements will describe roles & functions of the actors. 2.1. Product Perspective The OCRS acts as an interface between the 'Student' and the 'Registrar'. This system tries to make the interface as simple as possible and at the same time not risking the security of data stored in. This minimizes the time duration in which the user receives the course. 2.2. Product Functions The major functions includes: • Secure Reservation of information by the Students. • SMS and Mail updates to the students by the Registrar • Registrar can generate reports from the information and is the only authorized personnel to add the eligible application information to the database. 2.3. User Entity 2.3.1. Applicant They are the person who desires to obtain the course and submit the information to the database. 2.3.2. Administrator He has the certain privileges to add the course status and to approve the issue of course. He may contain a group of persons under him to verify the documents and give suggestion whether or not to approve the dispatch of course.
  • 13.
    Online Course RegistrationSystem Mr. ChammaJabeedKhan AnnamacharyaInstitute Of TechnologyandSciences,Rajampeta. 2.4. Operating Environment In order to run this software we need following components. Window’s machine, IE or Mozilla or Chrome Browser. Remaining details will be listed in “External Interface Requirements” section. 2.5. Design & Implementation Constraints  The applicants require a computer to submit their information.  Although the security is given high importance, there is always a chance of intrusion in the web world which requires constant monitoring.  The user has to be careful while submitting the information. Much care is required. 2.6. Assumptions & Dependencies  The Applicants and Administrator must have basic knowledge of computers and English Language.  The applicants may be required to scan the documents and send 3. External Interface Requirements 3.1. User Interfaces Following bowers are required to launch this app in the client end. IE (Internet Explorer) or Mozilla Firefox or Google Chrome. 3.2. Hard Interfaces The server is directly connected to the client systems. The client systems have access to the database in the server. 3.3. Software Interfaces • Front End Client - The Student and Registrar online interface is built using JSP and HTML. The Administrators’ local interface is built using Java. • Web Server – Tomcat Apache application server (Oracle
  • 14.
    Online Course RegistrationSystem Mr. ChammaJabeedKhan AnnamacharyaInstitute Of TechnologyandSciences,Rajampeta. Corporation). • Back End – Oracle 11g database. 3.4. Communications Interfaces Database connection is required in order to save registered user data. 4. System Features The course registration system has the following features. 4.1. Login The user enters the username and password and chooses if the user is student or Registrar. If entered details are valid, the user’s account becomes available. If it is invalid, an appropriate message is displayed to the user. 4.2. View course details In this, a student can search all the courses available to him and choose the best course he wants. The student can view the course duration, faculty and department of the courses he may choose. 4.3. Reserve for course When a student has successfully chosen a course, he can register to that course. Upon registration, the student’s details are stored in the database. 4.4. Pay fee After registration to any course, the student may see the details of his current course. He may wish to know details about fees and other information. 4.5. Check status The student tries to check the status in which category applied. The system displays the status information to the student. Below are the Use-Case, Activity, Sequence, State Chart and Deployment diagrams.
  • 15.
    Online Course RegistrationSystem Mr. ChammaJabeedKhan AnnamacharyaInstitute Of TechnologyandSciences,Rajampeta. 5.Other non-functional Requirements 5.1 Performance Requirements 5.1.1. Response time The maximum response time for the submission of a job will be 1 minute. 5.1.2. Cost sensitivity Under all circumstances, the maximum cost payable as submitted by the user will be the maximum cost charged to the user. 5.2. Safety Requirements Student login information should be securely savedinto database without any changes in the information. 5.3. Security Requirements The main security concern is for users account hence proper logi mechanism should be used to avoid hacking. 5.4. Software Quality Attribute 5.4.1. Availability Student login & registered course details should be available in the re-login. 5.4.2. Security The main security concern is for users account hence proper login mechanism should be used to avoid hacking. 5.5. Business Rules The importance of business rules is obvious for business analysts. However, how to document the business rules identified is often not that obvious. The truth is that it can be done in many different ways
  • 16.
    Online Course RegistrationSystem Mr. ChammaJabeedKhan AnnamacharyaInstitute Of TechnologyandSciences,Rajampeta. Chapter-4 Use-Case Diagram: view course details pay fee reserve for course << >>include check status Student login Registrar
  • 17.
    Online Course RegistrationSystem Mr. ChammaJabeedKhan AnnamacharyaInstitute Of TechnologyandSciences,Rajampeta. Activity Diagram: s View Course Student RegistrationSystem r Select available course Course File up Form Display Form Submits Form Eligiblity Confirm Pay Fees Register the course Send for Registration Retrieve Confirmation Display Course
  • 18.
    Online Course RegistrationSystem Mr. ChammaJabeedKhan AnnamacharyaInstitute Of TechnologyandSciences,Rajampeta. Sequence diagram: UI: Student : ReserveCourse : Course Catalog Login(username,pwd) Check Data View course details getCoursedetails Reserve course confirmReservation getCourseDetails ckeckEligibilityCriteria Eligible&Seat available Registersfor the course View reservation form Fillsup the reservation form
  • 19.
    Online Course RegistrationSystem Mr. ChammaJabeedKhan AnnamacharyaInstitute Of TechnologyandSciences,Rajampeta. State-Chartdiagram: Deploymentdiagram: View course Select course Fill form Submit form Gets Confirmation Pay fees Reserves seat get list of courses Enter data after clicking sending form to registrarEligible Gets receipt not eligible Login to course registration DatabaseServer Client3Client2 WebServer Client1
  • 20.
    Online Course RegistrationSystem Mr. ChammaJabeedKhan AnnamacharyaInstitute Of TechnologyandSciences,Rajampeta. ER Diagram:
  • 21.
    Online Course RegistrationSystem Mr. ChammaJabeedKhan AnnamacharyaInstitute Of TechnologyandSciences,Rajampeta. UML DIAGRAMS: LOGIN COURSE PAMPLET <<extend>> <<extend>> TECHNOLOGY COURSE INSTRUCTION ENGINEERING COURSE REGISTRATION DATABASE MAINTAIN DETAIL <<INCLUDE>> <<INCLUDE>> STUDENT DETAIL INSTRUCATION DETAIL
  • 22.
    Online Course RegistrationSystem Mr. ChammaJabeedKhan AnnamacharyaInstitute Of TechnologyandSciences,Rajampeta. CLASS DIAGRAM : 1.REGISTER:
  • 23.
    Online Course RegistrationSystem Mr. ChammaJabeedKhan AnnamacharyaInstitute Of TechnologyandSciences,Rajampeta. 2.RESERVE
  • 24.
    Online Course RegistrationSystem Mr. ChammaJabeedKhan AnnamacharyaInstitute Of TechnologyandSciences,Rajampeta. COMPONENT DIAGRAM:
  • 25.
    Online Course RegistrationSystem Mr. ChammaJabeedKhan AnnamacharyaInstitute Of TechnologyandSciences,Rajampeta. Data dictionary: SNO Attribute name Data type Size Constraint Key Remarks 1 Sno_id Varchar2 10 Not null pk 2 Stu_name Char 20 Not null 3 Age Number 20 Null 4 Sex Char 1 Check ‘m’ for male ‘f’ for female 5 Address Varchar 25 Null 6 Phone_no Number 10 Not null 7 Course Char 5 Not null 8 Dept_Name Varchar 20 Null
  • 26.
    Online Course RegistrationSystem Mr. ChammaJabeedKhan AnnamacharyaInstitute Of TechnologyandSciences,Rajampeta. HOME PAGE HOME COURSE CATALOG LOGIN WEL COME TO AITS CONTACT US ADDRESS AITS, Rajampet- 516126 WWW.AITS@Gmail.Com PHONE NO: +918712447010
  • 27.
    Online Course RegistrationSystem Mr. ChammaJabeedKhan AnnamacharyaInstitute Of TechnologyandSciences,Rajampeta. LOGIN PAGE DEPARTMENTOF MCA LOGIN HERE!!!!!! USER NAME PASSWOED RE-TYPE PASSWORD GET REGISTER
  • 28.
    Online Course RegistrationSystem Mr. ChammaJabeedKhan AnnamacharyaInstitute Of TechnologyandSciences,Rajampeta. COURSE CATALOG DEPARTMENTOF MCA Courseoffered JAVA CourseName: JAVA FULL PACK Fees: 12,000 Duration: 3 months Register Now!!! .Net framework CourseName: VS. NET Fees: 12,000 Duration: 3 months Register Now!!! . ORACEL 11g CourseName: Oracel Fees: 10,000 Duration: 3 months Register Now!!! LOGINPAGE!!!! User Name Jabeed0123 Password …….. GET REGISTER New User?
  • 29.
    Online Course RegistrationSystem Mr. ChammaJabeedKhan AnnamacharyaInstitute Of TechnologyandSciences,Rajampeta. REGISTRATION FORM DEPARTMENT OF MCA REGISTRATION FORM NAME: Jabeedkhan MOBILE NUMBER: +918712447020 Qualification: Corse Name: .Net Fees: 12,000 Submit Reset MCA
  • 30.
    Online Course RegistrationSystem Mr. ChammaJabeedKhan AnnamacharyaInstitute Of TechnologyandSciences,Rajampeta. DEPARTMENT OF MCA Congratulation !!!!!! You Have Successfully Registered Your Registration id is ID :15701F0013
  • 31.
    Online Course RegistrationSystem Mr. ChammaJabeedKhan AnnamacharyaInstitute Of TechnologyandSciences,Rajampeta. Conclusion: By using Online Course Reservation System application, a student can register for a course by providing valid credentials. Once login successful, student can view the available courses and register for selected course. This application provides automated system between Student and Registrar. References:  IEEE Software Requirement Specification format [1] - I. Crnkovic and M. Larsoon, Building Reliable Component-Based Software Systems, Artech House, 2002. [2] - Alan W. Brown, Kurt C. Wallnau, The Current State of CBSE, IEEE Software, Volume 15, Issue 5, pp. 37-46, September 1998. [3] - Ivica Crnkovic, Brahim Hnich, Torsten Jonsson, Zeynep Kiziltan, Specification, Implementation, and Deployment of Components, Communications of the ACM, Volume 45, Issue 10, pp. 35-40, October 2002. [4] - David Garlan and Mary Shaw, An Introduction to Software Architecture, Technical Report CMUCS-94-166, January 1994. URL LIST: http://projectabstracts.com/6199/online-course-registration-system-in- net.html Appendixes A:TABLEOF CONTENTS
  • 32.
    Online Course RegistrationSystem Mr. ChammaJabeedKhan AnnamacharyaInstitute Of TechnologyandSciences,Rajampeta. Chapter No Title Name Page NO Title Page Certificate Declaration Acknowledgements Abbreviations Abstract Chapter 1 Introduction 1 - 2 Chapter 2 Requirementsgathering 3 - 4 Chapter 3 Analysis(SRS) 5 -10 Chapter 4 System Design 11-20 Chapter 5 Interfaces 21-25 Chapter 6 Conclusions 26 Reference 27 Appendixes 27-29
  • 33.
    Online Course RegistrationSystem Mr. ChammaJabeedKhan AnnamacharyaInstitute Of TechnologyandSciences,Rajampeta. Appendix B: Student Survey Questions 1. Do youcurrentlyuse course evaluationresultsasaguide inthe selectionof yourclassesor instructor/faculty?  Yes  No If “No,”whynot? Comments: _____________________________________________________________________________________ ___________________________________________________________________ 2. Please markthe importance toyouof eachof the followingforcompletingcourse evaluations: 1: notat all important 2: somewhatimportant 3:important 4: veryimportant 5: crucial  Convenience –completinganevaluationonmyowntime  Time Commitment–amountof time neededtocompleteanevaluation  Availability –beingable tosee summariesof studentevaluationsof faculty  Anonymityandconfidentiality 3. Have youeverparticipatedinanonline course evaluation atBerkeleyoranyotherhighereducational institutionYes No If yes,please comment Like?___________________________________________________________________________ Dislike?___________________________________________________________________________ 4. On average,howmuchtime do youspendcompletingacourse evaluation? 1.1.1 Pen/Paper 5-10 minutes 10-15 minutes over 15 minutes have not done it on paper On line 5-10 minutes 10-15 minutes  over15 minutes  have not done itonline 5. Do youfeel thatyouhave adequate time tocomplete in-classevaluations?  Yes  No 6. Please indicate the attractivenessof eachof the followingbenefitsof completingcourse evaluations online: 1: Unattractive 2: Somewhatattractive 3:Attractive 4: VeryAttractive 5: Crucial Earlieraccessto grades  UCB studentdiscounts
  • 34.
    Online Course RegistrationSystem Mr. ChammaJabeedKhan AnnamacharyaInstitute Of TechnologyandSciences,Rajampeta.  Accessto evaluationsummaries What otherincentive notyetmentionedwouldmotivate studentparticipation _____________________________________________________________________________________ _________________________________________________________________ 7. Do youthinkthe evaluationsyouhave completedhave hadanimpact?  Yes  No Comment: _____________________________________________________________________________________ _________________________________________________________________ 8. Wouldyou be willingtofill outanonline course evaluationoutsideof classtime?  Yes No