Dr Najia barq ellil
 Chronic cough has been reported to be the fifth
most common complaint seen by primary care
physicians in the world, the third . Chronic
cough in non-smoking, non-treated with ACE-
inhibitor adults with normal chest radiogram
could be a symptom of asthma and can be sub-
classified into: cough-variant asthma, atopic
cough, and eosinophilic bronchitis.
 Cough-variant asthma is a type of asthma in
which the main symptom is a dry, non-productive
cough. (A non-productive cough does not expel any
mucus from the respiratory tract.) People with
cough-variant asthma often have no other
"classic" asthma symptoms, such as wheezing or
shortness of breath.
 Cough-variant asthma is sometimes called chronic
cough to describe a cough that has lasted longer
than six to eight weeks. The coughing with
asthma can occur during the day or at night. If you
have nighttime asthma, it can interrupt sleep.
People with cough-variant asthma often notice
that coughing increases with exercise,
called exercise-induced asthma. Coughing may
increase when they are exposed to asthma
triggers or allergy-causing substances like dust or
strong fragrances, or when they are in cold air.
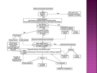
 Subacute cough is defined as cough persisting for
3 to 8 weeks, and chronic cough as that persisting
for more than 8 weeks. Subacute cough is most
often self-limited, but chronic cough may provide
significant challenges for effective evaluation and
management.
 Cough variant asthma (CVA) has been
recognized as a precursor of asthma or a pre-
asthmatic state because of the mildly
heightened bronchial responsiveness and
efficacy of bronchodilator therapy.
Nevertheless, the accumulating evidence
indicates that the pathophysiology is different
between CVA and bronchial asthma.
 The most fundamental physiologic feature is a
heightened cough response to methacholine-
induced bronchoconstriction in CVA, while this
response is rather reduced in bronchial asthma.
The sensitivity of cough receptors located in
the superficial layer of the airway wall is
normal in CVA as well as bronchial asthma, but
heightened in atopic cough..
 The pathologic feature of CVA is eosinophilic
inflammation of the central to peripheral airway,
reflected by eosinophilia in induced sputum,
biopsied bronchial mucosa, and bronchoalveolar
lavage fluid. The diagnosis of CVA has been
commonly made based on therapeutic diagnostic
procedures, while pathophysiologic diagnosis is
ideal.
 The reason is that measurements of the sensitivity
of cough receptors to inhaled capsaicin and cough
response to induced bronchoconstriction are not
possible at most chest clinics in the world.
 The efficacy of a beta2-agonist for a patient's
coughing is evaluated to make a diagnosis of CVA.
When the bronchodilator therapy is judged as
efficacious, a tentative diagnosis of CVA is made.
 Then, induction therapy is initiated of solution of
the cough. The induction therapy consists of beta2-
agonists, leukotriene receptor antagonists, and
inhaled corticosteroids. In some patients whose
cough does not subside with the therapy, short-
burst oral corticosteroids (1 to 3 weeks) may be
added.
 If the cough still does not subside with the
therapy, the patient should be referred to cough
specialists. When the cough subsides with the
induction therapy, long-term management is
recommended using inhaled corticosteroids,
because 30% of patients develop typical
bronchial asthma within several years.
 . Problems with the therapeutic diagnosis are as
follows: spontaneous relief of cough leading to a
false positive result, and resistance to the therapy,
leading to a false-negative result. Thus, a
pathophysiologic diagnostic procedure should be
established in the future
 Like "classic" or "typical" asthma, no one
really knows what causes cough-variant
asthma. However, coughing may start after
people are exposed to allergens, or when
they are breathing in cold air. Coughing may
also follow an upper respiratory infection.
For example, sinusitis with asthma is
common.
 In addition, a cough that begins after a person has
begun taking beta-blockers is likely to be cough-
variant asthma. Beta-blockers are drugs used to
treat high blood pressure, heart disease, heart
failure, migraines, palpitations, and other
conditions. Beta-blockers are also found
in eye drops to treat glaucoma and other eye
problems. These eye drops can bring on asthma
symptoms, including cough. Aspirin-sensitivity is
another cause of coughing with asthma.
 Doctors often use the methacholine challenge test
to diagnose CVA. In this test, you inhale
methacholine in the form of an aerosol mist while
doing spirometry. Your doctor then monitors the
airways as they expand and narrow. If your lung
function declines by at least 20 percent during the
test, then the doctor will diagnose asthma.
 The methacholine challenge test is often done
in a special facility. If a doctor suspects CVA,
they may start asthma treatment without a
definitive diagnosis. If it helps manage your
cough, this can confirm CVA.
 TREATMENT
 in haled corticosteroids (inhalers): One of
the most important methods of CVA is to use
inhaled corticosteroids, also known as
inhalers. This medication controls cough,
prevents the onset of wheeze, and reduces
airway obstruction in people with CVA. If you
have CVA or chronic asthma, it’s best to take
inhalers daily as prescribed. Examples
include budesonide (Pulmicort)
and fluticasone (Flovent). You can learn more
about which corticosteroid is best for you
at Partners Healthcare Asthma Center.
 Oral medications: Doctors often supplement inhalers
with oral pills called leukotriene modifiers. They help
relieve asthma symptoms for 24 hours. Examples
include montelukast (Singulair) and zileuton (Zyflo).
 Bronchodilators: These substances relax the muscles
that tighten around the airways, leading them to open.
They can act short-term or long-term. Short-term
bronchodilators, such as albuterol, are used to relieve
asthma symptoms during an attack or before intense
exercise. They aren’t used in the daily treatment of
asthma.
 In contrast, long-term bronchodilators are used
with inhaled steroids on a daily basis to manage
chronic asthma. Beta-2 agonists are another
example of bronchodilators, and can be short-
term or long-term acting.
 Nebulizers: Sometimes doctors will prescribe a
nebulizer if other medications aren’t working for
you. Nebulizers automatically spray medication
in a mist through a mouthpiece. This allows the
lungs to easily absorb the medication
 cough varient asthma

cough varient asthma

  • 1.
  • 2.
     Chronic coughhas been reported to be the fifth most common complaint seen by primary care physicians in the world, the third . Chronic cough in non-smoking, non-treated with ACE- inhibitor adults with normal chest radiogram could be a symptom of asthma and can be sub- classified into: cough-variant asthma, atopic cough, and eosinophilic bronchitis.
  • 4.
     Cough-variant asthmais a type of asthma in which the main symptom is a dry, non-productive cough. (A non-productive cough does not expel any mucus from the respiratory tract.) People with cough-variant asthma often have no other "classic" asthma symptoms, such as wheezing or shortness of breath.
  • 5.
     Cough-variant asthmais sometimes called chronic cough to describe a cough that has lasted longer than six to eight weeks. The coughing with asthma can occur during the day or at night. If you have nighttime asthma, it can interrupt sleep. People with cough-variant asthma often notice that coughing increases with exercise, called exercise-induced asthma. Coughing may increase when they are exposed to asthma triggers or allergy-causing substances like dust or strong fragrances, or when they are in cold air.
  • 6.
     Subacute coughis defined as cough persisting for 3 to 8 weeks, and chronic cough as that persisting for more than 8 weeks. Subacute cough is most often self-limited, but chronic cough may provide significant challenges for effective evaluation and management.
  • 7.
     Cough variantasthma (CVA) has been recognized as a precursor of asthma or a pre- asthmatic state because of the mildly heightened bronchial responsiveness and efficacy of bronchodilator therapy. Nevertheless, the accumulating evidence indicates that the pathophysiology is different between CVA and bronchial asthma.
  • 8.
     The mostfundamental physiologic feature is a heightened cough response to methacholine- induced bronchoconstriction in CVA, while this response is rather reduced in bronchial asthma. The sensitivity of cough receptors located in the superficial layer of the airway wall is normal in CVA as well as bronchial asthma, but heightened in atopic cough..
  • 9.
     The pathologicfeature of CVA is eosinophilic inflammation of the central to peripheral airway, reflected by eosinophilia in induced sputum, biopsied bronchial mucosa, and bronchoalveolar lavage fluid. The diagnosis of CVA has been commonly made based on therapeutic diagnostic procedures, while pathophysiologic diagnosis is ideal.
  • 10.
     The reasonis that measurements of the sensitivity of cough receptors to inhaled capsaicin and cough response to induced bronchoconstriction are not possible at most chest clinics in the world.  The efficacy of a beta2-agonist for a patient's coughing is evaluated to make a diagnosis of CVA. When the bronchodilator therapy is judged as efficacious, a tentative diagnosis of CVA is made.
  • 11.
     Then, inductiontherapy is initiated of solution of the cough. The induction therapy consists of beta2- agonists, leukotriene receptor antagonists, and inhaled corticosteroids. In some patients whose cough does not subside with the therapy, short- burst oral corticosteroids (1 to 3 weeks) may be added.
  • 12.
     If thecough still does not subside with the therapy, the patient should be referred to cough specialists. When the cough subsides with the induction therapy, long-term management is recommended using inhaled corticosteroids, because 30% of patients develop typical bronchial asthma within several years.
  • 13.
     . Problemswith the therapeutic diagnosis are as follows: spontaneous relief of cough leading to a false positive result, and resistance to the therapy, leading to a false-negative result. Thus, a pathophysiologic diagnostic procedure should be established in the future
  • 16.
     Like "classic"or "typical" asthma, no one really knows what causes cough-variant asthma. However, coughing may start after people are exposed to allergens, or when they are breathing in cold air. Coughing may also follow an upper respiratory infection. For example, sinusitis with asthma is common.
  • 17.
     In addition,a cough that begins after a person has begun taking beta-blockers is likely to be cough- variant asthma. Beta-blockers are drugs used to treat high blood pressure, heart disease, heart failure, migraines, palpitations, and other conditions. Beta-blockers are also found in eye drops to treat glaucoma and other eye problems. These eye drops can bring on asthma symptoms, including cough. Aspirin-sensitivity is another cause of coughing with asthma.
  • 19.
     Doctors oftenuse the methacholine challenge test to diagnose CVA. In this test, you inhale methacholine in the form of an aerosol mist while doing spirometry. Your doctor then monitors the airways as they expand and narrow. If your lung function declines by at least 20 percent during the test, then the doctor will diagnose asthma.
  • 20.
     The methacholinechallenge test is often done in a special facility. If a doctor suspects CVA, they may start asthma treatment without a definitive diagnosis. If it helps manage your cough, this can confirm CVA.
  • 21.
     TREATMENT  inhaled corticosteroids (inhalers): One of the most important methods of CVA is to use inhaled corticosteroids, also known as inhalers. This medication controls cough, prevents the onset of wheeze, and reduces airway obstruction in people with CVA. If you have CVA or chronic asthma, it’s best to take inhalers daily as prescribed. Examples include budesonide (Pulmicort) and fluticasone (Flovent). You can learn more about which corticosteroid is best for you at Partners Healthcare Asthma Center.
  • 22.
     Oral medications:Doctors often supplement inhalers with oral pills called leukotriene modifiers. They help relieve asthma symptoms for 24 hours. Examples include montelukast (Singulair) and zileuton (Zyflo).  Bronchodilators: These substances relax the muscles that tighten around the airways, leading them to open. They can act short-term or long-term. Short-term bronchodilators, such as albuterol, are used to relieve asthma symptoms during an attack or before intense exercise. They aren’t used in the daily treatment of asthma.
  • 23.
     In contrast,long-term bronchodilators are used with inhaled steroids on a daily basis to manage chronic asthma. Beta-2 agonists are another example of bronchodilators, and can be short- term or long-term acting.  Nebulizers: Sometimes doctors will prescribe a nebulizer if other medications aren’t working for you. Nebulizers automatically spray medication in a mist through a mouthpiece. This allows the lungs to easily absorb the medication