Fluid Optimization Concept
Based On Dynamic Parameters
Of HDM
DR. SURENDRA KUMAR
FNB-CCM
RTIICS KOLKATA
Hemodynamic Truths
• Tachycardia is never a good
thing
• Hypotension is always
pathological
• There is no normal cardiac
output
• CVP is only elevated in disease
• Peripheral edema is of cosmetic
concern
CONSIDER
OF A CASE
OF SEPSIS
Routine Haemodynamic Monitoring
Mandatory
Clinical Examination
ECG
Pulse Oxymetry
End Tidal CO2 Monitoring
Blood Pressure Monitoring
Non-invasive
Invasive
Urine output
ABG
Non-mandatory
Central Venous Pressure
Pulmonary Artery pressure
Cardiac Output
Ultrasound
Novel Technologies
Functional HD Monitoring
Protocol for
Early Goal-directed
Therapy
• Rivers protocol for
hemodynamic
management in
severe sepsis or
septic shock.
What do we expect from a hemodynamic monitoring
system?
•This question depends on the monitor.
•At least, we expect a monitor to accurately measure
•CO
•fluid responsiveness
Integrative
hemodynamic
monitoring
approach
Ramsingh et al. Critical Care 2013, 17:208
• The goal of most
functional HDM
parameters is to
predict fluid
responsiveness
in critically ill pts
Is cardiac output responsive to intravascular
fluid loading?
• Assumes that venous return and LV preload are the primary
determinants of cardiac output (Starling’s Law of the Heart)
• Assumes low LV end-diastolic volume (EDV) equals preload-
responsiveness
• Attempts to assess EDV through surrogate measures
• CVP, PAOP, LV end-diastolic area, RV EDV, intrathoracic blood volume
Determinants of Cardiac Output
• CO = HR x SV
• Stroke Volume is determined by:
• Preload
• Afterload
• Contractility
What is Preload?
• Preload is the force or “load” which
stretches the ventricle of the heart,
that determines the force-length
relationship
• Preload can be measured only in lab
• We measure surrogates for preload
• Pressure vs Volume
Frank
Starling
Curves
Factors Affecting Preload
Fluid optimization concept based on stroke volume
monitoring.
The concept of cardiac output
maximization based on fluid
administration and stroke
volume monitoring.
Small boluses of fluid are
administered intravenously (200
to 250 ml at a time) until the
stroke volume increases by
<10%.
Assessment of volume responsiveness
Fluid responsiveness should be detected before deciding to administer volume expansion,
especially in patients in whom fluid overload should be particularly avoided, i. e., patients
with septic shock and/or ARDS.
For this purpose, ‘static markers ’ of cardiac preload have been used for many years.
Nevertheless, a very large number of studies clearly demonstrate that neither pressure nor
volume markers of preload can predict fluid responsiveness
• -CVP and PAOP poor predictors of fluid status
• Cardiac filling pressures did not predict fluid responders from non-responders. [Osman, et
al. CCM 2007 ]
Preload ( Filling Pressures) Assessment
CVP
 RAP
 RVEDP
 PCWP
 LVEDP
 LVEDV
LVEDV determines LVEF
dynamic approach
a ‘dynamic approach’ has been developed for assessing volume responsiveness.
The concept is to assess preload dependency by observing the effects on cardiac
output of changes in cardiac preload induced by various tests.
Dynamic parameters
• Systolic pressure variation
• Pulse pressure variation
• Stroke volume variation
• Passive leg raising
• Pleth variability index
Normal Spontaneous Breathing
Variation of peak systolic pressure by < 5 mm Hg
Pulsus Paradoxus : Adolf Kussmual
‘Disappearing pulse during inspiration and return in expiration’
Exaggeration of this response - constrictive pericarditis
- Cardiac Tamponade
- Severe lung disease
Arterial Pressures and Respiration
Swing!
Morgan et al: Anesthesiology: 1966
Effect of Positive Pressure on Blood flows
Aortic Blood Flow
Pulmonary Artery
Flow
Vena Cava
Flow
Arterial Pressures and IPPV
Inspiratory increase in SBP
followed by
a decrease on expiration
Also known as
Systolic Pressure Variation
Pulse Pressure Variation
Reverse Pulsus Paradoxus Reverse swing!
Systolic pressure variation
• The SPV consists of an
upward swing ( up) as well
as a fall ( down)
• This phenomenon is an
extension of the ‘pulsus
paradoxux’
• Can be used only during IPPV
• If the sum of  up +  down >
15 mmHg, then that patient
will respond to fluids
(preload)
if ∆PP is low (<13%), then a beneficial haemodynamic effect of volume expansion is very
unlikely, and inotropes or vasoactives drugs should be proposed in order to improve
haemodynamics. In contrast, if ∆PP is high (>13%), then a significant increase in cardiac
index in response to fluid infusion is very likely.
Pulse pressure variation
The first application of this ‘dynamic’ concept consisted of quantifying the
variations in stroke volume induced by positive-pressure ventilation
The arterial pulse pressure (systolic minus diastolic arterial pressure) as a
surrogate of stroke volume has been proposed to predict fluid responsiveness
through its respiratory variation .
SVV to determine
Preload Responsiveness
International Panel Point of View Article; 2009
SPV /SVV Algorithm
F. Michard 2009
Other surrogates of stroke volume
• Aortic blood flow measured by esophageal Doppler
• Subaortic peak velocity measured by echocardiography
• Stroke volume estimated from pulse contour analysis
Finally,
• analysis of respiratory variations of the diameter of the IVC using TTE
or of the SVC using TEE can also be used to assess fluid
responsiveness in mechanicall y ventilated pts
• the non-invasive arterial pulse pressure estimated by the volume-
clamp method or the amplitude of the plethysmographic waveform.
All the se non-invasive methods still require confirmatory studies.
PVI >17 %
Relation between respiratory variations in pulse
oximetry plethysmographic waveform
amplitude and arterial pulse pressure in
ventilated patients.
Adapted from Cannesson et al., 2005
Limitations of the respiratory variation in stroke
volume for predicting fluid responsiveness
1. Spontaneous Breathing Activity
2. Cardiac Arrhythmias
3. High Frequency Ventilation
4. Presence Of Increased Abdominal Pressure
5. Open-chest Surgery
6. Low Tidal Volume
7. Low Compliance Of The Respiratory System[ < 30 ml/cm H2O] ...........recent clinical
study
Practical Limitations of PPV
• Requires fixed HR
• Atrial fibrillation, frequent PVCs
• Requires no spontaneous ventilatory efforts
• Can not use during CPAP, PSV
• Magnitude of PPV or SVV will change with changing tidal volume
• Heart failure may give false positive response!
PPV and SVV during IPPV
• Reflect complex interactions between preload and afterload
• Potential false positive PPV with inspiration
• Severe CHF-Reverse Bernheim Effect
• Cor pulmonale- Minimize ventricular interdependence
• Potential false positive SVP with inspiration
• Stiff chest wall + large tidal volume: Valsalva Maneuver
• Whenever ITP increases rapidly
• These limitations dissolve with passive leg raising
Limits of Preload-Responsiveness
• Preload  Preload-responsiveness
• Preload-responsiveness  Need for fluids
• The means of altering preload matters
• Size of Vt, passive leg raising, spontaneous breaths
• Different measures of pressure or flow variation will have different
calibrations
• Pinsky Intensive Care Med 30: 1008-10, 2004
Alternatives to the respiratory variation of
hemodynamic signals: recent advances
Critical Care 2013, 17:217
The end-expiratory occlusion test[EEO]
 it was demonstrated that if a 15-sec EEO test increased the arterial
pulse pressure or the pulse contour-derived cardiac output by more
than 5 %, the response of cardiac output to a 500 ml saline infusion
could be predicted with good sensitivity and specificity.
ADVANTAGE
is that it exerts its hemodynamic effects over several cardiac cycles and
thus remains valuable in case of cardiac arrhythmias. [main]
can be used in pts with spontaneous breathing activity, unless marked
triggering activity interrupts the test.
Marik et al. Annals of Intensive Care 2011, 1:1
The ‘mini’ fluid challenge
Obviously, the easiest way to test preload responsiveness is to administer fluid and to
observe the resulting effect on cardiac output.
Nevertheless, the disadvantage of the ‘classical’ fluid challenge is that it consists of
administration of 300–500 ml of fluid. Because it is not reversible, such a fluid
challenge may contribute to fluid overload, especially when it is repeated several times
a day
It consists of administering 100 ml of colloid over 1 min and observe the effects of
this ‘mini’ fluid challenge on stroke volume, as measured by the sub aortic velocity time
index using transthoracic echocardiography. In a clinical study, an increase in the
velocity time index of more than 10 % predicted fluid responsiveness with a sensitivity
of 95 % and a specificity of 78 %
• Advantage
small volume of fluid is unlikely to induce fluid overload even if repeated several times a day
easy to perform and can be assessed in a non-invasive way
• Nevertheless, a strong limitation is that, even in cases of preload-dependency, such a small
volume infusion will unavoidably induce only small changes in cardiac output. This test,
therefore, requires a very precise technique for measuring cardiac output
Disadv.--------cannot be used in the presence of cardiac arrhythmias
The passive leg-raising test
passively transfers a significant volume of blood from the lower part of the body toward
the cardiac chambers: Passive leg-raising (PLR) partially empties the venous reservoir and
converts a part of the unstressed blood volume to stressed volume. In this connection,
PLR increases right and left cardiac preload. Eventually, the increase in left cardiac
preload results in an increase in cardiac output depending upon the degree of preload
reserve of the left ventricle. The increase in cardiac preload induced by PLR totally
reverses once the legs are returned back to the supine position.
In summary, PLR acts like a reversible and short-lived ‘self ’ volume challenge
since the test exerts its effects over several cardiac and respiratory cycles, it remains a
good predictor of fluid responsiveness in patients with spontaneous breathing activity
(even non-intubated) or cardiac arrhythmias
Passive leg raising: five rules, not a drop of fluid!
Fluid challenges and PLR
45 degrees 45 degrees
Patients who are fluid responsive will show a 10% -15 %
rise of SV in 30 to 90 seconds. SV % increase by 10-15%
preload responsive.
Benefits of Passive Leg Raising (PLR)
In situations where it is not possible to use SVV, the effects of fluid loading can be
replicated by using PLR.
 PLR acts like a ‘self volume challenge’
 Equivalent to 150 – 300 ml volume
 if a patient is responsive to PLR, they will
be responsive to fluid administration
 The PLR test is reversible, and therefore
useful in patients with fluid-loading
related complications
 If the increase in cardiac preload induced by PLR induces
significant changes in SV (a to b), the patient will likely be
fluid responsive
 If the same changes in cardiac preload during PLR do not
significantly change SV (a’ to b’), the heart is likely preload
dependent and should not be administered
Examples
Sources:
Michard, F. Touch Briefings 2007: 47-48
Monnet, X. Yearbook of Intensive Care & Emergency Medicine
2007: 542-548
The postural change used for performing the PLR test is important
. If PLR is started from the 45° semirecumbent position, the
induced increase in central venous pressure is larger than if started
from the supine position Because mobilizes blood coming not only
from the inferior limbs but also from the large splanchnic
compartment.
As a consequence, starting PLR from the semi-recumbent posture is
more sensitive than starting from the horizontal posture to detect
fluid responsiveness , so that this method should be considered as a
standard.
• A real-time measurement able to track hemodynamic changes in the
time frame of PLR effects, i.e., 30–90 s, must be used. Indeed, the
increase in cardiac output during PLR is not sustained when the leg
elevation is prolonged.
• Effects < 30 sec.. Not more than 4 minutes
This aspect is particularly true in septic patients in whom capillary leak
may account for an attenuation of the PLR effects after one minute
This is why clinical studies that have tested the value of PLR to predict
volume responsiveness used real-time hemodynamic measurements, such as
Aortic blood flow measured by esophageal doppler,
Pulse contour analysis-derived cardiac output,
Cardiac output measured by bio reactance or endotracheal
bioimpedance cardiography ,
Subaortic blood velocity measured by echocardiography,
Ascending aortic velocity measured by suprasternal doppler
End-tidal carbon dioxide---more recently
Limitations:
•Its effects cannot be assessed by observing the arterial
pressure. Because arterial pulse pressure is only a rough
surrogate of stroke volume.
•It needs more direct estimation of cardiac output.
•Not be used when mobilizing the patient is difficult e. G.,
In the operating room or in the case of head injury
How to assess the response to volume expansion?
Effects of volume expansion on cardiac output
What is expected from fluid administration is a significant increase in cardiac output.
In this regard, it has been recently shown that changes in arterial pressure are relatively
imprecise to estimate the effects of fluid infusion on cardiac output
In 228 patients who received a standardized saline infusion, fluid-induced changes in
arterial pulse pressure were weakly correlated with the simultaneous changes in cardiac
output (r = 0.56). Consequently, the changes in pulse pressure induced by volume expansion
detected a positive response to fluid (i. e., an increase in cardiac output ≥ 15 %) with a
specificity of 85 % but with a sensitivity of only 65 %; in other words, 20 % of cases were
false negatives, meaning that in these patients, fluid administration significantly increased
cardiac output whereas the arterial pulse pressure did not change to a large extent
These results are explained by the fact that arterial pulse pressure is physiologically
related to stroke volume but also inversely correlated with arterial compliance ,
which may differ among patients and may change over time in the same patient.
Moreover, the proportionality between pulse pressure and stroke volume is
physiologically expected at the aortic level, but not at the peripheral arterial level
because of the pulse wave amplification phenomenon.
Another important point emphasized by the above cited studies, is that the fluid-induced
changes in cardiac output are not reflected at all by the fluid-induced changes in mean
arterial pressure (MAP).
Physiologically, the changes in MAP are dissociated from the changes in cardiac output
because of the sympathetic modulation of the arterial tone, which tends to maintain MAP
constant while cardiac output varies.
These results suggest that precise assessment of the effects of volume expansion should not
rely on simple blood pressure measurements but should rather be based on direct
measurements of cardiac output.
The analysis of respiratory variation in stroke volume has received the largest level
of evidence, but cannot be used in cases of
1. Spontaneous breathing activity,
2. Cardiac arrhythmias,
3. Low tidal volume or
4. Low lung compliance.
Some more recently developed tests, such as the end-expiratory occlusion test, the
‘mini’ fluid challenge and the PLR test can be used as alternative methods, solving
the problem of prediction of volume responsiveness in cases of spontaneous
breathing activity and/or cardiac arrhythmias
Marik et al. Annals of Intensive Care 2011, 1:1
Key principles of hemodynamic monitoring
• Principle 1: no hemodynamic monitoring technique can improve outcome by
itself
• Principle 2: monitoring requirements may vary over time and can depend on
local equipment availability and training
• Principle 3: there are no optimal hemodynamic values that are applicable to all
patients
• Principle 4: we need to combine and integrate variables
Relationship between CO, SvO2 &O2delivery
• O2 delivery  CO
• Since O2 extraction by peripheral tissues is independent of
O2 delivery,
 CO   SvO2
Cardiac Output  SvO2
25% extraction
in peripheral tissues
100% saturated
Arterial blood
75% saturation
of venous blood
SvO2 - global index of tissue oxygenation
Principle 5: measurements of SvO2 can be helpful
Limitations of SvO2
•SvO2 may be normal in presence of tissue hypoxia &
anaerobic metabolism  Sr. lactate 
•SvO2 may be normal in presence of requirement of O2
in tissues if there is maldistribution of blood flow 
shunts in ESLD
•SvO2 may be normal OR high if tissues are not able to
extract O2 from arterial blood ( severe sepsis)
SvO2 Vs ScvO2
• Though SvO2 is more appropriate guide to early
resuscitation of critically ill pts, it is practically not
justifiable to place a PAC in all pts for obtaining a blood
sample to measure SvO2
• More convenient to measure ScvO2 from central
venous blood
• Studies have shown that ScvO2 > SvO2 & hence not a
true representative of global tissue oxygenation
• ScvO2 is 5 – 7% > SvO2
• Principle 6: a high cardiac output and a high SvO2 are not always best
• Principle 7: cardiac output is estimated, not measured
• Principle 8: monitoring hemodynamic changes over short periods of time is
important
This assessment of hemodynamic variations observed during the challenge of the
cardiovascular system has been termed ‘functional hemodynamic monitoring’.
Combining measures of multiple variables and their dynamic interactions in
response to time and specific treatments often increases the sensitivity and
specificity of these monitoring modalities to identify specific disease processes
and quantify whether therapy is effective or not.
• Principle 9: continuous measurement of all hemodynamic variables is
preferable
• Principle 10: non-invasiveness is not the only issue
MEASURING CARDIAC OUTPUT
The Fick Principle
Invasive methods
• Pulmonary artery thermodilution (trans-right-heart thermodilution)
• Pulse Pressure (PP) methods
• Calibrated PP – PiCCO, LiDCO
• Non-calibrated PP - Statistical analysis of Arterial Pressure — FloTrac / Vigileo
• Uncalibrated, pre-estimated demographic data-free — PRAM
Minimally invasive methods
• Doppler ultrasound method
• Echocardiography
• Transcutaneous Doppler: USCOM
• Transoesophageal Doppler: TOD
Non-invasive methods
• Pulse Pressure methods
• Non-invasive PP – Sphygmomanometry and Tonometry
• Finapres methodology
• Impedance cardiography
• Ultrasound dilution method
• Electrical Cardiometry
• Magnetic Resonance Imaging
MEASURING CARDIAC OUTPUT
ACCURACY AND PRECISION OF CARDIAC OUTPUT MEASUREMENTS
Critical Care 2013, 17:208
Ramsingh et al. Critical Care 2013, 17:208
Finally……………………..
‘Finally, no monitoring tool, no
matter how accurate, by itself
has improved patient outcome’
Michael Pinsky and Didier Payen
Thank you

fluid optimization concept based on dynamic parameters of hemodynamic monitoring

  • 1.
    Fluid Optimization Concept BasedOn Dynamic Parameters Of HDM DR. SURENDRA KUMAR FNB-CCM RTIICS KOLKATA
  • 2.
    Hemodynamic Truths • Tachycardiais never a good thing • Hypotension is always pathological • There is no normal cardiac output • CVP is only elevated in disease • Peripheral edema is of cosmetic concern CONSIDER OF A CASE OF SEPSIS
  • 3.
    Routine Haemodynamic Monitoring Mandatory ClinicalExamination ECG Pulse Oxymetry End Tidal CO2 Monitoring Blood Pressure Monitoring Non-invasive Invasive Urine output ABG Non-mandatory Central Venous Pressure Pulmonary Artery pressure Cardiac Output Ultrasound Novel Technologies Functional HD Monitoring
  • 4.
    Protocol for Early Goal-directed Therapy •Rivers protocol for hemodynamic management in severe sepsis or septic shock.
  • 9.
    What do weexpect from a hemodynamic monitoring system? •This question depends on the monitor. •At least, we expect a monitor to accurately measure •CO •fluid responsiveness
  • 10.
    Integrative hemodynamic monitoring approach Ramsingh et al.Critical Care 2013, 17:208 • The goal of most functional HDM parameters is to predict fluid responsiveness in critically ill pts
  • 11.
    Is cardiac outputresponsive to intravascular fluid loading? • Assumes that venous return and LV preload are the primary determinants of cardiac output (Starling’s Law of the Heart) • Assumes low LV end-diastolic volume (EDV) equals preload- responsiveness • Attempts to assess EDV through surrogate measures • CVP, PAOP, LV end-diastolic area, RV EDV, intrathoracic blood volume
  • 12.
    Determinants of CardiacOutput • CO = HR x SV • Stroke Volume is determined by: • Preload • Afterload • Contractility
  • 13.
    What is Preload? •Preload is the force or “load” which stretches the ventricle of the heart, that determines the force-length relationship • Preload can be measured only in lab • We measure surrogates for preload • Pressure vs Volume
  • 14.
  • 15.
    Fluid optimization conceptbased on stroke volume monitoring. The concept of cardiac output maximization based on fluid administration and stroke volume monitoring. Small boluses of fluid are administered intravenously (200 to 250 ml at a time) until the stroke volume increases by <10%.
  • 16.
    Assessment of volumeresponsiveness Fluid responsiveness should be detected before deciding to administer volume expansion, especially in patients in whom fluid overload should be particularly avoided, i. e., patients with septic shock and/or ARDS. For this purpose, ‘static markers ’ of cardiac preload have been used for many years. Nevertheless, a very large number of studies clearly demonstrate that neither pressure nor volume markers of preload can predict fluid responsiveness • -CVP and PAOP poor predictors of fluid status • Cardiac filling pressures did not predict fluid responders from non-responders. [Osman, et al. CCM 2007 ]
  • 17.
    Preload ( FillingPressures) Assessment CVP  RAP  RVEDP  PCWP  LVEDP  LVEDV LVEDV determines LVEF
  • 18.
    dynamic approach a ‘dynamicapproach’ has been developed for assessing volume responsiveness. The concept is to assess preload dependency by observing the effects on cardiac output of changes in cardiac preload induced by various tests.
  • 20.
    Dynamic parameters • Systolicpressure variation • Pulse pressure variation • Stroke volume variation • Passive leg raising • Pleth variability index
  • 21.
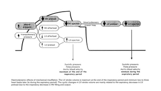
    Normal Spontaneous Breathing Variationof peak systolic pressure by < 5 mm Hg Pulsus Paradoxus : Adolf Kussmual ‘Disappearing pulse during inspiration and return in expiration’ Exaggeration of this response - constrictive pericarditis - Cardiac Tamponade - Severe lung disease Arterial Pressures and Respiration Swing!
  • 22.
    Morgan et al:Anesthesiology: 1966 Effect of Positive Pressure on Blood flows Aortic Blood Flow Pulmonary Artery Flow Vena Cava Flow
  • 23.
    Arterial Pressures andIPPV Inspiratory increase in SBP followed by a decrease on expiration Also known as Systolic Pressure Variation Pulse Pressure Variation Reverse Pulsus Paradoxus Reverse swing!
  • 24.
  • 25.
    • The SPVconsists of an upward swing ( up) as well as a fall ( down) • This phenomenon is an extension of the ‘pulsus paradoxux’ • Can be used only during IPPV • If the sum of  up +  down > 15 mmHg, then that patient will respond to fluids (preload)
  • 26.
    if ∆PP islow (<13%), then a beneficial haemodynamic effect of volume expansion is very unlikely, and inotropes or vasoactives drugs should be proposed in order to improve haemodynamics. In contrast, if ∆PP is high (>13%), then a significant increase in cardiac index in response to fluid infusion is very likely.
  • 28.
    Pulse pressure variation Thefirst application of this ‘dynamic’ concept consisted of quantifying the variations in stroke volume induced by positive-pressure ventilation The arterial pulse pressure (systolic minus diastolic arterial pressure) as a surrogate of stroke volume has been proposed to predict fluid responsiveness through its respiratory variation .
  • 29.
    SVV to determine PreloadResponsiveness International Panel Point of View Article; 2009
  • 30.
  • 31.
    Other surrogates ofstroke volume • Aortic blood flow measured by esophageal Doppler • Subaortic peak velocity measured by echocardiography • Stroke volume estimated from pulse contour analysis Finally, • analysis of respiratory variations of the diameter of the IVC using TTE or of the SVC using TEE can also be used to assess fluid responsiveness in mechanicall y ventilated pts • the non-invasive arterial pulse pressure estimated by the volume- clamp method or the amplitude of the plethysmographic waveform. All the se non-invasive methods still require confirmatory studies.
  • 32.
    PVI >17 % Relationbetween respiratory variations in pulse oximetry plethysmographic waveform amplitude and arterial pulse pressure in ventilated patients. Adapted from Cannesson et al., 2005
  • 33.
    Limitations of therespiratory variation in stroke volume for predicting fluid responsiveness 1. Spontaneous Breathing Activity 2. Cardiac Arrhythmias 3. High Frequency Ventilation 4. Presence Of Increased Abdominal Pressure 5. Open-chest Surgery 6. Low Tidal Volume 7. Low Compliance Of The Respiratory System[ < 30 ml/cm H2O] ...........recent clinical study
  • 34.
    Practical Limitations ofPPV • Requires fixed HR • Atrial fibrillation, frequent PVCs • Requires no spontaneous ventilatory efforts • Can not use during CPAP, PSV • Magnitude of PPV or SVV will change with changing tidal volume • Heart failure may give false positive response!
  • 35.
    PPV and SVVduring IPPV • Reflect complex interactions between preload and afterload • Potential false positive PPV with inspiration • Severe CHF-Reverse Bernheim Effect • Cor pulmonale- Minimize ventricular interdependence • Potential false positive SVP with inspiration • Stiff chest wall + large tidal volume: Valsalva Maneuver • Whenever ITP increases rapidly • These limitations dissolve with passive leg raising
  • 36.
    Limits of Preload-Responsiveness •Preload  Preload-responsiveness • Preload-responsiveness  Need for fluids • The means of altering preload matters • Size of Vt, passive leg raising, spontaneous breaths • Different measures of pressure or flow variation will have different calibrations • Pinsky Intensive Care Med 30: 1008-10, 2004
  • 37.
    Alternatives to therespiratory variation of hemodynamic signals: recent advances Critical Care 2013, 17:217
  • 38.
    The end-expiratory occlusiontest[EEO]  it was demonstrated that if a 15-sec EEO test increased the arterial pulse pressure or the pulse contour-derived cardiac output by more than 5 %, the response of cardiac output to a 500 ml saline infusion could be predicted with good sensitivity and specificity. ADVANTAGE is that it exerts its hemodynamic effects over several cardiac cycles and thus remains valuable in case of cardiac arrhythmias. [main] can be used in pts with spontaneous breathing activity, unless marked triggering activity interrupts the test.
  • 39.
    Marik et al.Annals of Intensive Care 2011, 1:1
  • 40.
    The ‘mini’ fluidchallenge Obviously, the easiest way to test preload responsiveness is to administer fluid and to observe the resulting effect on cardiac output. Nevertheless, the disadvantage of the ‘classical’ fluid challenge is that it consists of administration of 300–500 ml of fluid. Because it is not reversible, such a fluid challenge may contribute to fluid overload, especially when it is repeated several times a day It consists of administering 100 ml of colloid over 1 min and observe the effects of this ‘mini’ fluid challenge on stroke volume, as measured by the sub aortic velocity time index using transthoracic echocardiography. In a clinical study, an increase in the velocity time index of more than 10 % predicted fluid responsiveness with a sensitivity of 95 % and a specificity of 78 %
  • 41.
    • Advantage small volumeof fluid is unlikely to induce fluid overload even if repeated several times a day easy to perform and can be assessed in a non-invasive way • Nevertheless, a strong limitation is that, even in cases of preload-dependency, such a small volume infusion will unavoidably induce only small changes in cardiac output. This test, therefore, requires a very precise technique for measuring cardiac output Disadv.--------cannot be used in the presence of cardiac arrhythmias
  • 42.
    The passive leg-raisingtest passively transfers a significant volume of blood from the lower part of the body toward the cardiac chambers: Passive leg-raising (PLR) partially empties the venous reservoir and converts a part of the unstressed blood volume to stressed volume. In this connection, PLR increases right and left cardiac preload. Eventually, the increase in left cardiac preload results in an increase in cardiac output depending upon the degree of preload reserve of the left ventricle. The increase in cardiac preload induced by PLR totally reverses once the legs are returned back to the supine position. In summary, PLR acts like a reversible and short-lived ‘self ’ volume challenge since the test exerts its effects over several cardiac and respiratory cycles, it remains a good predictor of fluid responsiveness in patients with spontaneous breathing activity (even non-intubated) or cardiac arrhythmias
  • 43.
    Passive leg raising:five rules, not a drop of fluid!
  • 44.
    Fluid challenges andPLR 45 degrees 45 degrees Patients who are fluid responsive will show a 10% -15 % rise of SV in 30 to 90 seconds. SV % increase by 10-15% preload responsive.
  • 45.
    Benefits of PassiveLeg Raising (PLR) In situations where it is not possible to use SVV, the effects of fluid loading can be replicated by using PLR.  PLR acts like a ‘self volume challenge’  Equivalent to 150 – 300 ml volume  if a patient is responsive to PLR, they will be responsive to fluid administration  The PLR test is reversible, and therefore useful in patients with fluid-loading related complications  If the increase in cardiac preload induced by PLR induces significant changes in SV (a to b), the patient will likely be fluid responsive  If the same changes in cardiac preload during PLR do not significantly change SV (a’ to b’), the heart is likely preload dependent and should not be administered Examples Sources: Michard, F. Touch Briefings 2007: 47-48 Monnet, X. Yearbook of Intensive Care & Emergency Medicine 2007: 542-548
  • 46.
    The postural changeused for performing the PLR test is important . If PLR is started from the 45° semirecumbent position, the induced increase in central venous pressure is larger than if started from the supine position Because mobilizes blood coming not only from the inferior limbs but also from the large splanchnic compartment. As a consequence, starting PLR from the semi-recumbent posture is more sensitive than starting from the horizontal posture to detect fluid responsiveness , so that this method should be considered as a standard.
  • 47.
    • A real-timemeasurement able to track hemodynamic changes in the time frame of PLR effects, i.e., 30–90 s, must be used. Indeed, the increase in cardiac output during PLR is not sustained when the leg elevation is prolonged. • Effects < 30 sec.. Not more than 4 minutes This aspect is particularly true in septic patients in whom capillary leak may account for an attenuation of the PLR effects after one minute
  • 48.
    This is whyclinical studies that have tested the value of PLR to predict volume responsiveness used real-time hemodynamic measurements, such as Aortic blood flow measured by esophageal doppler, Pulse contour analysis-derived cardiac output, Cardiac output measured by bio reactance or endotracheal bioimpedance cardiography , Subaortic blood velocity measured by echocardiography, Ascending aortic velocity measured by suprasternal doppler End-tidal carbon dioxide---more recently
  • 49.
    Limitations: •Its effects cannotbe assessed by observing the arterial pressure. Because arterial pulse pressure is only a rough surrogate of stroke volume. •It needs more direct estimation of cardiac output. •Not be used when mobilizing the patient is difficult e. G., In the operating room or in the case of head injury
  • 51.
    How to assessthe response to volume expansion? Effects of volume expansion on cardiac output What is expected from fluid administration is a significant increase in cardiac output. In this regard, it has been recently shown that changes in arterial pressure are relatively imprecise to estimate the effects of fluid infusion on cardiac output In 228 patients who received a standardized saline infusion, fluid-induced changes in arterial pulse pressure were weakly correlated with the simultaneous changes in cardiac output (r = 0.56). Consequently, the changes in pulse pressure induced by volume expansion detected a positive response to fluid (i. e., an increase in cardiac output ≥ 15 %) with a specificity of 85 % but with a sensitivity of only 65 %; in other words, 20 % of cases were false negatives, meaning that in these patients, fluid administration significantly increased cardiac output whereas the arterial pulse pressure did not change to a large extent
  • 52.
    These results areexplained by the fact that arterial pulse pressure is physiologically related to stroke volume but also inversely correlated with arterial compliance , which may differ among patients and may change over time in the same patient. Moreover, the proportionality between pulse pressure and stroke volume is physiologically expected at the aortic level, but not at the peripheral arterial level because of the pulse wave amplification phenomenon.
  • 53.
    Another important pointemphasized by the above cited studies, is that the fluid-induced changes in cardiac output are not reflected at all by the fluid-induced changes in mean arterial pressure (MAP). Physiologically, the changes in MAP are dissociated from the changes in cardiac output because of the sympathetic modulation of the arterial tone, which tends to maintain MAP constant while cardiac output varies. These results suggest that precise assessment of the effects of volume expansion should not rely on simple blood pressure measurements but should rather be based on direct measurements of cardiac output.
  • 54.
    The analysis ofrespiratory variation in stroke volume has received the largest level of evidence, but cannot be used in cases of 1. Spontaneous breathing activity, 2. Cardiac arrhythmias, 3. Low tidal volume or 4. Low lung compliance. Some more recently developed tests, such as the end-expiratory occlusion test, the ‘mini’ fluid challenge and the PLR test can be used as alternative methods, solving the problem of prediction of volume responsiveness in cases of spontaneous breathing activity and/or cardiac arrhythmias
  • 55.
    Marik et al.Annals of Intensive Care 2011, 1:1
  • 58.
    Key principles ofhemodynamic monitoring • Principle 1: no hemodynamic monitoring technique can improve outcome by itself • Principle 2: monitoring requirements may vary over time and can depend on local equipment availability and training • Principle 3: there are no optimal hemodynamic values that are applicable to all patients
  • 59.
    • Principle 4:we need to combine and integrate variables
  • 60.
    Relationship between CO,SvO2 &O2delivery • O2 delivery  CO • Since O2 extraction by peripheral tissues is independent of O2 delivery,  CO   SvO2 Cardiac Output  SvO2 25% extraction in peripheral tissues 100% saturated Arterial blood 75% saturation of venous blood SvO2 - global index of tissue oxygenation Principle 5: measurements of SvO2 can be helpful
  • 61.
    Limitations of SvO2 •SvO2may be normal in presence of tissue hypoxia & anaerobic metabolism  Sr. lactate  •SvO2 may be normal in presence of requirement of O2 in tissues if there is maldistribution of blood flow  shunts in ESLD •SvO2 may be normal OR high if tissues are not able to extract O2 from arterial blood ( severe sepsis)
  • 62.
    SvO2 Vs ScvO2 •Though SvO2 is more appropriate guide to early resuscitation of critically ill pts, it is practically not justifiable to place a PAC in all pts for obtaining a blood sample to measure SvO2 • More convenient to measure ScvO2 from central venous blood • Studies have shown that ScvO2 > SvO2 & hence not a true representative of global tissue oxygenation • ScvO2 is 5 – 7% > SvO2
  • 64.
    • Principle 6:a high cardiac output and a high SvO2 are not always best • Principle 7: cardiac output is estimated, not measured • Principle 8: monitoring hemodynamic changes over short periods of time is important This assessment of hemodynamic variations observed during the challenge of the cardiovascular system has been termed ‘functional hemodynamic monitoring’. Combining measures of multiple variables and their dynamic interactions in response to time and specific treatments often increases the sensitivity and specificity of these monitoring modalities to identify specific disease processes and quantify whether therapy is effective or not.
  • 65.
    • Principle 9:continuous measurement of all hemodynamic variables is preferable • Principle 10: non-invasiveness is not the only issue
  • 66.
    MEASURING CARDIAC OUTPUT TheFick Principle Invasive methods • Pulmonary artery thermodilution (trans-right-heart thermodilution) • Pulse Pressure (PP) methods • Calibrated PP – PiCCO, LiDCO • Non-calibrated PP - Statistical analysis of Arterial Pressure — FloTrac / Vigileo • Uncalibrated, pre-estimated demographic data-free — PRAM Minimally invasive methods • Doppler ultrasound method • Echocardiography • Transcutaneous Doppler: USCOM • Transoesophageal Doppler: TOD
  • 67.
    Non-invasive methods • PulsePressure methods • Non-invasive PP – Sphygmomanometry and Tonometry • Finapres methodology • Impedance cardiography • Ultrasound dilution method • Electrical Cardiometry • Magnetic Resonance Imaging MEASURING CARDIAC OUTPUT
  • 69.
    ACCURACY AND PRECISIONOF CARDIAC OUTPUT MEASUREMENTS
  • 70.
  • 71.
    Ramsingh et al.Critical Care 2013, 17:208
  • 72.
    Finally…………………….. ‘Finally, no monitoringtool, no matter how accurate, by itself has improved patient outcome’ Michael Pinsky and Didier Payen
  • 73.