A
MINI PROJECT
ON
“CLAP SWITCH”
Submitted for partial fulfillment of award of
BACHELOR OF TECHNOLOGY
Degree In
Instrumentation Engineering
By
AMRIT KUMAR YADAV (10231005)
MOHD AATIF (10231022)
Under The Supervision of
Er. IKROOP KAUR VERMA
Department of Instrumentation Engineering,
Institute of Engineering and Technology,
BUNDELKHAND UNIVERSITY,
JHANSI. -284128 (U.P.)
CERTIFICATE
This is to certify that AMRIT KUMAR YADAV & MOHD AATIF has
presented the mini project entitled “CLAP SWITCH” for the partial fulfillment for
the award of degree of Bachelor of Technology from Bundelkhand University,
Jhansi. The work is carried out by the student itself and the contents of the work do
not form the basis for the award of any other degree to the candidate or to anybody
else.
Date: 05/02/2014 Er. IKROOP KAUR VERMA
[Head Of Department
Instrumentation Engineering
IET, B.U. Jhansi]
ACKNOWLEDGEMENT
At the outset of this mini project we want to extend my whole hearted
gratitude to all the faculty members without the help of whom this report
couldn’t have been possible. We want to extend our heartily regard to Er.
IKROOP KAUR VERMA under the guidance of whom we have completed this
report. We would also like to thank other faculty members for their whole
hearted cooperation and valuable guidance.
We would also like to thank our friends for their valuable suggestions and
guidance to make this report a successful one.
AMRIT KUMAR YADAV (10231005)
MOHD AATIF (10231022)
CONTENTS
S.NO TOPIC PAGE.NO
1. CERTIFICATE …………………………………………... (i)
2. ACKNOWLEDGEMENT ……………………………………… (ii)
3. CONTENTS …………………………………………... (iii)
4. ABSTRACT …………………………………………... (iv)
5. INTRODUCTION …………………………………………………… 1
6. BASIC PRINCIPLE ………………………………………………… 2
7. BLOCK DIAGRAM ………………………………………………… 3
8. CIRCUIT DIAGRAM ………………………………………………. 5
9. WORKING OF CIRCUIT DIAGRAM …………………………… 6
10. ADVANTAGES & DISADVANTAGES ………………………….. 7
11. APPLICATIONS ……………………………………………………. 8
12. CONCLUSION & FUTURE SCOPE ……………………………… 9
13. BIBILIOGRAPHY ……………………………………………………10
iii
ABSTRACT
CLAP SWITCH is a switch which can switch on/off any
electrical circuit by the sound of the clap. The basic idea of clap switch is
that the electric microphone picks up the sound of your claps, coughs,
and the sound of that book knocked off the table. It produces a small
electrical signal which is amplified by the succeeding transistor stage.
Two transistors cross connected as a bi-stable multi-vibrator change
state at each signal. One of these transistors drives a heavier transistor
which controls a lamp. This circuit is constructed using basic electronic
components like resistors, transistors, diode, capacitors. This circuit
turns ON light for the first clap. The light turns ON till the next clap. For
the next clap the light turns OFF. This circuit works with 9V voltage.
Therefore a 9V battery is employed. The primary application involves an
elderly or mobility-impaired person. It is generally used for a light,
television, radio, or similar electronic device that the person will want to
turn on/off from bed. The major disadvantage is that, it is generally
cumbersome to have to clap one's hands to turn something ON or OFF
and it's generally seen as simpler for most use cases to use a traditional
light switch.
iv
INTRODUCTION
This is a project on CLAP SWITCH which can switch on/off
any electrical circuit by the sound of a clap. The operation of the circuit
is simple. If we clap the lamp turns on and to switch it off clap again. The
condenser microphone picks up the sound of your claps, coughs, and the
sound of that book knocked off the table. It produces a small electrical
signal which is amplified by the succeeding transistor stage. Two
transistors cross connected as a bi-stable multi vibrator change state at
each signal. One of these transistors drives a heavier transistor which
controls a lamp. This circuit can switch on and off a light, a fan or a
radio etc by the sound of a clap.
This circuit is constructed using basic electronic
components like resistors, transistors, diode, capacitors. This circuit
turns ‘ON’ light for the first clap. The light turns ON till the next clap.
For the next clap the light turns OFF. This circuit works with 9V voltage.
Therefore 9V battery is employed. The working of this circuit is based on
amplifying nature of the transistor, switching nature of transistor.
Basically, this is a Sound operated switch.
1
BASIC PRINCIPLE
The basic principle of the clap switch circuit is that it converts
sound signal into electrical energy. The input component is a transducer
that receives clap sound as input and converts it to electrical pulses. The
basic idea of clap switch is that the electric microphone picks up the
sound of your claps, coughs, and the sound of that book knocked off the
table. It produces a small electrical signal which is amplified by the
succeeding transistor stage. Two transistors cross connected as a bi-
stable multi vibrator change state at each signal. One of these
transistors drives a heavier transistor which controls a lamp.
This circuit is constructed using basic electronic components
like resistors, transistors, battery, capacitors. This circuit turns ‘ON’
light for the first clap. The light turns ON till the next clap. For the next
clap the light turns OFF. This circuit works with 9V voltage. Therefore a
9v battery is employed.
The working of this circuit is based on amplifying nature of the
transistor, switching nature of transistor.
2
BLOCK DIAGRAM
DESCRIPTION OF BLOCK DIAGRAM:
AUDIO AMPLIFIER:
When we clap our hands, the sound is received by AUDIO
AMPLIFIER. Here the given sound-signal is converted into electrical
signal and then amplified by using transistors.
3
FLIP FLOP CIRCUIT:
After amplifying the given input signal (sound of a clap), it is
fed to flip flop circuit. It consists of two transistors, one for the on
position and the other for the off position. For this reason it is also
known as bi-stable multi vibrator.
CIRCUIT AMPLIFIER:
The signal after this process, this outcome electric signal
becomes very weak. So, it is amplified using another transistor.
FLIP-FLOP ARRANGEMENT
The transistors Q2, Q3 arranged like flip flop acts as counter and
produces a single output pulse when triggered .So, it is also known as
the triggered pulse producer. If it doesn’t receives 2 claps within 3
minutes the diode D4 doesn’t receives any signal from flip flop
arrangement and the LED doesn’t glow and in the other case diode D4
acts as switch and allows electric signals.
4
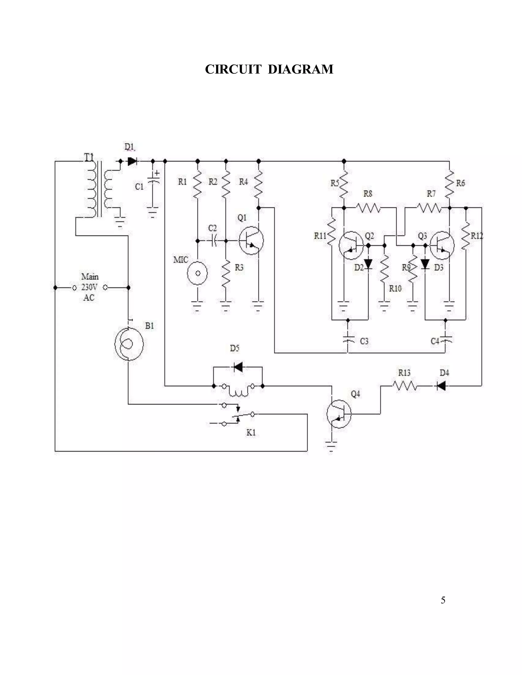
CIRCUIT DIAGRAM
5
WORKING OF CIRCUIT
Clap switch is a circuit that can switch ON & OFF a light,
fan, radio etc. by the sound of clap. The sound of clap is received by a
small microphone that is shown biased by resistor R1 in the circuit. The
microphone changes sound wave in to electrical wave which is further
amplified by Q1. Transistor Q1 is used as common emitter circuit to
amplify weak signals received by the microphone. Amplified output from
the collector of transistor Q1 is then feed to the bi-stable multi vibrator
circuit also known as flip-flop. Flip-flop circuit is made by using two
Transistors, Q2 and Q3.
In a flip-flop circuit, at a time only one transistor conduct and
other cut off and when it gets a trigger pulse from outside source then
1st transistor is cut off and 2nd transistor conducts. Thus output of
transistor is either logic-0 or logic-1 and it remains in one state 0 or 1
until it gets trigger pulse from outer source.
The pulse of clap which is a trigger for flip-flop which makes
changes to the output which is complementary (reverse).Output of flip-
flop which is in the low current form is unable to drive relay directly so
we have used a current amplifier circuit by using Q4 which is a common
emitter circuit.
6
ADVANTAGES
1. The primary application involves an elderly or mobility-impaired
person.
2. We can turn something (e.g. a lamp) on and off from any location in
the room (e.g. while lying in the bed) simply by clapping our hands.
3. Low cost and reliable circuit.
4. Complete elimination of man power.
5. Energy efficient.
DISADVATAGES
1. It is generally cumbersome to have to clap one’s hands to turn
something on or off and it is generally seen as simpler for most use
cases to use a traditional light switch.
2. Unless we use a filter in the circuit, it is not that advantageous. So
that circuit activates only for clap of particular frequencies and then
it becomes accurate.
APPLICATIONS
1. Clap activated switch device will serve well in different phono-
controlled applications.
2. Clap switch is generally used for a light, television, radio or similar
electronic device that the person will want to turn on/off from bed.
3. This circuit functions on using the sound energy provided by the
clap which is converted into electrical energy by condenser
microphone. Using this converted electrical energy which is used
to turn on relay (an electronic switch).
4. The primary application involves an elderly or mobility-impaired
person.
5. The major advantage of a clap switch is that you can turn
something (e.g. a lamp) on and off from any location in the room
(e.g. while lying in bed) simply by clapping your hands.
6. The major disadvantage is that it's generally cumbersome to have
to clap one's hands to turn something on or off and it's generally
seen as simpler for most use cases to use a traditional light switch
8
CONCLUSION
The clap activated switching device function properly by responding to
both hand claps at about three to four meter away and finger tap sound
at very close range, since both are low frequency sounds and produce
the same pulse wave features. The resulting device is realizable, has
good reliability and it’s relatively inexpensive. Assemble the circuit on a
general-purpose PCB and enclose it in a suitable box. This circuit is very
useful in field of electronic circuits. By using some modification it area of
application can be extended in various fields. It can be used to raised
alarm in security system with a noise, and also used at the place where
silence needed.
FUTURE SCOPE
1. We can increase the range of this equipment by using better Mic.
2. We can use this as Remote Controller.
9
BIBLIOGRAPHY
1. www.scribd.com
2. www.electronicschematics.in
3. www.circuiteasy.com
4. www.kpsec.com
5. www.buildcircuit.com
6. www.electronicsforu.com
10

Clap switch

  • 1.
    A MINI PROJECT ON “CLAP SWITCH” Submittedfor partial fulfillment of award of BACHELOR OF TECHNOLOGY Degree In Instrumentation Engineering By AMRIT KUMAR YADAV (10231005) MOHD AATIF (10231022) Under The Supervision of Er. IKROOP KAUR VERMA Department of Instrumentation Engineering, Institute of Engineering and Technology, BUNDELKHAND UNIVERSITY, JHANSI. -284128 (U.P.)
  • 2.
    CERTIFICATE This is tocertify that AMRIT KUMAR YADAV & MOHD AATIF has presented the mini project entitled “CLAP SWITCH” for the partial fulfillment for the award of degree of Bachelor of Technology from Bundelkhand University, Jhansi. The work is carried out by the student itself and the contents of the work do not form the basis for the award of any other degree to the candidate or to anybody else. Date: 05/02/2014 Er. IKROOP KAUR VERMA [Head Of Department Instrumentation Engineering IET, B.U. Jhansi]
  • 3.
    ACKNOWLEDGEMENT At the outsetof this mini project we want to extend my whole hearted gratitude to all the faculty members without the help of whom this report couldn’t have been possible. We want to extend our heartily regard to Er. IKROOP KAUR VERMA under the guidance of whom we have completed this report. We would also like to thank other faculty members for their whole hearted cooperation and valuable guidance. We would also like to thank our friends for their valuable suggestions and guidance to make this report a successful one. AMRIT KUMAR YADAV (10231005) MOHD AATIF (10231022)
  • 4.
    CONTENTS S.NO TOPIC PAGE.NO 1.CERTIFICATE …………………………………………... (i) 2. ACKNOWLEDGEMENT ……………………………………… (ii) 3. CONTENTS …………………………………………... (iii) 4. ABSTRACT …………………………………………... (iv) 5. INTRODUCTION …………………………………………………… 1 6. BASIC PRINCIPLE ………………………………………………… 2 7. BLOCK DIAGRAM ………………………………………………… 3 8. CIRCUIT DIAGRAM ………………………………………………. 5 9. WORKING OF CIRCUIT DIAGRAM …………………………… 6 10. ADVANTAGES & DISADVANTAGES ………………………….. 7 11. APPLICATIONS ……………………………………………………. 8 12. CONCLUSION & FUTURE SCOPE ……………………………… 9 13. BIBILIOGRAPHY ……………………………………………………10 iii
  • 5.
    ABSTRACT CLAP SWITCH isa switch which can switch on/off any electrical circuit by the sound of the clap. The basic idea of clap switch is that the electric microphone picks up the sound of your claps, coughs, and the sound of that book knocked off the table. It produces a small electrical signal which is amplified by the succeeding transistor stage. Two transistors cross connected as a bi-stable multi-vibrator change state at each signal. One of these transistors drives a heavier transistor which controls a lamp. This circuit is constructed using basic electronic components like resistors, transistors, diode, capacitors. This circuit turns ON light for the first clap. The light turns ON till the next clap. For the next clap the light turns OFF. This circuit works with 9V voltage. Therefore a 9V battery is employed. The primary application involves an elderly or mobility-impaired person. It is generally used for a light, television, radio, or similar electronic device that the person will want to turn on/off from bed. The major disadvantage is that, it is generally cumbersome to have to clap one's hands to turn something ON or OFF and it's generally seen as simpler for most use cases to use a traditional light switch. iv
  • 6.
    INTRODUCTION This is aproject on CLAP SWITCH which can switch on/off any electrical circuit by the sound of a clap. The operation of the circuit is simple. If we clap the lamp turns on and to switch it off clap again. The condenser microphone picks up the sound of your claps, coughs, and the sound of that book knocked off the table. It produces a small electrical signal which is amplified by the succeeding transistor stage. Two transistors cross connected as a bi-stable multi vibrator change state at each signal. One of these transistors drives a heavier transistor which controls a lamp. This circuit can switch on and off a light, a fan or a radio etc by the sound of a clap. This circuit is constructed using basic electronic components like resistors, transistors, diode, capacitors. This circuit turns ‘ON’ light for the first clap. The light turns ON till the next clap. For the next clap the light turns OFF. This circuit works with 9V voltage. Therefore 9V battery is employed. The working of this circuit is based on amplifying nature of the transistor, switching nature of transistor. Basically, this is a Sound operated switch. 1
  • 7.
    BASIC PRINCIPLE The basicprinciple of the clap switch circuit is that it converts sound signal into electrical energy. The input component is a transducer that receives clap sound as input and converts it to electrical pulses. The basic idea of clap switch is that the electric microphone picks up the sound of your claps, coughs, and the sound of that book knocked off the table. It produces a small electrical signal which is amplified by the succeeding transistor stage. Two transistors cross connected as a bi- stable multi vibrator change state at each signal. One of these transistors drives a heavier transistor which controls a lamp. This circuit is constructed using basic electronic components like resistors, transistors, battery, capacitors. This circuit turns ‘ON’ light for the first clap. The light turns ON till the next clap. For the next clap the light turns OFF. This circuit works with 9V voltage. Therefore a 9v battery is employed. The working of this circuit is based on amplifying nature of the transistor, switching nature of transistor. 2
  • 8.
    BLOCK DIAGRAM DESCRIPTION OFBLOCK DIAGRAM: AUDIO AMPLIFIER: When we clap our hands, the sound is received by AUDIO AMPLIFIER. Here the given sound-signal is converted into electrical signal and then amplified by using transistors. 3
  • 9.
    FLIP FLOP CIRCUIT: Afteramplifying the given input signal (sound of a clap), it is fed to flip flop circuit. It consists of two transistors, one for the on position and the other for the off position. For this reason it is also known as bi-stable multi vibrator. CIRCUIT AMPLIFIER: The signal after this process, this outcome electric signal becomes very weak. So, it is amplified using another transistor. FLIP-FLOP ARRANGEMENT The transistors Q2, Q3 arranged like flip flop acts as counter and produces a single output pulse when triggered .So, it is also known as the triggered pulse producer. If it doesn’t receives 2 claps within 3 minutes the diode D4 doesn’t receives any signal from flip flop arrangement and the LED doesn’t glow and in the other case diode D4 acts as switch and allows electric signals. 4
  • 10.
  • 11.
    WORKING OF CIRCUIT Clapswitch is a circuit that can switch ON & OFF a light, fan, radio etc. by the sound of clap. The sound of clap is received by a small microphone that is shown biased by resistor R1 in the circuit. The microphone changes sound wave in to electrical wave which is further amplified by Q1. Transistor Q1 is used as common emitter circuit to amplify weak signals received by the microphone. Amplified output from the collector of transistor Q1 is then feed to the bi-stable multi vibrator circuit also known as flip-flop. Flip-flop circuit is made by using two Transistors, Q2 and Q3. In a flip-flop circuit, at a time only one transistor conduct and other cut off and when it gets a trigger pulse from outside source then 1st transistor is cut off and 2nd transistor conducts. Thus output of transistor is either logic-0 or logic-1 and it remains in one state 0 or 1 until it gets trigger pulse from outer source. The pulse of clap which is a trigger for flip-flop which makes changes to the output which is complementary (reverse).Output of flip- flop which is in the low current form is unable to drive relay directly so we have used a current amplifier circuit by using Q4 which is a common emitter circuit. 6
  • 12.
    ADVANTAGES 1. The primaryapplication involves an elderly or mobility-impaired person. 2. We can turn something (e.g. a lamp) on and off from any location in the room (e.g. while lying in the bed) simply by clapping our hands. 3. Low cost and reliable circuit. 4. Complete elimination of man power. 5. Energy efficient. DISADVATAGES 1. It is generally cumbersome to have to clap one’s hands to turn something on or off and it is generally seen as simpler for most use cases to use a traditional light switch. 2. Unless we use a filter in the circuit, it is not that advantageous. So that circuit activates only for clap of particular frequencies and then it becomes accurate.
  • 13.
    APPLICATIONS 1. Clap activatedswitch device will serve well in different phono- controlled applications. 2. Clap switch is generally used for a light, television, radio or similar electronic device that the person will want to turn on/off from bed. 3. This circuit functions on using the sound energy provided by the clap which is converted into electrical energy by condenser microphone. Using this converted electrical energy which is used to turn on relay (an electronic switch). 4. The primary application involves an elderly or mobility-impaired person. 5. The major advantage of a clap switch is that you can turn something (e.g. a lamp) on and off from any location in the room (e.g. while lying in bed) simply by clapping your hands. 6. The major disadvantage is that it's generally cumbersome to have to clap one's hands to turn something on or off and it's generally seen as simpler for most use cases to use a traditional light switch 8
  • 14.
    CONCLUSION The clap activatedswitching device function properly by responding to both hand claps at about three to four meter away and finger tap sound at very close range, since both are low frequency sounds and produce the same pulse wave features. The resulting device is realizable, has good reliability and it’s relatively inexpensive. Assemble the circuit on a general-purpose PCB and enclose it in a suitable box. This circuit is very useful in field of electronic circuits. By using some modification it area of application can be extended in various fields. It can be used to raised alarm in security system with a noise, and also used at the place where silence needed. FUTURE SCOPE 1. We can increase the range of this equipment by using better Mic. 2. We can use this as Remote Controller. 9
  • 15.
    BIBLIOGRAPHY 1. www.scribd.com 2. www.electronicschematics.in 3.www.circuiteasy.com 4. www.kpsec.com 5. www.buildcircuit.com 6. www.electronicsforu.com 10