CHRONIC RENAL FAILURE
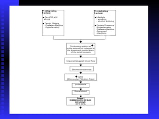
PATHOPHYSIOLOGY
FUNCTIONS OF KIDNEY:
 Remove toxic waste products
 Remove excess water and salts
 Play a part in controlling blood pressure
 Produce erythropoetin (epo) which
stimulates red cell production
 Helps to keep calcium and phosphate in
balance for healthy bones
 Maintains proper pH for the blood
CHRONIC RENAL FAILURE
INTRODUCTION
 Longstanding disease of the kidneys leading
to renal failure.
 The kidneys filter waste and excess fluid
from the blood. As kidneys fail, waste
builds up.
 Chronic kidney disease, also called chronic
kidney failure, describes the gradual loss of
kidney function.
CHRONIC RENAL FAILURE
DEFINITION
 CRF is defined as a permanent reduction in
glomerular filtration rate (GFR) sufficient to
produce detectable alterations in well-being and
organ function. This usually occurs at GFR below
25 ml/min.
 About 100 to 150 per million persons in the U.S.
develop CRF annual.
 Average annual cost is $25,000 – 35,000 per
patient per year
STAGES OF CHRONIC RENAL
FAILURE:
ETIOLOGY:
 Type 1 or type 2 diabetes.
 High blood pressure.
 Glomerulonephritis (gloe-mer-u-low-nuh-
FRY-tis), an inflammation of the kidney's
filtering units (glomeruli).
 Interstitial nephritis (in-tur-STISH-ul nuh-
FRY-tis), an inflammation of the kidney's
tubules and surrounding structures.
 Polycystic kidney disease.
ETIOLOGY:
Prolonged obstruction of the urinary tract,
from conditions such as enlarged prostate,
kidney stones and some cancers.
Vesicoureteral (ves-ih-koe-yoo-REE-tur-ul)
reflux, a condition that causes urine to back up
into your kidneys.
Recurrent kidney infection, also called
pyelonephritis (pie-uh-low-nuh-FRY-tis).
RISK FACTORS:
SYMPTOMS:
 puffy eyes, hands, and feet (called edema).
 high blood pressure.
 fatigue.
 nausea and vomiting (this is a common
symptom).
 thirst.
 bad taste in the mouth or bad breath.
SYMPTOMS:
 weight loss.
 generalized, persistent itchy skin.
 muscle twitching or cramping.
 a yellowish-brown tint to the skin.
 Headache.
 Low urine output.
 shortness of breath.
 loss of appetite.
COMPLICATIONS:
 anemia.
 high blood pressure.
 increased risk of bleeding.
 increased risk of infection.
 fluid overload (called edema).
 dehydration.
 electrolyte abnormalities (e.g.,
hyperkalemia)
COMPLICATIONS:
 hyperphosphatemia [high levels of
phosphorus in the blood])
 brittle bones
 malnutrition
 seizure
 mineral abnormalities (e.g., hypercalcemia
[high calcium)
DIAGNOSIS:
 medical history.
 blood pressure (many people with chronic
renal failure have high blood pressure).
 urine tests (to detect proteinuria – excess
protein in the urine).
 blood tests.
 X-rays of the kidneys.
 abdominal CT or CAT (computed
tomography) scan.
 abdominal MRI (magnetic resonance
DIAGNOSIS:
 aabdominal MRI (magnetic resonance
imaging)
 abdominal ultrasound
 renal scan
 The X-rays, scans, and ultrasounds check
for abnormalities in the kidneys, such as
small size, tumours, or blockages.
TREATMENTS:
 Self-care - Low protein diet
 Medications:
 Vitamin, Calcium reducer, Bone marrow
stimulant, Diuretic and Dietary supplement
 Surgery Kidney - transplantation
Conservative
Treatment
Dialysis Transplant
Hemodialysis Peritoneal Related Donor Cadaver Donor
Home Center
Additional Resources and
Information from the Web
 Florida End Stage Renal Disease Network
(http://www.fmqai.com/ESRD/esrd.htm)
 University Renal Research and Education Association
(www.urrea.org)
 National Institute of Diabetes & Digestive & Kidney Diseases
(www.niddk.nih.gov)
 National Kidney & Urologic Diseases Information
Clearinghouse (NKUDIC) (http://kidney.niddk.nih.gov/)
 Life Options Rehabilitation Program (www.lifeoptions.org)
 American Society of Nephrology (www.asn-online.org)
 National Kidney Foundation (www.kidney.org)
 JAN’s webpage (www.jan.wvu.edu/soar/other/renal.html)
THANK YOU...!
 PATHOPHYSIOLOGY OF VARIOUS
DISEASES WILL CLEARLY
EXPLAIN BY OUR YOUTUBE
CHANNEL. YOU TUBE CHENNAL -
MEDICO-KING

Chronic renal failure

  • 1.
  • 2.
    FUNCTIONS OF KIDNEY: Remove toxic waste products  Remove excess water and salts  Play a part in controlling blood pressure  Produce erythropoetin (epo) which stimulates red cell production  Helps to keep calcium and phosphate in balance for healthy bones  Maintains proper pH for the blood
  • 3.
    CHRONIC RENAL FAILURE INTRODUCTION Longstanding disease of the kidneys leading to renal failure.  The kidneys filter waste and excess fluid from the blood. As kidneys fail, waste builds up.  Chronic kidney disease, also called chronic kidney failure, describes the gradual loss of kidney function.
  • 4.
    CHRONIC RENAL FAILURE DEFINITION CRF is defined as a permanent reduction in glomerular filtration rate (GFR) sufficient to produce detectable alterations in well-being and organ function. This usually occurs at GFR below 25 ml/min.  About 100 to 150 per million persons in the U.S. develop CRF annual.  Average annual cost is $25,000 – 35,000 per patient per year
  • 5.
    STAGES OF CHRONICRENAL FAILURE:
  • 6.
    ETIOLOGY:  Type 1or type 2 diabetes.  High blood pressure.  Glomerulonephritis (gloe-mer-u-low-nuh- FRY-tis), an inflammation of the kidney's filtering units (glomeruli).  Interstitial nephritis (in-tur-STISH-ul nuh- FRY-tis), an inflammation of the kidney's tubules and surrounding structures.  Polycystic kidney disease.
  • 7.
    ETIOLOGY: Prolonged obstruction ofthe urinary tract, from conditions such as enlarged prostate, kidney stones and some cancers. Vesicoureteral (ves-ih-koe-yoo-REE-tur-ul) reflux, a condition that causes urine to back up into your kidneys. Recurrent kidney infection, also called pyelonephritis (pie-uh-low-nuh-FRY-tis).
  • 8.
  • 9.
    SYMPTOMS:  puffy eyes,hands, and feet (called edema).  high blood pressure.  fatigue.  nausea and vomiting (this is a common symptom).  thirst.  bad taste in the mouth or bad breath.
  • 10.
    SYMPTOMS:  weight loss. generalized, persistent itchy skin.  muscle twitching or cramping.  a yellowish-brown tint to the skin.  Headache.  Low urine output.  shortness of breath.  loss of appetite.
  • 11.
    COMPLICATIONS:  anemia.  highblood pressure.  increased risk of bleeding.  increased risk of infection.  fluid overload (called edema).  dehydration.  electrolyte abnormalities (e.g., hyperkalemia)
  • 12.
    COMPLICATIONS:  hyperphosphatemia [highlevels of phosphorus in the blood])  brittle bones  malnutrition  seizure  mineral abnormalities (e.g., hypercalcemia [high calcium)
  • 13.
    DIAGNOSIS:  medical history. blood pressure (many people with chronic renal failure have high blood pressure).  urine tests (to detect proteinuria – excess protein in the urine).  blood tests.  X-rays of the kidneys.  abdominal CT or CAT (computed tomography) scan.  abdominal MRI (magnetic resonance
  • 14.
    DIAGNOSIS:  aabdominal MRI(magnetic resonance imaging)  abdominal ultrasound  renal scan  The X-rays, scans, and ultrasounds check for abnormalities in the kidneys, such as small size, tumours, or blockages.
  • 15.
    TREATMENTS:  Self-care -Low protein diet  Medications:  Vitamin, Calcium reducer, Bone marrow stimulant, Diuretic and Dietary supplement  Surgery Kidney - transplantation
  • 16.
  • 18.
    Additional Resources and Informationfrom the Web  Florida End Stage Renal Disease Network (http://www.fmqai.com/ESRD/esrd.htm)  University Renal Research and Education Association (www.urrea.org)  National Institute of Diabetes & Digestive & Kidney Diseases (www.niddk.nih.gov)  National Kidney & Urologic Diseases Information Clearinghouse (NKUDIC) (http://kidney.niddk.nih.gov/)  Life Options Rehabilitation Program (www.lifeoptions.org)  American Society of Nephrology (www.asn-online.org)  National Kidney Foundation (www.kidney.org)  JAN’s webpage (www.jan.wvu.edu/soar/other/renal.html)
  • 19.
    THANK YOU...!  PATHOPHYSIOLOGYOF VARIOUS DISEASES WILL CLEARLY EXPLAIN BY OUR YOUTUBE CHANNEL. YOU TUBE CHENNAL - MEDICO-KING