CKD & PREVENTATION STRATREGY IN
RURAL POPULATION OF INDIA
CONTENTS
1.DEFINITION
2.STAGES OF CKD
3.ETIOPATHOGENESIS
4.CLINICALFEATURES
5.DIAGNOSTIC TEST RESULTS
6.THERAPY
7.MAGNITUDE OF CKD
8.COST OF THERAPY OF CKD IN INDIA
9.STRATEGIES FOR THE PREVENTION
PROGRAM OF CKD IN INDIA
DEFINITION
Chronic renal failure is a syndrome characterized
by progressive and irreversible deterioration of
renal function due to slow destruction of renal
parenchyma, eventually terminating in death when
sufficient number of nephrons have been damaged.
Acidosis is the major problem in CRF with
development of biochemical azotaemia and clinical
uraemia syndrome.
 CKD is categorized by the level of kidney
function, based on glomerular filtration rate
(GFR), into stages 1 to 5, with each increasing
number indicating a more advanced stage of
the disease, as defined by a declining GFR.
This classification system from the National
Kidney Foundation’s
Outcomes and Quality
Kidney
Initiative
Dialysis
(K/DOQI)
also accounts for structural evidence of kidney
damage.
STAGES OF CKD
STAGE GFR DESCRIPTION TREATMENT
1 90+ Normal kidney
function, but urine
findings or
structural
abnormalities or
genetic trait point
to kidney disease
Observation,
control of blood
pressure.
2 60-89 Mildly reduced
kidney function,
and other findings
(as for stage 1)
point to kidney
disease
Observation,
control of blood
pressure and risk
factors.
3A
3B
45-59
30-44
Moderately reduced kidney function Observation, control of
blood pressure and risk
factors
4 15-29 Severely reduced kidney function Planning for end stage renal
failure
5 <15 or
on
dialysis
Very severe, or end stage kidney failure
(sometimes call established renal
failure)
Treatment choices.
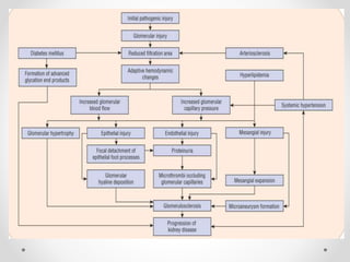
ETIOPATHOGENESIS
The diseases leading to CRF can generally be classified
into two major groups: those causing glomerular
pathology, and those causing tubulointerstitial pathology.
DISEASE CAUSING GLOMERULAR PATHOLOGY
1. Primary glomerular pathology : Glomerulonephritis,
membranous glomerulonephritis, membranoproliferative
glomerulonepritis and anti-glomerular basement
membrane nephritis.
2. SYSTEMIC GLOMERULAR PATHOLOGY: Systemic lupus
erythematosus, serum sickness nephritis and diabetic nephropathy
DISEASE CAUSING TUBULOINTERSTITIAL
PATHOLOGY
1. Vascular causes: Long-standing primary or essential
hypertension produces characteristic changes in renal arteries
and arterioles referred to as nephrosclerosis . Nephrosclerosis
causes progressive renal vascular occlusion terminating in
ischaemia and necrosis of renal tissue.
2. Infectious causes: Chronic pyelonephritis
3.Toxic causes:The most common example is intake of high doses of
analgesics such as phenacetin, aspirin and acetaminophen (chronic
analgesicnephritis). Other substances that can cause CRF after
prolonged exposure are lead, cadmium and uranium.
4. Obstructive causes: Chronic obstruction in the urinary tract leads to
progressive damage to the nephron due to fluid backpressure. The
examples of this type of chronic injury are stones, blood clots, tumours,
strictures and enlarged prostate. Regardless of the initiating cause,
CRF evolves progressively through 4 stages:
 Decreased renal reserve
 Renal insufficiency
 Renal failure
 End stage kidney
CLINICAL FEATURES
Clinical manifestations of fullblown CRF culminating in
uraemic syndrome are described under 2 main headings:
primary (renal) uraemic manifestations and secondary
(systemic or extra-renal) uraemic manifestations.
• Primary uraemic manifestations:
1. Metabolic acidosis
2. Hperkalaemia
3. Sodium water imbalance
4. Hyperuricaemia
5. Azotaemia
• Secondary uraemic (extra renal) manifestations:
1. Anaemia
2. Integumentary system: Deposit of urinary pigment
such as urochrome in the skin causes sallow-yellow
colour. The urea content in the sweat as well as in the
plasma rises. On evaporation of the perspiration, urea
remains on the facial skin as powdery ‘uraemic
frost’.
3. Cardiovascular system: Hypervolaemia and
eventually CHF
4. Respiratory system: Hypervolaemia and heart
failure cause pulmonary congestion and pulmonary
oedemato back pressure.
DIAGNOSTIC TEST RESULTS
A. Creatinine clearance may range from 0 to 90 mL/min,
reflecting renal impairment.
B. Blood tests typically show
(1) Elevated BUN and serum creatinine concentration.
(2) Reduced arterial pH and bicarbonate concentration.
(3) Reduced serum calcium level.
(4) Increased serum potassium and phosphate levels.
(5) Possible reduction in the serum sodium level.
(6) Normochromic, normocytic anemia (hematocrit 20%
to 30%).
C.Urinalysis may reveal glycosuria,
proteinuria, erythrocytes, leukocytes, and casts.
Specific gravity is fixed at 1.010.
D. Radiographic findings. Kidney, ureter, and
bladder radiography, IV pyelography, renal
scan, renal arteriography, and
nephrotomography may be performed.
Typically, these tests reveals mall kidneys (less
than 8 cm in length).
Structural assessments of the kidney may be
performed using a number of imaging
procedures, including:
• Ultrasonography
• Intravenous urography (IVU)
• Plain abdominal radiography
• computed tomography (CT), magnetic
resonance imaging (MRI) and magnetic
resonance angiography (MRA).
TREATMENT
• Treatment objectives:
1. Improve patient comfort and prolong life.
2. Treat systemic manifestations of CKD.
3. Correct body chemistry abnormalities.
NONPHARMACOLOGIC THERAPY
•A low-protein diet (0.6 to 0.75 g/kg/day) can delay progression
of CKD in patients with or without diabetes, although the
benefit is relatively small. Management of the CKD patient is
generally conservative. Dietary measures and fluid restriction
relieve some symptoms of CKD and may increase patient
comfort and prolong life until dialysis or renal transplantation is
required or available.
PHARMACOLOGICALTREATMENT
1. Treatment of edema: Angiotensin-converting enzyme
(ACE) inhibitors and diuretics: may be given to manage
edema and CHF and to increase urine output.
a. ACE inhibitors—captopril, enalapril , lisinopril
,fosinopril
b. (1) Osmotic and loop diuretics
(2) Thiazide-like diuretics. Metolazone is the most
commonly used thiazide diuretic in CKD.
2. Treatment of hypertension.: Antihypertensive agents
may be needed if blood pressure becomes dangerously high
as a result of edema and the high renin levels that occur in
CKD.
a. ACE inhibitors—captopril, enalapril, lisinopril,
fosinopril
b. calcium-channel blockers, including amlodipine and
felodipine , have similar eff ects and may be used instead of
ACE inhibitors.
c. βAdrenergic blockers, including propranolol and
atenolol , reduce blood pressure through various
mechanisms.
d. Other antihypertensive agents are sometimes used in the
treatment of CKD, including (-adrenergic drugs, clonidine ,
and vasodilators, such as hydralazine .
3. Treatment of hyperphosphatemia :involves
administration of a phosphate binder, such as
aluminum hydroxide or calcium carbonate.
4. Treatment of hypocalcemia:
a. Oral calcium salts.
b. Vitamin D
Choice of agent: For the treatment of hypocalcemia
in CKD and other renal disorders, calcitriol (vitamin
D3, the active form of vitamin D) is the preferred
vitamin D supplement because of its greater efficacy
and relatively short duration of action. Other single-
entity preparations include dihydrotachysterol,
ergocalciferol , doxercalciferol and paricalcitol .
5. Treatment of other systemic manifestations of CKD
a. Treatment of anemia includes administration of iron (e.g.,
ferrous sulfate), folate supplements, and epoetin alfa.
(1) Severe anemia may warrant transfusion with packed red
blood cells.
(2) Epoetin alfa stimulates the production of red cell
progenitors and the production of hemoglobin. It also
accelerates the release of reticulocytes from the bone marrow.
(3) Darbepoetin is an epoetin alfa analogue
(4) Intravenous iron products may be given to replete iron
stores. Iron dextran is commonly used. Newer iron products
include sodium ferric gluconate and iron sucrose, which are
better tolerated and can be infused more rapidly compared to
iron dextran.
b. Treatment of GI disturbances
(1) Antiemetics help control nausea and vomiting.
c. Treatment of skin problems. An antipruritic agent,
such as diphenhydramine, may be used to alleviate
itching.
DIALYSIS
a. Hemodialysis: is the preferred dialysis method for patients
with a reduced peritoneal membrane, hypercatabolism, or
acute hyperkalemia.
(1) This technique involves shunting of the patient’s blood
through a dialysis membrane containing unit for diffusion,
osmosis, and ultrafiltration. The blood is then returned to the
patient’s circulation.
(2) Vascular access may be obtained via an arteriovenous
fistula or an external shunt.
(3) The procedure takes only 3 to 8 hrs; most patients need
three treatments a week. With proper training, patients can
perform hemodialysis at home
(4) The patient receives heparin during hemodialysis to
prevent clotting.
(5) Various complications may arise, including clotting of
the hemofilter, hemorrhage, hepatitis, anemia, septicemia.
b. Peritoneal dialysis is the preferred dialysis method for
patients with bleeding disorders and cardiovascular disease.
(1) The peritoneum is used as a semipermeable membrane. A
plastic catheter inserted in to the peritoneum provides access
for the dialysate, which draws fluids, wastes, and electrolytes
across the peritoneal membrane by osmosis and diffusion.
(2) Peritoneal dialysis can be carried out in three different
modes.
(a) Intermittent peritoneal dialysis :Is an automatic cycling
mode lasting 8 to 10 hrs, performed three times a week. This
mode allows night time treatment and is appropriate for
working patients.
(b) Continuous ambulatory peritoneal dialysis : is
performed daily for 24 hrs with four exchanges daily. The
patient can remain active during the treatment
(c) Continuous cyclic peritoneal dialysis : may be used if
the other two modes fail to improve creatinine
clearance.Dialysis takes place at night; the last exchange is
retained in the peritoneal cavity during the day, then
drained that evening.
(3) Advantages of peritoneal dialysis include a lack of
serious complications, retention of normal fluid and
electrolyte balance, simplicity, reduced cost, patient
independence, and a reduced need (or no need) for heparin
administration.
(4) Complications of peritoneal dialysis include
hyperglycemia, constipation, and inflammation or
infection at the catheter site. Also, this method carries a
high risk of peritonitis.
Renal transplantation:
This surgical procedure allows some patients with end-
stage renal disease to live normal and, in many cases,
longer lives.
a. Histocompatibility must be tested to minimize the risk of
transplant rejection and failure. Human leukocyte antigen
(HLA) type, mixed lymphocyte reactivity, and blood group
types are determined to asses histocompatibility.
b. Renal transplant material may be obtained from a
living donor or a cadaver.
c. Three types of graft rejection can occur.
Hyperacute (immediate) rejection results in graft loss
within minutes to hours after transplantation.
(a) Acute urine flow cessation and bluish or mottled kidney
discoloration are intraoperative signs of hyperacute
rejection.
(b) Postoperative manifestations include kidney
enlargement, fever, anuria, local pain, sodium retention,
and hypertension.
(c) Treatment for hyperacute rejection is immediate
nephrectomy.
(2) Acute rejection may occur 4 to 60 days after
transplantation.
(3) Chronic rejection occurs more than 60 days after
transplantation.
(a) Signs and symptoms include low-grade fever, increased
proteinuria, azotemia, hypertension, oliguria, weight gain,
and edema.
(b) Treatment may include alkylating agents, cyclosporine,
antilymphocyte globulin, and corticosteroids. In some cases,
nephrectomy is necessary
D. Complications include
(1) infection,diabetes, hepatitis, and leukopenia, resulting
from immunosuppressive therapy.
(2) hypertension, resulting from various causes.
(3) cancer (e.g., lymphoma, cutaneous malignancies, head
and neck cancer, leukemia, colon cancer).
(4) pancreatitis and mental and emotional disorders (e.g.,
suicidal tendencies, severe depression, brought on by
steroid therapy).
Magnitude Of CKD
 Nearly 100,000 new patients with ESRD required renal
replacement therapy(RRT) every year.
 There are only 2 population-based studies in India
commenting on the magnitude of CKD.
 One is Mani from Chennai in south india reported
prevalence of chronic renal failure of 0.16 % and other renal
disease in 0.7 %. Of patients.
 Second one is 4972 patients in urban communities in Delhi
were screened for blood urea and creatinine estimation with
a specific aim to find out the prevalence of CRF.
Cost Of Therapy Of CKD In India
 Cost of maintenance hemodialysis (MHD) for a single
session varies between US $10 to 40 between government-
run and private hospitals.
 This excludes the cost of erythropoetin, which is
approximately US $150 to 200 per month (the majority of
patients receives 4000 to 6000 units of erythropoetin every
week).
 The cost of continuous ambulatory peritoneal dialysis
(CAPD) with “Y” set at 3 exchanges per week, which most
patients in India do, is US $400 per month.
Cost Of Therapy Of CKD In India
 The cost of an RT procedure is US $700 to 800 in the
government sector and US $6000 in the private sector.
 The cost of immunosuppression with basic triple
immunosuppression drugs (cyclosporine, steroid, and
azathioprin) is US $250 per month.
 In one study, it was concluded that 63% had help from their
employer or charity, 26% took loans, and 34% sold assets or
pooled their family resources.
 Only 3% to 5% of all patients with ESRD in India get some
form of renal replacement therapy (RRT).
Strategies for the Prevention
Program of CKD In India
 Implementation is the most difficult issue in a CKD
prevention program in any country, more so in a large
country like India.
 Programme like those in the Aboriginal communities in
Australia led by Hoy are not applicable in India due to
population.
 Programs like those being done by Ramirez in a small
country like Singapore, in which the whole country is
approached, will also not be applicable in India because of
obvious logistics of population size.
Prevalence of CKD- Indian Data
Strategy
1) Starting awareness of CKD in the medical community and
among policy makers.
2) Initiate awareness in the community at large through the
print media, electronic media, radio, and pamphlet distribution
at appropriate forums like hospitals, schools, banks and
shopping malls.
3) Planning multicentric studies for finding the prevalence of
CKD and its causes in 4 corners of the country.
Strategy
4) Starting the screening of first-degree relatives of patients
with CKD, diabetes, and hypertension in an organized
manner.
5) Possibly it should be starting in the urban area of the
country through a network with a central database
6) Implementing regular screening for CKD in patients with
diabetes mellitus and hypertension.
7) Referring patients with CKD to an appropriate setup for
planning management.
Strategy
8) Educating medical personnel about the algorithmic
approach for the management of patients with CKD at the
community health center level.
9) Making people aware of CKD and its importance; finding
the prevalence of CKD and its major causes in India in
community-based studies.
10) Implement a prevention program using a wider network of
the existing health care structure of the country.
Ckd and prevalence in India
Ckd and prevalence in India

Ckd and prevalence in India

  • 1.
    CKD & PREVENTATIONSTRATREGY IN RURAL POPULATION OF INDIA
  • 2.
    CONTENTS 1.DEFINITION 2.STAGES OF CKD 3.ETIOPATHOGENESIS 4.CLINICALFEATURES 5.DIAGNOSTICTEST RESULTS 6.THERAPY 7.MAGNITUDE OF CKD 8.COST OF THERAPY OF CKD IN INDIA 9.STRATEGIES FOR THE PREVENTION PROGRAM OF CKD IN INDIA
  • 3.
    DEFINITION Chronic renal failureis a syndrome characterized by progressive and irreversible deterioration of renal function due to slow destruction of renal parenchyma, eventually terminating in death when sufficient number of nephrons have been damaged. Acidosis is the major problem in CRF with development of biochemical azotaemia and clinical uraemia syndrome.
  • 4.
     CKD iscategorized by the level of kidney function, based on glomerular filtration rate (GFR), into stages 1 to 5, with each increasing number indicating a more advanced stage of the disease, as defined by a declining GFR. This classification system from the National Kidney Foundation’s Outcomes and Quality Kidney Initiative Dialysis (K/DOQI) also accounts for structural evidence of kidney damage.
  • 5.
    STAGES OF CKD STAGEGFR DESCRIPTION TREATMENT 1 90+ Normal kidney function, but urine findings or structural abnormalities or genetic trait point to kidney disease Observation, control of blood pressure. 2 60-89 Mildly reduced kidney function, and other findings (as for stage 1) point to kidney disease Observation, control of blood pressure and risk factors.
  • 6.
    3A 3B 45-59 30-44 Moderately reduced kidneyfunction Observation, control of blood pressure and risk factors 4 15-29 Severely reduced kidney function Planning for end stage renal failure 5 <15 or on dialysis Very severe, or end stage kidney failure (sometimes call established renal failure) Treatment choices.
  • 7.
    ETIOPATHOGENESIS The diseases leadingto CRF can generally be classified into two major groups: those causing glomerular pathology, and those causing tubulointerstitial pathology. DISEASE CAUSING GLOMERULAR PATHOLOGY 1. Primary glomerular pathology : Glomerulonephritis, membranous glomerulonephritis, membranoproliferative glomerulonepritis and anti-glomerular basement membrane nephritis.
  • 8.
    2. SYSTEMIC GLOMERULARPATHOLOGY: Systemic lupus erythematosus, serum sickness nephritis and diabetic nephropathy DISEASE CAUSING TUBULOINTERSTITIAL PATHOLOGY 1. Vascular causes: Long-standing primary or essential hypertension produces characteristic changes in renal arteries and arterioles referred to as nephrosclerosis . Nephrosclerosis causes progressive renal vascular occlusion terminating in ischaemia and necrosis of renal tissue. 2. Infectious causes: Chronic pyelonephritis
  • 9.
    3.Toxic causes:The mostcommon example is intake of high doses of analgesics such as phenacetin, aspirin and acetaminophen (chronic analgesicnephritis). Other substances that can cause CRF after prolonged exposure are lead, cadmium and uranium. 4. Obstructive causes: Chronic obstruction in the urinary tract leads to progressive damage to the nephron due to fluid backpressure. The examples of this type of chronic injury are stones, blood clots, tumours, strictures and enlarged prostate. Regardless of the initiating cause, CRF evolves progressively through 4 stages:  Decreased renal reserve  Renal insufficiency  Renal failure  End stage kidney
  • 11.
    CLINICAL FEATURES Clinical manifestationsof fullblown CRF culminating in uraemic syndrome are described under 2 main headings: primary (renal) uraemic manifestations and secondary (systemic or extra-renal) uraemic manifestations. • Primary uraemic manifestations: 1. Metabolic acidosis 2. Hperkalaemia 3. Sodium water imbalance 4. Hyperuricaemia 5. Azotaemia
  • 12.
    • Secondary uraemic(extra renal) manifestations: 1. Anaemia 2. Integumentary system: Deposit of urinary pigment such as urochrome in the skin causes sallow-yellow colour. The urea content in the sweat as well as in the plasma rises. On evaporation of the perspiration, urea remains on the facial skin as powdery ‘uraemic frost’. 3. Cardiovascular system: Hypervolaemia and eventually CHF 4. Respiratory system: Hypervolaemia and heart failure cause pulmonary congestion and pulmonary oedemato back pressure.
  • 13.
    DIAGNOSTIC TEST RESULTS A.Creatinine clearance may range from 0 to 90 mL/min, reflecting renal impairment. B. Blood tests typically show (1) Elevated BUN and serum creatinine concentration. (2) Reduced arterial pH and bicarbonate concentration. (3) Reduced serum calcium level. (4) Increased serum potassium and phosphate levels. (5) Possible reduction in the serum sodium level. (6) Normochromic, normocytic anemia (hematocrit 20% to 30%).
  • 14.
    C.Urinalysis may revealglycosuria, proteinuria, erythrocytes, leukocytes, and casts. Specific gravity is fixed at 1.010. D. Radiographic findings. Kidney, ureter, and bladder radiography, IV pyelography, renal scan, renal arteriography, and nephrotomography may be performed. Typically, these tests reveals mall kidneys (less than 8 cm in length).
  • 15.
    Structural assessments ofthe kidney may be performed using a number of imaging procedures, including: • Ultrasonography • Intravenous urography (IVU) • Plain abdominal radiography • computed tomography (CT), magnetic resonance imaging (MRI) and magnetic resonance angiography (MRA).
  • 16.
    TREATMENT • Treatment objectives: 1.Improve patient comfort and prolong life. 2. Treat systemic manifestations of CKD. 3. Correct body chemistry abnormalities. NONPHARMACOLOGIC THERAPY •A low-protein diet (0.6 to 0.75 g/kg/day) can delay progression of CKD in patients with or without diabetes, although the benefit is relatively small. Management of the CKD patient is generally conservative. Dietary measures and fluid restriction relieve some symptoms of CKD and may increase patient comfort and prolong life until dialysis or renal transplantation is required or available.
  • 17.
    PHARMACOLOGICALTREATMENT 1. Treatment ofedema: Angiotensin-converting enzyme (ACE) inhibitors and diuretics: may be given to manage edema and CHF and to increase urine output. a. ACE inhibitors—captopril, enalapril , lisinopril ,fosinopril b. (1) Osmotic and loop diuretics (2) Thiazide-like diuretics. Metolazone is the most commonly used thiazide diuretic in CKD.
  • 18.
    2. Treatment ofhypertension.: Antihypertensive agents may be needed if blood pressure becomes dangerously high as a result of edema and the high renin levels that occur in CKD. a. ACE inhibitors—captopril, enalapril, lisinopril, fosinopril b. calcium-channel blockers, including amlodipine and felodipine , have similar eff ects and may be used instead of ACE inhibitors. c. βAdrenergic blockers, including propranolol and atenolol , reduce blood pressure through various mechanisms. d. Other antihypertensive agents are sometimes used in the treatment of CKD, including (-adrenergic drugs, clonidine , and vasodilators, such as hydralazine .
  • 19.
    3. Treatment ofhyperphosphatemia :involves administration of a phosphate binder, such as aluminum hydroxide or calcium carbonate. 4. Treatment of hypocalcemia: a. Oral calcium salts. b. Vitamin D Choice of agent: For the treatment of hypocalcemia in CKD and other renal disorders, calcitriol (vitamin D3, the active form of vitamin D) is the preferred vitamin D supplement because of its greater efficacy and relatively short duration of action. Other single- entity preparations include dihydrotachysterol, ergocalciferol , doxercalciferol and paricalcitol .
  • 20.
    5. Treatment ofother systemic manifestations of CKD a. Treatment of anemia includes administration of iron (e.g., ferrous sulfate), folate supplements, and epoetin alfa. (1) Severe anemia may warrant transfusion with packed red blood cells. (2) Epoetin alfa stimulates the production of red cell progenitors and the production of hemoglobin. It also accelerates the release of reticulocytes from the bone marrow. (3) Darbepoetin is an epoetin alfa analogue (4) Intravenous iron products may be given to replete iron stores. Iron dextran is commonly used. Newer iron products include sodium ferric gluconate and iron sucrose, which are better tolerated and can be infused more rapidly compared to iron dextran.
  • 21.
    b. Treatment ofGI disturbances (1) Antiemetics help control nausea and vomiting. c. Treatment of skin problems. An antipruritic agent, such as diphenhydramine, may be used to alleviate itching.
  • 22.
    DIALYSIS a. Hemodialysis: isthe preferred dialysis method for patients with a reduced peritoneal membrane, hypercatabolism, or acute hyperkalemia. (1) This technique involves shunting of the patient’s blood through a dialysis membrane containing unit for diffusion, osmosis, and ultrafiltration. The blood is then returned to the patient’s circulation. (2) Vascular access may be obtained via an arteriovenous fistula or an external shunt. (3) The procedure takes only 3 to 8 hrs; most patients need three treatments a week. With proper training, patients can perform hemodialysis at home
  • 23.
    (4) The patientreceives heparin during hemodialysis to prevent clotting. (5) Various complications may arise, including clotting of the hemofilter, hemorrhage, hepatitis, anemia, septicemia.
  • 24.
    b. Peritoneal dialysisis the preferred dialysis method for patients with bleeding disorders and cardiovascular disease. (1) The peritoneum is used as a semipermeable membrane. A plastic catheter inserted in to the peritoneum provides access for the dialysate, which draws fluids, wastes, and electrolytes across the peritoneal membrane by osmosis and diffusion. (2) Peritoneal dialysis can be carried out in three different modes. (a) Intermittent peritoneal dialysis :Is an automatic cycling mode lasting 8 to 10 hrs, performed three times a week. This mode allows night time treatment and is appropriate for working patients.
  • 25.
    (b) Continuous ambulatoryperitoneal dialysis : is performed daily for 24 hrs with four exchanges daily. The patient can remain active during the treatment (c) Continuous cyclic peritoneal dialysis : may be used if the other two modes fail to improve creatinine clearance.Dialysis takes place at night; the last exchange is retained in the peritoneal cavity during the day, then drained that evening. (3) Advantages of peritoneal dialysis include a lack of serious complications, retention of normal fluid and electrolyte balance, simplicity, reduced cost, patient independence, and a reduced need (or no need) for heparin administration.
  • 26.
    (4) Complications ofperitoneal dialysis include hyperglycemia, constipation, and inflammation or infection at the catheter site. Also, this method carries a high risk of peritonitis.
  • 27.
    Renal transplantation: This surgicalprocedure allows some patients with end- stage renal disease to live normal and, in many cases, longer lives. a. Histocompatibility must be tested to minimize the risk of transplant rejection and failure. Human leukocyte antigen (HLA) type, mixed lymphocyte reactivity, and blood group types are determined to asses histocompatibility. b. Renal transplant material may be obtained from a living donor or a cadaver.
  • 28.
    c. Three typesof graft rejection can occur. Hyperacute (immediate) rejection results in graft loss within minutes to hours after transplantation. (a) Acute urine flow cessation and bluish or mottled kidney discoloration are intraoperative signs of hyperacute rejection. (b) Postoperative manifestations include kidney enlargement, fever, anuria, local pain, sodium retention, and hypertension. (c) Treatment for hyperacute rejection is immediate nephrectomy. (2) Acute rejection may occur 4 to 60 days after transplantation.
  • 29.
    (3) Chronic rejectionoccurs more than 60 days after transplantation. (a) Signs and symptoms include low-grade fever, increased proteinuria, azotemia, hypertension, oliguria, weight gain, and edema. (b) Treatment may include alkylating agents, cyclosporine, antilymphocyte globulin, and corticosteroids. In some cases, nephrectomy is necessary
  • 30.
    D. Complications include (1)infection,diabetes, hepatitis, and leukopenia, resulting from immunosuppressive therapy. (2) hypertension, resulting from various causes. (3) cancer (e.g., lymphoma, cutaneous malignancies, head and neck cancer, leukemia, colon cancer). (4) pancreatitis and mental and emotional disorders (e.g., suicidal tendencies, severe depression, brought on by steroid therapy).
  • 31.
    Magnitude Of CKD Nearly 100,000 new patients with ESRD required renal replacement therapy(RRT) every year.  There are only 2 population-based studies in India commenting on the magnitude of CKD.  One is Mani from Chennai in south india reported prevalence of chronic renal failure of 0.16 % and other renal disease in 0.7 %. Of patients.  Second one is 4972 patients in urban communities in Delhi were screened for blood urea and creatinine estimation with a specific aim to find out the prevalence of CRF.
  • 32.
    Cost Of TherapyOf CKD In India  Cost of maintenance hemodialysis (MHD) for a single session varies between US $10 to 40 between government- run and private hospitals.  This excludes the cost of erythropoetin, which is approximately US $150 to 200 per month (the majority of patients receives 4000 to 6000 units of erythropoetin every week).  The cost of continuous ambulatory peritoneal dialysis (CAPD) with “Y” set at 3 exchanges per week, which most patients in India do, is US $400 per month.
  • 33.
    Cost Of TherapyOf CKD In India  The cost of an RT procedure is US $700 to 800 in the government sector and US $6000 in the private sector.  The cost of immunosuppression with basic triple immunosuppression drugs (cyclosporine, steroid, and azathioprin) is US $250 per month.  In one study, it was concluded that 63% had help from their employer or charity, 26% took loans, and 34% sold assets or pooled their family resources.  Only 3% to 5% of all patients with ESRD in India get some form of renal replacement therapy (RRT).
  • 36.
    Strategies for thePrevention Program of CKD In India
  • 37.
     Implementation isthe most difficult issue in a CKD prevention program in any country, more so in a large country like India.  Programme like those in the Aboriginal communities in Australia led by Hoy are not applicable in India due to population.  Programs like those being done by Ramirez in a small country like Singapore, in which the whole country is approached, will also not be applicable in India because of obvious logistics of population size.
  • 38.
    Prevalence of CKD-Indian Data
  • 39.
    Strategy 1) Starting awarenessof CKD in the medical community and among policy makers. 2) Initiate awareness in the community at large through the print media, electronic media, radio, and pamphlet distribution at appropriate forums like hospitals, schools, banks and shopping malls. 3) Planning multicentric studies for finding the prevalence of CKD and its causes in 4 corners of the country.
  • 40.
    Strategy 4) Starting thescreening of first-degree relatives of patients with CKD, diabetes, and hypertension in an organized manner. 5) Possibly it should be starting in the urban area of the country through a network with a central database 6) Implementing regular screening for CKD in patients with diabetes mellitus and hypertension. 7) Referring patients with CKD to an appropriate setup for planning management.
  • 41.
    Strategy 8) Educating medicalpersonnel about the algorithmic approach for the management of patients with CKD at the community health center level. 9) Making people aware of CKD and its importance; finding the prevalence of CKD and its major causes in India in community-based studies. 10) Implement a prevention program using a wider network of the existing health care structure of the country.