TAKOYAKI
THE JAPAN GROUP
FNBE APR 2014 / C&C
TAKOYAKI
THE JAPAN GROUP
FOUNDATION IN NATURAL
& BUILT ENVIRONMENTS
CULTURE & CIVILIZATIONS
LECTURERS: MS. NORMA JEAN & MS. IDA MAZLAN
IRYNNA ANNUAR
ARVINDHAN BALASINGAM
CANISIUS BONG
LIEW JIN
MAXIMILIAN LIM
ONG EUXUAN
OSCAR WONG
TAN YIT FONG
TANG ZE ZHENG
YONG YU JOON
TABLE OF
CONTENTS
PROJECT
BRIEF
TIMELINE RESEARCH
TIMELINE
Heian Period
Heian period, in Japanese history, the period between 794 and 1185, named for the location of the
imperial capital, which was moved from Nara to Heian-kyō (Kyōto) in 794. The period was characterized
by the flourishing culture of the court aristocracy,which actively engaged in the pursuit of aesthetic
refinement, leading to new developments in art and literature.
The Heian period was one of those amazing periods in Japanese history. During this period, there
was a gradual decline of Chinese influence. One of the most influential groups of the Heian era was the
aristocratic Fujiwara family. The Fujiwaras succeeded in dominating the royal family by marrying female
clan members to emperors and then ruling on behalf of the offspring of these unions when they assumed
the throne. Not only did the powerful aristocratic Fujiwaras control the politics of this era, but they also
dominated the cultural milieu. Fujiwara courtiers encouraged an aura of courtly sophistication and
sensitivity in all of their activities, including the visual and literary arts, and even religious practice. This
refined sensibility and interest in the arts is clearly expressed in the literary classic The Tale of Genji,
written by a member of the Fujiwara clan, Murasaki Shikibu.
Literature and art of the period were thus often infused with nuances of sadness,melancholy, and
regret. The consolations of Buddhism stressed the impermanence of life and served to reinforce for
aristocratic believers the deeper meaning of readily apparent social developments. Indeed the shifting
emphases found in Buddhist iconography during the Heian period are incomprehensible unless viewed in
the context of doctrinal responses to social change. Most significant among these are the establishment of
two Japanese schools of Esoteric Buddhism, Tendai and Shingon, in the early 9th century, the increasing
appeal of Amidism in the 10th century, and, with the understanding that Buddhism entered a final
millenarian era in the mid-11th century, a florescence of various iconography produced in the hopes of
gaining religious merit.
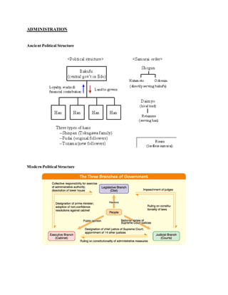
ADMINISTRATION
Ancient Political Structure
Modern Political Structure
SOCIAL STRATA
TRADITION
Kimono
The word "kimono", literally means a "thing to wear". Kimono are T-shaped,straight-lined robes worn so
that the hem falls to the ankle, with attached collars and long, wide sleeves. Kimonos are wrapped around
the body, always with the left side over the right (and secured by a sash called an obi, which is tied at the
back.
Women’s kimono is usually more colourful than men’s kimono.
It has openings under the arm/shoulder - the better to adjust the
many layers of garments and ties underneath. Women's kimonos
are made much longer. The extra length is folded over at the
waist, to both reduce any "hourglass" shape.
Men’s kimonos are usually in dark colours such as black or dark
blue.
They are sewn closed under the arm. Men’s sleeves are square
shaped. The length for a man's kimono brings the hem to graze
the tops of his feet
CULTURE
The Tenjin Festival in Japan honors the scholar and statesman Sugawara Michizane (845-903),
who was deified as Tenjin after his death and regarded as the god of literature. The festival began about
950 c.e. as a purification rite.
Tenjin Matsuri is the festival of the Tenmangu Shrine and honors its principle deity Sugawara
Michizane, the deity of scholarship. The festival begins by ceremonially inviting the deity out of the
shrine and parading him through the city, carrying out various exuberant festivities to entertain him,
before taking him back to the shrine. For the people, the lively festivities manifest in a wonderful
occasion to enjoy the hot summer day, filled with traditional costumes, spectacular processions and a
celebratory atmosphere.
The long procession features costumed characters,including Sarutahiko, a long-nosed goblin
riding a horse, a ceremonial float accompanied by festival music, lion dancers,umbrella dancers and
geishas.
HISTORY
Japan has a long history with the first humans arriving around 35,000 B.C. Throughout most of Japan's
history, it hasbeen closed to the outside world refusing to open its borders to foreigners. The sakoku policy,
literal translation "locked country", enactedin 1633 by the Tokugawa Shogunate prevented foreigners from
entering Japan on penalty of death. The same policy also prevented Japanese from leaving Japan.
The first historical documents mentioning Japan date to around the 5th century. Japanese myth holds that
Emperor Jimmu was the first emperor of an imperial line that is still in place today.
The Nara Period
Before 710, the site of the capital was moved every time a new Emperor came to the throne. In 710,
however, a permanent court was established in Nara,which witnessed seven successive Emperors over the
next 77 years. Buddhism flourished, and thousands of temples were constructed throughout the land.
Buddhism had tremendous influence on the arts, including sculpture, painting, and lacquerware. It was
during this period, in 752, that a great bronze image of Buddha was erected at Todaiji Temple in Nara. It
remains the largest Buddha statue in Japan.
The Heian Period
In 794, the capital was moved to Heiankyo. Following the checkerboard pattern of Chang'an in China, the
new city's streets were laid out in grid fashion. The Heian Period ushered in a new era of prosperity and
peace,allowing the noble class to attain new heights in the arts and culture. New ideas and practices flowed
to Japan from abroad, mainly China, and were then modified to become uniquely Japanese. Chinese
characters,for example, were used to create a new Japanese writing system that allowed for the first time a
blossoming of Japanese literature and poetry. Among these were The Tale of Genji, the world's first major
novel, and the Pillow Book, both written by Murasaki Shikibu.
Towards the end of the Heian Period, military clans in the provinces began clashing for power, pushing
Japan into a series of civil wars and eventually the feudal era.
The Kamakura Period
Afterthe Genji clan emerged victorious in battles with the Heike clan, Yoritomo, the headof the Genji clan,
established a military government in a fishing village called Kamakura and became the nation's first shogun,
or military leader. This marked the beginning of Japan's 700 years of shogunate rule (it was only in 1868,
in the Meiji Restoration, that the Emperor was restored to power) and the ascendancy of the warrior caste,
known as samurai. Bound to their feudal lord by a strict code of honor, the samurai led a Spartan lifestyle
exemplified by the tenets of Zen Buddhism, introduced to Japan in 1190, which espoused mental and
physical discipline and had a tremendous influence on the arts and literature.
The Muromachi and Azuchi-Momoyama Periods
With the fall of the Kamakura government, a new feudal government was established at Muromachi in
Kyoto in 1336. The shogun led an extravagant life, building villas like the Golden and Silver Pavilions and
the rock garden at Ryoanji Temple, which are still major attractions today. It was a time also of newfound
cultural pursuits, with Noh drama, the tea ceremony, flower arranging and landscape gardening becoming
the rage of the privileged class. In the provinces, however, trouble brewed as feudal lords vied for power,
eventually erupting into civil wars that consumed the nation for more than a century. Mighty castles
mushroomed throughout the land, built by feudal lords not only for defense but as a symbol of military
strength and power.
The Edo Period
In 1603, Tokugawa Ieyasu, who emerged from the power struggle as the most powerful statesman in the
land, established his shogunate government in Edo (present-day Tokyo). To secure his supremacy, he
instituted laws that managed to keep feudal lords in check for another 260-some years. In 1639, the
Tokugawa shogunate adopted a policy of isolation and banned all international trade. The sole exception
was Nagasaki, where a small colony of Dutch and Chinese merchants were allowed to trade, giving Japan
only a small peephole through which to view the rest of the world. For the next two centuries, Japan lived
a life cut off from the modern world, with its own feudal system of samurai, farmers, craftsmen, and
merchants. Kabuki theater and festivals emerged as a popular form of entertainment for the masses,while
woodblock printmaking, silk for kimono, and lacquerware became status symbols for the merchant class'
nouveau riche. To maintain control over the nation, the shogun required feudal lords throughout the land to
travel to Edo every other year, bringing with them a seemingly endless procession of samurai.
By the middle of the 19th century, a budding commercial economy led by the merchantsand a sophisticated
urban culture had arisen to challenge the feudal system under the Tokugawa shogunate. In 1853,
Commodore Perry of the U.S. Navy sailed his fleet to the port of Uraga, near Edo, eventually forcing the
shogun to enter into a trade agreement with the U.S. Two ports, Shimoda and Hakodate, were opened to
trade. This sudden encounter with the West and its advanced technology contributed to the downfall of the
Tokugawa shogunate and ignited Japan's desire to catch up with the outside world.
MYTHS
Izanagi (He Who Invites) and Izanami (She Who Invites) are the central deities in the Japanese creation
myth. They were the eighth pair of brother and sister gods to appear after heaven and earth separated out
of chaos. By standing on the floating bridge of heaven and stirring the primeval ocean with a heavenly-
jeweled spear, they created the first land mass. Stories about Izanagi and Izanami are told in two works
from the A . D . 700S, the Kojiki (Records of Ancient Matters) and the Nihongi (Chronicles of Japan).
According to legend, Izanagi and Izanami stood on the floating bridge of heaven and stirred the primeval
ocean with a jeweled spear. When they lifted the spear, the drops that fell back into the water formed the
first solid land, an island called Onogoro. Izanagi and Izanami descended to the island and became
husband and wife. Their first attempt at sexual union resulted in a deformed child, Hiruko (“Leech
Child,” known in later Shintō mythology as the god Ebisu), and they set him adrift in a boat.
The couple performed another wedding ceremony, this time correctly. Izanami soon gave birth to eight
lovely children, who became the islands of Japan; Oki, Yamato,Sado, Iki, Tsukusi, Tsushima, Iyo and
Awaji.
CHARACTERS RESEARCH
ACT ONE – CREATION OF JAPAN
Izanagi and Izanami
Izanagi and Izanami are of the seventh generation of Shinto’s celestial Gods.
The first Gods summoned two divine beings into existence, Izanagi (the male) and Izanami (the female).
They were given a special spear,and were charged into creating the lands of Japan. Together they were the
creators of the ancient islands of Japan, or better known as the parents of Japan.
Izanagi and Izanami got married and created a ritual to celebrate. During the ceremony, Izanami cried out
delightfully upon seeing Izanagi. He returned the excitement but reminded her that the male should speak
first in this manner.
The first result of their lovemaking were two deformed, devil-looking children. Together, they sailed the
children out on boats to the Gods to determine the cause of their children’s deformity. Soon, they learned
that Izanami’s outburst during their wedding polluted their marriage.
They repeatedthe wedding ritual. Izanami remained silent
until spoken to. Their next lovemaking attempt createdthe
eight largest islands of Japan.
They then created deities of the sea, wind, mountains,
rivers,treesand ofrice. Izanamigave birth to a fire God,
and was burned during birth. In anger, Izanagi sliced his
son up with a sword, His pieces became Gods and his
spattered blood formed the stars of Milky Way.
Izanami-no-Mikoto
Izanami, also known as Izanami-no-Mikoto, meaning she who invites, is the goddess of creation and
death.
She married her brother and spouse, hoping to build the ancient island of Japan together. But due to her
outburst during their marriage ceremony, she polluted their marriage and gave birth to devil-looking
children. They repeated the ceremony with her remaining silent until spoken to, she then gave birth to the
eight largest islands of Japan: Awaji, Iyo, Ogi, Tsukushi, Iki, Tsushima, Sado and Yamado.
She then died during childbirth. Herlover, Izanagi wasdevastatedand took a journey to Yomi, the Japanese
underworld. He found her in the darkness and begged her to go back to the living world but she refused.
She told him that she has eaten the food of Yomi and she couldn’t return.
While she was sleeping, Izanagi lit up a torch and saw the horrid and rotting form of his once graceful and
beautiful wife. He ran away and Izanami declared that if he left she would kill 1000 of the living residents
every day.
Izanagi-no-Mikoto
Izanagi, or also known as Izanagi-no-Mikoto (Lord Izanagi),
which means he who invites, or Izanagi-no-Okami (The
Great God of Izanagi), is one of the two deities being created
into existence to create the lands of Japan.
He married his sister and spouse, hoping to build the ancient
island of Japan together. He was given the heavenly spear,
Amenonuhoko by the older generations to build the largest
islands of Japan. They then gave birth to eight of the largest
islands of Japan:Awaji, Iyo,Ogi,Tsukushi,Iki,Tsushima,
Sado and Yamado.
Then, Izanami gave birth to the God of Fire and died during childbirth. Devastated over his lover’s death,
Izanagi executed his own son, Kagutsuchi (the Fire God) who was the cause of Izanami’s death during
childbirth. He then paid a visit to Yomi, the Japanese underworld in hopes of retrieving her and bringing
her back to the living world.
He found her in the darkness but as soon as he lit a torch and saw her body rotting with maggots all over,
he ran as fast as he could to leave the underworld. Izanami found out and declared that she would kill 1000
of the living residents every day. Izanagi offered her 1500.
ACT TWO – THE HEIAN PERIOD
Emperor Kanmu
Kanmu-tenno (Emperor Kanmu) was the 50th
Emperor of Japan, according to the traditional order of
succession.
Emperor Kanmu reigned over the establishment of Kyoto, asthe capital of Japan. He is thus one of the most
important emperors in history. Kyoto would remain the imperial capital for over 1000 years, even after
Emperor Kanmu’s death.
Ten years prior to the establishment of Kyoto, Emperor Kanmu also presided over the moving of the first
capital first to Nagaoka-kyo from Heijo-kyo, which had been the capital for the prebious 74 years or so.
His reign saw battles against the Emishi (natives to the north), meaning further expansion and securing of
the borders of the state; he also sponsored the journeys of Saicho and Kukai to China – they returned to
schools of Buddhism, and to become hugely prominent Japanese historical figures.
Emperor Kanmu is buried in Fushimi; just over 1100 years later, in 1912, the tomb of Emperor Meiji was
established nearby.
Empress Shōshi
Empress Shōshi,born Fujiwara no Shōshi, or also known as Jōtōmon-in was the Empress of Japan and
the eldest daughter of Fujiwara no Michiga.
Because of her father’s power, influence and political machinations, she quickly achieved the status of
second empress. As empress she was able to surround herself with a court of talented and educated ladies-
in waiting such as Murasaki Shikibu, the writer of The Tale of Genji.
By the age of 20, she bore two songs to Ichijo, both of whom went on to become emperors and secured the
status of the Fujiwara line. In her late 30s she took vows as a Buddhist nun, renouncing imperial duties and
titles, assuming the title of Imperial Lady. She continued to be an influential member of the imperial family
until her death at age 86.
Shogun
Shogun (将軍), (military commander or general) was a hereditary military governor in Japan during the
shogunate period. In this period, the shoguns were the de facto rulers of the country, though officially they
were appointed by the Emperor.
The original meaning of ‘shogun’ is simply a ‘general’, as a title, it is used as the short form of seii
taishogun (征夷大将軍), the governing individual at various times in the history Japan.
A shogun’s office of administration is known in English as the ‘office’.In Japanese it wasknown as bakufu
(幕府), which literally means ‘tent office’, and originally meant ‘house of the general’, and later also
suggested a private government.
Heian Period
Originally, the title of Sei-i Taishogun (Commander-in-Chiefof
the Expeditionary Force Against the Barbarians) were given to
military commanders during the early Heian Period for the duration
of military campaigns against the Emishi who resisted the
governance of the Imperial court based in Kyoto.
Otomo no Otomaro became the first Sei-I Taishogun in history. The
most famous of these shoguns was Sakanoue no Tamuramaro who
conquered the Emishi in the name of Emperor Kanmu.
Murasaki Shikibu
Murasaki Shikibu (Lady Murasaki) was a Japanese novelist,poet and lady-in-waiting at the Imperial
court during the Heian period. She is best known as the author of The Tale ofGenji. Murasaki Shikibu is
a nickname; her real name is unknown but she may have been Fujiwara Takako.
Heian women were traditionally excluded from learning Chinese, the written language of government, but
Murasaki, raised in her erudite father’s household, showed a precocious aptitude for the Chinese classics
and managed to acquire fluency. She married to her mid-to late twenties and gave birth to a daughter before
her husband died two years after their marriage.
Murasaki was invited to serve as a lady-in-waiting to Empress
Shoshi at the Imperial court, probably because of her
reputation as a writer. She continued to write during her
service, adding scenes from court life to her work.
Murasaki wrote The Diary of Lady Murasaki,a volume of
poetry, and The Tale of Genji. Within a decade of its
completion, Genji was distributed throughout the provinces;
within a century it was recognized as a classic of Japanese
literature and had become a subject of scholarly criticism.
Early in the 20th
century her work was translated; a six-volume
English translation was completed in 1933. Scholars continue
to recognize the importance of her work, which reflects Heian
court society at its peak.
Emperor Daigo
Daigo-tenno (醍醐天皇),Emperor Daigo was the 60th
emperor of Japan, according to the traditional order
of succession.
The era name was changed to mark the beginning of Emperor Daigo’s reign. The highlight of Daigo’s 34
year reign was that he ruled by himself without the regency of the Fujiwara clan, though he himself was
part Fujiwara.
Through Sugawara Michizane’s rival Fujiwara no Tokihira, The Sugawara Michizane incident developed,
but more details cannot be known because Daigo ordered that diaries and record from theis period be
burned.
Floods devastated the country and many perished. A huge black storm cloud traveled from the sloped of
Mt. Atago to Heian-kyo accompanied by frightful thunder. Lightning struck the Imperial Palace. Many
subaltern officers were killed and their bodies were consumed in the subsequent fires. The deaths were
construed as an act of revenge by unsettled spirit of the late Sugawara Michizane.
Sugawara Michizane
Sugawara no Michizane (菅原道真),was a scholar, poet and politian of the Heian Period. He is regarded
as an excellent poet, particularly in Chinese poetry, and is today revered as the God ofLearning,Tenman-
Tenjin (天満天神), often shortened to Tenjin.
Sugawara Michizane had an exceptional talent in poetry both for kanshi (Chinese poetry) and waka
(Japanese poetry). His primary interest was kanshi, because in those days the immersion in the Chinese
culture was regarded as a proof of refinement and scholarship. Since his excellence in kanshi was well
known throughout the Court, Emperor Daigo suggested him to compile his Chinese poems, and therefore
he published Kanke Bunso and dedicated it to the emperor.
In 901, through the political maneuverings of his rival, Fujiwara no Tokihira, Sugawara Michizane was
demoted from his aristocratic rank of junior second to a minor official post at Dazaifu. After his lonely
death, plague and drought spread and sons of Emperor Daigo died in succession. The Imperial Palace’s
Great Audience Hall was struck repeatedly by lightning, and the city experienced weeks of rainstorms and
floods. Attributing this to the angry spirit of the exiled Sugawara,the imperial court built a Shinto shrine
called Kitano Tenman-gu in Kyoto, and dedicated it to him. They posthumously restoredhis title and office,
and struck from the record any mention of exile. Even this was not enough, and 70 years later, Sugawara
was defied as Tenjin-sama. Today many Shinto shrines in Japan are dedicated to him.
Samurai Warriors
Samurais, or in Japanese, bushi (武士) were the military nobility of medieval and early-modern Japan.
The term samurai were nominalized to mean ‘those who serve in close attendance to the nobility’, the
pronunciation in Japanese changing to saburai.
By the end of the 12th
century, samurai became almost entirely synonymous with bushi, and the word was
closely associated with the middle and upper echelons of the warrior class. The samurai followed a set of
rules that came to be known as bushido. While the samurai numbered less than 10% of Japan’s population,
their teachings can still be found today in both everyday life in modern Japanese martial arts.
Heian Period
In the early Heian period, Emperor Kammu sought to consolidate and expand his rule in northern Honshu,
but the armies he sent to conquer the rebellious Emishi people lacked motivation and discipline, and failed
in their task. Emperor Kammu introduced the title of sei'i-taishōgun (征夷大将軍) or Shogun, and began
to rely on the powerful regional clans to conquer the Emishi. Skilled in mounted combat and archery,these
clan warriors became the Emperor's preferred tool for putting down rebellions.
ACT THREE – TENJIN FESTIVAL
Shishimai
Shishimai (獅子舞), the Japanese Lion Dance,thought to have been imported from China during the Tang
Dynasty.
The dance is commonly performed during the New Year where lion dancers may be accompanied by flute
and drum musicians. Its main purpose is to bless houses and business, to bring good luck and fortune to
families. Lion heads are used to bless people by softly hitting the teeth of the lion head on a person’s head.
The lion dance has been completely absorbed into the Japanese tradition, and the style of dancing and
design of the lion heads differ by region.
The Japanese lion consists of a wooden, lacquered head called a shishi-gashira, often with a characteristic
body of green dyed cloth with white designs. It can be manipulated by a single person, or by two or more
persons, one of whom manipulates the head. The mask may however sometimes have horns appearing to
be a deer, while the word shishi may also mean beast, dear, or wild boar.
Geisha
Geisha (芸者),are traditional professional Japanese female entertainers who attend guests during meals,
banquets and other occasions. They are trained in various traditional Japanese arts,such as classical music,
dance, games, as well as the art of communication. Their role is to make guests feel at ease with
conversation, drinking games and dance performances.
The traditions of the geisha are beautiful and create an environment for
Japanese women that empowered them during the time when the women
of the rest of the world were unable to have power.
A geisha’s make up, hair, clothing and manner are calculated to indulge
a man’s fantasy of the perfect woman,and men pay huge sums of money
to have geisha attend to their every whim. A true geisha is successful
because she projects a sense of unattainable perfection. Men hire geisha
to entertain at a party, she entertains with singing, music, dance, story-
telling, attentiveness and flirtation.
However, the majority of the world thinks of a geisha as a white-faced
lady with her hair in a bun and a kimono on. The geishas are much more
than women with too much make-up on. To become a geisha, it takes
years of training that begins when a young teenage is slowly transformed
into an entertainer of high society.
COSTUME AND PROPS
RESEARCH
CLOTHING
Traditional Costumes
Worn by Izanagi and Izanami,
(Hachiko, Hanako and Kuro)
The kimono is a traditional garment.
Japanese kimonos are wrapped around
the body, sometimes in several layers,
and are secured in place by sashes with a
wide obi to complete it.
Kimono are T-shaped, straight-lined
robes worn so that the hem falls to the
ankle, with attached collars and long,
wide sleeves. Kimono are wrapped
around the body, always with the left side
over the right (except when dressing the
dead for burial) and secured by
a sash called anobi, which is tied at the
back. Kimono are generally worn with
traditional footwear with socks.
Kimonos for men should fall
approximately to the ankle without
tucking. A woman's kimono has
additional length to allow for
the ohashori, the tuck that can be seen
under the obi, which is used to adjust the
kimono to the wearer. An ideally tailored
kimono has sleeves that fall to the wrist
when the arms are lowered.
HEIAN PERIOD
The clothing of the "Heian" period was much softer and flowing with a lot of focus on color and texture.
Emperor and Empress
Worn by Emperor Kanmu, Emperor Daigo, and Empress Fujiwara no Shoshi
Junitoe
Worn by Murasaki Shikibu
The jūnihitoe is an extremely elegant and highly complex kimono that was only worn by court-
ladies in Japan. Literally translated, it means "twelve-layer robe". The older term, still used by scholars but
not widely recognised in mainstream Japan/ This is in reference to its Chinese coat (Karaginu) and apron-
like train (Mo), the defining parts of the costume.
The colours and the arrangements of the layers are very important. The colours have poetic names, such as
"crimson plum of the spring". The only place where the layers are discernible is around the sleeves and the
neck. The arrangements of the layers and their colours were a good indication to any outsider what taste
and what rank the lady had. Apart from their robes, Japanese court ladies also wore their hair very long,
only cut at the sides of their faces in a layered fashion; the longer hair was sometimes worn tied back.
Japanese Samurai Armors
Worn by Samurai warriors
The Japanese suit of Samurai Armor where only worn by the highest military class; samurai, shogun and
emperors. Japanese Samurai Armor and Samurai Swords are both powerful and unique works of art that
become a focal point and demand respect in any room. The Japanese Samurai armor and katana featured
on our site are all made by craftsmen of the highest skill. Each suit of Japanese Samurai Armor (Yori),
Samurai Helmet (Kabuto)andSamurai Sword (Katana)trulyhas a soul or chi and personality all of its own.
These stunning works of art are made strictly in the authentic, traditional manner - all by hand by highly
skilled craftsmen.
Japanese suits of armor are typically worn in cultural cerimonies, re-enactmentgroups, martial artstraining,
weddings and costume. They can also be displayed in dojos, home, restaurant, corporate office, cultural
events and museum. Japanese armor is an excellent symbol of Japanese history, culture and art and can be
adapted to most any interior situation.
Geisha
Worn by the geisha
The geisha’s appearance is part of her allure, it is true to say that not every geisha is traditionally beautiful.
These geisha work much harder to get to the top of their art.
Unlike a regular kimono, a geisha kimono exposes her neckline -- in Japanese culture, this is considered
the most sensual part of a woman. Geisha kimono can cost thousands of pounds. A maiko wearsa kimono
that has extra long sleeves,is very long, colourful and intricately adorned with embroidery or hand-painted
designs. Her collar is red, and her obi (darari obi) is long and wide.
She wears high wooden shoes to keep her kimono from dragging on the ground. Learning to walk in this
outfit without falling over is an integral part of her training.
The white makeup that is a trademark of the geisha was once lead-based and poisonous, sometimes even
containing larks droppings! Thankfully it is now harmless.
A geisha wears variations on the shimada hairstyle and typically wears a series of wigs instead of styling
her real hair.
PROPS
Byōbu (Japanese Folding Screens)
These Japanese folding screens are made from several joined panels, bearing decorative painting and
calligraphy. They’re used to separate interiors and enclose private spaces, among other uses.
Tatami Mats
The tatami mat is used as a flooring material in traditional Japanese style rooms. Modern tatami mats are
made out of compressed wood chip boards with cloth edgings.
Amenonuhoro (Heavenly Jeweled Spear)
The heavenly jeweled spear is a spear decorated with jewels, which was given to Shinto’s genesis Gods
Izanagi and Izanami by the older heavenly Gods, to create the first land of Japan. Izanagi and Izanami then
went to the bridge between heaven and earth and churned the sea below. When drops of salty water fell
from the tip, they formed into the first island.
Ama-no-Mihashira (Pillar of Heaven)
The pillar of heaven was built by Izanagi and Izanami to hold their marriage ritual. They had to circle the
pillar to get married.
Mikoshi
The mikoshi is a divine palanquin—a portable Shinto shrine. Shinto followers believe that it serves as the
vehicle to transport deity in Japan while moving between main shrine and temperory shrine during festival
or when moving a new shrine. Often, the mikoshi resembles a miniature building, with pillars, walls, a
roof, a veranda and a railing.
During a Japanese festival (for example the Tenjin festival), people bear the mikoshi on their shoulders by
means of two, four poles.They bring the mikoshi from the shrine, carrying it around the neighborhoods that
worship at the shrine.
Kuzumochi
Mochi are Japanese rice cakes, made of super sticky glutinous rice; the rice is soaked overnight, cooked,
pounded. It is then cooled and formed into shapes.
Kuzumochi are mocha cakes that are made of kuzu powder, a starch that powder made from the root of our
favorite itinerant weed, kudzu. Since this type of mocha is made with kuzuko instead of glutinous rice or
mochiko, this dessert is glutten-free.
Kuzumochi are often served drizzled with the kuromitsu and plenty of kinako. People often add various
toppings such as honey and sweetened condensed milk, or even nectar.
SKETCH SUMMARY
ACT 1
Hanako and Hachiko acted in a play as Izanami and Izanagi.
Izanagi and Izanami created the 8 ancient Islands of Japan. They circled a pillar to get married and in the
greeting Izanami spoke first. When they had their first child, it was deformed so they set it out to sea. The
gods told them their mistake and they re-married. This time Izanagi spoke first, and their marriage was
valid.
ACT 2
Emperor Kammu appointed a Shogun to help in the resistance of the Emishi people. Empress Fujiwara
appointed Murasaki Shikibu, a poet, as her lady in waiting. Suguwara Michizane was demoted by
Emperor Daigo
ACT 3
Hanako, Hachiko and their Kuro go out to the Tenjin Festival. They meet a shishimai and a geisha.
STORYBOARD
SCRIPT
Characters
 Narrator - Irynna Annuar
 Kuro - Arvindhan Balasingam
 Hachiko - Yong Yu Joon
 Hanako - Tan Yit Fong
Act 1 – CREATION OF JAPAN
 Izanagi - Yong Yu Joon
 Izanami - Tan Yit Fong
Act 2 – HEIAN PERIOD
 Emperor Kammu / Empress Fujiwara no Shisho - Canisius Bong
 Shogun (military general) - Tang Ze Zheng
 Sugawara Michizane - Oscar Wong
 Emperor Daigo - Maximilian Lim
 Fujiwara - Ong Euxuan
 Murasaki Shikibu - Liew Jin
 Samurai Warrior 1 - Yong Yu Joon
 Samurai Warrior 2 - Tan Yit Fong
Act 3 – TENJIN FESTIVAL
 Geisha - Irynna Annuar
 Shishimai - Ong Euxuan
 Sugawara Michizane - Oscar Wong
ACT 1 – CREATION OF JAPAN
ACT 1 - INTRO
[Kuro, Hanako and Hachiko enter the stage]
NARRATOR:One fine summer’s day, Grandfather Kuro and his two grandchildren, Hachiko and
Hanako, enter a theatre where a play is about to be conducted.
KURO:Good luck, Ganbatte Hachiko and Hanako on your play!
HACHIKO & HANAKO:Thank you Oji-san!
NARRATOR:As the family sits down, the play on the Creation of Japan begins.
[The three take their seats in front at the audience.The stage is set up to a heavenly setting]
NARRATOR:In the Land of the Gods, Izanami and Izanagi are seated across each other. Suddenly, the
voice of Amenominakanushi blares throughout the land.
AME: IZANAGI,IZANAMI.
IZANAMI & IZAMAGI: (stutters) Yes?
AME: IS THIS HOW YOU ADDRESS YOUR GODS (THUNDER STARTS BLARING). IS
THIS HOW YOU ADDRESS YOUR “HEAVENLYANCESTRAL GOD OF THE ORIGINATING
HEART OF THE UNIVERSE”? (say this part at a fast pace)
IZANAGI: No great Kami no, we ask for your forgiveness.
AME: GOOD,KUNITOKOTACHI ANDAND I,AMENOMINAKANUSHIHAVE CHARGE BOTH
OF YOU IN CREATINGTHE FIRST LANDS. YOU WILL GO TO THE FLOATINGBRIDGE OF
HEAVEN AND HERE IS THE HEAVENLY SPEAR (AME-NO NUBOKO) TO HELP YOUWITH
YOUR TASK. (a heavenly spear falls from the sky. Izanagi catches it)
IZANAGI: Let’s go then
NARRATOR:Izanami and Izanagi take the heavenly spear, Ame-No Nuboko, and head to the bridge.
[IZANAMI and IZANAGI head to the bridge]
IZANAGI: What do we do with this? (waves the spear around)
IZANAMI:Look! Something’s happening! Wave it at the sea.
[The sea moves a little]
IZANAGI: Let’s build some islands.
[Music starts blaring and islands form]
ACT 1 - SCENE1
NARRATOR:The two are on one of the islands when Izanagi turns to Izanagi with a question in mind.
IZANAGI: I have something to ask you.
IZANAMI:What is it?
IZANAGI: Uhmmmmmmm
IZANAMI:Go on?
IZANAGI: Uhmmmmmmmm
IZANAMI:OK WHAT.
IZANAGI: “Do you... Do you..want to lie in the same grave with me?”
IZANAMI:Are you asking what I think you’re asking?
IZANAGI: I think you’re asking what you think I’m asking
IZANAMI:So are you thinking what I’m thinking, Izanagi?
IZANAGI: I am, Izanami. Marry me!
NARRATOR:An indirect proposal is a tradition in Japan. Instead of saying “Will you marry me?” then
male says “Do you want to lie in the same grave with me?”
[IZANAMI & IZANAGI scurry off]
[LIGHTS OFF]
ACT 1 - SCENE 2
[LIGHTS ON]
NARRATOR:Izanami and Izanagi are getting ready for their marriage. They put the final touched to the
heavenly pillar.
[They put the last touch to the heavenly pillar]
IZANAGI: We’ll circle the pillar in opposite directions and when we meet on the other side, we’ll be,
well, married.
IZANAMI:(nods in excitement)
[IZANAMI AND IZANAGI CIRCLE AROUND THE PILLAR AND DRAMATIC ROMANTIC MUSIC
PLAYS]
IZANAMI:Konichiwa Goshujin, ah, I like the sound of that.
IZANAGI: I was supposed to greet first, but nevermind. Konichiwa Okusan.
NARRATOR:They head behind the Japanese screen to mate. Some time later, Izanami bore two children
but they was something wrong witht them.
[IZANAMI screams fromchildbirth and Izanagi sees all these devil children]
IZANAGI: What are these… these DEVILS?
IZANAMI:(wailing) I don’t know I don’t know.
IZANAGI: Put them on the boat and sail them out to the gods for an answer.
[THUNDER BLARING]
DISTORTED VOICE:I HEAR YOUR ENQUIRY IZANAGI ANDIZANAMI.IZANAGI YOU
SHOULD HAVE SPOKEN FIRST DURINGTHE GREETINGAT THE MARRIAGE AS A FEMALE
SHAN’T SPEAK FIRST. IF SUCH DISRESPECT WASN’T SHOWN,YOUR CHILDREN
WOULDN’T HAVE BEEN DEVILS.
[IZANAMI and IZANAGI look at each other]
DISTORTED:DON’T JUST STAND THERE ARE YOU GUYS GOINGTO MARRY AGAIN OR
WHAT? *Thunders blare more* Creation deities can’t even mate properly.
[WHEN THUNDERS BLARE, IZANAMI AND IZANAGI QUICKLY CIRCLE AROUND THE PILLAR]
IZANAGI: KONICHIWA OKUSAN [everything becomes calm in an instant]
[Both exhale]
IZANAMI:Konichiwa Goshujin
[LIGHTS OFF]
[Then a sharp pain hits her]
IZANAMI:I’m going into labour!
IZANAGI: Ok, breathe.
[LIGHTS ON]
[IZANAMI throws out great eight islands of Japan, labelled and in order]
NARRATOR:Thus the 8 ancient Islands of Japan are born; Awaji, Iyo, Oki, Tsukusi, Iki, Tsushima,
Sado and Yamado.
DISTORTED VOICE:YOU HAVE CREATED THE 8 ANCIENT ISLANDS OF JAPAN. YOUR
TASK IS COMPLETE.
[LIGHTS OFF]
ACT 2 : HEIAN PERIOD
NARRATOR:And that ladies and gentleman, is the play of The Creation of Japan. Our next play, The
Heian period of Japan will be starting in a few minutes!
KURO:Good job on your play! Come let’s watch the next play on the Heian period
HANAKO:Thank you for support Oji-san. The play is starting already!
[Scene on stage changes to Heian period]
--
SCENE 2
NARRATOR:The second play, The Heian Period of Japan, begins. Emperor Kammu was at the Heian
castle when his general walked into the room.
OTOMO [walks in the room and bows]: Tenno (heavenly sovereign, used to address the emperor), I am
here at your service.
EMPEROR KANMU:My general, do you know what the land of the rising sun needs now?
OTOMO: No, I do not know. Tell me, wise Tenno.
EMPEROR KANMU:We need to expand our rule up the Honshu region [refers to the map of Japan] but
the armies that I sent to conquer the Emishi people failed me. There is no discipline! [Bangs the table]
OTOMO: What would you propose then, Tenno?
EMPEROR KANMU:Shhhh, I am trying to think. [pauses and strokes beard] Ah! We need a Seii
Taishogun (Commander-in-Chief of the expeditionary force against the Babarians) to set up regional clan
warriors to stop all this resistance from the Emishi people.
OTOMO: That is an excellent idea.
EMPEROR KANMU:Now I want you to do the job. On your knees.
OTOMO: (kneels)
EMPEROR KANMU:I hearby appoint you to be our first ever Shogun. Pick your best warriors to be
under you and they shall be called Samurais. Don’t disappoint me.
SCENE 3
NARRATOR: Years passed and the Fujiwara clan completely took over the court. The Heian Period is
known flourishing culture of the court aristocracy, which actively engaged in the pursuit of aesthetic
refinement, leading to new developments in art and literature. During that period of time, there are two
well known noble novelists and poets around Heian Kyo, which are Murasaki Shikibu and Sugawara
Michizane.
EMPRESS FUJIWARA NO SHISHO:Send me our very well known novelist, Murasaki Shikibu.
NARRATOR:Murasaki Shikibu was well known especially in literature and novel writing. She was the
one who wrote The Tale of Genji which still lives up until today.
[GUARDS INVITED HER IN]
MURASAKI:yes my lord?
EMPRESS FUJIWARA NO SHISHO:I heard so much about you and your reputation as a noble writer. I
would like to invite you to serve as a lady-in-waiting at the Imperial Court.
MURASAKI:Yes I will serve you as far as the
NARRATOR:And not forgetting, it was also rumoured that Murasaki Shikibu and a few other poets are
the ones who wrote the national athem of Japan, Kimigayo. [NATIONAL ATHEM PLAYS WHILE
NARRATOR SPEAKS]
[JAM SESSION]
NARRATOR:Now,let me talk about real roots of Tenjin festival. It all started from a very well known
poet, named Sugawara, who unfortunately died. This was what happened.
FUJIWARA NO TOKIHIRA:EMPEROR EMPEROR
EMPEROR DAIGO:WHAT IS IT YOU CRAZY PEASANT
FUJIWARA:I have something to announce. It’s about our country’s very well knowed poet, Sugawara
Michizane.
EMPEPOR DAIGO:What is it that made you so excited? Make it quick. I have no time for your pesky
peasanty requests.
FUJIWARA:He has been trying to plot against you.
EMPEROR:You can’t just barge in and make all these presumptuous claims. Show me what he has been
doing. This better be good bitch
FUJIWARA:Tenno, I’ve seen his work several times and he’s been working out with something fishy.
EMPEROR:UNACCEPTABLE.Bring Michizane to me immediately.
………….
MICHIZANE:yes, Tenno?
EMPEROR: YOU ARE HEREBY DEMOTED TO DAZAIFU.
MICHIZANE:what? But why, Tenno? I can explain everything blablabla
EMPEROR:I’ve heard about your acts of treason in writing and I’m showing no mercy for you whom
have brought down the name of the country and the royals.
MICHIZANE:(says the poem) WHERE’S THE JUSTICE?!
POEM: 東風吹かば にほひをこせよ 梅花
主なしとて 春を忘るな
kochi fukaba / nioi okose yo / ume no hana / aruji nashi tote / haru o wasuru na
loosely: When the east wind blows, flourish in full bloom, you, plum blossoms! Even though you lose
your master,don't be oblivious to spring.
(MICHIZANE DIES)
NARRATOR:Such tragedy did take place. And so, to solve Suguwara’s angry spirits, the imperial court
decided to build a Shinto shrine. 70 years later, Sugawara was deified as Tenjin-sama, GOD OF
SCHOLARASHIP ANDLEARNING.
[LIGHTS OUT]
ACT 3 – THE TENJIN FESTIVAL
[LIGHTS ON]
NARRATOR:And that is our series of plays but go on ahead and enjoy the rest of the Tenjin festival!
KURO:Today, many Shinto shrines are dedicated to Michizane. Even the one I work in too.
HANAKO:Oji-san! Oji-san! Can we go into the Tenjin parade now please?
KURO:: Okay kids, let’s go.
[They walk off the stage and the scene on stage changesto the festival parade. Musicians begin playing
on pots and bowlsand shishimai begin to dance]
NARRATOR:The family walk around the Tenjin Festival, amazed at the sights before them. Hachiko
approaches a Shishimai.
HACHIKO:Is this the equivalent of the Chinese Lion dance?
LION WOMAN:The roots of the Shishimai are said to be from China but if you watch my style of
dancing, it’s different!But my purpose is the same, it is to bless business and houses.
HANAKO:The parade is starting! [runs to the people that are carrying the shinto shrine]
[BUNCH OF PEOPLE CARRYING THE SHINTO SHRINE]
HANAKO:Suguwara at the back!
HACHIKO:This whole festival for him. That’s so cool! Oh look its a pretty geisha!
GEISHA: Konichiwa. I am a member of a professional class of women in Japan whose traditional
occupation is entertainment. Here have some kuzumochi, a cool sweet summer dessert. Go on, it’s a type
of mocha cake.
HANAKO:It’s so good
HACHIKO:I know, can you guys smell it? [to the audience] Come, come try it, join us!
HANAKO:Why do we celebrate Tenji festival again?
KUDO:Because,dearest Hanako and Hachiko, it is to celebrate our unity and identity of Japan.
COSTUMES
Kimono
Geisha
Samurai Warrior
Shishimai (Lion dance)
PROPS
REFERENCES

C&C Project Two - TAKOYAKI Full Report

  • 1.
  • 2.
    TAKOYAKI THE JAPAN GROUP FOUNDATIONIN NATURAL & BUILT ENVIRONMENTS CULTURE & CIVILIZATIONS LECTURERS: MS. NORMA JEAN & MS. IDA MAZLAN IRYNNA ANNUAR ARVINDHAN BALASINGAM CANISIUS BONG LIEW JIN MAXIMILIAN LIM ONG EUXUAN OSCAR WONG TAN YIT FONG TANG ZE ZHENG YONG YU JOON
  • 3.
  • 4.
  • 5.
  • 6.
    TIMELINE Heian Period Heian period,in Japanese history, the period between 794 and 1185, named for the location of the imperial capital, which was moved from Nara to Heian-kyō (Kyōto) in 794. The period was characterized by the flourishing culture of the court aristocracy,which actively engaged in the pursuit of aesthetic refinement, leading to new developments in art and literature. The Heian period was one of those amazing periods in Japanese history. During this period, there was a gradual decline of Chinese influence. One of the most influential groups of the Heian era was the aristocratic Fujiwara family. The Fujiwaras succeeded in dominating the royal family by marrying female clan members to emperors and then ruling on behalf of the offspring of these unions when they assumed the throne. Not only did the powerful aristocratic Fujiwaras control the politics of this era, but they also dominated the cultural milieu. Fujiwara courtiers encouraged an aura of courtly sophistication and sensitivity in all of their activities, including the visual and literary arts, and even religious practice. This refined sensibility and interest in the arts is clearly expressed in the literary classic The Tale of Genji, written by a member of the Fujiwara clan, Murasaki Shikibu. Literature and art of the period were thus often infused with nuances of sadness,melancholy, and regret. The consolations of Buddhism stressed the impermanence of life and served to reinforce for aristocratic believers the deeper meaning of readily apparent social developments. Indeed the shifting emphases found in Buddhist iconography during the Heian period are incomprehensible unless viewed in the context of doctrinal responses to social change. Most significant among these are the establishment of two Japanese schools of Esoteric Buddhism, Tendai and Shingon, in the early 9th century, the increasing appeal of Amidism in the 10th century, and, with the understanding that Buddhism entered a final millenarian era in the mid-11th century, a florescence of various iconography produced in the hopes of gaining religious merit.
  • 7.
  • 8.
  • 9.
    TRADITION Kimono The word "kimono",literally means a "thing to wear". Kimono are T-shaped,straight-lined robes worn so that the hem falls to the ankle, with attached collars and long, wide sleeves. Kimonos are wrapped around the body, always with the left side over the right (and secured by a sash called an obi, which is tied at the back. Women’s kimono is usually more colourful than men’s kimono. It has openings under the arm/shoulder - the better to adjust the many layers of garments and ties underneath. Women's kimonos are made much longer. The extra length is folded over at the waist, to both reduce any "hourglass" shape. Men’s kimonos are usually in dark colours such as black or dark blue. They are sewn closed under the arm. Men’s sleeves are square shaped. The length for a man's kimono brings the hem to graze the tops of his feet
  • 10.
    CULTURE The Tenjin Festivalin Japan honors the scholar and statesman Sugawara Michizane (845-903), who was deified as Tenjin after his death and regarded as the god of literature. The festival began about 950 c.e. as a purification rite. Tenjin Matsuri is the festival of the Tenmangu Shrine and honors its principle deity Sugawara Michizane, the deity of scholarship. The festival begins by ceremonially inviting the deity out of the shrine and parading him through the city, carrying out various exuberant festivities to entertain him, before taking him back to the shrine. For the people, the lively festivities manifest in a wonderful occasion to enjoy the hot summer day, filled with traditional costumes, spectacular processions and a celebratory atmosphere. The long procession features costumed characters,including Sarutahiko, a long-nosed goblin riding a horse, a ceremonial float accompanied by festival music, lion dancers,umbrella dancers and geishas.
  • 11.
    HISTORY Japan has along history with the first humans arriving around 35,000 B.C. Throughout most of Japan's history, it hasbeen closed to the outside world refusing to open its borders to foreigners. The sakoku policy, literal translation "locked country", enactedin 1633 by the Tokugawa Shogunate prevented foreigners from entering Japan on penalty of death. The same policy also prevented Japanese from leaving Japan. The first historical documents mentioning Japan date to around the 5th century. Japanese myth holds that Emperor Jimmu was the first emperor of an imperial line that is still in place today. The Nara Period Before 710, the site of the capital was moved every time a new Emperor came to the throne. In 710, however, a permanent court was established in Nara,which witnessed seven successive Emperors over the next 77 years. Buddhism flourished, and thousands of temples were constructed throughout the land. Buddhism had tremendous influence on the arts, including sculpture, painting, and lacquerware. It was during this period, in 752, that a great bronze image of Buddha was erected at Todaiji Temple in Nara. It remains the largest Buddha statue in Japan. The Heian Period In 794, the capital was moved to Heiankyo. Following the checkerboard pattern of Chang'an in China, the new city's streets were laid out in grid fashion. The Heian Period ushered in a new era of prosperity and peace,allowing the noble class to attain new heights in the arts and culture. New ideas and practices flowed to Japan from abroad, mainly China, and were then modified to become uniquely Japanese. Chinese characters,for example, were used to create a new Japanese writing system that allowed for the first time a blossoming of Japanese literature and poetry. Among these were The Tale of Genji, the world's first major novel, and the Pillow Book, both written by Murasaki Shikibu. Towards the end of the Heian Period, military clans in the provinces began clashing for power, pushing Japan into a series of civil wars and eventually the feudal era. The Kamakura Period Afterthe Genji clan emerged victorious in battles with the Heike clan, Yoritomo, the headof the Genji clan, established a military government in a fishing village called Kamakura and became the nation's first shogun, or military leader. This marked the beginning of Japan's 700 years of shogunate rule (it was only in 1868, in the Meiji Restoration, that the Emperor was restored to power) and the ascendancy of the warrior caste, known as samurai. Bound to their feudal lord by a strict code of honor, the samurai led a Spartan lifestyle exemplified by the tenets of Zen Buddhism, introduced to Japan in 1190, which espoused mental and physical discipline and had a tremendous influence on the arts and literature.
  • 12.
    The Muromachi andAzuchi-Momoyama Periods With the fall of the Kamakura government, a new feudal government was established at Muromachi in Kyoto in 1336. The shogun led an extravagant life, building villas like the Golden and Silver Pavilions and the rock garden at Ryoanji Temple, which are still major attractions today. It was a time also of newfound cultural pursuits, with Noh drama, the tea ceremony, flower arranging and landscape gardening becoming the rage of the privileged class. In the provinces, however, trouble brewed as feudal lords vied for power, eventually erupting into civil wars that consumed the nation for more than a century. Mighty castles mushroomed throughout the land, built by feudal lords not only for defense but as a symbol of military strength and power. The Edo Period In 1603, Tokugawa Ieyasu, who emerged from the power struggle as the most powerful statesman in the land, established his shogunate government in Edo (present-day Tokyo). To secure his supremacy, he instituted laws that managed to keep feudal lords in check for another 260-some years. In 1639, the Tokugawa shogunate adopted a policy of isolation and banned all international trade. The sole exception was Nagasaki, where a small colony of Dutch and Chinese merchants were allowed to trade, giving Japan only a small peephole through which to view the rest of the world. For the next two centuries, Japan lived a life cut off from the modern world, with its own feudal system of samurai, farmers, craftsmen, and merchants. Kabuki theater and festivals emerged as a popular form of entertainment for the masses,while woodblock printmaking, silk for kimono, and lacquerware became status symbols for the merchant class' nouveau riche. To maintain control over the nation, the shogun required feudal lords throughout the land to travel to Edo every other year, bringing with them a seemingly endless procession of samurai. By the middle of the 19th century, a budding commercial economy led by the merchantsand a sophisticated urban culture had arisen to challenge the feudal system under the Tokugawa shogunate. In 1853, Commodore Perry of the U.S. Navy sailed his fleet to the port of Uraga, near Edo, eventually forcing the shogun to enter into a trade agreement with the U.S. Two ports, Shimoda and Hakodate, were opened to trade. This sudden encounter with the West and its advanced technology contributed to the downfall of the Tokugawa shogunate and ignited Japan's desire to catch up with the outside world.
  • 13.
    MYTHS Izanagi (He WhoInvites) and Izanami (She Who Invites) are the central deities in the Japanese creation myth. They were the eighth pair of brother and sister gods to appear after heaven and earth separated out of chaos. By standing on the floating bridge of heaven and stirring the primeval ocean with a heavenly- jeweled spear, they created the first land mass. Stories about Izanagi and Izanami are told in two works from the A . D . 700S, the Kojiki (Records of Ancient Matters) and the Nihongi (Chronicles of Japan). According to legend, Izanagi and Izanami stood on the floating bridge of heaven and stirred the primeval ocean with a jeweled spear. When they lifted the spear, the drops that fell back into the water formed the first solid land, an island called Onogoro. Izanagi and Izanami descended to the island and became husband and wife. Their first attempt at sexual union resulted in a deformed child, Hiruko (“Leech Child,” known in later Shintō mythology as the god Ebisu), and they set him adrift in a boat. The couple performed another wedding ceremony, this time correctly. Izanami soon gave birth to eight lovely children, who became the islands of Japan; Oki, Yamato,Sado, Iki, Tsukusi, Tsushima, Iyo and Awaji.
  • 14.
  • 15.
    ACT ONE –CREATION OF JAPAN Izanagi and Izanami Izanagi and Izanami are of the seventh generation of Shinto’s celestial Gods. The first Gods summoned two divine beings into existence, Izanagi (the male) and Izanami (the female). They were given a special spear,and were charged into creating the lands of Japan. Together they were the creators of the ancient islands of Japan, or better known as the parents of Japan. Izanagi and Izanami got married and created a ritual to celebrate. During the ceremony, Izanami cried out delightfully upon seeing Izanagi. He returned the excitement but reminded her that the male should speak first in this manner. The first result of their lovemaking were two deformed, devil-looking children. Together, they sailed the children out on boats to the Gods to determine the cause of their children’s deformity. Soon, they learned that Izanami’s outburst during their wedding polluted their marriage. They repeatedthe wedding ritual. Izanami remained silent until spoken to. Their next lovemaking attempt createdthe eight largest islands of Japan. They then created deities of the sea, wind, mountains, rivers,treesand ofrice. Izanamigave birth to a fire God, and was burned during birth. In anger, Izanagi sliced his son up with a sword, His pieces became Gods and his spattered blood formed the stars of Milky Way.
  • 16.
    Izanami-no-Mikoto Izanami, also knownas Izanami-no-Mikoto, meaning she who invites, is the goddess of creation and death. She married her brother and spouse, hoping to build the ancient island of Japan together. But due to her outburst during their marriage ceremony, she polluted their marriage and gave birth to devil-looking children. They repeated the ceremony with her remaining silent until spoken to, she then gave birth to the eight largest islands of Japan: Awaji, Iyo, Ogi, Tsukushi, Iki, Tsushima, Sado and Yamado. She then died during childbirth. Herlover, Izanagi wasdevastatedand took a journey to Yomi, the Japanese underworld. He found her in the darkness and begged her to go back to the living world but she refused. She told him that she has eaten the food of Yomi and she couldn’t return. While she was sleeping, Izanagi lit up a torch and saw the horrid and rotting form of his once graceful and beautiful wife. He ran away and Izanami declared that if he left she would kill 1000 of the living residents every day.
  • 17.
    Izanagi-no-Mikoto Izanagi, or alsoknown as Izanagi-no-Mikoto (Lord Izanagi), which means he who invites, or Izanagi-no-Okami (The Great God of Izanagi), is one of the two deities being created into existence to create the lands of Japan. He married his sister and spouse, hoping to build the ancient island of Japan together. He was given the heavenly spear, Amenonuhoko by the older generations to build the largest islands of Japan. They then gave birth to eight of the largest islands of Japan:Awaji, Iyo,Ogi,Tsukushi,Iki,Tsushima, Sado and Yamado. Then, Izanami gave birth to the God of Fire and died during childbirth. Devastated over his lover’s death, Izanagi executed his own son, Kagutsuchi (the Fire God) who was the cause of Izanami’s death during childbirth. He then paid a visit to Yomi, the Japanese underworld in hopes of retrieving her and bringing her back to the living world. He found her in the darkness but as soon as he lit a torch and saw her body rotting with maggots all over, he ran as fast as he could to leave the underworld. Izanami found out and declared that she would kill 1000 of the living residents every day. Izanagi offered her 1500.
  • 18.
    ACT TWO –THE HEIAN PERIOD Emperor Kanmu Kanmu-tenno (Emperor Kanmu) was the 50th Emperor of Japan, according to the traditional order of succession. Emperor Kanmu reigned over the establishment of Kyoto, asthe capital of Japan. He is thus one of the most important emperors in history. Kyoto would remain the imperial capital for over 1000 years, even after Emperor Kanmu’s death. Ten years prior to the establishment of Kyoto, Emperor Kanmu also presided over the moving of the first capital first to Nagaoka-kyo from Heijo-kyo, which had been the capital for the prebious 74 years or so. His reign saw battles against the Emishi (natives to the north), meaning further expansion and securing of the borders of the state; he also sponsored the journeys of Saicho and Kukai to China – they returned to schools of Buddhism, and to become hugely prominent Japanese historical figures. Emperor Kanmu is buried in Fushimi; just over 1100 years later, in 1912, the tomb of Emperor Meiji was established nearby.
  • 19.
    Empress Shōshi Empress Shōshi,bornFujiwara no Shōshi, or also known as Jōtōmon-in was the Empress of Japan and the eldest daughter of Fujiwara no Michiga. Because of her father’s power, influence and political machinations, she quickly achieved the status of second empress. As empress she was able to surround herself with a court of talented and educated ladies- in waiting such as Murasaki Shikibu, the writer of The Tale of Genji. By the age of 20, she bore two songs to Ichijo, both of whom went on to become emperors and secured the status of the Fujiwara line. In her late 30s she took vows as a Buddhist nun, renouncing imperial duties and titles, assuming the title of Imperial Lady. She continued to be an influential member of the imperial family until her death at age 86.
  • 20.
    Shogun Shogun (将軍), (militarycommander or general) was a hereditary military governor in Japan during the shogunate period. In this period, the shoguns were the de facto rulers of the country, though officially they were appointed by the Emperor. The original meaning of ‘shogun’ is simply a ‘general’, as a title, it is used as the short form of seii taishogun (征夷大将軍), the governing individual at various times in the history Japan. A shogun’s office of administration is known in English as the ‘office’.In Japanese it wasknown as bakufu (幕府), which literally means ‘tent office’, and originally meant ‘house of the general’, and later also suggested a private government. Heian Period Originally, the title of Sei-i Taishogun (Commander-in-Chiefof the Expeditionary Force Against the Barbarians) were given to military commanders during the early Heian Period for the duration of military campaigns against the Emishi who resisted the governance of the Imperial court based in Kyoto. Otomo no Otomaro became the first Sei-I Taishogun in history. The most famous of these shoguns was Sakanoue no Tamuramaro who conquered the Emishi in the name of Emperor Kanmu.
  • 21.
    Murasaki Shikibu Murasaki Shikibu(Lady Murasaki) was a Japanese novelist,poet and lady-in-waiting at the Imperial court during the Heian period. She is best known as the author of The Tale ofGenji. Murasaki Shikibu is a nickname; her real name is unknown but she may have been Fujiwara Takako. Heian women were traditionally excluded from learning Chinese, the written language of government, but Murasaki, raised in her erudite father’s household, showed a precocious aptitude for the Chinese classics and managed to acquire fluency. She married to her mid-to late twenties and gave birth to a daughter before her husband died two years after their marriage. Murasaki was invited to serve as a lady-in-waiting to Empress Shoshi at the Imperial court, probably because of her reputation as a writer. She continued to write during her service, adding scenes from court life to her work. Murasaki wrote The Diary of Lady Murasaki,a volume of poetry, and The Tale of Genji. Within a decade of its completion, Genji was distributed throughout the provinces; within a century it was recognized as a classic of Japanese literature and had become a subject of scholarly criticism. Early in the 20th century her work was translated; a six-volume English translation was completed in 1933. Scholars continue to recognize the importance of her work, which reflects Heian court society at its peak.
  • 22.
    Emperor Daigo Daigo-tenno (醍醐天皇),EmperorDaigo was the 60th emperor of Japan, according to the traditional order of succession. The era name was changed to mark the beginning of Emperor Daigo’s reign. The highlight of Daigo’s 34 year reign was that he ruled by himself without the regency of the Fujiwara clan, though he himself was part Fujiwara. Through Sugawara Michizane’s rival Fujiwara no Tokihira, The Sugawara Michizane incident developed, but more details cannot be known because Daigo ordered that diaries and record from theis period be burned. Floods devastated the country and many perished. A huge black storm cloud traveled from the sloped of Mt. Atago to Heian-kyo accompanied by frightful thunder. Lightning struck the Imperial Palace. Many subaltern officers were killed and their bodies were consumed in the subsequent fires. The deaths were construed as an act of revenge by unsettled spirit of the late Sugawara Michizane.
  • 23.
    Sugawara Michizane Sugawara noMichizane (菅原道真),was a scholar, poet and politian of the Heian Period. He is regarded as an excellent poet, particularly in Chinese poetry, and is today revered as the God ofLearning,Tenman- Tenjin (天満天神), often shortened to Tenjin. Sugawara Michizane had an exceptional talent in poetry both for kanshi (Chinese poetry) and waka (Japanese poetry). His primary interest was kanshi, because in those days the immersion in the Chinese culture was regarded as a proof of refinement and scholarship. Since his excellence in kanshi was well known throughout the Court, Emperor Daigo suggested him to compile his Chinese poems, and therefore he published Kanke Bunso and dedicated it to the emperor. In 901, through the political maneuverings of his rival, Fujiwara no Tokihira, Sugawara Michizane was demoted from his aristocratic rank of junior second to a minor official post at Dazaifu. After his lonely death, plague and drought spread and sons of Emperor Daigo died in succession. The Imperial Palace’s Great Audience Hall was struck repeatedly by lightning, and the city experienced weeks of rainstorms and floods. Attributing this to the angry spirit of the exiled Sugawara,the imperial court built a Shinto shrine called Kitano Tenman-gu in Kyoto, and dedicated it to him. They posthumously restoredhis title and office, and struck from the record any mention of exile. Even this was not enough, and 70 years later, Sugawara was defied as Tenjin-sama. Today many Shinto shrines in Japan are dedicated to him.
  • 24.
    Samurai Warriors Samurais, orin Japanese, bushi (武士) were the military nobility of medieval and early-modern Japan. The term samurai were nominalized to mean ‘those who serve in close attendance to the nobility’, the pronunciation in Japanese changing to saburai. By the end of the 12th century, samurai became almost entirely synonymous with bushi, and the word was closely associated with the middle and upper echelons of the warrior class. The samurai followed a set of rules that came to be known as bushido. While the samurai numbered less than 10% of Japan’s population, their teachings can still be found today in both everyday life in modern Japanese martial arts. Heian Period In the early Heian period, Emperor Kammu sought to consolidate and expand his rule in northern Honshu, but the armies he sent to conquer the rebellious Emishi people lacked motivation and discipline, and failed in their task. Emperor Kammu introduced the title of sei'i-taishōgun (征夷大将軍) or Shogun, and began to rely on the powerful regional clans to conquer the Emishi. Skilled in mounted combat and archery,these clan warriors became the Emperor's preferred tool for putting down rebellions.
  • 25.
    ACT THREE –TENJIN FESTIVAL Shishimai Shishimai (獅子舞), the Japanese Lion Dance,thought to have been imported from China during the Tang Dynasty. The dance is commonly performed during the New Year where lion dancers may be accompanied by flute and drum musicians. Its main purpose is to bless houses and business, to bring good luck and fortune to families. Lion heads are used to bless people by softly hitting the teeth of the lion head on a person’s head. The lion dance has been completely absorbed into the Japanese tradition, and the style of dancing and design of the lion heads differ by region. The Japanese lion consists of a wooden, lacquered head called a shishi-gashira, often with a characteristic body of green dyed cloth with white designs. It can be manipulated by a single person, or by two or more persons, one of whom manipulates the head. The mask may however sometimes have horns appearing to be a deer, while the word shishi may also mean beast, dear, or wild boar.
  • 26.
    Geisha Geisha (芸者),are traditionalprofessional Japanese female entertainers who attend guests during meals, banquets and other occasions. They are trained in various traditional Japanese arts,such as classical music, dance, games, as well as the art of communication. Their role is to make guests feel at ease with conversation, drinking games and dance performances. The traditions of the geisha are beautiful and create an environment for Japanese women that empowered them during the time when the women of the rest of the world were unable to have power. A geisha’s make up, hair, clothing and manner are calculated to indulge a man’s fantasy of the perfect woman,and men pay huge sums of money to have geisha attend to their every whim. A true geisha is successful because she projects a sense of unattainable perfection. Men hire geisha to entertain at a party, she entertains with singing, music, dance, story- telling, attentiveness and flirtation. However, the majority of the world thinks of a geisha as a white-faced lady with her hair in a bun and a kimono on. The geishas are much more than women with too much make-up on. To become a geisha, it takes years of training that begins when a young teenage is slowly transformed into an entertainer of high society.
  • 27.
  • 28.
    CLOTHING Traditional Costumes Worn byIzanagi and Izanami, (Hachiko, Hanako and Kuro) The kimono is a traditional garment. Japanese kimonos are wrapped around the body, sometimes in several layers, and are secured in place by sashes with a wide obi to complete it. Kimono are T-shaped, straight-lined robes worn so that the hem falls to the ankle, with attached collars and long, wide sleeves. Kimono are wrapped around the body, always with the left side over the right (except when dressing the dead for burial) and secured by a sash called anobi, which is tied at the back. Kimono are generally worn with traditional footwear with socks. Kimonos for men should fall approximately to the ankle without tucking. A woman's kimono has additional length to allow for the ohashori, the tuck that can be seen under the obi, which is used to adjust the kimono to the wearer. An ideally tailored kimono has sleeves that fall to the wrist when the arms are lowered.
  • 29.
    HEIAN PERIOD The clothingof the "Heian" period was much softer and flowing with a lot of focus on color and texture. Emperor and Empress Worn by Emperor Kanmu, Emperor Daigo, and Empress Fujiwara no Shoshi
  • 30.
    Junitoe Worn by MurasakiShikibu The jūnihitoe is an extremely elegant and highly complex kimono that was only worn by court- ladies in Japan. Literally translated, it means "twelve-layer robe". The older term, still used by scholars but not widely recognised in mainstream Japan/ This is in reference to its Chinese coat (Karaginu) and apron- like train (Mo), the defining parts of the costume. The colours and the arrangements of the layers are very important. The colours have poetic names, such as "crimson plum of the spring". The only place where the layers are discernible is around the sleeves and the neck. The arrangements of the layers and their colours were a good indication to any outsider what taste and what rank the lady had. Apart from their robes, Japanese court ladies also wore their hair very long, only cut at the sides of their faces in a layered fashion; the longer hair was sometimes worn tied back.
  • 31.
    Japanese Samurai Armors Wornby Samurai warriors The Japanese suit of Samurai Armor where only worn by the highest military class; samurai, shogun and emperors. Japanese Samurai Armor and Samurai Swords are both powerful and unique works of art that become a focal point and demand respect in any room. The Japanese Samurai armor and katana featured on our site are all made by craftsmen of the highest skill. Each suit of Japanese Samurai Armor (Yori), Samurai Helmet (Kabuto)andSamurai Sword (Katana)trulyhas a soul or chi and personality all of its own. These stunning works of art are made strictly in the authentic, traditional manner - all by hand by highly skilled craftsmen. Japanese suits of armor are typically worn in cultural cerimonies, re-enactmentgroups, martial artstraining, weddings and costume. They can also be displayed in dojos, home, restaurant, corporate office, cultural events and museum. Japanese armor is an excellent symbol of Japanese history, culture and art and can be adapted to most any interior situation.
  • 32.
    Geisha Worn by thegeisha The geisha’s appearance is part of her allure, it is true to say that not every geisha is traditionally beautiful. These geisha work much harder to get to the top of their art. Unlike a regular kimono, a geisha kimono exposes her neckline -- in Japanese culture, this is considered the most sensual part of a woman. Geisha kimono can cost thousands of pounds. A maiko wearsa kimono that has extra long sleeves,is very long, colourful and intricately adorned with embroidery or hand-painted designs. Her collar is red, and her obi (darari obi) is long and wide. She wears high wooden shoes to keep her kimono from dragging on the ground. Learning to walk in this outfit without falling over is an integral part of her training. The white makeup that is a trademark of the geisha was once lead-based and poisonous, sometimes even containing larks droppings! Thankfully it is now harmless. A geisha wears variations on the shimada hairstyle and typically wears a series of wigs instead of styling her real hair.
  • 33.
    PROPS Byōbu (Japanese FoldingScreens) These Japanese folding screens are made from several joined panels, bearing decorative painting and calligraphy. They’re used to separate interiors and enclose private spaces, among other uses. Tatami Mats The tatami mat is used as a flooring material in traditional Japanese style rooms. Modern tatami mats are made out of compressed wood chip boards with cloth edgings.
  • 34.
    Amenonuhoro (Heavenly JeweledSpear) The heavenly jeweled spear is a spear decorated with jewels, which was given to Shinto’s genesis Gods Izanagi and Izanami by the older heavenly Gods, to create the first land of Japan. Izanagi and Izanami then went to the bridge between heaven and earth and churned the sea below. When drops of salty water fell from the tip, they formed into the first island. Ama-no-Mihashira (Pillar of Heaven) The pillar of heaven was built by Izanagi and Izanami to hold their marriage ritual. They had to circle the pillar to get married.
  • 35.
    Mikoshi The mikoshi isa divine palanquin—a portable Shinto shrine. Shinto followers believe that it serves as the vehicle to transport deity in Japan while moving between main shrine and temperory shrine during festival or when moving a new shrine. Often, the mikoshi resembles a miniature building, with pillars, walls, a roof, a veranda and a railing. During a Japanese festival (for example the Tenjin festival), people bear the mikoshi on their shoulders by means of two, four poles.They bring the mikoshi from the shrine, carrying it around the neighborhoods that worship at the shrine.
  • 36.
    Kuzumochi Mochi are Japaneserice cakes, made of super sticky glutinous rice; the rice is soaked overnight, cooked, pounded. It is then cooled and formed into shapes. Kuzumochi are mocha cakes that are made of kuzu powder, a starch that powder made from the root of our favorite itinerant weed, kudzu. Since this type of mocha is made with kuzuko instead of glutinous rice or mochiko, this dessert is glutten-free. Kuzumochi are often served drizzled with the kuromitsu and plenty of kinako. People often add various toppings such as honey and sweetened condensed milk, or even nectar.
  • 37.
  • 38.
    ACT 1 Hanako andHachiko acted in a play as Izanami and Izanagi. Izanagi and Izanami created the 8 ancient Islands of Japan. They circled a pillar to get married and in the greeting Izanami spoke first. When they had their first child, it was deformed so they set it out to sea. The gods told them their mistake and they re-married. This time Izanagi spoke first, and their marriage was valid. ACT 2 Emperor Kammu appointed a Shogun to help in the resistance of the Emishi people. Empress Fujiwara appointed Murasaki Shikibu, a poet, as her lady in waiting. Suguwara Michizane was demoted by Emperor Daigo ACT 3 Hanako, Hachiko and their Kuro go out to the Tenjin Festival. They meet a shishimai and a geisha. STORYBOARD
  • 39.
  • 41.
    Characters  Narrator -Irynna Annuar  Kuro - Arvindhan Balasingam  Hachiko - Yong Yu Joon  Hanako - Tan Yit Fong Act 1 – CREATION OF JAPAN  Izanagi - Yong Yu Joon  Izanami - Tan Yit Fong Act 2 – HEIAN PERIOD  Emperor Kammu / Empress Fujiwara no Shisho - Canisius Bong  Shogun (military general) - Tang Ze Zheng  Sugawara Michizane - Oscar Wong  Emperor Daigo - Maximilian Lim  Fujiwara - Ong Euxuan  Murasaki Shikibu - Liew Jin  Samurai Warrior 1 - Yong Yu Joon  Samurai Warrior 2 - Tan Yit Fong Act 3 – TENJIN FESTIVAL  Geisha - Irynna Annuar  Shishimai - Ong Euxuan  Sugawara Michizane - Oscar Wong
  • 42.
    ACT 1 –CREATION OF JAPAN ACT 1 - INTRO [Kuro, Hanako and Hachiko enter the stage] NARRATOR:One fine summer’s day, Grandfather Kuro and his two grandchildren, Hachiko and Hanako, enter a theatre where a play is about to be conducted. KURO:Good luck, Ganbatte Hachiko and Hanako on your play! HACHIKO & HANAKO:Thank you Oji-san! NARRATOR:As the family sits down, the play on the Creation of Japan begins. [The three take their seats in front at the audience.The stage is set up to a heavenly setting] NARRATOR:In the Land of the Gods, Izanami and Izanagi are seated across each other. Suddenly, the voice of Amenominakanushi blares throughout the land. AME: IZANAGI,IZANAMI. IZANAMI & IZAMAGI: (stutters) Yes? AME: IS THIS HOW YOU ADDRESS YOUR GODS (THUNDER STARTS BLARING). IS THIS HOW YOU ADDRESS YOUR “HEAVENLYANCESTRAL GOD OF THE ORIGINATING HEART OF THE UNIVERSE”? (say this part at a fast pace) IZANAGI: No great Kami no, we ask for your forgiveness. AME: GOOD,KUNITOKOTACHI ANDAND I,AMENOMINAKANUSHIHAVE CHARGE BOTH OF YOU IN CREATINGTHE FIRST LANDS. YOU WILL GO TO THE FLOATINGBRIDGE OF HEAVEN AND HERE IS THE HEAVENLY SPEAR (AME-NO NUBOKO) TO HELP YOUWITH YOUR TASK. (a heavenly spear falls from the sky. Izanagi catches it) IZANAGI: Let’s go then NARRATOR:Izanami and Izanagi take the heavenly spear, Ame-No Nuboko, and head to the bridge. [IZANAMI and IZANAGI head to the bridge] IZANAGI: What do we do with this? (waves the spear around) IZANAMI:Look! Something’s happening! Wave it at the sea. [The sea moves a little] IZANAGI: Let’s build some islands. [Music starts blaring and islands form] ACT 1 - SCENE1 NARRATOR:The two are on one of the islands when Izanagi turns to Izanagi with a question in mind.
  • 43.
    IZANAGI: I havesomething to ask you. IZANAMI:What is it? IZANAGI: Uhmmmmmmm IZANAMI:Go on? IZANAGI: Uhmmmmmmmm IZANAMI:OK WHAT. IZANAGI: “Do you... Do you..want to lie in the same grave with me?” IZANAMI:Are you asking what I think you’re asking? IZANAGI: I think you’re asking what you think I’m asking IZANAMI:So are you thinking what I’m thinking, Izanagi? IZANAGI: I am, Izanami. Marry me! NARRATOR:An indirect proposal is a tradition in Japan. Instead of saying “Will you marry me?” then male says “Do you want to lie in the same grave with me?” [IZANAMI & IZANAGI scurry off] [LIGHTS OFF] ACT 1 - SCENE 2 [LIGHTS ON] NARRATOR:Izanami and Izanagi are getting ready for their marriage. They put the final touched to the heavenly pillar. [They put the last touch to the heavenly pillar] IZANAGI: We’ll circle the pillar in opposite directions and when we meet on the other side, we’ll be, well, married. IZANAMI:(nods in excitement) [IZANAMI AND IZANAGI CIRCLE AROUND THE PILLAR AND DRAMATIC ROMANTIC MUSIC PLAYS] IZANAMI:Konichiwa Goshujin, ah, I like the sound of that. IZANAGI: I was supposed to greet first, but nevermind. Konichiwa Okusan. NARRATOR:They head behind the Japanese screen to mate. Some time later, Izanami bore two children but they was something wrong witht them. [IZANAMI screams fromchildbirth and Izanagi sees all these devil children]
  • 44.
    IZANAGI: What arethese… these DEVILS? IZANAMI:(wailing) I don’t know I don’t know. IZANAGI: Put them on the boat and sail them out to the gods for an answer. [THUNDER BLARING] DISTORTED VOICE:I HEAR YOUR ENQUIRY IZANAGI ANDIZANAMI.IZANAGI YOU SHOULD HAVE SPOKEN FIRST DURINGTHE GREETINGAT THE MARRIAGE AS A FEMALE SHAN’T SPEAK FIRST. IF SUCH DISRESPECT WASN’T SHOWN,YOUR CHILDREN WOULDN’T HAVE BEEN DEVILS. [IZANAMI and IZANAGI look at each other] DISTORTED:DON’T JUST STAND THERE ARE YOU GUYS GOINGTO MARRY AGAIN OR WHAT? *Thunders blare more* Creation deities can’t even mate properly. [WHEN THUNDERS BLARE, IZANAMI AND IZANAGI QUICKLY CIRCLE AROUND THE PILLAR] IZANAGI: KONICHIWA OKUSAN [everything becomes calm in an instant] [Both exhale] IZANAMI:Konichiwa Goshujin [LIGHTS OFF] [Then a sharp pain hits her] IZANAMI:I’m going into labour! IZANAGI: Ok, breathe. [LIGHTS ON] [IZANAMI throws out great eight islands of Japan, labelled and in order] NARRATOR:Thus the 8 ancient Islands of Japan are born; Awaji, Iyo, Oki, Tsukusi, Iki, Tsushima, Sado and Yamado. DISTORTED VOICE:YOU HAVE CREATED THE 8 ANCIENT ISLANDS OF JAPAN. YOUR TASK IS COMPLETE. [LIGHTS OFF]
  • 45.
    ACT 2 :HEIAN PERIOD NARRATOR:And that ladies and gentleman, is the play of The Creation of Japan. Our next play, The Heian period of Japan will be starting in a few minutes! KURO:Good job on your play! Come let’s watch the next play on the Heian period HANAKO:Thank you for support Oji-san. The play is starting already! [Scene on stage changes to Heian period] -- SCENE 2 NARRATOR:The second play, The Heian Period of Japan, begins. Emperor Kammu was at the Heian castle when his general walked into the room. OTOMO [walks in the room and bows]: Tenno (heavenly sovereign, used to address the emperor), I am here at your service. EMPEROR KANMU:My general, do you know what the land of the rising sun needs now? OTOMO: No, I do not know. Tell me, wise Tenno. EMPEROR KANMU:We need to expand our rule up the Honshu region [refers to the map of Japan] but the armies that I sent to conquer the Emishi people failed me. There is no discipline! [Bangs the table] OTOMO: What would you propose then, Tenno? EMPEROR KANMU:Shhhh, I am trying to think. [pauses and strokes beard] Ah! We need a Seii Taishogun (Commander-in-Chief of the expeditionary force against the Babarians) to set up regional clan warriors to stop all this resistance from the Emishi people. OTOMO: That is an excellent idea. EMPEROR KANMU:Now I want you to do the job. On your knees. OTOMO: (kneels) EMPEROR KANMU:I hearby appoint you to be our first ever Shogun. Pick your best warriors to be under you and they shall be called Samurais. Don’t disappoint me. SCENE 3 NARRATOR: Years passed and the Fujiwara clan completely took over the court. The Heian Period is known flourishing culture of the court aristocracy, which actively engaged in the pursuit of aesthetic refinement, leading to new developments in art and literature. During that period of time, there are two well known noble novelists and poets around Heian Kyo, which are Murasaki Shikibu and Sugawara Michizane. EMPRESS FUJIWARA NO SHISHO:Send me our very well known novelist, Murasaki Shikibu.
  • 46.
    NARRATOR:Murasaki Shikibu waswell known especially in literature and novel writing. She was the one who wrote The Tale of Genji which still lives up until today. [GUARDS INVITED HER IN] MURASAKI:yes my lord? EMPRESS FUJIWARA NO SHISHO:I heard so much about you and your reputation as a noble writer. I would like to invite you to serve as a lady-in-waiting at the Imperial Court. MURASAKI:Yes I will serve you as far as the NARRATOR:And not forgetting, it was also rumoured that Murasaki Shikibu and a few other poets are the ones who wrote the national athem of Japan, Kimigayo. [NATIONAL ATHEM PLAYS WHILE NARRATOR SPEAKS] [JAM SESSION] NARRATOR:Now,let me talk about real roots of Tenjin festival. It all started from a very well known poet, named Sugawara, who unfortunately died. This was what happened. FUJIWARA NO TOKIHIRA:EMPEROR EMPEROR EMPEROR DAIGO:WHAT IS IT YOU CRAZY PEASANT FUJIWARA:I have something to announce. It’s about our country’s very well knowed poet, Sugawara Michizane. EMPEPOR DAIGO:What is it that made you so excited? Make it quick. I have no time for your pesky peasanty requests. FUJIWARA:He has been trying to plot against you. EMPEROR:You can’t just barge in and make all these presumptuous claims. Show me what he has been doing. This better be good bitch FUJIWARA:Tenno, I’ve seen his work several times and he’s been working out with something fishy. EMPEROR:UNACCEPTABLE.Bring Michizane to me immediately. …………. MICHIZANE:yes, Tenno? EMPEROR: YOU ARE HEREBY DEMOTED TO DAZAIFU. MICHIZANE:what? But why, Tenno? I can explain everything blablabla EMPEROR:I’ve heard about your acts of treason in writing and I’m showing no mercy for you whom have brought down the name of the country and the royals. MICHIZANE:(says the poem) WHERE’S THE JUSTICE?! POEM: 東風吹かば にほひをこせよ 梅花 主なしとて 春を忘るな
  • 47.
    kochi fukaba /nioi okose yo / ume no hana / aruji nashi tote / haru o wasuru na loosely: When the east wind blows, flourish in full bloom, you, plum blossoms! Even though you lose your master,don't be oblivious to spring. (MICHIZANE DIES) NARRATOR:Such tragedy did take place. And so, to solve Suguwara’s angry spirits, the imperial court decided to build a Shinto shrine. 70 years later, Sugawara was deified as Tenjin-sama, GOD OF SCHOLARASHIP ANDLEARNING. [LIGHTS OUT]
  • 48.
    ACT 3 –THE TENJIN FESTIVAL [LIGHTS ON] NARRATOR:And that is our series of plays but go on ahead and enjoy the rest of the Tenjin festival! KURO:Today, many Shinto shrines are dedicated to Michizane. Even the one I work in too. HANAKO:Oji-san! Oji-san! Can we go into the Tenjin parade now please? KURO:: Okay kids, let’s go. [They walk off the stage and the scene on stage changesto the festival parade. Musicians begin playing on pots and bowlsand shishimai begin to dance] NARRATOR:The family walk around the Tenjin Festival, amazed at the sights before them. Hachiko approaches a Shishimai. HACHIKO:Is this the equivalent of the Chinese Lion dance? LION WOMAN:The roots of the Shishimai are said to be from China but if you watch my style of dancing, it’s different!But my purpose is the same, it is to bless business and houses. HANAKO:The parade is starting! [runs to the people that are carrying the shinto shrine] [BUNCH OF PEOPLE CARRYING THE SHINTO SHRINE] HANAKO:Suguwara at the back! HACHIKO:This whole festival for him. That’s so cool! Oh look its a pretty geisha! GEISHA: Konichiwa. I am a member of a professional class of women in Japan whose traditional occupation is entertainment. Here have some kuzumochi, a cool sweet summer dessert. Go on, it’s a type of mocha cake. HANAKO:It’s so good HACHIKO:I know, can you guys smell it? [to the audience] Come, come try it, join us! HANAKO:Why do we celebrate Tenji festival again? KUDO:Because,dearest Hanako and Hachiko, it is to celebrate our unity and identity of Japan.
  • 49.
  • 50.
  • 51.
  • 52.
  • 53.
  • 56.
  • 60.