Buidling service II
(BLD60503)
Group Assignment
CASE STUDY ON SUBANG PARADE,CASE STUDY ON SUBANG PARADE,
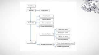
Fire Protection System
Active fire protection system
Smoke detector
• Smoke detector detects and sense smoke
• Optical smoke detectors are used in Subang Parade
• Optical smoke detector operates using ultraviolet
light, a light beam collimating system and a lens or a
sensor.
Manual fire alarm activation
• Manual fire alarm activation is a call point for raising
an alarm manually if there’s a fire or emergency
conditions exists.
Break glass fire call point
manual pull station
Fireman intercom system
• Fireman intercom system provides direct
communication between the remote telephone
handset and the master telephone handset which
located at the fire control room.
Master control console at fire control room Remote handset station
Fire control room
• Fire control room is required for all commercial
buildings and apartment buildings
• a room for control panel to monitor the building’s fire
protection systems, fire pump, air-handling systems,
communications and elevator controls.
Fireman’s switch
• Fireman’s switch is a specialized switch disconnector
• Allows firefighters to quickly disconnect high voltage
electricity in case of fire or the prevent overheated
equipment from exploding.
Water-based fire protection systems
Fire pumping system
• Fire pumps are usually located in pump room which
is close to the fire tanks
• Component : duty pump, jockey pump, standby
pump and water tank
Fire pumping system
• Pumps maintain the correct pressure in the
distribution systems
• Duty pump and jockey pump powered by electricity
while standby pump powered by diesel
External Fire hydrant system
• consists of a system of
-pipework connected directly to the water supply
mains
-an external connection point
Long pillar three-way fire hydrant
Non-water based fire protection systems
Fire extinguisher
• Fire extinguisher used to put out
small fires during emergency
situations.
• It’s portable and minimal in gross
weight that allow to carry easily by
the user.
• Dry powder fire extinguishers which
effective on Class A, B and C fires
are used in Subang Parade
Passive fire protection
Fire Rated Door
• Fire rated door are door that has
approved and rated from third-
party and able to withstand fire for
a specific period.
Smoke Extraction system
• Smoke extraction system in fire escape staircase
used to extract the smoke
• Increase the visuality of the user and provide longer
period to escape.
Heat, Ventilation and Air-Conditioning System
Of Subang Parade.
Mechanical VentilationNatural Ventilation
Mechanical Ventilation
• Centralized System
• Cooling Tower
• AHU Room
• Chiller Room
• Unitary System-Spilt-unit
• Diffuser
Centralized System
•Suitable for huge or high-rise
building
•A plant room is needed
•Included compressor, condenser,
evaporator.
Cooling Tower
•Located at the rooftop of Subang
Parade
•Total of 3 units of cooling tower
•The water is directly supplied from
Syabas.
•The chilled warm water will
discharge back to the chiller room
Chiller Room
•Contain evaporator, condenser
•Supply chilled water to AHU
AHU Room
•70 units of AHU
•Supply chilled air to interior
space
•Temperature sensor
Diffuser
•reduce the velocity and increasing the
static pressure of the air passes through
a system
•Linear design
• won’t affect and interfere with
the interior design
Unitary System
•Contain evaporator, condenser
•Supply to an small enclosed space
Electrical supply system
Electrical supply system
• Electrical supply system is the conveyance of
electricity from the power station to costumer’s
premises.
• In Malaysia, Tenaga National Berhad (TNB) is the
electric utility that provide electricity to Subang
Parade.
• Subang Parade received 11kV from the local
substation and using its own transformer to step
down the voltage to 400/230V.
Vacuum circuit breaker
• one of the circuit breaker
• vacuum is used as the arc
quenching medium
• designed to protect an electrical
circuit from damage caused by
excess current
Transformer
• Is a static machine used to
transform electrical energy
between two or more circuits
through electromagnetic
induction.
• It steps down the voltage from
11kV to 415V and then
transferred to main
switchboard for distribution.
Main switchboards
• is a device that transmits
electricity and divide the main
current into smaller currents for
further distribution control of
current
Distribution board
• known as panel distribution panel,
electric panel or panel board.
• Its function is similar with the main
switchboard.
Electrical backup system - Generator
• Diesel generators are used in Subang
Parade.
• Combination of a diesel engine and
electric generator to generate
electrical energy.
Problems in Heating, Ventilation, and
Air-conditioning (HVAC)
Produce loud noise
• The compressor, cooling tower,
condenser and evaporator of
the building produces very loud
noises.
• These loud noises could
indicate potential or existing
equipment damage. It may
also arise from a broken fan or
a piece of loose ductwork.
Condenser
Produces loud noises
Compressor
•Compressor produces loud, clanking
noises
•Indicating it might be loose
•Might have broken or out of balance
blades
•Hits on other components causing
damage to the system.
Produces loud noises
• The source of noise is from
motor noise, fan noise and
water noise.
• Water splashing
continuously from induced
draft counterflow.
• The solutions could be
having two speed motors
or variable speed drives.
Cooling Tower
Dirty, clogged air diffuser
• A diffuser normally has
profiled blades to direct the
air at an angle as it enters
and leaves the unit into the
space.
• When air is pushed out of
these diffusers, it creates
turbulence, which picks up
and deposits dust particles
onto the ceiling as well as
onto its own metal surface.
Linear Diffuser
Dirty, clogged diffuser
• After a long period of time, the opening
of the diffuser starts to accumulate tiny
dust particles which may affect the air
flow rate.
• Dirty and worn diffusers can force the air
conditioning unit to work harder, which
increases energy costs and reduces the
life of the system.
• Dirty diffusers may also create poor
indoor air quality
Side-wall inlet diffuser
Improper air balance
• Certain areas are cooler, while some
other areas are warmer.
• Causes: failure of the dampers to
regulate the flow of air in the ducting
system.
• When the dampers fail to perform, the
distribution of cooled air will be
inconsistent and tend to create
improper air balance in different areas
or rooms.
Lack of Maintenance
• HVAC systems require regular maintenance in order
for its system to function effectively and efficiently
• The return diffusers are very dirty. Plenty of dust
particles can be spotted on its surface. It is clear that
the dust has been deposited and accumulated for
quite some time already and no maintenance effort
or cleaning has been made.
• The compressors, condensers and evaporators in the
building produce very loud noises. They also ignite
and operate slower than normal HVAC system.
1.0 Problems of Fire
Protection System
1.1 Age of Fire Protection System
• Fire protection system of Subang Parade is over 30 years.
• The functionality of an aged fire alarm or detection system can be compromised.
• Even in applications where systems are nor regularly exposed to harsh conditions, the
typical life span of control equipment and smoke detectors is only approximately ten
years, due to natural deterioration.
• The process of locating antiquated parts for deficient systems, or finding
supplementary parts that will mesh with old systems to bring them up to standard, can
be extremely time consuming and can distract plant staff from their principal duties.
• To manage the old systems, it needs to tap into resources that have the knowledge
and experience to inspect and test the systems, can conduct a comprehensive
analysis about the condition of the system and can provide all of the relevant details
in a succinct manner so that plant staff can make informed decisions about the future
of their systems.
1.2 Fire Alarm System
• Most of the fire alarm bell in Subang Parade
seem to be old and worn out which put
many in doubt whether it can work or not.
• In this situation, operation of fire alarm may
occur in an abnormal condition.
• It will be the problem in providing warning of
the outbreak of fire such as insufficient
delivering high sound pressure output for fire
signalling needs.
• Smoke detectors have a life span which is
around ten years. It needs to replace to
prevent the insufficient operation.
1.3 Sprinkler System
• Some sprinklers are covered by a layer of
dust.
• This might result in a fake alarm to occur or
disturb the operation within the building.
1.3 Sprinkler System
• There are also some
sprinklers are
corroded.
• The corrosion of fire
system pipe may
cause a sprinkler
system to fail and
also result in
leakage.
1.4 Expiry date of fire extinguisher
• Fire extinguisher shall replace with a new one once
the expired fire extinguisher has been expired.
• If use an expired fire extinguisher it wont show
expected performance as it will leak the gas over
the time.
Recommendation
HVAC
Schedule of Maintenances
 Schedule maintenance annually.
 Sufficient air flow from the system and prevent dust particles from blocking the air
flow.
 Save energy usage by reducing energy consumption to supply air flow through
the system.
 Arrange a proper schedule suitable for the maintenance of the HVAC system.
 The schedule should not be placed during the working period where activities are
progressing such as painting, renovations and etc
Cont’d
 Maintaining HVAC system will increase the life expectancy of HVAC equipment
and improve indoor air quality of the building.
 Regular check-ups and service can prevent most of HVAC performance
problems because service technicians could identify and correct issues that
prevent HVAC equipment from performing as designed
HVAC Sound
✔ Most of sound generated due some form of vibration from
component
✔ Figure out the factors that cause noise in HVAC system to
come out a solution.
✔ Replace worn-out component in the system or replace the
whole system.
Preventive that can be taken to avoid such problem:
✔ Have periodically check-up
✔ Make update as required
✔ Having a regular maintenance schedule.
Dirty Diffuser
• Dirty diffuser may indicate air quality issue in the building
• Dirt particles can be composed of both natural and man-made materials such as dust,
smoke, greasy fumes, lint and pollen.
•Areas with heavy foot traffic contributing to dirt of diffuser
Way to prevent diffuser dirty:
✔ Regular cleaning by using chemical substance once a week
✔ Find out the level of pollution
✔ If the space is polluted, regular cleaning on the goods item in the space are required.
Recommendation
Fire Protection System
Fire Extinguisher
The way to improve the fire extinguisher:
✔ Serviced and inspected by a fire protection company annually
✔ Proper training on way to use the fire extinguisher correctly
✔ Take attention about the expiry dates
✔ Regular check to ensure that there is no leakage cause by
breakage or rusting
✔ Model of fire extinguisher should be keep updated  
Manual Call Point
 Call points should be positioned at the height of between 1.2m to 1.6m high from
the floor and it should be clearly easier to locate.
 The maximum distance that an occupant should have to travel in order to
activate a manual call point is 45 metres.
 Regular maintenance by testing once a week by the user.
Cont’d
 Test a manual call point during working hours to ensure that the control panel and
alarm sounders operate smoothly.
 As for each week, test a different manual call point at different location to ensure it
work effectively.
Fire Alarm System
 Maintenance of fire alarm system is compulsory to ensure the fire alarm system
operate effectively at all times.
 Regular testing and inspection is required to ensure that the fire alarm works well.
Scheduling maintenance:
• Daily Checks -Checks to ensure system is operating normally. Rectify and record any
faults found
• Weekly Tests -Checks to ensure that the signal of monitoring station are functioning,
battery and voltage conditions, rectify and record any faults
Cont’d
• Monthly Tests -Restore all the zones fault conditions, check and ensure that power
supply, indicator, alarm outputs are regulating correctly, rectify and record any
indication of fault.
• Yearly Tests -All monthly tests, test all detectors over as many zones as possible such
that all detectors will be check over a 5-year period, examine the interlocking
circuits, observe and clean dirty detectors, rectify and record any indication of fault.
Recommendation for a better system of the
building
condensercondenser
chillerchiller
• Higher Cooling power
• Same energy efficientcy
• Provides charging fluid below
normal operation range of
conventional equipment
• Internal melt ice on coil
• 20% higher compact size then
water chiller
• Cold air or rooftop distribution
system=additional dehumidification
effects & fan energy saving
• Reduced electrical distribution
• Electricity generated at night
generally has a lower heat rate
• No moving parts , hence very little
maintenance is required

BS2 group assignment

  • 1.
    Buidling service II (BLD60503) GroupAssignment CASE STUDY ON SUBANG PARADE,CASE STUDY ON SUBANG PARADE,
  • 2.
  • 3.
  • 5.
    Smoke detector • Smokedetector detects and sense smoke • Optical smoke detectors are used in Subang Parade • Optical smoke detector operates using ultraviolet light, a light beam collimating system and a lens or a sensor.
  • 6.
    Manual fire alarmactivation • Manual fire alarm activation is a call point for raising an alarm manually if there’s a fire or emergency conditions exists. Break glass fire call point manual pull station
  • 7.
    Fireman intercom system •Fireman intercom system provides direct communication between the remote telephone handset and the master telephone handset which located at the fire control room. Master control console at fire control room Remote handset station
  • 8.
    Fire control room •Fire control room is required for all commercial buildings and apartment buildings • a room for control panel to monitor the building’s fire protection systems, fire pump, air-handling systems, communications and elevator controls.
  • 9.
    Fireman’s switch • Fireman’sswitch is a specialized switch disconnector • Allows firefighters to quickly disconnect high voltage electricity in case of fire or the prevent overheated equipment from exploding.
  • 10.
  • 11.
    Fire pumping system •Fire pumps are usually located in pump room which is close to the fire tanks • Component : duty pump, jockey pump, standby pump and water tank
  • 12.
    Fire pumping system •Pumps maintain the correct pressure in the distribution systems • Duty pump and jockey pump powered by electricity while standby pump powered by diesel
  • 13.
    External Fire hydrantsystem • consists of a system of -pipework connected directly to the water supply mains -an external connection point Long pillar three-way fire hydrant
  • 14.
    Non-water based fireprotection systems
  • 15.
    Fire extinguisher • Fireextinguisher used to put out small fires during emergency situations. • It’s portable and minimal in gross weight that allow to carry easily by the user. • Dry powder fire extinguishers which effective on Class A, B and C fires are used in Subang Parade
  • 16.
  • 17.
    Fire Rated Door •Fire rated door are door that has approved and rated from third- party and able to withstand fire for a specific period.
  • 18.
    Smoke Extraction system •Smoke extraction system in fire escape staircase used to extract the smoke • Increase the visuality of the user and provide longer period to escape.
  • 19.
    Heat, Ventilation andAir-Conditioning System Of Subang Parade. Mechanical VentilationNatural Ventilation
  • 20.
    Mechanical Ventilation • CentralizedSystem • Cooling Tower • AHU Room • Chiller Room • Unitary System-Spilt-unit • Diffuser
  • 21.
    Centralized System •Suitable forhuge or high-rise building •A plant room is needed •Included compressor, condenser, evaporator.
  • 22.
    Cooling Tower •Located atthe rooftop of Subang Parade •Total of 3 units of cooling tower •The water is directly supplied from Syabas. •The chilled warm water will discharge back to the chiller room
  • 23.
    Chiller Room •Contain evaporator,condenser •Supply chilled water to AHU
  • 24.
    AHU Room •70 unitsof AHU •Supply chilled air to interior space •Temperature sensor
  • 25.
    Diffuser •reduce the velocityand increasing the static pressure of the air passes through a system •Linear design • won’t affect and interfere with the interior design
  • 26.
    Unitary System •Contain evaporator,condenser •Supply to an small enclosed space
  • 27.
  • 28.
    Electrical supply system •Electrical supply system is the conveyance of electricity from the power station to costumer’s premises. • In Malaysia, Tenaga National Berhad (TNB) is the electric utility that provide electricity to Subang Parade. • Subang Parade received 11kV from the local substation and using its own transformer to step down the voltage to 400/230V.
  • 29.
    Vacuum circuit breaker •one of the circuit breaker • vacuum is used as the arc quenching medium • designed to protect an electrical circuit from damage caused by excess current
  • 30.
    Transformer • Is astatic machine used to transform electrical energy between two or more circuits through electromagnetic induction. • It steps down the voltage from 11kV to 415V and then transferred to main switchboard for distribution.
  • 31.
    Main switchboards • isa device that transmits electricity and divide the main current into smaller currents for further distribution control of current
  • 32.
    Distribution board • knownas panel distribution panel, electric panel or panel board. • Its function is similar with the main switchboard.
  • 33.
    Electrical backup system- Generator • Diesel generators are used in Subang Parade. • Combination of a diesel engine and electric generator to generate electrical energy.
  • 34.
    Problems in Heating,Ventilation, and Air-conditioning (HVAC)
  • 35.
    Produce loud noise •The compressor, cooling tower, condenser and evaporator of the building produces very loud noises. • These loud noises could indicate potential or existing equipment damage. It may also arise from a broken fan or a piece of loose ductwork. Condenser
  • 36.
    Produces loud noises Compressor •Compressorproduces loud, clanking noises •Indicating it might be loose •Might have broken or out of balance blades •Hits on other components causing damage to the system.
  • 37.
    Produces loud noises •The source of noise is from motor noise, fan noise and water noise. • Water splashing continuously from induced draft counterflow. • The solutions could be having two speed motors or variable speed drives. Cooling Tower
  • 38.
    Dirty, clogged airdiffuser • A diffuser normally has profiled blades to direct the air at an angle as it enters and leaves the unit into the space. • When air is pushed out of these diffusers, it creates turbulence, which picks up and deposits dust particles onto the ceiling as well as onto its own metal surface. Linear Diffuser
  • 39.
    Dirty, clogged diffuser •After a long period of time, the opening of the diffuser starts to accumulate tiny dust particles which may affect the air flow rate. • Dirty and worn diffusers can force the air conditioning unit to work harder, which increases energy costs and reduces the life of the system. • Dirty diffusers may also create poor indoor air quality Side-wall inlet diffuser
  • 40.
    Improper air balance •Certain areas are cooler, while some other areas are warmer. • Causes: failure of the dampers to regulate the flow of air in the ducting system. • When the dampers fail to perform, the distribution of cooled air will be inconsistent and tend to create improper air balance in different areas or rooms.
  • 41.
    Lack of Maintenance •HVAC systems require regular maintenance in order for its system to function effectively and efficiently • The return diffusers are very dirty. Plenty of dust particles can be spotted on its surface. It is clear that the dust has been deposited and accumulated for quite some time already and no maintenance effort or cleaning has been made. • The compressors, condensers and evaporators in the building produce very loud noises. They also ignite and operate slower than normal HVAC system.
  • 42.
    1.0 Problems ofFire Protection System
  • 43.
    1.1 Age ofFire Protection System • Fire protection system of Subang Parade is over 30 years. • The functionality of an aged fire alarm or detection system can be compromised. • Even in applications where systems are nor regularly exposed to harsh conditions, the typical life span of control equipment and smoke detectors is only approximately ten years, due to natural deterioration. • The process of locating antiquated parts for deficient systems, or finding supplementary parts that will mesh with old systems to bring them up to standard, can be extremely time consuming and can distract plant staff from their principal duties. • To manage the old systems, it needs to tap into resources that have the knowledge and experience to inspect and test the systems, can conduct a comprehensive analysis about the condition of the system and can provide all of the relevant details in a succinct manner so that plant staff can make informed decisions about the future of their systems.
  • 44.
    1.2 Fire AlarmSystem • Most of the fire alarm bell in Subang Parade seem to be old and worn out which put many in doubt whether it can work or not. • In this situation, operation of fire alarm may occur in an abnormal condition. • It will be the problem in providing warning of the outbreak of fire such as insufficient delivering high sound pressure output for fire signalling needs. • Smoke detectors have a life span which is around ten years. It needs to replace to prevent the insufficient operation.
  • 45.
    1.3 Sprinkler System •Some sprinklers are covered by a layer of dust. • This might result in a fake alarm to occur or disturb the operation within the building.
  • 46.
    1.3 Sprinkler System •There are also some sprinklers are corroded. • The corrosion of fire system pipe may cause a sprinkler system to fail and also result in leakage.
  • 47.
    1.4 Expiry dateof fire extinguisher • Fire extinguisher shall replace with a new one once the expired fire extinguisher has been expired. • If use an expired fire extinguisher it wont show expected performance as it will leak the gas over the time.
  • 48.
  • 49.
    Schedule of Maintenances Schedule maintenance annually.  Sufficient air flow from the system and prevent dust particles from blocking the air flow.  Save energy usage by reducing energy consumption to supply air flow through the system.  Arrange a proper schedule suitable for the maintenance of the HVAC system.  The schedule should not be placed during the working period where activities are progressing such as painting, renovations and etc
  • 50.
    Cont’d  Maintaining HVACsystem will increase the life expectancy of HVAC equipment and improve indoor air quality of the building.  Regular check-ups and service can prevent most of HVAC performance problems because service technicians could identify and correct issues that prevent HVAC equipment from performing as designed
  • 51.
    HVAC Sound ✔ Mostof sound generated due some form of vibration from component ✔ Figure out the factors that cause noise in HVAC system to come out a solution. ✔ Replace worn-out component in the system or replace the whole system. Preventive that can be taken to avoid such problem: ✔ Have periodically check-up ✔ Make update as required ✔ Having a regular maintenance schedule.
  • 52.
    Dirty Diffuser • Dirtydiffuser may indicate air quality issue in the building • Dirt particles can be composed of both natural and man-made materials such as dust, smoke, greasy fumes, lint and pollen. •Areas with heavy foot traffic contributing to dirt of diffuser Way to prevent diffuser dirty: ✔ Regular cleaning by using chemical substance once a week ✔ Find out the level of pollution ✔ If the space is polluted, regular cleaning on the goods item in the space are required.
  • 53.
  • 54.
    Fire Extinguisher The wayto improve the fire extinguisher: ✔ Serviced and inspected by a fire protection company annually ✔ Proper training on way to use the fire extinguisher correctly ✔ Take attention about the expiry dates ✔ Regular check to ensure that there is no leakage cause by breakage or rusting ✔ Model of fire extinguisher should be keep updated  
  • 55.
    Manual Call Point Call points should be positioned at the height of between 1.2m to 1.6m high from the floor and it should be clearly easier to locate.  The maximum distance that an occupant should have to travel in order to activate a manual call point is 45 metres.  Regular maintenance by testing once a week by the user.
  • 56.
    Cont’d  Test amanual call point during working hours to ensure that the control panel and alarm sounders operate smoothly.  As for each week, test a different manual call point at different location to ensure it work effectively.
  • 57.
    Fire Alarm System Maintenance of fire alarm system is compulsory to ensure the fire alarm system operate effectively at all times.  Regular testing and inspection is required to ensure that the fire alarm works well. Scheduling maintenance: • Daily Checks -Checks to ensure system is operating normally. Rectify and record any faults found • Weekly Tests -Checks to ensure that the signal of monitoring station are functioning, battery and voltage conditions, rectify and record any faults
  • 58.
    Cont’d • Monthly Tests-Restore all the zones fault conditions, check and ensure that power supply, indicator, alarm outputs are regulating correctly, rectify and record any indication of fault. • Yearly Tests -All monthly tests, test all detectors over as many zones as possible such that all detectors will be check over a 5-year period, examine the interlocking circuits, observe and clean dirty detectors, rectify and record any indication of fault.
  • 59.
    Recommendation for abetter system of the building
  • 60.
    condensercondenser chillerchiller • Higher Coolingpower • Same energy efficientcy • Provides charging fluid below normal operation range of conventional equipment • Internal melt ice on coil
  • 61.
    • 20% highercompact size then water chiller • Cold air or rooftop distribution system=additional dehumidification effects & fan energy saving • Reduced electrical distribution • Electricity generated at night generally has a lower heat rate • No moving parts , hence very little maintenance is required