BUILDING SERVICES 
MECHANICAL VENTILATION 
AIR COND SYSTEM 
ELECTRICAL SUPPLY SYSTEM 
MECHANICAL TRANSPORTATION 
SYSTEM 
FIRE PROTECTION SYSTEM 
CASE STUDY AND DOCUMENTATION OF BUILDING SERVICES SYSTEMS 
ADILA ZAAS 
0310417 
GERTRUDE LEE 
0306265 
KEE TING TING 
0310019 
NASREEN HAJIBEIGY 
0310538 
SONIA MANYIE 
0801A65704 
YASEEN SYED 
0309021
CONTENTS 
1.0 INTRODUCTION 
2.0 LITERATURE REVIEW 
2.1 Mechanical Ventilation and Air Cond System 
2.2 Electrical Supply System 
2.3 Fire Protection System 
3.0 AIR CONDITIONING SYSTEM 
3.1 Introduction and Function 
3.2 Components of System 
3.3 UBBL requirement or related regulations 
3.4 Images and diagrams of the system 
3.5 Conclusion 
4.0 ELECTRICAL SUPPLY SYSTEM 
4.1 Introduction and Function 
4.2 Components of System 
4.3 UBBL requirement or related regulations 
4.4 Images and diagrams of the system 
4.5 Conclusion
5.0 FIRE PROTECTION SYSTEM 
5.1 Introduction and Function 
5.2 Components of System 
5.3 UBBL requirement or related regulations 
5.4 Images and diagrams of the system 
5.5 Conclusion 
6.0 MECHANICAL TRANSPORTATION SYSTEM 
6.1 Literature Review 
6.2 Introduction and Function 
6.3 Components of System 
6.4 UBBL requirement or related regulations 
6.5 Images and diagrams of the system 
6.6 Conclusion 
7.0 GENERAL CONCLUSION
INTRODUCTION 
1.0
Figure 1 
Landscape in PJ 
Trade Centre (Top) 
Figure 2 
Section drawing of PJ Trade Centre (bottom) 
A MALAYSIA PARADIGM 
PJ Trade Centre (Figure 1), completed in February 2009 was designed by the developer of TujuanGemilangSdn. Bhd. The project was spearheaded by its executive chairman Ahmad Khalif Mustapha Kamal. (Poh,2009) Its surrounding landscape however, was planned and designed by Seksan Design. The expansion concept is based on Malaysian context of heat, humidity, materials, and construction practices, and inspired by the weaving of “songket”, “batik” and “tenun”. 
Built on 5.4 acres of land, in the centre of Bandar DamansaraPerdana, Petaling Jaya, the 4 Towers (Menara Mustapha Kamal, Menara Bata, MenaraHasil and MenaraGamuda), consists of 21 to 21 floors each. 
1
LITERATURE 
REVIEW 
2.0
2.1 MECHANICAL VENTILATION AND AIR COND SYSTEM 
According to Roger Greeno, ventilation is simply defined as the process of changing air in an enclosed space. A proportion of air within the enclosed space should be continuously withdrawn and replaced by fresh air 
(Greeno,1997). 
MECHANICAL VENTILATION 
Mechanical Ventilation which has been used widely starting from 
twentieth century, fan-assisted movement of air has largely helped the natural system. The components include fan, filters, ductwork, fire dampers and 
diffusers.There are 4 categories of fans which are cross flow, propeller, axial flow and centrifugal. Next, filters are fuctioned to eliminate suspended 
particles. It is place at the cover of air entry into ventilation system. 
Morever, ductwork is created to channel outside air towards the room or the air from the room towards the outside. It is usually produced in circular, square or rectangular form. In addition, there is also fire damper that needed in case of fire event. It must integrate provision for automatic closure in the event of fire. 
Lastly, diffusers range from simple perforated plates and grilles to the more complex and efficient coned air distributors. It is placed at the border of the ductwork where the air is released into the space. 
2
AIR COND SYSTEM 
Air conditioning served to produce and maintain a programmed internal environment, despite of external conditions. To achieve these design criteria, equipment will include facilities to control of temperature, humidity, air cleanliness, air movement and heat radiation. To conclude, it is to achieve human thermal comfort which can be programmed between 19 and 23 degree Celsius and relative humidity within 40-60 per cent band. Choice of system will depend on building purpose and degree of occupancy (Greeno,1997). They fall into three categories: - 
1. Room Air Conditioner 
2. Split Unit Air Conditioning System 
3. Packaged Unit Air Conditioning System 
4. Centralized/Plant Air Conditioning System 
1. Room Air Conditioner 
Room Air Condition is the basic design of air conditioning system and it is only suitable for small space. It is usually set up at windows or openings to ensure the air release to the environment easily. 
2. Split Unit Air Conditioning System 
Split Unit packages are divided into two component that are the fan coil and condensing unit. Fan coil is an air-handling unit contains a filter fan, evaporator (cold) coil and the expansion or regulating valve. As for the condensing unit, it contains the condenser (hot) coil, fan and compressor pump. It is the most popular system nowadays as it looks elegantly beautiful, silent operation and require no windows or openings. 
3. Packaged Unit Ait Conditioning System 
Packaged air conditioning units is a factory manufactured to suit range of uses. It is an advancement from single unit system to complement a building’s characteristics. The advantage is they are rarely been wrapped as they look aesthetically contemporary style. 
4. Centralized/Plant Air Conditioning System 
Central plant system commonly used in big buildings with commercial and offices uses. It has the limitation of same air quality being delivered throughout the building. The temperature of each element can be controlled with zoned thermostats. 
3
2.2 ELECTRICAL SUPPLY SYSTEM 
Literature Review 
Electric power supply system in a country comprises of generating units that produce electricity; high voltage transmission lines that transport electricity over long distances; distribution lines that deliver the electricity to consumers; substations that connect the pieces to each other; and energy control centers to coordinate the operation of the components. 
The maintenance of a secure supply is an important consideration for any electrical engineer or supply authority because electricity plays a vital part in an industrial society, and a loss of supply may cause inconvenience, financial loss or danger to the consumer or the public. The principle employed with a ring system is that any consumer’s substation is fed from two directions, and by carefully grading the overload and cable protection equipment a fault can be disconnected without loss of supply to other consumers. 
Figure 3 
Simple Electric Supply System with 
Transmission and 
Distribution Network and Linkages from Electricity Sources to End-User. 
4
In Malaysia, 59% of the electrical supply system was owned by Tenaga Nasional Berhad (TNB) and the remaining 41% by Independent Power 
Producers (IPP). 
Figure 4 
Association of Various Parties in Grid Codewith the Grid System 
5
Figure 5 
Association of Various Parties in Grid Codewith the Grid System 
6
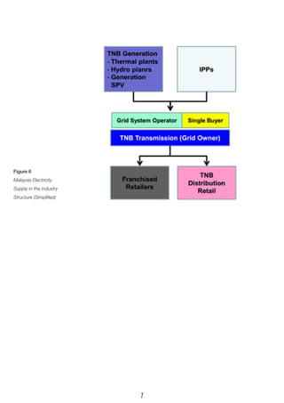
Figure 6 
Malaysia Electricity 
Supply in the Industry Structure (Simplified) 
7
2.3 FIRE PROTECTION SYSTEM 
Active Fire Protection System 
An integral part of fire protection. AFP is characterised by items and/or systems, which require a certain amount of motion and response in order to work, contrary to passive fire protection. 
Passive Fire Protection System 
An integral component of the three components of structural fire 
protection and fire safety in a building. PFP attempts to contain fires or slow the spread, through use of fire-resistant walls, floors, and doors (amongst other examples). PFP systems must comply with the associated Listing and approval use and compliance in order to provide the effectiveness expected by building codes. 
PASSIVE FIRE SYSTEM 
Compartmentation 
It is designed to contain the area of the starting point of the fire.It 
approach proves atleast some protection for the rest of the building and its 
occpants,even if other fire prevention systems are installed and failed.This 
delays the spread of the fire,before the fire brigade arrives. Halls and landing are separated from staircases to avoid the fire travelling vertically up stairwalls. This prevents different floors from being affected.There are usually some 
limitations to the compartmentation lines as over compartmentation incur 
hardships during daily use. 
Structural Integrity during a Fire 
This is the protection of the structural stability before the fire.It ensure safety and stability during the fire and ensures that the building doesn’t 
collapse. 
Smoke Movement 
The volume of combustion products entrained in a rising plume is 
relatively small compared with the volume of air in the total misture. 
Consequently, the smoke produced by a fire will approximate the volume of air drawn into the rising plume. These smoke are a mixture of hot vapors and gases produced by the combustion process along with unburned 
8
decomposition and condensation matter and the quantity of air that is 
entrained or otherwise mixed into the mass. 
Evacuation of Occupants 
Fire drills should involve all occupants, as everyone should leave the building when the fire alarm sounds. It is critical for building personnel and floor wardens to be familiar with the fire alarm sequence, including the first and second stage alarms, their associated audible signals, and the duties to be carried out at each point in a fire emergency. Emphasis should be placed on a safe and orderly evacuation, rather than speed. Occupants should close but not lock doors as they leave their room or office. If there are concerns 
regarding confidential papers or other materials, the evacuation plan should include securing articles in a lockable filing cabinet or desk. 
ACTIVE FIRE SYSTEM 
The main point of fire protection is to identify a developing fire 
emergency in a timely manner, and to alert the building’s occupants and fire emergency organizations. This is the role of fire detection and alarm systems. Depending on the anticipated fire scenario, building and use type, number and type of occupants, and criticality of contents and mission, these systems can provide several main functions. 
SPRINKLER SYSTEMS: 
For most fires, water represents the ideal extinguishing agent. Fire 
sprinklers utilize water by direct application onto flames and heat, which causes cooling of the combustion process and prevents ignition of adjacent combustibles. They are most effective during the fire’s initial flame growth stage, while the fire is relatively easy to control. 
Fire sprinkler systems are actually heat activated, one sprinkler head at a time, and most fires usually require only one or two sprinklers to be extinguished. 
FIRE EXTINGUISHING SYSTEMS: 
Fire extinguishing systems are commonly used to protect areas containing valuable or critical equipment such as data processing rooms, telecommunication switches, and process control rooms. Their main function is to quickly extinguish a developing fire and alert occupants before extensive damage occurs by filling 
9
the protected area with a gas or chemical extinguishing agent. Usually they can be found at exits, where they are easy to get hold of, in the case of an emergency. 
There are a few different types of fire extinguishers: 
1.ABC-RATED DRY CHEMICAL EXTINGUISHERS 
2.WATER EXTINGUISHERS: 
3.CO2 CARBON DIOXIDE EXTINGUISHERS: 
4.CLASS D EXTINGUISHERS: 
5.FIRE MONITOR EXTINGUISHER SYSTEM: 
WATER SPRAY EXTINGUISHING SYSTEMS: 
Stationary water spray extinguishing systems are permanently installed systems with open nozzles that use water as an extinguishing agent. They can be activated manually and/or automatically. An additional mechanical, 
hydraulic, pneumatic or electrical triggering system is required for automatic activation. 
COMPRESSED AIR FOAM SYSTEMS: 
A compressed air foam system is defined as a standard water pumping system that has an entry point where compressed air can be added to a foam solution to generate foam. The air compressor also provides energy, which, gallon for gallon, propels compressed air foam farther than aspirated or standard water nozzles. 
CARBON DIOXIDE SUPRESSION SYSTEMS: 
The mechanisms by which carbon dioxide extinguishes fire are rather well known. If we go back to the familiar fire triangle, we realize that an 
interaction between fuel, oxygen and heat is necessary to produce a fire 
condition. When these three elements are present in a proper relationship, fire will result. Carbon dioxide extinguishes fire by physically attacking all three points of the fire triangle. The primary attack is on the oxygen content of the atmosphere. The introduction of CO2 into the fire zone displaces sufficient 
oxygen in the atmosphere to extinguish the open burning. At the same time, the extinguishing process is aided by a reduction in the concentration of 
gasified fuel in the fire area. And finally, CO2 does provide some cooling in the fire zone to complete the extinguishing process. 
10
MECHANICAL VENTILATION 
& 
AIR COND SYSTEM 
3.0
3.1 PROLOGUE 
Mechanical Ventilation and Air Conditioning system have always been the main source in controlling air temperature, air humidity, air circulation and air quality. For PJ Trade Centre, the concept is mainly towards greeneries and natural ventilation thus, the usage of mechanical air conditioning system is minimized in every building. Nevertheless, necessary data was gathered to help us in achieving a thorough research on building services as well as in approaching it through a sustainable way. 
For the air conditioning system, Tower B (Bata) uses the Split Unit Air Conditioning system while Tower A and C uses the Centralized System. Moreover, Tower A and C are under one owner (Gamuda) unlike Tower B which is under one owner. Therefore, there are different opinions in approaching the usage of the Air Conditioning System in PJ Trade Centre. 
As for the Mechanical Ventilation System, the building covered most of the components that we have learned in class. It is crucial to insert the mechanical ventilation, especially in the basement, kitchen and toilet. The main purpose of mechanical ventilation is to cool the individual rooms, fireproof and filter small 
substances. Moreover, it is to preserve oxygen content (maintained 21% of air volume) and to remove carbon dioxide. 
11
3.2.1 INTRODUCTION AND FUNCTION 
Mechanical Ventilation and Air Conditioning system have always been the main sources for controlling air temperature, air humidity, air circulation and air quality. As for PJ Trade Centre, their concept is mainly towards greeneries and natural ventilation, thus the usage of mechanical air conditioning system been minimize in every buildings. Nevertheless, we did gather necessary data to help us in achieving building services foundation as well as approaching it in greeneries way. 
In air conditioning system, Tower B (Bata) use Split Unit Air Conditioning system while Tower A and C use Centralized System. Moreover, Tower A and C are under one owner (Gamuda) unlike Tower B which is under one owner. There are two approach of Air Conditioning System in PJ Trade Centre because different owner have their own opinion. 
As for Mechanical Ventilation System, the building covered most of the components that we learned in class. It is really important aspect to insert mechanical ventilation especially in the basement room, kitchen and toilet. The main purpose of mechanical ventilation is to cool individual room, fireproof and filter small substances. Moreover, it is to preserve oxygen content (maintained 21% of air volume) and to remove carbon dioxide. 
3.2 MECHANICAL VENTILATON 
12
3.3.1 Ducting System 
In PJ Trade Centre, ducting systems are usually exposed and visible. Nowadays, it is a trend to not hide ducting systems as it can be quite aesthetically pleasing. The function of duct system requires the exchange of indoor air which in take the warm air from the spaces and distribute AHU room. Duct system consists of ducts component itself, diffusers, return air grilles, and fire dampers. 
All the ducting system in PJTC are insulated to reduce heat loss and reduce installation cost. In figure ? it can be seen that ductworks been branches from AHU and to the allocated space especially basement parking. Moreover, a loud noise could be heard when the operator been switched on. The ducts that they use are rectangular shapes and size range are 1m x 1.5m. 
At the back of AHU (Air Handling Unit), we could see Axial Fan to exhaust the air from AHU via ducting. It consists of several aerofoil cross sections blades mounted on a motor driven central shaft 
3.3 Components of System 
Figure 7 
Malaysia Electricity 
Supply in the Industry Structure (Simplified) 
13
Figure 8 
Main Ducting in Air 
Handling Room 
Figure 9 
Ducting component 
in parking lot area 
Figure 10 
Axial Fan behind Air Handling Unit Room 
14
3.3.2 Extract Ventilation 
The advanced system of extract ventilation are equipped with ductwork attached to the extract fan, with hoods or outlet grilles strategically located. 
Figure 11 shows how it has been set up in fire pump room. Ductwork is accommodated with fresh air inlets in marginal locations. In addition, it functions to 
prevent cross-flow of noise, odours, and smoke through extract fan. More details of the components can be seen through figure 12, 13 and 14. 
Figure 11 
Extract ventilation 
in Fire Room ( G Floor ) 
15
Figure 12 
Location of fire room and extract system in Ground Floor 
Figure 13 
Extract Ventilation to Fire Room. 
16
Figure 14 
Example figure of smoke excape to extract fan 
17
3.3.3 Pressurization and Exhaust System for Fire Protection 
A pressurization system is to maintain positive pressure in certain spaces to prevent smoke entering from adjacent areas. In PJTC, we could relate this system mostly located in protected stairways. 
A pressurization consists of three components which are Supply Air (to transfer the air into specific spaces), Pressure Relief (to prevent from exceed pressure) and Air Release (air and smoke are released from the adjacent fire area). Due to all these components, it forms a positive pressure difference to prevent smoke enter lobbies and staircase area. 
It is advisable to separate supply air fan from exhaust louvres at least 5m measured from the edge of the exhaust louvres housing. This will prevent the possibility of smoke shift into the supply air shaft. 
Next, it is important to install sets of motor-fans that suck air into the stairwell. In PJTC, the motor-fans is located in basement as shown in figure ? to prevent infiltration of smoke in the event of fire. The outside air is captured throughout a cover up that has a particle filter. 
Figure 15 
Location of centrifugal fan, fire damper and circular ductwork 
18
Figure 16 
Fire damper placed in staircase area 
Figure 17 
Circular ductwork placed in basement level 
Figure 18 
Centrifugal Fan placed on rooftop area 
19
As for basic application is provision of a propeller fan over a void in an 
external wall. In figure ? it been placed in water handling room to release 
unpleasant or contaminated air situation. It doesn’t require any ductwork as it can stand on it owns with several steel or plastic blades mounted at a right angle to a central boss. In addition, there is also fire damper plates in case occur any smoke release in the space too. 
Figure 19 
Propeller fan and fire damper in water system room on rooftop, 
20
Figure 20 
Propeller Fan in Water System Room 
Figure 21 
Fire Damper outside water system room 
21
Function of Air-conditioning system: 
The main purpose of commercial HVAC (heating, ventilating, and air 
conditioning) systems is to provide the people working inside buildings with 
“conditioned” air so that they will have a comfortable and safe work environment. “Conditioned” air means that air is clean and odor-free, and the temperature, 
humidity, and movement of the air are within certain comfort ranges. 
3.4 Types and Function of Air Conditioning System 
22
Types of Air-conditioning system: 
In Block B, the types of air conditioning system that is split unit air 
conditioning system. Whereas, for Block A, Block C and Block D (Based on the plan in Diagram 1.1), centralized unit air conditioning systems are the system that they are using now. The reason of Block B using different kind of system than the other three blocks is Block B is owned by a few owners. So, to be fair in paying the bills, the owners decided to install split air conditioning system. While for Block A, Block C and Block D, to cool the whole building, the best system is the 
centralized air conditioning system. 
Figure 22 
The yellow zones indicated the areas in Block B are used split unit air 
conditioning 
system. The red zones indicated the areas in Block A, Block C and Block D are used 
centralized unit air conditioning 
system. 
Elevation (left), 
Plan (right). 
23
For split unit air conditioner, it comprises of two parts: the outdoor unit (based on Figure 1.2) and the indoor unit (based on Figure 1.1). The outdoor unit, fitted outside the room, components like the compressor, condenser and expansion valve. The indoor unit comprises the evaporator or cooling coil and the cooling fan. A split air conditioner can be used to cool one or two rooms. For this unit you don’t have to make any slot in the wall of the room. 
Figure 23 
Outdoor unit (right) 
Indoor unit (left) of split air conditioning system 
24
Outdoor unit (based on the right side of 24): 
The compressor is the maximum noise making part of the air conditioner, and since in the split air conditioner, it is located outside the room, the major source of noise is eliminated. In the outdoor unit there is a fan that blows air over the condenser thus cooling the compressed Freon gas in it. This gas passes through the expansion coil and gets converted into low pressure, low temperature partial gas and partial liquid Freon fluid. 
Indoor unit (based on the left side of Figure 24): 
It houses the evaporator coil or the cooling coil, a long blower and the filter. After passing from the expansion coil, the chilled Freon fluid enters the cooling coil. The blower sucks the hot, humid and filtered air from the room and it blows it over the cooling coil. As the air passes over cooling coil its temperature reduces drastically and also loses the excess moisture. 
3.5 Components of the split unit air conditioning system 
Figure 24 
The components of 
indoor and outdoor unit. 
25
Compressor (Based on Figure 25): 
Compresses the refrigerant from low pressure (low temperature) to high pressure (high temperature). This conversion raises the boiling point to higher 
temperature levels, facilitating elimination of the heat brought by the outdoor air. 
Condenser (Based on Figure 26): 
This component receives gas at high pressure and high temperature from the compressor. In air-cooled condensers, the metallic surfaces cool the gas which changes status and turns to liquid. In the case of water-cooled condensers, it is the circulation of the water that produces the same cooling effect. 
Figure 25 
The compressor 
Figure 26 
Condenser 
26
Evaporator (Based on Figure 27): 
When the refrigerant evaporates in the evaporator, it absorbs heat from the 
surrounding air and produces cooled air. 
Capillary tube (Based on Figure 28): 
A narrowing of the tube connected along the line between the condenser and the evaporator with diameters ranging from 1 to 2 mm. and lengths ranging between 1 and 2 m, allows the adjustment of the amount of gas fed to the 
evaporator. 
Figure 27 
The evaporator. 
Figure 28 
The capillary tube 
27
Electrical parts: 
Electric and electronic components needed by the various air conditioner 
functions. 
Indoor fan (Based on Figure 29): 
It exhausts air from the indoor environment and conveys it through the evaporator; the air is now cool and distributed back into the environment. 
Outdoor fan (Based on Figure 30): 
This causes the air to circulate through the condenser in order to cool the refrigerant. 
Figure 29 
The cross-flow fan and radial fan 
Figure 30 
The axial fan 
28
Operations of system: - 
The outdoor unit is installed on or near the wall outside of the room or space that you wish to cool. The unit houses the compressor, condenser coil and the expansion coil. The sleek-looking indoor unit contains the cooling coil, a long blower and an air filter. (based on Diagram 1.3) 
The split unit air conditioner pumps heat from inside to outside is through the refrigeration cycle, a thermodynamic cycle involving a special fluid - the 
refrigerant - that undergoes phase changes (between liquid and vapour), pressure changes, and temperature changes. 
Based on diagram 1.3, notice that the diagonal line shows which parts are inside the house and which parts are outside. According to author (Allison Bailes), the four stages of the refrigeration cycle are:- 
1. Evaporator Coil 
This is where the refrigerant picks up heat from inside the house. The evaporator coil is a copper tube, which carries the refrigerant, embedded in a framework of aluminium fins. Using this configuration, the refrigerant is connected to a lot of 
surface area that makes contact with the air blowing over it, which aids heat 
transfer from the air to the refrigerant. The most common geometry is the A-coil (Based on Figure 1.10), but there have flat coils and N-coils in some units as well. 
Figure 31 
The refrigerate flows of the split unit air 
conditioning system 
29
The refrigerant comes into the evaporator coil as a liquid at a low 
temperature and low pressure. The air handler’s fan (aka the blower) blows air from the house across the coil. The evaporator coil is cold (about 40° F), and the air from the house is warm (about 75° F, depending on where you set your 
thermostat). Heat flows from warmer to cooler, so the air temperature drops, and the refrigerant picks up the heat lost by the air. This is the second law of 
thermodynamics in action. 
In addition to getting warmer, the refrigerant also changes phase here. It’s called the evaporator coil, after all, so the cold liquid refrigerant coming in 
evaporates and becomes a vapour. Phase changes are a great way to transfer heat because it takes a lot more heat to cause a phase change (especially 
between liquid an vapour) than it does to change the temperature of a material. Thus, when the refrigerant starts boiling, it really sucks up the Btu’s (British 
Thermal Units). 
Figure 32 
The picture of the A-coil 
30
When the refrigerant reaches the outdoor part of your air conditioner (based on Figure 1.11), the compressor squishes the refrigerant down to a smaller volume, thus increasing the pressure and the temperature. The refrigerant has to be warmer than the outside air. The other is that the compressor is the pump that moves the refrigerant through the system. PMV electromagnetic valve pressure suction rotor 
Figure 33 
The components of compressor 
31
When the high pressure, high temperature, vaporized refrigerant leaves the compressor, it enters the condenser coil. Again, it’s a copper tube embedded in aluminium fins that allows for efficient heat transfer. A fan inside the condensing unit pulls outdoor air through the sides of the coil and blows it out the top of the unit. Because of the work the compressor did, the refrigerant is hotter than the outdoor air. The second law of thermodynamics kicks in here, and heat flows from the warmer refrigerant to the cooler outdoor air blowing over the condenser coil. 
In the evaporator coil, refrigerant changes from liquid to vapour at a relatively low temperature. Pressure changes affect the boiling/condensation point temperature. 
After returning to the liquid state, the refrigerant travels through the liquid line (the hot, not insulated copper tube) back to the indoor part of the air conditioner. 
4. Expansion Valve 
Once the refrigerant gets back to the indoor unit, it passes through the expansion valve, and the magic of the refrigeration cycle happens here. The high pressure, relatively warm liquid runs into a constriction that doesn’t allow the 
refrigerant to pass through easily. As a result, when the liquid does get through to the other side, it finds itself in a much lower pressure. 
Figure 34 
The image of 
condenser coil 
32
After passing through the expansion valve (based on Diagram 1.4), the refrigerant goes directly into the evaporator coil, and the cycle begins anew. 
Figure 35 
The expansion valve are shown 
33
3.5 Components of the Centralize Unit Air Conditioning System 
For centralized unit air conditioner, it is used for cooling big buildings, 
houses, offices, entire hotels, gyms, movie theatres, factories etc. If the whole building is to be air conditioned, HVAC engineers find that putting individual units in each of the rooms is very expensive making this a better option. A central air conditioning system is comprised of a huge compressor that has the capacity to produce hundreds of tons of air conditioning. The central air conditioning system is a plant room where large compressor, condenser, thermostatic expansion valve and the evaporator are kept in the large plant room. 
Figure 36 
The cooling tower that placed on the rooftop. 
34
Air Handling Unit (AHU) 
It is used to condition and circulate air as part of an HVAC system. An air handler usually contains a blower, heating or cooling elements, filter racks or chambers, sound attenuators, and dampers. Air handlers usually connect to ductwork that distribute the conditioned air through the building and return it to the AHU.Small air handlers are called terminal units, and may only include an air filter, coil, and blower. These smaller units are also called blower coils or fan coil units. 
Figure 37 
AHU components 
35
All the components of AHU (Based on Figure 1.14) perform all the functions as usual similar to a typical refrigeration system. However, all these parts are larger in size and have higher capacities. The compressor is of open reciprocating type with multiple cylinders and is cooled by the water just like the automobile engine. The compressor and the condenser are of shell and tube type. While in the small air conditioning system capillary is used as the expansion valve, in the central air conditioning systems thermostatic expansion valve is used. 
The chilled is passed via the ducts to all the rooms, halls and other spaces that are to be air conditioned. Thus in all the rooms there is only the duct passing the chilled air and there are no individual cooling coils, and other parts of the 
refrigeration system in the rooms. What is we get in each room is the completely silent and highly effective air conditions system in the room. Further, the amount of chilled air that is needed in the room can be controlled by the openings depending on the total heat load inside the room. 
Figure 38 
The working systems of AHU components. 
36
Figure 39 
Air filter 
Figure 40 
Monitoring Gauge 
Figure 41 
Sound insulation panel for AHU room 
37
Plant room 
The plant room comprises of the important parts of the refrigeration 
system, the compressor and the condenser. The compressor can be either semi-hermetically sealed or open type. The semi-hermetically sealed compressors are cooled by the air, which is blown by the fan, while open type compressor is water cooled. The open compressor can be driven directly by motor shaft by 
coupling or by the belt via pulley arrangement. 
The condenser is of shell and tube type and is cooled by the water. The refrigerant flows along the tube side of the condenser and water along the shell side, which enables faster cooling of the refrigerant. The water used for cooling the compressor and the condenser is cooled in the cooling tower kept at the top of the plant room, though it can be kept at other convenient location also. 
Figure 42 
The components in plant room 
38
Water Chiller 
It is a water-cooled air conditioning system that cools inside air, creating a more comfortable and productive environment. Chillers are also used in the 
manufacturing environment to provide “process” cooling to equipment in an effort to maximize productivity. 
With large facilities, such as commercial buildings, hospitals, universities, government facilities and theme parks, the cost of energy to generate cooling in excess of 50 tons is cost prohibitive with air-cooled units. Water-cooled chillers produce higher tonnage at lower costs per ton, creating greater energy efficiency. A typical home has 3-5 tons of cooling capacity. 
Chillers circulate chilled water to air-handlers in order to transfer heat from air to water. This water then returns to the evaporator side of the chiller where the heat is passed from the water to a liquid refrigerant (freon). The refrigerant leaves the evaporator as a cold vapour and enters the compressor where it is 
compressed into a hot vapour. Upon leaving the compressor, the vapour enters the condenser side of the chiller where heat is transferred from the 
refrigerant to the water side of the condenser where it is circulated to an open cooling tower for the final removal of heat via evaporation in the cooling tower. 
Figure 43 
The systems of water chiller components 
39
3. 6 UBBL Requirement or Related Regulations: 
-Water closets, toilets, lavatories, bathrooms, latrines, urinals or similar rooms or enclosures used for ablutions which are situated in the 
intermal portions of the building and in respect of which no such 
external walls (or those overlooking verandahs, pavements or 
walkways) are present, shall be provided with air-conditioning having a minimum of fresh air change at the rate of 0.61 cmm per square metre of floor area of ten air changes per hour, whichever is the lower. 
-Where room, windows, or wall, air-conditioning units are provided as means of air-conditioning, such units shall be capable of continuously introducing fresh air. 
40
3.7 Conclusion: 
Based on my observations, for Block B, I think that the 
mechanical worker done a very good job as they installed the outdoor unit in some minor observing area such as basement, the corner of the space, the outside and so on to allow users or customers to have a comfortable vision. Besides that, it is to enhance the aesthetic 
appeal and do not take up as much space as a window unit. 
Besides that, the roof and basement are the usual choice for these central station systems. Though my observation, for Block A, Block C and Block D, the centralized unit air conditioning system are placed on the top floor and rooftop. The placing of it is excellent as rooftop has the advantage of easy utility connections, noise isolation, and not being valuable rental area. 
41
ELECTRICAL SUPPLY 
SYSTEM 
4.0
4.1 UNIFORM BUILDING BY LAWS 
(Licensed to Malaysian Standard MS1525:2014) 
The purpose for this Malaysian Standard in terms of power and distribution system is to minimize losses in 
electrical power distribution and equipment which would 
increase energy efficiency. Some of the laws are below: 
• Power factor correction capacitors 
Power factor correction capacitors should be the low loss type with losses per kVAR not exceeding 0.35 W at upper temperature limit excluding the losses in the discharge 
resistors. 
• Sub Metering 
To facilitate monitoring of energy consumption and energy management, electrical energy meters should be installed at strategic load centers to identify consumption by functional use (air conditioning, lighting, etc.). 
The electricity supply and installation practice in 
Peninsular Malaysia are governed by the following:- 
1. Electricity Supply Act 1990 – Act 447 
2. Licensee Supply Regulations 1990 
3. Electricity Regulations 1994 
4. Customer Charter – refer to TNB website (www.tnb. com.my) 
42
4.2 Electrical Components 
Electrical systems are significant in today’s world and in many cases it is absolutely necessary that they do not fail. Designers of these systems must be aware of the various points of failure and how to deal with these problems via a sound design. Unlike mechanical parts, electrical components generally do not wear out per se. Components tend to drift over time and can cause problems with sensitive designs. Furthermore when combined with environmental effects, 
transient stresses, corrosion, vibration and temperature are of extreme concern. 
The electrical components found in PJ Trade Centre will be divided into three categories: 
• Active 
An active component works as an alternating-current circuit in a device, which works to increase the active power, voltage or current. An active component is able to do this because it is powered by a source of electricity that is separate from the electrical signal. 
• Semiconductors 
• Display Technologies 
• Power Sources 
• Passive 
Passive components are those that do not require electrical power to operate and store or maintain Energy in the form of Voltage or Current 
• Resistors 
• Capacitors 
• Magnetic 
• Electromechanical 
Electromechanical components carries out its electrical operations by using moving parts or electrical connections. 
• Switches 
• Terminals and Connectors 
• Cables and Assemblies 
• Protection Devices 
• Mechanical Accessories 
43
Active Components – Semiconductors 
1.Diodes 
A diode is a discrete component that allows current to flow in one direction only. A diode can protect against current flowing the wrong way if the battery is put in back to front. 
2. Transistors 
A transistor is an electronic component used in a circuit to control a large amount of current or voltage with a small amount of voltage or current. Smaller in size, the transistor could easily be manufactured cheaply in large quantities. 
Figure 44 
Diode 
Figure 45 
Transistors 
44
3.Integrated Circuit 
An integrated circuit (IC), sometimes called a microchip, is a semiconductor in which, thousands and millions of tiny resistors, capacitors, and transistors are fabricated. An IC can function as an amplifier, timer, counter, computer memory, or microprocessor. 
Active Components – Power Sources 
1. Battery 
Electrochemical cells either create chemical changes by the action of an electric current such as in an electrolytic cell, or create electric currents by the action of chemical changes. 
Figure 46 
Intergrated Circuit 
Figure 47 
Battery 
45
Passive Components – Resistors 
Resistors are the most commonly used component in electronics and their purpose is to create specified values of current and voltage in a circuit. 
Electromechanical Components - Terminal and Connectors 
Electromechanical Components - Terminal and Connectors 
1. Type G Socket 
Five properties of this socket: 
• Three rectangular blades in a triangular pattern 
• Grounded 
• 13A 
• 220 – 240V 
• Compatible with plug type G 
Figure 48 
Resistor 
Figure 49 
Type G Socket 
46
1. Junction Box 
There are two functions of a junction box: 
• Present a neater means of concealing electrical junctions. The presence of the box is generally regarded as both practical and more esthetically pleasing than a bunch of exposed electrical wires 
• Providing a degree of protection for the wiring interface at various junction points. It can also help contain sparks in the event that one of the junctions overloads for some reason, and thus limit the amount of damage that is caused. 
Electromechanical Components - Protection Devices 
The distribution boardis a panel or enclosure that houses the fuses, circuit breakers, and ground leakage protection units used to distribute electrical 
power to numerous individual circuits or consumer points. The core function of any distribution board is to allow individual circuits to draw power from correctly rated circuit breakers and for those circuits to be isolated without causing a 
disruption to the rest of the supply. Most importantly though, the distribution board offers protection to users and equipment from electrical shock or fire resulting from ground faults. 
Figure 50 
Junction Box 
Figure 51 
Left - Distribution Board Panel (Closed) 
Right - Distribution Board Panel (Open) 
47
Introduction To PJ Trade Centre 
In PJ Trade Centre, the main electrical rooms are situated on the Basement 7. This section will introduce the function and design considerations through 
observations of each room. For safety, every main electrical room such as the Main Switch Room,Low Voltage Switch Room and Gen Set Room has an 
alternative emergency exit door and carbon dioxide tanks in case of a fire 
emergency. 
Figure 52 
site specifications of the electrical rooms on Basement 7 through a section of Tower B 
48
The substation is an assemblage of electrical components that are 
connected in a definite sequence in which a circuit can be switched off manually or automatically. The substation receives electrical power from generating 
station via incoming transmission lines and delivers electrical power via the 
outgoing transmission lines. 
There are four types of substations: 
1. Transmission Substation 
2. Distribution Substation 
3. Collector Substation 
4. Switching Substation 
Every Substation has the following parts and equipment: 
1. Outdoor switchyard 
2. Main office building 
3. Switchgear and Control panel 
4. Battery room and D.C Distribution System 
5. Mechanical, Electrical and other auxiliaries (firefighting system, oil 
purification system, Diesel generator set) 
TNB Substation 
Figure 53 
TNB substation in PJ Trade Centre 
49
The main switch room is situated on Basement 7. Switchboard is 
regarded as the main hub of the electrical power source delivered to a building. Its main function is to receive electrical power supply, control the power supply, distribute the power supply and protect the power supply. Switchgear is one of the mechanisms installed at the switchboard used to open and break the circuit designed to operate automatically or manually depending on the required 
purposes. 
Main Switch Room 
Figure 54 
Main Switch Room 
50
Below are the design considerations for a switch board room: 
• The switch board room shall preferably be provided with an alternative emergency exit door. 
• The door shall be arranged to be opened outwards and shall not obstruct a passageway into which open. All doors shall be fitted with locks to prevent the entry of unauthorized persons, but shall be readily opened from the inside without the use of a key. Sliding door is acceptable. 
• The switch board room shall either be naturally or forced ventilated depending on location. Forced ventilation shall be required if the switch board room is located at basement levels where ducted fresh air and exhaust are to be maintained effectively. The exhaust fan shall be of adequate capacity and shall be controlled by a timer. 
• Trenches, cable trays and cable entry duct/pipes where required for services to and from the switch board room are to be provided 
Figure 55 
upclose image of the switchgear 
51
Low voltage (LV) switchrooms are common across all industries and one of the more common spatial requirements which need to be designed into a project. Main LV switchrooms will typically contain free standing switchboards and Motor Control Centres (MCC), along with auxiliary equipment required for the room to function. 
Low Voltage Switch Room 
The low voltage switchboards provides electrical protection, safe isolation from live parts and local or remote switching. The switchgears has a 
functional switch which helps to energize or de-energize part of a system, 
emergency switching and stopping as well as a switch for mechanical 
maintenance. 
Figure 56 
Low Voltage Switch Room 
Figure 57 
Low voltage 
Switchgears 
52
The dimensions for a switchboard are below: 
• height would be 2.2 m (2000 mm for the switchboard and a 200 mm plinth) 
• width 600 mm to 1050 mm depending on construction 
• depth 600 mm 
• weight 200 to 400 kg per panel 
The design considerations for a LV switchroom are below: 
• access for personnel (normal and emergency) 
• access for equipment (installation, operation and maintenance) 
• regulatory compliance and approvals 
• cable containment and entries 
• earthing and grounding 
• water sealing (if below ground) 
• air conditioning, lighting & small power 
• fire detection, alarm and suppression 
Figure 58 
switchboard 
arrangement in a LV Switch Room 
53
Genset room is a specific case of engine-generator in which, a 
diesel engine combines with an electric generator to generate 
electricity. This generator are used without connection to a power grid and is used as an emergency power supply if the grid fails. As stated on the 
section, the genset room is located further away from other rooms due to the noises and the danger it may produce if not properly handled. 
Gen Set Room 
Figure 59 
Genset Room 
54
Below are the design considerations needed for a Genset Room: 
• Floor space between an engine and parallel wall space or another gen set should not be less than the width of the engine. 
• Overhead, there should be enough space allocated to allow convenient removal of cylinder heads, manifolds, exhaust piping and any other equipment for service. 
• Consider specifying enough room for a chain hoist or overhead crane. Space fore and aft of the engine should allow camshaft removal. 
• Batteries to start gen sets should be kept as near as possible to the engine to avoid long energy robbing cables. 
• The fuel tank should be located near gen sets to prevent long fuel line runs which can tax fuel pumps. Access to this equipment for service must also be considered in the design phase. 
Figure 60 
Generator in a Genset Room 
55
Multi tenanted commercial premises except shop lots shall be given bulk supply. The meter shall be installed at the metering room. An enclosed locked room specifically for the purpose of installing floor mounted metering cubicle shall be provided. The minimum size of the room shall be 2.0 m x 2.0 m x 2.5 m (height). 
Below are the design considerations needed for a Meter Room: 
Meter Room 
Figure 61 
Meters in the Meter Room for Tower B 
Figure 62 
Design consideration for a meter room 
56
Figure 63 
Battery room 
Figure 64 
Battery room 
switchboard 
Figure 65 
Wet Cell Batteries 
57
The battery room is used to house batteries for backup supply during an emergency electrical failure. Moreover, this room is used to segregate fumes and corrosive chemicals of wet cell batteries from the operating equipment which also allows for a better control of the ventilation and temperature of the batteries. The batteries may provide power for minutes, hours or days depending on the electrical system design. The electrolyte used for the PJ Trade Centre batteries are nickel-cadmium. 
Below are the general design considerations for a battery room: 
• Batteries of the non-seal type shall be located in enclosures with outside vents or inwell ventilated rooms, so arranged as to prevent the escape of fumes, gases, orelectrolyte spray into other areas. 
• Ventilation shall be provided to ensure diffusion of the gases from the battery toprevent the accumulation of an explosive mixture. 
• Racks and trays shall be substantial and treated to be resistant to the electrolyte. 
• Floors shall be of an acid resistant construction or be protected from acidaccumulations. 
• Face shields, aprons, and rubber gloves shall be provided for workers handling acids orbatteries. 
• Facilities for quick drenching of the eyes and body shall be provided within 25 feet ofthe work area for emergency use. 
• Facilities shall be provided for flushing and neutralizing spilled electrolyte, for fireprotection, for protecting charging apparatus from damage by trucks, and for adequate 
• Ventilation for dispersal of fumes from gassing batteries. 
58
FIRE PROTECTION SYSTEM 
6.0
UNIFORM BUILDING BY-LAWS (Licensed to Malaysia Standards MS1525) 
UBBL: 
Part VIII FIRE ALARMS,FIRE DETECTIONS,FIRE EXTINGUISHMENT AND FIRE FIGHTING ACCESS 
UBBL 1984 under section 238:Fire Alarms 
1.Every building shall be provided with means of detecting and extinguishing fire,with means of fire alarms together with illuminated exit signs. 
2.All sprinkler valves shall be located in a safe and enclosed position on the exterior wall and should be readily accessible by the Fire Authority. 
UBBL 1984 under section 153:Smoke detectors for lift lobby 
All lift lobbies shall be provided with smoke detectors. 
UBBL 1984 under section 247(2):Fire Alarms 
Main water storage tanks should be availale within the building,other than for hose reel system.Shall be located at ground,first or second basement levels,with fire brigades pumping inlet connections accessible to fire appliances 
UBBL 1984 law 248:Markings on wet risers: 
Wet riser,dry riser,sprinkler and other fireinstallation pipes and fittings shall be painted red. 
All cabinets and areas recessed in walls for locations of fire installations and extinguishers shall be clearly identified to the Fire authority or otherwise clearly identified. 
UBBLE 1984,ulaw 23:Installation and testing of wet riser systems 
Wet riser systems should be provided in every building 
A hose system shall be provided in each fire fighting access lobby. 
Each wet riser outlet shall comprise standard 63.5mm coupling fitted with a hose of not less than 31.8mm diameter equipped with a variable fog nozzle. 
According to UBBL 1984,section 227, 
Portable fire extinguisher shall be provided in accordance with relevant codes of practice and shall be sited on prominent position on exit routes which shall be visible from all directions. 
According to UBBL 1984:Exit Staircases 
Every upper floor to have minimum 2 staircases except buildings lower than 12m 
Number of Staircases should accommodate highest occupancy load under,widths of staircases and exit routes shall be maintained [not reduced in width] throughout 
59
& door swings should not encroach the access width 
Any necessary openings,except opening in external walls which shall not for the purpose of the by-law include wall to air wells,in the length of such staircase shall be provided with self closing doors constructed of fire resisting materials. 
Under UBBL 166,section 1 Enclosing means of escape in certain buildings 
Not less than 2 separate exits shall be provided from each storey together.As many additional exits may be necessary. 
Under UBBL 166,section 2 
The exits shall be well sited and their exits shall be arranged in a manner that the exits are within the limits of travel distance.They should be readily accessible at all times. 
Under UBBL 229,section4: 
A fire fighting staircase shall be provided to give direct access to each fire fighting access lobby and shall be directly accessible from outside the building at the fire appliances access level. 
Under UBBL 1984,section 169:Exit route 
No exit routes may reduce in width along its width along its path of travel from the storey exit to the final level. 
Under UBBL 1984,section 188:Travel distance to place of assembly 
Exits to any place of assembly shall be arranged that the distance travelled from any point to reach an exit shall not be more than 45meters for a sprinkled building. 
Under UBBL 1984,section 172 
All exits shall be marked with readily visible signs and shall not be obstructed by any decorations,furnishings or other equipment. 
A sign reading “KELUAR” with an arrow indicating the direction of the nearest exit. 
The sign shall be not less than 150metres high with the principal strokes of the letters not less than 18mm wide.The lettering shall be in red against a black background. 
All signs shall be illuminated continuously during periods of occupancy. 
Under UBBL 164(1) 
All dire doors shall be fitted with automatic door closers which are hydraulically spring operated in the case of swing doors,and of wire rope and weight type in the case of sliding doors. 
60
Under UBBL 1984,section 217:Fire resistance of structural materials 
Any structural wall shall have fire resistance of not less than the minimum period required by these by-laws for any element,which it carries. 
Under the ninth schedule,section A,masonry wall,beginning of the table.Reinforced concrete,minimum concrete cover in main reinforcement of 25mm,12.5mm gypsum sand plaster of 180mm offer 4hrs of fire resistance. 
REFERENCE: 
LAWS OF MALAYSIA 
UNIFORM BUILDING BY-LAWS ACT133. 
All amendments upto May 2006 
61
A set of electric/electronic devices/equipment working together to detect and alert people through visual and audio appliances when smoke/fire is present. These alarms may be activated from smoke detectors, heat detectors, water flow sensors, which are automatic or from a manual fire alarm pull station. 
PASSIVE SYSTEM 
Figure 66 
Fire Alarm System 
62
Phone is provided in case of fire emergency. 
Figure 67 
Fire Emergency Phone 
63
A fire door is a door with a fire-resistance rating used as part of a passive fire protection system to reduce the spread of fire or smoke between 
compartments and to enable safe egress from a building or structure or ship. 
A structure is a special exit for emergencies such as a fire: the combined use of regular and special exits allows for faster evacuation, while it also provides an alternative if the route to the regular exit is blocked by fire, etc. 
Figure 68 
Fire Door 
Figure 70 
Emergency Exit 
64
To determine pressure level of hose reel 
Figure 69 
Optimum Pressure Level 
65
The immediate and urgent movement of people away from the threat or actual occurrence of a hazard. Examples range from the small scale evacuation of a building due to a storm or fire to the large scale evacuation of a district because of a flood, bombardment or approaching weather system. 
Figure 71 
Emergency Evacuation Plan 
66
An active fire protection device used to extinguish or control small fires, often in emergency situations. Consists of a hand-held cylindrical pressure vessel containing an agent which can be discharged to extinguish a fire. 
Figure 72 
Fire Extinguisher 
67
A place where there are fire panel components. 
ACTIVE SYSTEM 
They include pressure switches and valve monitors. 
Figure 73 
Fire Panel Room 
Figure 75 
Sprinkler Valve and 
Wet Valve 
68
A part of a fire sprinkler system’s water supply and can be powered by electric, diesel or steam. 
Figure 74 
Fire Pump 
Figure 76 
Fire Pump 
69
A high-pressure hose that carries water or other fire retardant (such as foam) to a fire to extinguish it. 
A lift within the firefighting shaft with dual power supply and is capable of being commandeered by the Fire Service. Operation of the firefighter switch 
(usually situated at the ground floor level) activates the lift controls for firefighter use. 
Figure 77 
Fire Hose Reel 
Figure 78 
Fire Fighting Lift 
70
If the pressure box is on, plunger will hit to pilot cylinder. It acts as a 
kickstart and it opens valve. 
Zero-referenced against ambient air pressure, so it is equal to absolute pressure minus atmospheric pressure. Negative signs are usually omitted. To 
distinguish a negative pressure, the value may be appended with the word 
“vacuum” or the gauge may be labeled a “vacuum gauge.” 
Figure 79 
Pilot Cylinder 
Figure 80 
Pressure Gauges 
71
It acts to cut the fire by removing oxygen 
This is the main valve where it is the main distribution of all four blocks. It sends signal to the control room where the valve is normally open and is only close when its under maintenance. 
Figure 81 
CO2 Fire Suppression System 
Figure 82 
Alarm Valve 
72
The panel receives information from environmental sensors designed to 
detect changes associated with fire, monitors their operational integrity and 
provides for automatic control of equipment, and transmission of information 
necessary to prepare the facility for fire based on a predetermined sequence. 
Figure 83 
Fire Alarm Control Panel 
73
MECHANICAL 
TRANSPORTATION 
SYSTEM 
6.0
MECHANICAL TRANSPORTATION SYSTEM 
Literature Review 
mechanical transportation is transport device used to move goods or people vertically between floors. Types of vertical mechanical transportation that can be found in buildings are escalator and elevators. 
Elevators 
Elevators are one of the vertical mechanical transportation found in multi-storey buildings or high rise buildings. Elevators are vertical transport generally powered by electric motor that is drive by traction cable and counterweight system like a hydraulic pump used to transport goods or people vertically up and down to different levels or floors. 
Elevators are classified according to: 
1. Hoist Mechanism 
2. Building Height 
3. Building Type 
4. Elevators Location 
5. Special uses 
While designing a multi-story or high rise building, a designer must consider sufficient amount of vertical mechanical transportation in a building. As the scale of the building increases, escalators alone cannot serve a big amount of user using the building and this is when the selection of the vertical mechanical transportation equipment such as passenger, service and freight elevators is important. Not only that this elevators are one of the major building expenses but the quality of elevators service is also as important factor in a tenant’s choice of space in competing buildings. 
Providing minimum waiting time for a car at any floor level, comfortable acceleration, rapid transportation, smooth and rapid braking, accurate automatic levelling at landings and rapid loading and unloading at each floor stops are the ideal performance of an elevator installation as it is an important factor in a tenant’s choice. The elevator system must also provide quick, quiet operation of doors, good floor status and travel direction 
74
indication (both in the cats and at landings), easily operated car and landing call buttons, smooth, quiet and safe operation of all mechanical equipment under all conditions of loading, comfortable lighting, reliable emergency and security 
equipment and a generally pleasant car atmosphere. A building with at least 3 storeys must install an escalator to ease the users as there is a limit to how far the users would want to walk up the stairs. All this will increase the satisfaction of the passengers or users using the elevators. 
Types of Elevators and Their Functions 
Main reasons for building elevators are for users of a mid-high building or a high rise building and to transport goods up to the building.The common elevators that are in a building are passenger lifts, bomba lifts, freight lifts and service lift. 
The elevators performance depends on the following aspects: 
o Acceleration 
o Retardation 
o Car Speed 
o Speed of door operation 
o Stability of speed and performance with variation of car load 
Types of elevators that uses the hoist mechanism: 
A. Hydraulic Elevators 
B. Traction Elevators 
C. Climbing Elevators 
D. Pneumatic Elevators 
As our case study building, PJ Trade Centre, the type of elevator that was incorporated in the whole building is traction elevator.Traction elevators allow 
carrying more loads to a higher scale compared to other elevator. 
75
Traction Elevators 
Traction elevators are the most common elevators used in buildings. The elevator cars of traction elevators are pulled up by means of rolling steel ropes over a pulley, the weight of the car is balanced by a counterweight. There are 3 different types of elevators which are: 
i. Gearless Traction Elevators 
These elevators consist of a dc or ac motor, the shaft which is directly connected to a brake of a wheel and driving sheave. A gearless traction machine is more efficient and quieter in operation, less maintenance and has longer life. Generally utilized for passenger service and the maximum car speeds are 2000 feet per minute (10 meters per second). 
Figure 83 
Gearless Traction Elevator 
76
ii. Geared Traction Elevators 
These elevators have a worm and gear interposed between the driving 
motor and the hoisting sheave. The motor used in a geared installation, as in a gearless one, depends upon the type of drive system and maybe either dc or ac. A geared traction machine can give almost the same high-quality, accurate, smooth ride as the gearless installation. The geared machines are used for car speeds of up to 450 feet per minute. 
Figure 84 
Geared Traction 
Elevator 
77
iii. Machine Roomless Elevators 
These elevators system employs a smaller sheave than gearless and geared elevators. The reduced sheave size, together with a redesigned machine allows the machine to be mounted within the hoist way, eliminating the need for a bulky machine roof on the roof. 
Figure 85 
Machine Roomless Elevator 
78
General Component of an Elevator System 
Lift doors 
Lift doors are required in two components: 
o Fitted to the lift car 
o Fitted to the landing 
Landing doors must be incombustible and they usually slide sideways although vertical movement is used for some industrial applications. 
For security measure, the movement of the doors is resisted as long as the door is still open and it self closes within a certain time frame. 
79
Door-opener System 
Elevators use two different set of doors which are doors on the cars and doors opening into the elevator shaft. Doors on the cars and doors are operated by an electric motor which is hooked up to the elevator computer. 
How does the door opener system works: 
 The electric motor turns the wheel, which is attached to a long metal arm as the long metal arm is linked to another arm which is attached to the door. This will allow the door to slide back and forth on the metal rail. 
 The motor turns the wheel rotating the first metal arm. This will pull the second metal arm and the attached door to the left. 
 The door is made of two panels that close on each other when the door opens and extend out when the door closes. The computer than activates the motor to open the doors when the car arrives at a floor and close the cars starts moving. The elevator will be able to keep the door from closing and also detect whether someone is between them. 
Figure 86 
Components of 
Door- opener System 
80
The car doors have clutch mechanism that unlocks the outer doors at each floor and pulls them open. This keeps the outer doors from opening up into an empty elevator shaft. 
Multi-Beam Door Sensor 
Multi infrared-light beams are infrared-light of a lift door and its function is preventing passengers from being caught by the doors. Multiple infrared light beams mounted along the length of the car door edge. The doors reverse and open if beams are blocked during closing. 
Figure 87 
Type of Lift Door 
81
Motor Room 
An elevator motor room is usually located above the elevator on the highest floor of a building. In this motor room it contains the following: 
o Winding Gear 
o Traction Sheave 
o Control Panel 
o Overspeed Governor 
Reasonable access to and from the machine room should be provided as it is important for the equipment to be maintained and occasionally remove and replace parts. The ventilation must be sufficient enough in removing the heat 
released by the equipment to maintain a maximum heat of 40oC. 
Elevator Pit 
Elevator pit is part of the elevator shaft that extends from the threshold level of the lowest landing door down to the floor at the bottom of the shaft. The depth of the pit must include the depth of the platform and support space required for the elevator car and also to the buffer standing and stroke space. 
82
When the elevator is stopped at the lowest floor, there will be a few 
inches over travel before it strikes the buffer. The safety plank must also be 
designed to absorb the impact from the elevator buffers located in the pit as shown in the diagram. Buffer is designed to stop the elevator if the elevator 
travels at its operating speed past the lowest floor. It is also designed to absorb the kinetic energy of the moving car and brings it to a stop within the limit if the buffer stroke. Different types of buffers are used for different elevators speed. 
The 2 different types of buffers are: 
Spring Buffer- This buffer is used for elevator speeds up to and including 200 feet per minute (1.0 meter per second. 
Hydraulic buffer (Oil buffer)- This buffer is used when elevator speeds over 200 feet per minute. They are also referred to as gradual speed-retarding buffers. 
Figure 88 
Elevator Pit 
Figure 89 
Elevator Buffer 
83
Elevator Brake 
The traction sheave drive shaft is fitted with an elevator brake which is an electromechanical brake. The electrically operated brakes are lifted clear of the brake drum when the lift is moving but when the electricity switches off to disengage the motor, the spring retainersactivate the brake and stops the elevator. 
Elevators also have automatic braking systems near the top and bottom of the elevator shaft. The brake brings the elevator to a stop if the elevator car moves too far in either direction. 
Elevator Shaft 
Elevator shaft is a vertical shaft in a building which allows passage of an elevator from floor to floor. It is a hoist way through which one of more elevators may travel. 
A lift shaft should incorporate the following features: 
• Water tightness 
• Means of drainage 
• Plumb, vertical sides 
• Smooth painted finish 
• Ventilation void for emission of smoke 
• Permanent inspection lights 
Elevator Controls 
Elevator control system is responsible for coordinating all aspects of 
elevator service such as: 
• Travel 
• Speed 
• Accelerating and decelerating 
• Door opening speed and delay 
• Levelling and hall lantern signals 
84
The main aims of the elevator control system are: 
o To bring the lift car to the correct level 
o To minimize travel time 
o To maximize passenger comfort by providing smooth ride 
o To accelerate, decelerate and travel within a safe speed limits. 
There are 3 main types of elevator control systems as follows: 
A. Single Automatic Operation 
B. Selective Collective Operation 
C. Group Automatic Operation 
Elevator as a control system also has different types of components. These can be divided into the following categories: 
• Inputs 
This control system includes the following: 
a. Sensors 
b. Buttons 
c. Key Controls 
d. System Controls 
• Outputs 
This control system includes the following: 
a. Actuators 
b. Bells 
c. Displays 
• Controllers 
The controller is a device which manages the visual monitoring, interactive command control and traffic analysis system to ensure the elevators are functioning efficiently. 
There are 3 primary types of controller technology used: 
a. Relay based controller (electromechanical switching) 
b. Solid-State Logic Technology 
c. PLC Controller (computer based technology) 
85
Elevator Overload Sensor 
An elevator overload sensor functions to detect overload in the elevator and prevents the elevator to move unless the excess load is removed from the 
elevator. When there is excess load in the elevator, it will trigger the buzzer alarm which will ring until the excess load is removed from the escalator. 
Observation on Site and Site Specification 
As observed in the motor room at PJ Trade Centre, since it is a high rise building which consist of 21 floors, the motor used for the elevator is Gearless Traction Motor. As compared to Geared Traction Motor, gearless traction motor lovers the energy costs by 25%. Without a motor generator, gearless traction 
motor also can reduce power consumption and it also captures and reuses 
energy through advanced regenerative drive technology. 
Figure 90 
Motor Room at PJ Trade Centre 
86
The brand of the motor and the lift used is OTIS. It is one of the oldest companies manufacturing mechanical transportations as it was founded in 1852. It is one of the world’s largest company in the manufacture and service of 
mechanical transportation as it also can be found almost anywhere around the world. 
Figure 91 
Lift Motor Room (in purple highlight) 
87
Figure 92 
Brand of the Car lift 
Figure 93 
Brand of the Motor 
88
PJ Trade Centre has 4 blocks and on the second floor, each block has 6 elevators except for Block C, which has 7 elevators. This building has 4 types of lifts which are car park lift, bomba lift, passenger lift and disabled lift. As for this project, we only concentrate on Tower B. Tower B has 6 lifts. There are 3 types of lift at this tower which are car park lift, passenger lift and bomba lift. As for the handicap lift, it is only available at Tower C. 
Figure 94 
Floor Plan of PJ Trade Centre 
89
There are 2 car park lift in this tower. For carpark lift, the lift only works from Basement 7 until level 2 (lobby level). It does not go until the top floor as they want to maintain the security level of the building. This car park lift is smaller than the other lifts in the building. The lift door, as observed, follows the single speed, centre opening system. During emergency, as said by the person-in-charge, there would be alarm ringing after every 3 seconds interval and after 3 minutes, the alarm will continuously ring. After 5 minutes, at the car park lift lobby, there would be a shutter that lowers down as security close it for safety purposes. This car park lift would automatically go to the ground level as the gathering area is at the ground level. 
Figure 95 
Car Park Lift Exterior 
(left) 
Lift Control Buttons (right) 
90
Figure 96 
Car Park Lifts in 
Section 
91
There are 5 car park lift in this tower. For passenger lift, the lift works from level 2 until level 20. This is the main lift for the passengers to go up to the building and the average amount of people that can be in this lift is 20 persons, 1365 kg.This passenger lift is the medium size lift in the building. The lift door, as observed, follows the single speed, centre opening system. During emergency, as said by the person-in-charge, the alarm system would be the same as the car park lift. The only differences with this 2 lifts during emergency is that the passenger lift lobby does not have shutters. This lift would also automatically go to ground level as it is the gathering area during emergency. 
Figure 97 
Passenger Lift Exterior (left) 
Lift Control Buttons (right) 
92
-Passenger Lift 
Figure 98 
Passenger Lifts in Section 
93
There is only 1 bomba lift in this tower. For the bomba lift, the lift works from basement 7 until the top floor. As said by the person-in-charge, this lift is also used for people to bring construction equipment as this lift is bigger compared to the other 2 lifts. The lift door, as observed, follows the single speed, centre 
opening system. During emergency, as said by the person-in-charge, this is the only lift that will work during emergency. This lift is used by the firemen as they would go up to check the situation. 
Figure 99 
Bomba Lift Exterior 
94
-Bomba Lift 
Figure 100 
Bomba Lift in Section 
95
As observed, the lift controls in each of the lift has the basic controls. They have to buttons to every floor and they also have the alarm button which help passengers warn security officers if they are trapped in the elevator. Besides that, the interior of both the car park lift car and the passenger lift car, has lightings and also consists of guardrails/handrails that wrap around the interior perimeter of the car lift for safety reason. For the bomba lift, the perimeter is wrapped around with sponged canvas as people normally use that to carry big items. This sponged canvas protects the car from being scratched. 
Figure 101 
Passenger Lift Interior (left) 
Bomba Lift Interior (right) 
96
Uniform Building by Law 
Lift 
1. Every lift forming part of the vertical access for disabled people should have an unobstructed depth in front of the lift doors of not less than 1800mm. 
2. It should maintain a floor level accuracy within a tolerance of 10mm throughout the range of rated load. 
3. The handrail in the lift car should not be less than 600mm long and 1000mm above the finished floor level and should be fixed adjacent to the control panel. 
4. At least one lift car, adjacent to a public entrance that is accessible for disabled persons should be designed as a lift for wheelchair users, complying to all the sub-clauses of this clause, and should have space for a wheelchair to be turned through 180o inside the lift. 
Lift Door 
Installation should provide the following: 
a) The lift doors should be power operated 
b) A clear opening of not less than 1000mm should be provided 
c) Sensor devices should be provided to ensure that the lift car and landing doors would not close while the opening is obstructed, subject to the nudging provisions which operate if the door is held open for more than 20s 
d) If the door sensors are not provided, the dwell time of an automatically closing door should not be less than 5s and the closing door speed should not exceed 0.25 m/s 
Lift Controls 
97
Should comply with the following: 
a) Controls should be clearly indicated and easily operated in accordance with Clause 27 of MS 1184:2002. 
b) Call buttons should either project from or be flush with the face of the car-operating panel. The width or diameter of the buttons should not be less than 20mm. 
c) Floor buttons, alarm buttons or emergency telephone and door control 
buttons in the lift cars and lobbies should not be higher than 1400mm above finished floor level. The hearing impaired can use an alarm button and not emergency telephone. An alarm button should always be provided and preferably of a design which lights up and produce sound when pressed to reassure those trapped inside. 
d) All buttons should be designed such that the visually impaired can identify them by touch. Buttons which are not designed as such are best modifies by fixing embossed or Braille numbers or letters next to the lift buttons. 
Lift Indicators 
98
Should be provided in accordance with the following: 
a) ‘Lift coming’ indicators should be provided at each landing. 
b) Indicators should be provided at each lift lobby to show the position and direction of motion of the lift car. Alternatively, an audible indicator should be 
provided to indicate in advance the arrival of the lift car and its direction of travel. 
c) An indicator inside the car should signal clearly the direction of travel and the floor at which the floor at which the lift car is situated. 
d) Embossed Braille number indicating each floor level should be provided beside the outside call button. 
Handrails 
Handrails should be: 
a) Fixed not less than 840mm or more than 900mm from finished floor level, extended in the case of ramp or stairway by 300mm 
b) Fixed securely with its ends turned away or turned downwards for not less than 100mm 
99
Lift Pit 
a) Pits must be fire-resistive as should be partitions between elevator pits. 
b) Permanent provisions must be made to prevent accumulation of water in the pit. Pits should be waterproofed and/or sealed. 
c) Drains and pumps must be complying with the plumbing code and steps should be taken to prevent water, gas and odours from entering the pit. 
According to UBBL Clause 153, a smoke detector is to be provided at the lift lobby. The lift lobby should be large enough to accommodate traffic that move in two directions. UBBL Clause 124, a lift shall be provided for a non-residential building which exceeds 4 storeys and above or below the main entrance. It is also essential for a building with less than 4 storeys to provide an elevator for the elderly and disabled. Minimum walking distance to the lift should not exceed 45m and the lift should be sited in the central area of a building to minimize the horizontal travel distance. 
100
CONCLUSION 
7.0
Before we conclude this report, we would like to give our thanks and gratitude to Mr. Wong for his time and input about PJ Trade Centre. 
Upon completion of this project, we have earned about the importance of teamwork. Planning and time management between group mates made this project as well as the site visit to run smoothly. Through this project, we have noticed and observed the practice of sustainable design which the designers and owners have thoroughly followed. 
Moreover, we have found about that, zoning-wise, most of the building services are not scattered and mainly on 
Basement 7. The building and its services blends with the landscape which is aesthatically pleasing. 
In a nutshell, the project and site visit was a success in terms of gaining knowledge and better social, understanding and time management skills 
Figure 102 
Components that well hide by using 
greeneries in PJ Trade Centre 
101
REFERENCES 
8.0
LIST OF REFERENCES 
“1.2 Features and Options”. Fire Alarm Control Panel: MS9600/MS9600E. Fire-Lite Alarms. 2003-07-09. Retrieved 2009-05-15. 
Methods for the Measurement of Fluid Flow in Pipes, Part 1. Orifice Plates, Nozzles and Venturi Tubes. British Standards Institute. 1964. p. 36. 
Abrahams, John: “Fire escape in difficult circumstances”, chapter 6, In: Stollard, 1994, “Design against fire”. 
“NFPA 20: Standard for the Installation of Stationary Pumps for Fire Protection”. Nfpa.org. Retrieved 2011-12-15. 
“Pyrene Fire Extinguishers”. Vintage Fire Extinguishers. Retrieved 23 December 2009. 
Matheson, Ewing. Aid book to engineering enterprise abroad. London: London New York, E. & F. N. Spon, 1878. Print. 
NFPA 80 Standard for Fire Doors and Other Opening Protectives 2007 Edition, section 4.8.4.1 
Blohm,B. (n.d). Battery room regulations and safety. Retrieved October 10, 2014 from http://www.battcon. com/PapersScanned1997/BlohmPaper1997.pdf 
General Principles of Electrical Supply System. (2013). Retrieved October 10, 
2014 from http://electrical-engineering-portal.com/general-principles-of-electricity-supply-systems 
Generator Set Rooms and Enclosure. (n.d). Retrieved October 10, 2014 
from http://www.macallisterpowersystems.com/solutions/engineering-toolbox/generator-set-rooms-enclosures/ 
McFadyen, S.(2012.) Low Voltage Switchroom Design Guide. Retrieved October 10, 
2014 from http://myelectrical.com/notes/entryid/175/low-voltage-switchroom-design-guide 
Requirements of Switchboard Room. (n.d). Retrieved October 10, 2014 
from http://electriccable.blogspot.com/2009/01/requirements-of-switchboard-room.html 
102
Substation Main Function and Classifications. (n.d). Retrieved October 10, 2014 
from http://electrical-engineering-portal.com/substation-main-functions-and-classification 
The Basic Functions of LV Switchgear. (n.d). Retrieved October 10, 2014 
from http://www.electricalinstallation.org/enwiki/The_basic_functions_of_LV_switchgear 
The Operation and Maintenance of High and Low Voltage Main Switchboard and 
Main Switchgear. (n.d). Retrieved October 10, 2014 
fromhttp://www.fmm.org.my/images/articles/training/TheOperationMaintenanceHighLowSwitchboard( Oct)pdf.pdf 
Allen Bernard. (2013). Facility Maintenance Definitions: What is the difference between an air handler, air conditioner, condenser and chiller? Retrieved October 5, 2014, from http://welshco.com/resources- and-news/tips/facility-maintenance-definitions-what-is-the-difference-between-an-air-handler-air-conditioner- condenser-and-chiller 
Allison Bailes. (2011, July 7). The Magic of Cold, Part 2 - Intermediate Air Conditioning Principles. Retrieved from http://www.energyvanguard.com/blog-building-science-HERS-BPI/bid/39143/The-Magic- of-Cold-Part-2-Intermediate-Air-Conditioning-Principles 
Author Sirena Rubinoff. (n.d.). What is a Split Air Conditioner System? - Articles :: Networx. Retrieved October 10, 2014, from http://www.networx.com/article/split-air-conditioner-system 
Digital Scroll Technologie. (2009). Retrieved from http://www.frigo-kor.hr/Erfahremehr/DigitalScrollTechnologie/ tabid/2745/Default.aspx 
Efficiency Technologies, INC. (2014). Resources. Retrieved October 8, 2014, from http://mingovalley. com/resources/chiller-basics.php 
Haresh Khemani., & Swagatam. (2009, August 15). Split Air Conditioner System: One of the Most Popular Air Conditioners. Retrieved from http://www.brighthubengineering.com/hvac/904-split-air-conditioner- system/ 
Mitsubishi Ductless FAQ - ductless.ca. (2014). Retrieved from http://www.ductless.ca/ac/mits_faq.html 
Mitsubishi Electric Europe B.V. (2014). Function of the main components - What is an air conditioner - Useful information - Living Environmental Systems - MITSUBISHI ELECTRIC ITALIAN WEBSITE. 
Retrieved from http://climatizzazione.mitsubishielectric.it/en/informazioni-utili/componenti-principali.php 
103
Smith, R. E. (2003). Split-System Air-Conditioning Control Systems. In Electricity for refrigeration, heating, and air conditioning. Clifton Park, NY: Thomson/Delmar Learning. 
Elevators & Escalators - MITSUBISHI ELECTRIC. (n.d.). Retrieved from http://www.mitsubishielectric. com/elevator/overview/elevators/s_features01.html 
Elevators Types and Classification - Part One ~ Electrical Knowhow. (n.d.). Retrieved from http://www. electrical-knowhow.com/2012/04/elevators-types-and-classification-part.html 
HowStuffWorks “How Elevators Work”. (n.d.). Retrieved from http://science.howstuffworks.com/transport/ engines-equipment/elevator8.htm 
Otis Worldwide | Elevators.(n.d.). Retrieved from http://www.otisworldwide.com/k2-elevators.html 
Stein, B., & Reynolds, J. (2000). Mechanical and Electrical Equipment for Buildings. New York: Wiley. 
Strakosch, G. R., &Caporale, B. (2010). The Vertical Transportation Handbook. Hoboken, NJ: John Wiley & Sons. 
Greeno. R (1997). Building Services, Technology and Design. Longman, England: Addison Wesley 
104
LIST OF IMAGE REFERENCES 
Figure 1 : photograph by Adila Zaas 
Figure 2 : Cad by Adila Zaas 
Figure 3 : 
Figure 4 : 
Figure 5 : 
Figure 6 : extract from 
Figure 7 : Cad and Edited by Adila Zaas 
Figure 8 : Photograph by Adila Zaas 
Figure 9 : Photograph by Adila Zaas 
Figure 10 : Photograph by Adila Zaas 
Figure 11 : Photograph by Adila Zaas 
Figure 12 : Cad and Edited by Adila Zaas 
Figure 13 : Cad and Edited by Adila Zaas 
Figure 14 : Cad and Edited by Adila Zaas 
Figure 15 : Cad and Edited by Adila Zaas 
Figure 16 : Photograph by Adila Zaas 
Figure 17 : Photograph by Adila Zaas 
Figure 18 : Photograph by Adila Zaas 
Figure 19 : Cad and Edited by Adila Zaas 
Figure 20 : Photograph by Adila Zaas 
Figure 21 : Photograph by Adila Zaas 
Figure 22 : Cad and Edited by Kee Ting Ting 
Figure 23 : Photograph by Kee Ting Ting 
Figure 24 : Drawn by Kee Ting Ting 
Figure 25 : extract from http://climatizzazione.mitsubishielectric.it/en/informazioni-utili/componenti-principali.php 
Figure 26 : extract from http://climatizzazione.mitsubishielectric.it/en/informazioni-utili/componenti-principali.php 
Figure 27 : extract from http://climatizzazione.mitsubishielectric.it/en/informazioni-utili/componenti-principali.php 
Figure 28 : extract from http://climatizzazione.mitsubishielectric.it/en/informazioni-utili/componenti-principali.php 
Figure 29 : extract from http://climatizzazione.mitsubishielectric.it/en/informazioni-utili/componenti-principali.php 
Figure 30 : extract from http://climatizzazione.mitsubishielectric.it/en/informazioni-utili/componenti-principali.php 
105
Figure 31 : drawn by Kee Ting Ting 
Figure 32 : extract from http://www.energyvanguard.com/blog-building-science-HERS-BPI/bid/39143/The-Mag 
ic-of-Cold-Part-2-Intermediate-Air-Conditioning-Principles 
Figure 33 : extract from http://www.frigo-kor.hr/Erfahremehr/DigitalScrollTechnologie/tabid/2745/Default.aspx 
Figure 34 : extract from http://orlando.melcohvacservice.com/ac-condenser-coil-repair.html 
Figure 35 : drawn by Kee Ting Ting 
Figure 36 : extract from http://www.dhgriffin.com/images/catalog/SWIL2059-0003_f.JPG 
Figure 37 : extract from http://laconiaschooldistrictfacilities.wikispaces.com/Air+Handler+Unit+Diagrams 
Figure 38 : extract from http://www.e-co.uk.com/wp-content/uploads/2014/02/ahu-new-diagram.jpg 
Figure 39 : Photograph by Ajmal Syahir 
Figure 40 : Photograph by Ajmal Syahir 
Figure 41 : Photograph by Ajmal Syahir 
Figure 42 : Photograph by Ajmal Syahir 
Figure 43 : extract from http://mingovalley.com/resources/chiller-basics.php 
Figure 44 : extract from http://images.wisegeek.com/diodes.jpg 
Figure 45 : extract from from http://www.bbc.co.uk/schools/gcsebitesize/design/Images/el_transistor_leads.gif 
Figure 46 : extract from http://www.enggpedia.com/images/stories/circuit-board.gif 
Figure 47 : Photograph by Adila Zaas 
Figure 48 : extract from http://robotronindia.com/images/products/resistor.JPG 
Figure 49 : extract from http://www.worldstandards.eu/WordPress/wp-content/uploads/electricity-type-G-socket-300x298. jpg 
Figure 50 : extract from http://www.ele-b2b.com/images/FY-BT%20100x100x70%20water%20proof%20junction%20box.jpg 
Figure 51 : photograph by Adila Zaas 
Figure 52 : Cad and Edited by Sonia Manyie 
Figure 53 : photograph by Adila Zaas 
Figure 54 : photograph by Adila Zaas 
Figure 55 : photograph by Adila Zaas 
Figure 56 : photograph by Adila Zaas 
Figure 57 : photograph by Adila Zaas 
Figure 58 : 
Figure 59 : photograph by Nasreen Hajibeigy 
Figure 60 : photograph by Nasreen Hajibeigy 
106
Figure 61 : photograph by Nasreen Hajibeigy 
Figure 62 : photograph by Nasreen Hajibeigy 
Figure 63 : photograph by Nasreen Hajibeigy 
Figure 64 : photograph by Nasreen Hajibeigy 
Figure 65 : photograph by Nasreen Hajibeigy 
Figure 66 : photograph by Adila Zaas 
Figure 67 : photograph by Adila Zaas 
Figure 68 : photograph by Adila Zaas 
Figure 69 : photograph by Adila Zaas 
Figure 70 : photograph by Adila Zaas 
Figure 71 : photograph by Nasreen Hajibeigy 
Figure 72 : photograph by Nasreen Hajibeigy 
Figure 73 : photograph by Nasreen Hajibeigy 
Figure 74 : photograph by Nasreen Hajibeigy 
Figure 75 : photograph by Nasreen Hajibeigy 
Figure 76 : photograph by Nasreen Hajibeigy 
Figure 77 : photograph by Nasreen Hajibeigy 
Figure 78 : photograph by Nasreen Hajibeigy 
Figure 79 : photograph by Nasreen Hajibeigy 
Figure 80 : photograph by Nasreen Hajibeigy 
Figure 81 : photograph by Adila Zaas 
Figure 82 : photograph by Adila Zaas 
Figure 83 : photograph by Adila Zaas 
Figure 84 : source from The Vertical Transportation Handbook 
Figure 85 : source from The Vertical Transportation Handbook 
Figure 86 : extract from http://www.otisworldwide.com/k2-elevators.html 
Figure 87 : source from The Vertical Transportation Handbook 
Figure 88 : extract from http://www.dictionaryofconstruction.com/definition/elevator-pit.html 
Figure 89 : source from The Vertical Transportation Handbook 
Figure 90 : photograph by Gertrude Lee 
Figure 91 : cad and eddited by Gertrude Lee 
Figure 92 : photograph by Gertrude Lee 
107
Figure 93 : photograph by Gertrude Lee 
Figure 94 : cad and editted by Gertrude Lee 
Figure 95 : photograph by Gertrude Lee 
Figure 96 : cad and editted by Gertrude Lee 
Figure 97 : photograph by Gertrude Lee 
Figure 98 : cad and editted by Gertrude Lee 
Figure 99 : photograph by Gertrude Lee 
Figure 100 : cad and editted by Gertrude Lee 
Figure 101 : photograph by Gertrude Lee 
Figure 102 : Photograph by Adila Zaas 
108

Building Services Project 1

  • 1.
    BUILDING SERVICES MECHANICALVENTILATION AIR COND SYSTEM ELECTRICAL SUPPLY SYSTEM MECHANICAL TRANSPORTATION SYSTEM FIRE PROTECTION SYSTEM CASE STUDY AND DOCUMENTATION OF BUILDING SERVICES SYSTEMS ADILA ZAAS 0310417 GERTRUDE LEE 0306265 KEE TING TING 0310019 NASREEN HAJIBEIGY 0310538 SONIA MANYIE 0801A65704 YASEEN SYED 0309021
  • 2.
    CONTENTS 1.0 INTRODUCTION 2.0 LITERATURE REVIEW 2.1 Mechanical Ventilation and Air Cond System 2.2 Electrical Supply System 2.3 Fire Protection System 3.0 AIR CONDITIONING SYSTEM 3.1 Introduction and Function 3.2 Components of System 3.3 UBBL requirement or related regulations 3.4 Images and diagrams of the system 3.5 Conclusion 4.0 ELECTRICAL SUPPLY SYSTEM 4.1 Introduction and Function 4.2 Components of System 4.3 UBBL requirement or related regulations 4.4 Images and diagrams of the system 4.5 Conclusion
  • 3.
    5.0 FIRE PROTECTIONSYSTEM 5.1 Introduction and Function 5.2 Components of System 5.3 UBBL requirement or related regulations 5.4 Images and diagrams of the system 5.5 Conclusion 6.0 MECHANICAL TRANSPORTATION SYSTEM 6.1 Literature Review 6.2 Introduction and Function 6.3 Components of System 6.4 UBBL requirement or related regulations 6.5 Images and diagrams of the system 6.6 Conclusion 7.0 GENERAL CONCLUSION
  • 4.
  • 5.
    Figure 1 Landscapein PJ Trade Centre (Top) Figure 2 Section drawing of PJ Trade Centre (bottom) A MALAYSIA PARADIGM PJ Trade Centre (Figure 1), completed in February 2009 was designed by the developer of TujuanGemilangSdn. Bhd. The project was spearheaded by its executive chairman Ahmad Khalif Mustapha Kamal. (Poh,2009) Its surrounding landscape however, was planned and designed by Seksan Design. The expansion concept is based on Malaysian context of heat, humidity, materials, and construction practices, and inspired by the weaving of “songket”, “batik” and “tenun”. Built on 5.4 acres of land, in the centre of Bandar DamansaraPerdana, Petaling Jaya, the 4 Towers (Menara Mustapha Kamal, Menara Bata, MenaraHasil and MenaraGamuda), consists of 21 to 21 floors each. 1
  • 6.
  • 7.
    2.1 MECHANICAL VENTILATIONAND AIR COND SYSTEM According to Roger Greeno, ventilation is simply defined as the process of changing air in an enclosed space. A proportion of air within the enclosed space should be continuously withdrawn and replaced by fresh air (Greeno,1997). MECHANICAL VENTILATION Mechanical Ventilation which has been used widely starting from twentieth century, fan-assisted movement of air has largely helped the natural system. The components include fan, filters, ductwork, fire dampers and diffusers.There are 4 categories of fans which are cross flow, propeller, axial flow and centrifugal. Next, filters are fuctioned to eliminate suspended particles. It is place at the cover of air entry into ventilation system. Morever, ductwork is created to channel outside air towards the room or the air from the room towards the outside. It is usually produced in circular, square or rectangular form. In addition, there is also fire damper that needed in case of fire event. It must integrate provision for automatic closure in the event of fire. Lastly, diffusers range from simple perforated plates and grilles to the more complex and efficient coned air distributors. It is placed at the border of the ductwork where the air is released into the space. 2
  • 8.
    AIR COND SYSTEM Air conditioning served to produce and maintain a programmed internal environment, despite of external conditions. To achieve these design criteria, equipment will include facilities to control of temperature, humidity, air cleanliness, air movement and heat radiation. To conclude, it is to achieve human thermal comfort which can be programmed between 19 and 23 degree Celsius and relative humidity within 40-60 per cent band. Choice of system will depend on building purpose and degree of occupancy (Greeno,1997). They fall into three categories: - 1. Room Air Conditioner 2. Split Unit Air Conditioning System 3. Packaged Unit Air Conditioning System 4. Centralized/Plant Air Conditioning System 1. Room Air Conditioner Room Air Condition is the basic design of air conditioning system and it is only suitable for small space. It is usually set up at windows or openings to ensure the air release to the environment easily. 2. Split Unit Air Conditioning System Split Unit packages are divided into two component that are the fan coil and condensing unit. Fan coil is an air-handling unit contains a filter fan, evaporator (cold) coil and the expansion or regulating valve. As for the condensing unit, it contains the condenser (hot) coil, fan and compressor pump. It is the most popular system nowadays as it looks elegantly beautiful, silent operation and require no windows or openings. 3. Packaged Unit Ait Conditioning System Packaged air conditioning units is a factory manufactured to suit range of uses. It is an advancement from single unit system to complement a building’s characteristics. The advantage is they are rarely been wrapped as they look aesthetically contemporary style. 4. Centralized/Plant Air Conditioning System Central plant system commonly used in big buildings with commercial and offices uses. It has the limitation of same air quality being delivered throughout the building. The temperature of each element can be controlled with zoned thermostats. 3
  • 9.
    2.2 ELECTRICAL SUPPLYSYSTEM Literature Review Electric power supply system in a country comprises of generating units that produce electricity; high voltage transmission lines that transport electricity over long distances; distribution lines that deliver the electricity to consumers; substations that connect the pieces to each other; and energy control centers to coordinate the operation of the components. The maintenance of a secure supply is an important consideration for any electrical engineer or supply authority because electricity plays a vital part in an industrial society, and a loss of supply may cause inconvenience, financial loss or danger to the consumer or the public. The principle employed with a ring system is that any consumer’s substation is fed from two directions, and by carefully grading the overload and cable protection equipment a fault can be disconnected without loss of supply to other consumers. Figure 3 Simple Electric Supply System with Transmission and Distribution Network and Linkages from Electricity Sources to End-User. 4
  • 10.
    In Malaysia, 59%of the electrical supply system was owned by Tenaga Nasional Berhad (TNB) and the remaining 41% by Independent Power Producers (IPP). Figure 4 Association of Various Parties in Grid Codewith the Grid System 5
  • 11.
    Figure 5 Associationof Various Parties in Grid Codewith the Grid System 6
  • 12.
    Figure 6 MalaysiaElectricity Supply in the Industry Structure (Simplified) 7
  • 13.
    2.3 FIRE PROTECTIONSYSTEM Active Fire Protection System An integral part of fire protection. AFP is characterised by items and/or systems, which require a certain amount of motion and response in order to work, contrary to passive fire protection. Passive Fire Protection System An integral component of the three components of structural fire protection and fire safety in a building. PFP attempts to contain fires or slow the spread, through use of fire-resistant walls, floors, and doors (amongst other examples). PFP systems must comply with the associated Listing and approval use and compliance in order to provide the effectiveness expected by building codes. PASSIVE FIRE SYSTEM Compartmentation It is designed to contain the area of the starting point of the fire.It approach proves atleast some protection for the rest of the building and its occpants,even if other fire prevention systems are installed and failed.This delays the spread of the fire,before the fire brigade arrives. Halls and landing are separated from staircases to avoid the fire travelling vertically up stairwalls. This prevents different floors from being affected.There are usually some limitations to the compartmentation lines as over compartmentation incur hardships during daily use. Structural Integrity during a Fire This is the protection of the structural stability before the fire.It ensure safety and stability during the fire and ensures that the building doesn’t collapse. Smoke Movement The volume of combustion products entrained in a rising plume is relatively small compared with the volume of air in the total misture. Consequently, the smoke produced by a fire will approximate the volume of air drawn into the rising plume. These smoke are a mixture of hot vapors and gases produced by the combustion process along with unburned 8
  • 14.
    decomposition and condensationmatter and the quantity of air that is entrained or otherwise mixed into the mass. Evacuation of Occupants Fire drills should involve all occupants, as everyone should leave the building when the fire alarm sounds. It is critical for building personnel and floor wardens to be familiar with the fire alarm sequence, including the first and second stage alarms, their associated audible signals, and the duties to be carried out at each point in a fire emergency. Emphasis should be placed on a safe and orderly evacuation, rather than speed. Occupants should close but not lock doors as they leave their room or office. If there are concerns regarding confidential papers or other materials, the evacuation plan should include securing articles in a lockable filing cabinet or desk. ACTIVE FIRE SYSTEM The main point of fire protection is to identify a developing fire emergency in a timely manner, and to alert the building’s occupants and fire emergency organizations. This is the role of fire detection and alarm systems. Depending on the anticipated fire scenario, building and use type, number and type of occupants, and criticality of contents and mission, these systems can provide several main functions. SPRINKLER SYSTEMS: For most fires, water represents the ideal extinguishing agent. Fire sprinklers utilize water by direct application onto flames and heat, which causes cooling of the combustion process and prevents ignition of adjacent combustibles. They are most effective during the fire’s initial flame growth stage, while the fire is relatively easy to control. Fire sprinkler systems are actually heat activated, one sprinkler head at a time, and most fires usually require only one or two sprinklers to be extinguished. FIRE EXTINGUISHING SYSTEMS: Fire extinguishing systems are commonly used to protect areas containing valuable or critical equipment such as data processing rooms, telecommunication switches, and process control rooms. Their main function is to quickly extinguish a developing fire and alert occupants before extensive damage occurs by filling 9
  • 15.
    the protected areawith a gas or chemical extinguishing agent. Usually they can be found at exits, where they are easy to get hold of, in the case of an emergency. There are a few different types of fire extinguishers: 1.ABC-RATED DRY CHEMICAL EXTINGUISHERS 2.WATER EXTINGUISHERS: 3.CO2 CARBON DIOXIDE EXTINGUISHERS: 4.CLASS D EXTINGUISHERS: 5.FIRE MONITOR EXTINGUISHER SYSTEM: WATER SPRAY EXTINGUISHING SYSTEMS: Stationary water spray extinguishing systems are permanently installed systems with open nozzles that use water as an extinguishing agent. They can be activated manually and/or automatically. An additional mechanical, hydraulic, pneumatic or electrical triggering system is required for automatic activation. COMPRESSED AIR FOAM SYSTEMS: A compressed air foam system is defined as a standard water pumping system that has an entry point where compressed air can be added to a foam solution to generate foam. The air compressor also provides energy, which, gallon for gallon, propels compressed air foam farther than aspirated or standard water nozzles. CARBON DIOXIDE SUPRESSION SYSTEMS: The mechanisms by which carbon dioxide extinguishes fire are rather well known. If we go back to the familiar fire triangle, we realize that an interaction between fuel, oxygen and heat is necessary to produce a fire condition. When these three elements are present in a proper relationship, fire will result. Carbon dioxide extinguishes fire by physically attacking all three points of the fire triangle. The primary attack is on the oxygen content of the atmosphere. The introduction of CO2 into the fire zone displaces sufficient oxygen in the atmosphere to extinguish the open burning. At the same time, the extinguishing process is aided by a reduction in the concentration of gasified fuel in the fire area. And finally, CO2 does provide some cooling in the fire zone to complete the extinguishing process. 10
  • 16.
    MECHANICAL VENTILATION & AIR COND SYSTEM 3.0
  • 17.
    3.1 PROLOGUE MechanicalVentilation and Air Conditioning system have always been the main source in controlling air temperature, air humidity, air circulation and air quality. For PJ Trade Centre, the concept is mainly towards greeneries and natural ventilation thus, the usage of mechanical air conditioning system is minimized in every building. Nevertheless, necessary data was gathered to help us in achieving a thorough research on building services as well as in approaching it through a sustainable way. For the air conditioning system, Tower B (Bata) uses the Split Unit Air Conditioning system while Tower A and C uses the Centralized System. Moreover, Tower A and C are under one owner (Gamuda) unlike Tower B which is under one owner. Therefore, there are different opinions in approaching the usage of the Air Conditioning System in PJ Trade Centre. As for the Mechanical Ventilation System, the building covered most of the components that we have learned in class. It is crucial to insert the mechanical ventilation, especially in the basement, kitchen and toilet. The main purpose of mechanical ventilation is to cool the individual rooms, fireproof and filter small substances. Moreover, it is to preserve oxygen content (maintained 21% of air volume) and to remove carbon dioxide. 11
  • 18.
    3.2.1 INTRODUCTION ANDFUNCTION Mechanical Ventilation and Air Conditioning system have always been the main sources for controlling air temperature, air humidity, air circulation and air quality. As for PJ Trade Centre, their concept is mainly towards greeneries and natural ventilation, thus the usage of mechanical air conditioning system been minimize in every buildings. Nevertheless, we did gather necessary data to help us in achieving building services foundation as well as approaching it in greeneries way. In air conditioning system, Tower B (Bata) use Split Unit Air Conditioning system while Tower A and C use Centralized System. Moreover, Tower A and C are under one owner (Gamuda) unlike Tower B which is under one owner. There are two approach of Air Conditioning System in PJ Trade Centre because different owner have their own opinion. As for Mechanical Ventilation System, the building covered most of the components that we learned in class. It is really important aspect to insert mechanical ventilation especially in the basement room, kitchen and toilet. The main purpose of mechanical ventilation is to cool individual room, fireproof and filter small substances. Moreover, it is to preserve oxygen content (maintained 21% of air volume) and to remove carbon dioxide. 3.2 MECHANICAL VENTILATON 12
  • 19.
    3.3.1 Ducting System In PJ Trade Centre, ducting systems are usually exposed and visible. Nowadays, it is a trend to not hide ducting systems as it can be quite aesthetically pleasing. The function of duct system requires the exchange of indoor air which in take the warm air from the spaces and distribute AHU room. Duct system consists of ducts component itself, diffusers, return air grilles, and fire dampers. All the ducting system in PJTC are insulated to reduce heat loss and reduce installation cost. In figure ? it can be seen that ductworks been branches from AHU and to the allocated space especially basement parking. Moreover, a loud noise could be heard when the operator been switched on. The ducts that they use are rectangular shapes and size range are 1m x 1.5m. At the back of AHU (Air Handling Unit), we could see Axial Fan to exhaust the air from AHU via ducting. It consists of several aerofoil cross sections blades mounted on a motor driven central shaft 3.3 Components of System Figure 7 Malaysia Electricity Supply in the Industry Structure (Simplified) 13
  • 20.
    Figure 8 MainDucting in Air Handling Room Figure 9 Ducting component in parking lot area Figure 10 Axial Fan behind Air Handling Unit Room 14
  • 21.
    3.3.2 Extract Ventilation The advanced system of extract ventilation are equipped with ductwork attached to the extract fan, with hoods or outlet grilles strategically located. Figure 11 shows how it has been set up in fire pump room. Ductwork is accommodated with fresh air inlets in marginal locations. In addition, it functions to prevent cross-flow of noise, odours, and smoke through extract fan. More details of the components can be seen through figure 12, 13 and 14. Figure 11 Extract ventilation in Fire Room ( G Floor ) 15
  • 22.
    Figure 12 Locationof fire room and extract system in Ground Floor Figure 13 Extract Ventilation to Fire Room. 16
  • 23.
    Figure 14 Examplefigure of smoke excape to extract fan 17
  • 24.
    3.3.3 Pressurization andExhaust System for Fire Protection A pressurization system is to maintain positive pressure in certain spaces to prevent smoke entering from adjacent areas. In PJTC, we could relate this system mostly located in protected stairways. A pressurization consists of three components which are Supply Air (to transfer the air into specific spaces), Pressure Relief (to prevent from exceed pressure) and Air Release (air and smoke are released from the adjacent fire area). Due to all these components, it forms a positive pressure difference to prevent smoke enter lobbies and staircase area. It is advisable to separate supply air fan from exhaust louvres at least 5m measured from the edge of the exhaust louvres housing. This will prevent the possibility of smoke shift into the supply air shaft. Next, it is important to install sets of motor-fans that suck air into the stairwell. In PJTC, the motor-fans is located in basement as shown in figure ? to prevent infiltration of smoke in the event of fire. The outside air is captured throughout a cover up that has a particle filter. Figure 15 Location of centrifugal fan, fire damper and circular ductwork 18
  • 25.
    Figure 16 Firedamper placed in staircase area Figure 17 Circular ductwork placed in basement level Figure 18 Centrifugal Fan placed on rooftop area 19
  • 26.
    As for basicapplication is provision of a propeller fan over a void in an external wall. In figure ? it been placed in water handling room to release unpleasant or contaminated air situation. It doesn’t require any ductwork as it can stand on it owns with several steel or plastic blades mounted at a right angle to a central boss. In addition, there is also fire damper plates in case occur any smoke release in the space too. Figure 19 Propeller fan and fire damper in water system room on rooftop, 20
  • 27.
    Figure 20 PropellerFan in Water System Room Figure 21 Fire Damper outside water system room 21
  • 28.
    Function of Air-conditioningsystem: The main purpose of commercial HVAC (heating, ventilating, and air conditioning) systems is to provide the people working inside buildings with “conditioned” air so that they will have a comfortable and safe work environment. “Conditioned” air means that air is clean and odor-free, and the temperature, humidity, and movement of the air are within certain comfort ranges. 3.4 Types and Function of Air Conditioning System 22
  • 29.
    Types of Air-conditioningsystem: In Block B, the types of air conditioning system that is split unit air conditioning system. Whereas, for Block A, Block C and Block D (Based on the plan in Diagram 1.1), centralized unit air conditioning systems are the system that they are using now. The reason of Block B using different kind of system than the other three blocks is Block B is owned by a few owners. So, to be fair in paying the bills, the owners decided to install split air conditioning system. While for Block A, Block C and Block D, to cool the whole building, the best system is the centralized air conditioning system. Figure 22 The yellow zones indicated the areas in Block B are used split unit air conditioning system. The red zones indicated the areas in Block A, Block C and Block D are used centralized unit air conditioning system. Elevation (left), Plan (right). 23
  • 30.
    For split unitair conditioner, it comprises of two parts: the outdoor unit (based on Figure 1.2) and the indoor unit (based on Figure 1.1). The outdoor unit, fitted outside the room, components like the compressor, condenser and expansion valve. The indoor unit comprises the evaporator or cooling coil and the cooling fan. A split air conditioner can be used to cool one or two rooms. For this unit you don’t have to make any slot in the wall of the room. Figure 23 Outdoor unit (right) Indoor unit (left) of split air conditioning system 24
  • 31.
    Outdoor unit (basedon the right side of 24): The compressor is the maximum noise making part of the air conditioner, and since in the split air conditioner, it is located outside the room, the major source of noise is eliminated. In the outdoor unit there is a fan that blows air over the condenser thus cooling the compressed Freon gas in it. This gas passes through the expansion coil and gets converted into low pressure, low temperature partial gas and partial liquid Freon fluid. Indoor unit (based on the left side of Figure 24): It houses the evaporator coil or the cooling coil, a long blower and the filter. After passing from the expansion coil, the chilled Freon fluid enters the cooling coil. The blower sucks the hot, humid and filtered air from the room and it blows it over the cooling coil. As the air passes over cooling coil its temperature reduces drastically and also loses the excess moisture. 3.5 Components of the split unit air conditioning system Figure 24 The components of indoor and outdoor unit. 25
  • 32.
    Compressor (Based onFigure 25): Compresses the refrigerant from low pressure (low temperature) to high pressure (high temperature). This conversion raises the boiling point to higher temperature levels, facilitating elimination of the heat brought by the outdoor air. Condenser (Based on Figure 26): This component receives gas at high pressure and high temperature from the compressor. In air-cooled condensers, the metallic surfaces cool the gas which changes status and turns to liquid. In the case of water-cooled condensers, it is the circulation of the water that produces the same cooling effect. Figure 25 The compressor Figure 26 Condenser 26
  • 33.
    Evaporator (Based onFigure 27): When the refrigerant evaporates in the evaporator, it absorbs heat from the surrounding air and produces cooled air. Capillary tube (Based on Figure 28): A narrowing of the tube connected along the line between the condenser and the evaporator with diameters ranging from 1 to 2 mm. and lengths ranging between 1 and 2 m, allows the adjustment of the amount of gas fed to the evaporator. Figure 27 The evaporator. Figure 28 The capillary tube 27
  • 34.
    Electrical parts: Electricand electronic components needed by the various air conditioner functions. Indoor fan (Based on Figure 29): It exhausts air from the indoor environment and conveys it through the evaporator; the air is now cool and distributed back into the environment. Outdoor fan (Based on Figure 30): This causes the air to circulate through the condenser in order to cool the refrigerant. Figure 29 The cross-flow fan and radial fan Figure 30 The axial fan 28
  • 35.
    Operations of system:- The outdoor unit is installed on or near the wall outside of the room or space that you wish to cool. The unit houses the compressor, condenser coil and the expansion coil. The sleek-looking indoor unit contains the cooling coil, a long blower and an air filter. (based on Diagram 1.3) The split unit air conditioner pumps heat from inside to outside is through the refrigeration cycle, a thermodynamic cycle involving a special fluid - the refrigerant - that undergoes phase changes (between liquid and vapour), pressure changes, and temperature changes. Based on diagram 1.3, notice that the diagonal line shows which parts are inside the house and which parts are outside. According to author (Allison Bailes), the four stages of the refrigeration cycle are:- 1. Evaporator Coil This is where the refrigerant picks up heat from inside the house. The evaporator coil is a copper tube, which carries the refrigerant, embedded in a framework of aluminium fins. Using this configuration, the refrigerant is connected to a lot of surface area that makes contact with the air blowing over it, which aids heat transfer from the air to the refrigerant. The most common geometry is the A-coil (Based on Figure 1.10), but there have flat coils and N-coils in some units as well. Figure 31 The refrigerate flows of the split unit air conditioning system 29
  • 36.
    The refrigerant comesinto the evaporator coil as a liquid at a low temperature and low pressure. The air handler’s fan (aka the blower) blows air from the house across the coil. The evaporator coil is cold (about 40° F), and the air from the house is warm (about 75° F, depending on where you set your thermostat). Heat flows from warmer to cooler, so the air temperature drops, and the refrigerant picks up the heat lost by the air. This is the second law of thermodynamics in action. In addition to getting warmer, the refrigerant also changes phase here. It’s called the evaporator coil, after all, so the cold liquid refrigerant coming in evaporates and becomes a vapour. Phase changes are a great way to transfer heat because it takes a lot more heat to cause a phase change (especially between liquid an vapour) than it does to change the temperature of a material. Thus, when the refrigerant starts boiling, it really sucks up the Btu’s (British Thermal Units). Figure 32 The picture of the A-coil 30
  • 37.
    When the refrigerantreaches the outdoor part of your air conditioner (based on Figure 1.11), the compressor squishes the refrigerant down to a smaller volume, thus increasing the pressure and the temperature. The refrigerant has to be warmer than the outside air. The other is that the compressor is the pump that moves the refrigerant through the system. PMV electromagnetic valve pressure suction rotor Figure 33 The components of compressor 31
  • 38.
    When the highpressure, high temperature, vaporized refrigerant leaves the compressor, it enters the condenser coil. Again, it’s a copper tube embedded in aluminium fins that allows for efficient heat transfer. A fan inside the condensing unit pulls outdoor air through the sides of the coil and blows it out the top of the unit. Because of the work the compressor did, the refrigerant is hotter than the outdoor air. The second law of thermodynamics kicks in here, and heat flows from the warmer refrigerant to the cooler outdoor air blowing over the condenser coil. In the evaporator coil, refrigerant changes from liquid to vapour at a relatively low temperature. Pressure changes affect the boiling/condensation point temperature. After returning to the liquid state, the refrigerant travels through the liquid line (the hot, not insulated copper tube) back to the indoor part of the air conditioner. 4. Expansion Valve Once the refrigerant gets back to the indoor unit, it passes through the expansion valve, and the magic of the refrigeration cycle happens here. The high pressure, relatively warm liquid runs into a constriction that doesn’t allow the refrigerant to pass through easily. As a result, when the liquid does get through to the other side, it finds itself in a much lower pressure. Figure 34 The image of condenser coil 32
  • 39.
    After passing throughthe expansion valve (based on Diagram 1.4), the refrigerant goes directly into the evaporator coil, and the cycle begins anew. Figure 35 The expansion valve are shown 33
  • 40.
    3.5 Components ofthe Centralize Unit Air Conditioning System For centralized unit air conditioner, it is used for cooling big buildings, houses, offices, entire hotels, gyms, movie theatres, factories etc. If the whole building is to be air conditioned, HVAC engineers find that putting individual units in each of the rooms is very expensive making this a better option. A central air conditioning system is comprised of a huge compressor that has the capacity to produce hundreds of tons of air conditioning. The central air conditioning system is a plant room where large compressor, condenser, thermostatic expansion valve and the evaporator are kept in the large plant room. Figure 36 The cooling tower that placed on the rooftop. 34
  • 41.
    Air Handling Unit(AHU) It is used to condition and circulate air as part of an HVAC system. An air handler usually contains a blower, heating or cooling elements, filter racks or chambers, sound attenuators, and dampers. Air handlers usually connect to ductwork that distribute the conditioned air through the building and return it to the AHU.Small air handlers are called terminal units, and may only include an air filter, coil, and blower. These smaller units are also called blower coils or fan coil units. Figure 37 AHU components 35
  • 42.
    All the componentsof AHU (Based on Figure 1.14) perform all the functions as usual similar to a typical refrigeration system. However, all these parts are larger in size and have higher capacities. The compressor is of open reciprocating type with multiple cylinders and is cooled by the water just like the automobile engine. The compressor and the condenser are of shell and tube type. While in the small air conditioning system capillary is used as the expansion valve, in the central air conditioning systems thermostatic expansion valve is used. The chilled is passed via the ducts to all the rooms, halls and other spaces that are to be air conditioned. Thus in all the rooms there is only the duct passing the chilled air and there are no individual cooling coils, and other parts of the refrigeration system in the rooms. What is we get in each room is the completely silent and highly effective air conditions system in the room. Further, the amount of chilled air that is needed in the room can be controlled by the openings depending on the total heat load inside the room. Figure 38 The working systems of AHU components. 36
  • 43.
    Figure 39 Airfilter Figure 40 Monitoring Gauge Figure 41 Sound insulation panel for AHU room 37
  • 44.
    Plant room Theplant room comprises of the important parts of the refrigeration system, the compressor and the condenser. The compressor can be either semi-hermetically sealed or open type. The semi-hermetically sealed compressors are cooled by the air, which is blown by the fan, while open type compressor is water cooled. The open compressor can be driven directly by motor shaft by coupling or by the belt via pulley arrangement. The condenser is of shell and tube type and is cooled by the water. The refrigerant flows along the tube side of the condenser and water along the shell side, which enables faster cooling of the refrigerant. The water used for cooling the compressor and the condenser is cooled in the cooling tower kept at the top of the plant room, though it can be kept at other convenient location also. Figure 42 The components in plant room 38
  • 45.
    Water Chiller Itis a water-cooled air conditioning system that cools inside air, creating a more comfortable and productive environment. Chillers are also used in the manufacturing environment to provide “process” cooling to equipment in an effort to maximize productivity. With large facilities, such as commercial buildings, hospitals, universities, government facilities and theme parks, the cost of energy to generate cooling in excess of 50 tons is cost prohibitive with air-cooled units. Water-cooled chillers produce higher tonnage at lower costs per ton, creating greater energy efficiency. A typical home has 3-5 tons of cooling capacity. Chillers circulate chilled water to air-handlers in order to transfer heat from air to water. This water then returns to the evaporator side of the chiller where the heat is passed from the water to a liquid refrigerant (freon). The refrigerant leaves the evaporator as a cold vapour and enters the compressor where it is compressed into a hot vapour. Upon leaving the compressor, the vapour enters the condenser side of the chiller where heat is transferred from the refrigerant to the water side of the condenser where it is circulated to an open cooling tower for the final removal of heat via evaporation in the cooling tower. Figure 43 The systems of water chiller components 39
  • 46.
    3. 6 UBBLRequirement or Related Regulations: -Water closets, toilets, lavatories, bathrooms, latrines, urinals or similar rooms or enclosures used for ablutions which are situated in the intermal portions of the building and in respect of which no such external walls (or those overlooking verandahs, pavements or walkways) are present, shall be provided with air-conditioning having a minimum of fresh air change at the rate of 0.61 cmm per square metre of floor area of ten air changes per hour, whichever is the lower. -Where room, windows, or wall, air-conditioning units are provided as means of air-conditioning, such units shall be capable of continuously introducing fresh air. 40
  • 47.
    3.7 Conclusion: Basedon my observations, for Block B, I think that the mechanical worker done a very good job as they installed the outdoor unit in some minor observing area such as basement, the corner of the space, the outside and so on to allow users or customers to have a comfortable vision. Besides that, it is to enhance the aesthetic appeal and do not take up as much space as a window unit. Besides that, the roof and basement are the usual choice for these central station systems. Though my observation, for Block A, Block C and Block D, the centralized unit air conditioning system are placed on the top floor and rooftop. The placing of it is excellent as rooftop has the advantage of easy utility connections, noise isolation, and not being valuable rental area. 41
  • 48.
  • 49.
    4.1 UNIFORM BUILDINGBY LAWS (Licensed to Malaysian Standard MS1525:2014) The purpose for this Malaysian Standard in terms of power and distribution system is to minimize losses in electrical power distribution and equipment which would increase energy efficiency. Some of the laws are below: • Power factor correction capacitors Power factor correction capacitors should be the low loss type with losses per kVAR not exceeding 0.35 W at upper temperature limit excluding the losses in the discharge resistors. • Sub Metering To facilitate monitoring of energy consumption and energy management, electrical energy meters should be installed at strategic load centers to identify consumption by functional use (air conditioning, lighting, etc.). The electricity supply and installation practice in Peninsular Malaysia are governed by the following:- 1. Electricity Supply Act 1990 – Act 447 2. Licensee Supply Regulations 1990 3. Electricity Regulations 1994 4. Customer Charter – refer to TNB website (www.tnb. com.my) 42
  • 50.
    4.2 Electrical Components Electrical systems are significant in today’s world and in many cases it is absolutely necessary that they do not fail. Designers of these systems must be aware of the various points of failure and how to deal with these problems via a sound design. Unlike mechanical parts, electrical components generally do not wear out per se. Components tend to drift over time and can cause problems with sensitive designs. Furthermore when combined with environmental effects, transient stresses, corrosion, vibration and temperature are of extreme concern. The electrical components found in PJ Trade Centre will be divided into three categories: • Active An active component works as an alternating-current circuit in a device, which works to increase the active power, voltage or current. An active component is able to do this because it is powered by a source of electricity that is separate from the electrical signal. • Semiconductors • Display Technologies • Power Sources • Passive Passive components are those that do not require electrical power to operate and store or maintain Energy in the form of Voltage or Current • Resistors • Capacitors • Magnetic • Electromechanical Electromechanical components carries out its electrical operations by using moving parts or electrical connections. • Switches • Terminals and Connectors • Cables and Assemblies • Protection Devices • Mechanical Accessories 43
  • 51.
    Active Components –Semiconductors 1.Diodes A diode is a discrete component that allows current to flow in one direction only. A diode can protect against current flowing the wrong way if the battery is put in back to front. 2. Transistors A transistor is an electronic component used in a circuit to control a large amount of current or voltage with a small amount of voltage or current. Smaller in size, the transistor could easily be manufactured cheaply in large quantities. Figure 44 Diode Figure 45 Transistors 44
  • 52.
    3.Integrated Circuit Anintegrated circuit (IC), sometimes called a microchip, is a semiconductor in which, thousands and millions of tiny resistors, capacitors, and transistors are fabricated. An IC can function as an amplifier, timer, counter, computer memory, or microprocessor. Active Components – Power Sources 1. Battery Electrochemical cells either create chemical changes by the action of an electric current such as in an electrolytic cell, or create electric currents by the action of chemical changes. Figure 46 Intergrated Circuit Figure 47 Battery 45
  • 53.
    Passive Components –Resistors Resistors are the most commonly used component in electronics and their purpose is to create specified values of current and voltage in a circuit. Electromechanical Components - Terminal and Connectors Electromechanical Components - Terminal and Connectors 1. Type G Socket Five properties of this socket: • Three rectangular blades in a triangular pattern • Grounded • 13A • 220 – 240V • Compatible with plug type G Figure 48 Resistor Figure 49 Type G Socket 46
  • 54.
    1. Junction Box There are two functions of a junction box: • Present a neater means of concealing electrical junctions. The presence of the box is generally regarded as both practical and more esthetically pleasing than a bunch of exposed electrical wires • Providing a degree of protection for the wiring interface at various junction points. It can also help contain sparks in the event that one of the junctions overloads for some reason, and thus limit the amount of damage that is caused. Electromechanical Components - Protection Devices The distribution boardis a panel or enclosure that houses the fuses, circuit breakers, and ground leakage protection units used to distribute electrical power to numerous individual circuits or consumer points. The core function of any distribution board is to allow individual circuits to draw power from correctly rated circuit breakers and for those circuits to be isolated without causing a disruption to the rest of the supply. Most importantly though, the distribution board offers protection to users and equipment from electrical shock or fire resulting from ground faults. Figure 50 Junction Box Figure 51 Left - Distribution Board Panel (Closed) Right - Distribution Board Panel (Open) 47
  • 55.
    Introduction To PJTrade Centre In PJ Trade Centre, the main electrical rooms are situated on the Basement 7. This section will introduce the function and design considerations through observations of each room. For safety, every main electrical room such as the Main Switch Room,Low Voltage Switch Room and Gen Set Room has an alternative emergency exit door and carbon dioxide tanks in case of a fire emergency. Figure 52 site specifications of the electrical rooms on Basement 7 through a section of Tower B 48
  • 56.
    The substation isan assemblage of electrical components that are connected in a definite sequence in which a circuit can be switched off manually or automatically. The substation receives electrical power from generating station via incoming transmission lines and delivers electrical power via the outgoing transmission lines. There are four types of substations: 1. Transmission Substation 2. Distribution Substation 3. Collector Substation 4. Switching Substation Every Substation has the following parts and equipment: 1. Outdoor switchyard 2. Main office building 3. Switchgear and Control panel 4. Battery room and D.C Distribution System 5. Mechanical, Electrical and other auxiliaries (firefighting system, oil purification system, Diesel generator set) TNB Substation Figure 53 TNB substation in PJ Trade Centre 49
  • 57.
    The main switchroom is situated on Basement 7. Switchboard is regarded as the main hub of the electrical power source delivered to a building. Its main function is to receive electrical power supply, control the power supply, distribute the power supply and protect the power supply. Switchgear is one of the mechanisms installed at the switchboard used to open and break the circuit designed to operate automatically or manually depending on the required purposes. Main Switch Room Figure 54 Main Switch Room 50
  • 58.
    Below are thedesign considerations for a switch board room: • The switch board room shall preferably be provided with an alternative emergency exit door. • The door shall be arranged to be opened outwards and shall not obstruct a passageway into which open. All doors shall be fitted with locks to prevent the entry of unauthorized persons, but shall be readily opened from the inside without the use of a key. Sliding door is acceptable. • The switch board room shall either be naturally or forced ventilated depending on location. Forced ventilation shall be required if the switch board room is located at basement levels where ducted fresh air and exhaust are to be maintained effectively. The exhaust fan shall be of adequate capacity and shall be controlled by a timer. • Trenches, cable trays and cable entry duct/pipes where required for services to and from the switch board room are to be provided Figure 55 upclose image of the switchgear 51
  • 59.
    Low voltage (LV)switchrooms are common across all industries and one of the more common spatial requirements which need to be designed into a project. Main LV switchrooms will typically contain free standing switchboards and Motor Control Centres (MCC), along with auxiliary equipment required for the room to function. Low Voltage Switch Room The low voltage switchboards provides electrical protection, safe isolation from live parts and local or remote switching. The switchgears has a functional switch which helps to energize or de-energize part of a system, emergency switching and stopping as well as a switch for mechanical maintenance. Figure 56 Low Voltage Switch Room Figure 57 Low voltage Switchgears 52
  • 60.
    The dimensions fora switchboard are below: • height would be 2.2 m (2000 mm for the switchboard and a 200 mm plinth) • width 600 mm to 1050 mm depending on construction • depth 600 mm • weight 200 to 400 kg per panel The design considerations for a LV switchroom are below: • access for personnel (normal and emergency) • access for equipment (installation, operation and maintenance) • regulatory compliance and approvals • cable containment and entries • earthing and grounding • water sealing (if below ground) • air conditioning, lighting & small power • fire detection, alarm and suppression Figure 58 switchboard arrangement in a LV Switch Room 53
  • 61.
    Genset room isa specific case of engine-generator in which, a diesel engine combines with an electric generator to generate electricity. This generator are used without connection to a power grid and is used as an emergency power supply if the grid fails. As stated on the section, the genset room is located further away from other rooms due to the noises and the danger it may produce if not properly handled. Gen Set Room Figure 59 Genset Room 54
  • 62.
    Below are thedesign considerations needed for a Genset Room: • Floor space between an engine and parallel wall space or another gen set should not be less than the width of the engine. • Overhead, there should be enough space allocated to allow convenient removal of cylinder heads, manifolds, exhaust piping and any other equipment for service. • Consider specifying enough room for a chain hoist or overhead crane. Space fore and aft of the engine should allow camshaft removal. • Batteries to start gen sets should be kept as near as possible to the engine to avoid long energy robbing cables. • The fuel tank should be located near gen sets to prevent long fuel line runs which can tax fuel pumps. Access to this equipment for service must also be considered in the design phase. Figure 60 Generator in a Genset Room 55
  • 63.
    Multi tenanted commercialpremises except shop lots shall be given bulk supply. The meter shall be installed at the metering room. An enclosed locked room specifically for the purpose of installing floor mounted metering cubicle shall be provided. The minimum size of the room shall be 2.0 m x 2.0 m x 2.5 m (height). Below are the design considerations needed for a Meter Room: Meter Room Figure 61 Meters in the Meter Room for Tower B Figure 62 Design consideration for a meter room 56
  • 64.
    Figure 63 Batteryroom Figure 64 Battery room switchboard Figure 65 Wet Cell Batteries 57
  • 65.
    The battery roomis used to house batteries for backup supply during an emergency electrical failure. Moreover, this room is used to segregate fumes and corrosive chemicals of wet cell batteries from the operating equipment which also allows for a better control of the ventilation and temperature of the batteries. The batteries may provide power for minutes, hours or days depending on the electrical system design. The electrolyte used for the PJ Trade Centre batteries are nickel-cadmium. Below are the general design considerations for a battery room: • Batteries of the non-seal type shall be located in enclosures with outside vents or inwell ventilated rooms, so arranged as to prevent the escape of fumes, gases, orelectrolyte spray into other areas. • Ventilation shall be provided to ensure diffusion of the gases from the battery toprevent the accumulation of an explosive mixture. • Racks and trays shall be substantial and treated to be resistant to the electrolyte. • Floors shall be of an acid resistant construction or be protected from acidaccumulations. • Face shields, aprons, and rubber gloves shall be provided for workers handling acids orbatteries. • Facilities for quick drenching of the eyes and body shall be provided within 25 feet ofthe work area for emergency use. • Facilities shall be provided for flushing and neutralizing spilled electrolyte, for fireprotection, for protecting charging apparatus from damage by trucks, and for adequate • Ventilation for dispersal of fumes from gassing batteries. 58
  • 66.
  • 67.
    UNIFORM BUILDING BY-LAWS(Licensed to Malaysia Standards MS1525) UBBL: Part VIII FIRE ALARMS,FIRE DETECTIONS,FIRE EXTINGUISHMENT AND FIRE FIGHTING ACCESS UBBL 1984 under section 238:Fire Alarms 1.Every building shall be provided with means of detecting and extinguishing fire,with means of fire alarms together with illuminated exit signs. 2.All sprinkler valves shall be located in a safe and enclosed position on the exterior wall and should be readily accessible by the Fire Authority. UBBL 1984 under section 153:Smoke detectors for lift lobby All lift lobbies shall be provided with smoke detectors. UBBL 1984 under section 247(2):Fire Alarms Main water storage tanks should be availale within the building,other than for hose reel system.Shall be located at ground,first or second basement levels,with fire brigades pumping inlet connections accessible to fire appliances UBBL 1984 law 248:Markings on wet risers: Wet riser,dry riser,sprinkler and other fireinstallation pipes and fittings shall be painted red. All cabinets and areas recessed in walls for locations of fire installations and extinguishers shall be clearly identified to the Fire authority or otherwise clearly identified. UBBLE 1984,ulaw 23:Installation and testing of wet riser systems Wet riser systems should be provided in every building A hose system shall be provided in each fire fighting access lobby. Each wet riser outlet shall comprise standard 63.5mm coupling fitted with a hose of not less than 31.8mm diameter equipped with a variable fog nozzle. According to UBBL 1984,section 227, Portable fire extinguisher shall be provided in accordance with relevant codes of practice and shall be sited on prominent position on exit routes which shall be visible from all directions. According to UBBL 1984:Exit Staircases Every upper floor to have minimum 2 staircases except buildings lower than 12m Number of Staircases should accommodate highest occupancy load under,widths of staircases and exit routes shall be maintained [not reduced in width] throughout 59
  • 68.
    & door swingsshould not encroach the access width Any necessary openings,except opening in external walls which shall not for the purpose of the by-law include wall to air wells,in the length of such staircase shall be provided with self closing doors constructed of fire resisting materials. Under UBBL 166,section 1 Enclosing means of escape in certain buildings Not less than 2 separate exits shall be provided from each storey together.As many additional exits may be necessary. Under UBBL 166,section 2 The exits shall be well sited and their exits shall be arranged in a manner that the exits are within the limits of travel distance.They should be readily accessible at all times. Under UBBL 229,section4: A fire fighting staircase shall be provided to give direct access to each fire fighting access lobby and shall be directly accessible from outside the building at the fire appliances access level. Under UBBL 1984,section 169:Exit route No exit routes may reduce in width along its width along its path of travel from the storey exit to the final level. Under UBBL 1984,section 188:Travel distance to place of assembly Exits to any place of assembly shall be arranged that the distance travelled from any point to reach an exit shall not be more than 45meters for a sprinkled building. Under UBBL 1984,section 172 All exits shall be marked with readily visible signs and shall not be obstructed by any decorations,furnishings or other equipment. A sign reading “KELUAR” with an arrow indicating the direction of the nearest exit. The sign shall be not less than 150metres high with the principal strokes of the letters not less than 18mm wide.The lettering shall be in red against a black background. All signs shall be illuminated continuously during periods of occupancy. Under UBBL 164(1) All dire doors shall be fitted with automatic door closers which are hydraulically spring operated in the case of swing doors,and of wire rope and weight type in the case of sliding doors. 60
  • 69.
    Under UBBL 1984,section217:Fire resistance of structural materials Any structural wall shall have fire resistance of not less than the minimum period required by these by-laws for any element,which it carries. Under the ninth schedule,section A,masonry wall,beginning of the table.Reinforced concrete,minimum concrete cover in main reinforcement of 25mm,12.5mm gypsum sand plaster of 180mm offer 4hrs of fire resistance. REFERENCE: LAWS OF MALAYSIA UNIFORM BUILDING BY-LAWS ACT133. All amendments upto May 2006 61
  • 70.
    A set ofelectric/electronic devices/equipment working together to detect and alert people through visual and audio appliances when smoke/fire is present. These alarms may be activated from smoke detectors, heat detectors, water flow sensors, which are automatic or from a manual fire alarm pull station. PASSIVE SYSTEM Figure 66 Fire Alarm System 62
  • 71.
    Phone is providedin case of fire emergency. Figure 67 Fire Emergency Phone 63
  • 72.
    A fire dooris a door with a fire-resistance rating used as part of a passive fire protection system to reduce the spread of fire or smoke between compartments and to enable safe egress from a building or structure or ship. A structure is a special exit for emergencies such as a fire: the combined use of regular and special exits allows for faster evacuation, while it also provides an alternative if the route to the regular exit is blocked by fire, etc. Figure 68 Fire Door Figure 70 Emergency Exit 64
  • 73.
    To determine pressurelevel of hose reel Figure 69 Optimum Pressure Level 65
  • 74.
    The immediate andurgent movement of people away from the threat or actual occurrence of a hazard. Examples range from the small scale evacuation of a building due to a storm or fire to the large scale evacuation of a district because of a flood, bombardment or approaching weather system. Figure 71 Emergency Evacuation Plan 66
  • 75.
    An active fireprotection device used to extinguish or control small fires, often in emergency situations. Consists of a hand-held cylindrical pressure vessel containing an agent which can be discharged to extinguish a fire. Figure 72 Fire Extinguisher 67
  • 76.
    A place wherethere are fire panel components. ACTIVE SYSTEM They include pressure switches and valve monitors. Figure 73 Fire Panel Room Figure 75 Sprinkler Valve and Wet Valve 68
  • 77.
    A part ofa fire sprinkler system’s water supply and can be powered by electric, diesel or steam. Figure 74 Fire Pump Figure 76 Fire Pump 69
  • 78.
    A high-pressure hosethat carries water or other fire retardant (such as foam) to a fire to extinguish it. A lift within the firefighting shaft with dual power supply and is capable of being commandeered by the Fire Service. Operation of the firefighter switch (usually situated at the ground floor level) activates the lift controls for firefighter use. Figure 77 Fire Hose Reel Figure 78 Fire Fighting Lift 70
  • 79.
    If the pressurebox is on, plunger will hit to pilot cylinder. It acts as a kickstart and it opens valve. Zero-referenced against ambient air pressure, so it is equal to absolute pressure minus atmospheric pressure. Negative signs are usually omitted. To distinguish a negative pressure, the value may be appended with the word “vacuum” or the gauge may be labeled a “vacuum gauge.” Figure 79 Pilot Cylinder Figure 80 Pressure Gauges 71
  • 80.
    It acts tocut the fire by removing oxygen This is the main valve where it is the main distribution of all four blocks. It sends signal to the control room where the valve is normally open and is only close when its under maintenance. Figure 81 CO2 Fire Suppression System Figure 82 Alarm Valve 72
  • 81.
    The panel receivesinformation from environmental sensors designed to detect changes associated with fire, monitors their operational integrity and provides for automatic control of equipment, and transmission of information necessary to prepare the facility for fire based on a predetermined sequence. Figure 83 Fire Alarm Control Panel 73
  • 82.
  • 83.
    MECHANICAL TRANSPORTATION SYSTEM Literature Review mechanical transportation is transport device used to move goods or people vertically between floors. Types of vertical mechanical transportation that can be found in buildings are escalator and elevators. Elevators Elevators are one of the vertical mechanical transportation found in multi-storey buildings or high rise buildings. Elevators are vertical transport generally powered by electric motor that is drive by traction cable and counterweight system like a hydraulic pump used to transport goods or people vertically up and down to different levels or floors. Elevators are classified according to: 1. Hoist Mechanism 2. Building Height 3. Building Type 4. Elevators Location 5. Special uses While designing a multi-story or high rise building, a designer must consider sufficient amount of vertical mechanical transportation in a building. As the scale of the building increases, escalators alone cannot serve a big amount of user using the building and this is when the selection of the vertical mechanical transportation equipment such as passenger, service and freight elevators is important. Not only that this elevators are one of the major building expenses but the quality of elevators service is also as important factor in a tenant’s choice of space in competing buildings. Providing minimum waiting time for a car at any floor level, comfortable acceleration, rapid transportation, smooth and rapid braking, accurate automatic levelling at landings and rapid loading and unloading at each floor stops are the ideal performance of an elevator installation as it is an important factor in a tenant’s choice. The elevator system must also provide quick, quiet operation of doors, good floor status and travel direction 74
  • 84.
    indication (both inthe cats and at landings), easily operated car and landing call buttons, smooth, quiet and safe operation of all mechanical equipment under all conditions of loading, comfortable lighting, reliable emergency and security equipment and a generally pleasant car atmosphere. A building with at least 3 storeys must install an escalator to ease the users as there is a limit to how far the users would want to walk up the stairs. All this will increase the satisfaction of the passengers or users using the elevators. Types of Elevators and Their Functions Main reasons for building elevators are for users of a mid-high building or a high rise building and to transport goods up to the building.The common elevators that are in a building are passenger lifts, bomba lifts, freight lifts and service lift. The elevators performance depends on the following aspects: o Acceleration o Retardation o Car Speed o Speed of door operation o Stability of speed and performance with variation of car load Types of elevators that uses the hoist mechanism: A. Hydraulic Elevators B. Traction Elevators C. Climbing Elevators D. Pneumatic Elevators As our case study building, PJ Trade Centre, the type of elevator that was incorporated in the whole building is traction elevator.Traction elevators allow carrying more loads to a higher scale compared to other elevator. 75
  • 85.
    Traction Elevators Tractionelevators are the most common elevators used in buildings. The elevator cars of traction elevators are pulled up by means of rolling steel ropes over a pulley, the weight of the car is balanced by a counterweight. There are 3 different types of elevators which are: i. Gearless Traction Elevators These elevators consist of a dc or ac motor, the shaft which is directly connected to a brake of a wheel and driving sheave. A gearless traction machine is more efficient and quieter in operation, less maintenance and has longer life. Generally utilized for passenger service and the maximum car speeds are 2000 feet per minute (10 meters per second). Figure 83 Gearless Traction Elevator 76
  • 86.
    ii. Geared TractionElevators These elevators have a worm and gear interposed between the driving motor and the hoisting sheave. The motor used in a geared installation, as in a gearless one, depends upon the type of drive system and maybe either dc or ac. A geared traction machine can give almost the same high-quality, accurate, smooth ride as the gearless installation. The geared machines are used for car speeds of up to 450 feet per minute. Figure 84 Geared Traction Elevator 77
  • 87.
    iii. Machine RoomlessElevators These elevators system employs a smaller sheave than gearless and geared elevators. The reduced sheave size, together with a redesigned machine allows the machine to be mounted within the hoist way, eliminating the need for a bulky machine roof on the roof. Figure 85 Machine Roomless Elevator 78
  • 88.
    General Component ofan Elevator System Lift doors Lift doors are required in two components: o Fitted to the lift car o Fitted to the landing Landing doors must be incombustible and they usually slide sideways although vertical movement is used for some industrial applications. For security measure, the movement of the doors is resisted as long as the door is still open and it self closes within a certain time frame. 79
  • 89.
    Door-opener System Elevatorsuse two different set of doors which are doors on the cars and doors opening into the elevator shaft. Doors on the cars and doors are operated by an electric motor which is hooked up to the elevator computer. How does the door opener system works:  The electric motor turns the wheel, which is attached to a long metal arm as the long metal arm is linked to another arm which is attached to the door. This will allow the door to slide back and forth on the metal rail.  The motor turns the wheel rotating the first metal arm. This will pull the second metal arm and the attached door to the left.  The door is made of two panels that close on each other when the door opens and extend out when the door closes. The computer than activates the motor to open the doors when the car arrives at a floor and close the cars starts moving. The elevator will be able to keep the door from closing and also detect whether someone is between them. Figure 86 Components of Door- opener System 80
  • 90.
    The car doorshave clutch mechanism that unlocks the outer doors at each floor and pulls them open. This keeps the outer doors from opening up into an empty elevator shaft. Multi-Beam Door Sensor Multi infrared-light beams are infrared-light of a lift door and its function is preventing passengers from being caught by the doors. Multiple infrared light beams mounted along the length of the car door edge. The doors reverse and open if beams are blocked during closing. Figure 87 Type of Lift Door 81
  • 91.
    Motor Room Anelevator motor room is usually located above the elevator on the highest floor of a building. In this motor room it contains the following: o Winding Gear o Traction Sheave o Control Panel o Overspeed Governor Reasonable access to and from the machine room should be provided as it is important for the equipment to be maintained and occasionally remove and replace parts. The ventilation must be sufficient enough in removing the heat released by the equipment to maintain a maximum heat of 40oC. Elevator Pit Elevator pit is part of the elevator shaft that extends from the threshold level of the lowest landing door down to the floor at the bottom of the shaft. The depth of the pit must include the depth of the platform and support space required for the elevator car and also to the buffer standing and stroke space. 82
  • 92.
    When the elevatoris stopped at the lowest floor, there will be a few inches over travel before it strikes the buffer. The safety plank must also be designed to absorb the impact from the elevator buffers located in the pit as shown in the diagram. Buffer is designed to stop the elevator if the elevator travels at its operating speed past the lowest floor. It is also designed to absorb the kinetic energy of the moving car and brings it to a stop within the limit if the buffer stroke. Different types of buffers are used for different elevators speed. The 2 different types of buffers are: Spring Buffer- This buffer is used for elevator speeds up to and including 200 feet per minute (1.0 meter per second. Hydraulic buffer (Oil buffer)- This buffer is used when elevator speeds over 200 feet per minute. They are also referred to as gradual speed-retarding buffers. Figure 88 Elevator Pit Figure 89 Elevator Buffer 83
  • 93.
    Elevator Brake Thetraction sheave drive shaft is fitted with an elevator brake which is an electromechanical brake. The electrically operated brakes are lifted clear of the brake drum when the lift is moving but when the electricity switches off to disengage the motor, the spring retainersactivate the brake and stops the elevator. Elevators also have automatic braking systems near the top and bottom of the elevator shaft. The brake brings the elevator to a stop if the elevator car moves too far in either direction. Elevator Shaft Elevator shaft is a vertical shaft in a building which allows passage of an elevator from floor to floor. It is a hoist way through which one of more elevators may travel. A lift shaft should incorporate the following features: • Water tightness • Means of drainage • Plumb, vertical sides • Smooth painted finish • Ventilation void for emission of smoke • Permanent inspection lights Elevator Controls Elevator control system is responsible for coordinating all aspects of elevator service such as: • Travel • Speed • Accelerating and decelerating • Door opening speed and delay • Levelling and hall lantern signals 84
  • 94.
    The main aimsof the elevator control system are: o To bring the lift car to the correct level o To minimize travel time o To maximize passenger comfort by providing smooth ride o To accelerate, decelerate and travel within a safe speed limits. There are 3 main types of elevator control systems as follows: A. Single Automatic Operation B. Selective Collective Operation C. Group Automatic Operation Elevator as a control system also has different types of components. These can be divided into the following categories: • Inputs This control system includes the following: a. Sensors b. Buttons c. Key Controls d. System Controls • Outputs This control system includes the following: a. Actuators b. Bells c. Displays • Controllers The controller is a device which manages the visual monitoring, interactive command control and traffic analysis system to ensure the elevators are functioning efficiently. There are 3 primary types of controller technology used: a. Relay based controller (electromechanical switching) b. Solid-State Logic Technology c. PLC Controller (computer based technology) 85
  • 95.
    Elevator Overload Sensor An elevator overload sensor functions to detect overload in the elevator and prevents the elevator to move unless the excess load is removed from the elevator. When there is excess load in the elevator, it will trigger the buzzer alarm which will ring until the excess load is removed from the escalator. Observation on Site and Site Specification As observed in the motor room at PJ Trade Centre, since it is a high rise building which consist of 21 floors, the motor used for the elevator is Gearless Traction Motor. As compared to Geared Traction Motor, gearless traction motor lovers the energy costs by 25%. Without a motor generator, gearless traction motor also can reduce power consumption and it also captures and reuses energy through advanced regenerative drive technology. Figure 90 Motor Room at PJ Trade Centre 86
  • 96.
    The brand ofthe motor and the lift used is OTIS. It is one of the oldest companies manufacturing mechanical transportations as it was founded in 1852. It is one of the world’s largest company in the manufacture and service of mechanical transportation as it also can be found almost anywhere around the world. Figure 91 Lift Motor Room (in purple highlight) 87
  • 97.
    Figure 92 Brandof the Car lift Figure 93 Brand of the Motor 88
  • 98.
    PJ Trade Centrehas 4 blocks and on the second floor, each block has 6 elevators except for Block C, which has 7 elevators. This building has 4 types of lifts which are car park lift, bomba lift, passenger lift and disabled lift. As for this project, we only concentrate on Tower B. Tower B has 6 lifts. There are 3 types of lift at this tower which are car park lift, passenger lift and bomba lift. As for the handicap lift, it is only available at Tower C. Figure 94 Floor Plan of PJ Trade Centre 89
  • 99.
    There are 2car park lift in this tower. For carpark lift, the lift only works from Basement 7 until level 2 (lobby level). It does not go until the top floor as they want to maintain the security level of the building. This car park lift is smaller than the other lifts in the building. The lift door, as observed, follows the single speed, centre opening system. During emergency, as said by the person-in-charge, there would be alarm ringing after every 3 seconds interval and after 3 minutes, the alarm will continuously ring. After 5 minutes, at the car park lift lobby, there would be a shutter that lowers down as security close it for safety purposes. This car park lift would automatically go to the ground level as the gathering area is at the ground level. Figure 95 Car Park Lift Exterior (left) Lift Control Buttons (right) 90
  • 100.
    Figure 96 CarPark Lifts in Section 91
  • 101.
    There are 5car park lift in this tower. For passenger lift, the lift works from level 2 until level 20. This is the main lift for the passengers to go up to the building and the average amount of people that can be in this lift is 20 persons, 1365 kg.This passenger lift is the medium size lift in the building. The lift door, as observed, follows the single speed, centre opening system. During emergency, as said by the person-in-charge, the alarm system would be the same as the car park lift. The only differences with this 2 lifts during emergency is that the passenger lift lobby does not have shutters. This lift would also automatically go to ground level as it is the gathering area during emergency. Figure 97 Passenger Lift Exterior (left) Lift Control Buttons (right) 92
  • 102.
    -Passenger Lift Figure98 Passenger Lifts in Section 93
  • 103.
    There is only1 bomba lift in this tower. For the bomba lift, the lift works from basement 7 until the top floor. As said by the person-in-charge, this lift is also used for people to bring construction equipment as this lift is bigger compared to the other 2 lifts. The lift door, as observed, follows the single speed, centre opening system. During emergency, as said by the person-in-charge, this is the only lift that will work during emergency. This lift is used by the firemen as they would go up to check the situation. Figure 99 Bomba Lift Exterior 94
  • 104.
    -Bomba Lift Figure100 Bomba Lift in Section 95
  • 105.
    As observed, thelift controls in each of the lift has the basic controls. They have to buttons to every floor and they also have the alarm button which help passengers warn security officers if they are trapped in the elevator. Besides that, the interior of both the car park lift car and the passenger lift car, has lightings and also consists of guardrails/handrails that wrap around the interior perimeter of the car lift for safety reason. For the bomba lift, the perimeter is wrapped around with sponged canvas as people normally use that to carry big items. This sponged canvas protects the car from being scratched. Figure 101 Passenger Lift Interior (left) Bomba Lift Interior (right) 96
  • 106.
    Uniform Building byLaw Lift 1. Every lift forming part of the vertical access for disabled people should have an unobstructed depth in front of the lift doors of not less than 1800mm. 2. It should maintain a floor level accuracy within a tolerance of 10mm throughout the range of rated load. 3. The handrail in the lift car should not be less than 600mm long and 1000mm above the finished floor level and should be fixed adjacent to the control panel. 4. At least one lift car, adjacent to a public entrance that is accessible for disabled persons should be designed as a lift for wheelchair users, complying to all the sub-clauses of this clause, and should have space for a wheelchair to be turned through 180o inside the lift. Lift Door Installation should provide the following: a) The lift doors should be power operated b) A clear opening of not less than 1000mm should be provided c) Sensor devices should be provided to ensure that the lift car and landing doors would not close while the opening is obstructed, subject to the nudging provisions which operate if the door is held open for more than 20s d) If the door sensors are not provided, the dwell time of an automatically closing door should not be less than 5s and the closing door speed should not exceed 0.25 m/s Lift Controls 97
  • 107.
    Should comply withthe following: a) Controls should be clearly indicated and easily operated in accordance with Clause 27 of MS 1184:2002. b) Call buttons should either project from or be flush with the face of the car-operating panel. The width or diameter of the buttons should not be less than 20mm. c) Floor buttons, alarm buttons or emergency telephone and door control buttons in the lift cars and lobbies should not be higher than 1400mm above finished floor level. The hearing impaired can use an alarm button and not emergency telephone. An alarm button should always be provided and preferably of a design which lights up and produce sound when pressed to reassure those trapped inside. d) All buttons should be designed such that the visually impaired can identify them by touch. Buttons which are not designed as such are best modifies by fixing embossed or Braille numbers or letters next to the lift buttons. Lift Indicators 98
  • 108.
    Should be providedin accordance with the following: a) ‘Lift coming’ indicators should be provided at each landing. b) Indicators should be provided at each lift lobby to show the position and direction of motion of the lift car. Alternatively, an audible indicator should be provided to indicate in advance the arrival of the lift car and its direction of travel. c) An indicator inside the car should signal clearly the direction of travel and the floor at which the floor at which the lift car is situated. d) Embossed Braille number indicating each floor level should be provided beside the outside call button. Handrails Handrails should be: a) Fixed not less than 840mm or more than 900mm from finished floor level, extended in the case of ramp or stairway by 300mm b) Fixed securely with its ends turned away or turned downwards for not less than 100mm 99
  • 109.
    Lift Pit a)Pits must be fire-resistive as should be partitions between elevator pits. b) Permanent provisions must be made to prevent accumulation of water in the pit. Pits should be waterproofed and/or sealed. c) Drains and pumps must be complying with the plumbing code and steps should be taken to prevent water, gas and odours from entering the pit. According to UBBL Clause 153, a smoke detector is to be provided at the lift lobby. The lift lobby should be large enough to accommodate traffic that move in two directions. UBBL Clause 124, a lift shall be provided for a non-residential building which exceeds 4 storeys and above or below the main entrance. It is also essential for a building with less than 4 storeys to provide an elevator for the elderly and disabled. Minimum walking distance to the lift should not exceed 45m and the lift should be sited in the central area of a building to minimize the horizontal travel distance. 100
  • 110.
  • 111.
    Before we concludethis report, we would like to give our thanks and gratitude to Mr. Wong for his time and input about PJ Trade Centre. Upon completion of this project, we have earned about the importance of teamwork. Planning and time management between group mates made this project as well as the site visit to run smoothly. Through this project, we have noticed and observed the practice of sustainable design which the designers and owners have thoroughly followed. Moreover, we have found about that, zoning-wise, most of the building services are not scattered and mainly on Basement 7. The building and its services blends with the landscape which is aesthatically pleasing. In a nutshell, the project and site visit was a success in terms of gaining knowledge and better social, understanding and time management skills Figure 102 Components that well hide by using greeneries in PJ Trade Centre 101
  • 112.
  • 113.
    LIST OF REFERENCES “1.2 Features and Options”. Fire Alarm Control Panel: MS9600/MS9600E. Fire-Lite Alarms. 2003-07-09. Retrieved 2009-05-15. Methods for the Measurement of Fluid Flow in Pipes, Part 1. Orifice Plates, Nozzles and Venturi Tubes. British Standards Institute. 1964. p. 36. Abrahams, John: “Fire escape in difficult circumstances”, chapter 6, In: Stollard, 1994, “Design against fire”. “NFPA 20: Standard for the Installation of Stationary Pumps for Fire Protection”. Nfpa.org. Retrieved 2011-12-15. “Pyrene Fire Extinguishers”. Vintage Fire Extinguishers. Retrieved 23 December 2009. Matheson, Ewing. Aid book to engineering enterprise abroad. London: London New York, E. & F. N. Spon, 1878. Print. NFPA 80 Standard for Fire Doors and Other Opening Protectives 2007 Edition, section 4.8.4.1 Blohm,B. (n.d). Battery room regulations and safety. Retrieved October 10, 2014 from http://www.battcon. com/PapersScanned1997/BlohmPaper1997.pdf General Principles of Electrical Supply System. (2013). Retrieved October 10, 2014 from http://electrical-engineering-portal.com/general-principles-of-electricity-supply-systems Generator Set Rooms and Enclosure. (n.d). Retrieved October 10, 2014 from http://www.macallisterpowersystems.com/solutions/engineering-toolbox/generator-set-rooms-enclosures/ McFadyen, S.(2012.) Low Voltage Switchroom Design Guide. Retrieved October 10, 2014 from http://myelectrical.com/notes/entryid/175/low-voltage-switchroom-design-guide Requirements of Switchboard Room. (n.d). Retrieved October 10, 2014 from http://electriccable.blogspot.com/2009/01/requirements-of-switchboard-room.html 102
  • 114.
    Substation Main Functionand Classifications. (n.d). Retrieved October 10, 2014 from http://electrical-engineering-portal.com/substation-main-functions-and-classification The Basic Functions of LV Switchgear. (n.d). Retrieved October 10, 2014 from http://www.electricalinstallation.org/enwiki/The_basic_functions_of_LV_switchgear The Operation and Maintenance of High and Low Voltage Main Switchboard and Main Switchgear. (n.d). Retrieved October 10, 2014 fromhttp://www.fmm.org.my/images/articles/training/TheOperationMaintenanceHighLowSwitchboard( Oct)pdf.pdf Allen Bernard. (2013). Facility Maintenance Definitions: What is the difference between an air handler, air conditioner, condenser and chiller? Retrieved October 5, 2014, from http://welshco.com/resources- and-news/tips/facility-maintenance-definitions-what-is-the-difference-between-an-air-handler-air-conditioner- condenser-and-chiller Allison Bailes. (2011, July 7). The Magic of Cold, Part 2 - Intermediate Air Conditioning Principles. Retrieved from http://www.energyvanguard.com/blog-building-science-HERS-BPI/bid/39143/The-Magic- of-Cold-Part-2-Intermediate-Air-Conditioning-Principles Author Sirena Rubinoff. (n.d.). What is a Split Air Conditioner System? - Articles :: Networx. Retrieved October 10, 2014, from http://www.networx.com/article/split-air-conditioner-system Digital Scroll Technologie. (2009). Retrieved from http://www.frigo-kor.hr/Erfahremehr/DigitalScrollTechnologie/ tabid/2745/Default.aspx Efficiency Technologies, INC. (2014). Resources. Retrieved October 8, 2014, from http://mingovalley. com/resources/chiller-basics.php Haresh Khemani., & Swagatam. (2009, August 15). Split Air Conditioner System: One of the Most Popular Air Conditioners. Retrieved from http://www.brighthubengineering.com/hvac/904-split-air-conditioner- system/ Mitsubishi Ductless FAQ - ductless.ca. (2014). Retrieved from http://www.ductless.ca/ac/mits_faq.html Mitsubishi Electric Europe B.V. (2014). Function of the main components - What is an air conditioner - Useful information - Living Environmental Systems - MITSUBISHI ELECTRIC ITALIAN WEBSITE. Retrieved from http://climatizzazione.mitsubishielectric.it/en/informazioni-utili/componenti-principali.php 103
  • 115.
    Smith, R. E.(2003). Split-System Air-Conditioning Control Systems. In Electricity for refrigeration, heating, and air conditioning. Clifton Park, NY: Thomson/Delmar Learning. Elevators & Escalators - MITSUBISHI ELECTRIC. (n.d.). Retrieved from http://www.mitsubishielectric. com/elevator/overview/elevators/s_features01.html Elevators Types and Classification - Part One ~ Electrical Knowhow. (n.d.). Retrieved from http://www. electrical-knowhow.com/2012/04/elevators-types-and-classification-part.html HowStuffWorks “How Elevators Work”. (n.d.). Retrieved from http://science.howstuffworks.com/transport/ engines-equipment/elevator8.htm Otis Worldwide | Elevators.(n.d.). Retrieved from http://www.otisworldwide.com/k2-elevators.html Stein, B., & Reynolds, J. (2000). Mechanical and Electrical Equipment for Buildings. New York: Wiley. Strakosch, G. R., &Caporale, B. (2010). The Vertical Transportation Handbook. Hoboken, NJ: John Wiley & Sons. Greeno. R (1997). Building Services, Technology and Design. Longman, England: Addison Wesley 104
  • 116.
    LIST OF IMAGEREFERENCES Figure 1 : photograph by Adila Zaas Figure 2 : Cad by Adila Zaas Figure 3 : Figure 4 : Figure 5 : Figure 6 : extract from Figure 7 : Cad and Edited by Adila Zaas Figure 8 : Photograph by Adila Zaas Figure 9 : Photograph by Adila Zaas Figure 10 : Photograph by Adila Zaas Figure 11 : Photograph by Adila Zaas Figure 12 : Cad and Edited by Adila Zaas Figure 13 : Cad and Edited by Adila Zaas Figure 14 : Cad and Edited by Adila Zaas Figure 15 : Cad and Edited by Adila Zaas Figure 16 : Photograph by Adila Zaas Figure 17 : Photograph by Adila Zaas Figure 18 : Photograph by Adila Zaas Figure 19 : Cad and Edited by Adila Zaas Figure 20 : Photograph by Adila Zaas Figure 21 : Photograph by Adila Zaas Figure 22 : Cad and Edited by Kee Ting Ting Figure 23 : Photograph by Kee Ting Ting Figure 24 : Drawn by Kee Ting Ting Figure 25 : extract from http://climatizzazione.mitsubishielectric.it/en/informazioni-utili/componenti-principali.php Figure 26 : extract from http://climatizzazione.mitsubishielectric.it/en/informazioni-utili/componenti-principali.php Figure 27 : extract from http://climatizzazione.mitsubishielectric.it/en/informazioni-utili/componenti-principali.php Figure 28 : extract from http://climatizzazione.mitsubishielectric.it/en/informazioni-utili/componenti-principali.php Figure 29 : extract from http://climatizzazione.mitsubishielectric.it/en/informazioni-utili/componenti-principali.php Figure 30 : extract from http://climatizzazione.mitsubishielectric.it/en/informazioni-utili/componenti-principali.php 105
  • 117.
    Figure 31 :drawn by Kee Ting Ting Figure 32 : extract from http://www.energyvanguard.com/blog-building-science-HERS-BPI/bid/39143/The-Mag ic-of-Cold-Part-2-Intermediate-Air-Conditioning-Principles Figure 33 : extract from http://www.frigo-kor.hr/Erfahremehr/DigitalScrollTechnologie/tabid/2745/Default.aspx Figure 34 : extract from http://orlando.melcohvacservice.com/ac-condenser-coil-repair.html Figure 35 : drawn by Kee Ting Ting Figure 36 : extract from http://www.dhgriffin.com/images/catalog/SWIL2059-0003_f.JPG Figure 37 : extract from http://laconiaschooldistrictfacilities.wikispaces.com/Air+Handler+Unit+Diagrams Figure 38 : extract from http://www.e-co.uk.com/wp-content/uploads/2014/02/ahu-new-diagram.jpg Figure 39 : Photograph by Ajmal Syahir Figure 40 : Photograph by Ajmal Syahir Figure 41 : Photograph by Ajmal Syahir Figure 42 : Photograph by Ajmal Syahir Figure 43 : extract from http://mingovalley.com/resources/chiller-basics.php Figure 44 : extract from http://images.wisegeek.com/diodes.jpg Figure 45 : extract from from http://www.bbc.co.uk/schools/gcsebitesize/design/Images/el_transistor_leads.gif Figure 46 : extract from http://www.enggpedia.com/images/stories/circuit-board.gif Figure 47 : Photograph by Adila Zaas Figure 48 : extract from http://robotronindia.com/images/products/resistor.JPG Figure 49 : extract from http://www.worldstandards.eu/WordPress/wp-content/uploads/electricity-type-G-socket-300x298. jpg Figure 50 : extract from http://www.ele-b2b.com/images/FY-BT%20100x100x70%20water%20proof%20junction%20box.jpg Figure 51 : photograph by Adila Zaas Figure 52 : Cad and Edited by Sonia Manyie Figure 53 : photograph by Adila Zaas Figure 54 : photograph by Adila Zaas Figure 55 : photograph by Adila Zaas Figure 56 : photograph by Adila Zaas Figure 57 : photograph by Adila Zaas Figure 58 : Figure 59 : photograph by Nasreen Hajibeigy Figure 60 : photograph by Nasreen Hajibeigy 106
  • 118.
    Figure 61 :photograph by Nasreen Hajibeigy Figure 62 : photograph by Nasreen Hajibeigy Figure 63 : photograph by Nasreen Hajibeigy Figure 64 : photograph by Nasreen Hajibeigy Figure 65 : photograph by Nasreen Hajibeigy Figure 66 : photograph by Adila Zaas Figure 67 : photograph by Adila Zaas Figure 68 : photograph by Adila Zaas Figure 69 : photograph by Adila Zaas Figure 70 : photograph by Adila Zaas Figure 71 : photograph by Nasreen Hajibeigy Figure 72 : photograph by Nasreen Hajibeigy Figure 73 : photograph by Nasreen Hajibeigy Figure 74 : photograph by Nasreen Hajibeigy Figure 75 : photograph by Nasreen Hajibeigy Figure 76 : photograph by Nasreen Hajibeigy Figure 77 : photograph by Nasreen Hajibeigy Figure 78 : photograph by Nasreen Hajibeigy Figure 79 : photograph by Nasreen Hajibeigy Figure 80 : photograph by Nasreen Hajibeigy Figure 81 : photograph by Adila Zaas Figure 82 : photograph by Adila Zaas Figure 83 : photograph by Adila Zaas Figure 84 : source from The Vertical Transportation Handbook Figure 85 : source from The Vertical Transportation Handbook Figure 86 : extract from http://www.otisworldwide.com/k2-elevators.html Figure 87 : source from The Vertical Transportation Handbook Figure 88 : extract from http://www.dictionaryofconstruction.com/definition/elevator-pit.html Figure 89 : source from The Vertical Transportation Handbook Figure 90 : photograph by Gertrude Lee Figure 91 : cad and eddited by Gertrude Lee Figure 92 : photograph by Gertrude Lee 107
  • 119.
    Figure 93 :photograph by Gertrude Lee Figure 94 : cad and editted by Gertrude Lee Figure 95 : photograph by Gertrude Lee Figure 96 : cad and editted by Gertrude Lee Figure 97 : photograph by Gertrude Lee Figure 98 : cad and editted by Gertrude Lee Figure 99 : photograph by Gertrude Lee Figure 100 : cad and editted by Gertrude Lee Figure 101 : photograph by Gertrude Lee Figure 102 : Photograph by Adila Zaas 108