BMM 3107 Page 1
SEJARAH PERKEMBANGAN LINGUISTIK
Dalam sejarah perkembangannya, linguistik dipenuhi dengan pelbagai aliran,
fahaman, pendekatan, dan teknik penyelidikan yang luas dan rumit. Namun
sebenarnya semua itu akan menambah wawasan kita terhadap bidang dan kajian
linguistik. Berikut ini ialah beberapa sejarah, perkembangan, fahaman dan beberapa
aliran linguistik dari zaman purba sampai sekarang.
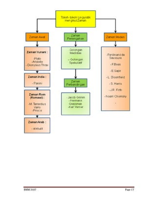
Sejarah perkembangan ilmu linguistik telah bermula pada tahun 500 SM
hinggalah ke hari ini Sejarah pengkajian ilmu linguistik bermula pada zaman Yunani,
zaman Iskandariah, zaman Rom, zaman pertengahan, zaman Peralihan
(Renaissance), zaman Arab, zaman India, zaman Linguitik perbandingan dan zaman
linguistik moden.
Berdasarkan catatan awal sejarah ilmu linguistik, kajian tentang bahasa telah
berlaku seawal 800 tahun sebelum masihi yang berlaku di India. Walau
bagaimanapun titik permulaan kajian ilmu linguistik dipercayai berlaku pada zaman
Yunani. Hal ini ada kaitannya dengan penemuan kegiatan kajian orang-orang India
yang didasarkan kepada hasil kajian Panini telah dinyatakan pada abad ke-17.
Kehebatan orang Yunani dalam kajian bahasa adalah berdasarkan bukti dalam
bentuk catatan yang dikaji pada zaman linguistik yang bermula di Eropah.
Ilmu linguistik menjadi satu cabang ilmu yang mempunyai disiplinnya sendiri,
sama tarafnya dengan ilmu-ilmu lain. Ada prinsip-prinsip tertentu dalam mengkaji
linguistik.
DEFINISI LINGUISTIK
Perkataan linguistik dikatakan berasal daripada perkataan Latin “lingua” yang
bermaksud bahasa. Perkataan itu digunakan dalam bahasa-bahasa lain
menjadi langue (Perancis), lingua (Itali), lengua (Sepanyol) dan linguistics (Inggeris).
Linguistics ditakrifkan sebagai “the science of languages” atau “comparative
grammar” (Cassell Concise English Dictionary, 1995:790).Kamus Dewan Edisi
Ketiga (1996:814)pulamentakrifkan linguistik sebagai“ Kajiantentang
BMM 3107 Page 2
bahasa”. Linguistik ialah suatu sains yang mengkaji bahasa. Ia mengandungi teori-
teori dan teknik-teknik menganalisa bahasa yang dipelajari oleh ahli-ahli bahasa
daripada pemerhatian-pemerhatian mereka terhadap bahasa. Ilmu linguistik
mempunyai bidang pengkajian yang luas sekali. Pengkajian bahasa boleh dilakukan
daripada berbagai sudut. Yang berikut ialah takrifan beberapa istilah linguistik.
 Linguistik (linguistics) Pengkajian saintifik terhadap bahasa, yang antara
lain mencakupi linguistik antropologi, psikolinguistik, sosiolinguistik, dan
neurolinguistik. (Kamus Linguistik, 1997:148)
 Linguistik am (general linguistics) Istilah umum bagi cabang-cabang
pengkajian linguistik yang menghasilkan konsep asas, teori, model dan
kaedah, dan biasanya merangkumi prinsip analisis dan pemerian dalam
pengkajian fonologi, tatabahasa, dan kosa kata, serta pengkajian grafemik,
sejarawi, perbandingan, dan dialek. (linguistik teori) (Kamus Linguistik,
1997:149)
 Linguistik antropologi (anthropological linguistics) Linguistik yang
menerapkan teknik penyelidikan antropologi dan linguistik untuk mengkaji
bahasa komuniti bahasa yang tidak mempunyai sistem tulisan dan tradisi
persuratan. Contohnya, teknik yang digunakan oleh F. Boas dan E. Sapir.
(Kamus Linguistik, 1997:149)
 Psikolinguistik (psycholinguistics) Bidang yang menggabung usaha para
ahli psikologi, yang cuba menerangkan sama ada hipotesis tertentu tentang
pemerolehan bahasa dan kecekapan, seperti yang disarankan dalam teori
linguistik semasa, mempunyai asas yang kukuh dari segi persepsi, ingatan,
kecerdasan, atau motivasi. (Kamus Linguistik, 1997:193)
 Psikologi linguistik (psychological linguistics) Istilah umum untuk
beberapa pendekatan yang berbeza terhadap bahasa, dari kaca mata
psikologi. (Kamus Linguistik, 1997:193)
 Linguistik psikologi (psychological linguistics) Istilah umum untuk
pelbagai pendekatan dalam pengkajian bahasa dari segi psikologi. (Kamus
Linguistik, 1997:153)
 Sosiolinguistik (sociolinguistics) Cabang linguistik yang mengkaji semua
aspek hubungan antara bahasa dan masyarakat.
BMM 3107 Page 3
Di dunia Barat, usaha membina dan memperluas ilmu pengetahuan bermula
pada zaman kegemilangan Yunani. Ilmu yang dihasilkan oleh sarjana Yunani menjadi
asas dan dasar kepada sarjana Rom melanjutkan kajian mereka dalam bidang ilmu
dan khasnya bidang bahasa . Sarjana Rom banyak mewarisi tradisi ilmu linguistik
daripada sarjana-sarjana Yunani dan terus berkembang ke Zaman Rom, Zaman
Pertengahan dan sarjana Zaman Islam memanfaatkan himpunan ilmu itu yang
dikembangkan hingga sekarang.
CABANG-CABANG LINGUSITIK
Antara cabang linguistik itu adalah seperti yang disenaraikan di
bawah:
1.0 Linguistik Umum
Linguistik umum ialah ilmu yang membicarakan bidang linguistik secara
am termasuklahilmu bahasa yang dikatakan sebagai lambang yang
terdiri daripada deretan bunyi yangdiucapkan oleh alat-alat pertuturan
atau alat artikulasi manusia yang terdiri daripada lidah,anak tekak,
lelangit, bibir, gusi dan lain-lain. Jadi, linguistik umum ialah disiplin yang
memperkatakan kajian bahasa secara ilmiah dan saintifik.
1.1 Linguistik Deskriptif
Linguistik deskriptif pula ialah ilmu linguistik yang memerihalkan sesuatu
bahasa darisegala segi pada suatu jangka masa yang tertentu,
berdasarkan bahan-bahan yangterdapat pada waktu itu. Bahan utama
dalam kajian itu ialah lisan atau pertuturan yangdiperoleh daripada
penutur jati. Bahasa tulisan juga termasuk sebagai bahan kajian.
Olehyang demikian, linguistik deskriptif adalah pemeri struktur sesuatu
bahasa sebagaimanakewujudannya. Bidang yang termasuk dalam
kajian linguistik deskriptif ialah fonologi(kajian tentang bunyi), morfologi
(kajian tentang kata dan pembentukannya) dan sintaksis(kajian tentang
ayat). Bidang-bidang inilah yang dikaji secara saintifik. Selain itu,
linguistik deskriptif juga dikenali sebagai kajian bahasa secara sinkronik,
iaitu kajian mengenaibahasa yang tertentu, pada sesuatu tempat yang
tertentu, dituturkan oleh suatu golonganyang tertentu dan pada masa
atau zaman yang tertentu juga.
BMM 3107 Page 4
1.2 Linguistik Perbandingan
Linguistik perbandingan atau linguisitik komparatif membuat
perbandingan antarabeberapa bahasa yang difikirkan mempunyai
hubungan dari sudut sejarah. Oleh sebabitu, linguisitik komparatif juga
boleh menumpukan kajian kepada aspek sebutan, perkataandan ayat
antara beberapa bahasa yang dikaji itu. Contohnya, mengkaji bahasa
bahasadi Nusantara atau di Kepulauan Melayu.
1.3 Linguistik Sejarah
Linguistik sejarah atau historis ialah disiplin linguistik yang bersangkutan
denganperkembangan sesuatu bahasa, iaitu dari zaman awal
kemunculannya hinggalah ke suatutahap yang tertentu. Dengan kata
lain, pakar linguis historis membuat kajian secarahistoris, misalnya
peringkat untuk memperoleh data, maka kajian akan dilakukan
secarasinkronik. Selepas seseorang pakar berpuas hati dengan dapatan
kajian secara sinkronikmaka kajian secara diakronik akan dijalankan,
iaitu membuat perbandingan antarabeberapa zaman untuk melihat
perbezaan, menentukan perubahan dan perkembanganyang berlaku
dalam bahasa tersebut. Perbandingan boleh dibuat dari pelbagai
segi,seperti fonologi, morfologi, sintaksis, makna, ejaan, sistem tulisan,
dan sebagainya.
1.4 Linguistik Terapan.
Linguistik terapan atau linguistik aplikasi pula ialah bidang linguistik yang
meneranganbagaimana ilmu ini dapat digunakan dalam pengajaran dan
pembelajaran bahasa pertamadan bahasa kedua. Oleh demikian,
disiplin fonologi, fonemik, morfologi, dan sintaksis(linguistik deskriptif)
sangat penting dalam penerapan ilmu bahasa.Terdapat beberapa tokoh
linguistik dalam kelima-lima cabang tersebut. Tokohtokoh linguistik ini
wujud sejak zaman tamadun Greek dan Sanskrit. Pada zaman ini
tokohyang terkenal ialah Socrates, Plato, Aristotle, Stoics, Thras,
Priscian dan Donatus yangmenjalankan kajian di dalam bahasa Yunani
dan Romawi. Panini dan Bopp pulamenonjolkan diri mereka dengan
kajian yang dijalankan di dalam bahasa Sanskrit.Di dalam abad ke-18
BMM 3107 Page 5
dan ke-19 pula muncul D. Jenish melalui bukunya Philosophisch –
kritische vergleichung und wurdigung von vierzehn altern und neuern
sprachen Europens(1976) yang telah menjelaskan sifat-sifat bahasa.
Rask dan Grimm pula mengkaji ilmutatabahasa perbandingan. Mereka
mempunyai pengaruh yang kuat kepada pengkajiterkemudian. Rask
mempunyai kekuatan dalam kajian linguistik sejarah. Beliaumengkajinya
dari sudut etimologi (asal usul bahasa).Selepas itu, wujud pula pengkaji
bahasa yang lebih terkemuka seperti Ferdinand deSaussure, Leonard
Bloomfield, Reymond Firth dan Noam Chomsky. Ferdinand DeSaussure
dimasukkan ke dalam golongan tradisional dan golongan moden. Beliau
telahmengasingkan dua istilah terpenting di dalam kajian bahasa, iaitu
langue (bahasa) danparole (pertuturan). Hasil kajian beliau yang
terkenal ialah Course of GeneralLinguistics. Bloomfield pula terkenal
dengan karangannya yang berjudul Languagepada tahun 1933 yang
terkenal dengan analisis ayat. Reymond Firth dan Malinowski
pulamenghasil teori makna juga tentang keperihalan keadaan atau
(Context). Firth telahmenggunakan kesempatan yang sedia ada untuk
mengkaji ciri-ciri prosidi, tekanan, nadasuara, intonasi, dan
sebagainya.Tidak lama kemudian muncul pula Noam Chomsky yang
mengasaskan kajian tatabahasa. Di negara kita jugabanyak ahli bahasa
yang menyetujui pendapat Chomsky. Tatabahasa TG ini
telahberkembang dengan pesat dan ekorannya lahirbanyak pengikut
setia Chomsky yangmengkaji aspek aspek fonologi, morfologi, sintaksis
dan semantik
ZAMAN YUNANI
Dalam sejarah ilmu linguistik, golongan pertama yang bergiat dalam
bidang pengkajian bahasa ialah orang-orang Yunani. Tamadun Yunani merupakan
satu tamadun terawal yang wujud di atas muka bumi ini. Orang-orang Yunani ialah
manusia yang pertama dalam sejarah Eropah yang mempunyai catatan-catatan
tentang kegiatan dan minat mereka terhadap bahasa. Mereka telah mengkaji bahasa
sejak kira-kira tahun 500 SM. Kehebatan tamadun ini merangkumi semua aspek
seperti bahasa, ekonomi, budaya dan politik.
BMM 3107 Page 6
Orang Yunanilah yang mula-mula mengatakan bahasa ialah satu alat
perhubungan yang sistematik. Bagi mereka, bahasa itu ialah sesuatu yang
melambangkan tamadun yang tinggi dan dikaji bagi menerangkan segala kejadian
alam. Oleh sebab seluruh kehidupan mereka dibendung oleh falsafah, maka kajian
mereka tentang bahasa banyak dipengaruhi oleh pemikiran yang berbentuk falsafah.
Falsafah bahasa bermula pada zaman pra-Socrates, iaitu pada abad ke-6 sebelum
masihi.
Falsafah Bahasa merupakan satu teras kepada bermulanya satu falsafah yang
menjadi pegangan dan kekuatan masyarakat ketika itu. Antara perkara yang disentuh
oleh mereka ialah hal-hal mengenai asal-usul perkataan,keterangan-keterangan
mengenai gejala bahasa dan huraian-huraian mengenai bunyi-bunyi bahasa yang
berlandaskan kepada bahasa bertulis. Dalam pengkajian tentang bunyi,orang-orang
Yunani tidak menggunakan mana-mana dialek yang dituturkan. Namun, selain
tentang asal-usul perkataan, antara aspek yang dibincangkan dengan hebatnya pada
ketika itu ialah konsep semula jadi dan kebiasaan terhadap gejala bahasa dan
hubungan antara perkataan dengan makna.
Pada zaman Yunani, antara sarjana yang memainkan peranan penting dalam
mengkaji ilmu linguistik ini ialah Plato, Aristotle, dan Thrax. Mereka ini telah lama
mengkaji ilmu falsafah secara keseluruhannya. Abdullah Hassan (1978:4-5)
menjelaskan bahawa oleh sebab orang Yunani itu lebih mementingkan falsafah, maka
mereka lebih suka mengkaji apa yang dianggap sebagai etimologi iaitu pengkajian
tentang bagaimana kata-kata terbentuk.Perbincangan ini mewujudkan dua pendapat
yang mengatakan sama ada perkataan-perkataan terbentuk dengan cara semula jadi
ataupun dibentuk oleh manusia melalui kebudayaan.
Plato (427 – 347) merupakan ahli falsafah pertama yang mengenal pasti dan
menyelidik bahasa sebagai suatu masalah dan persoalan melalui karyanya yang
berbentuk dialog, iaitu Cratylus. Dialog Cratylus telah mencetuskan kontroversi
berabad-abad lamanya, iaitu antara kumpulan analogis dan naturalis yang disebut
PHUSEI yang mempercayai bahawa bahasa berada di luar pengaruh manusia, iaitu
ciptaan Tuhan, bersifat semula jadi (alamiah), natural (nalar) dan logik (logis) dengan
kumpulan anomalis atau Konvensenis yang disebut THESEI pula berpegang kepada
kepercayaan bahawa bahasa bukan natural (nalar) sepenuhnya tetapi wujud secara
konvensyen.
BMM 3107 Page 7
Plato telah menimbulkan persoalan adakah ketepatan sesuatu nama
berasaskan tabii dan realiti atau konvensyen, iaitu berdasarkan persetujuan
masyarakat. Beliau juga menyelidik tentang logos (ayat) yang berupa rentetan kata
yang membezakan antara onoma (kata nama) dengan Rhema (kata kerja). Plato telah
meletakkan fungsi kata nama sebagai subjek kepada predikat dan kata kerja sebagai
penerangan kepada perbuatan. Bagi Plato kesimbolikan memang wujud. Contoh yang
diberi ialah bunyi [ r ] menunjukkan gerak, manakala bunyi [ l ] menunjukkan
kehalusan dan kelancaran.
Ilmu linguistik terus berkembang pada zaman Aristotle tahun 384 – 322
sebelum masihi dengan menambah satu lagi pembahagian pada Pluto, iaitu
Syndesmoi (kata hubung) . Beliau memperkembang dan memperdalam pemikiran
tentang falsafah bahasa yang diasaskan oleh Plato. Aristotle merupakan sarjana
yang mula-mula mengakui tentang adanya sistem kala atau tense dalam bahasa
Yunani. Gagasan lain yang dikembangkan oleh Aristotle ialah fungsi bahasa sebagai
alat, khususnya untuk retorik dan puisi. Beliau menganggap bahawa bahasa itu
sebagai suatu juzuk dunia, tetap dan dapat diperoleh dalam tulisan yang menjadi
subjek tatabahasa dan sebagai cara menunjukkan apa-apa sahaja yang ada di dunia
yang menjadi subjek logika.
Seterusnya diteruskan oleh tokoh yang bernama Dionysius Thrax yang
mana beliau tinggal di Alexandria. Beliau menjalankan kajian berdasarkan kepada
bahasa yang betulseperti yang digunakan oleh pemuisi Homer dalam puisinya.
Beliaumengajar di Rhodes dan Rom. Sepanjang kerjayanya mengajar,
beliaumenghasilkan buku tatabahasa Yunani iaitu Techne Grammatike. Bukuini
menjadi buku tatabahasa pegangan untuk bahasa Yunani hinggasekarang. Asas-asas
tatabahasa inilah yang menjadi asas penulisan buku-buku tatabahasa bahasa-bahasa
Eropah pada hari ini. Dalam buku tatabahasanya, beliau menggolongkan kata kepada
lapan jenis iaitu kata nama, ganti nama, kata kerja, kata adjektif, kata adverba, kata
sendi, kata partikel dan kata seru
BMM 3107 Page 8
KAUM STOIK
Pada zaman Romawi, berkembang pula kebudayaan Yunani yang disebut
Hellenisme. Pengaruh Hellenisme berkembang di daerah Alexandria sebagai pusat
pengetahuan dan ajaran kaum Stoik. Sumbangan kaum Stoik terhadap linguistik
bahasa antara lain
• Membuat perbezaan antara bentuk dan makna
• Membuat sumbangan terhadap nahu tradisi dan membuat garis-garis kasar
dalam tatabahasa tradisi
• Membuat pembahagian kepada lima golongan kata iaitu kata nama, kata kerja,
kata penghubung dan artikel(kata nama khas dan ganti nama)
• Memperkenalkan klasifikasi unsur-unsur fleksi (girl: girls)
• Memperkenalkan kategori kasus (keadaan yang sebenarnya atau khusus)
dalam bahasa
Secara umumnya, kita dapati bahawa kajian mengenai bahasa pada era
Yunani lebih tertumpu kepada tatabahasa. Namun demikian, kaedah kajian
mereka lebih bercorak logik dan bukannya saintifik Zaman Yunani.
Kelebihan
Pelopor sejarah perkembangan kajian ilmu linguistik menganggap bahasa ialah
lambang ketinggian tamadun dan dikaji untuk menerangkan segala
kejadian alam.
Kekurangan
Menganggap bahasa Yunani itu adalah termulia dan semulajadi, jadi harus
dipatuhi oleh setiap penuturnya jika inginkan taraf dan kemuliaan dalam
kehidupan mereka. Akibatnya bahasa itu dianggap tetap, tidak boleh berubah
dan tidak perlu diperbaiki.
BMM 3107 Page 9
ZAMAN ROMAWI
Setelah runtuhnya kegemilangan Yunani, pusat pengkajian berpindah ke
Romawi. Sarjana bahasa Romawi tidak banyak menghasilkan karya asli terutama
dalam perkembangan ilmu baharu berkenaan bahasa. Namun demikian, mereka juga
ada membuat sumbangan besar kerana hasil tulisan mereka menjadi rujukan kepada
semua pengkaji bahasa selepas zaman itu. Sumbangan mereka terdiri daripada
usaha menyadur teori-teori bahasa Yunani dan disesuaikan kepada bahasa Latin
yang agak lengkap oleh ahli-ahli ilmu bahasa seperti Varro, Priscian dan lain-lain lagi.
Karya inilah yang dikatakan hasil mereka yang agung iaitu dengan menyusun nahu
Latin berdasarkan nahu Yunani. Antara ahli bahasa Romawi yang terkenal ialah
Varro, dan Priscian.
Pada zaman romawi ini, perhatian terhadap bahasa Romawi sangat besar
seiring dengan kebesaran kekuasaan Romawi di Eropah. Bahkan penguasaan
bahasa Romawi dengan baik merupakan salah satu ciri keintelektualan seseorang
pada saat itu. Tokoh Romawi yang membahas linguistik bahasa Latin adalah
Terrentius Varro (116-27 SM). M. Terrentius.Varro hidup sezaman dengan Thrax M.
Beliau dianggap sebagai ahli tatabahasa Romawi paling tulen dalam bahasa Latin
dalam kalangan sarjana bahasa walaupun cara penghuraiannya pernah dikritik
sebagai tidak menarik. Beliau telah menulis sebuah buku yang berjudul De Lingua
Latina yang terdiri dari 25 jilid. Dalam buku tersebut Varro telah merumuskan :
a.Bahasa itu seragam secara semula jadi.
b.Bentuk fleksi dan terbitan mempengaruhi bunyi dan makna.
c.Penggunaan kategori morfologi, sintaksis dan etimologi
Selain itu, ahli linguis Romawi yang lain juga terkenal ialah Priscian yang
bermaustautin di Romawi Timur, iaitu Istambul. Melalui buku tatabahasa karyanya yang
bertajuk InstitutionesGrammatikae, dan tebalnya adalah 1000 halaman dan
mengandungi 18 jilid. Buku ini lengkap membincangkan pembentukan kata dan ayat.
Daripada segi linguistikmoden, memang dapat dikatakan kaedah yang
digunakannya tidakkonsisten kriteria formal atau bentuk kata dan kadang-kadang
semantikatau makna.Namun tatabahasa yang beliau hasilkan masih dijadikan asas
tatabahasa Latin hingga ke hari ini.
BMM 3107 Page 10
Hasil kajian yang dibuat oleh Prisian tentang aspek-aspek tertentu bahasa Latin
dianggap lebih sistematis berbanding dengan kajian yang dibuat oleh Thrax. Walau
bagaimanapun, dari segi penggolongan kata yang dibuat oleh beliau adalah sama
dengan Thrax kerana masing-masing telah menggolongkan perkataan kepada lapan
jenis.. Dalam bidang morfologi, Priscian telah membincangkan perihal pembentukan
kata sebagai gabungan yang mengandungi imbuhan dan sebagainya.
Kelebihan
Menggiatkan kajian tatabahasa dalam bahasa Latin dan karya yang dihasilkan
menjadi pegangan asas penulisan tatabahasa Latin hingga ke hari ini.
…………………………..
Kelemahan
Hanya menyambung sahaja usaha Yunani sebelumnya seperti mengubahsuai dan
membuat pengertian semula khususnya dalam konteks istilah falsafah. Cara
penghuraian tokohnya pernah dikritik sebagai tidak menarik (Varro)
dan penghuraian Priscian dikatakan tidak konsisten, kriterianya bercampur aduk di
antara yang formal dengan yang bersifat semantik
ZAMAN ARAB
Arbak Othman (1983:38) mengatakan bahawa ilmu linguistik berkembang
dengan agak pesat di negara Arab. Kajian mereka sudah agak maju, merangkumi
penghuraian fonetik yang agak lengkap dengan tujuan mengekalkan pengucapan Al-
Quran dengan betul.Dalam bahagian tatabahasa, mereka telah menggunakan dasar
paradigma dalam analisis bahasa.Penghuraian bahasa mereka terlalu tertakluk
kepada dasar paradigma sehinggakan mereka tidak memerlukan penggolongan
perkataan dalam bahasa Arab cukuplah klasifikasi bahasa mereka itu dilakukan
dengan merujuk kepada bentuk paradigmanya sahaja.Seperti juga pada mulanya
minat mereka tertumpu dalam bidang perbendaharaan kata, maka mereka
melanjutkan kerja- kerja mereka dalam bidang leksikografi sehingga mereka dapat
menerbitkan kamus yang lengkap dan memuaskan dalam bahasa Arab.
BMM 3107 Page 11
ZAMAN PERTENGAHAN
Menurut Hashim Hj. Musa (1994:93-94) yang mengatakan bahawa oleh sebab
pada zaman pertengahan itu penggunaan bahasa Latin bertujuan untuk
pengajaran,maka aspek pedagoginya lebih ditekankan daripada aspek penyelidikan
yang baharu dan asli.Oleh itu, penerapan tatabahasa yang lama seperti yang
dikemukakan
oleh Priscian dan Donatus lebih dititikberatkan daripada penyelidikan yang
baharu.Namun, satu aliran kajian nahu yang dikenali sebagai speculative
grammar telah muncul pada zaman ini.Kajian ini merupakan hasil daripada
pengintegrasian huraian tatabahasa Latin seperti yang diformulasikan oleh Priscian
dan Donatus kepada satu sistem falsafah ytang dikenali sebagai scholastic
philosophy.
Falsafah ini sebenarnya hasil daripada integrasi antara falsafah aliran Aristotles
dengan teologi Katolik yang cuba mengharmonikan kaedah-kaedah pemikiran dengan
pegangan agama Kristian. Beberapa buah buku tatabahasa Latin yang bersifat
didaktik yang tertulis dalam bentuk syair telah diterbitkan. Ini bertujuan untuk
membantu pelajar-pelajar untuk menghafalnya dan salah satu daripadanya ialah
Doctrinale yang ditulis oleh Alexander of Villedieu sekitar tahun 1200 Masihi.
ZAMAN INDIA
Menurut S. Wojowasito (1959:29-30), pada zaman India, abjad Brahmi terdiri
daripada empat puluh enam huruf manakala abjad Semit hanya mempunyai dua
puluh dua abjad.Maka disebabkan itu, satu jangka masa yang lama diperlukan untuk
mengembangkan huruf yang hanya dua puluh dua itu menjadi empat puluh enam.
Abjad Abjad ini diakui dan diguna oleh Panini dalam bukunya iaitu tatabahasa
Sanskrit. Sejak itu, abjad ini kekal dan tidak berubah sehingga kini.
Abjad itu tidak hanya menggambarkan semua bunyi dalam bahasa Sanskrit,
tetapi juga mempunyai susunan yang bermutu tinggi. Bermula dengan vokal pendek,
panjang, lalu dipotong menjadi vokal rangkap dan akhirnya konsonan.Konsonan-
konsonan ini disusun mengikut jenis- jenisnya yang disesuaikan dengan kedudukan
bibir, mulut, lidah, gigi, hidung, lelangit, dan kerongkong.Sistem tersebut sehingga
sekarang masih belum ada yang dapat menandinginya. Panini merupakan sarjana
India yang yang bukan sahaja menyusun jenis bunyi dengan cara yang sangat teratur
BMM 3107 Page 12
malah telah membuat daftar-daftar teratur berkenaan kata sifat, kata benda, dan kata
kerja.
Piagam acoka dianggap dokumen bertulis yang tertua. Pembelajaran bahasa
digunakan untuk tujuan ritual. Bahasa Sanskrit digunakan untuk mengucapkan doa
dalam buku Veda,. Salah sebuah kitab Veda yang terkenal ialah Rigveda. Abjad
Brahmin telah digunakan sejak abad ke-5 S.M. Abjad ini terdiri daripada 46 huruf dan
diolah dalam rumus bahasa yang dinamakan Sanskrit melalui openyerapan tatacara
empiris.
ZAMAN LINGUISTIK PERBANDINGAN
Para sarjana seperti Jacob Grimm, Hermann Grassman, Karl Verner ini
menjalankan kajian terhadap bahasa dengan menggunakan logik, dan tidaklah
dengan membuat penyelidikan terhadap bahasa itu sendiri. Segala-galanya
diselesaikan dengan membuat kesimpulan yang didasarkan kepada hujah-hujah
logik.Apabila kuasa Eropah mula menjelajah kawasan baharu di luar Eropah, ahli
dakwah agama Kristian mula berusaha mengembangkan agama Kristian ke wilayah-
wilayah penjajahan mereka.Dari situ bermulanya kepentingan menterjemahkan kitab
Injil ke dalam bahasa-bahasa kawasan jajahan tersebut. Ini menyebabkan para
sarjana Eropah mengetahui bahasa-bahasa itu tidak tetap dan sentiasa berkembang.
Mereka membuat kajian perbandingan kata-kata dan melihat banyak
persamaan bentuk kata. Persamaan kata-kata itu dapat dikatakan sama dengan bunyi
yang terdapat dalam bahasa-bahasa Eropah.
Misalnya :
Sarjana-sarjana zaman perbandingan bahasa mengkaji persamaan ini dan
membuat kesimpulan mengenai unsur-unsur yang sama dalam kata-kata tersebut,
iaitu daripada segi pergeseran bunyinya.
Bahasa ‘emak’ ‘dua’ ‘tiga’
Yunani meter duo tries
Latin mater duo tres
Rusia mater dva tri
Inggeris mother two three
BMM 3107 Page 13
Kesimpulan yang dilakukan oleh sarjana bahasa mengenai fenomena bahasa
melalui kajian terhadap ciri-ciri bahasa, maka bolehlah dikatakan suatu aliran baharu
mengenai kajian bahasa bermula. Daripada pengamatan tersebut, mereka dapat
membuktikan bahawa bahasa Sanskrit dan bahasa Eropah berasal daripada induk
iaitu Indo-Eropah.
Menurut Theodora Bynon (Noor Ein Mohd. Noor) (1994) yang memetik kata-
kata Greenberg yang menjelaskan bahawa penggunaan perbandingan kosa kata asas
bukan hanya sebagai permulaan kepada konstruksi semula tetapi sebagai pengganti
baginya yang lebih bersifat kontroversi.
Ada yang berpendapat bahawa kaedah mengkonstruksi (pembinaan sesuatu
atau susunan dan kedudukan kata-kata dalam ayat atau rangkai kata) semula yang
sukar dengan kaedah perbandingan tidaklah perlu untuk menentukan hubungan
salasilah jika perbandingan itu digunakan kepada kosa kata asas bukan sahaja bagi
dua tetapi bagi beberapa bahasa serentak.
Perbandingan beberapa bahasa pada masa yang sama (‘perbandingan
kelompok’) didakwa adalah ujian sahih bagi hubungan sasilah berasaskan hakikat
bahawa kemungkinan apabila dibandingkan beberapa bahasa serentak secara
kebetulan, beberapa bahasa itu menunjukkan sedikit kesamaan makna jika
dibandingkan dengan dua bahasa sahaja.
Abdullah Hassan (1983:8) menyatakan bahawa bahasa boleh menunjukkan
perkataan yang seakan-akan sama sepertimother (Inggeris) danmoeder (Belanda)
yang bermaksud ‘emak atau ‘ibu’’. Persamaan ini mungkin timbul daripada
pinjaman.Tetapi kalaulah pinjaman tidak berlaku, maka agak logik juga bagi kita
menganggap yang bahasa ini berasal daripada satu rumpun.Daripada kajian yang
dibuat, maka teori linguistik perbandingan tercipta untuk menentukan bahasa induk
sesuatu rumpun bahasa.
BMM 3107 Page 14
ZAMAN LINGUISTIK MODEN (ZAMAN ABAD 20)
Pada abad ke-20 penelitian bahasa tidak dikhaskan kepada bahasa Eropah
sahaja, tetapi juga kepada bahasa yang ada di dunia seperti di Amerika (bahasa-
bahasa Indian), Afrika (bahasa-bahasa Afrika) dan Asia (bahasa-bahasa Papua dan
bahasa banyak negara di Asia).
Antara ciri-cirinya ialah :
1. Penelitian meluas ke bahasa-bahasa di Amerika, Afrika, dan Asia.
2. Pendekatan dalam meneliti bersifat strukturalistis, pada akhir abad 20
penelitian yang bersifat fungsionalis juga cukup menonjol.
3. Tatabahasa merupakan bahagian ilmu dengan yang semakin rumit.
Secara garis besar dapat dibedakan atas mikrolinguistik, makro
linguistik, dan sejarahlinguistik.
4. Penelitian teoretis sangat berkembang.
5. Otonomi ilmiah makin menonjol, tetapi penelitian antara disiplin juga
berkembang.
6. Prinsip dalam meneliti adalah diakronik dan sinkronis.
Kaum pemikiran para ahli linguistik abad 20, antara lain Ferdinand de
Saussure. Sarjana ini buka sahaja dikenali sebagai bapa linguistik moden, tetapi juga
merupakan seorang tokoh gerakan strukturalisme. Dalam strukturalisme, bahasa
dianggap sebagai sistem yang berkaitan (system of relation).
Ferdinand de Saussure yang dikenali sebagai pengaruh yang paling besar
dalam perkembangan linguistik moden dalam kurun yang ke-20 ini. Beliau hidup pada
akhir abad ke-19 dan awal ke-20. Menurut David Crystal (1971), dalam pertentangan
terhadap pandangan historikal berkenaan bahasa pada seratus tahun yang lepas,
Ferdinand de Saussure menekankan tentang kepentingan melihat sesuatu bahasa itu
berdasarkan dua perbezaan yang dipanggil sebagai sinkronik dan dikronik
.Perbezaaan itu merupakan satu kekeliruan yang dihadapi oleh ahli kaji bahasa
perbandingan, tetapi bagi Saussure perbandingan itu merupakan sesuatu yang perlu.
Linguistik sinkronik dilihat sebagai sesuatu yang wujud sebagai keadaan pada masa
tertentu.Namun, apabila melihat kembali perkara-perkara berkenaan linguistik
historikal, ini telah menjurus kepada linguistik diakronik.Ini berlaku akibat evolusi
bahasa mengikut zaman, sebagai medium perubahan yang berterusan dan tiada
pengakhirannya berkenaan keadaan sesuatu bahasa itu.
BMM 3107 Page 15
Menurut Kamus Linguistik, Dewan Bahasa dan Pustaka (1997) mendefinisikan
sinkronik itu sebagai perihal kajian yang ditumpukan pada satu masa tertentu.
Contohnya, linguistik sinkronik hanya mengkaji mengenai item pada satu masa
tertentu, seperti bahasa abad ke-17. Manakala Diakronik pula ialah perihal
pengkajian mengenai sistem yang dilakukan pada dua masa yang berbeza. Hal
kedua yang telah dibangkitkan oleh Saussure mengenai perbezaan langue dan
parole.
Gerakan strukturalisme dari Eropah ini berpengaruh sehingga ke benua
Amerika. Kajian bahasa di Amerika pada abad 19 dipengaruhi oleh hasil kerja sarjana
Eropah dengan nama deskriptivisme. Para ahli linguistik Amerika mempelajari
bahasa-bahasa suku Indian secara deskriptif dengan cara menguraikan struktur
bahasa. Orang Amerika banyak yang menaruh perhatian pada masalah bahasa.
Zaman ini merupakan zaman kewujudan semula usaha untuk mempelajari
bahasa Yunani dan Romawi untuk maksud memanifestasikan kesenian, falsafah dan
kesusasteraan. Cendikiawan zaman ini mengagungkan humanisme. Bahasa dan
budaya klasik dipelajari unutk maksud pedagogi dan kajian ilmiah.
Dua perkara penting pada zaman ini ialah :
- Penguasaan tiga bahasa iaitu Yunani, Latin dan Ibrani.
- Perbandingan bahasa itu dengan bahasa manca Eropah.
Penyurihan kekeluargaan bahasa mula mendapat tempat. Hasilnya dikatakan
bahawa terdapat sebelas bahasa induk di Eropah. Empat yang terbesar ialah Yunani,
Jerman, Romawi dan Slavia. Laporan tentang bahasa Asia telah di ketengahkan oleh
penyebar agama Kristian. Antara bahasa yang memainkan peranan penting ialah
bahasa Jepun, bahasa Cina, bahasa India dan bahasa di Nusantara.
Penemuan-penemuan yang telah diteroka oleh Ferdinand de Saussure dalam
bidang pengkajian bahasa telah memberi semangat dan mendorong ilmu linguistik
moden memberikan keutamaan yang jelas kepada bahasa pertuturan berbanding
dengan bahasa tulisan . Sejarah telah membuktikan bahawa sebelum manusia
mengenal tamadun tulisan, manusia sebenarnya terlebih dahulu berbahasa untuk
tujuan berkomunikasi.
BMM 3107 Page 16
Penghuraian bahasa yang memberikan keutamaan kepada bahasa pertuturan
itu telah membuka jalan kepada kajian bahasa sebagai suatu sains yang deskriptif
sifatnya. Linguistik sinkronis yang telah dikemukakan oleh Ferdinand de Saussure
telah melahirkan titik-titik penyimpangan antara dua aliran iaitu :
1. Aliran Tradisional
2. Aliran moden dalam penghuraian bahasa
Aliran baru ini pada hakikatnya membuka jalan kepada konsep bahawa
‘bahasa’ itu ialah ‘struktur’ – dengan maksud manusia berhubung dengan
menggunakan struktur yang dapat didengar.
BMM 3107 Page 17
BMM 3107 Page 18
Kepentingan Hasil Pemikiran Tokoh-tokoh Linguistik dalam Perkembangan
Bahasa
Sumbangan Za’ba
Sistem Ejaan Melayu
Salah satu sumbangan Za’ba ialah dalam sistem ejaan Melayu. Minat beliau
terhadap penulisan bermula dalam tahun 1918 lagi semasa menjadi guru Bahasa
Melayu merangkap penterjemah di Maktab Melayu Kuala Kangsar, beliau telah mula
mengumpul senarai perkataan Melayu dalam tulisan Jawi. Dalam tahun 1924 pula,
beliau telah menjemput sebilangan orang Melayu dari kalangan pegawai kerajaan
yang berpendidikan Inggeris datang ke Kuala Lumpur untuk membantu menubuhkan
sebuah "Pan-Malayan Malay Literary Society" yang matlamat utamanya ialah untuk
menyatukan pelbagai kelainan sistem ejaan Melayu, di samping memajukan
perkembangan kesusasteraan Melayu Moden. Nama Pendeta Za’ba juga terukir
sebagai pencipta Sistem Ejaan Baru Bahasa Melayu yang disebut sebagai Sistem
Ejaan Za’ba. Beliau menggubal sistem ejaan dalam tahun 1933 dan menggantikan
sistem ejaan oleh R.J. Wilkinson yang telah digunakan dalam tahun 1914. Oleh sebab
Sistem Ejaan Za’ba digunakan di sekolah-sekolah sejak tarikh penggubalannya
sehinggalah tahun 1972 dengan dilaksanakan Sistem Ejaan Baharu, maka sistem
berkenaan juga dikenali sebagai Sistem Ejaan Sekolah. Walau bagaimanapun, Za’ba
menaruh harapan untuk kemudian kelak menjadikannya sebuah kamus dengan tiap-
tiap perkataan itu diberi tidak sahaja makna tetapi juga contoh ayat memakainya dan
simpulan-simpulan bahasa yang terbit daripadanya, "sebagai membanyak dan
menambah elokkan kamus-kamus kita yang sedia ada". Oleh kerana itulah, beliau
digelar “Bapa Bahasa Melayu Moden” selepas Munsyi Abdullah. Za’ba turut berusaha
memperkembang dan meningkatkan penggunaan Bahasa Melayu dan turut terlibat
sebagai anggota Lembaga Menggubal Perkataan Melayu bersama-sama Ibrahim
Mahmud, Dato’ Haji Muhammad Said, Abdul Rahim Kajai dan Osman Kalam.
BMM 3107 Page 19
Daftar Ejaan Jawi
Sumbangan Za’ba telah memperkenalkan kaedah ejaan Jawi dalam tahun
1929 dan menerbitkan pula Rahsia Ejaan Jawi dan dalam tahun 1931, sebahagian
daripada buku yang dinamakan Rahsia Ejaan Jawi itu telah dicetak. Ertinya, pada
tahun 1918 beliau memulakan projek pensenaraian kata-kata dalam tulisan Jawi;
pada tahun 1924 beliau mengambil inisiatif menubuhkan sebuah persatuan yang
salah satu matlamatnya ialah untuk menyeragamkan ejaan Jawi. Pada tahun 1931
beliau merumuskan undang-undang ejaan Jawi dalam sebuah buku Rahsia Ejaan
Jawi; dan pada tahun 1938 beliau menyiapkan Daftar Ejaan Melayu (Jawi-Rumi).
Menurut Za'ba, undang-undang ejaan Jawi yang diberinya dalam buku Daftar Ejaan
Melayu itu "hanyalah ringkasan atau pati daripada apa-apa yang telah dipanjang-
lebarkan di sana sahaja”. Kemuncak yang diimpikannya ialah sebuah kamus lengkap
bahasa Melayu dalam tulisan Jawi. Dalam tahun 1933 hingga 1935, beliau mengubah
rancangan asalnya dengan mengemukakan hanya sebuah daftar ejaan, dan
bukannya kamus, yang susunannya ialah menurut susunan abjad Jawi, dan pada
setiap perkataan dalam ejaan Jawi itu diberi pula persamaan ejaan Ruminya.
Bahasa dan Fikiran
Za’ba jelas berpendirian bahawa bahasa ialah “alat mengeluarkan fikiran”.
Perkaitan di antara kedua-duanya itu sangat erat, dalam erti kata bahasa yang
digunakan itu hendaklah dengan tepat menggambarkan fikiran. Za’ba mengatur
pedoman penggunaan bahasa, khususnya dalam karang-mengarang.
Katanya :
Bahasa itu alat mengeluarkan fikiran supaya dapat diketahui orang dengan
mendengar atau membacanya. Maka jika bahasa yang dipakai itu tidak menepati
betul-betul seperti maksud yang di dalam hati, tentulah orang tersalah faham atau
tiada dapat oleh mereka tujuan yang dikehendakkan itu.(Bab Permulaan, Ceraian 4)
Za’ba mengajar bukan setakat bahasa sahaja, tetapi menanamkan semangat
dan kedudukan Bahasa Melayu itu sendiri. Za’ba juga pernah mengkaji penggunaan
bahasa dalam akhbar pada tahun 1900-1941. Bahasa sekitar tahun ini menggunakan
bahasa mudah, bahasa pengarang dan tersendiri. Ada juga yang cenderung
menggunakan perkataan lama dan ungkapan pinjaman dari Bahasa Arab.
BMM 3107 Page 20
Nahu dan Tatabahasa
Za’ba dengan jelas membezakan pengetahuan nahu dengan kemahiran
bahasa. Pandai menggunakan bahasa tidak semestinya pandai menjelaskan hal-hal
yang berhubung dengan nahu. Untuk belajar bahasa, orang tidak perlu terlebih dahulu
belajar tentang selok belok nahu. Za’ba melihat penggunaan bahasa sebagai satu
kemahiran, dan kemahiran memerlukan latihan. Kemahiran dalam penggunaan
bahasa setiap hari itu dilanjutkan kepada kemahiran mengarang. Fikiran Za’ba
tentang kemahiran bahasa seperti itu tidaklah bermakna beliau tidak menitikberatkan
nahu. Beliau melihat peranan nahu pada dua peringkat pembelajaran, iaitu pada
peringkat bahasa pertama dan pada peringkat bahasa kedua. Pada peringkat bahasa
pertama, nahu berguna untuk mengukuhkan pengetahuan pengguna bahasa tentang
susunan ayat dan fungsi-fungsi perkataan, dan dengan itu nahu boleh menjadi
pedoman dalam penyelidikan mereka. Oleh itu, sumbangan sebuah rumusan besar
nahu Melayu (Pelita Bahasa Melayu (1941) dalam tiga jilid) telah membawa
perubahan yang besar kepada dunia linguistik Melayu.
Menurut Za’ba di dalam bukunya Ilmu Mengarang Melayu Edisi Ejaan Rumi
Baharu, dengan adanya ilmu nahu, pengguna bahasa boleh mendalami lagi hal ehwal
bahasa mereka. Pada peringkat belajar bahasa asing, nahu perlu diutamakan supaya
jangan terikut kaedah nahu bahasa sendiri. Sebenarnya, aspek tatabahasa yang
dikemukakan oleh Za’ba dalam Pelita Bahasa Melayu sebanyak 3 jilid itu dari segi
rangka asasnya sudah lengkap dan menyeluruh sesuai dengan saranannya agar
orang selepasnya menokok-tambah mana-mana yang tidak lengkap. Analisis Za’ba
tentang tatabahasa dapat dibahagi kepada dua komponen utama, iaitu morfologi dan
sintaksis, walaupun beliau tidak menggunakan istilah tersebut. Selaras dengan
pengaruh tatabahasa tradisional yang ketika itu mendominasi disiplin linguistik,
analisis Za’ba ternyata banyak yang terikat oleh pendekatan tersebut. Oleh sebab itu,
istilah-istilah tatabahasa yang digunakannya dan cara beliau menjelaskan sesuatu
konsep tatabahasa seluruhnya berdasar pada makna, iaitu ciri utama linguistik
tradisional.
BMM 3107 Page 21
Karangan Sebagai Sistem Wacana
Za’ba melihat karangan sebagai satu wacana yakni wacana bertulis yang
berbeza dengan wacana lisan. Karya-karya Za’ba dikatakan penting kerana telah
meletakkan asas pengetahuan Bahasa Melayu dari berbagai-bagai segi. Berikut
merupakan antara karangan-karangan Za’ba :-
i) Pelita Bahasa Melayu II (Rumi)
Memberi latihan mengarang bagi darjah rendah.
ii) Pelita Bahasa Melayu III (Rumi)
Bicara mengarang bagi darjah tinggi.
iii) Ilmu mengarang Melayu (Jawi)
Bicara mengarang bagi penuntut-penuntut di kolej.
iv) Daftar Ejaan Melayu (Jawi-Rumi)
Daftar perkataan-perkataan Melayu dengan ejaan jawi dan rumi serta
undang-undang ejaannya.
v) Kata-kata yang Tidak Tetap dalam Tulisan Melayu Rumi dan Kitab Rahsia
Ejaan Jawi (1930)
vi) Kaedah Karangan Bahasa Melayu terangkum dalam Kitab Pelita
Mengarang (1931)
vii) Bahasa Melayu dan Bahasa Indonesia (1958)
viii) Bahasa Melayu Kelebihan dan Kekurangan (1954)
ix) Bahasa Melayu dengan Tulisannya (1958)
Dari situ kita dapat melihat banyak dan amat besar perjuangan serta
sumbangannya kepada bangsa dan negara kita ini. Pendeta Za’ba serta semua
karyanya adalah sebenar-benarnya Warisan Bangsa yang amat berharga khususnya
di dalam bidang bahasa dan kesusasteraan yang harus dikenang oleh generasi masa
kini dan juga yang akan datang. Dalam perspektif sejarah penulisan tatabahasa
Bahasa Melayu, Za’ba lah satu-satunya ahli bahasa tempatan yang menghasilkan
BMM 3107 Page 22
tatabahasa Bahasa Melayu dalam bahasanya sendiri. Jika dipertalikan dengan cita-
cita Abdullah Abdul Kadir Munshi yang ingin menghasilkan karya tatabahasa Bahasa
Melayu sejak akhir abad kesembilan belas tetapi tidak kesampaian, Za’ba lah yang
menyempurnakan cita-cita tersebut.
Sumbangan dalam Linguistik
Demikian juga jika dikaitkan percubaan Raja Ali Haji menulis tatabahasa
Bahasa Melayu mengikut acuan tatabahasa Bahasa Arab termasuk istilah-istilah yang
digunakan, Za’ba lah juga yang menyempurnakan dengan cara tersendiri
sebagaimana bukti nyata kitab Pelita Bahasa Melayu sebanyak tiga penggal itu.
Selaras dengan semangat yang ditunjukkan oleh Za'ba dalam dunia linguistik Melayu,
maka semua pihak yang mendokong kepentingan Bahasa Melayu perlulah memadu
tenaga untuk tidak menggugat kedaulatan Bahasa Melayu dengan kepentingan kecil-
kecilan yang tidak dapat dipertahankan secara rasional kerana sikap kitalah yang
menjadi punca kita menolak Bahasa Melayu sebagai bahasa ilmu. Jika, dari segi
rasionalnya, sistem yang disempurnakan itu masih belum sempurna, maka aspek-
aspek yang belum sempurna itu hendaklah dikenalpasti dan penyelesaian ke atasnya
dicari secara rasional pula dan bukannya ditolak begitu sahaja dengan tidak dicari
jalan bersama-sama untuk memperbaiki lagi apa yang telah dicuba-sempurnakan.
Usaha dan sumbangan Za’ba mesti dikaji kerana semuanya itu dapat menyemai bibit-
bibit semangat cintakan negara dan bangsa Melayu untuk bebas dari kongkongan
pemerintah tradisional dan kolonial British khusus kepada generasi muda hari ini yang
jauh dan buta daripada perjuangannya itu kerana perjuangan beliau sentiasa
ditunjangi oleh ketabahan, kecekalan dan keyakinan. Walaupun Za’ba berpendidikan
Inggeris tetapi beliau tetap berjuang gigih untuk memartabatkan Bahasa Melayu,
sama seperti pejuang bahasa pada hari ini. Usaha Universiti Pendidikan Sultan Idris
mewujudkan Kursi Za’ba dalam rangka mengimarahkan dunia kesarjanaan dalam
bidang pengajian Melayu merupakan usaha yang terpuji, bukan sahaja sebagai
mengenang jasa bakti beliau sebagai antara tokoh yang menjadi tonggak Sultan Idris
Training College yang merupakan institusi awal universiti tersebut, malah sebagai
penghargaan yang hak baginya sebagai perintis bahasa Melayu baharu. Demikian
juga usaha kerajaan Negeri Sembilan mewujudkan Teratak Za’ba yang bersifat
muzium tokoh seakan-akan Muzium Hemingway di England; dan tertubuhnya
Yayasan Pendeta Za’ba pada 7 November 1986 oleh Badan Kebajikan Anak-Anak
Melayu Negeri Sembilan di Wilayah Persekutuan Kuala Lumpur itu akan dapat
BMM 3107 Page 23
mengabadikan sumbangan Za’ba dalam melanjutkan tradisi keilmuan di rantau
berbahasa Melayu ini. Bagi Za’ba, bahasa adalah mencerminkan keunggulan budaya
kita dan jati diri bak kata pepatah, “Hilang bahasa lenyaplah bangsa”. Sumbangan
pemikiran beliau kepada bangsanya adalah banyak dan amat bererti. Sumbangan
pemikirannya dalam bidang budi pekerti dan agama, tentang ekonomi dan kemiskinan
orang Melayu adalah banyak dan telah dirakamkan serta dibicarakan dengan luas.
Walau bagaimanapun, sumbangannya yang paling besar ialah dalam bidang bahasa
Melayu. Minatnya dalam bidang ini sungguh besar dan bermula sejak awal-awal lagi.
Keazamannya untuk menulis sebuah buku nahu Melayu telah mula muncul dalam
fikirannya sejak beliau berumur dua belas tahun lagi. Dalam tahun 1918 lagi, sewaktu
bertugas sebagai guru bahasa Melayu di Malay College Kuala Kangsar, beliau telah
mula mengumpul senarai perkataan Melayu dalam tulisan Jawi. Dalam tahun 1924
pula, umpamanya, beliau telah menjemput sebilangan orang Melayu dari kalangan
pegawai kerajaan yang berpendidikan Inggeris datang ke Kuala Lumpur untuk
membantu menubuhkan sebuah "pan-Malayan Malay Literary Society" yang matlamat
utamanya ialah untuk menyatukan pelbagai kelainan sistem ejaan Melayu, di samping
memajukan perkembangan kesusasteraan Melayu moden. Tidak hairanlah kita
melihat bahawa sumbangan beliau adalah juga di dalam bidang ejaan, iaitu ejaan
Jawi, di samping sumbangan sebuah rumusan besar nahu Melayu (Pelita Bahasa
Melayu (1941) dalam tiga jilid), dan kaedah mengarang dalam bahasa Melayu (Kitab
Ilmu Mengarang Melayu (1951)). Adalah juga menjadi hasrat beliau untuk
menyumbangkan kepada bahasa Melayu sebuah kamus Melayu yang lengkap dalam
tulisan Jawi.
Malah ke arah melahirkan kamus Jawi itulah maka, sebagai langkah awal,
dilahirkannya sebuah sistem ejaan Jawi. Ini dinyatakannya sebagai tujuan kedua
penyusunan buku Daftar Ejaan Melayunya. Menurutnya, tujuan kedua itu ialah "...
hendak dibuat daripadanya sebuah kamus Melayu yang lengkap bagi pergunaan hari-
hari di antara ahli-ahli bahasa Melayu". Sehubungan dengan kaedah ejaan Jawi,
dalam tahun 1929, diterbitkannya Kitab Rahsia Ejaan Jawi (Pulau Pinang: The
Jelutong Press) dan dalam tahun 1931, telah dicetak sebahagian daripada buku yang
dinamakannya Rahsia Ejaan Jawi.) Menurut Za'ba, undang-undang ejaan Jawi yang
diberinya dalam buku Daftar Ejaan Melayu itu "hanyalah ringkasan atau pati daripada
apa-apa yang telah dipanjang-lebarkan di sana sahaja". Ertinya, pada tahun 1918
beliau memulakan projek pensenaraian kata-kata dalam tulisan Jawi; pada tahun
BMM 3107 Page 24
1924 beliau mengambil inisiatif menubuhkan sebuah persatuan yang salah satu
matlamatnya ialah untuk menseragamkan ejaan Jawi; pada tahun 1931 beliau
merumuskan undang-undang ejaan Jawi dalam sebuah buku Rahsia Ejaan Jawi; dan
pada tahun 1938 beliau menyiapkan Daftar Ejaan Melayu (Jawi-Rumi). Kemuncak
yang diimpikannya ialah sebuah kamus lengkap bahasa Melayu dalam tulisan Jawi.
Pengenalan Haron Daud dalam awal pembicaraanya terhadap "Pemikiran dan
sikap Za'ba terhadap bangsa Melayu" mengakui Zainal Abidin Bin Ahmad atau lebih
dikenali ZA'BA adalah seorang pemikir Melayu dan tokoh reformis yang mempunyai
sumbangan yang besar dalam perkembangan dan pembangunan orang melayu.
Pendapatnya berasas merujuk dari usaha Za'ba menangani keadaan orang Melayu
dari aspek kemiskinan, pendidikan dan politik amat jelas dan mengemukakan
beberapa panduan untuk mengatasinya antaranya orang Melayu mesti mempunyai
kesedaran mengubah sikap dan mengutamakan ilmu. Segala telahan Za'ba terhadap
kemunduran dan kemiskinan orang Melayu adalah berdasarkan kepada pemerhatian
semasanya akibat dari pencerobohan British. Namun suasana ini tidak di fahami oleh
seluruh masyarakat dan segala sindirannya disalahertikan menghina bangsanya
sendiri sebaliknya beliau telah berusaha sedaya mungkin untuk kemajuan bangsanya
sama seperti tokoh lain yang sezaman dengannya seperti Syed Syeikh Al Hadi,
Ahmad Boestamam dan Ishak Haji Muhammad. Namun membandingkan Za'ba
dengan kelebihan tokoh lain seperti Ishak Haji Muhammmad dan Ahmad Boestamam
dalam memperjuangkan keadaan bangsa Melayu ketika itu adalah tidak adil apatah
lagi jika tidak mengkaji secara teliti dan meluas kehidupan Zaba itu sendiri. Walaupun
mereka hidup sezaman masing-masing mempunyai cara tersendiri untuk meluahkan
idealisme mereka. Za'ba misalnya memilih cara penulisan dan kegiatan sosial. Yang
pentingnya, dalam hati sanubari Za'ba mengakui dirinya seorang Melayu, beragama
Islam dan perjuangannya ialah untuk memajukan bangsanya didalam setiap lapangan
kehidupan mereka. Keinginannya ini membawa kepada sikapnya yang lebih
cenderung bersikap anti raja dan pembesar Melayu , anti kolonialisme British dan
perjuangan pembebasan untuk bangsa Melayu. Telahan penulis bahawa pendidikan
inggeris dan jawatan yang diperolehi Za'ba menjadi "untaian mutiara" yang
membawanya pro kepada British dan memandang rendah bangsa Melayunya boleh
dipertikaikan. Contohnya telahan Za'ba tidak sesuai mengkritik Inggeris pada ketika itu
adalah relevan iaitu:"....pada masa ini belum sekali-kali layak kita memajukan
perasaan demikian dan tiada faedahnya...". Pertamanya dilihat negeri Melayu ketika
BMM 3107 Page 25
itu kurang pemimpin Melayu benar-benar memahami keadaan orang Melayu ketika
itu. Beberapa tokoh lain juga memperkatakan hal ini antaranya Ishak Haji
Muhammmad, seorang pemimpin Kesatuan Melayu Muda ada menyatakan bahawa:
"kegagalan pergerakan orang melayu sebelum perang adalah disebabkan oleh
ketiadaan pemimpin yang berkaliber" Segelintir sahaja yang berpendidikan seperti
Syed Syeikh Al Hadi memandang masa depan orang Melayu penting manakala yang
ramainya adalah dari golongan atasan atau elit walaupun berpendidikan Inggeris
tetapi secara sedar tidak pernah memahami kesengsaraan dan kekurangan orang
Melayu di luarbandar yang tercicir dari pelbagai aspek ini. Bagi Za'ba golongan raja-
raja dan pembesar adalah kolaborator kolonialisme British di sepanjang zaman
penjajahannya. Peranan sosial dan politik mereka bukannya melindungi rakyat malah
jadi penghalang utama kepada pembangunan pemikiran dan fizikal orang Melayu
sepertimana dalam bidang pendidikan yang menjadi aset penting untuk kemajuan dan
perkembangan sesuatu bangsa terabai. Tanpa ilmu, tidak mungkin seorang itu boleh
berlaku adil walaupun dia cuba berbuat demikian kerana kalaupun dia mahu
melaksanakan keadilan tetapi dia tidak tahu caranya disebabkan ilmunya terbatas .
dia boleh terdedah pada kesilapan secara tidak sedar. Tiada penyediaan mantap
untuk memimpin orang Melayu dan daifnya pemikiran golongan elit jelas dilihat pada
cemuhan Yam Tuan Negeri Sembilan terhadap orang melayu "....i do not like the idea
of the the children of rajas and chiefs sitting side by side with the children of people
who were once our slaves." Sikap golongan elit ini menyebabkan pendidikan terabai,
bahasa Melayu mundur, ekonomi Melayu tercicir di belakang ekonomi orang asing
dan politik Melayu terhina oleh penjajahan. Kesedaran tentang keprihalan ini telah
benar-benar mengesani jiwanya dan sikapnya ini jelas diperlihatkan pada awal
1920an. Oleh itu tidak salah beliau meletakkan segala kemunduran dan kekurangan
orang Melayu disebabkan kebodohan dan kesombomgan golongan raja dan
pembesar Melayu itu sendiri. Keduanya, berdasarkan pengalamanya sendiri samada
dari pengalaman pembacaannya dari luarnegeri seperti Encyclopaedia Of Islam
(1927) serta usahanya menyedarkan orang Melayu dalam bentuk sindiran melalui
penulisan telah mendapat tekanan dari golongan pemerintah tradisional dan kolonial
British contohnya pada tahun 1921 Za'ba dapat amaran lisan dari Raja Sir Chulan,
dituduh cuba menghasut para pembaca akhbar dan majalah melalui tulisan yang
bersifat anti kerajaan, disekat kenaikan gaji tahunannya, ditukar atau terbuang ke
jabatan karang mengarang SITC di Tanjung Malim 1924. Sebegitu juga tokoh yang
lain menerima nasib yang sama dalam suasana yang berbeza seperti Ahmad
BMM 3107 Page 26
Boestamam di tahan beberapa tahun. Sebelum ini timbul persoalan bahawa "setiap
orang melayu yang berfikir dan mempunyai semangat kebangsaan tentu mengetahui
dasar dan sikap penjajah inggeris, tinggal lagi sejauhmanakah kesedaran dan
kesanggupan mereka serta langkah yang diambil untuk berhadapan denagan ranjau
inggeris". Dalam hal ini Za'ba memilih cara dalam bentuk penulisan dan kegiatan
sosial berbanding tokoh lain seperti Ahmad Boestamam dan Ishak Haji Muhammad.
Segala penulisannya adalah dari segala pemerhatian dan penelitian yang mendalam
dan bentuk sindiran terhadap bangsanya yang mundur dan kekurangan semasa
kuasa kolonial amat dahsyat adalah alternatif untuk menyedarkan bangsanya kerana
bergerak bertentangan dengan arus yang deras meyebabkan diri kita dan orang lain
hanyut dan lemas. Segala sindirannya itu boleh jadi panduan pada generasi sekarang
sepertimana penyataan Datuk Senu "Jika ciri-ciri negatif ini benar, maka hal itu harus
ditinggalkan dan disingkirkan. Tidak guna kita menafikan atau menunjukkan
kemarahan kita terhadap pendapat dan tuduhan demikian. Sebaliknya biarkan
pendapat demikian mendorong kita mencari apakah sifat yang akan membolehkan
kita bertanding dengan orang lain." Dengan itu perjuangan Za'ba pada tahun 1920an
hingga 1930an adalah lebih kepada banyak bekerja contohnya menulis seberapa
banyak buku yang terdaya olehnya berkaitan dengan orang melayu untuk panduan
pada generasinya yang akan datang daripada banyak bercakap sahaja. Manakala
pujian Za'ba sepertimana juga Syed Al Hadi bahawa Inggeris adalah penyelamat
bangsa Melayu adalah telahan terawal mereka , merasakan British dapat menahan
akan gerak menggelunsur orang Melayu dari terus ketinggalan namun perkembangan
seterusnya tiada siapa dapat menentukan. Za'ba sendiri ada menjelaskan
kemudiannya kekejaman pemerintahan raja dan pembesar Melayu tidaklah berakhir
dengan perubahan pemerintahan kepada pihak British itu. Ini kerana institusi
pemerintahan tradisi dieksploitasi untuk kepentingan British. Oleh kerana itulah Sikap
anti kolonialisme British timbul sejak ia melibatkan dirinya secara serius dalam
penulisan rencana untuk akhbar tempatan pada 1917 dan merasakan orang British
atau orang Barat atau orang Nasrani atau kaum kafir musuh Islam. Penilaian mata
kasar penulis bahawa Za'ba bersekongkol dengan kolonial British berdasarkan
jawatannya sebagai seorang kakitangan di dalam pentadbiran kolonial adalah telahan
mengelirukan kerana sikap Za'ba telah jelas dan tegas iaitu membantu
masyarakatnya untuk mencapai kemajuan hidup di dalam berbagai lapangan sesuai
dengan perkembangan di kurun ke 20 ini. Iaitu berusaha dalam bentuk apa cara
asalkan ianya tidak bertentangan dengan ajaran Islam. Adanya beliau dalam
BMM 3107 Page 27
pentadbiran kerajaan dapat menyuarakan pendapatnya mengenai orang Melayu
khususnya dalam menyediakan pendidikan. Semuanya dilakukan supaya orang
Melayu dan muslim mempunyai ilmu dan pengetahuan yang sesuai dengan kehendak
Islam dan sesuai dengan tuntutan perkembangan zaman. Dan ianya senjata penting
didalam perjuangan untuk membebaskan orang Islam dari cengkaman penjajahan
Barat. Ingin saya nyatakan di sini bahawa Zaba, Abdullah Munshi, Syed Sheik Al Hadi
dan Ahmad Rashid Talu disifatkan sebagai golongan yang "selamat" tidak mengusik
atau memijak ranjau Inggeris. Gambaran saya mengenai hal ini semata-mata melihat
pengorbanan perjuangan seseorang tokoh berdasarkan tekanan fizikal sahaja seperti
dipenjarakan. Sebenarnya Walaupun Za'ba tidak dipenjarakan berbanding tokoh yang
lain tetapi beliau juga mengalami tekanan peribadi sepanjang perjuangannya seperti
penulisannya sentiasa diawasi oleh pihak kolonial, gaji dan jawatannya di tahan dan
ditukar kerja. Namun peluang ini diguna sebaik mungkin oleh Za'ba menyumbangkan
ideanya dalam bidang penulisan dari aspek bahasa Melayu khususnya. Dalam hal ini
tidak dinafikan sama sekali peranan tokoh seperti Ahmad Boestamam Dan Ishak Haji
Muhammad dalam perkembangan perubahan orang Melayu contohnya Ahmad
Boestamam telah terlibat secara langsung dalam banyak kegiatan politik tanah
Melayu pada tahun 1946-1948 seperti dalam PKMM, API, PUTERA dan AMCJA.
Manakala Za'ba tidak bergiat aktif dalam poltik pada tahun 1947 dan menjelaskan
bahawa:"Saya tidak percaya politik cara yang dijalankan dalam dunia sekarang akan
boleh atau pernah jadi lurus, bersih dan jujur, kebolehan istimewanya adalah
cenderung menulis dan mengarang keadaan fikiran dan ilmu pengetahuan. Namun
begitu beliau berjaya tubuhkan The Malay Literary Association Kuala Lumpur (1923).
Ianya gagal bergerak cergas tetapi ia merupakan satu proses penyatuan di kalangan
anak muda Melayu berpendidikan Inggeris sudah dimulakan oleh Za'ba iaitu
melahirkan Persatuan Guru-Guru Melayu. Adanya Sahabat Pena sehingga 1942
merupakan pertubuhan yang bukan saja tersusun rapi dari segi organisasi malah
tercapai hasratnya untuk melihat orang Melayu dan muslim bersatu berasaskan
konsep setanah Melayu di Semenanjung Melayu. Sukar membandingkan sejauhmana
tokoh ini berperanan kerana mereka bergerak dalam cara yang berbeza. Sekiranya
Za'ba dikatakan bersekongkol dengan kolonial British bagaimana pula hubungan
Ahmad Boestamam dengan Jepun. Beliau telah bekerja dengan Jepun dan dalam
masa yang sama cuba mendapat restu untuk bergiat dalam politik . keadaan ini
digunakan pula untuk menentang Jepun . Dilihat kedua-duanya melakukan yang
terbaik untuk kebaikan orang Melayu ketika itu. Za'ba berjaya meneruskan kegiatan
BMM 3107 Page 28
beliau dengan cara menyesuaikan diri dengan kehendak masa dan keadaan ketika
itu. Antara di SITC mengasaskan pejabat penterjemah. Walaupun Kerja yang
dibuatnya sangat berat tetapi beliau berjaya menerbitkan buku siri buku teks (The
Malay Scholl Series ) terjemah dokumen penting dan sediakan enakmen untuk
pelbagai jabatan. Pada tahun 1929 beliau memulakan kelas bahasa Inggeris secara
sukarela untuk guru-guru muda di SITC dan terbit Buku Ilmu Bahasa ( 1927 ) dan
Rahsia Ejaan Jawi ( 1929 ). Usahanya tidak kenal putus asa walaupun kesihatan
terganggu dan atas nasihat doktor beliau berehat ke Indonesia. Peluang ini digunakan
untuk meneliti keadaan perkembangan orang Melayu misalnya mahukan perubahan
SITC sama seperti Balai Pustaka di Indonesia tetapi pendapatnya di tolak oleh
Winstedt. Begitu juga pemergiannya ke Universiti London pada tahun 1947 dalam
usia 52 tahun bukan bertujuan makan angin sepertimana telahan penulis sebaliknya
dengan ketepikan kesihatan diri semata-mata untuk menambahkan ilmu dalam bidang
bahasa dan khidmatnya kelak amat diperlukan untuk kemajuan pengajian bahasa
Melayu. terbukti kembalinya ke tanahair beliau menjadi satu-satunya tenaga pengajar
di Jabatan Pengajian Melayu dan membentuk Persekutuan Bahasa Melayu Universiti
Malaya 29 Januari 1955. Jelas disini Za'ba berjaya meneruskan kegiatan beliau
dengan cara menyesuaikan diri dengan kehendak masa dan keadaan ketika itu.
Ramai mengakui Za'ba adalah pendeta melayu yang tinggi semangat patriotismenya.
Namun gelaran pendita bukanlah kemahuan nya tetapi penilaian dan pengiktirafan di
atas segala usahanya kepada orang Melayu secara keseluruhannya. Bagi Za'ba : "To
me a man's value is only estimated by grandeur of his ideas and his achievement as
influencing the thought and destinies of mankind for good, not by the gradeur of his
'title' or by his own estimate of himself....." Pada peringkat awal (1916-1923), Za'ba
merupakan idealis yang berani mengkritik kelemahan pemerintah, golongan
pembnesar serta orang melayu secara terbuka melalui media umum. Manakala
Peringkat (1924 -1950), pengawasan yang rapi daripada pihak pemerintah
meyebabkan corak perjuangannya lebih sederhana dan pragmatis.
Walaubagaimanapun bentuk beliau menyemarakkan idea pemikirannya terhadap
bangsa melayu ketika itu tidaklah menjadi persoalan besar, pokoknya usahanya dan
sumbangannya mesti dikaji kerana semuanya itu dapat menyemaikan bibit-bibit
semangat cintakan negara dan bangsa Melayu untuk bebas dari kongkongan
pemerintah tradisional dan kolonial British khusus kepada generasi muda hari ini yang
jauh dan buta daripada perjuangannya itu.
BMM 3107 Page 29
MOHD ASRAF BIN HJ. ABD. WAHAB (11.6.1927 hingga 6.11.1999)
Mohd Asraf bin Hj. Abd. Wahab (Asraf) dilahirkan di Kampung Asam Jawa,
Kuala Selangor. Pendidikan diperolehnya di sekolah Melayu di kampungnya (hingga
1937), High School Klang, Batu Road School, Kuala Lumpur, dan Victoria Institution
(hingga 1949). Beliau pernah menjadi pemberita dan anggota Sidang Pengarang di
Utusan Melayu, Singapura (hingga 1957), kemudian menjadi pengarang, ketua
pengarang, dan pengurus di Oxford University Press. Beliau pernah bertugas sebagai
perunding, pengurus redaksi, dan pengarah eksekutif firma McGraw Hill Far Eastern
Publisher (1973-1977), dan kemudiannya menubuhkan syarikat penerbitan sendiri,
Analekta Sdn. Bhd. (1977).
Asraf mengetuai Asas 50 (1953) dengan konsep “Seni untuk Masyarakat”.
Beliau pernah menjadi Setiausaha Kongres Bahasa dan Persuratan Melayu III (1956)
dan panitia Lembaga Bahasa Melayu Singapura. Beliau dianggap sebagai perintis
kerjasama bahasa Melayu serantau kerana mengusulkan sistem ejaan bersama
Malaysia-Indonesia dalam Kongres itu. Beliau juga mengajarkan tatabahasa dan gaya
bahasa Melayu di Universiti Kebangsaan Malaysia dan di Kolej Tunku Abdul Rahman.
Pada awalnya beliau menumpukan perhatian kepada penulisan karya sastera
yang bercorak kreatif, rencana dan kritikan. Pada awal 1970-an, barulah beliau
mengkhusus dalam bidang bahasa. Beliau menghasilkan buku tatabahasa Melayu,
antaranya Mari Kita Belajar Bahasa Buku 1, Kamus Progresif (Inggeris-Melayu), dan
Bahasa Malaysia Baku KBSM. Huraiannya tentang empat pola ayat inti telah diterima
dan dilaksanakan dalam sukatan pelajaran KBSR dan KBSM. Beliau turut terlibat
dengan pembentukan sebutan baku bahasa Melayu (1980-an), menjadi pakar runding
di Dewan Bahasa dan Pustaka, terlibat dengan projek Kamus Pelajar dan Kamus
Inggeris-Melayu Dewan.
Beliau dianugerahi Ijazah Sarjana Sastera Kehormat oleh Universiti
Kebangsaan Malaysia (1983), dan Anugerah Tokoh Pejuang Bahasa Sepanjang
Masa oleh Persatuan Linguistik Malaysia (1997).
BMM 3107 Page 30
Chomsky
Kalau kita menilai pandangan atau teori yang dikemukakan tokoh linguistik
abad ke-20 yang paling berpengaruh, iaitu Noam Chomsky, kita akan menjurus
kepada pandangan yang hampir sama. Kita akui bahawa Chomsky merupakan
seorang ahli linguistik yang memberi fokus kepada sistem formal bahasa, khususnya
komponen sintaksis. Walaupun demikian, dia tidak dapat mengelak daripada
bersetuju bahawa bahasa itu tidak hanya terdiri daripada sistem formal sahaja kerana
bahasa juga harus dilihat daripada aspek psikososialnya atau budaya berbahasanya.
Bahasa tidak dapat lari daripada aspek pengguna dan situasi penggunaannya, dan
apabila proses komunikasi dan pengguna diambil kira, bahasa akan melibatkan juga
aspek parole.
Chomsky menamakan dua komponen pengetahuan atau kecekapan bahasa ini
sebagai kecekapan linguistik dan kecekapan pragmatik. Bagi Chomsky, kecekapan
linguistik merujuk sistem formal sesuatu bahasa dan kecekapan pragmatik merujuk
peraturan sosial atau kemasyarakatan yang harus dipatuhi oleh seseorang pengguna
bahasa semasa menggunakan bahasa dalam situasi yang berbagai-bagai, dan
dengan tujuan yang berbagai-bagai pula.
Noam Chomsky
BMM 3107 Page 31
Widdowson
Seorang lagi tokoh yang ingin dibicarakan di sini ialah Widdowson, iaitu penulis
buku yang bertajuk Teaching Language as Communication yang telah diterbitkan
pada tahun 1979. Pada hemat saya, Widdowson seorang yang penting dalam bidang
linguistik dan pedagogi bahasa. Pandangan atau teori yang telah dikemukakan
olehnya telah dijadikan prinsip atau falsafah yang menunjangi Kaedah Komunikatif
dalam pendidikan bahasa, dan kaedah ini menjadi kaedah utama atau teras dalam
perancangan dan pelaksanaan program pendidikan bahasa. Untuk mendapatkan
gambaran yang lebih lanjut tentang pandangan Chomsky berhubung dengan keduaan
komponen pengetahuan bahasa, sila lihat karya Rudolf P. Botha (1990:75) bertajuk
Challenging Chomsky: The Generative Garden Game.99.
Malaysia, sama ada pendidikan bahasa Melayu sebagai bahasa pertama atau
pendidikan bahasa Melayu sebagai bahasa kedua, termasuk juga pendidikan bahasa-
bahasa lain.Menurut Widdowson, pengetahuan bahasa dapat ditakrifkan sebagai
terdiri daripada dua jenis pengetahuan yang saling melengkapi, iaitu use dan usage.
Use merujuk pengetahuan tentang aspek-aspek kenahuan yang terdapat dalam
sesuatu bahasa, manakala usage merujuk pengetahuan tentang cara berkomunikasi
yang berkesan dalam situasi penggunaan bahasa yang sebenar. Bagi Widdowson
dan mereka yang mendokong pandangannya, pengetahuan tentang use yang tidak
disertai dengan pengetahuan tentang usage tidak mungkin menjadikan sesorang
pelajar itu pengguna bahasa yang berkesan, iaitu pengguna yang mampu
mengutarakan pandangan atau hasratnya secara berkesan.
Henry G Widdowson
BMM 3107 Page 32
Daripada pelbagai pandangan yang telah dikemukakan dalam bahagian ini
dapat kita merumuskan bahawa sesuatu program pengajaran dan pembelajaran
bahasa akan hanya dapat menjadi program yang berkesan, bermanfaat dan berfungsi
apabila program tersebut merangkumkan kedua-dua aspek pengetahuan bahasa,
iaitu sistem nahunya dan aspek keberkesanan penggunaannya. Ini disebabkan
kedua-dua bentuk pengetahuan bahasa ini diperlukan dalam proses lakuan bahasa
yang berkesan, sama ada dalam proses penghasilan output atau pemahaman input
bahasa.
Pandangan-pandangan yang telah dikemukakan dalam bahagian-bahagian di
atas memperlihatkan kepada kita bahawa kurikulum sesuatu program pendidikan
bahasa yang terbaik ialah sebuah kurikulum yang merangkumkan kedua-dua aspek
pengetahuan bahasa secara utuh dan seimbang. Pada hemat saya, kedua-dua
bentuk pengetahuan ini dapat kita takrifkan sebagai dua bentuk peraturan, iaitu
peraturan sintagmatik dan paradigmatik. Sintagmatik merujuk peraturan penyusunan
bahan bahasa secara linear atau mandatar, manakala paradigmatik pula merujuk
ketrampilan para pengguna bahasa memilih output bahasa yang paling sesuai untuk
digunakan dalam keperihalan keadaan tertentu untuk memenuhi tujuan komunikasi
yang khusus.Bahan pengajaran bahasa yang terbaik ialah bahan yang dapat
menyediakan para pelajar dengan pengetahuan tentang peraturan sintagmatik dan
paradigmatik, iaitu kemahiran nahu dan kemahiran memilih bahan yang bersesuaian
dengan sesuatu suasana komunikasi. Pengetahuan bahasa yang menyeluruh ialah
pengetahuan yang akan memungkinkan seseorang pengguna bahasa membentuk
kata, frasa dan ayat yang gramatis, dan juga kemahiran untuk menentukan pilihan
yang tepat bagi membolehkan seseorang pengguna bahasa menyatakan sesuatu
maksud secara wajar.
Jelaslah kepada kita bahawa program pendidikan bahasa yang terbaik
merangkumkan kedua-dua aspek pengetahuan bahasa. Walaupun pentakrifan ini kita
yakini sebagai benar, dan kita juga meyakini bahawa keperluan kepada kedua-dua
komponen pengetahuan bahasa ini sebagai sine qua non dalam mewujudkan
golongan rakyat Malaysia yang dapat berbahasa Melayu secara jelas dan harmoni,
tetapi usaha ke arah mewujudkan masyarakat Malaysia yang dapat memenuhi kualiti
berbahasa yang baik ini masih belum begitu jelas
BMM 3107 Page 33
Kesimpulan
Kepelbagaian dalam kehidupan masyarakat Malaysia hanya diikat oleh satu
kesamaan, iaitu Bahasa Kebangsaan yang sama. Bahasa Melayulah satu-satunya
saham yang kita ada untuk mengekalkan integrasi dan integriti nasional. Dengan
demikian, saya mencadangkan kurikulum pendidikan bahasa Melayu distrukturkan
semula untuk mewujudkan sebuah program yang lebih utuh dan menyeluruh.
Program pendidikan bahasa Melayu harus ditangani secara gestalt. Sumbangan
Za’ba begitu besar kepada orang Melayu sehinggakan beliau sumbangan yang besar
nilainya kepada orang Melayu dalam bidang pendidikan, sosial, ekonomi, bahasabagi
bahasa Melayu, Za’ba jasa dan sumbangan Za’ba dalam bidang bahasa Bahasa,
Kesusasteraan dan Kebudayaan Melayu. Sumbangan sebuah rumusan besar nahu
Melayu (Pelita Bahasa Melayu (1941) dalam tiga jilid) telah membawa perubahan
yang besar kepada dunia linguistik Melayu. Menurut Za’ba diPeranan Za'ba Dalam
Mengasaskan Teknik Tulisan Jawi Diri, Faktor Waktu Dan Faktor Tempat Bertugas
Dalam Kerjaya Za'ba. Oleh yang demikian bangsa Melayu amat terhutang budi
kepada Pendeta Za’ba atas segala jasa dan ketokohannya. Beliau nyata telah
memberi sumbangan yang cukup besar lagi bermakna terhadap Bahasa Melayu.
Buku mengenai Za'ba yang wujud sekarang adalah untuk menghargai sumbangan
pendita Za’ba untuk mengenang jasa beliau kepada perkembangan Bahasa Melayu.
Ilmu Mengarang Melayu, Dewan Bahasa dan Pustaka, Kuala Lumpur, 1965. dan
Perbelanjaan Petani dan Pekerja E Sumbangan Pekerja dan Petani Kepada terbesar
Pendeta Za’ba yang menggabungkan tiga jilid “Pelita Bahasa Melayu” yang sebagai
bapa tatabahasa Melayu moden patut didedahkan kepada murid. Sumbangan besar
Za’bapula dengan pertukaran nama kepada Pakatan Bahasa Melayu.
BMM 3107 Page 34
REFLEKSI
WAN AIZAIDI BIN WAN ZAKARIA
PPG 2011192360193
Pada hemat saya, Widdowson seorang yang penting dalam bidang linguistik
dan pedagogi bahasa. Pandangan atau teori yang telah dikemukakan olehnya telah
dijadikan prinsip atau falsafah yang menunjangi Kaedah Komunikatif dalam
pendidikan bahasa, dan kaedah ini menjadi kaedah utama atau teras dalam
perancangan dan pelaksanaan program pendidikan bahasa, khususnya di Malaysia,
sama ada pendidikan bahasa Melayu sebagai bahasa pertama atau pendidikan
bahasa Melayu sebagai bahasa kedua, termasuk juga pendidikan bahasa-bahasa
lain.
Menurut Widdowson, pengetahuan bahasa dapat ditakrifkan sebagai terdiri
daripada dua jenis pengetahuan yang saling melengkapi, iaitu use dan usage. Use
merujuk pengetahuan tentang aspek-aspek kenahuan yang terdapat dalam sesuatu
bahasa, manakala usage merujuk pengetahuan tentang cara berkomunikasi yang
berkesan dalam situasi penggunaan bahasa yang sebenar. Bagi Widdowson dan
mereka yang mendokong pandangannya, pengetahuan tentang use yang tidak
disertai dengan pengetahuan tentang usage tidak mungkin menjadikan sesorang
pelajar itu pengguna bahasa yang berkesan, iaitu pengguna yang mampu
mengutarakan pandangan atau hasratnya secara berkesan. Daripada pelbagai
pandangan yang telah dikemukakan dalam bahagian ini dapat saya merumuskan
bahawa sesuatu aktiviti pengajaran dan pembelajaran bahasa akan hanya dapat
menjadi program yang berkesan, bermanfaat dan berfungsi apabila program tersebut
merangkumkan kedua-dua aspek pengetahuan bahasa, iaitu sistem nahunya dan
aspek keberkesanan penggunaannya. Ini disebabkan kedua-dua bentuk pengetahuan
bahasa ini diperlukan dalam proses lakuan bahasa yang berkesan, sama ada dalam
proses penghasilan output atau pemahaman input bahasa.
Namun begitu, saya tidak meremehkan usaha-usaha yang dijalankan oleh
pejuang-pejuang bahasa Melayu yang unggul terutamanya Za’ba. Beliau
menghasilkan beberbapa buah buku tentang peraturan bahasa Melayu yang dijadikan
rujukan utama ahli bahasa selepasnya seperti Ilmu Mengarang Melayu (1934) yang
mengandungi 16 bab, memuatkan hal-hal mengarang, gaya bahasa Melayu dan
bukan Melayu, pemindahan bahasa, ragam bahasa, peribahasa, puisi dan prosa,
kata-kata pinjaman daripada bahasa asing, dan loghat daerah. Selain itu Pelita
Bahasa Melayu I (1940) yang membicarakan nahu Melayu dalam tulisan Rumi. Beliau
BMM 3107 Page 35
juga turut mengarang buku Pelita Bahasa Melayu II (1940) yang menghuraikan
tentang karang-mengarang bagi peringkat rendah. Tambahan pula beliau membuat
huraian tentang karang-mengarang bagi peringkat tinggi dalam bukunya Pelita
Bahasa Melayu III (1940). Banyak lagi sumbangan beliau yang memberi manfaat
kepada kita semua. Ini termasuklah Daftar Ejaan Melayu (1941) yang memuatkan
daftar perkataan Melayu dengan ejaan Jawi dan Rumi, serta peraturan ejaannya.
Sesungguhnya kerja kursus ini telah membuka mata saya tentang betapa
besarnya sumbangan tokoh-tokoh linguistik terdahulu dalam memartabatkan bahasa
terutamanya bahasa Melayu. Selain daripada memberi kesedaran kepada saya, ilmu
yang saya peroleh ini akan dikongsikan bersama rakan-rakan yang tidak mengikuti
program ini. Kekangan yang saya hadapi sepanjang mengikuti program ini tidak
setanding dengan manfaat dan ilmu yang saya peroleh. Saya juga berkeyakinan
penuh bahawa pakar-pakar linguistik pada masa kini telah menjadikan tokoh-tokoh
yang telah dibincangkan sebagai sumber rujukan. Begitu juga pengajaran dan
pembelajaran yang dijalankan di dalam bilik darjah terutamanya dalam mata pelajaran
bahasa Melayu kebanyakannya bersumberkan hasil kajian dan dapatan mereka. Akhir
sekali saya ingin mengucapkan jutaan terima kasih kepada pensyarah pembimbing,
rakan sekumpulan dan rakan-rakan sekelas yang saling bekerjasama dalam
menyiapkan tugasan ini. Semoga ilmu ini tidak hanya saya pelajari tetapi dipraktikkan
di dalam bilik darjah kelak. Sekian, terima kasih.
BMM 3107 Page 36
REFLEKSI
ZAINI BIN MOHD ENDOT
PPG 2011192360199
Kalau kita menilai pandangan atau teori yang dikemukakan tokoh linguistik abad
ke-20 yang paling berpengaruh, iaitu Noam Chomsky, kita akan menjurus kepada
pandangan yang hampir sama. Saya akui bahawa Chomsky merupakan seorang ahli
linguistik yang memberi fokus kepada sistem formal bahasa, khususnya komponen
sintaksis. Walaupun demikian, dia tidak dapat mengelak daripada bersetuju bahawa
bahasa itu tidak hanya terdiri daripada sistem formal sahaja kerana bahasa juga harus
dilihat daripada aspek psikososialnya atau budaya berbahasanya. Bahasa tidak dapat
lari daripada aspek pengguna dan situasi penggunaannya, dan apabila proses
komunikasi dan pengguna diambil kira, bahasa akan melibatkan juga aspek parole,
sepertimana yang telah disebutkan dalam bahgian-bahagian di atas.
Menyedari hakikat ini, Chomsky sendiri terpaksa mengakui bahawa bahasa
memang terdiri daripada dua komponen pengetahuan, dan Chomsky menamakan dua
komponen pengetahuan atau kecekapan bahasa ini sebagai kecekapan linguistik dan
kecekapan pragmatik. Bagi Chomsky, kecekapan linguistik merujuk sistem formal
sesuatu bahasa dan kecekapan pragmatik merujuk peraturan sosial atau
kemasyarakatan yang harus dipatuhi oleh seseorang pengguna bahasa semasa
menggunakan bahasa dalam situasi yang berbagai-bagai, dan dengan tujuan yang
berbagai-bagai pula.
Pandangan-pandangan yang telah dikemukakan dalam bahagian-bahagian di
atas memperlihatkan kepada kita bahawa kurikulum sesuatu program pendidikan
bahasa yang terbaik ialah sebuah kurikulum yang merangkumkan kedua-dua aspek
pengetahuan bahasa secara utuh dan seimbang. Pada hemat saya, kedua-dua
bentuk pengetahuan ini dapat kita takrifkan sebagai dua bentuk peraturan, iaitu
peraturan sintagmatik dan paradigmatik. Sintagmatik merujuk peraturan penyusunan
bahan bahasa secara linear atau mandatar, manakala paradigmatik pula merujuk
ketrampilan para pengguna bahasa memilih output bahasa yang paling sesuai untuk
digunakan dalam keperihalan keadaan tertentu untuk memenuhi tujuan komunikasi
yang khusus.
Hasil huraian ini menjadi model penting untuk guru bahasa, iaitu menjadi isi atau
bahan pengajaran yang akan disampaikannya kepada pelajar. Guru dapat
melengkapkan dirinya untuk menjadi guru bahasa yang berkesan jika ia mempunyai
pengetahuan yang mendalam dalam linguistik kerana ia akan berupaya mengajar
struktur-struktur bahasa dengan betul dan dapat mendeskripsi bahasa dengan tepat.
BMM 3107 Page 37
Dengan adanya pengetahuan tersebut, guru akan dapat mengenal pasti segala
kesilapan yang dilakukan oleh pelajarnya. Huraian bahasa yang disumbangkan oleh
ahli-ahli linguistik teoritis, teori-teori pembelajaran dan manifestasi penggunaan
bahasa dalam masyarakat akan membantu guru dalam pengajarannya. Kekangan
yang saya hadapi ketika ingin menyiapkan tugasan ini adalah kerana salah seorang
daripada ahli kumpulan saya merupakan pelajar dari Kuantan, Pahang dan kami
terpaksa berhubung menggunakan telefon dan e-mel bagi menyiapkan tugasan ini.
Namun begitu, ia merupakan suatu cabaran dan saya anggap ia sebagai perjuangan
yang saya terpaksa hadapi dengan gagah dan cekal. Alhamdulillah, berkat kesabaran
kami semua yang dirancang dapat dilaksanakan dengan baik dan sempurna. saya
juga ingin mengucapkan ribuan terima kasih kepada pensyarah pembimbing kami
yang telah memberikan tunjuk ajar sepanjang kami menyiapkan tugasan ini. Semoga
ilmu ini dapat saya manfaatkan dengan sebaik mungkin. Sekian,terima kasih.
BMM 3107 Page 38
REFLEKSI
ZUL AZMI BIN SAAD
PPG 2011192360209
Saya begitu tertarik dengan sumbangan salah seorang tokoh linguistik iaitu De
Saussure. Beliau telah mentakrifkan pengetahuan bahasa sebagai suatu entiti yang
utuh atau menyeluruh, iaitu sebagai entiti yang terdiri daripada dua komponen
pengetahuan, iaitu pengetahuan tentang langue dan pengetahuan tentang parole.
Langue merujuk pengetahuan tentang sistem formal sesuatu bahasa, iaitu sistem
fonologi, morfologi dan sintaksis, manakala parole merujuk pengetahuan tentang cara
berbahasa atau cara menyampaikan pandangan dalam keperihalan keadaan yang
berbagai-bagai. Dapatlah kita katakan bahawa menurut pandangan atau teori
linguistik yang telah dikemukakan oleh De Saussure, pendidikan bahasa yang
menyeluruh ialah program pendidikan bahasa yang merangkumi kedua-dua aspek
pengetahuan bahasa, iaitu aspek-aspek yang berkaitan dengan peraturan formal atau
sistem formal sesuatu bahasa, dan juga aspek-aspek yang berkaitan dengan
peraturan penggunaan bahasa dalam situasi yang berbagai-bagai.
Namun begitu saya juga mengagumi ketokohan Za’ba. Banyak sumbangan
yang telah beliau taburkan dalam memperkembang bahasa Melayu khususnya. Oleh
yang demikian bangsa Melayu amat terhutang budi kepada Pendeta Za’ba atas
segala jasa dan ketokohannya. Beliau nyata telah memberi sumbangan yang cukup
besar lagi bermakna terhadap Bahasa Melayu. Buku mengenai Za'ba yang wujud
sekarang adalah untuk menghargai sumbangan pendita Za’ba untuk mengenang jasa
beliau kepada perkembangan Bahasa Melayu.
Berdasarkan kenyataan di atas, dapatlah kita katakan bahawa bahan
pengajaran bahasa yang terbaik adalah bahan yang dapat menyediakan para pelajar
dengan pengetahuan tentang peraturan sintagmatik dan paradigmatik, iaitu kemahiran
nahu dan kemahiran memilih bahan yang bersesuaian dengan sesuatu suasana
komunikasi. Pengetahuan bahasa yang menyeluruh ialah pengetahuan yang akan
memungkinkan seseorang pengguna bahasa membentuk kata, frasa dan ayat yang
gramatis, dan juga kemahiran untuk menentukan pilihan yang tepat bagi
membolehkan seseorang pengguna bahasa menyatakan sesuatu maksud secara
wajar.
BMM 3107 Page 39
Daripada pandangan-pandangan yang telah dikemukakan dalam bahagian-
bahagian di atas, jelas kepada kita bahawa program pendidikan bahasa yang terbaik
merangkumkan kedua-dua aspek pengetahuan bahasa. Walaupun pentakrifan ini kita
yakini sebagai benar, dan kita juga meyakini bahawa keperluan kepada kedua-dua
komponen pengetahuan bahasa ini sebagai sine qua non dalam mewujudkan
golongan rakyat Malaysia yang dapat berbahasa Melayu secara jelas dan harmoni,
tetapi usaha ke arah mewujudkan masyarakat Malaysia yang dapat memenuhi kualiti
berbahasa yang baik ini masih belum begitu jelas. Sine qua non ialah frasa daripada
bahasa Latin. Ia bermaksud, sesuatu faktor itu merupakan syarat utama yang harus
ada, dan kalau syarat atau faktor itu tiada, perkara yang dihajati tidak akan berlaku.
Pelbagai kekangan yang saya hadapi sepanjang menyiapkan tugasan ini saya
tempuhi dengan tabah. Antaranya membahagikan masa dengan tugas rasmi saya di
sekolah sebagai Penolong Kanan Hal Ehwal Murid. Pengalaman menyiapkan tugasan
ini telah membuka mata saya terhadap tokoh-tokoh linguistik terdahulu. Semoga saya
dapat menggunakan apa yang saya belajar di sini di dalam bilik darjah kelak. Sekian,
terima kasih.
BMM 3107 Page 40
BORANG REKOD KOLABORASI KERJA KURSUS.
NAMA PELAJAR : WAN AIZAIDI BIN WAN ZAKARIA
PPG 2011192360193
NAMA PELAJAR : ZAINI BIN MOHD ENDOT
PPG 2011192360199
NAMA PELAJAR : ZUL AZMI BIN SAAD
PPG 2011192360209
SEMESTER : EMPAT
KUMPULAN : BMJ
KURSUS : BMM 3107 ( PENGANTAR LINGUISTIK BAHASA
MELAYU )
PENSYARAH : DR ABD MURAD BIN SALLEH
TARIKH PERKARA YANG DIBINCANGKAN KOMEN TANDATANGAN
20.02.13 Berbincang tentang pembahagian
tugas.
Ketiga-tiga orang ahli
bersetuju dan
bersepakat dengan
agihan tugas yang
telah diberikan.
26. 02.13 Menelefon rakan-rakan dalam
kumpulan untuk bertanyakan
tentang perkembangan tugasan
yang telah diberikan.
Ketiga-tiga rakan yang
dihubungi
memaklumkan
bahawa mereka
sedang mencari
maklumat.
03.03.13 Meminta pandangan rakan-rakan di
dalam kelas ini tentang cara menulis
refleksi.
Menerima pelbagai
pendapat dan
pandangan daripada
rakan-rakan sekelas.
20.3.13 Menghantar e-mel untuk
bertanyakan pendapat rakan-rakan
tentang hasil kerja yang telah siap.
Rakan-rakan
sekumpulan telah
berpuas hati dengan
hasil kerja yang telah
siap.
BMM 3107 Page 41
Bibiliografi
Asmah Haji Omar. 2002. “Pengenalan” Ilmu Mengarang Melayu Edisi Ejaan Rumi
Baharu. Kuala Lumpur: Dewan Bahasa dan Pustaka.
Awang Sariyan. 2004. Sumbangan Pemikiran Za’ba Dalam Pelanjutan Tradisi
Linguistik Melayu. Kuala Lumpur: Dewan Bahasa dan Pustaka.
Azeman Ariffin. 1990. Mempelopori Persuratkhabaran Melayu Moden. Kuala Lumpur:
Utusan Malaysia.
Bakiah Haji Thani. 1985. Imbuhan Pasif BM: Masalah Penggunaan Dan Cara-Cara
Mengatasi . Serdang: Jabatan Bahasa, Fakulti Pengajian Pendidikan,UPM.
Buku Cenderamata Sempena Majlis Jamuan Makan Malam dan Perasmian Seminar
Kebangsaan Memartabatkan Warisan Pendeta Za’ba.2004. Petaling Jaya: Yayasan
Pendeta Za’ba.
Dharmawijaya & Kamaruzaman Kadir. 2004. “Perjuangan Za’ba Memartabatkan
Bahasa Melayu”. Kertas Kerja Seminar Kebangsaan Memartabatkan Warisan
Pendeta Za’ba (15-16 September 2004), Dewan Bahasa dan Pustaka, Kuala Lumpur.
Ismail Salleh. 2001. Sejarah Bahasa: Tatabahasa Za’ba Dalam Perspektif Sejarah
Penulisan Tatabahasa Bahasa Melayu. Seremban: Lembaga Muzium Negeri
Sembilan.
Pendeta Za’ba (15-16 September 2004), Dewan Bahasa dan Pustaka, Kuala Lumpur,
hlm.80.
Persatuan Penulis Negeri Sembilan. 1990. Biografi Penulis Negeri Sembilan Darul
Khusus: Edisi Pertama. Seremban: Perbadanan Perpustakaan Awam Negeri
Sembilan.
Taib Osman & Wan Abu Bakar Wan Abas. 2004. “Penghayatan Karya Pendeta Za’ba:
Ilmu Mengarang Melayu”. Kertas Kerja Seminar Kebangsaan Memartabatkan Warisan
Pendeta Za’ba (15-16 September 2004), Dewan Bahasa dan Pustaka, Kuala Lumpur.
Zainal Abidin Ahmad. 1958. Pelita Bahasa Melayu Penggal I: Permulaan Nahu
Melayu. Kuala Lumpur: Dewan Bahasa dan Pustaka.

Bmm3107 pengantar linguistik

  • 1.
    BMM 3107 Page1 SEJARAH PERKEMBANGAN LINGUISTIK Dalam sejarah perkembangannya, linguistik dipenuhi dengan pelbagai aliran, fahaman, pendekatan, dan teknik penyelidikan yang luas dan rumit. Namun sebenarnya semua itu akan menambah wawasan kita terhadap bidang dan kajian linguistik. Berikut ini ialah beberapa sejarah, perkembangan, fahaman dan beberapa aliran linguistik dari zaman purba sampai sekarang. Sejarah perkembangan ilmu linguistik telah bermula pada tahun 500 SM hinggalah ke hari ini Sejarah pengkajian ilmu linguistik bermula pada zaman Yunani, zaman Iskandariah, zaman Rom, zaman pertengahan, zaman Peralihan (Renaissance), zaman Arab, zaman India, zaman Linguitik perbandingan dan zaman linguistik moden. Berdasarkan catatan awal sejarah ilmu linguistik, kajian tentang bahasa telah berlaku seawal 800 tahun sebelum masihi yang berlaku di India. Walau bagaimanapun titik permulaan kajian ilmu linguistik dipercayai berlaku pada zaman Yunani. Hal ini ada kaitannya dengan penemuan kegiatan kajian orang-orang India yang didasarkan kepada hasil kajian Panini telah dinyatakan pada abad ke-17. Kehebatan orang Yunani dalam kajian bahasa adalah berdasarkan bukti dalam bentuk catatan yang dikaji pada zaman linguistik yang bermula di Eropah. Ilmu linguistik menjadi satu cabang ilmu yang mempunyai disiplinnya sendiri, sama tarafnya dengan ilmu-ilmu lain. Ada prinsip-prinsip tertentu dalam mengkaji linguistik. DEFINISI LINGUISTIK Perkataan linguistik dikatakan berasal daripada perkataan Latin “lingua” yang bermaksud bahasa. Perkataan itu digunakan dalam bahasa-bahasa lain menjadi langue (Perancis), lingua (Itali), lengua (Sepanyol) dan linguistics (Inggeris). Linguistics ditakrifkan sebagai “the science of languages” atau “comparative grammar” (Cassell Concise English Dictionary, 1995:790).Kamus Dewan Edisi Ketiga (1996:814)pulamentakrifkan linguistik sebagai“ Kajiantentang
  • 2.
    BMM 3107 Page2 bahasa”. Linguistik ialah suatu sains yang mengkaji bahasa. Ia mengandungi teori- teori dan teknik-teknik menganalisa bahasa yang dipelajari oleh ahli-ahli bahasa daripada pemerhatian-pemerhatian mereka terhadap bahasa. Ilmu linguistik mempunyai bidang pengkajian yang luas sekali. Pengkajian bahasa boleh dilakukan daripada berbagai sudut. Yang berikut ialah takrifan beberapa istilah linguistik.  Linguistik (linguistics) Pengkajian saintifik terhadap bahasa, yang antara lain mencakupi linguistik antropologi, psikolinguistik, sosiolinguistik, dan neurolinguistik. (Kamus Linguistik, 1997:148)  Linguistik am (general linguistics) Istilah umum bagi cabang-cabang pengkajian linguistik yang menghasilkan konsep asas, teori, model dan kaedah, dan biasanya merangkumi prinsip analisis dan pemerian dalam pengkajian fonologi, tatabahasa, dan kosa kata, serta pengkajian grafemik, sejarawi, perbandingan, dan dialek. (linguistik teori) (Kamus Linguistik, 1997:149)  Linguistik antropologi (anthropological linguistics) Linguistik yang menerapkan teknik penyelidikan antropologi dan linguistik untuk mengkaji bahasa komuniti bahasa yang tidak mempunyai sistem tulisan dan tradisi persuratan. Contohnya, teknik yang digunakan oleh F. Boas dan E. Sapir. (Kamus Linguistik, 1997:149)  Psikolinguistik (psycholinguistics) Bidang yang menggabung usaha para ahli psikologi, yang cuba menerangkan sama ada hipotesis tertentu tentang pemerolehan bahasa dan kecekapan, seperti yang disarankan dalam teori linguistik semasa, mempunyai asas yang kukuh dari segi persepsi, ingatan, kecerdasan, atau motivasi. (Kamus Linguistik, 1997:193)  Psikologi linguistik (psychological linguistics) Istilah umum untuk beberapa pendekatan yang berbeza terhadap bahasa, dari kaca mata psikologi. (Kamus Linguistik, 1997:193)  Linguistik psikologi (psychological linguistics) Istilah umum untuk pelbagai pendekatan dalam pengkajian bahasa dari segi psikologi. (Kamus Linguistik, 1997:153)  Sosiolinguistik (sociolinguistics) Cabang linguistik yang mengkaji semua aspek hubungan antara bahasa dan masyarakat.
  • 3.
    BMM 3107 Page3 Di dunia Barat, usaha membina dan memperluas ilmu pengetahuan bermula pada zaman kegemilangan Yunani. Ilmu yang dihasilkan oleh sarjana Yunani menjadi asas dan dasar kepada sarjana Rom melanjutkan kajian mereka dalam bidang ilmu dan khasnya bidang bahasa . Sarjana Rom banyak mewarisi tradisi ilmu linguistik daripada sarjana-sarjana Yunani dan terus berkembang ke Zaman Rom, Zaman Pertengahan dan sarjana Zaman Islam memanfaatkan himpunan ilmu itu yang dikembangkan hingga sekarang. CABANG-CABANG LINGUSITIK Antara cabang linguistik itu adalah seperti yang disenaraikan di bawah: 1.0 Linguistik Umum Linguistik umum ialah ilmu yang membicarakan bidang linguistik secara am termasuklahilmu bahasa yang dikatakan sebagai lambang yang terdiri daripada deretan bunyi yangdiucapkan oleh alat-alat pertuturan atau alat artikulasi manusia yang terdiri daripada lidah,anak tekak, lelangit, bibir, gusi dan lain-lain. Jadi, linguistik umum ialah disiplin yang memperkatakan kajian bahasa secara ilmiah dan saintifik. 1.1 Linguistik Deskriptif Linguistik deskriptif pula ialah ilmu linguistik yang memerihalkan sesuatu bahasa darisegala segi pada suatu jangka masa yang tertentu, berdasarkan bahan-bahan yangterdapat pada waktu itu. Bahan utama dalam kajian itu ialah lisan atau pertuturan yangdiperoleh daripada penutur jati. Bahasa tulisan juga termasuk sebagai bahan kajian. Olehyang demikian, linguistik deskriptif adalah pemeri struktur sesuatu bahasa sebagaimanakewujudannya. Bidang yang termasuk dalam kajian linguistik deskriptif ialah fonologi(kajian tentang bunyi), morfologi (kajian tentang kata dan pembentukannya) dan sintaksis(kajian tentang ayat). Bidang-bidang inilah yang dikaji secara saintifik. Selain itu, linguistik deskriptif juga dikenali sebagai kajian bahasa secara sinkronik, iaitu kajian mengenaibahasa yang tertentu, pada sesuatu tempat yang tertentu, dituturkan oleh suatu golonganyang tertentu dan pada masa atau zaman yang tertentu juga.
  • 4.
    BMM 3107 Page4 1.2 Linguistik Perbandingan Linguistik perbandingan atau linguisitik komparatif membuat perbandingan antarabeberapa bahasa yang difikirkan mempunyai hubungan dari sudut sejarah. Oleh sebabitu, linguisitik komparatif juga boleh menumpukan kajian kepada aspek sebutan, perkataandan ayat antara beberapa bahasa yang dikaji itu. Contohnya, mengkaji bahasa bahasadi Nusantara atau di Kepulauan Melayu. 1.3 Linguistik Sejarah Linguistik sejarah atau historis ialah disiplin linguistik yang bersangkutan denganperkembangan sesuatu bahasa, iaitu dari zaman awal kemunculannya hinggalah ke suatutahap yang tertentu. Dengan kata lain, pakar linguis historis membuat kajian secarahistoris, misalnya peringkat untuk memperoleh data, maka kajian akan dilakukan secarasinkronik. Selepas seseorang pakar berpuas hati dengan dapatan kajian secara sinkronikmaka kajian secara diakronik akan dijalankan, iaitu membuat perbandingan antarabeberapa zaman untuk melihat perbezaan, menentukan perubahan dan perkembanganyang berlaku dalam bahasa tersebut. Perbandingan boleh dibuat dari pelbagai segi,seperti fonologi, morfologi, sintaksis, makna, ejaan, sistem tulisan, dan sebagainya. 1.4 Linguistik Terapan. Linguistik terapan atau linguistik aplikasi pula ialah bidang linguistik yang meneranganbagaimana ilmu ini dapat digunakan dalam pengajaran dan pembelajaran bahasa pertamadan bahasa kedua. Oleh demikian, disiplin fonologi, fonemik, morfologi, dan sintaksis(linguistik deskriptif) sangat penting dalam penerapan ilmu bahasa.Terdapat beberapa tokoh linguistik dalam kelima-lima cabang tersebut. Tokohtokoh linguistik ini wujud sejak zaman tamadun Greek dan Sanskrit. Pada zaman ini tokohyang terkenal ialah Socrates, Plato, Aristotle, Stoics, Thras, Priscian dan Donatus yangmenjalankan kajian di dalam bahasa Yunani dan Romawi. Panini dan Bopp pulamenonjolkan diri mereka dengan kajian yang dijalankan di dalam bahasa Sanskrit.Di dalam abad ke-18
  • 5.
    BMM 3107 Page5 dan ke-19 pula muncul D. Jenish melalui bukunya Philosophisch – kritische vergleichung und wurdigung von vierzehn altern und neuern sprachen Europens(1976) yang telah menjelaskan sifat-sifat bahasa. Rask dan Grimm pula mengkaji ilmutatabahasa perbandingan. Mereka mempunyai pengaruh yang kuat kepada pengkajiterkemudian. Rask mempunyai kekuatan dalam kajian linguistik sejarah. Beliaumengkajinya dari sudut etimologi (asal usul bahasa).Selepas itu, wujud pula pengkaji bahasa yang lebih terkemuka seperti Ferdinand deSaussure, Leonard Bloomfield, Reymond Firth dan Noam Chomsky. Ferdinand DeSaussure dimasukkan ke dalam golongan tradisional dan golongan moden. Beliau telahmengasingkan dua istilah terpenting di dalam kajian bahasa, iaitu langue (bahasa) danparole (pertuturan). Hasil kajian beliau yang terkenal ialah Course of GeneralLinguistics. Bloomfield pula terkenal dengan karangannya yang berjudul Languagepada tahun 1933 yang terkenal dengan analisis ayat. Reymond Firth dan Malinowski pulamenghasil teori makna juga tentang keperihalan keadaan atau (Context). Firth telahmenggunakan kesempatan yang sedia ada untuk mengkaji ciri-ciri prosidi, tekanan, nadasuara, intonasi, dan sebagainya.Tidak lama kemudian muncul pula Noam Chomsky yang mengasaskan kajian tatabahasa. Di negara kita jugabanyak ahli bahasa yang menyetujui pendapat Chomsky. Tatabahasa TG ini telahberkembang dengan pesat dan ekorannya lahirbanyak pengikut setia Chomsky yangmengkaji aspek aspek fonologi, morfologi, sintaksis dan semantik ZAMAN YUNANI Dalam sejarah ilmu linguistik, golongan pertama yang bergiat dalam bidang pengkajian bahasa ialah orang-orang Yunani. Tamadun Yunani merupakan satu tamadun terawal yang wujud di atas muka bumi ini. Orang-orang Yunani ialah manusia yang pertama dalam sejarah Eropah yang mempunyai catatan-catatan tentang kegiatan dan minat mereka terhadap bahasa. Mereka telah mengkaji bahasa sejak kira-kira tahun 500 SM. Kehebatan tamadun ini merangkumi semua aspek seperti bahasa, ekonomi, budaya dan politik.
  • 6.
    BMM 3107 Page6 Orang Yunanilah yang mula-mula mengatakan bahasa ialah satu alat perhubungan yang sistematik. Bagi mereka, bahasa itu ialah sesuatu yang melambangkan tamadun yang tinggi dan dikaji bagi menerangkan segala kejadian alam. Oleh sebab seluruh kehidupan mereka dibendung oleh falsafah, maka kajian mereka tentang bahasa banyak dipengaruhi oleh pemikiran yang berbentuk falsafah. Falsafah bahasa bermula pada zaman pra-Socrates, iaitu pada abad ke-6 sebelum masihi. Falsafah Bahasa merupakan satu teras kepada bermulanya satu falsafah yang menjadi pegangan dan kekuatan masyarakat ketika itu. Antara perkara yang disentuh oleh mereka ialah hal-hal mengenai asal-usul perkataan,keterangan-keterangan mengenai gejala bahasa dan huraian-huraian mengenai bunyi-bunyi bahasa yang berlandaskan kepada bahasa bertulis. Dalam pengkajian tentang bunyi,orang-orang Yunani tidak menggunakan mana-mana dialek yang dituturkan. Namun, selain tentang asal-usul perkataan, antara aspek yang dibincangkan dengan hebatnya pada ketika itu ialah konsep semula jadi dan kebiasaan terhadap gejala bahasa dan hubungan antara perkataan dengan makna. Pada zaman Yunani, antara sarjana yang memainkan peranan penting dalam mengkaji ilmu linguistik ini ialah Plato, Aristotle, dan Thrax. Mereka ini telah lama mengkaji ilmu falsafah secara keseluruhannya. Abdullah Hassan (1978:4-5) menjelaskan bahawa oleh sebab orang Yunani itu lebih mementingkan falsafah, maka mereka lebih suka mengkaji apa yang dianggap sebagai etimologi iaitu pengkajian tentang bagaimana kata-kata terbentuk.Perbincangan ini mewujudkan dua pendapat yang mengatakan sama ada perkataan-perkataan terbentuk dengan cara semula jadi ataupun dibentuk oleh manusia melalui kebudayaan. Plato (427 – 347) merupakan ahli falsafah pertama yang mengenal pasti dan menyelidik bahasa sebagai suatu masalah dan persoalan melalui karyanya yang berbentuk dialog, iaitu Cratylus. Dialog Cratylus telah mencetuskan kontroversi berabad-abad lamanya, iaitu antara kumpulan analogis dan naturalis yang disebut PHUSEI yang mempercayai bahawa bahasa berada di luar pengaruh manusia, iaitu ciptaan Tuhan, bersifat semula jadi (alamiah), natural (nalar) dan logik (logis) dengan kumpulan anomalis atau Konvensenis yang disebut THESEI pula berpegang kepada kepercayaan bahawa bahasa bukan natural (nalar) sepenuhnya tetapi wujud secara konvensyen.
  • 7.
    BMM 3107 Page7 Plato telah menimbulkan persoalan adakah ketepatan sesuatu nama berasaskan tabii dan realiti atau konvensyen, iaitu berdasarkan persetujuan masyarakat. Beliau juga menyelidik tentang logos (ayat) yang berupa rentetan kata yang membezakan antara onoma (kata nama) dengan Rhema (kata kerja). Plato telah meletakkan fungsi kata nama sebagai subjek kepada predikat dan kata kerja sebagai penerangan kepada perbuatan. Bagi Plato kesimbolikan memang wujud. Contoh yang diberi ialah bunyi [ r ] menunjukkan gerak, manakala bunyi [ l ] menunjukkan kehalusan dan kelancaran. Ilmu linguistik terus berkembang pada zaman Aristotle tahun 384 – 322 sebelum masihi dengan menambah satu lagi pembahagian pada Pluto, iaitu Syndesmoi (kata hubung) . Beliau memperkembang dan memperdalam pemikiran tentang falsafah bahasa yang diasaskan oleh Plato. Aristotle merupakan sarjana yang mula-mula mengakui tentang adanya sistem kala atau tense dalam bahasa Yunani. Gagasan lain yang dikembangkan oleh Aristotle ialah fungsi bahasa sebagai alat, khususnya untuk retorik dan puisi. Beliau menganggap bahawa bahasa itu sebagai suatu juzuk dunia, tetap dan dapat diperoleh dalam tulisan yang menjadi subjek tatabahasa dan sebagai cara menunjukkan apa-apa sahaja yang ada di dunia yang menjadi subjek logika. Seterusnya diteruskan oleh tokoh yang bernama Dionysius Thrax yang mana beliau tinggal di Alexandria. Beliau menjalankan kajian berdasarkan kepada bahasa yang betulseperti yang digunakan oleh pemuisi Homer dalam puisinya. Beliaumengajar di Rhodes dan Rom. Sepanjang kerjayanya mengajar, beliaumenghasilkan buku tatabahasa Yunani iaitu Techne Grammatike. Bukuini menjadi buku tatabahasa pegangan untuk bahasa Yunani hinggasekarang. Asas-asas tatabahasa inilah yang menjadi asas penulisan buku-buku tatabahasa bahasa-bahasa Eropah pada hari ini. Dalam buku tatabahasanya, beliau menggolongkan kata kepada lapan jenis iaitu kata nama, ganti nama, kata kerja, kata adjektif, kata adverba, kata sendi, kata partikel dan kata seru
  • 8.
    BMM 3107 Page8 KAUM STOIK Pada zaman Romawi, berkembang pula kebudayaan Yunani yang disebut Hellenisme. Pengaruh Hellenisme berkembang di daerah Alexandria sebagai pusat pengetahuan dan ajaran kaum Stoik. Sumbangan kaum Stoik terhadap linguistik bahasa antara lain • Membuat perbezaan antara bentuk dan makna • Membuat sumbangan terhadap nahu tradisi dan membuat garis-garis kasar dalam tatabahasa tradisi • Membuat pembahagian kepada lima golongan kata iaitu kata nama, kata kerja, kata penghubung dan artikel(kata nama khas dan ganti nama) • Memperkenalkan klasifikasi unsur-unsur fleksi (girl: girls) • Memperkenalkan kategori kasus (keadaan yang sebenarnya atau khusus) dalam bahasa Secara umumnya, kita dapati bahawa kajian mengenai bahasa pada era Yunani lebih tertumpu kepada tatabahasa. Namun demikian, kaedah kajian mereka lebih bercorak logik dan bukannya saintifik Zaman Yunani. Kelebihan Pelopor sejarah perkembangan kajian ilmu linguistik menganggap bahasa ialah lambang ketinggian tamadun dan dikaji untuk menerangkan segala kejadian alam. Kekurangan Menganggap bahasa Yunani itu adalah termulia dan semulajadi, jadi harus dipatuhi oleh setiap penuturnya jika inginkan taraf dan kemuliaan dalam kehidupan mereka. Akibatnya bahasa itu dianggap tetap, tidak boleh berubah dan tidak perlu diperbaiki.
  • 9.
    BMM 3107 Page9 ZAMAN ROMAWI Setelah runtuhnya kegemilangan Yunani, pusat pengkajian berpindah ke Romawi. Sarjana bahasa Romawi tidak banyak menghasilkan karya asli terutama dalam perkembangan ilmu baharu berkenaan bahasa. Namun demikian, mereka juga ada membuat sumbangan besar kerana hasil tulisan mereka menjadi rujukan kepada semua pengkaji bahasa selepas zaman itu. Sumbangan mereka terdiri daripada usaha menyadur teori-teori bahasa Yunani dan disesuaikan kepada bahasa Latin yang agak lengkap oleh ahli-ahli ilmu bahasa seperti Varro, Priscian dan lain-lain lagi. Karya inilah yang dikatakan hasil mereka yang agung iaitu dengan menyusun nahu Latin berdasarkan nahu Yunani. Antara ahli bahasa Romawi yang terkenal ialah Varro, dan Priscian. Pada zaman romawi ini, perhatian terhadap bahasa Romawi sangat besar seiring dengan kebesaran kekuasaan Romawi di Eropah. Bahkan penguasaan bahasa Romawi dengan baik merupakan salah satu ciri keintelektualan seseorang pada saat itu. Tokoh Romawi yang membahas linguistik bahasa Latin adalah Terrentius Varro (116-27 SM). M. Terrentius.Varro hidup sezaman dengan Thrax M. Beliau dianggap sebagai ahli tatabahasa Romawi paling tulen dalam bahasa Latin dalam kalangan sarjana bahasa walaupun cara penghuraiannya pernah dikritik sebagai tidak menarik. Beliau telah menulis sebuah buku yang berjudul De Lingua Latina yang terdiri dari 25 jilid. Dalam buku tersebut Varro telah merumuskan : a.Bahasa itu seragam secara semula jadi. b.Bentuk fleksi dan terbitan mempengaruhi bunyi dan makna. c.Penggunaan kategori morfologi, sintaksis dan etimologi Selain itu, ahli linguis Romawi yang lain juga terkenal ialah Priscian yang bermaustautin di Romawi Timur, iaitu Istambul. Melalui buku tatabahasa karyanya yang bertajuk InstitutionesGrammatikae, dan tebalnya adalah 1000 halaman dan mengandungi 18 jilid. Buku ini lengkap membincangkan pembentukan kata dan ayat. Daripada segi linguistikmoden, memang dapat dikatakan kaedah yang digunakannya tidakkonsisten kriteria formal atau bentuk kata dan kadang-kadang semantikatau makna.Namun tatabahasa yang beliau hasilkan masih dijadikan asas tatabahasa Latin hingga ke hari ini.
  • 10.
    BMM 3107 Page10 Hasil kajian yang dibuat oleh Prisian tentang aspek-aspek tertentu bahasa Latin dianggap lebih sistematis berbanding dengan kajian yang dibuat oleh Thrax. Walau bagaimanapun, dari segi penggolongan kata yang dibuat oleh beliau adalah sama dengan Thrax kerana masing-masing telah menggolongkan perkataan kepada lapan jenis.. Dalam bidang morfologi, Priscian telah membincangkan perihal pembentukan kata sebagai gabungan yang mengandungi imbuhan dan sebagainya. Kelebihan Menggiatkan kajian tatabahasa dalam bahasa Latin dan karya yang dihasilkan menjadi pegangan asas penulisan tatabahasa Latin hingga ke hari ini. ………………………….. Kelemahan Hanya menyambung sahaja usaha Yunani sebelumnya seperti mengubahsuai dan membuat pengertian semula khususnya dalam konteks istilah falsafah. Cara penghuraian tokohnya pernah dikritik sebagai tidak menarik (Varro) dan penghuraian Priscian dikatakan tidak konsisten, kriterianya bercampur aduk di antara yang formal dengan yang bersifat semantik ZAMAN ARAB Arbak Othman (1983:38) mengatakan bahawa ilmu linguistik berkembang dengan agak pesat di negara Arab. Kajian mereka sudah agak maju, merangkumi penghuraian fonetik yang agak lengkap dengan tujuan mengekalkan pengucapan Al- Quran dengan betul.Dalam bahagian tatabahasa, mereka telah menggunakan dasar paradigma dalam analisis bahasa.Penghuraian bahasa mereka terlalu tertakluk kepada dasar paradigma sehinggakan mereka tidak memerlukan penggolongan perkataan dalam bahasa Arab cukuplah klasifikasi bahasa mereka itu dilakukan dengan merujuk kepada bentuk paradigmanya sahaja.Seperti juga pada mulanya minat mereka tertumpu dalam bidang perbendaharaan kata, maka mereka melanjutkan kerja- kerja mereka dalam bidang leksikografi sehingga mereka dapat menerbitkan kamus yang lengkap dan memuaskan dalam bahasa Arab.
  • 11.
    BMM 3107 Page11 ZAMAN PERTENGAHAN Menurut Hashim Hj. Musa (1994:93-94) yang mengatakan bahawa oleh sebab pada zaman pertengahan itu penggunaan bahasa Latin bertujuan untuk pengajaran,maka aspek pedagoginya lebih ditekankan daripada aspek penyelidikan yang baharu dan asli.Oleh itu, penerapan tatabahasa yang lama seperti yang dikemukakan oleh Priscian dan Donatus lebih dititikberatkan daripada penyelidikan yang baharu.Namun, satu aliran kajian nahu yang dikenali sebagai speculative grammar telah muncul pada zaman ini.Kajian ini merupakan hasil daripada pengintegrasian huraian tatabahasa Latin seperti yang diformulasikan oleh Priscian dan Donatus kepada satu sistem falsafah ytang dikenali sebagai scholastic philosophy. Falsafah ini sebenarnya hasil daripada integrasi antara falsafah aliran Aristotles dengan teologi Katolik yang cuba mengharmonikan kaedah-kaedah pemikiran dengan pegangan agama Kristian. Beberapa buah buku tatabahasa Latin yang bersifat didaktik yang tertulis dalam bentuk syair telah diterbitkan. Ini bertujuan untuk membantu pelajar-pelajar untuk menghafalnya dan salah satu daripadanya ialah Doctrinale yang ditulis oleh Alexander of Villedieu sekitar tahun 1200 Masihi. ZAMAN INDIA Menurut S. Wojowasito (1959:29-30), pada zaman India, abjad Brahmi terdiri daripada empat puluh enam huruf manakala abjad Semit hanya mempunyai dua puluh dua abjad.Maka disebabkan itu, satu jangka masa yang lama diperlukan untuk mengembangkan huruf yang hanya dua puluh dua itu menjadi empat puluh enam. Abjad Abjad ini diakui dan diguna oleh Panini dalam bukunya iaitu tatabahasa Sanskrit. Sejak itu, abjad ini kekal dan tidak berubah sehingga kini. Abjad itu tidak hanya menggambarkan semua bunyi dalam bahasa Sanskrit, tetapi juga mempunyai susunan yang bermutu tinggi. Bermula dengan vokal pendek, panjang, lalu dipotong menjadi vokal rangkap dan akhirnya konsonan.Konsonan- konsonan ini disusun mengikut jenis- jenisnya yang disesuaikan dengan kedudukan bibir, mulut, lidah, gigi, hidung, lelangit, dan kerongkong.Sistem tersebut sehingga sekarang masih belum ada yang dapat menandinginya. Panini merupakan sarjana India yang yang bukan sahaja menyusun jenis bunyi dengan cara yang sangat teratur
  • 12.
    BMM 3107 Page12 malah telah membuat daftar-daftar teratur berkenaan kata sifat, kata benda, dan kata kerja. Piagam acoka dianggap dokumen bertulis yang tertua. Pembelajaran bahasa digunakan untuk tujuan ritual. Bahasa Sanskrit digunakan untuk mengucapkan doa dalam buku Veda,. Salah sebuah kitab Veda yang terkenal ialah Rigveda. Abjad Brahmin telah digunakan sejak abad ke-5 S.M. Abjad ini terdiri daripada 46 huruf dan diolah dalam rumus bahasa yang dinamakan Sanskrit melalui openyerapan tatacara empiris. ZAMAN LINGUISTIK PERBANDINGAN Para sarjana seperti Jacob Grimm, Hermann Grassman, Karl Verner ini menjalankan kajian terhadap bahasa dengan menggunakan logik, dan tidaklah dengan membuat penyelidikan terhadap bahasa itu sendiri. Segala-galanya diselesaikan dengan membuat kesimpulan yang didasarkan kepada hujah-hujah logik.Apabila kuasa Eropah mula menjelajah kawasan baharu di luar Eropah, ahli dakwah agama Kristian mula berusaha mengembangkan agama Kristian ke wilayah- wilayah penjajahan mereka.Dari situ bermulanya kepentingan menterjemahkan kitab Injil ke dalam bahasa-bahasa kawasan jajahan tersebut. Ini menyebabkan para sarjana Eropah mengetahui bahasa-bahasa itu tidak tetap dan sentiasa berkembang. Mereka membuat kajian perbandingan kata-kata dan melihat banyak persamaan bentuk kata. Persamaan kata-kata itu dapat dikatakan sama dengan bunyi yang terdapat dalam bahasa-bahasa Eropah. Misalnya : Sarjana-sarjana zaman perbandingan bahasa mengkaji persamaan ini dan membuat kesimpulan mengenai unsur-unsur yang sama dalam kata-kata tersebut, iaitu daripada segi pergeseran bunyinya. Bahasa ‘emak’ ‘dua’ ‘tiga’ Yunani meter duo tries Latin mater duo tres Rusia mater dva tri Inggeris mother two three
  • 13.
    BMM 3107 Page13 Kesimpulan yang dilakukan oleh sarjana bahasa mengenai fenomena bahasa melalui kajian terhadap ciri-ciri bahasa, maka bolehlah dikatakan suatu aliran baharu mengenai kajian bahasa bermula. Daripada pengamatan tersebut, mereka dapat membuktikan bahawa bahasa Sanskrit dan bahasa Eropah berasal daripada induk iaitu Indo-Eropah. Menurut Theodora Bynon (Noor Ein Mohd. Noor) (1994) yang memetik kata- kata Greenberg yang menjelaskan bahawa penggunaan perbandingan kosa kata asas bukan hanya sebagai permulaan kepada konstruksi semula tetapi sebagai pengganti baginya yang lebih bersifat kontroversi. Ada yang berpendapat bahawa kaedah mengkonstruksi (pembinaan sesuatu atau susunan dan kedudukan kata-kata dalam ayat atau rangkai kata) semula yang sukar dengan kaedah perbandingan tidaklah perlu untuk menentukan hubungan salasilah jika perbandingan itu digunakan kepada kosa kata asas bukan sahaja bagi dua tetapi bagi beberapa bahasa serentak. Perbandingan beberapa bahasa pada masa yang sama (‘perbandingan kelompok’) didakwa adalah ujian sahih bagi hubungan sasilah berasaskan hakikat bahawa kemungkinan apabila dibandingkan beberapa bahasa serentak secara kebetulan, beberapa bahasa itu menunjukkan sedikit kesamaan makna jika dibandingkan dengan dua bahasa sahaja. Abdullah Hassan (1983:8) menyatakan bahawa bahasa boleh menunjukkan perkataan yang seakan-akan sama sepertimother (Inggeris) danmoeder (Belanda) yang bermaksud ‘emak atau ‘ibu’’. Persamaan ini mungkin timbul daripada pinjaman.Tetapi kalaulah pinjaman tidak berlaku, maka agak logik juga bagi kita menganggap yang bahasa ini berasal daripada satu rumpun.Daripada kajian yang dibuat, maka teori linguistik perbandingan tercipta untuk menentukan bahasa induk sesuatu rumpun bahasa.
  • 14.
    BMM 3107 Page14 ZAMAN LINGUISTIK MODEN (ZAMAN ABAD 20) Pada abad ke-20 penelitian bahasa tidak dikhaskan kepada bahasa Eropah sahaja, tetapi juga kepada bahasa yang ada di dunia seperti di Amerika (bahasa- bahasa Indian), Afrika (bahasa-bahasa Afrika) dan Asia (bahasa-bahasa Papua dan bahasa banyak negara di Asia). Antara ciri-cirinya ialah : 1. Penelitian meluas ke bahasa-bahasa di Amerika, Afrika, dan Asia. 2. Pendekatan dalam meneliti bersifat strukturalistis, pada akhir abad 20 penelitian yang bersifat fungsionalis juga cukup menonjol. 3. Tatabahasa merupakan bahagian ilmu dengan yang semakin rumit. Secara garis besar dapat dibedakan atas mikrolinguistik, makro linguistik, dan sejarahlinguistik. 4. Penelitian teoretis sangat berkembang. 5. Otonomi ilmiah makin menonjol, tetapi penelitian antara disiplin juga berkembang. 6. Prinsip dalam meneliti adalah diakronik dan sinkronis. Kaum pemikiran para ahli linguistik abad 20, antara lain Ferdinand de Saussure. Sarjana ini buka sahaja dikenali sebagai bapa linguistik moden, tetapi juga merupakan seorang tokoh gerakan strukturalisme. Dalam strukturalisme, bahasa dianggap sebagai sistem yang berkaitan (system of relation). Ferdinand de Saussure yang dikenali sebagai pengaruh yang paling besar dalam perkembangan linguistik moden dalam kurun yang ke-20 ini. Beliau hidup pada akhir abad ke-19 dan awal ke-20. Menurut David Crystal (1971), dalam pertentangan terhadap pandangan historikal berkenaan bahasa pada seratus tahun yang lepas, Ferdinand de Saussure menekankan tentang kepentingan melihat sesuatu bahasa itu berdasarkan dua perbezaan yang dipanggil sebagai sinkronik dan dikronik .Perbezaaan itu merupakan satu kekeliruan yang dihadapi oleh ahli kaji bahasa perbandingan, tetapi bagi Saussure perbandingan itu merupakan sesuatu yang perlu. Linguistik sinkronik dilihat sebagai sesuatu yang wujud sebagai keadaan pada masa tertentu.Namun, apabila melihat kembali perkara-perkara berkenaan linguistik historikal, ini telah menjurus kepada linguistik diakronik.Ini berlaku akibat evolusi bahasa mengikut zaman, sebagai medium perubahan yang berterusan dan tiada pengakhirannya berkenaan keadaan sesuatu bahasa itu.
  • 15.
    BMM 3107 Page15 Menurut Kamus Linguistik, Dewan Bahasa dan Pustaka (1997) mendefinisikan sinkronik itu sebagai perihal kajian yang ditumpukan pada satu masa tertentu. Contohnya, linguistik sinkronik hanya mengkaji mengenai item pada satu masa tertentu, seperti bahasa abad ke-17. Manakala Diakronik pula ialah perihal pengkajian mengenai sistem yang dilakukan pada dua masa yang berbeza. Hal kedua yang telah dibangkitkan oleh Saussure mengenai perbezaan langue dan parole. Gerakan strukturalisme dari Eropah ini berpengaruh sehingga ke benua Amerika. Kajian bahasa di Amerika pada abad 19 dipengaruhi oleh hasil kerja sarjana Eropah dengan nama deskriptivisme. Para ahli linguistik Amerika mempelajari bahasa-bahasa suku Indian secara deskriptif dengan cara menguraikan struktur bahasa. Orang Amerika banyak yang menaruh perhatian pada masalah bahasa. Zaman ini merupakan zaman kewujudan semula usaha untuk mempelajari bahasa Yunani dan Romawi untuk maksud memanifestasikan kesenian, falsafah dan kesusasteraan. Cendikiawan zaman ini mengagungkan humanisme. Bahasa dan budaya klasik dipelajari unutk maksud pedagogi dan kajian ilmiah. Dua perkara penting pada zaman ini ialah : - Penguasaan tiga bahasa iaitu Yunani, Latin dan Ibrani. - Perbandingan bahasa itu dengan bahasa manca Eropah. Penyurihan kekeluargaan bahasa mula mendapat tempat. Hasilnya dikatakan bahawa terdapat sebelas bahasa induk di Eropah. Empat yang terbesar ialah Yunani, Jerman, Romawi dan Slavia. Laporan tentang bahasa Asia telah di ketengahkan oleh penyebar agama Kristian. Antara bahasa yang memainkan peranan penting ialah bahasa Jepun, bahasa Cina, bahasa India dan bahasa di Nusantara. Penemuan-penemuan yang telah diteroka oleh Ferdinand de Saussure dalam bidang pengkajian bahasa telah memberi semangat dan mendorong ilmu linguistik moden memberikan keutamaan yang jelas kepada bahasa pertuturan berbanding dengan bahasa tulisan . Sejarah telah membuktikan bahawa sebelum manusia mengenal tamadun tulisan, manusia sebenarnya terlebih dahulu berbahasa untuk tujuan berkomunikasi.
  • 16.
    BMM 3107 Page16 Penghuraian bahasa yang memberikan keutamaan kepada bahasa pertuturan itu telah membuka jalan kepada kajian bahasa sebagai suatu sains yang deskriptif sifatnya. Linguistik sinkronis yang telah dikemukakan oleh Ferdinand de Saussure telah melahirkan titik-titik penyimpangan antara dua aliran iaitu : 1. Aliran Tradisional 2. Aliran moden dalam penghuraian bahasa Aliran baru ini pada hakikatnya membuka jalan kepada konsep bahawa ‘bahasa’ itu ialah ‘struktur’ – dengan maksud manusia berhubung dengan menggunakan struktur yang dapat didengar.
  • 17.
  • 18.
    BMM 3107 Page18 Kepentingan Hasil Pemikiran Tokoh-tokoh Linguistik dalam Perkembangan Bahasa Sumbangan Za’ba Sistem Ejaan Melayu Salah satu sumbangan Za’ba ialah dalam sistem ejaan Melayu. Minat beliau terhadap penulisan bermula dalam tahun 1918 lagi semasa menjadi guru Bahasa Melayu merangkap penterjemah di Maktab Melayu Kuala Kangsar, beliau telah mula mengumpul senarai perkataan Melayu dalam tulisan Jawi. Dalam tahun 1924 pula, beliau telah menjemput sebilangan orang Melayu dari kalangan pegawai kerajaan yang berpendidikan Inggeris datang ke Kuala Lumpur untuk membantu menubuhkan sebuah "Pan-Malayan Malay Literary Society" yang matlamat utamanya ialah untuk menyatukan pelbagai kelainan sistem ejaan Melayu, di samping memajukan perkembangan kesusasteraan Melayu Moden. Nama Pendeta Za’ba juga terukir sebagai pencipta Sistem Ejaan Baru Bahasa Melayu yang disebut sebagai Sistem Ejaan Za’ba. Beliau menggubal sistem ejaan dalam tahun 1933 dan menggantikan sistem ejaan oleh R.J. Wilkinson yang telah digunakan dalam tahun 1914. Oleh sebab Sistem Ejaan Za’ba digunakan di sekolah-sekolah sejak tarikh penggubalannya sehinggalah tahun 1972 dengan dilaksanakan Sistem Ejaan Baharu, maka sistem berkenaan juga dikenali sebagai Sistem Ejaan Sekolah. Walau bagaimanapun, Za’ba menaruh harapan untuk kemudian kelak menjadikannya sebuah kamus dengan tiap- tiap perkataan itu diberi tidak sahaja makna tetapi juga contoh ayat memakainya dan simpulan-simpulan bahasa yang terbit daripadanya, "sebagai membanyak dan menambah elokkan kamus-kamus kita yang sedia ada". Oleh kerana itulah, beliau digelar “Bapa Bahasa Melayu Moden” selepas Munsyi Abdullah. Za’ba turut berusaha memperkembang dan meningkatkan penggunaan Bahasa Melayu dan turut terlibat sebagai anggota Lembaga Menggubal Perkataan Melayu bersama-sama Ibrahim Mahmud, Dato’ Haji Muhammad Said, Abdul Rahim Kajai dan Osman Kalam.
  • 19.
    BMM 3107 Page19 Daftar Ejaan Jawi Sumbangan Za’ba telah memperkenalkan kaedah ejaan Jawi dalam tahun 1929 dan menerbitkan pula Rahsia Ejaan Jawi dan dalam tahun 1931, sebahagian daripada buku yang dinamakan Rahsia Ejaan Jawi itu telah dicetak. Ertinya, pada tahun 1918 beliau memulakan projek pensenaraian kata-kata dalam tulisan Jawi; pada tahun 1924 beliau mengambil inisiatif menubuhkan sebuah persatuan yang salah satu matlamatnya ialah untuk menyeragamkan ejaan Jawi. Pada tahun 1931 beliau merumuskan undang-undang ejaan Jawi dalam sebuah buku Rahsia Ejaan Jawi; dan pada tahun 1938 beliau menyiapkan Daftar Ejaan Melayu (Jawi-Rumi). Menurut Za'ba, undang-undang ejaan Jawi yang diberinya dalam buku Daftar Ejaan Melayu itu "hanyalah ringkasan atau pati daripada apa-apa yang telah dipanjang- lebarkan di sana sahaja”. Kemuncak yang diimpikannya ialah sebuah kamus lengkap bahasa Melayu dalam tulisan Jawi. Dalam tahun 1933 hingga 1935, beliau mengubah rancangan asalnya dengan mengemukakan hanya sebuah daftar ejaan, dan bukannya kamus, yang susunannya ialah menurut susunan abjad Jawi, dan pada setiap perkataan dalam ejaan Jawi itu diberi pula persamaan ejaan Ruminya. Bahasa dan Fikiran Za’ba jelas berpendirian bahawa bahasa ialah “alat mengeluarkan fikiran”. Perkaitan di antara kedua-duanya itu sangat erat, dalam erti kata bahasa yang digunakan itu hendaklah dengan tepat menggambarkan fikiran. Za’ba mengatur pedoman penggunaan bahasa, khususnya dalam karang-mengarang. Katanya : Bahasa itu alat mengeluarkan fikiran supaya dapat diketahui orang dengan mendengar atau membacanya. Maka jika bahasa yang dipakai itu tidak menepati betul-betul seperti maksud yang di dalam hati, tentulah orang tersalah faham atau tiada dapat oleh mereka tujuan yang dikehendakkan itu.(Bab Permulaan, Ceraian 4) Za’ba mengajar bukan setakat bahasa sahaja, tetapi menanamkan semangat dan kedudukan Bahasa Melayu itu sendiri. Za’ba juga pernah mengkaji penggunaan bahasa dalam akhbar pada tahun 1900-1941. Bahasa sekitar tahun ini menggunakan bahasa mudah, bahasa pengarang dan tersendiri. Ada juga yang cenderung menggunakan perkataan lama dan ungkapan pinjaman dari Bahasa Arab.
  • 20.
    BMM 3107 Page20 Nahu dan Tatabahasa Za’ba dengan jelas membezakan pengetahuan nahu dengan kemahiran bahasa. Pandai menggunakan bahasa tidak semestinya pandai menjelaskan hal-hal yang berhubung dengan nahu. Untuk belajar bahasa, orang tidak perlu terlebih dahulu belajar tentang selok belok nahu. Za’ba melihat penggunaan bahasa sebagai satu kemahiran, dan kemahiran memerlukan latihan. Kemahiran dalam penggunaan bahasa setiap hari itu dilanjutkan kepada kemahiran mengarang. Fikiran Za’ba tentang kemahiran bahasa seperti itu tidaklah bermakna beliau tidak menitikberatkan nahu. Beliau melihat peranan nahu pada dua peringkat pembelajaran, iaitu pada peringkat bahasa pertama dan pada peringkat bahasa kedua. Pada peringkat bahasa pertama, nahu berguna untuk mengukuhkan pengetahuan pengguna bahasa tentang susunan ayat dan fungsi-fungsi perkataan, dan dengan itu nahu boleh menjadi pedoman dalam penyelidikan mereka. Oleh itu, sumbangan sebuah rumusan besar nahu Melayu (Pelita Bahasa Melayu (1941) dalam tiga jilid) telah membawa perubahan yang besar kepada dunia linguistik Melayu. Menurut Za’ba di dalam bukunya Ilmu Mengarang Melayu Edisi Ejaan Rumi Baharu, dengan adanya ilmu nahu, pengguna bahasa boleh mendalami lagi hal ehwal bahasa mereka. Pada peringkat belajar bahasa asing, nahu perlu diutamakan supaya jangan terikut kaedah nahu bahasa sendiri. Sebenarnya, aspek tatabahasa yang dikemukakan oleh Za’ba dalam Pelita Bahasa Melayu sebanyak 3 jilid itu dari segi rangka asasnya sudah lengkap dan menyeluruh sesuai dengan saranannya agar orang selepasnya menokok-tambah mana-mana yang tidak lengkap. Analisis Za’ba tentang tatabahasa dapat dibahagi kepada dua komponen utama, iaitu morfologi dan sintaksis, walaupun beliau tidak menggunakan istilah tersebut. Selaras dengan pengaruh tatabahasa tradisional yang ketika itu mendominasi disiplin linguistik, analisis Za’ba ternyata banyak yang terikat oleh pendekatan tersebut. Oleh sebab itu, istilah-istilah tatabahasa yang digunakannya dan cara beliau menjelaskan sesuatu konsep tatabahasa seluruhnya berdasar pada makna, iaitu ciri utama linguistik tradisional.
  • 21.
    BMM 3107 Page21 Karangan Sebagai Sistem Wacana Za’ba melihat karangan sebagai satu wacana yakni wacana bertulis yang berbeza dengan wacana lisan. Karya-karya Za’ba dikatakan penting kerana telah meletakkan asas pengetahuan Bahasa Melayu dari berbagai-bagai segi. Berikut merupakan antara karangan-karangan Za’ba :- i) Pelita Bahasa Melayu II (Rumi) Memberi latihan mengarang bagi darjah rendah. ii) Pelita Bahasa Melayu III (Rumi) Bicara mengarang bagi darjah tinggi. iii) Ilmu mengarang Melayu (Jawi) Bicara mengarang bagi penuntut-penuntut di kolej. iv) Daftar Ejaan Melayu (Jawi-Rumi) Daftar perkataan-perkataan Melayu dengan ejaan jawi dan rumi serta undang-undang ejaannya. v) Kata-kata yang Tidak Tetap dalam Tulisan Melayu Rumi dan Kitab Rahsia Ejaan Jawi (1930) vi) Kaedah Karangan Bahasa Melayu terangkum dalam Kitab Pelita Mengarang (1931) vii) Bahasa Melayu dan Bahasa Indonesia (1958) viii) Bahasa Melayu Kelebihan dan Kekurangan (1954) ix) Bahasa Melayu dengan Tulisannya (1958) Dari situ kita dapat melihat banyak dan amat besar perjuangan serta sumbangannya kepada bangsa dan negara kita ini. Pendeta Za’ba serta semua karyanya adalah sebenar-benarnya Warisan Bangsa yang amat berharga khususnya di dalam bidang bahasa dan kesusasteraan yang harus dikenang oleh generasi masa kini dan juga yang akan datang. Dalam perspektif sejarah penulisan tatabahasa Bahasa Melayu, Za’ba lah satu-satunya ahli bahasa tempatan yang menghasilkan
  • 22.
    BMM 3107 Page22 tatabahasa Bahasa Melayu dalam bahasanya sendiri. Jika dipertalikan dengan cita- cita Abdullah Abdul Kadir Munshi yang ingin menghasilkan karya tatabahasa Bahasa Melayu sejak akhir abad kesembilan belas tetapi tidak kesampaian, Za’ba lah yang menyempurnakan cita-cita tersebut. Sumbangan dalam Linguistik Demikian juga jika dikaitkan percubaan Raja Ali Haji menulis tatabahasa Bahasa Melayu mengikut acuan tatabahasa Bahasa Arab termasuk istilah-istilah yang digunakan, Za’ba lah juga yang menyempurnakan dengan cara tersendiri sebagaimana bukti nyata kitab Pelita Bahasa Melayu sebanyak tiga penggal itu. Selaras dengan semangat yang ditunjukkan oleh Za'ba dalam dunia linguistik Melayu, maka semua pihak yang mendokong kepentingan Bahasa Melayu perlulah memadu tenaga untuk tidak menggugat kedaulatan Bahasa Melayu dengan kepentingan kecil- kecilan yang tidak dapat dipertahankan secara rasional kerana sikap kitalah yang menjadi punca kita menolak Bahasa Melayu sebagai bahasa ilmu. Jika, dari segi rasionalnya, sistem yang disempurnakan itu masih belum sempurna, maka aspek- aspek yang belum sempurna itu hendaklah dikenalpasti dan penyelesaian ke atasnya dicari secara rasional pula dan bukannya ditolak begitu sahaja dengan tidak dicari jalan bersama-sama untuk memperbaiki lagi apa yang telah dicuba-sempurnakan. Usaha dan sumbangan Za’ba mesti dikaji kerana semuanya itu dapat menyemai bibit- bibit semangat cintakan negara dan bangsa Melayu untuk bebas dari kongkongan pemerintah tradisional dan kolonial British khusus kepada generasi muda hari ini yang jauh dan buta daripada perjuangannya itu kerana perjuangan beliau sentiasa ditunjangi oleh ketabahan, kecekalan dan keyakinan. Walaupun Za’ba berpendidikan Inggeris tetapi beliau tetap berjuang gigih untuk memartabatkan Bahasa Melayu, sama seperti pejuang bahasa pada hari ini. Usaha Universiti Pendidikan Sultan Idris mewujudkan Kursi Za’ba dalam rangka mengimarahkan dunia kesarjanaan dalam bidang pengajian Melayu merupakan usaha yang terpuji, bukan sahaja sebagai mengenang jasa bakti beliau sebagai antara tokoh yang menjadi tonggak Sultan Idris Training College yang merupakan institusi awal universiti tersebut, malah sebagai penghargaan yang hak baginya sebagai perintis bahasa Melayu baharu. Demikian juga usaha kerajaan Negeri Sembilan mewujudkan Teratak Za’ba yang bersifat muzium tokoh seakan-akan Muzium Hemingway di England; dan tertubuhnya Yayasan Pendeta Za’ba pada 7 November 1986 oleh Badan Kebajikan Anak-Anak Melayu Negeri Sembilan di Wilayah Persekutuan Kuala Lumpur itu akan dapat
  • 23.
    BMM 3107 Page23 mengabadikan sumbangan Za’ba dalam melanjutkan tradisi keilmuan di rantau berbahasa Melayu ini. Bagi Za’ba, bahasa adalah mencerminkan keunggulan budaya kita dan jati diri bak kata pepatah, “Hilang bahasa lenyaplah bangsa”. Sumbangan pemikiran beliau kepada bangsanya adalah banyak dan amat bererti. Sumbangan pemikirannya dalam bidang budi pekerti dan agama, tentang ekonomi dan kemiskinan orang Melayu adalah banyak dan telah dirakamkan serta dibicarakan dengan luas. Walau bagaimanapun, sumbangannya yang paling besar ialah dalam bidang bahasa Melayu. Minatnya dalam bidang ini sungguh besar dan bermula sejak awal-awal lagi. Keazamannya untuk menulis sebuah buku nahu Melayu telah mula muncul dalam fikirannya sejak beliau berumur dua belas tahun lagi. Dalam tahun 1918 lagi, sewaktu bertugas sebagai guru bahasa Melayu di Malay College Kuala Kangsar, beliau telah mula mengumpul senarai perkataan Melayu dalam tulisan Jawi. Dalam tahun 1924 pula, umpamanya, beliau telah menjemput sebilangan orang Melayu dari kalangan pegawai kerajaan yang berpendidikan Inggeris datang ke Kuala Lumpur untuk membantu menubuhkan sebuah "pan-Malayan Malay Literary Society" yang matlamat utamanya ialah untuk menyatukan pelbagai kelainan sistem ejaan Melayu, di samping memajukan perkembangan kesusasteraan Melayu moden. Tidak hairanlah kita melihat bahawa sumbangan beliau adalah juga di dalam bidang ejaan, iaitu ejaan Jawi, di samping sumbangan sebuah rumusan besar nahu Melayu (Pelita Bahasa Melayu (1941) dalam tiga jilid), dan kaedah mengarang dalam bahasa Melayu (Kitab Ilmu Mengarang Melayu (1951)). Adalah juga menjadi hasrat beliau untuk menyumbangkan kepada bahasa Melayu sebuah kamus Melayu yang lengkap dalam tulisan Jawi. Malah ke arah melahirkan kamus Jawi itulah maka, sebagai langkah awal, dilahirkannya sebuah sistem ejaan Jawi. Ini dinyatakannya sebagai tujuan kedua penyusunan buku Daftar Ejaan Melayunya. Menurutnya, tujuan kedua itu ialah "... hendak dibuat daripadanya sebuah kamus Melayu yang lengkap bagi pergunaan hari- hari di antara ahli-ahli bahasa Melayu". Sehubungan dengan kaedah ejaan Jawi, dalam tahun 1929, diterbitkannya Kitab Rahsia Ejaan Jawi (Pulau Pinang: The Jelutong Press) dan dalam tahun 1931, telah dicetak sebahagian daripada buku yang dinamakannya Rahsia Ejaan Jawi.) Menurut Za'ba, undang-undang ejaan Jawi yang diberinya dalam buku Daftar Ejaan Melayu itu "hanyalah ringkasan atau pati daripada apa-apa yang telah dipanjang-lebarkan di sana sahaja". Ertinya, pada tahun 1918 beliau memulakan projek pensenaraian kata-kata dalam tulisan Jawi; pada tahun
  • 24.
    BMM 3107 Page24 1924 beliau mengambil inisiatif menubuhkan sebuah persatuan yang salah satu matlamatnya ialah untuk menseragamkan ejaan Jawi; pada tahun 1931 beliau merumuskan undang-undang ejaan Jawi dalam sebuah buku Rahsia Ejaan Jawi; dan pada tahun 1938 beliau menyiapkan Daftar Ejaan Melayu (Jawi-Rumi). Kemuncak yang diimpikannya ialah sebuah kamus lengkap bahasa Melayu dalam tulisan Jawi. Pengenalan Haron Daud dalam awal pembicaraanya terhadap "Pemikiran dan sikap Za'ba terhadap bangsa Melayu" mengakui Zainal Abidin Bin Ahmad atau lebih dikenali ZA'BA adalah seorang pemikir Melayu dan tokoh reformis yang mempunyai sumbangan yang besar dalam perkembangan dan pembangunan orang melayu. Pendapatnya berasas merujuk dari usaha Za'ba menangani keadaan orang Melayu dari aspek kemiskinan, pendidikan dan politik amat jelas dan mengemukakan beberapa panduan untuk mengatasinya antaranya orang Melayu mesti mempunyai kesedaran mengubah sikap dan mengutamakan ilmu. Segala telahan Za'ba terhadap kemunduran dan kemiskinan orang Melayu adalah berdasarkan kepada pemerhatian semasanya akibat dari pencerobohan British. Namun suasana ini tidak di fahami oleh seluruh masyarakat dan segala sindirannya disalahertikan menghina bangsanya sendiri sebaliknya beliau telah berusaha sedaya mungkin untuk kemajuan bangsanya sama seperti tokoh lain yang sezaman dengannya seperti Syed Syeikh Al Hadi, Ahmad Boestamam dan Ishak Haji Muhammad. Namun membandingkan Za'ba dengan kelebihan tokoh lain seperti Ishak Haji Muhammmad dan Ahmad Boestamam dalam memperjuangkan keadaan bangsa Melayu ketika itu adalah tidak adil apatah lagi jika tidak mengkaji secara teliti dan meluas kehidupan Zaba itu sendiri. Walaupun mereka hidup sezaman masing-masing mempunyai cara tersendiri untuk meluahkan idealisme mereka. Za'ba misalnya memilih cara penulisan dan kegiatan sosial. Yang pentingnya, dalam hati sanubari Za'ba mengakui dirinya seorang Melayu, beragama Islam dan perjuangannya ialah untuk memajukan bangsanya didalam setiap lapangan kehidupan mereka. Keinginannya ini membawa kepada sikapnya yang lebih cenderung bersikap anti raja dan pembesar Melayu , anti kolonialisme British dan perjuangan pembebasan untuk bangsa Melayu. Telahan penulis bahawa pendidikan inggeris dan jawatan yang diperolehi Za'ba menjadi "untaian mutiara" yang membawanya pro kepada British dan memandang rendah bangsa Melayunya boleh dipertikaikan. Contohnya telahan Za'ba tidak sesuai mengkritik Inggeris pada ketika itu adalah relevan iaitu:"....pada masa ini belum sekali-kali layak kita memajukan perasaan demikian dan tiada faedahnya...". Pertamanya dilihat negeri Melayu ketika
  • 25.
    BMM 3107 Page25 itu kurang pemimpin Melayu benar-benar memahami keadaan orang Melayu ketika itu. Beberapa tokoh lain juga memperkatakan hal ini antaranya Ishak Haji Muhammmad, seorang pemimpin Kesatuan Melayu Muda ada menyatakan bahawa: "kegagalan pergerakan orang melayu sebelum perang adalah disebabkan oleh ketiadaan pemimpin yang berkaliber" Segelintir sahaja yang berpendidikan seperti Syed Syeikh Al Hadi memandang masa depan orang Melayu penting manakala yang ramainya adalah dari golongan atasan atau elit walaupun berpendidikan Inggeris tetapi secara sedar tidak pernah memahami kesengsaraan dan kekurangan orang Melayu di luarbandar yang tercicir dari pelbagai aspek ini. Bagi Za'ba golongan raja- raja dan pembesar adalah kolaborator kolonialisme British di sepanjang zaman penjajahannya. Peranan sosial dan politik mereka bukannya melindungi rakyat malah jadi penghalang utama kepada pembangunan pemikiran dan fizikal orang Melayu sepertimana dalam bidang pendidikan yang menjadi aset penting untuk kemajuan dan perkembangan sesuatu bangsa terabai. Tanpa ilmu, tidak mungkin seorang itu boleh berlaku adil walaupun dia cuba berbuat demikian kerana kalaupun dia mahu melaksanakan keadilan tetapi dia tidak tahu caranya disebabkan ilmunya terbatas . dia boleh terdedah pada kesilapan secara tidak sedar. Tiada penyediaan mantap untuk memimpin orang Melayu dan daifnya pemikiran golongan elit jelas dilihat pada cemuhan Yam Tuan Negeri Sembilan terhadap orang melayu "....i do not like the idea of the the children of rajas and chiefs sitting side by side with the children of people who were once our slaves." Sikap golongan elit ini menyebabkan pendidikan terabai, bahasa Melayu mundur, ekonomi Melayu tercicir di belakang ekonomi orang asing dan politik Melayu terhina oleh penjajahan. Kesedaran tentang keprihalan ini telah benar-benar mengesani jiwanya dan sikapnya ini jelas diperlihatkan pada awal 1920an. Oleh itu tidak salah beliau meletakkan segala kemunduran dan kekurangan orang Melayu disebabkan kebodohan dan kesombomgan golongan raja dan pembesar Melayu itu sendiri. Keduanya, berdasarkan pengalamanya sendiri samada dari pengalaman pembacaannya dari luarnegeri seperti Encyclopaedia Of Islam (1927) serta usahanya menyedarkan orang Melayu dalam bentuk sindiran melalui penulisan telah mendapat tekanan dari golongan pemerintah tradisional dan kolonial British contohnya pada tahun 1921 Za'ba dapat amaran lisan dari Raja Sir Chulan, dituduh cuba menghasut para pembaca akhbar dan majalah melalui tulisan yang bersifat anti kerajaan, disekat kenaikan gaji tahunannya, ditukar atau terbuang ke jabatan karang mengarang SITC di Tanjung Malim 1924. Sebegitu juga tokoh yang lain menerima nasib yang sama dalam suasana yang berbeza seperti Ahmad
  • 26.
    BMM 3107 Page26 Boestamam di tahan beberapa tahun. Sebelum ini timbul persoalan bahawa "setiap orang melayu yang berfikir dan mempunyai semangat kebangsaan tentu mengetahui dasar dan sikap penjajah inggeris, tinggal lagi sejauhmanakah kesedaran dan kesanggupan mereka serta langkah yang diambil untuk berhadapan denagan ranjau inggeris". Dalam hal ini Za'ba memilih cara dalam bentuk penulisan dan kegiatan sosial berbanding tokoh lain seperti Ahmad Boestamam dan Ishak Haji Muhammad. Segala penulisannya adalah dari segala pemerhatian dan penelitian yang mendalam dan bentuk sindiran terhadap bangsanya yang mundur dan kekurangan semasa kuasa kolonial amat dahsyat adalah alternatif untuk menyedarkan bangsanya kerana bergerak bertentangan dengan arus yang deras meyebabkan diri kita dan orang lain hanyut dan lemas. Segala sindirannya itu boleh jadi panduan pada generasi sekarang sepertimana penyataan Datuk Senu "Jika ciri-ciri negatif ini benar, maka hal itu harus ditinggalkan dan disingkirkan. Tidak guna kita menafikan atau menunjukkan kemarahan kita terhadap pendapat dan tuduhan demikian. Sebaliknya biarkan pendapat demikian mendorong kita mencari apakah sifat yang akan membolehkan kita bertanding dengan orang lain." Dengan itu perjuangan Za'ba pada tahun 1920an hingga 1930an adalah lebih kepada banyak bekerja contohnya menulis seberapa banyak buku yang terdaya olehnya berkaitan dengan orang melayu untuk panduan pada generasinya yang akan datang daripada banyak bercakap sahaja. Manakala pujian Za'ba sepertimana juga Syed Al Hadi bahawa Inggeris adalah penyelamat bangsa Melayu adalah telahan terawal mereka , merasakan British dapat menahan akan gerak menggelunsur orang Melayu dari terus ketinggalan namun perkembangan seterusnya tiada siapa dapat menentukan. Za'ba sendiri ada menjelaskan kemudiannya kekejaman pemerintahan raja dan pembesar Melayu tidaklah berakhir dengan perubahan pemerintahan kepada pihak British itu. Ini kerana institusi pemerintahan tradisi dieksploitasi untuk kepentingan British. Oleh kerana itulah Sikap anti kolonialisme British timbul sejak ia melibatkan dirinya secara serius dalam penulisan rencana untuk akhbar tempatan pada 1917 dan merasakan orang British atau orang Barat atau orang Nasrani atau kaum kafir musuh Islam. Penilaian mata kasar penulis bahawa Za'ba bersekongkol dengan kolonial British berdasarkan jawatannya sebagai seorang kakitangan di dalam pentadbiran kolonial adalah telahan mengelirukan kerana sikap Za'ba telah jelas dan tegas iaitu membantu masyarakatnya untuk mencapai kemajuan hidup di dalam berbagai lapangan sesuai dengan perkembangan di kurun ke 20 ini. Iaitu berusaha dalam bentuk apa cara asalkan ianya tidak bertentangan dengan ajaran Islam. Adanya beliau dalam
  • 27.
    BMM 3107 Page27 pentadbiran kerajaan dapat menyuarakan pendapatnya mengenai orang Melayu khususnya dalam menyediakan pendidikan. Semuanya dilakukan supaya orang Melayu dan muslim mempunyai ilmu dan pengetahuan yang sesuai dengan kehendak Islam dan sesuai dengan tuntutan perkembangan zaman. Dan ianya senjata penting didalam perjuangan untuk membebaskan orang Islam dari cengkaman penjajahan Barat. Ingin saya nyatakan di sini bahawa Zaba, Abdullah Munshi, Syed Sheik Al Hadi dan Ahmad Rashid Talu disifatkan sebagai golongan yang "selamat" tidak mengusik atau memijak ranjau Inggeris. Gambaran saya mengenai hal ini semata-mata melihat pengorbanan perjuangan seseorang tokoh berdasarkan tekanan fizikal sahaja seperti dipenjarakan. Sebenarnya Walaupun Za'ba tidak dipenjarakan berbanding tokoh yang lain tetapi beliau juga mengalami tekanan peribadi sepanjang perjuangannya seperti penulisannya sentiasa diawasi oleh pihak kolonial, gaji dan jawatannya di tahan dan ditukar kerja. Namun peluang ini diguna sebaik mungkin oleh Za'ba menyumbangkan ideanya dalam bidang penulisan dari aspek bahasa Melayu khususnya. Dalam hal ini tidak dinafikan sama sekali peranan tokoh seperti Ahmad Boestamam Dan Ishak Haji Muhammad dalam perkembangan perubahan orang Melayu contohnya Ahmad Boestamam telah terlibat secara langsung dalam banyak kegiatan politik tanah Melayu pada tahun 1946-1948 seperti dalam PKMM, API, PUTERA dan AMCJA. Manakala Za'ba tidak bergiat aktif dalam poltik pada tahun 1947 dan menjelaskan bahawa:"Saya tidak percaya politik cara yang dijalankan dalam dunia sekarang akan boleh atau pernah jadi lurus, bersih dan jujur, kebolehan istimewanya adalah cenderung menulis dan mengarang keadaan fikiran dan ilmu pengetahuan. Namun begitu beliau berjaya tubuhkan The Malay Literary Association Kuala Lumpur (1923). Ianya gagal bergerak cergas tetapi ia merupakan satu proses penyatuan di kalangan anak muda Melayu berpendidikan Inggeris sudah dimulakan oleh Za'ba iaitu melahirkan Persatuan Guru-Guru Melayu. Adanya Sahabat Pena sehingga 1942 merupakan pertubuhan yang bukan saja tersusun rapi dari segi organisasi malah tercapai hasratnya untuk melihat orang Melayu dan muslim bersatu berasaskan konsep setanah Melayu di Semenanjung Melayu. Sukar membandingkan sejauhmana tokoh ini berperanan kerana mereka bergerak dalam cara yang berbeza. Sekiranya Za'ba dikatakan bersekongkol dengan kolonial British bagaimana pula hubungan Ahmad Boestamam dengan Jepun. Beliau telah bekerja dengan Jepun dan dalam masa yang sama cuba mendapat restu untuk bergiat dalam politik . keadaan ini digunakan pula untuk menentang Jepun . Dilihat kedua-duanya melakukan yang terbaik untuk kebaikan orang Melayu ketika itu. Za'ba berjaya meneruskan kegiatan
  • 28.
    BMM 3107 Page28 beliau dengan cara menyesuaikan diri dengan kehendak masa dan keadaan ketika itu. Antara di SITC mengasaskan pejabat penterjemah. Walaupun Kerja yang dibuatnya sangat berat tetapi beliau berjaya menerbitkan buku siri buku teks (The Malay Scholl Series ) terjemah dokumen penting dan sediakan enakmen untuk pelbagai jabatan. Pada tahun 1929 beliau memulakan kelas bahasa Inggeris secara sukarela untuk guru-guru muda di SITC dan terbit Buku Ilmu Bahasa ( 1927 ) dan Rahsia Ejaan Jawi ( 1929 ). Usahanya tidak kenal putus asa walaupun kesihatan terganggu dan atas nasihat doktor beliau berehat ke Indonesia. Peluang ini digunakan untuk meneliti keadaan perkembangan orang Melayu misalnya mahukan perubahan SITC sama seperti Balai Pustaka di Indonesia tetapi pendapatnya di tolak oleh Winstedt. Begitu juga pemergiannya ke Universiti London pada tahun 1947 dalam usia 52 tahun bukan bertujuan makan angin sepertimana telahan penulis sebaliknya dengan ketepikan kesihatan diri semata-mata untuk menambahkan ilmu dalam bidang bahasa dan khidmatnya kelak amat diperlukan untuk kemajuan pengajian bahasa Melayu. terbukti kembalinya ke tanahair beliau menjadi satu-satunya tenaga pengajar di Jabatan Pengajian Melayu dan membentuk Persekutuan Bahasa Melayu Universiti Malaya 29 Januari 1955. Jelas disini Za'ba berjaya meneruskan kegiatan beliau dengan cara menyesuaikan diri dengan kehendak masa dan keadaan ketika itu. Ramai mengakui Za'ba adalah pendeta melayu yang tinggi semangat patriotismenya. Namun gelaran pendita bukanlah kemahuan nya tetapi penilaian dan pengiktirafan di atas segala usahanya kepada orang Melayu secara keseluruhannya. Bagi Za'ba : "To me a man's value is only estimated by grandeur of his ideas and his achievement as influencing the thought and destinies of mankind for good, not by the gradeur of his 'title' or by his own estimate of himself....." Pada peringkat awal (1916-1923), Za'ba merupakan idealis yang berani mengkritik kelemahan pemerintah, golongan pembnesar serta orang melayu secara terbuka melalui media umum. Manakala Peringkat (1924 -1950), pengawasan yang rapi daripada pihak pemerintah meyebabkan corak perjuangannya lebih sederhana dan pragmatis. Walaubagaimanapun bentuk beliau menyemarakkan idea pemikirannya terhadap bangsa melayu ketika itu tidaklah menjadi persoalan besar, pokoknya usahanya dan sumbangannya mesti dikaji kerana semuanya itu dapat menyemaikan bibit-bibit semangat cintakan negara dan bangsa Melayu untuk bebas dari kongkongan pemerintah tradisional dan kolonial British khusus kepada generasi muda hari ini yang jauh dan buta daripada perjuangannya itu.
  • 29.
    BMM 3107 Page29 MOHD ASRAF BIN HJ. ABD. WAHAB (11.6.1927 hingga 6.11.1999) Mohd Asraf bin Hj. Abd. Wahab (Asraf) dilahirkan di Kampung Asam Jawa, Kuala Selangor. Pendidikan diperolehnya di sekolah Melayu di kampungnya (hingga 1937), High School Klang, Batu Road School, Kuala Lumpur, dan Victoria Institution (hingga 1949). Beliau pernah menjadi pemberita dan anggota Sidang Pengarang di Utusan Melayu, Singapura (hingga 1957), kemudian menjadi pengarang, ketua pengarang, dan pengurus di Oxford University Press. Beliau pernah bertugas sebagai perunding, pengurus redaksi, dan pengarah eksekutif firma McGraw Hill Far Eastern Publisher (1973-1977), dan kemudiannya menubuhkan syarikat penerbitan sendiri, Analekta Sdn. Bhd. (1977). Asraf mengetuai Asas 50 (1953) dengan konsep “Seni untuk Masyarakat”. Beliau pernah menjadi Setiausaha Kongres Bahasa dan Persuratan Melayu III (1956) dan panitia Lembaga Bahasa Melayu Singapura. Beliau dianggap sebagai perintis kerjasama bahasa Melayu serantau kerana mengusulkan sistem ejaan bersama Malaysia-Indonesia dalam Kongres itu. Beliau juga mengajarkan tatabahasa dan gaya bahasa Melayu di Universiti Kebangsaan Malaysia dan di Kolej Tunku Abdul Rahman. Pada awalnya beliau menumpukan perhatian kepada penulisan karya sastera yang bercorak kreatif, rencana dan kritikan. Pada awal 1970-an, barulah beliau mengkhusus dalam bidang bahasa. Beliau menghasilkan buku tatabahasa Melayu, antaranya Mari Kita Belajar Bahasa Buku 1, Kamus Progresif (Inggeris-Melayu), dan Bahasa Malaysia Baku KBSM. Huraiannya tentang empat pola ayat inti telah diterima dan dilaksanakan dalam sukatan pelajaran KBSR dan KBSM. Beliau turut terlibat dengan pembentukan sebutan baku bahasa Melayu (1980-an), menjadi pakar runding di Dewan Bahasa dan Pustaka, terlibat dengan projek Kamus Pelajar dan Kamus Inggeris-Melayu Dewan. Beliau dianugerahi Ijazah Sarjana Sastera Kehormat oleh Universiti Kebangsaan Malaysia (1983), dan Anugerah Tokoh Pejuang Bahasa Sepanjang Masa oleh Persatuan Linguistik Malaysia (1997).
  • 30.
    BMM 3107 Page30 Chomsky Kalau kita menilai pandangan atau teori yang dikemukakan tokoh linguistik abad ke-20 yang paling berpengaruh, iaitu Noam Chomsky, kita akan menjurus kepada pandangan yang hampir sama. Kita akui bahawa Chomsky merupakan seorang ahli linguistik yang memberi fokus kepada sistem formal bahasa, khususnya komponen sintaksis. Walaupun demikian, dia tidak dapat mengelak daripada bersetuju bahawa bahasa itu tidak hanya terdiri daripada sistem formal sahaja kerana bahasa juga harus dilihat daripada aspek psikososialnya atau budaya berbahasanya. Bahasa tidak dapat lari daripada aspek pengguna dan situasi penggunaannya, dan apabila proses komunikasi dan pengguna diambil kira, bahasa akan melibatkan juga aspek parole. Chomsky menamakan dua komponen pengetahuan atau kecekapan bahasa ini sebagai kecekapan linguistik dan kecekapan pragmatik. Bagi Chomsky, kecekapan linguistik merujuk sistem formal sesuatu bahasa dan kecekapan pragmatik merujuk peraturan sosial atau kemasyarakatan yang harus dipatuhi oleh seseorang pengguna bahasa semasa menggunakan bahasa dalam situasi yang berbagai-bagai, dan dengan tujuan yang berbagai-bagai pula. Noam Chomsky
  • 31.
    BMM 3107 Page31 Widdowson Seorang lagi tokoh yang ingin dibicarakan di sini ialah Widdowson, iaitu penulis buku yang bertajuk Teaching Language as Communication yang telah diterbitkan pada tahun 1979. Pada hemat saya, Widdowson seorang yang penting dalam bidang linguistik dan pedagogi bahasa. Pandangan atau teori yang telah dikemukakan olehnya telah dijadikan prinsip atau falsafah yang menunjangi Kaedah Komunikatif dalam pendidikan bahasa, dan kaedah ini menjadi kaedah utama atau teras dalam perancangan dan pelaksanaan program pendidikan bahasa. Untuk mendapatkan gambaran yang lebih lanjut tentang pandangan Chomsky berhubung dengan keduaan komponen pengetahuan bahasa, sila lihat karya Rudolf P. Botha (1990:75) bertajuk Challenging Chomsky: The Generative Garden Game.99. Malaysia, sama ada pendidikan bahasa Melayu sebagai bahasa pertama atau pendidikan bahasa Melayu sebagai bahasa kedua, termasuk juga pendidikan bahasa- bahasa lain.Menurut Widdowson, pengetahuan bahasa dapat ditakrifkan sebagai terdiri daripada dua jenis pengetahuan yang saling melengkapi, iaitu use dan usage. Use merujuk pengetahuan tentang aspek-aspek kenahuan yang terdapat dalam sesuatu bahasa, manakala usage merujuk pengetahuan tentang cara berkomunikasi yang berkesan dalam situasi penggunaan bahasa yang sebenar. Bagi Widdowson dan mereka yang mendokong pandangannya, pengetahuan tentang use yang tidak disertai dengan pengetahuan tentang usage tidak mungkin menjadikan sesorang pelajar itu pengguna bahasa yang berkesan, iaitu pengguna yang mampu mengutarakan pandangan atau hasratnya secara berkesan. Henry G Widdowson
  • 32.
    BMM 3107 Page32 Daripada pelbagai pandangan yang telah dikemukakan dalam bahagian ini dapat kita merumuskan bahawa sesuatu program pengajaran dan pembelajaran bahasa akan hanya dapat menjadi program yang berkesan, bermanfaat dan berfungsi apabila program tersebut merangkumkan kedua-dua aspek pengetahuan bahasa, iaitu sistem nahunya dan aspek keberkesanan penggunaannya. Ini disebabkan kedua-dua bentuk pengetahuan bahasa ini diperlukan dalam proses lakuan bahasa yang berkesan, sama ada dalam proses penghasilan output atau pemahaman input bahasa. Pandangan-pandangan yang telah dikemukakan dalam bahagian-bahagian di atas memperlihatkan kepada kita bahawa kurikulum sesuatu program pendidikan bahasa yang terbaik ialah sebuah kurikulum yang merangkumkan kedua-dua aspek pengetahuan bahasa secara utuh dan seimbang. Pada hemat saya, kedua-dua bentuk pengetahuan ini dapat kita takrifkan sebagai dua bentuk peraturan, iaitu peraturan sintagmatik dan paradigmatik. Sintagmatik merujuk peraturan penyusunan bahan bahasa secara linear atau mandatar, manakala paradigmatik pula merujuk ketrampilan para pengguna bahasa memilih output bahasa yang paling sesuai untuk digunakan dalam keperihalan keadaan tertentu untuk memenuhi tujuan komunikasi yang khusus.Bahan pengajaran bahasa yang terbaik ialah bahan yang dapat menyediakan para pelajar dengan pengetahuan tentang peraturan sintagmatik dan paradigmatik, iaitu kemahiran nahu dan kemahiran memilih bahan yang bersesuaian dengan sesuatu suasana komunikasi. Pengetahuan bahasa yang menyeluruh ialah pengetahuan yang akan memungkinkan seseorang pengguna bahasa membentuk kata, frasa dan ayat yang gramatis, dan juga kemahiran untuk menentukan pilihan yang tepat bagi membolehkan seseorang pengguna bahasa menyatakan sesuatu maksud secara wajar. Jelaslah kepada kita bahawa program pendidikan bahasa yang terbaik merangkumkan kedua-dua aspek pengetahuan bahasa. Walaupun pentakrifan ini kita yakini sebagai benar, dan kita juga meyakini bahawa keperluan kepada kedua-dua komponen pengetahuan bahasa ini sebagai sine qua non dalam mewujudkan golongan rakyat Malaysia yang dapat berbahasa Melayu secara jelas dan harmoni, tetapi usaha ke arah mewujudkan masyarakat Malaysia yang dapat memenuhi kualiti berbahasa yang baik ini masih belum begitu jelas
  • 33.
    BMM 3107 Page33 Kesimpulan Kepelbagaian dalam kehidupan masyarakat Malaysia hanya diikat oleh satu kesamaan, iaitu Bahasa Kebangsaan yang sama. Bahasa Melayulah satu-satunya saham yang kita ada untuk mengekalkan integrasi dan integriti nasional. Dengan demikian, saya mencadangkan kurikulum pendidikan bahasa Melayu distrukturkan semula untuk mewujudkan sebuah program yang lebih utuh dan menyeluruh. Program pendidikan bahasa Melayu harus ditangani secara gestalt. Sumbangan Za’ba begitu besar kepada orang Melayu sehinggakan beliau sumbangan yang besar nilainya kepada orang Melayu dalam bidang pendidikan, sosial, ekonomi, bahasabagi bahasa Melayu, Za’ba jasa dan sumbangan Za’ba dalam bidang bahasa Bahasa, Kesusasteraan dan Kebudayaan Melayu. Sumbangan sebuah rumusan besar nahu Melayu (Pelita Bahasa Melayu (1941) dalam tiga jilid) telah membawa perubahan yang besar kepada dunia linguistik Melayu. Menurut Za’ba diPeranan Za'ba Dalam Mengasaskan Teknik Tulisan Jawi Diri, Faktor Waktu Dan Faktor Tempat Bertugas Dalam Kerjaya Za'ba. Oleh yang demikian bangsa Melayu amat terhutang budi kepada Pendeta Za’ba atas segala jasa dan ketokohannya. Beliau nyata telah memberi sumbangan yang cukup besar lagi bermakna terhadap Bahasa Melayu. Buku mengenai Za'ba yang wujud sekarang adalah untuk menghargai sumbangan pendita Za’ba untuk mengenang jasa beliau kepada perkembangan Bahasa Melayu. Ilmu Mengarang Melayu, Dewan Bahasa dan Pustaka, Kuala Lumpur, 1965. dan Perbelanjaan Petani dan Pekerja E Sumbangan Pekerja dan Petani Kepada terbesar Pendeta Za’ba yang menggabungkan tiga jilid “Pelita Bahasa Melayu” yang sebagai bapa tatabahasa Melayu moden patut didedahkan kepada murid. Sumbangan besar Za’bapula dengan pertukaran nama kepada Pakatan Bahasa Melayu.
  • 34.
    BMM 3107 Page34 REFLEKSI WAN AIZAIDI BIN WAN ZAKARIA PPG 2011192360193 Pada hemat saya, Widdowson seorang yang penting dalam bidang linguistik dan pedagogi bahasa. Pandangan atau teori yang telah dikemukakan olehnya telah dijadikan prinsip atau falsafah yang menunjangi Kaedah Komunikatif dalam pendidikan bahasa, dan kaedah ini menjadi kaedah utama atau teras dalam perancangan dan pelaksanaan program pendidikan bahasa, khususnya di Malaysia, sama ada pendidikan bahasa Melayu sebagai bahasa pertama atau pendidikan bahasa Melayu sebagai bahasa kedua, termasuk juga pendidikan bahasa-bahasa lain. Menurut Widdowson, pengetahuan bahasa dapat ditakrifkan sebagai terdiri daripada dua jenis pengetahuan yang saling melengkapi, iaitu use dan usage. Use merujuk pengetahuan tentang aspek-aspek kenahuan yang terdapat dalam sesuatu bahasa, manakala usage merujuk pengetahuan tentang cara berkomunikasi yang berkesan dalam situasi penggunaan bahasa yang sebenar. Bagi Widdowson dan mereka yang mendokong pandangannya, pengetahuan tentang use yang tidak disertai dengan pengetahuan tentang usage tidak mungkin menjadikan sesorang pelajar itu pengguna bahasa yang berkesan, iaitu pengguna yang mampu mengutarakan pandangan atau hasratnya secara berkesan. Daripada pelbagai pandangan yang telah dikemukakan dalam bahagian ini dapat saya merumuskan bahawa sesuatu aktiviti pengajaran dan pembelajaran bahasa akan hanya dapat menjadi program yang berkesan, bermanfaat dan berfungsi apabila program tersebut merangkumkan kedua-dua aspek pengetahuan bahasa, iaitu sistem nahunya dan aspek keberkesanan penggunaannya. Ini disebabkan kedua-dua bentuk pengetahuan bahasa ini diperlukan dalam proses lakuan bahasa yang berkesan, sama ada dalam proses penghasilan output atau pemahaman input bahasa. Namun begitu, saya tidak meremehkan usaha-usaha yang dijalankan oleh pejuang-pejuang bahasa Melayu yang unggul terutamanya Za’ba. Beliau menghasilkan beberbapa buah buku tentang peraturan bahasa Melayu yang dijadikan rujukan utama ahli bahasa selepasnya seperti Ilmu Mengarang Melayu (1934) yang mengandungi 16 bab, memuatkan hal-hal mengarang, gaya bahasa Melayu dan bukan Melayu, pemindahan bahasa, ragam bahasa, peribahasa, puisi dan prosa, kata-kata pinjaman daripada bahasa asing, dan loghat daerah. Selain itu Pelita Bahasa Melayu I (1940) yang membicarakan nahu Melayu dalam tulisan Rumi. Beliau
  • 35.
    BMM 3107 Page35 juga turut mengarang buku Pelita Bahasa Melayu II (1940) yang menghuraikan tentang karang-mengarang bagi peringkat rendah. Tambahan pula beliau membuat huraian tentang karang-mengarang bagi peringkat tinggi dalam bukunya Pelita Bahasa Melayu III (1940). Banyak lagi sumbangan beliau yang memberi manfaat kepada kita semua. Ini termasuklah Daftar Ejaan Melayu (1941) yang memuatkan daftar perkataan Melayu dengan ejaan Jawi dan Rumi, serta peraturan ejaannya. Sesungguhnya kerja kursus ini telah membuka mata saya tentang betapa besarnya sumbangan tokoh-tokoh linguistik terdahulu dalam memartabatkan bahasa terutamanya bahasa Melayu. Selain daripada memberi kesedaran kepada saya, ilmu yang saya peroleh ini akan dikongsikan bersama rakan-rakan yang tidak mengikuti program ini. Kekangan yang saya hadapi sepanjang mengikuti program ini tidak setanding dengan manfaat dan ilmu yang saya peroleh. Saya juga berkeyakinan penuh bahawa pakar-pakar linguistik pada masa kini telah menjadikan tokoh-tokoh yang telah dibincangkan sebagai sumber rujukan. Begitu juga pengajaran dan pembelajaran yang dijalankan di dalam bilik darjah terutamanya dalam mata pelajaran bahasa Melayu kebanyakannya bersumberkan hasil kajian dan dapatan mereka. Akhir sekali saya ingin mengucapkan jutaan terima kasih kepada pensyarah pembimbing, rakan sekumpulan dan rakan-rakan sekelas yang saling bekerjasama dalam menyiapkan tugasan ini. Semoga ilmu ini tidak hanya saya pelajari tetapi dipraktikkan di dalam bilik darjah kelak. Sekian, terima kasih.
  • 36.
    BMM 3107 Page36 REFLEKSI ZAINI BIN MOHD ENDOT PPG 2011192360199 Kalau kita menilai pandangan atau teori yang dikemukakan tokoh linguistik abad ke-20 yang paling berpengaruh, iaitu Noam Chomsky, kita akan menjurus kepada pandangan yang hampir sama. Saya akui bahawa Chomsky merupakan seorang ahli linguistik yang memberi fokus kepada sistem formal bahasa, khususnya komponen sintaksis. Walaupun demikian, dia tidak dapat mengelak daripada bersetuju bahawa bahasa itu tidak hanya terdiri daripada sistem formal sahaja kerana bahasa juga harus dilihat daripada aspek psikososialnya atau budaya berbahasanya. Bahasa tidak dapat lari daripada aspek pengguna dan situasi penggunaannya, dan apabila proses komunikasi dan pengguna diambil kira, bahasa akan melibatkan juga aspek parole, sepertimana yang telah disebutkan dalam bahgian-bahagian di atas. Menyedari hakikat ini, Chomsky sendiri terpaksa mengakui bahawa bahasa memang terdiri daripada dua komponen pengetahuan, dan Chomsky menamakan dua komponen pengetahuan atau kecekapan bahasa ini sebagai kecekapan linguistik dan kecekapan pragmatik. Bagi Chomsky, kecekapan linguistik merujuk sistem formal sesuatu bahasa dan kecekapan pragmatik merujuk peraturan sosial atau kemasyarakatan yang harus dipatuhi oleh seseorang pengguna bahasa semasa menggunakan bahasa dalam situasi yang berbagai-bagai, dan dengan tujuan yang berbagai-bagai pula. Pandangan-pandangan yang telah dikemukakan dalam bahagian-bahagian di atas memperlihatkan kepada kita bahawa kurikulum sesuatu program pendidikan bahasa yang terbaik ialah sebuah kurikulum yang merangkumkan kedua-dua aspek pengetahuan bahasa secara utuh dan seimbang. Pada hemat saya, kedua-dua bentuk pengetahuan ini dapat kita takrifkan sebagai dua bentuk peraturan, iaitu peraturan sintagmatik dan paradigmatik. Sintagmatik merujuk peraturan penyusunan bahan bahasa secara linear atau mandatar, manakala paradigmatik pula merujuk ketrampilan para pengguna bahasa memilih output bahasa yang paling sesuai untuk digunakan dalam keperihalan keadaan tertentu untuk memenuhi tujuan komunikasi yang khusus. Hasil huraian ini menjadi model penting untuk guru bahasa, iaitu menjadi isi atau bahan pengajaran yang akan disampaikannya kepada pelajar. Guru dapat melengkapkan dirinya untuk menjadi guru bahasa yang berkesan jika ia mempunyai pengetahuan yang mendalam dalam linguistik kerana ia akan berupaya mengajar struktur-struktur bahasa dengan betul dan dapat mendeskripsi bahasa dengan tepat.
  • 37.
    BMM 3107 Page37 Dengan adanya pengetahuan tersebut, guru akan dapat mengenal pasti segala kesilapan yang dilakukan oleh pelajarnya. Huraian bahasa yang disumbangkan oleh ahli-ahli linguistik teoritis, teori-teori pembelajaran dan manifestasi penggunaan bahasa dalam masyarakat akan membantu guru dalam pengajarannya. Kekangan yang saya hadapi ketika ingin menyiapkan tugasan ini adalah kerana salah seorang daripada ahli kumpulan saya merupakan pelajar dari Kuantan, Pahang dan kami terpaksa berhubung menggunakan telefon dan e-mel bagi menyiapkan tugasan ini. Namun begitu, ia merupakan suatu cabaran dan saya anggap ia sebagai perjuangan yang saya terpaksa hadapi dengan gagah dan cekal. Alhamdulillah, berkat kesabaran kami semua yang dirancang dapat dilaksanakan dengan baik dan sempurna. saya juga ingin mengucapkan ribuan terima kasih kepada pensyarah pembimbing kami yang telah memberikan tunjuk ajar sepanjang kami menyiapkan tugasan ini. Semoga ilmu ini dapat saya manfaatkan dengan sebaik mungkin. Sekian,terima kasih.
  • 38.
    BMM 3107 Page38 REFLEKSI ZUL AZMI BIN SAAD PPG 2011192360209 Saya begitu tertarik dengan sumbangan salah seorang tokoh linguistik iaitu De Saussure. Beliau telah mentakrifkan pengetahuan bahasa sebagai suatu entiti yang utuh atau menyeluruh, iaitu sebagai entiti yang terdiri daripada dua komponen pengetahuan, iaitu pengetahuan tentang langue dan pengetahuan tentang parole. Langue merujuk pengetahuan tentang sistem formal sesuatu bahasa, iaitu sistem fonologi, morfologi dan sintaksis, manakala parole merujuk pengetahuan tentang cara berbahasa atau cara menyampaikan pandangan dalam keperihalan keadaan yang berbagai-bagai. Dapatlah kita katakan bahawa menurut pandangan atau teori linguistik yang telah dikemukakan oleh De Saussure, pendidikan bahasa yang menyeluruh ialah program pendidikan bahasa yang merangkumi kedua-dua aspek pengetahuan bahasa, iaitu aspek-aspek yang berkaitan dengan peraturan formal atau sistem formal sesuatu bahasa, dan juga aspek-aspek yang berkaitan dengan peraturan penggunaan bahasa dalam situasi yang berbagai-bagai. Namun begitu saya juga mengagumi ketokohan Za’ba. Banyak sumbangan yang telah beliau taburkan dalam memperkembang bahasa Melayu khususnya. Oleh yang demikian bangsa Melayu amat terhutang budi kepada Pendeta Za’ba atas segala jasa dan ketokohannya. Beliau nyata telah memberi sumbangan yang cukup besar lagi bermakna terhadap Bahasa Melayu. Buku mengenai Za'ba yang wujud sekarang adalah untuk menghargai sumbangan pendita Za’ba untuk mengenang jasa beliau kepada perkembangan Bahasa Melayu. Berdasarkan kenyataan di atas, dapatlah kita katakan bahawa bahan pengajaran bahasa yang terbaik adalah bahan yang dapat menyediakan para pelajar dengan pengetahuan tentang peraturan sintagmatik dan paradigmatik, iaitu kemahiran nahu dan kemahiran memilih bahan yang bersesuaian dengan sesuatu suasana komunikasi. Pengetahuan bahasa yang menyeluruh ialah pengetahuan yang akan memungkinkan seseorang pengguna bahasa membentuk kata, frasa dan ayat yang gramatis, dan juga kemahiran untuk menentukan pilihan yang tepat bagi membolehkan seseorang pengguna bahasa menyatakan sesuatu maksud secara wajar.
  • 39.
    BMM 3107 Page39 Daripada pandangan-pandangan yang telah dikemukakan dalam bahagian- bahagian di atas, jelas kepada kita bahawa program pendidikan bahasa yang terbaik merangkumkan kedua-dua aspek pengetahuan bahasa. Walaupun pentakrifan ini kita yakini sebagai benar, dan kita juga meyakini bahawa keperluan kepada kedua-dua komponen pengetahuan bahasa ini sebagai sine qua non dalam mewujudkan golongan rakyat Malaysia yang dapat berbahasa Melayu secara jelas dan harmoni, tetapi usaha ke arah mewujudkan masyarakat Malaysia yang dapat memenuhi kualiti berbahasa yang baik ini masih belum begitu jelas. Sine qua non ialah frasa daripada bahasa Latin. Ia bermaksud, sesuatu faktor itu merupakan syarat utama yang harus ada, dan kalau syarat atau faktor itu tiada, perkara yang dihajati tidak akan berlaku. Pelbagai kekangan yang saya hadapi sepanjang menyiapkan tugasan ini saya tempuhi dengan tabah. Antaranya membahagikan masa dengan tugas rasmi saya di sekolah sebagai Penolong Kanan Hal Ehwal Murid. Pengalaman menyiapkan tugasan ini telah membuka mata saya terhadap tokoh-tokoh linguistik terdahulu. Semoga saya dapat menggunakan apa yang saya belajar di sini di dalam bilik darjah kelak. Sekian, terima kasih.
  • 40.
    BMM 3107 Page40 BORANG REKOD KOLABORASI KERJA KURSUS. NAMA PELAJAR : WAN AIZAIDI BIN WAN ZAKARIA PPG 2011192360193 NAMA PELAJAR : ZAINI BIN MOHD ENDOT PPG 2011192360199 NAMA PELAJAR : ZUL AZMI BIN SAAD PPG 2011192360209 SEMESTER : EMPAT KUMPULAN : BMJ KURSUS : BMM 3107 ( PENGANTAR LINGUISTIK BAHASA MELAYU ) PENSYARAH : DR ABD MURAD BIN SALLEH TARIKH PERKARA YANG DIBINCANGKAN KOMEN TANDATANGAN 20.02.13 Berbincang tentang pembahagian tugas. Ketiga-tiga orang ahli bersetuju dan bersepakat dengan agihan tugas yang telah diberikan. 26. 02.13 Menelefon rakan-rakan dalam kumpulan untuk bertanyakan tentang perkembangan tugasan yang telah diberikan. Ketiga-tiga rakan yang dihubungi memaklumkan bahawa mereka sedang mencari maklumat. 03.03.13 Meminta pandangan rakan-rakan di dalam kelas ini tentang cara menulis refleksi. Menerima pelbagai pendapat dan pandangan daripada rakan-rakan sekelas. 20.3.13 Menghantar e-mel untuk bertanyakan pendapat rakan-rakan tentang hasil kerja yang telah siap. Rakan-rakan sekumpulan telah berpuas hati dengan hasil kerja yang telah siap.
  • 41.
    BMM 3107 Page41 Bibiliografi Asmah Haji Omar. 2002. “Pengenalan” Ilmu Mengarang Melayu Edisi Ejaan Rumi Baharu. Kuala Lumpur: Dewan Bahasa dan Pustaka. Awang Sariyan. 2004. Sumbangan Pemikiran Za’ba Dalam Pelanjutan Tradisi Linguistik Melayu. Kuala Lumpur: Dewan Bahasa dan Pustaka. Azeman Ariffin. 1990. Mempelopori Persuratkhabaran Melayu Moden. Kuala Lumpur: Utusan Malaysia. Bakiah Haji Thani. 1985. Imbuhan Pasif BM: Masalah Penggunaan Dan Cara-Cara Mengatasi . Serdang: Jabatan Bahasa, Fakulti Pengajian Pendidikan,UPM. Buku Cenderamata Sempena Majlis Jamuan Makan Malam dan Perasmian Seminar Kebangsaan Memartabatkan Warisan Pendeta Za’ba.2004. Petaling Jaya: Yayasan Pendeta Za’ba. Dharmawijaya & Kamaruzaman Kadir. 2004. “Perjuangan Za’ba Memartabatkan Bahasa Melayu”. Kertas Kerja Seminar Kebangsaan Memartabatkan Warisan Pendeta Za’ba (15-16 September 2004), Dewan Bahasa dan Pustaka, Kuala Lumpur. Ismail Salleh. 2001. Sejarah Bahasa: Tatabahasa Za’ba Dalam Perspektif Sejarah Penulisan Tatabahasa Bahasa Melayu. Seremban: Lembaga Muzium Negeri Sembilan. Pendeta Za’ba (15-16 September 2004), Dewan Bahasa dan Pustaka, Kuala Lumpur, hlm.80. Persatuan Penulis Negeri Sembilan. 1990. Biografi Penulis Negeri Sembilan Darul Khusus: Edisi Pertama. Seremban: Perbadanan Perpustakaan Awam Negeri Sembilan. Taib Osman & Wan Abu Bakar Wan Abas. 2004. “Penghayatan Karya Pendeta Za’ba: Ilmu Mengarang Melayu”. Kertas Kerja Seminar Kebangsaan Memartabatkan Warisan Pendeta Za’ba (15-16 September 2004), Dewan Bahasa dan Pustaka, Kuala Lumpur. Zainal Abidin Ahmad. 1958. Pelita Bahasa Melayu Penggal I: Permulaan Nahu Melayu. Kuala Lumpur: Dewan Bahasa dan Pustaka.