Organizzazione e gestione delle risorse umane
Università degli studi di Brescia
Dipartimento di Economia e Management
Floriana Coppoletta
Il bilancio delle competenze nasce all'interno del
contesto della Formazione Permanente e si caratterizza
per la sua forte connotazione autovalutativa e di tipo
orientativo.
Di fatto, il bilancio delle competenze è una tecnica di
Consulenza Orientativa, e come tale, considera
l'analisi delle competenze come una possibilità, per il
soggetto, di migliorare la spendibilità delle proprie
professionalità per un eventuale sviluppo delle
competenze.
Gli obiettivi
Fare il punto sulle tue competenze, nel senso più ampio del termine, impari
ugualmente a mettere in relazione quattro elementi chiave:
Ciò che sei (bilancio di personalità);
Cosa sai fare (attitudini personali e professionali);
Cosa puoi fare (potenzialità);
Cosa speri di fare (obiettivi).
Successivamente dovrai mettere a confronto questi elementi con la situazione
attuale del mercato del lavoro nel settore che ti interessa, per poi definire nel
dettaglio un progetto professionale, unito, all’occorrenza, a un progetto formativo.
Gli effetti indotti del bilancio di competenze sono molteplici.
In particolare ciò ti permette di:
 Acquisire fiducia: valutando l’insieme delle tue conoscenze, delle tue
attitudini, delle tue esperienze. Il bilancio delle competenze può anche
permetterti di scoprire delle qualità o delle attitudini insospettate.
 Definire un orientamento professionale: grazie a queste
conoscenze, potrai più facilmente orientarti professionalmente, definire
un progetto professionale, un piano di carriera, un’evoluzione che ti
corrisponda. La consapevolezza della tua attuale situazione e i tuoi
obiettivi non possono che servirti di fronte a un selezionatore.
 Iniziare a modificare i propri obiettivi professionali: il bilancio di
competenze può anche rivelare che il tuo orientamento va modificato;
ciò può aiutarti ad assicurarti un buon reinserimento professionale, o a
valutare la possibilità di realizzazione dei tuoi progetti.
La realizzazione
Un bilancio di competenze consta di più fasi.
La fase preliminare
È essenzialmente una fase informativa. Un buon bilancio si realizza quando il
beneficiario è consapevole dei metodi e delle tecniche utilizzati, e delle conclusioni.
La fase investigativa
La fase investigativa ha come scopo l’analisi delle motivazioni del lavoratore, sia
professionali che personali. Ciò permette di identificare le proprie competenze e
attitudini insieme alle proprie conoscenze generali.
Infine, delinea i possibili sviluppi professionali.
Fase di integrazione con le necessità aziendali:
L’azienda a seconda delle competenze e potenzialità individuate dal lavoratore può
effettuare piani di carriera adatti alla risorsa e alle esigenze aziendali
La conclusione
La fase conclusiva consiste in un colloquio personalizzato nel
quale:
Si presentano alla risorsa i risultati del bilancio;la risorsa e il consulente studiano
insieme tutti gli aspetti del progetto personale e di un eventuale progetto formativo; se
necessario possono definire insieme le prime tappe di questi progetti;Si chiede alla
persona di fare una sintesi del bilancio.
Riassumendo
Il bilancio di competenze consiste nel mettere in luce competenze,
attitudini e progetti professionali di ciascuno.
Può evidenziare la necessità di un nuovo orientamento professionale
o di ulteriore formazione.
FASE DI POSIZIONAMENTO:
- Azioni relative all’area “Il progetto
professionale”
- Restituzione dei prodotti di
Bilancio:
il progetto di sviluppo professionale
il piano di azione
il portfolio delle competenze;
la valutazione del potenziale;
la relazione di sintesi.
Fase preliminare
Rilevazione fabbisogno
Contratto di bilancio
Fase investigativa
•Azioni di bilancio relative
all’area”immagine di sé”
•Azioni di bilancio relative
all’area”percorso professionale”
•Azioni di bilancio relative all’area
“valutazione del potenziale
Sviluppo fino alla situazione attuale
Importanti informazioni da esperienze passate
Pronostici originari che successivamente si sono
rivelati errati
Pronostici originari che si sono avverati
• Organizzare e pianificare le attività
• Identificare e raggiungere gli obiettivi
• Analizzare la situazione
• Problem solving
• Comunicare
Azioni
Essere in grado di gestire un
gruppo di lavoro
Essere in grado di costruire reti
Essere in grado di curare la
soddisfazione del cliente
Essere in grado di agire
comportamenti flessibili
Essere in grado di motivare gli
altri a prendere decisioni
Permette di riconoscere le proprie potenzialità (ad
es. organizzative, di solidarietà,imprenditoriali
ecc) e competenze al fine di trasferirle
eventualmente su progetti futuri personali oltre
l’età pensionabile.
Consente maggiore consapevolezza delle proprie capacità e di
comprendere dove eventualmente poterle spendere;
Permette una rilettura critica verso il contesto di riferimento
della propria rete lavorativa e sociale (rapporti con la
famiglia e con i colleghi);
Permette di valutare le proprie motivazioni ed aspettative future sia professionali che
personali;
Permette di ritornare sulle proprie vocazioni in maniera
più definita; sostiene il lavoratore a prendere
consapevolezza delle proprie competenze e a “dargli un
nome”(individuarle)
o Il bilancio di competenze è risultato efficace al fine della raccolta delle informazioni sulla vita
lavorativa
o In particolare lo strumento aiuta il counsellor e il lavoratore a focalizzare l’attenzione sulle seguenti
dimensioni: esperienze lavorative già vissute, transizione da un lavoro all’altro (perché? come?), il
lavoro attuale, le competenze sviluppate in ciascuna esperienza lavorativa,istruzione/formazione
o Grazie all’esperienza del bilancio di competenze, il lavoratore ha acquisito una maggiore
consapevolezza delle proprie conoscenze, delle proprie capacità, dei propri punti di forza/debolezza e
del percorso lavorativo effettuato
o I prodotti finali del bilancio di competenze (il portfolio delle competenze, la
valutazione del potenziale, la relazione finale) sono risultati molto utili ai fini
dell’organizzazione delle informazioni raccolte durante i colloqui e sono stati
apprezzati dai lavoratori
T r a i t s
M o t i v a t i o n s
S u r f a c e
a r e a
T r a i t s a n d
m o t i v a t i o n s
S e l f i m m a g e
A t t i t u d e s V a l u e s
s k i l l s
k n o w l e d g e
D e e p
a r e a
M o d e l l o d e l l e
c o m p e t e n z e
Sono competenze considerate indispensabili per tutte le
organizzazioni e a tutti i livelli di responsabilità.
Sono dette trasversali perché attraversano l’anima
dell’organizzazione in termini di cultura aziendale.
Implicano che la risorsa sappia interpretare il ruolo
considerando i valori e i principi aziendali.
Sono le competenze chiave in grado di distinguere sul
mercato l’intera organizzazione determinandone il
vantaggio competitivo.
La competenza è una caratteristica misurabile di una persona
che consente di distinguere in modo attendibile i livelli di
eccellenza da livelli normali di performance in un particolare
lavoro. Queste caratteristiche sono predittive di una
performance superiore. McClelland
Boyatzis arricchisce questo concetto introducendo
anche che la competenza è una caratteristica intrinseca
individuale che è casualmente collegata ad un
performance efficace in un attività lavorativa e che è
misurabile attraverso un metodo prestabilito ad es.
indicatori di performance
Le competenze può essere declinata in:
* Sapere che è collegato con la sfera della conoscenza.
* Saper fare: si riferisce a tutto ciò che si acquisisce in termini di
linguaggio tecnico- professionale, utilizzo di macchinari,
software,etc.
* Saper essere: riguarda la sfera del comportamento di ogni
persona, delle attitudini dello stile personale di ogni individuo.
È un processo di analisi, diagnosi e sintesi volto a predire il
comportamento lavorativo.
É un intervento diagnostico perché richiede di analizzare un
insieme di competenze attraverso la raccolta di informazioni
su una data persona.
È un intervento prognostico perché consente di individuare
dove la persona potrà essere orientata con alte possibilità di
successo.
Gli obiettivi possono essere molteplici e si riferiscono ai
percorsi di carriera, dalla selezione ai piani di sviluppo e di
carriera.
In generale l'obiettivo è quello di individuare e focalizzare
caratteristiche personali e professionali delle persone in un
contesto lavorativo, reale o potenziale.
Gli obiettivi:

Conoscere e valorizzare le risorse esistenti( mappatura);

Gestire una corretta pianificazione delle risorse ( tavole di
rimpiazzo);

Sostenere il sistema premiante in rapporto agli obiettivi e alle
strategie dell'impresa ( sistema premiante M.B.O.);

Fornire alla linea strumenti ottimali di gestione delle risorse
affidatele( per azioni di sviluppo del personale e coaching);

Individuare sia risorse suscettibili di impiego diversificato, verso
nuovi ruoli professionali o verso più alti livelli di responsabilità, sia
risorse capaci di affrontare il cambiamento organizzativo;

Integrare il processo di analisi e valutazione della Posizione e
della Prestazione;
Obiettivi per l'individuo:
•
conoscere e valorizzare le proprie risorse;
•
effettuare delle scelte professionali più efficaci;
•
gestire con più efficacia i momenti di transizione;
•
prendere coscienza della spendibilità della propria professionalità;
•
gestire in modo più efficace il marketing della propria professionalità;
•
contrattare con il mercato del lavoro posizioni lavorative più congrue
con proprie motivazioni e competenze;
•
definire delle aree di miglioramento della propria professionalità;
•
rendere più efficaci gli interventi di formazione o di autoformazione
impiegati.
Il portafoglio di competenze è uno strumento capace di monitorare le
competenze possedute da un individuo.
Portfolio è un termine per indicare un repertorio organizzato di dati e
informazioni sotto forma di dossier personale.
È uno strumento che alla fine del percorso di valutazione delle
competenze fotografi lo stato dell’arte del soggetto in quel momento
tenendo in considerazione l’evoluzione dell’individuo in termini di
acquisizione di nuove competenze da parte dell’individuo all’interno
dell’azienda o del progetto professionale lungo tutto l’arco della vita
professionale di un individuo.
Il livello di dettaglio delle informazioni è molto profondo e da luogo alla
descrizione chiamata Job description.
Strumenti standardizzati:
Strumenti caratterizzati da elementi uniformi di indagine.
in particolare da un campione di contenuti che si reputa
siano rappresentativi della dimensione da valutare,
dall’esistenza di criteri con cui valutarne attendibilità e
validità, e dall’esistenza di procedure che permettono di
attribuire un senso al punteggio ottenuto dal soggetto
attraverso un confronto con un campione di riferimento.
Sono molte le competenze e le attività dell’Agenzia del
Territorio:
governo di una serie di banche dati (catasto terreni e
catasto fabbricati);
governo del territorio attraverso l’andamento del
mercato immobiliare;
governo attraverso l’aspetto fiscale (le azioni
dell’Agenzia per l’aggiornamento delle rendite
catastali incidono anche nella determinazione fiscale
del valore del bene immobile).
L’Agenzia del Territorio ha visto modificare il suo
assetto organizzativo e le modalità lavorative a partire
dal 2000, anno in cui l’Agenzia ha iniziato un percorso
di riorganizzazione aziendale che ha interessato a
cascata tutta la popolazione dell’Agenzia del
Territorio a partire dai funzionari fino ad arrivare alle
figure operative.
La riorganizzazione ha avuto risvolti di profondo
cambiamento su diversi livelli:
1) Orgnanizzativo
2)Modalità lavorative introducendo l’empowerment
Ruolo principe l’ha avuto il comitato direttivo che ha
licenziato nei termini gli atti fondamentali come lo
statuto, il regolamento di contabilità e di
amministrazione, e le aree nelle quali sono
principalmente intervenuti, sono state anzitutto il
settore delle risorse umane, privilegiandone il
coinvolgimento.
Il personale dell’Agenzia ha delle caratteristiche legate
alla tipologia di lavoro operativo e ripetitivo,
fortemente gerarchizzato.
è una tipologia di personale abituata a lavorare nello
stesso ruolo professionale da lungo tempo eseguendo
in maniera operativa ciò che viene deciso a livello di
middle management (a seguito dell’interpretazione
delle circolari).
Il personale è per l’80% di età compresa tra i 40 e 60 anni
di età e pertanto la popolazione di giovani è ridotta al
20%
2002 ha apportato un cambiamento al sistema di
aggiornamento catastale. In quel periodo infatti, erano
emerse alcune necessità quali:
– la necessità di introdurre dei meccanismi che
evitassero la formazione di arretrato sui flussi di
aggiornamento correnti;
– la necessità di monitorare il sistema di
aggiornamento;
è stato realizzato un sistema di monitoraggio
centralizzato che consente di tenere sotto controllo,
quotidianamente, i flussi di aggiornamento presso
ciascun Ufficio;
– la necessità di introdurre un nuovo modello
organizzativo per rendere sempre più efficace il
sistema di aggiornamento (agendo a migliorare
Pregeo);
consentire la produzione e la gestione dell’estratto di mappa
digitale e per la redazione della proposta di aggiornamento
da parte dei professionisti;
– l’esigenza di regolamentare una nuova metodologia di
rilievo per l’aggiornamento catastale basata sull’uso delle
tecnologie satellitari;
è stata emanata la Circolare n. 10/2003 e la relativa
“Disposizione operativa sull’utilizzazione della Procedura
Pregeo 8 per la presentazione degli atti di aggiornamento
catastali,
potenziare l’infrastruttura tecnologica per consentire la
trasmissione a distanza dei documenti catastali,
estratti di mappa e atti di aggiornamento, e
contestualmente permettere ai professionisti di
eseguire il pagamento dei tributi dovuti per i servizi
telematici ed all’Ufficio di accertare l’avvenuto
pagamento;
è stata potenziata la piattaforma SISTER (Sistema di
Interscambio del Territorio) per la trasmissione degli
atti di aggiornamento e per la gestione del pagamento
on-line.
Tutte queste attività potrebbero vedere moltiplicato il
loro valore e la loro efficacia se fossero realizzate in
massima collaborazione e sinergia con i Comuni e con
gli Enti locali più in generale.
Un es: l’attività di riclassamento delle microzone
urbane realizzata col Comune di Milano: sono state
identificate quattro microzone centrali dove molti
immobili avevano un vecchio accatastamento.
Sono stati notificati circa 20mila avvisi di accertamento
e si è ottenuto un importante recupero di risorse per il
Comune di Milano, che ha messo a bilancio 15 milioni
di euro per il 2009.
l’Agenzia del Territorio ha introdotto queste nuove
metodologie e si è evoluta, passando dal vecchio
servizio ispettivo ad una Direzione Audit che svolge
funzioni di vigilanza sulle strutture dell’Agenzia, con
particolare riferimento:
- alla regolarità amministrativa e contabile, la corretta
applicazione dei processi di lavoro,
- la deontologia professionale, e alla trasparenza,
efficacia ed efficienza dell’azione amministrativa..
AT ha condotto un’ indagine conoscitiva con l'obiettivo
di verificare le criticità, il funzionamento, l'assetto di
questo nuovo modello organizzativo.
Pertanto si sono svolte alcune audizioni, ascoltando le
parti sociali, gli addetti ai lavori (i professionisti, in
particolare).
l'analisi di clima proposta come atto di libera scelta a
tutto il personale AT ha registrato un'adesione che
non ha precedenti: l'80 per cento del personale ha
risposto validamente ad un laborioso questionario (di
cui è stato assicurato l'anonimato), superando una
comprensibile diffidenza.
Il valore fondamentale indicato è il miglioramento della
qualità del servizio: il personale non ha rivendicato
aumenti retributivi, ma ha soprattutto chiesto di
essere posto in grado di migliorare la qualità del
servizio offerto ai fruitori. Il secondo valore scelto è
quello dell'arricchimento professionale, la
valorizzazione delle proprie capacità. Uno dei
vantaggi attesi dall'opera di trasformazione è quello
della meritocrazia, cioè la crescita professionale
abbinata ad una valutazione operata in base alle
capacità di ciascuno.
Il nuovo assetto organizzativo dell'Agenzia del territorio
è fortemente condizionata dall'evoluzione del
processo di decentramento. I decreti legislativi 31
marzo 1998, n.112, e 30 luglio 1999, n. 300, lasciano ai
comuni l'opzione di scegliere l'esercizio diretto delle
funzioni anche attraverso la delega all'Agenzia.
Questo determinerà una drastico cambiamento che
peserà sull'assetto organizzativo e anche logistico.
Le conseguenze del nuovo assetto si muovono in una
direzione per cui gli elementi distintivi dell'Agenzia
del territorio sono che la stessa può e deve assumere
atteggiamenti sempre più assimilabili a quelli di
un'azienda, per poter assicurare, nel doveroso rispetto
del principio di economicità, una migliore qualità dei
servizi ai destinatari ad un costo equilibrato: su tutto
ciò ci soffermeremo perché nella nostra memoria
abbiamo dedicato un particolare capitolo ad alcuni
aspetti significativi sulla gestione economica
dell'Agenzia.
Interventi significativi:
nel campo della formazione, della
comunicazione (la newsletter)
sull'aspetto delle risorse (introduzione di un
sistema di empowrment)
.
Un aspetto molto positivo da valutare riguarda
l'introduzione di una precisa metodologia di lavoro, il
program management: superando i limiti di
un'organizzazione molto gerarchizzata, esso consente,
soprattutto in fasi transitorie, di cambiamento, di lavorare
per progetti, assegnati a dirigenti singoli o in gruppo,
assicurando visibilità alle strutture di vertice, in termini di
avanzamento, di costi e risorse assegnate. Questo è un
fatto estremamente positivo, vissuto molto
favorevolmente dal personale e della dirigenza, che ha
dato già dei risultati assai interessanti.
È stato dunque creato un «albero» di progetti, si è
provveduto a determinare una serie di priorità,
prima tra tutte la costruzione dell'anagrafe dei
beni immobili, a nostro parere il core business del
sistema, costituendo la banca dati delle banche
dati.
La metodologia del program management
consente non solo di censire i carichi di lavoro
arretrati e accumulati in tutta una serie di attività,
ma di affrontare i medesimi in maniera risolutiva,
innanzitutto individuando tutte le sedi di
lavorazione in arretrato.
2003: Sessanta uffici su cento non hanno carichi di lavoro
arretrati.
2004: tutti i carichi di lavoro sono stati azzerati.
2007: primi passi verso il decentramento. Miglioramento del
servizio di qualità percepito dall’utenza.
2008 – 2011: equità e perequazione fiscale, mediante
trasformazione del processo di revisione degli estimi e
corretto funzionamento della banca dati (se questa, infatti,
non è compiutamente strutturata, risultando inidonea a
fornire i parametri di riferimento).
Selezione di personale diplomato e laureato, formato e
assistito dal personale interno: è chiaro che queste
unità di personale impiegato si siano create delle
attese di inserimento permanente, le quali – potranno
essere soddisfatte compatibilmente al quadro di
decentramento.
il rapporto tra l'Agenzia e i comuni. Nel corso delle
audizioni sono scaturite delle forti preoccupazioni
dal personale, che vede in questa forma di
decentramento la preoccupazione di rimettere in
discussione un assetto dell'Agenzia.
la preparazione di una brochure, inviata a tutti gli 8
mila comuni interessati, per spiegare, al di là di ciò
che dispone la legge, che cosa significhi svolgere le
funzioni catastali, quali siano le modalità
suggerite, anche per gestire diseconomie.
L’AT ha creato diverse task force sia a livello centrale
sia periferico, sempre nell'ambito del program
management, producendo, anche il manuale
operativo del decentramento.
Bilancio delle competenze

Bilancio delle competenze

  • 1.
    Organizzazione e gestionedelle risorse umane Università degli studi di Brescia Dipartimento di Economia e Management Floriana Coppoletta
  • 2.
    Il bilancio dellecompetenze nasce all'interno del contesto della Formazione Permanente e si caratterizza per la sua forte connotazione autovalutativa e di tipo orientativo. Di fatto, il bilancio delle competenze è una tecnica di Consulenza Orientativa, e come tale, considera l'analisi delle competenze come una possibilità, per il soggetto, di migliorare la spendibilità delle proprie professionalità per un eventuale sviluppo delle competenze.
  • 3.
    Gli obiettivi Fare ilpunto sulle tue competenze, nel senso più ampio del termine, impari ugualmente a mettere in relazione quattro elementi chiave: Ciò che sei (bilancio di personalità); Cosa sai fare (attitudini personali e professionali); Cosa puoi fare (potenzialità); Cosa speri di fare (obiettivi). Successivamente dovrai mettere a confronto questi elementi con la situazione attuale del mercato del lavoro nel settore che ti interessa, per poi definire nel dettaglio un progetto professionale, unito, all’occorrenza, a un progetto formativo.
  • 4.
    Gli effetti indottidel bilancio di competenze sono molteplici. In particolare ciò ti permette di:  Acquisire fiducia: valutando l’insieme delle tue conoscenze, delle tue attitudini, delle tue esperienze. Il bilancio delle competenze può anche permetterti di scoprire delle qualità o delle attitudini insospettate.  Definire un orientamento professionale: grazie a queste conoscenze, potrai più facilmente orientarti professionalmente, definire un progetto professionale, un piano di carriera, un’evoluzione che ti corrisponda. La consapevolezza della tua attuale situazione e i tuoi obiettivi non possono che servirti di fronte a un selezionatore.  Iniziare a modificare i propri obiettivi professionali: il bilancio di competenze può anche rivelare che il tuo orientamento va modificato; ciò può aiutarti ad assicurarti un buon reinserimento professionale, o a valutare la possibilità di realizzazione dei tuoi progetti.
  • 5.
    La realizzazione Un bilanciodi competenze consta di più fasi. La fase preliminare È essenzialmente una fase informativa. Un buon bilancio si realizza quando il beneficiario è consapevole dei metodi e delle tecniche utilizzati, e delle conclusioni. La fase investigativa La fase investigativa ha come scopo l’analisi delle motivazioni del lavoratore, sia professionali che personali. Ciò permette di identificare le proprie competenze e attitudini insieme alle proprie conoscenze generali. Infine, delinea i possibili sviluppi professionali. Fase di integrazione con le necessità aziendali: L’azienda a seconda delle competenze e potenzialità individuate dal lavoratore può effettuare piani di carriera adatti alla risorsa e alle esigenze aziendali
  • 6.
    La conclusione La faseconclusiva consiste in un colloquio personalizzato nel quale: Si presentano alla risorsa i risultati del bilancio;la risorsa e il consulente studiano insieme tutti gli aspetti del progetto personale e di un eventuale progetto formativo; se necessario possono definire insieme le prime tappe di questi progetti;Si chiede alla persona di fare una sintesi del bilancio. Riassumendo Il bilancio di competenze consiste nel mettere in luce competenze, attitudini e progetti professionali di ciascuno. Può evidenziare la necessità di un nuovo orientamento professionale o di ulteriore formazione.
  • 7.
    FASE DI POSIZIONAMENTO: -Azioni relative all’area “Il progetto professionale” - Restituzione dei prodotti di Bilancio: il progetto di sviluppo professionale il piano di azione il portfolio delle competenze; la valutazione del potenziale; la relazione di sintesi. Fase preliminare Rilevazione fabbisogno Contratto di bilancio Fase investigativa •Azioni di bilancio relative all’area”immagine di sé” •Azioni di bilancio relative all’area”percorso professionale” •Azioni di bilancio relative all’area “valutazione del potenziale
  • 8.
    Sviluppo fino allasituazione attuale Importanti informazioni da esperienze passate Pronostici originari che successivamente si sono rivelati errati Pronostici originari che si sono avverati
  • 9.
    • Organizzare epianificare le attività • Identificare e raggiungere gli obiettivi • Analizzare la situazione • Problem solving • Comunicare Azioni Essere in grado di gestire un gruppo di lavoro Essere in grado di costruire reti Essere in grado di curare la soddisfazione del cliente Essere in grado di agire comportamenti flessibili Essere in grado di motivare gli altri a prendere decisioni
  • 10.
    Permette di riconoscerele proprie potenzialità (ad es. organizzative, di solidarietà,imprenditoriali ecc) e competenze al fine di trasferirle eventualmente su progetti futuri personali oltre l’età pensionabile.
  • 11.
    Consente maggiore consapevolezzadelle proprie capacità e di comprendere dove eventualmente poterle spendere;
  • 12.
    Permette una riletturacritica verso il contesto di riferimento della propria rete lavorativa e sociale (rapporti con la famiglia e con i colleghi);
  • 13.
    Permette di valutarele proprie motivazioni ed aspettative future sia professionali che personali;
  • 14.
    Permette di ritornaresulle proprie vocazioni in maniera più definita; sostiene il lavoratore a prendere consapevolezza delle proprie competenze e a “dargli un nome”(individuarle)
  • 15.
    o Il bilanciodi competenze è risultato efficace al fine della raccolta delle informazioni sulla vita lavorativa o In particolare lo strumento aiuta il counsellor e il lavoratore a focalizzare l’attenzione sulle seguenti dimensioni: esperienze lavorative già vissute, transizione da un lavoro all’altro (perché? come?), il lavoro attuale, le competenze sviluppate in ciascuna esperienza lavorativa,istruzione/formazione o Grazie all’esperienza del bilancio di competenze, il lavoratore ha acquisito una maggiore consapevolezza delle proprie conoscenze, delle proprie capacità, dei propri punti di forza/debolezza e del percorso lavorativo effettuato o I prodotti finali del bilancio di competenze (il portfolio delle competenze, la valutazione del potenziale, la relazione finale) sono risultati molto utili ai fini dell’organizzazione delle informazioni raccolte durante i colloqui e sono stati apprezzati dai lavoratori
  • 16.
    T r ai t s M o t i v a t i o n s S u r f a c e a r e a T r a i t s a n d m o t i v a t i o n s S e l f i m m a g e A t t i t u d e s V a l u e s s k i l l s k n o w l e d g e D e e p a r e a M o d e l l o d e l l e c o m p e t e n z e
  • 17.
    Sono competenze considerateindispensabili per tutte le organizzazioni e a tutti i livelli di responsabilità. Sono dette trasversali perché attraversano l’anima dell’organizzazione in termini di cultura aziendale. Implicano che la risorsa sappia interpretare il ruolo considerando i valori e i principi aziendali. Sono le competenze chiave in grado di distinguere sul mercato l’intera organizzazione determinandone il vantaggio competitivo.
  • 18.
    La competenza èuna caratteristica misurabile di una persona che consente di distinguere in modo attendibile i livelli di eccellenza da livelli normali di performance in un particolare lavoro. Queste caratteristiche sono predittive di una performance superiore. McClelland
  • 19.
    Boyatzis arricchisce questoconcetto introducendo anche che la competenza è una caratteristica intrinseca individuale che è casualmente collegata ad un performance efficace in un attività lavorativa e che è misurabile attraverso un metodo prestabilito ad es. indicatori di performance
  • 20.
    Le competenze puòessere declinata in: * Sapere che è collegato con la sfera della conoscenza. * Saper fare: si riferisce a tutto ciò che si acquisisce in termini di linguaggio tecnico- professionale, utilizzo di macchinari, software,etc. * Saper essere: riguarda la sfera del comportamento di ogni persona, delle attitudini dello stile personale di ogni individuo.
  • 21.
    È un processodi analisi, diagnosi e sintesi volto a predire il comportamento lavorativo. É un intervento diagnostico perché richiede di analizzare un insieme di competenze attraverso la raccolta di informazioni su una data persona. È un intervento prognostico perché consente di individuare dove la persona potrà essere orientata con alte possibilità di successo.
  • 22.
    Gli obiettivi possonoessere molteplici e si riferiscono ai percorsi di carriera, dalla selezione ai piani di sviluppo e di carriera. In generale l'obiettivo è quello di individuare e focalizzare caratteristiche personali e professionali delle persone in un contesto lavorativo, reale o potenziale.
  • 23.
    Gli obiettivi:  Conoscere evalorizzare le risorse esistenti( mappatura);  Gestire una corretta pianificazione delle risorse ( tavole di rimpiazzo);  Sostenere il sistema premiante in rapporto agli obiettivi e alle strategie dell'impresa ( sistema premiante M.B.O.);  Fornire alla linea strumenti ottimali di gestione delle risorse affidatele( per azioni di sviluppo del personale e coaching);  Individuare sia risorse suscettibili di impiego diversificato, verso nuovi ruoli professionali o verso più alti livelli di responsabilità, sia risorse capaci di affrontare il cambiamento organizzativo;  Integrare il processo di analisi e valutazione della Posizione e della Prestazione;
  • 24.
    Obiettivi per l'individuo: • conosceree valorizzare le proprie risorse; • effettuare delle scelte professionali più efficaci; • gestire con più efficacia i momenti di transizione; • prendere coscienza della spendibilità della propria professionalità; • gestire in modo più efficace il marketing della propria professionalità; • contrattare con il mercato del lavoro posizioni lavorative più congrue con proprie motivazioni e competenze; • definire delle aree di miglioramento della propria professionalità; • rendere più efficaci gli interventi di formazione o di autoformazione impiegati.
  • 25.
    Il portafoglio dicompetenze è uno strumento capace di monitorare le competenze possedute da un individuo. Portfolio è un termine per indicare un repertorio organizzato di dati e informazioni sotto forma di dossier personale. È uno strumento che alla fine del percorso di valutazione delle competenze fotografi lo stato dell’arte del soggetto in quel momento tenendo in considerazione l’evoluzione dell’individuo in termini di acquisizione di nuove competenze da parte dell’individuo all’interno dell’azienda o del progetto professionale lungo tutto l’arco della vita professionale di un individuo. Il livello di dettaglio delle informazioni è molto profondo e da luogo alla descrizione chiamata Job description.
  • 26.
    Strumenti standardizzati: Strumenti caratterizzatida elementi uniformi di indagine. in particolare da un campione di contenuti che si reputa siano rappresentativi della dimensione da valutare, dall’esistenza di criteri con cui valutarne attendibilità e validità, e dall’esistenza di procedure che permettono di attribuire un senso al punteggio ottenuto dal soggetto attraverso un confronto con un campione di riferimento.
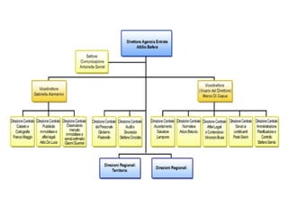
  • 27.
    Sono molte lecompetenze e le attività dell’Agenzia del Territorio: governo di una serie di banche dati (catasto terreni e catasto fabbricati); governo del territorio attraverso l’andamento del mercato immobiliare; governo attraverso l’aspetto fiscale (le azioni dell’Agenzia per l’aggiornamento delle rendite catastali incidono anche nella determinazione fiscale del valore del bene immobile).
  • 28.
    L’Agenzia del Territorioha visto modificare il suo assetto organizzativo e le modalità lavorative a partire dal 2000, anno in cui l’Agenzia ha iniziato un percorso di riorganizzazione aziendale che ha interessato a cascata tutta la popolazione dell’Agenzia del Territorio a partire dai funzionari fino ad arrivare alle figure operative. La riorganizzazione ha avuto risvolti di profondo cambiamento su diversi livelli: 1) Orgnanizzativo 2)Modalità lavorative introducendo l’empowerment
  • 29.
    Ruolo principe l’haavuto il comitato direttivo che ha licenziato nei termini gli atti fondamentali come lo statuto, il regolamento di contabilità e di amministrazione, e le aree nelle quali sono principalmente intervenuti, sono state anzitutto il settore delle risorse umane, privilegiandone il coinvolgimento.
  • 30.
    Il personale dell’Agenziaha delle caratteristiche legate alla tipologia di lavoro operativo e ripetitivo, fortemente gerarchizzato. è una tipologia di personale abituata a lavorare nello stesso ruolo professionale da lungo tempo eseguendo in maniera operativa ciò che viene deciso a livello di middle management (a seguito dell’interpretazione delle circolari). Il personale è per l’80% di età compresa tra i 40 e 60 anni di età e pertanto la popolazione di giovani è ridotta al 20%
  • 31.
    2002 ha apportatoun cambiamento al sistema di aggiornamento catastale. In quel periodo infatti, erano emerse alcune necessità quali: – la necessità di introdurre dei meccanismi che evitassero la formazione di arretrato sui flussi di aggiornamento correnti; – la necessità di monitorare il sistema di aggiornamento;
  • 32.
    è stato realizzatoun sistema di monitoraggio centralizzato che consente di tenere sotto controllo, quotidianamente, i flussi di aggiornamento presso ciascun Ufficio; – la necessità di introdurre un nuovo modello organizzativo per rendere sempre più efficace il sistema di aggiornamento (agendo a migliorare Pregeo);
  • 33.
    consentire la produzionee la gestione dell’estratto di mappa digitale e per la redazione della proposta di aggiornamento da parte dei professionisti; – l’esigenza di regolamentare una nuova metodologia di rilievo per l’aggiornamento catastale basata sull’uso delle tecnologie satellitari; è stata emanata la Circolare n. 10/2003 e la relativa “Disposizione operativa sull’utilizzazione della Procedura Pregeo 8 per la presentazione degli atti di aggiornamento catastali,
  • 34.
    potenziare l’infrastruttura tecnologicaper consentire la trasmissione a distanza dei documenti catastali, estratti di mappa e atti di aggiornamento, e contestualmente permettere ai professionisti di eseguire il pagamento dei tributi dovuti per i servizi telematici ed all’Ufficio di accertare l’avvenuto pagamento; è stata potenziata la piattaforma SISTER (Sistema di Interscambio del Territorio) per la trasmissione degli atti di aggiornamento e per la gestione del pagamento on-line.
  • 35.
    Tutte queste attivitàpotrebbero vedere moltiplicato il loro valore e la loro efficacia se fossero realizzate in massima collaborazione e sinergia con i Comuni e con gli Enti locali più in generale. Un es: l’attività di riclassamento delle microzone urbane realizzata col Comune di Milano: sono state identificate quattro microzone centrali dove molti immobili avevano un vecchio accatastamento. Sono stati notificati circa 20mila avvisi di accertamento e si è ottenuto un importante recupero di risorse per il Comune di Milano, che ha messo a bilancio 15 milioni di euro per il 2009.
  • 36.
    l’Agenzia del Territorioha introdotto queste nuove metodologie e si è evoluta, passando dal vecchio servizio ispettivo ad una Direzione Audit che svolge funzioni di vigilanza sulle strutture dell’Agenzia, con particolare riferimento: - alla regolarità amministrativa e contabile, la corretta applicazione dei processi di lavoro, - la deontologia professionale, e alla trasparenza, efficacia ed efficienza dell’azione amministrativa..
  • 37.
    AT ha condottoun’ indagine conoscitiva con l'obiettivo di verificare le criticità, il funzionamento, l'assetto di questo nuovo modello organizzativo. Pertanto si sono svolte alcune audizioni, ascoltando le parti sociali, gli addetti ai lavori (i professionisti, in particolare).
  • 38.
    l'analisi di climaproposta come atto di libera scelta a tutto il personale AT ha registrato un'adesione che non ha precedenti: l'80 per cento del personale ha risposto validamente ad un laborioso questionario (di cui è stato assicurato l'anonimato), superando una comprensibile diffidenza.
  • 39.
    Il valore fondamentaleindicato è il miglioramento della qualità del servizio: il personale non ha rivendicato aumenti retributivi, ma ha soprattutto chiesto di essere posto in grado di migliorare la qualità del servizio offerto ai fruitori. Il secondo valore scelto è quello dell'arricchimento professionale, la valorizzazione delle proprie capacità. Uno dei vantaggi attesi dall'opera di trasformazione è quello della meritocrazia, cioè la crescita professionale abbinata ad una valutazione operata in base alle capacità di ciascuno.
  • 40.
    Il nuovo assettoorganizzativo dell'Agenzia del territorio è fortemente condizionata dall'evoluzione del processo di decentramento. I decreti legislativi 31 marzo 1998, n.112, e 30 luglio 1999, n. 300, lasciano ai comuni l'opzione di scegliere l'esercizio diretto delle funzioni anche attraverso la delega all'Agenzia. Questo determinerà una drastico cambiamento che peserà sull'assetto organizzativo e anche logistico.
  • 41.
    Le conseguenze delnuovo assetto si muovono in una direzione per cui gli elementi distintivi dell'Agenzia del territorio sono che la stessa può e deve assumere atteggiamenti sempre più assimilabili a quelli di un'azienda, per poter assicurare, nel doveroso rispetto del principio di economicità, una migliore qualità dei servizi ai destinatari ad un costo equilibrato: su tutto ciò ci soffermeremo perché nella nostra memoria abbiamo dedicato un particolare capitolo ad alcuni aspetti significativi sulla gestione economica dell'Agenzia.
  • 42.
    Interventi significativi: nel campodella formazione, della comunicazione (la newsletter) sull'aspetto delle risorse (introduzione di un sistema di empowrment) .
  • 43.
    Un aspetto moltopositivo da valutare riguarda l'introduzione di una precisa metodologia di lavoro, il program management: superando i limiti di un'organizzazione molto gerarchizzata, esso consente, soprattutto in fasi transitorie, di cambiamento, di lavorare per progetti, assegnati a dirigenti singoli o in gruppo, assicurando visibilità alle strutture di vertice, in termini di avanzamento, di costi e risorse assegnate. Questo è un fatto estremamente positivo, vissuto molto favorevolmente dal personale e della dirigenza, che ha dato già dei risultati assai interessanti.
  • 44.
    È stato dunquecreato un «albero» di progetti, si è provveduto a determinare una serie di priorità, prima tra tutte la costruzione dell'anagrafe dei beni immobili, a nostro parere il core business del sistema, costituendo la banca dati delle banche dati.
  • 45.
    La metodologia delprogram management consente non solo di censire i carichi di lavoro arretrati e accumulati in tutta una serie di attività, ma di affrontare i medesimi in maniera risolutiva, innanzitutto individuando tutte le sedi di lavorazione in arretrato.
  • 46.
    2003: Sessanta ufficisu cento non hanno carichi di lavoro arretrati. 2004: tutti i carichi di lavoro sono stati azzerati. 2007: primi passi verso il decentramento. Miglioramento del servizio di qualità percepito dall’utenza. 2008 – 2011: equità e perequazione fiscale, mediante trasformazione del processo di revisione degli estimi e corretto funzionamento della banca dati (se questa, infatti, non è compiutamente strutturata, risultando inidonea a fornire i parametri di riferimento).
  • 47.
    Selezione di personalediplomato e laureato, formato e assistito dal personale interno: è chiaro che queste unità di personale impiegato si siano create delle attese di inserimento permanente, le quali – potranno essere soddisfatte compatibilmente al quadro di decentramento.
  • 48.
    il rapporto tral'Agenzia e i comuni. Nel corso delle audizioni sono scaturite delle forti preoccupazioni dal personale, che vede in questa forma di decentramento la preoccupazione di rimettere in discussione un assetto dell'Agenzia.
  • 49.
    la preparazione diuna brochure, inviata a tutti gli 8 mila comuni interessati, per spiegare, al di là di ciò che dispone la legge, che cosa significhi svolgere le funzioni catastali, quali siano le modalità suggerite, anche per gestire diseconomie. L’AT ha creato diverse task force sia a livello centrale sia periferico, sempre nell'ambito del program management, producendo, anche il manuale operativo del decentramento.