APPAREL INTERNSHIP REPORT
SUMMER INTERNSHIP 2024
Page I
National Institute of Fashion Technology - New Delhi
Prepared By :
MD PARVEZ ALAM (BFT/21/116)
RISHABH KUMAR (BFT/21/183)
VINITENDRA (BFT/21/72)
DECLARATION
We hereby affirm that the provided apparel internship report at Brandix
Apparel India Limited, Unit-1, Atchutapuram, under the guidance of our
institute mentor, Dr. Chandrashekhar Joshi, is an original creation,
meticulously crafted by us following the successful completion of a eight-
week tenure at Brandix Apparel India Limited, Unit-1, Atchutapuram.
We also confirm that the report is solely prepared for our academic
requirements and not for any other purpose. It shall not be used with the
interest of the opposite party of the corporation.
MD PARVEZ ALAM (BFT/21/116)
RISHABH KUMAR (BFT/21/183)
VINITENDRA (BFT/21/72)
Page II
CERTIFICATE
This is to certify that this internship report submitted to "National Institute
of Fashion Technology, New Delhi" is a record of an original work which is
done by:-
MD PARVEZ ALAM (BFT/21/116)
RISHABH KUMAR (BFT/21/183)
VINITENDRA (BFT/21/72)
This apparel internship report was successfully completed under the kind
guidance and direction of the Institute's Mentor Dr. Chandrashekhar Joshi,
Department of Fashion Technology, NIFT, Delhi, and Industry Mentor Mr.
Durga Prasad Racha (IE Department).
No part of this work has been copied from any other source. Material
wherever borrowed has been duly acknowledged.
Page III
ACKNOWLEDGEMENT
We would like to pay our gratitude to Brandix Apparel Limited for providing
us with the opportunity to perform an internship under the textile
department and for laying out a helping hand towards me throughout the
course of this internship.
We would also like to thank National Institute of Fashion Technology
(NIFT), New Delhi for giving us the opportunity and for facilitating our
internship. It was one of a kind, excellent experience to observe one of the
most well planned and original apparel units out there. We as a team take
this opportunity to thank everyone who guided us through the entire
process and made our training a success by sharing their knowledge.
At Brandix Apparel Limited, we would like to thank our industry mentor Mr.
Durga Prasad Racha (IE department HOD), without whose guidance the
internship couldn’t have completed satisfactorily. We would like to express
our sincere gratitude to the company for being excellent hosts.
We are also grateful to our course coordinator Dr. Deepak Panghal and
our mentor Professor Dr. Chandrashekhar Joshi for guiding us at every
stage and making this internship a success.
Page IV
S.NO TOPIC PAGE NO.
1 Company Profile 1 - 10
2 RM Warehouse 11 - 31
3 MQC Department 32 - 35
4 Spreading and Cutting Department 36 - 47
5 Production Department 48 - 60
6 Industrial Engineering Department 61 - 63
7 Administration Department 64 - 66
8 Human Resource Department 67 - 77
9 Technical Department 78 - 85
10 Engineering Department 86 - 87
11 CAD Department 88 - 92
12 Binding Department 93 - 101
13 Embellishment Department 102 - 108
14 Sampling Department 109 - 110
INDEX
Page V
S.NO TOPIC PAGE NO.
15 Finished Goods Department 111 - 113
16 Surplus Department 114 - 115
17 Project 1 116 - 144
18 Project 2 145 - 147
19 Project 3 148 - 152
20 Project 4 153 - 160
21 Project 5 161 - 162
22 Intervention 1 163 - 164
23 Intervention 2 165 - 166
24 Intervention 3 167 - 168
25 Activity 1 169 - 170
26 Activity 2 171
27 Activity 3 172
28 Activity 4 173 - 175
29 Activity 5 176 - 181
30 Activity 6 182 - 185
31 Appendix 186 - 281
32 Annexures 282 - 329
INDEX
Page VI
Company Profile
Brandix Sri Lanka – Holding Company
Introduction:
The Brandix Group stands as Sri Lanka's largest apparel exporter. As the holding
company for the Brandix Group, it is dedicated to developing, manufacturing, and
marketing comprehensive apparel solutions for global fashion superbrands. The
group's expertise spans casual bottoms, intimate and active wear, woven and
knitted fabrics, and various other segments within the apparel industry. [2]
Founded in 2002, Brandix Lanka serves as the central hub for all Brandix group
companies. It offers a range of core services, including: [2]
Corporate HR
Corporate ICT
Corporate Finance
Corporate Social Responsibility
Corporate Marketing and Branding
Treasury Management
Corporate Communication
Legal and Secretarial Services
Tax Planning
Compliance
BOI Relations
Risk and Control
Engineering and Environment Management [2]
Page 01
Figure 1: Brandix Logo | Source: brandix.com
Apparel Internship - Brandix Apparel India.
Company Profile
Management Information System
Brandix Lanka pioneered the concept of providing holistic apparel solutions through
a customer-centric approach. The company is committed to achieving excellence in
manufacturing and supply chain management by collaborating closely with its
partners to deliver innovative solutions. [2]
Brandix Group of Companies:
Brandix Asia
Brandix Apparel
Brandix Apparel Solutions Limited (BASL)
Brandix Apparel India
Brandix Casual Wear Bangladesh Ltd
Brandix Textiles
Brandix i3
Brandix College of Clothing Technology
Brandix Joint Ventures:
Quenby Lanka Prints (Pvt) Ltd
T & S Button Ltd
Textured Jersey Lanka PLC
Ocean Lanka Ltd
Ocean India
Pioneer Elastic
Leading Investment Holding Ltd
Brandix Values:
Integrity
Teamwork
Customer Service
Learning and Development
Ownership
Commitment
Brandix Vision:
“To be the inspired solution for branded clothing.” [2]
Page 02
Apparel Internship - Brandix Apparel India.
Company Profile
Andhra Pradesh Special Economic Zone (APSEZ)
The Andhra Pradesh Special Economic Zone (APSEZ) is a prominent economic
zone located in the port city of Visakhapatnam, Andhra Pradesh, on the east coast
of India. Established and developed by the Andhra Industrial Infrastructure
Corporation (APIIC) in April 2007, APSEZ stands as one of the largest multiproduct
special economic zones in the country. [5]
Covering an expansive area of over 2200 hectares in Atchuthapuram and Rambilli
Mandal of Visakhapatnam District, the project involved an investment of Rs. 1600
crores for land and infrastructure development. The projected investment in the
zone is Rs. 30,000 crores. [5]
APSEZ offers significant employment opportunities, with the potential to directly
employ 15,000 individuals and create an additional 25,000 indirect jobs. As a duty
and tariff-free region, it is exempt from goods and services taxes. The zone benefits
from strategic connectivity to international and domestic markets via road, rail, port,
and air. Additionally, APSEZ has established itself as a knowledge hub, featuring
training centers for skilled and semi-skilled operations across various industries. [5]
Page 03
Figure 2: Brandix around the world | Source: brandix.com
Apparel Internship - Brandix Apparel India.
Company Profile
Brandix Environmental Sustainability Milestones:
2008: The LEED Gold rating for New Construction by the US Green Building
Council (USGBC) was awarded to the Brandix Essentials Centre in Ratmalana,
making it the first commercial building in Sri Lanka to receive this certification. [3]
2009: Achieved the world's first LEED (Leadership in Energy and Environmental
Design) Platinum Rating for an Apparel Manufacturing Facility by the US Green
Building Council. [3]
2010: Brandix Lanka rated Gold in the Corporate Accountability Rating Survey
(Rated Gold in 2010 and Feb 2011 by LMD Magazine). [3]
2011:
The LEED Gold rating for New Construction by the US Green Building
Council (USGBC) awarded to Brandix Essentials in Koggala.
National Energy Efficiency Award – Large Scale Manufacturing category –
Sri Lanka National Energy Efficiency Awards (Gold Award for BCW
Seeduwa).
Brandix Casualwear, Ratmalana: Highest rated facility in the Large Scale
Manufacturing category – Sri Lanka National Energy Efficiency Awards
(Silver Award). [3]
2012:
The Brandix Eco Centre, Seeduwa becomes the first apparel manufacturer
in the world, and only the third manufacturing entity worldwide across all
sectors of industry, to be ISO 50001:2011 certified.
Brandix becomes the first private company in Sri Lanka to release a
Sustainability Report on par with global standards.
Brandix Casualwear Bangladesh – 'Plan A' Eco Attribute – Marks &
Spencer. [3]
2013: Becomes the first corporate entity to be recognized as Sri Lanka's
"Organization Committed to Green" for 2013 by the Green Building Council of
Sri Lanka (GBCSL). [3]
2014: First Time Report Winner in the Large Scale category – Sri Lanka
Sustainability Reporting Awards (ACCA). Excellence in Sustainable
Development. [3]
Page 04
Apparel Internship - Brandix Apparel India.
Company Profile
2015:
Brandix HQ – Green Mark – Platinum certification – Ceylon Institute of
Builders (CIOB).
Brandix Essentials Batticaloa rated highest LEED Platinum Facility in Sri
Lanka and second highest in the world.
Brandix HQ – 'Gold Flame' for Commercial Buildings – Sri Lanka National
Energy Efficiency Awards. [3]
2018: Brandix Essentials Batticaloa certified World’s First Net Zero Carbon
Apparel (Scope 1 and 2) Manufacturing Facility and becomes the first Sri
Lankan organization and first apparel manufacturer to join the World Green
Building Council’s Net Zero Carbon buildings commitment. [3]
2022: Committed to SBTi (Science Based Targets initiatives).
2023:
First Sri Lankan organization/apparel manufacturer in the APAC region to
become a signatory to the Climate Pledge.
Five Brandix facilities certified as Net Zero Carbon as part of the company's
Net Zero Carbon building commitment. [3]
Brandix Social Sustainability Milestones:
2006: Roll out of CSR footprint. [4]
2007: Education Scholarships for Grade 5 Students Established: 730
Scholarships. [4]
2010: Water & Sanitation: 4,300+ Projects benefiting 30K+ Beneficiaries. PACE
Program Launched: 9,000+ Graduates. [4]
2012: Chairman’s Fund Established: 161 Beneficiaries, 35 Million Dispersed. [4]
2015:
Model Village Established: 338 Projects benefiting 260K+ Beneficiaries.
Blood Donation: 30,000+ Pints collected; Largest Blood Donor in the
Corporate Sector in Sri Lanka for the 8th consecutive year. [4]
Page 05
Apparel Internship - Brandix Apparel India.
Company Profile
2016: Eye Camps: 45,770+ Beneficiaries with 114+ Camps conducted. [4]
2018:
School Essentials Scholarship Established: 22,000+ Packs Annually
benefiting 80K+ Beneficiaries.
Shilpa Vocational Training Established: 600+ Beneficiaries. [4]
2022:
Launch of RightToRead: 1,260 Schools, benefiting 790,683 individuals.
University Scholarship: 29+ Beneficiaries.
Livelihood-Agri Project: 7,000 Beneficiaries. [4]
2024: 100% of Children of our members have been facilitated through school
education. [4]
2027: 90% of key challenges (WASH, Livelihood & Healthcare) impacting the
quality of lives & sustainable living of associates/families fulfilled. [4]
Page 06
Figure 3: Charters and certifications | Source: brandix.com/sustainability
Apparel Internship - Brandix Apparel India.
Company Profile
Brandix India Apparel City
Brandix India Apparel City (BIAC), situated within the Andhra Pradesh Special
Economic Zone (APSEZ), is India's first and only special economic zone dedicated
exclusively to textile and apparel manufacturing. Established through a collaboration
between the Brandix Group from Sri Lanka and Mr. Pachipala Doraswamy, BIAC
has evolved into a comprehensive hub for leading apparel brands. [1]
BIAC offers a vertically integrated supply chain, with various suppliers within the
park providing essential inputs such as fabric, thread, labels, and elastic. This
integration significantly reduces lead times and costs, positioning BIAC as a
preferred global sourcing destination for apparel solutions. Companies operating in
BIAC supply renowned global brands like Victoria's Secret, Marks & Spencer, and
Uniqlo. [1]
The surrounding area of BIAC features a large, cost-effective, and easily trainable
labor pool. The park is also the largest employer of female workers in the country.
Located just an hour away from Vizag port and well-connected by road and rail to
other major ports, BIAC benefits from excellent logistical access. [1]
A dedicated substation within the park, with three secure connections to the state
grid, ensures a reliable power supply for all manufacturers. Additionally, the park is
supported by the Godavari River and a 400 million-liter rainwater harvesting pond,
along with an ultramodern water treatment facility capable of processing 60 million
liters of raw water daily. [1]
The park’s common effluent treatment plant adheres to stringent environmental
standards, handling 56 million liters of effluent discharge per day, which is then
piped 9 kilometers offshore via a $7.5 million marine outfall pipeline. [1]
BIAC’s ISO 14001-certified environmental management system ensures ongoing
compliance with environmental regulations. The park also features over 250 acres of
land allocated for non-processing facilities, including a 120-acre green belt. [1]
Page 07
Apparel Internship - Brandix Apparel India.
Company Profile
Page 07
Figure 4: Brandix Apparel City | Source: brandix.com/sustainability
Apparel Internship - Brandix Apparel India.
Company Profile
BIAC Mission
The Fastest: Speed and efficiency are vital for global competitiveness. BIAC's
mission is to provide the most efficient ‘fiber-to-store’ concept, with strategically
planned operational units for real-time connectivity and seamless integration.
Right Cost: To ensure healthy profits, BIAC focuses on maximizing returns
through SEZ fiscal benefits, competitive utility costs, economies of scale, and a
cost-effective labor pool. Value chain partners help minimize overhead costs.
Total Convenience: Described as a plug-and-play environment, BIAC aims to
meet all operational needs swiftly, including labor, transport, and
communication.
Absolute Assurance: BIAC promises a favorable investment atmosphere
supported by stringent social and environmental standards. The stable economy
and government promotion of the textile industry reinforce BIAC as an ideal
investment location.
Innovative Solutions: By bringing together world-class partners and expertise,
BIAC seeks to generate innovative solutions that benefit end customers and
complement operating units. [1]
Tax and Trade Benefits
Complete exemption from duty on all imports.
A 20% income tax concession for 15 years.
Duty-free access to Japan under the Indo-Japan Free Trade Agreement. [1]
Current Manufacturers Hosted by BIAC
Brandix Apparel India (Unit 1, Unit 2, Unit 3, Unit 4): Innerwear and Ladies'
underwear.
Seeds Intimate Apparel: Bras and bralettes.
Quantum Clothing: Ladies' innerwear and men’s shirts.
Teejay India: Fabric mill for knitting, dyeing, and printing.
Pioneer Elastics: Manufacturing and dyeing of narrow elastic.
Vardhman AE: Sewing threads.
Ribbest India: Ribbons and bows.
International Trimmings Limited: Manufacturing of tags and labels.
Shore to Shore: Manufacturing of tags and labels. [1]
Page 08
Apparel Internship - Brandix Apparel India.
Company Profile
Brandix Apparel India - Unit 1
Brandix Apparel India, part of Brandix Lanka Ltd., operates its first manufacturing
plant, known as Unit 1 (BAI – 1). Initially established in March 2006 at Pendurthi,
this facility was later relocated to its current site within the Brandix India Apparel City
(BIAC) in the APSEZ. This relocation made it one of the first manufacturing units set
up in the BIAC. As part of the Brandix Essential Limited (B.E.L. cluster), BAI – 1
ranks among the top five plants within the Brandix group. Remarkably, it is one of
the largest exporter of women's underwear from India. [1]
The factory is managed by Mr. Senthil Kumar Balasundaram and is located at Plot
18, BIAC SEZ, Pudimadaka Road, Atchuthapuram Mandal, Visakhapatnam, Andhra
Pradesh, India, covering a land area of 13.5 acres with a built-up space of 146,000
square feet. The facility employs over 4,100 people and operates 2,672 sewing
machines, with an average machine age of 5 to 6 years. The factory runs three
shifts: Shift A from 6:00 AM to 2:00 PM, Shift B from 2:00 PM to 10:00 PM, and a
General Shift from 8:00 AM to 5:00 PM. Its current customers include major brands
like Walmart, VS Pink, and VS Logo. [1]
BAI – 1 specializes in producing various types of women’s undergarments, including
bikinis, boy shorts, thongs, V-strings, chicksters, hip huggers, and hipsters. The
factory has an impressive average monthly output of 4.5 million undergarments. It
maintains a cut quantity to order quantity percentage of 102% to 103% and a
rejection rate of 1% to 2%. The facility's shipment percentage targets 102%, typically
achieving between 100.5% and 101.5%. The cut-to-ship ratio target is 99%, with
actual performance ranging between 98% and 99.5%. The factory experiences a
labor turnover of 2% to 3% per month. [1]
The production floor is organized into four sections, each containing four blocks,
totaling 16 blocks. Each block is equipped with five assembly lines, known as
modules, making up a total of 48 modules. A special feature of BAI – 1 is its "Instant
Undies" service, which offers a 15-day lead time from purchase order receipt to
shipment, catering to urgent orders. Notably, 85% of the workforce at BAI – 1 is
female, highlighting the factory's commitment to employing women in the
manufacturing sector. [1]
Page 09
Apparel Internship - Brandix Apparel India.
Company Profile
Page 09
Apparel Internship - Brandix Apparel India.
Figure 4: Plant Layout | Source: Self
An RM (Raw Material) warehouse in the company stores raw materials like fabrics
and trims needed for making clothes. This warehouse ensures that various types of
fabrics, such as cotton, silk, modal etc are stored properly to maintain their quality. It
also holds trims like lace, elastics, and threads. The main functions of this warehouse
include receiving shipments, inspecting materials for quality, and managing inventory
to keep track of stock levels. Proper storage conditions, such as temperature and
humidity control, are maintained to prevent damage to the fabrics and trims. Efficient
handling and organization of these materials ensure they are readily available for the
production process, helping the company maintain a smooth and continuous
workflow.
The RM warehouse job starts with an import pending sheet which they receive from
the third party logistic people. The import pending sheet details the incoming materials
for the warehouse, specifying the type and quantity of materials, expected arrival
dates, and the mode of transport. The Raw material is sourced through Front end
sourcing, by the front end team in Sri Lanka. There are three modes of transportation:
sea, air, and courier. Raw materials are primarily transported by sea, as it is the most
cost-effective option, with a transit time of approximately two weeks. Air transport
typically takes up to one week, including the flight time of a few hours and additional
procedures and processing. Courier mode, also via air, is the fastest but most
expensive option. All transportation logistics are managed by a third-party logistics
organization.
RM Warehouse
Page 11
Figure 5: Fabric Rolls in RM Warehouse | Source: Self
Apparel Internship - Brandix Apparel India.
Refer to Annexure 06 for RM Warehouse Process Flow Chart
Item Name Item Type Supplier Name
Unit of
Measure
FJ1380407/8/NM_ELSWVN_7.5mm Elastic
PIONEER ELASTIC (INDIA)
PVT LIMITED
YRD
SSO66839_57%CT38%MOD5%EL_
SD
Fabric
TEEJAY INDIA PRIVATE
LIMITED
YRD
SSO66839_57%CT38%MOD5%EL_
PRNT
Fabric
TEEJAY INDIA PRIVATE
LIMITED
YRD
BTT600A_LACETRIM_1.6cm Lace TIANHAI LACE CO LTD YRD
L12045/8/PS_ELS.WVN_REG_8mm Elastic
BEST PACIFIC TEXTILES
LANKA(PVT)LTD
YRD
L34195/32/B/MP_ELSKNT_REG_32
mm
Elastic
BEST PACIFIC TEXTILES
LANKA(PVT)LTD
YRD
Size STK_JSIN34862 Sticker
AVERY DENNISON LANKA
PVT LTD
PCS
SMA66597_57%CT38%MOD5%EL_
150 G
Fabric TEEJAY LANKA PLC YRD
SMA66597_57%CT38%MOD5%EL_
THTH
Fabric TEEJAY LANKA PLC YRD
SSO66597_57%CT38%MOD5%EL_
SD
Fabric TEEJAY LANKA PLC YRD
SSO66597_57%CT38%MOD5%EL_
PRNT
Fabric TEEJAY LANKA PLC YRD
BU9604A_LACEGLN_7cm Lace TIANHAI LACE CO LTD YRD
BS01799G_LACEALLOVR_122cm Fabric NOYON LANKA (PVT) LTD YRD
VSLB4 - STICKER PAPER
BARCODE
Sticker
INT. TRIMMINGS & LABELS
VIZAG INDIA
PCS
BAR
CODE_STK.BARCD_ON.OTHR
Sticker
INT. TRIMMINGS & LABELS
VIZAG INDIA
PCS
LB
5768_TAGPRCTKT_L69XW18mm
Tag
INT. TRIMMINGS & LABELS
VIZAG INDIA
PCS
L11967/6/PS_ELS.WVN_REG_6mm Elastic
BEST PACIFIC TEXTILES
LANKA(PVT)LTD
YRD
Various Raw materials (trims and fabric) available at the RM warehouse and all the
companies supplying those materials are as follows:- [6]
RM Warehouse
Page 12
Apparel Internship - Brandix Apparel India.
Item Name Item Type Supplier Name
Unit of
Measure
HT.SL.CARE_LB 2691 Heat Seal
INT. TRIMMINGS & LABELS
VIZAG INDIA
PCS
L34556/32/01/MP_ELSKNT_32mm Elastic
BEST PACIFIC TEXTILES
LANKA(PVT)LTD
YRD
LBL.CARE_LB 5735 Label
INT. TRIMMINGS & LABELS
VIZAG INDIA
PCS
BS00194G_LACETRIM_1.5cm Lace NOYON LANKA (PVT) LTD YRD
BS00922G_LACEGLN_3.7cm Lace NOYON LANKA (PVT) LTD YRD
BS00174G_LACEGLN_7cm Lace NOYON LANKA (PVT) LTD YRD
BS05756G_LACEGLN_23cm Fabric NOYON LANKA (PVT) LTD YRD
LPSJ115917_57%CT38%MOD5%E
L
Fabric OCEAN LANKA (PVT) LTD YRD
LPRB005822_95%CT5%EL_200 G Fabric OCEAN LANKA (PVT) LTD YRD
LPSJ115917_57%CT38%MOD5%E
L_SD
Fabric OCEAN LANKA (PVT) LTD YRD
350 GSM Board Body Card
INT. TRIMMINGS & LABELS
VIZAG INDIA
PCS
LPSJ184703_100%CT_SD_115G Fabric OCEAN LANKA (PVT) LTD YRD
SW108150-
7.5mm_ELSWVN_7.5mm
Elastic STRETCHLINE (PVT) LTD. YRD
LB
5768_TGPRCTKT_L69XW18mm
Tag
INT. TRIMMINGS & LABELS
VIZAG INDIA
PCS
BR CODE_STK.BARCD_ON.OTHR Sticker
INT. TRIMMINGS & LABELS
VIZAG INDIA
PCS
Poly Bags Polybag
POLY CREATIONS (PVT)
LTD
PCS
SW050580-
007.0_ELS.WVN_REG_7mm
Elastic STRETCHLINE (PVT) LTD. YRD
SJ106665-032.0_ELSJQRD_32mm Elastic STRETCHLINE (PVT) LTD. YRD
SW106176-
17mm_ELSWVN_17mm
Elastic STRETCHLINE (PVT) LTD. YRD
RM Warehouse
Page 13
Apparel Internship - Brandix Apparel India.
Various Raw materials (trims and fabric) available at the RM warehouse and all the
companies supplying those materials are as follows:- [6]
Item Name Item Type Supplier Name
Unit of
Measure
SW41081-
05_ELS.WVN_REG_5mm
Elastic STRETCHLINE (PVT) LTD. YRD
SW41081/4_ELS.WVN_PLN.MT_4
mm
Elastic STRETCHLINE (PVT) LTD. YRD
LBL.MAIN_PWLB-165 Label
INT. TRIMMINGS & LABELS
VIZAG INDIA
PCS
JCMS51_57%CT38%MOD5%EL_S
D_150G
Fabric HAYLEYS FABRIC PLC YRD
JCMS51_57%CT38%MOD5%EL_S
D
Fabric HAYLEYS FABRIC PLC YRD
BS05866G_LACEGLN_11cm Lace NOYON LANKA (PVT) LTD YRD
JSIN34940-5-MHP Box
AVERY DENNISON LANKA
PVT LTD
PCS
LBL.CRE_LB 5735 Label
INT. TRIMMINGS & LABELS
VIZAG INDIA
PCS
VSLB4 - STICKER PAPER
BARCODE
Sticker
INT. TRIMMINGS & LABELS
VIZAG INDIA
SET
Pouch pack-PA 95 Pouch
AVERY DENNISON HONG
KONG B.V.
PCS
FC00088A02_71%RNY29%SP_PR
NT
Fabric PACIFIC TEXTILES LIMITED YRD
GH9815(MD)_MTF.BOW Motif
WILSON GARMENT
ACCESSORIES (INTL) LT
PCS
RS02865G_LACETRIM_3.7cm Lace NOYON LANKA (PVT) LTD YRD
RS02835G_LACETRIM_1.6cm Lace NOYON LANKA (PVT) LTD YRD
MSJ40915_100%CT_SD_115 G Fabric
TEEJAY INDIA PRIVATE
LIMITED
YRD
P.EST T160WILD CAT
PLUS2500m
Thread
VARDHMAN YARNS AND
THREADS LTD
CNS
ANESOFT *160S_2500m Thread
VARDHMAN YARNS AND
THREADS LTD
CNS
BE9608A_LACEALLOVR_130.3cm Fabric TIANHAI LACE CO LTD YRD
RM Warehouse
Page 14
Apparel Internship - Brandix Apparel India.
Various Raw materials (trims and fabric) available at the RM warehouse and all the
companies supplying those materials are as follows:- [6]
Item Name Item Type Supplier Name
Unit of
Measure
PERMA CORE *C120_2500m Thread
VARDHMAN YARNS AND
THREADS LTD
CNS
P.EST N120BstStretch PLUS2500m Thread
VARDHMAN YARNS AND
THREADS LTD
CNS
S/THRED SPUN T160 TTF PERMA Thread
VARDHMAN YARNS AND
THREADS LTD
CNS
THRD.WLDCT_TKT160_2500m Thread
VARDHMAN YARNS AND
THREADS LTD
CNS
P.EST C120P.CORE2500m Thread
VARDHMAN YARNS AND
THREADS LTD
CNS
VCH101F_TAG.HANG_L95XW35m
m_REG
Tag
INT. TRIMMINGS & LABELS
VIZAG INDIA
PCS
HT.SL.BRANDED_LB 5177 Heat Seal
INTERNATIONAL TRIMMING
LANKA
PCS
LP60_STK.CRTN_ON.OTHR Sticker
AVERY DENNISON LANKA
PVT LTD
SET
LP98_STK.BARCD(STYL) Sticker
AVERY DENNISON LANKA
PVT LTD
SET
LP60 (L7)_STK.CRTN_ON.OTHR Sticker
AVERY DENNISON LANKA
PVT LTD
PCS
LP98 (1L)_STK.PLYBG_ON.OTHR Sticker
AVERY DENNISON LANKA
PVT LTD
PCS
PILB 497_TAGPRCTKT Tag
INT. TRIMMINGS & LABELS
VIZAG INDIA
PCS
CTNWDVDR_L265XW225XH200m
m_PRNT
Carton ECONOPACK INDIA PVT LTD PCS
CTNWDVDR_L265XW225XH255m
m_PRNT
Carton ECONOPACK INDIA PVT LTD PCS
Carton Carton ECONOPACK INDIA PVT LTD NOS
CTNWDVDR_L265XW225XH220m
m_PRNT
Carton ECONOPACK INDIA PVT LTD PCS
RM Warehouse
Page 15
Apparel Internship - Brandix Apparel India.
Various Raw materials (trims and fabric) available at the RM warehouse and all the
companies supplying those materials are as follows:- [6]
Item Name Item Type Supplier Name
Unit of
Measure
HT.SL.CRE_LB 2691 Heat Seal
INT. TRIMMINGS & LABELS
VIZAG INDIA
PCS
BU9605A_LACEGLN_3.8cm Lace TIANHAI LACE CO LTD YRD
JSIN34940-2-MT Box
AVERY DENNISON LANKA
PVT LTD
PCS
JSIN34940-3-MHP Box
AVERY DENNISON LANKA
PVT LTD
PCS
JSIN34940-5-MBK Box
AVERY DENNISON LANKA
PVT LTD
PCS
JSIN34940-3-MBK Box
AVERY DENNISON LANKA
PVT LTD
PCS
JSIN34940-5-MMBR Box
AVERY DENNISON LANKA
PVT LTD
PCS
JSIN34940-3-MMBR Box
AVERY DENNISON LANKA
PVT LTD
PCS
P.EST C180P.CORE2500m Thread
VARDHMAN YARNS AND
THREADS LTD
CNS
SCOTCH TAPE 5910 Tape
MCLARENS LUBRICANTS
LTD
ROL
LB
5770_TAGPRCTKT_L69XW18mm
Tag
INT. TRIMMINGS & LABELS
VIZAG INDIA
PCS
LBL.MAIN.CARE_PWLB-165 Label
INT. TRIMMINGS & LABELS
VIZAG INDIA
PCS
RS01249G_LACEALLOVR_130.9c
m
Fabric NOYON LANKA (PVT) LTD YRD
BAR CODE_STK.BRD_ON.OTHR Sticker
INT. TRIMMINGS & LABELS
VIZAG INDIA
PCS
HTL.MAIN_WHITE Heat Seal
R-PAC PRINTCARE LANKA
PVT LTD
PCS
HTL.MAIN_BLACK Heat Seal
R-PAC PRINTCARE LANKA
PVT LTD
PCS
RM Warehouse
Page 16
Apparel Internship - Brandix Apparel India.
Various Raw materials (trims and fabric) available at the RM warehouse and all the
companies supplying those materials are as follows:- [6]
Item Name Item Type Supplier Name
Unit of
Measure
VL5020_88%NY12%SP_SD_140G Fabric
GUANNGZHOU VERY
TEXTILE COMPANY LTD
YRD
SSO68416_100%CT_SD_120G Fabric
TEEJAY INDIA PRIVATE
LIMITED
YRD
UPC sticker LB 4389 Sticker
INT. TRIMMINGS & LABELS
VIZAG INDIA
PCS
PERMA CORE *C180_2500m Thread
VARDHMAN YARNS AND
THREADS LTD
CNS
Polybags Polybag
POLY CREATIONS (PVT)
LTD
NOS
LPSJ184703_100%CT_SD_115 G Fabric OCEAN LANKA (PVT) LTD YRD
HT.SL.CARE_PWLB-169 Heat Seal
INT. TRIMMINGS & LABELS
VIZAG INDIA
PCS
SJ108679-032.0_ELSKNT_32mm Elastic STRETCHLINE (PVT) LTD. YRD
SW108150-
007.5_ELSWVN_7.5mm
Elastic STRETCHLINE (PVT) LTD. YRD
SJ108651-032_ELSJQRD_32mm Elastic STRETCHLINE (PVT) LTD. YRD
Best Stretch_100% Nylon120 120 Thread
VARDHMAN YARNS AND
THREADS LTD
CNS
S193303/11_ELS.KNT_PC.MT_11
mm
Elastic
PIONEER ELASTIC (HONG
KONG) LTD
YRD
EDI Sticker Sticker
DPJ BARCODE AND LABEL
PRINTERS (PVT)
ROL
FC00088G08_71%RPAMD29%EL Fabric PACIFIC TEXTILES LIMITED YRD
D49-
123067MZM_LACEALLOVR_125c
m
Fabric
DECORINE LACE AND
TEXTILES LIMITED
YRD
2051135/32/JP_ELSWVN_32mm Elastic
PIONEER ELASTIC (INDIA)
PVT LIMITED
YRD
BH/H836_BLK Hanger
B & G INTERNATIONAL
PRODUCTS LTD
PCS
RM Warehouse
Page 17
Apparel Internship - Brandix Apparel India.
Various Raw materials (trims and fabric) available at the RM warehouse and all the
companies supplying those materials are as follows:- [6]
Item Name Item Type Supplier Name
Unit of
Measure
LBL_JSIN34828_JS12404 Label
R-PAC PRINTCARE LANKA
PVT LTD
PCS
EJ85360MS1_77%RPAMD23%EL Fabric
BEST PACIFIC TEXTILES
LANKA(PVT)LTD
YRD
SSO66839_57%CT38%MOD5%EL
_150 G
Fabric
TEEJAY INDIA PRIVATE
LIMITED
YRD
PLB-
1186_TAGHANG_L25XW90mm
Tag
AVERY DENNISON LANKA
PVT LTD
PCS
THRD.PRM.SPN_TKT120_2500m Thread
VARDHMAN YARNS AND
THREADS LTD
CNS
LB
5260_TAG.HANG_L90XW25mm_R
EG
Tag
AVERY DENNISON LANKA
PVT LTD
PCS
RS01249G_LACEALLOVR_135cm Fabric NOYON LANKA (PVT) LTD YRD
EDI_STK_82850-AD_EDI Sticker
AVERY DENNISON INDIA
PVT LTD
PCS
Q64584_95%CT5%EL_200 G Fabric
TEEJAY INDIA PRIVATE
LIMITED
YRD
BH5092M_LACEGLN_23cm Fabric TIANHAI LACE CO LTD YRD
4899/8/PS_ELS.WVN_REG_8mm Elastic
PIONEER ELASTIC (INDIA)
PVT LIMITED
YRD
HTL.MAIN_WHITE Heat Seal
AVERY DENNISON INDIA
PVT LTD
PCS
BH5092A_LACEGLN_23cm Fabric TIANHAI LACE CO LTD YRD
D111-23017JR_LACEGLN_7cm Lace
DECORINE LACE AND
TEXTILES LIMITED
YRD
5549/8/PS_ELS.WVN_REG_8mm Elastic
PIONEER ELASTIC (INDIA)
PVT LIMITED
YRD
JCMS75_57%CT38%MOD5%EL_S
D_150G
Fabric HAYLEYS FABRIC PLC YRD
CTNWDVDR_L26” X W18’’ X 10” Carton ECONOPACK INDIA PVT LTD PCS
RM Warehouse
Page 18
Apparel Internship - Brandix Apparel India.
Various Raw materials (trims and fabric) available at the RM warehouse and all the
companies supplying those materials are as follows:- [6]
Item Name Item Type Supplier Name
Unit of
Measure
UPC STK_RFID Sticker
R-PAC PRINTCARE LANKA
PVT LTD
PCS
D116-23016JR_LACEGLN_11cm Lace
DECORINE LACE AND
TEXTILES LIMITED
YRD
RM Warehouse
Page 19
Apparel Internship - Brandix Apparel India.
Figure 6: Fabric Rolls in RM Warehouse | Source: Self
Some important documents available at the RM warehouse are the packaging list and
the Invoice list. The packaging list has the packaging number which is common for one
entire consignment. The invoice includes the purchase order (PO) number, which is
consistent for the same product. The PO number is assigned based on supplier
requirements and contains detailed information about the supplied materials, such as
color, quantity, and type. This standardization ensures that suppliers have clear
instructions and can commence supply as soon as they receive the PO number,
without needing additional specifications on the quantity, color, or type of fabric to be
supplied.
Various Raw materials (trims and fabric) available at the RM warehouse and all the
companies supplying those materials are as follows:- [6]
RM Warehouse
Page 20
Apparel Internship - Brandix Apparel India.
Figure 7: RM Warehouse | Source: Self
Figure 8: RM Warehouse | Source: Self
RM Warehouse
Page 21
Apparel Internship - Brandix Apparel India.
Figure 9: RM Warehouse | Source: Self
Figure 10: RM Warehouse | Source: Self
Some important documents available at the RM warehouse are the packaging list and
the Invoice list. The packaging list has the packaging number which is common for
one entire consignment. The invoice includes the purchase order (PO) number, which
is consistent for the same product. The PO number is assigned based on supplier
requirements and contains detailed information about the supplied materials, such as
color, quantity, and type. This standardization ensures that suppliers have clear
instructions and can commence supply as soon as they receive the PO number,
without needing additional specifications on the quantity, color, or type of fabric to be
supplied.
Raw material transportation is typically carried out using 40-foot shipping containers,
which hold 600-700 rolls of fabric, and 20-foot containers, which hold 300 rolls of
fabric. Upon receipt of raw materials at the factory, the unloading process includes a
three-way matching system. This involves verifying the materials against the invoice
list, then cross-checking the packaging list, and finally matching the supplier's sticker
on each fabric roll or carton box for trims.
Subsequent to this, a physical verification of the raw materials is conducted prior to
storage. This involves a random inspection process, where 1 or 2 rolls out of every 10
are selected and weighed to ensure compliance with expected standards. The fabric
batches (rolls of raw fabric) are then organized and stored in the warehouse according
to color. Following material unloading, their relevant details must be promptly updated
in the company's system. Brandix allows a 24-hour window for completing this task. If
the update exceeds this timeframe, penalties may be incurred.
RM Warehouse
Page 22
Apparel Internship - Brandix Apparel India.
Figure 11: RM
Warehouse | Source: Self
In addition to receiving and storage, the invoice receives three stamps based on
distinct criteria. The first is the security stamp, applied upon arrival of goods at the
warehouse after physically counting the rolls and carton boxes to confirm accurate
quantities. The second stamp is the receiving stamp, which is affixed after properly
placing the raw materials in the warehouse following physical verification. The final
stamp is the GRN (Goods Receiving Note) stamp, applied after updating the details of
the received goods in the company's software system. At Brandix, the software used
for this purpose is called M3 MoveX (M3 - Make Move Maintain). The GRN stamp
includes a receiving number or GRN number which is generated by the MoveX
software after entering the PO number and invoice number. This GRN number is
integral to the supplier payment process. Upon verification of this receiving number,
the finance department is prompted to initiate payment to the supplier.
After the three stamps, a raw material sticker is generated through the SFCS Software
(Shop floor control system) and is allocated to every raw material. These stickers
contain the lot number which is crucial for the warehouse management. This lot
number has 10 digits in which the first 6 digits indicate the order date and the last 4
digits are used in sequencing and arrangement for the raw material in the warehouse.
This SFCS sticker contains other crucial information such as:-
Item Code - Bar Code Label
1.
Item Name
2.
Color
3.
PO Number
4.
Packaging Number
5.
Lot Number
6.
Receiving Number
7.
GRN ID
8.
GRN Date
9.
Quantity
10.
Ten percent of the raw materials receive another distinct type of sticker, different from
the GRN sticker, and are placed on fabric rolls designated for inspection. These rolls
are arranged separately from the main lot, without color-based organization. The
stickers are color-coded by month and are affixed to the rolls after verifying various
parameters, primarily the PO number and color coding. These stickers contain
barcodes that are scanned to ensure the precise location of the fabric rolls within the
warehouse storage area can be traced when needed.
RM Warehouse
Page 23
Apparel Internship - Brandix Apparel India.
Refer to Annexure 07 for GRN sticker
RM Warehouse
Page 24
Apparel Internship - Brandix Apparel India.
Figure 12: RM Warehouse Rejected material area | Source: Self
RM Warehouse
Page 25
Apparel Internship - Brandix Apparel India.
FOC (Free of Cost) Material: If the raw material received exceeds the company's
requirements, for example, if the company requested 600 meters of fabric (including
all buffers) and the supplier delivered 625 meters, the additional 25 meters will be
considered excess. A new invoice and GRN will be generated for this surplus, and
renegotiation with the supplier will ensue. The excess material may be charged at a
lower cost or provided free of cost by the supplier.
The warehouse includes a designated area for fabric relaxation, where fabric is
processed through a relaxation machine. The fabric passes through a series of
multiple rollers, which facilitate the relaxation process. Concurrently, the fabric is
measured to ensure that its length remains unchanged after relaxation.
Figure 13: Raw Material at RM Warehouse | Source: Self
RM Warehouse
Page 26
Apparel Internship - Brandix Apparel India.
Figure 14: Fabric Relaxation Area | Source: Self
RM Warehouse
Page 27
Apparel Internship - Brandix Apparel India.
For trims and accessories the warehouse has a software called TMS (Trims
Management System) which has a sewing trims status dashboard. This dashboard
has details regarding trim materials required by the operator to make the overall
product. This software has various boxes which indicate each sewing module at the
production floor. Those boxes have different colors which signify different status of the
modules. The colors for status identification in a Victoria Secret Dashboard are as
follows:-
Red - Material not available
1.
Grey - Material status not updated
2.
Green Light - Material available
3.
Dark Green - Material allocated
4.
Brown - Material partially issued to the module
5.
Blue - Material ready for production
6.
Yellow - Material in transit from warehouse to production center
7.
Pink - Picklist prepared
8.
White - Module used for different company product (mainly Walmart)
9.
Figure 15: Boxes of Trims and Accessories in Warehouse | Source: Self
Refer to Annexure 37 for TMS
RM Warehouse
Page 28
Apparel Internship - Brandix Apparel India.
The Cut Planning System (CPS) is employed for fabric management. The CPS
includes representations of the cutting tables as rectangular boxes. A cutting docket, a
document detailing the fabric specifications, plays a crucial role in this system. When
the cutting docket module number is provided, it must be matched with the
corresponding module number in the CPS to determine the transfer schedule for the
fabric to the cutting table. Essentially, the cutting docket specifies the source and
quantity of fabric to be cut and delivered to the cutting table, ensuring seamless
coordination with the CPS. The cutting docket contains various details, with the upper
section completed by the CAD department and part of the lower section by the RM
Warehouse department. Overall the RM Warehouse has around 35,000 yard capacity.
Figure 16: 10% Fabric Rolls, not stored colorwise | Source: Self
Refer to Annexure 37 for CPS
RM Warehouse
Page 29
Apparel Internship - Brandix Apparel India.
Kanban Card System: The Kanban card system is a lean manufacturing tool used to
manage and improve work across human systems. This system visualises both the
process (the workflow) and the actual work passing through that process. The goal is
to identify potential bottlenecks in the process and fix them so work can flow at an
optimal speed or throughput. In the context of the Raw Material Department at
Brandix Unit-1, the Kanban system is specifically utilized to manage the delivery of
trims.
Benefits of Using Kanban Cards:
Visual Management: Kanban cards offer a clear visual representation of work
items, making it easier to monitor the status of each trim order.
Prioritization: Orders are categorized by urgency, ensuring that critical items are
prioritized and delivered first.
Efficiency: The system enhances efficiency by enabling staff to focus on specific
tasks, optimizing the use of manpower.
Accountability: Each staff member is responsible for handling one item at a time,
which reduces errors and increases accountability.
Process Description:
Preparation of the Trim Requirement List: The process starts at the trim
management system desktop, where a staff member prepares a list of required
trims for a particular module. This list includes details about the necessary trims
and their urgency, categorized as:
Very Urgent: Requires immediate attention
Urgent: Can be delivered within a short time
Not Urgent: Needed but not immediately required
Segregation of Orders Based on Urgency: After the list is prepared, it is placed in
one of three colored pipes according to the urgency:
Red Pipe: For very urgent orders
White Pipe: For orders that can be delivered soon
Yellow Pipe: For orders that are needed but not immediately urgent
Gathering Items Using the Kanban Card System: A helper checks the lists in the
respective colored pipes and addresses orders based on their urgency: starting
with the red pipe, followed by the white, and then the yellow. The helper gathers
the items listed and places them in a box dedicated to that module, utilizing the
Kanban card system during the process.
RM Warehouse
Page 30
Apparel Internship - Brandix Apparel India.
Detailed Steps of the Kanban Card Process
Preparation of Kanban Cards: Kanban cards are pre-printed with several fields
to capture all necessary information:
Module Number: Identifies the specific sewing module for the order.
Threads, Lace, Label, Price Ticket, Elastic: Lists the types of trims required.
Cut Number: A unique identifier for a batch of fabric cut simultaneously to
avoid mix-ups.
If an order needs lace, thread, and elastic, the Kanban card will list these items
along with fields for the module number and cut number. The helper preparing the
card will fill in the relevant details from the order slip to ensure accuracy.
Assignment of Tasks: After preparing the Kanban card, the task of gathering
items begins. The first helper checks the order slip and Kanban card, taking
responsibility for one item from the list. They mark '1' next to the item they are
gathering, such as lace, on the Kanban card. Items not required, like the label or
price ticket, will be marked 'N/A.' The module number and cut number are also
recorded on the Kanban card. This system ensures each helper is responsible for
only one item at a time, reducing errors and enhancing accountability.
Sequential Gathering: The next helper reviews the Kanban card to see which
items have been assigned. For example, if lace is already marked by the first
helper, the second helper will choose another item, such as thread or elastic, and
mark '2' next to it. This process continues sequentially until all items are collected.
This step-by-step approach prevents missed items and ensures that each helper
understands their role, minimizing mistakes and ensuring efficient collection.
Delivery to the Module: After gathering all items, they are placed in a designated
box for the specific sewing module. The box is then positioned on a rack for easy
access. A staff member from the sewing module, such as a sewing machine
operator, supervisor, or additional operator, collects the box and delivers it to the
module. For urgent orders placed in the red pipe, items are delivered as quickly as
possible to avoid production delays. The colored pipes (red, white, yellow) help
prioritize orders based on urgency.
Refer to Annexure 47 for Kanban Card
RM Warehouse
Page 31
Apparel Internship - Brandix Apparel India.
Resetting the Kanban Card: Once the order is fulfilled and the items are
delivered, the order slip is discarded, and the Kanban card is cleaned and reset
for reuse. Any markings from the previous order are erased or removed to prepare
the card for the next order. This step is essential for maintaining the efficiency and
sustainability of the Kanban card system, minimizing waste and ensuring cost-
effectiveness.
Conclusion
The Kanban card system at Brandix Unit-1 significantly improves the efficiency and
organization of trim deliveries to the production department. By prioritizing orders and
assigning specific responsibilities, the system ensures timely and accurate delivery of
trims, supporting smooth and continuous production. Continuous monitoring and
potential refinements can further enhance the system's efficiency and adaptability to
evolving production needs.
Figure 17: Job Tree using Kanban Card System | Source: Self
MQC Department
Page 32
Apparel Internship - Brandix Apparel India.
The Material Quality Control (MQC) or inspection department serves as the initial
quality checkpoint for all incoming materials in the production process. Its primary
responsibility is to ensure that all raw materials, including fabrics and trims, meet the
standards and specifications provided by the buyer. The department's key
responsibilities include conducting quality audits on all incoming raw materials, such
as fabrics and trims, maintaining communication with the buyer regarding lab dip
reports, bulk fabric approvals, and lab test reports. Additionally, the department is
responsible for storing quality standards, such as shade cards and approved trim
cards, and overseeing the fabric relaxation process. The location of the MQC
department is inside the RM Warehouse only.
Fabric Inspection Process:
The fabric inspection process begins with the unloading of fabric rolls, during which an
A4-sized swatch is cut from each roll. A sticker is then placed on the swatch,
containing information such as the batch number, lot number, and roll number. These
swatches are segregated based on color and shade for further inspection. The
selection of rolls for inspection takes place after the Goods Received Note (GRN) is
completed, with priority given to lots based on speed order, the Production Start Date
(PSD) within the next 48 hours, and the age of the roll. Ten percent of the received
rolls in a lot are selected randomly and transferred to the "To Be Inspected" area.
Once selected, the rolls are loaded onto the fabric inspection machine, where a four-
point system is used to identify and mark defects using arrow stickers. The fabric is
then tested by cutting three strips from the start, middle, and end of the roll for various
tests, including shrinkage, curling, color, and G.S.M (grams per square meter). For
example, the shrinkage test involves cutting a 35cm x 35cm sample, allowing it to rest
for 24 hours, and then measuring the shrinkage in length, breadth, and area. For
specific suppliers, such as Ocean Lanka and Teejay India, up to 15% shrinkage is
acceptable.
After passing the inspection, a sticker indicating "inspection passed" is placed on the
roll, which is then stored in the "inspection completed racks." The fabric relaxation
process follows, ensuring that all rolls of a lot that pass inspection undergo relaxation
before being issued to the production floor. This process, done using the C-Tex fabric
relaxation machine, evens out the tension in the roll, providing uniform shrinkage
throughout. The roll's length and width are also measured, and a report is sent to the
supplier. Finally, a "fabric relaxed" sticker is placed on the roll, which is stored in a
designated location.
MQC Department
Page 33
Apparel Internship - Brandix Apparel India.
Trims Inspection Process:
For trim inspection, a "1 in 20" system is used, where the total length or number of
pieces inspected is divided by the total number of defects found. If the result is greater
than 20, the inspection passes; otherwise, if it is equal to or less than 20, the
inspection fails.
Lace: In the inspection of lace, 10% of boxes in a lot are selected at random for
inspection. A manual inspection is performed, recording defects such as width
variation, color shade, holes, and improper cutting. The "1 in 20" system is applied,
and if the lot passes, an inspection completed sticker is placed on the boxes, which
are then stored in the designated location.
Labels and Price Tickets: For labels and price tickets, 100% of the lot is manually
counted and matched against the packing list. Ten percent of the lot is randomly
selected for visual inspection, recording defects like printing mistakes, label details,
and dimensions. The "1 in 20" system is used for inspection, and if the lot passes, an
inspection completed sticker is placed on the boxes, which are stored in the
designated location.
Elastic: During the inspection of elastic, 10% of boxes in a lot are selected randomly
for inspection. Manual inspection is carried out to record defects such as width
variation, color shade, joint alignment, and printing mistakes. The "1 in 20" system is
applied, and if the lot passes, an inspection completed sticker is placed on the boxes,
which are then stored in the designated location.
Heat Seal: For heat seal inspection, 10% of boxes in a lot are selected at random.
The inspection includes checking for defects like strike-through, print cracking while
stretching, proper printing at the given temperature, and other details. The "1 in 20"
system is used, and a finger test is performed by passing a finger over the heat seal
to check for excess dye and cracking of the artwork. If the lot passes, an inspection
completed sticker is placed on the boxes, which are stored in the designated location.
Thread: In thread inspection, 10% of boxes in a lot are selected at random for
inspection. A visual inspection is conducted for shade matching, and if the lot passes,
an inspection completed sticker is placed on the boxes, which are stored in the
designated location.
Refer to Annexure 09 for 10% stickers used on Raw materials selected for inspection
Consignment Qty Sample Size
AQL 1.5
Accept Reject
51-90 13 0 1
91-150 20 1 2
151-280 32 1 2
281-500 50 2 3
501-1200 80 3 4
1201-3200 125 5 6
3201-10000 200 7 8
10001-35000 315 10 11
34001-150000 500 14 15
MQC Department
Page 34
Apparel Internship - Brandix Apparel India.
Figure 18: Trim Inspection Table | Source: Self
AQL Chart used on the inspection table
Refer to Annexure 43 for Trim inspection guidelines
MQC Department
Page 35
Apparel Internship - Brandix Apparel India.
Figure 19: Fabric Inspection Area | Source: Self
Spreading: Fabric spreading involves laying out fabric in layers on a cutting table to
prepare it for cutting. The fabric must be aligned, wrinkle-free, and properly tensioned
to ensure accurate cutting and minimize waste. This process can be done manually or
with automated machines, depending on the scale of production and the type of fabric
being used.
In BAI-1, the spreading table features a perforated design with a slight vacuum effect,
which draws air inward. This ensures that the fabric is placed more securely and
conveniently on the table's surface, improving the overall spreading process. One
spread lay generally has up to 40 plies, which can vary as well and could go up to 60.
The fabric roll is first relaxed before spreading, to check for any dimensional change in
the fabric beforehand and the relaxed lot is then mounted on the spreading machine.
For every roll relaxation time is between 24 to 36 hours, depending on the fabric type.
In the spreading area, both manual and automated options were available for
spreading fabric. The number of layers in a spread typically depends on the fabric's
sensitivity. While spreading machines can handle up to 100 or more layers, only about
40 plies are usually spread in a lay at the company due to the delicate nature of the
fabric. Spreading more layers would make the cutting process challenging for the
fragile fabric material. After spreading the lay is clipped from the side, air is blown
from the perforated base to lift the spread lay from the center to facilitate its
movement and then the fabric spread lay is manually transferred to the forward cutting
table.
Page 36
Figure 20: Automated Spreading | Source: Self
Apparel Internship - Brandix Apparel India.
Spreading and Cutting Department
Page 37
Figure 21 & 22: Manual Spreading | Source: Self
When laying out relaxed fabric lots of the same color shade, if one lot is completely
spread on the table and another needs to be added, splicing is performed. A piece of
paper is placed at the end of the previous lot, and the new lot is aligned with this
marker. If the first lot ends midway through a ply, the new lot starts 4-5 inches before
the end of the previous one, overlapping slightly. A piece of paper is inserted between
the overlapping sections to mark the transition, then spreading continues. If the fabric
lot to be layed is of different color shade then the whole fabric spread is covered by a
white paper before spreading the new lot so that during bundline the bundler does not
have any problem in segregation of the cut panel bundles.
Cutting: Fabric cutting is the process of cutting fabric into specific shapes based on
patterns or templates, crucial for the garment-making process. This can be done
manually using scissors or rotary cutters, or automatically with machines like CNC
cutters or lasers, ensuring precision and consistency in the final product.
In BAI-1 the cutting table is fully automated. The two cutting machines used on the
cutting table are CNC-IX64 (can cut up to 6 cm of lay height) and CNC-Q253 (can cut
up to 2.5 cm of lay height). Even though the cutting machine is automated and
computerized, marker paper is still placed on the fabric layers. This is because, after
cutting and bundling, it’s essential to identify each bundle, determine which module -
Apparel Internship - Brandix Apparel India.
Spreading and Cutting Department
Page 38
it needs to be transferred to, and recognize the type and size of the panels. Without
this, segregating and organizing the panels would become challenging. The patterns
on the marker paper contain all the necessary information about the cut panels, and
this information remains on top of the panel bundles after bundling, ensuring easy
identification and organization.
The cutting machine has a circular metallic pressure foot which holds the fabric while
cutting. It is always on the fabric surface and only goes up when the blade sharpens.
After cutting every 1 meter of fabric the blade goes up for sharpening. The movement
of the fabric lay on the cutting table follows two methods. The first is the eclipse
motion, where the fabric is advanced gradually after each small cut. The second
method is sequencing, where the fabric is moved forward only after the entire pattern
has been cut. The blade speed, vacuum speed and blade frequency, all depend on the
type of fabric used in cutting.
Figure 23 & 24: Automated Cutting
Source: Self
Recut Area: In the recut area, all tasks related to manual cutting are carried out. This
includes handling smaller materials like mesh lace, which cannot be cut using
automated machines due to their narrow width. Instead, these materials are cut using
band knives and straight knives. For instance, a straight knife is used to cut long
panels of lace material into shorter slices. These slices are then further processed into
patterned panels using a band knife, which offers the precision necessary for cutting
according to specific patterns.
Block cutting is conducted using a straight knife cutting machine, typically operated by
a single individual. The operator is responsible not only for cutting but also for bundling
the cut pieces.
Apparel Internship - Brandix Apparel India.
Spreading and Cutting Department
Page 39
Figure 26: Attaching clamps to hold the panels while cutting, steel mesh gloves
for safety | Source: Self
Apparel Internship - Brandix Apparel India.
Figure 25: Metal Clamp for Panel | Source: Self
Spreading and Cutting Department
Figure 27 & 28: Cut Panel Resizing at the Recut Area | Source: Self
Page 40
Apparel Internship - Brandix Apparel India.
Spreading and Cutting Department
Figure 29 & 30: Lace Material which is manually cut at at Recut Area | Source: Self
Page 41
Apparel Internship - Brandix Apparel India.
Spreading and Cutting Department
Page 42
The process begins with the preparation of marker paper, where small holes are torn
into it, ensuring each panel has at least one hole in its center. The marker is then
attached to the top layer of fabric using cello tape and ring support. The operator
wears steel mesh gloves and sharpens the blade before removing both selvedges with
the straight knife cutter. The fabric is then divided into manageable blocks, which are
secured with clips and transferred to the band knife area using a trolley.
In the band knife cutting process, one operator is assigned to manage the cutting.
They start by wearing steel mesh gloves and sharpening the blade. The operator picks
up the fabric block, adjusts the metal clamp as needed, and begins cutting along the
marker lines. Clips are adjusted throughout the process to ensure accuracy. Once the
cutting is complete, the panels are bundled and set aside, while any fabric waste is
disposed of in the dustbin.
The recut area also handles the resizing of cut panels. For example, if a panel bundle
initially intended for an XL size needs to be reduced to a smaller size, such as S, M, or
L, it is brought to this area. The extra fabric is carefully trimmed along the edge using
either manual block cutting or band knife cutting, altering the size of the panel bundle.
However, size adjustments can only be made from larger to smaller sizes. This
essential process is what gives the recut area its name.
Figure 31 and 32: Band Knife Cutting and Block Cutting | Source: Self
Apparel Internship - Brandix Apparel India.
Spreading and Cutting Department
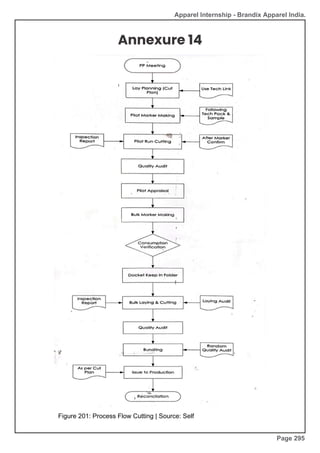
Refer to Annexure 01 for Cutting Docket
Page 43
Bundling Area: After the cutting process, the panels are sent to the bundling table,
where the bundlers manually handle the bundling process. Depending on the size of
the panel, either fabric strips or rubber bands are used to bind them. During this
process, the papers placed in the splicing and between the plies of different shades
are removed, and the bundles are segregated accordingly. However, the paper pattern
of the panel is retained during bundling. This pattern remains on top of each bundle,
containing all the necessary details.
Bundling can occur either after the complete cutting of the spread or simultaneously
during the cutting process, depending on the speed of fabric cutting or the type of
panels being cut. Typically, one bundle of each part or panel is tied together. However,
in the case of superfine fabric, three bundles of each part or panel are tied together.
The quality supervisor is responsible for checking 10% of the bundles for the following
issues:
Uneven cutting
Improper cutting
Shade variation
Other defects
After bundling, the cut pieces are stored under the table in the designated area for
each module. If the cut parts are needed urgently, they are placed in a carton. If the
requirement is not immediate, the parts are stored in a plastic cover for later use.
Figure 33 and 34: Bundling Area | Source: Self
Apparel Internship - Brandix Apparel India.
Spreading and Cutting Department
Page 44
Figure 35 and 36: Bundling Area | Source: Self
Apparel Internship - Brandix Apparel India.
Spreading and Cutting Department
Page 45
Figure 37 and 38: Stock of Fabric Bundles | Source: Self
Apparel Internship - Brandix Apparel India.
Spreading and Cutting Department
Page 46
Central Packaging Area
Introduction: The central packaging area is situated in the cutting department area
where the packaging of the product of same style but different color is done
1.
Color Matching and Size Allocation:
2.
Different color products of the same style and from various modules are
matched with the appropriate sizes.
These matched products are then placed in paper packaging and cartons
before being sent to the Finished Goods (FG) department.
Specifics for Walmart and Victoria's Secret:
3.
This packaging process focuses solely on combination packages.
Each pack contains 6 pieces in 5 different colors.
The distribution of sizes in one pack is as follows: 3 Large (L), 3 Medium (M), 1
Extra Small (XS), 1 Small (S), 2 Extra Large (XL), 1 Double Extra Large (XXL),
and 1 Triple Extra Large (XXXL).
Each carton holds 12 such packs.
Production and Packaging Capacity:
4.
The stitching capacity is between 50,000 to 60,000 stitches per day.
The packaging capacity is set at 60,000 pieces per day.
Each table is operated by 6 operators, with a production rate of 100 packets
per hour, which can go up to 120 packets per hour.
Workforce Distribution:
5.
4 operators are dedicated to folding.
1 operator is responsible for placing the items inside the white box.
1 operator prepares the boxes.
Figure 39: Packaging of same style products of different color | Source: Self
Apparel Internship - Brandix Apparel India.
Spreading and Cutting Department
Spreading and Cutting Department
Page 47
Figure 40: Central Packaging Space | Source: Self
Apparel Internship - Brandix Apparel India.
Production Department
Page 48
Objective: The primary goal of the Production Department is to ensure the timely
production of garments while maintaining the required quality standards.
The Production Department serves as the central hub of the factory, overseeing all
activities related to garment production. It is directly or indirectly connected with all
other departments and is the largest department in terms of both physical space and
workforce. The department's responsibilities encompass various aspects, including
sewing operations, quality control, and packing.
Production Modules: In BAI-1 there are 48 production modules working. The
production process is organized into different modules based on the number of
machines and their layout. Full modules, consisting of 18 machines, and half modules,
with 9 machines, are common. The layout of these modules can be straight, where the
input starts on one side and output on the other, or half modules, where inputs come
from both sides, and outputs are in the middle. In the backside of every module there
is space for storing containers which have trims (lace, elastic, and thread spools) and
fabric panel bundles which are to be used in the production. The module also has
brown paper patterns which are used to match a few panels from new bundles before
starting the sewing so that if any error is there in the cut panel it can be rectified before
beginning the stitching.
Figure 41: Production Floor | Source: Self
Apparel Internship - Brandix Apparel India.
Production Department
Page 49
Figure 42: Panel Bundles at module to be used in sewing | Source: Self
Apparel Internship - Brandix Apparel India.
Production Department
Page 50
Figure 43: Spools of thread available behind every module | Source: Self
Apparel Internship - Brandix Apparel India.
Production Department
Page 51
Figure 44, 45 & 46: Lace and Elastic available behind every module | Source: Self
Apparel Internship - Brandix Apparel India.
Production Department
Page 52
Figure 48: Patterns available at the module to match the panels with | Source: Self
Apparel Internship - Brandix Apparel India.
Figure 47: Trims available behind every
module | Source: Self
Production Department
Page 53
Figure 49: Mobilon Tape used in Wallmart products | Source: Self
Apparel Internship - Brandix Apparel India.
Production Department
Page 54
Production Process: The production process begins with raising a request for input.
Fabric and trim requests are managed through respective dashboards, with RMWH
providing a three-hour lead time for input delivery. Inputs are issued to the module
according to the cut-ship Kanban card, with trims delivered together and garment
panels issued one carton at a time. The team leader conducts a quality check of the
panels against the trim card before releasing them to the module. The modules
operate in an assembly line format, aiming for a one-piece flow. The operations for an
undergarment involve several steps, each requiring specific machines such as
overlock, flatlock, bar tack, and heat seal machines. Each module works on only one
style at a time which might change after order completion.
Figure 50: Production Floor | Source: Self
Apparel Internship - Brandix Apparel India.
Quality checkers within each module perform end-line inspections to ensure garments
meet quality standards. The checklist includes waist length, fabric defects, cutting
defects, and stitching defects. Defective garments are categorized based on whether
the defect is related to fabric, cutting, or sewing, and are handled accordingly. If a
defect is repairable, it is sent for rework with a defect Kanban card. Every two hours,
the team leader collects and verifies rejected pieces with specialists from the fabric,
cutting, and sewing departments. The specialists confirm defects and apply
department-specific stamps (red for fabric, green for cutting, blue for sewing). Rejected
pieces are then submitted to a surplus operator.
Production Department
Page 55
The packing process is carried out by the module packer, who first places each
garment on a cello tape board to remove any free-hanging threads before packaging.
There are two types of packing: 30:1 for VS Stores, where 30 garments are packed in
one polybag, and 1:1 for VS Direct, where each garment is individually packed in a
polybag. The garments are then packed into one of four types of cartons, depending
on their final destination: VSS 4 (66 x 45 x 22 cm) with a maximum capacity of 400
pieces, VSS 6 (43 x 22 x 25 cm) with a maximum capacity of 250 pieces, VSD 10 (58
x 43 x 26 cm) with a maximum capacity of 600 pieces, and VSD 5 (58 x 43 x 13 cm)
with a maximum capacity of 200 pieces.
Once the required number of garments has been packed to fill a carton, the packer
calls the quality supervisor for a quality audit. Upon approval, the garments are sealed
in the carton with the supervisor's seal. After the carton is closed, the packing Andon
system is used to move the carton to the Finished Goods Warehouse (F.G.W.H.).
Figure 51: Endline Inspection Table | Source: Self
Apparel Internship - Brandix Apparel India.
Production Department
Page 56
Figure 52: Packing Table | Source: Self
Apparel Internship - Brandix Apparel India.
Specialist Team: Each block has a specialist team to address issues beyond the team
leader's scope. This team includes a Group Leader, Technician, Industrial Engineer,
Quality Supervisor, and Human Resource personnel. BAI-1 has established standard
workstations for machines, quality control, and packing to ensure operators have easy
access to necessary equipment. Each workstation is equipped with specific tools,
including standard work sheets, machine service cards, thread holders, and dustbins
for sewing workstations; defect analysis reports, measurement sheets, and defect
stickers for quality workstations; and packing trim cards, cello tape dispensers, and
cartons for packing workstations.
Every module is equipped with a production control board to monitor production
progress. This board, updated hourly by the team leader, displays vital information
such as module number, style number, TAKT time, planned efficiency, absenteeism,
and production output. Below the board, Yamazumi sheets, skill matrices, and
absenteeism forecasts are also displayed.
Production Department
Page 57
Apparel Internship - Brandix Apparel India.
Modules that meet their daily production targets are rewarded with monetary
incentives. Each member of a successful module, including operators, quality
checkers, packers, and team leaders, receives a bonus in the following month’s salary.
The incentive amount increases with higher production volumes and varies based on
the style's complexity and the number of extra pieces produced. The incentive scheme
details are displayed at the end of each module.
80% of the quality comes from the quality assurance which is in building the quality.
Built-in quality can be made through methods like the traffic light system. The Traffic
Light System is a highly effective inspection method aimed at minimizing defects at the
source. It operates as a random inspection process where an operator’s quality
performance is evaluated, and visual signals are used to communicate the results.
This system also leverages human psychology to encourage employees to maintain
high-quality standards in their work.
In BAI-1, the Traffic Light System is implemented as follows:
Each machine performing critical operations is equipped with three colored cards,
and a central TLS board is located in each section.
Quality supervisors conduct random inspections by selecting five garments from
critical operations and recording the number of defects found.
If no defects are detected, a green card is placed on the machine, and the green
side of the card is displayed on the main board.
If defects are found, the number of defective garments is noted, and a red card is
placed on the machine.
A technician is then required to inspect the issue and correct it.
The quality supervisor returns in the next shift to recheck another set of five
garments.
If no defects are found during the recheck, a yellow card is placed on the machine,
and the red side of the card on the main board is updated with the number of
original defects or the number of defects found during the recheck.
If an operator receives a red card at any point during the day, it can only be
changed to yellow for the remainder of the day.
The supervisor comes for this inspection 3 times per shift. A TLS document is
present hanging near each sewing machine which has the TLS record for each
operator.
Along with placement of the cards the quality supervisor must also make regular
entries in the TLS record document for the operators with appropriate color.
Production Department
Page 58
Apparel Internship - Brandix Apparel India.
The operators are monitored for various aspects of their performance, such as the
number of mistakes they make, the quality of their stitching, and the number of
defective pieces they produce. This monitoring is done through record-keeping in
the TLS document to ensure that errors are minimized.
Figure 53: Red TLS Card
Source: Self
Figure 54: Yellow TLS Card
Source: Self
Refer to Annexure 04 for TLS Worksheet
Production Department
Page 59
Apparel Internship - Brandix Apparel India.
Figure 55: Green TLS Card
Source: Self
Rest 20% of the quality comes from the quality control. Quality control is achieved
through inspection, inspection of garments is done in many stages, first the operators
are instructed to inspect the garment from time to time while sewing, the team leaders
check the garments randomly, quality supervisors check for defects and finally after
the garment is ready it goes to the inspection table for complete check.
Production Department
Page 60
Apparel Internship - Brandix Apparel India.
The production floor features Andon lights equipped at each module, similar to traffic
lights. Each color on the Andon light represents a specific problem. When a problem
occurs, the corresponding color lights up.
Green Light: Indicates an input problem in the module.
Orange Light: Indicates a technical problem in the module.
Red Light: Indicates a mechanical problem in the module.
Figure 56: Andon Light | Source: Self
Industrial Engineering Department
Page 61
The Industrial Engineering (I.E.) department is responsible for planning the production
process of a particular style by determining the machine layout and allocating the
workforce accordingly. It also establishes standard times and output-based incentives.
The primary goal of the department is to optimize the use of machines and human
resources to maximize productivity.
The IE department has 2 segments: - Frontend and Backend
The frontend team of the IE dept. does a product development for each product before
the start of the production on the floor. They do it to check how much time will take to
make the overall product and how much time each and every element of the process
will take, they do it through time study and element breakdown. They do all this to give
the standard time for the completion of each process and for the production of the
garment. They also analyze the costing for the production, like the labor cost and how
much each small activity will cost, that complete analysis they do. They do the
operation breakdown and calculate the SMV (standard minute value). Their job is
mainly prior to main production.
The Backend team is responsible for tasks during the manufacturing process. Their
role involves deciding which operator will be assigned to which sewing machine of
which module, based on the operator's skill level. They do the skill mapping (assessing
how skilled each operator is in performing specific tasks) of the operators, match their
efficiency to the work’s requirements and then allocate the work accordingly. The
Backend team’s job is to find if there is any skill inefficiency in the operator, in any
aspect of the operation they replace the operator with a jumper. They send the
operator to the Skill Development Center (SDC) to improve their skills. They monitor
the operator’s skill development. The operator remains at the SDC till their efficiency
reaches at least 60%, after which they can return to their workstation.
The Jumpers (floaters) are of two types:-
SDC Jumpers - They are the jumpers who replace the operators who have efficiency
less than 60%. They act as operator’s substitute till the time the operators manage to
improve their efficiency to 60%.
VSM Jumpers - Jumpers who sit as operator’s substitute because of their
absenteeism.
Apparel Internship - Brandix Apparel India.
Industrial Engineering Department
Page 62
Apparel Internship - Brandix Apparel India.
Figure 57: Jumper assigned to cover SMO’s unavailability due to inefficiency | Source: Self
Industrial Engineering Department
Page 63
Line Balancing: In Industrial Engineering studies, line balancing is a critical process
aimed at minimizing bottlenecks where work-in-progress (WIP) accumulates
excessively at any point in the production line. This balancing is initially done before
the production start date (PSD) of new styles and is also performed daily to address
issues caused by absenteeism.
Before the PSD of a new style, the IE personnel conduct an operation breakdown and
allocate specific operators to particular tasks. In addition to operator allocation, the IE
team uses the Yamazumi method to design the module layout effectively. Input for
operator allocation is gathered from the Team Leader and the Specialist team.
Daily line balancing occurs at the start of each shift for any modules impacted by
absenteeism. The IE personnel for the specific block will assign a "jumper" to cover for
the absent operator. Jumpers are classified into three categories based on their skill
level: Grade 1 jumpers can operate five or more machines, Grade 2 jumpers can
operate four machines, and Grade 3 jumpers are proficient in operating three or fewer
machines.
Careful consideration is given to assigning jumpers with the appropriate skills to the
tasks at hand. In situations of high absenteeism, a single jumper may be assigned to
multiple lines, shifting between modules as needed.
Yamazumi: Yamazumi is a visual tool integral to lean manufacturing, aiding in the
design of work cells and promoting continuous improvement. It allows the visualization
of various work elements within a process, facilitating a comparison with the required
customer output, also known as TAKT time. This tool is essential for creating an
efficient flow within work-cells and throughout the entire value chain, from raw
materials to the final delivery to the customer. TAKT time serves as the foundation for
designing and balancing work-cells and production lines effectively. The formula for
calculating TAKT time is the available working seconds divided by customer demand.
In BAI-1, Yamazumi is specifically applied to layout modules, determining the
appropriate number of operators for each task. The preparation for using Yamazumi
involves several critical steps: understanding customer demand and planning
production units, setting the style plan days which include the start and end of
production, calculating the daily working hours available in the factory, conducting an
operation breakdown with reference to the GSD style file, consulting the technical
guidelines from the Tech pack, and assessing the availability of machines within the
plant.
Apparel Internship - Brandix Apparel India.
The admin department manages the workforce from all the third party companies
working (third party contract labors) in the unit as well as all the public logistics (buses
and cabs).
1) Third-Party Service Management: Brandix relies on several third-party contractors
to manage various essential services such as canteen operations, housekeeping,
security, waste management, and gardening. Each of these services is handled by
different contractors, with the employees being under their respective organizations.
However, their day-to-day operations are overseen by Brandix.
Housekeeping: The cleaning and maintenance tasks are managed by a team of 43
people under the supervision of a Supervising Officer (21 people in morning shift,
21 in evening and 1 general shift supervising officer), employed by Abans Facility
Management. Additionally, there are three other staff members under Brandix's
direct employment, including two office boys and one housekeeping staff member.
The company pays around 7 lakhs monthly to the contractor for the services.
Security: The security personnel, responsible for overseeing all entry and exit
operations and overall safety, are hired from a third-party company named Pavani
Security. Although they are employed by the contractor, their functioning, including
attendance and agreements, is fully managed by Brandix. The number of security
personnel totals 23, with one working as a general shift supervisor officer. Their
salaries, averaging ₹11,500, are processed by their organization based on inputs
like attendance provided by Brandix. The government revises their Variable
Dearness Allowance (VDA) every six months. The company pays around 3.7 lakhs
monthly to the contractor for the services.
Apparel Internship - Brandix Apparel India.
Administration Department
Page 64
Figure 58: Canteen 1 | Source: Self
Apparel Internship - Brandix Apparel India.
Administration Department
Page 65
Figure 59: Canteen 2 | Source: Self
Waste Management: Homeland Retex India Pvt. Ltd. is responsible for waste
management, with three employees working per shift to ensure proper waste
disposal (3 employees in shift 1, and 3 in shift 2).
Gardening: The gardening services are managed by Vijaya Durga Gardening.
Canteen: Touchstone Foundation, under the Akshaya Patra Central Kitchen, is
hired to manage the food services for Brandix, providing breakfast, lunch, dinner,
and other meals. A team of 12 members, including an SO, oversees the canteen
operations. Akshaya Patra employs 20 members who work in their central kitchen
which is next beside the unit. The administration department is responsible for
managing food receipts and providing the next day’s food count to Akshaya Patra.
Locker Management: The administration department also oversees the
management of lockers for employees.
2) Transportation: Brandix's transportation needs are fulfilled through contracts with
six third-party travel companies, incurring a monthly cost of ₹70 to ₹80 lakhs.
Worker Buses: A total of 47 buses are dedicated to shift workers. The travel
companies handling these routes include Gowtham Travels, Surya Teja Logistics,
SLG Travels, CPT Travels, Vishnu Logistics, and VSN Travel.
Apparel Internship - Brandix Apparel India.
Administration Department
Page 66
Figure 60 & 61: Public Transport Area | Source: Self
Executive Buses: Two buses are allocated for executive transportation across
units 1, 2, 3, and 4. These buses are managed by Gayatri Travels and another
professional travel company.
Intern and Expatriate Buses: A separate bus service is provided for interns and Sri
Lankan expatriates, managed by SLG Travels.
Apparel Internship - Brandix Apparel India.
Human Resource Department
Page 67
The Human Resources (HR) department oversees the well-being of all company
employees and is divided into two main sections: Executive HR and General HR.
Executive HR manages executives and expatriates, while General HR handles staff,
operators, and other workers. General HR is further split into two committees: the
Works Committee, which acts as a liaison between the employer and employees, and
the Safety Committee, which ensures worker health and safety. Employees with
grievances can approach their supervisor, section Head of Department (H.O.D.), or
any HR personnel, including the HR H.O.D.
Key Responsibilities:
Recruitment of new employees
Attendance monitoring
Grievance management
Compliance with labor laws
Implementation of welfare schemes and benefits
Enhancing employee morale
Conducting company announcements
Ensuring worker health and safety
Recruitment Activities:
Recruitment is coordinated with the Training and Development department.
Recruitment sessions are held every Wednesday and Friday.
Job openings are communicated to village heads for local dissemination.
Work Schedule:
Operators are assigned to two shifts:
Shift A: 8:00 AM to 2:00 PM
Shift B: 2:00 PM to 10:00 PM
Shifts alternate every two weeks.
Leave Policy:
6 sick days per year
15 earned leaves per year
Unused earned leaves are compensated as follows: 5 leaves are paid if not
used in the year, and the remaining 10 are carried over to the next year,
making a total of 25 earned leaves for the following year.
Apparel Internship - Brandix Apparel India.
Human Resource Department
Page 68
Absenteeism Monitoring:
Operators must complete an absenteeism forecast sheet each Friday for the following
week, which is maintained by the team leader. The HR team tracks forecasted versus
actual absenteeism. The budgeted absenteeism rate is 6% (64 operators per shift per
day). Floaters are available to cover absences. An employee absent for 10
consecutive days without notice will be terminated after receiving three warnings: on
the 3rd, 5th, and 7th days. On the 11th day, termination will be enforced. Modules with
100% attendance for three consecutive days receive chocolates, and those with 100%
attendance for one week are designated as "happy modules" and can choose a song
to play on the company intercom.
Welfare Schemes and Concepts: [6]
Employee of the Year: Awarded based on absenteeism records, working
efficiency, and output delivery during the annual BAI-1 day.
Marriage Benefits: For employees with one year of experience, includes a car with
a driver for distances up to 60 km and a monetary gift of Rs. 10,000 upon
submission of marriage proof.
First Baby Scheme: Employees with one year of experience receive 6 months of
maternity leave and a home visit from the section H.O.D. with a baby gift.
Experience Gift Amount:
1 year: Rs. 500
2 years: Rs. 750
3 years: Rs. 1000
4 years: Rs. 1250
5 years and above: Rs. 1500
[6]
Buddy Concept: New employees are assigned an HR member for the first three
months to monitor their progress and assist them as a friend.
Junior Scholarship Program: Provides books, stationery, and bags for children of
employees with one year of experience, from class 1 to 10.
Senior Scholarship Program: Offers Rs. 2000 per year to employees with one year
of experience for their children until they are employed.
5 Years’ Appreciation Award: Employees with five years of experience receive a
gold coin worth Rs. 10,000.
Health and Eye Check-Up Camps: Health check-ups are conducted on the 1st and
4th Sundays of the month, and eye check-ups on the 2nd and 3rd Sundays. [6]
Apparel Internship - Brandix Apparel India.
Human Resource Department
Page 69
Promotion Process:
Promotion eligibility applies to all operators with the necessary experience.
Announcements are made collectively, and notices are posted on the board.
Department H.O.D.s submit nominations, which are evaluated by the Welfare and
Industrial Engineering departments. The selected candidate receives a promotion
letter, which must be signed and filed in their personal file.
Salary Advance Procedure
All regular employees are eligible for a salary advance in unforeseen and unavoidable
circumstances when other financial relief options are exhausted. Employees can
receive up to 50% of their gross salary as an advance, with repayments made through
payroll deductions. If the employee terminates before repayment, the outstanding
balance will be deducted from their final salary. If the balance exceeds the final salary,
the employee must make a personal payment.
Working on Holidays:
Adult workers cannot be required or allowed to work on the first day of the week unless
prior approval is obtained from the factory inspector and a compensatory off is
provided.
Child Labour & Remediation Policy:
In compliance with the Child Labor Act of 1986, the minimum employment age is 14
years. Brandix does not employ individuals under 18. During recruitment, employees
must provide proof of age through a ration card, voter ID, or a school transfer
certificate.
Locker Issuing Policy:
All employees with an employee number are eligible for a locker to secure personal
belongings before entering the shop floor. Each employee receives an original locker
key, with a duplicate retained by BIAC. Periodic checks are conducted by
management.
Apparel Internship - Brandix Apparel India.
Human Resource Department
Page 70
Crèche Facility:
Available to all regular, probationary, and contract employees with children aged 0.6 to
6 years. The trainer-to-child ratio should not exceed 1:5. Activities in the crèche
include:
06:00 AM: Arrival at Brandix
06:00 AM to 07:30 AM: Rest
07:30 AM to 08:00 AM: Morning food
08:00 AM to 09:00 AM: Classroom session
09:00 AM to 10:00 AM: General recreation
10:00 AM to 10:30 AM: Refreshments
10:30 AM to 12:00 PM: Rest
12:00 PM to 01:00 PM: Recreation
01:00 PM to 01:30 PM: Food serving
01:30 PM to 02:00 PM: Preparation to go [6]
Dress Codes:
Women: No sindoor, hanging earrings, nail paints, long nails, or excessive jewelry.
Dupatta should be properly pinned, and jeans are not allowed except on
Saturdays.
Men: Full sleeve formal shirts are required; hand sleeves cannot be folded, and
jeans are not allowed except on Saturdays. Round-neck T-shirts are also not
permitted.
Figure 62: HR Department Poster | Source: Self
Apparel Internship - Brandix Apparel India.
Human Resource Department
Page 71
Figure 63: Creche Facility | Source: Self
Apparel Internship - Brandix Apparel India.
Human Resource Department
Page 72
Uniform guide lines for workers: Different dress codes are assigned to workers in
various areas. It is the responsibility of the HR department to ensure that all
employees consistently wear the appropriate uniform in the workplace, in accordance
with the guidelines for their specific department or designation. Different uniform types
are there for the workers in different department or designation.
Figure 65: Green Uniform - Operator | Source: Self
Apparel Internship - Brandix Apparel India.
Human Resource Department
Page 73
Figure 66: Dark Green Uniform -
Technician | Source: Self
Figure 67: Orange Uniform - Team
Leader | Source: Self
Apparel Internship - Brandix Apparel India.
Human Resource Department
Page 74
Figure 68: Grey Uniform - Mechanic |
Source: Self
Figure 69: Yellow Uniform - Endline
Quality Checker | Source: Self
Apparel Internship - Brandix Apparel India.
Human Resource Department
Page 75
Figure 70: Pink Uniform - Supervisor |
Source: Self
Figure 71: Dark Blue Uniform - Jumper |
Source: Self
Apparel Internship - Brandix Apparel India.
Human Resource Department
Page 76
Figure 72: Grey sleeve hemline and
neckline - Recorder | Source: Self
Figure 73: Red sleeve hemline and
neckline - Operator | Source: Self
Apparel Internship - Brandix Apparel India.
Human Resource Department
Page 77
Figure 74: Blue sleeve hemline and
neckline - Technician | Source: Self
Figure 75: Pink Uniform - Team Staff |
Source: Self
Apparel Internship - Brandix Apparel India.
Technical Department
Page 78
The Technical Department at Brandix Unit-1, plays a crucial role in ensuring high
standards of garment production. The department is primarily responsible for
developing initial samples for design meetings and procedures, crafted by highly
skilled staff to ensure error-free and high-quality stitching. They conduct precise yard-
to-yard measurements of fabric used in garments, which aids in calculating the
quantity required for bulk production. Any discrepancies in fabric calculation are
addressed by the department. Additionally, the Technical Department collaborates with
the Industrial Engineering Department to set up production modules for new styles,
ensuring optimal stitching methods that conserve material, time, and manpower. Their
expertise ensures that best practices are followed, enhancing efficiency and quality in
the production process.
Sample Development Process in the Technical Department
Background and Preparation: The sample development process is a critical phase in
garment production, serving as the foundation upon which the final product is built.
This process ensures that all design specifications, material choices, and construction
techniques are thoroughly tested and refined before moving into full-scale production.
Objective: The primary objective of the sample development process is to translate a
design concept into a physical product that meets all the required specifications. This
involves creating samples that accurately represent the intended design, assessing
their feasibility for mass production, and making necessary adjustments to ensure that
the final product meets both the designer's vision and the client's expectations.
Types of Seals: In the sample development process, two primary types of seals are
used to signify different stages of approval: the Green Seal and the Black Seal. Each
seal represents a critical progress in the development process, ensuring that the
sample meets specific criteria before moving on to the next stage.
Green Seal: The Green Seal is the initial stage in the sample development process,
where the base sample is created. This sample serves as the first tangible
representation of the design concept and is crucial for assessing the basic look and
feel of the product. At this stage, the sample is prepared according to the design
provided by the front-end team. This includes selecting the appropriate materials,
cutting the fabric according to the pattern, and assembling the garment. The goal is to
ensure that the sample accurately reflects the customer expectations, with particular
attention to the overall silhouette, fit, and fabric drape.
Apparel Internship - Brandix Apparel India.
Technical Department
Page 79
Black Seal: The Black Seal represents a more advanced stage in the sample
development process. At this point, the sample has been refined based on feedback
from the Green Seal review, and any issues identified in the initial sample have been
addressed. The focus of the Black Seal stage is on ensuring that the sample meets all
the necessary specifications for production. This includes verifying that the sample is
constructed according to the approved pattern, that the materials are consistent with
the original design, and that the garment meets all the required quality standards.
During this stage, the sample undergoes a evaluation process, which includes:
Fit Testing: Conducting fit tests to ensure that the garment fits the intended size
and body shape correctly. This may involve trying the garment on a mannequin or
live model and making any necessary adjustments to the pattern.
Material Testing: Testing the materials to ensure they perform as expected,
including checking for colorfastness, shrinkage, and durability.
Construction Review: A detailed review of the garment's construction, including
checking for any potential weak points in the stitching, seams, and closures.
Once the sample passes all these tests and meets the required standards, it is granted
the Black Seal. This seal signifies that the sample is ready for final approval and can
proceed to the next stage of the production process. The Black Seal sample must be
approved by both the front-end team and the Technical Department before moving
forward. This ensures that all stakeholders are satisfied with the final product and that
it is ready for mass production.
Sample Making Process: The sample-making process is the critical step of the
sample development phase, where the conceptual design is transformed into a
tangible product. This process involves several critical steps, each of which plays a
vital role in ensuring that the final product meets all the required specifications.
The sample is the physical representation of the design concept. The technician must
ensure that the sample is constructed with precision, paying close attention to details
such as seam allowances, pattern alignment, and the placement of trims.
Several key factors are assessed during the creation of the sample:
Fabric Usage: Ensuring the correct amount of fabric. This includes checking that
the fabric is cut efficiently, with minimal waste, and that the grainline is followed to
ensure the fabric drapes correctly.
Trim Application: Applying trims such as buttons, zippers, and embellishments
according to the design specifications. The technician must ensure that these trims
are applied securely and that they enhance the overall design.
Apparel Internship - Brandix Apparel India.
Technical Department
Page 80
Seam Quality: Evaluating the quality of the seams, including the type of stitching
used, the stitch length, and the tension. The seams must be strong and durable,
with no puckering or loose threads.
Approval Process: Once the sample is completed, it undergoes a thorough review
process to ensure that it meets all the required standards. This review is conducted by
both the Technical Department and the customer’s Quality Assurance (QA) team. If
any issues are identified during the approval process, the sample is returned to the
Technical Department for revisions. The technician makes the necessary adjustments,
and the sample is resubmitted for approval. This process may be repeated several
times until the sample meets all the required standards. Once the sample is approved
by both the Technical Department and the customer’s QA team, it is ready to move on
to the next stage of production. This approval process is critical to ensuring that the
final product will meet the customer’s expectations and perform well in the market.
Production Planning: The BOM is not only used for calculating the materials needed
for a single product, but also for planning the entire production order. This helps
ensure that sufficient materials are available for production and that the production
process is smooth and efficient. The BOM provides a reference for the materials that
should be used in production, ensuring that the final product meets the required
specifications. If any discrepancies are identified during production, the BOM can be
used to trace the issue back to the source and take corrective action.
Operational Overview and Technician Allocation in the Production Module
Fabric and Trims Management: Efficient management of fabric and trims is crucial
in garment production, as these materials constitute a significant portion of the
production costs. Proper management ensures that materials are used efficiently,
reducing waste and minimizing costs.
Yardage and Trims Reporting: The Technical Team is responsible for tracking the
amount of fabric and trims used in production. This information is critical for accurate
reporting and ensuring that sufficient materials are available for each order.
The yardage and trims reporting process involves several key steps:
Material Tracking: Monitoring the amount of fabric and trims used during
production, including tracking the usage of each material by product type and
production run.
Apparel Internship - Brandix Apparel India.
Technical Department
Page 81
Waste Management: Identifying and minimizing material waste, including tracking
fabric offcuts, defective materials, and other sources of waste. The Technical
Team is responsible for implementing waste reduction strategies, such as
optimizing pattern layouts and using leftover fabric for smaller components.
Production Needs:
The BOM sheet should reflect the exact materials required for producing the number of
pieces in the order. If materials are short, adjustments or reordering may be
necessary.
The production needs process involves several key steps:
Material Planning: Using the BOM sheet to plan the material requirements for
each production run, including estimating the quantities of fabric and trims needed
to produce the required number of pieces. The Technical Team is responsible for
ensuring that the BOM sheet is accurate and up-to-date, reflecting any changes to
the production order.
Production Adjustments: Making adjustments to the production process as
needed to accommodate material shortages or discrepancies. This may involve
reordering materials, making substitutions, or adjusting the production schedule to
accommodate delays.
Technician Allocation:
Efficient allocation of technicians is essential for ensuring that production runs
smoothly and that any issues are addressed promptly. Technicians play a critical role
in monitoring the production process, providing technical support, and training machine
operators on new styles and techniques.
Change in Technician Workforce:
In recent years, there has been a significant shift in the workforce at Brandix, with a
reduction in the number of Sri Lankan technicians and an increase in the number of
local technicians. This change is the result of a successful upskilling program that has
trained local sewing machine operators to take on more technical roles.
The change in technician workforce has several key implications:
Apparel Internship - Brandix Apparel India.
Technical Department
Page 82
Skill Development: The upskilling program has enabled local sewing machine
operators to take on more technical roles, reducing the need for foreign
technicians. This has resulted in a more skilled and versatile workforce, capable of
handling a wider range of production tasks.
Cost Reduction: The reduction in the number of Sri Lankan technicians has
resulted in significant cost savings for Brandix, as local technicians are typically
less expensive to employ. This has helped to reduce production costs and improve
overall profitability.
Workforce Flexibility: The increased skill level of the local workforce has enabled
Brandix to be more flexible in its production processes, as technicians can be
allocated to different tasks and modules as needed. This has improved production
efficiency and allowed Brandix to respond more quickly to changes in demand.
Skill Upgrade: The successful upskilling of local sewing machine operators has been
a key factor in the reduction of foreign technicians. This skill upgrade has enabled local
workers to take on more technical roles, reducing the need for foreign expertise and
improving the overall efficiency of the production process.
The skill upgrade process involves several key steps:
Training Programs: Implementing comprehensive training programs for local
sewing machine operators, focusing on technical skills such as machine
maintenance, pattern making, and quality control. These programs are designed to
equip local workers with the skills they need to take on more technical roles.
On-the-Job Training: Providing on-the-job training and mentoring for local
technicians, enabling them to develop their skills in a real-world production
environment. This training is typically provided by experienced technicians and
supervisors, who work closely with the trainees to ensure that they are fully
competent in their new roles.
Module Operations and Monitoring:
Effective module operations and monitoring are essential for ensuring that production
runs smoothly and that any issues are addressed promptly. The Technical Department
plays a key role in overseeing module operations, providing technical support, and
monitoring production quality.
Module and Technician Assignment:
Each module typically has one technician overseeing the operations, with the number
of technicians varying depending on the complexity of the style being produced.
Apparel Internship - Brandix Apparel India.
Technical Department
Page 83
The technician is responsible for monitoring the production process, providing
technical support, and ensuring that production runs smoothly.
The module and technician assignment process involves several key steps:
Module Allocation: Assigning modules to specific production tasks based on the
complexity of the style being produced. This allocation is typically based on the
skill level of the technicians and machine operators, as well as the specialization of
each module.
Technician Assignment: Assigning technicians to specific modules based on
their expertise and experience. The technician is responsible for overseeing the
production process, providing technical support, and ensuring that production runs
smoothly.
Production Monitoring: Monitoring the production process within each module,
including tracking production output, quality control, and material usage. The
technician is responsible for identifying and addressing any issues that arise during
production, including coordinating with the Technical Department and other teams
as needed.
Operational Monitoring: The Technical Department is responsible for monitoring
operations within each module, ensuring that production is running smoothly and
addressing any issues that arise. This includes monitoring production output, quality
control, and material usage, as well as providing technical support to the production
team.
The operational monitoring process involves several key steps:
Production Tracking: Monitoring production output within each module, including
tracking the number of pieces produced, the rate of production, and any delays or
disruptions. The Technical Department is responsible for ensuring that production
is on schedule and that any issues are addressed promptly.
Quality Control: Monitoring the quality of the products being produced, including
conducting regular inspections and tests to ensure that the products meet the
required standards. The Technical Department is responsible for identifying any
quality issues and working with the production team to resolve them.
Material Usage Monitoring: Monitoring the usage of materials within each
module, including tracking the amount of fabric and trims used and identifying any
discrepancies or waste. The Technical Department is responsible for ensuring that
materials are used efficiently and that any issues with material usage are
addressed promptly.
Apparel Internship - Brandix Apparel India.
Technical Department
Page 84
Training and Adaptation for New Styles:
The introduction of new styles requires careful planning and coordination, as the
production team must be trained on the new techniques and processes required to
produce the new style. The Technical Department plays a key role in training the
production team and ensuring that the new style is produced efficiently and to the
required standards.
Training Technicians and Operators:
When a new style is introduced, the technicians and sewing machine operators
(SMOs) need to be trained accordingly. This ensures they are proficient with the new
style’s specific requirements, including any new techniques, materials, or processes
that need to be used.
The training process involves several key steps:
Training Needs Assessment: Identifying the specific training needs for the new
style, including any new techniques, materials, or processes that need to be used.
This assessment is typically conducted by the Technical Department in
collaboration with the design and production teams.
Training Program Development: Developing a comprehensive training program
for the technicians and SMOs, focusing on the specific requirements of the new
style. This program may include classroom training, hands-on practice, and on-the-
job mentoring.
Training Delivery: Delivering the training program to the technicians and SMOs,
ensuring that they are fully proficient in the new techniques and processes
required to produce the new style. The training is typically delivered by
experienced technicians and supervisors, who provide ongoing support and
guidance as the new style is introduced into production.
Specialization-Based Allocation: Each module is specialized in certain types of
styles, and new styles are allocated to modules based on this specialization. This
approach helps to maximize efficiency and quality, as each module is equipped to
handle the specific requirements of the styles it specializes in.
Apparel Internship - Brandix Apparel India.
Technical Department
Page 85
The specialization-based allocation process involves several key steps:
Module Specialization: Identifying the specialization of each module, including
the types of styles it is best suited to produce. This specialization is typically based
on the skills of the technicians and machine operators, the available equipment,
and the module’s previous experience with similar styles.
Style Allocation: Allocating new styles to the most suitable modules based on
their specialization. This allocation is designed to maximize efficiency and quality,
ensuring that the new style is produced to the required standards.
Ongoing Monitoring: Monitoring the production of the new style within the
allocated module, including tracking production output, quality control, and material
usage. The Technical Department is responsible for ensuring that the new style is
produced efficiently and to the required standards, and for addressing any issues
that arise during production.
Apparel Internship - Brandix Apparel India.
Engineering Department
Page 86
Department Functions:
The department is responsible for the overall facility functions, which is divided into
two parts. First is sewing machine maintenance issues and second are the
electrical and mechanical issues, particularly on the non-sewing machine side.
This suggests that their work goes beyond just maintaining sewing machines and
involves broader facility management tasks.
This department also has a technical workshop, all the new technical equipment or
prototype which is to be implemented on the production floor or anywhere in the
factory is prepared here.
Hierarchy and Roles:
Senior Executive Engineer: This individual oversees the entire facility and is a key
figure in the engineering department. They are responsible for all facility-related
functions.
Supervisors: There are supervisors for each shift (A-shift and B-shift). They report
to the senior executive engineer. Their primary role involves documentation and
overseeing the team leaders and technicians.
Team Leaders: Each shift has a team leader who manages a group of technicians.
The team leader is responsible for leading the team, ensuring tasks are completed,
and handling both technical and practical aspects of the job. They also assist with
some documentation.
Technicians: Technicians are directly involved in the practical work related to
sewing machine maintenance and other technical tasks. They report to the team
leader.
Electricians: Any electrical issues, such as a malfunctioning overhead light or
machine stoppage due to electrical faults, are promptly addressed and resolved by
the electricians.
Reporting Structure:
The standard reporting structure is that technicians report to team leaders, who
then report to supervisors. Supervisors report to the senior executive engineer.
However, in practice, technicians sometimes report directly to higher levels,
bypassing the usual structure, depending on the situation.
The role of team leaders is to ensure the smooth functioning of their teams, handle
technical issues, and assist with documentation, distinguishing them from
supervisors who focus more on documentation.
Apparel Internship - Brandix Apparel India.
Engineering Department
Page 87
Figure 76: Engineering Department Technical Workshop | Source: Self
Figure 77: Mechanic’s Toolbox
Source: Self
Apparel Internship - Brandix Apparel India.
CAD Department
Page 88
The CAD department uses TukaTech software along with TukaJet Plotter to create
markers as well as patterns for the Cutting department.
Its area of responsibilities includes - Marker preparation and Pattern preparation.
Marker Making Process:
The marker-making process begins with taking order details from the Fabric Sewing
Packing (FSP) department, which are uploaded by the planning team. The key details
required include the order quantity, size ratio, fabric type, design, and the technical
pack (tech pack). Once these details are collected, the order is broken down into
schedules for further processing.
The next step is to check whether the style is old or new. If the style is old, previous
marker details can be reused. However, for new styles, a pre-production meeting is
necessary. During this meeting, several decisions need to be made, such as the
number of plies, marker length, marker mode, and the cut plan. A CAD recorder will
attend this meeting to note down the specifications.
After the meeting, a pilot ratio for the schedule requirement is prepared. This involves
deciding the size ratio for all schedules, and it must be completed within five days of
the pre-production meeting. The next step is generating cut plans for all schedules.
One schedule number may have multiple cut numbers, and each cut plan contains
information regarding the style, schedule, cut number, and size ratio.
Finally, the marker preparation is carried out by the CAD officer. The marker is created
based on the number of garments and the required marker width. The software used
for this process is TukaTech, and the plotter used is TukaJet to make markers on
either brown or white marker paper according to the requirement. Each marker should
aim to yield a maximum of 200 garments.
There are 2 Tukajet machines available at the department. First is Tukajet 2 Head
Plotter (speed - 1 meter/6 minute), which is used for pattern making and pattern cutting
on the brown pattern paper, which is later used for panel inspection on the sewing line.
The other equipment in use is the Tukajet 4 Head Plotter. This plotter has four heads,
which is double the number of the previous model, allowing it to operate at twice the
speed, producing 1 meter every 3 minutes. It serves a similar purpose and is used for
marker making on white pattern paper, which is then sent to the cutting department.
Apparel Internship - Brandix Apparel India.
CAD Department
Page 89
Figure 78: Tukajet 2 Head Plotter | Source: Self
Figure 79: Brown Paper Pattern | Source: Self
Apparel Internship - Brandix Apparel India.
CAD Department
Page 90
Figure 80: Tukajet 4 Head Plotter | Source: Self
Figure 81: TukaCAD | Source: Self
Apparel Internship - Brandix Apparel India.
CAD Department
Page 91
In the marker area, most garment patterns typically utilize 80-90% of the available
space. However, patterns for thong garments occupy only around 60% of the space,
making them an exception and resulting in higher material wastage. The patterns are
plotted in a two-way marker. The cutting docket is also issued in the CAD room which
contains various information, one of which is the size ratio and total numbers of fabric
panels for each of the patterns which will be cut later on the cutting table.
The marker is generally verified twice during the process. The first verification occurs
just before it is released from the CAD room, and the second verification takes place
immediately before the pattern paper is applied to the fabric spread. Marker is verified
with the cutting docket on the spread table. Marker length is 6.40 yards and width is 50
cm.
Figure 82: Marker Paper Being Spread on the Fabric lay | Source: Self
Apparel Internship - Brandix Apparel India.
CAD Department
Page 92
Figure 83: Marker Paper Being Spread on the Fabric lay | Source: Self
Apparel Internship - Brandix Apparel India.
Binding Department
Page 93
In BAI-1, the binding process is a crucial part of garment production, particularly for
styles that require fabric tape to finish the edges of a garment or to add a stylistic
element. Due to the high demand for such styles and the short lead time between
fabric receipt and production, Brandix Unit-1 has established an in-house binding
department. This department operates under the supervision of the Head of the
Cutting Department and is considered a subsidiary of the Cutting Department.
Machinery and Equipment
The binding department is equipped with the following machinery:
1 Spreading Table
1 End Cutter
5 Overlock Machines
2 Rolling Machines
3 Cutting Machines
Figure 84: Binding Department Area | Source: Self
Apparel Internship - Brandix Apparel India.
Binding Department
Page 94
Figure 85 & 86: Binding Department Area | Source: Self
Apparel Internship - Brandix Apparel India.
Binding Department
Page 95
Binding Styles:
The department produces binding tapes in various widths, including 17 mm, 18 mm,
19 mm, 21 mm, 24 mm, and 109 mm, according to the requirements of different
garment styles.
Process Flow
Laying:
1.
The process begins by selecting the required fabric roll as specified in the
docket provided by the CAD department.
The fabric roll is placed on the spreading table, and the fabric information
sticker is transferred to the backside of the docket.
After removing the polythene cover, a metal rod is inserted inside the fabric
roll, which is then placed on the roll stand.
The fabric is spread to a specific length, typically a multiple of the width of the
required binding tape (e.g., 15 inches if the tape width is 1.5 inches).
After spreading multiple plies, the fabric is cut along the length as per the
required width and folded into bundles, which are handed over to the overlock
machine operator.
Figure 87: Fabric Laying | Source: Self
Apparel Internship - Brandix Apparel India.
Binding Department
Page 96
2. Joining:
The fabric bundles are opened, and the plies are aligned and stitched together
using a 3-thread overlock machine.
Waste plies or fabric end bits left from previous cuts may be used during this
stage.
The stitched plies are folded into a bale form for easier handling in the next stage
and handed over to the rolling machine operator.
Figure 88: Fabric Joining | Source: Self
Apparel Internship - Brandix Apparel India.
Binding Department
Page 97
3. Rolling:
A cardboard rolling pipe is inserted onto the rolling machine rod.
The joint fabric panel is fed into the machine, and the rolling process begins slowly
to ensure proper alignment.
The rolling speed is gradually increased, and the fabric is tightly rolled onto the
pipe.
Once the fabric is fully rolled, it is secured with adhesive transparent tape to
prevent unrolling or loosening.
The fabric roll is then cut into smaller rolls with the same length and width, as
specified (e.g., 60 inches in length and 1.5 inches in width, yielding multiple
binding tapes).
Figure 89: Fabric Fed to the
Roller | Source: Self
Final Steps
The prepared binding tapes are placed in the delivery area within the binding
department. From there, supervisors or operators collect the tapes on trolleys for
delivery to the sewing modules, where they are used in the garment production
process.
Apparel Internship - Brandix Apparel India.
Binding Department
Page 98
Figure 90: Feeding Roller | Source: Self
Apparel Internship - Brandix Apparel India.
Binding Department
Page 99
Figure 91: Cutting of Fabric roll into smaller rolls | Source: Self
Apparel Internship - Brandix Apparel India.
Binding Department
Page 100
Figure 92: Cutting of Fabric roll into smaller rolls | Source: Self
Apparel Internship - Brandix Apparel India.
Binding Department
Page 101
Figure 94: Binding Fabric
used during Garment Stitching
Source: Self
Figure 93: Binding Fabric
Source: Self
Apparel Internship - Brandix Apparel India.
Embellishment Department
Page 102
Introduction
The Embellishment Department at Brandix Unit-1 plays a crucial role in the apparel
manufacturing process. This department is responsible for adding decorative elements
such as prints, embroideries, and appliques to garments. There are two primary types
of printing done in B1: (i) Printing on cut panels and (ii) Printing on sewn garments.
The following document outlines the steps, roles, and coordination required to ensure
that embellishments are applied accurately and on schedule.
Types of Printing
1. Printing on Cut Panels: This type of embellishment work begins after the Cutting
Department provides the cut panels to the Embellishment Department. The panels are
then prepared and printed according to the specifications provided.
2. Printing on Sewn Garments: In this case, the complete sewn garment is delivered to
the Embellishment Department for printing. The garments undergo the printing process
before they are moved to the next stage of production.
Front-End Team's Role
The Front-End Team plays a key role in the embellishment process by providing the
Embellishment Department with the necessary documents, such as the embellishment
report or reconciliation report. The Front-End Team provides the Time and Action
Calendar to the Embellishment Department, as well as other concerned departments
such as the Cutting Department (for panel printing) and the Production Department (for
garment printing).
Embellishment Process
The embellishment process can be carried out within the sewing line or within the
Embellishment Department, depending on the time available for the Production
Department to complete the order. If time allows, the embellishment is performed in
the Embellishment Department. However, if there is a shortage of time, the
embellishment is done within the sewing line.
In the event of an error during the printing process that damages a cut panel, the
Embellishment Department receives a 1% buffer from the Cutting Department to
manage the loss. For errors in printing on garments, the Embellishment Department
must inform the Surplus Department, which will replace the defective piece with a new
one. The Surplus Department has a buffer of only 1% extra pieces. If additional pieces
are required, the Embellishment Department must seek permission from higher
authorities.
Refer to Annexure 48 for types of embellishments in VS Pink
Apparel Internship - Brandix Apparel India.
Embellishment Department
Page 103
Figure 95: Embellishment Department | Source: Self
Documents and Quality Control
The Embellishment Department receives all necessary documents, graphic designs,
and graphic placement measurements from the Front-End Team. Quality control is a
critical aspect of the process, with the department following AQL 6.5 level for
inspecting the printed pieces. The staff in this department are specialized in heat-
sealing graphics onto fabric, ensuring consistency and precision in every piece.
Embellishment Process Flow
1. Receiving the Plan: The Front-End Team provides the Embellishment Department
with the graphics, placement details, and measurements in the form of an
Embellishment Report and Reconciliation Report.
2. Preparation: The department prepares the measurement boards and reviews the
graphics and designs provided by the Front-End Team. This stage ensures that all
information is accurate and aligns with the production requirements.
Apparel Internship - Brandix Apparel India.
Embellishment Department
Page 104
Figure 96: Embellishment design positioning on pattern paper | Source: Self
3. Printing: The actual printing process begins, either on cut panels or completed
garments, depending on the plan. The department ensures that the prints are applied
accurately and according to the specifications.
4. Coordination with Cutting Team: The Cutting Department provides the cut panels
required for printing, ensuring they are ready by the date specified in the plan.
5. Production: After printing, the panels or garments are handed over to the Production
Team for stitching and further processing. A quality check is performed to ensure that
the prints are correctly placed and meet quality standards.
Capacity and Operations
The Embellishment Department has a daily capacity of producing up to 45,000 pieces,
although current production is at 11,000-12,000 pieces per day. This capacity is
expected to increase by October to meet the demands of the New Year season. The
department operates in two shifts, with a total workforce of 43 members.
Apparel Internship - Brandix Apparel India.
Embellishment Department
Page 105
Figure 97: Label to be heat sealed on the garment | Source: Self
Equipment and Machinery
The department uses reliable machinery from reputable companies like Cheran and
Chola, which are known for their durability and performance. Temperature and
pressure settings for the machines are determined during the development stage
through rigorous experimentation to ensure optimal results.
Types of Prints and Techniques
SHP (Soft Hand Print): This technique provides a soft feel to the print on the
garment.
1.
Foil Print: Utilizes foil sheets to create metallic and reflective prints.
2.
Rhine Print: Involves the use of rhinestones to create sparkly designs.
3.
Studs: Adds metal studs to garments for decorative purposes.
4.
Sequence: Involves the application of sequins to garments.
5.
Glitter-Spray Glitter: Glitter is sprayed onto garments, providing a sparkly and
decorative finish.
6.
Apparel Internship - Brandix Apparel India.
Embellishment Department
Page 106
Certification and Testing
The Embellishment Department works with certified labs like INTERTECH V5 to
conduct wash reports, ensuring the durability and quality of heat seals and specific
graphics. These certifications are valid for one year if the process and combinations
remain consistent.
Sample Development in Embellishment Department
1. Initial Fabric Preparation: The fabric is prepared for washing without placements or
additional treatments. The heat seal process follows, ensuring consistency and that
the fabric remains unchanged after five washes.
2. Development Stage: Graphic Standards (GS) are followed for all embellishments,
detailing graphic information, styles, fabric colors, and placements. Despite any
changes in fabric or color combinations, the graphic itself remains unchanged.
3. Quality Assurance: Third-party reports from certified labs like Bureau Veritas and
Intertek validate the washing process during the development stage. Techniques such
as SHP (heat seal technique) have reports valid for a year with consistent fabric and
color combinations.
Figure 98: Heat Seal Machine
Source: Self
Apparel Internship - Brandix Apparel India.
Embellishment Department
Page 107
Figure 99: Applying Embellishment to the garment | Source: Self
Apparel Internship - Brandix Apparel India.
Embellishment Department
Page 108
Figure 100: Embellishment Design, Victoria Secret | Source: Self
Date Task Graphic Placement
Form
Type
Quantity Remarks
23rd July
Start
printing
Vendra
Front chest
area
Panel
Form
30 pieces
Ensure correct
alignment and
measurements
24th July
Continue
printing
Vendra
Front chest
area
Panel
Form
30 pieces
Maintain
quality
consistency
25th July
Continue
printing
Vendra
Front chest
area
Panel
Form
30 pieces
Verify print
quality
26th July
Complete
printing
Vendra
Front chest
area
Panel
Form
10 pieces
Final quality
check before
handover
Total
100
pieces
Embellishment Plan Structure Example:
Apparel Internship - Brandix Apparel India.
Sampling Department
Page 109
Introduction
The Sampling Room Department is a critical division within the garment production
process, responsible for transforming design concepts and buyer specifications into
tangible samples. This department plays a pivotal role in ensuring that the product
meets the buyer's expectations before full-scale production begins. The Sampling
Room works closely with various teams, including the front-end team, technical
department, and factory personnel, to create initial prototypes, conduct fit tests, and
refine the product through multiple iterations. Their work forms the foundation for
decision-making in subsequent production phases, influencing the overall quality,
feasibility, and efficiency of the manufacturing process.
The step-by-step process followed within the Sampling Department is outlined as
follows:
The buyer's requirements are shared by the front-end team, which prepares a
sample according to the given specifications.
An external risk analysis meeting is conducted with the customer, involving the Sri
Lankan Brandix team. Risks and potential production difficulties are discussed
with the customer, the Brandix front-end team, and the responsible department
heads.
After the external risk analysis meeting, the front-end team creates a time and
action calendar. This calendar includes the production start date, shipment date,
and key milestones, ensuring timely completion of all production stages. If any
action date is missed, the concerned department must escalate the issue to the
front-end team, which will then revise the calendar.
A sample is prepared by the front-end team and sent to the buyer for approval.
Once approved, the sample is used as a reference for the factories.
A pre-production meeting is held within the factory, attended by department
heads. Discussions focus on the style pattern and pack, and a sample is prepared
using available trims without ordering separate trims. The front-end team provides
the tech pack and pattern for the style; no patterns are developed in the factory.
Refer to Annexure 22 for Sampling Room process flow
Apparel Internship - Brandix Apparel India.
Sampling Department
Page 110
A black seal sample is prepared by the technical department using available
fabric and trims to check the factory's capability and product fittings. Two pieces
of this sample are prepared in the base size (e.g., small for Victoria's Secret) and
sent to the front-end team for approval.
If the black seal sample is approved, an internal risk analysis meeting is
conducted. In this meeting, the black seal sample and green seal sample (from
other factories) are compared to determine which factory's sample is better. The
factory with the superior sample receives the production order. The final tech
pack, pattern, and any alterations are reviewed, and department heads assess
whether the factory can produce the product or needs assistance.
After the internal meeting, a test lot trial is conducted, where five samples are
prepared by the technical department. An executive from the buyer reviews these
samples in the presence of the factory's technical and quality departments.
Victoria's Secret has a dedicated quality checking facility within Brandix for this
purpose.
A pre-production meeting is held, involving the front-end team and department
heads. They discuss the multi-test laboratory report and delivery time.
A pilot run is conducted with normal sewing machine operators, producing 50-50
pieces for each size in the production order. This run is performed on the actual
sewing line to identify any potential issues before full production. The technical
department supervises this process.
Following the pilot run, a pilot meeting is held within the factory to discuss any
difficulties encountered, potential process flow revisions, or necessary technical
adjustments. This is an internal meeting with no outside executives. If the pilot run
is rejected, another run must be conducted, and the time and action calendar
must be revised. Bulk production cannot begin without an approved pilot run.
If the pilot run is approved, bulk production starts with an initial run of 40-40
pieces for each size. The Victoria's Secret staff present at Brandix unit-1 reviews
this production. After their approval, a Production Start Date (PSD) is issued, and
full-scale bulk production begins.
Apparel Internship - Brandix Apparel India.
Finished Goods Department
Page 111
Introduction
The Finished Goods (FG) department at Brandix Unit-1 is a crucial segment of the
production process, ensuring that sewed products are meticulously checked, packed,
and prepared for delivery to customers. This department guarantees that only high-
quality garments reach the end consumers by following a systematic approach to
packaging and inspection. The process is divided into several key areas, each with
specific responsibilities and procedures that ensure efficiency and quality control.
Central Packaging Area
Overview: The Central Packaging Area within the FG department is dedicated to the
packaging of garments, particularly combo packs. Combo packs are packages that
contain garments of different sizes, whereas single-size packing is conducted directly
at the packing tables set up in front of the sewing modules, aligned with the inspection
tables.
Responsibilities:
Combo Pack Preparation: In the Central Packaging Area, garments of different sizes
are packed together in combo packs.
Single Size Pack Preparation: Packing of garments of a single size per packet is done
at the packing tables adjacent to the sewing modules.
Box Allocation: It is the responsibility of the FG personnel to ensure that garments of
each size are packed into appropriately marked boxes and respective cartons.
Front-End Team Coordination
The dimensions of the cartons and the number of boxes per carton are specified by
the front-end team based in Sri Lanka. This coordination ensures consistency and
adherence to customer specifications across different units.
Quality Inspection and Metal Detection
Initial Inspection: Upon receipt from the production floor, boxes are reopened within
the FG department to conduct a thorough inspection. This step is crucial for detecting
any metallic items that may have inadvertently been packed with the garments, which
could pose a risk to consumers.
Refer to Annexure 31 for FG Dept. process flow
Apparel Internship - Brandix Apparel India.
Finished Goods Department
Page 112
Metal Detection Process: Each packet of garments is passed through a metal
detector machine to identify and remove any metallic objects. Metal detection is a vital
quality control measure that ensures the safety and satisfaction of the end consumer
by preventing any potential injuries from metallic objects.
Repacking: After the inspection, the boxes are repacked according to customer
specifications.
Storage and Documentation:
Allocation of Storage Space: Once repacked, the boxes are allocated specific storage
spaces within the FG department. This is done by identifying blank racks in the
storage area and organizing cartons according to schedule numbers.
Desktop Management System: An Excel file is maintained on a desktop located
centrally within the FG storage area. This file contains vertical cells listing rack
numbers and horizontal cells filled with style numbers, schedule numbers, and ex-
factory dates.
Rack Identification: FG staff use this file to locate available racks for specific schedule
numbers and organize cartons accordingly.
EID Sticker and Documentation: An EID sticker is pasted on each carton,
containing critical information such as EID number, PO number, ex-factory date, size,
carton number, style number, and schedule number. This sticker is applied only when
all cartons related to a particular schedule number have arrived from the production
floor.
Central Inspection Facility (CIF)
Quality Verification: Random Sampling method is used for quality inspection. 10% of
the total cartons are sent to the Central Inspection Facility (CIF) for quality checks.
Quality Standards: CIF ensures that the garments meet the customer's quality
standards. If the standards are met, the order is approved for shipment. If not, the
entire order is rejected.
Importance of CIF: The CIF plays a critical role in maintaining the high-quality
standards expected by Brandix's customers, ensuring that only garments that pass
rigorous inspection are shipped.
Apparel Internship - Brandix Apparel India.
Finished Goods Department
Page 113
Figure: Finished Goods Department | Source: Self
Apparel Internship - Brandix Apparel India.
Surplus Department
Page 114
The Surplus Department plays a crucial role in managing the extra or leftover
materials and garments within a company's production processes. The department
oversees several key stages, including cutting, embellishment, printing, and finishing,
ensuring that all materials are handled with precision and care. The main functions
and responsibilities of the Surplus Department:
Material Management and Handling:
Cutting and Embellishment: The department carefully manages the processes
of cutting and embellishing fabric, with a focus on minimizing waste and
handling any damages that occur. The fabric is also delivered with various
types of stickers, and any rejections are systematically collected.
Record Keeping: Records are maintained for any damages to materials during
these processes. This includes tracking issues such as cut damages, missing
labels, and problems with heat seals, ensuring all defects are documented and
handled appropriately.
Quality Control and Accuracy:
Verification: When garments are received from production, they undergo a
verification process. They are checked against schedules, styles, colors, part
numbers, and sizes. The relevant personnel's signatures are obtained to
confirm the accuracy of these details.
Defect Management: Defects identified during the production process are
addressed by the production team, including the technical team and quality
control teams. Fabric defects, in particular, are confirmed by the MQC team,
and necessary actions are taken to ensure that only high-quality materials
proceed to the next stage.
System Updates and Organization:
Systematic Updates: All collected garments are systematically updated in the
company's system, with locations assigned according to the schedule. This
helps in tracking the materials throughout their utilization within the production
process.
Apparel Internship - Brandix Apparel India.
Page 115
Storage and Segregation: Garments are stored in designated areas, with last
month's stock kept separately. Garments are also segregated into panel form,
garment form, and semi-finished categories, allowing for organized and
efficient management.
Coordination with Teams and Reporting:
Team Coordination: The Surplus Department works closely with various
teams, which reconciles schedules and provides monthly reports. These
reports are essential for preparing the packing list at different levels, such as
schedule, style, and color.
Final Processing and Documentation:
Distribution Process: Once customer approval is received, the distribution
process for surplus garments is initiated. The packing list, including the
number of cartons and quantities, is documented and provided to BAI, the
customer, and customs for further processing.
Admin Coordination: The same detailed information is provided to the admin
team, who handle the final steps in processing the surplus materials, ensuring
that all documentation is complete and accurate.
The Surplus Department's careful approach to managing leftover materials and
garments ensures that the company minimizes waste, maintains high standards of
quality, and meets customer requirements effectively. Their coordination with various
teams and attention to detail are important to the overall efficiency and success of the
production process.
Surplus Department
Apparel Internship - Brandix Apparel India.
PROJECTS
Apparel Internship - Brandix Apparel India.
Project 1
Page 116
Problem Statement: Excess use of Lace and Elastic during stitching (more than
standard allowance) causing Lace and Elastic shortage.
Problem Overview:
The excessive use of lace and elastic beyond the standard allowance is causing a
shortage in Brandix Unit-1 (B-1).
The gap between two consecutive pieces is greater than specified, which
generally gets trimmed in the succeeding processes and going to waist, leading to
a shortage of lace and elastic during the manufacturing of the final pieces in an
order.
When this shortage occurs, the factory must reorder lace and elastic, but since
the required quantity is typically small, it often falls below the Minimum Order
Quantity (MOQ) set by the supplier.
As a result, B-1 has to order at least up to the MOQ, leading to excess lace and
elastic inventory, which ties up capital and may rarely match the specifications for
future orders.
This excess lace and elastic become a kind of waste, for which the factory incurs
costs.
Additionally, orders for lace and elastic have a lead time of at least 7 days. If
these materials are needed earlier, the factory risks missing the ex-factory date,
which is the deadline for the order to leave the factory to be shipped on time.
Missing the shipment deadline requires the factory to use air courier, which is very
expensive, and this cost is borne by the factory, not the customer.
If the lace and elastic delivery is delayed, B-1 might inform the customer that part
of the order will be delivered later. If the customer agrees, the factory sends the
completed order and later sends the remaining pieces by air, with the factory
covering the cost.
If the customer does not agree, they only pay for the pieces received on time,
leading to a financial loss for the factory in either scenario.
Apparel Internship - Brandix Apparel India.
Project 1
Page 117
Figure 101: Leg attach elastic gap and wastage | Source: Self
Figure 102: Waistband elastic gap and wastage | Source: Self
Apparel Internship - Brandix Apparel India.
Project 1
Page 118
Figure 103: Leg attach elastic gap and wastage | Source: Self
Figure 104: Waistband elastic gap and wastage | Source: Self
Apparel Internship - Brandix Apparel India.
Project 1
Page 119
Figure 105: Leg attach lace gap and wastage | Source: Self
Figure 105: Waistband lace gap and wastage | Source: Self
Apparel Internship - Brandix Apparel India.
Project 1
Page 120
Figure 106: Slashed V string elastic wastage | Source: Self
Figure 107: Slashed lace wastage | Source: Self
Apparel Internship - Brandix Apparel India.
Project 1
Page 121
Figure 108: Excessive lace gap on the panel edge | Source: Self
Figure 109: Waistband lace gap and wastage | Source: Self
Apparel Internship - Brandix Apparel India.
Project 1
Page 122
Figure 110: Excessive slashed trims wastage | Source: Self
Apparel Internship - Brandix Apparel India.
Project 1
Page 123
Figure 111 & 112: Excessive trimmed lace wastage | Source: Self
Apparel Internship - Brandix Apparel India.
Project 1
Page 124
Solution:
First, the sewing line was checked, and data related to lace and elastic wastage
on the production floor was collected.
After analyzing the working modules for the lace overconsumption issue and
discussing with the inline technical team, team leaders, and mentor, it was found
that the main reasons for lace and elastic overconsumption were operator
negligence and the absence of standards for lace consumption on the sewing
floor.
Most operators involved in sewing lace and elastic to the garment were unaware
of the issue and did not know the standard for lace and elastic consumption,
leading them to stitch according to their comfort and convenience, often resulting
in excessive use without realizing it.
The mentor instructed us to monitor lace and elastic consumption daily, report the
details regularly, and generate awareness among the workers about the issue of
overconsumption.
After collecting data on how lace and elastics were being used in the modules, an
audit mechanism was developed using the idea of a traffic light inspection system
to monitor lace consumption. The audit involved checking lace consumption in
every module three times per shift.
To raise awareness among workers about the proper usage of lace and elastic a
visual tool was prepared to help Sewing Machine Operators (SMOs) better
understand lace usage. This tool highlighted wrong methods of attaching lace or
elastic that led to wastage and demonstrated the correct, standard methods
specified by the technical department, including the proper gap between two
consecutive pieces where lace or elastic is attached.
The trim consumption audit for lace and elastic was conducted, checking all 32
sewing modules that operated with lace or elastic three times per shift.
An audit format was prepared under the guidance of the Head of Department
(HOD), where modules were marked with red (not following the standard
allowance of lace and wasting it) or green (sticking to the specifications and using
lace efficiently).
Apparel Internship - Brandix Apparel India.
Project 1
Page 125
Figure 113: Information of trims consumption in various modules | Source: Self
Apparel Internship - Brandix Apparel India.
Project 1
Page 126
Figure 114: Information of trims consumption in various modules | Source: Self
Apparel Internship - Brandix Apparel India.
Project 1
Page 127
Figure 115 & 116: Information of trims consumption in various modules | Source: Self
Apparel Internship - Brandix Apparel India.
Project 1
Page 128
The visual tool was created and placed in high-visibility areas accessible to all
operators involved in lace and elastic operations. It was personally shown to each
relevant operator, and they were asked for their feedback on the tool. The
problem was explained to them using the visual tool.
The audit was conducted over five months, with operators being marked daily on
the audit sheet based on whether they were following the standard. Each day, the
operators were reminded of the problem and the standard by being shown the
visual tool, which was also displayed at their workstations, emphasizing the
importance of adhering to the standard.
The visual tools were presented in Telugu to ensure better understanding among
the SMOs, as most of the workforce is more proficient in Telugu than in English.
Figure 117: Trim Consumption Audit Sheet - Reference | Source: Self
Apparel Internship - Brandix Apparel India.
Project 1
Page 129
Figure 118: Lace and Elastic Consumption Audit Sheet | Source: Self
Apparel Internship - Brandix Apparel India.
Project 1
Page 130
Figure 119: Lace and Elastic Consumption Audit Sheet | Source: Self
Apparel Internship - Brandix Apparel India.
Project 1
Page 131
Figure 120: Lace and Elastic Consumption Audit Sheet | Source: Self
Apparel Internship - Brandix Apparel India.
Project 1
Page 132
Figure 121: Lace and Elastic Consumption Audit Sheet | Source: Self
Apparel Internship - Brandix Apparel India.
Project 1
Page 133
Figure 122: Lace and Elastic Consumption Audit Sheet | Source: Self
Apparel Internship - Brandix Apparel India.
Project 1
Page 134
Figure 123: Lace and Elastic Consumption Audit Sheet | Source: Self
Apparel Internship - Brandix Apparel India.
Project 1
Page 135
Figure 124: Lace and Elastic Consumption Audit Sheet | Source: Self
Apparel Internship - Brandix Apparel India.
Project 1
Page 136
Figure 125: Lace and Elastic Consumption Audit Sheet | Source: Self
Apparel Internship - Brandix Apparel India.
Project 1
Page 137
Figure 126: Lace and Elastic Consumption Audit Sheet | Source: Self
Apparel Internship - Brandix Apparel India.
Project 1
Page 138
Result:
The auditing process helped Sewing Machine Operators (SMOs) become aware
of lace and elastic wastage.
Over time, operators understood the impact of wastage and began to take
corrective actions.
Supervisors ensured optimal usage of lace and elastic, spreading awareness
across the factory.
SMOs made efforts to use lace and elastic efficiently to avoid receiving red marks
on their modules.
Within 5 weeks, lace wastage was significantly reduced, as noted by the General
Manager during a meeting.
While the process of waste control is gradual, the audit and checks effectively
managed wastage at B-1.
The implementation of visual tools improved understanding of the optimal gap
between consecutive pieces where lace and elastic were attached.
The visual tools also helped address the language barrier, as they were provided
in Telugu, which was more effective for the primarily Telugu-speaking workforce.
Apparel Internship - Brandix Apparel India.
Project 1
Page 139
Figure 127: Trims Consumption Standard Visual Tool | Source: Self
Figure 128: Trims Consumption Standard Visual Tool - After Lamination | Source: Self
Apparel Internship - Brandix Apparel India.
Project 1
Page 140
Figure 129: Trims Consumption Standard Visual Tool - Implementation | Source: Self
Figure 130: Trims Consumption Standard Visual Tool - Implementation | Source: Self
Apparel Internship - Brandix Apparel India.
Project 1
Page 141
Figure 131: Trims Consumption Standard Visual Tool - Implementation | Source: Self
Apparel Internship - Brandix Apparel India.
Project 1
Page 142
Figure 132: V String Elastic Consumption Standard Visual Tool | Source: Self
Figure 133: V String Elastic Consumption Visual Tool - Implementation | Source: Self
Apparel Internship - Brandix Apparel India.
Project 1
Page 143
Figure 134: V String Elastic Consumption Visual Tool - Implementation | Source: Self
Figure 135: V String Elastic Wastage | Source: Self
Apparel Internship - Brandix Apparel India.
Project 1
Page 144
Figure 136: V String Elastic Wastage | Source: Self
Apparel Internship - Brandix Apparel India.
Project 2
Page 145
Problem Statement: Excess lace is often pulled during waist lace measurement, in
the lace attaching process of style-240573 (thong garment), leading to waste after the
front panel and requiring reversal after the back panel, affecting efficiency and
material usage.
Problem Description: The current method of pulling and measuring waist lace
against the measurements given on the sewing table beside the machine requires
Sewing Machine Operators (SMOs) to exert additional effort to achieve accurate
measurements, often causing them to stretch their bodies to reach the correct length.
This stretching can lead to shoulder fatigue over time and may result in long-term
ergonomic health issues. The process is also prone to errors, which can lead to the
unintentional pulling of excess lace. Additionally, the extra extension of lace results in
wastage, presenting a significant problem.
Operation Cycle
time (Sec.)
36.07 32.48
23.69 22.49
27.54 22.34
25.19 34.47
23.85 31.72
Average time= 27.98sec
Figure 137 & 138: Lace Attaching Operation | Source: Self
Style No. 240573
Apparel Internship - Brandix Apparel India.
Page 146
Proposed Solution: The proposed method involves measuring the waist lace by
stretching it up to a raised surface. This approach reduces the need for excessive
visual focus and minimizes the physical effort required by SMOs. The design of this
process reduces the likelihood of pulling out excess lace, thereby preventing material
waste and the need for time-consuming adjustments.
Raised Surface Model Overview: After brainstorming ideas for a raised surface, a
model was developed and proposed to the engineering department. The model has
measurements on its horizontal surface for lace exactly similar to what is given on the
table. A movable raised surface slides forward and backward along the main
measurement surface and is equipped with a locking mechanism that secures its
position when necessary, particularly at the desired measurement point. This design
allows the operator to extend the lace to the raised surface without having to
repeatedly align it with the correct measurement point, reducing the risk of using more
or less lace than required during the operation.
The first mode was developed on a cardboard and proposed to the engineering team.
The ED team used that as a reference to make a more serious working metallic
model.
Figure 139: Proposed Model (Made
of cardboard) | Source: Self
Project 2
Apparel Internship - Brandix Apparel India.
Page 147
Figure 140: Working Model (Developed by ED team) | Source: Self
Result: It reduces cycle time, SMO fatigue and lace wastage. We were unable to
record cycle time because they need a better understanding of how to use the tool.
We could not give because of the language issue but we discussed well with IE and
Technician team.
Project 2
Cycle time
(sec)
30.23
28.44
29.17
26.63
26.49
27.57
23.93
24.71
27.87
25.92
Av. C. Time = 27.09
Apparel Internship - Brandix Apparel India.
Page 147
Project 2
Operation time
after the
Implementation
Apparel Internship - Brandix Apparel India.
Page 148
Problem Statement: To feed the lace into the sewing machine lace needs to unroll
into the bucket and then, reversed upside down.
Problem Description: At Brandix Unit 1, lace is a key material used extensively
across various garment styles. This lace, supplied in rolls, must be correctly oriented
when fed into the sewing machines for sewing onto garments. The challenge arises
from the fact that the lace rolls delivered by different suppliers often come with the
right side of the lace facing upward. However, for proper attachment to the garments,
the right side of the lace needs to face downward.
To resolve this issue, the current process involves a manual step where an operator
unrolls the lace into a bucket before feeding it into the lace feeding machine. This
additional step is necessary because feeding the lace directly from the roll would
result in the wrong side facing upward, which is not suitable for the sewing process.
The lace feeding machine, which is attached to the sewing machine, then correctly
feeds the lace in the downward right side facing direction.
Figure 141: Unrolled Lace in Bucket Being Used | Source: Self
Project 3
Apparel Internship - Brandix Apparel India.
Page 149
While this method works, it introduces inefficiencies. The need for an operator to
manually unroll the lace not only adds an extra step in the production process but also
occupies a person who could otherwise be engaged in more productive tasks. This
manual intervention is time-consuming and introduces variability, as the process
relies on the operator’s attention and accuracy. Moreover, this step adds a layer of
complexity to the production line, which could lead to bottlenecks, especially in high-
volume production scenarios.
Figure 142: Lace Face Changing | Source: Self
Project 3
Apparel Internship - Brandix Apparel India.
Page 150
Proposed Solution: To address this inefficiency, a trim card system was developed
to catalog lace suppliers based on the orientation in which they deliver lace rolls. This
trim card categorizes suppliers into two groups: those who deliver lace rolls with the
right side facing upward and those who deliver them with the right side facing
downward.
The primary purpose of this trim card is to streamline the lace feeding process by
enabling Brandix to communicate specific requirements to their lace suppliers. For
suppliers who currently deliver lace with the right side facing upward, the trim card
serves as a guide for instructing them to reverse the direction of the lace on the roll so
that it arrives with the right side facing downward. This adjustment aligns the lace’s
orientation with the requirements of the sewing process, allowing the lace to be fed
directly into the sewing machine without the need for unrolling.
For suppliers who already deliver the lace with the right side facing downward, the
trim card confirms that no changes are needed. This approach ensures consistency in
the supply chain and reduces the risk of errors. By standardizing the lace’s orientation
across all suppliers, Brandix can eliminate the need for the manual unrolling step
entirely.
Figure 143: Trim Card | Source: Self
Project 3
Apparel Internship - Brandix Apparel India.
Page 151
Figure 144: Trim Card | Source: Self
Project 3
Apparel Internship - Brandix Apparel India.
Page 152
Result:
Increased Efficiency: The trim card system eliminates the manual unrolling step,
streamlining the production process. Lace can be fed directly into the sewing
machines, reducing the time and labor needed for each garment.
Labor Optimization: Operators previously responsible for unrolling lace can now
be reassigned to other areas of the production line where their skills are better
utilized. This improves productivity and allows for more efficient use of human
resources.
Consistency and Quality: Consistent lace orientation from suppliers reduces the
risk of errors in the sewing process. This ensures that the lace is always attached
correctly, maintaining the quality of the final product.
Cost Reduction: Over time, eliminating the manual unrolling step can lead to cost
savings. Lower labor costs, fewer production delays, and minimized waste
contribute to a more cost-effective production process.
Supplier Collaboration: The trim card enhances communication and collaboration
with suppliers by clearly outlining Brandix's requirements. This leads to a more
efficient supply chain and fosters stronger relationships with suppliers, ensuring
consistent fulfillment of Brandix's needs.
Overall Improvement: The introduction of the trim card system at Brandix Unit 1
significantly enhances the lace feeding process. By addressing lace orientation
issues at the source, Brandix can eliminate unnecessary manual labor, streamline
production, and uphold high-quality standards. This initiative aligns with Brandix's
commitment to continuous improvement and innovation in garment
manufacturing.
Project 3
Apparel Internship - Brandix Apparel India.
Project 4
Page 153
Problem Statement: The non uniformity of the WIP with in a sewing module, causes
problem of work distribution between the SMOs
Problem Overview: Work in Progress (WIP) plays a crucial role in distributing work
evenly among Sewing Machine Operators (SMOs) within a module. Proper
distribution ensures that every operator remains engaged, preventing idle time.
However, if WIP is not distributed uniformly, it can lead to some operators being
overburdened while others are underutilized. This imbalance can slow down the
production process, as the entire sewing operation may depend heavily on certain
operators, creating a bottleneck—an undesirable situation in the industry.
Sometimes, this issue arises because SMOs may not be fully aware of the
importance of maintaining consistent WIP levels. They might work at their own pace
without considering whether the next operator has pieces to work on or is waiting for
them to pass the pieces along. This can result in WIP mismanagement within the
sewing module. Additionally, even if SMOs and supervisors are informed about the
optimal WIP levels to maintain, they might not always follow these guidelines,
especially under the pressure of meeting deadlines, leading to potential inefficiencies.
Solution: To manage WIP within the module, a visual tool was created to clearly
indicate the minimum and maximum number of pieces that should be maintained
between two consecutive machines as work in progress. Keeping the WIP within this
range prevents any rush or bottlenecks in the garment sewing process.
This visual tool also serves as a reminder of previous instructions regarding WIP
management. Instead of relying solely on verbal instructions, the tool visually
illustrates the problems caused by uneven WIP distribution among Sewing Machine
Operators. This makes it easier to understand and visualize the issue, as well as the
potential waste of manpower within the sewing module.
Implementation: The visual tool was implemented in 22 out of the 48 modules,
positioned in highly visible areas above the operators' workspaces.
Limitation: The visual tool was provided in English, but this presented a challenge
because the majority of the sewing operators were native Telugu speakers and were
more comfortable with Telugu. As a result, they had difficulty comprehending the
information conveyed by the visual tool, which hindered its effectiveness in
communicating the intended instructions.
Apparel Internship - Brandix Apparel India.
Page 154
Figure 145: High WIP Issue | Source: Self
Project 4
Apparel Internship - Brandix Apparel India.
Page 155
Figure 146: WIP Control Visual | Source: Self
The visual tool illustrates the standard for Work in Progress (WIP) during production,
showing that an operator should maintain a WIP of no more than 15 pieces and no
fewer than 5 pieces at any given time. The WIP should not exceed 15 pieces or drop
below 5.
Project 4
Apparel Internship - Brandix Apparel India.
Page 156
Figure 147 & 148: WIP Control Visual -
Implemented | Source: Self
Project 4
Apparel Internship - Brandix Apparel India.
Page 157
Figure 149 & 150: WIP Control Visual -
Implemented | Source: Self
Project 4
Apparel Internship - Brandix Apparel India.
Page 158
Figure 151 & 152: WIP Control Visual -
Implemented | Source: Self
Project 4
Apparel Internship - Brandix Apparel India.
Page 159
Figure 153 & 154: WIP Control Visual -
Implemented | Source: Self
Project 4
Apparel Internship - Brandix Apparel India.
Page 160
Figure 155 & 156: WIP Control Visual -
Implemented | Source: Self
Project 4
Apparel Internship - Brandix Apparel India.
Page 161
Problem Statement: The deviation from standard tagging procedure to vertical
tagging of gusset pieces during alignment is causing inconsistencies in fabric
alignment and garment quality.
Problem Description: Due to the aligning being done at the shoulder level,
ergonomically it may cause severe injury to the SMO. Further, due to the
misalignment of the fabric, the SMO also wastes some time in picking up the garment
in the wrong alignment and then aligning it using both hands. This leads to a waste of
time.
Proposed Solution: To address the issues caused by vertical tagging and fabric
misalignment, we proposed to reposition the front panel and gusset pieces with their
face sides facing down. This adjustment eliminates the need for shoulder-level
alignment and reduces the chances of fabric folding due to slippage. Additionally, we
implemented horizontal tagging of the gusset pieces, aligning with the standard
procedure and ensuring consistent quality in the garment assembly process.
Before
Cycle time (Sec.)
19.37 21.55
24.43 21.7
22.38 21.42
25.39 22.74
20.22 20.31
Average time= 21.95sec
Figure 157: Gusset Operation | Source: Self
Style No. 240573
Module - 21
Project 5
Apparel Internship - Brandix Apparel India.
Page 162
After
Figure 158: Gusset Operation | Source: Self
Cycle time (Sec.)
22.96 17.67
22.51 16.91
15.74 22.85
20.25 19.93
17.06 17.98
Average time= 19.38sec
Result: The front panel and gusset pieces were positioned with their face sides facing
down. The Sewing Machine Operator (SMO) needed to pick up these pieces and
align them at the appropriate location, which did not require alignment at the shoulder
level. Given the positioning, there was minimal chance of the pieces folding during
this process. Now, the gusset pieces were tagged horizontally, which adhered to the
standard procedure.
The difference between before and after average cycle time is approx. - 2 Sec.
In 1 min, approx. 6 sec is being saved and accordingly in one hour approx. 360
seconds or 6 min of time being saved.
Style No. 240573
Module - 21
Project 5
Apparel Internship - Brandix Apparel India.
Page 163
Problem Statement: Thread cutters increase seam ripping time and the risk of cut
damages, leading to material waste when SMOs discard damaged pieces in
challenging operations.
Problem Description: Using thread cutters for seam ripping is time-consuming and
prone to high cut damage risks. In difficult operations, Sewing Machine Operators
(SMOs) may cut and discard damaged pieces, leading to increased material waste
and operational inefficiencies. This practice not only extends the processing time but
also contributes to higher costs and waste due to the damaged items being discarded
rather than properly repaired.
Proposed Solution: To address the challenges associated with ripping seams using
a thread cutter, the idea of employing a seam ripper was proposed. A seam ripper,
being specifically designed for this purpose, offers more precision and control,
thereby reducing the time required and minimizing the risk of cut damages. By using a
seam ripper, Sewing Machine Operators (SMOs) could more effectively manage the
ripping process, handle difficult seams with greater ease, and reduce the occurrence
of damaged sections. This tool would likely improve efficiency and overall quality in
seam ripping operations.
According to the company data, we observed that cut damages were higher
compared to other defects. If we use a seam ripper or a tool with a rounded shape
that can only cut the threads, intentionally caused cut damages by the sewing
machine operators will be minimized.
Figure 159, 160 & 161: Using thread cutter for seam ripping | Source: Self
Intervention 1
Apparel Internship - Brandix Apparel India.
Page 164
Figure 162 & 163: Using seam ripper | Source: https://www.threadshop.in
Intervention 1
Apparel Internship - Brandix Apparel India.
Intervention 2
Page 165
Problem Statement: The multi-step sticker placement process is inefficient and time-
consuming, causing excessive paper wastage and extended processing times.
Problem Description: The existing sticker placement process is cumbersome,
involving several steps. Sewing Machine Operators (SMOs) first peel a sticker from a
sheet, place it on their hand, and then transfer it onto the garment. Following this, the
final Quality Control (QC) personnel remove the sticker before the garment can
proceed further.
This method is not only time-consuming but also inefficient, as it requires five distinct
actions from both SMOs and QC staff. Additionally, the need to use multiple stickers
for each operation results in considerable paper wastage and prolongs the overall
processing time.
Proposed Solution: To address the issues of time consumption and paper wastage
with the current sticker system, it was proposed to use temporary markings that
vanish after 2-3 hours. SMOs could employ symbols like +, -, o, or specific alphabets
for identification. This alternative would streamline the process, eliminate sticker use,
and reduce waste. Discussions with the marker supplier would ensure the temporary
markings meet specific requirements and integrate smoothly into operations.
Figure 164 & 165: Using stickers on garment | Source: Self
Apparel Internship - Brandix Apparel India.
Page 166
Figure 168 & 169: Air Erasable Fabric Pen | Source: Self
Figure 166 & 167: Using stickers on garment | Source: Self
Intervention 2
Apparel Internship - Brandix Apparel India.
Page 167
Figure: Leg lace tag | Source: self
Intervention 3
Problem Statement: Tagging lace on a flat bed machine causes folding, leading to
realignment after each tag, resulting in cycle times twice as long as the standard.
Problem Description:
SMOs (Sewing Machine Operators) currently use a single needle lock stitch on a
flat-bed machine to tag lace. However, the design of the flat-bed machine causes
the lace to fold during the tagging process. This folding issue requires SMOs to
realign the lace after each tag to correct the fold, significantly increasing the cycle
time. The repetitive realignment process doubles the cycle time compared to the
standard worksheet, leading to inefficiencies in the production process.
Proposed Solution:
To address this issue, the use of a cylindrical raised bed machine is proposed. The
cylindrical raised bed design minimizes the chance of the lace folding during tagging,
thereby eliminating the need for realignment after each tag. This improvement not
only enhances the overall efficiency but also reduces the cycle time by avoiding the
alignment adjustments required with the flat-bed machine. As a result, this method
offers a more efficient alternative, reducing lace folding and streamlining the tagging
process.
Apparel Internship - Brandix Apparel India.
Page 168
Figure: Cylindrical raised bed Machine | Source: Google
Intervention 3
Apparel Internship - Brandix Apparel India.
Activity 1
Page 169
Preparation of garment product name, technical name and SMV spreadsheet along
with visual layout for one module.
Figure 170: Spreadsheet for product name, technical name and SMV | Source: Self
Apparel Internship - Brandix Apparel India.
Activity 1
Page 170
Preparation of garment product name, technical name and SMV spreadsheet along
with visual layout for one module.
Figure 171: Module 31 visual layout | Source: Self
Apparel Internship - Brandix Apparel India.
Activity 2
Page 171
Preparation of list of all the machines available on the production floor, along with all
the details of its technical specifications and its applications during sewing.
Figure 172: List of all the machines along with its specifications | Source: Self
Apparel Internship - Brandix Apparel India.
Activity 3
Page 172
Preparation of a complete factory process flow chart of UNIT-1.
Figure 173: BAI-1 Factory Process flowchart | Source: Self
Apparel Internship - Brandix Apparel India.
Activity 4
Page 173
Observe all the modules and operator’s movements and prepare of a list of all non-
value-adding activities performed by the operators that do not contribute to the
production process. This should be done for all three sections.
Figure 174: List of all the non value adding activities in module 1 | Source: Self
Apparel Internship - Brandix Apparel India.
Page 174
Observe all the modules and operator’s movements and prepare of a list of all non-
value-adding activities performed by the operators that do not contribute to the
production process. This should be done for all three sections.
Figure 175: List of all the non value adding activities in module 2 | Source: Self
Activity 4
Apparel Internship - Brandix Apparel India.
Page 175
Observe all the modules and operator’s movements and prepare of a list of all non-
value-adding activities performed by the operators that do not contribute to the
production process. This should be done for all three sections.
Figure 176: List of all the non value adding activities in module 3 | Source: Self
Activity 4
Apparel Internship - Brandix Apparel India.
Page 176
Do the time study of all operations for every any two module and use that data to
calculate the cycle time and line capacity for the module.
Figure 177: Time study and capacity calculation of module 2 | Source: Self
Activity 5
Apparel Internship - Brandix Apparel India.
Page 177
Do the time study of all operations for every any two module and use that data to
calculate the cycle time and line capacity for the module.
Figure 178: Time study and capacity calculation of module 21 | Source: Self
Activity 5
Apparel Internship - Brandix Apparel India.
Page 178
Do the time study of all operations for every any two module and use that data to
calculate the cycle time and line capacity for the module.
Figure 179: Time study and capacity calculation of module 19 | Source: Self
Activity 5
Apparel Internship - Brandix Apparel India.
Page 179
Do the time study of all operations for every any two module and use that data to
calculate the cycle time and line capacity for the module.
Figure 180: Time study and capacity calculation of module 29 | Source: Self
Activity 5
Apparel Internship - Brandix Apparel India.
Page 180
Do the time study of all operations for every any two module and use that data to
calculate the cycle time and line capacity for the module.
Figure 181: Time study and capacity calculation of module 1 | Source: Self
Activity 5
Apparel Internship - Brandix Apparel India.
Page 181
Do the time study of all operations for every any two module and use that data to
calculate the cycle time and line capacity for the module.
Figure 182: Time study and capacity calculation of module 05 | Source: Self
Activity 5
Sequence
Cumulative
Time (min)
Time Taken
(min)
Operator 1 Operator 2 Operator 3 Operator 4
1 01:58.50 01:58.50 01:58.50 00:44.89 00:29.07 00:37.77
2 02:48.03 00:49.53 00:49.53 00:36.47 00:29.68 00:39.70
3 05:49.12 03:01.09 03:01.09 00:39.42 00:30.07 00:44.43
4 06:39.95 00:50.83 00:50.83 00:38.82 00:32.32 00:35.69
5 10:07.71 03:27.76 03:27.76 00:50.57 01:02.02 00:34.32
6 10:55.66 00:47.95 00:47.95 01:20.72 00:29.13 00:35.25
7 11:44.87 00:49.21 00:49.21 00:38.39 00:31.57 01:15.83
8 12:34.88 00:50.01 00:50.01 00:26.83 00:27.92 00:44.64
9 13:09.05 00:34.17 00:34.17 01:08.34 00:56.65 00:29.20
10 13:48.04 00:38.98 00:38.98 01:28.00 00:31.57 00:28.88
11 - - - 01:50.52 00:28.22 00:45.22
Apparel Internship - Brandix Apparel India.
Page 182
Trend Analysis and Report on Time Study for Modules 1 & 7 at Brandix
Introduction: This activity provides a comprehensive analysis of the time study
conducted for style 240315 in Modules 1 and 7 at Brandix, focusing on the First Hour
Output (FHO) performance. The analysis spans from the start of the shift near 6 am to
the end near 7 am. The purpose is to identify trends, understand the factors impacting
productivity, and recommend measures for improvement.
Data Collection: Data was collected for several operators in both modules, tracking
the time taken for each sequence of operations. The cumulative times and individual
sequence times were recorded and analyzed to identify patterns and inefficiencies.
Module 1 - Leg Opening Lace Attaching
July 4 Data for Module 1 Operators
Activity 6
Sequence
Cumulative
Time (min)
Time Taken
(min)
Operator 1 Operator 2 Operator 3
1 00:32.67 00:32.67 00:32.67 00:21.69 00:27.96
2 01:08.77 00:36.10 00:36.10 00:23.21 00:27.51
3 02:03.96 00:55.19 00:55.19 00:37.00 00:28.17
4 02:39.04 00:35.08 00:35.08 00:27.00 00:29.13
5 03:27.03 00:47.99 00:47.99 00:30.52 00:27.23
6 04:02.07 00:35.04 00:35.04 00:26.44 00:26.01
7 04:28.92 00:26.85 00:26.85 00:26.27 00:39.73
8 05:07.32 00:38.40 00:38.40 00:29.70 00:32.08
9 05:49.69 00:42.37 00:42.37 00:20.85 00:25.57
10 06:16.30 00:26.61 00:26.61 00:24.63 00:46.22
11 - - - 00:25.19 00:27.13
Sequence
Cumulative
Time (min)
Time Taken
(min)
Operator 1 Operator 2 Operator 3 Operator 4
1 02:05.69 02:05.69 02:05.69 00:38.71 00:29.15 00:35.53
2 03:03.99 00:58.30 00:58.30 00:34.30 00:30.94 01:23.37
3 05:05.48 02:01.49 02:01.49 00:35.84 00:29.55 00:32.70
4 05:54.76 00:49.28 00:49.28 00:54.97 00:30.88 01:16.07
5 07:05.63 01:10.87 01:10.87 02:19.08 00:30.31 00:33.45
6 08:22.37 01:16.74 01:16.74 00:49.79 01:33.09 00:34.95
7 10:02.13 01:39.76 01:39.76 00:34.72 00:29.10 00:54.15
8 10:41.40 00:39.27 00:39.27 00:43.58 00:33.52 00:23.72
9 11:24.34 00:42.94 00:42.94 00:45.89 00:48.07 00:35.15
10 12:14.84 00:50.50 00:50.50 00:41.33 00:30.02 00:55.53
11 - - - 03:11.81 - 00:32.88
Apparel Internship - Brandix Apparel India.
Page 183
Module 7 Operators Data, July 4
July 5 Data for Module 1 Operators
Activity 6
Sequence
Cumulative
Time (min)
Time Taken
(min)
Operator 1 Operator 2 Operator 3
1 00:28.99 00:28.99 00:28.99 00:35.35 01:00.40
2 01:02.13 00:33.14 00:33.14 00:33.10 00:34.38
3 01:37.34 00:35.21 00:35.21 00:28.82 00:26.82
4 02:11.30 00:33.96 00:33.96 00:29.56 00:32.95
5 02:44.13 00:32.83 00:32.83 00:27.69 00:33.13
6 03:18.38 00:34.25 00:34.25 00:30.83 00:31.10
7 03:49.57 00:31.19 00:31.19 00:32.91 00:28.09
8 04:22.95 00:33.38 00:33.38 00:33.33 00:36.48
9 05:00.30 00:37.35 00:37.35 00:31.57 00:36.93
10 05:38.17 00:37.87 00:37.87 00:29.60 00:30.82
11 - - - 00:35.92 00:28.21
Apparel Internship - Brandix Apparel India.
Page 184
Module 7 Operators Data, July 5
Trend Analysis
Module 1:
Early Delays: At the start of the shift (around 6 am), operators experience
significant delays, especially in sequences 1 and 3, often taking more than three
minutes.
Improvement Over Time: As the shift progresses, the time taken per sequence
gradually decreases. By sequence 9, the time is significantly reduced to about 34
seconds for Operator 1.
Inconsistencies: Operators show varying performance with some experiencing
longer delays due to machine settings and material handling, particularly
noticeable in sequences 5 and 6.
Module 7:
Faster Start: Operators in Module 7 start with shorter times compared to Module
1, with the first sequence taking around 32 seconds.
Consistent Performance: The times remain relatively consistent, with slight
variations. The trend indicates a steady improvement, especially after the initial
sequences.
Less Variability: Compared to Module 1, operators in Module 7 show less
variability in their times, indicating a more stable process.
Activity 6
Apparel Internship - Brandix Apparel India.
Page 185
Key Findings
Initial Setup Delays: Significant delays at the start of the shift are primarily due to
machine settings and adjustments. The early sequences take considerably
longer, impacting the overall FHO.
Improvement with Time: As operators settle into their tasks, the time taken for
each sequence decreases. This improvement trend is more pronounced in
Module 1.
Material Handling Issues: Delays in sequences involving material handling are
evident. Efficient organization and material availability are crucial.
Operator Variability: There is noticeable variability among operators in Module 1,
suggesting a need for standardized training and best practices.
Recommendations
Pre-shift Setup Optimization: Implement a pre-shift routine to ensure all machines
are set up and materials are prepared before the shift begins.
Continuous Monitoring and Feedback: Establish a system for continuous
monitoring and immediate feedback to operators to address any inefficiencies as
they occur.
Standardized Training: Provide regular training sessions for operators focusing on
best practices and efficient material handling techniques.
Process Standardization: Standardize processes across modules to ensure
consistent performance and reduce variability among operators.
Lean Practices: Introduce lean manufacturing practices to eliminate waste and
streamline operations, focusing on reducing setup times and improving material
flow.
Conclusion
The time study analysis for Modules 1 and 7 at Brandix reveals significant
opportunities for improvement, particularly in reducing initial setup delays and
standardizing operator performance. By implementing the recommended measures,
Brandix can enhance productivity and achieve more consistent first hour output
across modules.
Activity 6
Apparel Internship - Brandix Apparel India.
Appendix II
Organisational Format
Page 186
Apparel Internship - Brandix Apparel India.
Page 187
Apparel Internship - Brandix Apparel India.
Page 188
Apparel Internship - Brandix Apparel India.
Appendix III
Spreading Department
Page 189
Apparel Internship - Brandix Apparel India.
Page 190
Apparel Internship - Brandix Apparel India.
Page 191
Apparel Internship - Brandix Apparel India.
Page 192
Apparel Internship - Brandix Apparel India.
Page 193
Apparel Internship - Brandix Apparel India.
Page 194
Apparel Internship - Brandix Apparel India.
Appendix IV
Cutting Department
Page 195
Apparel Internship - Brandix Apparel India.
Page 196
Apparel Internship - Brandix Apparel India.
Page 197
Apparel Internship - Brandix Apparel India.
Page 198
Apparel Internship - Brandix Apparel India.
Page 199
Apparel Internship - Brandix Apparel India.
Page 200
Apparel Internship - Brandix Apparel India.
Page 201
Apparel Internship - Brandix Apparel India.
Appendix V
Operation Element Breakdown
Page 202
Apparel Internship - Brandix Apparel India.
Style Number - 240315
Page 203
Apparel Internship - Brandix Apparel India.
Page 204
Apparel Internship - Brandix Apparel India.
Page 205
Apparel Internship - Brandix Apparel India.
Page 206
Apparel Internship - Brandix Apparel India.
Page 207
Apparel Internship - Brandix Apparel India.
Page 208
Apparel Internship - Brandix Apparel India.
Page 209
Apparel Internship - Brandix Apparel India.
Page 210
Apparel Internship - Brandix Apparel India.
Page 211
Apparel Internship - Brandix Apparel India.
Style Number - 240573
Page 212
Apparel Internship - Brandix Apparel India.
Page 213
Apparel Internship - Brandix Apparel India.
Page 214
Apparel Internship - Brandix Apparel India.
Page 215
Apparel Internship - Brandix Apparel India.
Page 216
Apparel Internship - Brandix Apparel India.
Page 217
Apparel Internship - Brandix Apparel India.
Page 218
Apparel Internship - Brandix Apparel India.
Page 219
Apparel Internship - Brandix Apparel India.
Page 220
Apparel Internship - Brandix Apparel India.
Page 221
Apparel Internship - Brandix Apparel India.
Style Number - 240578
Page 222
Apparel Internship - Brandix Apparel India.
Page 223
Apparel Internship - Brandix Apparel India.
Page 224
Apparel Internship - Brandix Apparel India.
Page 225
Apparel Internship - Brandix Apparel India.
Page 226
Apparel Internship - Brandix Apparel India.
Page 227
Apparel Internship - Brandix Apparel India.
Page 228
Apparel Internship - Brandix Apparel India.
Page 229
Apparel Internship - Brandix Apparel India.
Page 230
Apparel Internship - Brandix Apparel India.
Appendix VI
Order Tracking
Page 231
Apparel Internship - Brandix Apparel India.
Page 232
Apparel Internship - Brandix Apparel India.
Appendix VII
CAD Department
Page 233
Apparel CAD Evaluation format
APPENDIX VII
Section A
QUESTIONNAIRE
SEGMENT – I (ORGANIZATION)
i. Which Cad system is being used in your organization? TukaCAD ii.
When was the CAD system being implemented in your organization?
SEGMENT – II (PURPOSE)
i. Is CAD easier than traditional methods?
(a) User’s point of view: Yes
(b) Your point of view: Yes
Before 5 years ✅
3-5 years
1-3 years
less than 1 year
iii. How many times has the organization upgraded the CAD software or installed /
changed to a new one ?
· Once
· Two - five times ✅
· Almost every year
· Whenever required
Apparel Internship - Brandix Apparel India.
Page 234
ii. For what purpose/s is the CAD system being used? (Can be more than one)
· Only for pattern making
· For digitizing the patterns provided by buyer’s
· Marker planning ✅
· Alterations in patterns ✅
· Grading ✅
· Other’s ✅
iii. Does CAD result in greater productivity, is it more lucrative?
(a) Yes ✅
(b) If no,
why?____________________________________________________
________________________________________________________
________________________________________________________
____________________
i. Do you feel that CAD is affordable?
· Yes ✅
·No
· Can't say
ii. Are traditional skills required to work on CAD? Yes
Please Comment: Traditional Skills in pattern making and knowledge of garment
is required to operate TukaCAD efficiently.
iii. Are experienced pattern makers (who manually developed patterns and markers)
easily accepting the extensive use of CAD / CAM?
· Yes ✅
·No
· Sometimes
SEGMENT – III (GENERAL)
Apparel Internship - Brandix Apparel India.
Page 235
iv. Is the combination of an individual readily available who is an expert in CAD /
CAM and pattern making?
· Yes, always
· No, sometimes ✅
· Rarely
i. Was any training imparted to the operator when the new soft-ware was
installed?
· Yes ✅
·No
· If yes, then for how many days?
- Less than 7 days
- 7-15 days ✅
- More than 15 days
ii. Are you satisfied with the training given?
· Yes ✅
·No
· If not, please specify the reason?
- Training should be of longer duration
- Language problem
- Any other __________________________
iii. Do you think that training is only required when a new software is installed or
do you recommend an in-house training otherwise as-well?
· Training every year or 6-months
· Only when a software is installed ✅
SEGMENT- IV (TRAINING)
Apparel Internship - Brandix Apparel India.
Page 236
i. How many people are working in the pattern development and marker making
department?
Please specify, (approx.) - Total 8 people are working in this department (4 in
morning and 4 in evening shift)
ii. Has the number changed (increased / decreased) with the usage of CAD?
· Reduced
· Are the same
· Can’t say ✅
iii. What is the age of the person working on CAD?
· 20-25 yrs.
· 25-35 yrs ✅
· Above 35 yrs.
iv. Does he have any prior work experience on CAD?
·Yes
·No
· If yes, then how many years?
- 1 yr.
- 1-2 yrs ✅
- More than 2 yrs.
iv. Do you think that the person working on CAD / CAM should be well versed in
Pattern and Marker development or should he have fair knowledge about
textile and styling as-well?
Please Comment: Here in UNIT-1, the style comes from the front end team only,
so if the person working here in the CAD department is well versed in Pattern and
marker development then it is more than sufficient.
SEGMENT – V (PEOPLE INVOLVED)
Apparel Internship - Brandix Apparel India.
Page 237
Section B
The following factors have been identified to have an influence on
adoption of CAD / CAM.
(Kindly select the most appropriate option)
Factors
influencing
adoption of IT
Strongly
positive
Moderately
positive
Indifferent Moderately
negative
Strongly
negative
Can’t
say
High Price
Failed
installation in
other
organisation
Reduces
dependence on
people
Ability of
supplier to train
the users in our
organisation
Collaborative
working
between various
employees,
supplier and
buyer is easier
✅
✅
✅
✅
✅
Apparel Internship - Brandix Apparel India.
Page 238
Saves fabric
Ready
availability of
literate
professionals
Improves first
pass quality
product
Reduces
throughput time
for product
assemble
The supplier
does not have
an office in the
location where
my organisation
is situated
Constant up
gradation of
system required
Requirement of
constant training
✅
✅
✅
✅
✅
✅
Apparel Internship - Brandix Apparel India.
Page 239
Section C
This sheet will help you decide which system is best for your
pattern development department and organisation. (Even if you
have one.)
Note
Criteria
How you found out
about them
Communications
digitizers and file import
: Simple instructions to fill in the form.
Mention the various CAD / CAM systems you are aware of in (*) columns
In the row below, mention how each of these systems came to your
knowledge, whether through your institute, buyer’s, pattern maker, the
respective company, fairs and exhibitions or some journals etc.
Mention the CAD system under the evaluating points of 1-7.evaluate by giving
a score of 1-7 where 1 stands for best and 7 for the least.
Same number may be given for more than one company if the features are
felt to be the same. The company scoring the minimum score as per your
requirements should be your choice for buying the CAD system.
➔ In the last column, kindly mention the basis of your evaluating criteria. For ex.,
if you have given 1 to a particular system and 3 to the other, kindly mention
who / why you made the decision.
➔
➔
➔
➔
Others please
specify----------
TukaCAD
Company
Electra Optitex
Other
Intern
CAD Dept.
Person
Source
3 2 2
Apparel Internship - Brandix Apparel India.
Page 240
Pattern grading
functions
Automatic marker
making functions
Pattern design
functions- seam
allowance definition,
corners, corner insert
Pattern design
functions-darts, pleats,
trace, cut, combine,
shrink, stretch, flip,
rotate patterns.
Piece geometry
identifications(points,
lines, notches,
orientations lines, piece
rotation line for marker
making)
Maker making functions
Pattern design
functions-measurement
capabilities
Removing and adding of
patterns from present
files, printing and redo
and undo functions &
keyboard and mouse hot
keys- shortcut keys
4
2
3
3
4
1
3
2
3
4
2
2
3
2
1
3
4
2
3
4
4
2
2
2
Apparel Internship - Brandix Apparel India.
Page 241
TOTAL
Manuals
Plotting facility
Cost implications
Software platforms
Interface capabilities
with other design
software
Customising features
CAM and CAS interface
Outputs and
consumables availability
Communications access
with respect internet
compatibility
Warranty and after sales
service
2
3
6
2
3
4
3
2
2
5
4
4
5
4
2
3
2
7
6
6
2
2
6
4
4
4
2
2
4
5
Section D
Analysing usage of various functions in the CAD / CAM systems.
57 65 60
Apparel Internship - Brandix Apparel India.
Page 242
1.
2.
3.
4.
5.
6.
7.
8.
9.
10.
Digitization
On screen
pattern
construction
Variant tools
Dart
manipulation
Specification
sheet
development
Grading tools
Notches option
Piece assembly
Marker planning
Size
correspondence
Note: Kindly tick mark in the relevant column and pen down any remark / comment
related to the point in the last column.
S.No. Criteria Always Sometimes/
Occasionally
Rarely Never Additional
Comment
✅
✅
✅
✅
✅
✅
✅
✅
✅
✅
Apparel Internship - Brandix Apparel India.
Page 243
11.
12.
13.
14.
15.
Plotting
Measurement
capabilities
Piece rotation
Removing and
adding patterns
Pattern Design
functions- Darts,
pleats, trace, cut,
combine, shrink,
stretch, flip,
Rotate pattern.
: Simple instructions to fill in the form.
Mention the various CAD / CAM systems you are aware of in (*) columns.
Mention the CAD system under the evaluating points of 1-7, evaluate by
giving a score of 1-7 where 1 stands for simplest and 7 for the complicated.
Then compare the following system on the basis of the criteria mentioned with
respect to the manual pattern making methods also (Mention the rating in the
appropriate column.)
➔ If a particular facility is not available in manual pattern making / CAD, mention
NIL.
✅
✅
✅
✅
✅
Section E
Technical specifications
Note
➔
➔
➔
Apparel Internship - Brandix Apparel India.
Page 244
➔
Pattern design
functions-measurement
capabilities
Changes in Maker plans
Pattern grading functions
Pattern design functions-
seam allowance definition,
corners, corner insert
Communications-digitizers
and file import
Pattern design
functions-darts, pleats,
trace, cut, combine, shrink,
stretch, flip and rotate
patterns.
Removing and adding of
patterns from present files,
printing and redo and undo
functions & keyboard and
mouse hot keys- shortcut
keys / Pattern alterations
1
2
3
2
1
2
3
4
3
5
4
4
2
3
2
3
2
3
1
1
2
In the remarks column, kindly mention the basis of your evaluating criteria (If
possible). For ex., if you have given 1 to a particular system and 3 to manual
pattern development, kindly mention why you made the decision.
Criteria TukaCAD Electra Optitex Manual
Pattern
Making
Remarks
Apparel Internship - Brandix Apparel India.
Page 245
CAM
Plotting facility
Manuals / Books
Cost implications
Software platforms
Customising features
Communications access
with respect internet
compatibility
Warranty and after sales
service
Interface capabilities with
other design software
Automatic marker making
functions
Outputs and consumables
availability
Marker Planning Options
(Piece rotation, Ply and
edges, direction of pieces,
quantity of pieces and
piece adjustment
command, marker
efficiency, fabric width,
etc.)
4
3
2
1
2
3
2
1
2
3
4
34
2
3
4
4
3
4
3
2
3
4
5
3
3
3
3
4
2
2
3
3
2
1
2
3
Apparel Internship - Brandix Apparel India.
Page 246
Apparel Internship - Brandix Apparel India.
Appendix VIII
Company Software
Page 247
Apparel Internship - Brandix Apparel India.
Page 248
Apparel Internship - Brandix Apparel India.
Page 249
Apparel Internship - Brandix Apparel India.
Page 250
Apparel Internship - Brandix Apparel India.
Page 251
Apparel Internship - Brandix Apparel India.
Appendix IX
Plant Layout
Page 252
PLANT LAYOUT
Total Plot Area: 57,490.33m²
(618,820.78ft²)
Apparel Internship - Brandix Apparel India.
Page 253
A. Main Factory: 11,035.13 m²
B. Canteen Area: 3,671.87 m²
C. Binding Area: 526.14 m²
D. Administrative Block: 755.64 m²
E. Compressor Air Generator: 312.36 m²
F. WasteSegregation&ShreddingRoom:137.82m²
G. Security Room: 102.5 m²
16,541.56 m²
a. Activity study for every production activity like cutting, sewing,
Space and facilities
=(Total Plot Area/Total Plinth Area)×100
inspection, etc.
Total plinth Area:
Plot coverage percentage
2. Study of important work stations-
≈28.8%
Apparel Internship - Brandix Apparel India.
Page 254
Apparel Internship - Brandix Apparel India.
Page 255
Apparel Internship - Brandix Apparel India.
Page 256
● There’sonlyonechillerductthatrunsthroughthewallabovethequarantine
area.
● We’vegottwohumidifiersinthefabricpreparationsectiontokeepthingsjust
right.
required (like- Light, steam, ventilation, temporary storage etc.) for every workstation.
● Eachtrimrackcomeswithslidingladdersonbothsides,andwehavetenof
these ladders overall.
● Inthetrimssection,theladdersareslimandparkedattheendofeachrack,
with parking areas on opposite sides of the passage.
● Forthefabricsection,therearenoladdersbetweenthefabricandtrimracks,
but there’s a single line of light tubes to brighten up those areas.
● In the unloading bay, there's a table for handling vehicle movements and
processing documents when goods arrive. The gate, which opens for larger
deliveries (like 9-shoe loads), has a motorized shutter.
● Rightinsidethegate,there’satableequippedwithastamp,paperpuncher,
and other document-related items, plus a container seal cutter and a breaker
stopper for trucks.
● AdditionaltablesaresetupforkeepingtrackofGNRtagsandinvoices.
● The fabric racks feature moving platforms with ladders on each platform, covering
the entire aisle between the racks (aisle width: 5½ feet). We have three of these
ladders.
● We’veinstallednineemergencylightstohandlesuddenpowercuts.
● This section has more sprinklers than other departments, with 15 lines of
pipes ensuring the whole store area is covered.
● IntheRawMaterials(RM)area,thelightingsetupincludestworowsoflight
tubes positioned between passageways in Section 2.
● The fabric preparation section has lights that are set a bit lower compared to
other areas.
Fabric Section:
Storage Section:
Unloading/Receiving Bay:
HVAC and Humidification:
RM ware house
Lighting and Environment:
Apparel Internship - Brandix Apparel India.
Page 257
Input area
Fabric rolls are brought into the input area on trolleys with sturdy railings, making them
easy to move around. Each roll is carefully covered with a plastic sheet, secured with
Velcro, to keep it clean and protected.
Spreading table
The table is designed with an air suction feature, powered by two air pumps, and has 17
adjustable legs to ensure stability. On the automatic spreading table at the start of the
table there is a spreading machine and at the middle a white paper suppressor, and a
brown paper stand . Besides the automatic spreading table, other tables are equipped
with two automatic end cutters, a white paper suppressor, and a brown paper stand at
one end. At the start of the table, there's a convenient stand attached to hold the brown
paper roll, making it easy to access and use from that side.
Water Points:
Safety and Maintenance:
All tables have a ground passage, slightly raised (about one shoe height), where
● There’sadesignatedparkingareaforwheelchairsnearthefabricpreparation
section.
● We also have a dry powder extinguisher maintained by Sri Karthikeya Fire
Services.
● We’vesetupthreewaterpointsforthewarehouse,carefullyplacedtoavoid
any issues:
o Onenearthegate,justoutsidethefloorarea.
o Oneatthetrimissuingsection.
o Oneinthecornerofthefabricpreparationsection.
● For safety, there are no drinking water points between the racks and the
quarantine section. Instead, we have one outside the floor area near the gate
and another in the trim issuing section, with the last one by the fabric
preparation corner.
Cutting In each cutting section, within the central cutting area, fabric rolls are positioned
in the input zone, along with their prepared CAD and cutting docket. Two team members
work together to lift the fabric to the spreader height using the fabric loader. After that,
brown-holed paper is carefully placed on the table to start the lay process. They make
sure the paper is properly aligned with the marker, ensuring everything is set up
correctly before cutting begins.
Apparel Internship - Brandix Apparel India.
Page 258
extra fabric end cuts, paper, joint rolls used for splicing, and SDC fabric can be placed.
The CNC machine bed is firmly attached to the spreading table for smooth
movement of fabric lay from spreading table to cutting bed. The CNC machine has a
plastic roll stand attached to it on the side of the spreading table , which helps create
suction on the cutting bed surface to assist the machine. The cutting machine
features a moving cutting bed, making the cutting process smoother and more
efficient.
Adjacent to the bundling table, the CPI table is equipped with a light box on the opposite
side to enhance visibility for checking bundles of cut pieces. All necessary stamps and
documents for cutting and spreading documentation, including the cutting audit
summary, cutting docket file, and a paper-punching tool for attaching cards to
embellishment bundles, are kept on this table. The CPI table is also used for the
temporary storage of cut fabric.
Just after the CNC machine, there’s a large, wheeled dustbin positioned under the
conveyor bed of the CNC machine and bundling table to catch the waste fabric. There’s
enough space between the dustbin and the bundling table for the operator to move
around comfortably. The bundling table itself is sturdy, with six wheels for easy mobility.
Before tossing the scraps into the bin, the operator sorts and bundles the cut pieces on
a nearby table. One person arranges the bundles, while another ties them with
cardboard to keep everything neat and in place. The tied bundles are then placed into a
box under the table. Throughout this process, documents are kept updated to track
everything efficiently.
The table features convenient compartments underneath for organizing small items,
handling paperwork, and keeping documents easily accessible.
Inthe ofthecuttingsection,therearespecificinputareasforcutpiecesof
fabric (for production modules and embellishments). It has 4 sections for storing cut
pieces, an embellishment area, section -1, section -2 and section-3. The layout includes
a cut fabric basket with a 37.5-inch passage between each section of the RMS area and
a 56.25-inch passage between the RMS area and CPI table area.
The RMS area has a trolley for movement of cut pieces bundles boxes from the
bundling table to the RMS area.
RMS Area (Cutting Section):
RMS area
Apparel Internship - Brandix Apparel India.
Page 259
Lightning
The workspace is illuminated by light tubes mounted around all four sides of the grid in
an alternating pattern to ensure adequate visibility throughout the area.
Chiller duct
To keep the spreading process smooth and free of interruptions, we've placed a chiller
duct in the passage area. It's carefully positioned so that it doesn't get in the way of the
spreading work.
Other points Dustbins
The input area, where each cutting line has a large dustbin placed in the corner to
collect any waste, helps to keep the space tidy and organized for everyone working
there.
In the bundling area, A dustbin is placed near each bundling table, and a basket for
collecting cut fabric is located beneath the table.
Production area
CAD Department Layout Update:
packing
Half done
Cutting done
Sewing done
b. Furniture requirement for work station- with size, quantum and location
Store
C. Understanding of what distance such workstation can be placed and what may
happen when such distance is changed.
Apparel Internship - Brandix Apparel India.
Page 260
To address this, I consulted with the CAD department head, As the CAD (Computer-
Aided Design) department has recently been relocated from
its previous position at the corner of the production floor to the front room of the
cutting department. This move was made to address communication issues, improve
efficiency, and enhance overall workflow between the CAD team and the cutting
department.
The proximity of the CAD team to the cutting department has significantly
improved communication. The CAD team can now directly
observe the cutting process, allowing for real-time adjustments and
immediate feedback.
If the cutting department encounters an issue with fabric width or
alignment, they can quickly inform the CAD team. The CAD team can
● TheCADteamwaslocatedfarfromthecuttingstation.Ifa
discrepancy in fabric width was discovered (e.g., the fabric width was 62 inches
instead of the expected 60 inches), the team would need to communicate this
issue over the phone or by physically walking to the cutting station. This process
was time-consuming and often led to delays in adjusting the markers.
● CurrentSetup:WiththeCADteamnowpositionedrightnexttothecutting
station, such discrepancies can be addressed immediately. The team can
quickly update the markers and provide new instructions to the cutting
department, ensuring that production continues smoothly without delays or
wastage.
The decision to shift the CAD department closer to the cutting station was driven by the
need to streamline operations and reduce delays in the production process. Previously,
the CAD team’s separation from the cutting department led to significant
communication gaps. For instance, if there was a discrepancy in fabric width, the
process of communicating these changes and updating the cutting markers was slow,
often leading to fabric wastage or production delays.
Example:
Example:
Previous Setup:
Reason for the Change:
Key Benefits:
1. ImprovedCommunication:
o
o
Apparel Internship - Brandix Apparel India.
Page 261
2.
3.
4.
By allowing for immediate adjustments to markers, the new setup
minimizes fabric wastage. The CAD team can make precise
calculations based on real-time data, reducing the likelihood of errors.
Supervisors can now easily see if the CAD team is actively engaged in
resolving an issue or if they are idle. This visibility encourages the CAD
team to stay focused and responsive to the needs of the cutting
department.
then adjust the markers on the spot, preventing any potential wastage
or rework.
If the fabric width is unexpectedly 64 inches instead of 60 inches, the CAD
team can immediately adjust the markers to optimize fabric
usage, avoiding any wastage that would have occurred if the markers
were not updated in time.
In the previous setup, marker adjustments were a multi-step process that
involved significant back-and-forth communication between the
Previously, if a fabric width change required marker adjustments, the CAD
team might take hours to respond due to the physical distance
and communication lag. Now, this process is completed in minutes,
ensuring that production is not stalled.
The new layout has reduced the time it takes to implement changes. The
CAD team can now respond to issues almost instantaneously,
which helps maintain the production schedule.
With the CAD team’s operations now visible to other departments, there is
greater transparency and accountability. Supervisors can easily
monitor the progress and performance of the CAD team, ensuring that
they are aligned with production goals.
Example:
Example:
Example:
Changes in Workflow:
● MarkerAdjustments:
Enhanced Efficiency:
Operational Visibility:
Reduction in Material Wastage:
o
o
o
o
o
o
o
Apparel Internship - Brandix Apparel India.
Page 262
●
●
●
If the cutting team needs to switch from one pattern to another, the CAD
team can quickly provide the necessary files or prints, ensuring a
seamless transition without any downtime.
Handles routine tasks such as printing markers, preparing files, and
ensuring that all equipment is functioning properly.
CAD team and the cutting department. Now, marker adjustments can be
made on the spot, with the CAD team directly involved in the cutting
process.
The CAD team now operates from a centralized location within the cutting
department. This centralization ensures that all necessary
patterns and markers are readily available to the cutting team.
Responsible for different aspects of the CAD operation, such as marker
creation, pattern adjustments, and communication with the cutting
department.
The hierarchy within the CAD team remains intact, but their operational efficiency has
increased due to the new layout. The team is led by the Head of Department (HOD), with
several key personnel responsible for various sections.
● HeadofDepartment(HOD):
o Oversees the entire CAD operation and ensures that the team is
aligned with production goals.
● If a technical issue arises with a pattern, the Section Lead can immediately
address it and communicate with the HOD to ensure that the issue does not
Suppose a batch of fabric arrives with a width of 58 inches instead of the
expected 60 inches. The CAD team can immediately create a new
marker that accounts for this discrepancy and hand it over to the
cutting team without any delay.
Example:
Example:
Example:
Support Staff:
Section Leads:
CAD Team Hierarchy:
Centralized Operations:
o
o
o
o
o
Apparel Internship - Brandix Apparel India.
Page 263
2574 LUX: Cut panel inspection table.
833 LUX: Bundle issuing table.
180 LUX: Bundle store section.
2756 LUX: fabric sample cutting table in daylight area.
1497 LUX: Trim verification and documentation table.
269 LUX: Trim preparation table.
2464 LUX: Trim inspection (label/bow) table.
2687 LUX: Trim inspection (lace/elastic) table.
170 LUX: Trim rack walking section.
40 LUX: Fabric quarantine area.
401 LUX: Fabric preparation area.
574 LUX: Walking area between fabric racks.
a Number of electrical light points in every department and its LUX value at working
height.
impact production. The support staff can assist by preparing any necessary
adjustments or reprints.
The relocation of the CAD department to the front room of the cutting department has
led to significant improvements in communication, efficiency, and material usage. The
CAD team is now more integrated with the cutting process, allowing for faster response
times and reduced wastage. This move has not only enhanced the workflow but also
contributed to a more cohesive and efficient production environment.
Conclusion:
RM WAREHOUSE
CUTTING SECTION
3.Intensity/Concentration of services/infrastructural facilities-
Apparel Internship - Brandix Apparel India.
Page 264
1268 LUX: Central packaging table.
1901 LUX: Needle inspection machine.
36 LUX: Wall side passage. 4075 LUX:
Lamps sewing machine 2. 592 LUX:
Module lighting for sewing. 563 LUX:
Team leader movement area. 80 LUX:
Walking area. 3676 LUX: Online quality
table 2. 3294 LUX: Inline packaging
table. 2711 LUX: Inspection table. 4032
LUX: Sewing machine lamp. 1174 LUX:
Sewing machine table.
2022 LUX: Embellishment area
2018 LUX: Sampling room.
145 LUX: Surplus department workplace.
67 LUX: Gents washroom.
30 LUX: Canteen (reflected light only )
1687 LUX: Bundling table in Central cutting area.
515 LUX: Automatic CNC machine.
1059 LUX: Central spreading table.
2834 LUX: Band knife cutting area.
PRODUCTION
FG DEPARTMENT
OTHER DEPARTMENT
CENTRAL PACKING AREA
Apparel Internship - Brandix Apparel India.
Page 265
C. Number of steam points, exhaust, water points and
sanitation points(dustbin ,washroom) TROLLY PARKING AREA , HANDICAPED
CHAIRparking temprorystorageetc.
Have to evalute
Incanteenarea outsideofitthereithave 14longbasinsattachedtothewall each basin have 4
taps for drinking water points total 6 points have 2 tap on each points
waterdirectlycomefromfilterarea.3onmessneartogeneratorroom and2tothe mess near
to machine parking area
b. Per square meter concentration of light points and fan points in each department
with height from floor
LIGHT QUANTITY
In middle of grid have 4 light and side grid s have two in every grid
FAN /CHILLER
The centralized cooling duct has five openings: one in the center of the walking area
and two above each module that it passes over.
The height of the duct from the ground is 101 inches.
steam points,
exhaust,
water points and
TROLLY PARKING AREA ,
Parking area [on production floor]
sanitation points(dustbin , washroom) In
canteenarea5dustbinsforfoodwaste(near water point/basin),3dustbin for
normal dry waste each basins have 2 soap dispenser, 2 table for keeping
washed utensils 2 on generator mess area and 1 to the other side
Apparel Internship - Brandix Apparel India.
Page 266
Locker
HANDICAPPED CHAIR point on floor
Production
Inthe firstblockpillarandwallthereistemporarystorageareaonwith4palletof
storing and two window and on siren
1&2
It have temporary store wit 4 pallet and one electrical panel board , 2 slide window
,onefirstaidbox andoneco2fireextinguisher
2&3
herewehavewaterpointnearpillar2suggestionbox,extinguisheronpillartwo ,2
window and parking area for m/lifter , temporary store for three palette
3&4
Main DB BOX over it have sensor ,ventilator and siren just beside it camera attached
tothe pillar4andinbetween2palettestoragearea
4&5
Ventilationextinguisher hoseonwall,ITROOMandOPERATIONBOARDROOM.,
5&6
Extinguisher,electricpanelboard(DB-L2),twowindow (oneisof boardroom&
manufacturing unit one a)
6&7
Extinguisher manufacturing unitv1 gate (on gate two air curtain on each gate n btw
two emergency light, siren ner 7 pillar
7&8
Sample room gate ner pillar 7 finance gate near 8 and in between big glass window
Fire extinguisher on 7 pillar
8&9
Productionboardroom,itsdoor,longglasswindowwoodenandaluminiumframe
9&10
9 have camera siren near 9 2 big window (hr office ,other hr) in btw hose ,electrical
Apparel Internship - Brandix Apparel India.
Page 267
a. Methods, EQUIPMENT and patterns of material handling
Trolly
panel(DB-L3) boardnearpillar10,parkingareafortrollym/clifter
10&11
MIC OPERATING SYSTEM, HR GATE, main gate (4 air curtain on gate of euronics
company2emergencylight)siren near11
11& 12
Fire extinguisher, wheelchair parking fire evacuation plan layout first aid box needle
room and 2 different room gate (one needle room )
12 &13
Fire extinguisher spare parts room window, door big glass window and ,m/c clean
trailer
Main locker, with folder
13& 14 Extinguisherengineeringdepartment,door,siren, wifirouter,glasswindow,electric
panel (250A rated main pdb (it have bulb of r phase h phase b phase ) ,ventilation
window Duct ,water pint near 14v,electrical panel near ,camera ,
4.Material Handling-
Departm
ents
RM
Pictures
Pallet
trolleys
Length:
36.5”
Width:
21”
Number 2
From
unloading
truck to rack
Remarks
Use to move thread
Platform
trolleys
Length:
48”
Width:
32”
Height:4
5”
10 RM to cutting
section input
area
6 trolleys to move
fabric rolls and bales
from the RM fabric
preparation section to
cutting section. 4
boxes
trims
and other
Measur
ements
Trolley
Type
Movement
area
Apparel Internship - Brandix Apparel India.
Page 268
Shelf
trolley
Step
stands
Small
platform
trolley
Rolling
ladder
Small
Platform
trolley
Length:
31.5”
Width:
24.5”
Height:
45”
Length:
27.5”
Width:
18.5”
Height:
45”
(5” for
height
with
wheel)
for
7
3
1
6
10 Alongside
the
connected
trims rack
From rack to
issuing
window
Issuing
area to
production
module
It is used for
the movement
of cut pieces
trolley for 10% fabric
inspection
The size and
positioning provide
ample space for
trolley movement,
facilitating efficient
material handling
and transport.
In between
fabric racks
The wide size provides
workers with greater
ease and safety when
moving the fabric roll,
minimizing the risk of
mishaps.
For material
or box
movement in
RMS area
For the movement
of cut piece boxes.
Maximum 2 cut
piece boxes it can
handle
CUTTIN
G
SECTIO
N
ISSUIN
G
SECTIO
N
Length:
24”
Width:
18.5”
Height:
45”
Apparel Internship - Brandix Apparel India.
Page 269
b. Critical observation on frequency, direction, volume and distance
RM to cutting section input area
Issuing area to production module
platform
trolley
Caged
platform
trolley
Platform
trolley
Machine
trolley
N/A
Length:
48”
Width:
24”
Height:4
5”
Length:
48”
Width:
24”
Height:4
5”
3
2
2 On
Production
area
Issuing area
to production
module
4 (only
1-2 at a
time on
the
producti
on floor)
Carry the
dustbin (20”
diameter)
from preset
area and
dump it into
waste
segregation
room
For trim movement
Is use to move
machine with ease
Can carry 4 dustbin of
20” opening (max. 6
such dustbin)
Module to
central
packaging
area (CPA)
and to FG
For movement of
material from
module to CPA and
then to FG
PRODU
CTION
AREA
PACKIN
G
CLEANI
NG
Apparel Internship - Brandix Apparel India.
Page 270
Have to evalute
C. Percentage of space occupied for material handling
a. Safety Devices, their nature, placement and maintenance and logic
How it is maintain
Have to evalute
e. Relationship between In-out points and pattern of internal traffic.
the one panel of door is bigger than trolley so that it can move smoothly
Have to evalute
d. Understanding possible overlap of Material Handling and Human Traffic
a. Ground Structural System- How the load of building component (mainly roof and
a. Location and size (scale) of different supporting activities like- medical room,
Lunch rooms, showers, Locker rooms, changing rooms, water stands etc.
b. Percentage of area distribution for such activities
c. Judgment on adequacy of such facilities
Wastefabric area(nonhazardous) Have two section mixed waste (scrap papers & fine
rags )& waste cardboard area(paper pipes of roll) Plastic waste have different section
outside it mainly have plastic roll pipes and packing plastic and the vacuum used fabric
7. Building Study-
5. Safety Measures-
6. Health and Hygiene provision-
Apparel Internship - Brandix Apparel India.
floor) is carried to
Page 271
floor) is carried to
There are a number of metal steel (Steel Truss)frames over the concrete base. Each
vertical frame is connected and joined by horizontal metallic rails. These rails are also
connected to each other by several rods to prevent displacement under any
circumstances. Additionally, the rails are welded with several 90-degree folded metallic
strips to enhance the stability of the roof and To create more support points for
attaching additional supporting rods to the roof, which reinforce the inner frame and
layout.
Steel wire frames are used to support important and life-sustaining systems,
primarily the chiller tunnel, bottom supporting frame for light wiring, and compressor
pipes.
The layout also includes a supporting electrical grid frame, with each square grid
measuring one and half meters side and containing 2 electrical sockets within each
square.
For lighting and machinery, there is a separate connection. From the module DB
(distribution box), there are 2 MCBs (Miniature Circuit Breakers) and 1 RMC
(Residual Current Device).
A power pole is connected to the electric bus through male-female industrial sockets.
There are 4 power poles on each side of the module.
Each power pole has a base with a connecting socket and an outlet for compressed
air (with outlets of different sizes).
Apparel Internship - Brandix Apparel India.
Page 272
5. Finishing Materials:
● Plaster:
● Paint:
● Tiles:
6. Door and Window Materials:
Aluminum Frames:
3. Flooring Materials:
● CementConcreteFlooring:
● TileFlooring:
4. Wall Materials:
● BrickWalls:
1. Structural Materials:
● SteelTruss:
● Concrete:
● Brick:
2. Roofing Materials:
● Aluminum Sheet with Insulation:
resistance and thermal insulation.
Lighting: Three squares cover the width of the module, with a power pole in
between them.
Used for
Used for the building's frame and roof support.
Cement concrete for the foundation and flooring.
Primarily for outer walls and fixed layout areas.
Base flooring for durability.
Decorative and functional, used in interior spaces.
b. Registering building materials, structural as well as finishing and door/windows
For smoothing and finishing the brick walls.
Interior and exterior finishes for aesthetic and protective purposes.
Used for flooring or sometimes as wall finishes, especially in wet areas
like bathrooms.
the roof, providing weather
Exterior and some interior walls, offering structural strength and
thermal insulation.
● Aluminum Glass Partitions: Interior walls for modern aesthetics and light
management.
● Usedforbothdoorsandwindows,offeringlightweight
and corrosion-resistant properties.
● Glass Panes: Used within the aluminum frames, providing visibility, natural
light, and modern appeal.
● WoodorCompositeDoors:Ifused,thesecouldbeforinteriordoorswhere
a different aesthetic or additional insulation might be desired.
Apparel Internship - Brandix Apparel India.
Page 273
●
●
security.
indoor temperature.
C. Building dimensions and its location on plot with adjoining conditions, its
orientation with respect to North. Done
Ensures energy efficiency by maintaining
Made of stainless steel or brass for durability and
d. Service network in the building, mainly for electrification, water supply, steam AIR
PRESSURE supply, air conditioning and drainage
e. Number of windows in each department and departmental percentage distribution
of windows.
● ThereAre61windowsand11doorsinthemainbuilding.
● Westsidewall:
o 3maindoorsformanagingheavytraffic.
o 2additionaldoorsfordifferentdepartments.
1 large door with a shutter for material movement from the raw material
(RM) warehouse.
1 door for manpower movement.
North side wall:
Locks and Hardware:
7. Insulation Materials:
● Thermal Insulation (for Roof):
o
o
Apparel Internship - Brandix Apparel India.
Page 274
o
o
o
o
o
●
●
1 door.
1 door for the training center.
1 large shuttered door for material outflow from the finished goods (FG)
department.
1 door leading from the maintenance department.
1 door opening directly into the production department.
South wall:
East side wall:
Apparel Internship - Brandix Apparel India.
Page 275
Apparel Internship - Brandix Apparel India.
Appendix X
Job Evaluation
Page 276
Apparel Internship - Brandix Apparel India.
Page 277
Apparel Internship - Brandix Apparel India.
Appendix XI
Factory Cost
Page 278
Apparel Internship - Brandix Apparel India.
Page 279
Apparel Internship - Brandix Apparel India.
Appendix XIII
Sample with Fit Defects
Page 280
Apparel Internship - Brandix Apparel India.
Page 281
Apparel Internship - Brandix Apparel India.
Annexure 1
Figure 188: Cutting Docket | Source: Self
Page 282
Apparel Internship - Brandix Apparel India.
Annexure 2
Figure 189: Cutting Docket | Source: Self
Page 283
Apparel Internship - Brandix Apparel India.
Annexure 3
Figure 190: Cutting Docket - Cutting Department | Source: Self
Page 284
Apparel Internship - Brandix Apparel India.
Annexure 4
Figure 191: TLS Report | Source: Self
Page 285
Apparel Internship - Brandix Apparel India.
Annexure 5
Figure 192: Cutting Quality Audit Report | Source: Self
Page 286
Apparel Internship - Brandix Apparel India.
Annexure 6
Figure 193: RM Warehouse Process Flow | Source: Self
Page 287
Apparel Internship - Brandix Apparel India.
Annexure 7
Figure 194: GRN Sticker | Source: Self
Page 288
Apparel Internship - Brandix Apparel India.
Annexure 8
Figure 195: GRN sticker colors - month wise | Source: Self
Page 289
Apparel Internship - Brandix Apparel India.
Annexure 9
Figure 196: 10% sticker - for inspection | Source: Self
Page 290
Apparel Internship - Brandix Apparel India.
Annexure 10
Figure 197: Technical specification datasheet | Source: Self
Page 291
Apparel Internship - Brandix Apparel India.
Annexure 11
Figure 198: M/C maintenance history | Source: Self
Page 292
Apparel Internship - Brandix Apparel India.
Annexure 12
Figure 199: M/C service tag | Source: Self
Page 293
Apparel Internship - Brandix Apparel India.
Annexure 13
Figure 200: Critical Style Monitoring | Source: Self
Page 294
Apparel Internship - Brandix Apparel India.
Annexure 14
Figure 201: Process Flow Cutting | Source: Self
Page 295
Apparel Internship - Brandix Apparel India.
Annexure 15
Figure 202: Export Loading Procedure | Source: Self
Page 296
Apparel Internship - Brandix Apparel India.
Annexure 16
Figure 203: Laying Instruction | Source: Self
Page 297
Apparel Internship - Brandix Apparel India.
Annexure 17
Figure 204: Interface of Computer attached to Cutting M/C | Source: Self
Page 298
Apparel Internship - Brandix Apparel India.
Annexure 18
Figure 205: Pre-Production Tech Pack | Source: Self
Page 299
Apparel Internship - Brandix Apparel India.
Annexure 19
Figure 206: Packing Method | Source: Self
Page 300
Apparel Internship - Brandix Apparel India.
Annexure 20
Figure 207: Instructions for trainer | Source: Self
Page 301
Apparel Internship - Brandix Apparel India.
Annexure 21
Figure 208: Fault Analysis for SMO | Source: Self
Page 302
Apparel Internship - Brandix Apparel India.
Annexure 22
Figure 209: Flow Chart for Sample Room | Source: Self
Page 303
Apparel Internship - Brandix Apparel India.
Annexure 23
Figure 210: Sample Process for different Customer | Source: Self
Page 304
Apparel Internship - Brandix Apparel India.
Annexure 24
Figure 211: Loading Procedure (FG Department) | Source: Self
Page 305
Apparel Internship - Brandix Apparel India.
Annexure 25
Figure 212: SOP for Machine Cleaning | Source: Self
Page 306
Apparel Internship - Brandix Apparel India.
Annexure 26
Figure 213: Machine based Fault Code | Source: Self
Page 307
Apparel Internship - Brandix Apparel India.
Annexure 27
Figure 214: Ex-Factory Date Sheet (FG Department) | Source: Self
Page 308
Apparel Internship - Brandix Apparel India.
Annexure 28
Figure 215: Skill Matrix (Engineering Department) | Source: Self
Page 309
Apparel Internship - Brandix Apparel India.
Annexure 29
Figure 216: Skill Matrix (FG Department) | Source: Self
Page 310
Apparel Internship - Brandix Apparel India.
Annexure 30
Figure 217: Skill Matrix (Skill Development Centre) | Source: Self
Page 311
Apparel Internship - Brandix Apparel India.
Annexure 31
Figure 218: Process Flow Chart (FG Department) | Source: Self
Page 312
Apparel Internship - Brandix Apparel India.
Annexure 32
Figure 219: Accredited Laboratory Test Report | Source: Self
Page 313
Apparel Internship - Brandix Apparel India.
Annexure 33
Figure 220: Internal Test Report | Source: Self
Page 314
Apparel Internship - Brandix Apparel India.
Annexure 34
Figure: Patterns of Components For Style 240578 (Bikini) | Source: Self
Figure 221: Front | Source: Self Figure 222: Back | Source: Self
Figure 223: Gusset
Source: Self
Page 315
Apparel Internship - Brandix Apparel India.
Annexure 35
Figure 224: Stickers (Finishing Goods Department) | Source: Self
Page 316
Apparel Internship - Brandix Apparel India.
Annexure 36
Figure 225: Packaging Trim Card | Source: Self
Page 317
Apparel Internship - Brandix Apparel India.
Annexure 37
Figure 226 & 227 : Dashboards; Cut Priority System (UP) & Trim Management
System (Down) | Source: Self
Page 318
Apparel Internship - Brandix Apparel India.
Annexure 38
Figure 228: Binding Cuttable Length Sheet | Source: Self
Page 319
Apparel Internship - Brandix Apparel India.
Annexure 39
Figure 229: Receiving Slip pasted on sample for delivery of sample | Source: Self
Page 320
Apparel Internship - Brandix Apparel India.
Annexure 40
Figure 230: Product detail sheet on fabric roll | Source: Self
Page 321
Apparel Internship - Brandix Apparel India.
Annexure 41
Figure 231 & 232 : Thread to be used in binding area for fabric attachment |
Source: Self
Page 322
Apparel Internship - Brandix Apparel India.
Annexure 42
Figure 233: Moisture Checking procedure (MQC Department) | Source: Self
Page 323
Apparel Internship - Brandix Apparel India.
Annexure 43
Figure 234: Guideline for Trim Inspection (MQC Department) | Source: Self
Page 324
Apparel Internship - Brandix Apparel India.
Annexure 44
Figure 235: Yamazumi Calculator for Line Balancing (IE Department) | Source: Self
Page 325
Apparel Internship - Brandix Apparel India.
Annexure 45
Figure 236: Operation Categorization (IE Department) | Source: Self
Page 326
Apparel Internship - Brandix Apparel India.
Annexure 46
Figure 237: Industrial Sewing Machine Damages (Technical Department) | Source: Self
Page 327
Apparel Internship - Brandix Apparel India.
Annexure 47
Figure 238: Kanban Card for Trim Delivery (RM Department) | Source: Self
Page 328
Apparel Internship - Brandix Apparel India.
Annexure 48
Figure 239: Types of embellishment, VS Pink | Source: Self
Page 329
Apparel Internship - Brandix Apparel India.
Page 330
Bibliography
[1] — https://www.brandixapparelcity.com
[2] — https://brandix.com
[3] — https://brandix.com/wp-content/uploads/2024/06/Brandix-ESG-Report-
2022_23_optimized.pdf
[4] — https://brandix.com/sustainability
[5] — https://apiic.in/sezs-in-andhra-pradesh/
[6] — Company’s database
[7] — https://www.akshayapatra.org
Note: Most of the content in the departmental study is derived from the learnings and
observations gathered during our time at the company. For the annexures, details
were filled in based on manual observations, interviews conducted with company
personnel, and records we meticulously kept, such as manual time recordings used
for the time study.
All visuals included in the report were captured by our team using a mobile camera
with the explicit permission and authority of the company. No visuals were taken
without the company's consent. Only a few pictures in the report were sourced
externally, and for those, the sources have been clearly cited below each image.

Apparel Internship Report Brandix Unit 1.pdf

  • 1.
    APPAREL INTERNSHIP REPORT SUMMERINTERNSHIP 2024 Page I National Institute of Fashion Technology - New Delhi Prepared By : MD PARVEZ ALAM (BFT/21/116) RISHABH KUMAR (BFT/21/183) VINITENDRA (BFT/21/72)
  • 2.
    DECLARATION We hereby affirmthat the provided apparel internship report at Brandix Apparel India Limited, Unit-1, Atchutapuram, under the guidance of our institute mentor, Dr. Chandrashekhar Joshi, is an original creation, meticulously crafted by us following the successful completion of a eight- week tenure at Brandix Apparel India Limited, Unit-1, Atchutapuram. We also confirm that the report is solely prepared for our academic requirements and not for any other purpose. It shall not be used with the interest of the opposite party of the corporation. MD PARVEZ ALAM (BFT/21/116) RISHABH KUMAR (BFT/21/183) VINITENDRA (BFT/21/72) Page II
  • 3.
    CERTIFICATE This is tocertify that this internship report submitted to "National Institute of Fashion Technology, New Delhi" is a record of an original work which is done by:- MD PARVEZ ALAM (BFT/21/116) RISHABH KUMAR (BFT/21/183) VINITENDRA (BFT/21/72) This apparel internship report was successfully completed under the kind guidance and direction of the Institute's Mentor Dr. Chandrashekhar Joshi, Department of Fashion Technology, NIFT, Delhi, and Industry Mentor Mr. Durga Prasad Racha (IE Department). No part of this work has been copied from any other source. Material wherever borrowed has been duly acknowledged. Page III
  • 4.
    ACKNOWLEDGEMENT We would liketo pay our gratitude to Brandix Apparel Limited for providing us with the opportunity to perform an internship under the textile department and for laying out a helping hand towards me throughout the course of this internship. We would also like to thank National Institute of Fashion Technology (NIFT), New Delhi for giving us the opportunity and for facilitating our internship. It was one of a kind, excellent experience to observe one of the most well planned and original apparel units out there. We as a team take this opportunity to thank everyone who guided us through the entire process and made our training a success by sharing their knowledge. At Brandix Apparel Limited, we would like to thank our industry mentor Mr. Durga Prasad Racha (IE department HOD), without whose guidance the internship couldn’t have completed satisfactorily. We would like to express our sincere gratitude to the company for being excellent hosts. We are also grateful to our course coordinator Dr. Deepak Panghal and our mentor Professor Dr. Chandrashekhar Joshi for guiding us at every stage and making this internship a success. Page IV
  • 5.
    S.NO TOPIC PAGENO. 1 Company Profile 1 - 10 2 RM Warehouse 11 - 31 3 MQC Department 32 - 35 4 Spreading and Cutting Department 36 - 47 5 Production Department 48 - 60 6 Industrial Engineering Department 61 - 63 7 Administration Department 64 - 66 8 Human Resource Department 67 - 77 9 Technical Department 78 - 85 10 Engineering Department 86 - 87 11 CAD Department 88 - 92 12 Binding Department 93 - 101 13 Embellishment Department 102 - 108 14 Sampling Department 109 - 110 INDEX Page V
  • 6.
    S.NO TOPIC PAGENO. 15 Finished Goods Department 111 - 113 16 Surplus Department 114 - 115 17 Project 1 116 - 144 18 Project 2 145 - 147 19 Project 3 148 - 152 20 Project 4 153 - 160 21 Project 5 161 - 162 22 Intervention 1 163 - 164 23 Intervention 2 165 - 166 24 Intervention 3 167 - 168 25 Activity 1 169 - 170 26 Activity 2 171 27 Activity 3 172 28 Activity 4 173 - 175 29 Activity 5 176 - 181 30 Activity 6 182 - 185 31 Appendix 186 - 281 32 Annexures 282 - 329 INDEX Page VI
  • 7.
    Company Profile Brandix SriLanka – Holding Company Introduction: The Brandix Group stands as Sri Lanka's largest apparel exporter. As the holding company for the Brandix Group, it is dedicated to developing, manufacturing, and marketing comprehensive apparel solutions for global fashion superbrands. The group's expertise spans casual bottoms, intimate and active wear, woven and knitted fabrics, and various other segments within the apparel industry. [2] Founded in 2002, Brandix Lanka serves as the central hub for all Brandix group companies. It offers a range of core services, including: [2] Corporate HR Corporate ICT Corporate Finance Corporate Social Responsibility Corporate Marketing and Branding Treasury Management Corporate Communication Legal and Secretarial Services Tax Planning Compliance BOI Relations Risk and Control Engineering and Environment Management [2] Page 01 Figure 1: Brandix Logo | Source: brandix.com Apparel Internship - Brandix Apparel India.
  • 8.
    Company Profile Management InformationSystem Brandix Lanka pioneered the concept of providing holistic apparel solutions through a customer-centric approach. The company is committed to achieving excellence in manufacturing and supply chain management by collaborating closely with its partners to deliver innovative solutions. [2] Brandix Group of Companies: Brandix Asia Brandix Apparel Brandix Apparel Solutions Limited (BASL) Brandix Apparel India Brandix Casual Wear Bangladesh Ltd Brandix Textiles Brandix i3 Brandix College of Clothing Technology Brandix Joint Ventures: Quenby Lanka Prints (Pvt) Ltd T & S Button Ltd Textured Jersey Lanka PLC Ocean Lanka Ltd Ocean India Pioneer Elastic Leading Investment Holding Ltd Brandix Values: Integrity Teamwork Customer Service Learning and Development Ownership Commitment Brandix Vision: “To be the inspired solution for branded clothing.” [2] Page 02 Apparel Internship - Brandix Apparel India.
  • 9.
    Company Profile Andhra PradeshSpecial Economic Zone (APSEZ) The Andhra Pradesh Special Economic Zone (APSEZ) is a prominent economic zone located in the port city of Visakhapatnam, Andhra Pradesh, on the east coast of India. Established and developed by the Andhra Industrial Infrastructure Corporation (APIIC) in April 2007, APSEZ stands as one of the largest multiproduct special economic zones in the country. [5] Covering an expansive area of over 2200 hectares in Atchuthapuram and Rambilli Mandal of Visakhapatnam District, the project involved an investment of Rs. 1600 crores for land and infrastructure development. The projected investment in the zone is Rs. 30,000 crores. [5] APSEZ offers significant employment opportunities, with the potential to directly employ 15,000 individuals and create an additional 25,000 indirect jobs. As a duty and tariff-free region, it is exempt from goods and services taxes. The zone benefits from strategic connectivity to international and domestic markets via road, rail, port, and air. Additionally, APSEZ has established itself as a knowledge hub, featuring training centers for skilled and semi-skilled operations across various industries. [5] Page 03 Figure 2: Brandix around the world | Source: brandix.com Apparel Internship - Brandix Apparel India.
  • 10.
    Company Profile Brandix EnvironmentalSustainability Milestones: 2008: The LEED Gold rating for New Construction by the US Green Building Council (USGBC) was awarded to the Brandix Essentials Centre in Ratmalana, making it the first commercial building in Sri Lanka to receive this certification. [3] 2009: Achieved the world's first LEED (Leadership in Energy and Environmental Design) Platinum Rating for an Apparel Manufacturing Facility by the US Green Building Council. [3] 2010: Brandix Lanka rated Gold in the Corporate Accountability Rating Survey (Rated Gold in 2010 and Feb 2011 by LMD Magazine). [3] 2011: The LEED Gold rating for New Construction by the US Green Building Council (USGBC) awarded to Brandix Essentials in Koggala. National Energy Efficiency Award – Large Scale Manufacturing category – Sri Lanka National Energy Efficiency Awards (Gold Award for BCW Seeduwa). Brandix Casualwear, Ratmalana: Highest rated facility in the Large Scale Manufacturing category – Sri Lanka National Energy Efficiency Awards (Silver Award). [3] 2012: The Brandix Eco Centre, Seeduwa becomes the first apparel manufacturer in the world, and only the third manufacturing entity worldwide across all sectors of industry, to be ISO 50001:2011 certified. Brandix becomes the first private company in Sri Lanka to release a Sustainability Report on par with global standards. Brandix Casualwear Bangladesh – 'Plan A' Eco Attribute – Marks & Spencer. [3] 2013: Becomes the first corporate entity to be recognized as Sri Lanka's "Organization Committed to Green" for 2013 by the Green Building Council of Sri Lanka (GBCSL). [3] 2014: First Time Report Winner in the Large Scale category – Sri Lanka Sustainability Reporting Awards (ACCA). Excellence in Sustainable Development. [3] Page 04 Apparel Internship - Brandix Apparel India.
  • 11.
    Company Profile 2015: Brandix HQ– Green Mark – Platinum certification – Ceylon Institute of Builders (CIOB). Brandix Essentials Batticaloa rated highest LEED Platinum Facility in Sri Lanka and second highest in the world. Brandix HQ – 'Gold Flame' for Commercial Buildings – Sri Lanka National Energy Efficiency Awards. [3] 2018: Brandix Essentials Batticaloa certified World’s First Net Zero Carbon Apparel (Scope 1 and 2) Manufacturing Facility and becomes the first Sri Lankan organization and first apparel manufacturer to join the World Green Building Council’s Net Zero Carbon buildings commitment. [3] 2022: Committed to SBTi (Science Based Targets initiatives). 2023: First Sri Lankan organization/apparel manufacturer in the APAC region to become a signatory to the Climate Pledge. Five Brandix facilities certified as Net Zero Carbon as part of the company's Net Zero Carbon building commitment. [3] Brandix Social Sustainability Milestones: 2006: Roll out of CSR footprint. [4] 2007: Education Scholarships for Grade 5 Students Established: 730 Scholarships. [4] 2010: Water & Sanitation: 4,300+ Projects benefiting 30K+ Beneficiaries. PACE Program Launched: 9,000+ Graduates. [4] 2012: Chairman’s Fund Established: 161 Beneficiaries, 35 Million Dispersed. [4] 2015: Model Village Established: 338 Projects benefiting 260K+ Beneficiaries. Blood Donation: 30,000+ Pints collected; Largest Blood Donor in the Corporate Sector in Sri Lanka for the 8th consecutive year. [4] Page 05 Apparel Internship - Brandix Apparel India.
  • 12.
    Company Profile 2016: EyeCamps: 45,770+ Beneficiaries with 114+ Camps conducted. [4] 2018: School Essentials Scholarship Established: 22,000+ Packs Annually benefiting 80K+ Beneficiaries. Shilpa Vocational Training Established: 600+ Beneficiaries. [4] 2022: Launch of RightToRead: 1,260 Schools, benefiting 790,683 individuals. University Scholarship: 29+ Beneficiaries. Livelihood-Agri Project: 7,000 Beneficiaries. [4] 2024: 100% of Children of our members have been facilitated through school education. [4] 2027: 90% of key challenges (WASH, Livelihood & Healthcare) impacting the quality of lives & sustainable living of associates/families fulfilled. [4] Page 06 Figure 3: Charters and certifications | Source: brandix.com/sustainability Apparel Internship - Brandix Apparel India.
  • 13.
    Company Profile Brandix IndiaApparel City Brandix India Apparel City (BIAC), situated within the Andhra Pradesh Special Economic Zone (APSEZ), is India's first and only special economic zone dedicated exclusively to textile and apparel manufacturing. Established through a collaboration between the Brandix Group from Sri Lanka and Mr. Pachipala Doraswamy, BIAC has evolved into a comprehensive hub for leading apparel brands. [1] BIAC offers a vertically integrated supply chain, with various suppliers within the park providing essential inputs such as fabric, thread, labels, and elastic. This integration significantly reduces lead times and costs, positioning BIAC as a preferred global sourcing destination for apparel solutions. Companies operating in BIAC supply renowned global brands like Victoria's Secret, Marks & Spencer, and Uniqlo. [1] The surrounding area of BIAC features a large, cost-effective, and easily trainable labor pool. The park is also the largest employer of female workers in the country. Located just an hour away from Vizag port and well-connected by road and rail to other major ports, BIAC benefits from excellent logistical access. [1] A dedicated substation within the park, with three secure connections to the state grid, ensures a reliable power supply for all manufacturers. Additionally, the park is supported by the Godavari River and a 400 million-liter rainwater harvesting pond, along with an ultramodern water treatment facility capable of processing 60 million liters of raw water daily. [1] The park’s common effluent treatment plant adheres to stringent environmental standards, handling 56 million liters of effluent discharge per day, which is then piped 9 kilometers offshore via a $7.5 million marine outfall pipeline. [1] BIAC’s ISO 14001-certified environmental management system ensures ongoing compliance with environmental regulations. The park also features over 250 acres of land allocated for non-processing facilities, including a 120-acre green belt. [1] Page 07 Apparel Internship - Brandix Apparel India.
  • 14.
    Company Profile Page 07 Figure4: Brandix Apparel City | Source: brandix.com/sustainability Apparel Internship - Brandix Apparel India.
  • 15.
    Company Profile BIAC Mission TheFastest: Speed and efficiency are vital for global competitiveness. BIAC's mission is to provide the most efficient ‘fiber-to-store’ concept, with strategically planned operational units for real-time connectivity and seamless integration. Right Cost: To ensure healthy profits, BIAC focuses on maximizing returns through SEZ fiscal benefits, competitive utility costs, economies of scale, and a cost-effective labor pool. Value chain partners help minimize overhead costs. Total Convenience: Described as a plug-and-play environment, BIAC aims to meet all operational needs swiftly, including labor, transport, and communication. Absolute Assurance: BIAC promises a favorable investment atmosphere supported by stringent social and environmental standards. The stable economy and government promotion of the textile industry reinforce BIAC as an ideal investment location. Innovative Solutions: By bringing together world-class partners and expertise, BIAC seeks to generate innovative solutions that benefit end customers and complement operating units. [1] Tax and Trade Benefits Complete exemption from duty on all imports. A 20% income tax concession for 15 years. Duty-free access to Japan under the Indo-Japan Free Trade Agreement. [1] Current Manufacturers Hosted by BIAC Brandix Apparel India (Unit 1, Unit 2, Unit 3, Unit 4): Innerwear and Ladies' underwear. Seeds Intimate Apparel: Bras and bralettes. Quantum Clothing: Ladies' innerwear and men’s shirts. Teejay India: Fabric mill for knitting, dyeing, and printing. Pioneer Elastics: Manufacturing and dyeing of narrow elastic. Vardhman AE: Sewing threads. Ribbest India: Ribbons and bows. International Trimmings Limited: Manufacturing of tags and labels. Shore to Shore: Manufacturing of tags and labels. [1] Page 08 Apparel Internship - Brandix Apparel India.
  • 16.
    Company Profile Brandix ApparelIndia - Unit 1 Brandix Apparel India, part of Brandix Lanka Ltd., operates its first manufacturing plant, known as Unit 1 (BAI – 1). Initially established in March 2006 at Pendurthi, this facility was later relocated to its current site within the Brandix India Apparel City (BIAC) in the APSEZ. This relocation made it one of the first manufacturing units set up in the BIAC. As part of the Brandix Essential Limited (B.E.L. cluster), BAI – 1 ranks among the top five plants within the Brandix group. Remarkably, it is one of the largest exporter of women's underwear from India. [1] The factory is managed by Mr. Senthil Kumar Balasundaram and is located at Plot 18, BIAC SEZ, Pudimadaka Road, Atchuthapuram Mandal, Visakhapatnam, Andhra Pradesh, India, covering a land area of 13.5 acres with a built-up space of 146,000 square feet. The facility employs over 4,100 people and operates 2,672 sewing machines, with an average machine age of 5 to 6 years. The factory runs three shifts: Shift A from 6:00 AM to 2:00 PM, Shift B from 2:00 PM to 10:00 PM, and a General Shift from 8:00 AM to 5:00 PM. Its current customers include major brands like Walmart, VS Pink, and VS Logo. [1] BAI – 1 specializes in producing various types of women’s undergarments, including bikinis, boy shorts, thongs, V-strings, chicksters, hip huggers, and hipsters. The factory has an impressive average monthly output of 4.5 million undergarments. It maintains a cut quantity to order quantity percentage of 102% to 103% and a rejection rate of 1% to 2%. The facility's shipment percentage targets 102%, typically achieving between 100.5% and 101.5%. The cut-to-ship ratio target is 99%, with actual performance ranging between 98% and 99.5%. The factory experiences a labor turnover of 2% to 3% per month. [1] The production floor is organized into four sections, each containing four blocks, totaling 16 blocks. Each block is equipped with five assembly lines, known as modules, making up a total of 48 modules. A special feature of BAI – 1 is its "Instant Undies" service, which offers a 15-day lead time from purchase order receipt to shipment, catering to urgent orders. Notably, 85% of the workforce at BAI – 1 is female, highlighting the factory's commitment to employing women in the manufacturing sector. [1] Page 09 Apparel Internship - Brandix Apparel India.
  • 17.
    Company Profile Page 09 ApparelInternship - Brandix Apparel India. Figure 4: Plant Layout | Source: Self
  • 18.
    An RM (RawMaterial) warehouse in the company stores raw materials like fabrics and trims needed for making clothes. This warehouse ensures that various types of fabrics, such as cotton, silk, modal etc are stored properly to maintain their quality. It also holds trims like lace, elastics, and threads. The main functions of this warehouse include receiving shipments, inspecting materials for quality, and managing inventory to keep track of stock levels. Proper storage conditions, such as temperature and humidity control, are maintained to prevent damage to the fabrics and trims. Efficient handling and organization of these materials ensure they are readily available for the production process, helping the company maintain a smooth and continuous workflow. The RM warehouse job starts with an import pending sheet which they receive from the third party logistic people. The import pending sheet details the incoming materials for the warehouse, specifying the type and quantity of materials, expected arrival dates, and the mode of transport. The Raw material is sourced through Front end sourcing, by the front end team in Sri Lanka. There are three modes of transportation: sea, air, and courier. Raw materials are primarily transported by sea, as it is the most cost-effective option, with a transit time of approximately two weeks. Air transport typically takes up to one week, including the flight time of a few hours and additional procedures and processing. Courier mode, also via air, is the fastest but most expensive option. All transportation logistics are managed by a third-party logistics organization. RM Warehouse Page 11 Figure 5: Fabric Rolls in RM Warehouse | Source: Self Apparel Internship - Brandix Apparel India. Refer to Annexure 06 for RM Warehouse Process Flow Chart
  • 19.
    Item Name ItemType Supplier Name Unit of Measure FJ1380407/8/NM_ELSWVN_7.5mm Elastic PIONEER ELASTIC (INDIA) PVT LIMITED YRD SSO66839_57%CT38%MOD5%EL_ SD Fabric TEEJAY INDIA PRIVATE LIMITED YRD SSO66839_57%CT38%MOD5%EL_ PRNT Fabric TEEJAY INDIA PRIVATE LIMITED YRD BTT600A_LACETRIM_1.6cm Lace TIANHAI LACE CO LTD YRD L12045/8/PS_ELS.WVN_REG_8mm Elastic BEST PACIFIC TEXTILES LANKA(PVT)LTD YRD L34195/32/B/MP_ELSKNT_REG_32 mm Elastic BEST PACIFIC TEXTILES LANKA(PVT)LTD YRD Size STK_JSIN34862 Sticker AVERY DENNISON LANKA PVT LTD PCS SMA66597_57%CT38%MOD5%EL_ 150 G Fabric TEEJAY LANKA PLC YRD SMA66597_57%CT38%MOD5%EL_ THTH Fabric TEEJAY LANKA PLC YRD SSO66597_57%CT38%MOD5%EL_ SD Fabric TEEJAY LANKA PLC YRD SSO66597_57%CT38%MOD5%EL_ PRNT Fabric TEEJAY LANKA PLC YRD BU9604A_LACEGLN_7cm Lace TIANHAI LACE CO LTD YRD BS01799G_LACEALLOVR_122cm Fabric NOYON LANKA (PVT) LTD YRD VSLB4 - STICKER PAPER BARCODE Sticker INT. TRIMMINGS & LABELS VIZAG INDIA PCS BAR CODE_STK.BARCD_ON.OTHR Sticker INT. TRIMMINGS & LABELS VIZAG INDIA PCS LB 5768_TAGPRCTKT_L69XW18mm Tag INT. TRIMMINGS & LABELS VIZAG INDIA PCS L11967/6/PS_ELS.WVN_REG_6mm Elastic BEST PACIFIC TEXTILES LANKA(PVT)LTD YRD Various Raw materials (trims and fabric) available at the RM warehouse and all the companies supplying those materials are as follows:- [6] RM Warehouse Page 12 Apparel Internship - Brandix Apparel India.
  • 20.
    Item Name ItemType Supplier Name Unit of Measure HT.SL.CARE_LB 2691 Heat Seal INT. TRIMMINGS & LABELS VIZAG INDIA PCS L34556/32/01/MP_ELSKNT_32mm Elastic BEST PACIFIC TEXTILES LANKA(PVT)LTD YRD LBL.CARE_LB 5735 Label INT. TRIMMINGS & LABELS VIZAG INDIA PCS BS00194G_LACETRIM_1.5cm Lace NOYON LANKA (PVT) LTD YRD BS00922G_LACEGLN_3.7cm Lace NOYON LANKA (PVT) LTD YRD BS00174G_LACEGLN_7cm Lace NOYON LANKA (PVT) LTD YRD BS05756G_LACEGLN_23cm Fabric NOYON LANKA (PVT) LTD YRD LPSJ115917_57%CT38%MOD5%E L Fabric OCEAN LANKA (PVT) LTD YRD LPRB005822_95%CT5%EL_200 G Fabric OCEAN LANKA (PVT) LTD YRD LPSJ115917_57%CT38%MOD5%E L_SD Fabric OCEAN LANKA (PVT) LTD YRD 350 GSM Board Body Card INT. TRIMMINGS & LABELS VIZAG INDIA PCS LPSJ184703_100%CT_SD_115G Fabric OCEAN LANKA (PVT) LTD YRD SW108150- 7.5mm_ELSWVN_7.5mm Elastic STRETCHLINE (PVT) LTD. YRD LB 5768_TGPRCTKT_L69XW18mm Tag INT. TRIMMINGS & LABELS VIZAG INDIA PCS BR CODE_STK.BARCD_ON.OTHR Sticker INT. TRIMMINGS & LABELS VIZAG INDIA PCS Poly Bags Polybag POLY CREATIONS (PVT) LTD PCS SW050580- 007.0_ELS.WVN_REG_7mm Elastic STRETCHLINE (PVT) LTD. YRD SJ106665-032.0_ELSJQRD_32mm Elastic STRETCHLINE (PVT) LTD. YRD SW106176- 17mm_ELSWVN_17mm Elastic STRETCHLINE (PVT) LTD. YRD RM Warehouse Page 13 Apparel Internship - Brandix Apparel India. Various Raw materials (trims and fabric) available at the RM warehouse and all the companies supplying those materials are as follows:- [6]
  • 21.
    Item Name ItemType Supplier Name Unit of Measure SW41081- 05_ELS.WVN_REG_5mm Elastic STRETCHLINE (PVT) LTD. YRD SW41081/4_ELS.WVN_PLN.MT_4 mm Elastic STRETCHLINE (PVT) LTD. YRD LBL.MAIN_PWLB-165 Label INT. TRIMMINGS & LABELS VIZAG INDIA PCS JCMS51_57%CT38%MOD5%EL_S D_150G Fabric HAYLEYS FABRIC PLC YRD JCMS51_57%CT38%MOD5%EL_S D Fabric HAYLEYS FABRIC PLC YRD BS05866G_LACEGLN_11cm Lace NOYON LANKA (PVT) LTD YRD JSIN34940-5-MHP Box AVERY DENNISON LANKA PVT LTD PCS LBL.CRE_LB 5735 Label INT. TRIMMINGS & LABELS VIZAG INDIA PCS VSLB4 - STICKER PAPER BARCODE Sticker INT. TRIMMINGS & LABELS VIZAG INDIA SET Pouch pack-PA 95 Pouch AVERY DENNISON HONG KONG B.V. PCS FC00088A02_71%RNY29%SP_PR NT Fabric PACIFIC TEXTILES LIMITED YRD GH9815(MD)_MTF.BOW Motif WILSON GARMENT ACCESSORIES (INTL) LT PCS RS02865G_LACETRIM_3.7cm Lace NOYON LANKA (PVT) LTD YRD RS02835G_LACETRIM_1.6cm Lace NOYON LANKA (PVT) LTD YRD MSJ40915_100%CT_SD_115 G Fabric TEEJAY INDIA PRIVATE LIMITED YRD P.EST T160WILD CAT PLUS2500m Thread VARDHMAN YARNS AND THREADS LTD CNS ANESOFT *160S_2500m Thread VARDHMAN YARNS AND THREADS LTD CNS BE9608A_LACEALLOVR_130.3cm Fabric TIANHAI LACE CO LTD YRD RM Warehouse Page 14 Apparel Internship - Brandix Apparel India. Various Raw materials (trims and fabric) available at the RM warehouse and all the companies supplying those materials are as follows:- [6]
  • 22.
    Item Name ItemType Supplier Name Unit of Measure PERMA CORE *C120_2500m Thread VARDHMAN YARNS AND THREADS LTD CNS P.EST N120BstStretch PLUS2500m Thread VARDHMAN YARNS AND THREADS LTD CNS S/THRED SPUN T160 TTF PERMA Thread VARDHMAN YARNS AND THREADS LTD CNS THRD.WLDCT_TKT160_2500m Thread VARDHMAN YARNS AND THREADS LTD CNS P.EST C120P.CORE2500m Thread VARDHMAN YARNS AND THREADS LTD CNS VCH101F_TAG.HANG_L95XW35m m_REG Tag INT. TRIMMINGS & LABELS VIZAG INDIA PCS HT.SL.BRANDED_LB 5177 Heat Seal INTERNATIONAL TRIMMING LANKA PCS LP60_STK.CRTN_ON.OTHR Sticker AVERY DENNISON LANKA PVT LTD SET LP98_STK.BARCD(STYL) Sticker AVERY DENNISON LANKA PVT LTD SET LP60 (L7)_STK.CRTN_ON.OTHR Sticker AVERY DENNISON LANKA PVT LTD PCS LP98 (1L)_STK.PLYBG_ON.OTHR Sticker AVERY DENNISON LANKA PVT LTD PCS PILB 497_TAGPRCTKT Tag INT. TRIMMINGS & LABELS VIZAG INDIA PCS CTNWDVDR_L265XW225XH200m m_PRNT Carton ECONOPACK INDIA PVT LTD PCS CTNWDVDR_L265XW225XH255m m_PRNT Carton ECONOPACK INDIA PVT LTD PCS Carton Carton ECONOPACK INDIA PVT LTD NOS CTNWDVDR_L265XW225XH220m m_PRNT Carton ECONOPACK INDIA PVT LTD PCS RM Warehouse Page 15 Apparel Internship - Brandix Apparel India. Various Raw materials (trims and fabric) available at the RM warehouse and all the companies supplying those materials are as follows:- [6]
  • 23.
    Item Name ItemType Supplier Name Unit of Measure HT.SL.CRE_LB 2691 Heat Seal INT. TRIMMINGS & LABELS VIZAG INDIA PCS BU9605A_LACEGLN_3.8cm Lace TIANHAI LACE CO LTD YRD JSIN34940-2-MT Box AVERY DENNISON LANKA PVT LTD PCS JSIN34940-3-MHP Box AVERY DENNISON LANKA PVT LTD PCS JSIN34940-5-MBK Box AVERY DENNISON LANKA PVT LTD PCS JSIN34940-3-MBK Box AVERY DENNISON LANKA PVT LTD PCS JSIN34940-5-MMBR Box AVERY DENNISON LANKA PVT LTD PCS JSIN34940-3-MMBR Box AVERY DENNISON LANKA PVT LTD PCS P.EST C180P.CORE2500m Thread VARDHMAN YARNS AND THREADS LTD CNS SCOTCH TAPE 5910 Tape MCLARENS LUBRICANTS LTD ROL LB 5770_TAGPRCTKT_L69XW18mm Tag INT. TRIMMINGS & LABELS VIZAG INDIA PCS LBL.MAIN.CARE_PWLB-165 Label INT. TRIMMINGS & LABELS VIZAG INDIA PCS RS01249G_LACEALLOVR_130.9c m Fabric NOYON LANKA (PVT) LTD YRD BAR CODE_STK.BRD_ON.OTHR Sticker INT. TRIMMINGS & LABELS VIZAG INDIA PCS HTL.MAIN_WHITE Heat Seal R-PAC PRINTCARE LANKA PVT LTD PCS HTL.MAIN_BLACK Heat Seal R-PAC PRINTCARE LANKA PVT LTD PCS RM Warehouse Page 16 Apparel Internship - Brandix Apparel India. Various Raw materials (trims and fabric) available at the RM warehouse and all the companies supplying those materials are as follows:- [6]
  • 24.
    Item Name ItemType Supplier Name Unit of Measure VL5020_88%NY12%SP_SD_140G Fabric GUANNGZHOU VERY TEXTILE COMPANY LTD YRD SSO68416_100%CT_SD_120G Fabric TEEJAY INDIA PRIVATE LIMITED YRD UPC sticker LB 4389 Sticker INT. TRIMMINGS & LABELS VIZAG INDIA PCS PERMA CORE *C180_2500m Thread VARDHMAN YARNS AND THREADS LTD CNS Polybags Polybag POLY CREATIONS (PVT) LTD NOS LPSJ184703_100%CT_SD_115 G Fabric OCEAN LANKA (PVT) LTD YRD HT.SL.CARE_PWLB-169 Heat Seal INT. TRIMMINGS & LABELS VIZAG INDIA PCS SJ108679-032.0_ELSKNT_32mm Elastic STRETCHLINE (PVT) LTD. YRD SW108150- 007.5_ELSWVN_7.5mm Elastic STRETCHLINE (PVT) LTD. YRD SJ108651-032_ELSJQRD_32mm Elastic STRETCHLINE (PVT) LTD. YRD Best Stretch_100% Nylon120 120 Thread VARDHMAN YARNS AND THREADS LTD CNS S193303/11_ELS.KNT_PC.MT_11 mm Elastic PIONEER ELASTIC (HONG KONG) LTD YRD EDI Sticker Sticker DPJ BARCODE AND LABEL PRINTERS (PVT) ROL FC00088G08_71%RPAMD29%EL Fabric PACIFIC TEXTILES LIMITED YRD D49- 123067MZM_LACEALLOVR_125c m Fabric DECORINE LACE AND TEXTILES LIMITED YRD 2051135/32/JP_ELSWVN_32mm Elastic PIONEER ELASTIC (INDIA) PVT LIMITED YRD BH/H836_BLK Hanger B & G INTERNATIONAL PRODUCTS LTD PCS RM Warehouse Page 17 Apparel Internship - Brandix Apparel India. Various Raw materials (trims and fabric) available at the RM warehouse and all the companies supplying those materials are as follows:- [6]
  • 25.
    Item Name ItemType Supplier Name Unit of Measure LBL_JSIN34828_JS12404 Label R-PAC PRINTCARE LANKA PVT LTD PCS EJ85360MS1_77%RPAMD23%EL Fabric BEST PACIFIC TEXTILES LANKA(PVT)LTD YRD SSO66839_57%CT38%MOD5%EL _150 G Fabric TEEJAY INDIA PRIVATE LIMITED YRD PLB- 1186_TAGHANG_L25XW90mm Tag AVERY DENNISON LANKA PVT LTD PCS THRD.PRM.SPN_TKT120_2500m Thread VARDHMAN YARNS AND THREADS LTD CNS LB 5260_TAG.HANG_L90XW25mm_R EG Tag AVERY DENNISON LANKA PVT LTD PCS RS01249G_LACEALLOVR_135cm Fabric NOYON LANKA (PVT) LTD YRD EDI_STK_82850-AD_EDI Sticker AVERY DENNISON INDIA PVT LTD PCS Q64584_95%CT5%EL_200 G Fabric TEEJAY INDIA PRIVATE LIMITED YRD BH5092M_LACEGLN_23cm Fabric TIANHAI LACE CO LTD YRD 4899/8/PS_ELS.WVN_REG_8mm Elastic PIONEER ELASTIC (INDIA) PVT LIMITED YRD HTL.MAIN_WHITE Heat Seal AVERY DENNISON INDIA PVT LTD PCS BH5092A_LACEGLN_23cm Fabric TIANHAI LACE CO LTD YRD D111-23017JR_LACEGLN_7cm Lace DECORINE LACE AND TEXTILES LIMITED YRD 5549/8/PS_ELS.WVN_REG_8mm Elastic PIONEER ELASTIC (INDIA) PVT LIMITED YRD JCMS75_57%CT38%MOD5%EL_S D_150G Fabric HAYLEYS FABRIC PLC YRD CTNWDVDR_L26” X W18’’ X 10” Carton ECONOPACK INDIA PVT LTD PCS RM Warehouse Page 18 Apparel Internship - Brandix Apparel India. Various Raw materials (trims and fabric) available at the RM warehouse and all the companies supplying those materials are as follows:- [6]
  • 26.
    Item Name ItemType Supplier Name Unit of Measure UPC STK_RFID Sticker R-PAC PRINTCARE LANKA PVT LTD PCS D116-23016JR_LACEGLN_11cm Lace DECORINE LACE AND TEXTILES LIMITED YRD RM Warehouse Page 19 Apparel Internship - Brandix Apparel India. Figure 6: Fabric Rolls in RM Warehouse | Source: Self Some important documents available at the RM warehouse are the packaging list and the Invoice list. The packaging list has the packaging number which is common for one entire consignment. The invoice includes the purchase order (PO) number, which is consistent for the same product. The PO number is assigned based on supplier requirements and contains detailed information about the supplied materials, such as color, quantity, and type. This standardization ensures that suppliers have clear instructions and can commence supply as soon as they receive the PO number, without needing additional specifications on the quantity, color, or type of fabric to be supplied. Various Raw materials (trims and fabric) available at the RM warehouse and all the companies supplying those materials are as follows:- [6]
  • 27.
    RM Warehouse Page 20 ApparelInternship - Brandix Apparel India. Figure 7: RM Warehouse | Source: Self Figure 8: RM Warehouse | Source: Self
  • 28.
    RM Warehouse Page 21 ApparelInternship - Brandix Apparel India. Figure 9: RM Warehouse | Source: Self Figure 10: RM Warehouse | Source: Self
  • 29.
    Some important documentsavailable at the RM warehouse are the packaging list and the Invoice list. The packaging list has the packaging number which is common for one entire consignment. The invoice includes the purchase order (PO) number, which is consistent for the same product. The PO number is assigned based on supplier requirements and contains detailed information about the supplied materials, such as color, quantity, and type. This standardization ensures that suppliers have clear instructions and can commence supply as soon as they receive the PO number, without needing additional specifications on the quantity, color, or type of fabric to be supplied. Raw material transportation is typically carried out using 40-foot shipping containers, which hold 600-700 rolls of fabric, and 20-foot containers, which hold 300 rolls of fabric. Upon receipt of raw materials at the factory, the unloading process includes a three-way matching system. This involves verifying the materials against the invoice list, then cross-checking the packaging list, and finally matching the supplier's sticker on each fabric roll or carton box for trims. Subsequent to this, a physical verification of the raw materials is conducted prior to storage. This involves a random inspection process, where 1 or 2 rolls out of every 10 are selected and weighed to ensure compliance with expected standards. The fabric batches (rolls of raw fabric) are then organized and stored in the warehouse according to color. Following material unloading, their relevant details must be promptly updated in the company's system. Brandix allows a 24-hour window for completing this task. If the update exceeds this timeframe, penalties may be incurred. RM Warehouse Page 22 Apparel Internship - Brandix Apparel India. Figure 11: RM Warehouse | Source: Self
  • 30.
    In addition toreceiving and storage, the invoice receives three stamps based on distinct criteria. The first is the security stamp, applied upon arrival of goods at the warehouse after physically counting the rolls and carton boxes to confirm accurate quantities. The second stamp is the receiving stamp, which is affixed after properly placing the raw materials in the warehouse following physical verification. The final stamp is the GRN (Goods Receiving Note) stamp, applied after updating the details of the received goods in the company's software system. At Brandix, the software used for this purpose is called M3 MoveX (M3 - Make Move Maintain). The GRN stamp includes a receiving number or GRN number which is generated by the MoveX software after entering the PO number and invoice number. This GRN number is integral to the supplier payment process. Upon verification of this receiving number, the finance department is prompted to initiate payment to the supplier. After the three stamps, a raw material sticker is generated through the SFCS Software (Shop floor control system) and is allocated to every raw material. These stickers contain the lot number which is crucial for the warehouse management. This lot number has 10 digits in which the first 6 digits indicate the order date and the last 4 digits are used in sequencing and arrangement for the raw material in the warehouse. This SFCS sticker contains other crucial information such as:- Item Code - Bar Code Label 1. Item Name 2. Color 3. PO Number 4. Packaging Number 5. Lot Number 6. Receiving Number 7. GRN ID 8. GRN Date 9. Quantity 10. Ten percent of the raw materials receive another distinct type of sticker, different from the GRN sticker, and are placed on fabric rolls designated for inspection. These rolls are arranged separately from the main lot, without color-based organization. The stickers are color-coded by month and are affixed to the rolls after verifying various parameters, primarily the PO number and color coding. These stickers contain barcodes that are scanned to ensure the precise location of the fabric rolls within the warehouse storage area can be traced when needed. RM Warehouse Page 23 Apparel Internship - Brandix Apparel India. Refer to Annexure 07 for GRN sticker
  • 31.
    RM Warehouse Page 24 ApparelInternship - Brandix Apparel India. Figure 12: RM Warehouse Rejected material area | Source: Self
  • 32.
    RM Warehouse Page 25 ApparelInternship - Brandix Apparel India. FOC (Free of Cost) Material: If the raw material received exceeds the company's requirements, for example, if the company requested 600 meters of fabric (including all buffers) and the supplier delivered 625 meters, the additional 25 meters will be considered excess. A new invoice and GRN will be generated for this surplus, and renegotiation with the supplier will ensue. The excess material may be charged at a lower cost or provided free of cost by the supplier. The warehouse includes a designated area for fabric relaxation, where fabric is processed through a relaxation machine. The fabric passes through a series of multiple rollers, which facilitate the relaxation process. Concurrently, the fabric is measured to ensure that its length remains unchanged after relaxation. Figure 13: Raw Material at RM Warehouse | Source: Self
  • 33.
    RM Warehouse Page 26 ApparelInternship - Brandix Apparel India. Figure 14: Fabric Relaxation Area | Source: Self
  • 34.
    RM Warehouse Page 27 ApparelInternship - Brandix Apparel India. For trims and accessories the warehouse has a software called TMS (Trims Management System) which has a sewing trims status dashboard. This dashboard has details regarding trim materials required by the operator to make the overall product. This software has various boxes which indicate each sewing module at the production floor. Those boxes have different colors which signify different status of the modules. The colors for status identification in a Victoria Secret Dashboard are as follows:- Red - Material not available 1. Grey - Material status not updated 2. Green Light - Material available 3. Dark Green - Material allocated 4. Brown - Material partially issued to the module 5. Blue - Material ready for production 6. Yellow - Material in transit from warehouse to production center 7. Pink - Picklist prepared 8. White - Module used for different company product (mainly Walmart) 9. Figure 15: Boxes of Trims and Accessories in Warehouse | Source: Self Refer to Annexure 37 for TMS
  • 35.
    RM Warehouse Page 28 ApparelInternship - Brandix Apparel India. The Cut Planning System (CPS) is employed for fabric management. The CPS includes representations of the cutting tables as rectangular boxes. A cutting docket, a document detailing the fabric specifications, plays a crucial role in this system. When the cutting docket module number is provided, it must be matched with the corresponding module number in the CPS to determine the transfer schedule for the fabric to the cutting table. Essentially, the cutting docket specifies the source and quantity of fabric to be cut and delivered to the cutting table, ensuring seamless coordination with the CPS. The cutting docket contains various details, with the upper section completed by the CAD department and part of the lower section by the RM Warehouse department. Overall the RM Warehouse has around 35,000 yard capacity. Figure 16: 10% Fabric Rolls, not stored colorwise | Source: Self Refer to Annexure 37 for CPS
  • 36.
    RM Warehouse Page 29 ApparelInternship - Brandix Apparel India. Kanban Card System: The Kanban card system is a lean manufacturing tool used to manage and improve work across human systems. This system visualises both the process (the workflow) and the actual work passing through that process. The goal is to identify potential bottlenecks in the process and fix them so work can flow at an optimal speed or throughput. In the context of the Raw Material Department at Brandix Unit-1, the Kanban system is specifically utilized to manage the delivery of trims. Benefits of Using Kanban Cards: Visual Management: Kanban cards offer a clear visual representation of work items, making it easier to monitor the status of each trim order. Prioritization: Orders are categorized by urgency, ensuring that critical items are prioritized and delivered first. Efficiency: The system enhances efficiency by enabling staff to focus on specific tasks, optimizing the use of manpower. Accountability: Each staff member is responsible for handling one item at a time, which reduces errors and increases accountability. Process Description: Preparation of the Trim Requirement List: The process starts at the trim management system desktop, where a staff member prepares a list of required trims for a particular module. This list includes details about the necessary trims and their urgency, categorized as: Very Urgent: Requires immediate attention Urgent: Can be delivered within a short time Not Urgent: Needed but not immediately required Segregation of Orders Based on Urgency: After the list is prepared, it is placed in one of three colored pipes according to the urgency: Red Pipe: For very urgent orders White Pipe: For orders that can be delivered soon Yellow Pipe: For orders that are needed but not immediately urgent Gathering Items Using the Kanban Card System: A helper checks the lists in the respective colored pipes and addresses orders based on their urgency: starting with the red pipe, followed by the white, and then the yellow. The helper gathers the items listed and places them in a box dedicated to that module, utilizing the Kanban card system during the process.
  • 37.
    RM Warehouse Page 30 ApparelInternship - Brandix Apparel India. Detailed Steps of the Kanban Card Process Preparation of Kanban Cards: Kanban cards are pre-printed with several fields to capture all necessary information: Module Number: Identifies the specific sewing module for the order. Threads, Lace, Label, Price Ticket, Elastic: Lists the types of trims required. Cut Number: A unique identifier for a batch of fabric cut simultaneously to avoid mix-ups. If an order needs lace, thread, and elastic, the Kanban card will list these items along with fields for the module number and cut number. The helper preparing the card will fill in the relevant details from the order slip to ensure accuracy. Assignment of Tasks: After preparing the Kanban card, the task of gathering items begins. The first helper checks the order slip and Kanban card, taking responsibility for one item from the list. They mark '1' next to the item they are gathering, such as lace, on the Kanban card. Items not required, like the label or price ticket, will be marked 'N/A.' The module number and cut number are also recorded on the Kanban card. This system ensures each helper is responsible for only one item at a time, reducing errors and enhancing accountability. Sequential Gathering: The next helper reviews the Kanban card to see which items have been assigned. For example, if lace is already marked by the first helper, the second helper will choose another item, such as thread or elastic, and mark '2' next to it. This process continues sequentially until all items are collected. This step-by-step approach prevents missed items and ensures that each helper understands their role, minimizing mistakes and ensuring efficient collection. Delivery to the Module: After gathering all items, they are placed in a designated box for the specific sewing module. The box is then positioned on a rack for easy access. A staff member from the sewing module, such as a sewing machine operator, supervisor, or additional operator, collects the box and delivers it to the module. For urgent orders placed in the red pipe, items are delivered as quickly as possible to avoid production delays. The colored pipes (red, white, yellow) help prioritize orders based on urgency. Refer to Annexure 47 for Kanban Card
  • 38.
    RM Warehouse Page 31 ApparelInternship - Brandix Apparel India. Resetting the Kanban Card: Once the order is fulfilled and the items are delivered, the order slip is discarded, and the Kanban card is cleaned and reset for reuse. Any markings from the previous order are erased or removed to prepare the card for the next order. This step is essential for maintaining the efficiency and sustainability of the Kanban card system, minimizing waste and ensuring cost- effectiveness. Conclusion The Kanban card system at Brandix Unit-1 significantly improves the efficiency and organization of trim deliveries to the production department. By prioritizing orders and assigning specific responsibilities, the system ensures timely and accurate delivery of trims, supporting smooth and continuous production. Continuous monitoring and potential refinements can further enhance the system's efficiency and adaptability to evolving production needs. Figure 17: Job Tree using Kanban Card System | Source: Self
  • 39.
    MQC Department Page 32 ApparelInternship - Brandix Apparel India. The Material Quality Control (MQC) or inspection department serves as the initial quality checkpoint for all incoming materials in the production process. Its primary responsibility is to ensure that all raw materials, including fabrics and trims, meet the standards and specifications provided by the buyer. The department's key responsibilities include conducting quality audits on all incoming raw materials, such as fabrics and trims, maintaining communication with the buyer regarding lab dip reports, bulk fabric approvals, and lab test reports. Additionally, the department is responsible for storing quality standards, such as shade cards and approved trim cards, and overseeing the fabric relaxation process. The location of the MQC department is inside the RM Warehouse only. Fabric Inspection Process: The fabric inspection process begins with the unloading of fabric rolls, during which an A4-sized swatch is cut from each roll. A sticker is then placed on the swatch, containing information such as the batch number, lot number, and roll number. These swatches are segregated based on color and shade for further inspection. The selection of rolls for inspection takes place after the Goods Received Note (GRN) is completed, with priority given to lots based on speed order, the Production Start Date (PSD) within the next 48 hours, and the age of the roll. Ten percent of the received rolls in a lot are selected randomly and transferred to the "To Be Inspected" area. Once selected, the rolls are loaded onto the fabric inspection machine, where a four- point system is used to identify and mark defects using arrow stickers. The fabric is then tested by cutting three strips from the start, middle, and end of the roll for various tests, including shrinkage, curling, color, and G.S.M (grams per square meter). For example, the shrinkage test involves cutting a 35cm x 35cm sample, allowing it to rest for 24 hours, and then measuring the shrinkage in length, breadth, and area. For specific suppliers, such as Ocean Lanka and Teejay India, up to 15% shrinkage is acceptable. After passing the inspection, a sticker indicating "inspection passed" is placed on the roll, which is then stored in the "inspection completed racks." The fabric relaxation process follows, ensuring that all rolls of a lot that pass inspection undergo relaxation before being issued to the production floor. This process, done using the C-Tex fabric relaxation machine, evens out the tension in the roll, providing uniform shrinkage throughout. The roll's length and width are also measured, and a report is sent to the supplier. Finally, a "fabric relaxed" sticker is placed on the roll, which is stored in a designated location.
  • 40.
    MQC Department Page 33 ApparelInternship - Brandix Apparel India. Trims Inspection Process: For trim inspection, a "1 in 20" system is used, where the total length or number of pieces inspected is divided by the total number of defects found. If the result is greater than 20, the inspection passes; otherwise, if it is equal to or less than 20, the inspection fails. Lace: In the inspection of lace, 10% of boxes in a lot are selected at random for inspection. A manual inspection is performed, recording defects such as width variation, color shade, holes, and improper cutting. The "1 in 20" system is applied, and if the lot passes, an inspection completed sticker is placed on the boxes, which are then stored in the designated location. Labels and Price Tickets: For labels and price tickets, 100% of the lot is manually counted and matched against the packing list. Ten percent of the lot is randomly selected for visual inspection, recording defects like printing mistakes, label details, and dimensions. The "1 in 20" system is used for inspection, and if the lot passes, an inspection completed sticker is placed on the boxes, which are stored in the designated location. Elastic: During the inspection of elastic, 10% of boxes in a lot are selected randomly for inspection. Manual inspection is carried out to record defects such as width variation, color shade, joint alignment, and printing mistakes. The "1 in 20" system is applied, and if the lot passes, an inspection completed sticker is placed on the boxes, which are then stored in the designated location. Heat Seal: For heat seal inspection, 10% of boxes in a lot are selected at random. The inspection includes checking for defects like strike-through, print cracking while stretching, proper printing at the given temperature, and other details. The "1 in 20" system is used, and a finger test is performed by passing a finger over the heat seal to check for excess dye and cracking of the artwork. If the lot passes, an inspection completed sticker is placed on the boxes, which are stored in the designated location. Thread: In thread inspection, 10% of boxes in a lot are selected at random for inspection. A visual inspection is conducted for shade matching, and if the lot passes, an inspection completed sticker is placed on the boxes, which are stored in the designated location. Refer to Annexure 09 for 10% stickers used on Raw materials selected for inspection
  • 41.
    Consignment Qty SampleSize AQL 1.5 Accept Reject 51-90 13 0 1 91-150 20 1 2 151-280 32 1 2 281-500 50 2 3 501-1200 80 3 4 1201-3200 125 5 6 3201-10000 200 7 8 10001-35000 315 10 11 34001-150000 500 14 15 MQC Department Page 34 Apparel Internship - Brandix Apparel India. Figure 18: Trim Inspection Table | Source: Self AQL Chart used on the inspection table Refer to Annexure 43 for Trim inspection guidelines
  • 42.
    MQC Department Page 35 ApparelInternship - Brandix Apparel India. Figure 19: Fabric Inspection Area | Source: Self
  • 43.
    Spreading: Fabric spreadinginvolves laying out fabric in layers on a cutting table to prepare it for cutting. The fabric must be aligned, wrinkle-free, and properly tensioned to ensure accurate cutting and minimize waste. This process can be done manually or with automated machines, depending on the scale of production and the type of fabric being used. In BAI-1, the spreading table features a perforated design with a slight vacuum effect, which draws air inward. This ensures that the fabric is placed more securely and conveniently on the table's surface, improving the overall spreading process. One spread lay generally has up to 40 plies, which can vary as well and could go up to 60. The fabric roll is first relaxed before spreading, to check for any dimensional change in the fabric beforehand and the relaxed lot is then mounted on the spreading machine. For every roll relaxation time is between 24 to 36 hours, depending on the fabric type. In the spreading area, both manual and automated options were available for spreading fabric. The number of layers in a spread typically depends on the fabric's sensitivity. While spreading machines can handle up to 100 or more layers, only about 40 plies are usually spread in a lay at the company due to the delicate nature of the fabric. Spreading more layers would make the cutting process challenging for the fragile fabric material. After spreading the lay is clipped from the side, air is blown from the perforated base to lift the spread lay from the center to facilitate its movement and then the fabric spread lay is manually transferred to the forward cutting table. Page 36 Figure 20: Automated Spreading | Source: Self Apparel Internship - Brandix Apparel India. Spreading and Cutting Department
  • 44.
    Page 37 Figure 21& 22: Manual Spreading | Source: Self When laying out relaxed fabric lots of the same color shade, if one lot is completely spread on the table and another needs to be added, splicing is performed. A piece of paper is placed at the end of the previous lot, and the new lot is aligned with this marker. If the first lot ends midway through a ply, the new lot starts 4-5 inches before the end of the previous one, overlapping slightly. A piece of paper is inserted between the overlapping sections to mark the transition, then spreading continues. If the fabric lot to be layed is of different color shade then the whole fabric spread is covered by a white paper before spreading the new lot so that during bundline the bundler does not have any problem in segregation of the cut panel bundles. Cutting: Fabric cutting is the process of cutting fabric into specific shapes based on patterns or templates, crucial for the garment-making process. This can be done manually using scissors or rotary cutters, or automatically with machines like CNC cutters or lasers, ensuring precision and consistency in the final product. In BAI-1 the cutting table is fully automated. The two cutting machines used on the cutting table are CNC-IX64 (can cut up to 6 cm of lay height) and CNC-Q253 (can cut up to 2.5 cm of lay height). Even though the cutting machine is automated and computerized, marker paper is still placed on the fabric layers. This is because, after cutting and bundling, it’s essential to identify each bundle, determine which module - Apparel Internship - Brandix Apparel India. Spreading and Cutting Department
  • 45.
    Page 38 it needsto be transferred to, and recognize the type and size of the panels. Without this, segregating and organizing the panels would become challenging. The patterns on the marker paper contain all the necessary information about the cut panels, and this information remains on top of the panel bundles after bundling, ensuring easy identification and organization. The cutting machine has a circular metallic pressure foot which holds the fabric while cutting. It is always on the fabric surface and only goes up when the blade sharpens. After cutting every 1 meter of fabric the blade goes up for sharpening. The movement of the fabric lay on the cutting table follows two methods. The first is the eclipse motion, where the fabric is advanced gradually after each small cut. The second method is sequencing, where the fabric is moved forward only after the entire pattern has been cut. The blade speed, vacuum speed and blade frequency, all depend on the type of fabric used in cutting. Figure 23 & 24: Automated Cutting Source: Self Recut Area: In the recut area, all tasks related to manual cutting are carried out. This includes handling smaller materials like mesh lace, which cannot be cut using automated machines due to their narrow width. Instead, these materials are cut using band knives and straight knives. For instance, a straight knife is used to cut long panels of lace material into shorter slices. These slices are then further processed into patterned panels using a band knife, which offers the precision necessary for cutting according to specific patterns. Block cutting is conducted using a straight knife cutting machine, typically operated by a single individual. The operator is responsible not only for cutting but also for bundling the cut pieces. Apparel Internship - Brandix Apparel India. Spreading and Cutting Department
  • 46.
    Page 39 Figure 26:Attaching clamps to hold the panels while cutting, steel mesh gloves for safety | Source: Self Apparel Internship - Brandix Apparel India. Figure 25: Metal Clamp for Panel | Source: Self Spreading and Cutting Department
  • 47.
    Figure 27 &28: Cut Panel Resizing at the Recut Area | Source: Self Page 40 Apparel Internship - Brandix Apparel India. Spreading and Cutting Department
  • 48.
    Figure 29 &30: Lace Material which is manually cut at at Recut Area | Source: Self Page 41 Apparel Internship - Brandix Apparel India. Spreading and Cutting Department
  • 49.
    Page 42 The processbegins with the preparation of marker paper, where small holes are torn into it, ensuring each panel has at least one hole in its center. The marker is then attached to the top layer of fabric using cello tape and ring support. The operator wears steel mesh gloves and sharpens the blade before removing both selvedges with the straight knife cutter. The fabric is then divided into manageable blocks, which are secured with clips and transferred to the band knife area using a trolley. In the band knife cutting process, one operator is assigned to manage the cutting. They start by wearing steel mesh gloves and sharpening the blade. The operator picks up the fabric block, adjusts the metal clamp as needed, and begins cutting along the marker lines. Clips are adjusted throughout the process to ensure accuracy. Once the cutting is complete, the panels are bundled and set aside, while any fabric waste is disposed of in the dustbin. The recut area also handles the resizing of cut panels. For example, if a panel bundle initially intended for an XL size needs to be reduced to a smaller size, such as S, M, or L, it is brought to this area. The extra fabric is carefully trimmed along the edge using either manual block cutting or band knife cutting, altering the size of the panel bundle. However, size adjustments can only be made from larger to smaller sizes. This essential process is what gives the recut area its name. Figure 31 and 32: Band Knife Cutting and Block Cutting | Source: Self Apparel Internship - Brandix Apparel India. Spreading and Cutting Department Refer to Annexure 01 for Cutting Docket
  • 50.
    Page 43 Bundling Area:After the cutting process, the panels are sent to the bundling table, where the bundlers manually handle the bundling process. Depending on the size of the panel, either fabric strips or rubber bands are used to bind them. During this process, the papers placed in the splicing and between the plies of different shades are removed, and the bundles are segregated accordingly. However, the paper pattern of the panel is retained during bundling. This pattern remains on top of each bundle, containing all the necessary details. Bundling can occur either after the complete cutting of the spread or simultaneously during the cutting process, depending on the speed of fabric cutting or the type of panels being cut. Typically, one bundle of each part or panel is tied together. However, in the case of superfine fabric, three bundles of each part or panel are tied together. The quality supervisor is responsible for checking 10% of the bundles for the following issues: Uneven cutting Improper cutting Shade variation Other defects After bundling, the cut pieces are stored under the table in the designated area for each module. If the cut parts are needed urgently, they are placed in a carton. If the requirement is not immediate, the parts are stored in a plastic cover for later use. Figure 33 and 34: Bundling Area | Source: Self Apparel Internship - Brandix Apparel India. Spreading and Cutting Department
  • 51.
    Page 44 Figure 35and 36: Bundling Area | Source: Self Apparel Internship - Brandix Apparel India. Spreading and Cutting Department
  • 52.
    Page 45 Figure 37and 38: Stock of Fabric Bundles | Source: Self Apparel Internship - Brandix Apparel India. Spreading and Cutting Department
  • 53.
    Page 46 Central PackagingArea Introduction: The central packaging area is situated in the cutting department area where the packaging of the product of same style but different color is done 1. Color Matching and Size Allocation: 2. Different color products of the same style and from various modules are matched with the appropriate sizes. These matched products are then placed in paper packaging and cartons before being sent to the Finished Goods (FG) department. Specifics for Walmart and Victoria's Secret: 3. This packaging process focuses solely on combination packages. Each pack contains 6 pieces in 5 different colors. The distribution of sizes in one pack is as follows: 3 Large (L), 3 Medium (M), 1 Extra Small (XS), 1 Small (S), 2 Extra Large (XL), 1 Double Extra Large (XXL), and 1 Triple Extra Large (XXXL). Each carton holds 12 such packs. Production and Packaging Capacity: 4. The stitching capacity is between 50,000 to 60,000 stitches per day. The packaging capacity is set at 60,000 pieces per day. Each table is operated by 6 operators, with a production rate of 100 packets per hour, which can go up to 120 packets per hour. Workforce Distribution: 5. 4 operators are dedicated to folding. 1 operator is responsible for placing the items inside the white box. 1 operator prepares the boxes. Figure 39: Packaging of same style products of different color | Source: Self Apparel Internship - Brandix Apparel India. Spreading and Cutting Department
  • 54.
    Spreading and CuttingDepartment Page 47 Figure 40: Central Packaging Space | Source: Self Apparel Internship - Brandix Apparel India.
  • 55.
    Production Department Page 48 Objective:The primary goal of the Production Department is to ensure the timely production of garments while maintaining the required quality standards. The Production Department serves as the central hub of the factory, overseeing all activities related to garment production. It is directly or indirectly connected with all other departments and is the largest department in terms of both physical space and workforce. The department's responsibilities encompass various aspects, including sewing operations, quality control, and packing. Production Modules: In BAI-1 there are 48 production modules working. The production process is organized into different modules based on the number of machines and their layout. Full modules, consisting of 18 machines, and half modules, with 9 machines, are common. The layout of these modules can be straight, where the input starts on one side and output on the other, or half modules, where inputs come from both sides, and outputs are in the middle. In the backside of every module there is space for storing containers which have trims (lace, elastic, and thread spools) and fabric panel bundles which are to be used in the production. The module also has brown paper patterns which are used to match a few panels from new bundles before starting the sewing so that if any error is there in the cut panel it can be rectified before beginning the stitching. Figure 41: Production Floor | Source: Self Apparel Internship - Brandix Apparel India.
  • 56.
    Production Department Page 49 Figure42: Panel Bundles at module to be used in sewing | Source: Self Apparel Internship - Brandix Apparel India.
  • 57.
    Production Department Page 50 Figure43: Spools of thread available behind every module | Source: Self Apparel Internship - Brandix Apparel India.
  • 58.
    Production Department Page 51 Figure44, 45 & 46: Lace and Elastic available behind every module | Source: Self Apparel Internship - Brandix Apparel India.
  • 59.
    Production Department Page 52 Figure48: Patterns available at the module to match the panels with | Source: Self Apparel Internship - Brandix Apparel India. Figure 47: Trims available behind every module | Source: Self
  • 60.
    Production Department Page 53 Figure49: Mobilon Tape used in Wallmart products | Source: Self Apparel Internship - Brandix Apparel India.
  • 61.
    Production Department Page 54 ProductionProcess: The production process begins with raising a request for input. Fabric and trim requests are managed through respective dashboards, with RMWH providing a three-hour lead time for input delivery. Inputs are issued to the module according to the cut-ship Kanban card, with trims delivered together and garment panels issued one carton at a time. The team leader conducts a quality check of the panels against the trim card before releasing them to the module. The modules operate in an assembly line format, aiming for a one-piece flow. The operations for an undergarment involve several steps, each requiring specific machines such as overlock, flatlock, bar tack, and heat seal machines. Each module works on only one style at a time which might change after order completion. Figure 50: Production Floor | Source: Self Apparel Internship - Brandix Apparel India. Quality checkers within each module perform end-line inspections to ensure garments meet quality standards. The checklist includes waist length, fabric defects, cutting defects, and stitching defects. Defective garments are categorized based on whether the defect is related to fabric, cutting, or sewing, and are handled accordingly. If a defect is repairable, it is sent for rework with a defect Kanban card. Every two hours, the team leader collects and verifies rejected pieces with specialists from the fabric, cutting, and sewing departments. The specialists confirm defects and apply department-specific stamps (red for fabric, green for cutting, blue for sewing). Rejected pieces are then submitted to a surplus operator.
  • 62.
    Production Department Page 55 Thepacking process is carried out by the module packer, who first places each garment on a cello tape board to remove any free-hanging threads before packaging. There are two types of packing: 30:1 for VS Stores, where 30 garments are packed in one polybag, and 1:1 for VS Direct, where each garment is individually packed in a polybag. The garments are then packed into one of four types of cartons, depending on their final destination: VSS 4 (66 x 45 x 22 cm) with a maximum capacity of 400 pieces, VSS 6 (43 x 22 x 25 cm) with a maximum capacity of 250 pieces, VSD 10 (58 x 43 x 26 cm) with a maximum capacity of 600 pieces, and VSD 5 (58 x 43 x 13 cm) with a maximum capacity of 200 pieces. Once the required number of garments has been packed to fill a carton, the packer calls the quality supervisor for a quality audit. Upon approval, the garments are sealed in the carton with the supervisor's seal. After the carton is closed, the packing Andon system is used to move the carton to the Finished Goods Warehouse (F.G.W.H.). Figure 51: Endline Inspection Table | Source: Self Apparel Internship - Brandix Apparel India.
  • 63.
    Production Department Page 56 Figure52: Packing Table | Source: Self Apparel Internship - Brandix Apparel India. Specialist Team: Each block has a specialist team to address issues beyond the team leader's scope. This team includes a Group Leader, Technician, Industrial Engineer, Quality Supervisor, and Human Resource personnel. BAI-1 has established standard workstations for machines, quality control, and packing to ensure operators have easy access to necessary equipment. Each workstation is equipped with specific tools, including standard work sheets, machine service cards, thread holders, and dustbins for sewing workstations; defect analysis reports, measurement sheets, and defect stickers for quality workstations; and packing trim cards, cello tape dispensers, and cartons for packing workstations. Every module is equipped with a production control board to monitor production progress. This board, updated hourly by the team leader, displays vital information such as module number, style number, TAKT time, planned efficiency, absenteeism, and production output. Below the board, Yamazumi sheets, skill matrices, and absenteeism forecasts are also displayed.
  • 64.
    Production Department Page 57 ApparelInternship - Brandix Apparel India. Modules that meet their daily production targets are rewarded with monetary incentives. Each member of a successful module, including operators, quality checkers, packers, and team leaders, receives a bonus in the following month’s salary. The incentive amount increases with higher production volumes and varies based on the style's complexity and the number of extra pieces produced. The incentive scheme details are displayed at the end of each module. 80% of the quality comes from the quality assurance which is in building the quality. Built-in quality can be made through methods like the traffic light system. The Traffic Light System is a highly effective inspection method aimed at minimizing defects at the source. It operates as a random inspection process where an operator’s quality performance is evaluated, and visual signals are used to communicate the results. This system also leverages human psychology to encourage employees to maintain high-quality standards in their work. In BAI-1, the Traffic Light System is implemented as follows: Each machine performing critical operations is equipped with three colored cards, and a central TLS board is located in each section. Quality supervisors conduct random inspections by selecting five garments from critical operations and recording the number of defects found. If no defects are detected, a green card is placed on the machine, and the green side of the card is displayed on the main board. If defects are found, the number of defective garments is noted, and a red card is placed on the machine. A technician is then required to inspect the issue and correct it. The quality supervisor returns in the next shift to recheck another set of five garments. If no defects are found during the recheck, a yellow card is placed on the machine, and the red side of the card on the main board is updated with the number of original defects or the number of defects found during the recheck. If an operator receives a red card at any point during the day, it can only be changed to yellow for the remainder of the day. The supervisor comes for this inspection 3 times per shift. A TLS document is present hanging near each sewing machine which has the TLS record for each operator. Along with placement of the cards the quality supervisor must also make regular entries in the TLS record document for the operators with appropriate color.
  • 65.
    Production Department Page 58 ApparelInternship - Brandix Apparel India. The operators are monitored for various aspects of their performance, such as the number of mistakes they make, the quality of their stitching, and the number of defective pieces they produce. This monitoring is done through record-keeping in the TLS document to ensure that errors are minimized. Figure 53: Red TLS Card Source: Self Figure 54: Yellow TLS Card Source: Self Refer to Annexure 04 for TLS Worksheet
  • 66.
    Production Department Page 59 ApparelInternship - Brandix Apparel India. Figure 55: Green TLS Card Source: Self Rest 20% of the quality comes from the quality control. Quality control is achieved through inspection, inspection of garments is done in many stages, first the operators are instructed to inspect the garment from time to time while sewing, the team leaders check the garments randomly, quality supervisors check for defects and finally after the garment is ready it goes to the inspection table for complete check.
  • 67.
    Production Department Page 60 ApparelInternship - Brandix Apparel India. The production floor features Andon lights equipped at each module, similar to traffic lights. Each color on the Andon light represents a specific problem. When a problem occurs, the corresponding color lights up. Green Light: Indicates an input problem in the module. Orange Light: Indicates a technical problem in the module. Red Light: Indicates a mechanical problem in the module. Figure 56: Andon Light | Source: Self
  • 68.
    Industrial Engineering Department Page61 The Industrial Engineering (I.E.) department is responsible for planning the production process of a particular style by determining the machine layout and allocating the workforce accordingly. It also establishes standard times and output-based incentives. The primary goal of the department is to optimize the use of machines and human resources to maximize productivity. The IE department has 2 segments: - Frontend and Backend The frontend team of the IE dept. does a product development for each product before the start of the production on the floor. They do it to check how much time will take to make the overall product and how much time each and every element of the process will take, they do it through time study and element breakdown. They do all this to give the standard time for the completion of each process and for the production of the garment. They also analyze the costing for the production, like the labor cost and how much each small activity will cost, that complete analysis they do. They do the operation breakdown and calculate the SMV (standard minute value). Their job is mainly prior to main production. The Backend team is responsible for tasks during the manufacturing process. Their role involves deciding which operator will be assigned to which sewing machine of which module, based on the operator's skill level. They do the skill mapping (assessing how skilled each operator is in performing specific tasks) of the operators, match their efficiency to the work’s requirements and then allocate the work accordingly. The Backend team’s job is to find if there is any skill inefficiency in the operator, in any aspect of the operation they replace the operator with a jumper. They send the operator to the Skill Development Center (SDC) to improve their skills. They monitor the operator’s skill development. The operator remains at the SDC till their efficiency reaches at least 60%, after which they can return to their workstation. The Jumpers (floaters) are of two types:- SDC Jumpers - They are the jumpers who replace the operators who have efficiency less than 60%. They act as operator’s substitute till the time the operators manage to improve their efficiency to 60%. VSM Jumpers - Jumpers who sit as operator’s substitute because of their absenteeism. Apparel Internship - Brandix Apparel India.
  • 69.
    Industrial Engineering Department Page62 Apparel Internship - Brandix Apparel India. Figure 57: Jumper assigned to cover SMO’s unavailability due to inefficiency | Source: Self
  • 70.
    Industrial Engineering Department Page63 Line Balancing: In Industrial Engineering studies, line balancing is a critical process aimed at minimizing bottlenecks where work-in-progress (WIP) accumulates excessively at any point in the production line. This balancing is initially done before the production start date (PSD) of new styles and is also performed daily to address issues caused by absenteeism. Before the PSD of a new style, the IE personnel conduct an operation breakdown and allocate specific operators to particular tasks. In addition to operator allocation, the IE team uses the Yamazumi method to design the module layout effectively. Input for operator allocation is gathered from the Team Leader and the Specialist team. Daily line balancing occurs at the start of each shift for any modules impacted by absenteeism. The IE personnel for the specific block will assign a "jumper" to cover for the absent operator. Jumpers are classified into three categories based on their skill level: Grade 1 jumpers can operate five or more machines, Grade 2 jumpers can operate four machines, and Grade 3 jumpers are proficient in operating three or fewer machines. Careful consideration is given to assigning jumpers with the appropriate skills to the tasks at hand. In situations of high absenteeism, a single jumper may be assigned to multiple lines, shifting between modules as needed. Yamazumi: Yamazumi is a visual tool integral to lean manufacturing, aiding in the design of work cells and promoting continuous improvement. It allows the visualization of various work elements within a process, facilitating a comparison with the required customer output, also known as TAKT time. This tool is essential for creating an efficient flow within work-cells and throughout the entire value chain, from raw materials to the final delivery to the customer. TAKT time serves as the foundation for designing and balancing work-cells and production lines effectively. The formula for calculating TAKT time is the available working seconds divided by customer demand. In BAI-1, Yamazumi is specifically applied to layout modules, determining the appropriate number of operators for each task. The preparation for using Yamazumi involves several critical steps: understanding customer demand and planning production units, setting the style plan days which include the start and end of production, calculating the daily working hours available in the factory, conducting an operation breakdown with reference to the GSD style file, consulting the technical guidelines from the Tech pack, and assessing the availability of machines within the plant. Apparel Internship - Brandix Apparel India.
  • 71.
    The admin departmentmanages the workforce from all the third party companies working (third party contract labors) in the unit as well as all the public logistics (buses and cabs). 1) Third-Party Service Management: Brandix relies on several third-party contractors to manage various essential services such as canteen operations, housekeeping, security, waste management, and gardening. Each of these services is handled by different contractors, with the employees being under their respective organizations. However, their day-to-day operations are overseen by Brandix. Housekeeping: The cleaning and maintenance tasks are managed by a team of 43 people under the supervision of a Supervising Officer (21 people in morning shift, 21 in evening and 1 general shift supervising officer), employed by Abans Facility Management. Additionally, there are three other staff members under Brandix's direct employment, including two office boys and one housekeeping staff member. The company pays around 7 lakhs monthly to the contractor for the services. Security: The security personnel, responsible for overseeing all entry and exit operations and overall safety, are hired from a third-party company named Pavani Security. Although they are employed by the contractor, their functioning, including attendance and agreements, is fully managed by Brandix. The number of security personnel totals 23, with one working as a general shift supervisor officer. Their salaries, averaging ₹11,500, are processed by their organization based on inputs like attendance provided by Brandix. The government revises their Variable Dearness Allowance (VDA) every six months. The company pays around 3.7 lakhs monthly to the contractor for the services. Apparel Internship - Brandix Apparel India. Administration Department Page 64 Figure 58: Canteen 1 | Source: Self
  • 72.
    Apparel Internship -Brandix Apparel India. Administration Department Page 65 Figure 59: Canteen 2 | Source: Self Waste Management: Homeland Retex India Pvt. Ltd. is responsible for waste management, with three employees working per shift to ensure proper waste disposal (3 employees in shift 1, and 3 in shift 2). Gardening: The gardening services are managed by Vijaya Durga Gardening. Canteen: Touchstone Foundation, under the Akshaya Patra Central Kitchen, is hired to manage the food services for Brandix, providing breakfast, lunch, dinner, and other meals. A team of 12 members, including an SO, oversees the canteen operations. Akshaya Patra employs 20 members who work in their central kitchen which is next beside the unit. The administration department is responsible for managing food receipts and providing the next day’s food count to Akshaya Patra. Locker Management: The administration department also oversees the management of lockers for employees. 2) Transportation: Brandix's transportation needs are fulfilled through contracts with six third-party travel companies, incurring a monthly cost of ₹70 to ₹80 lakhs. Worker Buses: A total of 47 buses are dedicated to shift workers. The travel companies handling these routes include Gowtham Travels, Surya Teja Logistics, SLG Travels, CPT Travels, Vishnu Logistics, and VSN Travel.
  • 73.
    Apparel Internship -Brandix Apparel India. Administration Department Page 66 Figure 60 & 61: Public Transport Area | Source: Self Executive Buses: Two buses are allocated for executive transportation across units 1, 2, 3, and 4. These buses are managed by Gayatri Travels and another professional travel company. Intern and Expatriate Buses: A separate bus service is provided for interns and Sri Lankan expatriates, managed by SLG Travels.
  • 74.
    Apparel Internship -Brandix Apparel India. Human Resource Department Page 67 The Human Resources (HR) department oversees the well-being of all company employees and is divided into two main sections: Executive HR and General HR. Executive HR manages executives and expatriates, while General HR handles staff, operators, and other workers. General HR is further split into two committees: the Works Committee, which acts as a liaison between the employer and employees, and the Safety Committee, which ensures worker health and safety. Employees with grievances can approach their supervisor, section Head of Department (H.O.D.), or any HR personnel, including the HR H.O.D. Key Responsibilities: Recruitment of new employees Attendance monitoring Grievance management Compliance with labor laws Implementation of welfare schemes and benefits Enhancing employee morale Conducting company announcements Ensuring worker health and safety Recruitment Activities: Recruitment is coordinated with the Training and Development department. Recruitment sessions are held every Wednesday and Friday. Job openings are communicated to village heads for local dissemination. Work Schedule: Operators are assigned to two shifts: Shift A: 8:00 AM to 2:00 PM Shift B: 2:00 PM to 10:00 PM Shifts alternate every two weeks. Leave Policy: 6 sick days per year 15 earned leaves per year Unused earned leaves are compensated as follows: 5 leaves are paid if not used in the year, and the remaining 10 are carried over to the next year, making a total of 25 earned leaves for the following year.
  • 75.
    Apparel Internship -Brandix Apparel India. Human Resource Department Page 68 Absenteeism Monitoring: Operators must complete an absenteeism forecast sheet each Friday for the following week, which is maintained by the team leader. The HR team tracks forecasted versus actual absenteeism. The budgeted absenteeism rate is 6% (64 operators per shift per day). Floaters are available to cover absences. An employee absent for 10 consecutive days without notice will be terminated after receiving three warnings: on the 3rd, 5th, and 7th days. On the 11th day, termination will be enforced. Modules with 100% attendance for three consecutive days receive chocolates, and those with 100% attendance for one week are designated as "happy modules" and can choose a song to play on the company intercom. Welfare Schemes and Concepts: [6] Employee of the Year: Awarded based on absenteeism records, working efficiency, and output delivery during the annual BAI-1 day. Marriage Benefits: For employees with one year of experience, includes a car with a driver for distances up to 60 km and a monetary gift of Rs. 10,000 upon submission of marriage proof. First Baby Scheme: Employees with one year of experience receive 6 months of maternity leave and a home visit from the section H.O.D. with a baby gift. Experience Gift Amount: 1 year: Rs. 500 2 years: Rs. 750 3 years: Rs. 1000 4 years: Rs. 1250 5 years and above: Rs. 1500 [6] Buddy Concept: New employees are assigned an HR member for the first three months to monitor their progress and assist them as a friend. Junior Scholarship Program: Provides books, stationery, and bags for children of employees with one year of experience, from class 1 to 10. Senior Scholarship Program: Offers Rs. 2000 per year to employees with one year of experience for their children until they are employed. 5 Years’ Appreciation Award: Employees with five years of experience receive a gold coin worth Rs. 10,000. Health and Eye Check-Up Camps: Health check-ups are conducted on the 1st and 4th Sundays of the month, and eye check-ups on the 2nd and 3rd Sundays. [6]
  • 76.
    Apparel Internship -Brandix Apparel India. Human Resource Department Page 69 Promotion Process: Promotion eligibility applies to all operators with the necessary experience. Announcements are made collectively, and notices are posted on the board. Department H.O.D.s submit nominations, which are evaluated by the Welfare and Industrial Engineering departments. The selected candidate receives a promotion letter, which must be signed and filed in their personal file. Salary Advance Procedure All regular employees are eligible for a salary advance in unforeseen and unavoidable circumstances when other financial relief options are exhausted. Employees can receive up to 50% of their gross salary as an advance, with repayments made through payroll deductions. If the employee terminates before repayment, the outstanding balance will be deducted from their final salary. If the balance exceeds the final salary, the employee must make a personal payment. Working on Holidays: Adult workers cannot be required or allowed to work on the first day of the week unless prior approval is obtained from the factory inspector and a compensatory off is provided. Child Labour & Remediation Policy: In compliance with the Child Labor Act of 1986, the minimum employment age is 14 years. Brandix does not employ individuals under 18. During recruitment, employees must provide proof of age through a ration card, voter ID, or a school transfer certificate. Locker Issuing Policy: All employees with an employee number are eligible for a locker to secure personal belongings before entering the shop floor. Each employee receives an original locker key, with a duplicate retained by BIAC. Periodic checks are conducted by management.
  • 77.
    Apparel Internship -Brandix Apparel India. Human Resource Department Page 70 Crèche Facility: Available to all regular, probationary, and contract employees with children aged 0.6 to 6 years. The trainer-to-child ratio should not exceed 1:5. Activities in the crèche include: 06:00 AM: Arrival at Brandix 06:00 AM to 07:30 AM: Rest 07:30 AM to 08:00 AM: Morning food 08:00 AM to 09:00 AM: Classroom session 09:00 AM to 10:00 AM: General recreation 10:00 AM to 10:30 AM: Refreshments 10:30 AM to 12:00 PM: Rest 12:00 PM to 01:00 PM: Recreation 01:00 PM to 01:30 PM: Food serving 01:30 PM to 02:00 PM: Preparation to go [6] Dress Codes: Women: No sindoor, hanging earrings, nail paints, long nails, or excessive jewelry. Dupatta should be properly pinned, and jeans are not allowed except on Saturdays. Men: Full sleeve formal shirts are required; hand sleeves cannot be folded, and jeans are not allowed except on Saturdays. Round-neck T-shirts are also not permitted. Figure 62: HR Department Poster | Source: Self
  • 78.
    Apparel Internship -Brandix Apparel India. Human Resource Department Page 71 Figure 63: Creche Facility | Source: Self
  • 79.
    Apparel Internship -Brandix Apparel India. Human Resource Department Page 72 Uniform guide lines for workers: Different dress codes are assigned to workers in various areas. It is the responsibility of the HR department to ensure that all employees consistently wear the appropriate uniform in the workplace, in accordance with the guidelines for their specific department or designation. Different uniform types are there for the workers in different department or designation. Figure 65: Green Uniform - Operator | Source: Self
  • 80.
    Apparel Internship -Brandix Apparel India. Human Resource Department Page 73 Figure 66: Dark Green Uniform - Technician | Source: Self Figure 67: Orange Uniform - Team Leader | Source: Self
  • 81.
    Apparel Internship -Brandix Apparel India. Human Resource Department Page 74 Figure 68: Grey Uniform - Mechanic | Source: Self Figure 69: Yellow Uniform - Endline Quality Checker | Source: Self
  • 82.
    Apparel Internship -Brandix Apparel India. Human Resource Department Page 75 Figure 70: Pink Uniform - Supervisor | Source: Self Figure 71: Dark Blue Uniform - Jumper | Source: Self
  • 83.
    Apparel Internship -Brandix Apparel India. Human Resource Department Page 76 Figure 72: Grey sleeve hemline and neckline - Recorder | Source: Self Figure 73: Red sleeve hemline and neckline - Operator | Source: Self
  • 84.
    Apparel Internship -Brandix Apparel India. Human Resource Department Page 77 Figure 74: Blue sleeve hemline and neckline - Technician | Source: Self Figure 75: Pink Uniform - Team Staff | Source: Self
  • 85.
    Apparel Internship -Brandix Apparel India. Technical Department Page 78 The Technical Department at Brandix Unit-1, plays a crucial role in ensuring high standards of garment production. The department is primarily responsible for developing initial samples for design meetings and procedures, crafted by highly skilled staff to ensure error-free and high-quality stitching. They conduct precise yard- to-yard measurements of fabric used in garments, which aids in calculating the quantity required for bulk production. Any discrepancies in fabric calculation are addressed by the department. Additionally, the Technical Department collaborates with the Industrial Engineering Department to set up production modules for new styles, ensuring optimal stitching methods that conserve material, time, and manpower. Their expertise ensures that best practices are followed, enhancing efficiency and quality in the production process. Sample Development Process in the Technical Department Background and Preparation: The sample development process is a critical phase in garment production, serving as the foundation upon which the final product is built. This process ensures that all design specifications, material choices, and construction techniques are thoroughly tested and refined before moving into full-scale production. Objective: The primary objective of the sample development process is to translate a design concept into a physical product that meets all the required specifications. This involves creating samples that accurately represent the intended design, assessing their feasibility for mass production, and making necessary adjustments to ensure that the final product meets both the designer's vision and the client's expectations. Types of Seals: In the sample development process, two primary types of seals are used to signify different stages of approval: the Green Seal and the Black Seal. Each seal represents a critical progress in the development process, ensuring that the sample meets specific criteria before moving on to the next stage. Green Seal: The Green Seal is the initial stage in the sample development process, where the base sample is created. This sample serves as the first tangible representation of the design concept and is crucial for assessing the basic look and feel of the product. At this stage, the sample is prepared according to the design provided by the front-end team. This includes selecting the appropriate materials, cutting the fabric according to the pattern, and assembling the garment. The goal is to ensure that the sample accurately reflects the customer expectations, with particular attention to the overall silhouette, fit, and fabric drape.
  • 86.
    Apparel Internship -Brandix Apparel India. Technical Department Page 79 Black Seal: The Black Seal represents a more advanced stage in the sample development process. At this point, the sample has been refined based on feedback from the Green Seal review, and any issues identified in the initial sample have been addressed. The focus of the Black Seal stage is on ensuring that the sample meets all the necessary specifications for production. This includes verifying that the sample is constructed according to the approved pattern, that the materials are consistent with the original design, and that the garment meets all the required quality standards. During this stage, the sample undergoes a evaluation process, which includes: Fit Testing: Conducting fit tests to ensure that the garment fits the intended size and body shape correctly. This may involve trying the garment on a mannequin or live model and making any necessary adjustments to the pattern. Material Testing: Testing the materials to ensure they perform as expected, including checking for colorfastness, shrinkage, and durability. Construction Review: A detailed review of the garment's construction, including checking for any potential weak points in the stitching, seams, and closures. Once the sample passes all these tests and meets the required standards, it is granted the Black Seal. This seal signifies that the sample is ready for final approval and can proceed to the next stage of the production process. The Black Seal sample must be approved by both the front-end team and the Technical Department before moving forward. This ensures that all stakeholders are satisfied with the final product and that it is ready for mass production. Sample Making Process: The sample-making process is the critical step of the sample development phase, where the conceptual design is transformed into a tangible product. This process involves several critical steps, each of which plays a vital role in ensuring that the final product meets all the required specifications. The sample is the physical representation of the design concept. The technician must ensure that the sample is constructed with precision, paying close attention to details such as seam allowances, pattern alignment, and the placement of trims. Several key factors are assessed during the creation of the sample: Fabric Usage: Ensuring the correct amount of fabric. This includes checking that the fabric is cut efficiently, with minimal waste, and that the grainline is followed to ensure the fabric drapes correctly. Trim Application: Applying trims such as buttons, zippers, and embellishments according to the design specifications. The technician must ensure that these trims are applied securely and that they enhance the overall design.
  • 87.
    Apparel Internship -Brandix Apparel India. Technical Department Page 80 Seam Quality: Evaluating the quality of the seams, including the type of stitching used, the stitch length, and the tension. The seams must be strong and durable, with no puckering or loose threads. Approval Process: Once the sample is completed, it undergoes a thorough review process to ensure that it meets all the required standards. This review is conducted by both the Technical Department and the customer’s Quality Assurance (QA) team. If any issues are identified during the approval process, the sample is returned to the Technical Department for revisions. The technician makes the necessary adjustments, and the sample is resubmitted for approval. This process may be repeated several times until the sample meets all the required standards. Once the sample is approved by both the Technical Department and the customer’s QA team, it is ready to move on to the next stage of production. This approval process is critical to ensuring that the final product will meet the customer’s expectations and perform well in the market. Production Planning: The BOM is not only used for calculating the materials needed for a single product, but also for planning the entire production order. This helps ensure that sufficient materials are available for production and that the production process is smooth and efficient. The BOM provides a reference for the materials that should be used in production, ensuring that the final product meets the required specifications. If any discrepancies are identified during production, the BOM can be used to trace the issue back to the source and take corrective action. Operational Overview and Technician Allocation in the Production Module Fabric and Trims Management: Efficient management of fabric and trims is crucial in garment production, as these materials constitute a significant portion of the production costs. Proper management ensures that materials are used efficiently, reducing waste and minimizing costs. Yardage and Trims Reporting: The Technical Team is responsible for tracking the amount of fabric and trims used in production. This information is critical for accurate reporting and ensuring that sufficient materials are available for each order. The yardage and trims reporting process involves several key steps: Material Tracking: Monitoring the amount of fabric and trims used during production, including tracking the usage of each material by product type and production run.
  • 88.
    Apparel Internship -Brandix Apparel India. Technical Department Page 81 Waste Management: Identifying and minimizing material waste, including tracking fabric offcuts, defective materials, and other sources of waste. The Technical Team is responsible for implementing waste reduction strategies, such as optimizing pattern layouts and using leftover fabric for smaller components. Production Needs: The BOM sheet should reflect the exact materials required for producing the number of pieces in the order. If materials are short, adjustments or reordering may be necessary. The production needs process involves several key steps: Material Planning: Using the BOM sheet to plan the material requirements for each production run, including estimating the quantities of fabric and trims needed to produce the required number of pieces. The Technical Team is responsible for ensuring that the BOM sheet is accurate and up-to-date, reflecting any changes to the production order. Production Adjustments: Making adjustments to the production process as needed to accommodate material shortages or discrepancies. This may involve reordering materials, making substitutions, or adjusting the production schedule to accommodate delays. Technician Allocation: Efficient allocation of technicians is essential for ensuring that production runs smoothly and that any issues are addressed promptly. Technicians play a critical role in monitoring the production process, providing technical support, and training machine operators on new styles and techniques. Change in Technician Workforce: In recent years, there has been a significant shift in the workforce at Brandix, with a reduction in the number of Sri Lankan technicians and an increase in the number of local technicians. This change is the result of a successful upskilling program that has trained local sewing machine operators to take on more technical roles. The change in technician workforce has several key implications:
  • 89.
    Apparel Internship -Brandix Apparel India. Technical Department Page 82 Skill Development: The upskilling program has enabled local sewing machine operators to take on more technical roles, reducing the need for foreign technicians. This has resulted in a more skilled and versatile workforce, capable of handling a wider range of production tasks. Cost Reduction: The reduction in the number of Sri Lankan technicians has resulted in significant cost savings for Brandix, as local technicians are typically less expensive to employ. This has helped to reduce production costs and improve overall profitability. Workforce Flexibility: The increased skill level of the local workforce has enabled Brandix to be more flexible in its production processes, as technicians can be allocated to different tasks and modules as needed. This has improved production efficiency and allowed Brandix to respond more quickly to changes in demand. Skill Upgrade: The successful upskilling of local sewing machine operators has been a key factor in the reduction of foreign technicians. This skill upgrade has enabled local workers to take on more technical roles, reducing the need for foreign expertise and improving the overall efficiency of the production process. The skill upgrade process involves several key steps: Training Programs: Implementing comprehensive training programs for local sewing machine operators, focusing on technical skills such as machine maintenance, pattern making, and quality control. These programs are designed to equip local workers with the skills they need to take on more technical roles. On-the-Job Training: Providing on-the-job training and mentoring for local technicians, enabling them to develop their skills in a real-world production environment. This training is typically provided by experienced technicians and supervisors, who work closely with the trainees to ensure that they are fully competent in their new roles. Module Operations and Monitoring: Effective module operations and monitoring are essential for ensuring that production runs smoothly and that any issues are addressed promptly. The Technical Department plays a key role in overseeing module operations, providing technical support, and monitoring production quality. Module and Technician Assignment: Each module typically has one technician overseeing the operations, with the number of technicians varying depending on the complexity of the style being produced.
  • 90.
    Apparel Internship -Brandix Apparel India. Technical Department Page 83 The technician is responsible for monitoring the production process, providing technical support, and ensuring that production runs smoothly. The module and technician assignment process involves several key steps: Module Allocation: Assigning modules to specific production tasks based on the complexity of the style being produced. This allocation is typically based on the skill level of the technicians and machine operators, as well as the specialization of each module. Technician Assignment: Assigning technicians to specific modules based on their expertise and experience. The technician is responsible for overseeing the production process, providing technical support, and ensuring that production runs smoothly. Production Monitoring: Monitoring the production process within each module, including tracking production output, quality control, and material usage. The technician is responsible for identifying and addressing any issues that arise during production, including coordinating with the Technical Department and other teams as needed. Operational Monitoring: The Technical Department is responsible for monitoring operations within each module, ensuring that production is running smoothly and addressing any issues that arise. This includes monitoring production output, quality control, and material usage, as well as providing technical support to the production team. The operational monitoring process involves several key steps: Production Tracking: Monitoring production output within each module, including tracking the number of pieces produced, the rate of production, and any delays or disruptions. The Technical Department is responsible for ensuring that production is on schedule and that any issues are addressed promptly. Quality Control: Monitoring the quality of the products being produced, including conducting regular inspections and tests to ensure that the products meet the required standards. The Technical Department is responsible for identifying any quality issues and working with the production team to resolve them. Material Usage Monitoring: Monitoring the usage of materials within each module, including tracking the amount of fabric and trims used and identifying any discrepancies or waste. The Technical Department is responsible for ensuring that materials are used efficiently and that any issues with material usage are addressed promptly.
  • 91.
    Apparel Internship -Brandix Apparel India. Technical Department Page 84 Training and Adaptation for New Styles: The introduction of new styles requires careful planning and coordination, as the production team must be trained on the new techniques and processes required to produce the new style. The Technical Department plays a key role in training the production team and ensuring that the new style is produced efficiently and to the required standards. Training Technicians and Operators: When a new style is introduced, the technicians and sewing machine operators (SMOs) need to be trained accordingly. This ensures they are proficient with the new style’s specific requirements, including any new techniques, materials, or processes that need to be used. The training process involves several key steps: Training Needs Assessment: Identifying the specific training needs for the new style, including any new techniques, materials, or processes that need to be used. This assessment is typically conducted by the Technical Department in collaboration with the design and production teams. Training Program Development: Developing a comprehensive training program for the technicians and SMOs, focusing on the specific requirements of the new style. This program may include classroom training, hands-on practice, and on-the- job mentoring. Training Delivery: Delivering the training program to the technicians and SMOs, ensuring that they are fully proficient in the new techniques and processes required to produce the new style. The training is typically delivered by experienced technicians and supervisors, who provide ongoing support and guidance as the new style is introduced into production. Specialization-Based Allocation: Each module is specialized in certain types of styles, and new styles are allocated to modules based on this specialization. This approach helps to maximize efficiency and quality, as each module is equipped to handle the specific requirements of the styles it specializes in.
  • 92.
    Apparel Internship -Brandix Apparel India. Technical Department Page 85 The specialization-based allocation process involves several key steps: Module Specialization: Identifying the specialization of each module, including the types of styles it is best suited to produce. This specialization is typically based on the skills of the technicians and machine operators, the available equipment, and the module’s previous experience with similar styles. Style Allocation: Allocating new styles to the most suitable modules based on their specialization. This allocation is designed to maximize efficiency and quality, ensuring that the new style is produced to the required standards. Ongoing Monitoring: Monitoring the production of the new style within the allocated module, including tracking production output, quality control, and material usage. The Technical Department is responsible for ensuring that the new style is produced efficiently and to the required standards, and for addressing any issues that arise during production.
  • 93.
    Apparel Internship -Brandix Apparel India. Engineering Department Page 86 Department Functions: The department is responsible for the overall facility functions, which is divided into two parts. First is sewing machine maintenance issues and second are the electrical and mechanical issues, particularly on the non-sewing machine side. This suggests that their work goes beyond just maintaining sewing machines and involves broader facility management tasks. This department also has a technical workshop, all the new technical equipment or prototype which is to be implemented on the production floor or anywhere in the factory is prepared here. Hierarchy and Roles: Senior Executive Engineer: This individual oversees the entire facility and is a key figure in the engineering department. They are responsible for all facility-related functions. Supervisors: There are supervisors for each shift (A-shift and B-shift). They report to the senior executive engineer. Their primary role involves documentation and overseeing the team leaders and technicians. Team Leaders: Each shift has a team leader who manages a group of technicians. The team leader is responsible for leading the team, ensuring tasks are completed, and handling both technical and practical aspects of the job. They also assist with some documentation. Technicians: Technicians are directly involved in the practical work related to sewing machine maintenance and other technical tasks. They report to the team leader. Electricians: Any electrical issues, such as a malfunctioning overhead light or machine stoppage due to electrical faults, are promptly addressed and resolved by the electricians. Reporting Structure: The standard reporting structure is that technicians report to team leaders, who then report to supervisors. Supervisors report to the senior executive engineer. However, in practice, technicians sometimes report directly to higher levels, bypassing the usual structure, depending on the situation. The role of team leaders is to ensure the smooth functioning of their teams, handle technical issues, and assist with documentation, distinguishing them from supervisors who focus more on documentation.
  • 94.
    Apparel Internship -Brandix Apparel India. Engineering Department Page 87 Figure 76: Engineering Department Technical Workshop | Source: Self Figure 77: Mechanic’s Toolbox Source: Self
  • 95.
    Apparel Internship -Brandix Apparel India. CAD Department Page 88 The CAD department uses TukaTech software along with TukaJet Plotter to create markers as well as patterns for the Cutting department. Its area of responsibilities includes - Marker preparation and Pattern preparation. Marker Making Process: The marker-making process begins with taking order details from the Fabric Sewing Packing (FSP) department, which are uploaded by the planning team. The key details required include the order quantity, size ratio, fabric type, design, and the technical pack (tech pack). Once these details are collected, the order is broken down into schedules for further processing. The next step is to check whether the style is old or new. If the style is old, previous marker details can be reused. However, for new styles, a pre-production meeting is necessary. During this meeting, several decisions need to be made, such as the number of plies, marker length, marker mode, and the cut plan. A CAD recorder will attend this meeting to note down the specifications. After the meeting, a pilot ratio for the schedule requirement is prepared. This involves deciding the size ratio for all schedules, and it must be completed within five days of the pre-production meeting. The next step is generating cut plans for all schedules. One schedule number may have multiple cut numbers, and each cut plan contains information regarding the style, schedule, cut number, and size ratio. Finally, the marker preparation is carried out by the CAD officer. The marker is created based on the number of garments and the required marker width. The software used for this process is TukaTech, and the plotter used is TukaJet to make markers on either brown or white marker paper according to the requirement. Each marker should aim to yield a maximum of 200 garments. There are 2 Tukajet machines available at the department. First is Tukajet 2 Head Plotter (speed - 1 meter/6 minute), which is used for pattern making and pattern cutting on the brown pattern paper, which is later used for panel inspection on the sewing line. The other equipment in use is the Tukajet 4 Head Plotter. This plotter has four heads, which is double the number of the previous model, allowing it to operate at twice the speed, producing 1 meter every 3 minutes. It serves a similar purpose and is used for marker making on white pattern paper, which is then sent to the cutting department.
  • 96.
    Apparel Internship -Brandix Apparel India. CAD Department Page 89 Figure 78: Tukajet 2 Head Plotter | Source: Self Figure 79: Brown Paper Pattern | Source: Self
  • 97.
    Apparel Internship -Brandix Apparel India. CAD Department Page 90 Figure 80: Tukajet 4 Head Plotter | Source: Self Figure 81: TukaCAD | Source: Self
  • 98.
    Apparel Internship -Brandix Apparel India. CAD Department Page 91 In the marker area, most garment patterns typically utilize 80-90% of the available space. However, patterns for thong garments occupy only around 60% of the space, making them an exception and resulting in higher material wastage. The patterns are plotted in a two-way marker. The cutting docket is also issued in the CAD room which contains various information, one of which is the size ratio and total numbers of fabric panels for each of the patterns which will be cut later on the cutting table. The marker is generally verified twice during the process. The first verification occurs just before it is released from the CAD room, and the second verification takes place immediately before the pattern paper is applied to the fabric spread. Marker is verified with the cutting docket on the spread table. Marker length is 6.40 yards and width is 50 cm. Figure 82: Marker Paper Being Spread on the Fabric lay | Source: Self
  • 99.
    Apparel Internship -Brandix Apparel India. CAD Department Page 92 Figure 83: Marker Paper Being Spread on the Fabric lay | Source: Self
  • 100.
    Apparel Internship -Brandix Apparel India. Binding Department Page 93 In BAI-1, the binding process is a crucial part of garment production, particularly for styles that require fabric tape to finish the edges of a garment or to add a stylistic element. Due to the high demand for such styles and the short lead time between fabric receipt and production, Brandix Unit-1 has established an in-house binding department. This department operates under the supervision of the Head of the Cutting Department and is considered a subsidiary of the Cutting Department. Machinery and Equipment The binding department is equipped with the following machinery: 1 Spreading Table 1 End Cutter 5 Overlock Machines 2 Rolling Machines 3 Cutting Machines Figure 84: Binding Department Area | Source: Self
  • 101.
    Apparel Internship -Brandix Apparel India. Binding Department Page 94 Figure 85 & 86: Binding Department Area | Source: Self
  • 102.
    Apparel Internship -Brandix Apparel India. Binding Department Page 95 Binding Styles: The department produces binding tapes in various widths, including 17 mm, 18 mm, 19 mm, 21 mm, 24 mm, and 109 mm, according to the requirements of different garment styles. Process Flow Laying: 1. The process begins by selecting the required fabric roll as specified in the docket provided by the CAD department. The fabric roll is placed on the spreading table, and the fabric information sticker is transferred to the backside of the docket. After removing the polythene cover, a metal rod is inserted inside the fabric roll, which is then placed on the roll stand. The fabric is spread to a specific length, typically a multiple of the width of the required binding tape (e.g., 15 inches if the tape width is 1.5 inches). After spreading multiple plies, the fabric is cut along the length as per the required width and folded into bundles, which are handed over to the overlock machine operator. Figure 87: Fabric Laying | Source: Self
  • 103.
    Apparel Internship -Brandix Apparel India. Binding Department Page 96 2. Joining: The fabric bundles are opened, and the plies are aligned and stitched together using a 3-thread overlock machine. Waste plies or fabric end bits left from previous cuts may be used during this stage. The stitched plies are folded into a bale form for easier handling in the next stage and handed over to the rolling machine operator. Figure 88: Fabric Joining | Source: Self
  • 104.
    Apparel Internship -Brandix Apparel India. Binding Department Page 97 3. Rolling: A cardboard rolling pipe is inserted onto the rolling machine rod. The joint fabric panel is fed into the machine, and the rolling process begins slowly to ensure proper alignment. The rolling speed is gradually increased, and the fabric is tightly rolled onto the pipe. Once the fabric is fully rolled, it is secured with adhesive transparent tape to prevent unrolling or loosening. The fabric roll is then cut into smaller rolls with the same length and width, as specified (e.g., 60 inches in length and 1.5 inches in width, yielding multiple binding tapes). Figure 89: Fabric Fed to the Roller | Source: Self Final Steps The prepared binding tapes are placed in the delivery area within the binding department. From there, supervisors or operators collect the tapes on trolleys for delivery to the sewing modules, where they are used in the garment production process.
  • 105.
    Apparel Internship -Brandix Apparel India. Binding Department Page 98 Figure 90: Feeding Roller | Source: Self
  • 106.
    Apparel Internship -Brandix Apparel India. Binding Department Page 99 Figure 91: Cutting of Fabric roll into smaller rolls | Source: Self
  • 107.
    Apparel Internship -Brandix Apparel India. Binding Department Page 100 Figure 92: Cutting of Fabric roll into smaller rolls | Source: Self
  • 108.
    Apparel Internship -Brandix Apparel India. Binding Department Page 101 Figure 94: Binding Fabric used during Garment Stitching Source: Self Figure 93: Binding Fabric Source: Self
  • 109.
    Apparel Internship -Brandix Apparel India. Embellishment Department Page 102 Introduction The Embellishment Department at Brandix Unit-1 plays a crucial role in the apparel manufacturing process. This department is responsible for adding decorative elements such as prints, embroideries, and appliques to garments. There are two primary types of printing done in B1: (i) Printing on cut panels and (ii) Printing on sewn garments. The following document outlines the steps, roles, and coordination required to ensure that embellishments are applied accurately and on schedule. Types of Printing 1. Printing on Cut Panels: This type of embellishment work begins after the Cutting Department provides the cut panels to the Embellishment Department. The panels are then prepared and printed according to the specifications provided. 2. Printing on Sewn Garments: In this case, the complete sewn garment is delivered to the Embellishment Department for printing. The garments undergo the printing process before they are moved to the next stage of production. Front-End Team's Role The Front-End Team plays a key role in the embellishment process by providing the Embellishment Department with the necessary documents, such as the embellishment report or reconciliation report. The Front-End Team provides the Time and Action Calendar to the Embellishment Department, as well as other concerned departments such as the Cutting Department (for panel printing) and the Production Department (for garment printing). Embellishment Process The embellishment process can be carried out within the sewing line or within the Embellishment Department, depending on the time available for the Production Department to complete the order. If time allows, the embellishment is performed in the Embellishment Department. However, if there is a shortage of time, the embellishment is done within the sewing line. In the event of an error during the printing process that damages a cut panel, the Embellishment Department receives a 1% buffer from the Cutting Department to manage the loss. For errors in printing on garments, the Embellishment Department must inform the Surplus Department, which will replace the defective piece with a new one. The Surplus Department has a buffer of only 1% extra pieces. If additional pieces are required, the Embellishment Department must seek permission from higher authorities. Refer to Annexure 48 for types of embellishments in VS Pink
  • 110.
    Apparel Internship -Brandix Apparel India. Embellishment Department Page 103 Figure 95: Embellishment Department | Source: Self Documents and Quality Control The Embellishment Department receives all necessary documents, graphic designs, and graphic placement measurements from the Front-End Team. Quality control is a critical aspect of the process, with the department following AQL 6.5 level for inspecting the printed pieces. The staff in this department are specialized in heat- sealing graphics onto fabric, ensuring consistency and precision in every piece. Embellishment Process Flow 1. Receiving the Plan: The Front-End Team provides the Embellishment Department with the graphics, placement details, and measurements in the form of an Embellishment Report and Reconciliation Report. 2. Preparation: The department prepares the measurement boards and reviews the graphics and designs provided by the Front-End Team. This stage ensures that all information is accurate and aligns with the production requirements.
  • 111.
    Apparel Internship -Brandix Apparel India. Embellishment Department Page 104 Figure 96: Embellishment design positioning on pattern paper | Source: Self 3. Printing: The actual printing process begins, either on cut panels or completed garments, depending on the plan. The department ensures that the prints are applied accurately and according to the specifications. 4. Coordination with Cutting Team: The Cutting Department provides the cut panels required for printing, ensuring they are ready by the date specified in the plan. 5. Production: After printing, the panels or garments are handed over to the Production Team for stitching and further processing. A quality check is performed to ensure that the prints are correctly placed and meet quality standards. Capacity and Operations The Embellishment Department has a daily capacity of producing up to 45,000 pieces, although current production is at 11,000-12,000 pieces per day. This capacity is expected to increase by October to meet the demands of the New Year season. The department operates in two shifts, with a total workforce of 43 members.
  • 112.
    Apparel Internship -Brandix Apparel India. Embellishment Department Page 105 Figure 97: Label to be heat sealed on the garment | Source: Self Equipment and Machinery The department uses reliable machinery from reputable companies like Cheran and Chola, which are known for their durability and performance. Temperature and pressure settings for the machines are determined during the development stage through rigorous experimentation to ensure optimal results. Types of Prints and Techniques SHP (Soft Hand Print): This technique provides a soft feel to the print on the garment. 1. Foil Print: Utilizes foil sheets to create metallic and reflective prints. 2. Rhine Print: Involves the use of rhinestones to create sparkly designs. 3. Studs: Adds metal studs to garments for decorative purposes. 4. Sequence: Involves the application of sequins to garments. 5. Glitter-Spray Glitter: Glitter is sprayed onto garments, providing a sparkly and decorative finish. 6.
  • 113.
    Apparel Internship -Brandix Apparel India. Embellishment Department Page 106 Certification and Testing The Embellishment Department works with certified labs like INTERTECH V5 to conduct wash reports, ensuring the durability and quality of heat seals and specific graphics. These certifications are valid for one year if the process and combinations remain consistent. Sample Development in Embellishment Department 1. Initial Fabric Preparation: The fabric is prepared for washing without placements or additional treatments. The heat seal process follows, ensuring consistency and that the fabric remains unchanged after five washes. 2. Development Stage: Graphic Standards (GS) are followed for all embellishments, detailing graphic information, styles, fabric colors, and placements. Despite any changes in fabric or color combinations, the graphic itself remains unchanged. 3. Quality Assurance: Third-party reports from certified labs like Bureau Veritas and Intertek validate the washing process during the development stage. Techniques such as SHP (heat seal technique) have reports valid for a year with consistent fabric and color combinations. Figure 98: Heat Seal Machine Source: Self
  • 114.
    Apparel Internship -Brandix Apparel India. Embellishment Department Page 107 Figure 99: Applying Embellishment to the garment | Source: Self
  • 115.
    Apparel Internship -Brandix Apparel India. Embellishment Department Page 108 Figure 100: Embellishment Design, Victoria Secret | Source: Self Date Task Graphic Placement Form Type Quantity Remarks 23rd July Start printing Vendra Front chest area Panel Form 30 pieces Ensure correct alignment and measurements 24th July Continue printing Vendra Front chest area Panel Form 30 pieces Maintain quality consistency 25th July Continue printing Vendra Front chest area Panel Form 30 pieces Verify print quality 26th July Complete printing Vendra Front chest area Panel Form 10 pieces Final quality check before handover Total 100 pieces Embellishment Plan Structure Example:
  • 116.
    Apparel Internship -Brandix Apparel India. Sampling Department Page 109 Introduction The Sampling Room Department is a critical division within the garment production process, responsible for transforming design concepts and buyer specifications into tangible samples. This department plays a pivotal role in ensuring that the product meets the buyer's expectations before full-scale production begins. The Sampling Room works closely with various teams, including the front-end team, technical department, and factory personnel, to create initial prototypes, conduct fit tests, and refine the product through multiple iterations. Their work forms the foundation for decision-making in subsequent production phases, influencing the overall quality, feasibility, and efficiency of the manufacturing process. The step-by-step process followed within the Sampling Department is outlined as follows: The buyer's requirements are shared by the front-end team, which prepares a sample according to the given specifications. An external risk analysis meeting is conducted with the customer, involving the Sri Lankan Brandix team. Risks and potential production difficulties are discussed with the customer, the Brandix front-end team, and the responsible department heads. After the external risk analysis meeting, the front-end team creates a time and action calendar. This calendar includes the production start date, shipment date, and key milestones, ensuring timely completion of all production stages. If any action date is missed, the concerned department must escalate the issue to the front-end team, which will then revise the calendar. A sample is prepared by the front-end team and sent to the buyer for approval. Once approved, the sample is used as a reference for the factories. A pre-production meeting is held within the factory, attended by department heads. Discussions focus on the style pattern and pack, and a sample is prepared using available trims without ordering separate trims. The front-end team provides the tech pack and pattern for the style; no patterns are developed in the factory. Refer to Annexure 22 for Sampling Room process flow
  • 117.
    Apparel Internship -Brandix Apparel India. Sampling Department Page 110 A black seal sample is prepared by the technical department using available fabric and trims to check the factory's capability and product fittings. Two pieces of this sample are prepared in the base size (e.g., small for Victoria's Secret) and sent to the front-end team for approval. If the black seal sample is approved, an internal risk analysis meeting is conducted. In this meeting, the black seal sample and green seal sample (from other factories) are compared to determine which factory's sample is better. The factory with the superior sample receives the production order. The final tech pack, pattern, and any alterations are reviewed, and department heads assess whether the factory can produce the product or needs assistance. After the internal meeting, a test lot trial is conducted, where five samples are prepared by the technical department. An executive from the buyer reviews these samples in the presence of the factory's technical and quality departments. Victoria's Secret has a dedicated quality checking facility within Brandix for this purpose. A pre-production meeting is held, involving the front-end team and department heads. They discuss the multi-test laboratory report and delivery time. A pilot run is conducted with normal sewing machine operators, producing 50-50 pieces for each size in the production order. This run is performed on the actual sewing line to identify any potential issues before full production. The technical department supervises this process. Following the pilot run, a pilot meeting is held within the factory to discuss any difficulties encountered, potential process flow revisions, or necessary technical adjustments. This is an internal meeting with no outside executives. If the pilot run is rejected, another run must be conducted, and the time and action calendar must be revised. Bulk production cannot begin without an approved pilot run. If the pilot run is approved, bulk production starts with an initial run of 40-40 pieces for each size. The Victoria's Secret staff present at Brandix unit-1 reviews this production. After their approval, a Production Start Date (PSD) is issued, and full-scale bulk production begins.
  • 118.
    Apparel Internship -Brandix Apparel India. Finished Goods Department Page 111 Introduction The Finished Goods (FG) department at Brandix Unit-1 is a crucial segment of the production process, ensuring that sewed products are meticulously checked, packed, and prepared for delivery to customers. This department guarantees that only high- quality garments reach the end consumers by following a systematic approach to packaging and inspection. The process is divided into several key areas, each with specific responsibilities and procedures that ensure efficiency and quality control. Central Packaging Area Overview: The Central Packaging Area within the FG department is dedicated to the packaging of garments, particularly combo packs. Combo packs are packages that contain garments of different sizes, whereas single-size packing is conducted directly at the packing tables set up in front of the sewing modules, aligned with the inspection tables. Responsibilities: Combo Pack Preparation: In the Central Packaging Area, garments of different sizes are packed together in combo packs. Single Size Pack Preparation: Packing of garments of a single size per packet is done at the packing tables adjacent to the sewing modules. Box Allocation: It is the responsibility of the FG personnel to ensure that garments of each size are packed into appropriately marked boxes and respective cartons. Front-End Team Coordination The dimensions of the cartons and the number of boxes per carton are specified by the front-end team based in Sri Lanka. This coordination ensures consistency and adherence to customer specifications across different units. Quality Inspection and Metal Detection Initial Inspection: Upon receipt from the production floor, boxes are reopened within the FG department to conduct a thorough inspection. This step is crucial for detecting any metallic items that may have inadvertently been packed with the garments, which could pose a risk to consumers. Refer to Annexure 31 for FG Dept. process flow
  • 119.
    Apparel Internship -Brandix Apparel India. Finished Goods Department Page 112 Metal Detection Process: Each packet of garments is passed through a metal detector machine to identify and remove any metallic objects. Metal detection is a vital quality control measure that ensures the safety and satisfaction of the end consumer by preventing any potential injuries from metallic objects. Repacking: After the inspection, the boxes are repacked according to customer specifications. Storage and Documentation: Allocation of Storage Space: Once repacked, the boxes are allocated specific storage spaces within the FG department. This is done by identifying blank racks in the storage area and organizing cartons according to schedule numbers. Desktop Management System: An Excel file is maintained on a desktop located centrally within the FG storage area. This file contains vertical cells listing rack numbers and horizontal cells filled with style numbers, schedule numbers, and ex- factory dates. Rack Identification: FG staff use this file to locate available racks for specific schedule numbers and organize cartons accordingly. EID Sticker and Documentation: An EID sticker is pasted on each carton, containing critical information such as EID number, PO number, ex-factory date, size, carton number, style number, and schedule number. This sticker is applied only when all cartons related to a particular schedule number have arrived from the production floor. Central Inspection Facility (CIF) Quality Verification: Random Sampling method is used for quality inspection. 10% of the total cartons are sent to the Central Inspection Facility (CIF) for quality checks. Quality Standards: CIF ensures that the garments meet the customer's quality standards. If the standards are met, the order is approved for shipment. If not, the entire order is rejected. Importance of CIF: The CIF plays a critical role in maintaining the high-quality standards expected by Brandix's customers, ensuring that only garments that pass rigorous inspection are shipped.
  • 120.
    Apparel Internship -Brandix Apparel India. Finished Goods Department Page 113 Figure: Finished Goods Department | Source: Self
  • 121.
    Apparel Internship -Brandix Apparel India. Surplus Department Page 114 The Surplus Department plays a crucial role in managing the extra or leftover materials and garments within a company's production processes. The department oversees several key stages, including cutting, embellishment, printing, and finishing, ensuring that all materials are handled with precision and care. The main functions and responsibilities of the Surplus Department: Material Management and Handling: Cutting and Embellishment: The department carefully manages the processes of cutting and embellishing fabric, with a focus on minimizing waste and handling any damages that occur. The fabric is also delivered with various types of stickers, and any rejections are systematically collected. Record Keeping: Records are maintained for any damages to materials during these processes. This includes tracking issues such as cut damages, missing labels, and problems with heat seals, ensuring all defects are documented and handled appropriately. Quality Control and Accuracy: Verification: When garments are received from production, they undergo a verification process. They are checked against schedules, styles, colors, part numbers, and sizes. The relevant personnel's signatures are obtained to confirm the accuracy of these details. Defect Management: Defects identified during the production process are addressed by the production team, including the technical team and quality control teams. Fabric defects, in particular, are confirmed by the MQC team, and necessary actions are taken to ensure that only high-quality materials proceed to the next stage. System Updates and Organization: Systematic Updates: All collected garments are systematically updated in the company's system, with locations assigned according to the schedule. This helps in tracking the materials throughout their utilization within the production process.
  • 122.
    Apparel Internship -Brandix Apparel India. Page 115 Storage and Segregation: Garments are stored in designated areas, with last month's stock kept separately. Garments are also segregated into panel form, garment form, and semi-finished categories, allowing for organized and efficient management. Coordination with Teams and Reporting: Team Coordination: The Surplus Department works closely with various teams, which reconciles schedules and provides monthly reports. These reports are essential for preparing the packing list at different levels, such as schedule, style, and color. Final Processing and Documentation: Distribution Process: Once customer approval is received, the distribution process for surplus garments is initiated. The packing list, including the number of cartons and quantities, is documented and provided to BAI, the customer, and customs for further processing. Admin Coordination: The same detailed information is provided to the admin team, who handle the final steps in processing the surplus materials, ensuring that all documentation is complete and accurate. The Surplus Department's careful approach to managing leftover materials and garments ensures that the company minimizes waste, maintains high standards of quality, and meets customer requirements effectively. Their coordination with various teams and attention to detail are important to the overall efficiency and success of the production process. Surplus Department
  • 123.
    Apparel Internship -Brandix Apparel India. PROJECTS
  • 124.
    Apparel Internship -Brandix Apparel India. Project 1 Page 116 Problem Statement: Excess use of Lace and Elastic during stitching (more than standard allowance) causing Lace and Elastic shortage. Problem Overview: The excessive use of lace and elastic beyond the standard allowance is causing a shortage in Brandix Unit-1 (B-1). The gap between two consecutive pieces is greater than specified, which generally gets trimmed in the succeeding processes and going to waist, leading to a shortage of lace and elastic during the manufacturing of the final pieces in an order. When this shortage occurs, the factory must reorder lace and elastic, but since the required quantity is typically small, it often falls below the Minimum Order Quantity (MOQ) set by the supplier. As a result, B-1 has to order at least up to the MOQ, leading to excess lace and elastic inventory, which ties up capital and may rarely match the specifications for future orders. This excess lace and elastic become a kind of waste, for which the factory incurs costs. Additionally, orders for lace and elastic have a lead time of at least 7 days. If these materials are needed earlier, the factory risks missing the ex-factory date, which is the deadline for the order to leave the factory to be shipped on time. Missing the shipment deadline requires the factory to use air courier, which is very expensive, and this cost is borne by the factory, not the customer. If the lace and elastic delivery is delayed, B-1 might inform the customer that part of the order will be delivered later. If the customer agrees, the factory sends the completed order and later sends the remaining pieces by air, with the factory covering the cost. If the customer does not agree, they only pay for the pieces received on time, leading to a financial loss for the factory in either scenario.
  • 125.
    Apparel Internship -Brandix Apparel India. Project 1 Page 117 Figure 101: Leg attach elastic gap and wastage | Source: Self Figure 102: Waistband elastic gap and wastage | Source: Self
  • 126.
    Apparel Internship -Brandix Apparel India. Project 1 Page 118 Figure 103: Leg attach elastic gap and wastage | Source: Self Figure 104: Waistband elastic gap and wastage | Source: Self
  • 127.
    Apparel Internship -Brandix Apparel India. Project 1 Page 119 Figure 105: Leg attach lace gap and wastage | Source: Self Figure 105: Waistband lace gap and wastage | Source: Self
  • 128.
    Apparel Internship -Brandix Apparel India. Project 1 Page 120 Figure 106: Slashed V string elastic wastage | Source: Self Figure 107: Slashed lace wastage | Source: Self
  • 129.
    Apparel Internship -Brandix Apparel India. Project 1 Page 121 Figure 108: Excessive lace gap on the panel edge | Source: Self Figure 109: Waistband lace gap and wastage | Source: Self
  • 130.
    Apparel Internship -Brandix Apparel India. Project 1 Page 122 Figure 110: Excessive slashed trims wastage | Source: Self
  • 131.
    Apparel Internship -Brandix Apparel India. Project 1 Page 123 Figure 111 & 112: Excessive trimmed lace wastage | Source: Self
  • 132.
    Apparel Internship -Brandix Apparel India. Project 1 Page 124 Solution: First, the sewing line was checked, and data related to lace and elastic wastage on the production floor was collected. After analyzing the working modules for the lace overconsumption issue and discussing with the inline technical team, team leaders, and mentor, it was found that the main reasons for lace and elastic overconsumption were operator negligence and the absence of standards for lace consumption on the sewing floor. Most operators involved in sewing lace and elastic to the garment were unaware of the issue and did not know the standard for lace and elastic consumption, leading them to stitch according to their comfort and convenience, often resulting in excessive use without realizing it. The mentor instructed us to monitor lace and elastic consumption daily, report the details regularly, and generate awareness among the workers about the issue of overconsumption. After collecting data on how lace and elastics were being used in the modules, an audit mechanism was developed using the idea of a traffic light inspection system to monitor lace consumption. The audit involved checking lace consumption in every module three times per shift. To raise awareness among workers about the proper usage of lace and elastic a visual tool was prepared to help Sewing Machine Operators (SMOs) better understand lace usage. This tool highlighted wrong methods of attaching lace or elastic that led to wastage and demonstrated the correct, standard methods specified by the technical department, including the proper gap between two consecutive pieces where lace or elastic is attached. The trim consumption audit for lace and elastic was conducted, checking all 32 sewing modules that operated with lace or elastic three times per shift. An audit format was prepared under the guidance of the Head of Department (HOD), where modules were marked with red (not following the standard allowance of lace and wasting it) or green (sticking to the specifications and using lace efficiently).
  • 133.
    Apparel Internship -Brandix Apparel India. Project 1 Page 125 Figure 113: Information of trims consumption in various modules | Source: Self
  • 134.
    Apparel Internship -Brandix Apparel India. Project 1 Page 126 Figure 114: Information of trims consumption in various modules | Source: Self
  • 135.
    Apparel Internship -Brandix Apparel India. Project 1 Page 127 Figure 115 & 116: Information of trims consumption in various modules | Source: Self
  • 136.
    Apparel Internship -Brandix Apparel India. Project 1 Page 128 The visual tool was created and placed in high-visibility areas accessible to all operators involved in lace and elastic operations. It was personally shown to each relevant operator, and they were asked for their feedback on the tool. The problem was explained to them using the visual tool. The audit was conducted over five months, with operators being marked daily on the audit sheet based on whether they were following the standard. Each day, the operators were reminded of the problem and the standard by being shown the visual tool, which was also displayed at their workstations, emphasizing the importance of adhering to the standard. The visual tools were presented in Telugu to ensure better understanding among the SMOs, as most of the workforce is more proficient in Telugu than in English. Figure 117: Trim Consumption Audit Sheet - Reference | Source: Self
  • 137.
    Apparel Internship -Brandix Apparel India. Project 1 Page 129 Figure 118: Lace and Elastic Consumption Audit Sheet | Source: Self
  • 138.
    Apparel Internship -Brandix Apparel India. Project 1 Page 130 Figure 119: Lace and Elastic Consumption Audit Sheet | Source: Self
  • 139.
    Apparel Internship -Brandix Apparel India. Project 1 Page 131 Figure 120: Lace and Elastic Consumption Audit Sheet | Source: Self
  • 140.
    Apparel Internship -Brandix Apparel India. Project 1 Page 132 Figure 121: Lace and Elastic Consumption Audit Sheet | Source: Self
  • 141.
    Apparel Internship -Brandix Apparel India. Project 1 Page 133 Figure 122: Lace and Elastic Consumption Audit Sheet | Source: Self
  • 142.
    Apparel Internship -Brandix Apparel India. Project 1 Page 134 Figure 123: Lace and Elastic Consumption Audit Sheet | Source: Self
  • 143.
    Apparel Internship -Brandix Apparel India. Project 1 Page 135 Figure 124: Lace and Elastic Consumption Audit Sheet | Source: Self
  • 144.
    Apparel Internship -Brandix Apparel India. Project 1 Page 136 Figure 125: Lace and Elastic Consumption Audit Sheet | Source: Self
  • 145.
    Apparel Internship -Brandix Apparel India. Project 1 Page 137 Figure 126: Lace and Elastic Consumption Audit Sheet | Source: Self
  • 146.
    Apparel Internship -Brandix Apparel India. Project 1 Page 138 Result: The auditing process helped Sewing Machine Operators (SMOs) become aware of lace and elastic wastage. Over time, operators understood the impact of wastage and began to take corrective actions. Supervisors ensured optimal usage of lace and elastic, spreading awareness across the factory. SMOs made efforts to use lace and elastic efficiently to avoid receiving red marks on their modules. Within 5 weeks, lace wastage was significantly reduced, as noted by the General Manager during a meeting. While the process of waste control is gradual, the audit and checks effectively managed wastage at B-1. The implementation of visual tools improved understanding of the optimal gap between consecutive pieces where lace and elastic were attached. The visual tools also helped address the language barrier, as they were provided in Telugu, which was more effective for the primarily Telugu-speaking workforce.
  • 147.
    Apparel Internship -Brandix Apparel India. Project 1 Page 139 Figure 127: Trims Consumption Standard Visual Tool | Source: Self Figure 128: Trims Consumption Standard Visual Tool - After Lamination | Source: Self
  • 148.
    Apparel Internship -Brandix Apparel India. Project 1 Page 140 Figure 129: Trims Consumption Standard Visual Tool - Implementation | Source: Self Figure 130: Trims Consumption Standard Visual Tool - Implementation | Source: Self
  • 149.
    Apparel Internship -Brandix Apparel India. Project 1 Page 141 Figure 131: Trims Consumption Standard Visual Tool - Implementation | Source: Self
  • 150.
    Apparel Internship -Brandix Apparel India. Project 1 Page 142 Figure 132: V String Elastic Consumption Standard Visual Tool | Source: Self Figure 133: V String Elastic Consumption Visual Tool - Implementation | Source: Self
  • 151.
    Apparel Internship -Brandix Apparel India. Project 1 Page 143 Figure 134: V String Elastic Consumption Visual Tool - Implementation | Source: Self Figure 135: V String Elastic Wastage | Source: Self
  • 152.
    Apparel Internship -Brandix Apparel India. Project 1 Page 144 Figure 136: V String Elastic Wastage | Source: Self
  • 153.
    Apparel Internship -Brandix Apparel India. Project 2 Page 145 Problem Statement: Excess lace is often pulled during waist lace measurement, in the lace attaching process of style-240573 (thong garment), leading to waste after the front panel and requiring reversal after the back panel, affecting efficiency and material usage. Problem Description: The current method of pulling and measuring waist lace against the measurements given on the sewing table beside the machine requires Sewing Machine Operators (SMOs) to exert additional effort to achieve accurate measurements, often causing them to stretch their bodies to reach the correct length. This stretching can lead to shoulder fatigue over time and may result in long-term ergonomic health issues. The process is also prone to errors, which can lead to the unintentional pulling of excess lace. Additionally, the extra extension of lace results in wastage, presenting a significant problem. Operation Cycle time (Sec.) 36.07 32.48 23.69 22.49 27.54 22.34 25.19 34.47 23.85 31.72 Average time= 27.98sec Figure 137 & 138: Lace Attaching Operation | Source: Self Style No. 240573
  • 154.
    Apparel Internship -Brandix Apparel India. Page 146 Proposed Solution: The proposed method involves measuring the waist lace by stretching it up to a raised surface. This approach reduces the need for excessive visual focus and minimizes the physical effort required by SMOs. The design of this process reduces the likelihood of pulling out excess lace, thereby preventing material waste and the need for time-consuming adjustments. Raised Surface Model Overview: After brainstorming ideas for a raised surface, a model was developed and proposed to the engineering department. The model has measurements on its horizontal surface for lace exactly similar to what is given on the table. A movable raised surface slides forward and backward along the main measurement surface and is equipped with a locking mechanism that secures its position when necessary, particularly at the desired measurement point. This design allows the operator to extend the lace to the raised surface without having to repeatedly align it with the correct measurement point, reducing the risk of using more or less lace than required during the operation. The first mode was developed on a cardboard and proposed to the engineering team. The ED team used that as a reference to make a more serious working metallic model. Figure 139: Proposed Model (Made of cardboard) | Source: Self Project 2
  • 155.
    Apparel Internship -Brandix Apparel India. Page 147 Figure 140: Working Model (Developed by ED team) | Source: Self Result: It reduces cycle time, SMO fatigue and lace wastage. We were unable to record cycle time because they need a better understanding of how to use the tool. We could not give because of the language issue but we discussed well with IE and Technician team. Project 2
  • 156.
    Cycle time (sec) 30.23 28.44 29.17 26.63 26.49 27.57 23.93 24.71 27.87 25.92 Av. C.Time = 27.09 Apparel Internship - Brandix Apparel India. Page 147 Project 2 Operation time after the Implementation
  • 157.
    Apparel Internship -Brandix Apparel India. Page 148 Problem Statement: To feed the lace into the sewing machine lace needs to unroll into the bucket and then, reversed upside down. Problem Description: At Brandix Unit 1, lace is a key material used extensively across various garment styles. This lace, supplied in rolls, must be correctly oriented when fed into the sewing machines for sewing onto garments. The challenge arises from the fact that the lace rolls delivered by different suppliers often come with the right side of the lace facing upward. However, for proper attachment to the garments, the right side of the lace needs to face downward. To resolve this issue, the current process involves a manual step where an operator unrolls the lace into a bucket before feeding it into the lace feeding machine. This additional step is necessary because feeding the lace directly from the roll would result in the wrong side facing upward, which is not suitable for the sewing process. The lace feeding machine, which is attached to the sewing machine, then correctly feeds the lace in the downward right side facing direction. Figure 141: Unrolled Lace in Bucket Being Used | Source: Self Project 3
  • 158.
    Apparel Internship -Brandix Apparel India. Page 149 While this method works, it introduces inefficiencies. The need for an operator to manually unroll the lace not only adds an extra step in the production process but also occupies a person who could otherwise be engaged in more productive tasks. This manual intervention is time-consuming and introduces variability, as the process relies on the operator’s attention and accuracy. Moreover, this step adds a layer of complexity to the production line, which could lead to bottlenecks, especially in high- volume production scenarios. Figure 142: Lace Face Changing | Source: Self Project 3
  • 159.
    Apparel Internship -Brandix Apparel India. Page 150 Proposed Solution: To address this inefficiency, a trim card system was developed to catalog lace suppliers based on the orientation in which they deliver lace rolls. This trim card categorizes suppliers into two groups: those who deliver lace rolls with the right side facing upward and those who deliver them with the right side facing downward. The primary purpose of this trim card is to streamline the lace feeding process by enabling Brandix to communicate specific requirements to their lace suppliers. For suppliers who currently deliver lace with the right side facing upward, the trim card serves as a guide for instructing them to reverse the direction of the lace on the roll so that it arrives with the right side facing downward. This adjustment aligns the lace’s orientation with the requirements of the sewing process, allowing the lace to be fed directly into the sewing machine without the need for unrolling. For suppliers who already deliver the lace with the right side facing downward, the trim card confirms that no changes are needed. This approach ensures consistency in the supply chain and reduces the risk of errors. By standardizing the lace’s orientation across all suppliers, Brandix can eliminate the need for the manual unrolling step entirely. Figure 143: Trim Card | Source: Self Project 3
  • 160.
    Apparel Internship -Brandix Apparel India. Page 151 Figure 144: Trim Card | Source: Self Project 3
  • 161.
    Apparel Internship -Brandix Apparel India. Page 152 Result: Increased Efficiency: The trim card system eliminates the manual unrolling step, streamlining the production process. Lace can be fed directly into the sewing machines, reducing the time and labor needed for each garment. Labor Optimization: Operators previously responsible for unrolling lace can now be reassigned to other areas of the production line where their skills are better utilized. This improves productivity and allows for more efficient use of human resources. Consistency and Quality: Consistent lace orientation from suppliers reduces the risk of errors in the sewing process. This ensures that the lace is always attached correctly, maintaining the quality of the final product. Cost Reduction: Over time, eliminating the manual unrolling step can lead to cost savings. Lower labor costs, fewer production delays, and minimized waste contribute to a more cost-effective production process. Supplier Collaboration: The trim card enhances communication and collaboration with suppliers by clearly outlining Brandix's requirements. This leads to a more efficient supply chain and fosters stronger relationships with suppliers, ensuring consistent fulfillment of Brandix's needs. Overall Improvement: The introduction of the trim card system at Brandix Unit 1 significantly enhances the lace feeding process. By addressing lace orientation issues at the source, Brandix can eliminate unnecessary manual labor, streamline production, and uphold high-quality standards. This initiative aligns with Brandix's commitment to continuous improvement and innovation in garment manufacturing. Project 3
  • 162.
    Apparel Internship -Brandix Apparel India. Project 4 Page 153 Problem Statement: The non uniformity of the WIP with in a sewing module, causes problem of work distribution between the SMOs Problem Overview: Work in Progress (WIP) plays a crucial role in distributing work evenly among Sewing Machine Operators (SMOs) within a module. Proper distribution ensures that every operator remains engaged, preventing idle time. However, if WIP is not distributed uniformly, it can lead to some operators being overburdened while others are underutilized. This imbalance can slow down the production process, as the entire sewing operation may depend heavily on certain operators, creating a bottleneck—an undesirable situation in the industry. Sometimes, this issue arises because SMOs may not be fully aware of the importance of maintaining consistent WIP levels. They might work at their own pace without considering whether the next operator has pieces to work on or is waiting for them to pass the pieces along. This can result in WIP mismanagement within the sewing module. Additionally, even if SMOs and supervisors are informed about the optimal WIP levels to maintain, they might not always follow these guidelines, especially under the pressure of meeting deadlines, leading to potential inefficiencies. Solution: To manage WIP within the module, a visual tool was created to clearly indicate the minimum and maximum number of pieces that should be maintained between two consecutive machines as work in progress. Keeping the WIP within this range prevents any rush or bottlenecks in the garment sewing process. This visual tool also serves as a reminder of previous instructions regarding WIP management. Instead of relying solely on verbal instructions, the tool visually illustrates the problems caused by uneven WIP distribution among Sewing Machine Operators. This makes it easier to understand and visualize the issue, as well as the potential waste of manpower within the sewing module. Implementation: The visual tool was implemented in 22 out of the 48 modules, positioned in highly visible areas above the operators' workspaces. Limitation: The visual tool was provided in English, but this presented a challenge because the majority of the sewing operators were native Telugu speakers and were more comfortable with Telugu. As a result, they had difficulty comprehending the information conveyed by the visual tool, which hindered its effectiveness in communicating the intended instructions.
  • 163.
    Apparel Internship -Brandix Apparel India. Page 154 Figure 145: High WIP Issue | Source: Self Project 4
  • 164.
    Apparel Internship -Brandix Apparel India. Page 155 Figure 146: WIP Control Visual | Source: Self The visual tool illustrates the standard for Work in Progress (WIP) during production, showing that an operator should maintain a WIP of no more than 15 pieces and no fewer than 5 pieces at any given time. The WIP should not exceed 15 pieces or drop below 5. Project 4
  • 165.
    Apparel Internship -Brandix Apparel India. Page 156 Figure 147 & 148: WIP Control Visual - Implemented | Source: Self Project 4
  • 166.
    Apparel Internship -Brandix Apparel India. Page 157 Figure 149 & 150: WIP Control Visual - Implemented | Source: Self Project 4
  • 167.
    Apparel Internship -Brandix Apparel India. Page 158 Figure 151 & 152: WIP Control Visual - Implemented | Source: Self Project 4
  • 168.
    Apparel Internship -Brandix Apparel India. Page 159 Figure 153 & 154: WIP Control Visual - Implemented | Source: Self Project 4
  • 169.
    Apparel Internship -Brandix Apparel India. Page 160 Figure 155 & 156: WIP Control Visual - Implemented | Source: Self Project 4
  • 170.
    Apparel Internship -Brandix Apparel India. Page 161 Problem Statement: The deviation from standard tagging procedure to vertical tagging of gusset pieces during alignment is causing inconsistencies in fabric alignment and garment quality. Problem Description: Due to the aligning being done at the shoulder level, ergonomically it may cause severe injury to the SMO. Further, due to the misalignment of the fabric, the SMO also wastes some time in picking up the garment in the wrong alignment and then aligning it using both hands. This leads to a waste of time. Proposed Solution: To address the issues caused by vertical tagging and fabric misalignment, we proposed to reposition the front panel and gusset pieces with their face sides facing down. This adjustment eliminates the need for shoulder-level alignment and reduces the chances of fabric folding due to slippage. Additionally, we implemented horizontal tagging of the gusset pieces, aligning with the standard procedure and ensuring consistent quality in the garment assembly process. Before Cycle time (Sec.) 19.37 21.55 24.43 21.7 22.38 21.42 25.39 22.74 20.22 20.31 Average time= 21.95sec Figure 157: Gusset Operation | Source: Self Style No. 240573 Module - 21 Project 5
  • 171.
    Apparel Internship -Brandix Apparel India. Page 162 After Figure 158: Gusset Operation | Source: Self Cycle time (Sec.) 22.96 17.67 22.51 16.91 15.74 22.85 20.25 19.93 17.06 17.98 Average time= 19.38sec Result: The front panel and gusset pieces were positioned with their face sides facing down. The Sewing Machine Operator (SMO) needed to pick up these pieces and align them at the appropriate location, which did not require alignment at the shoulder level. Given the positioning, there was minimal chance of the pieces folding during this process. Now, the gusset pieces were tagged horizontally, which adhered to the standard procedure. The difference between before and after average cycle time is approx. - 2 Sec. In 1 min, approx. 6 sec is being saved and accordingly in one hour approx. 360 seconds or 6 min of time being saved. Style No. 240573 Module - 21 Project 5
  • 172.
    Apparel Internship -Brandix Apparel India. Page 163 Problem Statement: Thread cutters increase seam ripping time and the risk of cut damages, leading to material waste when SMOs discard damaged pieces in challenging operations. Problem Description: Using thread cutters for seam ripping is time-consuming and prone to high cut damage risks. In difficult operations, Sewing Machine Operators (SMOs) may cut and discard damaged pieces, leading to increased material waste and operational inefficiencies. This practice not only extends the processing time but also contributes to higher costs and waste due to the damaged items being discarded rather than properly repaired. Proposed Solution: To address the challenges associated with ripping seams using a thread cutter, the idea of employing a seam ripper was proposed. A seam ripper, being specifically designed for this purpose, offers more precision and control, thereby reducing the time required and minimizing the risk of cut damages. By using a seam ripper, Sewing Machine Operators (SMOs) could more effectively manage the ripping process, handle difficult seams with greater ease, and reduce the occurrence of damaged sections. This tool would likely improve efficiency and overall quality in seam ripping operations. According to the company data, we observed that cut damages were higher compared to other defects. If we use a seam ripper or a tool with a rounded shape that can only cut the threads, intentionally caused cut damages by the sewing machine operators will be minimized. Figure 159, 160 & 161: Using thread cutter for seam ripping | Source: Self Intervention 1
  • 173.
    Apparel Internship -Brandix Apparel India. Page 164 Figure 162 & 163: Using seam ripper | Source: https://www.threadshop.in Intervention 1
  • 174.
    Apparel Internship -Brandix Apparel India. Intervention 2 Page 165 Problem Statement: The multi-step sticker placement process is inefficient and time- consuming, causing excessive paper wastage and extended processing times. Problem Description: The existing sticker placement process is cumbersome, involving several steps. Sewing Machine Operators (SMOs) first peel a sticker from a sheet, place it on their hand, and then transfer it onto the garment. Following this, the final Quality Control (QC) personnel remove the sticker before the garment can proceed further. This method is not only time-consuming but also inefficient, as it requires five distinct actions from both SMOs and QC staff. Additionally, the need to use multiple stickers for each operation results in considerable paper wastage and prolongs the overall processing time. Proposed Solution: To address the issues of time consumption and paper wastage with the current sticker system, it was proposed to use temporary markings that vanish after 2-3 hours. SMOs could employ symbols like +, -, o, or specific alphabets for identification. This alternative would streamline the process, eliminate sticker use, and reduce waste. Discussions with the marker supplier would ensure the temporary markings meet specific requirements and integrate smoothly into operations. Figure 164 & 165: Using stickers on garment | Source: Self
  • 175.
    Apparel Internship -Brandix Apparel India. Page 166 Figure 168 & 169: Air Erasable Fabric Pen | Source: Self Figure 166 & 167: Using stickers on garment | Source: Self Intervention 2
  • 176.
    Apparel Internship -Brandix Apparel India. Page 167 Figure: Leg lace tag | Source: self Intervention 3 Problem Statement: Tagging lace on a flat bed machine causes folding, leading to realignment after each tag, resulting in cycle times twice as long as the standard. Problem Description: SMOs (Sewing Machine Operators) currently use a single needle lock stitch on a flat-bed machine to tag lace. However, the design of the flat-bed machine causes the lace to fold during the tagging process. This folding issue requires SMOs to realign the lace after each tag to correct the fold, significantly increasing the cycle time. The repetitive realignment process doubles the cycle time compared to the standard worksheet, leading to inefficiencies in the production process. Proposed Solution: To address this issue, the use of a cylindrical raised bed machine is proposed. The cylindrical raised bed design minimizes the chance of the lace folding during tagging, thereby eliminating the need for realignment after each tag. This improvement not only enhances the overall efficiency but also reduces the cycle time by avoiding the alignment adjustments required with the flat-bed machine. As a result, this method offers a more efficient alternative, reducing lace folding and streamlining the tagging process.
  • 177.
    Apparel Internship -Brandix Apparel India. Page 168 Figure: Cylindrical raised bed Machine | Source: Google Intervention 3
  • 178.
    Apparel Internship -Brandix Apparel India. Activity 1 Page 169 Preparation of garment product name, technical name and SMV spreadsheet along with visual layout for one module. Figure 170: Spreadsheet for product name, technical name and SMV | Source: Self
  • 179.
    Apparel Internship -Brandix Apparel India. Activity 1 Page 170 Preparation of garment product name, technical name and SMV spreadsheet along with visual layout for one module. Figure 171: Module 31 visual layout | Source: Self
  • 180.
    Apparel Internship -Brandix Apparel India. Activity 2 Page 171 Preparation of list of all the machines available on the production floor, along with all the details of its technical specifications and its applications during sewing. Figure 172: List of all the machines along with its specifications | Source: Self
  • 181.
    Apparel Internship -Brandix Apparel India. Activity 3 Page 172 Preparation of a complete factory process flow chart of UNIT-1. Figure 173: BAI-1 Factory Process flowchart | Source: Self
  • 182.
    Apparel Internship -Brandix Apparel India. Activity 4 Page 173 Observe all the modules and operator’s movements and prepare of a list of all non- value-adding activities performed by the operators that do not contribute to the production process. This should be done for all three sections. Figure 174: List of all the non value adding activities in module 1 | Source: Self
  • 183.
    Apparel Internship -Brandix Apparel India. Page 174 Observe all the modules and operator’s movements and prepare of a list of all non- value-adding activities performed by the operators that do not contribute to the production process. This should be done for all three sections. Figure 175: List of all the non value adding activities in module 2 | Source: Self Activity 4
  • 184.
    Apparel Internship -Brandix Apparel India. Page 175 Observe all the modules and operator’s movements and prepare of a list of all non- value-adding activities performed by the operators that do not contribute to the production process. This should be done for all three sections. Figure 176: List of all the non value adding activities in module 3 | Source: Self Activity 4
  • 185.
    Apparel Internship -Brandix Apparel India. Page 176 Do the time study of all operations for every any two module and use that data to calculate the cycle time and line capacity for the module. Figure 177: Time study and capacity calculation of module 2 | Source: Self Activity 5
  • 186.
    Apparel Internship -Brandix Apparel India. Page 177 Do the time study of all operations for every any two module and use that data to calculate the cycle time and line capacity for the module. Figure 178: Time study and capacity calculation of module 21 | Source: Self Activity 5
  • 187.
    Apparel Internship -Brandix Apparel India. Page 178 Do the time study of all operations for every any two module and use that data to calculate the cycle time and line capacity for the module. Figure 179: Time study and capacity calculation of module 19 | Source: Self Activity 5
  • 188.
    Apparel Internship -Brandix Apparel India. Page 179 Do the time study of all operations for every any two module and use that data to calculate the cycle time and line capacity for the module. Figure 180: Time study and capacity calculation of module 29 | Source: Self Activity 5
  • 189.
    Apparel Internship -Brandix Apparel India. Page 180 Do the time study of all operations for every any two module and use that data to calculate the cycle time and line capacity for the module. Figure 181: Time study and capacity calculation of module 1 | Source: Self Activity 5
  • 190.
    Apparel Internship -Brandix Apparel India. Page 181 Do the time study of all operations for every any two module and use that data to calculate the cycle time and line capacity for the module. Figure 182: Time study and capacity calculation of module 05 | Source: Self Activity 5
  • 191.
    Sequence Cumulative Time (min) Time Taken (min) Operator1 Operator 2 Operator 3 Operator 4 1 01:58.50 01:58.50 01:58.50 00:44.89 00:29.07 00:37.77 2 02:48.03 00:49.53 00:49.53 00:36.47 00:29.68 00:39.70 3 05:49.12 03:01.09 03:01.09 00:39.42 00:30.07 00:44.43 4 06:39.95 00:50.83 00:50.83 00:38.82 00:32.32 00:35.69 5 10:07.71 03:27.76 03:27.76 00:50.57 01:02.02 00:34.32 6 10:55.66 00:47.95 00:47.95 01:20.72 00:29.13 00:35.25 7 11:44.87 00:49.21 00:49.21 00:38.39 00:31.57 01:15.83 8 12:34.88 00:50.01 00:50.01 00:26.83 00:27.92 00:44.64 9 13:09.05 00:34.17 00:34.17 01:08.34 00:56.65 00:29.20 10 13:48.04 00:38.98 00:38.98 01:28.00 00:31.57 00:28.88 11 - - - 01:50.52 00:28.22 00:45.22 Apparel Internship - Brandix Apparel India. Page 182 Trend Analysis and Report on Time Study for Modules 1 & 7 at Brandix Introduction: This activity provides a comprehensive analysis of the time study conducted for style 240315 in Modules 1 and 7 at Brandix, focusing on the First Hour Output (FHO) performance. The analysis spans from the start of the shift near 6 am to the end near 7 am. The purpose is to identify trends, understand the factors impacting productivity, and recommend measures for improvement. Data Collection: Data was collected for several operators in both modules, tracking the time taken for each sequence of operations. The cumulative times and individual sequence times were recorded and analyzed to identify patterns and inefficiencies. Module 1 - Leg Opening Lace Attaching July 4 Data for Module 1 Operators Activity 6
  • 192.
    Sequence Cumulative Time (min) Time Taken (min) Operator1 Operator 2 Operator 3 1 00:32.67 00:32.67 00:32.67 00:21.69 00:27.96 2 01:08.77 00:36.10 00:36.10 00:23.21 00:27.51 3 02:03.96 00:55.19 00:55.19 00:37.00 00:28.17 4 02:39.04 00:35.08 00:35.08 00:27.00 00:29.13 5 03:27.03 00:47.99 00:47.99 00:30.52 00:27.23 6 04:02.07 00:35.04 00:35.04 00:26.44 00:26.01 7 04:28.92 00:26.85 00:26.85 00:26.27 00:39.73 8 05:07.32 00:38.40 00:38.40 00:29.70 00:32.08 9 05:49.69 00:42.37 00:42.37 00:20.85 00:25.57 10 06:16.30 00:26.61 00:26.61 00:24.63 00:46.22 11 - - - 00:25.19 00:27.13 Sequence Cumulative Time (min) Time Taken (min) Operator 1 Operator 2 Operator 3 Operator 4 1 02:05.69 02:05.69 02:05.69 00:38.71 00:29.15 00:35.53 2 03:03.99 00:58.30 00:58.30 00:34.30 00:30.94 01:23.37 3 05:05.48 02:01.49 02:01.49 00:35.84 00:29.55 00:32.70 4 05:54.76 00:49.28 00:49.28 00:54.97 00:30.88 01:16.07 5 07:05.63 01:10.87 01:10.87 02:19.08 00:30.31 00:33.45 6 08:22.37 01:16.74 01:16.74 00:49.79 01:33.09 00:34.95 7 10:02.13 01:39.76 01:39.76 00:34.72 00:29.10 00:54.15 8 10:41.40 00:39.27 00:39.27 00:43.58 00:33.52 00:23.72 9 11:24.34 00:42.94 00:42.94 00:45.89 00:48.07 00:35.15 10 12:14.84 00:50.50 00:50.50 00:41.33 00:30.02 00:55.53 11 - - - 03:11.81 - 00:32.88 Apparel Internship - Brandix Apparel India. Page 183 Module 7 Operators Data, July 4 July 5 Data for Module 1 Operators Activity 6
  • 193.
    Sequence Cumulative Time (min) Time Taken (min) Operator1 Operator 2 Operator 3 1 00:28.99 00:28.99 00:28.99 00:35.35 01:00.40 2 01:02.13 00:33.14 00:33.14 00:33.10 00:34.38 3 01:37.34 00:35.21 00:35.21 00:28.82 00:26.82 4 02:11.30 00:33.96 00:33.96 00:29.56 00:32.95 5 02:44.13 00:32.83 00:32.83 00:27.69 00:33.13 6 03:18.38 00:34.25 00:34.25 00:30.83 00:31.10 7 03:49.57 00:31.19 00:31.19 00:32.91 00:28.09 8 04:22.95 00:33.38 00:33.38 00:33.33 00:36.48 9 05:00.30 00:37.35 00:37.35 00:31.57 00:36.93 10 05:38.17 00:37.87 00:37.87 00:29.60 00:30.82 11 - - - 00:35.92 00:28.21 Apparel Internship - Brandix Apparel India. Page 184 Module 7 Operators Data, July 5 Trend Analysis Module 1: Early Delays: At the start of the shift (around 6 am), operators experience significant delays, especially in sequences 1 and 3, often taking more than three minutes. Improvement Over Time: As the shift progresses, the time taken per sequence gradually decreases. By sequence 9, the time is significantly reduced to about 34 seconds for Operator 1. Inconsistencies: Operators show varying performance with some experiencing longer delays due to machine settings and material handling, particularly noticeable in sequences 5 and 6. Module 7: Faster Start: Operators in Module 7 start with shorter times compared to Module 1, with the first sequence taking around 32 seconds. Consistent Performance: The times remain relatively consistent, with slight variations. The trend indicates a steady improvement, especially after the initial sequences. Less Variability: Compared to Module 1, operators in Module 7 show less variability in their times, indicating a more stable process. Activity 6
  • 194.
    Apparel Internship -Brandix Apparel India. Page 185 Key Findings Initial Setup Delays: Significant delays at the start of the shift are primarily due to machine settings and adjustments. The early sequences take considerably longer, impacting the overall FHO. Improvement with Time: As operators settle into their tasks, the time taken for each sequence decreases. This improvement trend is more pronounced in Module 1. Material Handling Issues: Delays in sequences involving material handling are evident. Efficient organization and material availability are crucial. Operator Variability: There is noticeable variability among operators in Module 1, suggesting a need for standardized training and best practices. Recommendations Pre-shift Setup Optimization: Implement a pre-shift routine to ensure all machines are set up and materials are prepared before the shift begins. Continuous Monitoring and Feedback: Establish a system for continuous monitoring and immediate feedback to operators to address any inefficiencies as they occur. Standardized Training: Provide regular training sessions for operators focusing on best practices and efficient material handling techniques. Process Standardization: Standardize processes across modules to ensure consistent performance and reduce variability among operators. Lean Practices: Introduce lean manufacturing practices to eliminate waste and streamline operations, focusing on reducing setup times and improving material flow. Conclusion The time study analysis for Modules 1 and 7 at Brandix reveals significant opportunities for improvement, particularly in reducing initial setup delays and standardizing operator performance. By implementing the recommended measures, Brandix can enhance productivity and achieve more consistent first hour output across modules. Activity 6
  • 195.
    Apparel Internship -Brandix Apparel India. Appendix II Organisational Format Page 186
  • 196.
    Apparel Internship -Brandix Apparel India. Page 187
  • 197.
    Apparel Internship -Brandix Apparel India. Page 188
  • 198.
    Apparel Internship -Brandix Apparel India. Appendix III Spreading Department Page 189
  • 199.
    Apparel Internship -Brandix Apparel India. Page 190
  • 200.
    Apparel Internship -Brandix Apparel India. Page 191
  • 201.
    Apparel Internship -Brandix Apparel India. Page 192
  • 202.
    Apparel Internship -Brandix Apparel India. Page 193
  • 203.
    Apparel Internship -Brandix Apparel India. Page 194
  • 204.
    Apparel Internship -Brandix Apparel India. Appendix IV Cutting Department Page 195
  • 205.
    Apparel Internship -Brandix Apparel India. Page 196
  • 206.
    Apparel Internship -Brandix Apparel India. Page 197
  • 207.
    Apparel Internship -Brandix Apparel India. Page 198
  • 208.
    Apparel Internship -Brandix Apparel India. Page 199
  • 209.
    Apparel Internship -Brandix Apparel India. Page 200
  • 210.
    Apparel Internship -Brandix Apparel India. Page 201
  • 211.
    Apparel Internship -Brandix Apparel India. Appendix V Operation Element Breakdown Page 202
  • 212.
    Apparel Internship -Brandix Apparel India. Style Number - 240315 Page 203
  • 213.
    Apparel Internship -Brandix Apparel India. Page 204
  • 214.
    Apparel Internship -Brandix Apparel India. Page 205
  • 215.
    Apparel Internship -Brandix Apparel India. Page 206
  • 216.
    Apparel Internship -Brandix Apparel India. Page 207
  • 217.
    Apparel Internship -Brandix Apparel India. Page 208
  • 218.
    Apparel Internship -Brandix Apparel India. Page 209
  • 219.
    Apparel Internship -Brandix Apparel India. Page 210
  • 220.
    Apparel Internship -Brandix Apparel India. Page 211
  • 221.
    Apparel Internship -Brandix Apparel India. Style Number - 240573 Page 212
  • 222.
    Apparel Internship -Brandix Apparel India. Page 213
  • 223.
    Apparel Internship -Brandix Apparel India. Page 214
  • 224.
    Apparel Internship -Brandix Apparel India. Page 215
  • 225.
    Apparel Internship -Brandix Apparel India. Page 216
  • 226.
    Apparel Internship -Brandix Apparel India. Page 217
  • 227.
    Apparel Internship -Brandix Apparel India. Page 218
  • 228.
    Apparel Internship -Brandix Apparel India. Page 219
  • 229.
    Apparel Internship -Brandix Apparel India. Page 220
  • 230.
    Apparel Internship -Brandix Apparel India. Page 221
  • 231.
    Apparel Internship -Brandix Apparel India. Style Number - 240578 Page 222
  • 232.
    Apparel Internship -Brandix Apparel India. Page 223
  • 233.
    Apparel Internship -Brandix Apparel India. Page 224
  • 234.
    Apparel Internship -Brandix Apparel India. Page 225
  • 235.
    Apparel Internship -Brandix Apparel India. Page 226
  • 236.
    Apparel Internship -Brandix Apparel India. Page 227
  • 237.
    Apparel Internship -Brandix Apparel India. Page 228
  • 238.
    Apparel Internship -Brandix Apparel India. Page 229
  • 239.
    Apparel Internship -Brandix Apparel India. Page 230
  • 240.
    Apparel Internship -Brandix Apparel India. Appendix VI Order Tracking Page 231
  • 241.
    Apparel Internship -Brandix Apparel India. Page 232
  • 242.
    Apparel Internship -Brandix Apparel India. Appendix VII CAD Department Page 233
  • 243.
    Apparel CAD Evaluationformat APPENDIX VII Section A QUESTIONNAIRE SEGMENT – I (ORGANIZATION) i. Which Cad system is being used in your organization? TukaCAD ii. When was the CAD system being implemented in your organization? SEGMENT – II (PURPOSE) i. Is CAD easier than traditional methods? (a) User’s point of view: Yes (b) Your point of view: Yes Before 5 years ✅ 3-5 years 1-3 years less than 1 year iii. How many times has the organization upgraded the CAD software or installed / changed to a new one ? · Once · Two - five times ✅ · Almost every year · Whenever required Apparel Internship - Brandix Apparel India. Page 234
  • 244.
    ii. For whatpurpose/s is the CAD system being used? (Can be more than one) · Only for pattern making · For digitizing the patterns provided by buyer’s · Marker planning ✅ · Alterations in patterns ✅ · Grading ✅ · Other’s ✅ iii. Does CAD result in greater productivity, is it more lucrative? (a) Yes ✅ (b) If no, why?____________________________________________________ ________________________________________________________ ________________________________________________________ ____________________ i. Do you feel that CAD is affordable? · Yes ✅ ·No · Can't say ii. Are traditional skills required to work on CAD? Yes Please Comment: Traditional Skills in pattern making and knowledge of garment is required to operate TukaCAD efficiently. iii. Are experienced pattern makers (who manually developed patterns and markers) easily accepting the extensive use of CAD / CAM? · Yes ✅ ·No · Sometimes SEGMENT – III (GENERAL) Apparel Internship - Brandix Apparel India. Page 235
  • 245.
    iv. Is thecombination of an individual readily available who is an expert in CAD / CAM and pattern making? · Yes, always · No, sometimes ✅ · Rarely i. Was any training imparted to the operator when the new soft-ware was installed? · Yes ✅ ·No · If yes, then for how many days? - Less than 7 days - 7-15 days ✅ - More than 15 days ii. Are you satisfied with the training given? · Yes ✅ ·No · If not, please specify the reason? - Training should be of longer duration - Language problem - Any other __________________________ iii. Do you think that training is only required when a new software is installed or do you recommend an in-house training otherwise as-well? · Training every year or 6-months · Only when a software is installed ✅ SEGMENT- IV (TRAINING) Apparel Internship - Brandix Apparel India. Page 236
  • 246.
    i. How manypeople are working in the pattern development and marker making department? Please specify, (approx.) - Total 8 people are working in this department (4 in morning and 4 in evening shift) ii. Has the number changed (increased / decreased) with the usage of CAD? · Reduced · Are the same · Can’t say ✅ iii. What is the age of the person working on CAD? · 20-25 yrs. · 25-35 yrs ✅ · Above 35 yrs. iv. Does he have any prior work experience on CAD? ·Yes ·No · If yes, then how many years? - 1 yr. - 1-2 yrs ✅ - More than 2 yrs. iv. Do you think that the person working on CAD / CAM should be well versed in Pattern and Marker development or should he have fair knowledge about textile and styling as-well? Please Comment: Here in UNIT-1, the style comes from the front end team only, so if the person working here in the CAD department is well versed in Pattern and marker development then it is more than sufficient. SEGMENT – V (PEOPLE INVOLVED) Apparel Internship - Brandix Apparel India. Page 237
  • 247.
    Section B The followingfactors have been identified to have an influence on adoption of CAD / CAM. (Kindly select the most appropriate option) Factors influencing adoption of IT Strongly positive Moderately positive Indifferent Moderately negative Strongly negative Can’t say High Price Failed installation in other organisation Reduces dependence on people Ability of supplier to train the users in our organisation Collaborative working between various employees, supplier and buyer is easier ✅ ✅ ✅ ✅ ✅ Apparel Internship - Brandix Apparel India. Page 238
  • 248.
    Saves fabric Ready availability of literate professionals Improvesfirst pass quality product Reduces throughput time for product assemble The supplier does not have an office in the location where my organisation is situated Constant up gradation of system required Requirement of constant training ✅ ✅ ✅ ✅ ✅ ✅ Apparel Internship - Brandix Apparel India. Page 239
  • 249.
    Section C This sheetwill help you decide which system is best for your pattern development department and organisation. (Even if you have one.) Note Criteria How you found out about them Communications digitizers and file import : Simple instructions to fill in the form. Mention the various CAD / CAM systems you are aware of in (*) columns In the row below, mention how each of these systems came to your knowledge, whether through your institute, buyer’s, pattern maker, the respective company, fairs and exhibitions or some journals etc. Mention the CAD system under the evaluating points of 1-7.evaluate by giving a score of 1-7 where 1 stands for best and 7 for the least. Same number may be given for more than one company if the features are felt to be the same. The company scoring the minimum score as per your requirements should be your choice for buying the CAD system. ➔ In the last column, kindly mention the basis of your evaluating criteria. For ex., if you have given 1 to a particular system and 3 to the other, kindly mention who / why you made the decision. ➔ ➔ ➔ ➔ Others please specify---------- TukaCAD Company Electra Optitex Other Intern CAD Dept. Person Source 3 2 2 Apparel Internship - Brandix Apparel India. Page 240
  • 250.
    Pattern grading functions Automatic marker makingfunctions Pattern design functions- seam allowance definition, corners, corner insert Pattern design functions-darts, pleats, trace, cut, combine, shrink, stretch, flip, rotate patterns. Piece geometry identifications(points, lines, notches, orientations lines, piece rotation line for marker making) Maker making functions Pattern design functions-measurement capabilities Removing and adding of patterns from present files, printing and redo and undo functions & keyboard and mouse hot keys- shortcut keys 4 2 3 3 4 1 3 2 3 4 2 2 3 2 1 3 4 2 3 4 4 2 2 2 Apparel Internship - Brandix Apparel India. Page 241
  • 251.
    TOTAL Manuals Plotting facility Cost implications Softwareplatforms Interface capabilities with other design software Customising features CAM and CAS interface Outputs and consumables availability Communications access with respect internet compatibility Warranty and after sales service 2 3 6 2 3 4 3 2 2 5 4 4 5 4 2 3 2 7 6 6 2 2 6 4 4 4 2 2 4 5 Section D Analysing usage of various functions in the CAD / CAM systems. 57 65 60 Apparel Internship - Brandix Apparel India. Page 242
  • 252.
    1. 2. 3. 4. 5. 6. 7. 8. 9. 10. Digitization On screen pattern construction Variant tools Dart manipulation Specification sheet development Gradingtools Notches option Piece assembly Marker planning Size correspondence Note: Kindly tick mark in the relevant column and pen down any remark / comment related to the point in the last column. S.No. Criteria Always Sometimes/ Occasionally Rarely Never Additional Comment ✅ ✅ ✅ ✅ ✅ ✅ ✅ ✅ ✅ ✅ Apparel Internship - Brandix Apparel India. Page 243
  • 253.
    11. 12. 13. 14. 15. Plotting Measurement capabilities Piece rotation Removing and addingpatterns Pattern Design functions- Darts, pleats, trace, cut, combine, shrink, stretch, flip, Rotate pattern. : Simple instructions to fill in the form. Mention the various CAD / CAM systems you are aware of in (*) columns. Mention the CAD system under the evaluating points of 1-7, evaluate by giving a score of 1-7 where 1 stands for simplest and 7 for the complicated. Then compare the following system on the basis of the criteria mentioned with respect to the manual pattern making methods also (Mention the rating in the appropriate column.) ➔ If a particular facility is not available in manual pattern making / CAD, mention NIL. ✅ ✅ ✅ ✅ ✅ Section E Technical specifications Note ➔ ➔ ➔ Apparel Internship - Brandix Apparel India. Page 244
  • 254.
    ➔ Pattern design functions-measurement capabilities Changes inMaker plans Pattern grading functions Pattern design functions- seam allowance definition, corners, corner insert Communications-digitizers and file import Pattern design functions-darts, pleats, trace, cut, combine, shrink, stretch, flip and rotate patterns. Removing and adding of patterns from present files, printing and redo and undo functions & keyboard and mouse hot keys- shortcut keys / Pattern alterations 1 2 3 2 1 2 3 4 3 5 4 4 2 3 2 3 2 3 1 1 2 In the remarks column, kindly mention the basis of your evaluating criteria (If possible). For ex., if you have given 1 to a particular system and 3 to manual pattern development, kindly mention why you made the decision. Criteria TukaCAD Electra Optitex Manual Pattern Making Remarks Apparel Internship - Brandix Apparel India. Page 245
  • 255.
    CAM Plotting facility Manuals /Books Cost implications Software platforms Customising features Communications access with respect internet compatibility Warranty and after sales service Interface capabilities with other design software Automatic marker making functions Outputs and consumables availability Marker Planning Options (Piece rotation, Ply and edges, direction of pieces, quantity of pieces and piece adjustment command, marker efficiency, fabric width, etc.) 4 3 2 1 2 3 2 1 2 3 4 34 2 3 4 4 3 4 3 2 3 4 5 3 3 3 3 4 2 2 3 3 2 1 2 3 Apparel Internship - Brandix Apparel India. Page 246
  • 256.
    Apparel Internship -Brandix Apparel India. Appendix VIII Company Software Page 247
  • 257.
    Apparel Internship -Brandix Apparel India. Page 248
  • 258.
    Apparel Internship -Brandix Apparel India. Page 249
  • 259.
    Apparel Internship -Brandix Apparel India. Page 250
  • 260.
    Apparel Internship -Brandix Apparel India. Page 251
  • 261.
    Apparel Internship -Brandix Apparel India. Appendix IX Plant Layout Page 252
  • 262.
    PLANT LAYOUT Total PlotArea: 57,490.33m² (618,820.78ft²) Apparel Internship - Brandix Apparel India. Page 253
  • 263.
    A. Main Factory:11,035.13 m² B. Canteen Area: 3,671.87 m² C. Binding Area: 526.14 m² D. Administrative Block: 755.64 m² E. Compressor Air Generator: 312.36 m² F. WasteSegregation&ShreddingRoom:137.82m² G. Security Room: 102.5 m² 16,541.56 m² a. Activity study for every production activity like cutting, sewing, Space and facilities =(Total Plot Area/Total Plinth Area)×100 inspection, etc. Total plinth Area: Plot coverage percentage 2. Study of important work stations- ≈28.8% Apparel Internship - Brandix Apparel India. Page 254
  • 264.
    Apparel Internship -Brandix Apparel India. Page 255
  • 265.
    Apparel Internship -Brandix Apparel India. Page 256
  • 266.
    ● There’sonlyonechillerductthatrunsthroughthewallabovethequarantine area. ● We’vegottwohumidifiersinthefabricpreparationsectiontokeepthingsjust right. required(like- Light, steam, ventilation, temporary storage etc.) for every workstation. ● Eachtrimrackcomeswithslidingladdersonbothsides,andwehavetenof these ladders overall. ● Inthetrimssection,theladdersareslimandparkedattheendofeachrack, with parking areas on opposite sides of the passage. ● Forthefabricsection,therearenoladdersbetweenthefabricandtrimracks, but there’s a single line of light tubes to brighten up those areas. ● In the unloading bay, there's a table for handling vehicle movements and processing documents when goods arrive. The gate, which opens for larger deliveries (like 9-shoe loads), has a motorized shutter. ● Rightinsidethegate,there’satableequippedwithastamp,paperpuncher, and other document-related items, plus a container seal cutter and a breaker stopper for trucks. ● AdditionaltablesaresetupforkeepingtrackofGNRtagsandinvoices. ● The fabric racks feature moving platforms with ladders on each platform, covering the entire aisle between the racks (aisle width: 5½ feet). We have three of these ladders. ● We’veinstallednineemergencylightstohandlesuddenpowercuts. ● This section has more sprinklers than other departments, with 15 lines of pipes ensuring the whole store area is covered. ● IntheRawMaterials(RM)area,thelightingsetupincludestworowsoflight tubes positioned between passageways in Section 2. ● The fabric preparation section has lights that are set a bit lower compared to other areas. Fabric Section: Storage Section: Unloading/Receiving Bay: HVAC and Humidification: RM ware house Lighting and Environment: Apparel Internship - Brandix Apparel India. Page 257
  • 267.
    Input area Fabric rollsare brought into the input area on trolleys with sturdy railings, making them easy to move around. Each roll is carefully covered with a plastic sheet, secured with Velcro, to keep it clean and protected. Spreading table The table is designed with an air suction feature, powered by two air pumps, and has 17 adjustable legs to ensure stability. On the automatic spreading table at the start of the table there is a spreading machine and at the middle a white paper suppressor, and a brown paper stand . Besides the automatic spreading table, other tables are equipped with two automatic end cutters, a white paper suppressor, and a brown paper stand at one end. At the start of the table, there's a convenient stand attached to hold the brown paper roll, making it easy to access and use from that side. Water Points: Safety and Maintenance: All tables have a ground passage, slightly raised (about one shoe height), where ● There’sadesignatedparkingareaforwheelchairsnearthefabricpreparation section. ● We also have a dry powder extinguisher maintained by Sri Karthikeya Fire Services. ● We’vesetupthreewaterpointsforthewarehouse,carefullyplacedtoavoid any issues: o Onenearthegate,justoutsidethefloorarea. o Oneatthetrimissuingsection. o Oneinthecornerofthefabricpreparationsection. ● For safety, there are no drinking water points between the racks and the quarantine section. Instead, we have one outside the floor area near the gate and another in the trim issuing section, with the last one by the fabric preparation corner. Cutting In each cutting section, within the central cutting area, fabric rolls are positioned in the input zone, along with their prepared CAD and cutting docket. Two team members work together to lift the fabric to the spreader height using the fabric loader. After that, brown-holed paper is carefully placed on the table to start the lay process. They make sure the paper is properly aligned with the marker, ensuring everything is set up correctly before cutting begins. Apparel Internship - Brandix Apparel India. Page 258
  • 268.
    extra fabric endcuts, paper, joint rolls used for splicing, and SDC fabric can be placed. The CNC machine bed is firmly attached to the spreading table for smooth movement of fabric lay from spreading table to cutting bed. The CNC machine has a plastic roll stand attached to it on the side of the spreading table , which helps create suction on the cutting bed surface to assist the machine. The cutting machine features a moving cutting bed, making the cutting process smoother and more efficient. Adjacent to the bundling table, the CPI table is equipped with a light box on the opposite side to enhance visibility for checking bundles of cut pieces. All necessary stamps and documents for cutting and spreading documentation, including the cutting audit summary, cutting docket file, and a paper-punching tool for attaching cards to embellishment bundles, are kept on this table. The CPI table is also used for the temporary storage of cut fabric. Just after the CNC machine, there’s a large, wheeled dustbin positioned under the conveyor bed of the CNC machine and bundling table to catch the waste fabric. There’s enough space between the dustbin and the bundling table for the operator to move around comfortably. The bundling table itself is sturdy, with six wheels for easy mobility. Before tossing the scraps into the bin, the operator sorts and bundles the cut pieces on a nearby table. One person arranges the bundles, while another ties them with cardboard to keep everything neat and in place. The tied bundles are then placed into a box under the table. Throughout this process, documents are kept updated to track everything efficiently. The table features convenient compartments underneath for organizing small items, handling paperwork, and keeping documents easily accessible. Inthe ofthecuttingsection,therearespecificinputareasforcutpiecesof fabric (for production modules and embellishments). It has 4 sections for storing cut pieces, an embellishment area, section -1, section -2 and section-3. The layout includes a cut fabric basket with a 37.5-inch passage between each section of the RMS area and a 56.25-inch passage between the RMS area and CPI table area. The RMS area has a trolley for movement of cut pieces bundles boxes from the bundling table to the RMS area. RMS Area (Cutting Section): RMS area Apparel Internship - Brandix Apparel India. Page 259
  • 269.
    Lightning The workspace isilluminated by light tubes mounted around all four sides of the grid in an alternating pattern to ensure adequate visibility throughout the area. Chiller duct To keep the spreading process smooth and free of interruptions, we've placed a chiller duct in the passage area. It's carefully positioned so that it doesn't get in the way of the spreading work. Other points Dustbins The input area, where each cutting line has a large dustbin placed in the corner to collect any waste, helps to keep the space tidy and organized for everyone working there. In the bundling area, A dustbin is placed near each bundling table, and a basket for collecting cut fabric is located beneath the table. Production area CAD Department Layout Update: packing Half done Cutting done Sewing done b. Furniture requirement for work station- with size, quantum and location Store C. Understanding of what distance such workstation can be placed and what may happen when such distance is changed. Apparel Internship - Brandix Apparel India. Page 260
  • 270.
    To address this,I consulted with the CAD department head, As the CAD (Computer- Aided Design) department has recently been relocated from its previous position at the corner of the production floor to the front room of the cutting department. This move was made to address communication issues, improve efficiency, and enhance overall workflow between the CAD team and the cutting department. The proximity of the CAD team to the cutting department has significantly improved communication. The CAD team can now directly observe the cutting process, allowing for real-time adjustments and immediate feedback. If the cutting department encounters an issue with fabric width or alignment, they can quickly inform the CAD team. The CAD team can ● TheCADteamwaslocatedfarfromthecuttingstation.Ifa discrepancy in fabric width was discovered (e.g., the fabric width was 62 inches instead of the expected 60 inches), the team would need to communicate this issue over the phone or by physically walking to the cutting station. This process was time-consuming and often led to delays in adjusting the markers. ● CurrentSetup:WiththeCADteamnowpositionedrightnexttothecutting station, such discrepancies can be addressed immediately. The team can quickly update the markers and provide new instructions to the cutting department, ensuring that production continues smoothly without delays or wastage. The decision to shift the CAD department closer to the cutting station was driven by the need to streamline operations and reduce delays in the production process. Previously, the CAD team’s separation from the cutting department led to significant communication gaps. For instance, if there was a discrepancy in fabric width, the process of communicating these changes and updating the cutting markers was slow, often leading to fabric wastage or production delays. Example: Example: Previous Setup: Reason for the Change: Key Benefits: 1. ImprovedCommunication: o o Apparel Internship - Brandix Apparel India. Page 261
  • 271.
    2. 3. 4. By allowing forimmediate adjustments to markers, the new setup minimizes fabric wastage. The CAD team can make precise calculations based on real-time data, reducing the likelihood of errors. Supervisors can now easily see if the CAD team is actively engaged in resolving an issue or if they are idle. This visibility encourages the CAD team to stay focused and responsive to the needs of the cutting department. then adjust the markers on the spot, preventing any potential wastage or rework. If the fabric width is unexpectedly 64 inches instead of 60 inches, the CAD team can immediately adjust the markers to optimize fabric usage, avoiding any wastage that would have occurred if the markers were not updated in time. In the previous setup, marker adjustments were a multi-step process that involved significant back-and-forth communication between the Previously, if a fabric width change required marker adjustments, the CAD team might take hours to respond due to the physical distance and communication lag. Now, this process is completed in minutes, ensuring that production is not stalled. The new layout has reduced the time it takes to implement changes. The CAD team can now respond to issues almost instantaneously, which helps maintain the production schedule. With the CAD team’s operations now visible to other departments, there is greater transparency and accountability. Supervisors can easily monitor the progress and performance of the CAD team, ensuring that they are aligned with production goals. Example: Example: Example: Changes in Workflow: ● MarkerAdjustments: Enhanced Efficiency: Operational Visibility: Reduction in Material Wastage: o o o o o o o Apparel Internship - Brandix Apparel India. Page 262
  • 272.
    ● ● ● If the cuttingteam needs to switch from one pattern to another, the CAD team can quickly provide the necessary files or prints, ensuring a seamless transition without any downtime. Handles routine tasks such as printing markers, preparing files, and ensuring that all equipment is functioning properly. CAD team and the cutting department. Now, marker adjustments can be made on the spot, with the CAD team directly involved in the cutting process. The CAD team now operates from a centralized location within the cutting department. This centralization ensures that all necessary patterns and markers are readily available to the cutting team. Responsible for different aspects of the CAD operation, such as marker creation, pattern adjustments, and communication with the cutting department. The hierarchy within the CAD team remains intact, but their operational efficiency has increased due to the new layout. The team is led by the Head of Department (HOD), with several key personnel responsible for various sections. ● HeadofDepartment(HOD): o Oversees the entire CAD operation and ensures that the team is aligned with production goals. ● If a technical issue arises with a pattern, the Section Lead can immediately address it and communicate with the HOD to ensure that the issue does not Suppose a batch of fabric arrives with a width of 58 inches instead of the expected 60 inches. The CAD team can immediately create a new marker that accounts for this discrepancy and hand it over to the cutting team without any delay. Example: Example: Example: Support Staff: Section Leads: CAD Team Hierarchy: Centralized Operations: o o o o o Apparel Internship - Brandix Apparel India. Page 263
  • 273.
    2574 LUX: Cutpanel inspection table. 833 LUX: Bundle issuing table. 180 LUX: Bundle store section. 2756 LUX: fabric sample cutting table in daylight area. 1497 LUX: Trim verification and documentation table. 269 LUX: Trim preparation table. 2464 LUX: Trim inspection (label/bow) table. 2687 LUX: Trim inspection (lace/elastic) table. 170 LUX: Trim rack walking section. 40 LUX: Fabric quarantine area. 401 LUX: Fabric preparation area. 574 LUX: Walking area between fabric racks. a Number of electrical light points in every department and its LUX value at working height. impact production. The support staff can assist by preparing any necessary adjustments or reprints. The relocation of the CAD department to the front room of the cutting department has led to significant improvements in communication, efficiency, and material usage. The CAD team is now more integrated with the cutting process, allowing for faster response times and reduced wastage. This move has not only enhanced the workflow but also contributed to a more cohesive and efficient production environment. Conclusion: RM WAREHOUSE CUTTING SECTION 3.Intensity/Concentration of services/infrastructural facilities- Apparel Internship - Brandix Apparel India. Page 264
  • 274.
    1268 LUX: Centralpackaging table. 1901 LUX: Needle inspection machine. 36 LUX: Wall side passage. 4075 LUX: Lamps sewing machine 2. 592 LUX: Module lighting for sewing. 563 LUX: Team leader movement area. 80 LUX: Walking area. 3676 LUX: Online quality table 2. 3294 LUX: Inline packaging table. 2711 LUX: Inspection table. 4032 LUX: Sewing machine lamp. 1174 LUX: Sewing machine table. 2022 LUX: Embellishment area 2018 LUX: Sampling room. 145 LUX: Surplus department workplace. 67 LUX: Gents washroom. 30 LUX: Canteen (reflected light only ) 1687 LUX: Bundling table in Central cutting area. 515 LUX: Automatic CNC machine. 1059 LUX: Central spreading table. 2834 LUX: Band knife cutting area. PRODUCTION FG DEPARTMENT OTHER DEPARTMENT CENTRAL PACKING AREA Apparel Internship - Brandix Apparel India. Page 265
  • 275.
    C. Number ofsteam points, exhaust, water points and sanitation points(dustbin ,washroom) TROLLY PARKING AREA , HANDICAPED CHAIRparking temprorystorageetc. Have to evalute Incanteenarea outsideofitthereithave 14longbasinsattachedtothewall each basin have 4 taps for drinking water points total 6 points have 2 tap on each points waterdirectlycomefromfilterarea.3onmessneartogeneratorroom and2tothe mess near to machine parking area b. Per square meter concentration of light points and fan points in each department with height from floor LIGHT QUANTITY In middle of grid have 4 light and side grid s have two in every grid FAN /CHILLER The centralized cooling duct has five openings: one in the center of the walking area and two above each module that it passes over. The height of the duct from the ground is 101 inches. steam points, exhaust, water points and TROLLY PARKING AREA , Parking area [on production floor] sanitation points(dustbin , washroom) In canteenarea5dustbinsforfoodwaste(near water point/basin),3dustbin for normal dry waste each basins have 2 soap dispenser, 2 table for keeping washed utensils 2 on generator mess area and 1 to the other side Apparel Internship - Brandix Apparel India. Page 266
  • 276.
    Locker HANDICAPPED CHAIR pointon floor Production Inthe firstblockpillarandwallthereistemporarystorageareaonwith4palletof storing and two window and on siren 1&2 It have temporary store wit 4 pallet and one electrical panel board , 2 slide window ,onefirstaidbox andoneco2fireextinguisher 2&3 herewehavewaterpointnearpillar2suggestionbox,extinguisheronpillartwo ,2 window and parking area for m/lifter , temporary store for three palette 3&4 Main DB BOX over it have sensor ,ventilator and siren just beside it camera attached tothe pillar4andinbetween2palettestoragearea 4&5 Ventilationextinguisher hoseonwall,ITROOMandOPERATIONBOARDROOM., 5&6 Extinguisher,electricpanelboard(DB-L2),twowindow (oneisof boardroom& manufacturing unit one a) 6&7 Extinguisher manufacturing unitv1 gate (on gate two air curtain on each gate n btw two emergency light, siren ner 7 pillar 7&8 Sample room gate ner pillar 7 finance gate near 8 and in between big glass window Fire extinguisher on 7 pillar 8&9 Productionboardroom,itsdoor,longglasswindowwoodenandaluminiumframe 9&10 9 have camera siren near 9 2 big window (hr office ,other hr) in btw hose ,electrical Apparel Internship - Brandix Apparel India. Page 267
  • 277.
    a. Methods, EQUIPMENTand patterns of material handling Trolly panel(DB-L3) boardnearpillar10,parkingareafortrollym/clifter 10&11 MIC OPERATING SYSTEM, HR GATE, main gate (4 air curtain on gate of euronics company2emergencylight)siren near11 11& 12 Fire extinguisher, wheelchair parking fire evacuation plan layout first aid box needle room and 2 different room gate (one needle room ) 12 &13 Fire extinguisher spare parts room window, door big glass window and ,m/c clean trailer Main locker, with folder 13& 14 Extinguisherengineeringdepartment,door,siren, wifirouter,glasswindow,electric panel (250A rated main pdb (it have bulb of r phase h phase b phase ) ,ventilation window Duct ,water pint near 14v,electrical panel near ,camera , 4.Material Handling- Departm ents RM Pictures Pallet trolleys Length: 36.5” Width: 21” Number 2 From unloading truck to rack Remarks Use to move thread Platform trolleys Length: 48” Width: 32” Height:4 5” 10 RM to cutting section input area 6 trolleys to move fabric rolls and bales from the RM fabric preparation section to cutting section. 4 boxes trims and other Measur ements Trolley Type Movement area Apparel Internship - Brandix Apparel India. Page 268
  • 278.
    Shelf trolley Step stands Small platform trolley Rolling ladder Small Platform trolley Length: 31.5” Width: 24.5” Height: 45” Length: 27.5” Width: 18.5” Height: 45” (5” for height with wheel) for 7 3 1 6 10 Alongside the connected trimsrack From rack to issuing window Issuing area to production module It is used for the movement of cut pieces trolley for 10% fabric inspection The size and positioning provide ample space for trolley movement, facilitating efficient material handling and transport. In between fabric racks The wide size provides workers with greater ease and safety when moving the fabric roll, minimizing the risk of mishaps. For material or box movement in RMS area For the movement of cut piece boxes. Maximum 2 cut piece boxes it can handle CUTTIN G SECTIO N ISSUIN G SECTIO N Length: 24” Width: 18.5” Height: 45” Apparel Internship - Brandix Apparel India. Page 269
  • 279.
    b. Critical observationon frequency, direction, volume and distance RM to cutting section input area Issuing area to production module platform trolley Caged platform trolley Platform trolley Machine trolley N/A Length: 48” Width: 24” Height:4 5” Length: 48” Width: 24” Height:4 5” 3 2 2 On Production area Issuing area to production module 4 (only 1-2 at a time on the producti on floor) Carry the dustbin (20” diameter) from preset area and dump it into waste segregation room For trim movement Is use to move machine with ease Can carry 4 dustbin of 20” opening (max. 6 such dustbin) Module to central packaging area (CPA) and to FG For movement of material from module to CPA and then to FG PRODU CTION AREA PACKIN G CLEANI NG Apparel Internship - Brandix Apparel India. Page 270
  • 280.
    Have to evalute C.Percentage of space occupied for material handling a. Safety Devices, their nature, placement and maintenance and logic How it is maintain Have to evalute e. Relationship between In-out points and pattern of internal traffic. the one panel of door is bigger than trolley so that it can move smoothly Have to evalute d. Understanding possible overlap of Material Handling and Human Traffic a. Ground Structural System- How the load of building component (mainly roof and a. Location and size (scale) of different supporting activities like- medical room, Lunch rooms, showers, Locker rooms, changing rooms, water stands etc. b. Percentage of area distribution for such activities c. Judgment on adequacy of such facilities Wastefabric area(nonhazardous) Have two section mixed waste (scrap papers & fine rags )& waste cardboard area(paper pipes of roll) Plastic waste have different section outside it mainly have plastic roll pipes and packing plastic and the vacuum used fabric 7. Building Study- 5. Safety Measures- 6. Health and Hygiene provision- Apparel Internship - Brandix Apparel India. floor) is carried to Page 271
  • 281.
    floor) is carriedto There are a number of metal steel (Steel Truss)frames over the concrete base. Each vertical frame is connected and joined by horizontal metallic rails. These rails are also connected to each other by several rods to prevent displacement under any circumstances. Additionally, the rails are welded with several 90-degree folded metallic strips to enhance the stability of the roof and To create more support points for attaching additional supporting rods to the roof, which reinforce the inner frame and layout. Steel wire frames are used to support important and life-sustaining systems, primarily the chiller tunnel, bottom supporting frame for light wiring, and compressor pipes. The layout also includes a supporting electrical grid frame, with each square grid measuring one and half meters side and containing 2 electrical sockets within each square. For lighting and machinery, there is a separate connection. From the module DB (distribution box), there are 2 MCBs (Miniature Circuit Breakers) and 1 RMC (Residual Current Device). A power pole is connected to the electric bus through male-female industrial sockets. There are 4 power poles on each side of the module. Each power pole has a base with a connecting socket and an outlet for compressed air (with outlets of different sizes). Apparel Internship - Brandix Apparel India. Page 272
  • 282.
    5. Finishing Materials: ●Plaster: ● Paint: ● Tiles: 6. Door and Window Materials: Aluminum Frames: 3. Flooring Materials: ● CementConcreteFlooring: ● TileFlooring: 4. Wall Materials: ● BrickWalls: 1. Structural Materials: ● SteelTruss: ● Concrete: ● Brick: 2. Roofing Materials: ● Aluminum Sheet with Insulation: resistance and thermal insulation. Lighting: Three squares cover the width of the module, with a power pole in between them. Used for Used for the building's frame and roof support. Cement concrete for the foundation and flooring. Primarily for outer walls and fixed layout areas. Base flooring for durability. Decorative and functional, used in interior spaces. b. Registering building materials, structural as well as finishing and door/windows For smoothing and finishing the brick walls. Interior and exterior finishes for aesthetic and protective purposes. Used for flooring or sometimes as wall finishes, especially in wet areas like bathrooms. the roof, providing weather Exterior and some interior walls, offering structural strength and thermal insulation. ● Aluminum Glass Partitions: Interior walls for modern aesthetics and light management. ● Usedforbothdoorsandwindows,offeringlightweight and corrosion-resistant properties. ● Glass Panes: Used within the aluminum frames, providing visibility, natural light, and modern appeal. ● WoodorCompositeDoors:Ifused,thesecouldbeforinteriordoorswhere a different aesthetic or additional insulation might be desired. Apparel Internship - Brandix Apparel India. Page 273
  • 283.
    ● ● security. indoor temperature. C. Buildingdimensions and its location on plot with adjoining conditions, its orientation with respect to North. Done Ensures energy efficiency by maintaining Made of stainless steel or brass for durability and d. Service network in the building, mainly for electrification, water supply, steam AIR PRESSURE supply, air conditioning and drainage e. Number of windows in each department and departmental percentage distribution of windows. ● ThereAre61windowsand11doorsinthemainbuilding. ● Westsidewall: o 3maindoorsformanagingheavytraffic. o 2additionaldoorsfordifferentdepartments. 1 large door with a shutter for material movement from the raw material (RM) warehouse. 1 door for manpower movement. North side wall: Locks and Hardware: 7. Insulation Materials: ● Thermal Insulation (for Roof): o o Apparel Internship - Brandix Apparel India. Page 274
  • 284.
    o o o o o ● ● 1 door. 1 doorfor the training center. 1 large shuttered door for material outflow from the finished goods (FG) department. 1 door leading from the maintenance department. 1 door opening directly into the production department. South wall: East side wall: Apparel Internship - Brandix Apparel India. Page 275
  • 285.
    Apparel Internship -Brandix Apparel India. Appendix X Job Evaluation Page 276
  • 286.
    Apparel Internship -Brandix Apparel India. Page 277
  • 287.
    Apparel Internship -Brandix Apparel India. Appendix XI Factory Cost Page 278
  • 288.
    Apparel Internship -Brandix Apparel India. Page 279
  • 289.
    Apparel Internship -Brandix Apparel India. Appendix XIII Sample with Fit Defects Page 280
  • 290.
    Apparel Internship -Brandix Apparel India. Page 281
  • 291.
    Apparel Internship -Brandix Apparel India. Annexure 1 Figure 188: Cutting Docket | Source: Self Page 282
  • 292.
    Apparel Internship -Brandix Apparel India. Annexure 2 Figure 189: Cutting Docket | Source: Self Page 283
  • 293.
    Apparel Internship -Brandix Apparel India. Annexure 3 Figure 190: Cutting Docket - Cutting Department | Source: Self Page 284
  • 294.
    Apparel Internship -Brandix Apparel India. Annexure 4 Figure 191: TLS Report | Source: Self Page 285
  • 295.
    Apparel Internship -Brandix Apparel India. Annexure 5 Figure 192: Cutting Quality Audit Report | Source: Self Page 286
  • 296.
    Apparel Internship -Brandix Apparel India. Annexure 6 Figure 193: RM Warehouse Process Flow | Source: Self Page 287
  • 297.
    Apparel Internship -Brandix Apparel India. Annexure 7 Figure 194: GRN Sticker | Source: Self Page 288
  • 298.
    Apparel Internship -Brandix Apparel India. Annexure 8 Figure 195: GRN sticker colors - month wise | Source: Self Page 289
  • 299.
    Apparel Internship -Brandix Apparel India. Annexure 9 Figure 196: 10% sticker - for inspection | Source: Self Page 290
  • 300.
    Apparel Internship -Brandix Apparel India. Annexure 10 Figure 197: Technical specification datasheet | Source: Self Page 291
  • 301.
    Apparel Internship -Brandix Apparel India. Annexure 11 Figure 198: M/C maintenance history | Source: Self Page 292
  • 302.
    Apparel Internship -Brandix Apparel India. Annexure 12 Figure 199: M/C service tag | Source: Self Page 293
  • 303.
    Apparel Internship -Brandix Apparel India. Annexure 13 Figure 200: Critical Style Monitoring | Source: Self Page 294
  • 304.
    Apparel Internship -Brandix Apparel India. Annexure 14 Figure 201: Process Flow Cutting | Source: Self Page 295
  • 305.
    Apparel Internship -Brandix Apparel India. Annexure 15 Figure 202: Export Loading Procedure | Source: Self Page 296
  • 306.
    Apparel Internship -Brandix Apparel India. Annexure 16 Figure 203: Laying Instruction | Source: Self Page 297
  • 307.
    Apparel Internship -Brandix Apparel India. Annexure 17 Figure 204: Interface of Computer attached to Cutting M/C | Source: Self Page 298
  • 308.
    Apparel Internship -Brandix Apparel India. Annexure 18 Figure 205: Pre-Production Tech Pack | Source: Self Page 299
  • 309.
    Apparel Internship -Brandix Apparel India. Annexure 19 Figure 206: Packing Method | Source: Self Page 300
  • 310.
    Apparel Internship -Brandix Apparel India. Annexure 20 Figure 207: Instructions for trainer | Source: Self Page 301
  • 311.
    Apparel Internship -Brandix Apparel India. Annexure 21 Figure 208: Fault Analysis for SMO | Source: Self Page 302
  • 312.
    Apparel Internship -Brandix Apparel India. Annexure 22 Figure 209: Flow Chart for Sample Room | Source: Self Page 303
  • 313.
    Apparel Internship -Brandix Apparel India. Annexure 23 Figure 210: Sample Process for different Customer | Source: Self Page 304
  • 314.
    Apparel Internship -Brandix Apparel India. Annexure 24 Figure 211: Loading Procedure (FG Department) | Source: Self Page 305
  • 315.
    Apparel Internship -Brandix Apparel India. Annexure 25 Figure 212: SOP for Machine Cleaning | Source: Self Page 306
  • 316.
    Apparel Internship -Brandix Apparel India. Annexure 26 Figure 213: Machine based Fault Code | Source: Self Page 307
  • 317.
    Apparel Internship -Brandix Apparel India. Annexure 27 Figure 214: Ex-Factory Date Sheet (FG Department) | Source: Self Page 308
  • 318.
    Apparel Internship -Brandix Apparel India. Annexure 28 Figure 215: Skill Matrix (Engineering Department) | Source: Self Page 309
  • 319.
    Apparel Internship -Brandix Apparel India. Annexure 29 Figure 216: Skill Matrix (FG Department) | Source: Self Page 310
  • 320.
    Apparel Internship -Brandix Apparel India. Annexure 30 Figure 217: Skill Matrix (Skill Development Centre) | Source: Self Page 311
  • 321.
    Apparel Internship -Brandix Apparel India. Annexure 31 Figure 218: Process Flow Chart (FG Department) | Source: Self Page 312
  • 322.
    Apparel Internship -Brandix Apparel India. Annexure 32 Figure 219: Accredited Laboratory Test Report | Source: Self Page 313
  • 323.
    Apparel Internship -Brandix Apparel India. Annexure 33 Figure 220: Internal Test Report | Source: Self Page 314
  • 324.
    Apparel Internship -Brandix Apparel India. Annexure 34 Figure: Patterns of Components For Style 240578 (Bikini) | Source: Self Figure 221: Front | Source: Self Figure 222: Back | Source: Self Figure 223: Gusset Source: Self Page 315
  • 325.
    Apparel Internship -Brandix Apparel India. Annexure 35 Figure 224: Stickers (Finishing Goods Department) | Source: Self Page 316
  • 326.
    Apparel Internship -Brandix Apparel India. Annexure 36 Figure 225: Packaging Trim Card | Source: Self Page 317
  • 327.
    Apparel Internship -Brandix Apparel India. Annexure 37 Figure 226 & 227 : Dashboards; Cut Priority System (UP) & Trim Management System (Down) | Source: Self Page 318
  • 328.
    Apparel Internship -Brandix Apparel India. Annexure 38 Figure 228: Binding Cuttable Length Sheet | Source: Self Page 319
  • 329.
    Apparel Internship -Brandix Apparel India. Annexure 39 Figure 229: Receiving Slip pasted on sample for delivery of sample | Source: Self Page 320
  • 330.
    Apparel Internship -Brandix Apparel India. Annexure 40 Figure 230: Product detail sheet on fabric roll | Source: Self Page 321
  • 331.
    Apparel Internship -Brandix Apparel India. Annexure 41 Figure 231 & 232 : Thread to be used in binding area for fabric attachment | Source: Self Page 322
  • 332.
    Apparel Internship -Brandix Apparel India. Annexure 42 Figure 233: Moisture Checking procedure (MQC Department) | Source: Self Page 323
  • 333.
    Apparel Internship -Brandix Apparel India. Annexure 43 Figure 234: Guideline for Trim Inspection (MQC Department) | Source: Self Page 324
  • 334.
    Apparel Internship -Brandix Apparel India. Annexure 44 Figure 235: Yamazumi Calculator for Line Balancing (IE Department) | Source: Self Page 325
  • 335.
    Apparel Internship -Brandix Apparel India. Annexure 45 Figure 236: Operation Categorization (IE Department) | Source: Self Page 326
  • 336.
    Apparel Internship -Brandix Apparel India. Annexure 46 Figure 237: Industrial Sewing Machine Damages (Technical Department) | Source: Self Page 327
  • 337.
    Apparel Internship -Brandix Apparel India. Annexure 47 Figure 238: Kanban Card for Trim Delivery (RM Department) | Source: Self Page 328
  • 338.
    Apparel Internship -Brandix Apparel India. Annexure 48 Figure 239: Types of embellishment, VS Pink | Source: Self Page 329
  • 339.
    Apparel Internship -Brandix Apparel India. Page 330 Bibliography [1] — https://www.brandixapparelcity.com [2] — https://brandix.com [3] — https://brandix.com/wp-content/uploads/2024/06/Brandix-ESG-Report- 2022_23_optimized.pdf [4] — https://brandix.com/sustainability [5] — https://apiic.in/sezs-in-andhra-pradesh/ [6] — Company’s database [7] — https://www.akshayapatra.org Note: Most of the content in the departmental study is derived from the learnings and observations gathered during our time at the company. For the annexures, details were filled in based on manual observations, interviews conducted with company personnel, and records we meticulously kept, such as manual time recordings used for the time study. All visuals included in the report were captured by our team using a mobile camera with the explicit permission and authority of the company. No visuals were taken without the company's consent. Only a few pictures in the report were sourced externally, and for those, the sources have been clearly cited below each image.