1
A Report on Apparel Internship
Bachelor of Fashion Technology (Apparel Production)
Submitted By
Anurag Singh
Avinash kumar
Under the Guidance of
Mr. Saurabh Chaturvedi
Department of Fashion Technology, National Institute of Fashion
Technology, Kangra , 2015
2
ABSTRACT
Through critical and deep study, this report examines the type of Apparel production
system that are used in apparel industry of India. It shows the analysis and comparison
of production systems with respect to cost, quality and productivity. Since the production
of Apparels mainly depends upon the production system, its selection needs to be done
carefully.
This report is an effort of the students of Bachelor of Fashion Technology (B.FTech.),
National Institute of Fashion Technology, Kangra. It talks about functions of Creative
Clothex, prevalent in Noida, UP.
This study is based on the analysis of the handling time required to complete all the
operations related to apparels, this also focuses on the positive and negative aspects of
apparel industry. It demonstrates that the industry has made significant process towards
comprehending the necessity of proper production system which has implications on the
overall productivity of an apparel industry.
3
CERTIFICATE
“This is to certify that this Project Report titled “Apparel Internship” is based on our i.e.
Anurag Singh and Avinash Kumar’s original research work, conducted under the
guidance of Mr. Saurabh Chaturvedi towards partial fulfilment of the requirement for
award of the Bachelor’s Degree in Fashion Technology (Apparel Production), of the
National Institute of Fashion Technology, Kangra. No part of this work has been copied
from any other source. Material, wherever borrowed has been duly acknowledged.”
Signature of Students
____________________
_______________________
Mentor
Name – Mr. Saurabh Chaturvedi
Associate professor
National Institute of Fashion Technology, Kangra
4
Acknowledgement
We would like to add a few heartfelt words for the people who helped us to complete
this project.
We wish to express our gratitude to everybody who has assisted us in the learning
process during this internship. There are many to whom expression of gratitude is
inevitable, but there are some special people who have to be given prominence, without
whom we would not have reached the conclusion of this project so quickly and
efficiently. We wish to thank our Course Coordinator and mentor, Mr. Saurabh
Chaturvedi for providing this wonderful opportunity and encouraging & motivating us.
No amount of Gratitude is adequate for Mr. Mohit Singhal, Managing Director,
Creative Clothex, for his consent in allowing us to conduct our internship in their
esteemed company.
We are grateful to Ms. Tanushree Mitra, Head PPC Department for providing us with
all facilities required during our internship period.
5
CONTENTS
Sl. No. Topic Page no.
1 Introduction 06
2 Company profile 07
3 About Company 08
4 Creative vision 09
5 Creative social responsibilities 09
6 Key strength 10
7 Product range 10
8 Major buyers 12
9 Company hierarchy 13
10 Organization hierarchy 14
Department study
11 Merchandising 19
12 Sampling 32
13 CAD 37
14 Fabric sourcing 39
15 Fabric stores 42
16 Purchase 45
17 Trims and accessories store 49
18 IE 53
19 Accounts 59
20 Human resource management 61
21 Production planning & control 66
22 Production 88
23 Finishing and packaging 106
24 Maintenance 109
Projects 135
25 Project - 1
26 Introduction 136
27 Objective 137
28 Process flow 138
29 Data collection 139
30 Capacity study 141
31 Observations & Suggestions 149
32 Layout study 150
33 Results 159
34 Project - 2
35 Introduction
36 Problem definition & methodology
37 Identification of defects by DMAIC process
38 Define phase
39 Measure phase
40 Analyze phase
6
41 Improve phase
42 Control phase
7
INTRODUCTION
As per our course curriculum fourteen weeks internship is mandated, which aims
practical understanding of various processes related aspects of the industry. Internship
enables students to get a better understanding of a company, and also gaining
knowledge on its functioning.
We have chosen to pursue our internship at Creative Clothex at Noida, Uttar Pradesh.
As this company is India’s largest manufacturer for Adidas Group in the domestic
market. In compilation of this Internship report, all our efforts have been made to
present a comprehensive picture of the activities undertaken at Creative Clothex.
OBJECTIVE OF INTERNSHIP
Gain in-depth knowledge of the working of the industry in terms of
 Organization structure
 Infrastructure
 Material & manufacturing process
 Departmental study
 Quality control
 CSR
8
COMPANY PROFILE
Name: Creative Clothex , Noida
Established: 1997
Owner: Mr. Mohit Singhal
Address: A-1 , Sector 59, Noida, Uttar Pradesh
Work Force: 550
Capacity: 50,000 – 60,000 garments/month
Annual Turnover: 35 crore
About Company
The company was formed in 1997 with a vision to cater to the ever growing domestic
and overseas markets and since then the company has been quite active in the
domestic market and has now started exports as well. Since its inception the company
has been producing knitted and woven garments for the top international and domestic
brands present in the domestic market
At Creative, our focus is to service our customers and enable them to grow with us. We
understand that each customer is different, and needs specialized attention. Our focus
has always been on our customers’ expectations and their highly specialized individual
needs.
Our goal is to win our customers trust and confidence through our reliability, so we can
develop long-term programs and alliances.
We are fraternity in search of excellence in the product that we make, whom to sell,
whom we buy from and how we deal with each other. We work for the Sake of
Excellence. In all that we do we are guided by A sense of Fairness, A sincerity of
Purpose and Empathy towards all.
9
Creative Vision
Be Number one, in providing Whole Life value to our people so as to nurture their
individual potential and aspirations and synthesize them towards creating an Organic
Organization .
To be Number one, in delivering Value to our clients, with state of the art Apparel
Manufacturing Facilities and world class services in India. We define value as the
composite of price, Quality, Quick response, Reliability and Newness.
We firmly believe value can be created only if we forge a trust based network of
relationships, both with clients and suppliers, with complete transparency and common
vision based on the principle of equitable sharing of gains, so that all energies can be
focused on the product and service. In doing so, adopting a Participative Mode, rather
than a Linear Mode of working.
Creative Social responsibility
At Creative, We believe in fair employment opportunities for one and all and providing
necessary infrastructure and a healthy and safe work environment to all. We have been
following Adidas Standards of Engagement manuals and have been an Adidas
approved factory for labour compliance and Health and Safety compliance.
In Addition to this we are ourselves dedicated in providing good work environment to all
our workers. In the end we can sum up by saying that Creative is continuously gearing
itself to deliver a more value-added, wider range of finished products. Driven by the ever
growing needs of our customers in terms of newer fashions, fabrics, colors, styles …we
constantly create new synergies …blending our strengths and creative ideas for faster
deliveries and reducing costs by enhancing quality and improving productivity.
10
KEY STRENGTHS
 Creative Clothex is one of the largest manufacturers for Adidas group in India.
 Creative Clothex is one of the most successful professionally managed
companies in India.
 Well qualified trained and committed professionals with a shared vision.
 Highly qualified Design team, Product development skills.
 All Department and offices are electronically linked to facilitate all time access to
information
 Focus on quality and a proven track record.
PRODUCT RANGE
They are one of the distinguished manufacturers and suppliers of sports range of
ladies wear, kids wear and men’s wear. Products includes:-
Sports Jackets
Sports Shorts
Sports T- Shirts
Track Suits
Track Pants
Sweatshirt
MAJOR BUYERS
The Company has its own active brand named AURRO and AEGLE.
11
COMPANY HEIRARCHY
OWNER
HEAD
OPERATIONS
MERCHANDISING
HEAD
SENIOR
MERCHANTS
JUNIOR
MERCHANTS
SOURCING HEAD
FABRIC SOURCING
TRIM SOURCING
LOGISTICS
MANAGER
DOCUMENTATION
ASSISTANTS
HEAD
ADMINISTRATION
HR MANAGER
COMPLIANCE
MANAGER
ADMIN OFFICEER
FINANCE HEAD
CASHIER HEAD
ACCOUNTS
OFFICER
AUDITOR
12
DIFFERENT DEPARTMENTS IN COMPANY
1. Marketing and Merchandising
2. Sampling
3. CAD
4. Fabric sourcing
5. Fabric store
6. Purchase
7. Trims & accessories store
8. Account
9. Human Resource Management
10. Production planning and control (PPC)
11. Factory IED
12. Production
13. Maintenance
13
MERCHANDISING DEPARTMENT
A merchandiser is an interface between the buyer and the supplier who has to ensure the quality
of production and timely delivery. Merchandising is a process through which products are
planned, developed, executed and presented to the buyers. It includes directing and overseeing
the development of product line from start to finish.
ROLE OF THE DEPARTMENT
 To look for the appropriate market
 To get the samples made according to the buyer’s specification
 To estimate and quote the cost of the garment to the buyer and negotiate with them
 Getting orders
 Constant interaction with the buyer for the approval
 To get the fabric and trims in-house for bulk production
 Coordinating with the PPC and production
OBJECTIVE OF MERCHANDISER
 To create market
 Understanding buyers’ requirements
 Sourcing of materials, fabrics
 Select the range
 Creating the product
 Taking buyers approvals
 Negotiation with buyer
 Procuring the orders
 Materializing the order
 Execution the order
 Coordination between production and production planning department
 Dispatching the shipment
After shipment dispatching merchandiser is also responsible for buyer claims, profit and
subsequent orders. If buyer has any problem in quality of the product then it is the responsibility
of the merchandiser to resolve the problem with the buyer.
14
ACTIVITIES OF MERCHANDISING SECTION
1) ORDER CONFIRMATION AND FOLLOW UP:
 This department is the main link between the factory and the buyers. The buyers rely on
the merchandisers to provide them with the information regarding the capacity available,
the style feasibility and the setting up of delivery dates for the shipment.
 This process involves receiving the initial order details from the buyer’s representative
and communicating through E-mail and telephonic conversations.
 The merchandising team keeps the buyer updated about all the developments taking place
regarding the order.
 The order booking and the order confirmation details are received by the merchandising
team who further transfers this information to the other departments.
2) PREPARATION OF BILL OF MATERIALS:
 The merchandising team receives the details of all the style features in the particular
order. This also includes the following :
 Fabric quality details
 Thread Details
 Finish Details
 Accessories like beads, sequins, laces etc.
 Prints and Embroidery
 Trims like buttons, zippers
 Wash care labels
 Size labels
 Brand labels
 Packing Material details
 Hangtags
 Besides receiving this information from the buyer, the merchandisers also receive the
Fabric consumption per garment for each size from the sampling section, Thread
consumption per garment from the Planning department and the accessories requirement
per garment from the sampling department.
 Based on this information received, the merchandiser prepares a Bill of Materials (BOM).
This has the complete details of the requirement of all the parts going into the making of
the garment. Each of the material is stated above is mentioned per garment.
15
3) COORDINATING THE SAMPLE DEVELOPMENT PROCESS:
 The merchandising department plans and coordinates the activities of the sampling
department.
 The sampling section is given the TECHPAK which contains all the relevant details.
 The samples to be made are planned in the merchandising department and the plan is
given to the sampling section.
 The samples are sent to the merchandising department for initial approvals according
to the spec sheet provided by the buyer. The nsamples are sent to the buyer for
approvals only when they are approved by the merchandising department.
 The sampling department is also informed by the merchandising about the types of
samples required by the buyer.
 The merchandiser receives the buyer comments for all the samples and makes it sure
it is informed to the sampling and the necessary changes made in all the required
areas.
4) INTERPRETING THE TECHPAK / TECHNICAL FOLDER PROVIDED BY THE
BUYER:
 The Technical Folder/Tec pack is the reference for each department whenever it comes to
any information about the buyer requirements. The buyer states all his requirements in a
very precise manner which is contained in this document. The following are the common
details which are found in the Technical Folders of all the buyers:
 Size wise quantity
 Color Wise Quantity
 Destination wise quantity
 Dispatch dates for all the lots and the quantity for the lots
 Total Order quantity
 Cutting Details
 Construction Sheet
 Finishing and Packing Details
 Specification Sheet
 Measurement Chart
 Fabric Details
a. GSM of all the types of fabrics used in the garment
b. Fabric construction
16
c. Fiber types
d. Fabric width
e. Fabric/garment finish type and hand feel description
f. Buyer nominated supplier (in certain cases)
g. Fabric Swatch
 Trims Details
a. Button Size
b. Threads used
c. Thread tkt no.
d. Labels details
e. Trims Swatches
 Accessory Details
COSTING
Total Cost
Accessories
Trims
Embroidery
Packaging
FabricCost
Washing
Cut Make Cost
Zipper
Buttons
Threads
Labels
Size Label
Wash Care
Label
Company Tag
17
COSTING SHEET
The costing sheet is the addition of all the costs involved in the making of the garment and then
it is coated to the buyers. It contains per piece and the total cost (of all the pieces). It includes the
details like, cost of fabric, trims, washing, embroidery, sampling, testing, freight, duty, insurance
etc.
Basic costs while calculating costing are -
1. Factory costs
2. Trim costs
3. Yield costs
4. Cost of embroidery
1. FACTORY COST: - Factory cost includes cutting cost, making cost , packing cost. It
depends basically on the style. The complex the style, higher the rate proportions.
2. TRIMS COST: - Trims can be both local and imported. Imported trims can be duty free
or otherwise. It includes label cost, accessories cost, button cost, Zipper cost, washing
cost etc. Trims cost is taken including wastage. The nominated supplier of trims of Pearl
Global Ltd. Is AVERY DENNISON.
3. YEILD COST: - It is an estimation of average consumption of fabric. It is decided by
preparing a mini marker which includes wastage of fabric due to laying, cutting, fabric
defect, end cutting loss, marker loss. Average of 10% extra margin is taken.
4. COST OF EMBROIDERY: - Cost of embroidery includes the machine depreciation
cost, and it is proportional to the number of stitches used. The time taken from the
coming of the order to the day of shipment is 2-3 months. Basically this is the total
processing time of the sample from approval of the sample. 45 days are kept by the
merchandiser for the production. Embroidery cost for one logo of Adidas group is 6 rs. /
Unit. Fabric is the main cause of delay so merchandiser keeps few days for the safer side.
The merchandiser also coordinates with the Production Planning department, Quality
department, Fabric department, Production department, Finishing department, washing
department. The merchandiser also to keeps a track of the styles and make sure
everything moves as per order on time.
18
MANUFACTURING COST
The manufacturing costing is done according to the assumed SMV which is given by IE viz. if
the garment SMV is 6 min then actual manufacturing cost will be 60 i.e. 9-10 mark up is
multiplied with SMV. The cost which is charged from buyer is 200 by adding 25% profit.
Costing is done–
I. Style-wise Costing
In pre-cost, includes actual fabric cost, trims cost and value added cost like handwork, artwork,
add a work, embroidery etc.
Production Cost + Raw material Cost + Contribution
Pre-Cost
The costs involved in each process are –
Stitching cost/piece + 25%
Cutting cost
Finishing cost
Direct Cost (Manpower Department wise)
Indirect Cost (Sub Department)
Overheads (Plant+ M/c rent+ Electricity+ Water + Fuel)
MERCHANDISE COST
When pattern master prepared the pattern and the sample is made according to the pattern. Then
mini- marker is prepared in CAD and average costing is being done.
The average costing is done by below formulae-
{Total length + margin (5cm)} * {Total width + Margin (5cm)}* GSM/ 10000 = A
A/no. of pieces = Total cost of the garment
19
Merchandise prepared the costing sheet including factory cost, Trim cost, Yield Cost and
embroidery cost. Then the costing sheet is send to the buyer and if the cost satisfies the buyer
then only order of that product is given.
SAMPLING DEPARTMENT
OBJECTIVES OF THE DEPARTMENT
The sampling department is one of the most important departments and it plays a vital in the
uplifting of a unit. Sampling department directly co-ordinates with the merchandising and
production department. Sampling is done to see how the product will look like when produced in
bulk and to check whether there are any discrepancies in the pattern are made according to the
buyer’s specification.
Merchandiser procures order from the buyer. The buyer sends spec sheet, sketches, fabric details,
embellishment details, stitch type etc to the merchandiser. Merchandiser files this information
along with the details regarding costing, average, proto, fit, correction, size set and approval in to
a style package and hands it over to the Sampling department head.
20
TYPES OF SAMPLES
 Proto Sample
 Salesman sample(SMS)
 Fit Sample
 Pre Production Sample
 Size Set
 TOP Sample
 Shipment Sample
FUNCTIONING OF THE DEPARTMENT
Sampling is the product development stage. It is a process by which a small number of garments
are made so as to match the buyer requirement and to get approval from the buyer so as to start
off the production. The sampled garments represent the accuracy of the patterns and quality of
production skills and techniques. The samples not only serve the purpose of communicating
correctly with the buyer regarding their styles and products, but it also helps to calculate the
fabric consumption along with that of thread and other accessories used.
It is different from bulk production as here each tailor is multi skilled. This department makes
samples on the basis of specifications and requirements sent by the buyer in the tech pack.
Proto Sample
Buyers give either a specification sheet which is called Tech pack or only sketches and mention
the age group of the users and define the styles. If buyer demands the samples on substitute fabric
then it is send to buyer on substitute fabric along with costing. The costing part was done by
merchandisers. On the basis of costing merchandisers negotiate with buyer. Proto sample is sent
for confirmation of style and looks of the garment. Once proto sample is approved by the buyer
then the fabric, colour, trims etc. are also decided.
Salesman sample(SMS):
This sample is made so as to cover all the color and size options of the style but the fabric color
may not be exactly matching with the required color. The sample need not be of the exact fit.
21
Fit Sample:
While fabric and trim ordering is happening, simultaneously the sample approval procedure is
also underway. The moment a style is selected it goes to the tech department for fitting. Here
models wear the samples and they are evaluated in terms of fit, construction, measurement. The
buyer then sends out comments, which are called as fit comments. In case another sample is
requested the factory makes the same incorporating the comments and send again to buyer. This
process is called fit cycle. Different customers have different no of fit cycles.
PP Sample:
Once the fit sample is approved the factory makes a PP (Pre-production) sample. This can be
called by different names such as sealer sample, green tag sample etc. This sample is sent out the
buyer for final approval and once approved becomes the final sample on the basis of which entire
production is made and audited. This is the most important sample and one should take care that
everything on this sample is correct as this then becomes the standard.
Once PP sample is approved the next step is to make a SIZE SET. All the fit samples and the PP
samples are in the medium size, now the medium size is these are then graded into the different
sizes as per the purchase order. But this all activity of size-set is done in the pre-production
execution department after the pp approval.
Size Set sample:
This sample is made in all the sizes. It is done to check the fit of all the sizes. Fabric and trims
need not be as required for actual production.
THE DETAILS ATTACHED TO THE GARMENT SAMPLE
After the confirmation of order, each sample sent to the buyer has the following details attached
to it, with the help of a tag. It contains the details pertaining to both, what the buyer has
demanded and what supplement fabric/trim etc they have used (if applicable).
 Ref no.,
 Color
 Fabric :Composition
 Description
 Quantity
 Style no/ Size
22
Machine details
There were a total of 20 machines in the sampling department.
 10 operators
 14 SNLS without UBT, 2 Overlock, 2 Kansai(waistband elastic attachment & stripes
attachment, 1 buttonhole m/c, 1 flatlock
 1 cutting table
 1 quality check table
 2 pattern making tables
 14 racks for patterns
CAD DEPARMTENT
GARMENT EXPORTS has its own CAD department for varied style garments are made with
help of Richpeace software package.
23
FUNCTIONS OF CAD ROOM
CAD department is responsible for the following functions:
 Determining cutting average for costing
 Making the most efficient cutting marker
 Development and alteration of patterns
 Development of size set pattern by grading
 Digitizing the pattern
BASIC WORKFLOW
Firstly the merchandiser sends the following documents to the CAD room:
 Approved style sheet and spec sheet containing all the measurements.
 Graded measurement spec sheet.
 Fabric detail sheet containing information like fabric form
(Open roll or folded form), roll size, GSM, type of fabric, style no, vendor, buyer etc.
PROCESS CHART
DIGITIZING
Digitizing is a process of implementing the pattern of a particular style which are fed into the
computer system by using a digitizer and specially designed cursor for computerized marker
making. The paper patterns are placed on digitizer with the help of magic tape. The care must be
taken while placing the pattern on the digitizer board. The pattern should be free from any folds
and the grain line of the patterns should be parallel to x-axis. Pattern information such as an
order name, pattern description, and grain line are fed into the system. Every corner of the
pattern is traced by the cursor so as to get the exact shape of the pattern. Once all the information
is correctly fed into the system, then only the computer software accepts the particular pattern
and saves it on the system. These digitized patterns are thus ready for grading.
Digitizing Grading Order and Processing the
Marker
PlotterMarker Making
24
GRADING
Grading means the stepwise increase or decrease of a master pattern pieces to create larger or
smaller size. The starting point can be the smallest size or the middle size. Grading alters the
overall size of a design but not its general shape and appearance.
ORDER AND PROCESSING OF MARKER
Pattern information is put. Models are formed by grouping and lay limits are set.
PLOTTING
The marker is printed with the help of Gerber plotter and spread on top of the lay. This helps in
recognition of garment parts after cutting.
MARKER MAKING
Marker is the best possible arrangement of all pattern pieces in the available width of the fabric
so has to utilize minimum fabric and reduce fabric wastage. All the required information is fed
into the system by the digitizing. The patterns are ready for marker making. Individual pieces
can be moved around the screen using a mouse, to produce an optimized layout the system is
programmed to calculate material utilization i.e. efficiency and cutting waste. Before making the
final marker, a combination of pattern arrangements, in a given width, are made so as to achieve
maximum efficiency.
25
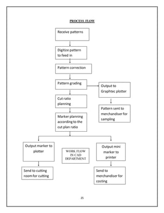
PROCESS FLOW
Receive patterns
Digitize pattern
to feed in
Pattern correction
Pattern grading
Cut ratio
planning
Marker planning
according to the
cut plan ratio
Send to cutting
roomfor cutting
Send to
merchandiser for
costing
Pattern sent to
merchandiser for
sampling
WORK FLOW
IN CAD
DEPARTMENT
Output to
Graphtec plotter
Output marker to
plotter
Output mini
marker to
printer
26
FABRIC SOURCING DEPARTMENT
The company is sourcing 90% of its fabric from mills in Taiwan and Hongkong which
include all kind of Polyester fabrics, Nylon fabrics, and Cotton Polyester fabrics. We are
sourcing fabrics with quick dry finishes, water resistant finishes, Water Proofing finishes,
etc. The Company is equally competent in sourcing branded accessories like buttons,
zippers, zipper puller, patch labels etc. from Taiwan and Hongkong. We also add value
to the garments by the way of embroideries and prints and have dedicated factories
doing the same for us. We firmly believe in making our company a one stop shop for all
kinds of sportswear products from a basic t-shirt or shorts to something as complicated
as Hi Tech Jackets.
OBJECTIVES OF THE DEPARTMENT
Fabric sourcing department is basically engaged in determining how and where its merchandise
i.e. fabric will be obtained. It works in co-ordination with the merchandising department and
looks after the delivery of the required goods within the scheduled time and cost. A fabric
sourcer must have knowledge about all varieties of fabric in order to execute their function
effectively
FUNCTIONING OF THE DEPARTMENT
STORAGE
Location system of storage is followed i.e. fabric packages are stored in two areas
(a) Checked fabric and
(b) Unchecked fabric.
Such system maintenance of the store makes it easy to locate the fabric whenever needed in future.
FABRIC ISSUE
The fabric store issues the fabric for cutting on challan. All fabric is not issued at one go; instead it
is issued as required. The challan contains information regarding style no, color, buyer’s name, and
quantity to be issued and issued for which production unit.
27
FABRIC STORE
Fabric Store maintains the fabric coming from the suppliers. It enters the data regarding the
inward and outward movement of the fabric in the specified quantity, both to and from the
departments.
It stores the fabric in such a way so as to make the identification of the fabric rolls easy and the
person issuing the rolls does not waste time searching for them. They also receive the unused
fabric not required any further from the production floor. Their responsibility is to maintain the
fabric till a suitable time, because the same fabric can be used to create samples for the buyers in
case the fabric meets the required quality. As soon as the fabrics are received by the stores, each
roll is checked for width and length is mentioned in the reports. In case of large variance between
the mentioned width and the observed width, the supplier is informed.
Fabric receiving in the store
 Fabric deliver schedule from merchandiser
 Fabric In-house
 Fabric Un-loading
 variance in qty report(if applicable)
 Width checking report
 Inspection sorting report
 Goods Receive note to merchandiser
 Rolls Allotted with roll card and allotted to racks with bin cards
28
Inspection
 Fabric Inspection
 Centre to Selvedge Variation
 Fusing Shrinkage & Bonding Strength
 Heat Shrinkage
 Shade Batching for the whole lot
 Stocking of inspection rolls to the allotted racks
Fabric issue
 Fabric Requisition Slip from cutting
 Fabric Issue
 Rements received from cutting with OCR
 Stocking of remenents
Tracking method followed in the stores:-
Currently the system being followed is that of using a BIN CARD. All the details mentioned in
the Bin Card are filled up in the card and the card is stuck on each roll of fabric. This is in the
form of a hard paper sheet pre printed with all the parameters. Each roll can be distinctly
identified by having a look at the Bin Card. Whenever any person is sent to issue a roll, he just
has to read the basic details mentioned on the card. The fabric is stacked in the racks according
to buyer.
Records maintained in the stores
1. Packing List from the supplier:- This Report consist of the fabric received details with the
invoice quantity, color details, etc
2. Goods Received note copy: - This is made by the fabric store in charge and sent to the
merchandiser on the receipt of the fabric and one copy keeps with him.
3. Width Inspection Report: - On the receipt of fabric with of each roll is checked and a
report id maintained.
4. Stock Report: - This report is maintained as a soft copy for the details of the stock present
in the fabric store and updated time to time.
5. Fabric Inspection Report: - This Report is maintained in the stores for the inspection of
the fabric.
6. Fusing Shrinkage Report: - This report is maintained for the Fusing shrinkage of the
fusing received.
29
7. Width Checking Report: - This report is maintained for the width checking of the fabric
received.
8. Inspection Sorting Report: - The rolls which are to be inspected for the whole lot are
sorted and its details are maintained in this report.
9. Heat Shrinkage Report:-This report is maintained for the heat shrinkage of the fabric
received.
10. CSV Report: - Centre to selvedge inspection is done and maintained in this report.
11. Shade Card: - This is made for the shade batching of the lot.
FABRIC INSPECTION
In GARMENT, four point grading system is followed in the fabric audit department. All fabrics
are inspected under the 4 point inspection system. Penalty points are assigned based on the
standard fault size for every type of fault and chalk marks are then put for the identification of
serious defects in the subsequent process.
Fault description under the 4 point inspection system:
LEVEL POINT
0-3 inches 1
3-6 inches 2
6-9 inches 3
Over 9 inches 4
30
POINTS/100
SQ. YARDS
THAN CLASSIFICATION
ACCEPTED BELOW
40 POINTS
REJECTED ABOVE 40
POINTS
 Here the fabric acceptable level is maintained at:
 30 points per 100 sq yards for mill made/ imported fabric.
 40 points per 100 sq yards for power loom fab
 The fabric length of the roll piece is checked and compared against length declared by
supplier.
 For every fabric order one meter of fabric is kept aside for lab testing and quality
standard reference randomly.
 The inspection results are then filled in goods inspection reports (GIR).
 The GIR reports have following categories:
There is a space in the bottom for “Remarks”; where whether the roll is acceptable or rejected is
specified.
 The fabric is issued for cutting, if both Lab & Audit reports are O.K. However, the
cuttings are kept for reference.
INSPECTION INSTRUCTIONS
 The width is checked and average width is mentioned.
 The fold length is checked and the average is mentioned.
 The reed is checked and +/- 2 threads is acceptable.
 Centre to selvedge color variation is not acceptable.
 For the bowing level is checked for by the following set acceptance levels:
WIDTH LEVEL
Up to 44 inches 1” acceptable
45 to 60 inches 1.5” acceptable
60 to 72 inches 2” acceptable
31
MACHINE DETAILS: RAMSONS CHECK MATE
Type R 501
Power input 1 Ø , 220 v, 50 Hz
Power output 3 Ø, 220 v, 50 Hz
Gear motor 1 hp, 100 rpm.
Power consumption 0.75 kw
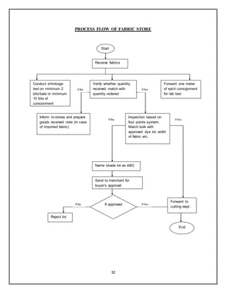
32
Receive fabrics
Start
Conduct shrinkage
test on minimum 2
bits/bale or minimum
10 bits of
consignment
Forward one meter
of each consignment
for lab test
Verify whether quantity
received match with
quantity ordered
Inform to stores and prepare
goods received note (in case
of imported fabric)
Inspection based on
four points system.
Match bulk with
approved dye lot, width
of fabric etc.
Name shade lot as ABC
Send to merchant for
buyer’s approval
If approved
Forward to
cutting dept.
End
Reject lot
IfNo
IfNo
IfNo
IfYes
IfYes
IfYes
PROCESS FLOW OF FABRIC STORE
33
PURCHASE DEPARTMENT
Objective of the department
The purchasing department is similar to the sourcing department but the main difference is that
the sourcing department works for sourcing the fabrics alone while the purchasing department
works for sourcing the accessories and trims. However, the working procedure is the same
Functioning of the department
The merchandisers give the techpack and the BOM (Bill Of Materials) for a particular style to
the purchasing department and the concerned person will start the further process and for costing
purposes the in-house price is given like, the cost involved in the production and also the price
involved for a unit involved with respect to the complete procedure involved for its production.
In the process of doing the in-house price, suppose the cost of 100 pieces of button is Rs.32 then
a Tax of 2% + 14% of excise duty + 10% of per unit price is added as the transportation charges
and this all together makes the in-house price (a hidden margin of 5% is also taken into
consideration).
This breakup is given to the merchandiser by the purchasing department for the costing purpose,
the cost sheet is made by the merchandisers and the order is confirmed by the buyer based on the
cost sheet given by the merchandiser.
After the order is being confirmed by the buyer the merchandiser will sit with the other
concerned departments and then the exact quantity required and the breakup of the trims and
accessories with respect to color, size, MOQ, etc., will be given by the merchandiser to the
purchasing department in the form of a sheet which is generally followed in the industry for all
the orders irrespective of the buyer.
Once the purchasing department receives this format, then the PO is sent to the concerned
department for accessories and trims. Once the first shot of the raw materials is sent by the
supplier then the lab dips is done and is approved by the buyer.
After receiving the goods from the supplier they are checked for the quantity and also checked
according to the inspection criteria specified by the buyer and replaced if any of them are not
meeting this criterion. This department also keeps in track of all the quantities received in-house
timely. The goods are generally received in breakups as suggested by the merchandiser
according to the requirements stated by the planning and the production department and this
breakups will have specified date and quantity and if this breakups is not being mentioned then
the order is being placed with the supplier several times for small quantities and PO’s have to be
sent all the time so, in order to overcome this a breakups are being is given.
Then the purchase department has to follow up with the supplier for deliveries as and when the
merchandiser asks for the new set of the materials for that particular style and then the
34
department also has to maintain the receipts and also they have to maintain the documents of the
inspections that are being carried out for those materials.
TRIMS & ACCESSORIES STORE
The acceptance of the raw materials or the accessories is generally done in terms of documents
i.e., whatever it may be whether acceptance and revival whenever they are done they are done
according to the documents that have been received from the merchants and also the department
also makes the document for anything they carry out within their roof.
The department first receives a PO copy from the merchants, which the merchants would have
sent it to any one among the three above mentioned supplier types. As soon as the accessory
department comes to know about the date on which they will receive that particular material they
will make a note of it in their ERP that they will be receiving that material.
Once the material reaches the stores on the prescribed day and date the concerned person verifies
the materials against invoice/ Delivery Challan and packing list which they would have received
from the merchant as already stated.
After it is confirmed that the received materials is according to the documents then they carry out
a quality inspection and this inspection is carried out irrespective to the type of the buyer. The
company carries this inspection as per AQL standard 1.0 for all the types of goods received.
35
AQL quantity chart:
Lot size or quantity being audited Inspect Accept
less than 151 8 0
151-280 20 0
281-500 32 1
501-1200 32 1
1201-3200 50 2
3201-10000 80 3
10001-35000 125 5
35001-150000 200 7
150001-5000000 315 10
500000-above 500 14
After inspecting the materials for the quality as per AQL then the allocation of trims done based
on the nature of the item.
Then the department prepares the GRN (goods receipt notes) according to the materials received
and against the documents received obtained from the merchants and they also do the bill entry.
The bills whatever they enter is been forwarded to the accounts department for the payments and
to fulfill other formalities and a copy of it is also given to the sourcing department in order to
inform them about the materials in-housed.
After this the department has to carry out two processes hand-in-hand they are,
 Sub contracting: In this method they prepare the work order and also the delivery
challan and then they keep all the documents and also forward the trims along with the
document for processing.
 Production issues: Another thing that they have to do is identify trims which has been
approved by merchants and then prepare the delivery challan and keep the trims ready to
36
Start
Accept & receive materials against documents
Prepare PRE GRN
Verify materials against invoice/ Delivery challan & packing list
Carry out quality & quantity inspection as per AQL 1.5
Allocation of trims based on the nature of the item
Prepare GRN & do the bill entry. The same is
forwarded to accounts for payment
SUB-
CONTRACTING
PRODUCTION
ISSUES
Prepare work order
Prepare delivery challan
Forward trims along with
documents for
processing
Identify trims which have been
approved by merchants
Prepare delivery challan & keep
trims ready to issue to the factories
Materials to be issued after
inspection by security against DC
Material
outward
issue to the factories. Materials to be issued after inspected by security against DC as
already mentioned.
TRIMS & ACCESSORIES STORE PROCESS FLOW
37
IE DEPARTMENT
Objective of the department
The IED department has to work with many other departments as this department gives the entire
idea of the garment construction and the thread and trims consumption criteria, operators skill
level categorization and other related aspects hence they play a vital role in determining the cost
of producing a single piece of the garment and they also calculate the cost of the factory for that
particular style of garment.
Functioning of the department.
The IED department helps the planning department to know the time required for the production
of that particular style of the garment by calculating the SAM value for it and they also help in
knowing the capacity of the factory based on which the planning department takes a decision if
they have to proceed with the item or no.
The IED calculates the SAM value for the garment, calculates the productivity of the given style
for the initial costing and also calculates or counts the accessories consumption by the style and
gives all these details to the merchandising department for the costing purpose because the entire
costing criteria depends on these aspects and the IED also gives the merchants suggestions
regarding the reduction of the cost of manufacturing the garment by modifying any of the steps
and the method of doing it.
The IED people prepare the style bulletin which includes the different types of seams and
stitches that has to be done for the garment and it also includes the length of the seams and the
types of stitches that has to be carried out at different places of the garment as per the buyer’s
specifications and approval. Types of thread (which is the TEX), area of placement of the trims
and accessories and its location different kinds of labels that are supposed to be placed, the
criteria under which the finished garment has to be checked, the times at which the inspection
has to be carried out will also be mentioned in the style bulletin, this bulletin will be similar to
the Tech Pack but contains more technical data than that.
This department will analyze and estimate the manpower and their skill level which is required
for the production of the garment, they also set a target to the batch for an hour, for a shift and
for a month which will help them to maintain their outputs and also helps in timely completion
of the order or sometimes earlier. They will also give the target to each operator based on his/her
capacity and skill in order to help them finish their piece of work on time and also maintain the
quality of their work.
After setting the targets for a batch and also for each operator then they will calculate the
efficiency. This efficiency is purely based on the daily output of the batch as well as the single
operator and then they come up with the monthly output by the particular batch.
This department maintains a file which is the DPR (Daily Production Report), in this report they
update the batch number, style/item number, actual output, committed output, SAM value of the
garment (both actual and that particular days SAM value), total production till date, average
efficiency of the batch till date, peak efficiency achieved, if the company was working that day
38
or not, if there was a delay of production then the reason behind it, information about the batch
setting prior to the mass production, etc., all this will be mentioned in this DPR.
Based on the operator’s performance which would have been observed for a specified period of
time, the department will allocate a grade to the operator which is as follows.
The operators for each batch are taken in a ratio of,
20% - Highly Skilled
25% - Skilled
55% - Semi skilled
This is done irrespective to any style and buyer and the complication of the style.
A record is maintained in which the skills of operators are updated on timely bases. Because of
maintaining this record they keep in track of the operator’s skill and his efficiency, working
method and after a particular span of time they update the record.
Suppose a new operator joins and he is completely unaware of stitching then a training for about
45 – 50 days is given to him/her and then based on their learning and grasping capacity a grade is
been allocated to them primarily. Suppose the operator/new employee knows or has a previous
work experience in a garment industry then he is just been asked about his job which he/she
would have done in the previous factory and then he/she is just given an hour’s test to know his
skills and then grade is been allocated.
Every day the IED team there will be a meeting where in which they speak about the
maintenance of efficiency of the batch in the production floor. They also conduct a production
review meetings with the operation team in which they discuss about the line and the operation
carried out in the batch suppose the previously planned flow is not giving the estimated
efficiency and output then they will think of changing the line plan and review it and later follow
the right one.
Skill type Grade
A Highly skilled
B Skilled
C Semi skilled
39
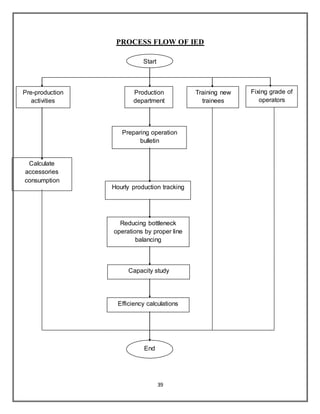
PROCESS FLOW OF IED
Pre-production
activities
Production
department
Training new
trainees
Preparing operation
bulletin
Calculate
accessories
consumption
Fixing grade of
operators
Hourly production tracking
Reducing bottleneck
operations by proper line
balancing
Capacity study
Efficiency calculations
Start
End
40
ACCOUNTS DEPARTMENT
Under administrative direction, plans, organizes and directs the company’s Finance and
Administration Department; also serves as Treasurer; provides highly responsible Administrative
staff assistance to the General Manager; and performs other related work as required.
This department is responsible for company-wide finance and related administrative support
services. Areas of program responsibility include, but are not limited to, accounting, budgeting,
financial planning and reporting, debt management, cash management, purchasing, information
systems, liability insurance and customer service. This class is distinguished from other
department management classes by its overall responsibility for directing financial and
administrative services.
This department reports to the General Manager.
TYPICAL DEPARTMENT TASKS –
1. Develops, plans and implements goals and objectives for the finance and administration
department, prepares and administers internal policies and procedures relating to departmental
program activities; interprets and explains applicable rules, laws and regulations to supervisors
and others.
2. Directs, oversees and participates in the departmental program work plan; assigns work
activities, finance and administration projects and programs; monitors work flow; reviews and
evaluates work products, methods and procedures; implements needed work process and
automation improvements and methods for improving customer service.
3. Manages the preparation and maintenance of a variety of financial records and reports,
including those related to the general ledger, accounts payable, accounts receivable, payroll, job
costing, inventories, budgets and fixed assets; ensures the purchasing of materials, supplies and
equipment are conducted in accordance with company policies and procedures.
4. Oversees preparation and presentation of the annual budget; supervises data gathering and
financial planning work associated with rate setting; prepares rate analyses.
5. As Treasurer, oversees cash management, investment, and debt management activities.
41
6. Coordinates departmental activities with other departments and divisions; provides responsible
advice and counsel to the General Manager, and department and division managers on a variety
of financial and administrative issues; oversees the maintenance of departmental records and
files; administers liability claims and property insurance programs.
7. Manages information technology support services for the company including installation,
maintenance and upgrade of both mainframe and network based applications pursuant to an
information technology master plan; through user groups and other means, explores
opportunities to improve efficiency and productivity through user friendly information
technology enhancements.
8. Conducts financial reviews of company operations and activities and report’s findings and
recommendations to the General Manager and Board of Directors; serves as liaison with external
auditors and coordinates their activities on behalf of the company.
9. Attends Board of Director and Board Committee meetings; prepares and presents staff reports
and agenda items for consideration by the Board; serves as advisor to the General Manager and
Board as to financial planning and administration.
10. Coordinates preparation of the annual budget request for the finance and administration
department; reviews staffing, equipment, and supply needs based upon recent trends and
planned.
42
HUMAN RESOURCE MANAGEMENT
Human Resource Management (HRM, HR) is the management of an organization's employees.
While human resource management is sometimes referred to as a "soft" management skill,
effective practice within an organization requires a strategic focus to ensure that people resources
can facilitate the achievement of organizational goals. Effective human resource management
also contains an element of risk management for an organization which, as a minimum, ensures
legislative compliance.
Human resources management involves several processes. Together they are supposed to achieve
the above mentioned goal. These processes are usually performed in the HR department, but
some tasks can also be outsourced or performed by line-managers or other departments. When
effectively integrated they provide significant economic benefit to the company.
 Workforce planning
 Recruitment
 Skills management
 Training and development
 Personnel administration
 Compensation in wage or salary
 Time management
 Employee engagement activities
 Personnel cost planning
 Performance measuring system
 CSR(Corporate Social Responsibility)
43
PROCESS FLOW OF FACTORY HR DEPARTMENT
Training
Compensation and
Benefits
Recruitment and
Selection
Welfare
Exit Formalities
Compliance
Industrial Relations
Public Relation
44
PROCESS FLOW OF HUMAN RESOURCE DEVELOPMENT
Start
HR Planning
Recruitment and
Selection
Training and
Development
Performance
Managemen System
Compensation and
Benefits
Exit
Legal
Administration
45
Production planning and control (PPC)
The planning department has the responsibility of converting the orders booked by the merchant,
to the production team for the easy execution of the order. Based on the TnA and the availability
of the line the PPC team allocates the order on the production floor as which process has to be
done at what time. The production is done in the section system with front, sleeve, collar, cuff &
back as the preparatory section and one assembly section. The operators are dedicated to the each
operation as per the capacity planning and delivery date of the order.
Work flow
Giving Feedback to merchandiser
about sample feasibility
Daily Production report from the
each department
SMV values for the style from IE
department
Discussion with production
department for the process
Style study for cutting, sewing &
finishing or any out-house activity
Tech Pack and style details from
the merchant and T n A
46
DETAILED TERMS FOR PRODUCTION PLANNING AND CONTROL:
 Receiving Order Clarity Detail from Merchant:
The Planning receives the details of the order. Based on the information available, the order
feasibility is worked out.
 SMV Details from IE:
The SMV analysis of the sewing styles is done by the IE department. The target for the styles
is set up for each operation at the specific efficiency.
 Order Clarity Details to Floor:
The order clarity details i.e. the order quantity, delivery dates and the production Details are
passed on to the Floor by the Planning section.
 Daily Order Status Report
Each department has to submit the daily order status report to the department.
The measures required to be taken if the order is not going on as expected can
Only come when the daily reports are available.
PRODUCTION DEPARTMENT
Hear the production is doing by “CUT TO PACK” process all the cutting, sewing and packing is
on one line itself. Like that total 10 lines is therein different two floors and in one line 35
machines are there and for that line one separate cutting and finishing table is there
Cutting production consist of all the process activities involved in reducing the bulk material
used in apparel in to the component parts making up the apparel.
The cutting room is a combined section for spreading, cutting, ticketing, fusing, printing and
bundling. This is just near to the fabric store. There is one spreading table of 23 feet length. The
lay is cut by straight knife on the cutting table and the blocks are transferred to numbering table
and then for fusing/printing/embroidery and then for bundling.
47
BASIC WORK FLOW
Spreading and Cutting department receives the order for cutting a garment style from the
production manager. Cutting order is an authorization by the production manager to cut a given
amount of styles, from the spreads. It comes in form of a package file that carries the following
details:
 Sampling average, weight of garment (base fabric consumption only), and other trims
averages.
 Measurement sheet
 Design worksheet of the garment
 Purchase order
 Fabric requisition sheet
 CAD mini marker
 Marker planning- length of lay etc., size ratio and colors’ in which the patterns are to be
cut.
Spreading
Spreading is the process of superimposing plies of fabric on a horizontal table in a manner,
which permits these plies to be cut simultaneously into product components acceptable for
assembly. For this, first of all a thin brown paper sheet is spread on the table using an adhesive
tape to prevent the bottom plies from shifting during spreading. Then the actual spreading
48
process begins with the laying of first fabric layer on this brown sheet and subsequently the other
plies are laid.
The spreading of this lay is done manually. The length of the lay depends upon the quality of the
fabric & length of the marker as specified by the CAD. Whereas the lay height depends upon the
thickness of the fabric.
 Length of spreading table 23.6 feet(283’’)
 Width of spreading table 6 feet(72”)
 Height of spreading table 3 feet(37.5”)
 Table top type Sunmica
 Spreading mode FONO
 No of table 6
Cutting
The lay is cut with the help of electrically powered straight knife cutting machines or CAM m/c.
The machine is moved through the lay following the pattern lines of the marker and the
reciprocating blade cut the pieces of the fabric progressively. Notches are also added. The
garments are kept aside as and when they are cut.
49
Spread
Place marker
Cut pattern pieces
Sorting and Ticketing
The pieces cut out from the lay are now sorted out size wise. All the components of one garment
size are brought together. It is very important to take care that pieces cut from two different bolts
(bundles) of fabric are not mixed up. This is because within a lot there are bolt-to-bolt variations
in the colour shade. The sorted pieces are now ticketed. Ticketing is the process of marking the
cut components for shade matching precision, and sequence identification. The worker secures
one end of the stack and puts on the ticket using ticket gun as he flips over the cut parts. The
ticket contains the size, bundle number and piece number and serves as important means to track
the parts of the garment in the assembly line from start to end. After ticketing cut panels are sent
for fusing/printing/embroidery processes.
Embroidery
The cutting department is responsible for sending the cut components of a style for embroidery
as stated in the production package. They check for any embroidery and follow up these
departments accordingly. Blocks of panels are sent for embroidery, which are checked after
receiving back. To avoid mixing of the panels, the cut panels are sorted according to size wise.
50
Fusing
Fusing is also carried out in the cutting room itself. The parts to be fused are separated from the
bundle. The fusing material (like interlining) is cut according to the size of the components to be
fused. The components along with the cut fusing material are kept between two papers sheets
and the pack is passed through the fusing machine. By means of the temperature and the pressure
fusing takes place at a particular speed and for a particular time. The pack comes out at the other
end on the conveyors and the pieces are removed and re bundled.
Bundling
51
The checked components of one style and in one size are now clubbed and bundled using ties.
The size of bundle depends upon the requirement of the production plant. Each bundle will
contain pieces of the same style and same size only. The cutting department issues the amount
required by the production department when asked for.
52
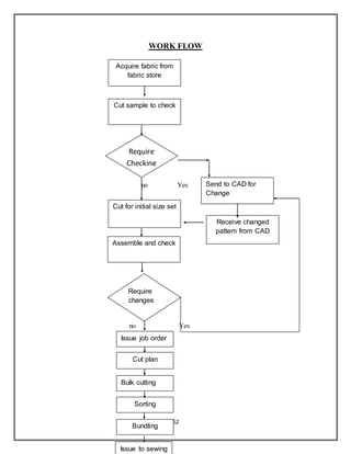
WORK FLOW
no Yes
no Yes
Acquire fabric from
fabric store
Cut sample to check
Require
Checking
Cut for initial size set
Assemble and check
Require
changes
Issue job order
Bulk cutting
Sorting
Cut plan
Bundling
Issue to sewing
Send to CAD for
Change
Receive changed
pattern from CAD
53
SEWING
Sewing has always been the most dominant of all the process in the garment industry. Much of
the application of technology to clothing manufacture is concerned with the achievement of
satisfactory construction of seams and permutation and combinations during line balancing for
getting the maximum output without compromising with the quality standards.
Sewing section in the unit consists of two floors which accommodate about 350 machines and
distributed into 10 lines. Each line has a supervisor monitoring the production and trying to
balance the line himself.
The production floor does production in two types,
- Piece rate production
- Assembly line production
54
PROCESS FLOW FOR BULK PRODUCTION
The production floor will receive the details like,
 the style or the garment,
 number of operators required,
 the batch for which the style has to be installed,
 any extra kinds of machines that are to be used for the particular style,
 target for each day
 Breakup of the production quantity.
After receiving all these details they send a request for the cut parts from the cutting and sorting
section and the request is sent to the accessory stores for all the accessories that are required for
the particular style then they start the production for the new style.
Before starting the proper production the production floor does a process of batch-setting for the
floor which is training the operators for the new style that has to be produced bulk, this teaching
session will go on for about 3-4 hours maximum. After this batch setting process the production
Size Set Approval
Pilot Run
Loading of garment for
Bulk Production
Inline Inspection
Final Inspection
Dispatch to Finishing
55
starts with a smaller commitment i.e., may be for 50 pieces for the entire day and then the
production gradually increases from 50 – 100 – 150 and so on, this will make the operators learn
slowly and precisely about the processes that has to be carried out for the particular style.
Once the cut parts is received from the cutting and sorting section then the parts are prepared and
assembled according to the line that is planned. After the assembling of the parts is done then
there will be a line checking, where the shade matching and the measurements are checked and
sent.
During the process of garment making there exists two types of checking, they are
 In-process checking.
 End line checking. – Here there exists both AQL audit and normal checking.
The garment making is divided into three different stages and at these three stages the checking
is done.
The flow of material in the production floor is through the bundle system and each operator gets
a bundle containing similar pieces and there will be about 15 – 20 pieces in each bundle and the
operator completely finishes the job and sends it to the next operator to do the next operation on
them. Each bundle contain different components of same garment. The movement of the
materials within the operators in the batch/line is generally zig – zag motion which is followed.
The checking person will be present at a position where the garment is partially finished and it is
as mentioned checked thrice in the line and sometimes more than three and this depends on the
buyer as well as the number of components present in the garment.
The supervisor plays a vital role in the production floor. He manages the entire batch which is
been allocated to them and they have the following functions to perform,
1. They have to convey the proper stitching method to the operators.
2. Guide the operators when they face difficulty in making an operation and teach them
the most suitable and an easy method of performing the task.
3. Check if the entire operator in the batch/line is busy with the work being allocated to
them.
4. If the operator does not have any material to work on then the supervisor has to get
him/her their material and ask them to work.
5. Complain the production managers if the operators are not performing their best.
6. Have to maintain a proper communication between the operators and the management.
7. Should be in a position to tell the manager about each operator’s skill level whenever
asked for.
56
8. When any operator is on leave then the supervisor has to make sure who can be a
better person to fit into that vacant place.
9. At times the supervisor himself sits and performs the operation if necessary.
10. The supervisor should be in good terms with all the operators by having a friendly
approach to them and also must make sure that none of them create any trouble for the
factory at any time.
The production managers help the planning department during planning or allocating a particular
line for the style by telling them the capacity of the line and also telling them about the skills of
the operators.
57
PROCESS FLOW OF SEWING
Bulk Production
Cut parts received from cutting
In line checking
Assembly
Sewing process begins
Button & button hole/ Bar tack
Ironing
Spotting
Final checking
Tagging
Packing
Measurement checking
Auditing by buyer QA
Dispatch
End
Start
58
WORKING OF A SEWING ROOM
ISSUE OF THE CUT PARTS
The cut parts are dispatched to the sewing section and stored in the warehouse. Then it is
bundled and fed into the sewing line. Every bundle of cut parts is accompanied with a job card.
FEEDING TO THE LINE
The bundles are fed into the lines .Each bundle during our studies carried 20 pieces.
INLINE INSPECTION
After every critical operation an inline inspection personal is placed to keep a track of quality of
the pieces manufactured. This checking is placed before the final assembling of the garment
because alterations are difficult and sometimes even impossible after the completion of the
garment. The checking is done for stitching quality, seams, fabric, shades etc.
Pieces not up to the mark are sending for rework/alteration, the rate being 10-12%. The same
operator has to mend the fault in manufacturing, and is supposed to complete all the alterations
before ending is/her shift for the day.
FINAL INSPECTION
Final inspection consists of thread cutting, shade variation checks, check for faults in
manufacturing fabric faults etc. The rejected parts are considered as seconds and were, quite
obviously not added to the shipment lot. The rate of rejection was 1-2%.
SUPERVISORS
Line supervisors or in-charge has a critical role in function of his line. They continuously
monitor the operators.
59
FINISHING AND PACKAGING
The finishing department is the department which comes after all the departments and it plays an
equally important role in the final appearance of the garment. This department includes majorly
of the following steps:-
 SEMI – PRESSING:
This happens when a garment is difficult to inspect in the crushes manner as it comes from the
washing department hence, they do a partial pressing for the garments and then inspect it and
trim it and then send it to the complete pressing process.
 TRIMMING:
This involves the removal of the extra threads from the garment at the stitched areas.
 INSPECTION:
The inspection carried out here is according to the AQL 2.5 system and sometimes it depends on
the buyer also i.e., if the buyer emphasizes for a 100% inspection then the company has to do as
specified.
60
 PRESSING:
The pressing is done after the garment has been completely inspected and the garments are
pressed on the basis of how they will be folded during packing.
 TAGGING SECTION:
Once the garments are been done with the inspection and complete pressing then they are sent
for tagging the labels and the labels include the size labels, price tags and miscellaneous labels if
any required by the buyer. Once the tagging is done the garments are folded according to the
buyer’s specification and also they are either folded plainly or sometimes they are folded after
they are put to the hangers as per the buyer’s specifications again.
The packing material, PCB details, number of size ratios that are supposed to be put in are all
suggested by the buyer and the packing is done according to these specifications.
 PACKING:
The packing is always done in the carton boxes and there are several criteria for the packing of
the garments they are as follows,
There are generally two kinds of packing the garment,
1. The garment is individually packed/wrapped in the poly bag whose design will be
specified by the buyer or plain poly bag packing and then the entire garments (as
per the packing criteria) is arranged in the carton box.
2. The other method is that the garments are just folded and arranged in the carton
boxes without putting them in the poly bag.
61
MAINTENANCE
MAINTENANCE PROCESS FLOW
ROLES OF THE MAINTENANCE DEPARTMENT
PROVIDES
The necessary machines, instruments and appliances to carry out the manufacturing.
FACILITATE
The department with necessary work aids and environment.
SERVE
The employs with necessary needs.
IE department sets the OB
and list of attachments.
Maintenance department looks for the availability of the work aid, attachments and the
machinery requirement in-house or otherwise order them to the supplier
Regularly keeps an update on the needle breaks and their causes so that it can be rectified
in the near future
Keep the machines in running
condition
Keeps a record of all the attachments used for the particular style for future reference in
case the style repeats
62
MAINTAIN
The maintenance department is responsible not only for the maintenance of the machines but it is
also responsible for providing and maintaining the facilities for the production activities e.g.
illumination, air circulation, work place engineering, compressed air etc.
The condition of machines & working atmosphere in the department is mainly dependent on the
care taken and working in habits of the operators and all other floor employees.
TYPES OF MAINTENANCES
 Breakdown Maintenance
 Corrective Maintenance
 Preventive Maintenance
 Scheduled Maintenance
a) BREAKDOWN MAINTENANCE: - When the machine appliance stops completely & is not
in condition to be operated. This is carried out as and when the problems are highlighted by
concerned operators in the shop floor.
b) CORRECTIVE MAINTENANCE: - When the maintenance is carried out for the correction
of the problem served when the machine is running.
63
c) PREVENTIVE MAINTENANCE: - The basic objective of this checking is to take
precaution breakdowns which are caused by certain well defined parameters in machine /
process. This type of maintenance is carried out when a problem is predicted before it can cause
a trouble. It thus prevents the trouble.
d )SCHEDULE MAINENANCE - In this stage a certain checking schedule is framed which
would include parameters to be checked, frequency of checking and next due date for
rechecking. This type of maintenance is carried out on the parts of the machine/appliances to
avoid the problems which otherwise would normally occur. Thus, it is another form of the
preventive maintenance
WORKING ENVIRONMENT
The maintenance Department is also required to provide clean and healthy working environment.
They have to provide the illumination level, air circulation, compressed air etc to the each
department.
WORK RELATED SAFETY MANAGEMENT
With the passage of time and safety management has also got importance, especially with buyers
using it for vendor evaluation. The maintenance department is responsible for the work related
safety of the employees e.g. proper machine covers, indications and instructions in danger zone
on machine and in the department.
In company, machine oil is changed once in 3-4 months and machine is cleaned on weekly basis.
The oil level in every machine is checked once in every week. In maintenance room, each
equipments, attachments, oils, nuts, bolts, needles, feed dog, presser foot etc are stored in a
proper way by listing each box.
64
PROJECTS
65
Project 1- Process Improvement from cut to load
Objective:-
 To study, analyse and improve cutting room efficiency and capacity.
 To use various tools and calculate the present capacity of the cutting section.
Activities in Cutting Room
1. Receive cut order plan
2. Load in spreader
3. Preparation of Table
4. Paper work
5. Spreading of fabric
6. Transport to cutting table
7. Marker spreading
8. Paper work for cutting challan
9. Cutting
10. Transport to Ticketing table
11. Ticketing 1 (for fusing, printing and embroidery)
12. Ticketing 2 (for rest pieces)
13. Transport to fusing
14. Fusing/Heat transfer/Embroidery
15. Sorting (according to size wise after embroidery)
16. Embroidery Checking
17. Bundling
18. Transport to Sewing Floor
Total Activities=18
66
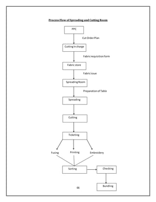
Process Flow of Spreading and Cutting Room
PPC
Cut OrderPlan
CuttingIncharge
Fabricrequisitionform
Fabricissue
SpreadingRoom
Spreading
Preparationof Table
Cutting
Ticketing
Fusing Printing Embroidery
Sorting Checking
Bundling
Fabric store
67
Data Collection:-
 Determination of SMV for all the operations in spreading & cutting.
 Determination of capacity for each process in spreading and cutting department.
 Identification of bottleneck operations.
 To determine the average throughput time for different types of fabric. i.e. body fabric,
hosiery and lining fabric.
 Study of the existing layout with reference to material flow & explore scope of
improvement.
Man Power Allocation:-
Process Strength
Store Helper 2
Spreading 12
Cutting 3
Cutting Helper 3
Ticketing 3
Bundling 4
Fusing 2
Heat transfer printing 6
Checking and Sorting 5
Data Entry 1
Quality Auditor 4
Capacity Study:-
Process Unit Time Strength Capacity
Spreading 13.86
sec/gmt/group
4 groups of 12
ppl
8312 gmt/day
Cutting 39 min 12
sec/gmt/master
6 ppl (3 master,3
helper)
6612 gmt/day
Ticketing 29.16
sec/gmt/person
3 ppl 2979 gmt/day
68
Fusing 6.84
sec/gmt/person
2 ppl 4210 gmt/day
Sorting after
embroidery
6.6
sec/gmt/person
3 ppl 13091 gmt/day
Embroidery
checking
12.0
sec/gmt/person
2 ppl 4800 gmt/day
Bundling 43.75
sec/gmt/person
4 ppl (1 for
bundle info
entry)
1975 gmt/day
Observations and Suggestions:-
Observation Reason for current
status
Suggestion Future effect
Manpower allocation
is not proper.
Required manpower
is not available.
Need more
manpower for
cutting.
Reduce time and
improve capacity and
efficiency.
Sometimes hand
scissor is used instead
of end cutters.
Lack of proper cutting
equipment.
Only end cutters
should be used for
proper edge cutting.
Improve efficiency
and neatness.
Splicing is not done at
any level.
Many people think
that it is wastage of
time, nothing more.
Splicing should be
used for preventing
value loss.
Reduce re-cutting and
wastage of fabric.
Sometimes spreader
stops
 Defect marks.
 Utilizing end
bits.
 Paper work.
 Measure
length and
width of ply.
 Roll change.
 Wait for the
lay to be cut
or moved to
the cutting
machine.
Allocate material and
manpower as per
requirement and
helpers should be
fast.
Save time and
increase efficiency
and capacity.
Sometimes shifting of Lack of tables and Air floatation table Lay will not be
2 waymarker (M,L)
180 pliesandgarmentcontains25 parts
3 parts forfusing,1 part for embroidery
69
lay from spreading
table to the cutting
table. (This will
decrease tension in
lay due to pulling and
also distortion in lay.)
slow work.
Cutting helpers are
not comparatively
fast enough to
remove the cut parts
from cutting table.
should be used.
(Before shifting of lay
make sure that air
flotation is on and
running at highest
level)
Cutting helpers and
others should be well
trained.
distorted and tension
between plies
maintained.
Sometimes, New lays
are started on the
completed ones. (This
will distort either or
both of the lays when
the former lay is
moved for cutting.)
Lack of tables and
available table
surface is not good
which take more time
for cutting and other
processes.
Table surface quality
should be good
enough and more
tables should be
placed as per work
processes.
Reduce loss of time
and lays could be
spread separately and
spreading, cutting will
be easy.
Cut parts kept under
the spreading, cutting
tables.
Lack of supervision
and racks are not
used.
Proper racks should
be used to keep the
cut parts according to
production lines.
Reduce time for
searching the
particular style cut
parts and extra space
will be clear.
Two tables are only
used for end bits.
Racks are not used for
end bits due to lack of
supervision and work
stress.
Racks should be used
individually for each
and every style under
the proper guidance
of supervisor.
Use those tables for
other purposes and
finding a particular
style fabric end bit
will be easier for re-
cutting.
Marker rack is not in a
proper condition.
Carelessness of
cutting in-charge.
Cutting in-charge
should be aware
about each and every
element in cutting
room even a single
piece of fabric.
Improve cutting room
efficiency and
neatness of cutting
floor.
Some ticketing
workers are slow
enough to complete
the work in specified
time period.
Not well trained or
irresponsible.
Every worker should
be trained enough to
complete the work in
a specific time and
responsible too.
Reduce throughput
time from cut to load.
In absence of cutting
in-charge, some
workers don’t do
their work sincerely.
Carelessness and lose
control on workers.
All workers should be
responsible and
sincere enough for
their work.
Workers should be
motivated by setting
a target per day for
their respective work,
70
Cutting in-charge
should have
management and
leadership qualities to
control and motivate
the workers.
Motivation increases
the confidence and
sincerity towards
their work.
Proper
synchronization is not
maintained.
Due to work stress on
cutting in-charge.
Supervisors supervise
the process but not
the synchronization.
This has to be taken
in care.
Proper
synchronization
should be maintained
by the cutting in-
charge and the
supervisor across all
the operations and
processes.
This will improve
efficiency of cutting
room and reduce
throughput time.
Layout Study:-
 We have studied cutting room layout carefully and we suggest some
improvisations for better material flow.
 During layout study of cutting room, we found that there was a lot of space
which is not being used in a proper way. So we discussed it to our mentor (PPC
head) and suggest her that this space can be used for various purposes to
improve the capacity and efficiency of cutting room.
 We have allocated some tables to reduce material movement time and better
smooth flow of materials. Ticketing can be done near on cutting tables.
 We suggest that more cutting tables should be placed to improve the cutting
capacity.
 Sorting and Embroidery checking can be done simultaneously. So we can allocate
manpower as per necessity.
 We allocate extra manpower (sorting and embroidery checking) for bundling
process.
71
Factors Causing delay:-
 Waiting time
 Negligence of operators
 Paper work
 Measuring length and width of ply
 Roll changing
 No proper identification
 Zigzag movement due to improper lay out
 No proper planning
 Improper machine use
 Defect marks
 Sharing of working instruments
 Absence of operators
 Workers’ fatigue
 less experienced workers
 Poor machine performance
 Due to excess humidity and temperature
 No accountability in the department
 No standard operation followed by operator
72
Recommendations:-
Sorting and Embroidery checking can be done simultaneously so that we can allocate some
manpower as per necessity, which reduce idle time and improve efficiency and productivity.
 Proper production planning
 Minimum waiting time
 Proper allocation of manpower
 Effective application of industrial engineering
 Well trained operator
 Proper layout plan
 Minimum rework
 Smooth running of cutting machine
 Pressure bar and stand for all spreading table should be provided
 Manual counting is not required
 Correct roll
 Shade variation, length
 Width of the fabric should be issued by proper identification
 CAD sheet and slip to be same books to note down production to be given to all panel
checkers as one common book is used
 Style and color-wise cut audit parts need proper identification
 Humidity and temperature measuring instruments should be available for smooth
working
 Proper quality checking
 Minimum inspection time
 Reduced zigzag movement
73
Capacity Study (after implementation of project):-
Process Unit Time Strength Capacity Extra Capacity
Spreading 11.39
sec/gmt/group
4 groups of 12
ppl
10114 gmt/day 1802 gmt/day
Cutting 27 min 12
sec/gmt/master
6 ppl (3 master,3
helper)
12705 gmt/day 6093 gmt/day
Ticketing 18.56
sec/gmt/person
3 ppl 4655 gmt/day 1676 gmt/day
Fusing 6.08
sec/gmt/person
2 ppl 4737 gmt/day 527 gmt/day
Heat transfer
printing 20 sec/gmt 6 ppl 8640 gmt/day
Bundling 31.62
sec/gmt/person
6 ppl (1 for
bundle info entry
2732 gmt/day 757 gmt/day
3 waymarker (S,XL,XXL)
240 pliesandgarmentcontains16 parts
2 parts forfusing,2 parts forprinting
74
PROJECT – 2: Rework reduction through six sigma approach
Introduction
Rework is a vital issue for poor quality product and low production rate. Reworks are the non -
productive activities focusing on any activity that customer are not willing to pay for. Non-
productive activities describe that the customer does not consider as adding value to his
product. By reacting quicker in minimization of reworks to make a product as per customer
demand with expected quality, the company can invest less money and more costs savings.
Therefore, a study was carried out in the garment industry named Creative clothex located at
Noida, U.P, India at sewing section to identify reworks so as to eliminate them for saving time,
cost and improved product quality.
Problem Definition and Methodology
In the Apparel Manufacturing Industry, main raw material is fabric; others are different types of
trimming and accessories. Operational wastages in the Apparel manufacturing process are- top
surface rework, printed label rework, sewing fault rework, pinhole rework, fabric rework
Improper fly shape, and other reworks. The general methodology followed to minimize reworks
is given below.
1. Analysis of data collected in order to identify majorly occurring defects
2. Categorization of defects
3. Implementation of check sheets to capture defects in different departments
4. Introduction of Inline Inspection on Sewing floor through a pilot run in one line
5. Training on the Sewing floor to QC’s, supervisors and checkers on filling in the format
and on making Cause & Effect Diagrams
6. Analysis of defects occurring in the check sheets implemented in various departments
and devising suggestions to improve upon them
7. Spreading of Inline inspection to other lines
8. Tracking of improvements and comparing them with previous situation
75
Identification of Defects
DMAIC PROCESS
DEFINE PHASE
• Currently in Line 5 , average rework in sewing is 20-22% for August, 2015 , This
results extra cost, operator time, increased lead time leading to delay in delivery,
customer dissatisfaction in terms of reliability resulting in loss of confidence.
MEASURE PHASE
Defect Zones
A zone The defects of the garment which is visible when it is packed.
B zone The defects of the garment which is visible when garment is opened flat.
C zone The defects which can be seen when the garment is turned.
76
Defect Collection (for one week)
Garment :- Reebok Jacket
DEFECT
Defected
Quantity
InspectedQuantity % defected
Cumulative %
defected
Joint Out 18 44 40.9 22.5
Label Centre out 5 8 62.5 6.3
Puckering at Waistband 8 21 38.1 10.0
Reverse stitch showing
(waistband join, binding)
4
8 50.0 5.0
Care label to much inside 2 4 50.0 2.5
Stripe gap uneven (waistband
join)
1
3 33.3 1.3
Waistband extension uneven 3 12 25.0 3.8
Reverse join (cuff join) 1 5 20.0 1.3
Cuff attached 8 12 66.7 10.0
Pocket width uneven(pocket
attach)
1
3 33.3 1.3
Teeth stain 8 8 100.0 10.0
Panel up-down 4 6 66.7 5.0
Number mismatch 3 3 100.0 3.8
Uneven stitch(neck topstitch) 7 7 100.0 8.8
Stitch on print 3 3 100.0 3.8
Wrong thread 2 4 50.0 2.5
77
End finish not ok 1 3 33.3 1.3
Holing gap not ok 1 3 33.3 1.3
80 157
Rank DEFECT Cumulative % of defects
1 Joint Out 22.5
2 Puckering at Waistband 10.0
3 Cuff attached 10.0
4 Teeth stain 10.0
5 Uneven stitch(neck topstitch) 8.8
6 Label centre out 6.3
7
Reverse stitch showing
(waistband join, binding) 5.0
8 Panel up-down 5.0
9 Waistband extension uneven 3.8
10
Number mismatch
3.8
78
ANALYSE PHASE
Failure Mode Effect Analysis (FMEA)
Process
Function/
Requirements
(+ve)
Potential
Failure mode
(-ve)
Potential
Effect(s) of
failure
SEV
Potential
Cause (s)
OCC
Current
process
control
DET
Risk
Priority
No.
Parts Rework <
2%
Parts Rework
> 2%
High
rejection
8 8
Unskilled
Operator
9 Skill Matrix 6 432
Low
Productivity
8
Lack of
Understanding
5
PP
meeting
4 160
Low
efficiency
8 Lack of SOP 8
Mock
display
6 384
Poor quality 8
SOP not
followed
8
Mock
display
6 384
Over time
Cost
5
Pressure to
produce
4 No Control 10 320
Reliability
reduced
5
Poor raw
material quality
8
RM
Inspection
5 320
Delay in 8 Cut parts 8 Panel 8 512
22.5
10 10 10 8.8
6.3
5 5
3.8 3.8 3.8
2.5 2.5
1.3 1.3 1.3 1.3 1.3
0
5
10
15
20
25
79
Delivery quality Inspection
OTIF
reduced
8 Missing panels 6
Bundle
Ticket
9 432
Raw
material
wastage
5
Wrong side
Numbering
Sticker
8
Panel
Inspection
5 320
Customer
Dissatisfacti
on
7
Marking Pens (
without trial
run)
5
Stopped
using
marking
pens
3 120
No feeding
to Assembly
8
Needle Size (
without trial
run)
4
R & D in
Sampling
5 160
Increased
WIP
7 Wrong Pattern 5
Verified
and Seal
by
Sampling
head
7 280
Work
Pressure
5
Unavailability/
Wrong /
Missing of
Emb
6
Quality
and
Quantity
inspection
9 432
High
Absenteeis
m
5
Poor fusing
quality
8
Bond
Strength
report
9 576
Improper
Temperature
for Fusing due
to neglegency
4
Bond
Strength
report
9 288
Improper
Pressure for
Fusing due to
neglegency
4
Bond
Strength
report
9 288
Poor quality
numbering
stickers
6 No Control 10 480
Parts cut in
selvedges
4
Lay
markers as
per fabric
width
6 192
Matching
standards not
6
Buyer
Specs
7 336
80
followed in
cutting
followed
Delay in
embroidery
panels
5
Line
Loading
Plan
8 320
Delay in print
panels
5
Line
Loading
Plan
8 320
Delay in tapes 5
Trims
checklist /
Prod Plan
8 320
Delay in labels 5
Trims
checklist /
Prod Plan
8 320
Delay in
buttons
5
Trims
checklist /
Prod Plan
8 320
Wrong label
placement
4 Tech pack 3 96
Wrong issues
of Labels
6 Trim Card 3 144
Wrong issues
of buttons
6 Trim Card 3 144
Wrong issues
of Threads
6 Trim Card 3 144
Trims missing
in trim cards
8 Trim Card 8 512
Machine not
set as per
standard
8
SPI
mockup
6 384
Wrong folders
& Guides
5
PP
meeting
7 280
Same machine
bobbin case
not used
5
Bobbin
case bag
with m/c
number
3 120
SPI not set as
per spec
5
Inline /
Endline
checking
3 120
81
Process
Function/
Requirements
(+ve)
Potential
Failure
mode ( -
ve)
Potential Effect(s)
of failure
SEV
Potential
Cause (s)
OCC
Current
process
control
DET
Risk
Priority
No.
Assembly
Rework < 2%
Assembly
Rework >
2%
High rejection 8 8
Unskilled
Operator
9 Skill Matrix 6 432
Low Productivity 8
Lack of
Understandi
ng
5 PP meeting 4 160
Low efficiency 8 Lack of SOP8
Mock
display
6 384
Poor quality 8
SOP not
followed
8
Mock
display
6 384
Over time Cost 5
Pressure to
produce
4 No Control 10 320
Reliability reduced 5
Poor raw
material
quality
8
RM
Inspection
5 320
Delay in Delivery 8
Cut parts
quality
8
Panel
Inspection
8 512
OTIF reduced 8
Missing
panels
6
Bundle
Ticket
9 432
Raw material
wastage
5
Missing
sticker in
parts
8
Bundle
Ticket
9 576
Customer
Dissatisfaction
7
Marking
Pens (
without trial
run)
5
Stopped
using
marking
pens
3 120
No feeding to
Finishing
8
Needle Size
( without
trial run)
4
R & D in
Sampling
5 160
Increased WIP 7
Wrong
Pattern
5
Verified and
Seal by
Sampling
head
7 280
Work Pressure 5
Bundle mix
up
5
Serial
matching by
helpers
7 280
High Absenteeism 5
Delay in
ready parts
5
Production
report / plan
7 280
82
Shade Variation
in garments
7
Delay in
tapes
5
Trims
checklist /
Prod Plan
8 320
Delay in
labels
5
Trims
checklist /
Prod Plan
8 320
Delay in
buttons
5
Trims
checklist /
Prod Plan
8 320
Wrong label
placement
4 Tech pack 3 96
Wrong
issues of
Labels
6 Trim Card 3 144
Wrong
issues of
buttons
6 Trim Card 3 144
Wrong
issues of
Threads
6 Trim Card 3 144
Trims
missing in
trim cards
8 Trim Card 8 512
Machine not
set as per
standard
8 SPI mockup 6 384
Wrong
folders &
Guides
5 PP meeting 7 280
Same
machine
bobbin case
not used
5
Bobbin case
bag with m/c
number
3 120
SPI not set
as per spec
5
Inline /
Endline
checking
3 120
83
HIGHER RPN CAUSES
SEV Potential Cause (s) OCC Current process control DET Risk
Priority
No
8
Cut parts quality 8 Panel Inspection 8 512
Unskilled Operator 9 Skill Matrix 6 432
Missing panels 6 Bundle Ticket 9 432
Unavailability/ Wrong /
Missing of Emb.
6 Quality and Quantity
inspection
9 432
Poor fusing quality 8 Bond Strength report 9 576
Poor quality numbering
stickers
6 No Control 10 480
Trims missing in trim
cards
8 Trim Card 8 512
Missing sticker in parts 8 Bundle Ticket 9 576
Poor Cutting quality 8 Panel Inspection 8 512
Bundle mix up 8 Bundle Ticket/ Sticker 8 512
Lack of SOP 5 No control 10 400
Uncut threads 8 Inline / End line checking 9 576
Numbering stickers not
removed
6 Inline / End line checking 9 432
Sticker marks 6 Inline / End line checking 9 432
Stains 6 Inline / End line checking 9 432
84
Estimated RootCause
1 Poor fusing quality
2 Missing sticker in parts
3 Uncut threads
4 Cut parts quality
5 Trims missing in trim cards
6 Bundle mix up
7 Poor quality numbering stickers
8 Unskilled Operator
9 Missing panels
10 Unavailability/ Wrong / Missing of Emb
11 Numbering stickers not removed
12 Sticker marks
13 Stains
Actual Root Cause Identification
List of Top Defects
 Joint Out
 Puckering at Waistband
 Uneven stitch (neck topstitch)
 Label centre out
 Cuff attached
 Panel up-down
 Uneven width(welt pocket, waistband )
 Waistband extension uneven
 Number mismatch
85
Ishikawa Diagram for Armhole joint out
GEMBA- Armhole Joint Out
Causes SOP/SPEC
Man
Uneven Width at armhole Even armhole piping required, correct use of folders
Uneven width during
handling
Proper width should be maintained by the operator himself or use
guides
Operator handling
Training; Smooth pull, smooth peddling, smooth feeding maintaining
equal allowance throughout the operation
New Operator
Operator should be properly trained for the operation they are
supposed to perform
Notch not matching
Notch missing
Unevenshape ofsleeve
Fabric quality
Unevensleeve line match
Armhole
joint out
Man
Machine Material
Method
Causes Effect
M/c breakdown
Improper line matchingof
body
Uneven width during handling
New operator
Pressure on operator for
production
Uneven width at armhole
Uneven width during handling
Operator handling
New operator
Self-checking method not adopted
Armhole downstitch
Side seam join up down
86
Self checking method not
adopted
Operators should have a habit of regularly checking their work and the
pieces they are handed, they should not neglect any fault
Armhole downstitch
Should be even and done carefully according to specifications
provided
Previous operation Operators should always check the pieces for any faults
Mismatch of notch Notches should be properly marked and matched
Operator's negligence Operators should be trained well not to neglect problems or faults
Disturbance by others Operators should not disturb others
Side seam join up down Side seam should be carefully done matching the notches
Machine
Improper machine
pressure foot
Should be proper as per style ensuring correct holding capacity.
Improper line matching of
body
Front and back body line should correctly match
Machine settings
Reconditioning and resetting as per fabric quality, feed time and looper
time
Machine breakdown
Method
Uneven width during
handling
Operators should be properly trained to maintain even widths
Improper/ wrong method of
finishing
GSD
Pressure on operator
Material
Notch not matching Notch should be properly done in cutting
Notch missing Notches should not be missed in cutting
Uneven shape of sleeve Cutting should be properly done of parts
Causes Validated through Gemba
 Uneven width during handling
 Operator handling
 Armhole down stitch
 Side seam join up down
 Improper method of notch matching
 Operator’s negligence
 Improper line matching of body
 Mismatch of notch
 Uneven shape of sleeve
87
 Fabric quality
 Uneven sleeve line match
 Disturbance by other operators
Why Why Analysis
1
Operator
Handling
•Improper
feeding
•Inadequate
Skill
•Required A* operator
•Proper training to be given
•Frequent Operator change
•Difficult to
handle material
•Buyer Requirement
• Unnecessary
pulling of plies
• Notch not
marked properly
•Operator busy talking
• Improper
sleeve shape
2
Armhole down
stitch
•Non-uniform
•Required A*
operator
•Required
training
•Frequent
operator
change
3
Operator’s
negligence
• Too much WIP
• Inadequate
Skill
• Required A* operator
• Required training
• Frequent Operator change
•Improper
machine
working
•Non-availability of maintenance
personnel
•Too much
rework
• Too much
Rework
• Inadequate
skill
• Required A* operator
• Pressure for
production
•Too much WIP
• Operator inefficient
• Frustration
• Pressure for
production
• Fight with
other operators
• Bad mood
• Personal
problems
4 side seam up •Difficult to • Buyer’s
88
down handle fabric specification
•Unnecesary
pulling of plies
•Operation
requirement
• Operator
negligence
• Too much WIP
• Inadequate Skill
• Too much rework
5
Improper line
matching of
body
• Too much
rework
• Inadequate
skill
• Pressure for
production
• Too much WIP
• Operator inefficient
•Inadequate
skill
•Improper
machine
working
• Non-
availability of
maintenance
personnel
6
Disturbance
by other
operators
• To give rework
pieces
• To show the
mistake
• To talk
•To get their
work done
•Other
operators can’t
do that work
•Under-skilled operator
• Other
operator’s are
overloaded
• Inadequate skill
7
Mismatch of
Notch
• Notch not
marked
correctly
• Operator not
paying attention
•Talking with other operators
• Notch not
followed
properly by
sleeve attach
operator
• Operator
inefficiency
• Inadequate skill
• Operator not
paying attention
•Pressure for production
• Bad day
• Pressure for
production
•Too much WIP
• Operator inefficient
89
Ishikawa Diagram for Number Mismatch
GEMBA- Number Mismatch
Causes SOP/SPEC
Man
part mix up Operators should be careful about the number on the parts
stitched together
Improper numbering ticketing should be carefully done
Improper bundling Bundling should be properly done
Shortage of parts Cutting plan should be properly made
Number
Mismatch
Man
Machine Material
Method
Causes Effect
Improper Print of
Numbers Numbersticker removed
Sticker area choppedin
overlock
Piecesmixed
Operator handling
Improper Numbering
Self-checkingmethodnot
adopted by operators
Shortage of parts
Differentsize parts mix up
Improper Bundling
90
Proper instruction to workers workers should be given proper instructions about different
measurements required
Operator handling Training; Smooth pull, smooth peddling, smooth feeding
maintaining equal allowance throughout the operation
New Operator Operator should be properly trained for the operation they are
supposed to perform
Self checking method not
adopted
Operators should have a habit of regularly checking their work
and the pieces they are handed, they should not neglect any fault
Operator's negligence Operators should be trained well not to neglect problems or faults
Machine
Improper print of numbers Ticketing machine should be properly checked and serviced
Method
Sticker area chopped in
overlock
sticker should be placed in such a way that it does not get
removed or chopped in any operation
Material
Sticker removed Sticker should have a proper quality of adhesive
Causes Validated through Gemba
 Pieces mixed
 Operator handling
 Improper Numbering
 Improper print of numbers
 Self checking method not adopted by operators
 Shortage of parts
 Different size parts mix up
 Improper Bundling
 Number Sticker Removed
 Sticker area chopped in overlock
91
Why Why Analysis
1
Pieces Mixed
•Improper instruction •Required A* operator
•Operator negligence •Too much WIP
•Improper Handling •Required Training
2 Improper
Numbering
•Negligence while ticketing •Inadequate Skill
•Operator busy talking
3
Improper print of
numbers
•Ticketing Machine not ok •Require Maintenance
•Ticketing Machine not
handled properly
•Inadequate Skill •Required training
•Operator negligence
•Operator
inattentive
4
Operator’s
negligence
•Too much WIP •Inadequate Skill
•Required A*
operator
•Improper machine working
•Non-availability of
maintenance
personnel
•Too much Rework •Inadequate skill
•Required A*
operator
• Bad mood •Personal problems
5
Improper bundling
• Parts mixed after cutting •Operator Negligence
•Required A*
operator
•Pieces wrongly numbered •Operator Negligence •Required training
•Parts mixed while
distributing
•Operator Negligence
•Frequent operator
change
•Inadequate
training staff
6 Shortage of parts
•Cutting not planned
properly
7
Number Sticker
removed
•Ineffective Adhesive
•Improper ticketing
•Problem with ticketing
machine
•Required
maintenance
•Operator Negligence •Required training
8
Disturbance by
other operators
• To give rework pieces
•To show the mistake
•To talk
• To get their work done
•Other operators can’t do
that work
•Under-skilled
operator
•Other operator’s are
overloaded
•Inadequate skill
9
Sticker area
chopped in
overlock
•Placement of sticker
•Require method
improvement
92
Ishikawa Diagram for Puckering at waistband
Puckering
at
waistband
Man
Machine Material
Method
Causes Effect
Improper tensionsetting
Improper SPI causing
structural jamming
Wrong pressure footwhich
holdsthe top ply whereas
bottom ply is fedat a faster
pace
Differentcompositionof
bobbinand needle
thread
Improper pre-settingof
waistband
Top ply is pushedand bottom
ply is heldback
Pliesinthe seam not being
alignedproperly
Carelessness
Unskilledoperator
93
Ishikawa Diagram for Waistband extension uneven
Waistband
extension
uneven
Man
Material
Method
Causes Effect
Machine
Improper foldersettingon
machine
Zippernot attached
properlywhich ledto
mismatch in leftand
right front of the
garment
Margin not followedwhile
attaching waistband
Waistbandedge not finished
properly
Unskilledoperator
94
IMPROVE PHASE
Solutions to the RootCauses
Armhole Joint Out Problem
Sl.
No.
Root Cause Corrective Action Preventive Action Responsibility
1
Ignorance by the
operator
Operators should be properly
told the pros and cons of
ignorance
Tight control should be
exercised by the supervisor
and QC
2
• Patterns not
placed correctly
while cutting
The cutting operators should
match the pattern from one
edge of the fabric and handle
the fabric properly
The pattern placement should
be checked by the operator
before cutting
• Improper
handling while
cutting
3
Iron box setting
not suitable for the
fabric
Iron box settings should be
changed according to the
fabric being ironed
A list of required settings for
different fabrics should be
prepared and hung near the
ironing table
QC
Department
4
Over speed while
stitching
The operators should
maintain the speed as per the
SOP of the operation
The speed of the machine
should be adjusted to the
required speed by the
maintenance people
5
• Uneven
sleeve attach
Edge guide should be
provided Operator should check for the
correct attachment of the
pieces
Uneven margin
during sleeve
attach
Operator should be shown the
videos showing correct
method of stitching
6
Wrong matching of
F&B pieces
Front & Back matching helper
should take care of the serial
nos. of the pieces.
Needs part wise serial follow
up
Cutting Dept.
95
Number Mismatch Problem
Sl.
No.
Root Cause Corrective Action Preventive Action Responsibility
1
Lack of attention of
issuing authority
leading to size mix
Issuing authority in cutting
dept. should take care
Proper ticketing & bundling
should be done
2
Man-handling the
bundles in cutting
dept.
The bundles should be
immediately sent to sewing
after cutting to avoid any
storage in cutting leading to
man-handling of bundles
3
Lack of self-
checking by the
operators
The operators should self-
check the pieces as per 6
sigma training
Puckering at waistband
Problem
Sl.
No.
Root Cause Corrective Action Preventive Action Responsibility
1
Improper pre-
setting of waistband
after thumb
pressing
Pressing was done by steam
iron with a spray of starch
over it. This made the
handling of the waistband
easier while stitching and
thus reduced puckering at
the waistband.
Proper pressing should be
done
Waistband extension uneven
Problem
Sl.
No.
Root Cause Corrective Action Preventive Action Responsibility
1
Improper folder
setting on machine
The folder guide was
adjusted and improper
materials handling avoided
Provide proper folder guide
2
Margin not followed
while attaching
waistband and
waistband edge not
finished properly
The operator was instructed
to be careful while feeding
and following the margins
strictly
96
CONTROLPHASE
 Used to ensure that the improved process is maintained and to establish controls for the
same
 Develop Control Plans/ Quality Plans/ Procedures & Standardize the improved process
 Evaluate Benefits / results
 Check before after through individual Control charts, Histograms, etc.
 Evaluate Sigma Level Before & after

Apparel internship

  • 1.
    1 A Report onApparel Internship Bachelor of Fashion Technology (Apparel Production) Submitted By Anurag Singh Avinash kumar Under the Guidance of Mr. Saurabh Chaturvedi Department of Fashion Technology, National Institute of Fashion Technology, Kangra , 2015
  • 2.
    2 ABSTRACT Through critical anddeep study, this report examines the type of Apparel production system that are used in apparel industry of India. It shows the analysis and comparison of production systems with respect to cost, quality and productivity. Since the production of Apparels mainly depends upon the production system, its selection needs to be done carefully. This report is an effort of the students of Bachelor of Fashion Technology (B.FTech.), National Institute of Fashion Technology, Kangra. It talks about functions of Creative Clothex, prevalent in Noida, UP. This study is based on the analysis of the handling time required to complete all the operations related to apparels, this also focuses on the positive and negative aspects of apparel industry. It demonstrates that the industry has made significant process towards comprehending the necessity of proper production system which has implications on the overall productivity of an apparel industry.
  • 3.
    3 CERTIFICATE “This is tocertify that this Project Report titled “Apparel Internship” is based on our i.e. Anurag Singh and Avinash Kumar’s original research work, conducted under the guidance of Mr. Saurabh Chaturvedi towards partial fulfilment of the requirement for award of the Bachelor’s Degree in Fashion Technology (Apparel Production), of the National Institute of Fashion Technology, Kangra. No part of this work has been copied from any other source. Material, wherever borrowed has been duly acknowledged.” Signature of Students ____________________ _______________________ Mentor Name – Mr. Saurabh Chaturvedi Associate professor National Institute of Fashion Technology, Kangra
  • 4.
    4 Acknowledgement We would liketo add a few heartfelt words for the people who helped us to complete this project. We wish to express our gratitude to everybody who has assisted us in the learning process during this internship. There are many to whom expression of gratitude is inevitable, but there are some special people who have to be given prominence, without whom we would not have reached the conclusion of this project so quickly and efficiently. We wish to thank our Course Coordinator and mentor, Mr. Saurabh Chaturvedi for providing this wonderful opportunity and encouraging & motivating us. No amount of Gratitude is adequate for Mr. Mohit Singhal, Managing Director, Creative Clothex, for his consent in allowing us to conduct our internship in their esteemed company. We are grateful to Ms. Tanushree Mitra, Head PPC Department for providing us with all facilities required during our internship period.
  • 5.
    5 CONTENTS Sl. No. TopicPage no. 1 Introduction 06 2 Company profile 07 3 About Company 08 4 Creative vision 09 5 Creative social responsibilities 09 6 Key strength 10 7 Product range 10 8 Major buyers 12 9 Company hierarchy 13 10 Organization hierarchy 14 Department study 11 Merchandising 19 12 Sampling 32 13 CAD 37 14 Fabric sourcing 39 15 Fabric stores 42 16 Purchase 45 17 Trims and accessories store 49 18 IE 53 19 Accounts 59 20 Human resource management 61 21 Production planning & control 66 22 Production 88 23 Finishing and packaging 106 24 Maintenance 109 Projects 135 25 Project - 1 26 Introduction 136 27 Objective 137 28 Process flow 138 29 Data collection 139 30 Capacity study 141 31 Observations & Suggestions 149 32 Layout study 150 33 Results 159 34 Project - 2 35 Introduction 36 Problem definition & methodology 37 Identification of defects by DMAIC process 38 Define phase 39 Measure phase 40 Analyze phase
  • 6.
    6 41 Improve phase 42Control phase
  • 7.
    7 INTRODUCTION As per ourcourse curriculum fourteen weeks internship is mandated, which aims practical understanding of various processes related aspects of the industry. Internship enables students to get a better understanding of a company, and also gaining knowledge on its functioning. We have chosen to pursue our internship at Creative Clothex at Noida, Uttar Pradesh. As this company is India’s largest manufacturer for Adidas Group in the domestic market. In compilation of this Internship report, all our efforts have been made to present a comprehensive picture of the activities undertaken at Creative Clothex. OBJECTIVE OF INTERNSHIP Gain in-depth knowledge of the working of the industry in terms of  Organization structure  Infrastructure  Material & manufacturing process  Departmental study  Quality control  CSR
  • 8.
    8 COMPANY PROFILE Name: CreativeClothex , Noida Established: 1997 Owner: Mr. Mohit Singhal Address: A-1 , Sector 59, Noida, Uttar Pradesh Work Force: 550 Capacity: 50,000 – 60,000 garments/month Annual Turnover: 35 crore About Company The company was formed in 1997 with a vision to cater to the ever growing domestic and overseas markets and since then the company has been quite active in the domestic market and has now started exports as well. Since its inception the company has been producing knitted and woven garments for the top international and domestic brands present in the domestic market At Creative, our focus is to service our customers and enable them to grow with us. We understand that each customer is different, and needs specialized attention. Our focus has always been on our customers’ expectations and their highly specialized individual needs. Our goal is to win our customers trust and confidence through our reliability, so we can develop long-term programs and alliances. We are fraternity in search of excellence in the product that we make, whom to sell, whom we buy from and how we deal with each other. We work for the Sake of Excellence. In all that we do we are guided by A sense of Fairness, A sincerity of Purpose and Empathy towards all.
  • 9.
    9 Creative Vision Be Numberone, in providing Whole Life value to our people so as to nurture their individual potential and aspirations and synthesize them towards creating an Organic Organization . To be Number one, in delivering Value to our clients, with state of the art Apparel Manufacturing Facilities and world class services in India. We define value as the composite of price, Quality, Quick response, Reliability and Newness. We firmly believe value can be created only if we forge a trust based network of relationships, both with clients and suppliers, with complete transparency and common vision based on the principle of equitable sharing of gains, so that all energies can be focused on the product and service. In doing so, adopting a Participative Mode, rather than a Linear Mode of working. Creative Social responsibility At Creative, We believe in fair employment opportunities for one and all and providing necessary infrastructure and a healthy and safe work environment to all. We have been following Adidas Standards of Engagement manuals and have been an Adidas approved factory for labour compliance and Health and Safety compliance. In Addition to this we are ourselves dedicated in providing good work environment to all our workers. In the end we can sum up by saying that Creative is continuously gearing itself to deliver a more value-added, wider range of finished products. Driven by the ever growing needs of our customers in terms of newer fashions, fabrics, colors, styles …we constantly create new synergies …blending our strengths and creative ideas for faster deliveries and reducing costs by enhancing quality and improving productivity.
  • 10.
    10 KEY STRENGTHS  CreativeClothex is one of the largest manufacturers for Adidas group in India.  Creative Clothex is one of the most successful professionally managed companies in India.  Well qualified trained and committed professionals with a shared vision.  Highly qualified Design team, Product development skills.  All Department and offices are electronically linked to facilitate all time access to information  Focus on quality and a proven track record. PRODUCT RANGE They are one of the distinguished manufacturers and suppliers of sports range of ladies wear, kids wear and men’s wear. Products includes:- Sports Jackets Sports Shorts Sports T- Shirts Track Suits Track Pants Sweatshirt MAJOR BUYERS The Company has its own active brand named AURRO and AEGLE.
  • 11.
    11 COMPANY HEIRARCHY OWNER HEAD OPERATIONS MERCHANDISING HEAD SENIOR MERCHANTS JUNIOR MERCHANTS SOURCING HEAD FABRICSOURCING TRIM SOURCING LOGISTICS MANAGER DOCUMENTATION ASSISTANTS HEAD ADMINISTRATION HR MANAGER COMPLIANCE MANAGER ADMIN OFFICEER FINANCE HEAD CASHIER HEAD ACCOUNTS OFFICER AUDITOR
  • 12.
    12 DIFFERENT DEPARTMENTS INCOMPANY 1. Marketing and Merchandising 2. Sampling 3. CAD 4. Fabric sourcing 5. Fabric store 6. Purchase 7. Trims & accessories store 8. Account 9. Human Resource Management 10. Production planning and control (PPC) 11. Factory IED 12. Production 13. Maintenance
  • 13.
    13 MERCHANDISING DEPARTMENT A merchandiseris an interface between the buyer and the supplier who has to ensure the quality of production and timely delivery. Merchandising is a process through which products are planned, developed, executed and presented to the buyers. It includes directing and overseeing the development of product line from start to finish. ROLE OF THE DEPARTMENT  To look for the appropriate market  To get the samples made according to the buyer’s specification  To estimate and quote the cost of the garment to the buyer and negotiate with them  Getting orders  Constant interaction with the buyer for the approval  To get the fabric and trims in-house for bulk production  Coordinating with the PPC and production OBJECTIVE OF MERCHANDISER  To create market  Understanding buyers’ requirements  Sourcing of materials, fabrics  Select the range  Creating the product  Taking buyers approvals  Negotiation with buyer  Procuring the orders  Materializing the order  Execution the order  Coordination between production and production planning department  Dispatching the shipment After shipment dispatching merchandiser is also responsible for buyer claims, profit and subsequent orders. If buyer has any problem in quality of the product then it is the responsibility of the merchandiser to resolve the problem with the buyer.
  • 14.
    14 ACTIVITIES OF MERCHANDISINGSECTION 1) ORDER CONFIRMATION AND FOLLOW UP:  This department is the main link between the factory and the buyers. The buyers rely on the merchandisers to provide them with the information regarding the capacity available, the style feasibility and the setting up of delivery dates for the shipment.  This process involves receiving the initial order details from the buyer’s representative and communicating through E-mail and telephonic conversations.  The merchandising team keeps the buyer updated about all the developments taking place regarding the order.  The order booking and the order confirmation details are received by the merchandising team who further transfers this information to the other departments. 2) PREPARATION OF BILL OF MATERIALS:  The merchandising team receives the details of all the style features in the particular order. This also includes the following :  Fabric quality details  Thread Details  Finish Details  Accessories like beads, sequins, laces etc.  Prints and Embroidery  Trims like buttons, zippers  Wash care labels  Size labels  Brand labels  Packing Material details  Hangtags  Besides receiving this information from the buyer, the merchandisers also receive the Fabric consumption per garment for each size from the sampling section, Thread consumption per garment from the Planning department and the accessories requirement per garment from the sampling department.  Based on this information received, the merchandiser prepares a Bill of Materials (BOM). This has the complete details of the requirement of all the parts going into the making of the garment. Each of the material is stated above is mentioned per garment.
  • 15.
    15 3) COORDINATING THESAMPLE DEVELOPMENT PROCESS:  The merchandising department plans and coordinates the activities of the sampling department.  The sampling section is given the TECHPAK which contains all the relevant details.  The samples to be made are planned in the merchandising department and the plan is given to the sampling section.  The samples are sent to the merchandising department for initial approvals according to the spec sheet provided by the buyer. The nsamples are sent to the buyer for approvals only when they are approved by the merchandising department.  The sampling department is also informed by the merchandising about the types of samples required by the buyer.  The merchandiser receives the buyer comments for all the samples and makes it sure it is informed to the sampling and the necessary changes made in all the required areas. 4) INTERPRETING THE TECHPAK / TECHNICAL FOLDER PROVIDED BY THE BUYER:  The Technical Folder/Tec pack is the reference for each department whenever it comes to any information about the buyer requirements. The buyer states all his requirements in a very precise manner which is contained in this document. The following are the common details which are found in the Technical Folders of all the buyers:  Size wise quantity  Color Wise Quantity  Destination wise quantity  Dispatch dates for all the lots and the quantity for the lots  Total Order quantity  Cutting Details  Construction Sheet  Finishing and Packing Details  Specification Sheet  Measurement Chart  Fabric Details a. GSM of all the types of fabrics used in the garment b. Fabric construction
  • 16.
    16 c. Fiber types d.Fabric width e. Fabric/garment finish type and hand feel description f. Buyer nominated supplier (in certain cases) g. Fabric Swatch  Trims Details a. Button Size b. Threads used c. Thread tkt no. d. Labels details e. Trims Swatches  Accessory Details COSTING Total Cost Accessories Trims Embroidery Packaging FabricCost Washing Cut Make Cost Zipper Buttons Threads Labels Size Label Wash Care Label Company Tag
  • 17.
    17 COSTING SHEET The costingsheet is the addition of all the costs involved in the making of the garment and then it is coated to the buyers. It contains per piece and the total cost (of all the pieces). It includes the details like, cost of fabric, trims, washing, embroidery, sampling, testing, freight, duty, insurance etc. Basic costs while calculating costing are - 1. Factory costs 2. Trim costs 3. Yield costs 4. Cost of embroidery 1. FACTORY COST: - Factory cost includes cutting cost, making cost , packing cost. It depends basically on the style. The complex the style, higher the rate proportions. 2. TRIMS COST: - Trims can be both local and imported. Imported trims can be duty free or otherwise. It includes label cost, accessories cost, button cost, Zipper cost, washing cost etc. Trims cost is taken including wastage. The nominated supplier of trims of Pearl Global Ltd. Is AVERY DENNISON. 3. YEILD COST: - It is an estimation of average consumption of fabric. It is decided by preparing a mini marker which includes wastage of fabric due to laying, cutting, fabric defect, end cutting loss, marker loss. Average of 10% extra margin is taken. 4. COST OF EMBROIDERY: - Cost of embroidery includes the machine depreciation cost, and it is proportional to the number of stitches used. The time taken from the coming of the order to the day of shipment is 2-3 months. Basically this is the total processing time of the sample from approval of the sample. 45 days are kept by the merchandiser for the production. Embroidery cost for one logo of Adidas group is 6 rs. / Unit. Fabric is the main cause of delay so merchandiser keeps few days for the safer side. The merchandiser also coordinates with the Production Planning department, Quality department, Fabric department, Production department, Finishing department, washing department. The merchandiser also to keeps a track of the styles and make sure everything moves as per order on time.
  • 18.
    18 MANUFACTURING COST The manufacturingcosting is done according to the assumed SMV which is given by IE viz. if the garment SMV is 6 min then actual manufacturing cost will be 60 i.e. 9-10 mark up is multiplied with SMV. The cost which is charged from buyer is 200 by adding 25% profit. Costing is done– I. Style-wise Costing In pre-cost, includes actual fabric cost, trims cost and value added cost like handwork, artwork, add a work, embroidery etc. Production Cost + Raw material Cost + Contribution Pre-Cost The costs involved in each process are – Stitching cost/piece + 25% Cutting cost Finishing cost Direct Cost (Manpower Department wise) Indirect Cost (Sub Department) Overheads (Plant+ M/c rent+ Electricity+ Water + Fuel) MERCHANDISE COST When pattern master prepared the pattern and the sample is made according to the pattern. Then mini- marker is prepared in CAD and average costing is being done. The average costing is done by below formulae- {Total length + margin (5cm)} * {Total width + Margin (5cm)}* GSM/ 10000 = A A/no. of pieces = Total cost of the garment
  • 19.
    19 Merchandise prepared thecosting sheet including factory cost, Trim cost, Yield Cost and embroidery cost. Then the costing sheet is send to the buyer and if the cost satisfies the buyer then only order of that product is given. SAMPLING DEPARTMENT OBJECTIVES OF THE DEPARTMENT The sampling department is one of the most important departments and it plays a vital in the uplifting of a unit. Sampling department directly co-ordinates with the merchandising and production department. Sampling is done to see how the product will look like when produced in bulk and to check whether there are any discrepancies in the pattern are made according to the buyer’s specification. Merchandiser procures order from the buyer. The buyer sends spec sheet, sketches, fabric details, embellishment details, stitch type etc to the merchandiser. Merchandiser files this information along with the details regarding costing, average, proto, fit, correction, size set and approval in to a style package and hands it over to the Sampling department head.
  • 20.
    20 TYPES OF SAMPLES Proto Sample  Salesman sample(SMS)  Fit Sample  Pre Production Sample  Size Set  TOP Sample  Shipment Sample FUNCTIONING OF THE DEPARTMENT Sampling is the product development stage. It is a process by which a small number of garments are made so as to match the buyer requirement and to get approval from the buyer so as to start off the production. The sampled garments represent the accuracy of the patterns and quality of production skills and techniques. The samples not only serve the purpose of communicating correctly with the buyer regarding their styles and products, but it also helps to calculate the fabric consumption along with that of thread and other accessories used. It is different from bulk production as here each tailor is multi skilled. This department makes samples on the basis of specifications and requirements sent by the buyer in the tech pack. Proto Sample Buyers give either a specification sheet which is called Tech pack or only sketches and mention the age group of the users and define the styles. If buyer demands the samples on substitute fabric then it is send to buyer on substitute fabric along with costing. The costing part was done by merchandisers. On the basis of costing merchandisers negotiate with buyer. Proto sample is sent for confirmation of style and looks of the garment. Once proto sample is approved by the buyer then the fabric, colour, trims etc. are also decided. Salesman sample(SMS): This sample is made so as to cover all the color and size options of the style but the fabric color may not be exactly matching with the required color. The sample need not be of the exact fit.
  • 21.
    21 Fit Sample: While fabricand trim ordering is happening, simultaneously the sample approval procedure is also underway. The moment a style is selected it goes to the tech department for fitting. Here models wear the samples and they are evaluated in terms of fit, construction, measurement. The buyer then sends out comments, which are called as fit comments. In case another sample is requested the factory makes the same incorporating the comments and send again to buyer. This process is called fit cycle. Different customers have different no of fit cycles. PP Sample: Once the fit sample is approved the factory makes a PP (Pre-production) sample. This can be called by different names such as sealer sample, green tag sample etc. This sample is sent out the buyer for final approval and once approved becomes the final sample on the basis of which entire production is made and audited. This is the most important sample and one should take care that everything on this sample is correct as this then becomes the standard. Once PP sample is approved the next step is to make a SIZE SET. All the fit samples and the PP samples are in the medium size, now the medium size is these are then graded into the different sizes as per the purchase order. But this all activity of size-set is done in the pre-production execution department after the pp approval. Size Set sample: This sample is made in all the sizes. It is done to check the fit of all the sizes. Fabric and trims need not be as required for actual production. THE DETAILS ATTACHED TO THE GARMENT SAMPLE After the confirmation of order, each sample sent to the buyer has the following details attached to it, with the help of a tag. It contains the details pertaining to both, what the buyer has demanded and what supplement fabric/trim etc they have used (if applicable).  Ref no.,  Color  Fabric :Composition  Description  Quantity  Style no/ Size
  • 22.
    22 Machine details There werea total of 20 machines in the sampling department.  10 operators  14 SNLS without UBT, 2 Overlock, 2 Kansai(waistband elastic attachment & stripes attachment, 1 buttonhole m/c, 1 flatlock  1 cutting table  1 quality check table  2 pattern making tables  14 racks for patterns CAD DEPARMTENT GARMENT EXPORTS has its own CAD department for varied style garments are made with help of Richpeace software package.
  • 23.
    23 FUNCTIONS OF CADROOM CAD department is responsible for the following functions:  Determining cutting average for costing  Making the most efficient cutting marker  Development and alteration of patterns  Development of size set pattern by grading  Digitizing the pattern BASIC WORKFLOW Firstly the merchandiser sends the following documents to the CAD room:  Approved style sheet and spec sheet containing all the measurements.  Graded measurement spec sheet.  Fabric detail sheet containing information like fabric form (Open roll or folded form), roll size, GSM, type of fabric, style no, vendor, buyer etc. PROCESS CHART DIGITIZING Digitizing is a process of implementing the pattern of a particular style which are fed into the computer system by using a digitizer and specially designed cursor for computerized marker making. The paper patterns are placed on digitizer with the help of magic tape. The care must be taken while placing the pattern on the digitizer board. The pattern should be free from any folds and the grain line of the patterns should be parallel to x-axis. Pattern information such as an order name, pattern description, and grain line are fed into the system. Every corner of the pattern is traced by the cursor so as to get the exact shape of the pattern. Once all the information is correctly fed into the system, then only the computer software accepts the particular pattern and saves it on the system. These digitized patterns are thus ready for grading. Digitizing Grading Order and Processing the Marker PlotterMarker Making
  • 24.
    24 GRADING Grading means thestepwise increase or decrease of a master pattern pieces to create larger or smaller size. The starting point can be the smallest size or the middle size. Grading alters the overall size of a design but not its general shape and appearance. ORDER AND PROCESSING OF MARKER Pattern information is put. Models are formed by grouping and lay limits are set. PLOTTING The marker is printed with the help of Gerber plotter and spread on top of the lay. This helps in recognition of garment parts after cutting. MARKER MAKING Marker is the best possible arrangement of all pattern pieces in the available width of the fabric so has to utilize minimum fabric and reduce fabric wastage. All the required information is fed into the system by the digitizing. The patterns are ready for marker making. Individual pieces can be moved around the screen using a mouse, to produce an optimized layout the system is programmed to calculate material utilization i.e. efficiency and cutting waste. Before making the final marker, a combination of pattern arrangements, in a given width, are made so as to achieve maximum efficiency.
  • 25.
    25 PROCESS FLOW Receive patterns Digitizepattern to feed in Pattern correction Pattern grading Cut ratio planning Marker planning according to the cut plan ratio Send to cutting roomfor cutting Send to merchandiser for costing Pattern sent to merchandiser for sampling WORK FLOW IN CAD DEPARTMENT Output to Graphtec plotter Output marker to plotter Output mini marker to printer
  • 26.
    26 FABRIC SOURCING DEPARTMENT Thecompany is sourcing 90% of its fabric from mills in Taiwan and Hongkong which include all kind of Polyester fabrics, Nylon fabrics, and Cotton Polyester fabrics. We are sourcing fabrics with quick dry finishes, water resistant finishes, Water Proofing finishes, etc. The Company is equally competent in sourcing branded accessories like buttons, zippers, zipper puller, patch labels etc. from Taiwan and Hongkong. We also add value to the garments by the way of embroideries and prints and have dedicated factories doing the same for us. We firmly believe in making our company a one stop shop for all kinds of sportswear products from a basic t-shirt or shorts to something as complicated as Hi Tech Jackets. OBJECTIVES OF THE DEPARTMENT Fabric sourcing department is basically engaged in determining how and where its merchandise i.e. fabric will be obtained. It works in co-ordination with the merchandising department and looks after the delivery of the required goods within the scheduled time and cost. A fabric sourcer must have knowledge about all varieties of fabric in order to execute their function effectively FUNCTIONING OF THE DEPARTMENT STORAGE Location system of storage is followed i.e. fabric packages are stored in two areas (a) Checked fabric and (b) Unchecked fabric. Such system maintenance of the store makes it easy to locate the fabric whenever needed in future. FABRIC ISSUE The fabric store issues the fabric for cutting on challan. All fabric is not issued at one go; instead it is issued as required. The challan contains information regarding style no, color, buyer’s name, and quantity to be issued and issued for which production unit.
  • 27.
    27 FABRIC STORE Fabric Storemaintains the fabric coming from the suppliers. It enters the data regarding the inward and outward movement of the fabric in the specified quantity, both to and from the departments. It stores the fabric in such a way so as to make the identification of the fabric rolls easy and the person issuing the rolls does not waste time searching for them. They also receive the unused fabric not required any further from the production floor. Their responsibility is to maintain the fabric till a suitable time, because the same fabric can be used to create samples for the buyers in case the fabric meets the required quality. As soon as the fabrics are received by the stores, each roll is checked for width and length is mentioned in the reports. In case of large variance between the mentioned width and the observed width, the supplier is informed. Fabric receiving in the store  Fabric deliver schedule from merchandiser  Fabric In-house  Fabric Un-loading  variance in qty report(if applicable)  Width checking report  Inspection sorting report  Goods Receive note to merchandiser  Rolls Allotted with roll card and allotted to racks with bin cards
  • 28.
    28 Inspection  Fabric Inspection Centre to Selvedge Variation  Fusing Shrinkage & Bonding Strength  Heat Shrinkage  Shade Batching for the whole lot  Stocking of inspection rolls to the allotted racks Fabric issue  Fabric Requisition Slip from cutting  Fabric Issue  Rements received from cutting with OCR  Stocking of remenents Tracking method followed in the stores:- Currently the system being followed is that of using a BIN CARD. All the details mentioned in the Bin Card are filled up in the card and the card is stuck on each roll of fabric. This is in the form of a hard paper sheet pre printed with all the parameters. Each roll can be distinctly identified by having a look at the Bin Card. Whenever any person is sent to issue a roll, he just has to read the basic details mentioned on the card. The fabric is stacked in the racks according to buyer. Records maintained in the stores 1. Packing List from the supplier:- This Report consist of the fabric received details with the invoice quantity, color details, etc 2. Goods Received note copy: - This is made by the fabric store in charge and sent to the merchandiser on the receipt of the fabric and one copy keeps with him. 3. Width Inspection Report: - On the receipt of fabric with of each roll is checked and a report id maintained. 4. Stock Report: - This report is maintained as a soft copy for the details of the stock present in the fabric store and updated time to time. 5. Fabric Inspection Report: - This Report is maintained in the stores for the inspection of the fabric. 6. Fusing Shrinkage Report: - This report is maintained for the Fusing shrinkage of the fusing received.
  • 29.
    29 7. Width CheckingReport: - This report is maintained for the width checking of the fabric received. 8. Inspection Sorting Report: - The rolls which are to be inspected for the whole lot are sorted and its details are maintained in this report. 9. Heat Shrinkage Report:-This report is maintained for the heat shrinkage of the fabric received. 10. CSV Report: - Centre to selvedge inspection is done and maintained in this report. 11. Shade Card: - This is made for the shade batching of the lot. FABRIC INSPECTION In GARMENT, four point grading system is followed in the fabric audit department. All fabrics are inspected under the 4 point inspection system. Penalty points are assigned based on the standard fault size for every type of fault and chalk marks are then put for the identification of serious defects in the subsequent process. Fault description under the 4 point inspection system: LEVEL POINT 0-3 inches 1 3-6 inches 2 6-9 inches 3 Over 9 inches 4
  • 30.
    30 POINTS/100 SQ. YARDS THAN CLASSIFICATION ACCEPTEDBELOW 40 POINTS REJECTED ABOVE 40 POINTS  Here the fabric acceptable level is maintained at:  30 points per 100 sq yards for mill made/ imported fabric.  40 points per 100 sq yards for power loom fab  The fabric length of the roll piece is checked and compared against length declared by supplier.  For every fabric order one meter of fabric is kept aside for lab testing and quality standard reference randomly.  The inspection results are then filled in goods inspection reports (GIR).  The GIR reports have following categories: There is a space in the bottom for “Remarks”; where whether the roll is acceptable or rejected is specified.  The fabric is issued for cutting, if both Lab & Audit reports are O.K. However, the cuttings are kept for reference. INSPECTION INSTRUCTIONS  The width is checked and average width is mentioned.  The fold length is checked and the average is mentioned.  The reed is checked and +/- 2 threads is acceptable.  Centre to selvedge color variation is not acceptable.  For the bowing level is checked for by the following set acceptance levels: WIDTH LEVEL Up to 44 inches 1” acceptable 45 to 60 inches 1.5” acceptable 60 to 72 inches 2” acceptable
  • 31.
    31 MACHINE DETAILS: RAMSONSCHECK MATE Type R 501 Power input 1 Ø , 220 v, 50 Hz Power output 3 Ø, 220 v, 50 Hz Gear motor 1 hp, 100 rpm. Power consumption 0.75 kw
  • 32.
    32 Receive fabrics Start Conduct shrinkage teston minimum 2 bits/bale or minimum 10 bits of consignment Forward one meter of each consignment for lab test Verify whether quantity received match with quantity ordered Inform to stores and prepare goods received note (in case of imported fabric) Inspection based on four points system. Match bulk with approved dye lot, width of fabric etc. Name shade lot as ABC Send to merchant for buyer’s approval If approved Forward to cutting dept. End Reject lot IfNo IfNo IfNo IfYes IfYes IfYes PROCESS FLOW OF FABRIC STORE
  • 33.
    33 PURCHASE DEPARTMENT Objective ofthe department The purchasing department is similar to the sourcing department but the main difference is that the sourcing department works for sourcing the fabrics alone while the purchasing department works for sourcing the accessories and trims. However, the working procedure is the same Functioning of the department The merchandisers give the techpack and the BOM (Bill Of Materials) for a particular style to the purchasing department and the concerned person will start the further process and for costing purposes the in-house price is given like, the cost involved in the production and also the price involved for a unit involved with respect to the complete procedure involved for its production. In the process of doing the in-house price, suppose the cost of 100 pieces of button is Rs.32 then a Tax of 2% + 14% of excise duty + 10% of per unit price is added as the transportation charges and this all together makes the in-house price (a hidden margin of 5% is also taken into consideration). This breakup is given to the merchandiser by the purchasing department for the costing purpose, the cost sheet is made by the merchandisers and the order is confirmed by the buyer based on the cost sheet given by the merchandiser. After the order is being confirmed by the buyer the merchandiser will sit with the other concerned departments and then the exact quantity required and the breakup of the trims and accessories with respect to color, size, MOQ, etc., will be given by the merchandiser to the purchasing department in the form of a sheet which is generally followed in the industry for all the orders irrespective of the buyer. Once the purchasing department receives this format, then the PO is sent to the concerned department for accessories and trims. Once the first shot of the raw materials is sent by the supplier then the lab dips is done and is approved by the buyer. After receiving the goods from the supplier they are checked for the quantity and also checked according to the inspection criteria specified by the buyer and replaced if any of them are not meeting this criterion. This department also keeps in track of all the quantities received in-house timely. The goods are generally received in breakups as suggested by the merchandiser according to the requirements stated by the planning and the production department and this breakups will have specified date and quantity and if this breakups is not being mentioned then the order is being placed with the supplier several times for small quantities and PO’s have to be sent all the time so, in order to overcome this a breakups are being is given. Then the purchase department has to follow up with the supplier for deliveries as and when the merchandiser asks for the new set of the materials for that particular style and then the
  • 34.
    34 department also hasto maintain the receipts and also they have to maintain the documents of the inspections that are being carried out for those materials. TRIMS & ACCESSORIES STORE The acceptance of the raw materials or the accessories is generally done in terms of documents i.e., whatever it may be whether acceptance and revival whenever they are done they are done according to the documents that have been received from the merchants and also the department also makes the document for anything they carry out within their roof. The department first receives a PO copy from the merchants, which the merchants would have sent it to any one among the three above mentioned supplier types. As soon as the accessory department comes to know about the date on which they will receive that particular material they will make a note of it in their ERP that they will be receiving that material. Once the material reaches the stores on the prescribed day and date the concerned person verifies the materials against invoice/ Delivery Challan and packing list which they would have received from the merchant as already stated. After it is confirmed that the received materials is according to the documents then they carry out a quality inspection and this inspection is carried out irrespective to the type of the buyer. The company carries this inspection as per AQL standard 1.0 for all the types of goods received.
  • 35.
    35 AQL quantity chart: Lotsize or quantity being audited Inspect Accept less than 151 8 0 151-280 20 0 281-500 32 1 501-1200 32 1 1201-3200 50 2 3201-10000 80 3 10001-35000 125 5 35001-150000 200 7 150001-5000000 315 10 500000-above 500 14 After inspecting the materials for the quality as per AQL then the allocation of trims done based on the nature of the item. Then the department prepares the GRN (goods receipt notes) according to the materials received and against the documents received obtained from the merchants and they also do the bill entry. The bills whatever they enter is been forwarded to the accounts department for the payments and to fulfill other formalities and a copy of it is also given to the sourcing department in order to inform them about the materials in-housed. After this the department has to carry out two processes hand-in-hand they are,  Sub contracting: In this method they prepare the work order and also the delivery challan and then they keep all the documents and also forward the trims along with the document for processing.  Production issues: Another thing that they have to do is identify trims which has been approved by merchants and then prepare the delivery challan and keep the trims ready to
  • 36.
    36 Start Accept & receivematerials against documents Prepare PRE GRN Verify materials against invoice/ Delivery challan & packing list Carry out quality & quantity inspection as per AQL 1.5 Allocation of trims based on the nature of the item Prepare GRN & do the bill entry. The same is forwarded to accounts for payment SUB- CONTRACTING PRODUCTION ISSUES Prepare work order Prepare delivery challan Forward trims along with documents for processing Identify trims which have been approved by merchants Prepare delivery challan & keep trims ready to issue to the factories Materials to be issued after inspection by security against DC Material outward issue to the factories. Materials to be issued after inspected by security against DC as already mentioned. TRIMS & ACCESSORIES STORE PROCESS FLOW
  • 37.
    37 IE DEPARTMENT Objective ofthe department The IED department has to work with many other departments as this department gives the entire idea of the garment construction and the thread and trims consumption criteria, operators skill level categorization and other related aspects hence they play a vital role in determining the cost of producing a single piece of the garment and they also calculate the cost of the factory for that particular style of garment. Functioning of the department. The IED department helps the planning department to know the time required for the production of that particular style of the garment by calculating the SAM value for it and they also help in knowing the capacity of the factory based on which the planning department takes a decision if they have to proceed with the item or no. The IED calculates the SAM value for the garment, calculates the productivity of the given style for the initial costing and also calculates or counts the accessories consumption by the style and gives all these details to the merchandising department for the costing purpose because the entire costing criteria depends on these aspects and the IED also gives the merchants suggestions regarding the reduction of the cost of manufacturing the garment by modifying any of the steps and the method of doing it. The IED people prepare the style bulletin which includes the different types of seams and stitches that has to be done for the garment and it also includes the length of the seams and the types of stitches that has to be carried out at different places of the garment as per the buyer’s specifications and approval. Types of thread (which is the TEX), area of placement of the trims and accessories and its location different kinds of labels that are supposed to be placed, the criteria under which the finished garment has to be checked, the times at which the inspection has to be carried out will also be mentioned in the style bulletin, this bulletin will be similar to the Tech Pack but contains more technical data than that. This department will analyze and estimate the manpower and their skill level which is required for the production of the garment, they also set a target to the batch for an hour, for a shift and for a month which will help them to maintain their outputs and also helps in timely completion of the order or sometimes earlier. They will also give the target to each operator based on his/her capacity and skill in order to help them finish their piece of work on time and also maintain the quality of their work. After setting the targets for a batch and also for each operator then they will calculate the efficiency. This efficiency is purely based on the daily output of the batch as well as the single operator and then they come up with the monthly output by the particular batch. This department maintains a file which is the DPR (Daily Production Report), in this report they update the batch number, style/item number, actual output, committed output, SAM value of the garment (both actual and that particular days SAM value), total production till date, average efficiency of the batch till date, peak efficiency achieved, if the company was working that day
  • 38.
    38 or not, ifthere was a delay of production then the reason behind it, information about the batch setting prior to the mass production, etc., all this will be mentioned in this DPR. Based on the operator’s performance which would have been observed for a specified period of time, the department will allocate a grade to the operator which is as follows. The operators for each batch are taken in a ratio of, 20% - Highly Skilled 25% - Skilled 55% - Semi skilled This is done irrespective to any style and buyer and the complication of the style. A record is maintained in which the skills of operators are updated on timely bases. Because of maintaining this record they keep in track of the operator’s skill and his efficiency, working method and after a particular span of time they update the record. Suppose a new operator joins and he is completely unaware of stitching then a training for about 45 – 50 days is given to him/her and then based on their learning and grasping capacity a grade is been allocated to them primarily. Suppose the operator/new employee knows or has a previous work experience in a garment industry then he is just been asked about his job which he/she would have done in the previous factory and then he/she is just given an hour’s test to know his skills and then grade is been allocated. Every day the IED team there will be a meeting where in which they speak about the maintenance of efficiency of the batch in the production floor. They also conduct a production review meetings with the operation team in which they discuss about the line and the operation carried out in the batch suppose the previously planned flow is not giving the estimated efficiency and output then they will think of changing the line plan and review it and later follow the right one. Skill type Grade A Highly skilled B Skilled C Semi skilled
  • 39.
    39 PROCESS FLOW OFIED Pre-production activities Production department Training new trainees Preparing operation bulletin Calculate accessories consumption Fixing grade of operators Hourly production tracking Reducing bottleneck operations by proper line balancing Capacity study Efficiency calculations Start End
  • 40.
    40 ACCOUNTS DEPARTMENT Under administrativedirection, plans, organizes and directs the company’s Finance and Administration Department; also serves as Treasurer; provides highly responsible Administrative staff assistance to the General Manager; and performs other related work as required. This department is responsible for company-wide finance and related administrative support services. Areas of program responsibility include, but are not limited to, accounting, budgeting, financial planning and reporting, debt management, cash management, purchasing, information systems, liability insurance and customer service. This class is distinguished from other department management classes by its overall responsibility for directing financial and administrative services. This department reports to the General Manager. TYPICAL DEPARTMENT TASKS – 1. Develops, plans and implements goals and objectives for the finance and administration department, prepares and administers internal policies and procedures relating to departmental program activities; interprets and explains applicable rules, laws and regulations to supervisors and others. 2. Directs, oversees and participates in the departmental program work plan; assigns work activities, finance and administration projects and programs; monitors work flow; reviews and evaluates work products, methods and procedures; implements needed work process and automation improvements and methods for improving customer service. 3. Manages the preparation and maintenance of a variety of financial records and reports, including those related to the general ledger, accounts payable, accounts receivable, payroll, job costing, inventories, budgets and fixed assets; ensures the purchasing of materials, supplies and equipment are conducted in accordance with company policies and procedures. 4. Oversees preparation and presentation of the annual budget; supervises data gathering and financial planning work associated with rate setting; prepares rate analyses. 5. As Treasurer, oversees cash management, investment, and debt management activities.
  • 41.
    41 6. Coordinates departmentalactivities with other departments and divisions; provides responsible advice and counsel to the General Manager, and department and division managers on a variety of financial and administrative issues; oversees the maintenance of departmental records and files; administers liability claims and property insurance programs. 7. Manages information technology support services for the company including installation, maintenance and upgrade of both mainframe and network based applications pursuant to an information technology master plan; through user groups and other means, explores opportunities to improve efficiency and productivity through user friendly information technology enhancements. 8. Conducts financial reviews of company operations and activities and report’s findings and recommendations to the General Manager and Board of Directors; serves as liaison with external auditors and coordinates their activities on behalf of the company. 9. Attends Board of Director and Board Committee meetings; prepares and presents staff reports and agenda items for consideration by the Board; serves as advisor to the General Manager and Board as to financial planning and administration. 10. Coordinates preparation of the annual budget request for the finance and administration department; reviews staffing, equipment, and supply needs based upon recent trends and planned.
  • 42.
    42 HUMAN RESOURCE MANAGEMENT HumanResource Management (HRM, HR) is the management of an organization's employees. While human resource management is sometimes referred to as a "soft" management skill, effective practice within an organization requires a strategic focus to ensure that people resources can facilitate the achievement of organizational goals. Effective human resource management also contains an element of risk management for an organization which, as a minimum, ensures legislative compliance. Human resources management involves several processes. Together they are supposed to achieve the above mentioned goal. These processes are usually performed in the HR department, but some tasks can also be outsourced or performed by line-managers or other departments. When effectively integrated they provide significant economic benefit to the company.  Workforce planning  Recruitment  Skills management  Training and development  Personnel administration  Compensation in wage or salary  Time management  Employee engagement activities  Personnel cost planning  Performance measuring system  CSR(Corporate Social Responsibility)
  • 43.
    43 PROCESS FLOW OFFACTORY HR DEPARTMENT Training Compensation and Benefits Recruitment and Selection Welfare Exit Formalities Compliance Industrial Relations Public Relation
  • 44.
    44 PROCESS FLOW OFHUMAN RESOURCE DEVELOPMENT Start HR Planning Recruitment and Selection Training and Development Performance Managemen System Compensation and Benefits Exit Legal Administration
  • 45.
    45 Production planning andcontrol (PPC) The planning department has the responsibility of converting the orders booked by the merchant, to the production team for the easy execution of the order. Based on the TnA and the availability of the line the PPC team allocates the order on the production floor as which process has to be done at what time. The production is done in the section system with front, sleeve, collar, cuff & back as the preparatory section and one assembly section. The operators are dedicated to the each operation as per the capacity planning and delivery date of the order. Work flow Giving Feedback to merchandiser about sample feasibility Daily Production report from the each department SMV values for the style from IE department Discussion with production department for the process Style study for cutting, sewing & finishing or any out-house activity Tech Pack and style details from the merchant and T n A
  • 46.
    46 DETAILED TERMS FORPRODUCTION PLANNING AND CONTROL:  Receiving Order Clarity Detail from Merchant: The Planning receives the details of the order. Based on the information available, the order feasibility is worked out.  SMV Details from IE: The SMV analysis of the sewing styles is done by the IE department. The target for the styles is set up for each operation at the specific efficiency.  Order Clarity Details to Floor: The order clarity details i.e. the order quantity, delivery dates and the production Details are passed on to the Floor by the Planning section.  Daily Order Status Report Each department has to submit the daily order status report to the department. The measures required to be taken if the order is not going on as expected can Only come when the daily reports are available. PRODUCTION DEPARTMENT Hear the production is doing by “CUT TO PACK” process all the cutting, sewing and packing is on one line itself. Like that total 10 lines is therein different two floors and in one line 35 machines are there and for that line one separate cutting and finishing table is there Cutting production consist of all the process activities involved in reducing the bulk material used in apparel in to the component parts making up the apparel. The cutting room is a combined section for spreading, cutting, ticketing, fusing, printing and bundling. This is just near to the fabric store. There is one spreading table of 23 feet length. The lay is cut by straight knife on the cutting table and the blocks are transferred to numbering table and then for fusing/printing/embroidery and then for bundling.
  • 47.
    47 BASIC WORK FLOW Spreadingand Cutting department receives the order for cutting a garment style from the production manager. Cutting order is an authorization by the production manager to cut a given amount of styles, from the spreads. It comes in form of a package file that carries the following details:  Sampling average, weight of garment (base fabric consumption only), and other trims averages.  Measurement sheet  Design worksheet of the garment  Purchase order  Fabric requisition sheet  CAD mini marker  Marker planning- length of lay etc., size ratio and colors’ in which the patterns are to be cut. Spreading Spreading is the process of superimposing plies of fabric on a horizontal table in a manner, which permits these plies to be cut simultaneously into product components acceptable for assembly. For this, first of all a thin brown paper sheet is spread on the table using an adhesive tape to prevent the bottom plies from shifting during spreading. Then the actual spreading
  • 48.
    48 process begins withthe laying of first fabric layer on this brown sheet and subsequently the other plies are laid. The spreading of this lay is done manually. The length of the lay depends upon the quality of the fabric & length of the marker as specified by the CAD. Whereas the lay height depends upon the thickness of the fabric.  Length of spreading table 23.6 feet(283’’)  Width of spreading table 6 feet(72”)  Height of spreading table 3 feet(37.5”)  Table top type Sunmica  Spreading mode FONO  No of table 6 Cutting The lay is cut with the help of electrically powered straight knife cutting machines or CAM m/c. The machine is moved through the lay following the pattern lines of the marker and the reciprocating blade cut the pieces of the fabric progressively. Notches are also added. The garments are kept aside as and when they are cut.
  • 49.
    49 Spread Place marker Cut patternpieces Sorting and Ticketing The pieces cut out from the lay are now sorted out size wise. All the components of one garment size are brought together. It is very important to take care that pieces cut from two different bolts (bundles) of fabric are not mixed up. This is because within a lot there are bolt-to-bolt variations in the colour shade. The sorted pieces are now ticketed. Ticketing is the process of marking the cut components for shade matching precision, and sequence identification. The worker secures one end of the stack and puts on the ticket using ticket gun as he flips over the cut parts. The ticket contains the size, bundle number and piece number and serves as important means to track the parts of the garment in the assembly line from start to end. After ticketing cut panels are sent for fusing/printing/embroidery processes. Embroidery The cutting department is responsible for sending the cut components of a style for embroidery as stated in the production package. They check for any embroidery and follow up these departments accordingly. Blocks of panels are sent for embroidery, which are checked after receiving back. To avoid mixing of the panels, the cut panels are sorted according to size wise.
  • 50.
    50 Fusing Fusing is alsocarried out in the cutting room itself. The parts to be fused are separated from the bundle. The fusing material (like interlining) is cut according to the size of the components to be fused. The components along with the cut fusing material are kept between two papers sheets and the pack is passed through the fusing machine. By means of the temperature and the pressure fusing takes place at a particular speed and for a particular time. The pack comes out at the other end on the conveyors and the pieces are removed and re bundled. Bundling
  • 51.
    51 The checked componentsof one style and in one size are now clubbed and bundled using ties. The size of bundle depends upon the requirement of the production plant. Each bundle will contain pieces of the same style and same size only. The cutting department issues the amount required by the production department when asked for.
  • 52.
    52 WORK FLOW no Yes noYes Acquire fabric from fabric store Cut sample to check Require Checking Cut for initial size set Assemble and check Require changes Issue job order Bulk cutting Sorting Cut plan Bundling Issue to sewing Send to CAD for Change Receive changed pattern from CAD
  • 53.
    53 SEWING Sewing has alwaysbeen the most dominant of all the process in the garment industry. Much of the application of technology to clothing manufacture is concerned with the achievement of satisfactory construction of seams and permutation and combinations during line balancing for getting the maximum output without compromising with the quality standards. Sewing section in the unit consists of two floors which accommodate about 350 machines and distributed into 10 lines. Each line has a supervisor monitoring the production and trying to balance the line himself. The production floor does production in two types, - Piece rate production - Assembly line production
  • 54.
    54 PROCESS FLOW FORBULK PRODUCTION The production floor will receive the details like,  the style or the garment,  number of operators required,  the batch for which the style has to be installed,  any extra kinds of machines that are to be used for the particular style,  target for each day  Breakup of the production quantity. After receiving all these details they send a request for the cut parts from the cutting and sorting section and the request is sent to the accessory stores for all the accessories that are required for the particular style then they start the production for the new style. Before starting the proper production the production floor does a process of batch-setting for the floor which is training the operators for the new style that has to be produced bulk, this teaching session will go on for about 3-4 hours maximum. After this batch setting process the production Size Set Approval Pilot Run Loading of garment for Bulk Production Inline Inspection Final Inspection Dispatch to Finishing
  • 55.
    55 starts with asmaller commitment i.e., may be for 50 pieces for the entire day and then the production gradually increases from 50 – 100 – 150 and so on, this will make the operators learn slowly and precisely about the processes that has to be carried out for the particular style. Once the cut parts is received from the cutting and sorting section then the parts are prepared and assembled according to the line that is planned. After the assembling of the parts is done then there will be a line checking, where the shade matching and the measurements are checked and sent. During the process of garment making there exists two types of checking, they are  In-process checking.  End line checking. – Here there exists both AQL audit and normal checking. The garment making is divided into three different stages and at these three stages the checking is done. The flow of material in the production floor is through the bundle system and each operator gets a bundle containing similar pieces and there will be about 15 – 20 pieces in each bundle and the operator completely finishes the job and sends it to the next operator to do the next operation on them. Each bundle contain different components of same garment. The movement of the materials within the operators in the batch/line is generally zig – zag motion which is followed. The checking person will be present at a position where the garment is partially finished and it is as mentioned checked thrice in the line and sometimes more than three and this depends on the buyer as well as the number of components present in the garment. The supervisor plays a vital role in the production floor. He manages the entire batch which is been allocated to them and they have the following functions to perform, 1. They have to convey the proper stitching method to the operators. 2. Guide the operators when they face difficulty in making an operation and teach them the most suitable and an easy method of performing the task. 3. Check if the entire operator in the batch/line is busy with the work being allocated to them. 4. If the operator does not have any material to work on then the supervisor has to get him/her their material and ask them to work. 5. Complain the production managers if the operators are not performing their best. 6. Have to maintain a proper communication between the operators and the management. 7. Should be in a position to tell the manager about each operator’s skill level whenever asked for.
  • 56.
    56 8. When anyoperator is on leave then the supervisor has to make sure who can be a better person to fit into that vacant place. 9. At times the supervisor himself sits and performs the operation if necessary. 10. The supervisor should be in good terms with all the operators by having a friendly approach to them and also must make sure that none of them create any trouble for the factory at any time. The production managers help the planning department during planning or allocating a particular line for the style by telling them the capacity of the line and also telling them about the skills of the operators.
  • 57.
    57 PROCESS FLOW OFSEWING Bulk Production Cut parts received from cutting In line checking Assembly Sewing process begins Button & button hole/ Bar tack Ironing Spotting Final checking Tagging Packing Measurement checking Auditing by buyer QA Dispatch End Start
  • 58.
    58 WORKING OF ASEWING ROOM ISSUE OF THE CUT PARTS The cut parts are dispatched to the sewing section and stored in the warehouse. Then it is bundled and fed into the sewing line. Every bundle of cut parts is accompanied with a job card. FEEDING TO THE LINE The bundles are fed into the lines .Each bundle during our studies carried 20 pieces. INLINE INSPECTION After every critical operation an inline inspection personal is placed to keep a track of quality of the pieces manufactured. This checking is placed before the final assembling of the garment because alterations are difficult and sometimes even impossible after the completion of the garment. The checking is done for stitching quality, seams, fabric, shades etc. Pieces not up to the mark are sending for rework/alteration, the rate being 10-12%. The same operator has to mend the fault in manufacturing, and is supposed to complete all the alterations before ending is/her shift for the day. FINAL INSPECTION Final inspection consists of thread cutting, shade variation checks, check for faults in manufacturing fabric faults etc. The rejected parts are considered as seconds and were, quite obviously not added to the shipment lot. The rate of rejection was 1-2%. SUPERVISORS Line supervisors or in-charge has a critical role in function of his line. They continuously monitor the operators.
  • 59.
    59 FINISHING AND PACKAGING Thefinishing department is the department which comes after all the departments and it plays an equally important role in the final appearance of the garment. This department includes majorly of the following steps:-  SEMI – PRESSING: This happens when a garment is difficult to inspect in the crushes manner as it comes from the washing department hence, they do a partial pressing for the garments and then inspect it and trim it and then send it to the complete pressing process.  TRIMMING: This involves the removal of the extra threads from the garment at the stitched areas.  INSPECTION: The inspection carried out here is according to the AQL 2.5 system and sometimes it depends on the buyer also i.e., if the buyer emphasizes for a 100% inspection then the company has to do as specified.
  • 60.
    60  PRESSING: The pressingis done after the garment has been completely inspected and the garments are pressed on the basis of how they will be folded during packing.  TAGGING SECTION: Once the garments are been done with the inspection and complete pressing then they are sent for tagging the labels and the labels include the size labels, price tags and miscellaneous labels if any required by the buyer. Once the tagging is done the garments are folded according to the buyer’s specification and also they are either folded plainly or sometimes they are folded after they are put to the hangers as per the buyer’s specifications again. The packing material, PCB details, number of size ratios that are supposed to be put in are all suggested by the buyer and the packing is done according to these specifications.  PACKING: The packing is always done in the carton boxes and there are several criteria for the packing of the garments they are as follows, There are generally two kinds of packing the garment, 1. The garment is individually packed/wrapped in the poly bag whose design will be specified by the buyer or plain poly bag packing and then the entire garments (as per the packing criteria) is arranged in the carton box. 2. The other method is that the garments are just folded and arranged in the carton boxes without putting them in the poly bag.
  • 61.
    61 MAINTENANCE MAINTENANCE PROCESS FLOW ROLESOF THE MAINTENANCE DEPARTMENT PROVIDES The necessary machines, instruments and appliances to carry out the manufacturing. FACILITATE The department with necessary work aids and environment. SERVE The employs with necessary needs. IE department sets the OB and list of attachments. Maintenance department looks for the availability of the work aid, attachments and the machinery requirement in-house or otherwise order them to the supplier Regularly keeps an update on the needle breaks and their causes so that it can be rectified in the near future Keep the machines in running condition Keeps a record of all the attachments used for the particular style for future reference in case the style repeats
  • 62.
    62 MAINTAIN The maintenance departmentis responsible not only for the maintenance of the machines but it is also responsible for providing and maintaining the facilities for the production activities e.g. illumination, air circulation, work place engineering, compressed air etc. The condition of machines & working atmosphere in the department is mainly dependent on the care taken and working in habits of the operators and all other floor employees. TYPES OF MAINTENANCES  Breakdown Maintenance  Corrective Maintenance  Preventive Maintenance  Scheduled Maintenance a) BREAKDOWN MAINTENANCE: - When the machine appliance stops completely & is not in condition to be operated. This is carried out as and when the problems are highlighted by concerned operators in the shop floor. b) CORRECTIVE MAINTENANCE: - When the maintenance is carried out for the correction of the problem served when the machine is running.
  • 63.
    63 c) PREVENTIVE MAINTENANCE:- The basic objective of this checking is to take precaution breakdowns which are caused by certain well defined parameters in machine / process. This type of maintenance is carried out when a problem is predicted before it can cause a trouble. It thus prevents the trouble. d )SCHEDULE MAINENANCE - In this stage a certain checking schedule is framed which would include parameters to be checked, frequency of checking and next due date for rechecking. This type of maintenance is carried out on the parts of the machine/appliances to avoid the problems which otherwise would normally occur. Thus, it is another form of the preventive maintenance WORKING ENVIRONMENT The maintenance Department is also required to provide clean and healthy working environment. They have to provide the illumination level, air circulation, compressed air etc to the each department. WORK RELATED SAFETY MANAGEMENT With the passage of time and safety management has also got importance, especially with buyers using it for vendor evaluation. The maintenance department is responsible for the work related safety of the employees e.g. proper machine covers, indications and instructions in danger zone on machine and in the department. In company, machine oil is changed once in 3-4 months and machine is cleaned on weekly basis. The oil level in every machine is checked once in every week. In maintenance room, each equipments, attachments, oils, nuts, bolts, needles, feed dog, presser foot etc are stored in a proper way by listing each box.
  • 64.
  • 65.
    65 Project 1- ProcessImprovement from cut to load Objective:-  To study, analyse and improve cutting room efficiency and capacity.  To use various tools and calculate the present capacity of the cutting section. Activities in Cutting Room 1. Receive cut order plan 2. Load in spreader 3. Preparation of Table 4. Paper work 5. Spreading of fabric 6. Transport to cutting table 7. Marker spreading 8. Paper work for cutting challan 9. Cutting 10. Transport to Ticketing table 11. Ticketing 1 (for fusing, printing and embroidery) 12. Ticketing 2 (for rest pieces) 13. Transport to fusing 14. Fusing/Heat transfer/Embroidery 15. Sorting (according to size wise after embroidery) 16. Embroidery Checking 17. Bundling 18. Transport to Sewing Floor Total Activities=18
  • 66.
    66 Process Flow ofSpreading and Cutting Room PPC Cut OrderPlan CuttingIncharge Fabricrequisitionform Fabricissue SpreadingRoom Spreading Preparationof Table Cutting Ticketing Fusing Printing Embroidery Sorting Checking Bundling Fabric store
  • 67.
    67 Data Collection:-  Determinationof SMV for all the operations in spreading & cutting.  Determination of capacity for each process in spreading and cutting department.  Identification of bottleneck operations.  To determine the average throughput time for different types of fabric. i.e. body fabric, hosiery and lining fabric.  Study of the existing layout with reference to material flow & explore scope of improvement. Man Power Allocation:- Process Strength Store Helper 2 Spreading 12 Cutting 3 Cutting Helper 3 Ticketing 3 Bundling 4 Fusing 2 Heat transfer printing 6 Checking and Sorting 5 Data Entry 1 Quality Auditor 4 Capacity Study:- Process Unit Time Strength Capacity Spreading 13.86 sec/gmt/group 4 groups of 12 ppl 8312 gmt/day Cutting 39 min 12 sec/gmt/master 6 ppl (3 master,3 helper) 6612 gmt/day Ticketing 29.16 sec/gmt/person 3 ppl 2979 gmt/day
  • 68.
    68 Fusing 6.84 sec/gmt/person 2 ppl4210 gmt/day Sorting after embroidery 6.6 sec/gmt/person 3 ppl 13091 gmt/day Embroidery checking 12.0 sec/gmt/person 2 ppl 4800 gmt/day Bundling 43.75 sec/gmt/person 4 ppl (1 for bundle info entry) 1975 gmt/day Observations and Suggestions:- Observation Reason for current status Suggestion Future effect Manpower allocation is not proper. Required manpower is not available. Need more manpower for cutting. Reduce time and improve capacity and efficiency. Sometimes hand scissor is used instead of end cutters. Lack of proper cutting equipment. Only end cutters should be used for proper edge cutting. Improve efficiency and neatness. Splicing is not done at any level. Many people think that it is wastage of time, nothing more. Splicing should be used for preventing value loss. Reduce re-cutting and wastage of fabric. Sometimes spreader stops  Defect marks.  Utilizing end bits.  Paper work.  Measure length and width of ply.  Roll change.  Wait for the lay to be cut or moved to the cutting machine. Allocate material and manpower as per requirement and helpers should be fast. Save time and increase efficiency and capacity. Sometimes shifting of Lack of tables and Air floatation table Lay will not be 2 waymarker (M,L) 180 pliesandgarmentcontains25 parts 3 parts forfusing,1 part for embroidery
  • 69.
    69 lay from spreading tableto the cutting table. (This will decrease tension in lay due to pulling and also distortion in lay.) slow work. Cutting helpers are not comparatively fast enough to remove the cut parts from cutting table. should be used. (Before shifting of lay make sure that air flotation is on and running at highest level) Cutting helpers and others should be well trained. distorted and tension between plies maintained. Sometimes, New lays are started on the completed ones. (This will distort either or both of the lays when the former lay is moved for cutting.) Lack of tables and available table surface is not good which take more time for cutting and other processes. Table surface quality should be good enough and more tables should be placed as per work processes. Reduce loss of time and lays could be spread separately and spreading, cutting will be easy. Cut parts kept under the spreading, cutting tables. Lack of supervision and racks are not used. Proper racks should be used to keep the cut parts according to production lines. Reduce time for searching the particular style cut parts and extra space will be clear. Two tables are only used for end bits. Racks are not used for end bits due to lack of supervision and work stress. Racks should be used individually for each and every style under the proper guidance of supervisor. Use those tables for other purposes and finding a particular style fabric end bit will be easier for re- cutting. Marker rack is not in a proper condition. Carelessness of cutting in-charge. Cutting in-charge should be aware about each and every element in cutting room even a single piece of fabric. Improve cutting room efficiency and neatness of cutting floor. Some ticketing workers are slow enough to complete the work in specified time period. Not well trained or irresponsible. Every worker should be trained enough to complete the work in a specific time and responsible too. Reduce throughput time from cut to load. In absence of cutting in-charge, some workers don’t do their work sincerely. Carelessness and lose control on workers. All workers should be responsible and sincere enough for their work. Workers should be motivated by setting a target per day for their respective work,
  • 70.
    70 Cutting in-charge should have managementand leadership qualities to control and motivate the workers. Motivation increases the confidence and sincerity towards their work. Proper synchronization is not maintained. Due to work stress on cutting in-charge. Supervisors supervise the process but not the synchronization. This has to be taken in care. Proper synchronization should be maintained by the cutting in- charge and the supervisor across all the operations and processes. This will improve efficiency of cutting room and reduce throughput time. Layout Study:-  We have studied cutting room layout carefully and we suggest some improvisations for better material flow.  During layout study of cutting room, we found that there was a lot of space which is not being used in a proper way. So we discussed it to our mentor (PPC head) and suggest her that this space can be used for various purposes to improve the capacity and efficiency of cutting room.  We have allocated some tables to reduce material movement time and better smooth flow of materials. Ticketing can be done near on cutting tables.  We suggest that more cutting tables should be placed to improve the cutting capacity.  Sorting and Embroidery checking can be done simultaneously. So we can allocate manpower as per necessity.  We allocate extra manpower (sorting and embroidery checking) for bundling process.
  • 71.
    71 Factors Causing delay:- Waiting time  Negligence of operators  Paper work  Measuring length and width of ply  Roll changing  No proper identification  Zigzag movement due to improper lay out  No proper planning  Improper machine use  Defect marks  Sharing of working instruments  Absence of operators  Workers’ fatigue  less experienced workers  Poor machine performance  Due to excess humidity and temperature  No accountability in the department  No standard operation followed by operator
  • 72.
    72 Recommendations:- Sorting and Embroiderychecking can be done simultaneously so that we can allocate some manpower as per necessity, which reduce idle time and improve efficiency and productivity.  Proper production planning  Minimum waiting time  Proper allocation of manpower  Effective application of industrial engineering  Well trained operator  Proper layout plan  Minimum rework  Smooth running of cutting machine  Pressure bar and stand for all spreading table should be provided  Manual counting is not required  Correct roll  Shade variation, length  Width of the fabric should be issued by proper identification  CAD sheet and slip to be same books to note down production to be given to all panel checkers as one common book is used  Style and color-wise cut audit parts need proper identification  Humidity and temperature measuring instruments should be available for smooth working  Proper quality checking  Minimum inspection time  Reduced zigzag movement
  • 73.
    73 Capacity Study (afterimplementation of project):- Process Unit Time Strength Capacity Extra Capacity Spreading 11.39 sec/gmt/group 4 groups of 12 ppl 10114 gmt/day 1802 gmt/day Cutting 27 min 12 sec/gmt/master 6 ppl (3 master,3 helper) 12705 gmt/day 6093 gmt/day Ticketing 18.56 sec/gmt/person 3 ppl 4655 gmt/day 1676 gmt/day Fusing 6.08 sec/gmt/person 2 ppl 4737 gmt/day 527 gmt/day Heat transfer printing 20 sec/gmt 6 ppl 8640 gmt/day Bundling 31.62 sec/gmt/person 6 ppl (1 for bundle info entry 2732 gmt/day 757 gmt/day 3 waymarker (S,XL,XXL) 240 pliesandgarmentcontains16 parts 2 parts forfusing,2 parts forprinting
  • 74.
    74 PROJECT – 2:Rework reduction through six sigma approach Introduction Rework is a vital issue for poor quality product and low production rate. Reworks are the non - productive activities focusing on any activity that customer are not willing to pay for. Non- productive activities describe that the customer does not consider as adding value to his product. By reacting quicker in minimization of reworks to make a product as per customer demand with expected quality, the company can invest less money and more costs savings. Therefore, a study was carried out in the garment industry named Creative clothex located at Noida, U.P, India at sewing section to identify reworks so as to eliminate them for saving time, cost and improved product quality. Problem Definition and Methodology In the Apparel Manufacturing Industry, main raw material is fabric; others are different types of trimming and accessories. Operational wastages in the Apparel manufacturing process are- top surface rework, printed label rework, sewing fault rework, pinhole rework, fabric rework Improper fly shape, and other reworks. The general methodology followed to minimize reworks is given below. 1. Analysis of data collected in order to identify majorly occurring defects 2. Categorization of defects 3. Implementation of check sheets to capture defects in different departments 4. Introduction of Inline Inspection on Sewing floor through a pilot run in one line 5. Training on the Sewing floor to QC’s, supervisors and checkers on filling in the format and on making Cause & Effect Diagrams 6. Analysis of defects occurring in the check sheets implemented in various departments and devising suggestions to improve upon them 7. Spreading of Inline inspection to other lines 8. Tracking of improvements and comparing them with previous situation
  • 75.
    75 Identification of Defects DMAICPROCESS DEFINE PHASE • Currently in Line 5 , average rework in sewing is 20-22% for August, 2015 , This results extra cost, operator time, increased lead time leading to delay in delivery, customer dissatisfaction in terms of reliability resulting in loss of confidence. MEASURE PHASE Defect Zones A zone The defects of the garment which is visible when it is packed. B zone The defects of the garment which is visible when garment is opened flat. C zone The defects which can be seen when the garment is turned.
  • 76.
    76 Defect Collection (forone week) Garment :- Reebok Jacket DEFECT Defected Quantity InspectedQuantity % defected Cumulative % defected Joint Out 18 44 40.9 22.5 Label Centre out 5 8 62.5 6.3 Puckering at Waistband 8 21 38.1 10.0 Reverse stitch showing (waistband join, binding) 4 8 50.0 5.0 Care label to much inside 2 4 50.0 2.5 Stripe gap uneven (waistband join) 1 3 33.3 1.3 Waistband extension uneven 3 12 25.0 3.8 Reverse join (cuff join) 1 5 20.0 1.3 Cuff attached 8 12 66.7 10.0 Pocket width uneven(pocket attach) 1 3 33.3 1.3 Teeth stain 8 8 100.0 10.0 Panel up-down 4 6 66.7 5.0 Number mismatch 3 3 100.0 3.8 Uneven stitch(neck topstitch) 7 7 100.0 8.8 Stitch on print 3 3 100.0 3.8 Wrong thread 2 4 50.0 2.5
  • 77.
    77 End finish notok 1 3 33.3 1.3 Holing gap not ok 1 3 33.3 1.3 80 157 Rank DEFECT Cumulative % of defects 1 Joint Out 22.5 2 Puckering at Waistband 10.0 3 Cuff attached 10.0 4 Teeth stain 10.0 5 Uneven stitch(neck topstitch) 8.8 6 Label centre out 6.3 7 Reverse stitch showing (waistband join, binding) 5.0 8 Panel up-down 5.0 9 Waistband extension uneven 3.8 10 Number mismatch 3.8
  • 78.
    78 ANALYSE PHASE Failure ModeEffect Analysis (FMEA) Process Function/ Requirements (+ve) Potential Failure mode (-ve) Potential Effect(s) of failure SEV Potential Cause (s) OCC Current process control DET Risk Priority No. Parts Rework < 2% Parts Rework > 2% High rejection 8 8 Unskilled Operator 9 Skill Matrix 6 432 Low Productivity 8 Lack of Understanding 5 PP meeting 4 160 Low efficiency 8 Lack of SOP 8 Mock display 6 384 Poor quality 8 SOP not followed 8 Mock display 6 384 Over time Cost 5 Pressure to produce 4 No Control 10 320 Reliability reduced 5 Poor raw material quality 8 RM Inspection 5 320 Delay in 8 Cut parts 8 Panel 8 512 22.5 10 10 10 8.8 6.3 5 5 3.8 3.8 3.8 2.5 2.5 1.3 1.3 1.3 1.3 1.3 0 5 10 15 20 25
  • 79.
    79 Delivery quality Inspection OTIF reduced 8Missing panels 6 Bundle Ticket 9 432 Raw material wastage 5 Wrong side Numbering Sticker 8 Panel Inspection 5 320 Customer Dissatisfacti on 7 Marking Pens ( without trial run) 5 Stopped using marking pens 3 120 No feeding to Assembly 8 Needle Size ( without trial run) 4 R & D in Sampling 5 160 Increased WIP 7 Wrong Pattern 5 Verified and Seal by Sampling head 7 280 Work Pressure 5 Unavailability/ Wrong / Missing of Emb 6 Quality and Quantity inspection 9 432 High Absenteeis m 5 Poor fusing quality 8 Bond Strength report 9 576 Improper Temperature for Fusing due to neglegency 4 Bond Strength report 9 288 Improper Pressure for Fusing due to neglegency 4 Bond Strength report 9 288 Poor quality numbering stickers 6 No Control 10 480 Parts cut in selvedges 4 Lay markers as per fabric width 6 192 Matching standards not 6 Buyer Specs 7 336
  • 80.
    80 followed in cutting followed Delay in embroidery panels 5 Line Loading Plan 8320 Delay in print panels 5 Line Loading Plan 8 320 Delay in tapes 5 Trims checklist / Prod Plan 8 320 Delay in labels 5 Trims checklist / Prod Plan 8 320 Delay in buttons 5 Trims checklist / Prod Plan 8 320 Wrong label placement 4 Tech pack 3 96 Wrong issues of Labels 6 Trim Card 3 144 Wrong issues of buttons 6 Trim Card 3 144 Wrong issues of Threads 6 Trim Card 3 144 Trims missing in trim cards 8 Trim Card 8 512 Machine not set as per standard 8 SPI mockup 6 384 Wrong folders & Guides 5 PP meeting 7 280 Same machine bobbin case not used 5 Bobbin case bag with m/c number 3 120 SPI not set as per spec 5 Inline / Endline checking 3 120
  • 81.
    81 Process Function/ Requirements (+ve) Potential Failure mode ( - ve) PotentialEffect(s) of failure SEV Potential Cause (s) OCC Current process control DET Risk Priority No. Assembly Rework < 2% Assembly Rework > 2% High rejection 8 8 Unskilled Operator 9 Skill Matrix 6 432 Low Productivity 8 Lack of Understandi ng 5 PP meeting 4 160 Low efficiency 8 Lack of SOP8 Mock display 6 384 Poor quality 8 SOP not followed 8 Mock display 6 384 Over time Cost 5 Pressure to produce 4 No Control 10 320 Reliability reduced 5 Poor raw material quality 8 RM Inspection 5 320 Delay in Delivery 8 Cut parts quality 8 Panel Inspection 8 512 OTIF reduced 8 Missing panels 6 Bundle Ticket 9 432 Raw material wastage 5 Missing sticker in parts 8 Bundle Ticket 9 576 Customer Dissatisfaction 7 Marking Pens ( without trial run) 5 Stopped using marking pens 3 120 No feeding to Finishing 8 Needle Size ( without trial run) 4 R & D in Sampling 5 160 Increased WIP 7 Wrong Pattern 5 Verified and Seal by Sampling head 7 280 Work Pressure 5 Bundle mix up 5 Serial matching by helpers 7 280 High Absenteeism 5 Delay in ready parts 5 Production report / plan 7 280
  • 82.
    82 Shade Variation in garments 7 Delayin tapes 5 Trims checklist / Prod Plan 8 320 Delay in labels 5 Trims checklist / Prod Plan 8 320 Delay in buttons 5 Trims checklist / Prod Plan 8 320 Wrong label placement 4 Tech pack 3 96 Wrong issues of Labels 6 Trim Card 3 144 Wrong issues of buttons 6 Trim Card 3 144 Wrong issues of Threads 6 Trim Card 3 144 Trims missing in trim cards 8 Trim Card 8 512 Machine not set as per standard 8 SPI mockup 6 384 Wrong folders & Guides 5 PP meeting 7 280 Same machine bobbin case not used 5 Bobbin case bag with m/c number 3 120 SPI not set as per spec 5 Inline / Endline checking 3 120
  • 83.
    83 HIGHER RPN CAUSES SEVPotential Cause (s) OCC Current process control DET Risk Priority No 8 Cut parts quality 8 Panel Inspection 8 512 Unskilled Operator 9 Skill Matrix 6 432 Missing panels 6 Bundle Ticket 9 432 Unavailability/ Wrong / Missing of Emb. 6 Quality and Quantity inspection 9 432 Poor fusing quality 8 Bond Strength report 9 576 Poor quality numbering stickers 6 No Control 10 480 Trims missing in trim cards 8 Trim Card 8 512 Missing sticker in parts 8 Bundle Ticket 9 576 Poor Cutting quality 8 Panel Inspection 8 512 Bundle mix up 8 Bundle Ticket/ Sticker 8 512 Lack of SOP 5 No control 10 400 Uncut threads 8 Inline / End line checking 9 576 Numbering stickers not removed 6 Inline / End line checking 9 432 Sticker marks 6 Inline / End line checking 9 432 Stains 6 Inline / End line checking 9 432
  • 84.
    84 Estimated RootCause 1 Poorfusing quality 2 Missing sticker in parts 3 Uncut threads 4 Cut parts quality 5 Trims missing in trim cards 6 Bundle mix up 7 Poor quality numbering stickers 8 Unskilled Operator 9 Missing panels 10 Unavailability/ Wrong / Missing of Emb 11 Numbering stickers not removed 12 Sticker marks 13 Stains Actual Root Cause Identification List of Top Defects  Joint Out  Puckering at Waistband  Uneven stitch (neck topstitch)  Label centre out  Cuff attached  Panel up-down  Uneven width(welt pocket, waistband )  Waistband extension uneven  Number mismatch
  • 85.
    85 Ishikawa Diagram forArmhole joint out GEMBA- Armhole Joint Out Causes SOP/SPEC Man Uneven Width at armhole Even armhole piping required, correct use of folders Uneven width during handling Proper width should be maintained by the operator himself or use guides Operator handling Training; Smooth pull, smooth peddling, smooth feeding maintaining equal allowance throughout the operation New Operator Operator should be properly trained for the operation they are supposed to perform Notch not matching Notch missing Unevenshape ofsleeve Fabric quality Unevensleeve line match Armhole joint out Man Machine Material Method Causes Effect M/c breakdown Improper line matchingof body Uneven width during handling New operator Pressure on operator for production Uneven width at armhole Uneven width during handling Operator handling New operator Self-checking method not adopted Armhole downstitch Side seam join up down
  • 86.
    86 Self checking methodnot adopted Operators should have a habit of regularly checking their work and the pieces they are handed, they should not neglect any fault Armhole downstitch Should be even and done carefully according to specifications provided Previous operation Operators should always check the pieces for any faults Mismatch of notch Notches should be properly marked and matched Operator's negligence Operators should be trained well not to neglect problems or faults Disturbance by others Operators should not disturb others Side seam join up down Side seam should be carefully done matching the notches Machine Improper machine pressure foot Should be proper as per style ensuring correct holding capacity. Improper line matching of body Front and back body line should correctly match Machine settings Reconditioning and resetting as per fabric quality, feed time and looper time Machine breakdown Method Uneven width during handling Operators should be properly trained to maintain even widths Improper/ wrong method of finishing GSD Pressure on operator Material Notch not matching Notch should be properly done in cutting Notch missing Notches should not be missed in cutting Uneven shape of sleeve Cutting should be properly done of parts Causes Validated through Gemba  Uneven width during handling  Operator handling  Armhole down stitch  Side seam join up down  Improper method of notch matching  Operator’s negligence  Improper line matching of body  Mismatch of notch  Uneven shape of sleeve
  • 87.
    87  Fabric quality Uneven sleeve line match  Disturbance by other operators Why Why Analysis 1 Operator Handling •Improper feeding •Inadequate Skill •Required A* operator •Proper training to be given •Frequent Operator change •Difficult to handle material •Buyer Requirement • Unnecessary pulling of plies • Notch not marked properly •Operator busy talking • Improper sleeve shape 2 Armhole down stitch •Non-uniform •Required A* operator •Required training •Frequent operator change 3 Operator’s negligence • Too much WIP • Inadequate Skill • Required A* operator • Required training • Frequent Operator change •Improper machine working •Non-availability of maintenance personnel •Too much rework • Too much Rework • Inadequate skill • Required A* operator • Pressure for production •Too much WIP • Operator inefficient • Frustration • Pressure for production • Fight with other operators • Bad mood • Personal problems 4 side seam up •Difficult to • Buyer’s
  • 88.
    88 down handle fabricspecification •Unnecesary pulling of plies •Operation requirement • Operator negligence • Too much WIP • Inadequate Skill • Too much rework 5 Improper line matching of body • Too much rework • Inadequate skill • Pressure for production • Too much WIP • Operator inefficient •Inadequate skill •Improper machine working • Non- availability of maintenance personnel 6 Disturbance by other operators • To give rework pieces • To show the mistake • To talk •To get their work done •Other operators can’t do that work •Under-skilled operator • Other operator’s are overloaded • Inadequate skill 7 Mismatch of Notch • Notch not marked correctly • Operator not paying attention •Talking with other operators • Notch not followed properly by sleeve attach operator • Operator inefficiency • Inadequate skill • Operator not paying attention •Pressure for production • Bad day • Pressure for production •Too much WIP • Operator inefficient
  • 89.
    89 Ishikawa Diagram forNumber Mismatch GEMBA- Number Mismatch Causes SOP/SPEC Man part mix up Operators should be careful about the number on the parts stitched together Improper numbering ticketing should be carefully done Improper bundling Bundling should be properly done Shortage of parts Cutting plan should be properly made Number Mismatch Man Machine Material Method Causes Effect Improper Print of Numbers Numbersticker removed Sticker area choppedin overlock Piecesmixed Operator handling Improper Numbering Self-checkingmethodnot adopted by operators Shortage of parts Differentsize parts mix up Improper Bundling
  • 90.
    90 Proper instruction toworkers workers should be given proper instructions about different measurements required Operator handling Training; Smooth pull, smooth peddling, smooth feeding maintaining equal allowance throughout the operation New Operator Operator should be properly trained for the operation they are supposed to perform Self checking method not adopted Operators should have a habit of regularly checking their work and the pieces they are handed, they should not neglect any fault Operator's negligence Operators should be trained well not to neglect problems or faults Machine Improper print of numbers Ticketing machine should be properly checked and serviced Method Sticker area chopped in overlock sticker should be placed in such a way that it does not get removed or chopped in any operation Material Sticker removed Sticker should have a proper quality of adhesive Causes Validated through Gemba  Pieces mixed  Operator handling  Improper Numbering  Improper print of numbers  Self checking method not adopted by operators  Shortage of parts  Different size parts mix up  Improper Bundling  Number Sticker Removed  Sticker area chopped in overlock
  • 91.
    91 Why Why Analysis 1 PiecesMixed •Improper instruction •Required A* operator •Operator negligence •Too much WIP •Improper Handling •Required Training 2 Improper Numbering •Negligence while ticketing •Inadequate Skill •Operator busy talking 3 Improper print of numbers •Ticketing Machine not ok •Require Maintenance •Ticketing Machine not handled properly •Inadequate Skill •Required training •Operator negligence •Operator inattentive 4 Operator’s negligence •Too much WIP •Inadequate Skill •Required A* operator •Improper machine working •Non-availability of maintenance personnel •Too much Rework •Inadequate skill •Required A* operator • Bad mood •Personal problems 5 Improper bundling • Parts mixed after cutting •Operator Negligence •Required A* operator •Pieces wrongly numbered •Operator Negligence •Required training •Parts mixed while distributing •Operator Negligence •Frequent operator change •Inadequate training staff 6 Shortage of parts •Cutting not planned properly 7 Number Sticker removed •Ineffective Adhesive •Improper ticketing •Problem with ticketing machine •Required maintenance •Operator Negligence •Required training 8 Disturbance by other operators • To give rework pieces •To show the mistake •To talk • To get their work done •Other operators can’t do that work •Under-skilled operator •Other operator’s are overloaded •Inadequate skill 9 Sticker area chopped in overlock •Placement of sticker •Require method improvement
  • 92.
    92 Ishikawa Diagram forPuckering at waistband Puckering at waistband Man Machine Material Method Causes Effect Improper tensionsetting Improper SPI causing structural jamming Wrong pressure footwhich holdsthe top ply whereas bottom ply is fedat a faster pace Differentcompositionof bobbinand needle thread Improper pre-settingof waistband Top ply is pushedand bottom ply is heldback Pliesinthe seam not being alignedproperly Carelessness Unskilledoperator
  • 93.
    93 Ishikawa Diagram forWaistband extension uneven Waistband extension uneven Man Material Method Causes Effect Machine Improper foldersettingon machine Zippernot attached properlywhich ledto mismatch in leftand right front of the garment Margin not followedwhile attaching waistband Waistbandedge not finished properly Unskilledoperator
  • 94.
    94 IMPROVE PHASE Solutions tothe RootCauses Armhole Joint Out Problem Sl. No. Root Cause Corrective Action Preventive Action Responsibility 1 Ignorance by the operator Operators should be properly told the pros and cons of ignorance Tight control should be exercised by the supervisor and QC 2 • Patterns not placed correctly while cutting The cutting operators should match the pattern from one edge of the fabric and handle the fabric properly The pattern placement should be checked by the operator before cutting • Improper handling while cutting 3 Iron box setting not suitable for the fabric Iron box settings should be changed according to the fabric being ironed A list of required settings for different fabrics should be prepared and hung near the ironing table QC Department 4 Over speed while stitching The operators should maintain the speed as per the SOP of the operation The speed of the machine should be adjusted to the required speed by the maintenance people 5 • Uneven sleeve attach Edge guide should be provided Operator should check for the correct attachment of the pieces Uneven margin during sleeve attach Operator should be shown the videos showing correct method of stitching 6 Wrong matching of F&B pieces Front & Back matching helper should take care of the serial nos. of the pieces. Needs part wise serial follow up Cutting Dept.
  • 95.
    95 Number Mismatch Problem Sl. No. RootCause Corrective Action Preventive Action Responsibility 1 Lack of attention of issuing authority leading to size mix Issuing authority in cutting dept. should take care Proper ticketing & bundling should be done 2 Man-handling the bundles in cutting dept. The bundles should be immediately sent to sewing after cutting to avoid any storage in cutting leading to man-handling of bundles 3 Lack of self- checking by the operators The operators should self- check the pieces as per 6 sigma training Puckering at waistband Problem Sl. No. Root Cause Corrective Action Preventive Action Responsibility 1 Improper pre- setting of waistband after thumb pressing Pressing was done by steam iron with a spray of starch over it. This made the handling of the waistband easier while stitching and thus reduced puckering at the waistband. Proper pressing should be done Waistband extension uneven Problem Sl. No. Root Cause Corrective Action Preventive Action Responsibility 1 Improper folder setting on machine The folder guide was adjusted and improper materials handling avoided Provide proper folder guide 2 Margin not followed while attaching waistband and waistband edge not finished properly The operator was instructed to be careful while feeding and following the margins strictly
  • 96.
    96 CONTROLPHASE  Used toensure that the improved process is maintained and to establish controls for the same  Develop Control Plans/ Quality Plans/ Procedures & Standardize the improved process  Evaluate Benefits / results  Check before after through individual Control charts, Histograms, etc.  Evaluate Sigma Level Before & after