Table of Contents
Chapter 1: Introduction........................................................................................................ 1
1.1 Motivational Factors ........................................................................................................ 2
1.2 Aim & Objectives: ........................................................................................................... 3
1.2.1 Project Objectives:.................................................................................................. 3
1.3 Scope of the Project.......................................................................................................... 4
1.4 Project Deliverables ......................................................................................................... 5
1.5 Outline of proposed system.............................................................................................. 5
1.6 Project Plan ...................................................................................................................... 6
1.7 Summary of the chapter ................................................................................................... 6
Chapter 2: Literature Review.......................................................................................................... 6
2.1 Objectives of this chapter...................................................................................................... 6
2.2 Introduction........................................................................................................................... 6
2.3 Background & Research........................................................................................................ 6
FOOTBALL IN NEPAL ......................................................................................................... 7
2.3.1 Prediction ...................................................................................................................... 8
2.3.2 English Premier League............................................................................................... 8
2.3.3 The Prediction Football Phenomenon ...................................................................... 13
2.3.4 Fan Loyalty ................................................................................................................. 13
2.3.5 The Television Audience ............................................................................................ 14
2.3.6 Stadium Attendance ................................................................................................... 14
2.3.7 Premier League Fan ......................................................................................................... 14
2.4 Socio Economic Groups in Football (SEG)........................................................................ 14
2.5 Impact of television and internet on the match attendance ................................................. 15
2.6 Analysis of Premier League Fans........................................................................................ 15
2.6.1 www.predictfootballscore.com: ....................................................................................... 18
2.7 Online Football Portal in Nepal .......................................................................................... 22
2.7.1 www.goalnepal.com (Domestic)................................................................................. 22
2.8 Football and Internet ........................................................................................................... 23
2.9 Chapter Summary................................................................................................................ 24
B
Chapter 3: Development/Methodology......................................................................................... 24
3.1 Objective of this Chapter..................................................................................................... 24
3.2 Introduction......................................................................................................................... 24
3.3 Available Methodology....................................................................................................... 24
3.3.1 Waterfall model .......................................................................................................... 25
3.3.2 Spiral methodology..................................................................................................... 26
3.3.3 Prototyping.................................................................................................................. 27
3.3.4 Incremental Model ..................................................................................................... 28
3.3.5 Rapid Application Development (RAD) Model....................................................... 30
3.3.6 Hybrid Paradigm........................................................................................................ 31
3.4 Chosen Methodology .......................................................................................................... 31
3.5 Justification of Chosen Methodology ................................................................................. 31
3.5.1 Waterfall Model.......................................................................................................... 31
3.5.2 Prototyping.................................................................................................................. 31
3.5.3 Spiral Model................................................................................................................ 32
3.5.4 Incremental Model ..................................................................................................... 32
3.5.5 Rapid Application Development ............................................................................... 32
Chapter 4: Requirements Gathering.............................................................................................. 34
4.1. Objectives of this chapter................................................................................................... 34
4.2. Introduction........................................................................................................................ 34
4.3 Intended Audience......................................................................................................... 34
4.3. Plan of action for requirement analysis.............................................................................. 35
4.4. Fact finding techniques followed in requirement analysis................................................. 36
4.4.1 Background Study...................................................................................................... 36
4.4.2 Discussion/Virtual Interview ..................................................................................... 36
4.4.2.1 Objectives of Social Media Survey......................................................................... 36
4.4.3 Questionnaire/Online Survey........................................................................................... 37
4.4.3.1 Obstacles Occurred ................................................................................................. 37
4.5. Outcome of Fact finding techniques .................................................................................. 37
4.6. Hawk Eye description of the proposed system .................................................................. 37
4.8. Users in the proposed system............................................................................................. 38
C
4.9 Functional Requirements................................................................................................ 39
4.9.1 User Registration ........................................................................................................ 39
4.9.2 Login & Authentication ............................................................................................. 39
4.9.3 Make Prediction.......................................................................................................... 40
4.9.4 Point Calculation ........................................................................................................ 41
4.10 Non-Functional Requirements .......................................................................................... 42
4.11 Summary of this chapter ................................................................................................... 44
Chapter 5: System Design............................................................................................................. 45
5.1 Introduction.................................................................................................................... 45
5.2 Purposes .............................................................................................................................. 45
5.3 Intended Audience and Reading Suggestion:...................................................................... 45
5.4 Use Case Diagrams ............................................................................................................. 46
5.5 Activity Diagrams ............................................................................................................... 55
5.6 Sequence Diagram............................................................................................................... 61
5.7 ER Diagram......................................................................................................................... 75
5.8 Data Flow Diagram............................................................................................................. 76
5.9 Wire Framing (Interface Design)........................................................................................ 78
5.10 Website Architecture......................................................................................................... 79
5.11 Summary of this chapter ................................................................................................... 79
Chapter 6: System Testing and Implementation........................................................................... 80
6.1. Objectives of this chapter................................................................................................... 80
6.2. Testing overview................................................................................................................ 80
6.3. Testing Strategy.................................................................................................................. 80
6.4. Test Plan............................................................................................................................. 80
6.4.1. Use case Test Plan...................................................................................................... 81
6.4.2 Validation Test Plan................................................................................................... 82
6.5. Test Log.............................................................................................................................. 83
6.5.1. Use Case test Log ....................................................................................................... 83
6.5.2. Validation test Log ...................................................................................................... 95
6.5.3 Black Box Testing For Insert, Update & Delete Fixtures By Admin..................... 96
6.7. Implementation Plan .......................................................................................................... 97
D
6.7.1. Processes in Implementation plan............................................................................ 97
6.7.2. Identification of tools................................................................................................. 97
6.7.3. Installation of the system .......................................................................................... 98
6.8. User Training...................................................................................................................... 99
6.9 Summary of this chapter ..................................................................................................... 99
Chapter 7: System Evaluation..................................................................................................... 100
7.1 Objectives of this chapter.................................................................................................. 100
7.2 Overview on system evaluation ........................................................................................ 100
7.3 System evaluation techniques ........................................................................................... 100
7.4 System Evaluation Form Sample...................................................................................... 101
7.5 User requirement checklist................................................................................................ 102
7.6 Evaluation of the Prototype............................................................................................... 102
7.7 Evaluation of the whole system ........................................................................................ 102
7.8 Findings of the evaluation................................................................................................. 102
7.9 Summary of this chapter ................................................................................................... 102
Chapter 8: Conclusion................................................................................................................. 103
8.1. Objectives of this chapter................................................................................................. 103
8.2. Introduction...................................................................................................................... 103
8.3. Project Achievements....................................................................................................... 103
8.4. Future Escalations ............................................................................................................ 104
8.5. Problems encountered ...................................................................................................... 105
8.6 Social Issues & Ethical Issues........................................................................................... 106
8.6.2 Legal Issues ............................................................................................................... 107
8.8. Summary of this chapter .................................................................................................. 107
References................................................................................................................................... 108
LIST OF TABLES
Table 1 Scope of Bhakundo.com.................................................................................................. 5
Table 2 List of EPL Clubs 2013................................................................................................. 12
Table 3 Advantages & Disadvantages of Waterfall Model..................................................... 25
Table 4 Advantages & Disadvantage of Spiral Model............................................................. 27
Table 5 Advantages & Disadvantage of Prototyping Model................................................... 28
Table 6 Advantages & Disadvantage of Incremental Model .................................................. 29
E
Table 7 Advantages & Disadvantage of RAD Model .............................................................. 30
Table 8 Academic Considerations............................................................................................. 31
Table 9 Requirement Gathering Plan....................................................................................... 35
Table 10 Users in the System ..................................................................................................... 39
Table 11 Test Plan ........................................................................................................................ 82
Table 12 Unit Testing ................................................................................................................... 88
Table 13 Validation Testing.......................................................................................................... 95
Table 14 Black Box Testing ......................................................................................................... 97
Table 15 Evaluation Process....................................................................................................... 100
Table 16 Evaluation Form Examples.......................................................................................... 101
Table 17 List of Achievements from the Project........................................................................ 104
Table 18 Extra Features for the Future ....................................................................................... 105
LIST OF FIGURES
Figure 1 Working Mechanism..................................................................................................... 5
Figure 2 Officials Premier League Logo (Hammam, 2013).................................................... 10
Figure 3 An early game of football............................................................................................ 13
Figure 4 Average audiences on television & internet .............................................................. 15
Figure 5 Analysis of Football Fans............................................................................................ 16
Figure 6 Fans based on clubs..................................................................................................... 16
Figure 7: Survey on Football Fans (Centre, 2008)................................................................... 17
Figure 8: Survey on Football fan using websites (Nagle, Dodd, & Ellis, 2010)..................... 18
Figure 9: Interface of www.predicfootballscore.com (Game, 2007) ...................................... 19
Figure 10: Interface of www.totalfootballpredict.com ............................................................ 20
Figure 11 Interface of www.playfantacy.com (Services, playfantacy, 2011) .............................. 21
Figure 12: Interface of www.goal.com (Goal, 2012) ................................................................ 22
Figure 13 GoalNepal.com Interface .......................................................................................... 23
Figure 14 Best Football Website (edailylife, 2013)................................................................... 23
Figure 15: Figure showing Waterfall model............................................................................. 25
Figure 16 Figure showing Spiral Model (Purcell, 2008).......................................................... 27
Figure 17 Figure showing prototyping (istqbexamcertification)............................................ 28
Figure 18 Incremental Model (istqbexamcertification)........................................................... 29
Figure 19 RAD Figure (24point0).............................................................................................. 30
Figure 20 Obstacles Occurred....................................................................................................... 37
Figure 21 Overview of the System............................................................................................. 38
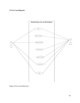
Figure 22 Use Case Hawk Eye ..................................................................................................... 46
Figure 23 Use Case Login Process ............................................................................................... 47
Figure 24 Use Case Password Change.......................................................................................... 48
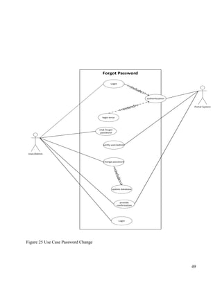
Figure 25 Use Case Password Change.......................................................................................... 49
F
Figure 26 Use Case Insert, Update & Delete Fixtures.................................................................. 50
Figure 27 Use Case Make Prediction............................................................................................ 51
Figure 28 Use Case Insert Result.................................................................................................. 52
Figure 29 Use Case Point Calculation .......................................................................................... 53
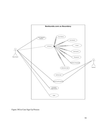
Figure 30Use Case Sign Up Process............................................................................................. 54
Figure 31 Activity Diagram New User Creation .......................................................................... 55
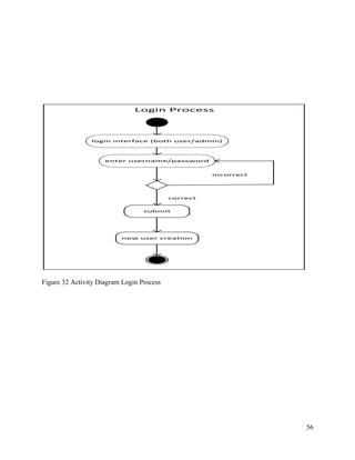
Figure 32 Activity Diagram Login Process .................................................................................. 56
Figure 33 Activity Diagram (Insert Update & Delete Fixture)..................................................... 57
Figure 34 Activity Diagram (Insert, Update & Delete Result)..................................................... 58
Figure 35 Activity Diagram Manage Fixture................................................................................ 59
Figure 36 Activity Diagram Make Prediction .............................................................................. 60
Figure 37 Sequence Diagram SingUP Process ............................................................................. 61
Figure 38 Sequence Diagram Login Process................................................................................ 62
Figure 39 Sequence Diagram Key Use Case ................................................................................ 63
Figure 40 Sequence Insert Fixtures............................................................................................... 64
Figure 41 Sequence Diagram Update Fixtures ............................................................................. 65
Figure 42 Sequence Delete Fixtures ............................................................................................. 66
Figure 43 Sequence Diagram get fixtures..................................................................................... 67
Figure 44 Sequence Diagram Make Prediction ............................................................................ 68
Figure 45Sequence Diagram Insert result..................................................................................... 69
Figure 46 Sequence Diagram Calculate Point .............................................................................. 70
Figure 47 Sequence Diagram........................................................................................................ 71
Figure 48 Sequence Diagram User Prediction Hawk Eye............................................................ 72
Figure 49 Sequence Diagram User Prediction Details ................................................................. 73
Figure 50 Sequence Diagram Rank Report .................................................................................. 74
Figure 51 Entity Relationship Diagram.................................................................................... 75
Figure 52 Context Level DFD ...................................................................................................... 76
Figure 53 Level 1 DFD................................................................................................................. 77
Figure 54 Wire Frame Design of Home Page............................................................................... 78
Figure 55 Website Architecture.................................................................................................... 79
G
Keyword Description
EPL English Premier League
FIFA Federation of International Football Association
Fixtures Represent the football match between teams
Admin Special user who control the entire website
Unregistered User Guest User refers to those users who are not registered in
the system.
Registered Users Normal user who was already registered into the system
Prediction An act of making decision before the actual event occurs.
Bhakundo “An online portal football score prediction”
Prediction An act of guessing the result before the event takes place.
Website A place on world wide web
Predictor The user who predict the result
1
Chapter 1: Introduction
The game of football in not a modern sport it has been played in one form or another for at least
2500 years. The Chinese game of cuju, involving the attempts to kick a leather ball through a
hole in a large cloth, was played during the Han dynasty. The Roman plays ‘Harpastum’ a team
game adapted from Greek version ‘pheninda’ and the development of ball skills became an
essential part in the Roman Empire. This timelessness and universality of football suggests that it
may somehow be ingrained in what we take to be human nature.
Association football, soccer, or simply football is a team sport played between two teams each
consisting of eleven players. It is a ball game played on a rectangular grass (sometimes of the
artificial turf grass) ground with a goal post at each end. The solo objective of the game is to
score by maneuvering the spheroid ball into the opponent. Others than the goalkeepers no any
players can touch the ball with the hand during the game. This sport is known as many name in
the different countries the world such as soccer in the native Latin countries, association football
in some American countries and ‘Bhakundo’ in Nepal. The recognized international body of
football (and associated games like futsal and beach soccer) is the Federation International de
Football Association (FIFA). The FIFA headquarters is located in Zurich, Switzerland. And for
the regional level there are six confederations that are associated with FIFA. They are AFC
(Asia) CAF (Africa), UEFA (Europe), OFC (Oceania), CONMEBOL (South Africa) &
CONCACAF (North America) (Williams, 1994).
Football has been the world’s most popular sport, at least since the late nine-tenth century and its
international diffusion by the British. The global game spans culturally diverse societies in all
continents; an estimated 250 million people are direct participants, around 1.4 billion have an
interest and football flagship tournament, FIFA World Cup Finals attracts a cumulative global
television audience of 33.4 billion. Football, just a word that describes the interrelated passion,
emotion, dedication and also nationality in a boundary across the world. Football provides many
fans to an opportunity to let them go emotionally to release the frustration of everyday life.
Football fan finds themselves as the twelfth man in the game of the eleven one. The way that the
football fans cry, songs and wave their country/club banner all play an important role for the
players to discover their qualities and performed their best in the match (Centre, 2008).
Bhakundo.com has emerged as a male-bonding experience for our online prediction society
(Christ, 2010). Nowadays online markets impact each and every sector of the human life that’s
the reason why people are very much interested in the online gaming. Apart from this online
gaming football has its own identity and nature to which it became so popular in the world.
These concepts of prediction also very much related just like online bidding but not at all.
Not only football fan but also the other sport fans are interested in predicting the results of the
matches. Predicting nature in sports is interesting as research problems because a sport result are
dependent on the many factors such as skills, morale of the player, team current score etc. Due to
2
which football developed itself as the world popular sports activities that’s why its research area
contains a big problems domain. Among the different sports prediction football prediction is one
of the most widely used researched area.
Football score prediction is very easy and similar to the online casino but it accepts the zero
investment from the user. There we find the source of entertainment and reward as well if we
make the correct prediction. Prediction system work as a rating system with a quantitative
measure of the superiority of one football team over their opposition team in a football match.
Such quality is considered by comparing and analyzing the different aspects of the historical
performance.
Prediction is popular online computer game, business model and soccer club that has attracted
extensive media and supporter interest. Through 2007 and 2008, headlines from around the
world announcing prediction spread beyond sports stories to current affairs, business and
technology news, so indicating its novelty and news value. Elaborating the story of prediction
culture in football is helpful in understanding both the markets aspect as well as popularity
aspects.
Actually this prediction system differs from the rating system because it more focus on the goal
point not in the league ranking. Simply, in this system we predict the score between any two
teams playing in the English Premier League. Here the users predict his prediction over the
different matches from the EPL and the database administrator insert the real match results to the
database. Then the system calculates the match point gain by the different user based on the
prediction made earlier. When the predictions is 100% correct then 3 points added to the users
account or user profile and in case of one side correct prediction then 1 points is added (Services,
PlayFantacy, 2011). Finally no point is provided for the wrong prediction made. There are no
rules for point deduction in case of wrong prediction. Besides this attributes this online portal
contains the user login section from the verification of the different user as well as commenting
section for user refreshment. Finally at the end of every month one winner is declared from the
users based the total no of points gain to that month and there is special rewards for the monthly
winners.
1.1 Motivational Factors
The last couple of years have been a long bumpy ride for me, as they have for everyone my age.
As a personal participant in this “game” we call life, I would say clearly that without football it
can’t be great. As a student, I am an active participant in my academic and extracurricular
activities. Taking an account of consideration with extracurricular activities I am an amateur
football player from my childhood. I used to watch football matches regularly after the 2002
FIFA World Cup Final between Brazil vs. Germany. Meanwhile, during the 2002 world cup
Raul Gonzalez Striker of Spanish team impressed me a lot. As a result I was drag into Spanish
Football and Real Madrid. These passions of football drag me into the situation that I cannot
even stay quiet for the weekend if there is no football matches. Now, I am an active football fans
3
playing football in the local level and enjoying the different fantasy in the internet about the
football.
For this online prediction portal, during the second year of my computing degree at Islington
College, Lecturer Sanjib Udas (2nd
Year “Professional Development for Computing” Module
Leader) asked to submit the project title with scope for the final year project for the 3rd
year. In
the other hand, I was enjoying the football fantasy through (fantasy.premierleague.com) in a
group of my classmate from Islington College. Normally, in our group one winner is declared by
the fantasy premier league as the weekly winner for the specific game week, and remaining
looser need to pay him certain amount as mentioned before joining the group. So the concept is
that I decide to develop a portal (for final year project next year) for early prediction of the
football matches but due to technical, knowledgably skills, time frame I left the fantasy part and
concern more about the match score prediction. At the very moment, I presented my concept to
my module leader through presentation (see appendix for presentation).
1.2 Aim & Objectives:
The main aim of this proposal is to develop an online prediction system for the football fan
around the world where user can prediction the different football match of different categories.
During the development of any project there must be some sorts of objectives. The objectives are
the realistic target of the project. “The goal (aim) is where we want to be & the objectives are the
steps to get there” (University, 2007). Thus this project also contains some SMART objectives as
well as long term objectives.
1.2.1 Project Objectives:
The smart objectives must satisfy all the five different points which are briefly describe here
(University, 2007):
1.2.1.1 S: S means how specific the project is in addition to the terms like systematic, shifting
can also apply.
1.2.1.2 M:M means measurable but also in addition to the magical, motivational, meaningful
1.2.1.3 A: A means achievable goal and It specifies that the objectives are achievable or not.
1.2.1.4 R: R means realistic and it describes that the objectives can be gain within the
resources available.
1.2.1.5 T: It talks about the time frame of the project to gain those objectives
The project objectives (including smart) satisfying the different above mentioned goal are given
below:
4
1.2.1.6 To make system that evokes user to contribute to the portal about the prediction
culture
1.2.1.7 The decrease the gap of communication between the football fan & the football
information.
1.2.1.8 To enable user to the regular football update on the recent football information.
1.2.1.9 To make user to share the culture of football fantasy as well as prediction that they
are supporting and watching the club result.
1.2.1.10 To enhance the interaction between the project sponsor and the system in order to
increase the sponsor satisfaction by the end of the project submission deadline
(SMART).
1.2.1.11 To develop the scope of the ultimate football possibilities in the developing
country like Nepal (Long Term Objectives after project launched)
1.2.1.12 To use online as well as offline communication to attract user to the online system
and deliver the effective message to them. (Long Term Objectives)
1.3 Scope of the Project
Normally the scope of any project refers the operating boundary of the system. Scope of the
project is required to limit the boundless requirements of the system. The scope of the project is
given below under following components.
Components Scope
Guest Registration & Authentication Here new user to the system get registered by
using the personal information required by the
system.
Fixtures View Here a logged in user can view the different
match day fixtures of the EPL.
User Prediction Here a user can predict the score for the desire
match available in the fixtures.
Control Panel For this component a system admin can
manage the fixture (insert fixture, update &
delete fixtures), manage the results (insert,
5
update & delete results) and generate the rank
based on the user correct prediction points.
Table 1 Scope of Bhakundo.com
1.4 Project Deliverables
The project deliverables at the various stage of development are mentioned below:
1.4.1 Project Document such as Project Plan, SRS (Software Requirement Specification),
Design Specification, Test Plan, Project Evaluation Documents etc.
1.4.2 Administrative Control Panel for the Admin.
1.4.3 The interactive web portal for the football fans.
1.5 Outline of proposed system
This online portal is intended to focus the prediction culture in today’s football community. This
online portal will contain information about football match including the recent news, transfer
gossips, rumour etc. This project doesn’t only focus on the English premier league but also the
Spanish, Champions, French, Germany, Italian, and as well as Nepali Football League fixtures
can be predicted. But in the initial phase, this project is only focus on the English football league.
Database
Web Services
User
Login/Register
Get Fixtures
Get Predictions
Get Results
Proceed
Presentation Layer
Service Level
Storage Level
Figure 1 Working Mechanism
6
1.6 Project Plan
Project Plan is placed in the appendix section
1.7 Summary of the chapter
This chapter provides the overview of the portal by describing the introduction of the project
topic, motivations behind the project, aims and objectives of the project, scope of the project,
information about problem domain and finally the project plan.
Chapter 2: Literature Review
2.1 Objectives of this chapter
The objective of this chapter is to give detail overview on the study of the scope that we deal on
this project. This chapter gives detail background about existing movie communities around the
globe.
2.2 Introduction
Literature review section defines the critical and deep evaluation of the various researches done
about the project topics. It reflects the brief description of the analysis or the research done.
Literature review section is also identified as the background to the study and helps us to get
detail idea about particular field of research. (Martyn Shuttleworth, 2009)
2.3 Background & Research
Football normally refers the sports, where a ball is kicked by the player foot to score a goal in
order to win the match. It is also commonly known as “soccer” or “football” or “association
football” (Williams, 1994). Football, the act of playing ball with feet with in the given boundary
and to put the ball into oppositions net which is called scoring a goal. The team that manages to
score most goals in the given time is declared the winner. The size of a football ground must be
(90 meter minimum - 120 meter maximum )long and (45 meter minimum - 90 meter maximum
)wide It has to be one of the oldest and certainly the most popular sports to mankind. The rules
of play have changed as it keeps evolving. The word "football" has been used to refer other
sports too in different parts of the world such as rugby/handball in the USA.
Various forms of football are found in the history of football, it was made popular by the British
Empire in the 18th century. The British private schools are credited for the start of modern era of
football during the 16th century, it was their teachers and students who decided how football was
played and by turning it to a organized sports they made the kicking and running part of football
clear. Books were written after that describing how football is played. In early days football was
played with hands too.
Richard Mulcastar is known as the greatest sixteenth century advocate of football who was a
student at Elton college in early 16th century.
7
There have been many attempts to ban football due to its boisterous nature but that didn't go
through.
Sports clubs started playing dedicated football since the 18th century. According to Wikipedia,
two of the oldest clubs that started playing football were the Barnes Club, founded in 1839,
and Guy's Hospital Football Club which was founded in 1843. Dublin University Football Club
founded in 1854 is the world's oldest documented football club. The FIFA states that three boys
were tasked at Rugby school with codifying the rules to be used at the school in 1985. These
were the first set of written rules (or code) for any form of football. Cordner-Eggleston Cup,
which started since 1858 is one of the longest running football fixture contested every year
between Melbourne Grammar School and Scotch College, Melbourne. Football started getting its
popularity and become more global game after they started playing it on national levels and
international competition started.
FIFA was founded in 1904; it tried to arrange an international football tournament between
nations outside the Olympic framework in Switzerland in 1906. These were very early days for
international football, and the official history of FIFA describes the competition as having been a
failure.
FOOTBALL IN NEPAL
Football is the most popular sports in Nepal with a shadow of doubt. Although Nepal hasn’t had
success on international level everyone loves the game in Nepal. People started playing football
in the Rana regime in early ages of the 19th century (Wikipedia). Football was introduced in
Nepal by some young players who went abroad and learned how to play. Huge mass of people
gathered to watch football and it became an instant hit. Kids started playing football using
homemade ball in every town. According to ta ANFA (All Nepal Football Association) the
teams like Mahabir-11, N R T-11, Jawalakhel-11, and Public Institute-11 were established in
1934. The football tournament was organized for the first time in institutional way in 1934. In
which 12 teams had participated. In that tournament, the team of Jawalakhel club led by Nar
Shumsher had secured first position (Wikipedia). At that time, the chief of Public team Mr.
Najarman Singh told that his team had got support and encouragement from Trichandra campus
and audience (Wikipedia).
The tournament was a huge success, attendance was very huge but due to political reasons the
government banned football in Nepal. Later on a football committee was formed to keep an eye
on game and ban was lifted.
In 1947, Tribhuvan Challenge Shield was introduced by late King Tribhuvan for the
development of this football game which was organized at Tudikhel in front of Haribhavan. In
that tournament Naresh-11team led by Nar Shumsher secured first position and N. R. T. team
secured second position. In the same year Shree 3 Padma Shumsher introduced "Ramjanaki cup"
which was continuously won thrice by Police Force team. The same cup was again introduced
8
but was renamed as Marty's Memorial League football and hence League matches were
introduced in Nepal. For the further growth and management of football league ANFA was
founded in 1951 and got the affiliation to FIFA in 1970. Current president of ANFA is Mr.
Ganesh Thapa (Wikipedia).
2.3.1 Prediction
Prediction is a statement about the way things will happen in the future, often but not always
based on experience or knowledge. Predicting the outcome of sporting event is a business which
has grown popularity in recent years. Recent times have changed the way sports are predicted.
Predictions now typically consist of two distinct approaches; situational plays and statistical
approach. The widespread of the information system in the 21st
century had changed the
prediction system completely. Nowadays more often online prediction takes place in markets.
These online prediction systems have their own business value and the business algorithm
(Burke, 2008).
2.3.2 English Premier League
The premier league is an annual league football competition running from August through May.
It involves 20 professional football clubs and represents the top division of the English football
league structure. The English Premier League is an English professional league for men's
association football clubs. At the top of the English football league system, it is the country's
primary football competition. Contested by 20 clubs, it operates on a system of promotion and
relegation within the Football League. Besides English clubs, some of the Welsh clubs can also
qualify to play, and participation by some Scottish or Irish clubs has also been mooted
(Hammam, 2013).
The English premier league started from 20th February 1992. It is known as Barclay’s premier
league as the sponsor is Barclays bank. Barclay’s premier league is the most watched football
league in the world viewed in more than 200 countries believed to watch in more than 643
million homes and expected viewers of 4.7 billion people. It stands on second position on the
highest earning sports organization after Bundesliga.
45 clubs have participated on the English premiere league since its formation and only 5 have
won the title, Manchester united being the most successful, arsenal and Chelsea have won it 3
times each and Manchester city and Blackburn rovers have won it once each. Manchester united
is the current champion.
The 19th century marked the golden period of English football, despite that success in the late
80's English football was on demise compared to the European standard. They were banned from
European football for 5 years after the Hansel stadium disaster in 1985. Football hooliganism
was on rise, English league was well behind the likes of Italian league and laliga from Spain
which resulted on English players going abroad to play football. However 90's started pretty well
9
for England, after the establishment of new English premiere league normal services were
resumed, English football was on rise.
20 clubs compete on each premiere league season playing a double round system where every
team meets another team twice, once in home stadium and once away stadium. Each club play 38
games making 380 games in total each premiere league season. Every team receives 3 points for
a game won, 1 point for draw. Teams are ranked by total points, then goal difference, and then
goals scored. At the end of every season the club with most points is crowned the champions. If
points are equal, the goal difference and then goals scored determine the winner.
The top four teams qualify for the UEFA champion’s league from English premiere league. Top
3 qualifying directly to group stages and the fourth placed team qualifies for the champion’s
league playoff round. The team placed fifth in the Premier League automatically qualifies for
the UEFA Europa League, and the sixth and seventh-place teams can also qualify, depending on
the winners and runners-up of the two domestic cup competitions.
The Premier League is a corporation in which the 20 member clubs act as shareholders. Seasons
run from August to May, with teams playing 38 matches each, totalling 380 matches in the
season. Most games are played in the afternoons of Saturdays and Sundays, the other games
during weekday evenings. It is currently sponsored by Barclays Bank and thus officially known
as the Barclays Premier League. Outside of England it is commonly referred to as the English
Premier League (EPL) (Premier League, 1992).
The competition formed as the FA Premier League on 20 February 1992 following the decision
of clubs in the Football League First Division to break away from the football league, which was
originally founded in 1888, and take advantage of a lucrative television rights deal. This deal is
worth £1 billion a year as of 2013–14, with BSkyB and BT Group securing the rights to
broadcast 116 and 38 games respectively (Hammam, 2013). The Premier League is the most-
watched football league in the world, broadcast in 212 territories to 643 million homes and a
potential TV audience of 4.7 billion people. In the 2010–11 season the average Premier League
attendance was 35,363, the second highest of any professional football league behind the
German Bundesliga, and stadium occupancy was 92.2% capacity. The Premier League ranked
second in the Union of European Football Associations (UEFA) coefficients of leagues based on
performances in European competitions over the last five years.
Since 1888, a total of 23 clubs have been crowned champions of the English football system. Of
the 46 clubs to have competed since the inception of the Premier League in 1992, five have won
the title: Manchester United (13), Arsenal (3), Chelsea (3), Blackburn Rovers (1) and Manchester
City (1). The current champions are Manchester United, who won the title in the 2012–
13 seasons (Hammam, 2013).
English Premier League Big Matches
10
Defined as the league matches between the premier league clubs challenge on their title, derby
matches, title deciders, relegation deciders and matches that determine who will qualify for the
Champion league.
Figure 2 Officials Premier League Logo (Hammam, 2013)
Clubs Playing Premier League this seasons (2013/14)
Arsenal
Arsenal Football Club is an English Premier League football club based in Holloway, London.
One of the most successful clubs in English football, it has won 13 First Division and Premier
League titles and 10 FA Cups. Arsenal holds the record for the longest uninterrupted period in
the English top flight and would be placed first in an aggregated league of the entire 20th
century. It is the second side to complete an English top flight season unbeaten (in the 2003–04
seasons) and the only one to do so across 38 matches.
Arsenal was founded in 1886 in Woolwich and in 1893 became the first club from the south of
England to join the Football League. In 1913, it moved north across the city to Arsenal
Stadium in Highbury. In the 1930s the club won five League Championship titles and two FA
Cups. After a lean period in the post-war years it won the League and FA Cup Double, in
the 1970–71 season, and in the 1990s and first decade of the 21st century won two more Doubles
and reached the 2006 UEFA Champions League Final.
Chelsea
11
Chelsea Football Club is an English football club based in Fulham, London. Founded in 1905,
they play in the Premier League and have spent most of their history in the top tier of English
football. Their home ground is the 41,837-seat Stamford Bridge stadium, where they have played
since their establishment (Batty, 2004).
Chelsea had their first major success in 1955, when they won the league championship, and won
various cup competitions during the 1960s, 1970s, 1990s and 2000s. The club has enjoyed its
greatest period of success in the past two decades, winning 15 major trophies since
1997. Domestically, Chelsea have won four league titles, seven FA Cups, four League Cups and
four FA Community Shields, while in continental competitions they have won two UEFA Cup
Winners' Cups, one UEFA Super Cup, one UEFA Europa League and one UEFA Champions
League. Chelsea are the only London club to win the UEFA Champions League one of four
clubs, and the only British club, to have won all three main UEFA club competitions, and also
the first club to hold two major European titles simultaneously (Batty, 2004).
Liverpool
Liverpool Football Club is an English professional football club, based in Liverpool City that
plays the Premier League. Liverpool is one of the successful clubs in England which has won the
more European trophies than any other team in England.
Liverpool was founded in 1892 and joined the football league the following year. The cub has
played at the home ground at Anfield since its formation (Cox, Russell, & Vamplew, 2002).
Manchester United
Manchester United Football Club is an English professional football club, based in Old
Trafford, Greater Manchester, that play Premier League. Founded as Newton Heath LYR
Football Club in 1878, the club changed its name to Manchester United in 1902 and moved
to Old Trafford in 1910.
Manchester United have won many trophies in English football, including a record 20 League
titles, a record 11 FA Cups, four League Cups and a record 20 FA Community Shields. The club
has also won three European Cups, one UEFA Cup Winners' Cup, one UEFA Super Cup,
one Intercontinental Cup and one FIFA Club World Cup. In 1998–99, the club won a continental
treble of the Premier League, the FA Cup and the UEFA Champions League, an unprecedented
feat for an English club.
Manchester City
Manchester City Football Club is an English professional football club based in Manchester.
Founded in 1880 as St. Mark's (West Gorton), they became Ardwick Association Football
12
Club in 1887 and Manchester City in 1894. The club has played at the City of Manchester
Stadium since 2003, having played at Maine Road from 1923. The club's most successful period
was in the late 1960s and early 1970s when they won the League Championship, FA
Cup, League Cup and European Cup Winners' Cup.
Other’s Clubs (Premier League)
Aston Villa
Cardiff City
Crystal Palace
Everton
Fulham
Hull City
Newcastle United
Norwich City
Stoke City
Sunderland
Swansea City
Southampton
Tottenham Hotspur
West Bromwich
Westham United
Table 2 List of EPL Clubs 2013
Football is played at a professional level all over the world, and millions of people regularly go
to football stadium to follow their favorite team, while billions of people watch their favorite
team match through live streaming site as well as television. In world, a large fraction of people
play football in amateur level. According to the survey conducted by the FIFA published in
2001, more than 240 million people from the globe enjoy football regularly in more than 200
countries. In other word, football evokes great passions and provide and important role in the life
13
of their loyal fans, local communities, and even the nation like Brazil; it is hence the most
popular sport in the world. Because of this it is often dubbed the World’s Favorite Pastime.
Figure 3 An early game of football
2.3.3 The Prediction Football Phenomenon
The premise of prediction in football allows individual participants to act as general managers or
owners of their own sports team. Typically, participants compete weekly against other
participant in the league style format. This competition usually last throughout the regular
seasons and is directly associated with real world professional football in England. The game
primarily an online service that is completely customizable, interactive, and involves nearly
every major professional football from Europe (Dwyer, 2011).
2.3.4 Fan Loyalty
A loyal consumer displays intense recurring behavior and a strong, positive attitude toward a
product (Dwyer, 2011). Early research into the consumer loyalty paradigm, however, focused
primarily on behavioral responses for measuring loyalty, and failed to explain why individuals
repeatedly purchase particular brand. Stemming from this research football fan loyalty is viewed
as two dimensional paradigm involving both fan’s attitude and behaviors. Nevertheless, for
decade’s football management, football sociology, and football psychology researchers have
focused primarily on behavioral indicators of fan loyalty. Such as spectator attendance figures
and football merchandise purchases (Dwyer, 2011). However similar to traditional consumer
loyalty football fan loyalty requires an investigation beyond the behavioral characteristics. That
is football fans can also be segmented by the degree of attachment to a team or vent which is
conceptualized as an individual’s highly developed attitude toward the football features.
14
With the development in the internet technology the football promotion in the world is enhanced
in the terrific way. The day to day news on the purchase and sales of players, team selection,
match results, fixtures schedules, and injury of players all play important role for the football fan
to encourage visiting football site to update them.
2.3.5 The Television Audience
The number of live matches broadcast since the premier leagues since the premier league’s first
season in 1992/93 has increased significantly from 60 (during 1992/97) to the 138 currently
broadcast. In addition, since 2004/05 season, BSkyB broadcast all Saturday Premier League
matches not televised live on a near-live basis that evening (Sky Sports Football First program).
Total viewing of premier league content has increased, average audiences per match has
remained largely constant while the number of games broadcast has increased indicating that
total viewing of game over course of the season also increased. Viewers appear to be tuning in to
watch more live match program. In 2002/03 the average number of live match programs watched
was about 10 matches. By 2004/05 this has raised about 12 to 13 games (Capita, 2005).
2.3.6 Stadium Attendance
Stadium attendance has also increased. In last five seasons, average Premier League match
attendances have increased (from 31,180 per match in 1999/2000 to 33,899 in 2004/05). For the
same period overall stadium utilization in the league also increased from 91% to just over 94%
(Capita, 2005).
2.3.7 Premier League Fan
Adults who identify themselves as having some level of interest in the premier league by
agreeing with one of the following statements: “I follow the premier league, but I am not a very
active fan”; “I have strong interest in the premier league”; “The premier league is one of the
passions in my life”.
2.4 Socio Economic Groups in Football (SEG)
A social classification, classifying the population into social grades, usually on the basis of the
market research society occupational groupings (MRS, 1991). The groups are defined as follows:
Professionals such as doctors, solicitors or dentist, chartered people such as architects; fully
qualified people with large degree of responsibility such as senior civil servants, senior business
executives and high ranking grades within the armed police force (Capita, 2005).
People with very senior jobs such as university lectures, government heads, bankers, police
inspectors etc. All others doing non manual jobs including the nurses, technicians, salesman,
workers, students etc.
15
Almost 2000 fans were interviewed between November 2004 to April 2005 as a part of research
conducted by the authorities of the league that result a quarter of the UK population say they are
fans of the league with the majority of the youth age 25-34 years old. And half of the fans say
they support the top five clubs in the league. And around the third fans view football through the
internet live telecast (Capita, 2005).
Figure 4 Average audiences on television & internet
2.5 Impact of television and internet on the match attendance
Ticket cost and availability are the most commonly mentioned reasons given by premier league
fans that attend matches for not attending more matches. The ability to watch the same match
live on internet was mentioned by a smaller portion of respondent.
2.6 Analysis of Premier League Fans
Over half of fans say they follow the league on the social media but they are partly not active,
about a third say they have strong interest in the match but a tenth of them say they have
passions on the football matches (Capita, 2005).
16
Figure 5 Analysis of Football Fans
Usually the numbers of fans based on the clubs are highly directed towards the top five biggest
clubs in England. The following graph show the percentage of the fans based on the clubs
(Capita, 2005).
Figure 6 Fans based on clubs
Among 60% of the all European believe football as a religion to themselves (Centre, 2008).The
main sources of information is the websites for the sports fan to find about latest news update. In
2008 among 68% of the football fan update themselves from the club official’s websites whereas
15% fan uses unofficial websites and 3% of football fan update with the help of other sports site.
But this ratio slightly decreases in 2010 AD where the percentage of fan using the official’s site
17
decrease to 55%, the unofficial website visitors increased to 21% and other sports site visitors
increased to 7%. This ratio shows the number of football fan using website to update them. The
following diagram shows the football fan believing football as a religion and the different
percentage of fan using website to update them.
Thus Bhakundo.com tries to emerge as a dynamic site to cover all this emotion of the football
fans. For the development of the Bhakundo.com the following website working on the field of
football in the globe plays a very wonderful role. Hence in the literature review section these
website are most likely compare to the purposed site. The different sites working on the
prediction culture of the football are http://www.predictfootballscore.com,
http://www.totalfootballpredict.com/, http://www.playfantacy.com/ etc.
Figure 7: Survey on Football Fans (Centre, 2008)
18
Figure 8: Survey on Football fan using websites (Nagle, Dodd, & Ellis, 2010)
2.6.1 www.predictfootballscore.com:
This website works very much similar to the Bhakundo.com & predicts football score. Fan can
enjoy the alternative football here as this site includes the different nation football leagues at
once. Talking about the prediction culture with www.predictfootballscore.com the calculation
methods quite differ than that of the purposed site. This site calculates points based on the
different rules implanted by the authorities. Some of the rule matched with the purposed system
such as 3 point awarded to the correct prediction and no point for the incorrect prediction. But
the site also deals with the goal differences. The point is also awarded if the goal difference is
correct but this rule doesn’t imply in the purposed system. Here within this system point is even
awarded to the incorrect prediction with match draw. Apart from the calculation methods this
site includes the current news center including the news from the www.bbc.co.uk/sport and
www.yahoo.com/sport. This news mostly covers the current football news such as transfer news,
fixtures details etc (Game, 2007). Likewise this site also deals with the online ticketing of the
different football matches. But these sorts of features aren’t purposed for the purposed system.
19
Figure 9: Interface of www.predicfootballscore.com (Game, 2007)
2.6.2 www.totalfootballpredict.com:
The “total football predict” is another website for user to predict their football score normally.
This websites act somehow as an online casino for the predictors. As well as this site include
some privileges for the fan to promote their site by adding their advertisement on the different
section of this website. Normally the main focused of this website is to promote others link as an
advertisement because we can see different sectors allocated for the advertisement which the
purposed system may not implement. Besides this, this site also focused on the live streaming of
the different matches. But in the prediction this site includes different other site as a partner to
promote the prediction of football match as an online casino (Predict, 2005). This site basically
introduced as the information center for the football fan where he can get the different football
news such as transfer, football politics, fixtures, standing as well as the different pre & post
matched preview of different derby matches.
20
Figure 10: Interface of www.totalfootballpredict.com
2.6.3 www.playfantacy.com:
As compare to other site taking the account of the football score prediction this website is of low
quantitative in terms of others two above mention websites. Though being low quantitative
website (www.playfantacy.com) is able to handle all the user prediction from English premier
leagues. This website specially based on the English premier leagues. Others leagues match are
not predicted here initially as to the current date of this proposal submission. But this site
sometimes provides the interface to predict the different special football tournaments just like
SAF Games, Euro Cup etc. this features makes the stability of the site stronger as others. Also
this site includes an advertisement section where user can upload their business link to for its
promotion. Likewise some basic concepts can be dragged from this site to the purposed site such
as the provision of the regular news update, leagues points table display, individuals user profile
etc (Services, PlayFantacy, 2011). This will help to manage the new system to achieve the long
term objectives of the website after it completion. The unique user profile is special features that
the other two above mention site does not include & only user account is activated from where
user can predict the score. Finally for this site no ticketing facilities is available here that’s why it
is consider as a serious matter of problems because match ticketing also play important role for
user to surf the different website.
21
Figure 11 Interface of www.playfantacy.com (Services, playfantacy, 2011)
Apart from these there we can find some more website working under the consideration of the
football prediction such as www.goal.com which is also one of the most popular dynamic sites
allowing the user to predict the score but not the reward. The sites also include the overall
football news but the system login is not necessary in order to predict the score (Goal, 2012).
Here the commenting section also implemented which is also purposed to design in the new
system (Bhakundo.com).
22
Figure 12: Interface of www.goal.com (Goal, 2012)
2.7 Online Football Portal in Nepal
Although having some interaction website providing the useful soccer updates. In Nepal, there
we cannot find any kind of prediction system in the internet. Not only the prediction system but
also the betting or bidding system is not available in Nepalese online community. People have
bid, bet directly on matches.
There are some website working in the fields of football like GoalNepal, FootballSansar,
SoccerNepal etc. are famous but they lack the prediction culture.
2.7.1 www.goalnepal.com (Domestic)
Goal Nepal is one of the most popular and successful football website based in Nepal. Being
launched in the 2009 it had been one of the best website for the Nepalese football fan in the
countries. Having more than one lakh and sixty thousands like in Facebook it represents the
building block for the Nepalese football development. Taking the mission to build strong and
entertaining Nepalese football this sites include all the Nepalese football news, transfer news,
Red Bull A division League updates, live score, Ncell Cup Football updates etc. Apart from this,
Goal Nepal tries to complete the website with all the regional football as well as the different
district based football tournament updates and live score. But the site lacks the proper prediction
culture just like in the Bhakundo.com.
23
Figure 13 GoalNepal.com Interface
2.8 Football and Internet
According to the official FIFA research, every soccer website publish more or less latest and
most popular list of top ten highest transfer rumor. There are many websites in the world where
news and article publish in a methodological way so that visitors can easily get the information
about their favorite teams, payers etc. (edailylife, 2013).
Figure 14 Best Football Website (edailylife, 2013)
Apart from the above mention website, there are huge number of others site that drag a recorded
able number of visitors daily regarding the football information.
24
2.9 Chapter Summary
In this 21st
century, we can find the different sort of bidding culture, betting culture and also the
prediction culture in the sports games. Recently, during the 2010 FIFA World Cup in South
Africa, an Octopus was used in order to prediction the football match result. So as a result, there
are different prediction portals in the world with different prediction culture. But in Nepal, even
a single portal is not available. Hence, a new system like Bhakundo.com warmly welcomes in
the markets.
Based on Nepal, this project flew away to EPL because the data collection in Nepalese football
league is quite difficult because of no regular matches, no stable sportsman authorities and as
well as government. Hence, this sort of portals lacks its functionalities when integrated with the
local behaviour i.e. Nepalese Football League.
Chapter 3: Development/Methodology
3.1 Objective of this Chapter
The objective of this chapter is to describe the different methodologies available in software
engineering to develop the software system. This chapter also gives overview on clarification on
the methodology chosen for the Bhakundo.com project development process.
3.2 Introduction
The purpose of this document is to provide an understanding of the software development
methodologies available to the software developers. The methodologies is a predefined
framework for the developers which is normally used to plan, control and monitoring the
development process (Jurgen, 2008). This framework is also consider as a platform for the
developers where different activities like requirement gathering, system design, analyzing,
testing, implementation and maintain ace are carried out. Software development methodologies
normally help developers to complete the project in time with the attributes such as quality etc.
Most common methodology includes waterfall, prototyping, iterative and incremental
development, spiral development, rapid application development & extreme programming.
3.3 Available Methodology
There are various types of software development methodologies.
25
3.3.1 Waterfall model
The waterfall model is a sequential software development model. In other word it is defined
as a process for the creation of software in which development is seen as flowing steadily
downwards like a waterfall in the nature. The origin of the term “waterfall” is cited to be an
article by Winston W. Royce. (Rouse, 2007). The unmodified waterfall model progress flows
from top to the bottom just like a normal waterfall.
The model starts with requirements specification, when the requirement are fully complete
then proceeds to design. This section of design must be the plan for the implementation of
that design by the programmers. Likewise after the implementation and integration the
testing phase is carried out. The error introducted in the earlier pahse are carried out in the
testing phase. Finally the software system is installed and later maintained to introduce the
modification (Sky, 2007).
Figure 15: Figure showing Waterfall model
Advantage Disadvantage
Very easy to implement (Linear) Only able to use when requirement are fixed
Required minimum resource Unable to move back to the previous stage
Documentation is produced at every stages If mistake happen on middle, should start
from the scratch
Testing is done to check code is running
correct or not
Tester role only happen in the test phase
Table 3 Advantages & Disadvantages of Waterfall Model
26
3.3.2 Spiral methodology
The spiral model, also known as the spiral lifecycle model, is a systems development lifecycle
(SDLC) model used in information technology. This model of development combines the
features of the prototyping model and the waterfall model. The spiral model is favoured for
large, expensive, and complicated projects. The Spiral Model is an evolutionary software process
model that couples the iterative nature of prototyping with the controlled and systematic aspects
of the Linear Sequential Model.
In response to the weakness and failure of the waterfall model many new models were developed
that add some form of iteration to the software development process. In spiral model, the
development team starts with a tiny set of requirements and goes through each development
phase (excluding the installation and maintenance phase) for those set of requirements. Based on
the lesson learned through risk analysis process, the development team adds functionality for
additional requirements in every increasing spiral until system gets ready for installation
(Purcell, 2008). Each iteration is prior to the production of version is a prototype of the
application. Hence, it is more recommended to use spiral model when the cost and risk
evaluation is important and the project is complex (better for high risk project).
27
Figure 16 Figure showing Spiral Model (Purcell, 2008)
Advantage Disadvantage
Avoidance of risk is enhanced Can be a costly model to use
Good for large and critical projects Risk analysis require highly expertise
personal
Strong approval & document control Project success is dependent on the risk
analysis phase
Additional function can be added at the end Not feasible for small projects
Table 4 Advantages & Disadvantage of Spiral Model
3.3.3 Prototyping
Prototyping is the rapid development of a system. Prototyping can be considered as a risk
reduction activity which reduces requirements risks to help the costumer and the developer
understand the requirement for the system. Prototyping can be part of requirement analysis or
part of the design as well. Prototyping is essential for parts of the system such as the user
28
interface which cannot be effectively pre-specified. Users must be involved in prototype
evaluation.
By using prototyping model the customer can get an actual view of the system that the
developers are developing. Using the develop prototype can enable a client/customer to get better
understanding of the system. Prototyping model is an effective idea for the development of the
complicated and large systems for which there is no predefined process or the existing system to
help determining the requirements.
Figure 17 Figure showing prototyping (istqbexamcertification)
Advantage Disadvantage
Users are involved in the development
process
Leads to implementing and then repairing
way of development
Errors can be detected initially Incomplete application may cause application
not to be used as the full system
Missing functionalities can be identified
easily
Lack adequate problems analysis
Table 5 Advantages & Disadvantage of Prototyping Model
3.3.4 Incremental Model
The incremental model the complete requirement into the different builds, multiple development
cycles take place. A project using incremental model may start with the simple objectives. Then
29
some portion of these objectives is defined as requirement and implemented. Meanwhile, using
the objectives rather than the requirement can be uncomfortable for management. A working
version of the software is produce during the initial modules which have to pass through the
requirement, design, implementation & testing phase. Each subsequent release of the module
adds function to the initial release. The process continues till the complete system is formed.
Figure 18 Incremental Model (istqbexamcertification)
Advantage Disadvantage
More Flexible –less costly to change the
requirement
Needs good planning and design
Generate software quickly Total cost is higher than waterfall
Easy to test and debug Needs a clear definition of the system
Easy to manage risk Requirement must be clear and well defined
Table 6 Advantages & Disadvantage of Incremental Model
30
3.3.5 Rapid Application Development (RAD) Model
Rapid model is rapid application development. It is also called as a type of the incremental
model. In RAD, functions are developed in parallel. The development processes are bound with
the time boxed, delivered and then assembled into a running prototype. This can be very useful
to deliver the project progress to the customer for feedback regarding their requirements.
Figure 19 RAD Figure (24point0)
Advantage Disadvantage
Reduce development time Needs highly skilled manpower
Increase reusability of components Modularized system can only be built using
RAD
Increase client feedback High dependency on modeling skills
Table 7 Advantages & Disadvantage of RAD Model
31
3.3.6 Hybrid Paradigm
Hybrid Paradigm normally used to those project where a single methodologies doesn’t meet the
requirement of the development process of any software system. Basically, in hybrid paradigm
more than one software development methodology is used in order to develop a software system.
3.4 Chosen Methodology
Based on the detail study about the background of the project and matching the requirement to
the different available methodologies in the software markets, I came to the point of conclusion
that not a single methodology is suitable for the development of the project. As the project is
academic, so it is better to use a combination of the different methodology. That is to say, hybrid
paradigm is the best methodology to be used in the project because of the following
consideration for the academic project.
Academic Project Regular Consideration
Time Frame (Academic Project always
contains the certain time frame)
Regular Progress Report (Regular Progress
report must be submitted to the academic
institutions)
Table 8 Academic Considerations
3.5 Justification of Chosen Methodology
Apart from the above mention different software development methodology, Hybrid Paradigm is
used in order to develop the new system. Here the comparison is given with its own advantages
and disadvantages.
3.5.1 Waterfall Model
For using the most traditional and oldest model of software development methodology i.e.
Waterfall, the phase must be in the linear sequential. If the requirements change after completing
the phase developer cannot turn back to the previous phase. Meanwhile, in the academic or the
business purpose software development we have to accept the change in the process or the
requirement and must roll back to the earlier phase. Hence, Single waterfall model is not usefull
for the development of the new system.
3.5.2 Prototyping
The prototyping model is developed to improve on some key shortfalls of the linear sequential
model (Sullivan & Fitzpatrick, 2002). Requirement change is easily handled in this methodology
which is the best part of this model including the fractional distribution of huge module into
32
smaller module. But this model is not sufficient for the development of the academic project
because the smaller module (segregated from big module) require the waterfall model.
3.5.3 Spiral Model
The spiral model is used to develop in a series of incremental releases. It is evolutionary in
nature and implies an iterative approach to the creation of the software system. Spiral model also
allows for reductions in systems development time, quality engineering, resources count, and
cost and so on. Similarly it is more suitable for the project having higher risk management
procedure. In context to this project, I cannot allocate the resources for the risk management.
Hence the spiral model is not suitable alone for the development of the new system.
3.5.4 Incremental Model
Incremental model combine elements of the linear sequential model with the iterative nature of
prototyping. In general the different increments of incremental model aims to make a solution to
meet the requirements of the project. But for this academic project regular assessment I need to
develop a small prototype. Hence working in the small increment is good but not sufficient for
the project.
3.5.5 Rapid Application Development
Rapid application development evolved as a solution to the problems caused when issues are
discovered late in the development cycle. But is also contains some drawbacks like it require
more human resources to create right number of team whereas this project is an individual’s
project. Secondly it requires more knowledge for the developers in team but we don’t have team.
Hence, alone a RAD model is not good for the development of the project.
Apart from this above mention problems, a solution is provided by the hybrid paradigm model (a
combination of waterfall, prototyping and incremental model). Adopting the hybrid model
approach may also offer significant advantages where the project elements and its dependencies
are well known. For examples, the hybrid model facilitates requirements gathering efforts in an
incremental and interactive way. Likewise, the design and implementation of the underlying
model could follow the waterfall model and the interface design could follow the prototyping
model in order to complete the project with high speed.
For the academic project this hybrid paradigm is suitable because the student cannot leave the
most popular and understandable waterfall model. But is cannot be used alone for the
development of the system. Similarly, developing a small fraction of module form the big
fraction and implementing the waterfall concepts for prototyping the small fraction is suitable for
33
the system. However, adopting hybrid paradigm perspective requires a fundamental competence
in terms of understanding the architectural relationships between each of the projects functional
and non-functional components as well as profound the various integration points and integration
challenges. Incremental model concepts used in order to track the project progress that the
project supervisors review on the continuous basis.
34
Chapter 4: Requirements Gathering
4.1. Objectives of this chapter
The main objective of this requirement gathering chapter is to collect a rigid set of requirements
of the system. These chapters basically conceptualize on requirement gathering and listing for
the development of this project. The gathered requirements will be formulated in the form
software requirement specification document. For requirement gathering, various types of
requirement gathering techniques are used which are discussed in this chapter. This chapter also
contain SRS document that consists of functional and non-functional requirements for the
commencement of the project.
4.2. Introduction
A requirements gathering activities conducted to determine the needs or conditions for a new or
altered product. It commonly takes place after a request is received. It is the process of
gathering information about business and technical requirements supporting a request,
consolidating this information into a cohesive document, and assisting stakeholders in
prioritizing these needs and conditions. A requirement gathering process is critical to the success
of a project and can serve as a contractual basis between a customer and a vendor. Requirements
must be documented, actionable, measurable, testable, related to identified business needs or
opportunities, and defined to a level of detail sufficient for the design of a project.
The requirements management plan, a separate document, is used to document the necessary
information required to effectively manage project requirements from definition, through
traceability, to delivery and represents a subsequent document to the requirement gathering.
Requirement analysis is also called requirements engineering that helps determining the user
expectations or user requirements for the new system. (Margaret Rouse, 2007) They are:
Requirement Capture (with different fact finding techniques), Requirement Analysis and
documenting requirement (preparation of SRS document). (fdsc, n.d.) Gathering of proper
requirement helps in increasing team’s productivity, saves cost effectively, shortens software
development life cycle and helps in completing project on proper time, budget and resources.
4.3 Intended Audience
The audience for this requirement gathering includes [i.e.: the users, project management, system
analysts (i.e., developers who may participate in the requirements), and system designers (i.e.,
developers who may participate in the system design)].
35
4.3. Plan of action for requirement analysis
The requirement gathering part is the most important aspect of the development process. Hence
being the individual’s project I developed the following plans for the effective and desirable
gathering of the requirements.
Objective Fact finding
technique
Resources Duration Result
Level
Research the structure and
overview of the prediction
culture in the sports
Background
study
Different website
working in the
fields of prediction
and fantasy.
10 days Medium
Find the probable use to the
portal
Background
study
Different website
working in the
fields of prediction
and fantasy.
5 days Medium
Determine the understanding
level of the people about
football prediction
Survey Online Survey
through
SurveyMoney.com
8 days High
What feature and categories is
required for the new and
dynamic football prediction
website
Discussion on
Social Media
Facebook Group
like PHP
Developers Nepal,
Real Madrid
Nepal, Chelsea
Nepal etc.
15 days High
Determine what user expecting
the new system
Questionaries’
Survey
Questionaries’’’
based survey
conducted in
Rotaract Club of
Pashupati-Ktm &
Islington College
(Britt House)
5 days Medium
Table 9 Requirement Gathering Plan
36
4.4. Fact finding techniques followed in requirement analysis
Fact finding technique is the general technique that implements the project scope research,
questionnaires, interviews and other online as well as real time survey in order to gather
information about system. Fact finding technique is also called information gathering or data
collection technique. (Quadari, 2005)
Following are the fact finding techniques is conducted in requirement analysis step of this
project.
4.4.1 Background Study
This technique is conducted to collect the details information about the structure, various data
needed for the online prediction system in football based categories. The fundamental boundry of
this technique is to gain knowledge about the exiting the prediction culture in the football
website.
4.4.2 Discussion/Virtual Interview
Virtual discussion is conducted in the various page of the social networking sites such as
Facebook etc. A basic discussion post is posted on the various pages like
www.facebook.com/groups/phpdevelopersnepal, www.facebook.com/groups/realmadridnepal,
www.facebook.com/groups/groups/chelseafcnepal, etc. in order to find out the basic requirement
for the football website regarding the prediction. As a results, various members from the group
suggest to implement the Nepalese football prediction, an interaction portal for all over football
news as well as some developers suggest to add extra interesting features in order to reduce the
boringness of the portal. Likewise some football fans suggestion to use dropdown menu system
for prediction the score along with the proper squad for the game week which helps the user to
predict the score in the advance way gaining some profit from that squad.
Reasons behind the Facebook Football Group & PHP Developers Survey
After all this a portal for the football fan, so the different active football fans in the Facebook
groups in the better way to collect the data for the development of the project. Because what the
system require is the expectation of the football fan and the system is going to be develop from
them as well. The members in the Facebook are regular active of the EPL as well as Nepali
football, football fantasy, somehow active to the European football prediction websites. Hence, a
quantitative requirement was capture during the survey based on the social networking sites.
4.4.2.1 Objectives of Social Media Survey
4.4.2.1.1 To collect the required information about the project
4.4.2.1.2 To know the fans expectation from the portal
37
4.4.2.1.3 To know how and what football fan uses online website to gain the football related
information.
4.4.3 Questionnaire/Online Survey
Questionnaire is done as a part of fact finding technique in collect the real time data for the
project. During the questionnaire survey done at the Rotaract Club of Pashupati-Ktm (a social
organization having the different educational faculty youth of age group 18-30) targeting the
different class of educational background people from different age group. The main aims of the
questionnaire are to generate a average expectation of the people from the site along with the
remarkable suggestion and extra feature for the system. A sample of the questionnaire is placed
in the appendix section of the document.
Online survey is conducted in the website called SurveyMonkey in order to sort out the fan
behaviour of the different parts of the country and world. In this online survey, a total of 70 users
participated from the different parts of the world. The outcome of the survey graphs is placed at
the appendix section of the document.
4.4.3.1 Obstacles Occurred
S.N Obstacles
1 No accuracy of data validity
2 Laziness of the people to fill the form
3 Minimum Participation
4 Unwanted Suggestion or Laughing Issue (People consider the question as a jokes apart)
Figure 20 Obstacles Occurred
4.5. Outcome of Fact finding techniques
The outcomes of the fact finding technique are placed in the appendix section of this document.
4.6. Hawk Eye description of the proposed system
The proposed system will completely run as a web based system. MySQL database is there in
order to hold the data from the user prediction and others data from the admin etc. Normally the
system quires the latest web browser in order to run the function smoothly. Two tired application
is suitable for the proposed system.
38
Figure 21 Overview of the System
4.7. Components in the proposed system
There are six different components are identified which should be included in the system. Those
components are as given below:
 User registration and authorization
 Make Prediction
 Point Calculation
 Rank Generation
 Make friend Circle
 Comment & Discussion Forum
4.8. Users in the proposed system
Normally four types of users are involved in this system which is given below through the table.
User
Portal
Interface
System
Database
39
User Roles
Admin Admin controls the portal (manage fixtures, manage
result, generate rank etc.)
Users (Registered) User being authenticated by the system and can predict
the match available in the system
Guest The un registered user or the new user to the system can
view the system surface wise.
Table 10 Users in the System
4.9 Functional Requirements
4.9.1 User Registration
Create an account
Priority: Must Have
Actor: Guest
Precondition: User not logged in
Description: A new user can create an account to use the portal with the full functionality.
Path:
4.9.1.1 Select Register Button,
4.9.1.2 Fill the registration form,
4.9.1.3 Submit the form,
4.9.1.4 System verifies if valid information saves on the database,
4.9.1.5 Send the notification to the users.
Exception: Username already exists, incomplete form etc.
Result: A new account is created for the guest.
4.9.2 Login & Authentication
Priority: Must Have
Actor: Guest or user
Precondition: The user is registered to the portal but not logged in
Description: A user is register member to the site but not logged in, users can log into the
system for its smooth operation.
Path:
4.9.2.1 Select Login Button,
40
4.9.2.2 Fill the login form,
4.9.2.3 Submit login form,
4.9.2.4 System verifies if valid information provided or not, if yes then logs the user into
the system.
4.9.2.5 System redirect to the landing page of the portal after login.
Exception: Username/Password Invalid, incomplete form etc.
Result: A user is logged in.
4.9.3 Make Prediction
User Prediction
Priority: Must Have
Actor: User
Precondition: User at the landing page
Description: A user can predict the different fixtures available on the site.
Path:
4.9.3.1 Select the recent game week,
4.9.3.2 Fill the fixtures form,
4.9.3.3 Submit fixtures form,
4.9.3.4 System verifies if valid information provided or not, if yes then store it into the
database.
4.9.3.5 System redirect to the confirmation page after the prediction.
Exception: empty prediction.
Result: A page with the user actual prediction.
User Prediction Point
Priority: Must Have
Actor: User
Precondition: User at the landing page
Description: A user can review the point of different fixtures that he predicted before.
Path:
4.9.3.6 Select the special game week that the user want to know about,
4.9.3.7 System provides the result of the user point based on the calculation provided with
the system specification document.
4.9.3.8 System redirect to the confirmation page after the prediction.
Exception: None.
Result: A page with the actual prediction point display.
User Logout
Priority: Must Have
41
Actor: User
Precondition: The user is logged in portal.
Description: A user is logged in can easily log out.
Path:
4.9.3.9 Select Log out Button,
4.9.3.10 System logs the user out.
4.9.3.11 System redirect to the home page of the portal after log out.
Exception: None.
Result: A user is logged out.
4.9.4 Point Calculation
4.9.4.1 Add Teams
Priority: Must Have
Actor: Admin
Precondition: The admin is logged in portal.
Description: An admin manage (add/edit/delete) the teams playing the current EPL
seasons.
Path:
4.9.4.1.1 Select Team from the EPL,
4.9.4.1.2 System verifies the selected teams.
4.9.4.1.3 System redirect to the admin panel.
Exception: Double input of the same team.
Result: A team is added.
4.9.4.2 Add Fixtures
Priority: Must Have
Actor: Admin
Precondition: The admin is logged in portal.
Description: An admin manage (add/edit/delete) the fixtures of the current EPL seasons
game week.
Path:
4.9.4.2.1 Select real fixtures from the EPL,
4.9.4.2.2 System verifies the selected fixtures.
4.9.4.2.3 System redirect to the admin panel.
Exception: Double input of the same fixtures.
Result: A fixtures is added.
42
4.9.4.3 Add Actual Results
Priority: Must Have
Actor: Admin
Precondition: The admin is logged in portal.
Description: An admin manage the results playing the current EPL seasons fixtures.
Path:
4.9.4.3.1 Select fixtures results from the EPL,
4.9.4.3.2 System verifies the correct input of the fixtures results.
4.9.4.3.3 System redirect to the admin panel.
Exception: Mistake in the fixtures result, double input of the same fixtures result.
Result: An actual result is stored in the data center.
4.9.4.4 Declare Winner
Priority: Must Have
Actor: Admin
Precondition: The admin is logged in portal.
Description: Admin declare the winner for the recent game week of EPL.
Path:
4.9.4.4.1 Select user from the list,
4.9.4.4.2 System calculates the points based on the correct prediction with that of the
actual EPL results.
4.9.4.4.3 System generates the rank of the user based on the points obtained.
Exception: None.
Result: A winner is declared.
4.10 Non-Functional Requirements
Non-functional requirements describe the different areas of requirements
that are required for the smooth and proper functioning of the Bhakundo.com.
Among them some are mentioned certain requirements are mentioned below.
4.10.2 Performance Requirements:
It specifies the timing features of the system. There are certain features,
which are more time-sensitive than others. The non-functional requirements should
identify those software functions, which have some constraints on their
performance.
43
4.10.2.1 Response Time: It specify the response time for the transaction in the
system. Normally the Bhakundo.com can handle mostly at least 10 transaction
with the CPU usage of 60%
4.10.2.2 Notification Time: It defines the time required to notify the user about the
completion, error in the transaction.
4.10.2.3 Recovery Time
4.10.2.4 Loading or Run Time (Application Loading should not take long time).
4.10.2 Safety & Security Requirements
It describes the ability of the software to remain protected from unauthorized access.
This includes both change access and view access.
4.10.2.1 Authentication system will used for the secure password validation
4.10.2.2 Safe Login & Logout will be done by session handling
4.10.3 Other Software Quality Attributes
4.10.3.1 User Friendliness: The system should be ease and simple to use for the
end users. It doesn’t require extra training to use the system.
4.10.3.2 Reliability: The online portal should be reliable because it handles the
strong username and password authentication mechanism. The system shall
provide storage of all databases on redundant computers with automatic
switchover and replication of the storage to offsite storage locations.
4.10.3.3 Scalability: The portal should be scalable as the Bhakundo.com should
handle the growing amount of work.
4.10.3.4 Fault Tolerant: In case power failure system should able to recover the
data using the backup mechanism as well as transaction logs
4.10.3.5 Operating Platform: This online portal should operate of the computer
having the Microsoft Windows XP and greater, with minimum 1GHz processor
and 256MB RAM.
4.10.3.6 Interface Metaphor: This online portal GUI must include the dialog
boxes, menus, buttons and also some screen instructions. And minimize the use of
pointer navigation then the keyboard navigation.
44
4.10.3.7 Ease of Use: The portal must be user friendly in terms with ease menu,
instructions etc.
4.10.3 User Characteristics
The users of the system will be the different level of technical expertise. Any
users from the world with the basic knowledge on internet and football prediction
nature should be able to utilize the system smoothly. English will be the only
language that this site will be available in, this makes difficult to those user from
different part of the world to use the system or the site who do not speak English.
Normally there are three types of users:
4.10.3.1 Guests: These are the new users to the system who don’t have user
account to log into the system.
4.10.3.2 Users: These are the registered users to the system who have user account.
4.10.3.3 Administrations: These are authorized personnel to the system who is
responsible for the portal management.
4.11 Summary of this chapter
In this chapter, description of the fact finding techniques used for the system requirement
gathering process was mentioned. Outcome of the questionnaire, survey, and interview was also
mentioned in this chapter. Ultimately, list of functional and non-functional requirements were
also given in this chapter.
45
Chapter 5: System Design
5.1 Introduction
The objectives of this section of the system specification are to model the proposed system. The
lists of requirements that are gathered in previous chapter are to be design in this chapter. This
section contains different UML diagrams to design the requirements UML stands for Unified
modeling language that is used in OOAD approaches in Software Company. UML is treated as a
rich language that is used to model any business functions, structures.
5.2 Purposes
The main purpose of design specification document is as follows:
i) Design specification document is used for various functions from laying out plans for a
new space ship to addressing the design concerns of the system.
ii) Provide the hawk eye structure of the project through different pictorial representation..
iii) The expectations of user are documented, and are agreed by the users and developer
team.
5.3 Intended Audience and Reading Suggestion:
The intended audience for this document is most likely the project owner and somehow we can
integrate users of the system also.
5.3.1 Project Owner: For any academic project the project owner simply justly the
involvement of the academic institutions that’s why Islington College virtually stay
as the project owner of this project
5.3.2 Programmer:
Programmer refers the students who is undertaking the project and responsible for
all the sort s of development process in software engineering.
5.3.3 User:
The user will be implementing and bringing the system in use. The User Interface
(UI) will be shared among the different users.
46
5.4 Use Case Diagrams
Bankundo.com as Boundary
user
admin
Login
Insert Fixtures
Make Prediction
Insert Result
Generate Rank
View Rank
Logout
Figure 22 Use Case Hawk Eye
47
Bankundo.com as Boundary
User/Admin
Login
username
password
authenticate
login error
<<include>>
<<include>>
<<include>>
<<extend>>
Figure 23 Use Case Login Process
48
Password Change Process
User/Admin
Login
check account
status
authenticate
login error
<<include>>
<<extend>>
change password
logout
Portal System
Figure 24 Use Case Password Change
49
Forgot Password
User/Admin
Login
authentication
verify user/admin
login error
<<include>>
<<extend>>
click forgot
password
Login
Portal System
provide
confirmation
change password
<<include>>
update database
Figure 25 Use Case Password Change
50
Bankundo.com as Boundary
Login
Insert Fixtures
update fixture
delete fixtures
Generate Rank
View Rank
Logout
Admin
Remove User
check user status
update database
<<include>>
<<include>>
<<include>>
Figure 26 Use Case Insert, Update & Delete Fixtures
51
Make Prediction
user
admin
Login
get fixtures
Make Prediction
view prediction
view points
View Rank
Logout
update databse
<<includ>>
Figure 27 Use Case Make Prediction
52
Insert Result
Admin
Login
get fixtures
get result
update database
Logout
insert result
<<includ>>
Figure 28 Use Case Insert Result
53
Calculate Points & Rank
user
admin
Login
get fixtures
Make Prediction
insert result
Compare
Prediction/Result
provide point
generate rank
update databse
<<includ>>
<<includ>>
Bhakundo.com System
view rank/points
Admin
Figure 29 Use Case Point Calculation
54
Bankundo.com as Boundary
Click Register
Button
Fill form
Send Confirmation
Login
New Guest
Verify User
complete
registration
First Name
System
Last Name
Email
Username
Password
Confirm Password
selected club
<<extends>>
<<extends>>
<<extends>>
<<extends>>
<<extends>>
<<extends>>
<<extends>>
Figure 30Use Case Sign Up Process
55
5.5 Activity Diagrams
New User Creation (New Account)
terms & conditions
agree
Don’t agree
submit
new user creation
get form
Figure 31 Activity Diagram New User Creation
56
Login Process
enter username/password
correct
incorrect
submit
new user creation
login interface (both user/admin)
Figure 32 Activity Diagram Login Process
57
Insert Fixture
select fixture
Update database
save
cancel
display fixtures
enter fixtures
Update Fixture
select fixture
Update database
save
cancel
display fixtures
make change
DeleteFixture
selectfixture
Updatedatabase
save
cancel
displayfixtures
removefixture
Figure 33 Activity Diagram (Insert Update & Delete Fixture)
58
Insert Fixture
select fixture
Update database
save
cancel
display fixtures
remove fixture
update Result
select result
Update database
save
cancel
display fixtures result
make change
delete Result
select result
Update database
save
cancel
display fixtures result
remove result
Figure 34 Activity Diagram (Insert, Update & Delete Result)
59
ManageFixture
login
Correctdetails
Incorrectdetails
displayfixtures
Figure 35 Activity Diagram Manage Fixture
60
Make Prediction
login
select game week
Correct
incorrect
Make prediction
Figure 36 Activity Diagram Make Prediction
61
5.6 Sequence Diagram
user (guest)
registration details
:authenticationUI :database
get user details
check if avialable already
notification (success/failure)
verify registration details
add user
notification (success/failure)
insert user details
Figure 37 Sequence Diagram SingUP Process
62
user/admin
login details (username, password)
:authentication :database
login details (username, password)
matching/check databasenotification (success/failure)
notification (success/failure)
Figure 38 Sequence Diagram Login Process
63
user (guest)
user interface register confirmer :database
Press register button
Get form()
User details
New user details ()
notify
confiormation check all fields filled
confiormation
update database
false
Figure 39 Sequence Diagram Key Use Case
64
admin
create newFixtures()
user interface :database
nextFixtures()
display()
insert fixtures details
confirmation check fixtures details
insert fixtures
confirmation
datebase= db_fixtures
Figure 40 Sequence Insert Fixtures
65
admin
updateFixtures()
user interface :database
updateFixtures()
check fixtures
insert new fixtures details
confirmation update database
insert new fixtures
confirmation
datebase= db_fixtures
Figure 41 Sequence Diagram Update Fixtures
66
admin
deleteFixtures()
user interface :database
deleteFixtures()
check fixtures
delete fixtures details
confirmation update database
select fixtures
confirmation
datebase= db_fixtures
Figure 42 Sequence Delete Fixtures
67
user
user interface get fixtures database
Select game week
Get fixtures
Get fixture info
Message successful/
failure
Display fixture info
retrieve fixtures
Figure 43 Sequence Diagram get fixtures
68
user
user interface predictor database
Select fixtures
Make prediction()
Prediction details
Show prediction
notify
confiormation check all fields filled
Display prediction update database
Figure 44 Sequence Diagram Make Prediction
69
admin
login()
:Bhankundo UI :database
insert EPL result
update database
view rank
verify
success/ failure notification
provide rank
check rank
Figure 45Sequence Diagram Insert result
70
Admin
1.enterEPL results
:Bhankundo UI :database :Prediction
2.newResults
update database
4 user prediction
5.updateDatabase()
display points
Figure 46 Sequence Diagram Calculate Point
71
user
login page prediction page database
Login details
Click prediction page
Check user status
Message successful/
failure
Display user status retrieve user status
Figure 47 Sequence Diagram
72
User
: System
Notification
Enter prediction details
Make prediction()
End prediction process
Result with total point
Figure 48 Sequence Diagram User Prediction Hawk Eye
73
user
login()
:Bhankundo UI :database
make prediction
update database
review prediction history
verify
success/ failure notification
provide prediction history check history
Figure 49 Sequence Diagram User Prediction Details
74
user/admin
getRank()
:rank UI :database
get rank details
generate rankdisplay rank
dispaly rank
Figure 50 Sequence Diagram Rank Report
75
5.7 ER Diagram
Figure 51 Entity Relationship Diagram
76
5.8 Data Flow Diagram
Bhakundo.com
System
User/Guest Admin
Logindetails
confirmation
InsertFixtures,Results
notification
Registrationdetails,logindetails
confirmation
Makeprediction
Displaypoints&ranks
Requestuser’sstatus
Providestatus
Figure 52 Context Level DFD
77
User Admin
1.1
Authentication
1.3
Make Prediction
1.2
Insert Fixtures
User details
Rejection
Admin details
rejection
Authenticated user details Authenticated admin details
db_prediction
db_fixtures
Prediction details
Fixtures details
Insert user prediction
notification
Insert fixturesInquiry fixtures
Provide fixtures
Fixtures details
notification
1.4
Insert Result
1.5
Calculate point
Provide fixtures result
notification
Provide fixtures
Inquiry fixtures
db_result
Insert results
confirmation
User
Admin
1.6
Generate rank
Fixtures details
Prediction details
Actual result
User details
User details
db_point
User point
Inquiry user point
Provide user pointInquiry rank
Provide rank
Provide rank
Provide user point
Inquiry point
Figure 53 Level 1 DFD
78
5.9 Wire Framing (Interface Design)
Sign Up Login username password
Nav Nav Nav Nav Nav NavNavNav
search
Banner/
Image Slide
Link Link Link
copyrightPolicies
Contact Us
EPL Clubs
Logo
Sponsor &
PartnerAbout
Side Bar
New
Fixtures
New User
Registration
Recent
Result
Figure 54 Wire Frame Design of Home Page
Remaining Designs is kept in the appendix section V.
79
5.10 Website Architecture
Home
Sing Up/Login Discussion Live Score News Transfer Circle
Register Forgot Password
Recent Discussion
Domestic
International
National International
Recent Transfer
January Transfer
View Circle
Reset Password
Figure 55 Website Architecture
5.11 Summary of this chapter
This chapter contains the detail design overview of the project. The requirements generated from
requirement gathering step were successfully modelled using use case diagram, activity diagram,
sequence diagram (also DFD diagram but it is applicable for the structural model not here) and
interface diagrams (Wire framing) in this chapter.
80
Chapter 6: System Testing and Implementation
6.1. Objectives of this chapter
The major objectives of system testing and implementation are to check the developed system
and implement. This section also provides the different strategies and implementation plan
required for the purpose of testing and implementation.
6.2. Testing overview
In software engineering, system testing plays an important role for the delivery of the project or
the system. Every developed system is checked in order to find out the programming bugs.
Meanwhile, testing cannot guarantee the total bug free system. Hence, the basic objectives of the
system is to find out the bugs solve them for the bugs free system.
There are various types of testing techniques. Some of them are:
6.2.1 Unit testing
6.2.2 Data flow testing
6.2.3 Integration testing
6.2.4 Loop testing
6.2.5 Black Box Testing
6.2.6 Data testing etc.
6.3. Testing Strategy
For Bhakundo.com system testing the strategy will be test plan containing a numbers of test
cases followed by test log with test results.
Here, test cases are prepared according to type of users in this system.
Admin
Registered Users
Guest (Unregistered Users)
6.4. Test Plan
Test Plan Consists the different test cases prepare in order to test the system. The test plan with
the test cases is mentioned below:
81
6.4.1. Use case Test Plan
Actor Test
case
Use case Objective
Admin
1 Insert Fixtures To check if system admin can add new fixtures or not.
2 Update Fixtures To check if system admin can update fixtures or not.
3 Delete Fixtures To check if system admin can delete fixtures or not.
4 Insert Result To check if system admin can add result or not.
5 Update Result To check if system admin can update result or not.
6 Delete Result To check if system admin can delete result or not.
Registered
Users
7 Login To check if the register user can login or not
8 View Fixtures To check if register user can view fixtures or not.
9 Make Prediction To check if the register user can make prediction or
not.
10 View points To check if register user can view prediction points or
not.
11 View rank To check if register user can view point rank or not.
12 start discussion To check if the register user can start new discussion
or not.
12 Update user
information
To check if the register user can update profile
information or not.
13 Comment on the
friend profile
To check if the register user can comment on the
friend profile or not
14 Update
Prediction
To check if the register user can make the change in
the earlier prediction or not.
15 View Fixtures To check if the guest user to the system can view the
fixtures or not.
82
Guest
(Unregister
User)
16 Register To check if the new users can register into the system
or not.
17 View result To check if unregister user can view the game week
result or not.
18 View
Discussion
To check if new user can view the discussion forum or
not.
19 Make Post To check if new user can make post the discussion
forum or not.
Table 11 Test Plan
6.4.2 Validation Test Plan
Input Key Test
case
Objective
Login
Information
1 To check if incorrect login data creates error message or not.
Validating
Information
3 To check if the invalid registration data types show error message or
not.
Prediction
Data
4 To check if the empty fields prediction is accepted or not.
83
6.5. Test Log
6.5.1. Use Case test Log
Actor: Admin
Test Case 1
Objective To check if system admin can add new fixtures or not.
Test Data New Fixtures
Expected test result New fixtures should added to the database & should available to the users
Actual test result New fixtures was added to the database
Conclusion Successful testing.
84
Actor: Admin
Test Case 2
Objective To check if system admin can update fixtures or not.
Test Data New fixtures
Expected test result Revised fixtures should be added to the system.
Actual test result Revised fixtures was added to the database
Conclusion Successful testing.
Actor: Admin
Test Case 3
Objective To check if system admin can delete fixtures or not.
Test Data Fixtures
Expected test result Fixture should be deleted from the database.
Actual test result Fixture was deleted from the database
Conclusion Successful testing.
85
Actor: Admin
Test Case 4
Objective To check if system admin can add result or not.
Test Data Fixtures Result
Expected test result Fixture result should be added to the database
Actual test result Fixture result was added to the database
Conclusion Successful testing.
Actor: Admin
Test Case 5
Objective To check if system admin can update result or not.
Test Data Fixtures Result
Expected test result Result should be updated added to the database
86
Actual test result Updated result was added to the database
Conclusion Successful testing.
Actor: Admin
Test Case 6
Objective To check if system admin can delete result or not.
Test Data Fixtures Result
Expected test result Result should be deleted from the database
Actual test result Result was deleted from the database
Conclusion Successful testing.
Actor: Register User
Test Case 7
Objective To check if the register user can login or not
Test Data Username/Password
Expected test result User should able to log into the system
Actual test result User was logged in.
Conclusion Successful testing.
87
Actor: Register User
Test Case 8
Objective To check if register user can view fixtures or not.
Test Data Fixtures Details
Expected test result User should able to see the fixtures of upcoming matches
Actual test result Fixtures was visible to the user
Conclusion Successful testing.
88
Table 12 Unit Testing
Actor: Register User
Test Case 9
Objective To check if the register user can make prediction or not.
Test Data Score Details
Expected test result User should be able to predict the fixtures
Actual test result User was able to predict the fixtures
Conclusion Successful testing.
89
Actor: Register User
Test Case 10
Objective To check if register user can view prediction points or not.
Test Data Point status
Expected test result User should be able view the prediction points
Actual test result Prediction point was viewed to the users
Conclusion Successful testing.
90
Actor: Register User
Test Case 11
Objective To check if register user can view point rank or not.
Test Data Rank Status
Expected test result User should view the prediction rank
Actual test result Prediction rank was visible to the users
Conclusion Successful testing.
Actor: Register User
Test Case 12
Objective To check if the register user can start new discussion or not.
Test Data Message or discussion issue
Expected test result User should be post a discussion
Actual test result Discussion was posted
Conclusion Successful testing.
91
Actor: Register User
Test Case 13
Objective To check if the register user can update profile information or not.
Test Data Password
Expected test result User should be change password
Actual test result Password was changed
Conclusion Successful testing.
Actor: Register User
Test Case 14
Objective To check if the register user can make the change in the earlier
prediction or not.
Test Data Score details
Expected test result User should not be able to change the predicted details
Actual test result User was fail to change the predicted details
Conclusion Successful testing.
92
Actor: Guest User
Test Case 15
Objective To check if the guest user to the system can view the fixtures
or not.
Test Data Fixtures Details
Expected test result Guest user should be able to view the fixtures
Actual test result Guest user was able to see fixtures
Conclusion Successful testing.
Actor: Guest User
Test Case 16
Objective To check if the new users can register into the system or not.
Test Data Registration Details
Expected test result Guest should be able to register
Actual test result Guest was registered
Conclusion Successful testing.
93
Actor: Guest User
Test Case 17
Objective To check if unregister user can view the game week result or not.
Test Data Fixtures Result
Expected test result Guest user should be able to view the fixtures results
Actual test result Guest user was able to see fixtures results
Conclusion Successful testing.
94
Actor: Guest User
Test Case 18
Objective To check if new user can view the discussion forum or not.
Test Data Discussion Details
Expected test result Guest user should be able to view the discussion forum
Actual test result Guest user was able to see forum
Conclusion Successful testing.
Actor: Guest User
Test Case 19
Objective To check if new user can make post the discussion forum or
not.
Test Data Discussion Details
Expected test result Guest user should not be able to post on the discussion forum
Actual test result Guest user was not able to post
Conclusion Successful testing.
95
6.5.2. Validation test Log
Test Case 1
Objective To check if incorrect login data creates error message or not.
Test Data Incorrect username and password
Expected test result System should show error message
Actual test result Error message was displayed.
Conclusion Successful testing.
When user provides incorrect username or password
Table 13 Validation Testing
Test Case 2
Objective To check if the invalid registration data types show error message or not.
Test Data Personal Details
Expected test result System should show error message
Actual test result Error message was displayed.
Conclusion Successful testing.
96
Test Case 3
Objective To check if the empty fields prediction is accepted or not.
Test Data Score Details
Expected test result System should not take input
Actual test result Input was not submitted
Conclusion Successful testing.
6.5.3 Black Box Testing For Insert, Update & Delete Fixtures By Admin
S.N: Steps
1 Click “Manage Match” Menu in the control panel
2 Click “Add Match” Menu
3 Enter Match Details (teams, time, image, location etc.)
4 Check the database to see whether the information is successfully inserted.
5 Click on the edit menu in the manage match dashboard
6 Add the revised match details
7 Check the database to see whether the information was update or not.
8 Return to the manage menu dashboard
97
9 Click the delete menu
10 Check the database to see whether the fixture were deleted or not.
Table 14 Black Box Testing
6.7. Implementation Plan
After completing the testing phase, software product is ready to be implement in the application
area. The implementation plan for the system is described below.
6.7.1. Processes in Implementation plan
6.7.1.1 Identification of tools to implement the project.
6.7.1.2 Installation of the system
6.7.1.3 User training
6.7.2. Identification of tools
The tools required for the implementation of the project.
6.7.2.1 Development language as PHP
PHP programming language is used for the project development. Because it’s a open source
product having the flexible nature of coding. The PHP language is most popular for the
student because of its large support and tutorials available in the internet as well as various
discussion forums.
6.7.2.2 Development tool as Dreamweaver CS3
Dreamweaver code editing software is most popular among the designer and the programmer
based on the website. For this project especially Dreamweaver CS6 is used. It is very easy to
manage the complete site within the Dreamweaver and result for the fast coding outcomes.
98
6.7.2.3 Web Server as Apache and database as MySql
Apache and MySql are easy to use and are more popular with PHP for make web based
applications. Software called XAMPP (Version 1.7.3) is used including apache as a web
server as well as MySQL as the database. MySQL is open source database that is very handy
and user interface given by PHPMYADMIN (in XAMPP) has made really easy to play with
database.
6.7.2.4 Hardware Specification
Hardware Required
Pentium IV or similar processor
80 GB of Hard Disk space
512 MB RAM or Above
Software Required
PHP 5.0 or above
PHPMYADMIN
Windows XP or Higher Versions
6.7.2.5 Network
Not required as the system is based on the local XAMPP Server.
6.7.3. Installation of the system
Installing any software system plays vital role in project delivering. It is tremendous for different
software product but while working in the web based system is not that much irritating. Just
copying the files into the installed local server like XAMPP or WAMP is more enough to run the
system. But some database expects must be taken in consideration like database name, username
& password, and URL is also needed for smooth operation of the system.
Installation Guide is placed in the Appendix Section.
99
6.8. User Training
Following is the plan for user training to ensure that online portal using end users would not have
any problems in future.
6.8.1 A small briefing session will be given to all the football fans interested to this project after
the proper hosting or deployment of the portal. This will make easier to those users having zero
concept level on the predicting culture in the football match. Also a small presentation will be
schedule for the members of the Rotaract Club of Pashupati-Ktm who earlier help me a lot for
the project requirement gathering. While on this schedule, the proper working mechanism, and
prediction architecture will be described.
Duration: 1 Hour (Approx)
Venue: Britt House (Islington College) Puspalal Memorial College Chabahil, Inkwalkar Pvt
Ltd, Nayabazzar (Online Partner), Student Media Pvt Ltd (Media Partner)& MindShare
Connect Pvt Ltd, Mid Baneshwor (Sponsor)
6.8.2 For the web based system is not impossible to train each every user from the different
parts of the world. Hence, the most common question will added to the help section or FAQs
section with the website in future.
6.8.3 User Manual with most important modules of the system will be distributed to users and
admin of the System.
User manual on using the system is placed in Appendix Section.
6.9 Summary of this chapter
This chapter normally discussed about the testing and the implementation plan for any complete
software system. Test cases, test logs, test results, implementation plan etc. are the essentials
features within the chapter.
100
Chapter 7: System Evaluation
7.1 Objectives of this chapter
This report forms deliverable of the DELIVER project. The aim of the report is to both reflect
on and evaluate the work of the DELIVER project, and the deliverables and outputs that
DELIVER has produced for the current football fans in the world. This will include
consideration of the processes undertaken by the project, lessons learnt and potential ‘hidden’
outcomes that may be of use to the future references.
7.2 Overview on system evaluation
These processes were ongoing throughout the lifetime of the project, and addressed the specific
and changing needs of the project. As far as possible, similar methodologies and practices were
adopted at both sites to allow for full comparative evaluation. This was achieved by the
Supervisor’s regular meeting and agreeing a series of methods that were suited to the evaluation
task. It clearly indicates that projects can be carried out successfully between physically
separated institutions provided regular and clear discussions occur.
The following table describes the evaluation process:
S.N: Questions Description
1. Was the portal efficient? Efficiency describes the project operation including the
factors like minimum time and resources.
2. Was the portal suitable? It describes the system features match the promised
deliverables earlier.
3. Was the portal Easy? It refers the user attitude towards the system, that is if the
user can operate the system easily or not.
Table 15 Evaluation Process
7.3 System evaluation techniques
The main techniques that are used in system evaluation of this project are given below.
7.3.1 Preparing Requirement Checklist
During the requirement gathering phase I had list the user requirements. Taking those
user requirements the evaluation process is carried out in order to ensure the promised
deliverables were present in the system or not.
7.3.2 User Feedback
101
User feedback is the most essential part in the evaluation because the system is intended
for the user so it must fulfill the user requirements collected in the earlier section.
Likewise, the system must be easy to use for the user. Various evaluation form can be
presented to the users in order to collect the feedback.
Collecting feedbacks form the user can be done by various ways such as:
7.3.2.1 Questionnaires
7.3.2.2 Interviews
7.3.2.3 Observation
7.4 System Evaluation Form Sample
The purpose of this survey is to gather information about the effectiveness of the system positive,
and to guide team efforts to organize future evaluation discipline.
Date:_____________________________
Disagree Agree
User Interfaces 1 2 3 4 5 6
Navigation Menus 1 2 3 4 5 6
Prediction Approaches 1 2 3 4 5 6
Comments and Threads 1 2 3 4 5 6
The most valuable aspects of the system were:
Suggestions for improvement in the future:
Table 16 Evaluation Form Examples
102
7.5 User requirement checklist
Sample of user requirement checklist is given in Appendix I.
7.6 Evaluation of the Prototype
Evaluation of the prototype is monitor by the software development methodologies. The
methodologies chosen are the combination of the three different model such as waterfall,
incremental & prototyping. Hence, the hybrid paradigm combination of incremental and
waterfall needed for the evaluation of the prototype.
Evaluation of prototype was done within friends circle. Actually usability, validation, looping
test was done as evaluation of the prototype. Normally usability testing is the major aspect in the
evaluation prototype, likewise others testing also needed suck as validation etc.
7.7 Evaluation of the whole system
At the end of the evaluation of the whole system was done. Testing all the user requirements
mentioned in the requirement gathering portion of the document.
7.8 Findings of the evaluation
All modules related to fixtures management (insert, update & delete) were successfully
completed. User prediction management (insert prediction) module also successfully completed.
Generating ranks of user according to prediction points were also completed. User feed was
successfully published but it couldn’t be elaborated as expected.
Details are placed in Appendix II.
7.9 Summary of this chapter
This chapter provides the overview on system evaluation as well as techniques for doing system
evaluation of the developed project. This chapter also included findings of evaluation with main
findings in the report and other in Appendix section II.
103
Chapter 8: Conclusion
8.1. Objectives of this chapter
The major objective of this chapter is to provide the conclusion that we made after development
of the project. This section also provides the various achievements develop during the project
development phase, problems faced, and the future augmentation of the project.
8.2. Introduction
Especially for the final year project of the Islington College, during the project title submission
phase, I was highly motivated for the project title relating to the football context. Various
researches were carried out in order to decide a new implementation to the football society. But
the research outcomes was not fruitful, But while continuing the research on the various aspects
of the sports rather than just football. “Prediction” the word particularly used in North American
countries during the NBA Championship, Rugby Champions, and Base Ball Championships. I
was very much directed towards the prediction culture in football. Normally football website
offer the betting or bidding facilities to the user but the prediction culture in rarely used in the
websites. So, I came with the decision for the Nepalese Football Prediction but eventually
because of the different factors like government policies, government stability etc. The regular
football league in Nepal was not functioning well. Hence, I jumped to wards the most popular
English Premier League.
With the strong feeling to build an online portal where user predictions the different matches of
the EPL and somehow earns a value in terms of awards for the winners at the end of the game
week. The major problems faced, lesson learnt, future escalations are mentioned below.
8.3. Project Achievements
Completing any academic project directly contribute for the extra learning to the student
involved in the project. Developing the prediction portal for the football fans made me know
about the different aspect of the football such as the history, background, different historical
moments, and key players from the history, major competition, football rivals between the nation
and the professional’s football clubs etc.
Completing the project also increased my project management behavior as the project contain
the unchangeable time frame, likewise various survey techniques were learnt in order to
understand the problems domain of the project. The achievements are also mentioned on the
achievement table below:
S.N: Source Achievement
1 Project Title During the bachelor’s life in Islington College help me a
lot to maximize the small concept develop in my mind
long time ago. (Achievement: How to Convert Small
104
Concept into A Huge Concept)
2 Requirement Gathering Various fact finding techniques were learnt and practice
well (Achievement: How to convert a raw data or
information to the useful source of information)
3 Development Tools Key Tools like Adobe Photoshop, Dreamweaver etc. were
learnt including the some like Xampp Server, MySQL
database, and PHP scripting language.
4 User Feedback It’s the major lesson learnt during the project because the
system must be developed according to the user choice.
Otherwise, the project loses its importance. Also
incorporating the user feedback to the system is the main
aspect for the project success.
Table 17 List of Achievements from the Project
8.4. Future Escalations
The online portal was developed based on the user requirement gathered by using different
technique including the facts finding in the earlier sections. But the fact finding technique cannot
provides the 100% correct data because the people involved in the fact finding technique
different sessions may not provide the actual information about what they want etc. So in the
modern changing century of the sciences and technology user want the latest technology in the
website they are using. Hence, the future amendment procedure must be available in the project.
Normally, any future amendment section in the project appears as the major problems. The
project must support this issue because the project in not for the stable requirement. The project
is about the real time scenario of the football league so after certain calendar year the teams
playing the league changed and the time table also changed so we need to update the system in
order to meet the user expectancy. Hence the future change has accepted in the project
development.
8.4.1 Usability
The change in the user interface may be the first possible future amendments in the project due
to the changing technology user want the new taste in every fields of their life. Hence, the
change in the UI is more important in the future.
8.4.2 Extra Features for the project
The following features can be added for future based on the feasibility of the project:
League Table Football fans usually search the league table of their favorite
clubs in the internet. So these features drag commercial factors to
105
the portal.
Multiple League Prediction Normally this portal is based on EPL, but the fans behavior show
a different nature i.e. they may be the laliga fans, Germany
football fans (Bundesliga), Italian football fans (Seria A) etc.
Hence, adding the others league like laliga, Budesliga etc. import
a huge fraction of visitors for the portal
Login using the social
media personal details like
Facebook, Twitter and
LinkedIn etc.
Registering process may cause some point of irritation to the user.
Hence, implementing the 3rd
party login features may improve in
the fans acquisition.
Conversion as a social
portal
Depending on the number of users in the portal further the portal
can be integrated as the social site about the football.
Advertisement Section Football investment is the best way for the promotion of any
kinds of the business. Hence, adding the advertisement in the site
also help to generate a commercial profit motive to the portal.
Table 18 Extra Features for the Future
8.5. Problems encountered
In case of developing a new system without any exiting system in the software market it-self
appeared as major problems. Being an amateur developer, the process of software development
appeared as another biggest problem. The way of collecting the true user requirements, designing
the database, developing the system are the noticeable problems in the project development.
S.N: Title Description
1 Project Nature “Bhakundo.com, An Online Football Score Prediction
Portal” it’s a vast project topic that I had chosen for the
final year project at the Islington College. Because there
are no any current system working in the same field of
application. Detail study of the project couldn’t be done
because of its rare source of information but the system
that was quite similar to the proposed system are studied
well.
106
2 Legal Issue Different copyright and trademark issue was encounter in
order to complete the project in the internet based system.
Because the clubs logo are their registered trademark that
contains some legal consideration for the clubs sponsor to
use but for outsiders they never permission to use the
logo. In this project, some of the clubs provides
permission to use the logo but the majority of the clubs
deny because of the internet issue. But for the project,
this system tries to cover all the logo of the available
clubs in the premier league.
3 Effective Survey Online survey through the SurveyMonkey helps to get
the some of the user requirements but the problems faced
about the number of the peoples participated in the
survey. Peoples take it as an irritating process and they
answer whatever they like not the real ones.
8.6 Social Issues & Ethical Issues
The social as well as ethical issues in the software engineering play a vital on the success factors
of the project. The social issues for the proposed system are mentioned below:
8.6.1.1 The major issue with this system is peoples might consider the portal as online
gambling. As a result, user expectation can be hurt because all the requirements described by
the user are not meet. But eventually if the user can compare the difference between the
gambling and prediction the portal can answer the questions.
8.6.1.2 As the portal popularity increased in a matter of period, there always be someone who
shows some unacceptable behavior within the site such as posting personal business motive
information like URLS, Images, Logos and Banners etc. these activities were permanently
banned by the admin.
8.6.1.3 Privacy of the user is defined as the state of being private but the system friends circle
aspects does not meet the privacy issue where a user can be viewed by the different others
users.
107
8.6.1.4 Data from the international sources, every game week fixtures and their result is based
on the EPL, so the accuracy of the data received appeared as the major issue but in EPL data
accuracy is highly undertaken.
8.6.1.5 All the different clubs playing the EPL are officially contacted in order to seek the
permission of the copyright issue. But only few of the clubs provides the permission through
email. And most of them deny because of the project based on the internet.
8.6.2 Legal Issues
8.6.2.1 Contract Areas: At the being of this project an initial meeting was conducted with the
project sponsor (After Deployment). And finally with the success of meeting a contract paper
was signed between the project owner and the sponsor in order to sponsor the winner from the
portal. These contracts include the agreement between the project owners to that of the online
partner, sponsor etc.
8.6.2.1 License’s: Electronic license were gathered to the way to protect the portal from the
future legal issues. (The entire legal document was kept in the appendix section)
8.8. Summary of this chapter
This chapter describes the concluding part of the project including the achievement form the
project, special lesson learnt in the project, future escalation of the project. As well as this
document contains the legal consideration regarding the social and ethical issue in the project.
108
References
24point0. (n.d.). Rapid Application Development. Retrieved 12 01, 2013, from
http://www.24point0.com/ppt-shop/rapid-application-development-powerpoint/
Batty, C. (2004). Kings of the Kings Road. Vision Sports Publishing Ltd.
Browning, P., & Lowndes, M. (2001, September). JISC TechWatch Report:Content Management
System. Retrieved April 19, 2012, from
http://pozi.dsic.upv.es/spw/viejo/content%20management/tsw_01-02.pdf
Burke, B. (2008). Prediction Methodology. Retrieved 12 20, 2013, from Wikipedia:
http://en.wikipedia.org/wiki/Prediction
Capita, H. (2005). Premier League Football. Research into viewing trends, stadium attendace,
fans preferences and behaviour, 5-70.
Centre, T. S. (2008). Football Passions. Retrieved May 7, 2012, from
www.sirc.org/football/football_passions.pdf
Christ, F. E. (2010, August). FANTASY FOOTBALL: ANALYZING FANTASY THEMES IN
AMERICA'S RHETORICAL PASTIME. Retrieved May 6, 2012, from
ksu.edu.sa/sites/KSUArabic/Research/ncys/Documents/r126.pdf
Copley, S. (n.d.). Evaluating the New System. Retrieved Dec 26, 2012, from
http://www.igcseict.info/theory/8/eval/index.html
Corporation, H. H. (2010). Retrieved April 17, 2012, from
http://www.csulb.edu/committees/webcomm/hannonhill/Hannon_Hill_Content_Manage
ment_White_Paper.pdf
Corporation, N. G. (2007, November 27). RISK MANAGEMENT PLAN. Retrieved April 19,
2012, from http://interop.mt.gov/content/docs/IM_Risk_Management_Plan_v4_0.pdf
Cox, R., Russell, D., & Vamplew, W. (2002). Encyclopedia of British Football.
Design, R. F. (2012). Resources For Web Design. Retrieved May 7, 2012, from
www.kayodeok.btinternet.co.uk/favorites/webdesign.htm
Dwyer, B. (2011). Divided Loyalty. An Analysis of Fantasy Football & Fan Involvement, 447.
edailylife. (2013). List of Best Football Website. Retrieved 12 16, 2013, from
http://www.edailylife.com/sports/best-football-websites/
Education, P. t. (n.d.). Risk Assessment & Risk Management. Retrieved April 19, 2012, from
http://www.pathways.cu.edu.eg/subpages/downloads/Risk_Chapter_1.pdf
109
fdsc. (n.d.). Requirement Analysis Overview. Retrieved June 02, 2012, from
http://www.fdsc.net/business-analysis-sevices/requirement-analysis-overview.html
Game, F. P. (2007). Predict Football Score. Retrieved May 6, 2012, from
http://www.predictfootballscore.com
Goal. (2012). Live To Score. Retrieved May 5, 2012, from www.goal.com
Goto, K. (1999). Planning a Web Development Project. Retrieved April 19, 2012, from
http://www.gotomedia.com/downloads/goto_stage.pdf
Hammam, S. (2013). Premier League. Retrieved 12 20, 2013, from Wikipedia:
http://en.wikipedia.org/wiki/Premier_League
Handbook, C. G. (2003, February). Project Planning. Retrieved April 19, 2012, from
http://www.stsc.hill.af.mil/resources/tech_docs/gsam4/chap3.pdf
istqbexamcertification. (n.d.). Retrieved 12 01, 2013, from
http://istqbexamcertification.com/what-is-incremental-model-advantages-disadvantages-
and-when-to-use-it/
istqbexamcertification. (n.d.). ISTQB Exam Certification. Retrieved 12 01, 2013, from
http://istqbexamcertification.com/what-is-prototype-model-advantages-disadvantages-
and-when-to-use-it/
Jurgen, A. (2008). The Definitive List of Software Development Methodologies - Agile
Management | NOOP.NL. Retrieved 11 25, 2013, from http://www.noop.nl/2008/07/the-
definitive-list-of-software-development-methodologies.html
K. Jantzen, K. J. (2006). Estimating the effects of project risks in. Retrieved April 18, 2012, from
http://www.tassc-solutions.com/downloads/EstimatingRisks.pdf
Margaret Rouse. (2007). requirements analysis (requirements engineering) . Retrieved June 01,
2012, from http://searchsoftwarequality.techtarget.com/definition/requirements-analysis
Martyn Shuttleworth. (2009). What Is A Literature Review? Retrieved February 27, 2012, from
http://explorable.com/what-is-a-literature-review.html
Nagle, J., Dodd, A., & Ellis, R. (2010). THE FOOTBALL LEAGUE. Retrieved May 5, 2012,
from http://www.football-league.co.uk/staticFiles/65/51/0,,10794~151909,00.pdf
Nishadha . (n.d.). The Complete Guide to UML diagram types with examples. Retrieved August
01, 2012, from http://creately.com/blog/diagrams/uml-diagram-types-examples/
Note, R. G. (2007, March). Project Monitoring. Retrieved May 1, 2012, from
http://www.scca.sh.cn/Uploads/Files/200983185349656.pdf
110
Predict, T. F. (2005). Total Football Predict . Retrieved May 7, 2012, from
www.totalfootballpredict.com
Premier League. (1992). English Premier League. Retrieved 12 20, 2013, from
http://en.wikipedia.org/wiki/Premier_League
Purcell, J. (2008). Comparison of software development lifecycle methodologies, 2-6.
Quadari, A. A. (2005). fact Finding techniques. Retrieved 12 25, 2013, from
http://www.scribd.com/doc/6902721/Fact-Finding-Techniques
Rouse, M. (2007). What is waterfall model? - Definition from WhatIs.com. Retrieved 11 26,
2013, from http://searchsoftwarequality.techtarget.com/definition/waterfall-model
Services, A. I. (2011). playfantacy. Retrieved May 6, 2012, from www.playfantacy.com
Services, A. I. (2011). PlayFantacy. Retrieved May 2, 2012, from www.playfantacy.com
Sky, S. (2007). Waterfall Method Software Development Life Cycle. Retrieved 11 26, 2013, from
http://skysigal.xact-
solutions.com/Resources/SoftwareDevLifeCycle/WaterfallMethodSDLC/tabid/600/Defa
ult.aspx
Sullivan, P., & Fitzpatrick, J. (2002). An "On Demand" Software Engineering Process
Perspective. 21st Century Software Development, 5-6.
University, B. S. (2007, April 24). PERFORMANCE MANAGEMENT –CREATING SMART
OBJECTIVES: PARTICIPANT GUIDE. Retrieved April 18, 2012, from
http://hrs.boisestate.edu/td/pdf/SMARTgoals.pdf
University, B. S. (2007, April 24). PERFORMANCE MANAGEMENT –CREATING SMART
OBJECTIVES: PARTICIPANT GUIDE. Retrieved May 7, 2012, from
http://www.google.com.np/url?sa=t&rct=j&q=project+planning+smart+objectives++for+
retaurant+management+system+df&source=web&cd=2&ved=0CCQQFjAB&url=http%3
A%2F%2Fhrs.boisestate.edu%2Ftd%2Fpdf%2FSMARTgoals.pdf&ei=w4GRT-
2tGsryrQfNt7mZBQ&usg=AFQjCNGeQ39KHsYElzI
Wikipedia. (n.d.). Football In Nepal. Retrieved 12 15, 2013, from
http://en.wikipedia.org/wiki/Football_in_Nepal
Williams, G. (1994). Use of the Word Football. Retrieved 12 12, 2013, from Wikipedia:
http://en.wikipedia.org/wiki/Football#Use_of_the_word_.22football.22

A Bidding System In Football "Football Fantasy"

  • 1.
    Table of Contents Chapter1: Introduction........................................................................................................ 1 1.1 Motivational Factors ........................................................................................................ 2 1.2 Aim & Objectives: ........................................................................................................... 3 1.2.1 Project Objectives:.................................................................................................. 3 1.3 Scope of the Project.......................................................................................................... 4 1.4 Project Deliverables ......................................................................................................... 5 1.5 Outline of proposed system.............................................................................................. 5 1.6 Project Plan ...................................................................................................................... 6 1.7 Summary of the chapter ................................................................................................... 6 Chapter 2: Literature Review.......................................................................................................... 6 2.1 Objectives of this chapter...................................................................................................... 6 2.2 Introduction........................................................................................................................... 6 2.3 Background & Research........................................................................................................ 6 FOOTBALL IN NEPAL ......................................................................................................... 7 2.3.1 Prediction ...................................................................................................................... 8 2.3.2 English Premier League............................................................................................... 8 2.3.3 The Prediction Football Phenomenon ...................................................................... 13 2.3.4 Fan Loyalty ................................................................................................................. 13 2.3.5 The Television Audience ............................................................................................ 14 2.3.6 Stadium Attendance ................................................................................................... 14 2.3.7 Premier League Fan ......................................................................................................... 14 2.4 Socio Economic Groups in Football (SEG)........................................................................ 14 2.5 Impact of television and internet on the match attendance ................................................. 15 2.6 Analysis of Premier League Fans........................................................................................ 15 2.6.1 www.predictfootballscore.com: ....................................................................................... 18 2.7 Online Football Portal in Nepal .......................................................................................... 22 2.7.1 www.goalnepal.com (Domestic)................................................................................. 22 2.8 Football and Internet ........................................................................................................... 23 2.9 Chapter Summary................................................................................................................ 24
  • 2.
    B Chapter 3: Development/Methodology.........................................................................................24 3.1 Objective of this Chapter..................................................................................................... 24 3.2 Introduction......................................................................................................................... 24 3.3 Available Methodology....................................................................................................... 24 3.3.1 Waterfall model .......................................................................................................... 25 3.3.2 Spiral methodology..................................................................................................... 26 3.3.3 Prototyping.................................................................................................................. 27 3.3.4 Incremental Model ..................................................................................................... 28 3.3.5 Rapid Application Development (RAD) Model....................................................... 30 3.3.6 Hybrid Paradigm........................................................................................................ 31 3.4 Chosen Methodology .......................................................................................................... 31 3.5 Justification of Chosen Methodology ................................................................................. 31 3.5.1 Waterfall Model.......................................................................................................... 31 3.5.2 Prototyping.................................................................................................................. 31 3.5.3 Spiral Model................................................................................................................ 32 3.5.4 Incremental Model ..................................................................................................... 32 3.5.5 Rapid Application Development ............................................................................... 32 Chapter 4: Requirements Gathering.............................................................................................. 34 4.1. Objectives of this chapter................................................................................................... 34 4.2. Introduction........................................................................................................................ 34 4.3 Intended Audience......................................................................................................... 34 4.3. Plan of action for requirement analysis.............................................................................. 35 4.4. Fact finding techniques followed in requirement analysis................................................. 36 4.4.1 Background Study...................................................................................................... 36 4.4.2 Discussion/Virtual Interview ..................................................................................... 36 4.4.2.1 Objectives of Social Media Survey......................................................................... 36 4.4.3 Questionnaire/Online Survey........................................................................................... 37 4.4.3.1 Obstacles Occurred ................................................................................................. 37 4.5. Outcome of Fact finding techniques .................................................................................. 37 4.6. Hawk Eye description of the proposed system .................................................................. 37 4.8. Users in the proposed system............................................................................................. 38
  • 3.
    C 4.9 Functional Requirements................................................................................................39 4.9.1 User Registration ........................................................................................................ 39 4.9.2 Login & Authentication ............................................................................................. 39 4.9.3 Make Prediction.......................................................................................................... 40 4.9.4 Point Calculation ........................................................................................................ 41 4.10 Non-Functional Requirements .......................................................................................... 42 4.11 Summary of this chapter ................................................................................................... 44 Chapter 5: System Design............................................................................................................. 45 5.1 Introduction.................................................................................................................... 45 5.2 Purposes .............................................................................................................................. 45 5.3 Intended Audience and Reading Suggestion:...................................................................... 45 5.4 Use Case Diagrams ............................................................................................................. 46 5.5 Activity Diagrams ............................................................................................................... 55 5.6 Sequence Diagram............................................................................................................... 61 5.7 ER Diagram......................................................................................................................... 75 5.8 Data Flow Diagram............................................................................................................. 76 5.9 Wire Framing (Interface Design)........................................................................................ 78 5.10 Website Architecture......................................................................................................... 79 5.11 Summary of this chapter ................................................................................................... 79 Chapter 6: System Testing and Implementation........................................................................... 80 6.1. Objectives of this chapter................................................................................................... 80 6.2. Testing overview................................................................................................................ 80 6.3. Testing Strategy.................................................................................................................. 80 6.4. Test Plan............................................................................................................................. 80 6.4.1. Use case Test Plan...................................................................................................... 81 6.4.2 Validation Test Plan................................................................................................... 82 6.5. Test Log.............................................................................................................................. 83 6.5.1. Use Case test Log ....................................................................................................... 83 6.5.2. Validation test Log ...................................................................................................... 95 6.5.3 Black Box Testing For Insert, Update & Delete Fixtures By Admin..................... 96 6.7. Implementation Plan .......................................................................................................... 97
  • 4.
    D 6.7.1. Processes inImplementation plan............................................................................ 97 6.7.2. Identification of tools................................................................................................. 97 6.7.3. Installation of the system .......................................................................................... 98 6.8. User Training...................................................................................................................... 99 6.9 Summary of this chapter ..................................................................................................... 99 Chapter 7: System Evaluation..................................................................................................... 100 7.1 Objectives of this chapter.................................................................................................. 100 7.2 Overview on system evaluation ........................................................................................ 100 7.3 System evaluation techniques ........................................................................................... 100 7.4 System Evaluation Form Sample...................................................................................... 101 7.5 User requirement checklist................................................................................................ 102 7.6 Evaluation of the Prototype............................................................................................... 102 7.7 Evaluation of the whole system ........................................................................................ 102 7.8 Findings of the evaluation................................................................................................. 102 7.9 Summary of this chapter ................................................................................................... 102 Chapter 8: Conclusion................................................................................................................. 103 8.1. Objectives of this chapter................................................................................................. 103 8.2. Introduction...................................................................................................................... 103 8.3. Project Achievements....................................................................................................... 103 8.4. Future Escalations ............................................................................................................ 104 8.5. Problems encountered ...................................................................................................... 105 8.6 Social Issues & Ethical Issues........................................................................................... 106 8.6.2 Legal Issues ............................................................................................................... 107 8.8. Summary of this chapter .................................................................................................. 107 References................................................................................................................................... 108 LIST OF TABLES Table 1 Scope of Bhakundo.com.................................................................................................. 5 Table 2 List of EPL Clubs 2013................................................................................................. 12 Table 3 Advantages & Disadvantages of Waterfall Model..................................................... 25 Table 4 Advantages & Disadvantage of Spiral Model............................................................. 27 Table 5 Advantages & Disadvantage of Prototyping Model................................................... 28 Table 6 Advantages & Disadvantage of Incremental Model .................................................. 29
  • 5.
    E Table 7 Advantages& Disadvantage of RAD Model .............................................................. 30 Table 8 Academic Considerations............................................................................................. 31 Table 9 Requirement Gathering Plan....................................................................................... 35 Table 10 Users in the System ..................................................................................................... 39 Table 11 Test Plan ........................................................................................................................ 82 Table 12 Unit Testing ................................................................................................................... 88 Table 13 Validation Testing.......................................................................................................... 95 Table 14 Black Box Testing ......................................................................................................... 97 Table 15 Evaluation Process....................................................................................................... 100 Table 16 Evaluation Form Examples.......................................................................................... 101 Table 17 List of Achievements from the Project........................................................................ 104 Table 18 Extra Features for the Future ....................................................................................... 105 LIST OF FIGURES Figure 1 Working Mechanism..................................................................................................... 5 Figure 2 Officials Premier League Logo (Hammam, 2013).................................................... 10 Figure 3 An early game of football............................................................................................ 13 Figure 4 Average audiences on television & internet .............................................................. 15 Figure 5 Analysis of Football Fans............................................................................................ 16 Figure 6 Fans based on clubs..................................................................................................... 16 Figure 7: Survey on Football Fans (Centre, 2008)................................................................... 17 Figure 8: Survey on Football fan using websites (Nagle, Dodd, & Ellis, 2010)..................... 18 Figure 9: Interface of www.predicfootballscore.com (Game, 2007) ...................................... 19 Figure 10: Interface of www.totalfootballpredict.com ............................................................ 20 Figure 11 Interface of www.playfantacy.com (Services, playfantacy, 2011) .............................. 21 Figure 12: Interface of www.goal.com (Goal, 2012) ................................................................ 22 Figure 13 GoalNepal.com Interface .......................................................................................... 23 Figure 14 Best Football Website (edailylife, 2013)................................................................... 23 Figure 15: Figure showing Waterfall model............................................................................. 25 Figure 16 Figure showing Spiral Model (Purcell, 2008).......................................................... 27 Figure 17 Figure showing prototyping (istqbexamcertification)............................................ 28 Figure 18 Incremental Model (istqbexamcertification)........................................................... 29 Figure 19 RAD Figure (24point0).............................................................................................. 30 Figure 20 Obstacles Occurred....................................................................................................... 37 Figure 21 Overview of the System............................................................................................. 38 Figure 22 Use Case Hawk Eye ..................................................................................................... 46 Figure 23 Use Case Login Process ............................................................................................... 47 Figure 24 Use Case Password Change.......................................................................................... 48 Figure 25 Use Case Password Change.......................................................................................... 49
  • 6.
    F Figure 26 UseCase Insert, Update & Delete Fixtures.................................................................. 50 Figure 27 Use Case Make Prediction............................................................................................ 51 Figure 28 Use Case Insert Result.................................................................................................. 52 Figure 29 Use Case Point Calculation .......................................................................................... 53 Figure 30Use Case Sign Up Process............................................................................................. 54 Figure 31 Activity Diagram New User Creation .......................................................................... 55 Figure 32 Activity Diagram Login Process .................................................................................. 56 Figure 33 Activity Diagram (Insert Update & Delete Fixture)..................................................... 57 Figure 34 Activity Diagram (Insert, Update & Delete Result)..................................................... 58 Figure 35 Activity Diagram Manage Fixture................................................................................ 59 Figure 36 Activity Diagram Make Prediction .............................................................................. 60 Figure 37 Sequence Diagram SingUP Process ............................................................................. 61 Figure 38 Sequence Diagram Login Process................................................................................ 62 Figure 39 Sequence Diagram Key Use Case ................................................................................ 63 Figure 40 Sequence Insert Fixtures............................................................................................... 64 Figure 41 Sequence Diagram Update Fixtures ............................................................................. 65 Figure 42 Sequence Delete Fixtures ............................................................................................. 66 Figure 43 Sequence Diagram get fixtures..................................................................................... 67 Figure 44 Sequence Diagram Make Prediction ............................................................................ 68 Figure 45Sequence Diagram Insert result..................................................................................... 69 Figure 46 Sequence Diagram Calculate Point .............................................................................. 70 Figure 47 Sequence Diagram........................................................................................................ 71 Figure 48 Sequence Diagram User Prediction Hawk Eye............................................................ 72 Figure 49 Sequence Diagram User Prediction Details ................................................................. 73 Figure 50 Sequence Diagram Rank Report .................................................................................. 74 Figure 51 Entity Relationship Diagram.................................................................................... 75 Figure 52 Context Level DFD ...................................................................................................... 76 Figure 53 Level 1 DFD................................................................................................................. 77 Figure 54 Wire Frame Design of Home Page............................................................................... 78 Figure 55 Website Architecture.................................................................................................... 79
  • 7.
  • 8.
    Keyword Description EPL EnglishPremier League FIFA Federation of International Football Association Fixtures Represent the football match between teams Admin Special user who control the entire website Unregistered User Guest User refers to those users who are not registered in the system. Registered Users Normal user who was already registered into the system Prediction An act of making decision before the actual event occurs. Bhakundo “An online portal football score prediction” Prediction An act of guessing the result before the event takes place. Website A place on world wide web Predictor The user who predict the result
  • 9.
    1 Chapter 1: Introduction Thegame of football in not a modern sport it has been played in one form or another for at least 2500 years. The Chinese game of cuju, involving the attempts to kick a leather ball through a hole in a large cloth, was played during the Han dynasty. The Roman plays ‘Harpastum’ a team game adapted from Greek version ‘pheninda’ and the development of ball skills became an essential part in the Roman Empire. This timelessness and universality of football suggests that it may somehow be ingrained in what we take to be human nature. Association football, soccer, or simply football is a team sport played between two teams each consisting of eleven players. It is a ball game played on a rectangular grass (sometimes of the artificial turf grass) ground with a goal post at each end. The solo objective of the game is to score by maneuvering the spheroid ball into the opponent. Others than the goalkeepers no any players can touch the ball with the hand during the game. This sport is known as many name in the different countries the world such as soccer in the native Latin countries, association football in some American countries and ‘Bhakundo’ in Nepal. The recognized international body of football (and associated games like futsal and beach soccer) is the Federation International de Football Association (FIFA). The FIFA headquarters is located in Zurich, Switzerland. And for the regional level there are six confederations that are associated with FIFA. They are AFC (Asia) CAF (Africa), UEFA (Europe), OFC (Oceania), CONMEBOL (South Africa) & CONCACAF (North America) (Williams, 1994). Football has been the world’s most popular sport, at least since the late nine-tenth century and its international diffusion by the British. The global game spans culturally diverse societies in all continents; an estimated 250 million people are direct participants, around 1.4 billion have an interest and football flagship tournament, FIFA World Cup Finals attracts a cumulative global television audience of 33.4 billion. Football, just a word that describes the interrelated passion, emotion, dedication and also nationality in a boundary across the world. Football provides many fans to an opportunity to let them go emotionally to release the frustration of everyday life. Football fan finds themselves as the twelfth man in the game of the eleven one. The way that the football fans cry, songs and wave their country/club banner all play an important role for the players to discover their qualities and performed their best in the match (Centre, 2008). Bhakundo.com has emerged as a male-bonding experience for our online prediction society (Christ, 2010). Nowadays online markets impact each and every sector of the human life that’s the reason why people are very much interested in the online gaming. Apart from this online gaming football has its own identity and nature to which it became so popular in the world. These concepts of prediction also very much related just like online bidding but not at all. Not only football fan but also the other sport fans are interested in predicting the results of the matches. Predicting nature in sports is interesting as research problems because a sport result are dependent on the many factors such as skills, morale of the player, team current score etc. Due to
  • 10.
    2 which football developeditself as the world popular sports activities that’s why its research area contains a big problems domain. Among the different sports prediction football prediction is one of the most widely used researched area. Football score prediction is very easy and similar to the online casino but it accepts the zero investment from the user. There we find the source of entertainment and reward as well if we make the correct prediction. Prediction system work as a rating system with a quantitative measure of the superiority of one football team over their opposition team in a football match. Such quality is considered by comparing and analyzing the different aspects of the historical performance. Prediction is popular online computer game, business model and soccer club that has attracted extensive media and supporter interest. Through 2007 and 2008, headlines from around the world announcing prediction spread beyond sports stories to current affairs, business and technology news, so indicating its novelty and news value. Elaborating the story of prediction culture in football is helpful in understanding both the markets aspect as well as popularity aspects. Actually this prediction system differs from the rating system because it more focus on the goal point not in the league ranking. Simply, in this system we predict the score between any two teams playing in the English Premier League. Here the users predict his prediction over the different matches from the EPL and the database administrator insert the real match results to the database. Then the system calculates the match point gain by the different user based on the prediction made earlier. When the predictions is 100% correct then 3 points added to the users account or user profile and in case of one side correct prediction then 1 points is added (Services, PlayFantacy, 2011). Finally no point is provided for the wrong prediction made. There are no rules for point deduction in case of wrong prediction. Besides this attributes this online portal contains the user login section from the verification of the different user as well as commenting section for user refreshment. Finally at the end of every month one winner is declared from the users based the total no of points gain to that month and there is special rewards for the monthly winners. 1.1 Motivational Factors The last couple of years have been a long bumpy ride for me, as they have for everyone my age. As a personal participant in this “game” we call life, I would say clearly that without football it can’t be great. As a student, I am an active participant in my academic and extracurricular activities. Taking an account of consideration with extracurricular activities I am an amateur football player from my childhood. I used to watch football matches regularly after the 2002 FIFA World Cup Final between Brazil vs. Germany. Meanwhile, during the 2002 world cup Raul Gonzalez Striker of Spanish team impressed me a lot. As a result I was drag into Spanish Football and Real Madrid. These passions of football drag me into the situation that I cannot even stay quiet for the weekend if there is no football matches. Now, I am an active football fans
  • 11.
    3 playing football inthe local level and enjoying the different fantasy in the internet about the football. For this online prediction portal, during the second year of my computing degree at Islington College, Lecturer Sanjib Udas (2nd Year “Professional Development for Computing” Module Leader) asked to submit the project title with scope for the final year project for the 3rd year. In the other hand, I was enjoying the football fantasy through (fantasy.premierleague.com) in a group of my classmate from Islington College. Normally, in our group one winner is declared by the fantasy premier league as the weekly winner for the specific game week, and remaining looser need to pay him certain amount as mentioned before joining the group. So the concept is that I decide to develop a portal (for final year project next year) for early prediction of the football matches but due to technical, knowledgably skills, time frame I left the fantasy part and concern more about the match score prediction. At the very moment, I presented my concept to my module leader through presentation (see appendix for presentation). 1.2 Aim & Objectives: The main aim of this proposal is to develop an online prediction system for the football fan around the world where user can prediction the different football match of different categories. During the development of any project there must be some sorts of objectives. The objectives are the realistic target of the project. “The goal (aim) is where we want to be & the objectives are the steps to get there” (University, 2007). Thus this project also contains some SMART objectives as well as long term objectives. 1.2.1 Project Objectives: The smart objectives must satisfy all the five different points which are briefly describe here (University, 2007): 1.2.1.1 S: S means how specific the project is in addition to the terms like systematic, shifting can also apply. 1.2.1.2 M:M means measurable but also in addition to the magical, motivational, meaningful 1.2.1.3 A: A means achievable goal and It specifies that the objectives are achievable or not. 1.2.1.4 R: R means realistic and it describes that the objectives can be gain within the resources available. 1.2.1.5 T: It talks about the time frame of the project to gain those objectives The project objectives (including smart) satisfying the different above mentioned goal are given below:
  • 12.
    4 1.2.1.6 To makesystem that evokes user to contribute to the portal about the prediction culture 1.2.1.7 The decrease the gap of communication between the football fan & the football information. 1.2.1.8 To enable user to the regular football update on the recent football information. 1.2.1.9 To make user to share the culture of football fantasy as well as prediction that they are supporting and watching the club result. 1.2.1.10 To enhance the interaction between the project sponsor and the system in order to increase the sponsor satisfaction by the end of the project submission deadline (SMART). 1.2.1.11 To develop the scope of the ultimate football possibilities in the developing country like Nepal (Long Term Objectives after project launched) 1.2.1.12 To use online as well as offline communication to attract user to the online system and deliver the effective message to them. (Long Term Objectives) 1.3 Scope of the Project Normally the scope of any project refers the operating boundary of the system. Scope of the project is required to limit the boundless requirements of the system. The scope of the project is given below under following components. Components Scope Guest Registration & Authentication Here new user to the system get registered by using the personal information required by the system. Fixtures View Here a logged in user can view the different match day fixtures of the EPL. User Prediction Here a user can predict the score for the desire match available in the fixtures. Control Panel For this component a system admin can manage the fixture (insert fixture, update & delete fixtures), manage the results (insert,
  • 13.
    5 update & deleteresults) and generate the rank based on the user correct prediction points. Table 1 Scope of Bhakundo.com 1.4 Project Deliverables The project deliverables at the various stage of development are mentioned below: 1.4.1 Project Document such as Project Plan, SRS (Software Requirement Specification), Design Specification, Test Plan, Project Evaluation Documents etc. 1.4.2 Administrative Control Panel for the Admin. 1.4.3 The interactive web portal for the football fans. 1.5 Outline of proposed system This online portal is intended to focus the prediction culture in today’s football community. This online portal will contain information about football match including the recent news, transfer gossips, rumour etc. This project doesn’t only focus on the English premier league but also the Spanish, Champions, French, Germany, Italian, and as well as Nepali Football League fixtures can be predicted. But in the initial phase, this project is only focus on the English football league. Database Web Services User Login/Register Get Fixtures Get Predictions Get Results Proceed Presentation Layer Service Level Storage Level Figure 1 Working Mechanism
  • 14.
    6 1.6 Project Plan ProjectPlan is placed in the appendix section 1.7 Summary of the chapter This chapter provides the overview of the portal by describing the introduction of the project topic, motivations behind the project, aims and objectives of the project, scope of the project, information about problem domain and finally the project plan. Chapter 2: Literature Review 2.1 Objectives of this chapter The objective of this chapter is to give detail overview on the study of the scope that we deal on this project. This chapter gives detail background about existing movie communities around the globe. 2.2 Introduction Literature review section defines the critical and deep evaluation of the various researches done about the project topics. It reflects the brief description of the analysis or the research done. Literature review section is also identified as the background to the study and helps us to get detail idea about particular field of research. (Martyn Shuttleworth, 2009) 2.3 Background & Research Football normally refers the sports, where a ball is kicked by the player foot to score a goal in order to win the match. It is also commonly known as “soccer” or “football” or “association football” (Williams, 1994). Football, the act of playing ball with feet with in the given boundary and to put the ball into oppositions net which is called scoring a goal. The team that manages to score most goals in the given time is declared the winner. The size of a football ground must be (90 meter minimum - 120 meter maximum )long and (45 meter minimum - 90 meter maximum )wide It has to be one of the oldest and certainly the most popular sports to mankind. The rules of play have changed as it keeps evolving. The word "football" has been used to refer other sports too in different parts of the world such as rugby/handball in the USA. Various forms of football are found in the history of football, it was made popular by the British Empire in the 18th century. The British private schools are credited for the start of modern era of football during the 16th century, it was their teachers and students who decided how football was played and by turning it to a organized sports they made the kicking and running part of football clear. Books were written after that describing how football is played. In early days football was played with hands too. Richard Mulcastar is known as the greatest sixteenth century advocate of football who was a student at Elton college in early 16th century.
  • 15.
    7 There have beenmany attempts to ban football due to its boisterous nature but that didn't go through. Sports clubs started playing dedicated football since the 18th century. According to Wikipedia, two of the oldest clubs that started playing football were the Barnes Club, founded in 1839, and Guy's Hospital Football Club which was founded in 1843. Dublin University Football Club founded in 1854 is the world's oldest documented football club. The FIFA states that three boys were tasked at Rugby school with codifying the rules to be used at the school in 1985. These were the first set of written rules (or code) for any form of football. Cordner-Eggleston Cup, which started since 1858 is one of the longest running football fixture contested every year between Melbourne Grammar School and Scotch College, Melbourne. Football started getting its popularity and become more global game after they started playing it on national levels and international competition started. FIFA was founded in 1904; it tried to arrange an international football tournament between nations outside the Olympic framework in Switzerland in 1906. These were very early days for international football, and the official history of FIFA describes the competition as having been a failure. FOOTBALL IN NEPAL Football is the most popular sports in Nepal with a shadow of doubt. Although Nepal hasn’t had success on international level everyone loves the game in Nepal. People started playing football in the Rana regime in early ages of the 19th century (Wikipedia). Football was introduced in Nepal by some young players who went abroad and learned how to play. Huge mass of people gathered to watch football and it became an instant hit. Kids started playing football using homemade ball in every town. According to ta ANFA (All Nepal Football Association) the teams like Mahabir-11, N R T-11, Jawalakhel-11, and Public Institute-11 were established in 1934. The football tournament was organized for the first time in institutional way in 1934. In which 12 teams had participated. In that tournament, the team of Jawalakhel club led by Nar Shumsher had secured first position (Wikipedia). At that time, the chief of Public team Mr. Najarman Singh told that his team had got support and encouragement from Trichandra campus and audience (Wikipedia). The tournament was a huge success, attendance was very huge but due to political reasons the government banned football in Nepal. Later on a football committee was formed to keep an eye on game and ban was lifted. In 1947, Tribhuvan Challenge Shield was introduced by late King Tribhuvan for the development of this football game which was organized at Tudikhel in front of Haribhavan. In that tournament Naresh-11team led by Nar Shumsher secured first position and N. R. T. team secured second position. In the same year Shree 3 Padma Shumsher introduced "Ramjanaki cup" which was continuously won thrice by Police Force team. The same cup was again introduced
  • 16.
    8 but was renamedas Marty's Memorial League football and hence League matches were introduced in Nepal. For the further growth and management of football league ANFA was founded in 1951 and got the affiliation to FIFA in 1970. Current president of ANFA is Mr. Ganesh Thapa (Wikipedia). 2.3.1 Prediction Prediction is a statement about the way things will happen in the future, often but not always based on experience or knowledge. Predicting the outcome of sporting event is a business which has grown popularity in recent years. Recent times have changed the way sports are predicted. Predictions now typically consist of two distinct approaches; situational plays and statistical approach. The widespread of the information system in the 21st century had changed the prediction system completely. Nowadays more often online prediction takes place in markets. These online prediction systems have their own business value and the business algorithm (Burke, 2008). 2.3.2 English Premier League The premier league is an annual league football competition running from August through May. It involves 20 professional football clubs and represents the top division of the English football league structure. The English Premier League is an English professional league for men's association football clubs. At the top of the English football league system, it is the country's primary football competition. Contested by 20 clubs, it operates on a system of promotion and relegation within the Football League. Besides English clubs, some of the Welsh clubs can also qualify to play, and participation by some Scottish or Irish clubs has also been mooted (Hammam, 2013). The English premier league started from 20th February 1992. It is known as Barclay’s premier league as the sponsor is Barclays bank. Barclay’s premier league is the most watched football league in the world viewed in more than 200 countries believed to watch in more than 643 million homes and expected viewers of 4.7 billion people. It stands on second position on the highest earning sports organization after Bundesliga. 45 clubs have participated on the English premiere league since its formation and only 5 have won the title, Manchester united being the most successful, arsenal and Chelsea have won it 3 times each and Manchester city and Blackburn rovers have won it once each. Manchester united is the current champion. The 19th century marked the golden period of English football, despite that success in the late 80's English football was on demise compared to the European standard. They were banned from European football for 5 years after the Hansel stadium disaster in 1985. Football hooliganism was on rise, English league was well behind the likes of Italian league and laliga from Spain which resulted on English players going abroad to play football. However 90's started pretty well
  • 17.
    9 for England, afterthe establishment of new English premiere league normal services were resumed, English football was on rise. 20 clubs compete on each premiere league season playing a double round system where every team meets another team twice, once in home stadium and once away stadium. Each club play 38 games making 380 games in total each premiere league season. Every team receives 3 points for a game won, 1 point for draw. Teams are ranked by total points, then goal difference, and then goals scored. At the end of every season the club with most points is crowned the champions. If points are equal, the goal difference and then goals scored determine the winner. The top four teams qualify for the UEFA champion’s league from English premiere league. Top 3 qualifying directly to group stages and the fourth placed team qualifies for the champion’s league playoff round. The team placed fifth in the Premier League automatically qualifies for the UEFA Europa League, and the sixth and seventh-place teams can also qualify, depending on the winners and runners-up of the two domestic cup competitions. The Premier League is a corporation in which the 20 member clubs act as shareholders. Seasons run from August to May, with teams playing 38 matches each, totalling 380 matches in the season. Most games are played in the afternoons of Saturdays and Sundays, the other games during weekday evenings. It is currently sponsored by Barclays Bank and thus officially known as the Barclays Premier League. Outside of England it is commonly referred to as the English Premier League (EPL) (Premier League, 1992). The competition formed as the FA Premier League on 20 February 1992 following the decision of clubs in the Football League First Division to break away from the football league, which was originally founded in 1888, and take advantage of a lucrative television rights deal. This deal is worth £1 billion a year as of 2013–14, with BSkyB and BT Group securing the rights to broadcast 116 and 38 games respectively (Hammam, 2013). The Premier League is the most- watched football league in the world, broadcast in 212 territories to 643 million homes and a potential TV audience of 4.7 billion people. In the 2010–11 season the average Premier League attendance was 35,363, the second highest of any professional football league behind the German Bundesliga, and stadium occupancy was 92.2% capacity. The Premier League ranked second in the Union of European Football Associations (UEFA) coefficients of leagues based on performances in European competitions over the last five years. Since 1888, a total of 23 clubs have been crowned champions of the English football system. Of the 46 clubs to have competed since the inception of the Premier League in 1992, five have won the title: Manchester United (13), Arsenal (3), Chelsea (3), Blackburn Rovers (1) and Manchester City (1). The current champions are Manchester United, who won the title in the 2012– 13 seasons (Hammam, 2013). English Premier League Big Matches
  • 18.
    10 Defined as theleague matches between the premier league clubs challenge on their title, derby matches, title deciders, relegation deciders and matches that determine who will qualify for the Champion league. Figure 2 Officials Premier League Logo (Hammam, 2013) Clubs Playing Premier League this seasons (2013/14) Arsenal Arsenal Football Club is an English Premier League football club based in Holloway, London. One of the most successful clubs in English football, it has won 13 First Division and Premier League titles and 10 FA Cups. Arsenal holds the record for the longest uninterrupted period in the English top flight and would be placed first in an aggregated league of the entire 20th century. It is the second side to complete an English top flight season unbeaten (in the 2003–04 seasons) and the only one to do so across 38 matches. Arsenal was founded in 1886 in Woolwich and in 1893 became the first club from the south of England to join the Football League. In 1913, it moved north across the city to Arsenal Stadium in Highbury. In the 1930s the club won five League Championship titles and two FA Cups. After a lean period in the post-war years it won the League and FA Cup Double, in the 1970–71 season, and in the 1990s and first decade of the 21st century won two more Doubles and reached the 2006 UEFA Champions League Final. Chelsea
  • 19.
    11 Chelsea Football Clubis an English football club based in Fulham, London. Founded in 1905, they play in the Premier League and have spent most of their history in the top tier of English football. Their home ground is the 41,837-seat Stamford Bridge stadium, where they have played since their establishment (Batty, 2004). Chelsea had their first major success in 1955, when they won the league championship, and won various cup competitions during the 1960s, 1970s, 1990s and 2000s. The club has enjoyed its greatest period of success in the past two decades, winning 15 major trophies since 1997. Domestically, Chelsea have won four league titles, seven FA Cups, four League Cups and four FA Community Shields, while in continental competitions they have won two UEFA Cup Winners' Cups, one UEFA Super Cup, one UEFA Europa League and one UEFA Champions League. Chelsea are the only London club to win the UEFA Champions League one of four clubs, and the only British club, to have won all three main UEFA club competitions, and also the first club to hold two major European titles simultaneously (Batty, 2004). Liverpool Liverpool Football Club is an English professional football club, based in Liverpool City that plays the Premier League. Liverpool is one of the successful clubs in England which has won the more European trophies than any other team in England. Liverpool was founded in 1892 and joined the football league the following year. The cub has played at the home ground at Anfield since its formation (Cox, Russell, & Vamplew, 2002). Manchester United Manchester United Football Club is an English professional football club, based in Old Trafford, Greater Manchester, that play Premier League. Founded as Newton Heath LYR Football Club in 1878, the club changed its name to Manchester United in 1902 and moved to Old Trafford in 1910. Manchester United have won many trophies in English football, including a record 20 League titles, a record 11 FA Cups, four League Cups and a record 20 FA Community Shields. The club has also won three European Cups, one UEFA Cup Winners' Cup, one UEFA Super Cup, one Intercontinental Cup and one FIFA Club World Cup. In 1998–99, the club won a continental treble of the Premier League, the FA Cup and the UEFA Champions League, an unprecedented feat for an English club. Manchester City Manchester City Football Club is an English professional football club based in Manchester. Founded in 1880 as St. Mark's (West Gorton), they became Ardwick Association Football
  • 20.
    12 Club in 1887and Manchester City in 1894. The club has played at the City of Manchester Stadium since 2003, having played at Maine Road from 1923. The club's most successful period was in the late 1960s and early 1970s when they won the League Championship, FA Cup, League Cup and European Cup Winners' Cup. Other’s Clubs (Premier League) Aston Villa Cardiff City Crystal Palace Everton Fulham Hull City Newcastle United Norwich City Stoke City Sunderland Swansea City Southampton Tottenham Hotspur West Bromwich Westham United Table 2 List of EPL Clubs 2013 Football is played at a professional level all over the world, and millions of people regularly go to football stadium to follow their favorite team, while billions of people watch their favorite team match through live streaming site as well as television. In world, a large fraction of people play football in amateur level. According to the survey conducted by the FIFA published in 2001, more than 240 million people from the globe enjoy football regularly in more than 200 countries. In other word, football evokes great passions and provide and important role in the life
  • 21.
    13 of their loyalfans, local communities, and even the nation like Brazil; it is hence the most popular sport in the world. Because of this it is often dubbed the World’s Favorite Pastime. Figure 3 An early game of football 2.3.3 The Prediction Football Phenomenon The premise of prediction in football allows individual participants to act as general managers or owners of their own sports team. Typically, participants compete weekly against other participant in the league style format. This competition usually last throughout the regular seasons and is directly associated with real world professional football in England. The game primarily an online service that is completely customizable, interactive, and involves nearly every major professional football from Europe (Dwyer, 2011). 2.3.4 Fan Loyalty A loyal consumer displays intense recurring behavior and a strong, positive attitude toward a product (Dwyer, 2011). Early research into the consumer loyalty paradigm, however, focused primarily on behavioral responses for measuring loyalty, and failed to explain why individuals repeatedly purchase particular brand. Stemming from this research football fan loyalty is viewed as two dimensional paradigm involving both fan’s attitude and behaviors. Nevertheless, for decade’s football management, football sociology, and football psychology researchers have focused primarily on behavioral indicators of fan loyalty. Such as spectator attendance figures and football merchandise purchases (Dwyer, 2011). However similar to traditional consumer loyalty football fan loyalty requires an investigation beyond the behavioral characteristics. That is football fans can also be segmented by the degree of attachment to a team or vent which is conceptualized as an individual’s highly developed attitude toward the football features.
  • 22.
    14 With the developmentin the internet technology the football promotion in the world is enhanced in the terrific way. The day to day news on the purchase and sales of players, team selection, match results, fixtures schedules, and injury of players all play important role for the football fan to encourage visiting football site to update them. 2.3.5 The Television Audience The number of live matches broadcast since the premier leagues since the premier league’s first season in 1992/93 has increased significantly from 60 (during 1992/97) to the 138 currently broadcast. In addition, since 2004/05 season, BSkyB broadcast all Saturday Premier League matches not televised live on a near-live basis that evening (Sky Sports Football First program). Total viewing of premier league content has increased, average audiences per match has remained largely constant while the number of games broadcast has increased indicating that total viewing of game over course of the season also increased. Viewers appear to be tuning in to watch more live match program. In 2002/03 the average number of live match programs watched was about 10 matches. By 2004/05 this has raised about 12 to 13 games (Capita, 2005). 2.3.6 Stadium Attendance Stadium attendance has also increased. In last five seasons, average Premier League match attendances have increased (from 31,180 per match in 1999/2000 to 33,899 in 2004/05). For the same period overall stadium utilization in the league also increased from 91% to just over 94% (Capita, 2005). 2.3.7 Premier League Fan Adults who identify themselves as having some level of interest in the premier league by agreeing with one of the following statements: “I follow the premier league, but I am not a very active fan”; “I have strong interest in the premier league”; “The premier league is one of the passions in my life”. 2.4 Socio Economic Groups in Football (SEG) A social classification, classifying the population into social grades, usually on the basis of the market research society occupational groupings (MRS, 1991). The groups are defined as follows: Professionals such as doctors, solicitors or dentist, chartered people such as architects; fully qualified people with large degree of responsibility such as senior civil servants, senior business executives and high ranking grades within the armed police force (Capita, 2005). People with very senior jobs such as university lectures, government heads, bankers, police inspectors etc. All others doing non manual jobs including the nurses, technicians, salesman, workers, students etc.
  • 23.
    15 Almost 2000 fanswere interviewed between November 2004 to April 2005 as a part of research conducted by the authorities of the league that result a quarter of the UK population say they are fans of the league with the majority of the youth age 25-34 years old. And half of the fans say they support the top five clubs in the league. And around the third fans view football through the internet live telecast (Capita, 2005). Figure 4 Average audiences on television & internet 2.5 Impact of television and internet on the match attendance Ticket cost and availability are the most commonly mentioned reasons given by premier league fans that attend matches for not attending more matches. The ability to watch the same match live on internet was mentioned by a smaller portion of respondent. 2.6 Analysis of Premier League Fans Over half of fans say they follow the league on the social media but they are partly not active, about a third say they have strong interest in the match but a tenth of them say they have passions on the football matches (Capita, 2005).
  • 24.
    16 Figure 5 Analysisof Football Fans Usually the numbers of fans based on the clubs are highly directed towards the top five biggest clubs in England. The following graph show the percentage of the fans based on the clubs (Capita, 2005). Figure 6 Fans based on clubs Among 60% of the all European believe football as a religion to themselves (Centre, 2008).The main sources of information is the websites for the sports fan to find about latest news update. In 2008 among 68% of the football fan update themselves from the club official’s websites whereas 15% fan uses unofficial websites and 3% of football fan update with the help of other sports site. But this ratio slightly decreases in 2010 AD where the percentage of fan using the official’s site
  • 25.
    17 decrease to 55%,the unofficial website visitors increased to 21% and other sports site visitors increased to 7%. This ratio shows the number of football fan using website to update them. The following diagram shows the football fan believing football as a religion and the different percentage of fan using website to update them. Thus Bhakundo.com tries to emerge as a dynamic site to cover all this emotion of the football fans. For the development of the Bhakundo.com the following website working on the field of football in the globe plays a very wonderful role. Hence in the literature review section these website are most likely compare to the purposed site. The different sites working on the prediction culture of the football are http://www.predictfootballscore.com, http://www.totalfootballpredict.com/, http://www.playfantacy.com/ etc. Figure 7: Survey on Football Fans (Centre, 2008)
  • 26.
    18 Figure 8: Surveyon Football fan using websites (Nagle, Dodd, & Ellis, 2010) 2.6.1 www.predictfootballscore.com: This website works very much similar to the Bhakundo.com & predicts football score. Fan can enjoy the alternative football here as this site includes the different nation football leagues at once. Talking about the prediction culture with www.predictfootballscore.com the calculation methods quite differ than that of the purposed site. This site calculates points based on the different rules implanted by the authorities. Some of the rule matched with the purposed system such as 3 point awarded to the correct prediction and no point for the incorrect prediction. But the site also deals with the goal differences. The point is also awarded if the goal difference is correct but this rule doesn’t imply in the purposed system. Here within this system point is even awarded to the incorrect prediction with match draw. Apart from the calculation methods this site includes the current news center including the news from the www.bbc.co.uk/sport and www.yahoo.com/sport. This news mostly covers the current football news such as transfer news, fixtures details etc (Game, 2007). Likewise this site also deals with the online ticketing of the different football matches. But these sorts of features aren’t purposed for the purposed system.
  • 27.
    19 Figure 9: Interfaceof www.predicfootballscore.com (Game, 2007) 2.6.2 www.totalfootballpredict.com: The “total football predict” is another website for user to predict their football score normally. This websites act somehow as an online casino for the predictors. As well as this site include some privileges for the fan to promote their site by adding their advertisement on the different section of this website. Normally the main focused of this website is to promote others link as an advertisement because we can see different sectors allocated for the advertisement which the purposed system may not implement. Besides this, this site also focused on the live streaming of the different matches. But in the prediction this site includes different other site as a partner to promote the prediction of football match as an online casino (Predict, 2005). This site basically introduced as the information center for the football fan where he can get the different football news such as transfer, football politics, fixtures, standing as well as the different pre & post matched preview of different derby matches.
  • 28.
    20 Figure 10: Interfaceof www.totalfootballpredict.com 2.6.3 www.playfantacy.com: As compare to other site taking the account of the football score prediction this website is of low quantitative in terms of others two above mention websites. Though being low quantitative website (www.playfantacy.com) is able to handle all the user prediction from English premier leagues. This website specially based on the English premier leagues. Others leagues match are not predicted here initially as to the current date of this proposal submission. But this site sometimes provides the interface to predict the different special football tournaments just like SAF Games, Euro Cup etc. this features makes the stability of the site stronger as others. Also this site includes an advertisement section where user can upload their business link to for its promotion. Likewise some basic concepts can be dragged from this site to the purposed site such as the provision of the regular news update, leagues points table display, individuals user profile etc (Services, PlayFantacy, 2011). This will help to manage the new system to achieve the long term objectives of the website after it completion. The unique user profile is special features that the other two above mention site does not include & only user account is activated from where user can predict the score. Finally for this site no ticketing facilities is available here that’s why it is consider as a serious matter of problems because match ticketing also play important role for user to surf the different website.
  • 29.
    21 Figure 11 Interfaceof www.playfantacy.com (Services, playfantacy, 2011) Apart from these there we can find some more website working under the consideration of the football prediction such as www.goal.com which is also one of the most popular dynamic sites allowing the user to predict the score but not the reward. The sites also include the overall football news but the system login is not necessary in order to predict the score (Goal, 2012). Here the commenting section also implemented which is also purposed to design in the new system (Bhakundo.com).
  • 30.
    22 Figure 12: Interfaceof www.goal.com (Goal, 2012) 2.7 Online Football Portal in Nepal Although having some interaction website providing the useful soccer updates. In Nepal, there we cannot find any kind of prediction system in the internet. Not only the prediction system but also the betting or bidding system is not available in Nepalese online community. People have bid, bet directly on matches. There are some website working in the fields of football like GoalNepal, FootballSansar, SoccerNepal etc. are famous but they lack the prediction culture. 2.7.1 www.goalnepal.com (Domestic) Goal Nepal is one of the most popular and successful football website based in Nepal. Being launched in the 2009 it had been one of the best website for the Nepalese football fan in the countries. Having more than one lakh and sixty thousands like in Facebook it represents the building block for the Nepalese football development. Taking the mission to build strong and entertaining Nepalese football this sites include all the Nepalese football news, transfer news, Red Bull A division League updates, live score, Ncell Cup Football updates etc. Apart from this, Goal Nepal tries to complete the website with all the regional football as well as the different district based football tournament updates and live score. But the site lacks the proper prediction culture just like in the Bhakundo.com.
  • 31.
    23 Figure 13 GoalNepal.comInterface 2.8 Football and Internet According to the official FIFA research, every soccer website publish more or less latest and most popular list of top ten highest transfer rumor. There are many websites in the world where news and article publish in a methodological way so that visitors can easily get the information about their favorite teams, payers etc. (edailylife, 2013). Figure 14 Best Football Website (edailylife, 2013) Apart from the above mention website, there are huge number of others site that drag a recorded able number of visitors daily regarding the football information.
  • 32.
    24 2.9 Chapter Summary Inthis 21st century, we can find the different sort of bidding culture, betting culture and also the prediction culture in the sports games. Recently, during the 2010 FIFA World Cup in South Africa, an Octopus was used in order to prediction the football match result. So as a result, there are different prediction portals in the world with different prediction culture. But in Nepal, even a single portal is not available. Hence, a new system like Bhakundo.com warmly welcomes in the markets. Based on Nepal, this project flew away to EPL because the data collection in Nepalese football league is quite difficult because of no regular matches, no stable sportsman authorities and as well as government. Hence, this sort of portals lacks its functionalities when integrated with the local behaviour i.e. Nepalese Football League. Chapter 3: Development/Methodology 3.1 Objective of this Chapter The objective of this chapter is to describe the different methodologies available in software engineering to develop the software system. This chapter also gives overview on clarification on the methodology chosen for the Bhakundo.com project development process. 3.2 Introduction The purpose of this document is to provide an understanding of the software development methodologies available to the software developers. The methodologies is a predefined framework for the developers which is normally used to plan, control and monitoring the development process (Jurgen, 2008). This framework is also consider as a platform for the developers where different activities like requirement gathering, system design, analyzing, testing, implementation and maintain ace are carried out. Software development methodologies normally help developers to complete the project in time with the attributes such as quality etc. Most common methodology includes waterfall, prototyping, iterative and incremental development, spiral development, rapid application development & extreme programming. 3.3 Available Methodology There are various types of software development methodologies.
  • 33.
    25 3.3.1 Waterfall model Thewaterfall model is a sequential software development model. In other word it is defined as a process for the creation of software in which development is seen as flowing steadily downwards like a waterfall in the nature. The origin of the term “waterfall” is cited to be an article by Winston W. Royce. (Rouse, 2007). The unmodified waterfall model progress flows from top to the bottom just like a normal waterfall. The model starts with requirements specification, when the requirement are fully complete then proceeds to design. This section of design must be the plan for the implementation of that design by the programmers. Likewise after the implementation and integration the testing phase is carried out. The error introducted in the earlier pahse are carried out in the testing phase. Finally the software system is installed and later maintained to introduce the modification (Sky, 2007). Figure 15: Figure showing Waterfall model Advantage Disadvantage Very easy to implement (Linear) Only able to use when requirement are fixed Required minimum resource Unable to move back to the previous stage Documentation is produced at every stages If mistake happen on middle, should start from the scratch Testing is done to check code is running correct or not Tester role only happen in the test phase Table 3 Advantages & Disadvantages of Waterfall Model
  • 34.
    26 3.3.2 Spiral methodology Thespiral model, also known as the spiral lifecycle model, is a systems development lifecycle (SDLC) model used in information technology. This model of development combines the features of the prototyping model and the waterfall model. The spiral model is favoured for large, expensive, and complicated projects. The Spiral Model is an evolutionary software process model that couples the iterative nature of prototyping with the controlled and systematic aspects of the Linear Sequential Model. In response to the weakness and failure of the waterfall model many new models were developed that add some form of iteration to the software development process. In spiral model, the development team starts with a tiny set of requirements and goes through each development phase (excluding the installation and maintenance phase) for those set of requirements. Based on the lesson learned through risk analysis process, the development team adds functionality for additional requirements in every increasing spiral until system gets ready for installation (Purcell, 2008). Each iteration is prior to the production of version is a prototype of the application. Hence, it is more recommended to use spiral model when the cost and risk evaluation is important and the project is complex (better for high risk project).
  • 35.
    27 Figure 16 Figureshowing Spiral Model (Purcell, 2008) Advantage Disadvantage Avoidance of risk is enhanced Can be a costly model to use Good for large and critical projects Risk analysis require highly expertise personal Strong approval & document control Project success is dependent on the risk analysis phase Additional function can be added at the end Not feasible for small projects Table 4 Advantages & Disadvantage of Spiral Model 3.3.3 Prototyping Prototyping is the rapid development of a system. Prototyping can be considered as a risk reduction activity which reduces requirements risks to help the costumer and the developer understand the requirement for the system. Prototyping can be part of requirement analysis or part of the design as well. Prototyping is essential for parts of the system such as the user
  • 36.
    28 interface which cannotbe effectively pre-specified. Users must be involved in prototype evaluation. By using prototyping model the customer can get an actual view of the system that the developers are developing. Using the develop prototype can enable a client/customer to get better understanding of the system. Prototyping model is an effective idea for the development of the complicated and large systems for which there is no predefined process or the existing system to help determining the requirements. Figure 17 Figure showing prototyping (istqbexamcertification) Advantage Disadvantage Users are involved in the development process Leads to implementing and then repairing way of development Errors can be detected initially Incomplete application may cause application not to be used as the full system Missing functionalities can be identified easily Lack adequate problems analysis Table 5 Advantages & Disadvantage of Prototyping Model 3.3.4 Incremental Model The incremental model the complete requirement into the different builds, multiple development cycles take place. A project using incremental model may start with the simple objectives. Then
  • 37.
    29 some portion ofthese objectives is defined as requirement and implemented. Meanwhile, using the objectives rather than the requirement can be uncomfortable for management. A working version of the software is produce during the initial modules which have to pass through the requirement, design, implementation & testing phase. Each subsequent release of the module adds function to the initial release. The process continues till the complete system is formed. Figure 18 Incremental Model (istqbexamcertification) Advantage Disadvantage More Flexible –less costly to change the requirement Needs good planning and design Generate software quickly Total cost is higher than waterfall Easy to test and debug Needs a clear definition of the system Easy to manage risk Requirement must be clear and well defined Table 6 Advantages & Disadvantage of Incremental Model
  • 38.
    30 3.3.5 Rapid ApplicationDevelopment (RAD) Model Rapid model is rapid application development. It is also called as a type of the incremental model. In RAD, functions are developed in parallel. The development processes are bound with the time boxed, delivered and then assembled into a running prototype. This can be very useful to deliver the project progress to the customer for feedback regarding their requirements. Figure 19 RAD Figure (24point0) Advantage Disadvantage Reduce development time Needs highly skilled manpower Increase reusability of components Modularized system can only be built using RAD Increase client feedback High dependency on modeling skills Table 7 Advantages & Disadvantage of RAD Model
  • 39.
    31 3.3.6 Hybrid Paradigm HybridParadigm normally used to those project where a single methodologies doesn’t meet the requirement of the development process of any software system. Basically, in hybrid paradigm more than one software development methodology is used in order to develop a software system. 3.4 Chosen Methodology Based on the detail study about the background of the project and matching the requirement to the different available methodologies in the software markets, I came to the point of conclusion that not a single methodology is suitable for the development of the project. As the project is academic, so it is better to use a combination of the different methodology. That is to say, hybrid paradigm is the best methodology to be used in the project because of the following consideration for the academic project. Academic Project Regular Consideration Time Frame (Academic Project always contains the certain time frame) Regular Progress Report (Regular Progress report must be submitted to the academic institutions) Table 8 Academic Considerations 3.5 Justification of Chosen Methodology Apart from the above mention different software development methodology, Hybrid Paradigm is used in order to develop the new system. Here the comparison is given with its own advantages and disadvantages. 3.5.1 Waterfall Model For using the most traditional and oldest model of software development methodology i.e. Waterfall, the phase must be in the linear sequential. If the requirements change after completing the phase developer cannot turn back to the previous phase. Meanwhile, in the academic or the business purpose software development we have to accept the change in the process or the requirement and must roll back to the earlier phase. Hence, Single waterfall model is not usefull for the development of the new system. 3.5.2 Prototyping The prototyping model is developed to improve on some key shortfalls of the linear sequential model (Sullivan & Fitzpatrick, 2002). Requirement change is easily handled in this methodology which is the best part of this model including the fractional distribution of huge module into
  • 40.
    32 smaller module. Butthis model is not sufficient for the development of the academic project because the smaller module (segregated from big module) require the waterfall model. 3.5.3 Spiral Model The spiral model is used to develop in a series of incremental releases. It is evolutionary in nature and implies an iterative approach to the creation of the software system. Spiral model also allows for reductions in systems development time, quality engineering, resources count, and cost and so on. Similarly it is more suitable for the project having higher risk management procedure. In context to this project, I cannot allocate the resources for the risk management. Hence the spiral model is not suitable alone for the development of the new system. 3.5.4 Incremental Model Incremental model combine elements of the linear sequential model with the iterative nature of prototyping. In general the different increments of incremental model aims to make a solution to meet the requirements of the project. But for this academic project regular assessment I need to develop a small prototype. Hence working in the small increment is good but not sufficient for the project. 3.5.5 Rapid Application Development Rapid application development evolved as a solution to the problems caused when issues are discovered late in the development cycle. But is also contains some drawbacks like it require more human resources to create right number of team whereas this project is an individual’s project. Secondly it requires more knowledge for the developers in team but we don’t have team. Hence, alone a RAD model is not good for the development of the project. Apart from this above mention problems, a solution is provided by the hybrid paradigm model (a combination of waterfall, prototyping and incremental model). Adopting the hybrid model approach may also offer significant advantages where the project elements and its dependencies are well known. For examples, the hybrid model facilitates requirements gathering efforts in an incremental and interactive way. Likewise, the design and implementation of the underlying model could follow the waterfall model and the interface design could follow the prototyping model in order to complete the project with high speed. For the academic project this hybrid paradigm is suitable because the student cannot leave the most popular and understandable waterfall model. But is cannot be used alone for the development of the system. Similarly, developing a small fraction of module form the big fraction and implementing the waterfall concepts for prototyping the small fraction is suitable for
  • 41.
    33 the system. However,adopting hybrid paradigm perspective requires a fundamental competence in terms of understanding the architectural relationships between each of the projects functional and non-functional components as well as profound the various integration points and integration challenges. Incremental model concepts used in order to track the project progress that the project supervisors review on the continuous basis.
  • 42.
    34 Chapter 4: RequirementsGathering 4.1. Objectives of this chapter The main objective of this requirement gathering chapter is to collect a rigid set of requirements of the system. These chapters basically conceptualize on requirement gathering and listing for the development of this project. The gathered requirements will be formulated in the form software requirement specification document. For requirement gathering, various types of requirement gathering techniques are used which are discussed in this chapter. This chapter also contain SRS document that consists of functional and non-functional requirements for the commencement of the project. 4.2. Introduction A requirements gathering activities conducted to determine the needs or conditions for a new or altered product. It commonly takes place after a request is received. It is the process of gathering information about business and technical requirements supporting a request, consolidating this information into a cohesive document, and assisting stakeholders in prioritizing these needs and conditions. A requirement gathering process is critical to the success of a project and can serve as a contractual basis between a customer and a vendor. Requirements must be documented, actionable, measurable, testable, related to identified business needs or opportunities, and defined to a level of detail sufficient for the design of a project. The requirements management plan, a separate document, is used to document the necessary information required to effectively manage project requirements from definition, through traceability, to delivery and represents a subsequent document to the requirement gathering. Requirement analysis is also called requirements engineering that helps determining the user expectations or user requirements for the new system. (Margaret Rouse, 2007) They are: Requirement Capture (with different fact finding techniques), Requirement Analysis and documenting requirement (preparation of SRS document). (fdsc, n.d.) Gathering of proper requirement helps in increasing team’s productivity, saves cost effectively, shortens software development life cycle and helps in completing project on proper time, budget and resources. 4.3 Intended Audience The audience for this requirement gathering includes [i.e.: the users, project management, system analysts (i.e., developers who may participate in the requirements), and system designers (i.e., developers who may participate in the system design)].
  • 43.
    35 4.3. Plan ofaction for requirement analysis The requirement gathering part is the most important aspect of the development process. Hence being the individual’s project I developed the following plans for the effective and desirable gathering of the requirements. Objective Fact finding technique Resources Duration Result Level Research the structure and overview of the prediction culture in the sports Background study Different website working in the fields of prediction and fantasy. 10 days Medium Find the probable use to the portal Background study Different website working in the fields of prediction and fantasy. 5 days Medium Determine the understanding level of the people about football prediction Survey Online Survey through SurveyMoney.com 8 days High What feature and categories is required for the new and dynamic football prediction website Discussion on Social Media Facebook Group like PHP Developers Nepal, Real Madrid Nepal, Chelsea Nepal etc. 15 days High Determine what user expecting the new system Questionaries’ Survey Questionaries’’’ based survey conducted in Rotaract Club of Pashupati-Ktm & Islington College (Britt House) 5 days Medium Table 9 Requirement Gathering Plan
  • 44.
    36 4.4. Fact findingtechniques followed in requirement analysis Fact finding technique is the general technique that implements the project scope research, questionnaires, interviews and other online as well as real time survey in order to gather information about system. Fact finding technique is also called information gathering or data collection technique. (Quadari, 2005) Following are the fact finding techniques is conducted in requirement analysis step of this project. 4.4.1 Background Study This technique is conducted to collect the details information about the structure, various data needed for the online prediction system in football based categories. The fundamental boundry of this technique is to gain knowledge about the exiting the prediction culture in the football website. 4.4.2 Discussion/Virtual Interview Virtual discussion is conducted in the various page of the social networking sites such as Facebook etc. A basic discussion post is posted on the various pages like www.facebook.com/groups/phpdevelopersnepal, www.facebook.com/groups/realmadridnepal, www.facebook.com/groups/groups/chelseafcnepal, etc. in order to find out the basic requirement for the football website regarding the prediction. As a results, various members from the group suggest to implement the Nepalese football prediction, an interaction portal for all over football news as well as some developers suggest to add extra interesting features in order to reduce the boringness of the portal. Likewise some football fans suggestion to use dropdown menu system for prediction the score along with the proper squad for the game week which helps the user to predict the score in the advance way gaining some profit from that squad. Reasons behind the Facebook Football Group & PHP Developers Survey After all this a portal for the football fan, so the different active football fans in the Facebook groups in the better way to collect the data for the development of the project. Because what the system require is the expectation of the football fan and the system is going to be develop from them as well. The members in the Facebook are regular active of the EPL as well as Nepali football, football fantasy, somehow active to the European football prediction websites. Hence, a quantitative requirement was capture during the survey based on the social networking sites. 4.4.2.1 Objectives of Social Media Survey 4.4.2.1.1 To collect the required information about the project 4.4.2.1.2 To know the fans expectation from the portal
  • 45.
    37 4.4.2.1.3 To knowhow and what football fan uses online website to gain the football related information. 4.4.3 Questionnaire/Online Survey Questionnaire is done as a part of fact finding technique in collect the real time data for the project. During the questionnaire survey done at the Rotaract Club of Pashupati-Ktm (a social organization having the different educational faculty youth of age group 18-30) targeting the different class of educational background people from different age group. The main aims of the questionnaire are to generate a average expectation of the people from the site along with the remarkable suggestion and extra feature for the system. A sample of the questionnaire is placed in the appendix section of the document. Online survey is conducted in the website called SurveyMonkey in order to sort out the fan behaviour of the different parts of the country and world. In this online survey, a total of 70 users participated from the different parts of the world. The outcome of the survey graphs is placed at the appendix section of the document. 4.4.3.1 Obstacles Occurred S.N Obstacles 1 No accuracy of data validity 2 Laziness of the people to fill the form 3 Minimum Participation 4 Unwanted Suggestion or Laughing Issue (People consider the question as a jokes apart) Figure 20 Obstacles Occurred 4.5. Outcome of Fact finding techniques The outcomes of the fact finding technique are placed in the appendix section of this document. 4.6. Hawk Eye description of the proposed system The proposed system will completely run as a web based system. MySQL database is there in order to hold the data from the user prediction and others data from the admin etc. Normally the system quires the latest web browser in order to run the function smoothly. Two tired application is suitable for the proposed system.
  • 46.
    38 Figure 21 Overviewof the System 4.7. Components in the proposed system There are six different components are identified which should be included in the system. Those components are as given below:  User registration and authorization  Make Prediction  Point Calculation  Rank Generation  Make friend Circle  Comment & Discussion Forum 4.8. Users in the proposed system Normally four types of users are involved in this system which is given below through the table. User Portal Interface System Database
  • 47.
    39 User Roles Admin Admincontrols the portal (manage fixtures, manage result, generate rank etc.) Users (Registered) User being authenticated by the system and can predict the match available in the system Guest The un registered user or the new user to the system can view the system surface wise. Table 10 Users in the System 4.9 Functional Requirements 4.9.1 User Registration Create an account Priority: Must Have Actor: Guest Precondition: User not logged in Description: A new user can create an account to use the portal with the full functionality. Path: 4.9.1.1 Select Register Button, 4.9.1.2 Fill the registration form, 4.9.1.3 Submit the form, 4.9.1.4 System verifies if valid information saves on the database, 4.9.1.5 Send the notification to the users. Exception: Username already exists, incomplete form etc. Result: A new account is created for the guest. 4.9.2 Login & Authentication Priority: Must Have Actor: Guest or user Precondition: The user is registered to the portal but not logged in Description: A user is register member to the site but not logged in, users can log into the system for its smooth operation. Path: 4.9.2.1 Select Login Button,
  • 48.
    40 4.9.2.2 Fill thelogin form, 4.9.2.3 Submit login form, 4.9.2.4 System verifies if valid information provided or not, if yes then logs the user into the system. 4.9.2.5 System redirect to the landing page of the portal after login. Exception: Username/Password Invalid, incomplete form etc. Result: A user is logged in. 4.9.3 Make Prediction User Prediction Priority: Must Have Actor: User Precondition: User at the landing page Description: A user can predict the different fixtures available on the site. Path: 4.9.3.1 Select the recent game week, 4.9.3.2 Fill the fixtures form, 4.9.3.3 Submit fixtures form, 4.9.3.4 System verifies if valid information provided or not, if yes then store it into the database. 4.9.3.5 System redirect to the confirmation page after the prediction. Exception: empty prediction. Result: A page with the user actual prediction. User Prediction Point Priority: Must Have Actor: User Precondition: User at the landing page Description: A user can review the point of different fixtures that he predicted before. Path: 4.9.3.6 Select the special game week that the user want to know about, 4.9.3.7 System provides the result of the user point based on the calculation provided with the system specification document. 4.9.3.8 System redirect to the confirmation page after the prediction. Exception: None. Result: A page with the actual prediction point display. User Logout Priority: Must Have
  • 49.
    41 Actor: User Precondition: Theuser is logged in portal. Description: A user is logged in can easily log out. Path: 4.9.3.9 Select Log out Button, 4.9.3.10 System logs the user out. 4.9.3.11 System redirect to the home page of the portal after log out. Exception: None. Result: A user is logged out. 4.9.4 Point Calculation 4.9.4.1 Add Teams Priority: Must Have Actor: Admin Precondition: The admin is logged in portal. Description: An admin manage (add/edit/delete) the teams playing the current EPL seasons. Path: 4.9.4.1.1 Select Team from the EPL, 4.9.4.1.2 System verifies the selected teams. 4.9.4.1.3 System redirect to the admin panel. Exception: Double input of the same team. Result: A team is added. 4.9.4.2 Add Fixtures Priority: Must Have Actor: Admin Precondition: The admin is logged in portal. Description: An admin manage (add/edit/delete) the fixtures of the current EPL seasons game week. Path: 4.9.4.2.1 Select real fixtures from the EPL, 4.9.4.2.2 System verifies the selected fixtures. 4.9.4.2.3 System redirect to the admin panel. Exception: Double input of the same fixtures. Result: A fixtures is added.
  • 50.
    42 4.9.4.3 Add ActualResults Priority: Must Have Actor: Admin Precondition: The admin is logged in portal. Description: An admin manage the results playing the current EPL seasons fixtures. Path: 4.9.4.3.1 Select fixtures results from the EPL, 4.9.4.3.2 System verifies the correct input of the fixtures results. 4.9.4.3.3 System redirect to the admin panel. Exception: Mistake in the fixtures result, double input of the same fixtures result. Result: An actual result is stored in the data center. 4.9.4.4 Declare Winner Priority: Must Have Actor: Admin Precondition: The admin is logged in portal. Description: Admin declare the winner for the recent game week of EPL. Path: 4.9.4.4.1 Select user from the list, 4.9.4.4.2 System calculates the points based on the correct prediction with that of the actual EPL results. 4.9.4.4.3 System generates the rank of the user based on the points obtained. Exception: None. Result: A winner is declared. 4.10 Non-Functional Requirements Non-functional requirements describe the different areas of requirements that are required for the smooth and proper functioning of the Bhakundo.com. Among them some are mentioned certain requirements are mentioned below. 4.10.2 Performance Requirements: It specifies the timing features of the system. There are certain features, which are more time-sensitive than others. The non-functional requirements should identify those software functions, which have some constraints on their performance.
  • 51.
    43 4.10.2.1 Response Time:It specify the response time for the transaction in the system. Normally the Bhakundo.com can handle mostly at least 10 transaction with the CPU usage of 60% 4.10.2.2 Notification Time: It defines the time required to notify the user about the completion, error in the transaction. 4.10.2.3 Recovery Time 4.10.2.4 Loading or Run Time (Application Loading should not take long time). 4.10.2 Safety & Security Requirements It describes the ability of the software to remain protected from unauthorized access. This includes both change access and view access. 4.10.2.1 Authentication system will used for the secure password validation 4.10.2.2 Safe Login & Logout will be done by session handling 4.10.3 Other Software Quality Attributes 4.10.3.1 User Friendliness: The system should be ease and simple to use for the end users. It doesn’t require extra training to use the system. 4.10.3.2 Reliability: The online portal should be reliable because it handles the strong username and password authentication mechanism. The system shall provide storage of all databases on redundant computers with automatic switchover and replication of the storage to offsite storage locations. 4.10.3.3 Scalability: The portal should be scalable as the Bhakundo.com should handle the growing amount of work. 4.10.3.4 Fault Tolerant: In case power failure system should able to recover the data using the backup mechanism as well as transaction logs 4.10.3.5 Operating Platform: This online portal should operate of the computer having the Microsoft Windows XP and greater, with minimum 1GHz processor and 256MB RAM. 4.10.3.6 Interface Metaphor: This online portal GUI must include the dialog boxes, menus, buttons and also some screen instructions. And minimize the use of pointer navigation then the keyboard navigation.
  • 52.
    44 4.10.3.7 Ease ofUse: The portal must be user friendly in terms with ease menu, instructions etc. 4.10.3 User Characteristics The users of the system will be the different level of technical expertise. Any users from the world with the basic knowledge on internet and football prediction nature should be able to utilize the system smoothly. English will be the only language that this site will be available in, this makes difficult to those user from different part of the world to use the system or the site who do not speak English. Normally there are three types of users: 4.10.3.1 Guests: These are the new users to the system who don’t have user account to log into the system. 4.10.3.2 Users: These are the registered users to the system who have user account. 4.10.3.3 Administrations: These are authorized personnel to the system who is responsible for the portal management. 4.11 Summary of this chapter In this chapter, description of the fact finding techniques used for the system requirement gathering process was mentioned. Outcome of the questionnaire, survey, and interview was also mentioned in this chapter. Ultimately, list of functional and non-functional requirements were also given in this chapter.
  • 53.
    45 Chapter 5: SystemDesign 5.1 Introduction The objectives of this section of the system specification are to model the proposed system. The lists of requirements that are gathered in previous chapter are to be design in this chapter. This section contains different UML diagrams to design the requirements UML stands for Unified modeling language that is used in OOAD approaches in Software Company. UML is treated as a rich language that is used to model any business functions, structures. 5.2 Purposes The main purpose of design specification document is as follows: i) Design specification document is used for various functions from laying out plans for a new space ship to addressing the design concerns of the system. ii) Provide the hawk eye structure of the project through different pictorial representation.. iii) The expectations of user are documented, and are agreed by the users and developer team. 5.3 Intended Audience and Reading Suggestion: The intended audience for this document is most likely the project owner and somehow we can integrate users of the system also. 5.3.1 Project Owner: For any academic project the project owner simply justly the involvement of the academic institutions that’s why Islington College virtually stay as the project owner of this project 5.3.2 Programmer: Programmer refers the students who is undertaking the project and responsible for all the sort s of development process in software engineering. 5.3.3 User: The user will be implementing and bringing the system in use. The User Interface (UI) will be shared among the different users.
  • 54.
    46 5.4 Use CaseDiagrams Bankundo.com as Boundary user admin Login Insert Fixtures Make Prediction Insert Result Generate Rank View Rank Logout Figure 22 Use Case Hawk Eye
  • 55.
    47 Bankundo.com as Boundary User/Admin Login username password authenticate loginerror <<include>> <<include>> <<include>> <<extend>> Figure 23 Use Case Login Process
  • 56.
    48 Password Change Process User/Admin Login checkaccount status authenticate login error <<include>> <<extend>> change password logout Portal System Figure 24 Use Case Password Change
  • 57.
    49 Forgot Password User/Admin Login authentication verify user/admin loginerror <<include>> <<extend>> click forgot password Login Portal System provide confirmation change password <<include>> update database Figure 25 Use Case Password Change
  • 58.
    50 Bankundo.com as Boundary Login InsertFixtures update fixture delete fixtures Generate Rank View Rank Logout Admin Remove User check user status update database <<include>> <<include>> <<include>> Figure 26 Use Case Insert, Update & Delete Fixtures
  • 59.
    51 Make Prediction user admin Login get fixtures MakePrediction view prediction view points View Rank Logout update databse <<includ>> Figure 27 Use Case Make Prediction
  • 60.
    52 Insert Result Admin Login get fixtures getresult update database Logout insert result <<includ>> Figure 28 Use Case Insert Result
  • 61.
    53 Calculate Points &Rank user admin Login get fixtures Make Prediction insert result Compare Prediction/Result provide point generate rank update databse <<includ>> <<includ>> Bhakundo.com System view rank/points Admin Figure 29 Use Case Point Calculation
  • 62.
    54 Bankundo.com as Boundary ClickRegister Button Fill form Send Confirmation Login New Guest Verify User complete registration First Name System Last Name Email Username Password Confirm Password selected club <<extends>> <<extends>> <<extends>> <<extends>> <<extends>> <<extends>> <<extends>> Figure 30Use Case Sign Up Process
  • 63.
    55 5.5 Activity Diagrams NewUser Creation (New Account) terms & conditions agree Don’t agree submit new user creation get form Figure 31 Activity Diagram New User Creation
  • 64.
    56 Login Process enter username/password correct incorrect submit newuser creation login interface (both user/admin) Figure 32 Activity Diagram Login Process
  • 65.
    57 Insert Fixture select fixture Updatedatabase save cancel display fixtures enter fixtures Update Fixture select fixture Update database save cancel display fixtures make change DeleteFixture selectfixture Updatedatabase save cancel displayfixtures removefixture Figure 33 Activity Diagram (Insert Update & Delete Fixture)
  • 66.
    58 Insert Fixture select fixture Updatedatabase save cancel display fixtures remove fixture update Result select result Update database save cancel display fixtures result make change delete Result select result Update database save cancel display fixtures result remove result Figure 34 Activity Diagram (Insert, Update & Delete Result)
  • 67.
  • 68.
    60 Make Prediction login select gameweek Correct incorrect Make prediction Figure 36 Activity Diagram Make Prediction
  • 69.
    61 5.6 Sequence Diagram user(guest) registration details :authenticationUI :database get user details check if avialable already notification (success/failure) verify registration details add user notification (success/failure) insert user details Figure 37 Sequence Diagram SingUP Process
  • 70.
    62 user/admin login details (username,password) :authentication :database login details (username, password) matching/check databasenotification (success/failure) notification (success/failure) Figure 38 Sequence Diagram Login Process
  • 71.
    63 user (guest) user interfaceregister confirmer :database Press register button Get form() User details New user details () notify confiormation check all fields filled confiormation update database false Figure 39 Sequence Diagram Key Use Case
  • 72.
    64 admin create newFixtures() user interface:database nextFixtures() display() insert fixtures details confirmation check fixtures details insert fixtures confirmation datebase= db_fixtures Figure 40 Sequence Insert Fixtures
  • 73.
    65 admin updateFixtures() user interface :database updateFixtures() checkfixtures insert new fixtures details confirmation update database insert new fixtures confirmation datebase= db_fixtures Figure 41 Sequence Diagram Update Fixtures
  • 74.
    66 admin deleteFixtures() user interface :database deleteFixtures() checkfixtures delete fixtures details confirmation update database select fixtures confirmation datebase= db_fixtures Figure 42 Sequence Delete Fixtures
  • 75.
    67 user user interface getfixtures database Select game week Get fixtures Get fixture info Message successful/ failure Display fixture info retrieve fixtures Figure 43 Sequence Diagram get fixtures
  • 76.
    68 user user interface predictordatabase Select fixtures Make prediction() Prediction details Show prediction notify confiormation check all fields filled Display prediction update database Figure 44 Sequence Diagram Make Prediction
  • 77.
    69 admin login() :Bhankundo UI :database insertEPL result update database view rank verify success/ failure notification provide rank check rank Figure 45Sequence Diagram Insert result
  • 78.
    70 Admin 1.enterEPL results :Bhankundo UI:database :Prediction 2.newResults update database 4 user prediction 5.updateDatabase() display points Figure 46 Sequence Diagram Calculate Point
  • 79.
    71 user login page predictionpage database Login details Click prediction page Check user status Message successful/ failure Display user status retrieve user status Figure 47 Sequence Diagram
  • 80.
    72 User : System Notification Enter predictiondetails Make prediction() End prediction process Result with total point Figure 48 Sequence Diagram User Prediction Hawk Eye
  • 81.
    73 user login() :Bhankundo UI :database makeprediction update database review prediction history verify success/ failure notification provide prediction history check history Figure 49 Sequence Diagram User Prediction Details
  • 82.
    74 user/admin getRank() :rank UI :database getrank details generate rankdisplay rank dispaly rank Figure 50 Sequence Diagram Rank Report
  • 83.
    75 5.7 ER Diagram Figure51 Entity Relationship Diagram
  • 84.
    76 5.8 Data FlowDiagram Bhakundo.com System User/Guest Admin Logindetails confirmation InsertFixtures,Results notification Registrationdetails,logindetails confirmation Makeprediction Displaypoints&ranks Requestuser’sstatus Providestatus Figure 52 Context Level DFD
  • 85.
    77 User Admin 1.1 Authentication 1.3 Make Prediction 1.2 InsertFixtures User details Rejection Admin details rejection Authenticated user details Authenticated admin details db_prediction db_fixtures Prediction details Fixtures details Insert user prediction notification Insert fixturesInquiry fixtures Provide fixtures Fixtures details notification 1.4 Insert Result 1.5 Calculate point Provide fixtures result notification Provide fixtures Inquiry fixtures db_result Insert results confirmation User Admin 1.6 Generate rank Fixtures details Prediction details Actual result User details User details db_point User point Inquiry user point Provide user pointInquiry rank Provide rank Provide rank Provide user point Inquiry point Figure 53 Level 1 DFD
  • 86.
    78 5.9 Wire Framing(Interface Design) Sign Up Login username password Nav Nav Nav Nav Nav NavNavNav search Banner/ Image Slide Link Link Link copyrightPolicies Contact Us EPL Clubs Logo Sponsor & PartnerAbout Side Bar New Fixtures New User Registration Recent Result Figure 54 Wire Frame Design of Home Page Remaining Designs is kept in the appendix section V.
  • 87.
    79 5.10 Website Architecture Home SingUp/Login Discussion Live Score News Transfer Circle Register Forgot Password Recent Discussion Domestic International National International Recent Transfer January Transfer View Circle Reset Password Figure 55 Website Architecture 5.11 Summary of this chapter This chapter contains the detail design overview of the project. The requirements generated from requirement gathering step were successfully modelled using use case diagram, activity diagram, sequence diagram (also DFD diagram but it is applicable for the structural model not here) and interface diagrams (Wire framing) in this chapter.
  • 88.
    80 Chapter 6: SystemTesting and Implementation 6.1. Objectives of this chapter The major objectives of system testing and implementation are to check the developed system and implement. This section also provides the different strategies and implementation plan required for the purpose of testing and implementation. 6.2. Testing overview In software engineering, system testing plays an important role for the delivery of the project or the system. Every developed system is checked in order to find out the programming bugs. Meanwhile, testing cannot guarantee the total bug free system. Hence, the basic objectives of the system is to find out the bugs solve them for the bugs free system. There are various types of testing techniques. Some of them are: 6.2.1 Unit testing 6.2.2 Data flow testing 6.2.3 Integration testing 6.2.4 Loop testing 6.2.5 Black Box Testing 6.2.6 Data testing etc. 6.3. Testing Strategy For Bhakundo.com system testing the strategy will be test plan containing a numbers of test cases followed by test log with test results. Here, test cases are prepared according to type of users in this system. Admin Registered Users Guest (Unregistered Users) 6.4. Test Plan Test Plan Consists the different test cases prepare in order to test the system. The test plan with the test cases is mentioned below:
  • 89.
    81 6.4.1. Use caseTest Plan Actor Test case Use case Objective Admin 1 Insert Fixtures To check if system admin can add new fixtures or not. 2 Update Fixtures To check if system admin can update fixtures or not. 3 Delete Fixtures To check if system admin can delete fixtures or not. 4 Insert Result To check if system admin can add result or not. 5 Update Result To check if system admin can update result or not. 6 Delete Result To check if system admin can delete result or not. Registered Users 7 Login To check if the register user can login or not 8 View Fixtures To check if register user can view fixtures or not. 9 Make Prediction To check if the register user can make prediction or not. 10 View points To check if register user can view prediction points or not. 11 View rank To check if register user can view point rank or not. 12 start discussion To check if the register user can start new discussion or not. 12 Update user information To check if the register user can update profile information or not. 13 Comment on the friend profile To check if the register user can comment on the friend profile or not 14 Update Prediction To check if the register user can make the change in the earlier prediction or not. 15 View Fixtures To check if the guest user to the system can view the fixtures or not.
  • 90.
    82 Guest (Unregister User) 16 Register Tocheck if the new users can register into the system or not. 17 View result To check if unregister user can view the game week result or not. 18 View Discussion To check if new user can view the discussion forum or not. 19 Make Post To check if new user can make post the discussion forum or not. Table 11 Test Plan 6.4.2 Validation Test Plan Input Key Test case Objective Login Information 1 To check if incorrect login data creates error message or not. Validating Information 3 To check if the invalid registration data types show error message or not. Prediction Data 4 To check if the empty fields prediction is accepted or not.
  • 91.
    83 6.5. Test Log 6.5.1.Use Case test Log Actor: Admin Test Case 1 Objective To check if system admin can add new fixtures or not. Test Data New Fixtures Expected test result New fixtures should added to the database & should available to the users Actual test result New fixtures was added to the database Conclusion Successful testing.
  • 92.
    84 Actor: Admin Test Case2 Objective To check if system admin can update fixtures or not. Test Data New fixtures Expected test result Revised fixtures should be added to the system. Actual test result Revised fixtures was added to the database Conclusion Successful testing. Actor: Admin Test Case 3 Objective To check if system admin can delete fixtures or not. Test Data Fixtures Expected test result Fixture should be deleted from the database. Actual test result Fixture was deleted from the database Conclusion Successful testing.
  • 93.
    85 Actor: Admin Test Case4 Objective To check if system admin can add result or not. Test Data Fixtures Result Expected test result Fixture result should be added to the database Actual test result Fixture result was added to the database Conclusion Successful testing. Actor: Admin Test Case 5 Objective To check if system admin can update result or not. Test Data Fixtures Result Expected test result Result should be updated added to the database
  • 94.
    86 Actual test resultUpdated result was added to the database Conclusion Successful testing. Actor: Admin Test Case 6 Objective To check if system admin can delete result or not. Test Data Fixtures Result Expected test result Result should be deleted from the database Actual test result Result was deleted from the database Conclusion Successful testing. Actor: Register User Test Case 7 Objective To check if the register user can login or not Test Data Username/Password Expected test result User should able to log into the system Actual test result User was logged in. Conclusion Successful testing.
  • 95.
    87 Actor: Register User TestCase 8 Objective To check if register user can view fixtures or not. Test Data Fixtures Details Expected test result User should able to see the fixtures of upcoming matches Actual test result Fixtures was visible to the user Conclusion Successful testing.
  • 96.
    88 Table 12 UnitTesting Actor: Register User Test Case 9 Objective To check if the register user can make prediction or not. Test Data Score Details Expected test result User should be able to predict the fixtures Actual test result User was able to predict the fixtures Conclusion Successful testing.
  • 97.
    89 Actor: Register User TestCase 10 Objective To check if register user can view prediction points or not. Test Data Point status Expected test result User should be able view the prediction points Actual test result Prediction point was viewed to the users Conclusion Successful testing.
  • 98.
    90 Actor: Register User TestCase 11 Objective To check if register user can view point rank or not. Test Data Rank Status Expected test result User should view the prediction rank Actual test result Prediction rank was visible to the users Conclusion Successful testing. Actor: Register User Test Case 12 Objective To check if the register user can start new discussion or not. Test Data Message or discussion issue Expected test result User should be post a discussion Actual test result Discussion was posted Conclusion Successful testing.
  • 99.
    91 Actor: Register User TestCase 13 Objective To check if the register user can update profile information or not. Test Data Password Expected test result User should be change password Actual test result Password was changed Conclusion Successful testing. Actor: Register User Test Case 14 Objective To check if the register user can make the change in the earlier prediction or not. Test Data Score details Expected test result User should not be able to change the predicted details Actual test result User was fail to change the predicted details Conclusion Successful testing.
  • 100.
    92 Actor: Guest User TestCase 15 Objective To check if the guest user to the system can view the fixtures or not. Test Data Fixtures Details Expected test result Guest user should be able to view the fixtures Actual test result Guest user was able to see fixtures Conclusion Successful testing. Actor: Guest User Test Case 16 Objective To check if the new users can register into the system or not. Test Data Registration Details Expected test result Guest should be able to register Actual test result Guest was registered Conclusion Successful testing.
  • 101.
    93 Actor: Guest User TestCase 17 Objective To check if unregister user can view the game week result or not. Test Data Fixtures Result Expected test result Guest user should be able to view the fixtures results Actual test result Guest user was able to see fixtures results Conclusion Successful testing.
  • 102.
    94 Actor: Guest User TestCase 18 Objective To check if new user can view the discussion forum or not. Test Data Discussion Details Expected test result Guest user should be able to view the discussion forum Actual test result Guest user was able to see forum Conclusion Successful testing. Actor: Guest User Test Case 19 Objective To check if new user can make post the discussion forum or not. Test Data Discussion Details Expected test result Guest user should not be able to post on the discussion forum Actual test result Guest user was not able to post Conclusion Successful testing.
  • 103.
    95 6.5.2. Validation testLog Test Case 1 Objective To check if incorrect login data creates error message or not. Test Data Incorrect username and password Expected test result System should show error message Actual test result Error message was displayed. Conclusion Successful testing. When user provides incorrect username or password Table 13 Validation Testing Test Case 2 Objective To check if the invalid registration data types show error message or not. Test Data Personal Details Expected test result System should show error message Actual test result Error message was displayed. Conclusion Successful testing.
  • 104.
    96 Test Case 3 ObjectiveTo check if the empty fields prediction is accepted or not. Test Data Score Details Expected test result System should not take input Actual test result Input was not submitted Conclusion Successful testing. 6.5.3 Black Box Testing For Insert, Update & Delete Fixtures By Admin S.N: Steps 1 Click “Manage Match” Menu in the control panel 2 Click “Add Match” Menu 3 Enter Match Details (teams, time, image, location etc.) 4 Check the database to see whether the information is successfully inserted. 5 Click on the edit menu in the manage match dashboard 6 Add the revised match details 7 Check the database to see whether the information was update or not. 8 Return to the manage menu dashboard
  • 105.
    97 9 Click thedelete menu 10 Check the database to see whether the fixture were deleted or not. Table 14 Black Box Testing 6.7. Implementation Plan After completing the testing phase, software product is ready to be implement in the application area. The implementation plan for the system is described below. 6.7.1. Processes in Implementation plan 6.7.1.1 Identification of tools to implement the project. 6.7.1.2 Installation of the system 6.7.1.3 User training 6.7.2. Identification of tools The tools required for the implementation of the project. 6.7.2.1 Development language as PHP PHP programming language is used for the project development. Because it’s a open source product having the flexible nature of coding. The PHP language is most popular for the student because of its large support and tutorials available in the internet as well as various discussion forums. 6.7.2.2 Development tool as Dreamweaver CS3 Dreamweaver code editing software is most popular among the designer and the programmer based on the website. For this project especially Dreamweaver CS6 is used. It is very easy to manage the complete site within the Dreamweaver and result for the fast coding outcomes.
  • 106.
    98 6.7.2.3 Web Serveras Apache and database as MySql Apache and MySql are easy to use and are more popular with PHP for make web based applications. Software called XAMPP (Version 1.7.3) is used including apache as a web server as well as MySQL as the database. MySQL is open source database that is very handy and user interface given by PHPMYADMIN (in XAMPP) has made really easy to play with database. 6.7.2.4 Hardware Specification Hardware Required Pentium IV or similar processor 80 GB of Hard Disk space 512 MB RAM or Above Software Required PHP 5.0 or above PHPMYADMIN Windows XP or Higher Versions 6.7.2.5 Network Not required as the system is based on the local XAMPP Server. 6.7.3. Installation of the system Installing any software system plays vital role in project delivering. It is tremendous for different software product but while working in the web based system is not that much irritating. Just copying the files into the installed local server like XAMPP or WAMP is more enough to run the system. But some database expects must be taken in consideration like database name, username & password, and URL is also needed for smooth operation of the system. Installation Guide is placed in the Appendix Section.
  • 107.
    99 6.8. User Training Followingis the plan for user training to ensure that online portal using end users would not have any problems in future. 6.8.1 A small briefing session will be given to all the football fans interested to this project after the proper hosting or deployment of the portal. This will make easier to those users having zero concept level on the predicting culture in the football match. Also a small presentation will be schedule for the members of the Rotaract Club of Pashupati-Ktm who earlier help me a lot for the project requirement gathering. While on this schedule, the proper working mechanism, and prediction architecture will be described. Duration: 1 Hour (Approx) Venue: Britt House (Islington College) Puspalal Memorial College Chabahil, Inkwalkar Pvt Ltd, Nayabazzar (Online Partner), Student Media Pvt Ltd (Media Partner)& MindShare Connect Pvt Ltd, Mid Baneshwor (Sponsor) 6.8.2 For the web based system is not impossible to train each every user from the different parts of the world. Hence, the most common question will added to the help section or FAQs section with the website in future. 6.8.3 User Manual with most important modules of the system will be distributed to users and admin of the System. User manual on using the system is placed in Appendix Section. 6.9 Summary of this chapter This chapter normally discussed about the testing and the implementation plan for any complete software system. Test cases, test logs, test results, implementation plan etc. are the essentials features within the chapter.
  • 108.
    100 Chapter 7: SystemEvaluation 7.1 Objectives of this chapter This report forms deliverable of the DELIVER project. The aim of the report is to both reflect on and evaluate the work of the DELIVER project, and the deliverables and outputs that DELIVER has produced for the current football fans in the world. This will include consideration of the processes undertaken by the project, lessons learnt and potential ‘hidden’ outcomes that may be of use to the future references. 7.2 Overview on system evaluation These processes were ongoing throughout the lifetime of the project, and addressed the specific and changing needs of the project. As far as possible, similar methodologies and practices were adopted at both sites to allow for full comparative evaluation. This was achieved by the Supervisor’s regular meeting and agreeing a series of methods that were suited to the evaluation task. It clearly indicates that projects can be carried out successfully between physically separated institutions provided regular and clear discussions occur. The following table describes the evaluation process: S.N: Questions Description 1. Was the portal efficient? Efficiency describes the project operation including the factors like minimum time and resources. 2. Was the portal suitable? It describes the system features match the promised deliverables earlier. 3. Was the portal Easy? It refers the user attitude towards the system, that is if the user can operate the system easily or not. Table 15 Evaluation Process 7.3 System evaluation techniques The main techniques that are used in system evaluation of this project are given below. 7.3.1 Preparing Requirement Checklist During the requirement gathering phase I had list the user requirements. Taking those user requirements the evaluation process is carried out in order to ensure the promised deliverables were present in the system or not. 7.3.2 User Feedback
  • 109.
    101 User feedback isthe most essential part in the evaluation because the system is intended for the user so it must fulfill the user requirements collected in the earlier section. Likewise, the system must be easy to use for the user. Various evaluation form can be presented to the users in order to collect the feedback. Collecting feedbacks form the user can be done by various ways such as: 7.3.2.1 Questionnaires 7.3.2.2 Interviews 7.3.2.3 Observation 7.4 System Evaluation Form Sample The purpose of this survey is to gather information about the effectiveness of the system positive, and to guide team efforts to organize future evaluation discipline. Date:_____________________________ Disagree Agree User Interfaces 1 2 3 4 5 6 Navigation Menus 1 2 3 4 5 6 Prediction Approaches 1 2 3 4 5 6 Comments and Threads 1 2 3 4 5 6 The most valuable aspects of the system were: Suggestions for improvement in the future: Table 16 Evaluation Form Examples
  • 110.
    102 7.5 User requirementchecklist Sample of user requirement checklist is given in Appendix I. 7.6 Evaluation of the Prototype Evaluation of the prototype is monitor by the software development methodologies. The methodologies chosen are the combination of the three different model such as waterfall, incremental & prototyping. Hence, the hybrid paradigm combination of incremental and waterfall needed for the evaluation of the prototype. Evaluation of prototype was done within friends circle. Actually usability, validation, looping test was done as evaluation of the prototype. Normally usability testing is the major aspect in the evaluation prototype, likewise others testing also needed suck as validation etc. 7.7 Evaluation of the whole system At the end of the evaluation of the whole system was done. Testing all the user requirements mentioned in the requirement gathering portion of the document. 7.8 Findings of the evaluation All modules related to fixtures management (insert, update & delete) were successfully completed. User prediction management (insert prediction) module also successfully completed. Generating ranks of user according to prediction points were also completed. User feed was successfully published but it couldn’t be elaborated as expected. Details are placed in Appendix II. 7.9 Summary of this chapter This chapter provides the overview on system evaluation as well as techniques for doing system evaluation of the developed project. This chapter also included findings of evaluation with main findings in the report and other in Appendix section II.
  • 111.
    103 Chapter 8: Conclusion 8.1.Objectives of this chapter The major objective of this chapter is to provide the conclusion that we made after development of the project. This section also provides the various achievements develop during the project development phase, problems faced, and the future augmentation of the project. 8.2. Introduction Especially for the final year project of the Islington College, during the project title submission phase, I was highly motivated for the project title relating to the football context. Various researches were carried out in order to decide a new implementation to the football society. But the research outcomes was not fruitful, But while continuing the research on the various aspects of the sports rather than just football. “Prediction” the word particularly used in North American countries during the NBA Championship, Rugby Champions, and Base Ball Championships. I was very much directed towards the prediction culture in football. Normally football website offer the betting or bidding facilities to the user but the prediction culture in rarely used in the websites. So, I came with the decision for the Nepalese Football Prediction but eventually because of the different factors like government policies, government stability etc. The regular football league in Nepal was not functioning well. Hence, I jumped to wards the most popular English Premier League. With the strong feeling to build an online portal where user predictions the different matches of the EPL and somehow earns a value in terms of awards for the winners at the end of the game week. The major problems faced, lesson learnt, future escalations are mentioned below. 8.3. Project Achievements Completing any academic project directly contribute for the extra learning to the student involved in the project. Developing the prediction portal for the football fans made me know about the different aspect of the football such as the history, background, different historical moments, and key players from the history, major competition, football rivals between the nation and the professional’s football clubs etc. Completing the project also increased my project management behavior as the project contain the unchangeable time frame, likewise various survey techniques were learnt in order to understand the problems domain of the project. The achievements are also mentioned on the achievement table below: S.N: Source Achievement 1 Project Title During the bachelor’s life in Islington College help me a lot to maximize the small concept develop in my mind long time ago. (Achievement: How to Convert Small
  • 112.
    104 Concept into AHuge Concept) 2 Requirement Gathering Various fact finding techniques were learnt and practice well (Achievement: How to convert a raw data or information to the useful source of information) 3 Development Tools Key Tools like Adobe Photoshop, Dreamweaver etc. were learnt including the some like Xampp Server, MySQL database, and PHP scripting language. 4 User Feedback It’s the major lesson learnt during the project because the system must be developed according to the user choice. Otherwise, the project loses its importance. Also incorporating the user feedback to the system is the main aspect for the project success. Table 17 List of Achievements from the Project 8.4. Future Escalations The online portal was developed based on the user requirement gathered by using different technique including the facts finding in the earlier sections. But the fact finding technique cannot provides the 100% correct data because the people involved in the fact finding technique different sessions may not provide the actual information about what they want etc. So in the modern changing century of the sciences and technology user want the latest technology in the website they are using. Hence, the future amendment procedure must be available in the project. Normally, any future amendment section in the project appears as the major problems. The project must support this issue because the project in not for the stable requirement. The project is about the real time scenario of the football league so after certain calendar year the teams playing the league changed and the time table also changed so we need to update the system in order to meet the user expectancy. Hence the future change has accepted in the project development. 8.4.1 Usability The change in the user interface may be the first possible future amendments in the project due to the changing technology user want the new taste in every fields of their life. Hence, the change in the UI is more important in the future. 8.4.2 Extra Features for the project The following features can be added for future based on the feasibility of the project: League Table Football fans usually search the league table of their favorite clubs in the internet. So these features drag commercial factors to
  • 113.
    105 the portal. Multiple LeaguePrediction Normally this portal is based on EPL, but the fans behavior show a different nature i.e. they may be the laliga fans, Germany football fans (Bundesliga), Italian football fans (Seria A) etc. Hence, adding the others league like laliga, Budesliga etc. import a huge fraction of visitors for the portal Login using the social media personal details like Facebook, Twitter and LinkedIn etc. Registering process may cause some point of irritation to the user. Hence, implementing the 3rd party login features may improve in the fans acquisition. Conversion as a social portal Depending on the number of users in the portal further the portal can be integrated as the social site about the football. Advertisement Section Football investment is the best way for the promotion of any kinds of the business. Hence, adding the advertisement in the site also help to generate a commercial profit motive to the portal. Table 18 Extra Features for the Future 8.5. Problems encountered In case of developing a new system without any exiting system in the software market it-self appeared as major problems. Being an amateur developer, the process of software development appeared as another biggest problem. The way of collecting the true user requirements, designing the database, developing the system are the noticeable problems in the project development. S.N: Title Description 1 Project Nature “Bhakundo.com, An Online Football Score Prediction Portal” it’s a vast project topic that I had chosen for the final year project at the Islington College. Because there are no any current system working in the same field of application. Detail study of the project couldn’t be done because of its rare source of information but the system that was quite similar to the proposed system are studied well.
  • 114.
    106 2 Legal IssueDifferent copyright and trademark issue was encounter in order to complete the project in the internet based system. Because the clubs logo are their registered trademark that contains some legal consideration for the clubs sponsor to use but for outsiders they never permission to use the logo. In this project, some of the clubs provides permission to use the logo but the majority of the clubs deny because of the internet issue. But for the project, this system tries to cover all the logo of the available clubs in the premier league. 3 Effective Survey Online survey through the SurveyMonkey helps to get the some of the user requirements but the problems faced about the number of the peoples participated in the survey. Peoples take it as an irritating process and they answer whatever they like not the real ones. 8.6 Social Issues & Ethical Issues The social as well as ethical issues in the software engineering play a vital on the success factors of the project. The social issues for the proposed system are mentioned below: 8.6.1.1 The major issue with this system is peoples might consider the portal as online gambling. As a result, user expectation can be hurt because all the requirements described by the user are not meet. But eventually if the user can compare the difference between the gambling and prediction the portal can answer the questions. 8.6.1.2 As the portal popularity increased in a matter of period, there always be someone who shows some unacceptable behavior within the site such as posting personal business motive information like URLS, Images, Logos and Banners etc. these activities were permanently banned by the admin. 8.6.1.3 Privacy of the user is defined as the state of being private but the system friends circle aspects does not meet the privacy issue where a user can be viewed by the different others users.
  • 115.
    107 8.6.1.4 Data fromthe international sources, every game week fixtures and their result is based on the EPL, so the accuracy of the data received appeared as the major issue but in EPL data accuracy is highly undertaken. 8.6.1.5 All the different clubs playing the EPL are officially contacted in order to seek the permission of the copyright issue. But only few of the clubs provides the permission through email. And most of them deny because of the project based on the internet. 8.6.2 Legal Issues 8.6.2.1 Contract Areas: At the being of this project an initial meeting was conducted with the project sponsor (After Deployment). And finally with the success of meeting a contract paper was signed between the project owner and the sponsor in order to sponsor the winner from the portal. These contracts include the agreement between the project owners to that of the online partner, sponsor etc. 8.6.2.1 License’s: Electronic license were gathered to the way to protect the portal from the future legal issues. (The entire legal document was kept in the appendix section) 8.8. Summary of this chapter This chapter describes the concluding part of the project including the achievement form the project, special lesson learnt in the project, future escalation of the project. As well as this document contains the legal consideration regarding the social and ethical issue in the project.
  • 116.
    108 References 24point0. (n.d.). RapidApplication Development. Retrieved 12 01, 2013, from http://www.24point0.com/ppt-shop/rapid-application-development-powerpoint/ Batty, C. (2004). Kings of the Kings Road. Vision Sports Publishing Ltd. Browning, P., & Lowndes, M. (2001, September). JISC TechWatch Report:Content Management System. Retrieved April 19, 2012, from http://pozi.dsic.upv.es/spw/viejo/content%20management/tsw_01-02.pdf Burke, B. (2008). Prediction Methodology. Retrieved 12 20, 2013, from Wikipedia: http://en.wikipedia.org/wiki/Prediction Capita, H. (2005). Premier League Football. Research into viewing trends, stadium attendace, fans preferences and behaviour, 5-70. Centre, T. S. (2008). Football Passions. Retrieved May 7, 2012, from www.sirc.org/football/football_passions.pdf Christ, F. E. (2010, August). FANTASY FOOTBALL: ANALYZING FANTASY THEMES IN AMERICA'S RHETORICAL PASTIME. Retrieved May 6, 2012, from ksu.edu.sa/sites/KSUArabic/Research/ncys/Documents/r126.pdf Copley, S. (n.d.). Evaluating the New System. Retrieved Dec 26, 2012, from http://www.igcseict.info/theory/8/eval/index.html Corporation, H. H. (2010). Retrieved April 17, 2012, from http://www.csulb.edu/committees/webcomm/hannonhill/Hannon_Hill_Content_Manage ment_White_Paper.pdf Corporation, N. G. (2007, November 27). RISK MANAGEMENT PLAN. Retrieved April 19, 2012, from http://interop.mt.gov/content/docs/IM_Risk_Management_Plan_v4_0.pdf Cox, R., Russell, D., & Vamplew, W. (2002). Encyclopedia of British Football. Design, R. F. (2012). Resources For Web Design. Retrieved May 7, 2012, from www.kayodeok.btinternet.co.uk/favorites/webdesign.htm Dwyer, B. (2011). Divided Loyalty. An Analysis of Fantasy Football & Fan Involvement, 447. edailylife. (2013). List of Best Football Website. Retrieved 12 16, 2013, from http://www.edailylife.com/sports/best-football-websites/ Education, P. t. (n.d.). Risk Assessment & Risk Management. Retrieved April 19, 2012, from http://www.pathways.cu.edu.eg/subpages/downloads/Risk_Chapter_1.pdf
  • 117.
    109 fdsc. (n.d.). RequirementAnalysis Overview. Retrieved June 02, 2012, from http://www.fdsc.net/business-analysis-sevices/requirement-analysis-overview.html Game, F. P. (2007). Predict Football Score. Retrieved May 6, 2012, from http://www.predictfootballscore.com Goal. (2012). Live To Score. Retrieved May 5, 2012, from www.goal.com Goto, K. (1999). Planning a Web Development Project. Retrieved April 19, 2012, from http://www.gotomedia.com/downloads/goto_stage.pdf Hammam, S. (2013). Premier League. Retrieved 12 20, 2013, from Wikipedia: http://en.wikipedia.org/wiki/Premier_League Handbook, C. G. (2003, February). Project Planning. Retrieved April 19, 2012, from http://www.stsc.hill.af.mil/resources/tech_docs/gsam4/chap3.pdf istqbexamcertification. (n.d.). Retrieved 12 01, 2013, from http://istqbexamcertification.com/what-is-incremental-model-advantages-disadvantages- and-when-to-use-it/ istqbexamcertification. (n.d.). ISTQB Exam Certification. Retrieved 12 01, 2013, from http://istqbexamcertification.com/what-is-prototype-model-advantages-disadvantages- and-when-to-use-it/ Jurgen, A. (2008). The Definitive List of Software Development Methodologies - Agile Management | NOOP.NL. Retrieved 11 25, 2013, from http://www.noop.nl/2008/07/the- definitive-list-of-software-development-methodologies.html K. Jantzen, K. J. (2006). Estimating the effects of project risks in. Retrieved April 18, 2012, from http://www.tassc-solutions.com/downloads/EstimatingRisks.pdf Margaret Rouse. (2007). requirements analysis (requirements engineering) . Retrieved June 01, 2012, from http://searchsoftwarequality.techtarget.com/definition/requirements-analysis Martyn Shuttleworth. (2009). What Is A Literature Review? Retrieved February 27, 2012, from http://explorable.com/what-is-a-literature-review.html Nagle, J., Dodd, A., & Ellis, R. (2010). THE FOOTBALL LEAGUE. Retrieved May 5, 2012, from http://www.football-league.co.uk/staticFiles/65/51/0,,10794~151909,00.pdf Nishadha . (n.d.). The Complete Guide to UML diagram types with examples. Retrieved August 01, 2012, from http://creately.com/blog/diagrams/uml-diagram-types-examples/ Note, R. G. (2007, March). Project Monitoring. Retrieved May 1, 2012, from http://www.scca.sh.cn/Uploads/Files/200983185349656.pdf
  • 118.
    110 Predict, T. F.(2005). Total Football Predict . Retrieved May 7, 2012, from www.totalfootballpredict.com Premier League. (1992). English Premier League. Retrieved 12 20, 2013, from http://en.wikipedia.org/wiki/Premier_League Purcell, J. (2008). Comparison of software development lifecycle methodologies, 2-6. Quadari, A. A. (2005). fact Finding techniques. Retrieved 12 25, 2013, from http://www.scribd.com/doc/6902721/Fact-Finding-Techniques Rouse, M. (2007). What is waterfall model? - Definition from WhatIs.com. Retrieved 11 26, 2013, from http://searchsoftwarequality.techtarget.com/definition/waterfall-model Services, A. I. (2011). playfantacy. Retrieved May 6, 2012, from www.playfantacy.com Services, A. I. (2011). PlayFantacy. Retrieved May 2, 2012, from www.playfantacy.com Sky, S. (2007). Waterfall Method Software Development Life Cycle. Retrieved 11 26, 2013, from http://skysigal.xact- solutions.com/Resources/SoftwareDevLifeCycle/WaterfallMethodSDLC/tabid/600/Defa ult.aspx Sullivan, P., & Fitzpatrick, J. (2002). An "On Demand" Software Engineering Process Perspective. 21st Century Software Development, 5-6. University, B. S. (2007, April 24). PERFORMANCE MANAGEMENT –CREATING SMART OBJECTIVES: PARTICIPANT GUIDE. Retrieved April 18, 2012, from http://hrs.boisestate.edu/td/pdf/SMARTgoals.pdf University, B. S. (2007, April 24). PERFORMANCE MANAGEMENT –CREATING SMART OBJECTIVES: PARTICIPANT GUIDE. Retrieved May 7, 2012, from http://www.google.com.np/url?sa=t&rct=j&q=project+planning+smart+objectives++for+ retaurant+management+system+df&source=web&cd=2&ved=0CCQQFjAB&url=http%3 A%2F%2Fhrs.boisestate.edu%2Ftd%2Fpdf%2FSMARTgoals.pdf&ei=w4GRT- 2tGsryrQfNt7mZBQ&usg=AFQjCNGeQ39KHsYElzI Wikipedia. (n.d.). Football In Nepal. Retrieved 12 15, 2013, from http://en.wikipedia.org/wiki/Football_in_Nepal Williams, G. (1994). Use of the Word Football. Retrieved 12 12, 2013, from Wikipedia: http://en.wikipedia.org/wiki/Football#Use_of_the_word_.22football.22