[ANIT THAPALIYA/1801T3100169] 2011
1 | A i r l i n e R e s e r v a t i o n D a t a b a s e S y s t e m
Table of Contents
Acknowledgement:................................................................................................................ 2
Introduction:.............................................................................................................................. 3
Business Rules:.......................................................................................................................... 5
Traveller: ............................................................................................................................... 5
Address:................................................................................................................................. 5
Contact: ................................................................................................................................. 5
Flight: .................................................................................................................................... 5
Schedule: ............................................................................................................................... 6
Visa: ...................................................................................................................................... 6
Ticket:.................................................................................................................................... 6
Payment:................................................................................................................................ 6
Travel_Agency:..................................................................................................................... 6
Entities for airline reservation database system are given below:......................................... 7
The constraints, data type, attributes of the different table that involved in the airline
reservation system are mention below along with the description:....................................... 8
Traveller: ............................................................................................................................... 8
Address:................................................................................................................................. 9
Contact: ................................................................................................................................... 10
Flight: .................................................................................................................................. 10
Schedule: ............................................................................................................................. 11
Visa: .................................................................................................................................... 11
Tickets:................................................................................................................................ 12
Payment:.............................................................................................................................. 12
Airline_Company:............................................................................................................... 13
Following are the SQL statement to create entities and primary and foreign key: ............. 14
CARDINALITES AMONG DIFFERENT ENTITES ........................................................ 19
ER DIAGRAM (ENTITY RELATIONSHIP DIAGRAM) ................................................ 21
References:.......................................................................................................................... 22
Turn it in Report:................................................................................................................. 23
[ANIT THAPALIYA/1801T3100169] 2011
2 | A i r l i n e R e s e r v a t i o n D a t a b a s e S y s t e m
Acknowledgement:
Finally at the bottom line of this assignment, I would like to thanks Mr.Tashi
Wangdue for his outstanding support, encouragement, supervision and also the
valuable suggestion from the preliminary to the concluding level enabled me to
develop an understanding of the subject.
Meanwhile, at the same time I am indebted to many of my colleagues who
support me for making this assignment a valuable one. Thank you all.
[ANIT THAPALIYA/1801T3100169] 2011
3 | A i r l i n e R e s e r v a t i o n D a t a b a s e S y s t e m
Introduction:
We live in the world of uncertainty. Everything is changing. The rule and
regulations, governmental policies, business relations, trade law technological
environment, social and cultural environments etc are changing in the continuous
flow. From the viewpoint of technology, information is the most important weapon
for financial institutions, economical sector, business organization etc to penetrate the
market and beat the competition. In other word, many organizations, financial
institutions, business sector all depend on their data/information for its regular
activities. So, it must be kept safe and secure so that authorised personnel can only
access it. A database with database management system is the backbone of an
efficient information system. Initially the first computer focused on the clerical tasks
(Leon, 1999) so that the file based management was popular but modern database
approach is popular because of the growing programming skills and complex
computer. Nowadays, different database management system is used by different
organization depending on their nature.
Airline reservation database system is the database management system for the
airline company and its different remote agencies. It performs different task such as
recording the traveller details, time schedules of the flight, total no of the seats, total
no of the reserved seats, payment etc (Ray, 2009). As a result, Airline reservation
system helps the user to retrieve the information from the database and update it
freely without any trouble. Likewise the main aims of this task is to designed the
airline reservation database system with the different function like storage
management, language interface, security management, recovery management,
concurrency control and transaction management etc.
When a traveller came to the outlets of Airline Company for the air tickets, he
first provides his full personal details. Those details were written in a customer form
with the date that the traveller wants. Then the computer checks the date and the
flight. The computers generate the unique ID (Seller, 2007) if the date has specific
flight. Again, the travellers have to provide their seat details like window side in
economy class, business class etc. Meanwhile, if the seat is empty then the system
reserved that seat. Finally the tickets is confirmed and generated after the payment.
However if the condition can apply traveller are free to cancel the flight.
These are the main business activities under airline reservation database system :
 This software application handle the transaction that takes place during air
ticketing such as blocking, reserving, rescheduling and also cancelling.
 The airline reservation system application helps Airline Company to maintain
the efficient scheduling of different flights, routes etc.
[ANIT THAPALIYA/1801T3100169] 2011
4 | A i r l i n e R e s e r v a t i o n D a t a b a s e S y s t e m
 This system provide the different information to the traveller like flight no,
flight time, route, transit time, price etc.
 It maintains the consistency among the different remote ticket counter.
 It also supports the different access mode for the traveller such as by
telephone, by web etc.
 It provides the information about the special offer and discount given to the
passenger by the company.
 It also provides the information about the available seat in each class such as
economy as well as business class.
 It helps to decrease search effort of the passenger while checking their ticket
status such as flight delay, terminal, transit etc.
 It also helps to maintain the privacy of the passenger details.
[ANIT THAPALIYA/1801T3100169] 2011
5 | A i r l i n e R e s e r v a t i o n D a t a b a s e S y s t e m
Business Rules:
The business rules for the different airline reservation database system are given
below:
Traveller:
 Traveller can choose any access mode for air ticketing such as by phone, by
web etc.
 They are requested to provide their full name as well as middle name if
necessary.
 They are also requested to provide their current photograph for security.
 Travellers are free to choose the tickets of any class.
 They are requested to provide their home as well as office telephone number.
 Valid phone number must be provided.
 Traveller can block the tickets easily without any disturbance.
 They are strongly requested to provide a copy their citizenship certificate or
passport.
Address:
 Traveller country name must be mentioned.
 Permanent address should be given along with the temporary one if necessary.
 Traveller should mention their district, zone, city as well as state if available.
 Traveller must provide their destination address otherwise tickets is not
allowed for them.
 Address is one of the sensitive factor securities so fake address is strictly
prohibited.
Contact:
 Contact information of the traveller must be mentioned.
 Valid telephone number must be provided with correct area code.
Flight:
 Flight name and number must be mentioned.
 Flight destination is also listed with different transit location.
 Flight time schedule may be change due to technical error, climatic condition
etc.
 Travellers are free to choose the seat of their respective classes.
 Flight schedule can be altering as per the traveller benefits.
 Rescheduling of the flight may apply under certain conditions.
 Food and drinks are provided in the international flight.
 Drugs, arms and weapons are strictly prohibited.
[ANIT THAPALIYA/1801T3100169] 2011
6 | A i r l i n e R e s e r v a t i o n D a t a b a s e S y s t e m
Schedule:
 Time of arrivals and time of departure may vary due technical error as well as
climatic condition.
 Flight duration may also vary because of the different transit at different
place/country.
Visa:
 Traveller must obtain the authenticated visa from the country where she/he is
planning to visit.
 Types of visa should be mentioned clearly such as student’s visa, tourist visa,
diplomatic visa etc.
 The passport containing the visa must be valid.
 The visa duration must be listed properly.
 For tourist visa travel cheque is supposed to take.
 Traveller passport may also contain the visa for different countries.
 Visa is also necessary for the child below 1 year.
Ticket:
 Traveller can block tickets for some time by paying extra amount.
 Tickets can be reserved by phone or web.
 Confirmation code is needed while issuing ticket in case of phone or web
booking.
 Payment is necessary before issuing the ticket and it may include the different
taxes.
 It may include the special offer and discount provided to passenger.
 Passport number must be included in the tickets.
 Tickets might be necessary for children below one year.
 Extra amount is charged in case of rescheduling and cancelling of the tickets.
 Each ticket contains the certain policy of the insurance of the traveller.
Payment:
 Payment can be made though cash or card.
 Bank cheque is not accepted.
 Advanced payment is necessary in case of early booking or blocking.
 Payment includes the government tax, commission rate, airport tax etc as per
the current rules and regulations.
 Local currency is not accepted it should be in dollar.
Travel_Agency:
 There may be the multiple agencies of the same airline company.
 Blocking, reserving, rescheduling and cancelling can also be done through
travel agency.
 Extra amount provided to the travel agency for each ticket from the airline
company.
[ANIT THAPALIYA/1801T3100169] 2011
7 | A i r l i n e R e s e r v a t i o n D a t a b a s e S y s t e m
Entities for airline reservation database system are given below:
Serial No. Name of the tables
1 Traveller
2 Address
3 Contact
4 Flight
5 Schedule
6 Visa
7 Tickets
8 Payment
9 Airline_Company
[ANIT THAPALIYA/1801T3100169] 2011
8 | A i r l i n e R e s e r v a t i o n D a t a b a s e S y s t e m
The constraints, data type, attributes of the different table that involved in the
airline reservation system are mention below along with the description:
Traveller:
S.N Attributes Data Type Description Constraints
1 Traveller_ID INT It is a unique
value that
cannot be use in
multiple times.
Primary Key
2 F_Name Varchar2(25) It describes the
first name of the
traveller.
Not Null
3 L_Name Varchar2(25) It describes the
last name of the
traveller.
Not Null
4 M_Name Varchar2(25) It describes the
middle name of
the traveller.
5 Gender Char(1) Sex of the
traveller is
described here
such as M-male
& F-female.
Check
6 Nationality Varchar2(25) Origin country
of the traveller
is listed here.
7 Date_of_Birth Date Traveller date of
birth is mention
in this attributes
with specific
format.
8 Passport_No Number It is the unique
identification of
the traveller.
UNIQUE
9 Citizenship_No Number It is the unique
identification of
the traveller.
UNIQUE
[ANIT THAPALIYA/1801T3100169] 2011
9 | A i r l i n e R e s e r v a t i o n D a t a b a s e S y s t e m
Address:
S.N Attributes Data Type Description Constraints
1 Address_ID Number It is for
identifying the
traveller and it
cannot be
duplicated.
Primary Key
2 Permanent_Address Varchar2(50) It describes the
original address
of the traveller.
Not Null
3 Temporary_Addess Varchar2(50) It describes the
current address
of the traveller.
Not Null
4 Country Varchar2(25) Country of the
traveller.
5 Zone Varchar2(25) Zone of the
traveller is
mention here in
this attribute.
6 District Varchar2(25) It describes the
district of the
traveller.
7 State Varchar2(25) It describes the
traveller’s state
and is optional
for Nepal.
8 Municipality Varchar2(25) It describes the
municipality of
the traveller.
[ANIT THAPALIYA/1801T3100169] 2011
10 | A i r l i n e R e s e r v a t i o n D a t a b a s e S y s t e m
Contact:
S.N Attributes Data Type Description Constraints
1 Contact_ID Number It is for
identifying the
traveller and it
cannot be
duplicated.
Primary Key
2 Home_No Number It is not greater
than 7 digits
Not Null
3 Email Varchar2(25) It is the mailing
address of the
traveller such as
abc@yahoo.com
Check
4 Office No Number It is not greater
than 7 digits.
Not Null
5 Mobile No Number It must be 10
digits
Check
Flight:
S.N Attributes Data Type Description Constraints
1 Flight_ID Number Unique
identification of
the flight that
never
mismatched.
Primary Key
2 Airlines Varchar2(25) Name of the
airlines such as
Yeti, QATAR
etc.
Not Null
3 Category Varchar2(25) Types of flight
such as
domestic or
international.
4 Name_departure Varchar2(25) Initial city of
the flight.
Not Null
5 Name_destination Varchar2(25) Final
destination of
the flight.
Not Null
6 No_of_Seat Number Total no of seat
available in
each class on
the flight.
Not Null
[ANIT THAPALIYA/1801T3100169] 2011
11 | A i r l i n e R e s e r v a t i o n D a t a b a s e S y s t e m
Schedule:
S.N Attributes Data Type Description Constraints
1 Schedule_ID INT Unique value
which cannot
be duplicated.
Primary Key
2 Time_Departure Time It is the time of
flight that
departure & it
should be in
HH:MM:SS
format.
Not Null
3 Time_Arrivals Time It is the time of
flight that
arrivals & it
should be in
HH:MM:SS
format.
Not Null
4 Duration Varchar2(25) It describes the
total time taken
during the
flight
Not Null
Visa:
S.N Attributes Data Type Description Constraints
1 Visa_ID INT Unique
identification of
the traveller that
never match with
other.
Primary Key
2 Type char(5) It describes the
classification of
visa such as
students, tourist,
diplomatic visa
etc.
3 Duration_Visa Varchar2(25) It is the time
period of the visa
between the issue
and expiry date.
Not Null
4 Issue_Date Date It must be in the
standard format of
YYYY/MM/DD
Not Null
5 Expiry_Date Date It should be in the
standard format.
Not Null
6 Country Varchar2(25) It provides the
country list where
travellers have
permission.
Not Null
[ANIT THAPALIYA/1801T3100169] 2011
12 | A i r l i n e R e s e r v a t i o n D a t a b a s e S y s t e m
Tickets:
S.N Attributes Data Type Description Constraints
1 Tickets_ID INT It is the unique
identification of
the tickets from
other.
Primary Key
2 Class Varchar2(25) It verify the
specific class of
the flight such as
economic,
business, royal
etc.
Not Null
3 Type char2(5) It describes type
of the tickets
such as one way,
return etc.
4 Category Varchar2(25) It verify the
flight between
domestic and
international.
5 Baggage Varchar2(25) Baggage weight
for the flight is
limited such as
35kg minimum.
Extra amount is
charged for
more.
Payment:
S.N Attributes Data Type Description Constraints
1 Payment_ID INT It is the unique
identification of
the payment
made.
Primary Key
2 Total_Amount Number Total amount to
be paid by the
traveller.
Not Null
3 Discount Number Discounted
amount for the
traveller.
4 Commission Number Certain amount
provided to the
airline
company’s
remote travel
agency.
[ANIT THAPALIYA/1801T3100169] 2011
13 | A i r l i n e R e s e r v a t i o n D a t a b a s e S y s t e m
Airline_Company:
S.N Attributes Data Type Description Constraints
1 AC_ID INT It is unique
and does not
match with
other.
Primary Key
2 Name_Company Varchar2(25) It defines the
name of the
company.
Not Null
3 Address Varchar2(25) It is the
address of
airline
company
Not Null
4 Total_no_of_aircraft Number The total no of
aircraft of the
company
5 Branch_office Varchar2(25) Name of the
different
branch of the
company
[ANIT THAPALIYA/1801T3100169] 2011
14 | A i r l i n e R e s e r v a t i o n D a t a b a s e S y s t e m
Following are the SQL statement to create entities and primary and foreign key:
CREATE TABLE Traveller (
Traveller_ID INT,
F_Name VARCHAR2 (25) NOT NULL,
L_Name VARCHAR2 (25) NOT NULL,
M_Name VARCHAR 2(25),
Gender CHAR (1),
Date_Of_Birth DATE,
Nationality VARCHAR2 (25),
Passport_No NUMBER UNIQUE,
Citizenship_No UNIQUE,
CONSTRAINT Traveller_Traveller_ID_pk PRIMARY KEY (Traveller_ID),
CONSTRAINT Traveller_Gender_c CHECK (Gender IN (‘M’, ‘F’)),
CONSTRAINT Traveller_Passport_No_uUNIQUE(Passport_N),
CONSTRAINT Traveller_Citizenship_No_uUNIQUE(Citizenship_No)
);
[ANIT THAPALIYA/1801T3100169] 2011
15 | A i r l i n e R e s e r v a t i o n D a t a b a s e S y s t e m
CREATE TABLE Address (
Address_ID NUMBER PRIMARY KEY,
Permanent_Address VARCHAR2(25) NOT NULL,
Temporary_Address VARCHAR2(25) NOT NULL,
Country VARCHAR2(25),
Zone VARCHAR2(25),
District VARCHAR2(25),
State VARCHAR2(25),
Municipality VARCHAR2(25),
Traveller_ID INT,
CONSTRAINT Address_Traveller_ID_fk FOREIGN KEY (Traveller_ID)
REFERENCES Traveller (Traveller_ID)
);
CREATE TABLE Contact
(
Contact_ID NUMBER CONSTRAINT Contact_Contact_ID_pk PRIMARY KEY,
Home_No NOT NULL,
Email VARCHAR2(25) CHECK (Email LIKE ‘%@%’),
Office_No NOT NULL,
Mobile_No NOT NULL,
Traveller_ID INT,
CONSTRAINT Contact_Traveller_ID_fkFOREIGN KEY (Traveller_ID)
REFERENCES Traveller (Traveller_ID)
);
[ANIT THAPALIYA/1801T3100169] 2011
16 | A i r l i n e R e s e r v a t i o n D a t a b a s e S y s t e m
CREATE TABLE Flight
(
Flight_ID NUMBERPRIMARY KEY,
Airline VARCHAR2(25) NOT NULL,
Category VARCHAR2(25) CHECK (Category IN(‘D’,’I’)),
Name_departure VARCHAR2(25) NOT NULL,
Name_destination VARCHAR2(25) NOT NULL,
No_of _the_ seat NUMBER NOT NULL,
Ailine_Company_ID INT,
CONSTRAINT Flight_Airline_Company_ID_fk FOREIGN KEY
(Airline_Company _ID) REFERENCES Airline_Company(Airline_Company
_ID)
);
CREATE TABLE Schedule (
Schedule_ID NUMBER CONSTRAINT Schedule_Schtimedule_ID_pk PRIMARY
KEY,
Time_Departure DATE NOT NULL,
Time_Arrivals DATE NOT NULL,
Duration VARCHAR2 NOT NULL,
Flight_ID NUMBER,
Ailine_Company_ID INT,
CONSTRAINT Schedule_Flight_ID_fk FOREIGN KEY(Flight_ID) REFERENCES
Flight(Flight_ID),
CONSTRAINT Schedule_Airline_Company_ID_fk FOREIGN KEY
(Airline_Company _ID) REFERENCES Airline_Company(Airline_Company _ID)
);
[ANIT THAPALIYA/1801T3100169] 2011
17 | A i r l i n e R e s e r v a t i o n D a t a b a s e S y s t e m
CREATE TABLE Visa (
Visa_ID NUMBER CONSTRAINT Visa_Visa_ID_pk PRIMARY KEY,
Type CHAR(5),
Duration_Visa VARCHAR2(25),
Issue_Date DATE NOT NULL,
Expirary_Date DATE NOT NULL,
Country VARCHAR2(25),
Traveller_ID INT,
FOREIGN KEY (Traveller_ID) REFERENCES Traveller (Traveller_ID)
);
CREATE TABLE Tickets (
Ticket_ID INT CONSTRAINT Tickets_Ticket_ID_pk PRIMARY KEY,
Class VARCHAR2(25) NOT NULL,
Type CHAR(5),
Status VARCHAR2(25),
Baggage VARCHAR2(25),
Flight_ID NUMBER,
Traveller_ID INT,
FOREIGN KEY(Flight_ID) REFERENCES Flight(Flight_ID),
FOREIGN KEY (Traveller_ID) REFERENCES Traveller (Traveller_ID)
);
[ANIT THAPALIYA/1801T3100169] 2011
18 | A i r l i n e R e s e r v a t i o n D a t a b a s e S y s t e m
CREATE TABLE Payment (
Payment_ID INT,
Total_Amount NUMBER NOT NULL,
Discount NUMBER,
Commission NUMBER,
Ticket_ID NUMBER,
CONSTRAINT Payment_Payment_ID_pk PRIMARY KEY(Payment_ID),
CONSTRAINT Schedule_Ticket_ID_fk FOREIGN KEY(Ticket_ID) REFERENCES
Tickets(Ticket_ID)
);
CREATE TABLE Airline_Company
(
Airline_Company_ID INT PRIMARY KEY,
Name_Company VARCHAR2(25),
Address VARCHAR2(25),
Total_No_of_Aircraft NUMBER
);
[ANIT THAPALIYA/1801T3100169] 2011
19 | A i r l i n e R e s e r v a t i o n D a t a b a s e S y s t e m
CARDINALITES AMONG DIFFERENT ENTITES
Traveller
Can
have
Address
Traveller
Can
have
Contact
Traveller
Can
have
Visa
Traveller
Can
have
Tickets
Flight
Flight
Can
have
Schedule
Airline_Company
[ANIT THAPALIYA/1801T3100169] 2011
20 | A i r l i n e R e s e r v a t i o n D a t a b a s e S y s t e m
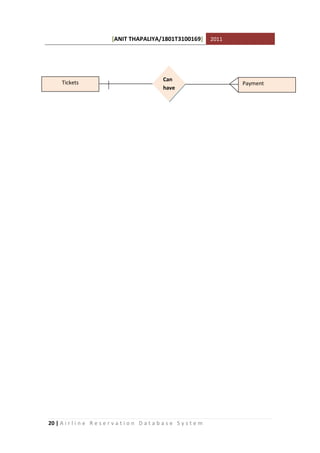
Tickets
Can
have
Payment
[ANIT THAPALIYA/1801T3100169] 2011
21 | A i r l i n e R e s e r v a t i o n D a t a b a s e S y s t e m
ER DIAGRAM (ENTITY RELATIONSHIP DIAGRAM)
[ANIT THAPALIYA/1801T3100169] 2011
22 | A i r l i n e R e s e r v a t i o n D a t a b a s e S y s t e m
References:
 Alexis Leon & Mathews Leon, 1999, Fundamentals of Information
Technology, Second Edition.
Max Printing Press Chhennai-600 095
 Chhanda Ray,2009,Distributed Database System, [eBook]Publisher: Dorling
Kindersley(India)
Pvt. Ltd. Available at:
http://books.google.com/books?id=0i9uJJ78LtAC&lpg=PA288&dq=airline%
20reservation%20database%20system&pg=PA288#v=onepage&q&f=false
[Accessed 3rd November 11:10am]
 Sam Seller, 2007, Take Control of Booking a Cheap Airline Ticket,
[eBook]Publisher: TidBITS Electronic Publishing. Available at:
http://books.google.com/books?id=9gyvGBVtrvgC&lpg=PA10&dq=airline%
20reservation%20process&pg=PA17#v=onepage&q=airline%20reservation%
20process&f=false
[Accessed 3rd November 11:10am]
[ANIT THAPALIYA/1801T3100169] 2011
23 | A i r l i n e R e s e r v a t i o n D a t a b a s e S y s t e m
Turn it in Report:
Turnitin Originality Report
Airline Reservation System by Anit Thapaliya
From Airlines Reservation System (CDB101_T3_2011)
 Processed on 07-Nov-2011 11:08 AM PST
 ID: 213099606
 Word Count: 2436
Similarity Index
12%
Similarity by Source
Internet Sources:
1%
Publications:
0%
Student Papers:
12%

Airlines Reservation System

  • 1.
    [ANIT THAPALIYA/1801T3100169] 2011 1| A i r l i n e R e s e r v a t i o n D a t a b a s e S y s t e m Table of Contents Acknowledgement:................................................................................................................ 2 Introduction:.............................................................................................................................. 3 Business Rules:.......................................................................................................................... 5 Traveller: ............................................................................................................................... 5 Address:................................................................................................................................. 5 Contact: ................................................................................................................................. 5 Flight: .................................................................................................................................... 5 Schedule: ............................................................................................................................... 6 Visa: ...................................................................................................................................... 6 Ticket:.................................................................................................................................... 6 Payment:................................................................................................................................ 6 Travel_Agency:..................................................................................................................... 6 Entities for airline reservation database system are given below:......................................... 7 The constraints, data type, attributes of the different table that involved in the airline reservation system are mention below along with the description:....................................... 8 Traveller: ............................................................................................................................... 8 Address:................................................................................................................................. 9 Contact: ................................................................................................................................... 10 Flight: .................................................................................................................................. 10 Schedule: ............................................................................................................................. 11 Visa: .................................................................................................................................... 11 Tickets:................................................................................................................................ 12 Payment:.............................................................................................................................. 12 Airline_Company:............................................................................................................... 13 Following are the SQL statement to create entities and primary and foreign key: ............. 14 CARDINALITES AMONG DIFFERENT ENTITES ........................................................ 19 ER DIAGRAM (ENTITY RELATIONSHIP DIAGRAM) ................................................ 21 References:.......................................................................................................................... 22 Turn it in Report:................................................................................................................. 23
  • 2.
    [ANIT THAPALIYA/1801T3100169] 2011 2| A i r l i n e R e s e r v a t i o n D a t a b a s e S y s t e m Acknowledgement: Finally at the bottom line of this assignment, I would like to thanks Mr.Tashi Wangdue for his outstanding support, encouragement, supervision and also the valuable suggestion from the preliminary to the concluding level enabled me to develop an understanding of the subject. Meanwhile, at the same time I am indebted to many of my colleagues who support me for making this assignment a valuable one. Thank you all.
  • 3.
    [ANIT THAPALIYA/1801T3100169] 2011 3| A i r l i n e R e s e r v a t i o n D a t a b a s e S y s t e m Introduction: We live in the world of uncertainty. Everything is changing. The rule and regulations, governmental policies, business relations, trade law technological environment, social and cultural environments etc are changing in the continuous flow. From the viewpoint of technology, information is the most important weapon for financial institutions, economical sector, business organization etc to penetrate the market and beat the competition. In other word, many organizations, financial institutions, business sector all depend on their data/information for its regular activities. So, it must be kept safe and secure so that authorised personnel can only access it. A database with database management system is the backbone of an efficient information system. Initially the first computer focused on the clerical tasks (Leon, 1999) so that the file based management was popular but modern database approach is popular because of the growing programming skills and complex computer. Nowadays, different database management system is used by different organization depending on their nature. Airline reservation database system is the database management system for the airline company and its different remote agencies. It performs different task such as recording the traveller details, time schedules of the flight, total no of the seats, total no of the reserved seats, payment etc (Ray, 2009). As a result, Airline reservation system helps the user to retrieve the information from the database and update it freely without any trouble. Likewise the main aims of this task is to designed the airline reservation database system with the different function like storage management, language interface, security management, recovery management, concurrency control and transaction management etc. When a traveller came to the outlets of Airline Company for the air tickets, he first provides his full personal details. Those details were written in a customer form with the date that the traveller wants. Then the computer checks the date and the flight. The computers generate the unique ID (Seller, 2007) if the date has specific flight. Again, the travellers have to provide their seat details like window side in economy class, business class etc. Meanwhile, if the seat is empty then the system reserved that seat. Finally the tickets is confirmed and generated after the payment. However if the condition can apply traveller are free to cancel the flight. These are the main business activities under airline reservation database system :  This software application handle the transaction that takes place during air ticketing such as blocking, reserving, rescheduling and also cancelling.  The airline reservation system application helps Airline Company to maintain the efficient scheduling of different flights, routes etc.
  • 4.
    [ANIT THAPALIYA/1801T3100169] 2011 4| A i r l i n e R e s e r v a t i o n D a t a b a s e S y s t e m  This system provide the different information to the traveller like flight no, flight time, route, transit time, price etc.  It maintains the consistency among the different remote ticket counter.  It also supports the different access mode for the traveller such as by telephone, by web etc.  It provides the information about the special offer and discount given to the passenger by the company.  It also provides the information about the available seat in each class such as economy as well as business class.  It helps to decrease search effort of the passenger while checking their ticket status such as flight delay, terminal, transit etc.  It also helps to maintain the privacy of the passenger details.
  • 5.
    [ANIT THAPALIYA/1801T3100169] 2011 5| A i r l i n e R e s e r v a t i o n D a t a b a s e S y s t e m Business Rules: The business rules for the different airline reservation database system are given below: Traveller:  Traveller can choose any access mode for air ticketing such as by phone, by web etc.  They are requested to provide their full name as well as middle name if necessary.  They are also requested to provide their current photograph for security.  Travellers are free to choose the tickets of any class.  They are requested to provide their home as well as office telephone number.  Valid phone number must be provided.  Traveller can block the tickets easily without any disturbance.  They are strongly requested to provide a copy their citizenship certificate or passport. Address:  Traveller country name must be mentioned.  Permanent address should be given along with the temporary one if necessary.  Traveller should mention their district, zone, city as well as state if available.  Traveller must provide their destination address otherwise tickets is not allowed for them.  Address is one of the sensitive factor securities so fake address is strictly prohibited. Contact:  Contact information of the traveller must be mentioned.  Valid telephone number must be provided with correct area code. Flight:  Flight name and number must be mentioned.  Flight destination is also listed with different transit location.  Flight time schedule may be change due to technical error, climatic condition etc.  Travellers are free to choose the seat of their respective classes.  Flight schedule can be altering as per the traveller benefits.  Rescheduling of the flight may apply under certain conditions.  Food and drinks are provided in the international flight.  Drugs, arms and weapons are strictly prohibited.
  • 6.
    [ANIT THAPALIYA/1801T3100169] 2011 6| A i r l i n e R e s e r v a t i o n D a t a b a s e S y s t e m Schedule:  Time of arrivals and time of departure may vary due technical error as well as climatic condition.  Flight duration may also vary because of the different transit at different place/country. Visa:  Traveller must obtain the authenticated visa from the country where she/he is planning to visit.  Types of visa should be mentioned clearly such as student’s visa, tourist visa, diplomatic visa etc.  The passport containing the visa must be valid.  The visa duration must be listed properly.  For tourist visa travel cheque is supposed to take.  Traveller passport may also contain the visa for different countries.  Visa is also necessary for the child below 1 year. Ticket:  Traveller can block tickets for some time by paying extra amount.  Tickets can be reserved by phone or web.  Confirmation code is needed while issuing ticket in case of phone or web booking.  Payment is necessary before issuing the ticket and it may include the different taxes.  It may include the special offer and discount provided to passenger.  Passport number must be included in the tickets.  Tickets might be necessary for children below one year.  Extra amount is charged in case of rescheduling and cancelling of the tickets.  Each ticket contains the certain policy of the insurance of the traveller. Payment:  Payment can be made though cash or card.  Bank cheque is not accepted.  Advanced payment is necessary in case of early booking or blocking.  Payment includes the government tax, commission rate, airport tax etc as per the current rules and regulations.  Local currency is not accepted it should be in dollar. Travel_Agency:  There may be the multiple agencies of the same airline company.  Blocking, reserving, rescheduling and cancelling can also be done through travel agency.  Extra amount provided to the travel agency for each ticket from the airline company.
  • 7.
    [ANIT THAPALIYA/1801T3100169] 2011 7| A i r l i n e R e s e r v a t i o n D a t a b a s e S y s t e m Entities for airline reservation database system are given below: Serial No. Name of the tables 1 Traveller 2 Address 3 Contact 4 Flight 5 Schedule 6 Visa 7 Tickets 8 Payment 9 Airline_Company
  • 8.
    [ANIT THAPALIYA/1801T3100169] 2011 8| A i r l i n e R e s e r v a t i o n D a t a b a s e S y s t e m The constraints, data type, attributes of the different table that involved in the airline reservation system are mention below along with the description: Traveller: S.N Attributes Data Type Description Constraints 1 Traveller_ID INT It is a unique value that cannot be use in multiple times. Primary Key 2 F_Name Varchar2(25) It describes the first name of the traveller. Not Null 3 L_Name Varchar2(25) It describes the last name of the traveller. Not Null 4 M_Name Varchar2(25) It describes the middle name of the traveller. 5 Gender Char(1) Sex of the traveller is described here such as M-male & F-female. Check 6 Nationality Varchar2(25) Origin country of the traveller is listed here. 7 Date_of_Birth Date Traveller date of birth is mention in this attributes with specific format. 8 Passport_No Number It is the unique identification of the traveller. UNIQUE 9 Citizenship_No Number It is the unique identification of the traveller. UNIQUE
  • 9.
    [ANIT THAPALIYA/1801T3100169] 2011 9| A i r l i n e R e s e r v a t i o n D a t a b a s e S y s t e m Address: S.N Attributes Data Type Description Constraints 1 Address_ID Number It is for identifying the traveller and it cannot be duplicated. Primary Key 2 Permanent_Address Varchar2(50) It describes the original address of the traveller. Not Null 3 Temporary_Addess Varchar2(50) It describes the current address of the traveller. Not Null 4 Country Varchar2(25) Country of the traveller. 5 Zone Varchar2(25) Zone of the traveller is mention here in this attribute. 6 District Varchar2(25) It describes the district of the traveller. 7 State Varchar2(25) It describes the traveller’s state and is optional for Nepal. 8 Municipality Varchar2(25) It describes the municipality of the traveller.
  • 10.
    [ANIT THAPALIYA/1801T3100169] 2011 10| A i r l i n e R e s e r v a t i o n D a t a b a s e S y s t e m Contact: S.N Attributes Data Type Description Constraints 1 Contact_ID Number It is for identifying the traveller and it cannot be duplicated. Primary Key 2 Home_No Number It is not greater than 7 digits Not Null 3 Email Varchar2(25) It is the mailing address of the traveller such as abc@yahoo.com Check 4 Office No Number It is not greater than 7 digits. Not Null 5 Mobile No Number It must be 10 digits Check Flight: S.N Attributes Data Type Description Constraints 1 Flight_ID Number Unique identification of the flight that never mismatched. Primary Key 2 Airlines Varchar2(25) Name of the airlines such as Yeti, QATAR etc. Not Null 3 Category Varchar2(25) Types of flight such as domestic or international. 4 Name_departure Varchar2(25) Initial city of the flight. Not Null 5 Name_destination Varchar2(25) Final destination of the flight. Not Null 6 No_of_Seat Number Total no of seat available in each class on the flight. Not Null
  • 11.
    [ANIT THAPALIYA/1801T3100169] 2011 11| A i r l i n e R e s e r v a t i o n D a t a b a s e S y s t e m Schedule: S.N Attributes Data Type Description Constraints 1 Schedule_ID INT Unique value which cannot be duplicated. Primary Key 2 Time_Departure Time It is the time of flight that departure & it should be in HH:MM:SS format. Not Null 3 Time_Arrivals Time It is the time of flight that arrivals & it should be in HH:MM:SS format. Not Null 4 Duration Varchar2(25) It describes the total time taken during the flight Not Null Visa: S.N Attributes Data Type Description Constraints 1 Visa_ID INT Unique identification of the traveller that never match with other. Primary Key 2 Type char(5) It describes the classification of visa such as students, tourist, diplomatic visa etc. 3 Duration_Visa Varchar2(25) It is the time period of the visa between the issue and expiry date. Not Null 4 Issue_Date Date It must be in the standard format of YYYY/MM/DD Not Null 5 Expiry_Date Date It should be in the standard format. Not Null 6 Country Varchar2(25) It provides the country list where travellers have permission. Not Null
  • 12.
    [ANIT THAPALIYA/1801T3100169] 2011 12| A i r l i n e R e s e r v a t i o n D a t a b a s e S y s t e m Tickets: S.N Attributes Data Type Description Constraints 1 Tickets_ID INT It is the unique identification of the tickets from other. Primary Key 2 Class Varchar2(25) It verify the specific class of the flight such as economic, business, royal etc. Not Null 3 Type char2(5) It describes type of the tickets such as one way, return etc. 4 Category Varchar2(25) It verify the flight between domestic and international. 5 Baggage Varchar2(25) Baggage weight for the flight is limited such as 35kg minimum. Extra amount is charged for more. Payment: S.N Attributes Data Type Description Constraints 1 Payment_ID INT It is the unique identification of the payment made. Primary Key 2 Total_Amount Number Total amount to be paid by the traveller. Not Null 3 Discount Number Discounted amount for the traveller. 4 Commission Number Certain amount provided to the airline company’s remote travel agency.
  • 13.
    [ANIT THAPALIYA/1801T3100169] 2011 13| A i r l i n e R e s e r v a t i o n D a t a b a s e S y s t e m Airline_Company: S.N Attributes Data Type Description Constraints 1 AC_ID INT It is unique and does not match with other. Primary Key 2 Name_Company Varchar2(25) It defines the name of the company. Not Null 3 Address Varchar2(25) It is the address of airline company Not Null 4 Total_no_of_aircraft Number The total no of aircraft of the company 5 Branch_office Varchar2(25) Name of the different branch of the company
  • 14.
    [ANIT THAPALIYA/1801T3100169] 2011 14| A i r l i n e R e s e r v a t i o n D a t a b a s e S y s t e m Following are the SQL statement to create entities and primary and foreign key: CREATE TABLE Traveller ( Traveller_ID INT, F_Name VARCHAR2 (25) NOT NULL, L_Name VARCHAR2 (25) NOT NULL, M_Name VARCHAR 2(25), Gender CHAR (1), Date_Of_Birth DATE, Nationality VARCHAR2 (25), Passport_No NUMBER UNIQUE, Citizenship_No UNIQUE, CONSTRAINT Traveller_Traveller_ID_pk PRIMARY KEY (Traveller_ID), CONSTRAINT Traveller_Gender_c CHECK (Gender IN (‘M’, ‘F’)), CONSTRAINT Traveller_Passport_No_uUNIQUE(Passport_N), CONSTRAINT Traveller_Citizenship_No_uUNIQUE(Citizenship_No) );
  • 15.
    [ANIT THAPALIYA/1801T3100169] 2011 15| A i r l i n e R e s e r v a t i o n D a t a b a s e S y s t e m CREATE TABLE Address ( Address_ID NUMBER PRIMARY KEY, Permanent_Address VARCHAR2(25) NOT NULL, Temporary_Address VARCHAR2(25) NOT NULL, Country VARCHAR2(25), Zone VARCHAR2(25), District VARCHAR2(25), State VARCHAR2(25), Municipality VARCHAR2(25), Traveller_ID INT, CONSTRAINT Address_Traveller_ID_fk FOREIGN KEY (Traveller_ID) REFERENCES Traveller (Traveller_ID) ); CREATE TABLE Contact ( Contact_ID NUMBER CONSTRAINT Contact_Contact_ID_pk PRIMARY KEY, Home_No NOT NULL, Email VARCHAR2(25) CHECK (Email LIKE ‘%@%’), Office_No NOT NULL, Mobile_No NOT NULL, Traveller_ID INT, CONSTRAINT Contact_Traveller_ID_fkFOREIGN KEY (Traveller_ID) REFERENCES Traveller (Traveller_ID) );
  • 16.
    [ANIT THAPALIYA/1801T3100169] 2011 16| A i r l i n e R e s e r v a t i o n D a t a b a s e S y s t e m CREATE TABLE Flight ( Flight_ID NUMBERPRIMARY KEY, Airline VARCHAR2(25) NOT NULL, Category VARCHAR2(25) CHECK (Category IN(‘D’,’I’)), Name_departure VARCHAR2(25) NOT NULL, Name_destination VARCHAR2(25) NOT NULL, No_of _the_ seat NUMBER NOT NULL, Ailine_Company_ID INT, CONSTRAINT Flight_Airline_Company_ID_fk FOREIGN KEY (Airline_Company _ID) REFERENCES Airline_Company(Airline_Company _ID) ); CREATE TABLE Schedule ( Schedule_ID NUMBER CONSTRAINT Schedule_Schtimedule_ID_pk PRIMARY KEY, Time_Departure DATE NOT NULL, Time_Arrivals DATE NOT NULL, Duration VARCHAR2 NOT NULL, Flight_ID NUMBER, Ailine_Company_ID INT, CONSTRAINT Schedule_Flight_ID_fk FOREIGN KEY(Flight_ID) REFERENCES Flight(Flight_ID), CONSTRAINT Schedule_Airline_Company_ID_fk FOREIGN KEY (Airline_Company _ID) REFERENCES Airline_Company(Airline_Company _ID) );
  • 17.
    [ANIT THAPALIYA/1801T3100169] 2011 17| A i r l i n e R e s e r v a t i o n D a t a b a s e S y s t e m CREATE TABLE Visa ( Visa_ID NUMBER CONSTRAINT Visa_Visa_ID_pk PRIMARY KEY, Type CHAR(5), Duration_Visa VARCHAR2(25), Issue_Date DATE NOT NULL, Expirary_Date DATE NOT NULL, Country VARCHAR2(25), Traveller_ID INT, FOREIGN KEY (Traveller_ID) REFERENCES Traveller (Traveller_ID) ); CREATE TABLE Tickets ( Ticket_ID INT CONSTRAINT Tickets_Ticket_ID_pk PRIMARY KEY, Class VARCHAR2(25) NOT NULL, Type CHAR(5), Status VARCHAR2(25), Baggage VARCHAR2(25), Flight_ID NUMBER, Traveller_ID INT, FOREIGN KEY(Flight_ID) REFERENCES Flight(Flight_ID), FOREIGN KEY (Traveller_ID) REFERENCES Traveller (Traveller_ID) );
  • 18.
    [ANIT THAPALIYA/1801T3100169] 2011 18| A i r l i n e R e s e r v a t i o n D a t a b a s e S y s t e m CREATE TABLE Payment ( Payment_ID INT, Total_Amount NUMBER NOT NULL, Discount NUMBER, Commission NUMBER, Ticket_ID NUMBER, CONSTRAINT Payment_Payment_ID_pk PRIMARY KEY(Payment_ID), CONSTRAINT Schedule_Ticket_ID_fk FOREIGN KEY(Ticket_ID) REFERENCES Tickets(Ticket_ID) ); CREATE TABLE Airline_Company ( Airline_Company_ID INT PRIMARY KEY, Name_Company VARCHAR2(25), Address VARCHAR2(25), Total_No_of_Aircraft NUMBER );
  • 19.
    [ANIT THAPALIYA/1801T3100169] 2011 19| A i r l i n e R e s e r v a t i o n D a t a b a s e S y s t e m CARDINALITES AMONG DIFFERENT ENTITES Traveller Can have Address Traveller Can have Contact Traveller Can have Visa Traveller Can have Tickets Flight Flight Can have Schedule Airline_Company
  • 20.
    [ANIT THAPALIYA/1801T3100169] 2011 20| A i r l i n e R e s e r v a t i o n D a t a b a s e S y s t e m Tickets Can have Payment
  • 21.
    [ANIT THAPALIYA/1801T3100169] 2011 21| A i r l i n e R e s e r v a t i o n D a t a b a s e S y s t e m ER DIAGRAM (ENTITY RELATIONSHIP DIAGRAM)
  • 22.
    [ANIT THAPALIYA/1801T3100169] 2011 22| A i r l i n e R e s e r v a t i o n D a t a b a s e S y s t e m References:  Alexis Leon & Mathews Leon, 1999, Fundamentals of Information Technology, Second Edition. Max Printing Press Chhennai-600 095  Chhanda Ray,2009,Distributed Database System, [eBook]Publisher: Dorling Kindersley(India) Pvt. Ltd. Available at: http://books.google.com/books?id=0i9uJJ78LtAC&lpg=PA288&dq=airline% 20reservation%20database%20system&pg=PA288#v=onepage&q&f=false [Accessed 3rd November 11:10am]  Sam Seller, 2007, Take Control of Booking a Cheap Airline Ticket, [eBook]Publisher: TidBITS Electronic Publishing. Available at: http://books.google.com/books?id=9gyvGBVtrvgC&lpg=PA10&dq=airline% 20reservation%20process&pg=PA17#v=onepage&q=airline%20reservation% 20process&f=false [Accessed 3rd November 11:10am]
  • 23.
    [ANIT THAPALIYA/1801T3100169] 2011 23| A i r l i n e R e s e r v a t i o n D a t a b a s e S y s t e m Turn it in Report: Turnitin Originality Report Airline Reservation System by Anit Thapaliya From Airlines Reservation System (CDB101_T3_2011)  Processed on 07-Nov-2011 11:08 AM PST  ID: 213099606  Word Count: 2436 Similarity Index 12% Similarity by Source Internet Sources: 1% Publications: 0% Student Papers: 12%