Group 6
Anusha Kurakula
Govind Narayan Roy
Manoj Sivadasan
Rahul Prabhu
Vikash Kumar
ABOUT AMUL
• Amul (Anand Milk Union Limited), formed in 1946, is a
dairy cooperative movement in India.
• It is managed by Gujarat Co-operative Milk Marketing
Federation Ltd. (GCMMF).
• Amul is based in Anand, Gujarat and has been a sterling
example of a co-operative organizations success in the
long term. The Amul Pattern has established itself as a
uniquely appropriate model for rural development.
• Amul has spurred the White Revolution of India. It is also
the worlds biggest vegetarian cheese brand.
MILK
MILK
POWDER
GHEE
BUTTER
CHEEESE
CURD
CHOCOLATE
ICE CREAM
SHRIKHAND
PANEER
GULAB
JAMUN
BASUNDI
NUTRAMUL
AMUL PRODUCTS DIVERSIFICATION
Dairy
• Cheese Products
• Bread Spreads
• Milk Drinks & Desserts
• Fresh Milk
Non-Dairy
• Instant Food
• Snacks
AMUL
MODEL
SCM
DISTRIBUTION PROCESS
Company
Wholesaler
Retailer
Consumers
Dealer
Franchisee
THE CHANNEL NETWORK
• Procurement channel- upstream flow
• Distribution channel- downstream flow
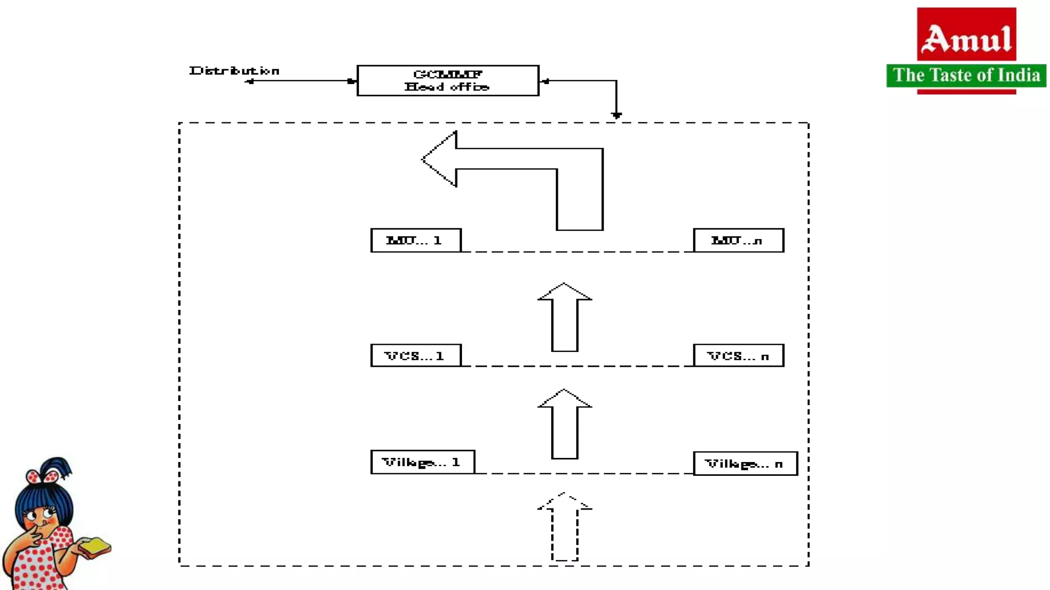
PROCUREMENT
• Activities at the village level comprised developing and
servicing the VCSs.
• Increasing milk collection, procuring milk, and transporting
it to the chilling and processing units twice a day.
• The VCSs provide the farmers with good quality animal
feed, fodder, and other services like veterinary first aid.
PROCUREMENT CHANNEL (UPSTREAM)
• On an average around thousand farmers come to sell milk
at their local co-operative milk collection center.
• Each farmer is given a plastic card for identification.
• At the milk collection counter, the farmer drops the card
into a box and the identification number is transmitted to a
personal computer attached to the machine.
• The milk is then weighed and the fat content of the milk is
measured by an electronic fat testing machine.
Cont…
• Both these details are recorded in the PC. The computer
then calculates the amount due to farmer on the basis of
the fat content.
• The value of the milk is then printed out on a slip and
handed over to farmer who collects the payment at
adjacent window.
COLD STORAGE NETWORK
• Chillers in proximity of villages
• Prompt transport to district facilities for further dispatch to
consumers/ processing units.
• Chilled trucks to transport processed products
• Delivery to local chillers by insulated rail tankers and chilled
trucks.
• Refrigerators and freezers with retailers and departmental stores
to retain freshness.
DISTRIBUTION
• GCMMF coordinated with various unions to get a regular supply of
milk and dairy products.
• The processed milk and dairy products were procured from district
dairy unions and distributed through third party distributors.
• To ensure quality and timely deliveries, GCMMF and the district
unions had several mechanisms in place.
• The unions monitored the supplies of milk and the distribution of
finished products.
DOWNSTREAM FLOW
• First leg
• Manufacturing units to company depots using 9 and 18 MT trucks
• Frozen food below -18°C
• Dairy wet 0-4°C
• Second leg
• Depots to WDs
• Transport through insulated 3 and 5 MT TATA 407’s
• Third leg
• WDs to retailers
• Transport through rickshaws
DIRECT RETAILING
• Amul has recently entered into direct retailing through
"Amul Utterly Delicious" parlors created in major
cities.
• Amul has plans to create a large chain of such outlets
to be managed by franchisees throughout the country.
• More than 2000 parlor with a turnover of Rs. 200
crores.
Amul - SCM

Amul - SCM

  • 1.
    Group 6 Anusha Kurakula GovindNarayan Roy Manoj Sivadasan Rahul Prabhu Vikash Kumar
  • 2.
    ABOUT AMUL • Amul(Anand Milk Union Limited), formed in 1946, is a dairy cooperative movement in India. • It is managed by Gujarat Co-operative Milk Marketing Federation Ltd. (GCMMF). • Amul is based in Anand, Gujarat and has been a sterling example of a co-operative organizations success in the long term. The Amul Pattern has established itself as a uniquely appropriate model for rural development. • Amul has spurred the White Revolution of India. It is also the worlds biggest vegetarian cheese brand.
  • 3.
  • 4.
    AMUL PRODUCTS DIVERSIFICATION Dairy •Cheese Products • Bread Spreads • Milk Drinks & Desserts • Fresh Milk Non-Dairy • Instant Food • Snacks
  • 5.
  • 6.
  • 7.
  • 8.
    THE CHANNEL NETWORK •Procurement channel- upstream flow • Distribution channel- downstream flow
  • 9.
    PROCUREMENT • Activities atthe village level comprised developing and servicing the VCSs. • Increasing milk collection, procuring milk, and transporting it to the chilling and processing units twice a day. • The VCSs provide the farmers with good quality animal feed, fodder, and other services like veterinary first aid.
  • 10.
    PROCUREMENT CHANNEL (UPSTREAM) •On an average around thousand farmers come to sell milk at their local co-operative milk collection center. • Each farmer is given a plastic card for identification. • At the milk collection counter, the farmer drops the card into a box and the identification number is transmitted to a personal computer attached to the machine. • The milk is then weighed and the fat content of the milk is measured by an electronic fat testing machine.
  • 11.
    Cont… • Both thesedetails are recorded in the PC. The computer then calculates the amount due to farmer on the basis of the fat content. • The value of the milk is then printed out on a slip and handed over to farmer who collects the payment at adjacent window.
  • 13.
    COLD STORAGE NETWORK •Chillers in proximity of villages • Prompt transport to district facilities for further dispatch to consumers/ processing units. • Chilled trucks to transport processed products • Delivery to local chillers by insulated rail tankers and chilled trucks. • Refrigerators and freezers with retailers and departmental stores to retain freshness.
  • 14.
    DISTRIBUTION • GCMMF coordinatedwith various unions to get a regular supply of milk and dairy products. • The processed milk and dairy products were procured from district dairy unions and distributed through third party distributors. • To ensure quality and timely deliveries, GCMMF and the district unions had several mechanisms in place. • The unions monitored the supplies of milk and the distribution of finished products.
  • 15.
    DOWNSTREAM FLOW • Firstleg • Manufacturing units to company depots using 9 and 18 MT trucks • Frozen food below -18°C • Dairy wet 0-4°C • Second leg • Depots to WDs • Transport through insulated 3 and 5 MT TATA 407’s • Third leg • WDs to retailers • Transport through rickshaws
  • 17.
    DIRECT RETAILING • Amulhas recently entered into direct retailing through "Amul Utterly Delicious" parlors created in major cities. • Amul has plans to create a large chain of such outlets to be managed by franchisees throughout the country. • More than 2000 parlor with a turnover of Rs. 200 crores.