Employee Management System

                              A Minor Project
                                   On
                   Employee Management and Payroll System



                Submitted in Partial fulfillment for the award of
                           Bachelor of Engineering

                                      Submitted to

    RAJIV GANDHI PROUDYOGIKI VISHWAVIDHYALAYA
                    BHOPAL (M.P.)




                                     Submitted By:

                        Aayushmaan Gupta - 0133CS091001
                        Prateek Sharma   - 0133CS091073
                        PradeepPawar     - 0133CS091069
                        Naveen Singh      - 0133CS091056

                             Under The Supervision of
                        Prof Brijkishore Gupta / Prof Mayank




    DEPARTMENT OF COMPUTER SCIENCE AND ENGINEERING
    SAGAR INSTITUTE OF RESEARCH & TECHNOLOGY, BHOPAL




        Sagar Institute of Research and Technology                  Page 1
Employee Management System

          SAGAR INSTITUTE OF RESEARCH & TECHNOLOGY,
                            BHOPAL
            DEPARTMENT OF COMPUTER SCIENCE AND ENGINEERING




                                   CERTIFICATE


This is to certify that the work embodied in this report entitled Topic has been
satisfactorily completed by Student name. It is a bonafide piece of work, carried
out under our/my guidance in the Department of Computer Science & Engineering,
Sagar Institute of Research & Technology, and Bhopal for the partial fulfillment of
the Bachelor of Engineering during the academic year 2011-2012.




Project Guide: HOD:                                  Director:

Prof. Brijkishore Gupta          Prof. MeghaKamble               Dr. S.C. Bhageria




        Sagar Institute of Research and Technology                                   Page 2
Employee Management System

          SAGAR INSTITUTE OF RESEARCH & TECHNOLOGY,
                            BHOPAL


            DEPARTMENT OF COMPUTER SCIENCE AND ENGINEERING




                              SELF CERTIFICATE


This to certify that the project report entitled “Employee ManagementSystem” is
done by us is an authentic work carried out for the partialfulfillment of the
requirements for the award of the degree Bachelor of Engineering, under the
guidance of Prof.Brijkishore Gupta.

Name of the studentRoll No.           Signature ofthestudent

1. Aayushmaan Gupta             0133CS091001



2. Prateek Sharma                0133CS091073



3. PradeepPawar                 0133CS091069



4. Naveen Singh                  0133CS091056




        Sagar Institute of Research and Technology                          Page 3
Employee Management System

          SAGAR INSTITUTE OF RESEARCH & TECHNOLOGY,
                            BHOPAL




                             ACKNOWLEDGEMENT


The austerity and satisfaction that one gets oncompleting a project cannot be
fulfilled withoutmentioning the people who made it possible, withgratitude, we are
very much thankful to the AlmightyGod who helped us all the way throughout the
projectand who has molded us into what we are today.

We are privileged to express our sinceregratitude to honorable Dr. S.C. Bhageria,
Director, SIRT, and Bhopal for allencouragement he gave us.

We express our sincerethanks and gratitude to Prof. MeghaKamble(H.O.D.) of
Computer Science for all his valuablesuggestions and guidance throughout our
project.

We wish to express our hearty gratitude to our internal project guide, Pro.
Brijkishore Gupta for hisvaluable suggestions and guidance throughout thetenure
of our project.

We extend our sincere thanks toall the college staff members who helped us
tocomplete this project successfully.




        Sagar Institute of Research and Technology                           Page 4
Employee Management System

                                        TABLE OF CONTENTS
      S.No.                                HEADING                 PAGE No.

1.                Introduction                                     6

1.1               Purpose / objective                              6

1.2               Study of existing System / Scope of new System   6

1.3               Software Requirements                            7

1.4               Hardware Requirements                            8

2.                Analysis                                         9

2.1               Study Of Proposed System                         9

2.2               Problem Definition                               9

2.3               Solution Strategies                              9

3.                Designing                                        10

3.1               Data Flow Diagram                                10

3.2               E-R Diagram                                      11

3.3               Database Design                                  13

3.4               Use Case Diagram                                 15

4                 Coding                                           16

5.                Front End Forms/screens                          42

6                 Testing                                          48

6.1               System testing                                   48

6.2               Test cases                                       50

7                 Limitations & Future Enhancements                51

8                 Conclusion                                       52

9                 Bibliography & References                        53




              Sagar Institute of Research and Technology                      Page 5
Employee Management System

                                       CHAPTER - 1

                                 INTRODUCTION
Employee management and payroll system is the modern computer based record
management system of employees of any firm. Since it would be very difficult for
any firm to maintain the records of employee on the papers and keep their
attendance records also, we tried to convert this manpower to computer power. It is
found that this is very efficient way to manage records as well as attendance record
through this system.

1.1 Purpose / Objective:

The main goal of this project is to make the recordof employee’s easier & quicker.

      It is situated for all level of peoples.
      It provides proper details about the entire employee & their posts.
      User friendly environment makes the data handling more easily.
      It easily provides an environment where the user can get information
      aboutall the employees/worker

1.2 Study of existing System:

      Exiting EMS is based on the standalone system.
      It is developed on the access 95 hence it is not compatible on modern
      operating system.
      Existing EMS is not user friendly.
      It is not provided with the detailed project information done or to be
      assigned based on the application.
      It needs extra manual power also.

Scope of new System:

      It is user friendly, can be accessed by any one.
      It has user id and password system to maintain privacy and security.
      It is very fast and accurate.
      No need of extra manual effort.
      Just need little knowledge to operate the system.
      Doesn’t require any extra hardware device.



        Sagar Institute of Research and Technology                             Page 6
Employee Management System




1.3 Software requirements:

      Operating System: Windows XP or higher.

      Front End tool             :      Visual Basic 6.0.

      Back End tool              :      Oracle 10g.

Software Justification:


Operating System:      As now a day’s windows XP or higher are more common
in market, we have designed this software to support all these OS.


Front End tool:
Visual Basic 6.0:     Microsoft Visual Basic 6.0 is the powerful programming
language to develop applicationfor windows. Windows is the operating
system, which runs based on messages and with rich user interface.




Back End tool:
Oracle 10g:          Oracle 10g is very easy to understand and easily
programmable. It provides easy database storage also; hence we have used this to
store data in form of table of our software.




        Sagar Institute of Research and Technology                          Page 7
Employee Management System




1.4 Hardware Requirements:

The configuration given below isthe Hardwarehandled for the systemdevelopment.

Processor               :    PENTIUM IV or Above

Primary Memory (RAM)                :   256 MB or Above

Secondary Memory (Hard disk) : 20 GB or Above

Monitor                                 : COLOR, 15inch or above

Display card                            : SVGA

Mouse& Keyboard                         :    Any Company

Cabinet                                 : Mini tower ATX



These above hardware requirements are now a days very common and can be
found on any computer system. It is kept in mind while designing that no extra
hardware support which can be needed to run the software should be there so that it
can be afforded by any firm or industry.




                                            CHAPTER - 2



          Sagar Institute of Research and Technology                         Page 8
Employee Management System

                                      ANALYSIS


2.1Study of the proposed system:

This system consists of different tablewhich contains the record of employees & it
is commented through VB which is thefront end. In VB we have seen the
information about the employee. You can also provide the different buttons like,
add, delete, edit, exit etc. which helps you to editany data & make your work
easier.

2.2Problem definition:

In the old system the main task of editing is not done easily& it will also take
time.But in the proposed system the main assumptions are, thesystem should
already contains all the hardware’s & software’s as well as theperson who use this
product should familiar with window XP or any operatingsystem.

2.3 Solution strategies:

The main solution of the problem is to provide suitable &user friendly
environment to a user so that the user can maintain the detail of employee in a very
easy manner.

2.4 Cost Estimation andScheduling

Project estimation and scheduling were carried out together by the project leader
asper the norms of the company. Some cost estimation was done at the early
stagebefore the schedules were drawn up. Once the project was underway,
estimateswere updated. The factors involved in computing the total cost of a
software projectwere Hardware & software cost, Maintenance cost, Travel and
training cost and Effort cost.Scheduling as well as estimating the effort required to
develop the software systemwas done by the project leader in discussion with the
Company officials.




                                       CHAPTER – 3




        Sagar Institute of Research and Technology                              Page 9
Employee Management System

                                      DESIGNING
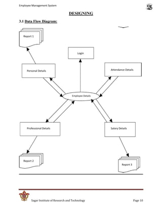
3.1 Data Flow Diagram:


   Report 1




                                             Login




     Personal Details                                      Attendance Details




                                        Employee Details




     Professional Details                                  Salary Details




   Report 2
                                                                    Report 3




         Sagar Institute of Research and Technology                            Page 10
Employee Management System

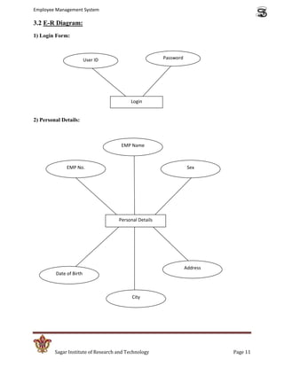
3.2 E-R Diagram:
1) Login Form:



                         User ID                        Password




                                          Login


2) Personal Details:



                                      EMP Name



              EMP No.                                               Sex




                                     Personal Details




                                                                   Address
         Date of Birth



                                           City




         Sagar Institute of Research and Technology                          Page 11
Employee Management System



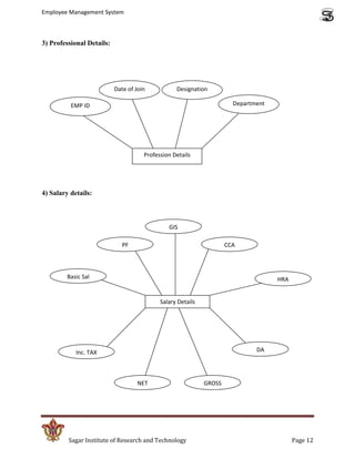
3) Professional Details:




                           Date of Join           Designation

          EMP ID                                                       Department




                                      Profession Details




4) Salary details:



                                               GIS

                              PF                                     CCA



         Basic Sal                                                                  HRA


                                            Salary Details




            Inc. TAX                                                          DA




                                    NET                      GROSS




         Sagar Institute of Research and Technology                                       Page 12
Employee Management System



5) Attendance Details:




                                          Sick Leaves
                                                              Casual Leaves
                                 Year
                                                                          Other Leaves
                   For Month



              EMP. ID                                                           Total Leaves


                                         Attendance Details




3.3 Database design:


1) Add Employee Database Details:



          Field Name                       Data Type                               Size
Employee number                  Number                                              4
Employee Name                    Varchar2                                           30
Sex                              Varchar2                                            1
Address                          Varchar2                                           30
City                             Varchar2                                           20
Date Of Birth                    Date
Date Of Join                     Date
Designation                      Varchar2                                           20
Department                       Varchar2                                           15




          Sagar Institute of Research and Technology                                           Page 13
Employee Management System



2) Salary Details Database Design:



              Field                      Data Type    Size
Basic                           Number                (7,2)
Provident Fund                  Number                (6,2)
Group Insurance Scheme          Number                (6,2)
City Compensatory Allowance Number                    (6,2)
House rent Allowance            Number                (6,2)
Dearness Allowance              Number                (6,2)
Gross                           Number                (7,2)
Income tax                      Number                (7,2)
Net Salary                      Number                (7,2)


3) Attendance table Database Design:



              Field                      Data Type    Size
Employee Number                 Number                  4
For Month                       Number                  2
Year                            Number                  4
Casual Leaves                   Number                  2
Sick Leaves                     Number                  2
Other Leaves                    Number                  2
Total Leaves                    Number                  2




         Sagar Institute of Research and Technology           Page 14
Employee Management System




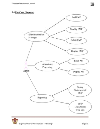
3.4 Use Case Diagram:

                                                      Add EMP




                                                     Modify EMP

                   Emp Information
                   Manager
                                                     Delete EMP



                                                     Display EMP



                                                        Enter Att
                                    Attendance
                                    Processing
                                                       Display Att




                                                           Salary
                                                        Statement of
                                                            EMP
                               Reporting

                                                          EMP
                                                        Department
                                                         wise List




        Sagar Institute of Research and Technology                Page 15
Employee Management System

                                        CHAPTER– 4

                                         CODING


4.1 Login Form Code:
Private Sub Command1_Click()
If Text1.Text = ("admin") And Text2.Text = ("skyworld") Then
welcome.Show
Me.Hide
Else
MsgBox "Sorry Enter a right user name and password !!!!"
End If
End Sub



Private Sub Command2_Click()
If (MsgBox("Are You Sure You Want to Exit EMS?", vbYesNo + vbQuestion, "Quit") = vbYes)
Then
End
End If
End Sub



Private Sub Command3_Click()
welcome.Show
Me.Hide
Unload login
End Sub




         Sagar Institute of Research and Technology                             Page 16
Employee Management System

4.2 Welcome For (MDI Form) Code:
Private Sub MDIForm_Load()

Me.WindowState = vbMaximized

End Sub



Private Sub mnuAPdis_Click()

Load disAtt

disAtt.Show

End Sub



Private Sub mnuAPenter_Click()

Load frmAddAtt

frmAddAtt.Show

End Sub



Private Sub mnuEPadd_Click()

Load addemp

addemp.Show

End Sub



Private Sub mnuEPdele_Click()

Load delemp

delemp.Show

End Sub



Private Sub mnuEPdis_Click()




          Sagar Institute of Research and Technology   Page 17
Employee Management System

Load disemp

disemp.Show

End Sub



Private Sub mnuEPmod_Click()

Load modemp

modemp.Show

End Sub



Private Sub mnuExit_Click()

If (MsgBox("Are You Sure You Want to Exit EMS?", vbYesNo + vbQuestion, "Quit") = vbYes)
Then

End

End If

End Sub



Private Sub mnuHelp_Click()

Load help

help.Show

End Sub



Private Sub mnuRep1_Click()

DataReport1.Show

End Sub



Private Sub mnuRepPrn_Click()




          Sagar Institute of Research and Technology                            Page 18
Employee Management System

DataReport1.PrintReport

End Sub



Private Sub mnuREPsalmon_Click()

Load saldis

saldis.Show

End Sub

4.3 Add Employee form Code:
Private Sub save_Click()

adoRSaddemp.Update

adoRSaddemp.Fields("pf") = 0.12 * adoRSaddemp.Fields("basic")

adoRSaddemp.Fields("gis") = 0.05 * adoRSaddemp.Fields("basic")

adoRSaddemp.Fields("cca") = 1000

If adoRSaddemp.Fields("basic") < 10000 Then

adoRSaddemp.Fields("hra") = 3500

Else

If adoRSaddemp.Fields("basic") < 20000 Then

adoRSaddemp.Fields("hra") = 3750

Else

If adoRSaddemp.Fields("basic") < 30000 Then

adoRSaddemp.Fields("hra") = 4200

Else

If adoRSaddemp.Fields("basic") < 40000 Then

adoRSaddemp.Fields("hra") = 4700

Else

adoRSaddemp.Fields("hra") = 5000




          Sagar Institute of Research and Technology             Page 19
Employee Management System

End If

End If

End If

End If

If adoRSaddemp.Fields("basic") < 20000 Then

adoRSaddemp.Fields("da") = 1500

Else

If adoRSaddemp.Fields("basic") < 40000 Then

adoRSaddemp.Fields("da") = 3000

Else

adoRSaddemp.Fields("da") = 4000

End If

End If

adoRSaddemp.Fields("gross") = adoRSaddemp.Fields("basic") + adoRSaddemp.Fields("cca") +
adoRSaddemp.Fields("hra") + adoRSaddemp.Fields("da")

If adoRSaddemp.Fields("gross") > 25000 Then

adoRSaddemp.Fields("it") = 0.25 * adoRSaddemp.Fields("gross")

Else

If adoRSaddemp.Fields("gross") > 17000 Then

adoRSaddemp.Fields("it") = 0.2 * adoRSaddemp.Fields("gross")

Else

If adoRSaddemp.Fields("gross") > 10000 Then

adoRSaddemp.Fields("it") = 0.1 * adoRSaddemp.Fields("gross")

Else: adoRSaddemp.Fields("it") = 0

End If

End If




         Sagar Institute of Research and Technology                              Page 20
Employee Management System

End If

adoRSaddemp.Fields("net") = adoRSaddemp.Fields("gross") - adoRSaddemp.Fields("pf") -
adoRSaddemp.Fields("gis") - adoRSaddemp.Fields("it")

adoRSaddemp.Update

MsgBox ("Record Successfully Added In Table")

End Sub




Private Sub exit_Click()

Me.Hide

Unload addemp

End Sub



Private Sub back_Click()

welcome.Show

Unload addemp

End Sub



Private Sub Form_Load()

Combo1.AddItem "CS"

Combo1.AddItem "Mechanical"

Combo1.AddItem "EC"

Combo1.AddItem "Civil"

Combo1.AddItem "Electrical"

Combo1.AddItem "IT"

Set adoConn = New ADODB.Connection




          Sagar Institute of Research and Technology                              Page 21
Employee Management System

adoConn.ConnectionString = "Provider=MSDAORA.1;Password=tiger;User ID=scott;Data
Source=ORCL;Persist Security Info=True"

adoConn.CursorLocation = adUseClient

adoConn.Open

Set adoRSaddemp = New ADODB.Recordset

adoRSaddemp.CursorType = adOpenDynamic

adoRSaddemp.LockType = adLockOptimistic

adoRSaddemp.Open "addemp", adoConn, , , adCmdTable

Set empno.DataSource = adoRSaddemp

empno.DataField = "empno"

Set ename.DataSource = adoRSaddemp

ename.DataField = "ename"

Set sex.DataSource = adoRSaddemp

sex.DataField = "sex"

Set address.DataSource = adoRSaddemp

address.DataField = "address"

Set city.DataSource = adoRSaddemp

city.DataField = "city"

Set dob.DataSource = adoRSaddemp

dob.DataField = "dob"

Set doj.DataSource = adoRSaddemp

doj.DataField = "doj"

Set desig.DataSource = adoRSaddemp

desig.DataField = "designation"

Set Combo1.DataSource = adoRSaddemp

Combo1.DataField = "deaprtment"




         Sagar Institute of Research and Technology                           Page 22
Employee Management System

Set basic.DataSource = adoRSaddemp

basic.DataField = "basic"

Set pf.DataSource = adoRSaddemp

pf.DataField = "pf"

Set gis.DataSource = adoRSaddemp

gis.DataField = "gis"

Set cca.DataSource = adoRSaddemp

cca.DataField = "cca"

Set hra.DataSource = adoRSaddemp

hra.DataField = "hra"

Set da.DataSource = adoRSaddemp

da.DataField = "da"

Set gross.DataSource = adoRSaddemp

gross.DataField = "gross"

Set it.DataSource = adoRSaddemp

it.DataField = "it"

Set net.DataSource = adoRSaddemp

net.DataField = "net"

End Sub



Private Sub new_Click()

adoRSaddemp.AddNew

End Sub




          Sagar Institute of Research and Technology   Page 23
Employee Management System

4.4 Modify Employee Form Code:
Private Sub exit_Click()

Me.Hide

Unload modemp

End Sub



Private Sub Form_Load()

Combo1.AddItem "CS"

Combo1.AddItem "Mechanical"

Combo1.AddItem "EC"

Combo1.AddItem "Civil"

Combo1.AddItem "Electrical"

Combo1.AddItem "IT"

Set adoConn = New ADODB.Connection

adoConn.ConnectionString = "Provider=MSDAORA.1;Password=tiger;User ID=scott;Data
Source=ORCL;Persist Security Info=True"

adoConn.CursorLocation = adUseClient

adoConn.Open

Set adoRSaddemp = New ADODB.Recordset

adoRSaddemp.CursorType = adOpenDynamic

adoRSaddemp.LockType = adLockOptimistic

adoRSaddemp.Open "addemp", adoConn, , , adCmdTable

Set empno.DataSource = adoRSaddemp

empno.DataField = "empno"

Set ename.DataSource = adoRSaddemp

ename.DataField = "ename"




          Sagar Institute of Research and Technology                          Page 24
Employee Management System

Set sex.DataSource = adoRSaddemp

sex.DataField = "sex"

Set address.DataSource = adoRSaddemp

address.DataField = "address"

Set city.DataSource = adoRSaddemp

city.DataField = "city"

Set dob.DataSource = adoRSaddemp

dob.DataField = "dob"

Set doj.DataSource = adoRSaddemp

doj.DataField = "doj"

Set desig.DataSource = adoRSaddemp

desig.DataField = "designation"

Set Combo1.DataSource = adoRSaddemp

Combo1.DataField = "deaprtment"

Set basic.DataSource = adoRSaddemp

basic.DataField = "basic"

Set pf.DataSource = adoRSaddemp

pf.DataField = "pf"

Set gis.DataSource = adoRSaddemp

gis.DataField = "gis"

Set cca.DataSource = adoRSaddemp

cca.DataField = "cca"

Set hra.DataSource = adoRSaddemp

hra.DataField = "hra"

Set da.DataSource = adoRSaddemp

da.DataField = "da"




         Sagar Institute of Research and Technology   Page 25
Employee Management System

Set gross.DataSource = adoRSaddemp

gross.DataField = "gross"

Set it.DataSource = adoRSaddemp

it.DataField = "it"

Set net.DataSource = adoRSaddemp

net.DataField = "net"

Dim flag As Integer

Dim eno As Integer

flag = 0

eno = InputBox("Enter the employee number to be Modified", "Employee Number", 0)

adoRSaddemp.MoveFirst

Do While adoRSaddemp.EOF = False

If adoRSaddemp.Fields("empno") <>eno Then

adoRSaddemp.MoveNext

Else

flag = 1

Exit Do

End If

Loop

If flag = 0 Then

MsgBox ("Employee number does not exists")

End If

End Sub



Private Sub save_Click()

adoRSaddemp.Update




           Sagar Institute of Research and Technology                              Page 26
Employee Management System

adoRSaddemp.Fields("pf") = 0.12 * adoRSaddemp.Fields("basic")

adoRSaddemp.Fields("gis") = 0.05 * adoRSaddemp.Fields("basic")

adoRSaddemp.Fields("cca") = 1000

If adoRSaddemp.Fields("basic") < 10000 Then

adoRSaddemp.Fields("hra") = 3500

Else

If adoRSaddemp.Fields("basic") < 20000 Then

adoRSaddemp.Fields("hra") = 3750

Else

If adoRSaddemp.Fields("basic") < 30000 Then

adoRSaddemp.Fields("hra") = 4200

Else

If adoRSaddemp.Fields("basic") < 40000 Then

adoRSaddemp.Fields("hra") = 4700

Else

adoRSaddemp.Fields("hra") = 5000

End If

End If

End If

End If

If adoRSaddemp.Fields("basic") < 20000 Then

adoRSaddemp.Fields("da") = 1500

Else

If adoRSaddemp.Fields("basic") < 40000 Then

adoRSaddemp.Fields("da") = 3000

Else




         Sagar Institute of Research and Technology              Page 27
Employee Management System

adoRSaddemp.Fields("da") = 4000

End If

End If

adoRSaddemp.Fields("gross") = adoRSaddemp.Fields("basic") + adoRSaddemp.Fields("cca") +
adoRSaddemp.Fields("hra") + adoRSaddemp.Fields("da")

If adoRSaddemp.Fields("gross") > 25000 Then

adoRSaddemp.Fields("it") = 0.25 * adoRSaddemp.Fields("gross")

Else

If adoRSaddemp.Fields("gross") > 17000 Then

adoRSaddemp.Fields("it") = 0.2 * adoRSaddemp.Fields("gross")

Else

If adoRSaddemp.Fields("gross") > 10000 Then

adoRSaddemp.Fields("it") = 0.1 * adoRSaddemp.Fields("gross")

Else: adoRSaddemp.Fields("it") = 0

End If

End If

End If

adoRSaddemp.Fields("net") = adoRSaddemp.Fields("gross") - adoRSaddemp.Fields("pf") -
adoRSaddemp.Fields("gis") - adoRSaddemp.Fields("it")

adoRSaddemp.Update

MsgBox ("Record Successfully Modified In Table")

End Sub

4.5 Delete Employee From Code:
Dim flag As Integer



Private Sub delete_Click()

If (MsgBox(" Are you sure you want to delete this record?", vbYesNo) = vbYes) Then



          Sagar Institute of Research and Technology                                 Page 28
Employee Management System

adoRSaddemp.delete

adoRSaddemp.Update

MsgBox ("Record Successfully Deleted in table!!!")

End If

End Sub



Private Sub exit_Click()

Me.Hide

Unload delemp

End Sub



Private Sub Form_Load()

Set adoConn = New ADODB.Connection

adoConn.ConnectionString = "Provider=MSDAORA.1;Password=tiger;User ID=scott;Data
Source=ORCL;Persist Security Info=True"

adoConn.CursorLocation = adUseClient

adoConn.Open

Set adoRSaddemp = New ADODB.Recordset

adoRSaddemp.CursorType = adOpenDynamic

adoRSaddemp.LockType = adLockOptimistic

adoRSaddemp.Open "addemp", adoConn, , , adCmdTable

Set empno.DataSource = adoRSaddemp

empno.DataField = "empno"

Set ename.DataSource = adoRSaddemp

ename.DataField = "ename"

Set sex.DataSource = adoRSaddemp




          Sagar Institute of Research and Technology                          Page 29
Employee Management System

sex.DataField = "sex"

Set address.DataSource = adoRSaddemp

address.DataField = "address"

Set city.DataSource = adoRSaddemp

city.DataField = "city"

Set dob.DataSource = adoRSaddemp

dob.DataField = "dob"

Set doj.DataSource = adoRSaddemp

doj.DataField = "doj"

Set desig.DataSource = adoRSaddemp

desig.DataField = "designation"

Set dep.DataSource = adoRSaddemp

dep.DataField = "deaprtment"

Set basic.DataSource = adoRSaddemp

basic.DataField = "basic"

Set pf.DataSource = adoRSaddemp

pf.DataField = "pf"

Set gis.DataSource = adoRSaddemp

gis.DataField = "gis"

Set cca.DataSource = adoRSaddemp

cca.DataField = "cca"

Set hra.DataSource = adoRSaddemp

hra.DataField = "hra"

Set da.DataSource = adoRSaddemp

da.DataField = "da"

Set gross.DataSource = adoRSaddemp




         Sagar Institute of Research and Technology   Page 30
Employee Management System

gross.DataField = "gross"

Set it.DataSource = adoRSaddemp

it.DataField = "it"

Set net.DataSource = adoRSaddemp

net.DataField = "net"

End Sub



Private Sub search_Click()

Dim empno As Integer

flag = 0

empno = InputBox("Enter the employee number to be deleted", "Employee Number", 0)

adoRSaddemp.MoveFirst

Do While adoRSaddemp.EOF = False

If adoRSaddemp.Fields("empno") <>empno Then

adoRSaddemp.MoveNext

Else

flag = 1

Exit Do

End If

Loop

If flag = 0 Then

MsgBox ("Employee number does not exists")

End If

End Sub




           Sagar Institute of Research and Technology                               Page 31
Employee Management System

4.6 Display Employee Form Code:
Private Sub exit_Click()

Me.Hide

Unload disemp

End Sub



Private Sub Form_Load()

Set adoConn = New ADODB.Connection

adoConn.ConnectionString = "Provider=MSDAORA.1;Password=tiger;User ID=scott;Data
Source=ORCL;Persist Security Info=True"

adoConn.CursorLocation = adUseClient

adoConn.Open

Set adoRSaddemp = New ADODB.Recordset

adoRSaddemp.CursorType = adOpenDynamic

adoRSaddemp.LockType = adLockOptimistic

adoRSaddemp.Open "addemp", adoConn, , , adCmdTable

Set empno.DataSource = adoRSaddemp

empno.DataField = "empno"

Set ename.DataSource = adoRSaddemp

ename.DataField = "ename"

Set sex.DataSource = adoRSaddemp

sex.DataField = "sex"

Set address.DataSource = adoRSaddemp

address.DataField = "address"

Set city.DataSource = adoRSaddemp

city.DataField = "city"




          Sagar Institute of Research and Technology                          Page 32
Employee Management System

Set dob.DataSource = adoRSaddemp

dob.DataField = "dob"

Set doj.DataSource = adoRSaddemp

doj.DataField = "doj"

Set desig.DataSource = adoRSaddemp

desig.DataField = "designation"

Set dep.DataSource = adoRSaddemp

dep.DataField = "deaprtment"

Set basic.DataSource = adoRSaddemp

basic.DataField = "basic"

Set pf.DataSource = adoRSaddemp

pf.DataField = "pf"

Set gis.DataSource = adoRSaddemp

gis.DataField = "gis"

Set cca.DataSource = adoRSaddemp

cca.DataField = "cca"

Set hra.DataSource = adoRSaddemp

hra.DataField = "hra"

Set da.DataSource = adoRSaddemp

da.DataField = "da"

Set gross.DataSource = adoRSaddemp

gross.DataField = "gross"

Set it.DataSource = adoRSaddemp

it.DataField = "it"

Set net.DataSource = adoRSaddemp

net.DataField = "net"




          Sagar Institute of Research and Technology   Page 33
Employee Management System

Dim flag As Integer

Dim eno As Integer

flag = 0

eno = InputBox("Enter the employee number to be Displayed", "Employee Number", 0)

adoRSaddemp.MoveFirst

Do While adoRSaddemp.EOF = False

If adoRSaddemp.Fields("empno") <>eno Then

adoRSaddemp.MoveNext

Else

flag = 1

Exit Do

End If

Loop

If flag = 0 Then

MsgBox ("Employee number does not exists")

End If

End Sub

4.7Add Attendance Form Code:
Private Sub Command1_Click()

Select Case adoRSattendence.Fields("for_month")

Case 1, 3, 5, 7, 8, 10, 12

DM = 31

Case 4, 6, 9, 11

DM = 30

Case 2

DM = 28




           Sagar Institute of Research and Technology                               Page 34
Employee Management System

Case Else

MsgBox ("Wronge month Number.Record Not Saved.")

Exit Sub

End Select

nol = adoRSattendence.Fields("pls") + adoRSattendence.Fields("mls") +
adoRSattendence.Fields("lwp")

If nol> DM Then

MsgBox ("Number of leaves greater then number of days in a month. Record Not saved.")

Exit Sub

End If

total.Text = CInt(pls.Text) + CInt(mls.Text) + CInt(lwp.Text)

adoRSattendence.Update

MsgBox ("Record Updated")

End Sub



Private Sub Command2_Click()

Me.Hide

Unload frmAddAtt

End Sub



Private Sub Form_Load()

Set adoConn = New ADODB.Connection

adoConn.ConnectionString = "Provider=MSDAORA.1;Password=tiger;User ID=scott;Data
Source=ORCL;Persist Security Info=True"

adoConn.CursorLocation = adUseClient

adoConn.Open

Set adoRSattendence = New ADODB.Recordset



           Sagar Institute of Research and Technology                               Page 35
Employee Management System

adoRSattendence.CursorType = adOpenDynamic

adoRSattendence.LockType = adLockOptimistic

adoRSattendence.Open "attendence", adoConn, , , adCmdTable

Set empno.DataSource = adoRSattendence

empno.DataField = "Empno"

Set formonth.DataSource = adoRSattendence

formonth.DataField = "for_month"

Set year.DataSource = adoRSattendence

year.DataField = "year"

Set pls.DataSource = adoRSattendence

pls.DataField = "pls"

Set mls.DataSource = adoRSattendence

mls.DataField = "mls"

Set lwp.DataSource = adoRSattendence

lwp.DataField = "lwp"

Set total.DataSource = adoRSattendence

total.DataField = "cls"

End Sub



Private Sub new_Click()

adoRSattendence.AddNew

End Sub




          Sagar Institute of Research and Technology         Page 36
Employee Management System

4.8Display Attendance Form Code:
Private Sub Command3_Click()

Dim empno As Integer

Dim flag As Integer

flag = 0

empno = InputBox("Enter the employee number to show", "Employee number", 0)

adoRSattendence.MoveFirst

Do While adoRSattendence.EOF = False

If adoRSattendence.Fields("empno") <>empno Then

adoRSattendence.MoveNext

Else

flag = 1

Exit Do

End If

Loop

If flag = 0 Then

MsgBox ("Employee number does not exist.")

End If

End Sub




Private Sub exit_Click()

Me.Hide

Unload disAtt

End Sub




           Sagar Institute of Research and Technology                         Page 37
Employee Management System

Private Sub Form_Load()

Set adoConn = New ADODB.Connection

adoConn.ConnectionString = "Provider=MSDAORA.1;Password=tiger;User ID=scott;Data
Source=ORCL;Persist Security Info=True"

adoConn.CursorLocation = adUseClient

adoConn.Open

Set adoRSattendence = New ADODB.Recordset

adoRSattendence.CursorType = adOpenDynamic

adoRSattendence.LockType = adLockOptimistic

adoRSattendence.Open "attendence", adoConn, , , adCmdTable

Set empno.DataSource = adoRSattendence

empno.DataField = "Empno"

Set formonth.DataSource = adoRSattendence

formonth.DataField = "for_month"

Set year.DataSource = adoRSattendence

year.DataField = "year"

Set pls.DataSource = adoRSattendence

pls.DataField = "pls"

Set mls.DataSource = adoRSattendence

mls.DataField = "mls"

Set lwp.DataSource = adoRSattendence

lwp.DataField = "lwp"

Set total.DataSource = adoRSattendence

total.DataField = "cls"

End Sub




          Sagar Institute of Research and Technology                          Page 38
Employee Management System

Private Sub Next_Click()

If (adoRSattendence.EOF = True) Then

MsgBox ("No more Records !!")

adoRSattendence.MoveFirst

Else

adoRSattendence.MoveNext

End If

End Sub



Private Sub Previous_Click()

If (adoRSattendence.BOF = True) Then

MsgBox ("Beginning Of File !!")

adoRSattendence.MoveLast

Else

adoRSattendence.MovePrevious

End If

End Sub



4.9Salary Statement form Code:
Dim mon As Integer

Dim yrAs Integer

Dim eno As Integer

Dim flag As Integer

Dim flag1 As Integer



Private Sub exit_Click()




          Sagar Institute of Research and Technology   Page 39
Employee Management System

Me.Hide

Unload saldis

End Sub



Private Sub Form_Load()

flag = 0

flag1 = 0

eno = InputBox("Enter 'Employee Number' whose salary slip to be show", "Employee Number",
0)

EMPDE.rsaddemp.MoveFirst

Do While EMPDE.rsaddemp.EOF = False

If EMPDE.rsaddemp.Fields("empno") <>eno Then

EMPDE.rsaddemp.MoveNext

Else

flag = 1

Exit Do

End If

Loop

If flag = 0 Then

MsgBox ("Employee number does not exists.")

Else

mon = InputBox("Enter the 'MONTH' for which salary slip has to be generated", "MONTH", 0)

yr = InputBox("Enter the 'YEAR' for which salary slip has to be generated", "YEAR", 0)

EMPDE.rsattendence.MoveFirst

Do While EMPDE.rsattendence.EOF = False

If EMPDE.rsattendence.Fields("empno") = eno And EMPDE.rsattendence.Fields("for_month")
= mon And EMPDE.rsattendence.Fields("year") = yr Then



            Sagar Institute of Research and Technology                                   Page 40
Employee Management System

flag1 = 1

Exit Do

Else

EMPDE.rsattendence.MoveNext

End If

Loop

If flag1 = 0 Then

MsgBox ("Employee number does not exists in attendance table.")

End If

End If

If flag = 1 And flag1 = 1 Then

deduction.Text = EMPDE.rsaddemp.Fields("pf") + EMPDE.rsaddemp.Fields("gis") +
EMPDE.rsaddemp.Fields("it")

nol.Text = EMPDE.rsattendence.Fields("cls")

netsal.Text = EMPDE.rsaddemp.Fields("net") - EMPDE.rsattendence.Fields("cls") *
EMPDE.rsaddemp.Fields("basic") / 30

End If

End Sub



Private Sub print_Click()

PrintForm

End Sub

4.10 Module 1 Screen Code

Public adoConn As ADODB.Connection

Public adoRSattendence As ADODB.Recordset

Public adoRSaddemp As ADODB.Recordset




            Sagar Institute of Research and Technology                            Page 41
Employee Management System

                                       CHAPTER – 5

                        FRONTEND FORM SCREENS
5.1 Login Form Screen:




5.2 Welcome Form Screen:




        Sagar Institute of Research and Technology   Page 42
Employee Management System

5.3 Add Employee Screen:




5.4 Modify Employee Screen:




        Sagar Institute of Research and Technology   Page 43
Employee Management System

5.5 Delete Employee Screen:




5.6 Display Employee Screen:




        Sagar Institute of Research and Technology   Page 44
Employee Management System

5.7 Add Attendance Screen:




5.8 Display Attendance Screen:




        Sagar Institute of Research and Technology   Page 45
Employee Management System

5.9 Salary Statement Screen:




        Sagar Institute of Research and Technology   Page 46
Employee Management System

5.10 On Screen Department Wise Employee List Screen:




5.11 Help Screen:




        Sagar Institute of Research and Technology     Page 47
Employee Management System

                                          CHAPTER – 6

                                          TESTING
6.1 SYSTEM TESTING
Software testing is a crucial element of software quality assurance and representsthe ultimate
review of specification, design and coding. The increasing visibility of software as a system
element and the attendant "cost" associated with a software failure aremotivating forces for well-
planned, thorough testing. Testing is a set of activities that canbe planned in advance and
conducted systematically. Testing begins at the module leveland work towards the integration of
entire computers based system. Nothing is completewithout testing, as it is vital success of the
system.

Unit Testing
Unit testing focuses on the verification of smallest unit of software design of themodule. To
check whether each module in the software works properly so that it givesdesired outputs to the
given inputs. All validations and conditions are tested in the modulelevel in unit test. Control
paths are tested to ensure the information properly flows into andout of the program unit under
test. Boundary condition are tested to ensure that themodules operates at boundary establishes to
restrict processing. All independent pathsthrough control structure are exercised to ensure that all
statements in a module have beenexecuted at least once. And finally all errors handling paths are
tested.In our system, Unit testing has been successfully handled. The test data was givento each
module in all respects and have got desired output. Each module has been foundworking
properly.

Black Box Testing
Black Box Testing methods focus on the functional requirements of the software. This testing
enables the software engineer to derive sets of input conditions that will fullyexercise all
functional requirements for a program. This testing attempts to find errors inthe following
categories: incorrect or missing functions, interface errors, errors in datastructure or external
database access, performance errors and initialization errors andtermination errors. In our
system, Black Box testing has been successfully handled. Thetest input data was given has got
desired output.

User Acceptance Testing
The performance of user interactive testing is actually the user show. The user gives live data
and checks whether software is giving specified outputs.




         Sagar Institute of Research and Technology                                         Page 48
Employee Management System

6.1.1SYSTEM IMPLEMENTATION
Implementation is the phase where the system goes for actual functioning. Hence inthis phase
one has to be cautious because all the efforts undertaken during the project willbe fruitful only if
the software is properly implemented according to the plans made.The implementation phase is
less creative than system design. It is primarilyconcerned with user training, site preparation and
file conversion. Depending on the natureof the system, extensive user training may be required.
The initial parameters of the MISshould be modified as the result of programming efforts;
programming provides a realitytest for the assumptions made by the analyst.The system testing
checks the readiness and accuracy of the system to access,update and retrieve data from new
files. Once the programs become available, the test dataare read into the computer and process.

6.1.2SYSTEM MAINTENANCE
We may define Software Maintenance by describing four activities that are undertaken after a
program is released for use.

Corrective Maintenance
The first maintenance activity occurs since it is unreasonable to assume that software testing will
uncover all errors in a large software system. The process of includingthe diagnosis and
correction of one or more errors is called corrective maintenance.

Adaptive Maintenance
This activity that contributes to the definition of maintenance occurs since rapidchange is
encountered in every aspect of computing. Therefore, adaptive maintenancemodifies software to
properly interface with the changing environment.

Perfective Maintenance
This activity involves recommendations for new capabilities, modifications to theexisting
functions and general enhancements whenthe software is used. To satisfy theserequests,
perfective maintenance is performed.

Preventive Maintenance
This activity occurs when software is changed to improve further maintainability or reliability. If
the only available element of a Software Configuration is the source code,maintenance activity
begins with the evaluation of the code, often complicated by poor internal documentation. The
subtle characteristics such as program structure, global datastructure, system interfaces and
performance & design constraints are difficult to hand lead are often misinterpreted. The
amounts of changes that are made to the code aredifficult to access.




         Sagar Institute of Research and Technology                                          Page 49
Employee Management System

6.2 Test Cases:
1) Test Case 1:

Case   :     Testing for login Screen.

Result :     On testing username and password system was properly taking input.

2) Test Case 2:

Case   :     Testing for welcome Screen.

Result :     On testing Welcome screen the proper results were obtained. The module was going
             at proper place on clicking.

3) Test Case 3:

Case   :Testing for adding Employee.

Result :     The employee was properly added and the fields in the database were properly
             saved.

4) Test Case 4:

Case   :Testing for Modifying Employee.

Result :     The employee was properly modified and the fields in the database were properly
             saved after modification.

5) Test Case 5:

Case   :Testing for Deleting Employee.

Result :     The employee was properly deleted and the fields in the database were properly
             deleted.

6) Test Case 6:

Case   :Testing for Employee Salary Sheet.

Result :     On entering the emp number, month and year the system was properly giving the
             salary sheet of the entered employee number and also giving proper deductions.

7) Test Case 7:

Case   :Testing for Data Report.

Result :     The data report was properly shown with the list of all the employees department
             wise with their basic, gross, net salary description.




           Sagar Institute of Research and Technology                                    Page 50
Employee Management System

                                       CHAPTER – 7

        LIMITATIONS AND FURTHER ENHANCEMENTS




Limitations:
      Skyworld Tech Employee Management System is limited to our control. Any change or
      modification can be done by us only.
      It is not an online application or system.
      We have not provided any backup system for this.
      The system need to run oracle on background.




Further Enhancements:
      Search details can be enhanced by detailed identification of searching problems and
      rectification steps by company.
      This system is entirely designed for STAND ALONE usage, according to the need of
      thecustomer if needed the same system can be designed with Network facility to handle
      thebranch activities also.
      To make this system Online and creating data backups.
      Integrated Password management facility can be created.




        Sagar Institute of Research and Technology                                   Page 51
Employee Management System

          SAGAR INSTITUTE OF RESEARCH & TECHNOLOGY,
                            BHOPAL
            DEPARTMENT OF COMPUTER SCIENCE AND ENGINEERING




                                       CHAPTER - 8

                                   CONCLUSION


The Employee Management System didn’t automate 100% of their work, but it
isreally a good start to computerize everything and entire Detail can be 100%
computerized.

As far as the work done so far much care was given about the user friendliness and
a verygood interaction with the end users. The interface are so designed and
channeled the userscan never make any mistake while using the application, for an
example while adding new record, user can’t go out without either saving or
canceling the operation, till the timeeither they save or cancel the current operation
all other operations are blocked. There is nochance of making any mistake in the
application.




        Sagar Institute of Research and Technology                             Page 52
Employee Management System

          SAGAR INSTITUTE OF RESEARCH & TECHNOLOGY,
                            BHOPAL
            DEPARTMENT OF COMPUTER SCIENCE AND ENGINEERING




                                       CHAPTER – 9

                           Bibliography & References


      Informatics Practices                          -   SumitaArora
      (A Book of Visual Basic)
      VB 6 in 21 days                                -   Sams Publishing
      IP & My SQL                                    -   SumitraArora



For Any assistance Contact:
Aayushmaan Gupta
Mob: +91-9039221551
     +91-9407221653
Email: aayushmaan.gbpian@gmail.com




        Sagar Institute of Research and Technology                         Page 53

A minor project

  • 1.
    Employee Management System A Minor Project On Employee Management and Payroll System Submitted in Partial fulfillment for the award of Bachelor of Engineering Submitted to RAJIV GANDHI PROUDYOGIKI VISHWAVIDHYALAYA BHOPAL (M.P.) Submitted By: Aayushmaan Gupta - 0133CS091001 Prateek Sharma - 0133CS091073 PradeepPawar - 0133CS091069 Naveen Singh - 0133CS091056 Under The Supervision of Prof Brijkishore Gupta / Prof Mayank DEPARTMENT OF COMPUTER SCIENCE AND ENGINEERING SAGAR INSTITUTE OF RESEARCH & TECHNOLOGY, BHOPAL Sagar Institute of Research and Technology Page 1
  • 2.
    Employee Management System SAGAR INSTITUTE OF RESEARCH & TECHNOLOGY, BHOPAL DEPARTMENT OF COMPUTER SCIENCE AND ENGINEERING CERTIFICATE This is to certify that the work embodied in this report entitled Topic has been satisfactorily completed by Student name. It is a bonafide piece of work, carried out under our/my guidance in the Department of Computer Science & Engineering, Sagar Institute of Research & Technology, and Bhopal for the partial fulfillment of the Bachelor of Engineering during the academic year 2011-2012. Project Guide: HOD: Director: Prof. Brijkishore Gupta Prof. MeghaKamble Dr. S.C. Bhageria Sagar Institute of Research and Technology Page 2
  • 3.
    Employee Management System SAGAR INSTITUTE OF RESEARCH & TECHNOLOGY, BHOPAL DEPARTMENT OF COMPUTER SCIENCE AND ENGINEERING SELF CERTIFICATE This to certify that the project report entitled “Employee ManagementSystem” is done by us is an authentic work carried out for the partialfulfillment of the requirements for the award of the degree Bachelor of Engineering, under the guidance of Prof.Brijkishore Gupta. Name of the studentRoll No. Signature ofthestudent 1. Aayushmaan Gupta 0133CS091001 2. Prateek Sharma 0133CS091073 3. PradeepPawar 0133CS091069 4. Naveen Singh 0133CS091056 Sagar Institute of Research and Technology Page 3
  • 4.
    Employee Management System SAGAR INSTITUTE OF RESEARCH & TECHNOLOGY, BHOPAL ACKNOWLEDGEMENT The austerity and satisfaction that one gets oncompleting a project cannot be fulfilled withoutmentioning the people who made it possible, withgratitude, we are very much thankful to the AlmightyGod who helped us all the way throughout the projectand who has molded us into what we are today. We are privileged to express our sinceregratitude to honorable Dr. S.C. Bhageria, Director, SIRT, and Bhopal for allencouragement he gave us. We express our sincerethanks and gratitude to Prof. MeghaKamble(H.O.D.) of Computer Science for all his valuablesuggestions and guidance throughout our project. We wish to express our hearty gratitude to our internal project guide, Pro. Brijkishore Gupta for hisvaluable suggestions and guidance throughout thetenure of our project. We extend our sincere thanks toall the college staff members who helped us tocomplete this project successfully. Sagar Institute of Research and Technology Page 4
  • 5.
    Employee Management System TABLE OF CONTENTS S.No. HEADING PAGE No. 1. Introduction 6 1.1 Purpose / objective 6 1.2 Study of existing System / Scope of new System 6 1.3 Software Requirements 7 1.4 Hardware Requirements 8 2. Analysis 9 2.1 Study Of Proposed System 9 2.2 Problem Definition 9 2.3 Solution Strategies 9 3. Designing 10 3.1 Data Flow Diagram 10 3.2 E-R Diagram 11 3.3 Database Design 13 3.4 Use Case Diagram 15 4 Coding 16 5. Front End Forms/screens 42 6 Testing 48 6.1 System testing 48 6.2 Test cases 50 7 Limitations & Future Enhancements 51 8 Conclusion 52 9 Bibliography & References 53 Sagar Institute of Research and Technology Page 5
  • 6.
    Employee Management System CHAPTER - 1 INTRODUCTION Employee management and payroll system is the modern computer based record management system of employees of any firm. Since it would be very difficult for any firm to maintain the records of employee on the papers and keep their attendance records also, we tried to convert this manpower to computer power. It is found that this is very efficient way to manage records as well as attendance record through this system. 1.1 Purpose / Objective: The main goal of this project is to make the recordof employee’s easier & quicker. It is situated for all level of peoples. It provides proper details about the entire employee & their posts. User friendly environment makes the data handling more easily. It easily provides an environment where the user can get information aboutall the employees/worker 1.2 Study of existing System: Exiting EMS is based on the standalone system. It is developed on the access 95 hence it is not compatible on modern operating system. Existing EMS is not user friendly. It is not provided with the detailed project information done or to be assigned based on the application. It needs extra manual power also. Scope of new System: It is user friendly, can be accessed by any one. It has user id and password system to maintain privacy and security. It is very fast and accurate. No need of extra manual effort. Just need little knowledge to operate the system. Doesn’t require any extra hardware device. Sagar Institute of Research and Technology Page 6
  • 7.
    Employee Management System 1.3Software requirements: Operating System: Windows XP or higher. Front End tool : Visual Basic 6.0. Back End tool : Oracle 10g. Software Justification: Operating System: As now a day’s windows XP or higher are more common in market, we have designed this software to support all these OS. Front End tool: Visual Basic 6.0: Microsoft Visual Basic 6.0 is the powerful programming language to develop applicationfor windows. Windows is the operating system, which runs based on messages and with rich user interface. Back End tool: Oracle 10g: Oracle 10g is very easy to understand and easily programmable. It provides easy database storage also; hence we have used this to store data in form of table of our software. Sagar Institute of Research and Technology Page 7
  • 8.
    Employee Management System 1.4Hardware Requirements: The configuration given below isthe Hardwarehandled for the systemdevelopment. Processor : PENTIUM IV or Above Primary Memory (RAM) : 256 MB or Above Secondary Memory (Hard disk) : 20 GB or Above Monitor : COLOR, 15inch or above Display card : SVGA Mouse& Keyboard : Any Company Cabinet : Mini tower ATX These above hardware requirements are now a days very common and can be found on any computer system. It is kept in mind while designing that no extra hardware support which can be needed to run the software should be there so that it can be afforded by any firm or industry. CHAPTER - 2 Sagar Institute of Research and Technology Page 8
  • 9.
    Employee Management System ANALYSIS 2.1Study of the proposed system: This system consists of different tablewhich contains the record of employees & it is commented through VB which is thefront end. In VB we have seen the information about the employee. You can also provide the different buttons like, add, delete, edit, exit etc. which helps you to editany data & make your work easier. 2.2Problem definition: In the old system the main task of editing is not done easily& it will also take time.But in the proposed system the main assumptions are, thesystem should already contains all the hardware’s & software’s as well as theperson who use this product should familiar with window XP or any operatingsystem. 2.3 Solution strategies: The main solution of the problem is to provide suitable &user friendly environment to a user so that the user can maintain the detail of employee in a very easy manner. 2.4 Cost Estimation andScheduling Project estimation and scheduling were carried out together by the project leader asper the norms of the company. Some cost estimation was done at the early stagebefore the schedules were drawn up. Once the project was underway, estimateswere updated. The factors involved in computing the total cost of a software projectwere Hardware & software cost, Maintenance cost, Travel and training cost and Effort cost.Scheduling as well as estimating the effort required to develop the software systemwas done by the project leader in discussion with the Company officials. CHAPTER – 3 Sagar Institute of Research and Technology Page 9
  • 10.
    Employee Management System DESIGNING 3.1 Data Flow Diagram: Report 1 Login Personal Details Attendance Details Employee Details Professional Details Salary Details Report 2 Report 3 Sagar Institute of Research and Technology Page 10
  • 11.
    Employee Management System 3.2E-R Diagram: 1) Login Form: User ID Password Login 2) Personal Details: EMP Name EMP No. Sex Personal Details Address Date of Birth City Sagar Institute of Research and Technology Page 11
  • 12.
    Employee Management System 3)Professional Details: Date of Join Designation EMP ID Department Profession Details 4) Salary details: GIS PF CCA Basic Sal HRA Salary Details Inc. TAX DA NET GROSS Sagar Institute of Research and Technology Page 12
  • 13.
    Employee Management System 5)Attendance Details: Sick Leaves Casual Leaves Year Other Leaves For Month EMP. ID Total Leaves Attendance Details 3.3 Database design: 1) Add Employee Database Details: Field Name Data Type Size Employee number Number 4 Employee Name Varchar2 30 Sex Varchar2 1 Address Varchar2 30 City Varchar2 20 Date Of Birth Date Date Of Join Date Designation Varchar2 20 Department Varchar2 15 Sagar Institute of Research and Technology Page 13
  • 14.
    Employee Management System 2)Salary Details Database Design: Field Data Type Size Basic Number (7,2) Provident Fund Number (6,2) Group Insurance Scheme Number (6,2) City Compensatory Allowance Number (6,2) House rent Allowance Number (6,2) Dearness Allowance Number (6,2) Gross Number (7,2) Income tax Number (7,2) Net Salary Number (7,2) 3) Attendance table Database Design: Field Data Type Size Employee Number Number 4 For Month Number 2 Year Number 4 Casual Leaves Number 2 Sick Leaves Number 2 Other Leaves Number 2 Total Leaves Number 2 Sagar Institute of Research and Technology Page 14
  • 15.
    Employee Management System 3.4Use Case Diagram: Add EMP Modify EMP Emp Information Manager Delete EMP Display EMP Enter Att Attendance Processing Display Att Salary Statement of EMP Reporting EMP Department wise List Sagar Institute of Research and Technology Page 15
  • 16.
    Employee Management System CHAPTER– 4 CODING 4.1 Login Form Code: Private Sub Command1_Click() If Text1.Text = ("admin") And Text2.Text = ("skyworld") Then welcome.Show Me.Hide Else MsgBox "Sorry Enter a right user name and password !!!!" End If End Sub Private Sub Command2_Click() If (MsgBox("Are You Sure You Want to Exit EMS?", vbYesNo + vbQuestion, "Quit") = vbYes) Then End End If End Sub Private Sub Command3_Click() welcome.Show Me.Hide Unload login End Sub Sagar Institute of Research and Technology Page 16
  • 17.
    Employee Management System 4.2Welcome For (MDI Form) Code: Private Sub MDIForm_Load() Me.WindowState = vbMaximized End Sub Private Sub mnuAPdis_Click() Load disAtt disAtt.Show End Sub Private Sub mnuAPenter_Click() Load frmAddAtt frmAddAtt.Show End Sub Private Sub mnuEPadd_Click() Load addemp addemp.Show End Sub Private Sub mnuEPdele_Click() Load delemp delemp.Show End Sub Private Sub mnuEPdis_Click() Sagar Institute of Research and Technology Page 17
  • 18.
    Employee Management System Loaddisemp disemp.Show End Sub Private Sub mnuEPmod_Click() Load modemp modemp.Show End Sub Private Sub mnuExit_Click() If (MsgBox("Are You Sure You Want to Exit EMS?", vbYesNo + vbQuestion, "Quit") = vbYes) Then End End If End Sub Private Sub mnuHelp_Click() Load help help.Show End Sub Private Sub mnuRep1_Click() DataReport1.Show End Sub Private Sub mnuRepPrn_Click() Sagar Institute of Research and Technology Page 18
  • 19.
    Employee Management System DataReport1.PrintReport EndSub Private Sub mnuREPsalmon_Click() Load saldis saldis.Show End Sub 4.3 Add Employee form Code: Private Sub save_Click() adoRSaddemp.Update adoRSaddemp.Fields("pf") = 0.12 * adoRSaddemp.Fields("basic") adoRSaddemp.Fields("gis") = 0.05 * adoRSaddemp.Fields("basic") adoRSaddemp.Fields("cca") = 1000 If adoRSaddemp.Fields("basic") < 10000 Then adoRSaddemp.Fields("hra") = 3500 Else If adoRSaddemp.Fields("basic") < 20000 Then adoRSaddemp.Fields("hra") = 3750 Else If adoRSaddemp.Fields("basic") < 30000 Then adoRSaddemp.Fields("hra") = 4200 Else If adoRSaddemp.Fields("basic") < 40000 Then adoRSaddemp.Fields("hra") = 4700 Else adoRSaddemp.Fields("hra") = 5000 Sagar Institute of Research and Technology Page 19
  • 20.
    Employee Management System EndIf End If End If End If If adoRSaddemp.Fields("basic") < 20000 Then adoRSaddemp.Fields("da") = 1500 Else If adoRSaddemp.Fields("basic") < 40000 Then adoRSaddemp.Fields("da") = 3000 Else adoRSaddemp.Fields("da") = 4000 End If End If adoRSaddemp.Fields("gross") = adoRSaddemp.Fields("basic") + adoRSaddemp.Fields("cca") + adoRSaddemp.Fields("hra") + adoRSaddemp.Fields("da") If adoRSaddemp.Fields("gross") > 25000 Then adoRSaddemp.Fields("it") = 0.25 * adoRSaddemp.Fields("gross") Else If adoRSaddemp.Fields("gross") > 17000 Then adoRSaddemp.Fields("it") = 0.2 * adoRSaddemp.Fields("gross") Else If adoRSaddemp.Fields("gross") > 10000 Then adoRSaddemp.Fields("it") = 0.1 * adoRSaddemp.Fields("gross") Else: adoRSaddemp.Fields("it") = 0 End If End If Sagar Institute of Research and Technology Page 20
  • 21.
    Employee Management System EndIf adoRSaddemp.Fields("net") = adoRSaddemp.Fields("gross") - adoRSaddemp.Fields("pf") - adoRSaddemp.Fields("gis") - adoRSaddemp.Fields("it") adoRSaddemp.Update MsgBox ("Record Successfully Added In Table") End Sub Private Sub exit_Click() Me.Hide Unload addemp End Sub Private Sub back_Click() welcome.Show Unload addemp End Sub Private Sub Form_Load() Combo1.AddItem "CS" Combo1.AddItem "Mechanical" Combo1.AddItem "EC" Combo1.AddItem "Civil" Combo1.AddItem "Electrical" Combo1.AddItem "IT" Set adoConn = New ADODB.Connection Sagar Institute of Research and Technology Page 21
  • 22.
    Employee Management System adoConn.ConnectionString= "Provider=MSDAORA.1;Password=tiger;User ID=scott;Data Source=ORCL;Persist Security Info=True" adoConn.CursorLocation = adUseClient adoConn.Open Set adoRSaddemp = New ADODB.Recordset adoRSaddemp.CursorType = adOpenDynamic adoRSaddemp.LockType = adLockOptimistic adoRSaddemp.Open "addemp", adoConn, , , adCmdTable Set empno.DataSource = adoRSaddemp empno.DataField = "empno" Set ename.DataSource = adoRSaddemp ename.DataField = "ename" Set sex.DataSource = adoRSaddemp sex.DataField = "sex" Set address.DataSource = adoRSaddemp address.DataField = "address" Set city.DataSource = adoRSaddemp city.DataField = "city" Set dob.DataSource = adoRSaddemp dob.DataField = "dob" Set doj.DataSource = adoRSaddemp doj.DataField = "doj" Set desig.DataSource = adoRSaddemp desig.DataField = "designation" Set Combo1.DataSource = adoRSaddemp Combo1.DataField = "deaprtment" Sagar Institute of Research and Technology Page 22
  • 23.
    Employee Management System Setbasic.DataSource = adoRSaddemp basic.DataField = "basic" Set pf.DataSource = adoRSaddemp pf.DataField = "pf" Set gis.DataSource = adoRSaddemp gis.DataField = "gis" Set cca.DataSource = adoRSaddemp cca.DataField = "cca" Set hra.DataSource = adoRSaddemp hra.DataField = "hra" Set da.DataSource = adoRSaddemp da.DataField = "da" Set gross.DataSource = adoRSaddemp gross.DataField = "gross" Set it.DataSource = adoRSaddemp it.DataField = "it" Set net.DataSource = adoRSaddemp net.DataField = "net" End Sub Private Sub new_Click() adoRSaddemp.AddNew End Sub Sagar Institute of Research and Technology Page 23
  • 24.
    Employee Management System 4.4Modify Employee Form Code: Private Sub exit_Click() Me.Hide Unload modemp End Sub Private Sub Form_Load() Combo1.AddItem "CS" Combo1.AddItem "Mechanical" Combo1.AddItem "EC" Combo1.AddItem "Civil" Combo1.AddItem "Electrical" Combo1.AddItem "IT" Set adoConn = New ADODB.Connection adoConn.ConnectionString = "Provider=MSDAORA.1;Password=tiger;User ID=scott;Data Source=ORCL;Persist Security Info=True" adoConn.CursorLocation = adUseClient adoConn.Open Set adoRSaddemp = New ADODB.Recordset adoRSaddemp.CursorType = adOpenDynamic adoRSaddemp.LockType = adLockOptimistic adoRSaddemp.Open "addemp", adoConn, , , adCmdTable Set empno.DataSource = adoRSaddemp empno.DataField = "empno" Set ename.DataSource = adoRSaddemp ename.DataField = "ename" Sagar Institute of Research and Technology Page 24
  • 25.
    Employee Management System Setsex.DataSource = adoRSaddemp sex.DataField = "sex" Set address.DataSource = adoRSaddemp address.DataField = "address" Set city.DataSource = adoRSaddemp city.DataField = "city" Set dob.DataSource = adoRSaddemp dob.DataField = "dob" Set doj.DataSource = adoRSaddemp doj.DataField = "doj" Set desig.DataSource = adoRSaddemp desig.DataField = "designation" Set Combo1.DataSource = adoRSaddemp Combo1.DataField = "deaprtment" Set basic.DataSource = adoRSaddemp basic.DataField = "basic" Set pf.DataSource = adoRSaddemp pf.DataField = "pf" Set gis.DataSource = adoRSaddemp gis.DataField = "gis" Set cca.DataSource = adoRSaddemp cca.DataField = "cca" Set hra.DataSource = adoRSaddemp hra.DataField = "hra" Set da.DataSource = adoRSaddemp da.DataField = "da" Sagar Institute of Research and Technology Page 25
  • 26.
    Employee Management System Setgross.DataSource = adoRSaddemp gross.DataField = "gross" Set it.DataSource = adoRSaddemp it.DataField = "it" Set net.DataSource = adoRSaddemp net.DataField = "net" Dim flag As Integer Dim eno As Integer flag = 0 eno = InputBox("Enter the employee number to be Modified", "Employee Number", 0) adoRSaddemp.MoveFirst Do While adoRSaddemp.EOF = False If adoRSaddemp.Fields("empno") <>eno Then adoRSaddemp.MoveNext Else flag = 1 Exit Do End If Loop If flag = 0 Then MsgBox ("Employee number does not exists") End If End Sub Private Sub save_Click() adoRSaddemp.Update Sagar Institute of Research and Technology Page 26
  • 27.
    Employee Management System adoRSaddemp.Fields("pf")= 0.12 * adoRSaddemp.Fields("basic") adoRSaddemp.Fields("gis") = 0.05 * adoRSaddemp.Fields("basic") adoRSaddemp.Fields("cca") = 1000 If adoRSaddemp.Fields("basic") < 10000 Then adoRSaddemp.Fields("hra") = 3500 Else If adoRSaddemp.Fields("basic") < 20000 Then adoRSaddemp.Fields("hra") = 3750 Else If adoRSaddemp.Fields("basic") < 30000 Then adoRSaddemp.Fields("hra") = 4200 Else If adoRSaddemp.Fields("basic") < 40000 Then adoRSaddemp.Fields("hra") = 4700 Else adoRSaddemp.Fields("hra") = 5000 End If End If End If End If If adoRSaddemp.Fields("basic") < 20000 Then adoRSaddemp.Fields("da") = 1500 Else If adoRSaddemp.Fields("basic") < 40000 Then adoRSaddemp.Fields("da") = 3000 Else Sagar Institute of Research and Technology Page 27
  • 28.
    Employee Management System adoRSaddemp.Fields("da")= 4000 End If End If adoRSaddemp.Fields("gross") = adoRSaddemp.Fields("basic") + adoRSaddemp.Fields("cca") + adoRSaddemp.Fields("hra") + adoRSaddemp.Fields("da") If adoRSaddemp.Fields("gross") > 25000 Then adoRSaddemp.Fields("it") = 0.25 * adoRSaddemp.Fields("gross") Else If adoRSaddemp.Fields("gross") > 17000 Then adoRSaddemp.Fields("it") = 0.2 * adoRSaddemp.Fields("gross") Else If adoRSaddemp.Fields("gross") > 10000 Then adoRSaddemp.Fields("it") = 0.1 * adoRSaddemp.Fields("gross") Else: adoRSaddemp.Fields("it") = 0 End If End If End If adoRSaddemp.Fields("net") = adoRSaddemp.Fields("gross") - adoRSaddemp.Fields("pf") - adoRSaddemp.Fields("gis") - adoRSaddemp.Fields("it") adoRSaddemp.Update MsgBox ("Record Successfully Modified In Table") End Sub 4.5 Delete Employee From Code: Dim flag As Integer Private Sub delete_Click() If (MsgBox(" Are you sure you want to delete this record?", vbYesNo) = vbYes) Then Sagar Institute of Research and Technology Page 28
  • 29.
    Employee Management System adoRSaddemp.delete adoRSaddemp.Update MsgBox("Record Successfully Deleted in table!!!") End If End Sub Private Sub exit_Click() Me.Hide Unload delemp End Sub Private Sub Form_Load() Set adoConn = New ADODB.Connection adoConn.ConnectionString = "Provider=MSDAORA.1;Password=tiger;User ID=scott;Data Source=ORCL;Persist Security Info=True" adoConn.CursorLocation = adUseClient adoConn.Open Set adoRSaddemp = New ADODB.Recordset adoRSaddemp.CursorType = adOpenDynamic adoRSaddemp.LockType = adLockOptimistic adoRSaddemp.Open "addemp", adoConn, , , adCmdTable Set empno.DataSource = adoRSaddemp empno.DataField = "empno" Set ename.DataSource = adoRSaddemp ename.DataField = "ename" Set sex.DataSource = adoRSaddemp Sagar Institute of Research and Technology Page 29
  • 30.
    Employee Management System sex.DataField= "sex" Set address.DataSource = adoRSaddemp address.DataField = "address" Set city.DataSource = adoRSaddemp city.DataField = "city" Set dob.DataSource = adoRSaddemp dob.DataField = "dob" Set doj.DataSource = adoRSaddemp doj.DataField = "doj" Set desig.DataSource = adoRSaddemp desig.DataField = "designation" Set dep.DataSource = adoRSaddemp dep.DataField = "deaprtment" Set basic.DataSource = adoRSaddemp basic.DataField = "basic" Set pf.DataSource = adoRSaddemp pf.DataField = "pf" Set gis.DataSource = adoRSaddemp gis.DataField = "gis" Set cca.DataSource = adoRSaddemp cca.DataField = "cca" Set hra.DataSource = adoRSaddemp hra.DataField = "hra" Set da.DataSource = adoRSaddemp da.DataField = "da" Set gross.DataSource = adoRSaddemp Sagar Institute of Research and Technology Page 30
  • 31.
    Employee Management System gross.DataField= "gross" Set it.DataSource = adoRSaddemp it.DataField = "it" Set net.DataSource = adoRSaddemp net.DataField = "net" End Sub Private Sub search_Click() Dim empno As Integer flag = 0 empno = InputBox("Enter the employee number to be deleted", "Employee Number", 0) adoRSaddemp.MoveFirst Do While adoRSaddemp.EOF = False If adoRSaddemp.Fields("empno") <>empno Then adoRSaddemp.MoveNext Else flag = 1 Exit Do End If Loop If flag = 0 Then MsgBox ("Employee number does not exists") End If End Sub Sagar Institute of Research and Technology Page 31
  • 32.
    Employee Management System 4.6Display Employee Form Code: Private Sub exit_Click() Me.Hide Unload disemp End Sub Private Sub Form_Load() Set adoConn = New ADODB.Connection adoConn.ConnectionString = "Provider=MSDAORA.1;Password=tiger;User ID=scott;Data Source=ORCL;Persist Security Info=True" adoConn.CursorLocation = adUseClient adoConn.Open Set adoRSaddemp = New ADODB.Recordset adoRSaddemp.CursorType = adOpenDynamic adoRSaddemp.LockType = adLockOptimistic adoRSaddemp.Open "addemp", adoConn, , , adCmdTable Set empno.DataSource = adoRSaddemp empno.DataField = "empno" Set ename.DataSource = adoRSaddemp ename.DataField = "ename" Set sex.DataSource = adoRSaddemp sex.DataField = "sex" Set address.DataSource = adoRSaddemp address.DataField = "address" Set city.DataSource = adoRSaddemp city.DataField = "city" Sagar Institute of Research and Technology Page 32
  • 33.
    Employee Management System Setdob.DataSource = adoRSaddemp dob.DataField = "dob" Set doj.DataSource = adoRSaddemp doj.DataField = "doj" Set desig.DataSource = adoRSaddemp desig.DataField = "designation" Set dep.DataSource = adoRSaddemp dep.DataField = "deaprtment" Set basic.DataSource = adoRSaddemp basic.DataField = "basic" Set pf.DataSource = adoRSaddemp pf.DataField = "pf" Set gis.DataSource = adoRSaddemp gis.DataField = "gis" Set cca.DataSource = adoRSaddemp cca.DataField = "cca" Set hra.DataSource = adoRSaddemp hra.DataField = "hra" Set da.DataSource = adoRSaddemp da.DataField = "da" Set gross.DataSource = adoRSaddemp gross.DataField = "gross" Set it.DataSource = adoRSaddemp it.DataField = "it" Set net.DataSource = adoRSaddemp net.DataField = "net" Sagar Institute of Research and Technology Page 33
  • 34.
    Employee Management System Dimflag As Integer Dim eno As Integer flag = 0 eno = InputBox("Enter the employee number to be Displayed", "Employee Number", 0) adoRSaddemp.MoveFirst Do While adoRSaddemp.EOF = False If adoRSaddemp.Fields("empno") <>eno Then adoRSaddemp.MoveNext Else flag = 1 Exit Do End If Loop If flag = 0 Then MsgBox ("Employee number does not exists") End If End Sub 4.7Add Attendance Form Code: Private Sub Command1_Click() Select Case adoRSattendence.Fields("for_month") Case 1, 3, 5, 7, 8, 10, 12 DM = 31 Case 4, 6, 9, 11 DM = 30 Case 2 DM = 28 Sagar Institute of Research and Technology Page 34
  • 35.
    Employee Management System CaseElse MsgBox ("Wronge month Number.Record Not Saved.") Exit Sub End Select nol = adoRSattendence.Fields("pls") + adoRSattendence.Fields("mls") + adoRSattendence.Fields("lwp") If nol> DM Then MsgBox ("Number of leaves greater then number of days in a month. Record Not saved.") Exit Sub End If total.Text = CInt(pls.Text) + CInt(mls.Text) + CInt(lwp.Text) adoRSattendence.Update MsgBox ("Record Updated") End Sub Private Sub Command2_Click() Me.Hide Unload frmAddAtt End Sub Private Sub Form_Load() Set adoConn = New ADODB.Connection adoConn.ConnectionString = "Provider=MSDAORA.1;Password=tiger;User ID=scott;Data Source=ORCL;Persist Security Info=True" adoConn.CursorLocation = adUseClient adoConn.Open Set adoRSattendence = New ADODB.Recordset Sagar Institute of Research and Technology Page 35
  • 36.
    Employee Management System adoRSattendence.CursorType= adOpenDynamic adoRSattendence.LockType = adLockOptimistic adoRSattendence.Open "attendence", adoConn, , , adCmdTable Set empno.DataSource = adoRSattendence empno.DataField = "Empno" Set formonth.DataSource = adoRSattendence formonth.DataField = "for_month" Set year.DataSource = adoRSattendence year.DataField = "year" Set pls.DataSource = adoRSattendence pls.DataField = "pls" Set mls.DataSource = adoRSattendence mls.DataField = "mls" Set lwp.DataSource = adoRSattendence lwp.DataField = "lwp" Set total.DataSource = adoRSattendence total.DataField = "cls" End Sub Private Sub new_Click() adoRSattendence.AddNew End Sub Sagar Institute of Research and Technology Page 36
  • 37.
    Employee Management System 4.8DisplayAttendance Form Code: Private Sub Command3_Click() Dim empno As Integer Dim flag As Integer flag = 0 empno = InputBox("Enter the employee number to show", "Employee number", 0) adoRSattendence.MoveFirst Do While adoRSattendence.EOF = False If adoRSattendence.Fields("empno") <>empno Then adoRSattendence.MoveNext Else flag = 1 Exit Do End If Loop If flag = 0 Then MsgBox ("Employee number does not exist.") End If End Sub Private Sub exit_Click() Me.Hide Unload disAtt End Sub Sagar Institute of Research and Technology Page 37
  • 38.
    Employee Management System PrivateSub Form_Load() Set adoConn = New ADODB.Connection adoConn.ConnectionString = "Provider=MSDAORA.1;Password=tiger;User ID=scott;Data Source=ORCL;Persist Security Info=True" adoConn.CursorLocation = adUseClient adoConn.Open Set adoRSattendence = New ADODB.Recordset adoRSattendence.CursorType = adOpenDynamic adoRSattendence.LockType = adLockOptimistic adoRSattendence.Open "attendence", adoConn, , , adCmdTable Set empno.DataSource = adoRSattendence empno.DataField = "Empno" Set formonth.DataSource = adoRSattendence formonth.DataField = "for_month" Set year.DataSource = adoRSattendence year.DataField = "year" Set pls.DataSource = adoRSattendence pls.DataField = "pls" Set mls.DataSource = adoRSattendence mls.DataField = "mls" Set lwp.DataSource = adoRSattendence lwp.DataField = "lwp" Set total.DataSource = adoRSattendence total.DataField = "cls" End Sub Sagar Institute of Research and Technology Page 38
  • 39.
    Employee Management System PrivateSub Next_Click() If (adoRSattendence.EOF = True) Then MsgBox ("No more Records !!") adoRSattendence.MoveFirst Else adoRSattendence.MoveNext End If End Sub Private Sub Previous_Click() If (adoRSattendence.BOF = True) Then MsgBox ("Beginning Of File !!") adoRSattendence.MoveLast Else adoRSattendence.MovePrevious End If End Sub 4.9Salary Statement form Code: Dim mon As Integer Dim yrAs Integer Dim eno As Integer Dim flag As Integer Dim flag1 As Integer Private Sub exit_Click() Sagar Institute of Research and Technology Page 39
  • 40.
    Employee Management System Me.Hide Unloadsaldis End Sub Private Sub Form_Load() flag = 0 flag1 = 0 eno = InputBox("Enter 'Employee Number' whose salary slip to be show", "Employee Number", 0) EMPDE.rsaddemp.MoveFirst Do While EMPDE.rsaddemp.EOF = False If EMPDE.rsaddemp.Fields("empno") <>eno Then EMPDE.rsaddemp.MoveNext Else flag = 1 Exit Do End If Loop If flag = 0 Then MsgBox ("Employee number does not exists.") Else mon = InputBox("Enter the 'MONTH' for which salary slip has to be generated", "MONTH", 0) yr = InputBox("Enter the 'YEAR' for which salary slip has to be generated", "YEAR", 0) EMPDE.rsattendence.MoveFirst Do While EMPDE.rsattendence.EOF = False If EMPDE.rsattendence.Fields("empno") = eno And EMPDE.rsattendence.Fields("for_month") = mon And EMPDE.rsattendence.Fields("year") = yr Then Sagar Institute of Research and Technology Page 40
  • 41.
    Employee Management System flag1= 1 Exit Do Else EMPDE.rsattendence.MoveNext End If Loop If flag1 = 0 Then MsgBox ("Employee number does not exists in attendance table.") End If End If If flag = 1 And flag1 = 1 Then deduction.Text = EMPDE.rsaddemp.Fields("pf") + EMPDE.rsaddemp.Fields("gis") + EMPDE.rsaddemp.Fields("it") nol.Text = EMPDE.rsattendence.Fields("cls") netsal.Text = EMPDE.rsaddemp.Fields("net") - EMPDE.rsattendence.Fields("cls") * EMPDE.rsaddemp.Fields("basic") / 30 End If End Sub Private Sub print_Click() PrintForm End Sub 4.10 Module 1 Screen Code Public adoConn As ADODB.Connection Public adoRSattendence As ADODB.Recordset Public adoRSaddemp As ADODB.Recordset Sagar Institute of Research and Technology Page 41
  • 42.
    Employee Management System CHAPTER – 5 FRONTEND FORM SCREENS 5.1 Login Form Screen: 5.2 Welcome Form Screen: Sagar Institute of Research and Technology Page 42
  • 43.
    Employee Management System 5.3Add Employee Screen: 5.4 Modify Employee Screen: Sagar Institute of Research and Technology Page 43
  • 44.
    Employee Management System 5.5Delete Employee Screen: 5.6 Display Employee Screen: Sagar Institute of Research and Technology Page 44
  • 45.
    Employee Management System 5.7Add Attendance Screen: 5.8 Display Attendance Screen: Sagar Institute of Research and Technology Page 45
  • 46.
    Employee Management System 5.9Salary Statement Screen: Sagar Institute of Research and Technology Page 46
  • 47.
    Employee Management System 5.10On Screen Department Wise Employee List Screen: 5.11 Help Screen: Sagar Institute of Research and Technology Page 47
  • 48.
    Employee Management System CHAPTER – 6 TESTING 6.1 SYSTEM TESTING Software testing is a crucial element of software quality assurance and representsthe ultimate review of specification, design and coding. The increasing visibility of software as a system element and the attendant "cost" associated with a software failure aremotivating forces for well- planned, thorough testing. Testing is a set of activities that canbe planned in advance and conducted systematically. Testing begins at the module leveland work towards the integration of entire computers based system. Nothing is completewithout testing, as it is vital success of the system. Unit Testing Unit testing focuses on the verification of smallest unit of software design of themodule. To check whether each module in the software works properly so that it givesdesired outputs to the given inputs. All validations and conditions are tested in the modulelevel in unit test. Control paths are tested to ensure the information properly flows into andout of the program unit under test. Boundary condition are tested to ensure that themodules operates at boundary establishes to restrict processing. All independent pathsthrough control structure are exercised to ensure that all statements in a module have beenexecuted at least once. And finally all errors handling paths are tested.In our system, Unit testing has been successfully handled. The test data was givento each module in all respects and have got desired output. Each module has been foundworking properly. Black Box Testing Black Box Testing methods focus on the functional requirements of the software. This testing enables the software engineer to derive sets of input conditions that will fullyexercise all functional requirements for a program. This testing attempts to find errors inthe following categories: incorrect or missing functions, interface errors, errors in datastructure or external database access, performance errors and initialization errors andtermination errors. In our system, Black Box testing has been successfully handled. Thetest input data was given has got desired output. User Acceptance Testing The performance of user interactive testing is actually the user show. The user gives live data and checks whether software is giving specified outputs. Sagar Institute of Research and Technology Page 48
  • 49.
    Employee Management System 6.1.1SYSTEMIMPLEMENTATION Implementation is the phase where the system goes for actual functioning. Hence inthis phase one has to be cautious because all the efforts undertaken during the project willbe fruitful only if the software is properly implemented according to the plans made.The implementation phase is less creative than system design. It is primarilyconcerned with user training, site preparation and file conversion. Depending on the natureof the system, extensive user training may be required. The initial parameters of the MISshould be modified as the result of programming efforts; programming provides a realitytest for the assumptions made by the analyst.The system testing checks the readiness and accuracy of the system to access,update and retrieve data from new files. Once the programs become available, the test dataare read into the computer and process. 6.1.2SYSTEM MAINTENANCE We may define Software Maintenance by describing four activities that are undertaken after a program is released for use. Corrective Maintenance The first maintenance activity occurs since it is unreasonable to assume that software testing will uncover all errors in a large software system. The process of includingthe diagnosis and correction of one or more errors is called corrective maintenance. Adaptive Maintenance This activity that contributes to the definition of maintenance occurs since rapidchange is encountered in every aspect of computing. Therefore, adaptive maintenancemodifies software to properly interface with the changing environment. Perfective Maintenance This activity involves recommendations for new capabilities, modifications to theexisting functions and general enhancements whenthe software is used. To satisfy theserequests, perfective maintenance is performed. Preventive Maintenance This activity occurs when software is changed to improve further maintainability or reliability. If the only available element of a Software Configuration is the source code,maintenance activity begins with the evaluation of the code, often complicated by poor internal documentation. The subtle characteristics such as program structure, global datastructure, system interfaces and performance & design constraints are difficult to hand lead are often misinterpreted. The amounts of changes that are made to the code aredifficult to access. Sagar Institute of Research and Technology Page 49
  • 50.
    Employee Management System 6.2Test Cases: 1) Test Case 1: Case : Testing for login Screen. Result : On testing username and password system was properly taking input. 2) Test Case 2: Case : Testing for welcome Screen. Result : On testing Welcome screen the proper results were obtained. The module was going at proper place on clicking. 3) Test Case 3: Case :Testing for adding Employee. Result : The employee was properly added and the fields in the database were properly saved. 4) Test Case 4: Case :Testing for Modifying Employee. Result : The employee was properly modified and the fields in the database were properly saved after modification. 5) Test Case 5: Case :Testing for Deleting Employee. Result : The employee was properly deleted and the fields in the database were properly deleted. 6) Test Case 6: Case :Testing for Employee Salary Sheet. Result : On entering the emp number, month and year the system was properly giving the salary sheet of the entered employee number and also giving proper deductions. 7) Test Case 7: Case :Testing for Data Report. Result : The data report was properly shown with the list of all the employees department wise with their basic, gross, net salary description. Sagar Institute of Research and Technology Page 50
  • 51.
    Employee Management System CHAPTER – 7 LIMITATIONS AND FURTHER ENHANCEMENTS Limitations: Skyworld Tech Employee Management System is limited to our control. Any change or modification can be done by us only. It is not an online application or system. We have not provided any backup system for this. The system need to run oracle on background. Further Enhancements: Search details can be enhanced by detailed identification of searching problems and rectification steps by company. This system is entirely designed for STAND ALONE usage, according to the need of thecustomer if needed the same system can be designed with Network facility to handle thebranch activities also. To make this system Online and creating data backups. Integrated Password management facility can be created. Sagar Institute of Research and Technology Page 51
  • 52.
    Employee Management System SAGAR INSTITUTE OF RESEARCH & TECHNOLOGY, BHOPAL DEPARTMENT OF COMPUTER SCIENCE AND ENGINEERING CHAPTER - 8 CONCLUSION The Employee Management System didn’t automate 100% of their work, but it isreally a good start to computerize everything and entire Detail can be 100% computerized. As far as the work done so far much care was given about the user friendliness and a verygood interaction with the end users. The interface are so designed and channeled the userscan never make any mistake while using the application, for an example while adding new record, user can’t go out without either saving or canceling the operation, till the timeeither they save or cancel the current operation all other operations are blocked. There is nochance of making any mistake in the application. Sagar Institute of Research and Technology Page 52
  • 53.
    Employee Management System SAGAR INSTITUTE OF RESEARCH & TECHNOLOGY, BHOPAL DEPARTMENT OF COMPUTER SCIENCE AND ENGINEERING CHAPTER – 9 Bibliography & References Informatics Practices - SumitaArora (A Book of Visual Basic) VB 6 in 21 days - Sams Publishing IP & My SQL - SumitraArora For Any assistance Contact: Aayushmaan Gupta Mob: +91-9039221551 +91-9407221653 Email: aayushmaan.gbpian@gmail.com Sagar Institute of Research and Technology Page 53