Chapter-1 
PROBLEM DEFINITION 
1.1 Brief Description of the Organisation 
1.11 EASYWAY INFOTECH is a Website Design and IT Solutions Company, a Head office 
in New Delhi in Second IT capital of India. EasyWay InfoTech is a complete IT Solutions 
company established in 2006 by core software and business professionals, to cater to the 
needs of the IT dependent Society. They believe in "Intelligent Innovations, Smart 
Solutions" and strive for their clients IT objective by partnering with them. There main 
solutions include Web Solutions and Enterprise Application Solutions. Easyway provides 
Software Solutions like ERP, CRM Software Solutions, HRM, SCM, CMS Software 
Solutions, SEO Services, and IMS, eGovernment Solutions, Mobile Application 
Development and Web Solutions across the globe. 
1.12 EASYWAY InfoTech was established in 2006 by a team of core software professionals 
endeavouring to provide best IT solutions to the industry. The company head office is based 
in New Delhi, the capital of India has in a very short span of time has emerged to become one 
of the prominent performer in IT sector. The credit for the same goes to the organization’s 
commitment to serve the industry in the best possible way by delivering value added services 
to the clients. In tune with the organization’s philosophy are its highly motivated employees 
who believe in giving their best in whatever project they undertake. The industry review of 
Easyway InfoTech has been exemplary for the past years of year as most of its business 
comes from repeat orders by highly satisfied clients. Credibility is the hallmark of the 
company. Easyway InfoTech believes in cultivating long term strategic relationships with its 
clients for mutual benefit. Three aspects of the organization’s success is its extremely talented 
human resource pool, unique and qualitative initiatives undertaken to value add its services 
and a global delivery model.
1.13 Our mission and values are to help people and businesses throughout the world realize 
their full potential. Delight our customers and employees by relentlessly delivering the 
platform and technology advancements that become essential to the way we work and live. 
Easyway InfoTech’s mission is to be the most successful service providing company in the 
world at delivering the best customer experience in markets we serve. Our mission is to 
revolutionize how the world engages with ideas and information. Our vision is to become 
earth's most customer centric company; to build a place where people can come to find and 
discover anything they might want to order for our service. 
1.2 General Description of the System under Study 
1.21 ABC is a company which is having employee strength of at least 1000. All the 
employees are provided medical reimbursement facility which means that the expenditure 
incurred by the employee for treatment is reimbursed by the company. For reimbursement, 
the employee needs to fill in a form detailing the treatment undertaken which includes the 
name & cost of medicines, laboratory tests, surgery. The form is duly signed by the employee 
and it will be sent to the concerned Claims Processing Department (CPD) by messenger for 
processing. CPD will process it and the order regarding the reimbursement is sent to the Cash 
counter (CC) where in the employee can come and receive the reimbursement amount. 
1.22 Some of the problems associated with the above mentioned process are listed below: 
2 
a) The form may miss during transit. 
b) Form is prone to weariness due to which the company may not be able to read data 
in it after some years. 
c) The employees who claimed for medical reimbursement need to visit the from 
time to time enquiring about the status of their application. This results in enormous 
wastage of time of the employee.
1.23 To overcome these problems, it is proposed to develop software titled Web Based 
Claims Processing System (WCPS) which is web based so that the employee can fill the form 
online and submit it so that the form is sent to CPD through Internet. At CPD, the form needs 
to be checked automatically by a program which will compute the amount that needs to be 
reimbursed to the employee for the treatment undertaken. Any excess amount claimed by the 
employee is ignored by the software. The amount computed will be routed to the e-mail 
account of the employee as well as to the Bank which holds the accounts of all the employees 
of the company. The bank will credit the amount to the account of the employee based on the 
3 
mail. 
1.3 User Requirements 
1.31 User requirements are categorized by user type 
a) Employee 
i. Able to login into the site 
ii. Able to Apply for new claim. 
iii. Able to view status of old claim details. 
iv. Change Password. 
b) CPD: - Claims Processing Department 
i. Able to manage the employee, add, edit employee details. 
ii. Must able to approve / reject claim. 
iii. Must able to view status of claim details. 
1.32 The following tasks can help you create a reliable application: 
a) Putting reliability requirements in the specification. 
b) Using a good architectural infrastructure.
c) Including management information in the application. 
4 
d) Using redundancy. 
e) Using quality development tools. 
f) Using reliability checks that are provided by the application. 
g) Implementing error handling. 
h) Reducing the application’s functionality instead of completely failing 
the application. 
1.4 Establish the Need of the New System 
1.41 For this Web Based Claims Processing System (WCPS) project, business goals might 
include the following: 
a) Expand the organization’s s geographic reach beyond the current physical 
location. 
b) Integrate all employees worldwide by using an online site process, and shorten the 
overall claim process. 
c) More transparent process of claim processing. 
d) Online status updation, Employee can view the status of his/her claim online. 
e) No additional and specific system requirement to operate the WCPS site. 
f) It must be secure. 
g) Easy to use and no addition knowledge require to operate the system. 
1.42 Proposed to develop software titled Web Based Claims Processing System (WCPS) 
which is web based so that the employee can fill the form online and submit it so that the 
form is sent to CPD through Internet. At CPD, the form needs to be checked automatically by 
a program which will compute the amount that needs to be reimbursed to the employee for 
the treatment undertaken. Any excess amount claimed by the employee is ignored by the
software. The amount computed will be routed to the e-mail account of the employee as well 
as to the Bank which holds the accounts of all the employees of the company. The bank will 
credit the amount to the account of the employee based on the mail. 
5 
1.5 Objectives of the Project 
1.51 Web Based Claims Processing System (WCPS) is complete end to end solution to cover 
all aspects of online claim and reimbursement system. The Web Based Claims Processing 
System (WCPS) will permit to enter new claim, track the claim status and maintaining master 
information. The main users of the project are Employee of all departments and Employee of 
CPD – Claim Processing Department. 
a) The basic objective of developing this project is: 
i. Provides complete web site solution, including employee registration, enter 
new claim, approve/ reject claim. Complete web based administration. 
ii. The Web Based Claims Processing System can automatically display pending 
claim count in the main page of employee of Claims Processing Department 
(CPD). 
iii. Employee can view their claim status online and all claims can be treated as 
Pending, Approved and Rejected. 
iv. Employee of CPD can add, edit employee details, all employees are identified 
by the employee no. Employee no will be unique throughout the system. 
v. System must store audit trail of all DML transaction, like it stores employee no, 
time stamp in the database for add, edit, delete operation. 
vi. System should capture lat login time for all the employees. 
vii. Complete web based system no installation required to run the application in 
client system.
viii. Employee must able to view his/her previous claim details. 
6 
1.6 Methodology 
1.61 A process model guides the order of project activities and represents the life cycle of a 
project. Historically, some process models are static and others do not allow checkpoints. 
Figure No- 1.1: iterative model 
1.62 Iterative and Incremental development is any combination of both iterative 
design or iterative method and incremental build model for software development. The 
combination is of long standing and has been widely suggested for large development efforts. 
The relationship between iterations and increments is determined by the overall software 
development methodology and software development process. The exact number and nature 
of the particular incremental builds and what is iterated will be specific to each individual 
development effort. An iterative life cycle model does not attempt to start with a full 
specification of requirements. Instead, development begins by specifying and impleme nting 
just part of the software, which can then be reviewed in order to identify further 
requirements. This process is then repeated, producing a new version of the software for each 
cycle of the model.
1.63 In the diagram above when we work iteratively we create rough product or product 
piece in one iteration then review it and improve it in next iteration and so on until it’s 
7 
finished. 
Figure No-1.2: Diagram of Iterartive model 
1.64 Advantages of Iterative model: 
a) In iterative model we can only create a high- level design of the application 
before we actually begin to build the product and define the design solution for 
the entire product. Later on we can design and built a skeleton version of that, 
and then evolved the design based on what had been built. 
b) In iterative model we are building and improving the product step by step. 
Hence we can track the defects at early stages. This avoids the downward flow 
of the defects. 
c) In iterative model we can get the reliable user feedback. When presenting 
sketches and blueprints of the product to users for their feedback, we are 
effectively asking them to imagine how the product will work. 
d) In iterative model less time is spent on documenting and more time is given 
for designing.
8 
1.65 Disadvantages of Iterative model: 
a) Each phase of an iteration is rigid with no overlaps 
b) Costly system architecture or design issues may arise because not all 
requirements are gathered up front for the entire lifecycle 
1.66 When to use iterative model: 
a) Requirements of the complete system are clearly defined and understood. 
b) When the project is big. 
c) Major requirements must be defined; however, some details can evolve with time. 
1.67 Iterative Model Application 
Like other SDLC models, Iterative and incremental development has some specific 
applications in the software industry. This model is most often used in the following 
scenarios: 
a) Requirements of the complete system are clearly defined and understood. 
b) Major requirements must be defined; however, some functionalities or 
requested enhancements may evolve with time. 
c) There is a time to the market constraint. 
d) A new technology is being used and is being learnt by the development 
team while working on the project. 
e) Resources with needed skill set are not available and are planned to be 
used on contract basis for specific iterations. 
1.7 Data required & Data Collection Method 
1.71 Data Collection is an important aspect of any type of research study. Inaccurate data 
collection can impact the results of a study and ultimately lead to invalid results. Data
collection methods for impact evaluation vary along a continuum. At the one end of this 
continuum are quantitative methods and at the other end of the continuum are Qualitative 
methods for data collection. Data collection is the process of gathering 
and measuring information on variables of interest, in an established systematic fashion that 
enables one to answer stated research questions, test hypotheses, and evaluate outcomes. 
9 
1.72 Five types of data collection methods. 
a) Registration 
b) Questionnaires 
c) Interviews 
d) Direct observations 
e) Reporting 
1.8 Project Planning 
1.81 The MSF – Microsoft Solution Framework Process Model describes a generalized 
sequence of activities for building and deploying enterprise solutions. This process is flexible 
and can accommodate the design and development of a broad range of enterprise projects. 
The MSF Process Model is a phase-based, milestone-driven, and iterative model that can be 
applied to developing and deploying traditional applications, enterprise solutions for e-commerce 
and Web-distributed applications. MSF guidance includes disciplines for 
managing the people, processes, and technology elements that most projects encounter. The 
three key MSF disciplines are risk management, readiness management, and project 
management.
1.82 Application of the MSF model in our project: 
a) Envisioning process: Each phase in the MSF Process Model has interim 
milestones and a major milestone. Interim milestones are associated with the 
various activities that are performed in a phase, such as creating a team and 
creating a vision/scope document. The major milestone indicates that the team can 
progress to the next phase in the MSF Process Model. For example, the major 
milestone of the envisioning phase is the vision/scope approved milestone. When 
the team reaches this milestone, the team can progress to the planning phase of the 
MSF Process Model. The team creates deliverables for each task in the envisioning 
phase. Together, these deliverables provide context and direction for the team for 
the remainder of the project, and communicate the project vision and scope to the 
customer. The deliverables that the team creates during the envisioning phase 
10 
include: 
i. Vision/scope - Problem statements and business objectives, A review 
of the existing processes, A broad definition of user requirements. 
ii. Project structure - A project structure and process standards for the 
team to follow. 
iii. Risk assessment - A preliminary risk assessment, Plans for mitigating 
or eliminating the identified risks. 
b) Planning process: During the planning phase, the team determines what to develop 
and plans how to create the solution. The team prepares the functional specification, 
creates a design of the solution, and prepares work plans, cost estimates, and 
schedules for the various deliverables. The planning phase involves the analysis of 
requirements. These requirements can be categorized as business requirements, user 
requirements, operational requirements, and system requirements. These requirements 
are used to design the solution and its features and to validate the correctness of the
design. After gathering and analyzing the requirements, the team creates the design of 
the solution. The team creates user profiles that specify the various users of the 
solution and their roles and responsibilities. The team then creates a series of usage 
scenarios. A usage scenario specifies the activity performed by a particular type of 
user. Therefore, the team needs to create usage scenarios for all user profiles. After 
creating usage scenarios, the team creates use cases for the usage scenarios. A use 
case specifies the sequence of steps that a user will perform in a usage scenario. The 
planning phase deliverables provide the basis for making future tradeoff decisions. 
The following deliverables are produced during the planning phase: 
11 
i. Functional specification 
ii. Risk management plan 
iii. Master project plan and master project schedule 
1.83 Design Process 
a) Conceptual design: In this, we view the problem from the perspective of the users 
and business requirements and define the problem and solution in terms of usage 
scenarios. 
b) Logical design: In this design, we view the solution from the perspective of the 
project team and define the solution as a set of services. 
c) Physical design: In this design, one views the solution from the perspective of the 
developers and defines the technologies, component interfaces and services of the 
solution. We document the solution design in the functional specification.
1.84 Development process: During the developing phase, the project team creates the 
solution. This process includes creating the code that implements the solution and 
documenting the code. In addition to developing code, the team also develops the 
infrastructure for the solution. The deliverables of the developing phase include: 
Maintenance 
12 
a) Source code and executable files. 
b) Installation scripts and configuration settings for deployment 
c) Finalized functional specification 
d) Performance support elements 
e) Test specifications and test cases 
1.85 Scheduling: Scheduling of a project can be correlated to prioritizing various jobs with 
respect to their cost, time and duration. Scheduling can be done with resource constraint or 
time constraint minds. 
Testing 
Coding 
Design 
Requirement Analysis 
Unit 
testing 
Figure No- 1.3: Project planning Scheduling Diagram 
Problem 
Definition 
Requirement 
specification 
S/w and h/w 
requirement 
Planning 
and 
scheduling 
g 
Data Design 
Modular 
design 
System testing 
Integration testing 
WCPS – Web based claim 
processing system
1.86 Gantt chart: A Gantt chart, commonly used in project management, is one of the most 
popular and useful ways of showing activities (tasks or events) displayed against time. On the 
left of the chart is a list of the activities and along the top is a suitable time scale. Each 
activity is represented by a bar; the position and length of the bar reflects the start date, 
PHASE TIME REQUIRED(IN MONTHS) 
MT1 MT2 MT3 MT4 
13 
duration and end date of the activity. 
Figure No-1.4: Gantt chart 
MT5 
REQUIREMENT 
GATHERING 
REQUIREMENT 
ANALYSIS 
DESIGN 
CODING 
TESTING 
IMPL EMENTA-TION
Chapter-2 
System Requirement Specifications 
2.1 Introduction: A Software requirements specification (SRS), a requirements specification 
for a software system, is a complete description of the behaviour of a system to be developed 
and may include a set of use cases that describe interactions the users will have with the 
software. In addition it also contains non- functional requirements. Non-functional 
requirements impose constraints on the design or implementation (such as performance 
engineering requirements, quality standards, or design constraints).The software requirements 
specification document enlists all necessary requirements that are required for the project 
development. To derive the requirements we need to have clear and thorough understanding 
of the products to be developed. This is prepared after detailed communications with the 
project team and customer. Proposed to develop Software titled Web Based Claims 
Processing System (WCPS) which is web based so that the employee can fill the form online 
and submit it so that the form is sent to CPD through Internet. At CPD, the form needs to be 
checked automatically by a program which will compute the amount that needs to be 
reimbursed to the employee for the treatment undertaken. Any excess amount claimed by the 
employee is ignored by the software. The amount computed will be routed to the e-mail 
account of the employee as well as to the Bank which holds the accounts of all the employees 
of the company. The bank will credit the amount to the account of the employee based on the 
14 
mail. 
2.2 Identify the Processes of system
a) Home: It is the default page for the site. User of the system needs to login 
here; system will identified the employee type as per employee number. 
b) Employee Dashboard: After successful login, system will display this page 
with name of the employee, department and no of claim is pending for the 
15 
approving. 
c) Apply Claim: Employee can apply new claim from here, employee must 
select claim type like medicine, surgery. Claim amount and remarks. 
d) View Status: It shows the details of previous claim like claim type, amount, 
date of apply, approval status, approval date. 
e) Change Password: Employee can change his password from this link. 
Student must type his old password to change the password with new 
password. 
f) Approve Claim: This page list all the pending claim application, CPD 
employee can click on edit link and view the details and approved or reject 
the claim. 
g) Login: Login page for the CPD Employee. 
h) Logout: By clicking this link user logged out from this site all user session 
reset to default value. 
2.21 Both of these areas of functionality will be delivered as the first version of the Web 
Based Claims Processing System (WCPS). Functionality is described in more detail later in 
this document. 
2.3 Identify the Input to and Output of each process 
a) Employee 
i. Able to login, apply for new claim
16 
ii. View claim status. 
iii. Change password. 
b) CPD - Claims Processing Department 
i. CPD Employee can add new employee. 
ii. Edit employee details 
iii. Approve / reject claim. 
iv. View status. 
2.4 Requirement Analysis 
2.41 The requirement analysis outlines the approach the development team will take to meet 
the goals of the project and provides the basis for proceeding to the planning phase. After 
identifying the business problem and defining the vision and scope, the team creates the 
solution concept that explains in general terms how the team intends to meet the requirements 
of the project. 
Figure No- 2.1: Solution concepts of Web Based Claims Processing System (WCPS)
2.42 For a project to be successful, it is essential that we correctly identify the goals of the 
project. Project goals can be categorized as follows: 
a) Business goals: represent what the organization wants to achieve with the solution. 
Business goals form the basis for determining the success criteria of the solution. 
The purpose of defining business goals is to clearly articulate the objectives for the 
project and to ensure that your solution supports those business requirements. The 
team needs to determine the best method for identifying the goals and agreeing on 
17 
them. 
b) Design goals are similar to business goals in many ways. The difference is that 
design goals focus more on the attributes of the solution and less on what the 
solution will accomplish for the business. Design goals address not only what the 
team wants to accomplish but also what the team is not trying to accomplish with the 
solution. As with business goals, we need to prioritize design goals so that the team 
knows which goals must be accomplished, in case the project cannot achieve all of 
them. Consider the case of this Web Based Claims Processing System (WCPS) Web 
site. Some of the design goals for the online shopping cart might include: 
i. Improve the user’s experience by reducing page-download wait times to 5 
seconds or less. 
ii. Limit dependency on connectivity with the server. 
iii. Reduce the time and level of effort required for employee to apply new 
claim. 
iv. The service and all supporting applications must be localized for users 
worldwide. 
v. The service must have an availability of 99.99 percent. 
vi. The service cannot lose data.
vii. The service must permit access only by authorized users. 
18 
2.5 Business Requirements 
2.51 The following preliminary lists are based on initial interviews and study of existing 
manual system. The business goal for the application is to support an increase the security, 
speed, accuracy and complete automation of existing manual or semi automatic claim 
process. Business requirements are discussed in the Scope section, with the following 
additional detail: 
a) Provides complete web site solution, including employee registration, enter 
new claim, approve/ reject claim. Complete web based administration. 
b) The Web Based Claims Processing System can automatically display 
pending claim count in the main page of employee of Claims Processing 
Department (CPD). 
c) Employee can view their claim status online and all claims can be treated as 
Pending, Approved and Rejected. 
d) Employee of CPD can add, edit employee details, all employees are 
identified by the employee no. Employee no will be unique throughout the 
system. 
e) System must store audit trail of all DML transaction, like it stores employee 
no, time stamp in the database for add, edit, delete operation. 
f) System should capture lat login time for all the employees. 
g) Complete web based system no installation required to run the application in 
client system. 
h) Employee must able to view his/her previous claim details. 
i) The application should support the capability to use multi user environment.
2.6 Identify the controls (for I/O & access), security needs, validation rules and codes 
2.61 Malicious attackers use various methods to exploit system vulnerabilities to achieve 
their goals. Vulnerabilities are weak points or loopholes in security that an attacker exploits 
to gain access to an organization’s network or to resources on the network. Some 
vulnerability, such as weak passwords are not the result of application or software 
development design decisions. However, it is important for an organization to be aware of 
such security weaknesses to better protect its systems. Common vulnerabilities of 
19 
applications include: 
a) Weak passwords - A weak password might give an attacker access not 
only to a computer, but to the entire network to which the computer is 
connected. 
b) MisconFigure Nod software - Often the manner in which software is 
configure makes the system vulnerable. If services are conFigure Nod to 
use the local system account or are given more permissions than required, 
attackers can exploit the services to gain access to the system and perform 
malicious actions on the system. 
c) Inte rnet connections - The default installation of Internet Information 
Services (IIS) version 5.0 often enables more services and ports than are 
necessary for the operation of a specific application. These additional 
services and ports provide more opportunities for potential attacks. For 
example, modem connections bypass firewalls that protect networks from 
outside intruders. If an intruder can identify the modem telephone number 
and password, the intruder can connect to any computer on the network.
d) Unencrypted data transfer - If the data sent between a server and the 
users is in clear text, there is a possibility that the data can be intercepted, 
read, and altered during transmission by an attacker. 
e) Buffer overrun - Malicious users probe applications looking for ways to 
trigger a buffer overrun because they can use a buffer overrun to cause an 
application or an operating system to crash. They can then find more 
security weaknesses by reading error messages. 
f) SQL injection - SQL injection occurs when developers dynamically build 
SQL statements by using user input. The attacker can modify the SQL 
statement and make it perform operations that were not intended. 
g) Apply the principle of least privilege - Do not enable more attributes on 
service accounts than those minimally needed by the application. Access 
resources with accounts that have the minimal permissions required. 
h) Reduce available components and data - Risk will increase with the 
number of components and amount of data you have made available 
through the application, so you should make available only the 
functionality that you expect others to use. 
20 
2.7 Identify deficiencies in existing system 
a) The form may miss during transit. 
b) The form is prone to weariness due to which the company may not be able to 
read data in it after some years. 
c) The employees who claimed for medical reimbursement need to visit the CC 
from time to time enquiring about the status of their application. This results in 
enormous wastage of time of the employee. 
d) Linking and integration of other online web sites.
e) Integration with other legacy accounting database through Web Services. 
f) Connection to third-party OLAP applications. 
g) In the area of data security and system security. 
h) Provide more online tips and help. 
i) To optimize the query this is embedded in the system. 
21
CHAPTER-3 
SYSTEM DESIGN 
22 
3.1 Physical Design 
3.11 Use Case: Web Based Claims Processing System (WCPS) will address the following 
use cases. The complete usage scenarios will be completed during the information-gathering 
process. Use cases will be created and prioritized. Selected use cases will be expanded into 
usage scenarios and features that are derived from both use cases and the usage scenarios, as 
represented in the following diagram: 
Figure No- 3.1: Use Case Diagram WCPS 
Employe 
System Login 
Manage 
Employee 
Approve Claim 
Apply for 
Claim 
View Claim 
Status 
Pending Claims 
Status 
CPD 
Employee 
Registeration
3.12 Web Based Claims Processing System (WCPS) Usage Scenario – This usage scenario, 
or scenario for short, describes a real-world example of how one or more people or 
organizations interact with Web Based Claims Processing System (WCPS). It describes the 
steps, events, and/or actions which occur during the interaction. This Usage scenarios 
indicating exactly how someone works with the user interface, or reasonably high 
level describing the critical business actions but not the indicating how they’re performed. 
Specification of actors: The following actors are defined so far in the analysis phase of the 
Web Based Claims Processing System (WCPS) development process. 
23 
a) Employee 
Employee 
Element Details 
Description An employee is a user of the Web Based Claims Processing System 
(WCPS) system. 
Examples An Employee apply for new claim and views the status of his/her 
own claim. 
b) CPD - Claims Processing Department 
CPD - Claims Processing Department 
Element Details 
Description The CPD is the person who can approve / reject claim applied by the 
employee. 
Examples CPD updates the claim status and his/her remark for a claim.
3.13 Data Flow Diagram DFD: A data- flow diagram (DFD) is a graphical representation 
of the "flow" of data through an information system. DFDs can also be used for the 
visualization of data processing (structured design). On a DFD, data items flow from an 
external data source or an internal data store to an internal data store or an external data 
24 
sink, via an internal process. 
a) Context Level 0 DFD: This context- level data flow diagram first, which 
shows the interaction between the system and external agents which act as 
data sources and data sinks. On the context diagram (also known as the Level 
0 DFD) the system's interactions with the outside world are modelled purely in 
terms of data flows across the system boundary. This context diagram shows 
the entire Web Based Claims Processing System (WCPS) as a single process. 
Figure No- 3.2: Context Diagram 
b) Level 1 (High Level Diagram) 
EMPLOG 
WCPS 
System 
DPARTMENT 
CLAIM 
ADMINLOG
Figure No- 3.3: Level 1 Data flow Diagram 
3.14 This level (level 1) shows all processes at the first level of numbering, data stores, 
external entities and the data flows between them. The purpose of this level is to show 
the major high- level processes of the Web Based Claims Processing System (WCPS) and 
their interrelation. A level-1 diagram must be balanced with its parent context level 
diagram, i.e. there must be the same external entities and the same data flows, these can 
be broken down to more detail in the level 1, e.g. the "Select Claim" data flow could be 
spilt into "View Details" and "View Claim" and still be valid. 
25 
EMPLOYEE 
(CPD) 
Select Claim 
1.0 
1 
EMPLOG 
View Claim 
2.0 
Update Claim 
3.0 
3 
CLAIM
26 
a) Enitiy Relationship Diagram 
Figure No- 3.4: ER Diagram of WCPS
Start 
HOME 
Module 
Selection 
27 
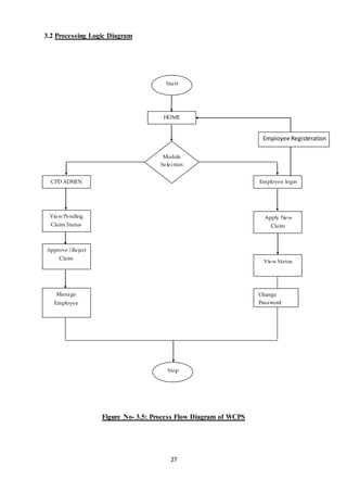
3.2 Processing Logic Diagram 
Figure No- 3.5: Process Flow Diagram of WCPS 
CPD ADMIN 
LLOGIN 
Employee Registeration 
Employee login 
View Pending 
Claim Status 
Approve / Reject 
Claim 
Manage 
Employee 
Apply New 
Claim 
View Status 
Stop 
Change 
Password
28 
3.3 Interface Design 
3.31 Home Page 
Figure No-3.6: Screenshot of Home Page
29 
3.32 Admin Login 
Figure No- 3.7: Screen Shot of Admin Login
30 
3.33 CPD Module 
Figure No- 3.8: Screenshot of CPD Module
31 
3.34 Manage Employee 
Figure No- 3.9: Screenshot of Manage Employee
32 
3.35 Pending Claim 
Figure No- 3.10: Screenshot of Pending claim
33 
3.36 Approve/Reject Claim 
Figu 
Figure No- 3.11: Screenshot of Approve Claim
34 
3.37 Apply Claim 
Figure No- 3.12: Screenshot of Apply Claim
35 
3.38 View Claim Status 
Fig: 3.38 
Figure No-3.13: Screenshot of View Claim Status
36 
3.39 Employee Login 
Figure No- 3.14: Screenshot of Employee Login
37 
3.40 New Employee Register 
Figure No- 3.15: Layout of Employee Registration
38 
3.4 Database & File Design 
Sr. Field Name Type Primary Key Foreign Key 
1 EID Int Y 
2 em_name varchar(50) 
3 Password Varchar(50) 
4 Salary Int 
5 em_doj varchar(50) 
6 em_dob Datetime 
7 em_address varchar(Max) 
8 emp_father,s name varchar(50) 
9 Landline varchar(50) 
10 em_Moblie varchar(50) 
11 Em_Mail Nvarchar(50) 
12 Pincode Int 
13 State Nvarchar(50) 
Table No- 3.1: emplog 
[Emplog] table is used to store employee details. EID is primary key and is identified as an 
employee in WCPS data dictionary]
Sr. Field Name Type Primary Key Foreign Key 
1 CID Int Y emplog(EID) 
39 
2 EMPID varchar(50) 
3 Appamt Int 
4 Emp_name varchar(150) 
5 ec_apply_date Datetime 
6 Gender Varchar(10) 
7 claimAgainst Int 
8 ec_approve_status varchar(50) 
9 ec_approve_date Datetime 
10 
claimsStatus varchar(150) 
` 
11 Img Nvarchar(max) 
12 Imgname Nvarchar(50) 
13 Approvamt Int 
Table No-3.2: Claim 
[Claim table is used to store claim details and claim status, CID is refers to emplog table]
Sr. Field Name Type Primary Key Foreign Key 
1 Admid Int Y 
2. Username Varchar(100) 
40 
3. Password Varchar() 
4. Admin_log_time Datetime 
Table No- 3.3: Adminlog
CHAPTER-4 
SYSTEM DEVELOPMENT 
4.0 System Development: Systems development is the process of defining, designing, 
testing, and implementing a new software application or program. It could include the 
internal development of customized systems, the creation of database systems, or the 
acquisition of third party developed software. Written standards and procedures must guide 
all information systems processing functions. The organization’s management must define 
and implement standards and adopt an appropriate system development life cycle 
methodology governing the process of developing, acquiring, implementing, and maintaining 
computerized information systems and related technology. Computer systems are complex 
and often (especially with the recent rise of service-oriented architecture) link multiple 
traditional systems potentially supplied by different software vendors. To manage this level 
of complexity, a number of SDLC models or methodologies have been created, such as 
"waterfall"; "spiral"; "Agile software development"; "rapid prototyping"; "incremental"; and 
41 
"synchronize and stabilize". 
4.1 Programme Development: Programme Development specialises in supporting & 
helping organisations like yours increase their ability to deliver more effectively by better use 
of people, systems and methods. All of our people are dedicated to transferring their hard-
earned skills & expertise to your team through evaluation, development and on-going support 
42 
when necessary. 
Figure No- 4.1: Development Process 
4.11 Visual Studio 2010 IDE: - Most advanced integrated development environment for 
developing .NET application. Microsoft Visual Studio is an integrated development 
environment (IDE) from Microsoft. It can be used to develop console and graphical user 
interface applications along with Windows Forms applications, web sites, web applications, 
and web services in both native code together with managed code for all platforms supported 
by Microsoft Windows, Windows Mobile, Windows CE, .NET Framework, .NET Compact 
Framework and Microsoft Silverlight. Visual Studio includes a code editor supporting 
IntelliSense as well as code refactoring. The integrated debugger works both as a source-level 
debugger and a machine-level debugger. Other built- in tools include a forms designer for 
building GUI applications, web designer, class designer, and database schema designer. It 
allows plug- ins to be added that enhance the functionality at almost every level - including
adding support for source control systems (like Subversion and Visual SourceSafe) to adding 
new toolsets like editors and visual designers for domain-specific languages or toolsets for 
other aspects of the software development lifecycle. 
4.12 Visual Studio supports languages by means of language services, which allow any 
programming language to be supported (to varying degrees) by the code editor and debugger, 
provided a language-specific service has been authored. Built- in languages include C/C++ 
(via Visual C++), VB.NET (via Visual Basic .NET), and C# (via Visual C#). Support for 
other languages such as Chrome, F#, Python, and Ruby among others has been made 
available via language services which are to be installed separately. It also supports 
XML/XSLT, HTML/XHTML, JavaScript and CSS. Language-specific versions of Visual 
Studio also exist which provide more limited language services to the user. These individual 
packages are called Microsoft Visual Basic, Visual J#, Visual C#, and Visual C++. .NET 
Framework (pronounced dot net) is a software framework developed by Microsoft that runs 
primarily on Microsoft Windows. It includes a large library and provides language 
interoperability (each language can use code written in other languages) across several 
programming languages. Programs written for .NET Framework execute in a software 
environment (as contrasted to hardware environment), known as the Common Language 
Runtime (CLR), an application virtual machine that provides services such as security, 
memory management, and exception handling. The class library and the CLR together 
43 
constitute .NET Framework. 
4.13 .NET Framework's Base Class Library provides user interface, data access, database 
connectivity, cryptography, web application development, numeric algorithms, and network 
communications. Programmers produce software by combining their own source code with 
.NET Framework and other libraries. .NET Framework is intended to be used by most new 
applications created for the Windows platform. Microsoft also produces an integrated
development environment largely for .NET software called Visual Studio. Version 3.5 of the 
.NET Framework was released on 19 November 2007, but it is not included with Windows 
Server 2008. As with .NET Framework 3.0, version 3.5 uses Common Language Runtime 
(CLR) 2.0, that is, the same version as .NET Framework version 2.0. In addition, .NET 
Framework 3.5 also installs .NET Framework 2.0 SP1 and 3.0 SP1 (with the later 3.5 SP1 
instead installing 2.0 SP2 and 3.0 SP2), which adds some methods and properties to the BCL 
classes in version 2.0 which are required for version 3.5 features such as Language Integrated 
Query (LINQ). These changes do not affect applications written for version 2.0, however. 
4.14 The front end is responsible for collecting input in various forms from the user and 
processing it to conform to a specification the back end can use. The front end is an interface 
between the user and the back end. The front and back ends may be distributed amongst one 
or more systems. We use front end Programming Language ASP, HTML, CSS, VBScript. As 
we need to develop Web Application for Web Based Claims Processing System (WCPS). 
4.15 We will use ASP.Net as it is the new Microsoft technology to develop any application 
which support and integrate other server product for the internet. By ASP.Net we can develop 
in web application by .NET framework and manage environment with any .NET support 
language like VB.Net and C#. Web pages with the .asp file extension use ASP, although 
some web sites disguise their choice of scripting language for security purposes (e.g. still 
using the more common .htm or .html extension). Pages with the .aspx extension use 
compiled ASP.NET (based on Microsoft's .NET Framework), which makes them faster and 
more robust than server-side scripting in ASP, which is interpreted at run-time; however, 
ASP.NET pages may still include some ASP scripting. The introduction of ASP.NET led to 
use of the term Classic ASP for the original technology. Programmers write most ASP pages 
using VBScript, but any other Active Scripting engine can be selected instead with the 
@Language directive or the <script language="manu" runat="server"> syntax. JScript 
44
(Microsoft's implementation of ECMAScript) is the other language that is usually available. 
PerlScript (a derivative of Perl) and others are available as third-party installable Active 
45 
Scripting engines. Features of ASP.net:- 
a) Support for new HTML5 form types. 
b) Support for model binders in Web Forms. These let you bind data controls directly 
to data-access methods, and automatically convert user input to and from .NET 
Framework data types. 
c) Support for unobtrusive JavaScript in client-side validation scripts. 
d) Improved handling of client script through bundling and minification for 
improved page performance. 
e) Integrated encoding routines from the AntiXSS library (previously an external 
library) to protect from cross-site scripting attacks. 
f) Support for WebSocket protocol. 
g) Support for reading and writing HTTP requests and responses asynchronously. 
h) Support for asynchronous modules and handlers. 
i) Support for content distribution network (CDN) fallback in the Script Manager 
control. 
4.16 .NET is built on the Windows Server System to take major advantage of the OS and 
which comes with a host of different servers which allows for building, deploying, managing 
and maintaining Web-based solutions. The Windows Server System is designed with 
performance as priority and it provides scalability, reliability, and manageability for the 
global, Web-enabled enterprise. The Windows Server System integrated software products 
are built for interoperability using open Web standards such as XML and SOAP.NET is a 
"Software Platform". It is a language-neutral environment for developing rich .NET 
experiences and building applications that can easily and securely operate within it.
4.17 When developed applications are deployed, those applications will target .NET and will 
execute the code. The components that make up the .NET platform are collectively called the 
.NET Framework. The .NET Framework is a managed, type-safe environment for developing 
and executing applications. The .NET Framework manages all aspects of program execution, 
like, allocation of memory for the storage of data and instructions, granting and denying 
permissions to the application, managing execution of the application and reallocation of 
memory for resources that are not needed. The .NET Framework is designed for cross-language 
compatibility. Cross- language compatibility means, an application written in Visual 
Basic .NET may reference a DLL file written in C# (C-Sharp). A Visual Basic .NET class 
might be derived from a C# class or vice versa. 
46 
4.18 Advantages of C# include:- 
a) Powerful Windows-based Applications 
b) Building Web-based Applications 
c) Simplified Deployment 
d) Powerful, Flexible, Simplified Data Access 
e) Improved Coding 
f) Direct Access to the Platform 
g) Full Object-Oriented Constructs 
h) XML Web Services 
i) COM Interoperability 
4.19 SQL Server 2008:-WCPS Application uses SQL Server 2008 as storing the data. 
Microsoft SQL Server 2008 as our database and it has so many features which is ideal for our 
dot net based application. Features Includes:-Support for Multiple Platforms, Integration with 
Windows Back office servers, and Integration with Microsoft .NET Enterprise Servers 
Scalability, Replication, Centralized Management, Reliability, Automating Tasks. Microsoft
SQL Server is a relational database management system developed by Microsoft. As a 
database, it is a software product whose primary function is to store and retrieve data as 
requested by other software applications, be it those on the same computer or those running 
on another computer across a network (including the Internet). There are at least a dozen 
different editions of Microsoft SQL Server aimed at different audiences and for workloads 
ranging from small single-machine applications to large Internet- facing applications with 
many concurrent users. Its primary query languages are T-SQL and ANSI SQL. 
4.2 Testing &Debugging: - Software testing is an investigation conducted to provide 
stakeholders with information about the quality of the product or service under test. Software 
testing can also provide an objective, independent view of the software to allow the business 
to appreciate and understand the risks of software implementation. Test techniques include, 
but are not limited to the process of executing a program or application with the intent of 
finding software bugs (errors or other defects). Software testing can be stated as the process 
of validating and verifying that a computer program/application/product: 
a) meets the requirements that guided its design and development, 
47 
b) works as expected, 
c) can be implemented with the same characteristics, 
d) Satisfies the needs of stakeholders. 
4.21 Debugging: is a methodical process of finding and reducing the number of bugs, or 
defects, in a computer program or a piece of electronic hardware, thus making it behave as 
expected. Debugging tends to be harder when various subsystems are tightly coupled, as 
changes in one may cause bugs to emerge in another. Many books have been written about 
debugging (see below: Further reading), as it involves numerous aspects, including 
interactive debugging, control flow, integration testing, log files, monitoring (application,
system), memory dumps, profiling, Statistical Process Control, and special design tactics to 
48 
improve detection while simplifying changes. 
4.22 Module Testing: - Module testing is the testing of complete code objects as produced 
by the compiler when built from source. Each test case is independent from the others. 
Substitutes such as method stubs, mock objects, fakes, and test harnesses can be used to assist 
testing a module in isolation. Unit tests are typically written and run by software developers 
to ensure that code meets its design and behaves as intended. Benefits of Module Testing:- 
a) Find Error Early: Unit tests find problems early in the development cycle. 
b) Facilitates change: Unit testing allows the programmer to refactor code at a later 
date, and make sure the module still works correctly (e.g., in regression testing). The 
procedure is to write test cases for all functions and methods so that whenever a 
change causes a fault, it can be quickly identified. 
c) Simplifies integration: - Unit testing may reduce uncertainty in the units themselves 
and can be used in a bottom-up testing style approach. By testing the parts of a 
program first and then testing the sum of its parts, integration testing becomes much 
easier. 
d) Documentation: - Unit testing provides a sort of living documentation of the system. 
Developers looking to learn what functionality is provided by a unit and how to use it 
can look at the unit tests to gain a basic understanding of the unit's interface (API). 
4.23 Test Case Generator:- is basically a tool for test case generation in combinatorial test 
scenarios. Since most test scenarios are somehow of combinatorial nature or can be 
transformed into it by breaking down to equivalence classes in defined states, this tool will 
help you in many situations where one has to build test cases in a systematical and 
reproducible way. We check an individual module by test case generator tools.
Figure No- 4.2: Adminlogin Testcase 
49
Figure No- 4.3: Employee login Testcase 
Figure No- 4.4: Employee Registration page Testcase 
50
Figure No- 4.5: Apply Claim Testcase 
51
Figure No- 4.6: Approve/claim Testcase 
52
4.24 System Testing: System testing of software or hardware is testing conducted on a 
complete, integrated system to evaluate the system's compliance with its specified 
requirements. System testing falls within the scope of black box testing, and as such, should 
require no knowledge of the inner design of the code or logic. As a rule, system testing takes, 
as its input, all of the "integrated" software components that have passed integration testing 
and also the software system itself integrated with any applicable hardware system(s). The 
purpose of integration testing is to detect any inconsistencies between the software units that 
are integrated together (called assemblages) or between any of the assemblages and the 
hardware. System testing is a more limited type of testing; it seeks to detect defects both 
within the "inter-assemblages" and also within the system as a whole. 
4.25 System testing is performed on the entire system in the context of a Functional 
Requirement Specification(s) (FRS) and/or a System Requirement Specification (SRS). 
System testing tests not only the design, but also the behaviour and even the believed 
expectations of the customer. It is also intended to test up to and beyond the bounds defined 
in the software/hardware requirements specification. The following examples are different 
types of testing that should be considered during System testing: 
a) Graphical user interface testing: This is the process of testing a product's 
graphical user interface to ensure it meets its written specifications. This is 
normally done through the use of a variety of test cases. 
b) Usability testing: This is a technique used in user-centered interaction design to 
evaluate a product by testing it on users. This can be seen as an irreplaceable 
usability practice, since it gives direct input on how real users use the system. 
53
c) Performance testing: This is a testing performed to determine how a system 
performs, in terms of responsiveness and stability, under a particular workload. It 
can also serve to investigate measure, validate or verify other quality attributes of 
the system, such as scalability, reliability and resource usage. 
d) Compatibility testing: Part of software non- functional tests, is testing conducted 
on the application to evaluate the application's compatibility with the computing 
54 
environment. 
e) Scalability Testing: Part of the battery of non- functional tests, is the testing of a 
software application for measuring its capability to scale up or scale out in terms 
of any of its non-functional capability. 
f) Regression testing: is a type of software testing that seeks to uncover new 
software bugs, or regressions, in existing functional and non-functional areas of a 
system after changes such as enhancements, patches or configuration changes, 
have been made to them. 
4.26 Validation: Validation rule is a criterion or constraint used in the process of data 
validation, carried out after the data has been encoded onto an input medium and involves a 
data vet or validation program. This is distinct from formal verification, where the operation 
of a program is determined to be that which was intended, and that meets the purpose. The 
method is to check that data fall the appropriate parameters defined by the systems analyst. A 
judgement as to whether data is valid is made possible by the validation program, but it 
cannot ensure complete accuracy. This can only be achieved through the use of all the clerical 
and computer controls built into the system at the design stage. ASP.Net validation controls 
validate the user input data to ensure that useless, unauthenticated or contradictory data don.t 
get stored. ASP.Net provides the following validation controls: 
a) RequiredFieldValidator
55 
b) RangeValidator 
c) CompareValidator 
d) RegularExpressionValidator 
e) CustomValidator 
f) ValidationSummary 
4.27 The following example describes a form to be filled up by all the students of a school, 
divided into four houses, for electing the school president. We will be using the validation 
controls to validate the user input. 
The content files code: 
<form id="form1" runat="server"> 
<table style="width: 66%;"> 
<tr> 
<td colspan="3" align="center"> 
<asp:Label ID="lblmsg" 
Text="President Election Form : Choose your president" 
runat="server" /> 
</td> 
</tr> 
<tr> 
<td> 
Candidate: 
</td> 
<td> 
<asp:DropDownList ID="ddlcandidate" runat="server" style="width:239px"> 
<asp:ListItem>Please Choose a Candidate</asp:ListItem> 
<asp:ListItem>M H Kabir</asp:ListItem> 
<asp:ListItem>Steve Taylor</asp:ListItem>
<asp:ListItem>John Abraham</asp:ListItem> 
<asp:ListItem>Venus Williams</asp:ListItem> 
56 
</asp:DropDownList> 
</td> 
<td> 
<asp:RequiredFieldValidator ID="rfvcandidate" 
runat="server" ControlToValidate ="ddlcandidate" 
ErrorMessage="Please choose a candidate" 
InitialValue="Please choose a candidate"> 
</asp:RequiredFieldValidator> 
</td> 
</tr> 
<tr> 
<td> 
House:</td> 
<td> 
<asp:RadioButtonList ID="rblhouse" 
runat="server" 
RepeatLayout="Flow"> 
<asp:ListItem>Red</asp:ListItem> 
<asp:ListItem>Blue</asp:ListItem> 
<asp:ListItem>Yellow</asp:ListItem> 
<asp:ListItem>Green</asp:ListItem> 
</asp:RadioButtonList> 
</td> 
<td> 
<asp:RequiredFieldValidator ID ="rfvhouse" 
runat="server" 
ControlToValidate= "rblhouse" 
ErrorMessage= "Enter your house name"> 
</asp:RequiredFieldValidator> 
<br />
57 
</td> 
</tr> 
<tr> 
<td>CLASS</td> 
<td> 
<asp:TextBox ID="txtclass" runat="server"></asp:TextBox> 
</td> 
<td> 
<asp:RangeValidator ID="rvclass" 
runat="server" ControlToValidate="txtclass" 
ErrorMessage="Enter your class (6 - 12)" MaximumValue="12" 
MinimumValue="6" Type="Integer"> 
</asp:RangeValidator> 
</td> 
</tr> 
<tr> 
<td> 
Email:</td> 
<td> 
<asp:TextBox ID="txtemail" runat="server" style="width:250px"> 
</asp:TextBox> 
</td> 
<td> 
<asp:RegularExpressionValidator ID="remail" 
runat="server" ControlToValidate 
="txtemail" ErrorMessage = "Enter your email" Text="***" 
ValidationExpression="w+([-+.']w+)*@w+([-.]w+)*.w+([-.]w+)*" > 
</asp:RegularExpressionValidator> 
</td> 
</tr> 
<tr>
58 
<td> 
<asp:Button ID="Button1" runat="server" Text="Submit" 
onclick="Button1_Click" /></td> 
</tr> 
</table> 
<asp:ValidationSummary ID="ValidationSummary1" 
runat="server" 
DisplayMode ="BulletList" 
ShowSummary ="true" 
HeaderText="Errors:" /> 
</form> 
Submit Button code 
protected void Button1_Click(object sender, EventArgs e) 
{ 
if (Page.IsValid) 
{ 
lblmsg.Text = "Thank You"; 
} 
else 
{ 
lblmsg.Text = "Fill up all the fields"; 
} 
}
59 
Design View 
Figure No-4.7: Screenshot of Vaildation Rule
Chapter-5 
SYSTEM IMPLEMENTATION 
5.1 Acquisition: The Web Based Claims Processing System (WCPS) will permit to enter 
new claim, track the claim status and maintaining master information. The main users of the 
project are Employee of all departments and Employee of CPD – Claim Processing 
Department. An end-user perspective, the Web Based Claims Processing System Project 
consists of two functional elements: enhanced Employee modules for Login, Apply for new 
claim, and view status of already applied claim.CPD module for approve/reject claim, view 
60 
pending status, Add/Edit employee details. 
5.11 Requirement of software implementation 
a) Operating Environment 
i. The WCPS web application will operate with the following Web Browsers: 
Microsoft Internet Explorer version 6.0, 7.0, Chrome, Mozilla. 
ii. The WCPS web application shall operate on a server running the latest versions 
of IIS (Internet Information Server).
iii. The WCPS web application shall permit user access from Internet connection. 
iv. Operating System: Windows xp,Window 7 ,Window 8 
v. Software requirements: SQL Server 2005, 2008, .net framework 3.5, 4.0. 
vi. Languages used are asp.net using c# and scripting is done using JavaScript. 
vii. Hardware Requirements: 512(minimum)MB/1(recommended) GB RAM 
viii. Hard disk- nGB depending upon the requirement to store data minimum of 
61 
25GB. 
Figure No- 5.1: Operating Web Based Claim System 
5.2 Cost of Implementation: WCPS can be implemented in the organization in one to two 
weeks. The cost of this project is derived from effort, hardware cost, training cost, 
telecommunication costs etc. 
a) Effort: It includes the total number of manpower per months. As this project is 
completely computerized hence less number of manpower will be used to 
successfully run this project. At least 2-3 persons will be enough to maintain this 
project.
b) Hardware cost: It includes 1 INTEL P4 Standalone Computers. Cost around 
62 
20,000. 
c) Training Cost: One Software personnel will be allotted for providing training to 
the manpower allotted. Cost around 500Rs per day. 
d) Employee Cost (technical/non technical): Weekly or timely meetings will be 
scheduled with the Employees for getting time to time feedback. These meetings 
will be accompanied with presentation reports. After getting feedback further 
modifications and developments will be done. 
5.3 Conversion: The process of putting the new information system, like modifying 
procedure, function, module, etc., and retiring the old system is known as system changeover. 
The changeover method used in this project is Parallel operation. 
Figure No-5.2: Parllel Process Operation 
5.31 Web based Claim Processing System is used parallel operation changeover method 
requires that both the old and the new information systems operate fully for a specified 
period. Data is input to both systems and output generated by the new system is compared 
with the equivalent output from the old system. When users, management, and IT group are
satisfied that the new system operates correctly then the old system is terminated. It is the 
most costly changeover method and involves lower risks. 
5.4 Our project is training needs assessment is to identify performance requirements and the 
knowledge, skills, and abilities needed by the organizational personnel to achieve the 
requirements. An effective training needs assessment will help direct resources to areas of 
greatest demand. The assessment should address resources needed to fulfill organizational 
mission, improve productivity, and provide quality products and services. A needs 
assessment is the process of identifying the "gap" between performance required and current 
performance. When a difference exists, it explores the causes and reasons for the gap and 
methods for closing or eliminating the gap. A complete needs assessment also considers the 
63 
consequences for ignoring the gaps. 
5.41 There are three levels of a training needs assessment: 
a) Organizational assessment: evaluates the level of organizational performance. 
An assessment of this type will determine what skills, knowledge, and abilities an 
agency needs. It determines what is required to alleviate the problems and 
weaknesses of the agency as well as to enhance strengths and competencies, 
especially for Mission Critical Occupation's (MCO). Organizational assessment 
takes into consideration various additional factors, including changing 
demographics, political trends, technology, and the economy. 
b) Occupational assessment: examines the skills, knowledge, and abilities required 
for affected occupational groups. Occupational assessment identifies how and 
which occupational discrepancies or gaps exist, potentially introduced by the new 
direction of an agency. It also examines new ways to do work that can eliminate 
the discrepancies or gaps.
c) Individual assessment: analyzes how well an individual employee is doing a job 
and determines the individual's capacity to do new or different work. Individual 
assessment provides information on which employees need training and what 
64 
kind. 
5.42 The benefits of training can be summed up as: 
a) Improves morale of employees: Training helps the employee to get job 
security and job satisfaction. The more satisfied the employee is and the 
greater is his morale, the more he will contribute to organizational success and 
the lesser will be employee absenteeism and turnover. 
b) Less supervision: A well trained employee will be well acquainted with the 
job and will need less of supervision. Thus, there will be less wastage of time 
and efforts. 
c) Fewe r accidents : Errors are likely to occur if the employees lack knowledge 
and skills required for doing a particular job. The more trained an employee is, 
the less are the chances of committing accidents in job and the more proficient 
the employee becomes. 
d) Chances of promotion: Employees acquire skills and efficiency during 
training. They become more eligible for promotion. They become an asset for 
the organization. 
e) Increased productivity: Training improves efficiency and productivity of 
employees. Well trained employees show both quantity and quality 
performance. There is less wastage of time, money and resources if employees 
are properly trained.
5.43 Two ways/methods of Training in our project 
a) On the job training: On the job training methods are those which are given to 
the employees within the everyday working of a concern. It is a simple and 
cost-effective training method. The in-proficient as well as semi- proficient 
employees can be well trained by using such training method. The employees 
are trained in actual working scenario. The motto of such training is “learning 
by doing.” Instances of such on-job training methods are job-rotation, 
coaching, temporary promotions, etc. 
b) Off the job training: Off the job training methods are those in which training 
is provided away from the actual working condition. It is generally used in 
case of new employees. Instances of off the job training methods are 
workshops, seminars, conferences, etc. Such method is costly and is effective 
if and only if large number of employees have to be trained within a short time 
period. Off the job training is also called as vestibule training, i.e., the 
employees are trained in a separate area (may be a hall, entrance, reception 
area, etc. known as a vestibule) where the actual working conditions are 
65 
duplicated. 
5.44 How to identify training needs in our project 
a) Review your business objectives and identify critical activities. Set measurable 
performance standards, for example, measures of production efficiency or 
marketing success. 
b) Monitor performance to identify problem areas.
c) Get feedback from customers, suppliers and other key business partners; 
consider using interviews or surveys in areas such as customer satisfaction. 
d) Ask employees to raise concerns and make suggestions; include discussion of 
training needs in employee performance management. 
e) Identify any dependencies, for example, where only one employee has crucial 
66 
skills or knowledge. 
f) Review any legal requirements such as health and safety training. Review any 
changes you plan or expect (e.g. new products, procedures or technologies); 
identify potential weaknesses and problems. 
g) Consider how employees' roles may change: for example, your plans to 
promote individuals and to develop new employees. 
h) Priorities problem areas or areas of weakness. 
i) Consider how improving systems or equipment could contribute to resolving 
problems. 
j) Consider whether poor performance reflects bad management, for example, a 
failure to agree clear objectives and motivate employees. 
k) Consider whether you have unrealistic expectations given the caliber or 
number of employees, and if you need to recruit new talent or reassign roles. 
l) Consider whether training will be an effective solution; assess employees' 
willingness to learn, and preferred learning style. 
m) Identify training options (e.g. job shadowing, distance learning or external 
training courses); set clear objectives for training activities. 
n) Implement a pilot training scheme and review the outcome before rolling the 
program out. 
o) Regularly review the outcome of training to identify further training needs and 
to assess the effectiveness of your training-needs analysis.
67 
5.5 Documentation of Project 
a) Operation Manual 
i. If you are new user, you must register yourself to the system to get 
logged in. 
ii. New user should have employee id. 
iii. After registration the user will be granted access to his home page and 
respective functionalities. 
iv. Once you are logged into the system user can perform access a vast 
range of functionalities which are very simple to use. 
v. Register user can be apply claim, view claim status, attach medical 
reports. 
vi. User can be printed all claim status details. 
b) User Manual
Figure No- 5.3: Login Screen 
Figure No- 5.4: Approve Claim 
Figure No- 5.5: Apply Claim 
68
Summary & Conclusions 
At the end of our project, we are able to develop software to process claims (Apply and 
Approve claims) of all the employees. The system developed is able to meet all the basic 
requirements. It will provide the facility to the user so that they can record all the Claims of 
the employee in more efficient and proper way. The management of the information will be 
immensely benefited by the system, as it will automate the Claim Processing System which 
will reduce the workload. The security of the system is also one of the prime concerns. There 
is always a room for improvement in any software, however efficient the system may be. The 
important thing is that the system should be flexible enough for future modifications. Every 
effort has been made to cover all user requirements and make it user friendly. Web Based 
Claims Processing System (WCPS) which is web based so that the employee can fill the form 
online and submit it so that the form is sent to CPD through Internet. At CPD, the form needs 
to be checked automatically by a program which will compute the amount that needs to be 
reimbursed to the employee for the treatment undertaken. There were several unknown 
elements at the start of the project which meant that it had a certain element of risk. These 
included the author’s lack of XML technology and CALL experience, the difficulty of 
obtaining information about application and the lack of knowledge of the Employee 
community’s reaction to the project. However, these potential problems were successfully 
overcome. For reimbursement, the employee needs to fill in a form detailing the treatment 
undertaken which includes the name & cost of medicines, laboratory tests, surgery. The form 
is duly signed by the employee and it will be sent to the concerned Claims Processing 
Department (CPD) by messenger for processing. CPD will process it and the order regarding 
the reimbursement is sent to the Cash counter (CC) where in the employee can come and 
69 
receive the reimbursement amount.
Limitations 
a) User can only user this application from the computer which is connected of 
70 
WAN. 
b) Only able to handle restricted Category range. 
c) If the Main Server has some problem user has to wait till it solve to user 
application
Directions for Future Development 
The future scope of this project, Intranet mail system is very wide. There are many additional 
features, which are planned to be incorporated during the future enhancements of this project. 
Although all the main objectives according to SRS document have been achieved but still 
71 
there is for enhancement. 
a) This software can be easily upgraded in the future. And also include many more 
features for existing system. 
b) It is connected to the network for easy retrieval of data and many more location or 
many districts or cities in different states. 
c) All the information can be easily accessed by the employee like their details, 
mails, departments. It can be modified and the other details can be easily provided 
to customer. 
d) If anyone wants to combine all the departments of organization through internet 
then he can easily do this with the help of this technology called .net 
e) Providing the SMS alerts facility to users to remove the dependency on email 
account (web). 
f) As the project is flexible, so in future document attached can be added in the 
project.
72 
References 
Following Websites & Books are referring to create this project. 
i. http://www.programmer2programmer.net downloaded on -22/2/14 
ii. http://www.codeproject.com downloaded on -30/2/14 
iii. http://www.asp.net downloaded on -12/3/14 
iv. http://www.asp123.com downloaded on -22/4/14 
v. http://www.wikipedia.org downloaded on -30/4/14 
vi. E.Balaguruswamy,”Programming with C#,” third edition 2012”, McGrawl H 
ills,p. 120 
vii. A. Stevens, Database Management, Press asian, India, 2000, p. 80 
viii. Herbert Schildt, C# 4.0:The Complete Reference, McGraaHill, London, 
2010, p 899
Appendices 
73 
A. Module Coding 
a) ADMIN Module(ASP page) 
<%@ Page Language="C#" AutoEventWireup="true" 
CodeBehind="ADMINILOGIN.aspx.cs" 
Inherits="GIBS_PROJECT.ADMINILOGIN" %> 
<!DOCTYPE html PUBLIC "-//W3C//DTD XHTML 1.0 Transitional//EN" 
"http://www.w3.org/TR/xhtml1/DTD/xhtml1-transitional.dtd"> 
<html xmlns="http://www.w3.org/1999/xhtml" > 
<head runat="server"> 
<title>ADMIN LOGIN</title> 
<style type ="text/css" > 
.style8 
{ 
height: 60px; 
width: 947px; 
} 
</style> 
</head> 
<body style="background-image:url( 'image/admin.jpg' ); background-repeat : 
repeat ; "> 
<form id="form1" runat="server"> 
<center><img alt ="logo" src="image/coollogo_com-249401001.gif" 
border="0" title="Logo Design" class ="style8 "/></center> 
<div> 
<center> 
<br />3333 
<br /> 
<br /> 
<br /> 
<asp:Label ID="Label1" runat="server" Text="ADMINISTRATION 
LOGIN " Font-Bold ="true" Font-Size = "XX-Large" ForeColor 
="BlanchedAlmond" ></asp:Label></center> 
<center> 
<table cellspacing =10px; cellpadding =10px; border =10px; > 
<tr><td>USERNAME : 
</td><td> 
<asp:TextBox ID="TextUSER" runat="server"></asp:TextBox> </td>
74 
</tr> 
<tr><td>PASSWORD : 
</td><td> 
<asp:TextBox ID="TextPASS" runat="server" TextMode ="Password" 
></asp:TextBox> </td> 
</tr> 
<tr><td> 
<asp:Button ID="LOGBut" runat="server" Text="LOGIN" 
onclick="LOGBut_Click" /></td> 
<td> 
<asp:Button ID="exit" runat="server" Text="EXIT" onclick="exit_Click" 
/></td> 
</tr> 
</table></center> 
</div> 
</form> 
</body> 
</html> 
C# Code 
using System; 
using System.Collections; 
using System.Configuration; 
using System.Data; 
using System.Linq; 
using System.Web; 
using System.Web.Security; 
using System.Web.UI; 
using System.Web.UI.HtmlControls; 
using System.Web.UI.WebControls; 
using System.Web.UI.WebControls.WebParts; 
using System.Xml.Linq; 
using System.Data.SqlClient; 
using System.Drawing;
75 
namespace GIBS_PROJECT 
{ 
public partial class ADMINILOGIN : System.Web.UI.Page 
{ 
SqlConnection con = new SqlConnection("Data Source=.SQLEXPRESS;AttachDbFilename= 
C:UsersNEERAJ SHARMADocumentsVisual Studio 
2010ProjectsGIBS_PROJECTGIBS_PROJECTApp_Dataproject1.mdf;Integrated 
Security=True;Connect Timeout=30;User Instance=True;"); 
protected void Page_Load(object sender, EventArgs e) 
{ 
} 
protected void LOGBut_Click(object sender, EventArgs e) 
{ 
SqlCommand cmd = new SqlCommand("select COUNT(*)FROM adminlog WHERE 
USERNAME='" + TextUSER.Text + "' and PASSWORD='" + TextPASS.Text + "'"); 
cmd.Connection = con; 
con.Open(); 
int OBJ = Convert.ToInt32(cmd.ExecuteScalar()); 
if (OBJ > 0) 
{ 
Session["USERNAME"] = TextUSER.Text; 
Session["PASSWORD"] = TextPASS.Text; 
Response.Redirect("CPD_PAGE.aspx"); 
} 
else 
{ 
Label1.Text = "Invalid username or password"; 
this.Label1.ForeColor = Color.Red; 
}
76 
} 
protected void exit_Click(object sender, EventArgs e) 
{ 
Response.Redirect("index.html"); 
} 
} 
} 
b) EMPLOYEE Detail(ASP Page) 
<%@ Page Language="C#" MasterPageFile="~/Site3.Master" 
AutoEventWireup="true" CodeBehind="MANAGEEMP.aspx.cs" 
Inherits="GIBS_PROJECT.WebForm10" Title="EMPLOYEE Details" %> 
<asp:Content ID="Content1" ContentPlaceHolderID="head" runat="server"> 
<style type="text/css"> 
.style1 
{ 
width: 100%; 
} 
</style> 
</asp:Content> 
<asp:Content ID="Content2" ContentPlaceHolderID="ContentPlaceHolder1" 
runat="server"> <script type="text/javascript"> 
function PrintGridData() { 
var prtGrid = document.getElementById('<%=GridView1.ClientID %>'); 
prtGrid.border = 1; 
var prtwin = window.open('', 
'PrintGridViewData','left=100,top=100,width=1000,height=1000,tollbar=0,scrollbars 
=1,status=0,resizable=1');
prtwin.document.write(prtGrid.outerHTML); 
77 
prtwin.document.close(); 
prtwin.focus(); 
prtwin.print(); 
prtwin.close(); 
} 
</script> 
<br /> 
<br /> 
<br /> 
<div style="width: 100%; height: 300px; overflow: auto " > 
<asp:GridView ID="GridView1" runat="server" AutoGenerateColumns="False" 
DataKeyNames="EID" 
BackColor="White" BorderColor= "DarkGreen" BorderStyle="Double" 
BorderWidth="5px" 
CellPadding="5" GridLines="Horizontal" 
onrowcancelingedit="GridView1_RowCancelingEdit1" 
onrowediting="GridView1_RowEditing1" 
onrowupdating="GridView1_RowUpdating1" Width="1031px" 
onrowdeleting="GridView1_RowDeleting" > 
<RowStyle BackColor="White" ForeColor= "Black" /> 
<Columns> 
<asp:TemplateField HeaderText="EID"> 
<EditItemTemplate> 
<asp:Label ID="lbleid" Width="50" runat="server" Text='<%# 
Eval("EID") %>'></asp:Label> 
</EditItemTemplate>
<ItemTemplate> 
<asp:Label ID="lbleid" runat="server" Text='<%# Bind("EID") 
78 
%>'></asp:Label> 
</ItemTemplate> 
</asp:TemplateField> 
<asp:TemplateField HeaderText="Name"> 
<EditItemTemplate> 
<asp:TextBox ID="txtfname" Width="70" runat="server" 
Text='<%# Eval("Name") %>'></asp:TextBox> 
</EditItemTemplate> 
<ItemTemplate> 
<asp:Label ID="Label2" runat="server" Text='<%# 
Bind("Name") %>'></asp:Label> 
</ItemTemplate> 
</asp:TemplateField> 
<asp:TemplateField HeaderText="FatherName"> 
<EditItemTemplate> 
<asp:TextBox ID="txtfathername" Width="70" runat="server" 
Text='<%# Eval("Father_Name") %>'></asp:TextBox> 
</EditItemTemplate> 
<ItemTemplate> 
<asp:Label ID="Label4" runat="server" Text='<%# 
Bind("Father_Name") %>'></asp:Label> 
</ItemTemplate> 
</asp:TemplateField> 
<asp:TemplateField HeaderText="Contact 1"> 
<EditItemTemplate> 
<asp:TextBox ID="txtphone" Width="80" runat="server" 
Text='<%# Bind("Mobile") %>'></asp:TextBox> 
</EditItemTemplate>
<ItemTemplate> 
<asp:Label ID="Label5" runat="server" Text='<%# 
Bind("Mobile") %>'></asp:Label> 
</ItemTemplate> 
</asp:TemplateField> 
<asp:TemplateField HeaderText="Contact 2"> 
<EditItemTemplate> 
<asp:TextBox ID="txtland" Width="80" runat="server" 
Text='<%# Bind("Landline") %>'></asp:TextBox> 
</EditItemTemplate> 
<ItemTemplate> 
<asp:Label ID="Lab" runat="server" Text='<%# 
Bind("Landline") %>'></asp:Label> 
</ItemTemplate> 
</asp:TemplateField> 
<asp:TemplateField HeaderText="Salary"> 
<EditItemTemplate> 
<asp:TextBox ID="txtsalary" Width="50" runat="server" 
Text='<%# Bind("Salary") %>'></asp:TextBox> 
</EditItemTemplate> 
<ItemTemplate> 
<asp:Label ID="Label6" runat="server" Text='<%# 
Bind("Salary") %>'></asp:Label> 
</ItemTemplate> 
</asp:TemplateField> 
<asp:TemplateField HeaderText="D.O.B"> 
<EditItemTemplate> 
<asp:Label ID="Label11" runat="server" Text='<%# 
Bind("Date_of_Birth") %>'></asp:Label> 
</EditItemTemplate> 
<ItemTemplate> 
79
<asp:Label ID="Label7" runat="server" Text='<%# 
Bind("Date_of_Birth") %>'></asp:Label> 
</ItemTemplate> 
</asp:TemplateField> 
<asp:TemplateField HeaderText="D.O.J"> 
<EditItemTemplate> 
<asp:Label ID="Label12" runat="server" Text='<%# 
bind("Date_of_Join") %>'></asp:Label> 
</EditItemTemplate> 
<ItemTemplate> 
<asp:Label ID="Label8" runat="server" Text='<%# 
Bind("Date_of_Join") %>'></asp:Label> 
</ItemTemplate> 
</asp:TemplateField> 
<asp:TemplateField HeaderText="Depart"> 
<EditItemTemplate> 
<asp:TextBox ID="txtdept" runat="server" Width="70" 
Text='<%# Eval("EmployDep") %>'></asp:TextBox> 
</EditItemTemplate> 
<ItemTemplate> 
<asp:Label ID="Label9" runat="server" Text='<%# 
Bind("EmployDep") %>'></asp:Label> 
</ItemTemplate> 
</asp:TemplateField> 
<asp:TemplateField HeaderText="Address"> 
<EditItemTemplate> 
<asp:TextBox ID="txtaddress" width="200" runat="server" 
Text='<%# Bind("Address") %>'></asp:TextBox> 
</EditItemTemplate> 
<ItemTemplate> 
<asp:Label ID="Label10" runat="server" Text='<%# 
Bind("Address") %>'></asp:Label> 
80
</ItemTemplate> 
</asp:TemplateField> 
<asp:TemplateField HeaderText="Email id"> 
<EditItemTemplate> 
<asp:TextBox ID="TextEID" runat="server" Width="70" 
Text='<%# Eval("EMAIL_ID") %>'></asp:TextBox> 
</EditItemTemplate> 
<ItemTemplate> 
<asp:Label ID="Labem" runat="server" Text='<%# 
Bind("EMAIL_ID") %>'></asp:Label> 
</ItemTemplate> 
</asp:TemplateField> 
<asp:TemplateField HeaderText="City"> 
<EditItemTemplate> 
<asp:TextBox ID="TextCIT" runat="server" Width="70" 
Text='<%# Eval("city") %>'></asp:TextBox> 
</EditItemTemplate> 
<ItemTemplate> 
<asp:Label ID="Labct" runat="server" Text='<%# Bind("city") 
81 
%>'></asp:Label> 
</ItemTemplate> 
</asp:TemplateField> 
<asp:TemplateField ShowHeader="False"> 
<EditItemTemplate> 
<asp:LinkButton ID="LinkButton1" runat="server" 
CausesValidation="True" 
CommandName="Update" Text="Update"></asp:LinkButton> 
&nbsp;<asp:LinkButton ID="LinkButton2" runat="server" 
CausesValidation="False" 
CommandName="Cancel" Text="Cancel"></asp:LinkButton>
</EditItemTemplate> 
<ItemTemplate> 
<asp:LinkButton ID="LinkButton4" runat="server" 
82 
CausesValidation="False" 
CommandName="Edit" Text="Edit"></asp:LinkButton> 
</ItemTemplate> 
</asp:TemplateField> 
<asp:TemplateField ShowHeader="False"> 
<ItemTemplate> 
<asp:LinkButton ID="LinkButton3" runat="server" 
CausesValidation="False" 
Text="Delete" CommandName="Delete" 
></asp:LinkButton> 
</ItemTemplate> 
</asp:TemplateField> 
</Columns> 
<FooterStyle BackColor="White" ForeColor="BLACK" /> 
<PagerStyle BackColor="#336666" ForeColor="White" 
HorizontalAlign="Center" /> 
<SelectedRowStyle BackColor="#339966" Font-Bold="True" 
ForeColor="White" /> 
<HeaderStyle BackColor="#336666" Font-Bold="True" 
ForeColor="White" /> 
</asp:GridView> 
</div> 
<input type="button" id="btnPrint" value="Print Data" onclick="PrintGridData()" 
/> 
</asp:Content> 
C# Code 
using System;
83 
using System.Collections; 
using System.Configuration; 
using System.Data; 
using System.Linq; 
using System.Web; 
using System.Web.Security; 
using System.Web.UI; 
using System.Web.UI.WebControls; 
using System.Web.UI.WebControls.WebParts; 
using System.Web.UI.HtmlControls; 
using System.Xml.Linq; 
using System.Data.SqlClient; 
using System.Drawing; 
namespace GIBS_PROJECT 
{ 
public partial class WebForm10 : System.Web.UI.Page 
{ 
protected void Page_Load(object sender, EventArgs e) 
{ 
if (!IsPostBack) 
{ 
showdata(); 
} 
} SqlConnection con = new SqlConnection("Data Source=.SQLEXPRESS;AttachDbFilename= 
C:UsersNEERAJ SHARMADocumentsVisual Studio 
2010ProjectsGIBS_PROJECTGIBS_PROJECTApp_Dataproject1.mdf;Integrated 
Security=True;Connect Timeout=30;User Instance=True;"); 
SqlCommand cmd = new SqlCommand(); 
void showdata() 
{
cmd.CommandText = "select * from emplog1"; 
84 
cmd.Connection = con; 
con.Open(); 
GridView1.DataSource = cmd.ExecuteReader(); 
GridView1.DataBind(); 
con.Close(); 
} 
protected void GridView1_RowEditing1(object sender, GridViewEditEventArgs e) 
{ 
GridView1.EditIndex = e.NewEditIndex; 
showdata(); 
} 
protected void GridView1_RowUpdating1(object sender, GridViewUpdateEventArgs e) 
{ 
int row = Convert.ToInt16(GridView1.EditIndex); 
Label lblid = (Label)GridView1.Rows[row].FindControl("lbleid"); 
TextBox txtfname = (TextBox)GridView1.Rows[row].FindControl("txtfname"); 
TextBox txtfathername = (TextBox)GridView1.Rows[row].FindControl("txtfathername"); 
TextBox txtphone = (TextBox)GridView1.Rows[row].FindControl("txtphone"); 
TextBox txtland = (TextBox)GridView1.Rows[row].FindControl("txtland"); 
TextBox txtsalary = (TextBox)GridView1.Rows[row].FindControl("txtsalary"); 
TextBox txtaddress = (TextBox)GridView1.Rows[row].FindControl("txtaddress"); 
cmd.Connection = con; 
cmd.CommandText = "update emplog1 set NAME='" + txtfname.Text + "' ,Father_Name='" 
+ txtfathername.Text + "' ,Mobile='" + txtphone.Text + "',Landline='"+txtland .Text +"', Salary='" + 
txtsalary.Text + "' ,Address='" + txtaddress.Text + "' where EID ='" + lblid.Text + "'"; 
con.Open(); 
cmd.ExecuteNonQuery(); 
con.Close();
85 
showdata(); 
GridView1.EditIndex = -1; 
showdata(); 
} 
protected void GridView1_RowCancelingEdit1(object sender, GridViewCancelEditEventArgs e) 
{ 
GridView1.EditIndex = -1; 
showdata(); 
} 
protected void GridView1_RowDeleting(object sender, GridViewDeleteEventArgs e) 
{ 
string userid = (GridView1.DataKeys[e.RowIndex].Values["EID"].ToString ()); 
cmd.CommandText = "delete from emplog1 where EID = '"+userid+"'"; 
cmd.Connection = con; 
con.Open(); 
cmd.ExecuteNonQuery(); 
con.Close(); 
GridView1.EditIndex = -1; 
showdata(); 
Response.Write("<script>confirm(' DELETE Sucessfully')</script>"); 
} } 
} 
c) Pending Claim Status (ASP Page) 
<%@ Page Language="C#" MasterPageFile="~/Site3.Master" AutoEventWireup="true" 
CodeBehind="PENDINGCLAIM.aspx.cs" Inherits="GIBS_PROJECT.WebForm9" 
Title="Pending Claim" %> 
<asp:Content ID="Content1" ContentPlaceHolderID="head" runat="server"> 
</asp:Content> 
<asp:Content ID="Content2" ContentPlaceHolderID="ContentPlaceHolder1" 
runat="server"> 
<br /> 
<br />
86 
<br /> 
<asp:GridView ID="GridView1" runat="server" BackColor= "Wheat" BorderColor ="Brown" 
BorderStyle= "Double" BorderWidth="1px" CellPadding="3" 
CellSpacing="2" OnRowCommand ="GridView1_RowCommand" 
AutoGenerateColumns ="false"> 
<Columns > 
<asp:TemplateField HeaderText="EMP ID"> 
<ItemTemplate> 
<asp:Label ID="Labem" runat="server" Text='<%# Bind("EMPID") 
%>'></asp:Label> 
</ItemTemplate> 
</asp:TemplateField> 
<asp:TemplateField HeaderText="EMP Name"> 
<ItemTemplate> 
<asp:Label ID="Lab1" runat="server" Text='<%# 
Bind("EMP_NAME") %>'></asp:Label> 
</ItemTemplate> 
</asp:TemplateField> 
<asp:TemplateField HeaderText="Claim ID"> 
<ItemTemplate> 
<asp:Label ID="Lab2" runat="server" Text='<%# Bind("Claim_ID") 
%>'></asp:Label> 
</ItemTemplate> 
</asp:TemplateField> 
<asp:TemplateField HeaderText="Claim Apply Amt"> 
<ItemTemplate> 
<asp:Label ID="Lab3" runat="server" Text='<%# Bind("Appamt") 
%>'></asp:Label> 
</ItemTemplate> 
</asp:TemplateField> 
<asp:TemplateField HeaderText="Claim Against"> 
<ItemTemplate> 
<asp:Label ID="Lab5" runat="server" Text='<%# 
Bind("Claim_Against") %>'></asp:Label> 
</ItemTemplate> 
</asp:TemplateField> 
<asp:TemplateField HeaderText="Claim Status"> 
<ItemTemplate> 
<asp:Label ID="Lab6" runat="server" Text='<%# 
Bind("ClaimStatus") %>'></asp:Label> 
</ItemTemplate> 
</asp:TemplateField> 
<asp:TemplateField HeaderText="Apply Date"> 
<ItemTemplate>
<asp:Label ID="Lab7" runat="server" Text='<%# 
Bind("ec_apply_date") %>'></asp:Label> 
87 
</ItemTemplate> 
</asp:TemplateField> 
<asp:TemplateField HeaderText="Report file "> 
<ItemTemplate> 
<asp:Label ID="Lab9" runat="server" Text='<%# Bind("imgname") 
%>'></asp:Label> 
</ItemTemplate> 
</asp:TemplateField> 
<asp:TemplateField HeaderText=" Download link"> 
<ItemTemplate> 
<asp:LinkButton ID="lnkDownload" runat="server" CommandArgument='<%# 
Eval("imgname") %>' CommandName ="Download" Text='<%# Eval("imgname") 
%>'></asp:LinkButton> 
</ItemTemplate> 
</asp:TemplateField> 
</Columns> 
</asp:GridView> 
</asp:Content> 
C# Code : 
using System; 
using System.Collections; 
using System.Configuration; 
using System.Data; 
using System.Linq; 
using System.Web; 
using System.Web.Security; 
using System.Web.UI; 
using System.Web.UI.WebControls; 
using System.Web.UI.WebControls.WebParts; 
using System.Web.UI.HtmlControls; 
using System.Xml.Linq; 
using System.Data.SqlClient; 
namespace GIBS_PROJECT
88 
{ 
public partial class WebForm9 : System.Web.UI.Page 
{ 
protected void Page_Load(object sender, EventArgs e) 
{ 
if (!IsPostBack) 
{ 
Response.ClearHeaders(); 
Response.AddHeader("Cache-Control", "no-cache, no-store, max-age=0, must-revalidate"); 
Response.AddHeader("Pragma", "no-cache"); 
viewpendingclaims(); 
} } 
SqlConnection con = new SqlConnection("Data Source=.SQLEXPRESS;AttachDbFilename= 
C:UsersNEERAJ SHARMADocumentsVisual Studio 
2010ProjectsGIBS_PROJECTGIBS_PROJECTApp_Dataproject1.mdf;Integrated 
Security=True;Connect Timeout=30;User Instance=True;"); 
SqlCommand cmd = new SqlCommand(); 
void viewpendingclaims() 
{cmd.CommandText = "select EMPID, Claim_ID,EMP_NAME, Claim_Against,ClaimStatus 
,Appamt ,ec_apply_date,imgname from claim where ClaimStatus='Pending'"; 
cmd.Connection = con; 
con.Open(); 
GridView1.DataSource = cmd.ExecuteReader(); 
GridView1.DataBind(); 
con.Close(); 
} 
protected void GridView1_RowCommand(object sender, GridViewCommandEventArgs e) 
{ 
if (e.CommandName == "Download") 
{ 
Response.Clear();
Response.ContentType = "application/octet-stream"; 
Response.AppendHeader("Content-Disposition", "filename=" + e.CommandArgument); 
Response.TransmitFile(Server.MapPath("~/report_doc/") + e.CommandArgument); 
89 
Response.End(); 
}}} 
d) Approve/Reject Claim (Asp page) 
<%@ Page Language="C#" MasterPageFile="~/Site3.Master" AutoEventWireup="true" 
CodeBehind="APPROVEREJECT.aspx.cs" Inherits="GIBS_PROJECT.WebForm7" 
Title="Approve/Reject Claim" %> 
<asp:Content ID="Content1" ContentPlaceHolderID="head" runat="server> 
<style type="text/css"> 
.style1 
{ 
width: 597px; 
height: 102px; 
} 
.style3 
{ 
width: 162px; 
} 
.style12 
{ 
width: 526px; 
} 
.style14 
{ 
width: 162px; 
height: 33px; 
} 
.style17 
{ 
height: 33px; 
} 
.style18 
{ 
width: 162px; 
height: 45px; 
} 
.style19 
{
90 
width: 208px; 
} 
.style20 
{ 
width: 208px; 
height: 33px; 
} 
.style21 
{ 
width: 208px; 
height: 45px; 
} 
.style22 
{ 
margin-left: 1px; 
} 
.style23 
{ 
width: 470px; 
} 
.style24 
{ 
width: 616px; 
height: auto; 
} 
</style> 
</asp:Content> 
<asp:Content ID="Content2" ContentPlaceHolderID="ContentPlaceHolder1" 
runat="server"><Ajaxtoolkit:ToolkitScriptManager ID="ToolkitScriptManager1" 
runat="server"> 
</Ajaxtoolkit:ToolkitScriptManager> 
<center > 
<br /> 
<br /> 
Enter Claim Id:&nbsp; 
<asp:DropDownList ID="DDID" runat="server" AutoPostBack ="true" > 
<asp:ListItem >SELECT</asp:ListItem> 
</asp:DropDownList> 
&nbsp;&nbsp;&nbsp;<asp:Button ID="btngo" runat="server" Text="GO" 
style="height: 26px" onclick="btngo_Click" /><br /> 
<br /> 
<fieldset id ="ffd" runat ="server" visible ="false" class ="style12" > 
<legend style="background-color: Teal;" class="style23"><center>Approve/Reject 
Claim</center></legend> 
<table class="style24" cellspacing =5px; cellpadding =5px;>
91 
<tr> 
<td class="style3"><font color= "red" >&nbsp;Employe Name</font></td> 
<td class="style19"> 
<asp:Label ID="empname" runat="server" Text="Label"></asp:Label> 
</td> 
</tr> 
<tr> 
<td class="style3"><font color= "red" >Claim Against</font></td> 
<td class="style19"> 
<asp:Label ID="Labclaim" runat="server" Text="Label"></asp:Label> 
</td> 
</tr> 
<tr> 
<td class="style3"><font color= "red" >Explanition</font></td> 
<td class="style19"> 
<asp:Label ID="LabelEXP" runat="server" Text="Label"></asp:Label> 
</td> 
</tr> 
<tr> 
<td class="style3"><font color="red" >&nbsp;Date of join</font></td> 
<td class="style19"> 
<asp:Label ID ="lbldoj" runat ="server" Text ="label" ></asp:Label> 
</td> 
</tr> 
<tr> 
<td class="style3"><font color= "red" >&nbsp;&nbsp; Date Of Birth </font> 
</td> 
<td class="style19"> 
<asp:Label ID="lbldob" runat="server" Text="Label"></asp:Label> 
</td> 
</tr> 
<tr> 
<td class="style14"><font color="red" >&nbsp;Approve Claim Amount 
</font> 
</td> 
<td class="style20"> 
<asp:TextBox ID="txtclaimamt1" runat="server"></asp:TextBox></td> 
<td class="style17"> <asp:RangeValidator ID="RangeValidator1" 
runat="server" 
ControlToValidate="txtclaimamt1" MinimumValue="200" 
MaximumValue="80000" 
Type= "Currency" Text ="The Claim AMT between 200 and 80000 " 
Height="22px"></asp:RangeValidator></td> 
</tr>
<tr><td class="style3"><font color= "red" >Approve Date&nbsp; </font> </td> 
92 
<td class ="style19"> 
<asp:TextBox ID="TextAPP" runat ="server" 
CssClass="style22"></asp:TextBox> 
<asp:Image ID="Image1" runat="server" ImageUrl= 
"image/Calendar_icon.png" 
Height="25px" Width="30px"/> 
</td> 
<Ajaxtoolkit:CalendarExtender ID="CalendarExtender1" runat="server" 
TargetControlID ="TextAPP" PopupButtonID ="Image1"> 
</Ajaxtoolkit:CalendarExtender> 
</tr> 
<tr> 
<td class="style18"> <font color= "red" > Claim Status </font> 
&nbsp;&nbsp;&nbsp;&nbsp;&nbsp;&nbsp;&nbsp;&nbsp;&nbsp;&nbsp;&nbsp;&nbsp;& 
nbsp;&nbsp;&nbsp;&nbsp;&nbsp;&nbsp;&nbsp;&nbsp;&nbsp;&nbsp;&nbsp; 
&nbsp;&nbsp; 
&nbsp;&nbsp;&nbsp;&nbsp;&nbsp;&nbsp;&nbsp;&nbsp;&nbsp;&nbsp;&nbsp;&nbsp;& 
nbsp;&nbsp;&nbsp;&nbsp;&nbsp;&nbsp;&nbsp;&nbsp;&nbsp;&nbsp;&nbsp; </td> 
<td class="style21"> 
<asp:DropDownList ID="ddlclaimstatus" runat="server" Height="23px" 
Width="112px"> 
<asp:ListItem>-Select-</asp:ListItem> 
<asp:ListItem>Approve</asp:ListItem> 
<asp:ListItem>Reject</asp:ListItem> 
</asp:DropDownList> 
</td> 
</tr> 
<tr> 
<td> 
<asp:Button ID="btn_submit" runat="server" 
Text="Submit" onclick="btn_submit_Click"/></td> 
<td class="style19"> 
<asp:Button ID="btn_Clear" runat="server" Text="exit" 
onclick="btn_Clear_Click" 
/> 
</td> 
</tr> 
</table> 
</fieldset> 
</center> 
</asp:Content> 
C # Code
93 
using System; 
using System.Collections; 
using System.Configuration; 
using System.Data; 
using System.Linq; 
using System.Web; 
using System.Web.Security; 
using System.Web.UI; 
using System.Web.UI.WebControls; 
using System.Web.UI.WebControls.WebParts; 
using System.Web.UI.HtmlControls; 
using System.Xml.Linq; 
using System.Data.SqlClient; 
namespace GIBS_PROJECT 
{ 
public partial class WebForm7 : System.Web.UI.Page 
{ 
protected void Page_Load(object sender, EventArgs e) 
{ 
if (!IsPostBack) 
{ 
if (Session["USERNAME"] == null) 
{ 
Response.Redirect("ADMINILOGIN.aspx"); 
} else 
{ 
Response.ClearHeaders(); 
Response.AddHeader("Cache-Control", "no-cache, no-store, max-age=0, must-revalidate");
Response.AddHeader("Pragma", "no-cache"); 
94 
} 
} 
if (!IsPostBack) 
{ 
fillddlemp(); 
} } 
SqlConnection con = new SqlConnection("Data Source=.SQLEXPRESS;AttachDbFilename= 
C:UsersNEERAJ SHARMADocumentsVisual Studio 
2010ProjectsGIBS_PROJECTGIBS_PROJECTApp_Dataproject1.mdf;Integrated 
Security=True;Connect Timeout=30;User Instance=True;"); 
SqlCommand cmd = new SqlCommand(); 
void fillddlemp() 
{ 
cmd.Connection = con; 
cmd.CommandText = "select Claim_ID from claim where ClaimStatus='Pending'"; 
con.Open(); 
DDID.DataSource = cmd.ExecuteReader(); 
DDID.DataTextField = "Claim_ID"; 
DDID.DataBind(); 
con.Close(); 
} 
void fillempclaim() 
{ 
cmd.Connection = con; 
cmd.CommandText = "select * from claim where Claim_ID='" +DDID.SelectedValue + "'"; 
SqlDataReader dr; 
con.Open(); 
dr = cmd.ExecuteReader();
95 
if (dr.HasRows) 
{ 
dr.Read(); 
empname.Text = dr[1].ToString(); 
Labclaim.Text = dr[5].ToString(); 
LabelEXP.Text = dr[6].ToString(); 
lbldob.Text = dr[3].ToString(); 
lbldoj.Text = dr[4].ToString(); 
dr.Close(); 
con.Close(); 
} 
} 
protected void btn_submit_Click(object sender, EventArgs e) 
{ 
cmd.Connection = con; 
string ec_approve_date = TextAPP.Text ; 
cmd.CommandText = "update claim set ec_approve_date='" + ec_approve_date + 
"',Appoveamt='" + txtclaimamt1.Text + "', ClaimStatus='" + ddlclaimstatus.SelectedItem.Value + "' 
where Claim_ID= '" + DDID.SelectedValue + "'"; 
con.Open(); 
cmd.ExecuteNonQuery(); 
con.Close(); 
this.ClientScript.RegisterStartupScript(this.GetType(), "Alert", "<script 
language="javaScript">" + "alert('claim updated successfully!');" + 
"window.location.href='APPROVEREJECT.aspx';" + "<" + "/script>"); 
clear(); 
} 
protected void btngo_Click(object sender, EventArgs e) 
{ 
ffd.Visible = true; 
fillempclaim();
96 
} 
protected void btn_Clear_Click(object sender, EventArgs e) 
{ Response.Redirect("CPD_PAGE.aspx"); 
} 
void clear() 
{ empname.Text = ""; 
lbldoj.Text = ""; 
lbldob.Text = ""; 
Labclaim.Text = ""; 
TextAPP.Text = ""; 
LabelEXP.Text = ""; 
txtclaimamt1.Text = ""; 
ddlclaimstatus.SelectedIndex = 0; 
DDID.SelectedIndex = -1; 
}}} 
e) EMPLOYEE login (ASP Page) 
<%@ Page Language="C#" AutoEventWireup="true" CodeBehind="login.aspx.cs" 
Inherits="GIBS_PROJECT._login" %> 
<!DOCTYPE html PUBLIC "-//W3C//DTD XHTML 1.0 Transitional//EN" 
"http://www.w3.org/TR/xhtml1/DTD/xhtml1-transitional.dtd"> 
<html xmlns="http://www.w3.org/1999/xhtml" > 
<head id="Head1" runat="server"> 
<title>EMPLOYEE LOGIN </title> 
<style type="text/css"> 
.style2 
{ 
height: 322px; 
width: 990px; 
} 
.style3
97 
{ 
height: 42px; 
width: 201px; 
} 
.style4 
{ 
height: 42px; 
width: 107px; 
} 
.style5 
{ 
width: 107px; 
} 
.style6 
{ 
width: 287px; 
height: 190px; 
} 
.style7 
{ 
width: 201px; 
} 
.blink 
{ 
text-decoration :blink 
} 
.style8 
{ 
height: 70px; 
margin-left :206px; 
width: 947px; 
} 
</style> 
<img alt ="logo" src="image/coollogo_com-249401001.gif" 
border="0" title="Logo Design" class="style8"/> 
</head> 
<body style="background-image:url( 'image/emp.jpg' ); background-repeat : no-repeat ; "> 
<form id="form2" runat="server"> 
<br/> 
<br/> 
<div class="style2"> 
<br /> 
<br /> 
<center>
98 
<span lang="en-us">& 
nbsp;&nbsp;&nbsp;&nbsp;&nbsp;&nbsp;&nbsp;&nbsp;&nbsp;&nbsp;&nbsp;&nbsp;&nb 
sp;&nbsp;&nbsp;&nbsp; 
</span> 
<asp:Label ID="Label1" runat="server" Font-Bold ="true" Font-Size ="X-Large" ForeColor 
="BlueViolet" Font-Underline ="true" Text ="EMPLOYEE LOGIN"></asp:Label> 
<br /> 
<br /> 
<br /> <table style="margin-left:100px; caption-side :bottom ; border :10px; border-style : 
ridge ; "class="style6"> 
<tr> 
<td class="style4"> EMPLOYEE ID 
</td> 
<td class="style3"> 
<asp:TextBox ID="txtname" runat="server" TextMode = "SingleLine" 
></asp:TextBox></td> 
<td><asp:RequiredFieldValidator ID="requireduser" runat="server" ControlToValidate 
="txtname" Text ="enter username"></asp:RequiredFieldValidator></td> 
</tr> 
<tr><td class="style5"> PASSWORD </td> 
<td class="style7"> 
<asp:TextBox ID="txtpwd" runat="server" TextMode ="Password" ></asp:TextBox></td> 
<td><asp:RequiredFieldValidator ID="RequiredFieldValidator1" runat="server" 
ControlToValidate ="txtpwd" Text ="enter Password"></asp:RequiredFieldValidator></td> 
</tr> 
<tr><td> 
<asp:Button ID="LOGINButtn" runat="server" Text="LOGIN" 
onclick="LOGINButtn_Click1" /></td> 
<td> <asp:HyperLink ID="HyperLink2" runat="server" NavigateUrl 
="~/index.html" > HOME</asp:HyperLink> 
</td> 
</tr> 
</table></center> 
</div> 
<h3> <font size="4" color="red"> IF YOU HAVE NOT USER ACCOUNT</font> 
<asp:HyperLink ID="HyperLink1" runat="server" NavigateUrl ="REGISTER.aspx" CssClass 
="blink" >CLICK HERE!</asp:HyperLink> 
</h3> </form></body></html> 
C# Code 
using System; 
using System.Collections; 
using System.Configuration;
99 
using System.Linq; 
using System.Web; 
using System.Web.Security; 
using System.Web.UI; 
using System.Web.UI.HtmlControls; 
using System.Web.UI.WebControls; 
using System.Web.UI.WebControls.WebParts; 
using System.Xml.Linq; 
using System.Drawing; 
using System.Data.SqlClient; 
using System.Data; 
namespace GIBS_PROJECT 
{ 
public partial class _login : System.Web.UI.Page 
{ SqlConnection con = new SqlConnection("Data Source=.SQLEXPRESS;AttachDbFilename= 
C:UsersNEERAJ SHARMADocumentsVisual Studio 
2010ProjectsGIBS_PROJECTGIBS_PROJECTApp_Dataproject1.mdf;Integrated 
Security=True;Connect Timeout=30;User Instance=True;"); 
SqlCommand cmd = new SqlCommand(); 
protected void Page_Load(object sender, EventArgs e) 
{ 
} 
void checkuser() 
{ 
cmd.Connection = con; 
cmd.CommandText = "select NAME from emplog1 where EID ='" + txtname.Text + "' and 
Password='" + txtpwd.Text + "'"; 
con.Open(); 
SqlDataReader dr; 
dr = cmd.ExecuteReader(); 
dr.Read();
100 
if (dr.HasRows) 
{ 
Session["EID"] = dr[0]; 
string ename = dr[0].ToString(); 
Session["NAME"] = ename; 
Session["uid"] = txtname.Text; 
Response.Redirect("emply.aspx"); } 
else 
{ 
Response.Write("<script>confirm('PLEASE REGISTER !!!!')</script>"); 
} 
con.Close();} 
protected void LOGINButtn_Click1(object sender, EventArgs e) 
{ 
checkuser(); 
} 
protected void Button1_Click(object sender, EventArgs e) 
{ 
Response.Redirect("index.html"); }}} 
f) Employee Registeration(Asp Page) 
<%@ Page Language="C#" MasterPageFile="~/Site1.Master" 
AutoEventWireup="true" CodeBehind="REGISTER.aspx.cs" 
Inherits="GIBS_PROJECT.WebForm1" Title="EMPLOYEE 
REGISTERATION" %> 
<asp:Content ID="Content1" ContentPlaceHolderID="head" runat="server"> 
<style type="text/css"> 
.style18 
{ 
width: 786px; 
margin-left: 104px; 
}.VeryPoorStrength 
{ 
background: Red; 
color:White;
101 
font-weight:bold; 
} 
.WeakStrength 
{ 
background: Gray; 
color:White; 
font-weight:bold; 
} 
.AverageStrength 
{ 
background: orange; 
color:black; 
font-weight:bold; 
} 
.GoodStrength{ 
background: blue; 
color:White; 
font-weight:bold; 
} 
.ExcellentStrength 
{ 
background: Green; 
color:White; 
font-weight:bold; 
}.BarBorder 
{ 
border-style: solid; 
border-width: 1px; 
width: 90px; 
padding:2px; 
} 
.style19 
{ 
width: 350px; 
height: 550px; 
margin-left :0px; 
} 
.style21 
{ 
width: 170px; 
height :1px; 
} 
.style23 
{ 
margin-left :68px; 
width: 653px; 
height: 25px;
102 
margin-top :0px; 
} 
.style26 
{ 
width: 409px; 
} </style> 
</asp:Content> 
<asp:Content ID="Content2" ContentPlaceHolderID="ContentPlaceHolder1" 
runat="server"> 
<Ajaxtoolkit:ToolkitScriptManager ID="ToolkitScriptManager1" runat="server"> 
</Ajaxtoolkit:ToolkitScriptManager> <script type ="text/javascript" > 
function getCheckedRadioButton() 
{ 
var radio = document.getElementsByName("txtradio_gender"); //Client ID 
of the RadioButton 
for (var i = 0; i < radio.length; i++) { 
if (radio[i].checked) { // Checked property to check radio Button check or not 
alert("Radio button having value " + radio[i].value + " was checked."); // 
Show the checked value 
return true; } 
} 
alert("Not checked any radio button"); // if not checked any RadioButton from the 
RadioButtonList 
}</script> <div class="style21"> 
<img src="image/reg1.jpg" alt = "register" class="style19" /></div> 
<center><h2 class ="style23"><b><font color="red"> 
<marquee behavior="alternate" direction="right" 
class="style26">EMPLOYEE REGISTERATION</marquee> </font> 
</b></h2> </center> 
<center> 
<table style="text-align:left; border-top-style :double " > 
<tr><td> EMP ID</td> 
<td> 
<asp:TextBox ID="EMPID" runat="server"></asp:TextBox></td> 
<asp:RequiredFieldValidator ID="RequiredFieldValidator1" 
runat="server" ControlToValidate ="EMPID" ErrorMessage="enter 
EMPLOYEEID "></asp:RequiredFieldValidator> 
</tr>
103 
<tr> 
<td>Name </td> 
<td> 
<asp:TextBox ID="txtfname" runat="server"></asp:TextBox></td> 
<asp:RequiredFieldValidator ID="Requiredname" runat="server" 
ErrorMessage="enter name" ControlToValidate ="txtfname" 
></asp:RequiredFieldValidator> 
</tr> 
<tr> 
<td> 
Password </td> 
<td> <asp:TextBox ID="txtpwd" runat="server" TextMode 
="Password" ></asp:TextBox></td> <asp:Label ID="Lab1" 
runat="server"></asp:Label> 
<asp:RegularExpressionValidator ID="Regularpass" runat="server" 
ControlToValidate ="txtpwd" ValidationExpression="^(?=.*[a-z])(?=.*[A-Z])(?=.* 
d)(?=.*[$@$!%*?&])[A-Za-zd$@$!%*?&]{8}" 
ErrorMessage="Password must contain: 8 characters atleast 1 UpperCase 
Alphabet, 1 
LowerCase Alphabet, 1 Number and 1 Special Character" ForeColor="Red" 
></asp:RegularExpressionValidator> 
</tr> 
<tr> 
<td> 
Father Name </td> 
<td> 
<asp:TextBox ID="txtfathername" runat="server"></asp:TextBox> 
</td> 
<asp:RequiredFieldValidator ID="RequiredFieldValidator2" 
runat="server" ErrorMessage="enter Father name" ControlToValidate 
="txtfathername"></asp:RequiredFieldValidator> 
</tr> 
<tr> <td>Gender </td> 
<td> 
<asp:RadioButtonList ID="txtradio_gender" runat="server" 
AutoPostBack ="false" 
RepeatDirection="Horizontal"> 
<asp:ListItem Value="male">M</asp:ListItem> 
<asp:ListItem Value="female">F</asp:ListItem> 
</asp:RadioButton> </tr> 
<tr><td>Email id </td> 
<td> 
<asp:TextBox ID="TextEID" runat="server"></asp:TextBox></td> 
<asp:RegularExpressionValidator ID="remail" 
runat="server" 
ControlToValidate="TextEID" ErrorMessage =" enter vaild email" 
ValidationExpression= "w+([-+.']w+)*@w+([-.]w+)*.w+([-.]w+)*" >
</asp:RegularExpressionValida></tr> 
104 
<tr> 
<td> 
Contact</td> 
<td> 
<asp:TextBox ID="txtcontact" runat="server" ></asp:TextBox> 
</td> 
<asp:RegularExpressionValidator ID="RegularExpressionmobile" 
runat="server" ControlToValidate ="txtcontact" 
ErrorMessage="RegularExpressionValidator" ForeColor ="red" Text ="please 
vaild number" ValidationExpression ="^[7-9][0- 
9]{9}$"></asp:RegularExpressionValidator> 
</tr> 
<tr> 
<td>if you have landline no<asp:LinkButton ID="LinkButton1" 
runat="server" 
onclick="LinkButton1_Click" OnClientClick 
="getCheckedRadioButton()">click here</asp:LinkButton> </td> 
<td> 
<asp:TextBox ID="txtland" runat="server" Visible ="false" 
></asp:TextBox> 
</td> 
</tr> 
<tr> 
<td>Date Of Birth </td> 
<td> 
<asp:DropDownList ID="ddlYear" runat="server" Height="25px" 
Width="55px"> 
</asp:DropDownList> 
<asp:DropDownList ID="ddlMonths" runat="server" Height="25px" 
Width="40px"> 
</asp:DropDownList> 
<asp:DropDownList ID="ddlday" runat="server" Height="25px" 
Width="40px"> 
</asp:DropDownList> 
</tr> 
<tr> 
<td> 
Address</td> 
<td> 
<asp:TextBox ID="txtaddress" runat="server" 
TextMode="MultiLine" Width="138px"></asp:TextBox> 
</td> 
</tr>
<tr><td>City </td> 
105 
<td> 
<asp:TextBox ID="TextCIT" runat= "server" ></asp:TextBox></td> 
</tr> 
<tr><td>Pincode No </td> 
<td> 
<asp:TextBox ID="TextPIN" runat="server"></asp:TextBox></td> 
</tr> 
<tr> 
<td> 
Employe Department </td> 
<td> 
<asp:DropDownList ID="ddlempdep" runat="server" Height="25px" 
Width="129px" > 
<asp:ListItem>--SELECT---</asp:ListItem> 
<asp:ListItem>MANGEMENT</asp:ListItem> 
<asp:ListItem>ADMIN</asp:ListItem> 
<asp:ListItem>DOCTOR</asp:ListItem> 
<asp:ListItem>NURSE</asp:ListItem> 
<asp:ListItem>TECHANICIAN</asp:ListItem> 
</asp:DropDownList> 
</td> 
</tr> 
<tr> 
<td> 
Salary</td> 
<td> 
<asp:TextBox ID="txtsalary" runat="server"></asp:TextBox></td> 
<asp:RangeValidator ID="RangeValidator1" 
runat="server" 
ControlToValidate="txtsalary" MinimumValue="5000" 
MaximumValue="80000" Type= "Currency" Text ="The salary between 5000 
and 80000 "></asp:RangeValidator> 
</tr> 
<tr> 
<td> 
Date of Join</td> 
<td> 
<asp:TextBox ID="TextDATE" runat="server"></asp:TextBox> 
<asp:Image ID="Image1" runat="server" ImageUrl 
="image/Calendar_icon.png" 
Height="20px" Width="20px" /> </td> 
<Ajaxtoolkit:CalendarExtender ID="CalendarExtender1" 
runat="server" TargetControlID ="TextDATE" PopupButtonID ="Image1" > 
</Ajaxtoolkit:CalendarExtender>
106 
</tr> 
<tr><td><asp:Button ID="BtnSubmit" runat="server" Text="SUBMIT" 
onclick="BtnSubmit_Click1 " /> 
</td></tr> 
</table> 
</center> 
<Ajaxtoolkit:PasswordStrength ID ="pwdstength" TargetControlID 
="txtpwd" StrengthIndicatorType = "BarIndicator" PrefixText="Strength:" 
HelpStatusLabelID="Lab1" PreferredPasswordLength ="8" 
MinimumNumericCharacters="1" MinimumSymbolCharacters ="1" 
BarBorderCssClass="BarBorder" 
TextStrengthDescriptionStyles="VeryPoorStrength;WeakStrength; 
AverageStrength;GoodStrength;ExcellentStrength" runat ="server" 
></Ajaxtoolkit:PasswordStrength> 
</asp:Content> 
C# Code 
using System; 
using System.Collections; 
using System.Configuration; 
using System.Data; 
using System.Linq; 
using System.Web; 
using System.Web.Security; 
using System.Web.UI; 
using System.Web.UI.WebControls; 
using System.Web.UI.WebControls.WebParts; 
using System.Web.UI.HtmlControls; 
using System.Xml.Linq; 
using System.Data.SqlClient; 
namespace GIBS_PROJECT 
{ 
public partial class WebForm1 : System.Web.UI.Page 
{ SqlConnection con = new SqlConnection("Data Source=.SQLEXPRESS;AttachDbFilename= 
C:UsersNEERAJ SHARMADocumentsVisual Studio
2010ProjectsGIBS_PROJECTGIBS_PROJECTApp_Dataproject1.mdf;Integrated 
Security=True;Connect Timeout=30;User Instance=True;"); 
107 
SqlCommand cmd = new SqlCommand(); 
protected void Page_Load(object sender, EventArgs e) 
{if (!IsPostBack) 
{ 
fillYear(); 
fillMonths(); 
fillday(); 
}}void fillYear() 
{ 
for (int i = 1950; i <= 2015; i++) 
{ 
ddlYear.Items.Add(i.ToString()); 
} 
} 
void fillMonths() 
{ 
for (int i = 1; i <= 12; i++) 
{ 
ddlMonths.Items.Add(i.ToString()); 
} 
} 
void fillday() 
{ 
for (int i = 1; i <= 31; i++) 
{ 
ddlday.Items.Add(i.ToString());
108 
} 
}private void Reset() 
{ 
EMPID.Text = ""; 
txtpwd.Text = ""; 
txtfname.Text = ""; 
txtfathername.Text = ""; 
txtcontact.Text = ""; 
txtland.Text = ""; 
txtsalary.Text = ""; 
txtaddress.Text = ""; 
ddlempdep.SelectedIndex = 0; 
TextDATE.Text = ""; 
TextEID.Text=""; 
TextPIN.Text=""; 
TextCIT.Text=""; 
ddlday.SelectedIndex = 0; 
ddlMonths.SelectedIndex = 0; 
ddlYear.SelectedIndex = 0; 
txtradio_gender.SelectedIndex = -1; 
}protected void BtnSubmit_Click1(object sender, EventArgs e) 
{ 
string EID = EMPID.Text; 
string PASSWORD = txtpwd.Text; 
string NAME = txtfname.Text; 
string Father_Name = txtfathername.Text; 
string Mobile = txtcontact.Text; 
string Landline = txtland.Text;
string dob = ddlday.SelectedItem.Value + "/" + ddlMonths.SelectedItem.Value + "/" + 
109 
ddlYear.SelectedItem.Value; 
string Salary = txtsalary.Text; 
string Address = txtaddress.Text; 
string EmployDep = ddlempdep.SelectedItem.Value.ToString(); 
string Date_of_Join = TextDATE.Text; 
string gender = txtradio_gender.SelectedItem.Text.ToString(); 
string EMAIL_ID = TextEID.Text; 
string PINCODE = TextPIN.Text; 
string city = TextCIT.Text; 
cmd.Connection = con; 
cmd.CommandText = "insert into emplog1 
(EID,PASSWORD,NAME,Father_Name,Mobile,LandLine,Date_of_Birth ,EMAIL_ID,city 
,Salary,EmployDep,Address,PINCODE,Date_of_Join,gender) values('" + EMPID.Text + "','" + 
txtpwd.Text + "','" + txtfname.Text + "','" + txtfathername.Text + "','" + txtcontact.Text + "','"+txtland 
.Text +"','" + dob + "','" + TextEID.Text + "','" + TextCIT.Text + "','" + txtsalary.Text + "','" + 
ddlempdep.SelectedItem.Value + "','" + txtaddress.Text + "','" + TextPIN.Text + "','" + 
TextDATE.Text + "','" + txtradio_gender.SelectedItem.Text + "')"; 
con.Open(); 
cmd.ExecuteNonQuery(); 
con.Close();} Reset(); 
this.ClientScript.RegisterStartupScript(this.GetType(), "Alert", "<script 
language="javaScript">" + "alert('your registeration successfully!');" + 
"window.location.href='login.aspx';" + "<" + "/script>"); 
} protected void LinkButton1_Click(object sender, EventArgs e) 
{ 
txtland.Visible = true; 
} } 
g) CHANGE PASSWORD 
<%@ Page Language="C#" MasterPageFile="~/Site2.Master" AutoEventWireup="true" 
CodeBehind="CHANGEPASS.aspx.cs" Inherits="GIBS_PROJECT.WebForm3" Title="Change 
Password" %> 
<asp:Content ID="Content1" ContentPlaceHolderID="head" runat="server">
110 
<style type="text/css"> 
.style1 
{ 
width: 343px; 
} 
.style2 
{ 
width: 90px; 
} 
.VeryPoorStrength 
{ 
background: Red; 
color:White; 
font-weight:bold; 
} 
.WeakStrength 
{ 
background: Gray; 
color:White; 
font-weight:bold; 
} 
.AverageStrength 
{ 
background: orange; 
color:black; 
font-weight:bold; 
} 
.GoodStrength 
{ 
background: blue; 
color:White; 
font-weight:bold; 
} 
.ExcellentStrength 
{ 
background: Green; 
color:White; 
font-weight:bold; 
} 
.BarBorder 
{ 
border-style: solid; 
border-width: 1px; 
width: 90px; 
padding:2px; 
}
111 
.style3 
{ 
width: 107px; 
} 
</style> 
</asp:Content> 
<asp:Content ID="Content2" ContentPlaceHolderID="ContentPlaceHolder1" runat="server"> 
<Ajaxtoolkit:ToolkitScriptManager ID="ToolkitScriptManager1" runat="server"> 
</Ajaxtoolkit:ToolkitScriptManager> 
<br /> 
<br /> 
<br /> 
<asp:HyperLink ID="HyperLink1" runat="server" NavigateUrl = "~/emply.aspx" ><font 
color="brown">HOME</font></asp:HyperLink> 
<center ><asp:Label ID="Label1" runat="server" Font-Bold ="true" Font-Underline ="true" 
Text="CHANGE PASSWORD"></asp:Label> 
<br /> 
<br /> 
</center> 
<center > 
<table style ="text-align :left ; border-style :double ; font-style :normal ;"> 
<tr><td> 
Current Password</td> 
<td> 
<asp:TextBox ID="txtoldpass" 
runat="server" TextMode ="Password" > 
</asp:TextBox></td> <asp:RequiredFieldValidator 
ID="RequiredFieldValidator1" runat="server" ControlToValidate ="txtoldpass" 
ErrorMessage="Enter Current password..."></asp:RequiredFieldValidator> 
</tr> 
<tr> 
<td > 
New Password:</td> 
<td> 
<asp:TextBox ID="TxtNewPassword" runat="server" 
TextMode="Password"></asp:TextBox></td> 
<asp:Label ID="Lab2" runat="server"></asp:Label>
<asp:RegularExpressionValidator ID="Regularpass" runat="server" 
ControlToValidate ="TxtNewPassword" ValidationExpression="^(?=.*[a-z])(?=.*[A-Z])(?=.* 
d)(?=.*[$@$!%*?&])[A-Za-zd$@$!%*?&]{8}" ErrorMessage="Password must 
contain: 8 characters atleast 1 UpperCase Alphabet, 1 
LowerCase Alphabet, 1 Number and 1 Special Character" ForeColor="Red" 
></asp:RegularExpressionValidator> 
112 
<tr> 
<td> 
Confirm Password:</td> 
<td> 
<asp:TextBox ID="TxtConfirmPassword" runat="server" 
TextMode="Password" > 
</asp:TextBox></td><asp:CompareValidator 
ID="CompareValidator1" runat="server" ControlToValidate ="TxtConfirmPassword" 
ControlToCompare ="TxtNewPassword" ErrorMessage="DO NOT Password 
match"></asp:CompareValidator> 
</tr> 
<tr><td><asp:Button 
ID="SUBButt" runat="server" Text="Submit" 
onclick="SUBButt_Click1" /></td> </tr> 
</table></center> 
<Ajaxtoolkit:PasswordStrength ID ="pwdstength" TargetControlID="TxtNewPassword" 
StrengthIndicatorType="Text" PrefixText="Strength:" HelpStatusLabelID="lab2" 
PreferredPasswordLength="8" 
MinimumNumericCharacters="1" MinimumSymbolCharacters="1" 
TextStrengthDescriptions="Very Poor;Weak;Average;Good;Excellent" 
TextStrengthDescriptionStyles="VeryPoorStrength;WeakStrength; 
AverageStrength;GoodStrength;ExcellentStrength" 
runat="server"></Ajaxtoolkit:PasswordStrength> 
<br/><br/></asp:Content> 
C # Code 
using System; 
using System.Collections; 
using System.Configuration; 
using System.Data; 
using System.Linq; 
using System.Web; 
using System.Web.Security; 
using System.Web.UI;
113 
using System.Web.UI.WebControls; 
using System.Web.UI.WebControls.WebParts; 
using System.Web.UI.HtmlControls; 
using System.Xml.Linq; 
using System.Data .SqlClient ; 
namespace GIBS_PROJECT 
{ 
public partial class WebForm3 : System.Web.UI.Page 
SqlConnection conn = new SqlConnection("Data Source=.SQLEXPRESS;AttachDbFilename= 
C:UsersNEERAJ SHARMADocumentsVisual Studio 
2010ProjectsGIBS_PROJECTGIBS_PROJECTApp_Dataproject1.mdf;Integrated 
Security=True;Connect Timeout=30;User Instance=True;"); 
SqlCommand com = new SqlCommand(); 
protected void Page_Load(object sender, EventArgs e) 
{ 
if (!IsPostBack) 
{ 
if (Session["EID"] == null) 
{ Response.Redirect("login.aspx"); 
} 
else 
{ 
Response.ClearHeader(); 
Response.AddHeader("Cache-Control", "no-cache, no-store, max-age=0, must-revalidate"); 
Response.AddHeader("Pragma", "no-cache");Label1.Text = "WELCOME" + " " + 
Session["EID"].ToString() + " Is Logged"; } 
} 
}protected void SUBButt_Click1(object sender, EventArgs e) 
{
114 
string empid = Session["uid"].ToString(); 
if (Page.IsValid == true) 
{ 
if (txtoldpass.Text == "") 
{ 
Response.Write("<script>alert('PLEASE ENTER Current Password !')</script>"); 
return; 
}if (TxtNewPassword.Text == "") 
{ 
Response.Write("<script>alert('PLEASE ENTER NEW PASSWORD !')</script>"); 
{ return; 
if (TxtConfirmPassword.Text == "") 
{ 
Response.Write("<script>alert('PLEASE ENTER Confirm PASSWORD !')</script>"); 
return; 
} 
if (txtoldpass.Text == TxtNewPassword.Text) 
{ 
Response.Write("<script>alert('PLEASE ENTER New PASSWORD !')</script>"); 
return } 
conn.Open(); 
com.Connection = conn; 
string query = "UPDATE emplog1 " + 
"SET PASSWORD ='" + TxtConfirmPassword.Text + "'where EID ='" +empid + 
"'"; 
com.CommandText = query; 
SqlDataReader dr; 
dr = com.ExecuteReader(); 
if (dr.HasRows)
115 
{ 
dr.Read(); 
} 
conn.Close(); 
this.ClientScript.RegisterStartupScript(this.GetType(), "Alert", "<script language="javaScript">" + 
"alert('Password changed successfully!');" + "window.location.href='login.aspx';" + "<" + "/script>"); 
} 
else 
{ 
Response.Write("<script>confirm('check new PASSWORD AND CONFIRM EMP ID 
')document.location.href='login.aspx'</script>"); 
} Session.Abandon(); Response.Cache.SetExpires(DateTime.UtcNow.AddMinutes(-1)); 
Response.Cache.SetCacheability(HttpCacheability.NoCache); 
Response.Cache.SetNoStore(); 
} 
} 
}

WEB Based claim processing sytem SRS

  • 1.
    Chapter-1 PROBLEM DEFINITION 1.1 Brief Description of the Organisation 1.11 EASYWAY INFOTECH is a Website Design and IT Solutions Company, a Head office in New Delhi in Second IT capital of India. EasyWay InfoTech is a complete IT Solutions company established in 2006 by core software and business professionals, to cater to the needs of the IT dependent Society. They believe in "Intelligent Innovations, Smart Solutions" and strive for their clients IT objective by partnering with them. There main solutions include Web Solutions and Enterprise Application Solutions. Easyway provides Software Solutions like ERP, CRM Software Solutions, HRM, SCM, CMS Software Solutions, SEO Services, and IMS, eGovernment Solutions, Mobile Application Development and Web Solutions across the globe. 1.12 EASYWAY InfoTech was established in 2006 by a team of core software professionals endeavouring to provide best IT solutions to the industry. The company head office is based in New Delhi, the capital of India has in a very short span of time has emerged to become one of the prominent performer in IT sector. The credit for the same goes to the organization’s commitment to serve the industry in the best possible way by delivering value added services to the clients. In tune with the organization’s philosophy are its highly motivated employees who believe in giving their best in whatever project they undertake. The industry review of Easyway InfoTech has been exemplary for the past years of year as most of its business comes from repeat orders by highly satisfied clients. Credibility is the hallmark of the company. Easyway InfoTech believes in cultivating long term strategic relationships with its clients for mutual benefit. Three aspects of the organization’s success is its extremely talented human resource pool, unique and qualitative initiatives undertaken to value add its services and a global delivery model.
  • 2.
    1.13 Our missionand values are to help people and businesses throughout the world realize their full potential. Delight our customers and employees by relentlessly delivering the platform and technology advancements that become essential to the way we work and live. Easyway InfoTech’s mission is to be the most successful service providing company in the world at delivering the best customer experience in markets we serve. Our mission is to revolutionize how the world engages with ideas and information. Our vision is to become earth's most customer centric company; to build a place where people can come to find and discover anything they might want to order for our service. 1.2 General Description of the System under Study 1.21 ABC is a company which is having employee strength of at least 1000. All the employees are provided medical reimbursement facility which means that the expenditure incurred by the employee for treatment is reimbursed by the company. For reimbursement, the employee needs to fill in a form detailing the treatment undertaken which includes the name & cost of medicines, laboratory tests, surgery. The form is duly signed by the employee and it will be sent to the concerned Claims Processing Department (CPD) by messenger for processing. CPD will process it and the order regarding the reimbursement is sent to the Cash counter (CC) where in the employee can come and receive the reimbursement amount. 1.22 Some of the problems associated with the above mentioned process are listed below: 2 a) The form may miss during transit. b) Form is prone to weariness due to which the company may not be able to read data in it after some years. c) The employees who claimed for medical reimbursement need to visit the from time to time enquiring about the status of their application. This results in enormous wastage of time of the employee.
  • 3.
    1.23 To overcomethese problems, it is proposed to develop software titled Web Based Claims Processing System (WCPS) which is web based so that the employee can fill the form online and submit it so that the form is sent to CPD through Internet. At CPD, the form needs to be checked automatically by a program which will compute the amount that needs to be reimbursed to the employee for the treatment undertaken. Any excess amount claimed by the employee is ignored by the software. The amount computed will be routed to the e-mail account of the employee as well as to the Bank which holds the accounts of all the employees of the company. The bank will credit the amount to the account of the employee based on the 3 mail. 1.3 User Requirements 1.31 User requirements are categorized by user type a) Employee i. Able to login into the site ii. Able to Apply for new claim. iii. Able to view status of old claim details. iv. Change Password. b) CPD: - Claims Processing Department i. Able to manage the employee, add, edit employee details. ii. Must able to approve / reject claim. iii. Must able to view status of claim details. 1.32 The following tasks can help you create a reliable application: a) Putting reliability requirements in the specification. b) Using a good architectural infrastructure.
  • 4.
    c) Including managementinformation in the application. 4 d) Using redundancy. e) Using quality development tools. f) Using reliability checks that are provided by the application. g) Implementing error handling. h) Reducing the application’s functionality instead of completely failing the application. 1.4 Establish the Need of the New System 1.41 For this Web Based Claims Processing System (WCPS) project, business goals might include the following: a) Expand the organization’s s geographic reach beyond the current physical location. b) Integrate all employees worldwide by using an online site process, and shorten the overall claim process. c) More transparent process of claim processing. d) Online status updation, Employee can view the status of his/her claim online. e) No additional and specific system requirement to operate the WCPS site. f) It must be secure. g) Easy to use and no addition knowledge require to operate the system. 1.42 Proposed to develop software titled Web Based Claims Processing System (WCPS) which is web based so that the employee can fill the form online and submit it so that the form is sent to CPD through Internet. At CPD, the form needs to be checked automatically by a program which will compute the amount that needs to be reimbursed to the employee for the treatment undertaken. Any excess amount claimed by the employee is ignored by the
  • 5.
    software. The amountcomputed will be routed to the e-mail account of the employee as well as to the Bank which holds the accounts of all the employees of the company. The bank will credit the amount to the account of the employee based on the mail. 5 1.5 Objectives of the Project 1.51 Web Based Claims Processing System (WCPS) is complete end to end solution to cover all aspects of online claim and reimbursement system. The Web Based Claims Processing System (WCPS) will permit to enter new claim, track the claim status and maintaining master information. The main users of the project are Employee of all departments and Employee of CPD – Claim Processing Department. a) The basic objective of developing this project is: i. Provides complete web site solution, including employee registration, enter new claim, approve/ reject claim. Complete web based administration. ii. The Web Based Claims Processing System can automatically display pending claim count in the main page of employee of Claims Processing Department (CPD). iii. Employee can view their claim status online and all claims can be treated as Pending, Approved and Rejected. iv. Employee of CPD can add, edit employee details, all employees are identified by the employee no. Employee no will be unique throughout the system. v. System must store audit trail of all DML transaction, like it stores employee no, time stamp in the database for add, edit, delete operation. vi. System should capture lat login time for all the employees. vii. Complete web based system no installation required to run the application in client system.
  • 6.
    viii. Employee mustable to view his/her previous claim details. 6 1.6 Methodology 1.61 A process model guides the order of project activities and represents the life cycle of a project. Historically, some process models are static and others do not allow checkpoints. Figure No- 1.1: iterative model 1.62 Iterative and Incremental development is any combination of both iterative design or iterative method and incremental build model for software development. The combination is of long standing and has been widely suggested for large development efforts. The relationship between iterations and increments is determined by the overall software development methodology and software development process. The exact number and nature of the particular incremental builds and what is iterated will be specific to each individual development effort. An iterative life cycle model does not attempt to start with a full specification of requirements. Instead, development begins by specifying and impleme nting just part of the software, which can then be reviewed in order to identify further requirements. This process is then repeated, producing a new version of the software for each cycle of the model.
  • 7.
    1.63 In thediagram above when we work iteratively we create rough product or product piece in one iteration then review it and improve it in next iteration and so on until it’s 7 finished. Figure No-1.2: Diagram of Iterartive model 1.64 Advantages of Iterative model: a) In iterative model we can only create a high- level design of the application before we actually begin to build the product and define the design solution for the entire product. Later on we can design and built a skeleton version of that, and then evolved the design based on what had been built. b) In iterative model we are building and improving the product step by step. Hence we can track the defects at early stages. This avoids the downward flow of the defects. c) In iterative model we can get the reliable user feedback. When presenting sketches and blueprints of the product to users for their feedback, we are effectively asking them to imagine how the product will work. d) In iterative model less time is spent on documenting and more time is given for designing.
  • 8.
    8 1.65 Disadvantagesof Iterative model: a) Each phase of an iteration is rigid with no overlaps b) Costly system architecture or design issues may arise because not all requirements are gathered up front for the entire lifecycle 1.66 When to use iterative model: a) Requirements of the complete system are clearly defined and understood. b) When the project is big. c) Major requirements must be defined; however, some details can evolve with time. 1.67 Iterative Model Application Like other SDLC models, Iterative and incremental development has some specific applications in the software industry. This model is most often used in the following scenarios: a) Requirements of the complete system are clearly defined and understood. b) Major requirements must be defined; however, some functionalities or requested enhancements may evolve with time. c) There is a time to the market constraint. d) A new technology is being used and is being learnt by the development team while working on the project. e) Resources with needed skill set are not available and are planned to be used on contract basis for specific iterations. 1.7 Data required & Data Collection Method 1.71 Data Collection is an important aspect of any type of research study. Inaccurate data collection can impact the results of a study and ultimately lead to invalid results. Data
  • 9.
    collection methods forimpact evaluation vary along a continuum. At the one end of this continuum are quantitative methods and at the other end of the continuum are Qualitative methods for data collection. Data collection is the process of gathering and measuring information on variables of interest, in an established systematic fashion that enables one to answer stated research questions, test hypotheses, and evaluate outcomes. 9 1.72 Five types of data collection methods. a) Registration b) Questionnaires c) Interviews d) Direct observations e) Reporting 1.8 Project Planning 1.81 The MSF – Microsoft Solution Framework Process Model describes a generalized sequence of activities for building and deploying enterprise solutions. This process is flexible and can accommodate the design and development of a broad range of enterprise projects. The MSF Process Model is a phase-based, milestone-driven, and iterative model that can be applied to developing and deploying traditional applications, enterprise solutions for e-commerce and Web-distributed applications. MSF guidance includes disciplines for managing the people, processes, and technology elements that most projects encounter. The three key MSF disciplines are risk management, readiness management, and project management.
  • 10.
    1.82 Application ofthe MSF model in our project: a) Envisioning process: Each phase in the MSF Process Model has interim milestones and a major milestone. Interim milestones are associated with the various activities that are performed in a phase, such as creating a team and creating a vision/scope document. The major milestone indicates that the team can progress to the next phase in the MSF Process Model. For example, the major milestone of the envisioning phase is the vision/scope approved milestone. When the team reaches this milestone, the team can progress to the planning phase of the MSF Process Model. The team creates deliverables for each task in the envisioning phase. Together, these deliverables provide context and direction for the team for the remainder of the project, and communicate the project vision and scope to the customer. The deliverables that the team creates during the envisioning phase 10 include: i. Vision/scope - Problem statements and business objectives, A review of the existing processes, A broad definition of user requirements. ii. Project structure - A project structure and process standards for the team to follow. iii. Risk assessment - A preliminary risk assessment, Plans for mitigating or eliminating the identified risks. b) Planning process: During the planning phase, the team determines what to develop and plans how to create the solution. The team prepares the functional specification, creates a design of the solution, and prepares work plans, cost estimates, and schedules for the various deliverables. The planning phase involves the analysis of requirements. These requirements can be categorized as business requirements, user requirements, operational requirements, and system requirements. These requirements are used to design the solution and its features and to validate the correctness of the
  • 11.
    design. After gatheringand analyzing the requirements, the team creates the design of the solution. The team creates user profiles that specify the various users of the solution and their roles and responsibilities. The team then creates a series of usage scenarios. A usage scenario specifies the activity performed by a particular type of user. Therefore, the team needs to create usage scenarios for all user profiles. After creating usage scenarios, the team creates use cases for the usage scenarios. A use case specifies the sequence of steps that a user will perform in a usage scenario. The planning phase deliverables provide the basis for making future tradeoff decisions. The following deliverables are produced during the planning phase: 11 i. Functional specification ii. Risk management plan iii. Master project plan and master project schedule 1.83 Design Process a) Conceptual design: In this, we view the problem from the perspective of the users and business requirements and define the problem and solution in terms of usage scenarios. b) Logical design: In this design, we view the solution from the perspective of the project team and define the solution as a set of services. c) Physical design: In this design, one views the solution from the perspective of the developers and defines the technologies, component interfaces and services of the solution. We document the solution design in the functional specification.
  • 12.
    1.84 Development process:During the developing phase, the project team creates the solution. This process includes creating the code that implements the solution and documenting the code. In addition to developing code, the team also develops the infrastructure for the solution. The deliverables of the developing phase include: Maintenance 12 a) Source code and executable files. b) Installation scripts and configuration settings for deployment c) Finalized functional specification d) Performance support elements e) Test specifications and test cases 1.85 Scheduling: Scheduling of a project can be correlated to prioritizing various jobs with respect to their cost, time and duration. Scheduling can be done with resource constraint or time constraint minds. Testing Coding Design Requirement Analysis Unit testing Figure No- 1.3: Project planning Scheduling Diagram Problem Definition Requirement specification S/w and h/w requirement Planning and scheduling g Data Design Modular design System testing Integration testing WCPS – Web based claim processing system
  • 13.
    1.86 Gantt chart:A Gantt chart, commonly used in project management, is one of the most popular and useful ways of showing activities (tasks or events) displayed against time. On the left of the chart is a list of the activities and along the top is a suitable time scale. Each activity is represented by a bar; the position and length of the bar reflects the start date, PHASE TIME REQUIRED(IN MONTHS) MT1 MT2 MT3 MT4 13 duration and end date of the activity. Figure No-1.4: Gantt chart MT5 REQUIREMENT GATHERING REQUIREMENT ANALYSIS DESIGN CODING TESTING IMPL EMENTA-TION
  • 14.
    Chapter-2 System RequirementSpecifications 2.1 Introduction: A Software requirements specification (SRS), a requirements specification for a software system, is a complete description of the behaviour of a system to be developed and may include a set of use cases that describe interactions the users will have with the software. In addition it also contains non- functional requirements. Non-functional requirements impose constraints on the design or implementation (such as performance engineering requirements, quality standards, or design constraints).The software requirements specification document enlists all necessary requirements that are required for the project development. To derive the requirements we need to have clear and thorough understanding of the products to be developed. This is prepared after detailed communications with the project team and customer. Proposed to develop Software titled Web Based Claims Processing System (WCPS) which is web based so that the employee can fill the form online and submit it so that the form is sent to CPD through Internet. At CPD, the form needs to be checked automatically by a program which will compute the amount that needs to be reimbursed to the employee for the treatment undertaken. Any excess amount claimed by the employee is ignored by the software. The amount computed will be routed to the e-mail account of the employee as well as to the Bank which holds the accounts of all the employees of the company. The bank will credit the amount to the account of the employee based on the 14 mail. 2.2 Identify the Processes of system
  • 15.
    a) Home: Itis the default page for the site. User of the system needs to login here; system will identified the employee type as per employee number. b) Employee Dashboard: After successful login, system will display this page with name of the employee, department and no of claim is pending for the 15 approving. c) Apply Claim: Employee can apply new claim from here, employee must select claim type like medicine, surgery. Claim amount and remarks. d) View Status: It shows the details of previous claim like claim type, amount, date of apply, approval status, approval date. e) Change Password: Employee can change his password from this link. Student must type his old password to change the password with new password. f) Approve Claim: This page list all the pending claim application, CPD employee can click on edit link and view the details and approved or reject the claim. g) Login: Login page for the CPD Employee. h) Logout: By clicking this link user logged out from this site all user session reset to default value. 2.21 Both of these areas of functionality will be delivered as the first version of the Web Based Claims Processing System (WCPS). Functionality is described in more detail later in this document. 2.3 Identify the Input to and Output of each process a) Employee i. Able to login, apply for new claim
  • 16.
    16 ii. Viewclaim status. iii. Change password. b) CPD - Claims Processing Department i. CPD Employee can add new employee. ii. Edit employee details iii. Approve / reject claim. iv. View status. 2.4 Requirement Analysis 2.41 The requirement analysis outlines the approach the development team will take to meet the goals of the project and provides the basis for proceeding to the planning phase. After identifying the business problem and defining the vision and scope, the team creates the solution concept that explains in general terms how the team intends to meet the requirements of the project. Figure No- 2.1: Solution concepts of Web Based Claims Processing System (WCPS)
  • 17.
    2.42 For aproject to be successful, it is essential that we correctly identify the goals of the project. Project goals can be categorized as follows: a) Business goals: represent what the organization wants to achieve with the solution. Business goals form the basis for determining the success criteria of the solution. The purpose of defining business goals is to clearly articulate the objectives for the project and to ensure that your solution supports those business requirements. The team needs to determine the best method for identifying the goals and agreeing on 17 them. b) Design goals are similar to business goals in many ways. The difference is that design goals focus more on the attributes of the solution and less on what the solution will accomplish for the business. Design goals address not only what the team wants to accomplish but also what the team is not trying to accomplish with the solution. As with business goals, we need to prioritize design goals so that the team knows which goals must be accomplished, in case the project cannot achieve all of them. Consider the case of this Web Based Claims Processing System (WCPS) Web site. Some of the design goals for the online shopping cart might include: i. Improve the user’s experience by reducing page-download wait times to 5 seconds or less. ii. Limit dependency on connectivity with the server. iii. Reduce the time and level of effort required for employee to apply new claim. iv. The service and all supporting applications must be localized for users worldwide. v. The service must have an availability of 99.99 percent. vi. The service cannot lose data.
  • 18.
    vii. The servicemust permit access only by authorized users. 18 2.5 Business Requirements 2.51 The following preliminary lists are based on initial interviews and study of existing manual system. The business goal for the application is to support an increase the security, speed, accuracy and complete automation of existing manual or semi automatic claim process. Business requirements are discussed in the Scope section, with the following additional detail: a) Provides complete web site solution, including employee registration, enter new claim, approve/ reject claim. Complete web based administration. b) The Web Based Claims Processing System can automatically display pending claim count in the main page of employee of Claims Processing Department (CPD). c) Employee can view their claim status online and all claims can be treated as Pending, Approved and Rejected. d) Employee of CPD can add, edit employee details, all employees are identified by the employee no. Employee no will be unique throughout the system. e) System must store audit trail of all DML transaction, like it stores employee no, time stamp in the database for add, edit, delete operation. f) System should capture lat login time for all the employees. g) Complete web based system no installation required to run the application in client system. h) Employee must able to view his/her previous claim details. i) The application should support the capability to use multi user environment.
  • 19.
    2.6 Identify thecontrols (for I/O & access), security needs, validation rules and codes 2.61 Malicious attackers use various methods to exploit system vulnerabilities to achieve their goals. Vulnerabilities are weak points or loopholes in security that an attacker exploits to gain access to an organization’s network or to resources on the network. Some vulnerability, such as weak passwords are not the result of application or software development design decisions. However, it is important for an organization to be aware of such security weaknesses to better protect its systems. Common vulnerabilities of 19 applications include: a) Weak passwords - A weak password might give an attacker access not only to a computer, but to the entire network to which the computer is connected. b) MisconFigure Nod software - Often the manner in which software is configure makes the system vulnerable. If services are conFigure Nod to use the local system account or are given more permissions than required, attackers can exploit the services to gain access to the system and perform malicious actions on the system. c) Inte rnet connections - The default installation of Internet Information Services (IIS) version 5.0 often enables more services and ports than are necessary for the operation of a specific application. These additional services and ports provide more opportunities for potential attacks. For example, modem connections bypass firewalls that protect networks from outside intruders. If an intruder can identify the modem telephone number and password, the intruder can connect to any computer on the network.
  • 20.
    d) Unencrypted datatransfer - If the data sent between a server and the users is in clear text, there is a possibility that the data can be intercepted, read, and altered during transmission by an attacker. e) Buffer overrun - Malicious users probe applications looking for ways to trigger a buffer overrun because they can use a buffer overrun to cause an application or an operating system to crash. They can then find more security weaknesses by reading error messages. f) SQL injection - SQL injection occurs when developers dynamically build SQL statements by using user input. The attacker can modify the SQL statement and make it perform operations that were not intended. g) Apply the principle of least privilege - Do not enable more attributes on service accounts than those minimally needed by the application. Access resources with accounts that have the minimal permissions required. h) Reduce available components and data - Risk will increase with the number of components and amount of data you have made available through the application, so you should make available only the functionality that you expect others to use. 20 2.7 Identify deficiencies in existing system a) The form may miss during transit. b) The form is prone to weariness due to which the company may not be able to read data in it after some years. c) The employees who claimed for medical reimbursement need to visit the CC from time to time enquiring about the status of their application. This results in enormous wastage of time of the employee. d) Linking and integration of other online web sites.
  • 21.
    e) Integration withother legacy accounting database through Web Services. f) Connection to third-party OLAP applications. g) In the area of data security and system security. h) Provide more online tips and help. i) To optimize the query this is embedded in the system. 21
  • 22.
    CHAPTER-3 SYSTEM DESIGN 22 3.1 Physical Design 3.11 Use Case: Web Based Claims Processing System (WCPS) will address the following use cases. The complete usage scenarios will be completed during the information-gathering process. Use cases will be created and prioritized. Selected use cases will be expanded into usage scenarios and features that are derived from both use cases and the usage scenarios, as represented in the following diagram: Figure No- 3.1: Use Case Diagram WCPS Employe System Login Manage Employee Approve Claim Apply for Claim View Claim Status Pending Claims Status CPD Employee Registeration
  • 23.
    3.12 Web BasedClaims Processing System (WCPS) Usage Scenario – This usage scenario, or scenario for short, describes a real-world example of how one or more people or organizations interact with Web Based Claims Processing System (WCPS). It describes the steps, events, and/or actions which occur during the interaction. This Usage scenarios indicating exactly how someone works with the user interface, or reasonably high level describing the critical business actions but not the indicating how they’re performed. Specification of actors: The following actors are defined so far in the analysis phase of the Web Based Claims Processing System (WCPS) development process. 23 a) Employee Employee Element Details Description An employee is a user of the Web Based Claims Processing System (WCPS) system. Examples An Employee apply for new claim and views the status of his/her own claim. b) CPD - Claims Processing Department CPD - Claims Processing Department Element Details Description The CPD is the person who can approve / reject claim applied by the employee. Examples CPD updates the claim status and his/her remark for a claim.
  • 24.
    3.13 Data FlowDiagram DFD: A data- flow diagram (DFD) is a graphical representation of the "flow" of data through an information system. DFDs can also be used for the visualization of data processing (structured design). On a DFD, data items flow from an external data source or an internal data store to an internal data store or an external data 24 sink, via an internal process. a) Context Level 0 DFD: This context- level data flow diagram first, which shows the interaction between the system and external agents which act as data sources and data sinks. On the context diagram (also known as the Level 0 DFD) the system's interactions with the outside world are modelled purely in terms of data flows across the system boundary. This context diagram shows the entire Web Based Claims Processing System (WCPS) as a single process. Figure No- 3.2: Context Diagram b) Level 1 (High Level Diagram) EMPLOG WCPS System DPARTMENT CLAIM ADMINLOG
  • 25.
    Figure No- 3.3:Level 1 Data flow Diagram 3.14 This level (level 1) shows all processes at the first level of numbering, data stores, external entities and the data flows between them. The purpose of this level is to show the major high- level processes of the Web Based Claims Processing System (WCPS) and their interrelation. A level-1 diagram must be balanced with its parent context level diagram, i.e. there must be the same external entities and the same data flows, these can be broken down to more detail in the level 1, e.g. the "Select Claim" data flow could be spilt into "View Details" and "View Claim" and still be valid. 25 EMPLOYEE (CPD) Select Claim 1.0 1 EMPLOG View Claim 2.0 Update Claim 3.0 3 CLAIM
  • 26.
    26 a) EnitiyRelationship Diagram Figure No- 3.4: ER Diagram of WCPS
  • 27.
    Start HOME Module Selection 27 3.2 Processing Logic Diagram Figure No- 3.5: Process Flow Diagram of WCPS CPD ADMIN LLOGIN Employee Registeration Employee login View Pending Claim Status Approve / Reject Claim Manage Employee Apply New Claim View Status Stop Change Password
  • 28.
    28 3.3 InterfaceDesign 3.31 Home Page Figure No-3.6: Screenshot of Home Page
  • 29.
    29 3.32 AdminLogin Figure No- 3.7: Screen Shot of Admin Login
  • 30.
    30 3.33 CPDModule Figure No- 3.8: Screenshot of CPD Module
  • 31.
    31 3.34 ManageEmployee Figure No- 3.9: Screenshot of Manage Employee
  • 32.
    32 3.35 PendingClaim Figure No- 3.10: Screenshot of Pending claim
  • 33.
    33 3.36 Approve/RejectClaim Figu Figure No- 3.11: Screenshot of Approve Claim
  • 34.
    34 3.37 ApplyClaim Figure No- 3.12: Screenshot of Apply Claim
  • 35.
    35 3.38 ViewClaim Status Fig: 3.38 Figure No-3.13: Screenshot of View Claim Status
  • 36.
    36 3.39 EmployeeLogin Figure No- 3.14: Screenshot of Employee Login
  • 37.
    37 3.40 NewEmployee Register Figure No- 3.15: Layout of Employee Registration
  • 38.
    38 3.4 Database& File Design Sr. Field Name Type Primary Key Foreign Key 1 EID Int Y 2 em_name varchar(50) 3 Password Varchar(50) 4 Salary Int 5 em_doj varchar(50) 6 em_dob Datetime 7 em_address varchar(Max) 8 emp_father,s name varchar(50) 9 Landline varchar(50) 10 em_Moblie varchar(50) 11 Em_Mail Nvarchar(50) 12 Pincode Int 13 State Nvarchar(50) Table No- 3.1: emplog [Emplog] table is used to store employee details. EID is primary key and is identified as an employee in WCPS data dictionary]
  • 39.
    Sr. Field NameType Primary Key Foreign Key 1 CID Int Y emplog(EID) 39 2 EMPID varchar(50) 3 Appamt Int 4 Emp_name varchar(150) 5 ec_apply_date Datetime 6 Gender Varchar(10) 7 claimAgainst Int 8 ec_approve_status varchar(50) 9 ec_approve_date Datetime 10 claimsStatus varchar(150) ` 11 Img Nvarchar(max) 12 Imgname Nvarchar(50) 13 Approvamt Int Table No-3.2: Claim [Claim table is used to store claim details and claim status, CID is refers to emplog table]
  • 40.
    Sr. Field NameType Primary Key Foreign Key 1 Admid Int Y 2. Username Varchar(100) 40 3. Password Varchar() 4. Admin_log_time Datetime Table No- 3.3: Adminlog
  • 41.
    CHAPTER-4 SYSTEM DEVELOPMENT 4.0 System Development: Systems development is the process of defining, designing, testing, and implementing a new software application or program. It could include the internal development of customized systems, the creation of database systems, or the acquisition of third party developed software. Written standards and procedures must guide all information systems processing functions. The organization’s management must define and implement standards and adopt an appropriate system development life cycle methodology governing the process of developing, acquiring, implementing, and maintaining computerized information systems and related technology. Computer systems are complex and often (especially with the recent rise of service-oriented architecture) link multiple traditional systems potentially supplied by different software vendors. To manage this level of complexity, a number of SDLC models or methodologies have been created, such as "waterfall"; "spiral"; "Agile software development"; "rapid prototyping"; "incremental"; and 41 "synchronize and stabilize". 4.1 Programme Development: Programme Development specialises in supporting & helping organisations like yours increase their ability to deliver more effectively by better use of people, systems and methods. All of our people are dedicated to transferring their hard-
  • 42.
    earned skills &expertise to your team through evaluation, development and on-going support 42 when necessary. Figure No- 4.1: Development Process 4.11 Visual Studio 2010 IDE: - Most advanced integrated development environment for developing .NET application. Microsoft Visual Studio is an integrated development environment (IDE) from Microsoft. It can be used to develop console and graphical user interface applications along with Windows Forms applications, web sites, web applications, and web services in both native code together with managed code for all platforms supported by Microsoft Windows, Windows Mobile, Windows CE, .NET Framework, .NET Compact Framework and Microsoft Silverlight. Visual Studio includes a code editor supporting IntelliSense as well as code refactoring. The integrated debugger works both as a source-level debugger and a machine-level debugger. Other built- in tools include a forms designer for building GUI applications, web designer, class designer, and database schema designer. It allows plug- ins to be added that enhance the functionality at almost every level - including
  • 43.
    adding support forsource control systems (like Subversion and Visual SourceSafe) to adding new toolsets like editors and visual designers for domain-specific languages or toolsets for other aspects of the software development lifecycle. 4.12 Visual Studio supports languages by means of language services, which allow any programming language to be supported (to varying degrees) by the code editor and debugger, provided a language-specific service has been authored. Built- in languages include C/C++ (via Visual C++), VB.NET (via Visual Basic .NET), and C# (via Visual C#). Support for other languages such as Chrome, F#, Python, and Ruby among others has been made available via language services which are to be installed separately. It also supports XML/XSLT, HTML/XHTML, JavaScript and CSS. Language-specific versions of Visual Studio also exist which provide more limited language services to the user. These individual packages are called Microsoft Visual Basic, Visual J#, Visual C#, and Visual C++. .NET Framework (pronounced dot net) is a software framework developed by Microsoft that runs primarily on Microsoft Windows. It includes a large library and provides language interoperability (each language can use code written in other languages) across several programming languages. Programs written for .NET Framework execute in a software environment (as contrasted to hardware environment), known as the Common Language Runtime (CLR), an application virtual machine that provides services such as security, memory management, and exception handling. The class library and the CLR together 43 constitute .NET Framework. 4.13 .NET Framework's Base Class Library provides user interface, data access, database connectivity, cryptography, web application development, numeric algorithms, and network communications. Programmers produce software by combining their own source code with .NET Framework and other libraries. .NET Framework is intended to be used by most new applications created for the Windows platform. Microsoft also produces an integrated
  • 44.
    development environment largelyfor .NET software called Visual Studio. Version 3.5 of the .NET Framework was released on 19 November 2007, but it is not included with Windows Server 2008. As with .NET Framework 3.0, version 3.5 uses Common Language Runtime (CLR) 2.0, that is, the same version as .NET Framework version 2.0. In addition, .NET Framework 3.5 also installs .NET Framework 2.0 SP1 and 3.0 SP1 (with the later 3.5 SP1 instead installing 2.0 SP2 and 3.0 SP2), which adds some methods and properties to the BCL classes in version 2.0 which are required for version 3.5 features such as Language Integrated Query (LINQ). These changes do not affect applications written for version 2.0, however. 4.14 The front end is responsible for collecting input in various forms from the user and processing it to conform to a specification the back end can use. The front end is an interface between the user and the back end. The front and back ends may be distributed amongst one or more systems. We use front end Programming Language ASP, HTML, CSS, VBScript. As we need to develop Web Application for Web Based Claims Processing System (WCPS). 4.15 We will use ASP.Net as it is the new Microsoft technology to develop any application which support and integrate other server product for the internet. By ASP.Net we can develop in web application by .NET framework and manage environment with any .NET support language like VB.Net and C#. Web pages with the .asp file extension use ASP, although some web sites disguise their choice of scripting language for security purposes (e.g. still using the more common .htm or .html extension). Pages with the .aspx extension use compiled ASP.NET (based on Microsoft's .NET Framework), which makes them faster and more robust than server-side scripting in ASP, which is interpreted at run-time; however, ASP.NET pages may still include some ASP scripting. The introduction of ASP.NET led to use of the term Classic ASP for the original technology. Programmers write most ASP pages using VBScript, but any other Active Scripting engine can be selected instead with the @Language directive or the <script language="manu" runat="server"> syntax. JScript 44
  • 45.
    (Microsoft's implementation ofECMAScript) is the other language that is usually available. PerlScript (a derivative of Perl) and others are available as third-party installable Active 45 Scripting engines. Features of ASP.net:- a) Support for new HTML5 form types. b) Support for model binders in Web Forms. These let you bind data controls directly to data-access methods, and automatically convert user input to and from .NET Framework data types. c) Support for unobtrusive JavaScript in client-side validation scripts. d) Improved handling of client script through bundling and minification for improved page performance. e) Integrated encoding routines from the AntiXSS library (previously an external library) to protect from cross-site scripting attacks. f) Support for WebSocket protocol. g) Support for reading and writing HTTP requests and responses asynchronously. h) Support for asynchronous modules and handlers. i) Support for content distribution network (CDN) fallback in the Script Manager control. 4.16 .NET is built on the Windows Server System to take major advantage of the OS and which comes with a host of different servers which allows for building, deploying, managing and maintaining Web-based solutions. The Windows Server System is designed with performance as priority and it provides scalability, reliability, and manageability for the global, Web-enabled enterprise. The Windows Server System integrated software products are built for interoperability using open Web standards such as XML and SOAP.NET is a "Software Platform". It is a language-neutral environment for developing rich .NET experiences and building applications that can easily and securely operate within it.
  • 46.
    4.17 When developedapplications are deployed, those applications will target .NET and will execute the code. The components that make up the .NET platform are collectively called the .NET Framework. The .NET Framework is a managed, type-safe environment for developing and executing applications. The .NET Framework manages all aspects of program execution, like, allocation of memory for the storage of data and instructions, granting and denying permissions to the application, managing execution of the application and reallocation of memory for resources that are not needed. The .NET Framework is designed for cross-language compatibility. Cross- language compatibility means, an application written in Visual Basic .NET may reference a DLL file written in C# (C-Sharp). A Visual Basic .NET class might be derived from a C# class or vice versa. 46 4.18 Advantages of C# include:- a) Powerful Windows-based Applications b) Building Web-based Applications c) Simplified Deployment d) Powerful, Flexible, Simplified Data Access e) Improved Coding f) Direct Access to the Platform g) Full Object-Oriented Constructs h) XML Web Services i) COM Interoperability 4.19 SQL Server 2008:-WCPS Application uses SQL Server 2008 as storing the data. Microsoft SQL Server 2008 as our database and it has so many features which is ideal for our dot net based application. Features Includes:-Support for Multiple Platforms, Integration with Windows Back office servers, and Integration with Microsoft .NET Enterprise Servers Scalability, Replication, Centralized Management, Reliability, Automating Tasks. Microsoft
  • 47.
    SQL Server isa relational database management system developed by Microsoft. As a database, it is a software product whose primary function is to store and retrieve data as requested by other software applications, be it those on the same computer or those running on another computer across a network (including the Internet). There are at least a dozen different editions of Microsoft SQL Server aimed at different audiences and for workloads ranging from small single-machine applications to large Internet- facing applications with many concurrent users. Its primary query languages are T-SQL and ANSI SQL. 4.2 Testing &Debugging: - Software testing is an investigation conducted to provide stakeholders with information about the quality of the product or service under test. Software testing can also provide an objective, independent view of the software to allow the business to appreciate and understand the risks of software implementation. Test techniques include, but are not limited to the process of executing a program or application with the intent of finding software bugs (errors or other defects). Software testing can be stated as the process of validating and verifying that a computer program/application/product: a) meets the requirements that guided its design and development, 47 b) works as expected, c) can be implemented with the same characteristics, d) Satisfies the needs of stakeholders. 4.21 Debugging: is a methodical process of finding and reducing the number of bugs, or defects, in a computer program or a piece of electronic hardware, thus making it behave as expected. Debugging tends to be harder when various subsystems are tightly coupled, as changes in one may cause bugs to emerge in another. Many books have been written about debugging (see below: Further reading), as it involves numerous aspects, including interactive debugging, control flow, integration testing, log files, monitoring (application,
  • 48.
    system), memory dumps,profiling, Statistical Process Control, and special design tactics to 48 improve detection while simplifying changes. 4.22 Module Testing: - Module testing is the testing of complete code objects as produced by the compiler when built from source. Each test case is independent from the others. Substitutes such as method stubs, mock objects, fakes, and test harnesses can be used to assist testing a module in isolation. Unit tests are typically written and run by software developers to ensure that code meets its design and behaves as intended. Benefits of Module Testing:- a) Find Error Early: Unit tests find problems early in the development cycle. b) Facilitates change: Unit testing allows the programmer to refactor code at a later date, and make sure the module still works correctly (e.g., in regression testing). The procedure is to write test cases for all functions and methods so that whenever a change causes a fault, it can be quickly identified. c) Simplifies integration: - Unit testing may reduce uncertainty in the units themselves and can be used in a bottom-up testing style approach. By testing the parts of a program first and then testing the sum of its parts, integration testing becomes much easier. d) Documentation: - Unit testing provides a sort of living documentation of the system. Developers looking to learn what functionality is provided by a unit and how to use it can look at the unit tests to gain a basic understanding of the unit's interface (API). 4.23 Test Case Generator:- is basically a tool for test case generation in combinatorial test scenarios. Since most test scenarios are somehow of combinatorial nature or can be transformed into it by breaking down to equivalence classes in defined states, this tool will help you in many situations where one has to build test cases in a systematical and reproducible way. We check an individual module by test case generator tools.
  • 49.
    Figure No- 4.2:Adminlogin Testcase 49
  • 50.
    Figure No- 4.3:Employee login Testcase Figure No- 4.4: Employee Registration page Testcase 50
  • 51.
    Figure No- 4.5:Apply Claim Testcase 51
  • 52.
    Figure No- 4.6:Approve/claim Testcase 52
  • 53.
    4.24 System Testing:System testing of software or hardware is testing conducted on a complete, integrated system to evaluate the system's compliance with its specified requirements. System testing falls within the scope of black box testing, and as such, should require no knowledge of the inner design of the code or logic. As a rule, system testing takes, as its input, all of the "integrated" software components that have passed integration testing and also the software system itself integrated with any applicable hardware system(s). The purpose of integration testing is to detect any inconsistencies between the software units that are integrated together (called assemblages) or between any of the assemblages and the hardware. System testing is a more limited type of testing; it seeks to detect defects both within the "inter-assemblages" and also within the system as a whole. 4.25 System testing is performed on the entire system in the context of a Functional Requirement Specification(s) (FRS) and/or a System Requirement Specification (SRS). System testing tests not only the design, but also the behaviour and even the believed expectations of the customer. It is also intended to test up to and beyond the bounds defined in the software/hardware requirements specification. The following examples are different types of testing that should be considered during System testing: a) Graphical user interface testing: This is the process of testing a product's graphical user interface to ensure it meets its written specifications. This is normally done through the use of a variety of test cases. b) Usability testing: This is a technique used in user-centered interaction design to evaluate a product by testing it on users. This can be seen as an irreplaceable usability practice, since it gives direct input on how real users use the system. 53
  • 54.
    c) Performance testing:This is a testing performed to determine how a system performs, in terms of responsiveness and stability, under a particular workload. It can also serve to investigate measure, validate or verify other quality attributes of the system, such as scalability, reliability and resource usage. d) Compatibility testing: Part of software non- functional tests, is testing conducted on the application to evaluate the application's compatibility with the computing 54 environment. e) Scalability Testing: Part of the battery of non- functional tests, is the testing of a software application for measuring its capability to scale up or scale out in terms of any of its non-functional capability. f) Regression testing: is a type of software testing that seeks to uncover new software bugs, or regressions, in existing functional and non-functional areas of a system after changes such as enhancements, patches or configuration changes, have been made to them. 4.26 Validation: Validation rule is a criterion or constraint used in the process of data validation, carried out after the data has been encoded onto an input medium and involves a data vet or validation program. This is distinct from formal verification, where the operation of a program is determined to be that which was intended, and that meets the purpose. The method is to check that data fall the appropriate parameters defined by the systems analyst. A judgement as to whether data is valid is made possible by the validation program, but it cannot ensure complete accuracy. This can only be achieved through the use of all the clerical and computer controls built into the system at the design stage. ASP.Net validation controls validate the user input data to ensure that useless, unauthenticated or contradictory data don.t get stored. ASP.Net provides the following validation controls: a) RequiredFieldValidator
  • 55.
    55 b) RangeValidator c) CompareValidator d) RegularExpressionValidator e) CustomValidator f) ValidationSummary 4.27 The following example describes a form to be filled up by all the students of a school, divided into four houses, for electing the school president. We will be using the validation controls to validate the user input. The content files code: <form id="form1" runat="server"> <table style="width: 66%;"> <tr> <td colspan="3" align="center"> <asp:Label ID="lblmsg" Text="President Election Form : Choose your president" runat="server" /> </td> </tr> <tr> <td> Candidate: </td> <td> <asp:DropDownList ID="ddlcandidate" runat="server" style="width:239px"> <asp:ListItem>Please Choose a Candidate</asp:ListItem> <asp:ListItem>M H Kabir</asp:ListItem> <asp:ListItem>Steve Taylor</asp:ListItem>
  • 56.
    <asp:ListItem>John Abraham</asp:ListItem> <asp:ListItem>VenusWilliams</asp:ListItem> 56 </asp:DropDownList> </td> <td> <asp:RequiredFieldValidator ID="rfvcandidate" runat="server" ControlToValidate ="ddlcandidate" ErrorMessage="Please choose a candidate" InitialValue="Please choose a candidate"> </asp:RequiredFieldValidator> </td> </tr> <tr> <td> House:</td> <td> <asp:RadioButtonList ID="rblhouse" runat="server" RepeatLayout="Flow"> <asp:ListItem>Red</asp:ListItem> <asp:ListItem>Blue</asp:ListItem> <asp:ListItem>Yellow</asp:ListItem> <asp:ListItem>Green</asp:ListItem> </asp:RadioButtonList> </td> <td> <asp:RequiredFieldValidator ID ="rfvhouse" runat="server" ControlToValidate= "rblhouse" ErrorMessage= "Enter your house name"> </asp:RequiredFieldValidator> <br />
  • 57.
    57 </td> </tr> <tr> <td>CLASS</td> <td> <asp:TextBox ID="txtclass" runat="server"></asp:TextBox> </td> <td> <asp:RangeValidator ID="rvclass" runat="server" ControlToValidate="txtclass" ErrorMessage="Enter your class (6 - 12)" MaximumValue="12" MinimumValue="6" Type="Integer"> </asp:RangeValidator> </td> </tr> <tr> <td> Email:</td> <td> <asp:TextBox ID="txtemail" runat="server" style="width:250px"> </asp:TextBox> </td> <td> <asp:RegularExpressionValidator ID="remail" runat="server" ControlToValidate ="txtemail" ErrorMessage = "Enter your email" Text="***" ValidationExpression="w+([-+.']w+)*@w+([-.]w+)*.w+([-.]w+)*" > </asp:RegularExpressionValidator> </td> </tr> <tr>
  • 58.
    58 <td> <asp:ButtonID="Button1" runat="server" Text="Submit" onclick="Button1_Click" /></td> </tr> </table> <asp:ValidationSummary ID="ValidationSummary1" runat="server" DisplayMode ="BulletList" ShowSummary ="true" HeaderText="Errors:" /> </form> Submit Button code protected void Button1_Click(object sender, EventArgs e) { if (Page.IsValid) { lblmsg.Text = "Thank You"; } else { lblmsg.Text = "Fill up all the fields"; } }
  • 59.
    59 Design View Figure No-4.7: Screenshot of Vaildation Rule
  • 60.
    Chapter-5 SYSTEM IMPLEMENTATION 5.1 Acquisition: The Web Based Claims Processing System (WCPS) will permit to enter new claim, track the claim status and maintaining master information. The main users of the project are Employee of all departments and Employee of CPD – Claim Processing Department. An end-user perspective, the Web Based Claims Processing System Project consists of two functional elements: enhanced Employee modules for Login, Apply for new claim, and view status of already applied claim.CPD module for approve/reject claim, view 60 pending status, Add/Edit employee details. 5.11 Requirement of software implementation a) Operating Environment i. The WCPS web application will operate with the following Web Browsers: Microsoft Internet Explorer version 6.0, 7.0, Chrome, Mozilla. ii. The WCPS web application shall operate on a server running the latest versions of IIS (Internet Information Server).
  • 61.
    iii. The WCPSweb application shall permit user access from Internet connection. iv. Operating System: Windows xp,Window 7 ,Window 8 v. Software requirements: SQL Server 2005, 2008, .net framework 3.5, 4.0. vi. Languages used are asp.net using c# and scripting is done using JavaScript. vii. Hardware Requirements: 512(minimum)MB/1(recommended) GB RAM viii. Hard disk- nGB depending upon the requirement to store data minimum of 61 25GB. Figure No- 5.1: Operating Web Based Claim System 5.2 Cost of Implementation: WCPS can be implemented in the organization in one to two weeks. The cost of this project is derived from effort, hardware cost, training cost, telecommunication costs etc. a) Effort: It includes the total number of manpower per months. As this project is completely computerized hence less number of manpower will be used to successfully run this project. At least 2-3 persons will be enough to maintain this project.
  • 62.
    b) Hardware cost:It includes 1 INTEL P4 Standalone Computers. Cost around 62 20,000. c) Training Cost: One Software personnel will be allotted for providing training to the manpower allotted. Cost around 500Rs per day. d) Employee Cost (technical/non technical): Weekly or timely meetings will be scheduled with the Employees for getting time to time feedback. These meetings will be accompanied with presentation reports. After getting feedback further modifications and developments will be done. 5.3 Conversion: The process of putting the new information system, like modifying procedure, function, module, etc., and retiring the old system is known as system changeover. The changeover method used in this project is Parallel operation. Figure No-5.2: Parllel Process Operation 5.31 Web based Claim Processing System is used parallel operation changeover method requires that both the old and the new information systems operate fully for a specified period. Data is input to both systems and output generated by the new system is compared with the equivalent output from the old system. When users, management, and IT group are
  • 63.
    satisfied that thenew system operates correctly then the old system is terminated. It is the most costly changeover method and involves lower risks. 5.4 Our project is training needs assessment is to identify performance requirements and the knowledge, skills, and abilities needed by the organizational personnel to achieve the requirements. An effective training needs assessment will help direct resources to areas of greatest demand. The assessment should address resources needed to fulfill organizational mission, improve productivity, and provide quality products and services. A needs assessment is the process of identifying the "gap" between performance required and current performance. When a difference exists, it explores the causes and reasons for the gap and methods for closing or eliminating the gap. A complete needs assessment also considers the 63 consequences for ignoring the gaps. 5.41 There are three levels of a training needs assessment: a) Organizational assessment: evaluates the level of organizational performance. An assessment of this type will determine what skills, knowledge, and abilities an agency needs. It determines what is required to alleviate the problems and weaknesses of the agency as well as to enhance strengths and competencies, especially for Mission Critical Occupation's (MCO). Organizational assessment takes into consideration various additional factors, including changing demographics, political trends, technology, and the economy. b) Occupational assessment: examines the skills, knowledge, and abilities required for affected occupational groups. Occupational assessment identifies how and which occupational discrepancies or gaps exist, potentially introduced by the new direction of an agency. It also examines new ways to do work that can eliminate the discrepancies or gaps.
  • 64.
    c) Individual assessment:analyzes how well an individual employee is doing a job and determines the individual's capacity to do new or different work. Individual assessment provides information on which employees need training and what 64 kind. 5.42 The benefits of training can be summed up as: a) Improves morale of employees: Training helps the employee to get job security and job satisfaction. The more satisfied the employee is and the greater is his morale, the more he will contribute to organizational success and the lesser will be employee absenteeism and turnover. b) Less supervision: A well trained employee will be well acquainted with the job and will need less of supervision. Thus, there will be less wastage of time and efforts. c) Fewe r accidents : Errors are likely to occur if the employees lack knowledge and skills required for doing a particular job. The more trained an employee is, the less are the chances of committing accidents in job and the more proficient the employee becomes. d) Chances of promotion: Employees acquire skills and efficiency during training. They become more eligible for promotion. They become an asset for the organization. e) Increased productivity: Training improves efficiency and productivity of employees. Well trained employees show both quantity and quality performance. There is less wastage of time, money and resources if employees are properly trained.
  • 65.
    5.43 Two ways/methodsof Training in our project a) On the job training: On the job training methods are those which are given to the employees within the everyday working of a concern. It is a simple and cost-effective training method. The in-proficient as well as semi- proficient employees can be well trained by using such training method. The employees are trained in actual working scenario. The motto of such training is “learning by doing.” Instances of such on-job training methods are job-rotation, coaching, temporary promotions, etc. b) Off the job training: Off the job training methods are those in which training is provided away from the actual working condition. It is generally used in case of new employees. Instances of off the job training methods are workshops, seminars, conferences, etc. Such method is costly and is effective if and only if large number of employees have to be trained within a short time period. Off the job training is also called as vestibule training, i.e., the employees are trained in a separate area (may be a hall, entrance, reception area, etc. known as a vestibule) where the actual working conditions are 65 duplicated. 5.44 How to identify training needs in our project a) Review your business objectives and identify critical activities. Set measurable performance standards, for example, measures of production efficiency or marketing success. b) Monitor performance to identify problem areas.
  • 66.
    c) Get feedbackfrom customers, suppliers and other key business partners; consider using interviews or surveys in areas such as customer satisfaction. d) Ask employees to raise concerns and make suggestions; include discussion of training needs in employee performance management. e) Identify any dependencies, for example, where only one employee has crucial 66 skills or knowledge. f) Review any legal requirements such as health and safety training. Review any changes you plan or expect (e.g. new products, procedures or technologies); identify potential weaknesses and problems. g) Consider how employees' roles may change: for example, your plans to promote individuals and to develop new employees. h) Priorities problem areas or areas of weakness. i) Consider how improving systems or equipment could contribute to resolving problems. j) Consider whether poor performance reflects bad management, for example, a failure to agree clear objectives and motivate employees. k) Consider whether you have unrealistic expectations given the caliber or number of employees, and if you need to recruit new talent or reassign roles. l) Consider whether training will be an effective solution; assess employees' willingness to learn, and preferred learning style. m) Identify training options (e.g. job shadowing, distance learning or external training courses); set clear objectives for training activities. n) Implement a pilot training scheme and review the outcome before rolling the program out. o) Regularly review the outcome of training to identify further training needs and to assess the effectiveness of your training-needs analysis.
  • 67.
    67 5.5 Documentationof Project a) Operation Manual i. If you are new user, you must register yourself to the system to get logged in. ii. New user should have employee id. iii. After registration the user will be granted access to his home page and respective functionalities. iv. Once you are logged into the system user can perform access a vast range of functionalities which are very simple to use. v. Register user can be apply claim, view claim status, attach medical reports. vi. User can be printed all claim status details. b) User Manual
  • 68.
    Figure No- 5.3:Login Screen Figure No- 5.4: Approve Claim Figure No- 5.5: Apply Claim 68
  • 69.
    Summary & Conclusions At the end of our project, we are able to develop software to process claims (Apply and Approve claims) of all the employees. The system developed is able to meet all the basic requirements. It will provide the facility to the user so that they can record all the Claims of the employee in more efficient and proper way. The management of the information will be immensely benefited by the system, as it will automate the Claim Processing System which will reduce the workload. The security of the system is also one of the prime concerns. There is always a room for improvement in any software, however efficient the system may be. The important thing is that the system should be flexible enough for future modifications. Every effort has been made to cover all user requirements and make it user friendly. Web Based Claims Processing System (WCPS) which is web based so that the employee can fill the form online and submit it so that the form is sent to CPD through Internet. At CPD, the form needs to be checked automatically by a program which will compute the amount that needs to be reimbursed to the employee for the treatment undertaken. There were several unknown elements at the start of the project which meant that it had a certain element of risk. These included the author’s lack of XML technology and CALL experience, the difficulty of obtaining information about application and the lack of knowledge of the Employee community’s reaction to the project. However, these potential problems were successfully overcome. For reimbursement, the employee needs to fill in a form detailing the treatment undertaken which includes the name & cost of medicines, laboratory tests, surgery. The form is duly signed by the employee and it will be sent to the concerned Claims Processing Department (CPD) by messenger for processing. CPD will process it and the order regarding the reimbursement is sent to the Cash counter (CC) where in the employee can come and 69 receive the reimbursement amount.
  • 70.
    Limitations a) Usercan only user this application from the computer which is connected of 70 WAN. b) Only able to handle restricted Category range. c) If the Main Server has some problem user has to wait till it solve to user application
  • 71.
    Directions for FutureDevelopment The future scope of this project, Intranet mail system is very wide. There are many additional features, which are planned to be incorporated during the future enhancements of this project. Although all the main objectives according to SRS document have been achieved but still 71 there is for enhancement. a) This software can be easily upgraded in the future. And also include many more features for existing system. b) It is connected to the network for easy retrieval of data and many more location or many districts or cities in different states. c) All the information can be easily accessed by the employee like their details, mails, departments. It can be modified and the other details can be easily provided to customer. d) If anyone wants to combine all the departments of organization through internet then he can easily do this with the help of this technology called .net e) Providing the SMS alerts facility to users to remove the dependency on email account (web). f) As the project is flexible, so in future document attached can be added in the project.
  • 72.
    72 References FollowingWebsites & Books are referring to create this project. i. http://www.programmer2programmer.net downloaded on -22/2/14 ii. http://www.codeproject.com downloaded on -30/2/14 iii. http://www.asp.net downloaded on -12/3/14 iv. http://www.asp123.com downloaded on -22/4/14 v. http://www.wikipedia.org downloaded on -30/4/14 vi. E.Balaguruswamy,”Programming with C#,” third edition 2012”, McGrawl H ills,p. 120 vii. A. Stevens, Database Management, Press asian, India, 2000, p. 80 viii. Herbert Schildt, C# 4.0:The Complete Reference, McGraaHill, London, 2010, p 899
  • 73.
    Appendices 73 A.Module Coding a) ADMIN Module(ASP page) <%@ Page Language="C#" AutoEventWireup="true" CodeBehind="ADMINILOGIN.aspx.cs" Inherits="GIBS_PROJECT.ADMINILOGIN" %> <!DOCTYPE html PUBLIC "-//W3C//DTD XHTML 1.0 Transitional//EN" "http://www.w3.org/TR/xhtml1/DTD/xhtml1-transitional.dtd"> <html xmlns="http://www.w3.org/1999/xhtml" > <head runat="server"> <title>ADMIN LOGIN</title> <style type ="text/css" > .style8 { height: 60px; width: 947px; } </style> </head> <body style="background-image:url( 'image/admin.jpg' ); background-repeat : repeat ; "> <form id="form1" runat="server"> <center><img alt ="logo" src="image/coollogo_com-249401001.gif" border="0" title="Logo Design" class ="style8 "/></center> <div> <center> <br />3333 <br /> <br /> <br /> <asp:Label ID="Label1" runat="server" Text="ADMINISTRATION LOGIN " Font-Bold ="true" Font-Size = "XX-Large" ForeColor ="BlanchedAlmond" ></asp:Label></center> <center> <table cellspacing =10px; cellpadding =10px; border =10px; > <tr><td>USERNAME : </td><td> <asp:TextBox ID="TextUSER" runat="server"></asp:TextBox> </td>
  • 74.
    74 </tr> <tr><td>PASSWORD: </td><td> <asp:TextBox ID="TextPASS" runat="server" TextMode ="Password" ></asp:TextBox> </td> </tr> <tr><td> <asp:Button ID="LOGBut" runat="server" Text="LOGIN" onclick="LOGBut_Click" /></td> <td> <asp:Button ID="exit" runat="server" Text="EXIT" onclick="exit_Click" /></td> </tr> </table></center> </div> </form> </body> </html> C# Code using System; using System.Collections; using System.Configuration; using System.Data; using System.Linq; using System.Web; using System.Web.Security; using System.Web.UI; using System.Web.UI.HtmlControls; using System.Web.UI.WebControls; using System.Web.UI.WebControls.WebParts; using System.Xml.Linq; using System.Data.SqlClient; using System.Drawing;
  • 75.
    75 namespace GIBS_PROJECT { public partial class ADMINILOGIN : System.Web.UI.Page { SqlConnection con = new SqlConnection("Data Source=.SQLEXPRESS;AttachDbFilename= C:UsersNEERAJ SHARMADocumentsVisual Studio 2010ProjectsGIBS_PROJECTGIBS_PROJECTApp_Dataproject1.mdf;Integrated Security=True;Connect Timeout=30;User Instance=True;"); protected void Page_Load(object sender, EventArgs e) { } protected void LOGBut_Click(object sender, EventArgs e) { SqlCommand cmd = new SqlCommand("select COUNT(*)FROM adminlog WHERE USERNAME='" + TextUSER.Text + "' and PASSWORD='" + TextPASS.Text + "'"); cmd.Connection = con; con.Open(); int OBJ = Convert.ToInt32(cmd.ExecuteScalar()); if (OBJ > 0) { Session["USERNAME"] = TextUSER.Text; Session["PASSWORD"] = TextPASS.Text; Response.Redirect("CPD_PAGE.aspx"); } else { Label1.Text = "Invalid username or password"; this.Label1.ForeColor = Color.Red; }
  • 76.
    76 } protectedvoid exit_Click(object sender, EventArgs e) { Response.Redirect("index.html"); } } } b) EMPLOYEE Detail(ASP Page) <%@ Page Language="C#" MasterPageFile="~/Site3.Master" AutoEventWireup="true" CodeBehind="MANAGEEMP.aspx.cs" Inherits="GIBS_PROJECT.WebForm10" Title="EMPLOYEE Details" %> <asp:Content ID="Content1" ContentPlaceHolderID="head" runat="server"> <style type="text/css"> .style1 { width: 100%; } </style> </asp:Content> <asp:Content ID="Content2" ContentPlaceHolderID="ContentPlaceHolder1" runat="server"> <script type="text/javascript"> function PrintGridData() { var prtGrid = document.getElementById('<%=GridView1.ClientID %>'); prtGrid.border = 1; var prtwin = window.open('', 'PrintGridViewData','left=100,top=100,width=1000,height=1000,tollbar=0,scrollbars =1,status=0,resizable=1');
  • 77.
    prtwin.document.write(prtGrid.outerHTML); 77 prtwin.document.close(); prtwin.focus(); prtwin.print(); prtwin.close(); } </script> <br /> <br /> <br /> <div style="width: 100%; height: 300px; overflow: auto " > <asp:GridView ID="GridView1" runat="server" AutoGenerateColumns="False" DataKeyNames="EID" BackColor="White" BorderColor= "DarkGreen" BorderStyle="Double" BorderWidth="5px" CellPadding="5" GridLines="Horizontal" onrowcancelingedit="GridView1_RowCancelingEdit1" onrowediting="GridView1_RowEditing1" onrowupdating="GridView1_RowUpdating1" Width="1031px" onrowdeleting="GridView1_RowDeleting" > <RowStyle BackColor="White" ForeColor= "Black" /> <Columns> <asp:TemplateField HeaderText="EID"> <EditItemTemplate> <asp:Label ID="lbleid" Width="50" runat="server" Text='<%# Eval("EID") %>'></asp:Label> </EditItemTemplate>
  • 78.
    <ItemTemplate> <asp:Label ID="lbleid"runat="server" Text='<%# Bind("EID") 78 %>'></asp:Label> </ItemTemplate> </asp:TemplateField> <asp:TemplateField HeaderText="Name"> <EditItemTemplate> <asp:TextBox ID="txtfname" Width="70" runat="server" Text='<%# Eval("Name") %>'></asp:TextBox> </EditItemTemplate> <ItemTemplate> <asp:Label ID="Label2" runat="server" Text='<%# Bind("Name") %>'></asp:Label> </ItemTemplate> </asp:TemplateField> <asp:TemplateField HeaderText="FatherName"> <EditItemTemplate> <asp:TextBox ID="txtfathername" Width="70" runat="server" Text='<%# Eval("Father_Name") %>'></asp:TextBox> </EditItemTemplate> <ItemTemplate> <asp:Label ID="Label4" runat="server" Text='<%# Bind("Father_Name") %>'></asp:Label> </ItemTemplate> </asp:TemplateField> <asp:TemplateField HeaderText="Contact 1"> <EditItemTemplate> <asp:TextBox ID="txtphone" Width="80" runat="server" Text='<%# Bind("Mobile") %>'></asp:TextBox> </EditItemTemplate>
  • 79.
    <ItemTemplate> <asp:Label ID="Label5"runat="server" Text='<%# Bind("Mobile") %>'></asp:Label> </ItemTemplate> </asp:TemplateField> <asp:TemplateField HeaderText="Contact 2"> <EditItemTemplate> <asp:TextBox ID="txtland" Width="80" runat="server" Text='<%# Bind("Landline") %>'></asp:TextBox> </EditItemTemplate> <ItemTemplate> <asp:Label ID="Lab" runat="server" Text='<%# Bind("Landline") %>'></asp:Label> </ItemTemplate> </asp:TemplateField> <asp:TemplateField HeaderText="Salary"> <EditItemTemplate> <asp:TextBox ID="txtsalary" Width="50" runat="server" Text='<%# Bind("Salary") %>'></asp:TextBox> </EditItemTemplate> <ItemTemplate> <asp:Label ID="Label6" runat="server" Text='<%# Bind("Salary") %>'></asp:Label> </ItemTemplate> </asp:TemplateField> <asp:TemplateField HeaderText="D.O.B"> <EditItemTemplate> <asp:Label ID="Label11" runat="server" Text='<%# Bind("Date_of_Birth") %>'></asp:Label> </EditItemTemplate> <ItemTemplate> 79
  • 80.
    <asp:Label ID="Label7" runat="server"Text='<%# Bind("Date_of_Birth") %>'></asp:Label> </ItemTemplate> </asp:TemplateField> <asp:TemplateField HeaderText="D.O.J"> <EditItemTemplate> <asp:Label ID="Label12" runat="server" Text='<%# bind("Date_of_Join") %>'></asp:Label> </EditItemTemplate> <ItemTemplate> <asp:Label ID="Label8" runat="server" Text='<%# Bind("Date_of_Join") %>'></asp:Label> </ItemTemplate> </asp:TemplateField> <asp:TemplateField HeaderText="Depart"> <EditItemTemplate> <asp:TextBox ID="txtdept" runat="server" Width="70" Text='<%# Eval("EmployDep") %>'></asp:TextBox> </EditItemTemplate> <ItemTemplate> <asp:Label ID="Label9" runat="server" Text='<%# Bind("EmployDep") %>'></asp:Label> </ItemTemplate> </asp:TemplateField> <asp:TemplateField HeaderText="Address"> <EditItemTemplate> <asp:TextBox ID="txtaddress" width="200" runat="server" Text='<%# Bind("Address") %>'></asp:TextBox> </EditItemTemplate> <ItemTemplate> <asp:Label ID="Label10" runat="server" Text='<%# Bind("Address") %>'></asp:Label> 80
  • 81.
    </ItemTemplate> </asp:TemplateField> <asp:TemplateFieldHeaderText="Email id"> <EditItemTemplate> <asp:TextBox ID="TextEID" runat="server" Width="70" Text='<%# Eval("EMAIL_ID") %>'></asp:TextBox> </EditItemTemplate> <ItemTemplate> <asp:Label ID="Labem" runat="server" Text='<%# Bind("EMAIL_ID") %>'></asp:Label> </ItemTemplate> </asp:TemplateField> <asp:TemplateField HeaderText="City"> <EditItemTemplate> <asp:TextBox ID="TextCIT" runat="server" Width="70" Text='<%# Eval("city") %>'></asp:TextBox> </EditItemTemplate> <ItemTemplate> <asp:Label ID="Labct" runat="server" Text='<%# Bind("city") 81 %>'></asp:Label> </ItemTemplate> </asp:TemplateField> <asp:TemplateField ShowHeader="False"> <EditItemTemplate> <asp:LinkButton ID="LinkButton1" runat="server" CausesValidation="True" CommandName="Update" Text="Update"></asp:LinkButton> &nbsp;<asp:LinkButton ID="LinkButton2" runat="server" CausesValidation="False" CommandName="Cancel" Text="Cancel"></asp:LinkButton>
  • 82.
    </EditItemTemplate> <ItemTemplate> <asp:LinkButtonID="LinkButton4" runat="server" 82 CausesValidation="False" CommandName="Edit" Text="Edit"></asp:LinkButton> </ItemTemplate> </asp:TemplateField> <asp:TemplateField ShowHeader="False"> <ItemTemplate> <asp:LinkButton ID="LinkButton3" runat="server" CausesValidation="False" Text="Delete" CommandName="Delete" ></asp:LinkButton> </ItemTemplate> </asp:TemplateField> </Columns> <FooterStyle BackColor="White" ForeColor="BLACK" /> <PagerStyle BackColor="#336666" ForeColor="White" HorizontalAlign="Center" /> <SelectedRowStyle BackColor="#339966" Font-Bold="True" ForeColor="White" /> <HeaderStyle BackColor="#336666" Font-Bold="True" ForeColor="White" /> </asp:GridView> </div> <input type="button" id="btnPrint" value="Print Data" onclick="PrintGridData()" /> </asp:Content> C# Code using System;
  • 83.
    83 using System.Collections; using System.Configuration; using System.Data; using System.Linq; using System.Web; using System.Web.Security; using System.Web.UI; using System.Web.UI.WebControls; using System.Web.UI.WebControls.WebParts; using System.Web.UI.HtmlControls; using System.Xml.Linq; using System.Data.SqlClient; using System.Drawing; namespace GIBS_PROJECT { public partial class WebForm10 : System.Web.UI.Page { protected void Page_Load(object sender, EventArgs e) { if (!IsPostBack) { showdata(); } } SqlConnection con = new SqlConnection("Data Source=.SQLEXPRESS;AttachDbFilename= C:UsersNEERAJ SHARMADocumentsVisual Studio 2010ProjectsGIBS_PROJECTGIBS_PROJECTApp_Dataproject1.mdf;Integrated Security=True;Connect Timeout=30;User Instance=True;"); SqlCommand cmd = new SqlCommand(); void showdata() {
  • 84.
    cmd.CommandText = "select* from emplog1"; 84 cmd.Connection = con; con.Open(); GridView1.DataSource = cmd.ExecuteReader(); GridView1.DataBind(); con.Close(); } protected void GridView1_RowEditing1(object sender, GridViewEditEventArgs e) { GridView1.EditIndex = e.NewEditIndex; showdata(); } protected void GridView1_RowUpdating1(object sender, GridViewUpdateEventArgs e) { int row = Convert.ToInt16(GridView1.EditIndex); Label lblid = (Label)GridView1.Rows[row].FindControl("lbleid"); TextBox txtfname = (TextBox)GridView1.Rows[row].FindControl("txtfname"); TextBox txtfathername = (TextBox)GridView1.Rows[row].FindControl("txtfathername"); TextBox txtphone = (TextBox)GridView1.Rows[row].FindControl("txtphone"); TextBox txtland = (TextBox)GridView1.Rows[row].FindControl("txtland"); TextBox txtsalary = (TextBox)GridView1.Rows[row].FindControl("txtsalary"); TextBox txtaddress = (TextBox)GridView1.Rows[row].FindControl("txtaddress"); cmd.Connection = con; cmd.CommandText = "update emplog1 set NAME='" + txtfname.Text + "' ,Father_Name='" + txtfathername.Text + "' ,Mobile='" + txtphone.Text + "',Landline='"+txtland .Text +"', Salary='" + txtsalary.Text + "' ,Address='" + txtaddress.Text + "' where EID ='" + lblid.Text + "'"; con.Open(); cmd.ExecuteNonQuery(); con.Close();
  • 85.
    85 showdata(); GridView1.EditIndex= -1; showdata(); } protected void GridView1_RowCancelingEdit1(object sender, GridViewCancelEditEventArgs e) { GridView1.EditIndex = -1; showdata(); } protected void GridView1_RowDeleting(object sender, GridViewDeleteEventArgs e) { string userid = (GridView1.DataKeys[e.RowIndex].Values["EID"].ToString ()); cmd.CommandText = "delete from emplog1 where EID = '"+userid+"'"; cmd.Connection = con; con.Open(); cmd.ExecuteNonQuery(); con.Close(); GridView1.EditIndex = -1; showdata(); Response.Write("<script>confirm(' DELETE Sucessfully')</script>"); } } } c) Pending Claim Status (ASP Page) <%@ Page Language="C#" MasterPageFile="~/Site3.Master" AutoEventWireup="true" CodeBehind="PENDINGCLAIM.aspx.cs" Inherits="GIBS_PROJECT.WebForm9" Title="Pending Claim" %> <asp:Content ID="Content1" ContentPlaceHolderID="head" runat="server"> </asp:Content> <asp:Content ID="Content2" ContentPlaceHolderID="ContentPlaceHolder1" runat="server"> <br /> <br />
  • 86.
    86 <br /> <asp:GridView ID="GridView1" runat="server" BackColor= "Wheat" BorderColor ="Brown" BorderStyle= "Double" BorderWidth="1px" CellPadding="3" CellSpacing="2" OnRowCommand ="GridView1_RowCommand" AutoGenerateColumns ="false"> <Columns > <asp:TemplateField HeaderText="EMP ID"> <ItemTemplate> <asp:Label ID="Labem" runat="server" Text='<%# Bind("EMPID") %>'></asp:Label> </ItemTemplate> </asp:TemplateField> <asp:TemplateField HeaderText="EMP Name"> <ItemTemplate> <asp:Label ID="Lab1" runat="server" Text='<%# Bind("EMP_NAME") %>'></asp:Label> </ItemTemplate> </asp:TemplateField> <asp:TemplateField HeaderText="Claim ID"> <ItemTemplate> <asp:Label ID="Lab2" runat="server" Text='<%# Bind("Claim_ID") %>'></asp:Label> </ItemTemplate> </asp:TemplateField> <asp:TemplateField HeaderText="Claim Apply Amt"> <ItemTemplate> <asp:Label ID="Lab3" runat="server" Text='<%# Bind("Appamt") %>'></asp:Label> </ItemTemplate> </asp:TemplateField> <asp:TemplateField HeaderText="Claim Against"> <ItemTemplate> <asp:Label ID="Lab5" runat="server" Text='<%# Bind("Claim_Against") %>'></asp:Label> </ItemTemplate> </asp:TemplateField> <asp:TemplateField HeaderText="Claim Status"> <ItemTemplate> <asp:Label ID="Lab6" runat="server" Text='<%# Bind("ClaimStatus") %>'></asp:Label> </ItemTemplate> </asp:TemplateField> <asp:TemplateField HeaderText="Apply Date"> <ItemTemplate>
  • 87.
    <asp:Label ID="Lab7" runat="server"Text='<%# Bind("ec_apply_date") %>'></asp:Label> 87 </ItemTemplate> </asp:TemplateField> <asp:TemplateField HeaderText="Report file "> <ItemTemplate> <asp:Label ID="Lab9" runat="server" Text='<%# Bind("imgname") %>'></asp:Label> </ItemTemplate> </asp:TemplateField> <asp:TemplateField HeaderText=" Download link"> <ItemTemplate> <asp:LinkButton ID="lnkDownload" runat="server" CommandArgument='<%# Eval("imgname") %>' CommandName ="Download" Text='<%# Eval("imgname") %>'></asp:LinkButton> </ItemTemplate> </asp:TemplateField> </Columns> </asp:GridView> </asp:Content> C# Code : using System; using System.Collections; using System.Configuration; using System.Data; using System.Linq; using System.Web; using System.Web.Security; using System.Web.UI; using System.Web.UI.WebControls; using System.Web.UI.WebControls.WebParts; using System.Web.UI.HtmlControls; using System.Xml.Linq; using System.Data.SqlClient; namespace GIBS_PROJECT
  • 88.
    88 { publicpartial class WebForm9 : System.Web.UI.Page { protected void Page_Load(object sender, EventArgs e) { if (!IsPostBack) { Response.ClearHeaders(); Response.AddHeader("Cache-Control", "no-cache, no-store, max-age=0, must-revalidate"); Response.AddHeader("Pragma", "no-cache"); viewpendingclaims(); } } SqlConnection con = new SqlConnection("Data Source=.SQLEXPRESS;AttachDbFilename= C:UsersNEERAJ SHARMADocumentsVisual Studio 2010ProjectsGIBS_PROJECTGIBS_PROJECTApp_Dataproject1.mdf;Integrated Security=True;Connect Timeout=30;User Instance=True;"); SqlCommand cmd = new SqlCommand(); void viewpendingclaims() {cmd.CommandText = "select EMPID, Claim_ID,EMP_NAME, Claim_Against,ClaimStatus ,Appamt ,ec_apply_date,imgname from claim where ClaimStatus='Pending'"; cmd.Connection = con; con.Open(); GridView1.DataSource = cmd.ExecuteReader(); GridView1.DataBind(); con.Close(); } protected void GridView1_RowCommand(object sender, GridViewCommandEventArgs e) { if (e.CommandName == "Download") { Response.Clear();
  • 89.
    Response.ContentType = "application/octet-stream"; Response.AppendHeader("Content-Disposition", "filename=" + e.CommandArgument); Response.TransmitFile(Server.MapPath("~/report_doc/") + e.CommandArgument); 89 Response.End(); }}} d) Approve/Reject Claim (Asp page) <%@ Page Language="C#" MasterPageFile="~/Site3.Master" AutoEventWireup="true" CodeBehind="APPROVEREJECT.aspx.cs" Inherits="GIBS_PROJECT.WebForm7" Title="Approve/Reject Claim" %> <asp:Content ID="Content1" ContentPlaceHolderID="head" runat="server> <style type="text/css"> .style1 { width: 597px; height: 102px; } .style3 { width: 162px; } .style12 { width: 526px; } .style14 { width: 162px; height: 33px; } .style17 { height: 33px; } .style18 { width: 162px; height: 45px; } .style19 {
  • 90.
    90 width: 208px; } .style20 { width: 208px; height: 33px; } .style21 { width: 208px; height: 45px; } .style22 { margin-left: 1px; } .style23 { width: 470px; } .style24 { width: 616px; height: auto; } </style> </asp:Content> <asp:Content ID="Content2" ContentPlaceHolderID="ContentPlaceHolder1" runat="server"><Ajaxtoolkit:ToolkitScriptManager ID="ToolkitScriptManager1" runat="server"> </Ajaxtoolkit:ToolkitScriptManager> <center > <br /> <br /> Enter Claim Id:&nbsp; <asp:DropDownList ID="DDID" runat="server" AutoPostBack ="true" > <asp:ListItem >SELECT</asp:ListItem> </asp:DropDownList> &nbsp;&nbsp;&nbsp;<asp:Button ID="btngo" runat="server" Text="GO" style="height: 26px" onclick="btngo_Click" /><br /> <br /> <fieldset id ="ffd" runat ="server" visible ="false" class ="style12" > <legend style="background-color: Teal;" class="style23"><center>Approve/Reject Claim</center></legend> <table class="style24" cellspacing =5px; cellpadding =5px;>
  • 91.
    91 <tr> <tdclass="style3"><font color= "red" >&nbsp;Employe Name</font></td> <td class="style19"> <asp:Label ID="empname" runat="server" Text="Label"></asp:Label> </td> </tr> <tr> <td class="style3"><font color= "red" >Claim Against</font></td> <td class="style19"> <asp:Label ID="Labclaim" runat="server" Text="Label"></asp:Label> </td> </tr> <tr> <td class="style3"><font color= "red" >Explanition</font></td> <td class="style19"> <asp:Label ID="LabelEXP" runat="server" Text="Label"></asp:Label> </td> </tr> <tr> <td class="style3"><font color="red" >&nbsp;Date of join</font></td> <td class="style19"> <asp:Label ID ="lbldoj" runat ="server" Text ="label" ></asp:Label> </td> </tr> <tr> <td class="style3"><font color= "red" >&nbsp;&nbsp; Date Of Birth </font> </td> <td class="style19"> <asp:Label ID="lbldob" runat="server" Text="Label"></asp:Label> </td> </tr> <tr> <td class="style14"><font color="red" >&nbsp;Approve Claim Amount </font> </td> <td class="style20"> <asp:TextBox ID="txtclaimamt1" runat="server"></asp:TextBox></td> <td class="style17"> <asp:RangeValidator ID="RangeValidator1" runat="server" ControlToValidate="txtclaimamt1" MinimumValue="200" MaximumValue="80000" Type= "Currency" Text ="The Claim AMT between 200 and 80000 " Height="22px"></asp:RangeValidator></td> </tr>
  • 92.
    <tr><td class="style3"><font color="red" >Approve Date&nbsp; </font> </td> 92 <td class ="style19"> <asp:TextBox ID="TextAPP" runat ="server" CssClass="style22"></asp:TextBox> <asp:Image ID="Image1" runat="server" ImageUrl= "image/Calendar_icon.png" Height="25px" Width="30px"/> </td> <Ajaxtoolkit:CalendarExtender ID="CalendarExtender1" runat="server" TargetControlID ="TextAPP" PopupButtonID ="Image1"> </Ajaxtoolkit:CalendarExtender> </tr> <tr> <td class="style18"> <font color= "red" > Claim Status </font> &nbsp;&nbsp;&nbsp;&nbsp;&nbsp;&nbsp;&nbsp;&nbsp;&nbsp;&nbsp;&nbsp;&nbsp;& nbsp;&nbsp;&nbsp;&nbsp;&nbsp;&nbsp;&nbsp;&nbsp;&nbsp;&nbsp;&nbsp; &nbsp;&nbsp; &nbsp;&nbsp;&nbsp;&nbsp;&nbsp;&nbsp;&nbsp;&nbsp;&nbsp;&nbsp;&nbsp;&nbsp;& nbsp;&nbsp;&nbsp;&nbsp;&nbsp;&nbsp;&nbsp;&nbsp;&nbsp;&nbsp;&nbsp; </td> <td class="style21"> <asp:DropDownList ID="ddlclaimstatus" runat="server" Height="23px" Width="112px"> <asp:ListItem>-Select-</asp:ListItem> <asp:ListItem>Approve</asp:ListItem> <asp:ListItem>Reject</asp:ListItem> </asp:DropDownList> </td> </tr> <tr> <td> <asp:Button ID="btn_submit" runat="server" Text="Submit" onclick="btn_submit_Click"/></td> <td class="style19"> <asp:Button ID="btn_Clear" runat="server" Text="exit" onclick="btn_Clear_Click" /> </td> </tr> </table> </fieldset> </center> </asp:Content> C # Code
  • 93.
    93 using System; using System.Collections; using System.Configuration; using System.Data; using System.Linq; using System.Web; using System.Web.Security; using System.Web.UI; using System.Web.UI.WebControls; using System.Web.UI.WebControls.WebParts; using System.Web.UI.HtmlControls; using System.Xml.Linq; using System.Data.SqlClient; namespace GIBS_PROJECT { public partial class WebForm7 : System.Web.UI.Page { protected void Page_Load(object sender, EventArgs e) { if (!IsPostBack) { if (Session["USERNAME"] == null) { Response.Redirect("ADMINILOGIN.aspx"); } else { Response.ClearHeaders(); Response.AddHeader("Cache-Control", "no-cache, no-store, max-age=0, must-revalidate");
  • 94.
    Response.AddHeader("Pragma", "no-cache"); 94 } } if (!IsPostBack) { fillddlemp(); } } SqlConnection con = new SqlConnection("Data Source=.SQLEXPRESS;AttachDbFilename= C:UsersNEERAJ SHARMADocumentsVisual Studio 2010ProjectsGIBS_PROJECTGIBS_PROJECTApp_Dataproject1.mdf;Integrated Security=True;Connect Timeout=30;User Instance=True;"); SqlCommand cmd = new SqlCommand(); void fillddlemp() { cmd.Connection = con; cmd.CommandText = "select Claim_ID from claim where ClaimStatus='Pending'"; con.Open(); DDID.DataSource = cmd.ExecuteReader(); DDID.DataTextField = "Claim_ID"; DDID.DataBind(); con.Close(); } void fillempclaim() { cmd.Connection = con; cmd.CommandText = "select * from claim where Claim_ID='" +DDID.SelectedValue + "'"; SqlDataReader dr; con.Open(); dr = cmd.ExecuteReader();
  • 95.
    95 if (dr.HasRows) { dr.Read(); empname.Text = dr[1].ToString(); Labclaim.Text = dr[5].ToString(); LabelEXP.Text = dr[6].ToString(); lbldob.Text = dr[3].ToString(); lbldoj.Text = dr[4].ToString(); dr.Close(); con.Close(); } } protected void btn_submit_Click(object sender, EventArgs e) { cmd.Connection = con; string ec_approve_date = TextAPP.Text ; cmd.CommandText = "update claim set ec_approve_date='" + ec_approve_date + "',Appoveamt='" + txtclaimamt1.Text + "', ClaimStatus='" + ddlclaimstatus.SelectedItem.Value + "' where Claim_ID= '" + DDID.SelectedValue + "'"; con.Open(); cmd.ExecuteNonQuery(); con.Close(); this.ClientScript.RegisterStartupScript(this.GetType(), "Alert", "<script language="javaScript">" + "alert('claim updated successfully!');" + "window.location.href='APPROVEREJECT.aspx';" + "<" + "/script>"); clear(); } protected void btngo_Click(object sender, EventArgs e) { ffd.Visible = true; fillempclaim();
  • 96.
    96 } protectedvoid btn_Clear_Click(object sender, EventArgs e) { Response.Redirect("CPD_PAGE.aspx"); } void clear() { empname.Text = ""; lbldoj.Text = ""; lbldob.Text = ""; Labclaim.Text = ""; TextAPP.Text = ""; LabelEXP.Text = ""; txtclaimamt1.Text = ""; ddlclaimstatus.SelectedIndex = 0; DDID.SelectedIndex = -1; }}} e) EMPLOYEE login (ASP Page) <%@ Page Language="C#" AutoEventWireup="true" CodeBehind="login.aspx.cs" Inherits="GIBS_PROJECT._login" %> <!DOCTYPE html PUBLIC "-//W3C//DTD XHTML 1.0 Transitional//EN" "http://www.w3.org/TR/xhtml1/DTD/xhtml1-transitional.dtd"> <html xmlns="http://www.w3.org/1999/xhtml" > <head id="Head1" runat="server"> <title>EMPLOYEE LOGIN </title> <style type="text/css"> .style2 { height: 322px; width: 990px; } .style3
  • 97.
    97 { height:42px; width: 201px; } .style4 { height: 42px; width: 107px; } .style5 { width: 107px; } .style6 { width: 287px; height: 190px; } .style7 { width: 201px; } .blink { text-decoration :blink } .style8 { height: 70px; margin-left :206px; width: 947px; } </style> <img alt ="logo" src="image/coollogo_com-249401001.gif" border="0" title="Logo Design" class="style8"/> </head> <body style="background-image:url( 'image/emp.jpg' ); background-repeat : no-repeat ; "> <form id="form2" runat="server"> <br/> <br/> <div class="style2"> <br /> <br /> <center>
  • 98.
    98 <span lang="en-us">& nbsp;&nbsp;&nbsp;&nbsp;&nbsp;&nbsp;&nbsp;&nbsp;&nbsp;&nbsp;&nbsp;&nbsp;&nb sp;&nbsp;&nbsp;&nbsp; </span> <asp:Label ID="Label1" runat="server" Font-Bold ="true" Font-Size ="X-Large" ForeColor ="BlueViolet" Font-Underline ="true" Text ="EMPLOYEE LOGIN"></asp:Label> <br /> <br /> <br /> <table style="margin-left:100px; caption-side :bottom ; border :10px; border-style : ridge ; "class="style6"> <tr> <td class="style4"> EMPLOYEE ID </td> <td class="style3"> <asp:TextBox ID="txtname" runat="server" TextMode = "SingleLine" ></asp:TextBox></td> <td><asp:RequiredFieldValidator ID="requireduser" runat="server" ControlToValidate ="txtname" Text ="enter username"></asp:RequiredFieldValidator></td> </tr> <tr><td class="style5"> PASSWORD </td> <td class="style7"> <asp:TextBox ID="txtpwd" runat="server" TextMode ="Password" ></asp:TextBox></td> <td><asp:RequiredFieldValidator ID="RequiredFieldValidator1" runat="server" ControlToValidate ="txtpwd" Text ="enter Password"></asp:RequiredFieldValidator></td> </tr> <tr><td> <asp:Button ID="LOGINButtn" runat="server" Text="LOGIN" onclick="LOGINButtn_Click1" /></td> <td> <asp:HyperLink ID="HyperLink2" runat="server" NavigateUrl ="~/index.html" > HOME</asp:HyperLink> </td> </tr> </table></center> </div> <h3> <font size="4" color="red"> IF YOU HAVE NOT USER ACCOUNT</font> <asp:HyperLink ID="HyperLink1" runat="server" NavigateUrl ="REGISTER.aspx" CssClass ="blink" >CLICK HERE!</asp:HyperLink> </h3> </form></body></html> C# Code using System; using System.Collections; using System.Configuration;
  • 99.
    99 using System.Linq; using System.Web; using System.Web.Security; using System.Web.UI; using System.Web.UI.HtmlControls; using System.Web.UI.WebControls; using System.Web.UI.WebControls.WebParts; using System.Xml.Linq; using System.Drawing; using System.Data.SqlClient; using System.Data; namespace GIBS_PROJECT { public partial class _login : System.Web.UI.Page { SqlConnection con = new SqlConnection("Data Source=.SQLEXPRESS;AttachDbFilename= C:UsersNEERAJ SHARMADocumentsVisual Studio 2010ProjectsGIBS_PROJECTGIBS_PROJECTApp_Dataproject1.mdf;Integrated Security=True;Connect Timeout=30;User Instance=True;"); SqlCommand cmd = new SqlCommand(); protected void Page_Load(object sender, EventArgs e) { } void checkuser() { cmd.Connection = con; cmd.CommandText = "select NAME from emplog1 where EID ='" + txtname.Text + "' and Password='" + txtpwd.Text + "'"; con.Open(); SqlDataReader dr; dr = cmd.ExecuteReader(); dr.Read();
  • 100.
    100 if (dr.HasRows) { Session["EID"] = dr[0]; string ename = dr[0].ToString(); Session["NAME"] = ename; Session["uid"] = txtname.Text; Response.Redirect("emply.aspx"); } else { Response.Write("<script>confirm('PLEASE REGISTER !!!!')</script>"); } con.Close();} protected void LOGINButtn_Click1(object sender, EventArgs e) { checkuser(); } protected void Button1_Click(object sender, EventArgs e) { Response.Redirect("index.html"); }}} f) Employee Registeration(Asp Page) <%@ Page Language="C#" MasterPageFile="~/Site1.Master" AutoEventWireup="true" CodeBehind="REGISTER.aspx.cs" Inherits="GIBS_PROJECT.WebForm1" Title="EMPLOYEE REGISTERATION" %> <asp:Content ID="Content1" ContentPlaceHolderID="head" runat="server"> <style type="text/css"> .style18 { width: 786px; margin-left: 104px; }.VeryPoorStrength { background: Red; color:White;
  • 101.
    101 font-weight:bold; } .WeakStrength { background: Gray; color:White; font-weight:bold; } .AverageStrength { background: orange; color:black; font-weight:bold; } .GoodStrength{ background: blue; color:White; font-weight:bold; } .ExcellentStrength { background: Green; color:White; font-weight:bold; }.BarBorder { border-style: solid; border-width: 1px; width: 90px; padding:2px; } .style19 { width: 350px; height: 550px; margin-left :0px; } .style21 { width: 170px; height :1px; } .style23 { margin-left :68px; width: 653px; height: 25px;
  • 102.
    102 margin-top :0px; } .style26 { width: 409px; } </style> </asp:Content> <asp:Content ID="Content2" ContentPlaceHolderID="ContentPlaceHolder1" runat="server"> <Ajaxtoolkit:ToolkitScriptManager ID="ToolkitScriptManager1" runat="server"> </Ajaxtoolkit:ToolkitScriptManager> <script type ="text/javascript" > function getCheckedRadioButton() { var radio = document.getElementsByName("txtradio_gender"); //Client ID of the RadioButton for (var i = 0; i < radio.length; i++) { if (radio[i].checked) { // Checked property to check radio Button check or not alert("Radio button having value " + radio[i].value + " was checked."); // Show the checked value return true; } } alert("Not checked any radio button"); // if not checked any RadioButton from the RadioButtonList }</script> <div class="style21"> <img src="image/reg1.jpg" alt = "register" class="style19" /></div> <center><h2 class ="style23"><b><font color="red"> <marquee behavior="alternate" direction="right" class="style26">EMPLOYEE REGISTERATION</marquee> </font> </b></h2> </center> <center> <table style="text-align:left; border-top-style :double " > <tr><td> EMP ID</td> <td> <asp:TextBox ID="EMPID" runat="server"></asp:TextBox></td> <asp:RequiredFieldValidator ID="RequiredFieldValidator1" runat="server" ControlToValidate ="EMPID" ErrorMessage="enter EMPLOYEEID "></asp:RequiredFieldValidator> </tr>
  • 103.
    103 <tr> <td>Name</td> <td> <asp:TextBox ID="txtfname" runat="server"></asp:TextBox></td> <asp:RequiredFieldValidator ID="Requiredname" runat="server" ErrorMessage="enter name" ControlToValidate ="txtfname" ></asp:RequiredFieldValidator> </tr> <tr> <td> Password </td> <td> <asp:TextBox ID="txtpwd" runat="server" TextMode ="Password" ></asp:TextBox></td> <asp:Label ID="Lab1" runat="server"></asp:Label> <asp:RegularExpressionValidator ID="Regularpass" runat="server" ControlToValidate ="txtpwd" ValidationExpression="^(?=.*[a-z])(?=.*[A-Z])(?=.* d)(?=.*[$@$!%*?&])[A-Za-zd$@$!%*?&]{8}" ErrorMessage="Password must contain: 8 characters atleast 1 UpperCase Alphabet, 1 LowerCase Alphabet, 1 Number and 1 Special Character" ForeColor="Red" ></asp:RegularExpressionValidator> </tr> <tr> <td> Father Name </td> <td> <asp:TextBox ID="txtfathername" runat="server"></asp:TextBox> </td> <asp:RequiredFieldValidator ID="RequiredFieldValidator2" runat="server" ErrorMessage="enter Father name" ControlToValidate ="txtfathername"></asp:RequiredFieldValidator> </tr> <tr> <td>Gender </td> <td> <asp:RadioButtonList ID="txtradio_gender" runat="server" AutoPostBack ="false" RepeatDirection="Horizontal"> <asp:ListItem Value="male">M</asp:ListItem> <asp:ListItem Value="female">F</asp:ListItem> </asp:RadioButton> </tr> <tr><td>Email id </td> <td> <asp:TextBox ID="TextEID" runat="server"></asp:TextBox></td> <asp:RegularExpressionValidator ID="remail" runat="server" ControlToValidate="TextEID" ErrorMessage =" enter vaild email" ValidationExpression= "w+([-+.']w+)*@w+([-.]w+)*.w+([-.]w+)*" >
  • 104.
    </asp:RegularExpressionValida></tr> 104 <tr> <td> Contact</td> <td> <asp:TextBox ID="txtcontact" runat="server" ></asp:TextBox> </td> <asp:RegularExpressionValidator ID="RegularExpressionmobile" runat="server" ControlToValidate ="txtcontact" ErrorMessage="RegularExpressionValidator" ForeColor ="red" Text ="please vaild number" ValidationExpression ="^[7-9][0- 9]{9}$"></asp:RegularExpressionValidator> </tr> <tr> <td>if you have landline no<asp:LinkButton ID="LinkButton1" runat="server" onclick="LinkButton1_Click" OnClientClick ="getCheckedRadioButton()">click here</asp:LinkButton> </td> <td> <asp:TextBox ID="txtland" runat="server" Visible ="false" ></asp:TextBox> </td> </tr> <tr> <td>Date Of Birth </td> <td> <asp:DropDownList ID="ddlYear" runat="server" Height="25px" Width="55px"> </asp:DropDownList> <asp:DropDownList ID="ddlMonths" runat="server" Height="25px" Width="40px"> </asp:DropDownList> <asp:DropDownList ID="ddlday" runat="server" Height="25px" Width="40px"> </asp:DropDownList> </tr> <tr> <td> Address</td> <td> <asp:TextBox ID="txtaddress" runat="server" TextMode="MultiLine" Width="138px"></asp:TextBox> </td> </tr>
  • 105.
    <tr><td>City </td> 105 <td> <asp:TextBox ID="TextCIT" runat= "server" ></asp:TextBox></td> </tr> <tr><td>Pincode No </td> <td> <asp:TextBox ID="TextPIN" runat="server"></asp:TextBox></td> </tr> <tr> <td> Employe Department </td> <td> <asp:DropDownList ID="ddlempdep" runat="server" Height="25px" Width="129px" > <asp:ListItem>--SELECT---</asp:ListItem> <asp:ListItem>MANGEMENT</asp:ListItem> <asp:ListItem>ADMIN</asp:ListItem> <asp:ListItem>DOCTOR</asp:ListItem> <asp:ListItem>NURSE</asp:ListItem> <asp:ListItem>TECHANICIAN</asp:ListItem> </asp:DropDownList> </td> </tr> <tr> <td> Salary</td> <td> <asp:TextBox ID="txtsalary" runat="server"></asp:TextBox></td> <asp:RangeValidator ID="RangeValidator1" runat="server" ControlToValidate="txtsalary" MinimumValue="5000" MaximumValue="80000" Type= "Currency" Text ="The salary between 5000 and 80000 "></asp:RangeValidator> </tr> <tr> <td> Date of Join</td> <td> <asp:TextBox ID="TextDATE" runat="server"></asp:TextBox> <asp:Image ID="Image1" runat="server" ImageUrl ="image/Calendar_icon.png" Height="20px" Width="20px" /> </td> <Ajaxtoolkit:CalendarExtender ID="CalendarExtender1" runat="server" TargetControlID ="TextDATE" PopupButtonID ="Image1" > </Ajaxtoolkit:CalendarExtender>
  • 106.
    106 </tr> <tr><td><asp:ButtonID="BtnSubmit" runat="server" Text="SUBMIT" onclick="BtnSubmit_Click1 " /> </td></tr> </table> </center> <Ajaxtoolkit:PasswordStrength ID ="pwdstength" TargetControlID ="txtpwd" StrengthIndicatorType = "BarIndicator" PrefixText="Strength:" HelpStatusLabelID="Lab1" PreferredPasswordLength ="8" MinimumNumericCharacters="1" MinimumSymbolCharacters ="1" BarBorderCssClass="BarBorder" TextStrengthDescriptionStyles="VeryPoorStrength;WeakStrength; AverageStrength;GoodStrength;ExcellentStrength" runat ="server" ></Ajaxtoolkit:PasswordStrength> </asp:Content> C# Code using System; using System.Collections; using System.Configuration; using System.Data; using System.Linq; using System.Web; using System.Web.Security; using System.Web.UI; using System.Web.UI.WebControls; using System.Web.UI.WebControls.WebParts; using System.Web.UI.HtmlControls; using System.Xml.Linq; using System.Data.SqlClient; namespace GIBS_PROJECT { public partial class WebForm1 : System.Web.UI.Page { SqlConnection con = new SqlConnection("Data Source=.SQLEXPRESS;AttachDbFilename= C:UsersNEERAJ SHARMADocumentsVisual Studio
  • 107.
    2010ProjectsGIBS_PROJECTGIBS_PROJECTApp_Dataproject1.mdf;Integrated Security=True;Connect Timeout=30;UserInstance=True;"); 107 SqlCommand cmd = new SqlCommand(); protected void Page_Load(object sender, EventArgs e) {if (!IsPostBack) { fillYear(); fillMonths(); fillday(); }}void fillYear() { for (int i = 1950; i <= 2015; i++) { ddlYear.Items.Add(i.ToString()); } } void fillMonths() { for (int i = 1; i <= 12; i++) { ddlMonths.Items.Add(i.ToString()); } } void fillday() { for (int i = 1; i <= 31; i++) { ddlday.Items.Add(i.ToString());
  • 108.
    108 } }privatevoid Reset() { EMPID.Text = ""; txtpwd.Text = ""; txtfname.Text = ""; txtfathername.Text = ""; txtcontact.Text = ""; txtland.Text = ""; txtsalary.Text = ""; txtaddress.Text = ""; ddlempdep.SelectedIndex = 0; TextDATE.Text = ""; TextEID.Text=""; TextPIN.Text=""; TextCIT.Text=""; ddlday.SelectedIndex = 0; ddlMonths.SelectedIndex = 0; ddlYear.SelectedIndex = 0; txtradio_gender.SelectedIndex = -1; }protected void BtnSubmit_Click1(object sender, EventArgs e) { string EID = EMPID.Text; string PASSWORD = txtpwd.Text; string NAME = txtfname.Text; string Father_Name = txtfathername.Text; string Mobile = txtcontact.Text; string Landline = txtland.Text;
  • 109.
    string dob =ddlday.SelectedItem.Value + "/" + ddlMonths.SelectedItem.Value + "/" + 109 ddlYear.SelectedItem.Value; string Salary = txtsalary.Text; string Address = txtaddress.Text; string EmployDep = ddlempdep.SelectedItem.Value.ToString(); string Date_of_Join = TextDATE.Text; string gender = txtradio_gender.SelectedItem.Text.ToString(); string EMAIL_ID = TextEID.Text; string PINCODE = TextPIN.Text; string city = TextCIT.Text; cmd.Connection = con; cmd.CommandText = "insert into emplog1 (EID,PASSWORD,NAME,Father_Name,Mobile,LandLine,Date_of_Birth ,EMAIL_ID,city ,Salary,EmployDep,Address,PINCODE,Date_of_Join,gender) values('" + EMPID.Text + "','" + txtpwd.Text + "','" + txtfname.Text + "','" + txtfathername.Text + "','" + txtcontact.Text + "','"+txtland .Text +"','" + dob + "','" + TextEID.Text + "','" + TextCIT.Text + "','" + txtsalary.Text + "','" + ddlempdep.SelectedItem.Value + "','" + txtaddress.Text + "','" + TextPIN.Text + "','" + TextDATE.Text + "','" + txtradio_gender.SelectedItem.Text + "')"; con.Open(); cmd.ExecuteNonQuery(); con.Close();} Reset(); this.ClientScript.RegisterStartupScript(this.GetType(), "Alert", "<script language="javaScript">" + "alert('your registeration successfully!');" + "window.location.href='login.aspx';" + "<" + "/script>"); } protected void LinkButton1_Click(object sender, EventArgs e) { txtland.Visible = true; } } g) CHANGE PASSWORD <%@ Page Language="C#" MasterPageFile="~/Site2.Master" AutoEventWireup="true" CodeBehind="CHANGEPASS.aspx.cs" Inherits="GIBS_PROJECT.WebForm3" Title="Change Password" %> <asp:Content ID="Content1" ContentPlaceHolderID="head" runat="server">
  • 110.
    110 <style type="text/css"> .style1 { width: 343px; } .style2 { width: 90px; } .VeryPoorStrength { background: Red; color:White; font-weight:bold; } .WeakStrength { background: Gray; color:White; font-weight:bold; } .AverageStrength { background: orange; color:black; font-weight:bold; } .GoodStrength { background: blue; color:White; font-weight:bold; } .ExcellentStrength { background: Green; color:White; font-weight:bold; } .BarBorder { border-style: solid; border-width: 1px; width: 90px; padding:2px; }
  • 111.
    111 .style3 { width: 107px; } </style> </asp:Content> <asp:Content ID="Content2" ContentPlaceHolderID="ContentPlaceHolder1" runat="server"> <Ajaxtoolkit:ToolkitScriptManager ID="ToolkitScriptManager1" runat="server"> </Ajaxtoolkit:ToolkitScriptManager> <br /> <br /> <br /> <asp:HyperLink ID="HyperLink1" runat="server" NavigateUrl = "~/emply.aspx" ><font color="brown">HOME</font></asp:HyperLink> <center ><asp:Label ID="Label1" runat="server" Font-Bold ="true" Font-Underline ="true" Text="CHANGE PASSWORD"></asp:Label> <br /> <br /> </center> <center > <table style ="text-align :left ; border-style :double ; font-style :normal ;"> <tr><td> Current Password</td> <td> <asp:TextBox ID="txtoldpass" runat="server" TextMode ="Password" > </asp:TextBox></td> <asp:RequiredFieldValidator ID="RequiredFieldValidator1" runat="server" ControlToValidate ="txtoldpass" ErrorMessage="Enter Current password..."></asp:RequiredFieldValidator> </tr> <tr> <td > New Password:</td> <td> <asp:TextBox ID="TxtNewPassword" runat="server" TextMode="Password"></asp:TextBox></td> <asp:Label ID="Lab2" runat="server"></asp:Label>
  • 112.
    <asp:RegularExpressionValidator ID="Regularpass" runat="server" ControlToValidate ="TxtNewPassword" ValidationExpression="^(?=.*[a-z])(?=.*[A-Z])(?=.* d)(?=.*[$@$!%*?&])[A-Za-zd$@$!%*?&]{8}" ErrorMessage="Password must contain: 8 characters atleast 1 UpperCase Alphabet, 1 LowerCase Alphabet, 1 Number and 1 Special Character" ForeColor="Red" ></asp:RegularExpressionValidator> 112 <tr> <td> Confirm Password:</td> <td> <asp:TextBox ID="TxtConfirmPassword" runat="server" TextMode="Password" > </asp:TextBox></td><asp:CompareValidator ID="CompareValidator1" runat="server" ControlToValidate ="TxtConfirmPassword" ControlToCompare ="TxtNewPassword" ErrorMessage="DO NOT Password match"></asp:CompareValidator> </tr> <tr><td><asp:Button ID="SUBButt" runat="server" Text="Submit" onclick="SUBButt_Click1" /></td> </tr> </table></center> <Ajaxtoolkit:PasswordStrength ID ="pwdstength" TargetControlID="TxtNewPassword" StrengthIndicatorType="Text" PrefixText="Strength:" HelpStatusLabelID="lab2" PreferredPasswordLength="8" MinimumNumericCharacters="1" MinimumSymbolCharacters="1" TextStrengthDescriptions="Very Poor;Weak;Average;Good;Excellent" TextStrengthDescriptionStyles="VeryPoorStrength;WeakStrength; AverageStrength;GoodStrength;ExcellentStrength" runat="server"></Ajaxtoolkit:PasswordStrength> <br/><br/></asp:Content> C # Code using System; using System.Collections; using System.Configuration; using System.Data; using System.Linq; using System.Web; using System.Web.Security; using System.Web.UI;
  • 113.
    113 using System.Web.UI.WebControls; using System.Web.UI.WebControls.WebParts; using System.Web.UI.HtmlControls; using System.Xml.Linq; using System.Data .SqlClient ; namespace GIBS_PROJECT { public partial class WebForm3 : System.Web.UI.Page SqlConnection conn = new SqlConnection("Data Source=.SQLEXPRESS;AttachDbFilename= C:UsersNEERAJ SHARMADocumentsVisual Studio 2010ProjectsGIBS_PROJECTGIBS_PROJECTApp_Dataproject1.mdf;Integrated Security=True;Connect Timeout=30;User Instance=True;"); SqlCommand com = new SqlCommand(); protected void Page_Load(object sender, EventArgs e) { if (!IsPostBack) { if (Session["EID"] == null) { Response.Redirect("login.aspx"); } else { Response.ClearHeader(); Response.AddHeader("Cache-Control", "no-cache, no-store, max-age=0, must-revalidate"); Response.AddHeader("Pragma", "no-cache");Label1.Text = "WELCOME" + " " + Session["EID"].ToString() + " Is Logged"; } } }protected void SUBButt_Click1(object sender, EventArgs e) {
  • 114.
    114 string empid= Session["uid"].ToString(); if (Page.IsValid == true) { if (txtoldpass.Text == "") { Response.Write("<script>alert('PLEASE ENTER Current Password !')</script>"); return; }if (TxtNewPassword.Text == "") { Response.Write("<script>alert('PLEASE ENTER NEW PASSWORD !')</script>"); { return; if (TxtConfirmPassword.Text == "") { Response.Write("<script>alert('PLEASE ENTER Confirm PASSWORD !')</script>"); return; } if (txtoldpass.Text == TxtNewPassword.Text) { Response.Write("<script>alert('PLEASE ENTER New PASSWORD !')</script>"); return } conn.Open(); com.Connection = conn; string query = "UPDATE emplog1 " + "SET PASSWORD ='" + TxtConfirmPassword.Text + "'where EID ='" +empid + "'"; com.CommandText = query; SqlDataReader dr; dr = com.ExecuteReader(); if (dr.HasRows)
  • 115.
    115 { dr.Read(); } conn.Close(); this.ClientScript.RegisterStartupScript(this.GetType(), "Alert", "<script language="javaScript">" + "alert('Password changed successfully!');" + "window.location.href='login.aspx';" + "<" + "/script>"); } else { Response.Write("<script>confirm('check new PASSWORD AND CONFIRM EMP ID ')document.location.href='login.aspx'</script>"); } Session.Abandon(); Response.Cache.SetExpires(DateTime.UtcNow.AddMinutes(-1)); Response.Cache.SetCacheability(HttpCacheability.NoCache); Response.Cache.SetNoStore(); } } }