-Shailendra Yadav
EE-42(0705420096)
1
INTRODUCTION OF
SUBSTATION
It is situated at 26°34’2’’N & 80°32’57’’E coordinates
in Dahi Chowki 6.64 km far from Unnao railway station.
Constructed during 1994-98 by CGL.
The whole substation is divided in three parts:
132kv switchyard
400/220kv switchyard
765kv switchyard (Under construction)
2
INCOMING & OUTGOING LINE OF
SUBSTATION
•Unnao to Lucknow (400KV & 220KV both separate)
•Unnao to Bareily-1 (400KV)
•Unnao to Bareily-2 (400KV)
•Unnao to Agara (400KV)
•Unnao to Panki Kanpur(400KV & 220KV both separate)
•Unnao to Anpara (400KV)
•Unnao to PGCIL Lucknow-1 (400KV)
•Unnao to PGCIL Lucknow-2 (400KV)
•One bus bar for 400/220KV 315MVA ICT-1 & ICT-2 line.
3
OUTDOOR EQUIPMENT USED IN
SUBSTATION
 Two 100MVA 220/132KV transformer
 Two 315MVA 400/220KV transformer
 Shunt reactor
 Capacitor bank
 SF6 circuit breaker
 Isolators
 Lightning arresters
 Current transformer
 Capacitor voltage transformer
 Wave trap
 Isolators
4
Transformer H.V. side
bushing CT
COOLING SYSTEM
(ONAN)
ConservaterTank
L.V. side bushing
CTs
5
Oil pump
Oil pump is
used for
circulating oil
forcelly.
Radiator
plates are
used for
increasing
surface area
for natural air
cooling.
Radiator plates
Earthing
plate 6
 we use Cooling fans for
forced air cooling of
transformer . Total six fans
are used for each 100MVA
and eight fans are used for
each 315 MVA transformer.
But all fans never start at
same time . It start in pairs .
COOLING FANS
7
Tertiary
terminal
Tertiary terminal mostly
opened.
The output voltage of
tertiary terminal is 11KV in
100MVA transformer and
33KV in 315 MVA
transformer
Pressure
relief valve
box
8
OLTC
chamber
9
TERMINALS ON TANK COVER
In these photos we can see fogging near transformer due to
operation fire protection system.
10
BUCHHOLZ RELAY
Buchholz relay is a safety device mounted on some oil-filled power
transformers and reactors. It is used as a protective device sensitive to
the effects of dielectric failure inside the equipment.
11
OTI & WTI
OTI –oil temp. indicator
measure temp. of oil filled
in transformer. In OTI has
two mercury bulb.
WTI- winding temp.
indicator measure winding
temp of transformer. It has
four mercury bulb.
OTI panel
WTI panel
mercury
bulb
12
CURRENT TRANSFORMER
In electrical engineering, a current
transformer (CT) is used for
measurement of electric currents.
Current transformers, together
with voltage transformers (VT)
(potential transformers (PT)), are
known as instrument transformers.
When current in a circuit is too high
to directly apply to measuring
instruments, a current transformer
produces a reduced current accurately
proportional to the current in the
circuit, which can be conveniently
connected to measuring and
recording instruments.
13
14
PROTECTION DIAGRAM
A capacitor voltage transformer
(CVT) is a transformer used in
power systems to step-down extra
high voltage signals and provide
low voltage signals either for
measurement or to operate a
protective relay.
The device has at least four
terminals, a high-voltage terminal a
ground terminal and at least one set
of secondary terminals.
CVTs are typically single-phase
devices
CAPACITOR VOLTAGE TRANSFORMER
15
Cross sectional view of CVT
1 - Primary terminal
2 - Cast aluminum bellow housing
3 - Stainless steel expansion bellow
4 - Compression spring
5 - Insulated voltage connection
6 - Capacitor elements
7 - Insulator (porcelain or composite)
8 - Voltage divider tap connection
9 - Cast-epoxy bushing
10 - HF terminal connection
11 - Ferro-resonance suppression
device
12 - Secondary terminals
13 - Oil level sight-glass
14 - Aluminum terminal box
15 - Intermediate transformer
16 - Oil/air block
17 - Oil sampling device
18 - Compensating reactor
19 - Aluminum cover plate
16
1. High Voltage terminal
2. Compensation reactor
3. Intermediate voltage
transformer
4. Ground terminal
5. Ferro-resonance
suppression device
6. Damping resistor
7. Carrier (HF) terminal
(optional)
8. Overvoltage protective
device
9. Secondary terminals
10. Link, to be opened for
test purposes
PRINCIPLE CIRCUIT DIAGRAM OF
CVT
17
CIRCUIT BREAKER
A circuit breaker is an
automatically-operated
electrical switch
designed to protect an
electrical circuit from
damage caused by
overload or short circuit.
In this image we can
see a SF6 circuit breaker
with double break
system.
18
ISOLATORS
An isolators switch are
used to completely de-
energized an electrical
circuit. High-voltage
isolation switches are used
in electrical substations to
allow isolation of apparatus
such as circuit breakers and
transformers, and
transmission lines, for
maintenance.
Isolating rod
Earth link rod
19
PANTOGRAPH ISOLATORS
In open state In close state
20
Central rotating double
break isolator
21
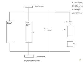
Wave trap
 Wave trap are used in
power system for carrier
communication.
 It trap the higher
frequency above 50Hz.
 It is the effort to utilize
the same transmission line
between two substation for
the purpose of
communications
22
23
LIGHTNING ARRESTOR
The overvoltage protection
is obtained by the use of
lightning / surge arresters.
Lightning Arresters or
Surge Arresters are always
connected in Shunt to the
equipment to be protected,
they provide a low
impedance path for the
surge current to the ground.
Mostly in present days
zinc oxide (ZnO) gapless
arresters are in use.
24
INTERPOSING C.T.
The interposing CTs are used
for Power transformer
Differential Protection
circuit. In a delta/Star Power
transformer, the cts will be
connected star and delta
formation, for eliminating
Zero sequence current on star
side. There will be mismatch
of secondary current , to
maintain equilibrium,
interposing Cts will be
connected to Delta formed
CTs.
25
RELAYS
Differential
relay
O/F protection +FFR
Group A trip relay
CB trouble relay
Group B trip relay
DR earth switch
relay
O/C protection
relays
Breaker failure
relay
RES E/F +O/L
Protection relay
26
Relay testing box
A outer view of Relay
Relay conti….
27
SHUNT REACTOR
 Shunt Reactor is a thyristor controlled high impedance
transformer.
A stable bus
voltage can be
maintained by
providing
variable reactive
power based on
the bus voltage
deviations due
to the load
variations.
28
SHUNT CAPACITOR
BANK
Shunt capacitor banks
are used to improve the
quality of the electrical
supply.
provide capacitive
reactive compensation.
Power factor correction.
29
30
31

400kv-Substation-Training-report-Unnao-India.ppt

  • 1.
  • 2.
    INTRODUCTION OF SUBSTATION It issituated at 26°34’2’’N & 80°32’57’’E coordinates in Dahi Chowki 6.64 km far from Unnao railway station. Constructed during 1994-98 by CGL. The whole substation is divided in three parts: 132kv switchyard 400/220kv switchyard 765kv switchyard (Under construction) 2
  • 3.
    INCOMING & OUTGOINGLINE OF SUBSTATION •Unnao to Lucknow (400KV & 220KV both separate) •Unnao to Bareily-1 (400KV) •Unnao to Bareily-2 (400KV) •Unnao to Agara (400KV) •Unnao to Panki Kanpur(400KV & 220KV both separate) •Unnao to Anpara (400KV) •Unnao to PGCIL Lucknow-1 (400KV) •Unnao to PGCIL Lucknow-2 (400KV) •One bus bar for 400/220KV 315MVA ICT-1 & ICT-2 line. 3
  • 4.
    OUTDOOR EQUIPMENT USEDIN SUBSTATION  Two 100MVA 220/132KV transformer  Two 315MVA 400/220KV transformer  Shunt reactor  Capacitor bank  SF6 circuit breaker  Isolators  Lightning arresters  Current transformer  Capacitor voltage transformer  Wave trap  Isolators 4
  • 5.
    Transformer H.V. side bushingCT COOLING SYSTEM (ONAN) ConservaterTank L.V. side bushing CTs 5
  • 6.
    Oil pump Oil pumpis used for circulating oil forcelly. Radiator plates are used for increasing surface area for natural air cooling. Radiator plates Earthing plate 6
  • 7.
     we useCooling fans for forced air cooling of transformer . Total six fans are used for each 100MVA and eight fans are used for each 315 MVA transformer. But all fans never start at same time . It start in pairs . COOLING FANS 7
  • 8.
    Tertiary terminal Tertiary terminal mostly opened. Theoutput voltage of tertiary terminal is 11KV in 100MVA transformer and 33KV in 315 MVA transformer Pressure relief valve box 8 OLTC chamber
  • 9.
  • 10.
    In these photoswe can see fogging near transformer due to operation fire protection system. 10
  • 11.
    BUCHHOLZ RELAY Buchholz relayis a safety device mounted on some oil-filled power transformers and reactors. It is used as a protective device sensitive to the effects of dielectric failure inside the equipment. 11
  • 12.
    OTI & WTI OTI–oil temp. indicator measure temp. of oil filled in transformer. In OTI has two mercury bulb. WTI- winding temp. indicator measure winding temp of transformer. It has four mercury bulb. OTI panel WTI panel mercury bulb 12
  • 13.
    CURRENT TRANSFORMER In electricalengineering, a current transformer (CT) is used for measurement of electric currents. Current transformers, together with voltage transformers (VT) (potential transformers (PT)), are known as instrument transformers. When current in a circuit is too high to directly apply to measuring instruments, a current transformer produces a reduced current accurately proportional to the current in the circuit, which can be conveniently connected to measuring and recording instruments. 13
  • 14.
  • 15.
    A capacitor voltagetransformer (CVT) is a transformer used in power systems to step-down extra high voltage signals and provide low voltage signals either for measurement or to operate a protective relay. The device has at least four terminals, a high-voltage terminal a ground terminal and at least one set of secondary terminals. CVTs are typically single-phase devices CAPACITOR VOLTAGE TRANSFORMER 15
  • 16.
    Cross sectional viewof CVT 1 - Primary terminal 2 - Cast aluminum bellow housing 3 - Stainless steel expansion bellow 4 - Compression spring 5 - Insulated voltage connection 6 - Capacitor elements 7 - Insulator (porcelain or composite) 8 - Voltage divider tap connection 9 - Cast-epoxy bushing 10 - HF terminal connection 11 - Ferro-resonance suppression device 12 - Secondary terminals 13 - Oil level sight-glass 14 - Aluminum terminal box 15 - Intermediate transformer 16 - Oil/air block 17 - Oil sampling device 18 - Compensating reactor 19 - Aluminum cover plate 16
  • 17.
    1. High Voltageterminal 2. Compensation reactor 3. Intermediate voltage transformer 4. Ground terminal 5. Ferro-resonance suppression device 6. Damping resistor 7. Carrier (HF) terminal (optional) 8. Overvoltage protective device 9. Secondary terminals 10. Link, to be opened for test purposes PRINCIPLE CIRCUIT DIAGRAM OF CVT 17
  • 18.
    CIRCUIT BREAKER A circuitbreaker is an automatically-operated electrical switch designed to protect an electrical circuit from damage caused by overload or short circuit. In this image we can see a SF6 circuit breaker with double break system. 18
  • 19.
    ISOLATORS An isolators switchare used to completely de- energized an electrical circuit. High-voltage isolation switches are used in electrical substations to allow isolation of apparatus such as circuit breakers and transformers, and transmission lines, for maintenance. Isolating rod Earth link rod 19
  • 20.
    PANTOGRAPH ISOLATORS In openstate In close state 20
  • 21.
  • 22.
    Wave trap  Wavetrap are used in power system for carrier communication.  It trap the higher frequency above 50Hz.  It is the effort to utilize the same transmission line between two substation for the purpose of communications 22
  • 23.
  • 24.
    LIGHTNING ARRESTOR The overvoltageprotection is obtained by the use of lightning / surge arresters. Lightning Arresters or Surge Arresters are always connected in Shunt to the equipment to be protected, they provide a low impedance path for the surge current to the ground. Mostly in present days zinc oxide (ZnO) gapless arresters are in use. 24
  • 25.
    INTERPOSING C.T. The interposingCTs are used for Power transformer Differential Protection circuit. In a delta/Star Power transformer, the cts will be connected star and delta formation, for eliminating Zero sequence current on star side. There will be mismatch of secondary current , to maintain equilibrium, interposing Cts will be connected to Delta formed CTs. 25
  • 26.
    RELAYS Differential relay O/F protection +FFR GroupA trip relay CB trouble relay Group B trip relay DR earth switch relay O/C protection relays Breaker failure relay RES E/F +O/L Protection relay 26
  • 27.
    Relay testing box Aouter view of Relay Relay conti…. 27
  • 28.
    SHUNT REACTOR  ShuntReactor is a thyristor controlled high impedance transformer. A stable bus voltage can be maintained by providing variable reactive power based on the bus voltage deviations due to the load variations. 28
  • 29.
    SHUNT CAPACITOR BANK Shunt capacitorbanks are used to improve the quality of the electrical supply. provide capacitive reactive compensation. Power factor correction. 29
  • 30.
  • 31.