เอกสารหมายเลข 1
แผนการจัดการเรียนรู้
เรื่อง Our food
สาระการเรียนรู้ ภาษาต่างประเทศ (ภาษาอังกฤษ) ชั้น ป.3 เวลา 6 ชั่วโมง
หน่วยการเรียนรู้ที่ 3 ชื่อหน่วย Our food (U3/64) .
1. สาระสำคัญ/ความคิดรวบยอด
ชีวิตความเป็นอยู่และการรับประทานอาหารของชาติต่าง ๆ มีความแตกต่างกัน การได้เรียนรู้
ภาษาอังกฤษเรื่องอาหาร เป็นพื้นฐานของการเรียนรู้วัฒนธรรมของชาติต่าง ๆ เด็ก ๆ มองเห็นประโยชน์ของการ
เรียนภาษาอังกฤษที่สามารถนำไปใช้ได้ในชีวิตประจำวัน
2. ตัวชี้วัด/เป้าหมายการเรียนรู้
ต 1.1 ป.3/2 อ่านออกเสียงคำ สะกดคำ อ่านกลุ่มคำ ประโยค และบทพูดเข้าจังหวะ (chant)
ง่ายๆ ถูกต้องตามหลักการอ่าน
ต 1.1 ป.3/3 เลือก/ระบุภาพหรือสัญลักษณ์ตรงตามความหมายของกลุ่มคำและประโยคที่ฟัง
ต 1.1 ป.3/4 ตอบคำถามจากการฟังหรืออ่านประโยค บทสนทนา หรือนิทานง่ายๆ
ต 1.2 ป.3/3 บอกความต้องการง่ายๆ ของตนเองตามแบบที่ฟัง
ต 1.2 ป.3/4 พูดขอและให้ข้อมูลง่ายๆ เกี่ยวกับตนเองและเพื่อนตามแบบที่ฟัง
ต 1.2 ป.3/5 บอกความรู้สึกของตนเองเกี่ยวกับสิ่งต่าง ๆใกล้ตัวหรือกิจกรรมต่าง ๆตามแบบที่ฟัง
ต 1.3 ป.3/1 พูดให้ข้อมูลเกี่ยวกับตนเองและเรื่องใกล้ตัว
ต 1.3 ป.3/2 จัดหมวดหมู่คำตามประเภทของบุคคล สัตว์ และสิ่งของตามที่ฟังหรืออ่าน
ต 2.2 ป.3/1 บอกความแตกต่างของเสียงตัวอักษร คำ กลุ่มคำ และประโยคง่ายๆ ของ
ภาษาต่างประเทศและภาษาไทย
ต 3.1 ป.3/1 บอกคำศัพท์ที่เกี่ยวข้องกับกลุ่มสาระการเรียนรู้อื่น
ต 4.1 ป.3/1 ฟัง/พูดในสถานการณ์ง่ายๆ ที่เกิดขึ้นในห้องเรียน
ต 4.2 ป.3/1 ใช้ภาษาต่างประเทศเพื่อรวบรวมคำศัพท์ที่เกี่ยวข้องใกล้ตัว
3. จุดประสงค์การเรียนรู้
1. นักเรียนรู้ความหมายของคำศัพท์ กลุ่มคำและประโยคสั่ง คำขอร้อง (K)
2. นักเรียนระบุตัวอักษร จับคู่ ตัวอักษรของภาษาต่างประเทศและภาษาไทย (K, P)
3. บอกคำศัพท์ และเล่นเกมส์ที่เกี่ยวข้องกับกลุ่มสาระการเรียนรู้อื่นด้วยความสนุกสนาน (P, A)
4. เข้าใจการใช้ภาษาต่างประเทศที่เกี่ยวข้องใกล้ตัว เช่นการทักทายโดยใช้อวัยวะสัมผัส (A)
4. การวัดผลและประเมินผลการเรียนรู้
มิติการวัด วิธีการประเมิน เครื่องมือ เกณฑ์การประเมิน
ด้านความรู้ (K)
1. การฟัง การพูด การ
อ่านออกเสียงคำศัพท์และ
ประโยค
สังเกตการฟังและการ
ตอบ
แบบสังเกต ฟังและตอบถูกต้อง
ร้อยละ 70
2. การบอกความหมาย
คำศัพท์ได้และประโยค
ตรวจแบบฝึกหัด แบบสังเกต นักเรียนผ่านเกณฑ์
ร้อยละ 70
4.1 ประเมินตามสภาพจริงโดยใช้แบบประเมิน (แนบท้าย)
4.2 ประเมินด้วยแบบประเมินตนเอง
4.3 ประเมินด้วยแบบทดสอบ ก่อนเรียน/หลังเรียน
ด้านทักษะ / กระบวนการ (P)
1. ออกเสียงคำศัพท์
และประโยคได้
สังเกตการพูดและการ
ตอบ
แบบสังเกตการฟังและ
การตอบ
ฟังและตอบถูกต้อง
70%
2. จับคู่ ระบุคำศัพท์
ถาม-ตอบ
สังเกตการถามและ
ตอบ
แบบสังเกตการฟังและ
การตอบ
ฟังและตอบถูกต้อง
70%
ด้านคุณธรรม จริยธรรม และค่านิยม (A)
1. กล้าแสดงออก
กระตือรือร้น และ
สนุกสนานในการเรียน
สังเกตพฤติกรรม แบบสังเกตพฤติกรรม ได้ระดับ 70%
5. สาระการเรียนรู้
Function Structure Vocabulary Pronunciation
1. Asking for and
answering about food
- What food do you
like?
I like (noodles).
sushi, pizza, hamburger,
salad, fried egg, fried fish,
fried pork, orange juice,
soft drink, rice, noodles,
fried chicken, water
2. Talking about lunch - What’s that?
It’s my lunch box.
- I have (rice and
fried pork).
- What do you have
for lunch?
I have (sushi).
lunchtime, lunch box,
lunch, rice, fried pork,
sushi, fried egg, bread,
noodles, fried chicken,
hamburger, eat, Thai,
Japanese, Chinese,
American
3. Identifying Thai fruits
and vegetables and
describing them
- This is a (papaya).
- These are (papayas).
- The queen of Thai
fruits is
the mangos teen.
- The king of Thai
fruits is the durian.
- The tomatoes are
red.
- The yellow
mangoes are sweet.
- What fruit do you
like?
I like (mangoes).
- What fruit don’t
you like?
I don’t like (durians).
fruit, papaya, mango,
durian, mangos teen,
vegetable, cucumber,
pumpkin, cabbage,
tomato, Thailand, queen,
king, food, drink, sweet,
sour, Thai, yellow, green,
orange, red, a lot of
4. Expressing feelings
and wants
- Do you like
(hamburger)?
Yes, I do./No, I don’t.
- I am hungry.
- I am thirsty.
- (She) is hungry.
- (She) wants (food).
- (He) is thirsty.
- (He) wants (water).
- (They) want (water).
- (He) doesn’t want
(papayas).
- (I) don’t want
(mangosteens).
hungry, thirsty, want, food
5. Describing
vegetables
- There are a lot of
vegetables in
Thailand.
- Some are (green).
- (Tomatoes) are
(red).
vegetable,
cucumber,cabbage,
tomato, carrot, pumpkin
Thailand, different, green,
red
6. Reviewing sounds
and evaluating
language progress:
vocabulary and
structures from this
unit
- What do you have
for lunch?
I have (rice and fried
fish) for lunch.
- (He) wants (soft
drink and ice cream).
- (They) want (food).
- What fruit do you
like?
I like (mangoes).
- What fruit don’t
you like?
food, sushi, pizza, salad,
fried fish, rice, bread,
noodle, fried chicken,
lunch, soft drink, water,
fruit, papaya, mango,
durian, mangosteen,
vegetable, cucumber,
tomato, hungry, thirsty
Initial sounds:
/tʃ/
Final sounds:
/əz/, /l/
I don’t like (durians).
- These are (papayas).
- (She) is thirsty.
6. แนวทางบูรณาการ
ภาษาไทย, สุขศึกษา และ สังคมศึกษา
เอกสารหมายเลข 3
7. กระบวนการจัดการเรียนรู้
กิจกรรมการเรียนรู้ ชั่วโมงที่ 1
1. Warm up
ครูแสดงภาพอาหารที่นักเรียนเคยเรียนในชั้นประถมศึกษาปีที่ 2 เช่น ice cream, sandwich, rice,
egg, orange, cake, milk เป็นต้น นักเรียนพูดบอกชื่ออาหาร และสะกดคำ ให้นักเรียน 2 คน เขียนชื่ออาหาร
บนกระดาน
2. Presentation
2.1 นักเรียนทำกิจกรรมที่ 1 Listen, point and repeat. ใน SB หน้า 19 นักเรียนดูภาพอาหาร ฟัง
คลิปเสียง ชี้ภาพและพูดตาม
W: 1. Listen, point and repeat.
1. rice 2. sushi 3. noodles 4. pizza
5. hamburger 6. salad 7. fried egg 8. fried fish
9. fried pork 10. fried chicken 11. water 12. orange juice
13. soft drink
2.2 ครูฝึกนักเรียนออกเสียง /s/ ต้นคำ sushi, salad และ soft drink
/d/ ท้ายคำ fried
/s/ ท้ายคำ juice และ rice
/z/ ท้ายคำ noodles
ครูสอนออกเสียงอักษร d (/d/) จะออกเสียงคล้าย ด ในภาษาไทย เสียงอักษร d (/d/) เป็นเสียง
ก้อง แต่เสียง ด เป็นเสียงไม่ก้อง
ครูฝึกนักเรียนเน้นเสียงหนัก-เบา (stress) ในคำ ˈsushi, ˈsoft drink, ˈpizza, ˈorange, ˈice
cream, ˈnoodles, ˈchicken, ˈhamburger และ ˈsalad
2.3 ครูฝึกนักเรียนพูดคำศัพท์ให้ถูกต้องตาม
2.4 ครูเขียนประโยค What food do you like? I like (noodles). บนกระดาน ให้นักเรียนอ่าน
คำถามและคำตอบ ครูฝึกโดยถามนักเรียนทีละคนด้วยประโยคดังกล่าว ให้นักเรียนใช้ภาพใน SB หน้า 19 เป็น
คำตอบ จนเห็นว่านักเรียนเข้าใจดี
3. Practice
3.1 นักเรียนจับคู่กับเพื่อนออกมาหน้าชั้นเรียน หยิบบัตรภาพอาหารคู่ละ 1 แผ่น พูดถาม-ตอบด้วย
ประโยคที่นำเสนอใน 2.4
3.2 ทำกิจกรรม What is missing? ครูชูบัตรภาพอาหาร 6 แผ่น นักเรียนพูดชื่ออาหาร ครูดึงบัตร
ภาพอาหารออก เก็บไว้ 1 แผ่น และติดภาพที่เหลือบนกระดาน นักเรียนบอกว่า ภาพอาหารแผ่นใดหายไป ทำ
กิจกรรม What is missing? 4-5 ครั้ง จนนักเรียนพูดชื่ออาหารคล่อง
4. Production
4.1 นักเรียนทำกิจกรรมที่ 1 Listen and write the numbers in the boxes. ใน WB หน้า 25
นักเรียนฟัง แล้วเขียนหมายเลข 1-12 ลงในกรอบสี่เหลี่ยมใต้ภาพ ตรวจสอบคำตอบกับเพื่อน ครูเฉลยคำตอบ
W: 1. Listen and write the numbers in the boxes.
1. sushi 2. soft drink
3. rice 4. water
5. pizza 6. fried fish
7. orange juice 8. ice cream
9. cake 10. noodles
11. fried chicken 12. salad
Answer
1. Listen and write the numbers in the boxes.
4.2 นักเรียนทำกิจกรรมที่ 2 Write the names of the food. ใน WB หน้า 26 นักเรียนเขียนชื่อ
อาหารลงในช่องว่างให้ตรงกับความหมายของภาพที่ให้มา
Answer
2. Write the names of the food.
1. milk 2. fried chicken 3. cake 4. ice cream
5. rice 6. pizza 7. sushi 8. salad
9. fried pork 10.hamburger
5. Wrap up
ครูแจกกระดาษขนาด A4 ให้นักเรียนคนละ 1 แผ่น ให้นักเรียนเขียนบอกชื่ออาหารหรือเครื่องดื่มที่ชอบ
ด้วยประโยค I like (salad). เป็นการบ้านแล้วนำมาติดไว้ที่ป้ายนิเทศในห้องเรียน
10 1 5
2 11 6
9 8 3
12 4 7
7. กระบวนการจัดการเรียนรู้
กิจกรรมการเรียนรู้ ชั่วโมงที่ 2
1. Warm up
ครูทบทวนคำศัพท์ชื่ออาหารที่นักเรียนได้เรียนมาแล้ว
2. Presentation
2.1 นักเรียนทำกิจกรรมที่ 2 Listen and repeat. ใน SB หน้า 20 นักเรียนปิดหนังสือ ฟังบทสนทนา
จากคลิปเสียงครูให้รายละเอียดว่าเป็นบทสนทนาของเด็กผู้หญิง 3 คน ชื่อ Weena, Yoko และ Jane นักเรียน
บอกเชื้อชาติของเด็กทั้ง 3 คนจากชื่อของพวกเขา Weena เป็นเด็กไทย Yoko เป็นเด็กญี่ปุ่น Jane เป็นเด็ก
อเมริกัน
W: 2. Listen and repeat.
At lunchtime, Weena, Yoko and Jane are having their lunch.
G1: What’s that?
G2: It’s my lunch box. I have rice and fried pork.
G3: I have bread, fried chicken and a fried egg.
Yoko, what do you have for lunch?
G1: I have sushi.
2.2 ครูและนักเรียนสนทนาเกี่ยวกับอาหารของเด็กๆ นักเรียนสรุปชื่ออาหารจากเรื่องที่ฟัง ครูติดบัตร
ภาพอาหารและบัตรคำชื่ออาหารบนกระดาน
2.3 ครูฝึกนักเรียนพูดระดับเสียงสูง-ต่ำในประโยค (intonation) ให้ถูกต้องตามคลิปเสียง
2.4 ครูตั้งคำถามจากเรื่องที่ฟัง เช่น How many girls are there? What are their names? What
does (Jane/Yoko/ Weena) have for lunch? เป็นต้น
2.5 นักเรียนเข้ากลุ่มแสดงบทบาทสมมุติเป็น Jane, Weena และ Yoko ฝึกพูดบทสนทนากิจกรรมที่
2 ครูเดินสังเกตการพูด
3. Practice
นักเรียนทำกิจกรรมที่ 3 Talk with your friends. ใน SB หน้า 20 นักเรียนฟังครูอ่านและพูดตาม
จากนั้นให้นักเรียนเข้ากลุ่มพูดบทสนทนาเลียนแบบ โดยเปลี่ยนชื่ออาหารตามจริง
W: 3. Talk with your friends.
G: I have fried chicken.
What do you have for lunch?
B: I have noodles.
ครูเดินสังเกตการณ์ร่วมกิจกรรมการพูดบทสนทนา
4. Production
4.1 นักเรียนทำกิจกรรมที่ 4 Look and learn. ข้อ A. Work with your friends. Discuss what
these children eat for lunch in their countries. ใน SB หน้า 21 นักเรียนดูภาพเด็กเชื้อชาติไทย ญี่ปุ่น จีน
และอเมริกัน นักเรียนสนทนาเกี่ยวกับอาหารประจำชาติของเด็ก ๆ ในภาพ
4.2 นักเรียนทำกิจกรรมที่ 4 Look and learn. ข้อ B. Look and write on your Workbook page
27. ใน SB หน้า 21 นักเรียนเขียนเติมประโยคบอกอาหารที่เด็กเชื้อชาติต่าง ๆ รับประทานลงในกิจกรรมที่ 3
Look at the children on Student’s Book page 21 and write. ใน WB หน้า 27
Answer
3. Look at the children on Student’s Book page 21 and write.
(various answer)
1. The Thai girl eats rice and fried pork.
2. The Japanese girl eats ……………………………….. .
3. The Chinese boy eats ……………………………….. .
4. The American boy eats ……………..………………….. .
5. Wrap up
นักเรียนทำกิจกรรมที่ 4 Read and match. ใน WB หน้า 27 ดูภาพเด็ก ๆ พูดถึงอาหารกลางวันที่
ต้องการรับประทาน ทำความเข้าใจและโยงภาพกับประโยค
Answer
4. Read and match
sushi
noodles
fried eggs and fried chicken
7. กระบวนการจัดการเรียนรู้
กิจกรรมการเรียนรู้ ชั่วโมงที่ 3
1. Warm up
ทบทวนชื่อผลไม้ที่เคยเรียนในชั้นประถมศึกษาปีที่ 2 จากบัตรภาพและบัตรคำ
2. Presentation
2.1 นักเรียนทำกิจกรรมที่ 5 Look, listen and repeat. ข้อ A. Point and repeat. ใน SB หน้า 22
นักเรียนดูภาพผลไม้ของไทยและผักที่นักเรียนรู้จักดี ฟังครูอ่าน ชี้ภาพและพูดตาม
W: 5. Look, listen and repeat.
A. Point and repeat.
Flipper: Let’s learn about Thai fruits and vegetables.
Thai Fruits
This is a papaya. This is a mango. This is a durian. This is a mangosteen. These are
papayas. These are mangoes. These are durians. These are mangosteens.
Vegetables
This is a cucumber. This is a pumpkin. This is a cabbage. This is a tomato. These are
cucumbers. These are pumpkins. These are cabbages. These are tomatoes.
2.2 ครูฝึกนักเรียนออกเสียง s และ es ท้ายคำนามชื่อผลไม้
/s/ ท้ายคำ papayas
/z/ท้ายคำdurians, mangosteens, cucumbers, pumpkins, mangoes และ tomatoes
/ǝz/ ท้ายคำcabbages
2.3 ครูฝึกนักเรียนพูดระดับเสียงสูง-ต่ำในประโยค (intonation) ให้ถูกต้องตาม CD และเปรียบเทียบ
การพูดประโยคบอกชื่อผลไม้และผักที่เป็นเอกพจน์และพหูพจน์ในภาษาอังกฤษและภาษาไทย
3. Practice
3.1 นักเรียนทำกิจกรรมที่ 5 Look, listen and repeat. ข้อ B. Listen and read. ใน SB หน้า 23
W: 5. Look, listen and repeat.
B. Listen and read.
Thai Fruits
Thailand has a lot of fruits. Yellow papayas are sweet. Green mangoes are sour. Yellow
mangoes are sweet. The queen of Thai fruits is the mangos teen. The king of Thai fruits is the
durian.
(อ้างอิงมาจาก www.thaifruits-online.com)
3.2 นักเรียนฟังครูอ่าน และตอบคำถามปากเปล่า โดยครูเขียนคำถามเหล่านี้บนกระดาน
What fruit is sweet?
What fruit is sour?
What fruit is the queen of Thai fruits?
What fruit is the king of Thai fruits?
What fruit do you like?
What fruit don’t you like?
3.3 นักเรียนเปิดหนังสือเรียน และอ่านออกเสียงพร้อมกัน
3.4 ครูฝึกนักเรียนออกเสียงประโยคให้ถูกต้องตามคลิปเสียง
3.5 ครูและนักเรียนสนทนาถึงผลไม้ไทยที่มีชื่อเสียงทั่วโลก คือ mangosteen และ durian เกี่ยวกับ
ลักษณะ สี และ รสชาติ ให้เกิดความภาคภูมิใจและรักความเป็นไทย
4. Production
4.1 นักเรียนวาดภาพ ระบายสี The king of Thai fruits และ The queen of Thai fruits และเขียน
บรรยายภาพ ติดผลงานบนป้ายนิเทศ
4.2 นักเรียนทำกิจกรรมที่ 5 Read the passage “Thai Fruits” on Student’s Book page 23
and write the answers. ใน WB หน้า 28 นักเรียนอ่านเรื่อง Thai fruits อ่านคำถามและเขียนตอบลงใน
ช่องว่างที่กำหนดให้
Answer
5. Read the passage “Thai Fruits” on Student’s Book page 23 and write the
answers.
1. Yellow papayas and yellow mangoes are sweet.
2. Green mangoes are sour.
3. The queen of Thai fruits is the mangosteen.
4. The king of Thai fruits is the durian.
5. I like (durians/mangoes/mangosteens, etc).
6. I don’t like (durians/mangoes/mangosteens, etc).
4.3 นักเรียนทำกิจกรรมที่ 5 Look, listen and repeat. ข้อ C. Look and say. ใน SB หน้า 24 ครู
ให้นักเรียนดูภาพบอกชื่ออาหาร เครื่องดื่ม ผัก และผลไม้ หลังจากนั้นให้นักเรียนจัดกลุ่มอาหารโดยครูใช้คำสั่ง Put
them in groups. ตาม Mind Map ของแต่ละประเภท
Answer
5. Look, listen and repeat.
C. Look and say.
5. Wrap up
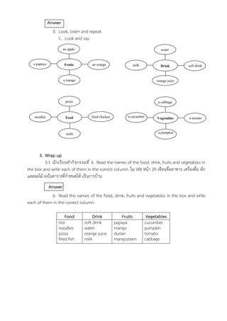
5.1 นักเรียนทำกิจกรรมที่ 6 Read the names of the food, drink, fruits and vegetables in
the box and write each of them in the correct column. ใน WB หน้า 29 เขียนชื่ออาหาร เครื่องดื่ม ผัก
และผลไม้ ลงในตารางที่กำหนดให้ เป็นการบ้าน
Answer
6. Read the names of the food, drink, fruits and vegetables in the box and write
each of them in the correct column.
Food Drink Fruits Vegetables
rice
noodles
pizza
fried fish
soft drink
water
orange juice
milk
papaya
mango
durian
mangosteen
cucumber
pumpkin
tomato
cabbage
Fruits
an apple
a papaya an orange
a mango
Drink
water
milk soft drink
orange juice
Food
pizza
noodles fried chicken
sushi
Vegetables
a cabbage
a cucumber a tomato
a pumpkin
5.2 นักเรียนทำกิจกรรมที่ 7 Find and circle the words. ใน WB หน้า 29 ให้วงกลมล้อมรอบคำศัพท์
ที่อยู่ในตัวงู และนับว่าได้คำศัพท์กี่คำ แล้วตอบคำถามลงในช่องว่างใต้ประโยค How many words are there in
the snake? เป็นการบ้าน
Answer
7. Find and circle the words.
How many words are there in the snake?
There are eighteen words in the snake.
7. กระบวนการจัดการเรียนรู้
กิจกรรมการเรียนรู้ ชั่วโมงที่ 4
1. Warm up
1.1 นักเรียนทำกิจกรรมที่ 6 Listen and chant. ใน SB หน้า 25 นักเรียนฟังครูอ่าน ดูภาพและท่อง
บทพูดเข้าจังหวะ (chant)
W: 6. Listen and chant.
Do you like pizza?
Yes, I do. Yes, I do.
Do you like papayas?
Yes, I do. Yes, I do.
Do you like cake?
No, I don’t. It makes me fat.
I am hungry. I am thirsty.
I want a bowl of salad,
A plate of fried fish, And a glass of orange juice.
1.2 นักเรียนท่องบทพูดเข้าจังหวะ (chant) พร้อมตีจังหวะ หรือเต้นอิสระเป็นกลุ่มๆ นักเรียนเข้ากลุ่ม
สรุปความหมายของบทพูดเข้าจังหวะที่ท่อง ครูช่วยให้คำแนะนำ
2. Presentation
2.1 นักเรียนทำกิจกรรมที่ 7 Learn more. ข้อ A. Look and say. ใน SB หน้า 26 นักเรียนดูภาพ
เด็กผู้หญิงที่กำลังนึกถึงอาหาร มีคำบรรยายว่า Susan is hungry. She wants food. และภาพเด็กผู้ชายที่กำลัง
นึกถึงเครื่องดื่ม มีคำบรรยายว่า Peter is thirsty. He wants water. ครูสนทนากับนักเรียนว่า hungry หมายถึง
หิว และ thirsty หมายถึง กระหาย
2.2 ครูให้นักเรียนฝึกพูดคำและประโยคในกิจกรรมที่ 7 ให้ถูกต้องตามหลักการเน้นเสียงหนัก-เบาใน
คำ (stress) และพูดระดับเสียงสูง-ต่ำในประโยค (intonation) และเปรียบเทียบความแตกต่างการพูดประโยคบอก
ความรู้สึกในภาษาอังกฤษและภาษาไทย
T: hungry S: hungry
T: thirsty S: thirsty
T: Susan is hungry. S: Susan is hungry.
T: She wants food. S: She wants food.
T: Peter is thirsty. S: Peter is thirsty.
T: He wants water. S: He wants water.
2.3 นักเรียนฝึกพูดประโยคบรรยายภาพบอกความรู้สึกและความต้องการของเด็ก ๆ ในกิจกรรมที่ 7
Learn more. ข้อ A. Look and say. ดังนี้
The children are thirsty.
They want water.
The children are hungry.
They want food.
ครูเขียนประโยคบนกระดาน สรุปการใช้ hungry และ thirsty ว่าเป็นคำคุณศัพท์ ใช้ตามหลัง
Verb to be ประธานเอกพจน์ เช่น He/She/It ใช้ is ถ้าประธานเป็นพหูพจน์ เช่น We/They ใช้ are
3. Practice
นักเรียนผลัดกันพูดบอกความรู้สึกของตนเอง และความต้องการ เช่น I am hungry. I want (pizza).
หรือ I am thirsty. I want (soft drink). เป็นต้น
4. Production
4.1 นักเรียนทำกิจกรรมที่ 8 Look, read and write. ใน WB หน้า 30 นักเรียนดูแผนภูมิภาพผลไม้
แล้วพูดบอกความต้องการหรือไม่ต้องการผลไม้ของเด็ก ๆ นักเรียนพูดบอกความต้องการผลไม้ของตนเองเพิ่มเติม
ตามประโยคตัวอย่าง
Mary wants mangosteens, papayas and mangoes.
She doesn’t want durians.
นักเรียนเขียนความต้องการหรือไม่ต้องการผลไม้ของเด็ก ๆ และความต้องการผลไม้ของตนเองใน WB
หน้า 30
Answer
8. Look, read and write.
1. Jane wants mangosteens and mangoes. She doesn’t want papayas and
durians.
2. Tom wants mangoes and durians. He doesn’t want mangosteens and
papayas.
3. Mary and Tim want mangosteens, papayas and mangoes. They don’t want
durians.
4. I want …………… . I don’t want …………… .
4.2 นักเรียนทำกิจกรรมที่ 9 Complete the sentences. ใน WB หน้า 31 นักเรียนดูภาพเด็ก ๆ 3
คน Mr. White และ Mrs. White ดูวงความคิดของทุกคน แล้วเขียนเติมประโยคด้วยคำว่า hungry หรือ thirsty
และอาหารหรือเครื่องดื่มที่เขาต้องการ
Answer
9. Complete the sentences.
1. David is thirsty. He wants soft drink.
2. Mary is thirsty. She wants water.
3. Peter is hungry. He wants fried chicken.
4. Mr. White is hungry. He wants noodles.
5. Mrs. White is hungry. She wants rice and fried fish.
5. Wrap up
นักเรียนจดรวบรวมคำศัพท์ที่เรียนลงในสมุดบันทึกคำศัพท์
7. กระบวนการจัดการเรียนรู้
กิจกรรมการเรียนรู้ ชั่วโมงที่ 5
1. Warm up
นักเรียนทำกิจกรรมพูดบรรยายภาพ ขนาด เล็ก ใหญ่/สี/รสชาติของผักและผลไม้ ครูวางกองบัตรภาพ
คว่ำบนโต๊ะ แบ่งนักเรียนออกเป็น 2-4 กลุ่ม ตัวแทนกลุ่มแรกหยิบบัตรภาพแล้วชูให้เพื่อนในกลุ่มดู ช่วยกันพูดบอก
ลักษณะของผักและผลไม้ในภาพนั้น กลุ่มใดพูดได้ จะได้ 1 แต้ม ถ้าพูดไม่ได้ ให้กลุ่มถัดไปพูดแทน เช่น ภาพมะเขือ
เทศลูกใหญ่สีแดง นักเรียนทั้งกลุ่มพูดว่า The tomato is red. หรือ The tomato is big. เป็นต้น
2. Presentation
2.1 นักเรียนทำกิจกรรมที่ 7 Learn more. ข้อ B. Listen, read and answer. ใน SB หน้า 27 ให้
นักเรียนปิดหนังสือเรียน ครูอ่านให้นักเรียนฟัง 2-3 ครั้ง แล้วตอบคำถาม
W: 7. Learn more.
B. Listen, read and answer.
Vegetables
There are a lot of vegetables in Thailand. They are in different colors. Some are
green. Some are orange. Cucumbers and cabbages are green. Tomatoes are red. Carrots are
orange. Pumpkins are yellow.
1. What vegetables are green?
2. What vegetable is red?
3. Are carrots orange?
4. Are pumpkins red?
5. What vegetables do you like?
2.2 นักเรียนอ่านเรื่อง Vegetables ทำความเข้าใจ และตอบคำถามปากเปล่าทีละข้อ ครูเฉลย
3. Practice
นักเรียนทำกิจกรรมที่ 10 Read the passage “Vegetables” on Student’s Book page 27 and
write the answers. ใน WB หน้า 32 นักเรียนอ่านข้อความเรื่อง Vegetables อีกครั้ง อ่านคำถามและเขียน
คำตอบ ครูตรวจและเฉลยคำตอบ
Answer
10. Read the passage “Vegetables” on SB. page 27 and write the answers.
1. Cucumbers and cabbages.
2. Tomatoes.
3. Yes, they are.
4. No, they aren’t.
5. I like (tomatoes/pumpkins/etc).
4. Production
นักเรียนทำกิจกรรมที่ 11 Draw and write about your birthday lunch. หัวข้อ Special Menu
ใน WB หน้า 33 นักเรียนเขียนรายการอาหารมื้อกลางวันในวันเกิดของนักเรียน ออกแบบตกแต่งให้สวยงาม แล้ว
นำเสนอหน้าชั้นเรียน
5. Wrap up
นักเรียนค้นคว้าจดรวบรวมคำศัพท์ชื่ออาหาร เครื่องดื่ม ผักและผลไม้เพิ่มเติมจากสื่ออื่น ๆ เช่น
พจนานุกรม ลงในสมุดบันทึกคำศัพท์
7. กระบวนการจัดการเรียนรู้
กิจกรรมการเรียนรู้ ชั่วโมงที่ 6 (Review)
1. Review
1.1 ครูและนักเรียนทบทวนคำศัพท์และโครงสร้างประโยคจากที่เรียน ดังนี้
คำศัพท์ : food, sushi, pizza, salad, fried fish, rice, bread, noodle, fried chicken, lunch,
soft drink, water, fruit, papaya, mango, durian, mangosteen, vegetable, cucumber, tomato, hungry,
thirsty
โครงสร้างประโยค : - What do you have for lunch?
I have (rice and fried fish) for lunch.
- (He) wants (soft drink and ice cream).
- (They) want (food).
- What fruit do you like?
I like (mangoes).
- What fruit don’t you like?
I don’t like (durians).
- These are (papayas).
- (She) is thirsty.
- (He) is hungry.
1.2 นักเรียนทำกิจกรรมที่ 8 Say the words. ใน SB หน้า 27 ครูเปิด CD 24 นักเรียนฟังและพูดตาม
2-3 ครั้ง
W: 8. Say the words.
chicken Chinese
oranges cabbages
noodles apple
1.3 นักเรียนฟังและออกเสียงตาม
1.4 ครูและนักเรียนช่วยกันทำ Mind Map สิ่งที่เรียนรู้ในหน่วยการเรียนรู้นี้ ได้แ ก่ คำศัพท์ โครงสร้าง
ประโยค และภาระงาน
ตัวอย่าง
Our Food
1.5 นักเรียนอ่านออกเสียงประโยคและคำศัพท์ใน Mind Map พร้อมกัน
VocabularySentences
- What food do you like?
I like (noodles).
- What’s that?
It’s my lunch box.
- I have (rice and fried pork).
- What do you have for lunch?
I have (sushi).
- This is a (papaya).
- These are (papayas).
- The queen of Thai fruits is the
mangosteen.
- The king of Thai fruits is the durian.
- The tomatoes are red.
- The yellow mangoes are sweet.
- What fruit do you like?
I like (mangoes).
- What fruit don’t you like?
I don’t like (durians).
- Do you like (hamburger)?
Yes, I do./No, I don’t.
- I am hungry.
- I am thirsty.
- (She) is hungry.
- (She) wants (food).
- (He) is thirsty.
- (He) wants (water).
- (They) want (water).
- (He) doesn’t want (papayas).
- (I) don’t want (mangosteens).
Task
เขียนรายการอาหาร
กลางวันในวันเกิด
ออกแบบตกแต่งให้
สวยงาม และพูดนำเสนอ
ผลงานหน้าชั้นเรียน
sushi, pizza, hamburger, salad,
fried egg, fried fish, fried pork,
orange juice, soft drink, rice,
noodle, fried chicken, water,
lunchtime, lunch box, lunch,
bread, fruit, papaya, mango,
durian, mangosteen,
vegetable, cucumber,
cabbage, tomato, carrot,
pumpkin, Thailand, queen,
king, food, drink, eat, want,
Thai, Japanese, Chinese,
American, sweet, sour, yellow,
green, orange, red, hungry,
thirsty, different, a lot of
2. Evaluation
2.1 ครูทำสำเนาเอกสารกิจกรรมที่ 9 Things I can do. ใน SB หน้า 28 ให้นักเรียนประเมินตนเอง
ตามหัวข้อต่าง ๆ
2.2 นักเรียนทำกิจกรรมที่ 12 Test yourself. Circle the best answer. ใน WB หน้า 34-36
นักเรียนอ่านและเลือกคำตอบที่ถูกต้อง เพื่อประเมินความรู้หลังการเรียนจบหน่วย
12. Test yourself.
Circle the best answer.
1. d 2. a 3. b 4. c 5. b
6. a 7. c 8. d 9. b 10. c
5. Wrap up
ครูตรวจและเฉลยแบบทดสอบท้ายหน่วย (Test yourself.)

แผนการสอน ป3 our food

  • 1.
    เอกสารหมายเลข 1 แผนการจัดการเรียนรู้ เรื่อง Ourfood สาระการเรียนรู้ ภาษาต่างประเทศ (ภาษาอังกฤษ) ชั้น ป.3 เวลา 6 ชั่วโมง หน่วยการเรียนรู้ที่ 3 ชื่อหน่วย Our food (U3/64) . 1. สาระสำคัญ/ความคิดรวบยอด ชีวิตความเป็นอยู่และการรับประทานอาหารของชาติต่าง ๆ มีความแตกต่างกัน การได้เรียนรู้ ภาษาอังกฤษเรื่องอาหาร เป็นพื้นฐานของการเรียนรู้วัฒนธรรมของชาติต่าง ๆ เด็ก ๆ มองเห็นประโยชน์ของการ เรียนภาษาอังกฤษที่สามารถนำไปใช้ได้ในชีวิตประจำวัน 2. ตัวชี้วัด/เป้าหมายการเรียนรู้ ต 1.1 ป.3/2 อ่านออกเสียงคำ สะกดคำ อ่านกลุ่มคำ ประโยค และบทพูดเข้าจังหวะ (chant) ง่ายๆ ถูกต้องตามหลักการอ่าน ต 1.1 ป.3/3 เลือก/ระบุภาพหรือสัญลักษณ์ตรงตามความหมายของกลุ่มคำและประโยคที่ฟัง ต 1.1 ป.3/4 ตอบคำถามจากการฟังหรืออ่านประโยค บทสนทนา หรือนิทานง่ายๆ ต 1.2 ป.3/3 บอกความต้องการง่ายๆ ของตนเองตามแบบที่ฟัง ต 1.2 ป.3/4 พูดขอและให้ข้อมูลง่ายๆ เกี่ยวกับตนเองและเพื่อนตามแบบที่ฟัง ต 1.2 ป.3/5 บอกความรู้สึกของตนเองเกี่ยวกับสิ่งต่าง ๆใกล้ตัวหรือกิจกรรมต่าง ๆตามแบบที่ฟัง ต 1.3 ป.3/1 พูดให้ข้อมูลเกี่ยวกับตนเองและเรื่องใกล้ตัว ต 1.3 ป.3/2 จัดหมวดหมู่คำตามประเภทของบุคคล สัตว์ และสิ่งของตามที่ฟังหรืออ่าน ต 2.2 ป.3/1 บอกความแตกต่างของเสียงตัวอักษร คำ กลุ่มคำ และประโยคง่ายๆ ของ ภาษาต่างประเทศและภาษาไทย ต 3.1 ป.3/1 บอกคำศัพท์ที่เกี่ยวข้องกับกลุ่มสาระการเรียนรู้อื่น ต 4.1 ป.3/1 ฟัง/พูดในสถานการณ์ง่ายๆ ที่เกิดขึ้นในห้องเรียน ต 4.2 ป.3/1 ใช้ภาษาต่างประเทศเพื่อรวบรวมคำศัพท์ที่เกี่ยวข้องใกล้ตัว 3. จุดประสงค์การเรียนรู้ 1. นักเรียนรู้ความหมายของคำศัพท์ กลุ่มคำและประโยคสั่ง คำขอร้อง (K) 2. นักเรียนระบุตัวอักษร จับคู่ ตัวอักษรของภาษาต่างประเทศและภาษาไทย (K, P) 3. บอกคำศัพท์ และเล่นเกมส์ที่เกี่ยวข้องกับกลุ่มสาระการเรียนรู้อื่นด้วยความสนุกสนาน (P, A) 4. เข้าใจการใช้ภาษาต่างประเทศที่เกี่ยวข้องใกล้ตัว เช่นการทักทายโดยใช้อวัยวะสัมผัส (A)
  • 2.
    4. การวัดผลและประเมินผลการเรียนรู้ มิติการวัด วิธีการประเมินเครื่องมือ เกณฑ์การประเมิน ด้านความรู้ (K) 1. การฟัง การพูด การ อ่านออกเสียงคำศัพท์และ ประโยค สังเกตการฟังและการ ตอบ แบบสังเกต ฟังและตอบถูกต้อง ร้อยละ 70 2. การบอกความหมาย คำศัพท์ได้และประโยค ตรวจแบบฝึกหัด แบบสังเกต นักเรียนผ่านเกณฑ์ ร้อยละ 70 4.1 ประเมินตามสภาพจริงโดยใช้แบบประเมิน (แนบท้าย) 4.2 ประเมินด้วยแบบประเมินตนเอง 4.3 ประเมินด้วยแบบทดสอบ ก่อนเรียน/หลังเรียน ด้านทักษะ / กระบวนการ (P) 1. ออกเสียงคำศัพท์ และประโยคได้ สังเกตการพูดและการ ตอบ แบบสังเกตการฟังและ การตอบ ฟังและตอบถูกต้อง 70% 2. จับคู่ ระบุคำศัพท์ ถาม-ตอบ สังเกตการถามและ ตอบ แบบสังเกตการฟังและ การตอบ ฟังและตอบถูกต้อง 70% ด้านคุณธรรม จริยธรรม และค่านิยม (A) 1. กล้าแสดงออก กระตือรือร้น และ สนุกสนานในการเรียน สังเกตพฤติกรรม แบบสังเกตพฤติกรรม ได้ระดับ 70%
  • 3.
    5. สาระการเรียนรู้ Function StructureVocabulary Pronunciation 1. Asking for and answering about food - What food do you like? I like (noodles). sushi, pizza, hamburger, salad, fried egg, fried fish, fried pork, orange juice, soft drink, rice, noodles, fried chicken, water 2. Talking about lunch - What’s that? It’s my lunch box. - I have (rice and fried pork). - What do you have for lunch? I have (sushi). lunchtime, lunch box, lunch, rice, fried pork, sushi, fried egg, bread, noodles, fried chicken, hamburger, eat, Thai, Japanese, Chinese, American 3. Identifying Thai fruits and vegetables and describing them - This is a (papaya). - These are (papayas). - The queen of Thai fruits is the mangos teen. - The king of Thai fruits is the durian. - The tomatoes are red. - The yellow mangoes are sweet. - What fruit do you like? I like (mangoes). - What fruit don’t you like? I don’t like (durians). fruit, papaya, mango, durian, mangos teen, vegetable, cucumber, pumpkin, cabbage, tomato, Thailand, queen, king, food, drink, sweet, sour, Thai, yellow, green, orange, red, a lot of
  • 4.
    4. Expressing feelings andwants - Do you like (hamburger)? Yes, I do./No, I don’t. - I am hungry. - I am thirsty. - (She) is hungry. - (She) wants (food). - (He) is thirsty. - (He) wants (water). - (They) want (water). - (He) doesn’t want (papayas). - (I) don’t want (mangosteens). hungry, thirsty, want, food 5. Describing vegetables - There are a lot of vegetables in Thailand. - Some are (green). - (Tomatoes) are (red). vegetable, cucumber,cabbage, tomato, carrot, pumpkin Thailand, different, green, red 6. Reviewing sounds and evaluating language progress: vocabulary and structures from this unit - What do you have for lunch? I have (rice and fried fish) for lunch. - (He) wants (soft drink and ice cream). - (They) want (food). - What fruit do you like? I like (mangoes). - What fruit don’t you like? food, sushi, pizza, salad, fried fish, rice, bread, noodle, fried chicken, lunch, soft drink, water, fruit, papaya, mango, durian, mangosteen, vegetable, cucumber, tomato, hungry, thirsty Initial sounds: /tʃ/ Final sounds: /əz/, /l/
  • 5.
    I don’t like(durians). - These are (papayas). - (She) is thirsty. 6. แนวทางบูรณาการ ภาษาไทย, สุขศึกษา และ สังคมศึกษา
  • 6.
    เอกสารหมายเลข 3 7. กระบวนการจัดการเรียนรู้ กิจกรรมการเรียนรู้ชั่วโมงที่ 1 1. Warm up ครูแสดงภาพอาหารที่นักเรียนเคยเรียนในชั้นประถมศึกษาปีที่ 2 เช่น ice cream, sandwich, rice, egg, orange, cake, milk เป็นต้น นักเรียนพูดบอกชื่ออาหาร และสะกดคำ ให้นักเรียน 2 คน เขียนชื่ออาหาร บนกระดาน 2. Presentation 2.1 นักเรียนทำกิจกรรมที่ 1 Listen, point and repeat. ใน SB หน้า 19 นักเรียนดูภาพอาหาร ฟัง คลิปเสียง ชี้ภาพและพูดตาม W: 1. Listen, point and repeat. 1. rice 2. sushi 3. noodles 4. pizza 5. hamburger 6. salad 7. fried egg 8. fried fish 9. fried pork 10. fried chicken 11. water 12. orange juice 13. soft drink 2.2 ครูฝึกนักเรียนออกเสียง /s/ ต้นคำ sushi, salad และ soft drink /d/ ท้ายคำ fried /s/ ท้ายคำ juice และ rice /z/ ท้ายคำ noodles ครูสอนออกเสียงอักษร d (/d/) จะออกเสียงคล้าย ด ในภาษาไทย เสียงอักษร d (/d/) เป็นเสียง ก้อง แต่เสียง ด เป็นเสียงไม่ก้อง ครูฝึกนักเรียนเน้นเสียงหนัก-เบา (stress) ในคำ ˈsushi, ˈsoft drink, ˈpizza, ˈorange, ˈice cream, ˈnoodles, ˈchicken, ˈhamburger และ ˈsalad 2.3 ครูฝึกนักเรียนพูดคำศัพท์ให้ถูกต้องตาม 2.4 ครูเขียนประโยค What food do you like? I like (noodles). บนกระดาน ให้นักเรียนอ่าน คำถามและคำตอบ ครูฝึกโดยถามนักเรียนทีละคนด้วยประโยคดังกล่าว ให้นักเรียนใช้ภาพใน SB หน้า 19 เป็น คำตอบ จนเห็นว่านักเรียนเข้าใจดี 3. Practice 3.1 นักเรียนจับคู่กับเพื่อนออกมาหน้าชั้นเรียน หยิบบัตรภาพอาหารคู่ละ 1 แผ่น พูดถาม-ตอบด้วย ประโยคที่นำเสนอใน 2.4 3.2 ทำกิจกรรม What is missing? ครูชูบัตรภาพอาหาร 6 แผ่น นักเรียนพูดชื่ออาหาร ครูดึงบัตร ภาพอาหารออก เก็บไว้ 1 แผ่น และติดภาพที่เหลือบนกระดาน นักเรียนบอกว่า ภาพอาหารแผ่นใดหายไป ทำ กิจกรรม What is missing? 4-5 ครั้ง จนนักเรียนพูดชื่ออาหารคล่อง
  • 7.
    4. Production 4.1 นักเรียนทำกิจกรรมที่1 Listen and write the numbers in the boxes. ใน WB หน้า 25 นักเรียนฟัง แล้วเขียนหมายเลข 1-12 ลงในกรอบสี่เหลี่ยมใต้ภาพ ตรวจสอบคำตอบกับเพื่อน ครูเฉลยคำตอบ W: 1. Listen and write the numbers in the boxes. 1. sushi 2. soft drink 3. rice 4. water 5. pizza 6. fried fish 7. orange juice 8. ice cream 9. cake 10. noodles 11. fried chicken 12. salad Answer 1. Listen and write the numbers in the boxes. 4.2 นักเรียนทำกิจกรรมที่ 2 Write the names of the food. ใน WB หน้า 26 นักเรียนเขียนชื่อ อาหารลงในช่องว่างให้ตรงกับความหมายของภาพที่ให้มา Answer 2. Write the names of the food. 1. milk 2. fried chicken 3. cake 4. ice cream 5. rice 6. pizza 7. sushi 8. salad 9. fried pork 10.hamburger 5. Wrap up ครูแจกกระดาษขนาด A4 ให้นักเรียนคนละ 1 แผ่น ให้นักเรียนเขียนบอกชื่ออาหารหรือเครื่องดื่มที่ชอบ ด้วยประโยค I like (salad). เป็นการบ้านแล้วนำมาติดไว้ที่ป้ายนิเทศในห้องเรียน 10 1 5 2 11 6 9 8 3 12 4 7
  • 8.
    7. กระบวนการจัดการเรียนรู้ กิจกรรมการเรียนรู้ ชั่วโมงที่2 1. Warm up ครูทบทวนคำศัพท์ชื่ออาหารที่นักเรียนได้เรียนมาแล้ว 2. Presentation 2.1 นักเรียนทำกิจกรรมที่ 2 Listen and repeat. ใน SB หน้า 20 นักเรียนปิดหนังสือ ฟังบทสนทนา จากคลิปเสียงครูให้รายละเอียดว่าเป็นบทสนทนาของเด็กผู้หญิง 3 คน ชื่อ Weena, Yoko และ Jane นักเรียน บอกเชื้อชาติของเด็กทั้ง 3 คนจากชื่อของพวกเขา Weena เป็นเด็กไทย Yoko เป็นเด็กญี่ปุ่น Jane เป็นเด็ก อเมริกัน W: 2. Listen and repeat. At lunchtime, Weena, Yoko and Jane are having their lunch. G1: What’s that? G2: It’s my lunch box. I have rice and fried pork. G3: I have bread, fried chicken and a fried egg. Yoko, what do you have for lunch? G1: I have sushi. 2.2 ครูและนักเรียนสนทนาเกี่ยวกับอาหารของเด็กๆ นักเรียนสรุปชื่ออาหารจากเรื่องที่ฟัง ครูติดบัตร ภาพอาหารและบัตรคำชื่ออาหารบนกระดาน 2.3 ครูฝึกนักเรียนพูดระดับเสียงสูง-ต่ำในประโยค (intonation) ให้ถูกต้องตามคลิปเสียง 2.4 ครูตั้งคำถามจากเรื่องที่ฟัง เช่น How many girls are there? What are their names? What does (Jane/Yoko/ Weena) have for lunch? เป็นต้น 2.5 นักเรียนเข้ากลุ่มแสดงบทบาทสมมุติเป็น Jane, Weena และ Yoko ฝึกพูดบทสนทนากิจกรรมที่ 2 ครูเดินสังเกตการพูด 3. Practice นักเรียนทำกิจกรรมที่ 3 Talk with your friends. ใน SB หน้า 20 นักเรียนฟังครูอ่านและพูดตาม จากนั้นให้นักเรียนเข้ากลุ่มพูดบทสนทนาเลียนแบบ โดยเปลี่ยนชื่ออาหารตามจริง W: 3. Talk with your friends. G: I have fried chicken. What do you have for lunch? B: I have noodles. ครูเดินสังเกตการณ์ร่วมกิจกรรมการพูดบทสนทนา 4. Production 4.1 นักเรียนทำกิจกรรมที่ 4 Look and learn. ข้อ A. Work with your friends. Discuss what these children eat for lunch in their countries. ใน SB หน้า 21 นักเรียนดูภาพเด็กเชื้อชาติไทย ญี่ปุ่น จีน และอเมริกัน นักเรียนสนทนาเกี่ยวกับอาหารประจำชาติของเด็ก ๆ ในภาพ
  • 9.
    4.2 นักเรียนทำกิจกรรมที่ 4Look and learn. ข้อ B. Look and write on your Workbook page 27. ใน SB หน้า 21 นักเรียนเขียนเติมประโยคบอกอาหารที่เด็กเชื้อชาติต่าง ๆ รับประทานลงในกิจกรรมที่ 3 Look at the children on Student’s Book page 21 and write. ใน WB หน้า 27 Answer 3. Look at the children on Student’s Book page 21 and write. (various answer) 1. The Thai girl eats rice and fried pork. 2. The Japanese girl eats ……………………………….. . 3. The Chinese boy eats ……………………………….. . 4. The American boy eats ……………..………………….. . 5. Wrap up นักเรียนทำกิจกรรมที่ 4 Read and match. ใน WB หน้า 27 ดูภาพเด็ก ๆ พูดถึงอาหารกลางวันที่ ต้องการรับประทาน ทำความเข้าใจและโยงภาพกับประโยค Answer 4. Read and match sushi noodles fried eggs and fried chicken
  • 10.
    7. กระบวนการจัดการเรียนรู้ กิจกรรมการเรียนรู้ ชั่วโมงที่3 1. Warm up ทบทวนชื่อผลไม้ที่เคยเรียนในชั้นประถมศึกษาปีที่ 2 จากบัตรภาพและบัตรคำ 2. Presentation 2.1 นักเรียนทำกิจกรรมที่ 5 Look, listen and repeat. ข้อ A. Point and repeat. ใน SB หน้า 22 นักเรียนดูภาพผลไม้ของไทยและผักที่นักเรียนรู้จักดี ฟังครูอ่าน ชี้ภาพและพูดตาม W: 5. Look, listen and repeat. A. Point and repeat. Flipper: Let’s learn about Thai fruits and vegetables. Thai Fruits This is a papaya. This is a mango. This is a durian. This is a mangosteen. These are papayas. These are mangoes. These are durians. These are mangosteens. Vegetables This is a cucumber. This is a pumpkin. This is a cabbage. This is a tomato. These are cucumbers. These are pumpkins. These are cabbages. These are tomatoes. 2.2 ครูฝึกนักเรียนออกเสียง s และ es ท้ายคำนามชื่อผลไม้ /s/ ท้ายคำ papayas /z/ท้ายคำdurians, mangosteens, cucumbers, pumpkins, mangoes และ tomatoes /ǝz/ ท้ายคำcabbages 2.3 ครูฝึกนักเรียนพูดระดับเสียงสูง-ต่ำในประโยค (intonation) ให้ถูกต้องตาม CD และเปรียบเทียบ การพูดประโยคบอกชื่อผลไม้และผักที่เป็นเอกพจน์และพหูพจน์ในภาษาอังกฤษและภาษาไทย 3. Practice 3.1 นักเรียนทำกิจกรรมที่ 5 Look, listen and repeat. ข้อ B. Listen and read. ใน SB หน้า 23 W: 5. Look, listen and repeat. B. Listen and read. Thai Fruits Thailand has a lot of fruits. Yellow papayas are sweet. Green mangoes are sour. Yellow mangoes are sweet. The queen of Thai fruits is the mangos teen. The king of Thai fruits is the durian. (อ้างอิงมาจาก www.thaifruits-online.com)
  • 11.
    3.2 นักเรียนฟังครูอ่าน และตอบคำถามปากเปล่าโดยครูเขียนคำถามเหล่านี้บนกระดาน What fruit is sweet? What fruit is sour? What fruit is the queen of Thai fruits? What fruit is the king of Thai fruits? What fruit do you like? What fruit don’t you like? 3.3 นักเรียนเปิดหนังสือเรียน และอ่านออกเสียงพร้อมกัน 3.4 ครูฝึกนักเรียนออกเสียงประโยคให้ถูกต้องตามคลิปเสียง 3.5 ครูและนักเรียนสนทนาถึงผลไม้ไทยที่มีชื่อเสียงทั่วโลก คือ mangosteen และ durian เกี่ยวกับ ลักษณะ สี และ รสชาติ ให้เกิดความภาคภูมิใจและรักความเป็นไทย 4. Production 4.1 นักเรียนวาดภาพ ระบายสี The king of Thai fruits และ The queen of Thai fruits และเขียน บรรยายภาพ ติดผลงานบนป้ายนิเทศ 4.2 นักเรียนทำกิจกรรมที่ 5 Read the passage “Thai Fruits” on Student’s Book page 23 and write the answers. ใน WB หน้า 28 นักเรียนอ่านเรื่อง Thai fruits อ่านคำถามและเขียนตอบลงใน ช่องว่างที่กำหนดให้ Answer 5. Read the passage “Thai Fruits” on Student’s Book page 23 and write the answers. 1. Yellow papayas and yellow mangoes are sweet. 2. Green mangoes are sour. 3. The queen of Thai fruits is the mangosteen. 4. The king of Thai fruits is the durian. 5. I like (durians/mangoes/mangosteens, etc). 6. I don’t like (durians/mangoes/mangosteens, etc). 4.3 นักเรียนทำกิจกรรมที่ 5 Look, listen and repeat. ข้อ C. Look and say. ใน SB หน้า 24 ครู ให้นักเรียนดูภาพบอกชื่ออาหาร เครื่องดื่ม ผัก และผลไม้ หลังจากนั้นให้นักเรียนจัดกลุ่มอาหารโดยครูใช้คำสั่ง Put them in groups. ตาม Mind Map ของแต่ละประเภท
  • 12.
    Answer 5. Look, listenand repeat. C. Look and say. 5. Wrap up 5.1 นักเรียนทำกิจกรรมที่ 6 Read the names of the food, drink, fruits and vegetables in the box and write each of them in the correct column. ใน WB หน้า 29 เขียนชื่ออาหาร เครื่องดื่ม ผัก และผลไม้ ลงในตารางที่กำหนดให้ เป็นการบ้าน Answer 6. Read the names of the food, drink, fruits and vegetables in the box and write each of them in the correct column. Food Drink Fruits Vegetables rice noodles pizza fried fish soft drink water orange juice milk papaya mango durian mangosteen cucumber pumpkin tomato cabbage Fruits an apple a papaya an orange a mango Drink water milk soft drink orange juice Food pizza noodles fried chicken sushi Vegetables a cabbage a cucumber a tomato a pumpkin
  • 13.
    5.2 นักเรียนทำกิจกรรมที่ 7Find and circle the words. ใน WB หน้า 29 ให้วงกลมล้อมรอบคำศัพท์ ที่อยู่ในตัวงู และนับว่าได้คำศัพท์กี่คำ แล้วตอบคำถามลงในช่องว่างใต้ประโยค How many words are there in the snake? เป็นการบ้าน Answer 7. Find and circle the words. How many words are there in the snake? There are eighteen words in the snake.
  • 14.
    7. กระบวนการจัดการเรียนรู้ กิจกรรมการเรียนรู้ ชั่วโมงที่4 1. Warm up 1.1 นักเรียนทำกิจกรรมที่ 6 Listen and chant. ใน SB หน้า 25 นักเรียนฟังครูอ่าน ดูภาพและท่อง บทพูดเข้าจังหวะ (chant) W: 6. Listen and chant. Do you like pizza? Yes, I do. Yes, I do. Do you like papayas? Yes, I do. Yes, I do. Do you like cake? No, I don’t. It makes me fat. I am hungry. I am thirsty. I want a bowl of salad, A plate of fried fish, And a glass of orange juice. 1.2 นักเรียนท่องบทพูดเข้าจังหวะ (chant) พร้อมตีจังหวะ หรือเต้นอิสระเป็นกลุ่มๆ นักเรียนเข้ากลุ่ม สรุปความหมายของบทพูดเข้าจังหวะที่ท่อง ครูช่วยให้คำแนะนำ 2. Presentation 2.1 นักเรียนทำกิจกรรมที่ 7 Learn more. ข้อ A. Look and say. ใน SB หน้า 26 นักเรียนดูภาพ เด็กผู้หญิงที่กำลังนึกถึงอาหาร มีคำบรรยายว่า Susan is hungry. She wants food. และภาพเด็กผู้ชายที่กำลัง นึกถึงเครื่องดื่ม มีคำบรรยายว่า Peter is thirsty. He wants water. ครูสนทนากับนักเรียนว่า hungry หมายถึง หิว และ thirsty หมายถึง กระหาย 2.2 ครูให้นักเรียนฝึกพูดคำและประโยคในกิจกรรมที่ 7 ให้ถูกต้องตามหลักการเน้นเสียงหนัก-เบาใน คำ (stress) และพูดระดับเสียงสูง-ต่ำในประโยค (intonation) และเปรียบเทียบความแตกต่างการพูดประโยคบอก ความรู้สึกในภาษาอังกฤษและภาษาไทย T: hungry S: hungry T: thirsty S: thirsty T: Susan is hungry. S: Susan is hungry. T: She wants food. S: She wants food. T: Peter is thirsty. S: Peter is thirsty. T: He wants water. S: He wants water. 2.3 นักเรียนฝึกพูดประโยคบรรยายภาพบอกความรู้สึกและความต้องการของเด็ก ๆ ในกิจกรรมที่ 7 Learn more. ข้อ A. Look and say. ดังนี้ The children are thirsty. They want water. The children are hungry. They want food. ครูเขียนประโยคบนกระดาน สรุปการใช้ hungry และ thirsty ว่าเป็นคำคุณศัพท์ ใช้ตามหลัง Verb to be ประธานเอกพจน์ เช่น He/She/It ใช้ is ถ้าประธานเป็นพหูพจน์ เช่น We/They ใช้ are
  • 15.
    3. Practice นักเรียนผลัดกันพูดบอกความรู้สึกของตนเอง และความต้องการเช่น I am hungry. I want (pizza). หรือ I am thirsty. I want (soft drink). เป็นต้น 4. Production 4.1 นักเรียนทำกิจกรรมที่ 8 Look, read and write. ใน WB หน้า 30 นักเรียนดูแผนภูมิภาพผลไม้ แล้วพูดบอกความต้องการหรือไม่ต้องการผลไม้ของเด็ก ๆ นักเรียนพูดบอกความต้องการผลไม้ของตนเองเพิ่มเติม ตามประโยคตัวอย่าง Mary wants mangosteens, papayas and mangoes. She doesn’t want durians. นักเรียนเขียนความต้องการหรือไม่ต้องการผลไม้ของเด็ก ๆ และความต้องการผลไม้ของตนเองใน WB หน้า 30 Answer 8. Look, read and write. 1. Jane wants mangosteens and mangoes. She doesn’t want papayas and durians. 2. Tom wants mangoes and durians. He doesn’t want mangosteens and papayas. 3. Mary and Tim want mangosteens, papayas and mangoes. They don’t want durians. 4. I want …………… . I don’t want …………… . 4.2 นักเรียนทำกิจกรรมที่ 9 Complete the sentences. ใน WB หน้า 31 นักเรียนดูภาพเด็ก ๆ 3 คน Mr. White และ Mrs. White ดูวงความคิดของทุกคน แล้วเขียนเติมประโยคด้วยคำว่า hungry หรือ thirsty และอาหารหรือเครื่องดื่มที่เขาต้องการ Answer 9. Complete the sentences. 1. David is thirsty. He wants soft drink. 2. Mary is thirsty. She wants water. 3. Peter is hungry. He wants fried chicken. 4. Mr. White is hungry. He wants noodles. 5. Mrs. White is hungry. She wants rice and fried fish. 5. Wrap up นักเรียนจดรวบรวมคำศัพท์ที่เรียนลงในสมุดบันทึกคำศัพท์
  • 16.
    7. กระบวนการจัดการเรียนรู้ กิจกรรมการเรียนรู้ ชั่วโมงที่5 1. Warm up นักเรียนทำกิจกรรมพูดบรรยายภาพ ขนาด เล็ก ใหญ่/สี/รสชาติของผักและผลไม้ ครูวางกองบัตรภาพ คว่ำบนโต๊ะ แบ่งนักเรียนออกเป็น 2-4 กลุ่ม ตัวแทนกลุ่มแรกหยิบบัตรภาพแล้วชูให้เพื่อนในกลุ่มดู ช่วยกันพูดบอก ลักษณะของผักและผลไม้ในภาพนั้น กลุ่มใดพูดได้ จะได้ 1 แต้ม ถ้าพูดไม่ได้ ให้กลุ่มถัดไปพูดแทน เช่น ภาพมะเขือ เทศลูกใหญ่สีแดง นักเรียนทั้งกลุ่มพูดว่า The tomato is red. หรือ The tomato is big. เป็นต้น 2. Presentation 2.1 นักเรียนทำกิจกรรมที่ 7 Learn more. ข้อ B. Listen, read and answer. ใน SB หน้า 27 ให้ นักเรียนปิดหนังสือเรียน ครูอ่านให้นักเรียนฟัง 2-3 ครั้ง แล้วตอบคำถาม W: 7. Learn more. B. Listen, read and answer. Vegetables There are a lot of vegetables in Thailand. They are in different colors. Some are green. Some are orange. Cucumbers and cabbages are green. Tomatoes are red. Carrots are orange. Pumpkins are yellow. 1. What vegetables are green? 2. What vegetable is red? 3. Are carrots orange? 4. Are pumpkins red? 5. What vegetables do you like? 2.2 นักเรียนอ่านเรื่อง Vegetables ทำความเข้าใจ และตอบคำถามปากเปล่าทีละข้อ ครูเฉลย 3. Practice นักเรียนทำกิจกรรมที่ 10 Read the passage “Vegetables” on Student’s Book page 27 and write the answers. ใน WB หน้า 32 นักเรียนอ่านข้อความเรื่อง Vegetables อีกครั้ง อ่านคำถามและเขียน คำตอบ ครูตรวจและเฉลยคำตอบ Answer 10. Read the passage “Vegetables” on SB. page 27 and write the answers. 1. Cucumbers and cabbages. 2. Tomatoes. 3. Yes, they are. 4. No, they aren’t. 5. I like (tomatoes/pumpkins/etc).
  • 17.
    4. Production นักเรียนทำกิจกรรมที่ 11Draw and write about your birthday lunch. หัวข้อ Special Menu ใน WB หน้า 33 นักเรียนเขียนรายการอาหารมื้อกลางวันในวันเกิดของนักเรียน ออกแบบตกแต่งให้สวยงาม แล้ว นำเสนอหน้าชั้นเรียน 5. Wrap up นักเรียนค้นคว้าจดรวบรวมคำศัพท์ชื่ออาหาร เครื่องดื่ม ผักและผลไม้เพิ่มเติมจากสื่ออื่น ๆ เช่น พจนานุกรม ลงในสมุดบันทึกคำศัพท์
  • 18.
    7. กระบวนการจัดการเรียนรู้ กิจกรรมการเรียนรู้ ชั่วโมงที่6 (Review) 1. Review 1.1 ครูและนักเรียนทบทวนคำศัพท์และโครงสร้างประโยคจากที่เรียน ดังนี้ คำศัพท์ : food, sushi, pizza, salad, fried fish, rice, bread, noodle, fried chicken, lunch, soft drink, water, fruit, papaya, mango, durian, mangosteen, vegetable, cucumber, tomato, hungry, thirsty โครงสร้างประโยค : - What do you have for lunch? I have (rice and fried fish) for lunch. - (He) wants (soft drink and ice cream). - (They) want (food). - What fruit do you like? I like (mangoes). - What fruit don’t you like? I don’t like (durians). - These are (papayas). - (She) is thirsty. - (He) is hungry. 1.2 นักเรียนทำกิจกรรมที่ 8 Say the words. ใน SB หน้า 27 ครูเปิด CD 24 นักเรียนฟังและพูดตาม 2-3 ครั้ง W: 8. Say the words. chicken Chinese oranges cabbages noodles apple 1.3 นักเรียนฟังและออกเสียงตาม
  • 19.
    1.4 ครูและนักเรียนช่วยกันทำ MindMap สิ่งที่เรียนรู้ในหน่วยการเรียนรู้นี้ ได้แ ก่ คำศัพท์ โครงสร้าง ประโยค และภาระงาน ตัวอย่าง Our Food 1.5 นักเรียนอ่านออกเสียงประโยคและคำศัพท์ใน Mind Map พร้อมกัน VocabularySentences - What food do you like? I like (noodles). - What’s that? It’s my lunch box. - I have (rice and fried pork). - What do you have for lunch? I have (sushi). - This is a (papaya). - These are (papayas). - The queen of Thai fruits is the mangosteen. - The king of Thai fruits is the durian. - The tomatoes are red. - The yellow mangoes are sweet. - What fruit do you like? I like (mangoes). - What fruit don’t you like? I don’t like (durians). - Do you like (hamburger)? Yes, I do./No, I don’t. - I am hungry. - I am thirsty. - (She) is hungry. - (She) wants (food). - (He) is thirsty. - (He) wants (water). - (They) want (water). - (He) doesn’t want (papayas). - (I) don’t want (mangosteens). Task เขียนรายการอาหาร กลางวันในวันเกิด ออกแบบตกแต่งให้ สวยงาม และพูดนำเสนอ ผลงานหน้าชั้นเรียน sushi, pizza, hamburger, salad, fried egg, fried fish, fried pork, orange juice, soft drink, rice, noodle, fried chicken, water, lunchtime, lunch box, lunch, bread, fruit, papaya, mango, durian, mangosteen, vegetable, cucumber, cabbage, tomato, carrot, pumpkin, Thailand, queen, king, food, drink, eat, want, Thai, Japanese, Chinese, American, sweet, sour, yellow, green, orange, red, hungry, thirsty, different, a lot of
  • 20.
    2. Evaluation 2.1 ครูทำสำเนาเอกสารกิจกรรมที่9 Things I can do. ใน SB หน้า 28 ให้นักเรียนประเมินตนเอง ตามหัวข้อต่าง ๆ 2.2 นักเรียนทำกิจกรรมที่ 12 Test yourself. Circle the best answer. ใน WB หน้า 34-36 นักเรียนอ่านและเลือกคำตอบที่ถูกต้อง เพื่อประเมินความรู้หลังการเรียนจบหน่วย 12. Test yourself. Circle the best answer. 1. d 2. a 3. b 4. c 5. b 6. a 7. c 8. d 9. b 10. c 5. Wrap up ครูตรวจและเฉลยแบบทดสอบท้ายหน่วย (Test yourself.)