i
ANALISIS PENGENDALIAN INTERNAL ATAS PERSEDIAAN BARANG
DAGANG
(STUDI KASUS DI DISTRIBUTION CENTRE CABANG BEKASI)
SKRIPSI
Diajukan Untuk Memenuhi Salah Satu Tugas Akademika Dan Melengkapi
Sebagian Dari Syarat – syarat Guna Mencapai Gelar Sarjana Ekonomi Jurusan
Akuntansi
Oleh
UMMIL MU’MININ
2011420032
FAKULTAS EKONOMI
UNIVERSITAS DARMA PERSADA
JAKARTA
2015
ii
iii
iv
v
ABSTRAK
NIM : 2011420032, Judul Skripsi : ANALISIS PENGENDALIAN INTERNAL
ATAS PERSEDIAAN BARANG DAGANG (STUDI KASUS DI
DISTRIBUTION CENTRE CABANG BEKASI),
Jumlah Hal : xii + 93 Hal,
Kata Kunci : Pengendalian Persediaan, Efisiensi dan Efektivitas
Penelitian ini bertujuan untuk Menganalisis untuk mengetahui apakah
penerapan pengendalian internal atas persediaan barang dagang di Distribution
Center cabang Bekasi telah sesuai dengan standar operasional prosedur
perusahaan, serta penerapan prosedur pengendalian internal atas persediaan
barang dagang di Distribution Centre cabang Bekasi sudah efektif dan efisien, dan
kendala - kendala yang dihadapi dalam melakukan pengendalian internal atas
persediaan barang dagang di Distribution Center cabang Bekasi.
Hasil penelitian ini membahas tentang penerapan pengendalian internal atas
persediaan barang dagang yang dilakukan oleh Distribution Centre cabang Bekasi
secara umum telah sesuai dengan standar operasional prosedur perusahaan.
Namun demikian ada beberapa hal yang perlu diperhatikan yaitu terdapat
beberapa kelemahan yang ada di standar operasional prosedur perusahaan
sehingga standar operasional prosedur perusahaan perlu dilakukanevaluasi setiap
saat.
Efektivitas dan efisiensi yang diharapkan perusahaan dapat tercapai karena
menggunakan sistem komputerisasi serta kendala – kendala yang dihadapi oleh
perusahaan ada ketika bagian Receiving cord berhalangan hadir maka otorisasi
boleh dilakukan oleh receiving officer. Perusahaan perlu melakukan otorisasi
minimal dua orang ketika receiving cord berhalangan hadir untuk mencegah
penyalahgunaan wewenang yang dikhawatirkan dapat terjadinya kecurangan yang
berdampak pada kehilangan asset perusahaan.
Jakarta, Agustus 2015
Ummil Mu’minin
vi
KATA PENGANTAR
Bismil-laahir-rahmanir-raahiim
Dengan mengucapkan puji dan syukur kehadirat Allah SWT yang telah
melimpahkan rahmat dan kuasa-Nya yang telah diberikan kepada penulis, baik
berupa kesehatan jasmani dan rohani sehingga penulis dapat menyelesaikan
skripsi ini, skripsi yang berjudul “ANALISIS PENGENDALIAN INTERNAL
ATAS PERSEDIAAN BARANG DAGANG (STUDI KASUS DI
DISTRIBUTION CENTRE CABANG BEKASI)”, yang merupakan salah satu
persyaratan untuk memperoleh gelar Sarjana Ekonomi jurusan Akuntansi pada
Fakultas Ekonomi Universitas Darma Persada Jakarta.
Dalam penyusunan skripsi ini, penulis mengucapkan terima kasih yang tidak
terhingga kepada semua pihak yang telah memberikan bantuan, sehingga
memungkinkan skripsi ini terwujud. Dengan kerendahan hati penulis ingin
menyampaikan ucapan terima kasih yang sebesar-besarnya kepada :
1. Bapak, Mama, Adik dan untuk doa, restu, kasih sayang, perhatian, kesabaran
dan dukungan yang diberikan sehingga penulis dapat menyelesaikan skripsi
ini.
2. Bapak Ahmad Basid Hasibuan, SE, M.Si selaku Ketua Jurusan Akuntansi
Universitas Darma Persada yang telah bersedia meluangkan waktu untuk
memberikan bimbingan dan saran kepada penulis.
3. Bapak Jombrik, SE, MM. selaku Dosen Pembimbing bagi penulis yang
dengan sabar, bijaksana serta sistematis membimbing penulis dalam
vii
menyelesaikan skripsi ini. Terima kasih untuk waktu, tenaga dan pikiran yang
telah bapak berikan untuk penulis.
4. Penulis juga mengucapkan terimakasih kepada teman – teman Akuntansi 2011
yang telah setia memberi semangat dan dukunganya.
5. Penulis juga mengucapkan terimakasih kepada Kordinator Wilayah
Distribution Centre Edi Priyono, dan karyawan alfamart yang telah
memberikan waktunya dan ilmunya sehingga penulis dapat menyelesaikan
skripsi dengan baik.
Penulis menyadari bahwa skripsi ini masih jauh dari sempurna dan
mempunyai banyak kekurangan, untuk itu penulis mengharapkan kritik dan saran
yang membangun dari berbagai pihak. Akhir kata, penulis berharap semoga
skripsi ini dapat diterima dan memberikan manfaat bagi kita semua khususnya
bagi penulis sendiri maupun bagi pihak lain yang membutukan.
Jakarta, Agustus 2015
Ummil Mu’minin
viii
DAFTAR ISI
Halaman
JUDUL SKRIPSI ............................................................................ i
LEMBAR PERNYATAAN ............................................................ ii
LEMBAR PERSETUJUAN ........................................................... iii
LEMBAR PENGESAHAN ............................................................ iv
ABSTRAK ....................................................................................... v
KATA PENGANTAR ..................................................................... vi
DAFTAR ISI .................................................................................... viii
DAFTAR TABEL ............................................................................ x
DAFTAR GAMBAR ....................................................................... xi
BAB I PENDAHULUAN
1.1. Latar Belakang Masalah ................................................. 1
1.2. Rumusan Masalah .......................................................... 4
1.3. Tujuan dan Manfaat Penelitian ...................................... 5
1.3.1.Tujuan Penelitian ................................................. 5
1.3.2.Manfaat Penelitian ............................................... 5
BAB II LANDASAN TEORI
2.1 Sistem Informasi Akuntansi ………………………….. 7
2.1.1 Pengertian Sistem Informasi Akuntansi ................ 7
2.1.2 Komponen Sistem Informasi Akuntansi ………... 8
2.1.3 Ruang Lingkup dan Tujuan Sistem Informasi
Akuntansi ……………………………………….. 11
2.1.4 Ancaman – ancaman atas Sistem Informasi
Akuntansi ……………………………………….. 13
2.1.5 Peranan Akuntan Dalam Sistem Informasi
Akuntansi ……………………………………….. 14
2.1.6 Peran Komputer di Dalam Sistem Informasi
Akuntansi ……………………………………….. 15
ix
2.1.7 Bentuk Pengawasan Didalam Sistem Informasi
Akuntansi ……………………………………….. 17
2.2 Pengendalian Internal .................................................... 18
2.2.1 Pengertian Pengendalian Internal ………………. 18
2.2.2 Komponen Pengendalian Internal ……………… 19
2.2.3 Karakteristik Pengendalian Internal ……………. 20
2.2.4 Tujuan Pengendalian Internal …………………... 21
2.2.5 Unsur – unsur Pengendalian Internal …………… 24
2.3 Persediaan Barang Dagang
2.3.1 Jenis – Jenis Persediaan ……………..…………. 24
2.3.2 Pengertian Persedian……………………………. 26
2.3.3 Arti Penting Persediaan….................................... 27
2.3.4 Tujuan dan Manfaat Persediaan………………… 29
2.3.5 Pengendalian Internal Atas Persediaan…………. 31
2.3.6 Prosedur Penanganan Persediaan Barang
Dagang…………………………………………. 33
2.3.7 Mengadministrasikan Proses Penerimaan Barang
Dagang…………………………………………. 35
2.3.8 Pemeriksaan Atas Penerimaan Barang Dagang.. 38
2.3.9 Mengadministrasikan Penyimpanan Barang ….. 39
2.3.10 Metode Pencatatan Persediaan ………………... 40
2.3.11 Pengertian Metode Penilaian Persediaan ..……. 45
2.3.12 Tujuan Penilaian Inventory ….……………….. 46
2.4 Penelitian Terdahulu ..................................................... 47
2.5 Kerangka Pemikiran …………………………………. 49
BAB III METODOLOGI PENELITIAN
3.1 Lokasi Penelitian .......................................................... 51
3.2 Jenis Data ...................................................................... 51
3.3 Pengumpulan Data ........................................................ 51
3.3.1 Telaah Data …………………………………….. 52
x
3.3.2 Penelitian Kepustakan ………………………….. 52
3.4 Metode Analisis Data ..................................................... 52
BAB IV HASIL PENELITIAN
4.1 Gambaran Umum Perusahaan ........................................ 53
4.1.1 Sejarah dan Perkembangan Perusahaan ................ 53
4.1.2 Visi dan Misi Perusahaan ...................................... 53
4.1.3 Struktur Organisasi dan Otorisasinya …………… 54
4.2 Unsur Pengendalian Internal Persediaan
Barang Dagang ............................................................... 56
4.3 Penilaian Resiko Terhadap Barang Dagang …………… 59
4.4 Informasi dan Komunikasi Persediaan Barang ………... 61
4.5 Prosedur Pengendalian Persediaan Barang ..................... 62
4.5.1 Prosedur Pemesanan Barang …………………….. 62
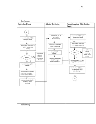
4.5.2 Prosedur Penerimaan Barang ……………………. 66
4.5.3 Prosedur Penyimpanan Barang ………………….. 75
4.5.4 Prosedur Pengeluaran Barang …………………… 76
4.6 Pengawasan ……………………………………………. 82
4.7 Evaluasi Pelaksanaan Prosedur ………………………... 83
4.7.1 Evaluasi Prosedur Pemesanan Barang …………... 83
4.7.2 Evaluasi Prosedur Penerimaan Barang ……….…. 86
4.7.3 Evaluasi Prosedur Pengeluaran Barang …………. 89
BAB V KESIMPULAN DAN SARAN
5.1 Kesimpulan ..................................................................... 92
5.2 Saran ............................................................................... 93
DAFTAR PUSTAKA
RIWAYAT HIDUP
LAMPIRAN
xi
DAFTAR TABEL
TABEL Judul Hal.
4.1 Kelemahan Internal Kontrol Alur Prosedur Pemesanan
Barang ……………………………………………………….. 66
4.2 Kelemahan Internal Kontrol Alur Prosedur Penerimaan
Barang ………………………………………………………. 74
4.3 Kelemahan Internal Kontrol Alur Prosedur Pengeluaran
Barang……………………………………………………….. 82
4.4 Evaluasi Prosedur Pemesanan Barang ……………………..... 84
4.5 Evaluasi Prosedur Penerimaan Barang …………………….... 88
4.6 Evaluasi Prosedur Pengeluaran Barang ……………………… 89
xii
DAFTAR GAMBAR
GAMBAR Judul Hal.
2.1 Komponen Sistem Informasi Akuntansi .............................. 10
2.2 Proses Pengawasan dalam Sistem Informasi Akuntansi ...... 18
2.3 Alur Pemeriksaan Oleh Bagian Gudang .............................. 39
2.4 Kerangka Berfikir …………………………………............ 50
4.1 Struktur Organisasi PT Alfaria Tirtajaya …………………. 55
4.2 Alur Prosedur Pemesanan Barang ……………………….. 65
4.3 Alur Prosedur Penerimaan Barang ……………………….. 70
4.4 Alur Prosedur Pengeluaran Barang ………………………. 78
1
BAB I
PENDAHULUAN
1.1 Latar Belakang Masalah
Globalisasi diidentikkan dengan dunia tanpa batas dalam arti Negara –
negara dapat menjual produknya ke negara lainnya, serta dapat pula
mendatangkan barang dan jasa dari negara lain. Era ini mendorong setiap negara
harus efisien, tak terkecuali perusahaan yang ada di Negara tersebut. Efisiensi
merupakan faktor daya saing setiap Negara, maupun perusahaan. Pertumbuhan
penduduk dan semakin bervariasinya kebutuhan masyarakat mengakibatkan
kebutuhan tidak dapat lagi dipenuhi dari satu sumber. Hal ini mendorong
tumbuhnya persaingan usaha untuk meraih pasar seluas – luasnya. Perusahaan
perlu melakukan inovasi agar mampu bersaing. Selain dari pada itu, semakin
meningkatnya taraf hidup masyarakat juga mendorong perubahan pola
pengeluaran dan pola konsumsi yang cenderung lebih menginginkan yang serba
praktis. Kehadiran perusahaan ritel yang menjual hampir semua kebutuhan pokok
masyarakat tumbuh dengan pesat di Indonesia dalam 10 tahun terakhir, yang
selanjutnya diikuti dengan perusahaan ritel lainnya seperti Gelael, Pitstop, Hero,
Carefour, Indomaret, Alfamart dan lain – lain yang terus bertumbuh hingga saat
ini. Jumlah gerai Alfamart menurut wibiznews hingga akhir tahun 2014 mencapai
9.757 gerai. Banyaknya jumlah gerai yang tersebar diseluruh pelosok
memerlukan penanganan yang spesifik agar mampu memberikan informasi yang
2
akurat. Informasi tidak hanya menyangkut transaksi penjualan atau pengelolaan
kas, tetapi juga menyangkut pengelolaan dan pengendalian persediaan agar
kontinuitas pasokan terjamin.
Perusahaan tiap harinya melakukan berbagai transaksi. Transaksi dalam
perusahaan juga memiliki karakteristik sendiri – sendiri, misalnya ada yang
berhubungan dengan penerimaan kas, pengeluaran kas, ada yang berhubungan
dengan pemindahan barang (baik dari dalam perusahaan ke pihak luar maupun
sebaliknya), Karena memiliki karakteristik yang berbeda – beda, maka tiap
transaksi harus dicatat dengan cara yang berbeda – beda, untuk itu dibuatkan
prosedur untuk menanggulangi masalah tersebut.
Perusahaan senantiasa memberi perhatian yang besar pada persediaan.
Tanpa persediaan, para pengusaha akan berhadapan dengan resiko bahwa
perusahaannya pada suatu waktu tidak dapat memenuhi keinginan para
pelanggannya. Selain itu, perusahaan juga harus memperhatikan lingkungan
persaingan bisnis yang meningkat dengan cara memeriksa kembali setiap
kegiatan internal dalam usaha untuk mendapatkan nilai tambah dengan biaya
minimal.
Informasi – informasi akuntansi merupakan bagian yang terpenting dari
seluruh informasi yang diperlukan oleh manajemen. Informasi akuntansi terutama
yang berhubungan dengan data keuangan dari suatu perusahaan. Agar data
keuangan yang ada dapat dimanfaatkan oleh pihak manajemen, maupun pihak
3
luar perusahaan, maka data tersebut perlu disusun dalam bentuk – bentuk yang
sesuai, sehingga menghasilkan informasi akuntansi yang akurat. Informasi
akuntansi dibedakan menjadi dua macam yaitu yang pertama adalah informasi
akuntansi keuangan
Informasi akuntansi keuangan merupakan informasi yang disusun
terutama menghasilkan informasi yang biasanya dalam bentuk laporan keuangan
yang ditunjukkan pada pihak – pihak luar perusahaan. Umumnya laporan
keuangan yang dihasilkan terdiri dari neraca, laporan laba – rugi, laporan
perubahan ekuitas, laporan arus kas, dan catatan atas laporan keuangan. Laporan
– laporan ini merupakan ringkasan dari keadaan perusahaan yang mempunyai
kepentingan terhadap perusahaan seperti langganan, pemegang saham, kreditur,
bank, kantor pajak, dan lainnya.
Yang kedua yaitu informasi akuntansi manajemen yang berguna untuk
perencanaan dan pengendalian perusahaan dalam kegiatan sehari – hari serta
dapat melakukan perencanaan jangka panjang guna mencapai tujuan yang
direncanakan.
Dalam menghadapi persaingan, perusahaan memerlukan sistem yang
terstruktur untuk menghasilkan sebuah informasi yang dibutuhkan pemakainya
sehingga dapat bermanfaat bagi kemajuan perusahaan dan mendapatkan laba
yang maksimal.
4
Pengendalian persediaan barang akan efektif apabila ditunjang dengan
sistem informasi akuntansi yang memadai. Dengan adanya sistem informasi
akuntansi mengenai pengendalian persediaan perusahaan dapat mengambil
keputusan dengan tepat mengenai pengadaan dan pengendalian barang dagang.
Persediaan merupakan asset penting bagi perusahaan. Untuk itu
dibutuhkan pengelolaan dalam pengendalian persediaan. Pengendalian persediaan
dapat diterapkan dari pemesanan persediaan, penerimaan persediaan dan
pengeluaran persediaan yang diharapkan dapat akurat dan tepat untuk mencegah
terjadinya kerugian perusahaan karena kehilangan persediaan.
Bedasarkan latar belakang yang tersebut maka penulis tertarik mengambil
Judul “Analisis Pengendalian Internal Atas Persediaan Barang Dagang
(Studi Kasus Di Distribution Centre Kota Bekasi)
1.2 Rumusan Masalah
Bedasarkan latar belakang masalah yang disampaikan tersebut dapat
dibuat rumusan masalah sebagai berikut:
1. Apakah penerapan pengendalian internal atas persediaan barang dagang di
Distribution Center cabang Bekasi telah sesuai dengan standar operasional
prosedur Perusahaan?
2. Apakah penerapan prosedur pengendalian internal atas persediaan barang
dagang di Distribution Centre cabang Bekasi sudah efektif dan efisien?
5
3. Kendala apa yang dihadapi dalam penerapan pengendalian internal atas
persediaan barang dagang pada Distribution Center Cabang Bekasi?
1.2 Tujuan Penelitian dan Manfaat Penelitian
1.3.1 Tujuan Penelitian
Bedasarkan rumusan masalah yang disampaikan penulis dapat
diidentifikasi tujuan dan manfaat dari penelitian ini adalah sebagai berikut :
1. Menganalisis untuk mengetahui apakah penerapan pengendalian internal atas
persediaan barang dagang di Distribution Center cabang Bekasi telah sesuai
dengan standar operasional prosedur perusahaan.
2. Menganalisis untuk mengetahui apakah penerapan prosedur pengendalian
internal atas persediaan barang dagang di Distribution Centre cabang Bekasi
sudah efektif dan efisien.
3. Menganalisis untuk mengetahui kendala - kendala yang dihadapi dalam
melakukan pengendalian internal atas persediaan barang dagang di
Distribution Center cabang Bekasi.
1.3.2 Manfaat Penelitian
Adapun pembuatan peneitian ini dapat memberikan manfaat bagi para
pihak, antara lain:
1. Bagi Peneliti
Menambah wawasan bagi peneliti sehingga dapat memahami kendala –
kendala yang terjadi dalam pengendalian internal Distribution centre dan
6
mengetahui sistem yang diterapkan Distribution centre agar tercapainya
efektivitas yang diharapkan oleh perusahaan.
2. Bagi pihak lain
a. Bagi manajemen perusahaan
Sebagai bahan untuk mengevaluasi prosedur pengendalian internal
perusahaan yang tertuang dalam standar operasional prosedur serta
diharapkan dapat mengukur efisiensi dan efktivitas perusahaan sehingga
Distribution Centre dapat mengevaluasi kinerja perusahaan dan
mengambil keputusan yang tepat mengenai pengendalian persediaan
barang dagang di masa mendatang.
b. Bagi pembaca
Penelitian ini diharapkan dapat menambah wawasan bagi pembaca dan
dapat dijadikan referensi bagi penelitian selanjutnya dimasa yang akan
datang.
7
BAB II
LANDASAN TEORI
2.1 Sistem Informasi Akuntansi
2.1.1 Pengertian Sistem Informasi Akuntansi
Pengertian Sistem Informasi Akuntansi menurut Wahyu (2006:2.2) yaitu:
“Sekumpulan perangkat sistem yang berfungsi untuk mencatat data transaksi, dan
menyajikan informasi akuntansi kepada pihak internal dan pihak eksternal”.
Adapun Sutabri (2004: 4) mendefinisikan sistem informasi akuntansi
merupakan “supersistem yang terdiri dari sistem akuntansi pertanggungjawaban
dan suatu sistem pemrosesan transaksi”.
Sedangkan menurut TIMBooks (2015:2) mendefisinikan bahwa sistem
informasi akuntansi merupakan: “sistem yang menyediakan informasi akuntansi
dan keuangan beserta informasi lainnya yang diperoleh dari proses rutin transaksi
akuntansi”.
Selanjutnya menurut Romney & Steinbart (2006:473) mendefinisikan
sistem informasi akuntansi adalah : “Sumber daya manusia dan modal dalam
organisasi yang bertanggungjawab untuk Persiapan informasi keuangan dan
Informasi yang diperoleh dari mengumpulkan dan memproses berbagai transaksi
perusahaan”
8
Dari pengertian diatas, dapat disimpulkan bahwa pengertian dari sistem
informasi akuntansi adalah subsistem dari sistem informasi manajemen yang
menyediakan informasi mengenai informasi akuntansi yang diperlukan bukan
hanya oleh bagian akuntansi saja tetapi juga diperlukan untuk satu lingkup
organisasi yang sangat diperlukan agar efektivitas dalam menyediakan data dan
informasi dapat terjaga baik. Dan dapat digunakan juga bagi pihak eksternal
untuk mendukung kegiatan operasi perusahaan atau mengetahui keadaan dari
suatu perusahaan.
2.1.2 Komponen Sistem Informasi Akuntansi
Sistem akuntansi memiliki bagian komponen yang merupakan sistem
mereka sendiri. Komponen sistem berbeda – beda fungsinya tetapi tetap bekerja
sama untuk mncapai tujuan bersama. Ada komponen yang berfungsi untuk
menerima input, ada komponen untuk memproses, ada komponen untuk
menghasilkan output, ada komponen untuk mengendalikan jalannya masing –
masing komponen sistem, dan ada komponen untuk menyimpan data.
Komponen atau bagian – bagian yang ada dalam sistem informasi
akuntansi dapat dijelaskan menurut Wahyu (2006:2.3) yaitu sebagai berikut:
1. Basis data
Basis data adalah tempat untuk menjadi berbagai data yang diperlukan oleh
organisasi, perusahaan, instansi pemerintah, atau bahkan perorangan. Data
yang dimasukkan ke dalam basis data dapat berasal dari dalam perusahaan
9
yang disebut basis data internal (berada dibawah kendali perusahaan
sepenuhnya) atau dari luar perusahaan basis data eksternal (tidak dapat
dikendalikan oleh perusahaan), misalnya dari internet.
2. Perangkat keras komputer
Perangkat keras komputer dan berbagai perangkat pendukungnya, yang
semuanya berfungsi untuk mencatat data, mengolah data, dan menyajikan
informasi baik secara hardcopy (trcetak) maupun softcopy (tidak trcetak).
Data yang diolah dan informasi yang disajikan sudah sangat bervariasi. Di
satu bidang, data dan informasi dapat berbentuk angka dan tulisan. Di aplikasi
yang lain, data dan informasi dapat berbentuk gambar atau suara.
3. Perangkat lunak komputer
Perangkat lunak komputer dapat disebut dengan program komputer. Program
komputer adalah serangkaian perintah yang saling berkaitan untuk
mengerjakan suatu pekerjaan tertentu yang berfungsi untuk menjalankan
komputer beserta perangkat pendukungnya..
4. Jaringan komunikasi
Jaringan komunikasi berupa kabel, gelombang radio, maupun sarana lain,
yang berfungsi untuk mnghantarkan data dan informasi dari satu tempat ke
tempat lainnya.
5. Dokumen dan laporan
10
Media untuk mencatat data transaksi dan menyajikan informasi setelah data
diolah.
6. Prosedur
Prosedur atau langkah – langkah baku untuk menangani suatu peristiwa atau
transaksi yang setiap hari terjadi di dalam perusahaan. Suatu prosedur akan
melibatkan beberapa pihak, baik internal maupun eksternal
7. Pengendalian
Pengendalian berfungsi untuk menjamin agar setiap komponen sistem dapat
berfungsi dengan baik.
Gambar 2.1
Komponen Sistem Informasi Akuntansi
Sumber: Wahyu: 2.3 (2006)
Sistem Informasi
Komputer Program
Dokumen
& Laporan
Prosedur
Jaringan
Komunikasi
Sistem
Pengendalian
Basis Data
11
Adapun Romney & Steinbart (2006:3) membagi sistem informasi
akuntansi menjadi lima komponen diantaranya yaitu:
1. Manusia, yang mengoperasikan sistem tersebut dan melaksanakan berbagai
fungsi.
2. Prosedur – prosedur, baik manual maupun terotomatisasi, yang dilibatkan
dalam mengumpulkan, memproses, dan menyimpan data tentang aktivitas –
aktivitas organisasi.
3. Data tentang proses – proses bisnis organisasi
4. Software, yang dipakai untuk memproses data organisasai
5. Infrastruktur teknologi informasi, termasuk komputer, peralatan pendukung,
dan peralatan untuk komunikasi jaringan.
2.1.3 Ruang Lingkup dan Tujuan Sistem Informasi Akuntansi
Sistem informasi akuntansi merupakan subsistem dari sistem informasi
manajemen. Informasi yang dihasilkan oleh SIA, seperti informasi mengenai
order penjualan, penjualan, penerimaan kas, order pembelian, penerimaan barang,
dan penggajian kemungkinan besar diperlukan bukan hanya oleh bagian
akuntansi saja, melainkan juga oleh bagian lain dalam organisasi. Sebagai contoh,
data order penjualan dan pengiriman barang diperlukan baik oleh bagian
pemasaran maupun oleh bagian akuntansi. Data mengenai order pembelian dan
penerimaan barang selain diperlukan oleh bagian akuntansi, juga diperlukan oleh
bagian produksi untuk menyusun jadwal produksi.
12
Dengan demikian, sistem informasi yang terintegrasi sangat diperlukan
agar secara efektif menyediakan data bagi semua pengguna laporan keuangan.
Menurut TIMBooks (2015:4) mengungkapkan bahwa sistem informasi
akuntansi menghasilkan informasi yang dapat digunakan untuk:
1. Mendukung kegiatan rutin
Sistem informasi akuntansi dapat mendukung menangani order operasi rutin
seperti order pelanggan, mengirimkan barang dan jasa, melakukan penagihan,
dan menerima pembayaran dari konsumen.
2. Mendukung keputusan
Dengan adanya sistem informasi akunansi manajemen dapat mengetahui
produk mana yang paling laku, manajemen dapat memutuskan produk mana
yang harus selalu tersedia dalam stok serta memutuskan cara memasarkannya.
3. Perencanaan dan pengendalian
Memiliki informasi yang berkaitan dengan anggaran dan biaya standar, maka
manajemen dapat membandingkan anggaran dengan biaya sesungguhnya
sehingga dapat membuat perencanaan tentang kegiatan operasi perusahaan
dimasa mendatang beserta pengendaliannya.
4. Menerapkan pengendalian internal
Pengendalian internal meliputi kebijakan, prosedur, dan sistem informasi yang
digunakan untuk melindungi asset perusahaan dari kerugian atau penggelapan
serta berguna untuk menjaga akurasi data keuangan.
13
2.1.4 Ancaman – Ancaman Atas Sistem Informasi Akuntansi
Resiko terbesar dalam sistem informasi dan paling merugikan, bersumber
dari kesalahan. Empat jenis ancaman yang dihadapi perusahaan menurut Romney
& Steinbart (2006:222) adalah sebagai berikut:
1. Salah satu ancaman yang dihadapi perusahaan adalah kehancuran karena
bencana alam dan politik, seperti kebakaran, paas yang berlebihan, banjir,
gempa bumi, badai, angin dan perang. Contohnya adalah gempa bumi di Los
Angeles menghancurkan banyak sekali sistem, menyebabkan sistem lainnya
rusak krena jatunya puing – puing, air dari sistem penyemprot air, dan debu,
serta mengganggu jalur komunikasi.
2. Ancaman kedua bagi perusahaan adalah kesalahan pada software, kegagalan
sistem operasi (operating system – OS), gangguan dan fluktuasi lisrik, serta
kesalahan pengiriman data yang tidak terdeteksi. Contohnya adalah kerusakan
pada sistem akauntansi perpajakan yang baru merupakan penyebab kegagalan
California mengumpulkan pajak perusahaan sebesar $635 juta.
3. Ancaman ketiga bagi perusahaan adalah tindakan yang tidak disengaja, seperti
kesalahan atau penghapusan karena ketidaktahuan atau karena kecelakaan.
Hal ini biasanya terjadi karena kesalahan manusia, kegagalan untuk mengikuti
prosedur yang telah ditetapkan, dan personil yang tidak diawasi atau dilatih
dengan baik. Para pemakai sering kali kehilangan atau salah meletakkan file
di tempat yang salah. Contohnya adalah staf administrasi bagian entri data di
14
Giant Food Inc, salah memasukkan data dividen kuartal sebesar $2,50 sebagai
ganti dari $0,25. Sebagai hasilnya, perusahaan mebayar lebih dari $10 juta
atas kelebihan dividen tersebut.
4. Ancaman keempat yang dihadapi perusahaan adalah tindakan disengaja, yang
biasanya disebut sebagai kejahatan komputer. Ancaman ini berbentuk
sabotase, yang tujuannya adalah menghancurkan sistem atau beberapa
komponennya. Penipuan komputer adalah jenis kejahatan komputer lainnya,
dengan tujuan untuk mencuri benda, berharga seperti uang, data atau waktu
pelayanan komputer. Penipuan ini jga dapat melibatkan pencurian, yaitu
pencurian atau ketidaklayakan pengguna atas asset atau pegawai, disertai
dengan pemalsuan catatan untuk menyembunyikan pencurian tersebut.
Contohnya adalah seorang manajer SIA di kantor Florida bekerja untuk
perusahaan pesaing setelah dia dipecat dari tempat bekerjanya. Pada waktu
yang tidak lama, pihak pertama yang mempekerjakan dirinya tersebut
menyadari bahwa para reporternya secara konstan telah direbut informasi
beritanya. Perusahaan Koran tersebut akhirnya mengetahui bahwa manajer
SIA tersebut masih memiliki akun dan password aktif, serta masih secara
teratur melihat file – file komputer di perusahaan tersebut untuk mendapatkan
informasi mengenai cerita eklusif.
15
2.1.5 Peranan Akuntan Dalam Sistem Informasi Akuntansi
Akuntan mempunyai peran yang sangat penting dalam menjalankan
sistem informasi akuntansi. Menurut TIMBooks (2015:6) akuntan memiliki peran
dalam pnggunaan informasi yaitu sebagai berikukt:
1. User
Dalam hal ini akuntan dapat berperan sebagai user atau pengguna sistem
informasi sehingga dapat melakukan proses akuntansi diantaranya dengan
menggunakan aplikasi atau software akuntansi, akuntan dapat dengan mudah
melakukan pemrosesan transaksi rutin secara otomatis, sehingga waktu yang
digunakan untuk mengerjakan fungsi rutin semakin berkurang dan dapat
menggunakan waktunya untuk pengambilan keputusan strategik dan
perencanaan.
2. Manajer
Peran akuntan dalam hal ini adalah mengelola aliran kas perusahaan
bedasarkan laporan arus kas.
3. Konsultan
Dapat memberikan jasa konsultasi akuntansi dan pajak
4. Evaluator
Dapat melakukan audit laporan keuangan untuk evaluasi
16
2.1.6 Peran Komputer di dalam Sistem Informasi Akuntansi
Dimasa sekarang ini, tugas – tugas atau pekerjan manusia dalam
organisasi banyak yang telah dapat digantikan oleh komputer termasuk dalam
bidang akuntansi.proses pengolahan data akuntansi akan dpat dilakukan dengan
lebih cepat bil menggunakan komputer. Hal ini dapat terjadi karena kemampuan
komputer untuk mengolah lebih cepat dibandingkan sistem manual.
Dengan adanya perkembangan teknologi komputer, semakin banyak
perusahaan yang menggunakan jasa komputer untuk memproses data
akuntansinya. Dengan menggunakan komputer dalam mengolah data akuntansi
perlu adanya pengawasan berupa dokumen – dokumen yang dibuat secara manual
untuk menjamin keteliltian dan keamanan dalam memproses data perusahaan.
Beberapa tahapan proses pengolahan data yang memperoleh manfaat besar dari
penggunaan komputer menurut Sutabri (2004:21) adalah:
1 Verifikasi
Komputer dapat mengecek kebenaran maupun kelayakan angka – anagka
yang menjadi input dalam suatu proses. Misalnya pengecekan kebenaran kode
yang digunakan.
2 Sortir
Komputer memungkinkan untuk dilakukannya pensortiran data ke dalam
beberapa klasifikasi yang berbeda dengan cepat. Misalnya, kumpulan faktur
penjualan dapat disortir ke dala klasifikasi kumpulan satu supplier.
17
3 Transmission
Komputer dapat memindahkan lokasi data dari suatu tempat, ke tempat
lainnya dengan cepat. Misalnya, data dari suatu file dipindahkan ke file
lainnya.
4 Perhitungan
Dengan komputer, perhitungan – perhitungan dapat dilakukan dengan cepat.
Misalnya, menghitung salso rekening sesudah adanya posting.
2.1.7 Bentuk Pengawasan di dalam Sistem Informasi Akuntansi
Pengawasan adalah suatu usaha sistematik untuk menetapkan standar
pelaksanan dengan tujuan perencanaan, membandingkan kegiatan nyatadengan
standar yang telah ditetapka, dan mengukur penyimpangan –penyimpangan serta
mengambil koreksi yang diperlukan untuk menjamin bahwa semua sumber daya
perusahaan dipergunakan dengan cara paling efektif dan efisien dalam pencapaian
tujuan perusahaan. Menurut Sutabri (2004:31) Ada berbagai faktor yang membuat
pengawasan semakin diperlukan oleh setiap organisasi, yaitu:
1. Perubahan lingkungan organisasi
2. Peningkatan kompleksitas organisasi
3. Kesalahan – kesalahan
4. Kebutuhan manajer untuk mendelegasikan wewenang
18
Sutabri (2004:32) juga menjelaskan bahwa proses pengawasan yang
dilakukan di dalam sistem informasi akuntansi biasanya terdiridari lima tahap,
yaitu sebagai berikut:
1. Penetapan standar pelaksanaan (perencanaan)
2. Penentuan pengukuran pelaksanaan kegiatan
3. Membandingkan pelaksanaan kegiatan dengan standar dan penganalisaan
penyimpangan – penyimpangan
4. Pengambilan tindakan koreksi.
Gambar 2.2
Proses pengawasan dalam SIA
Sumber: Sutabri : 32 (2004)
Penetapan
standar
pelaksanaan
Penentuan
pengukuran
pelaksanaan
kegiatan
Pengambilan
tindakan
koreksi, bila
perlu
Pengukuran
pelaksanaan
kegiatan
Perbandingan
dengan standar
evaluasi
19
2.2 Pengertian Sistem Pengendalian Intern
2.2.1 Pengertian pengendalian Internal
Menurut The American Institute of Certified Public Accountans (AICPA)
pengertian sistem pengendalian intern dalam buku Wahyu (2006:11.4) yaitu
sebagai berikut:
Rencana organisasi dan semua ukuran dan metode terkoordinasi yang
diterapkan dalam suatu perusahaan untuk melindungi aktiva, menjaga
keakurasian dan keterpercayaan data akuntansi, meningkatkan efisiensi, dan
meningkatkan kepatuhan terhadap kebijakan manajemen.
Committee of Sponsoring Organizations (COSO) dalam buku yang sama
karya Wahyu (2006:11.5) mendefinisikan pengertian pengendalian internal adalah
sebagai berikut:
Internal control as the process implemented by the board of directors,
managements, and those under their direction to provide reasonable assurance
that control objectives are achieved with regard to :
1. Effectiveness and efficiency of operation
2. Reliability of financial reporting
3. Compliance with applicable laws and regulations
Sedangkan menurut TIMBooks (2015:36) mendefinisikan pengendalian
internal adalah: “Proses yang dirancang untuk memberikan jaminan tercapainya
tujuan yang berkaitan dengan efektivitas dan efisiensi operasi, reliabilitas
pelaporan keuangan, dan ketaatan pada peraturan hokum yang berlaku”.
Selanjutnya Romney & Steinbart (2006:229) menjelaskan bahwa
pengendalian internal adalah :
rencana organisasi dan metode bisnis yang dipergunakan untuk menjaga
asset, memberikan informasi yang akurat dan andal, mendorong dan memperbaiki
20
efisiensi jalannya organisasi, serta mendorong kesesuaian dengan kebijakan yang
ditetapkan.
Dari pengertian diatas, dapat disimpulkan bahwa pengendalian internal
merupakan kegiatan dalam yang diterapkan dalam perusahaan dengan melindungi
aktiva perusahaan, menjaga keakuratan data, meningkatkan efisiensi dan
diharapkan dapat mematuhi semua kebijakan dan peraturan perusahaan.
2.2.2 Komponen Pengendalian Internal
Menurut TIMBooks (2015:37) Pengendalian internal terdiri dari lima
komponen, yaitu :
1. Lingkungan pengendalian
Lingkungan pengendalia merupakan faktor – faktor yang merupakan pondasi
bagi komponen pengendalian internal yang lain.lingkungan pengendalian
meliputi integritas, dan nilai- nilai etika, komitmen terhadap kompetensi,
filosofi manajemen dan gaya operasi, struktur organisasi, perhatian dan
pengarahan dewan direksi, serta kebijakan dan praktik sumberdaya manusia.
2. Penilaian resiko
Penilaian risiko merupakan proses identifikasi, analisis, dan pengelolaan
risiko yang berkaitan dengan pencapaian tujuan pengendalian internal
3. Aktivitas pengendalian
Kebijakan dan prosedur yang dikembangkan oleh organisasi untuk
mengurangi risiko
4. Informasi dan Komunikasi
21
Sistem informasi perusahaan merupakan kumpulan dari prosedur da catatan
yang dibuat untuk memulai, merekam, memproses, dan melaporkan kejadian
dalam proses bisnis.
5. Pengawasan
Manajemen memantau pengendalian internal untuk memastikan bahwa
pengendalian organisasi berfungsi seperti yang seharusnya.
2.2.3 Karakteristik Pengendalian Internal
Menurut COSO Certificated Of Sponsoring Organization didalam buku
Wahyu (2006:11.5) sistem pengendalian memiliki karakteristik sebagai berikut:
1. Pengendalian internal merupakan suatu proses. Pengendalian internal
merupakan suatu proses untuk mencapai tujuan tertentu. Pengendalian
internal sendiri bukan merupakan suatu tujuan. Pengendalian internal
merupakan suatu rangkaian menjadi bagian yang terpisahkan, bukan hanya
sebagai tambahan dari infrastruktur entitas.
2. Pengendalian internal dilakukan oleh manusia. Pengendalian internal bukan
hanya terdiri dari pedoman kebijaksaan dan formulir, namun dijalankan oleh
orang dari setiap jenjang organisasi, yang mencakup dewan direksi,
manajemen dan personalia lain yang berperan didalamnya.
3. Pengendalian internal diharapkan hanya dapat memberikan keyakinan yang
memadai, bukan keyakinan mutlak bagi manajemen dan dewan direksi
perusahaan. Hal ini disebabkan karena keterbatasan bawahan yang melekat
22
dalam semua item pengendalian internal dan pertimbangan manfaat dan
pengorbanan dalam pencapaian tujuan pengendalian.
4. Pengendalian internal disesuaikan dengan pencapaian tujuan di dalam
kategori pelaporan keuangan, kepatuhan, dan operasi yang saling melengkapi.
2.2.3 Tujuan Pengendalian Internal
Pengendalian internal merupakan jawaban manajemen untuk menangkal
risiko yang diketahui, atau dengan perkataan lain, untuk mencapai suatu tujuan
penngendalian (control objective). Ada hubungan langsung antara tujuan entitas
dan pengendalian internal yang di implementasikannya untuk mencapai tujuan
entitas. Menurut Sutabri (2004:103) tujuan pengendalian internal yaitu
diantaranya:
1 Melindungi harta kekayaan perusahaan
2 Meningkatkan akurasi informasi yang dihasilkan oleh sistem informasi yang
dijalankan oleh perusahaan.
3 Meningkatkan efisiensi kinerja perusahaan
4 Meningkatkan kepatuhan terhadap kebijakan manajemen.
Sedangkan menurut TMBooKS (2015:49) mengenai tujuan pengendalian
internal yang meliputi :
1. Efisiensi dan Efektivitas operasi
2. Reliabilitas pelaporan keuangan
3. Kepatuhan pada peraturan dan hukum yang berlaku
23
4. Menjaga keamanan asett
Sutabri (2004:34) mengelompokkan sistem pengendalian internal menurut
tujuannya, yaitu:
1 Pengendalian Administratif
Pengendalian administrative mencakup tujuan dalam memajukan efisiensi
dalam operasi dan membantu menjaga dipatuhinya kebijaksanaan manajemen
yang telah ditetapkan lebih dahulu. Pengendalian terdiri dari rencana organisasi
dan semua metode dan prosedur yang terutama berkaitan dengan efiensi operasi
dan kepatuhan pada kebijaksanaan manajemen dan biasanya hanya mempunyai
hubungan tidak langsung dengan pembukuan. Pengendalian administrasi ini
biasanya meliputi pengendalian – pengendalian seperti pelaporan pelaksanaan,
program pelatihan dan kontrol kualitas.
Dengan demikian, pengendalian administrasi berhubungan dengan
pengesahan (otorisasi) transaksi – transaksi oleh manajemen. Otorisasi tersebut
merupakan fungsi manajemen yang langsung berhubungan dengan
tanggungjawab untuk mencapai tujuan perusahaan.
2 Pengendalian Akuntansi
Prosedur utama yang berkaitan dan berhubungan langsung dengan pengamanan
harta milik suatu organisasi dan dapat dipercayanya kebenaran suatu
pengendalian akuntansi terdiri atas struktur organisasi, metode dan catatan
finansial. Dalam pengendalian akuntansi biasanya meliputi pegendalian –
24
pengendalian seperti sistem pengesahan (otorisasi) dan persetujuan, pemisahan
tugas diantara pihak yang mencatat dan membuat laporan dengan pihak pelaksana
atau penyimpan aktiva, pengawasan fisik atas aktiva dan internal auditing.
Catatan – catatan itu disusun untuk memberikan jaminan bahwa :
1 Transaksi – transaksi dilaksanakan sesuai dengan otorisasi manajemen yang
umum maupun khusus.
2 Transaksi – transaksi dicatat untuk memungkinkan penyusunan laporan
keuangan yang sesuai dengan prinsip akuntansi yang umumnya diterima atau
kriteria – kriteria lain yang perlu untuk laporan – laporan tersebut serta untuk
menunjukkan pertanggungjawaban atas aktiva.
3 Penggunaan aktiva hanya diperbolehkan bila sesuai dengan otorisasi
manajemen.
4 Tanggungjawab atas aktiva (menurut catatan) dibandingkan dengan aktiva
yang ada pada setiap waktu tertentu dan diambil tindakan yang perlu bila ada
perbedaan.
2.2.4. Unsur – unsur Pengendalian Internal
Suatu sistem pengendalian internal yang baik menurut Sutabri (2004:33) meliputi:
1 Struktur organisasi yang baik, dimana jelas ditetapkan tugas wewenang dan
tanggung jawab dari fungsional masing – masing
2 Sistem dan wewenang prosedur pembukuan yang baik
25
Merupakan alat bagi manajemen dalam melakukan pengawasan operasi
perusahaan dan transaksi – transaksi yang terjadi. Dalam suatu organisasi
harus dibuat dan disediakannya formulir – formulir, buku- buku, catatan-
catatan, laporan dan prosedur yang mengatur kegiatan operasi perusahaan dan
setiap transaksi yang terjadi harus diotorisasi oleh pihak yang berwenang.
3 Praktek yang sehat dalam melaksanakan fungsi dan tugas bagan organisasi
Yang dimaksud praktek yang sehat adalah setiap pegawai dalam perusahaan
melaksanakan tugasnya sesuai dengan prosedur yang ditetapkan.
2.3 Persediaan Barang Dagang
2.3.1 Jenis – Jenis Persediaan
Perusahaan mengklasifikasikan persediannya tergantung pada jenis
perusahaan. Apakah perusahaan dagang yang persediaannya dinamakan
persediaan barang dagang, dimana barang dagangan ini dimiliki oleh perusahaan
dan sudah langsung dalam bentuk siap untuk dijual dalam kegiatan normal
perusahaan sehari – hari. Sedangkan pada perusahaan manufaktur, mula – mula
persediaannya diklasifikasikan menjadi tiga, yaitu mencakup persediaan bahan
baku, persediaan barang dalam proses, persediaan barang jadi.
Menurut Martini (2012:246) jenis jenis persediaan antara lain:
1. Persediaan bahan baku (raw material inventory) adalah bahan atau
perlengkapan yang akan digunakan dalam proses produksi. Bahan baku
26
diperlukan pabrik untuk diolah, yang setelah melalui beberapa proses
diharapkanmenjadi barng jadi. Pencatatannya ke dalam jurnal adalah:
BDP-biaya bahan baku xxx
Persediaan bahan baku xx
2. Persediaan barang dalam proses (work in process inventory) yang merupakan
barang setengah jadi yang akan diproses menjadi produk jadi. Pencatatannya
kedalam jurnal adalah sebagai berikut:
Barang dalam proses xxx
BDP-Biaya bahan baku xxx
BDP-Biaya tenaga kerja langsung xxx
BDP-Biaya Overhead pabrik xxx
3. Persediaan barang jadi (finished goods inventory) yaitu barang yang telah
selesai diproses atau diolah dan merupakan bahan siap untuk dijual kepada
pelanggan. Pencatatannya kedalam jurnal adalah sebagai berikut:
Persediaan barang jadi xxx
BDP-Biaya bahan baku xxx
BDP-Biaya tenaga kerja langsung xxx
BDP-Biaya Overhead pabrik xxx
2.3.2 Pengertian Persediaan Barang Dagang
Persediaan merupakan salah satu aset yang sangat penting bagi suatu
entitas baik bagi perusahaan ritel, manufaktur, jasa maupun entitas lainnya.
27
Persedian cukup berpengaruh terhadap kinerja perusahaan khususnya pada
penentuan harga pokok produksi atau harga pokok penjualan yang akhirnya akan
mempengaruhi total laba bersih di laporan keuangan perusahaan.
PSAK No.14 (2013 : 14.2) mendefinisikan persediaan adalah asset yang:
tersedia untuk dijual dalam kegiatan usaha biasa, dalam proses produksi
untuk penjualan tersebut, atau dalam bentuk bahan atau perlengkapan untuk
digunakan dalam proses produksi atau pemberian jasa.
Reeve (2006 : 425) mendefinisikan persediaan sebagai:
Aktiva yang tersedia untuk dijual dalam kegiatan usaha normal dalam
proses produksi atau yang berjalan dalam bentuk bahan atau perlengkapan
(supplies) untuk digunakan dalam proses produksi atau pemberian jasa
Pengertian persediaan barang menurut IAS2 (2011:337) yaitu:
Aset yang disimpan untuk dijual dalam operasi rutin perusahaan, dalam
proses produksi untuk penjualan, dalam bentuk bahan atau perlengkapan yang
akan dikonsumsi selama proses produksi atau penyerahan jasa.
Dari beberapa pengertian yang dikemukakan diatas, dalam perusahaan
manufaktur pengertian persediaan dapat diartikan sebagai bahan baku utama
dalam menjalankan proses produksi perusahaan.
Adapun menurut Ariefiansyah (2012:8) pengertian persediaan barang
dagang adalah “semua barang yang dibeli dan disimpan di dalam gudang untuk
sementara waktu dengan tujuan untuk dijual kembali”.
Selanjutnya Libby (2008:336) mengemukakan bahwa pengertian
persediaan barang dagang adalah: “aset berwujud yang dimiliki oleh perusahaan
28
untuk dijual dalam operasi normal bisnis atau digunakan untuk menghasilkan
produk atau jasa yang akan dijual”.
Dari beberapa definisi diatas dapat disimpulkan bahwa persediaan adalah
suatu aktiva yang penting untuk perusahaan yang meliputi barang – barang milik
perusahaan dengan maksud untuk dijual dalam suatu periode usaha tertentu, atau
persediaan barang-barang yang masih dalam pengerjaan atau proses produksi,
ataupun persediaan bahan baku yang menunggu penggunanya dalam suatu proses
produksi.
2.3.3 Arti Penting Persediaan
Persediaan berpengaruh terhadap neraca maupun laba-rugi, dalam sebuah
neraca perusahaan dagang atau perusahaan manufaktur. Persediaan merupakan
bagian yang cukup besar dari keseluruhan aktiva lancar yang dimiliki perusahaan.
Walaupun demikian, jumlah dan persentasenya berbeda – beda antara perusahaan
yang satu dengan yang lainnya.
Penentuan persediaan memainkan peranan penting dalam mencocokkan
beban dan pendapatan dalam suatu periode berjalan, sebagaimana penyesuaian
yang dilakukan pada periode berikutnya. Dan apabila terdapat kesalahan dalam
pelaporan persediaan barang, maka akan mempengaruhi laporan keuangan pada
periode yang sedang berjalan dan periode berikutnya.
Sebuah kesalahan yang terjadi dalam pencatatan dan penilaian atas
persediaan akan berakibat fatal, baik pada neraca (Statement of financial position)
29
maupun laporan laba rugi (income statement). Dalam neraca dari sebuah
perusahaan dagang, nilai persediaan sering kali merupakan komponen yang
sangat signifikan (material) dibanding dengan nilai keseluruhan aktiva lancar.
Sedangkan dalam laporan laba rugi, besarnya harga pokok persediaan (yang
dijual) merupakan komponen utama penentu kinerja atau hasil kegiatan
operasional perusahaan selama periode.
Menurut Ballou (2004:406), beberapa alasan diadakannya persediaan
berkaitan dengan pelayanan konsumen atau untuk meminimalkan biaya yang
secara tidak langsung dihasilkan dari usaha memuaskan pelanggan. Secara
singkat dapat dipaparkan sebagai berikut :
1. Meningkatkan pelayanan terhadap pelanggan.
2. Sistem pengendalian persediaan yang dijalankan oleh perushaan tidak selalu
dapat bereaksi secara cepat dan ekonomis terhadap permintaan konsumen atau
jasa, yang jika diperhitungkan secara benar dapat memenuhi fluktuasi
permintaan yang tinggi akan produk maupun jasa. Adanya persediaan
berpengaruh pada peningkatan penjualan.
3. Mengurangi biaya operasional, agar :
a. Pelaksanaan produksi lebih ekonomis karena persediaan bertindak sebagai
penyangga antara jumlah yang harus diproduksi dengan variasi
permintaan.
30
b. Dapat mengurangi biaya transportasi dan menyeimbangkan biaya dari
sejumlah kuantitas yang dibeli dengan penurunan harga pasar.
c. Pembelian dalam jumlah yang besar semakin mendekati kuantitas
kebutuhan yang mendesak.
d. Persediaan bertindak sebagai penyangga terhadap variasi waktu antara
produksi dan pengiriman.
e. Persediaan dapat mengantipasi masalah pemogokan buruh, bencana alam,
keterlambatan pengiriman.
2.3.4 Tujuan dan Manfaat Persediaan
Pada prinsipnya adanya persediaan untuk mempermudah dan
memperlancar proses produksi.
Adapun tujuan persediaan menurut Rangkuti (2000:2), yaitu:
1. Menghilangkan resiko keterlambatan datangnya barang/bahan yang
dibutuhkan perusahaan.
2. Menghilangkan resiko dari materi yang dipesan berkualitas tidak baik
sehingga harus dikembalikan.
3. Untuk mengantisipasi bahan yang dihasilkan secara musiman sehingga dapat
digunakan bila bahan itu tidak ada dalam pasaran.
4. Mempertahankan stabilitas operasi perusahaan atau menjamin kelancaran arus
produksi
5. Mencapai penggunaan mesin yang optimal.
31
6. Memberikan pelayanan kepada langganan dengan sebaik-baiknya, dengan
memeberikan jaminan tersedianya barang jadi.
7. Membuat pengadaan atau produksi tidak perlu sesuai dengan penggunaan atau
penjualannya.
Sedangkan beberapa manfaat dari persediaan diantaranya sebagai berikut:
1. Perusahaan tidak kehilangan kesempatan mendapatkan keuntungan dengan
terpenuhinya persediaan barang. Jika saja ada permintaan lebih dari
konsumen, perusahaan tidak perlu khawatir karena persediaan yang ada, dapat
menutupi permintaan konsumen tersebut. Hal ini sangat baik untuk menjaga
agar kepuasan konsumen terhadap perusahaan.
2. Pengelolaan persediaan barang disesuaikan dengan prediksi permintaan pasar.
Hal ini memudahkan perputaran barang sehingga tidak terjadi penumpukan
barang. Selain itu pengelolaan jumlah persediaan barang juga meminimalkan
pengeluaran modal yang terlalu besar dan juga meminimalkan tingkat
kerugiaan diakibatkan rusaknya barang karena lama penyimpanan.
3. Bermanfaat menjaga kestabilan operasional perusahaan. Kebutuhan
konsumen terjamin dan turut menjaga fluktuatif harga pasar.
Dari tujuan dan manfaat yang dikemukakan diatas, dapat disimpulkan
bahwa persediaan diharapkan tersedia dalam jumlah yang optimal, sehingga
memperkecil biaya persediaan yang ditimbulkan akibat kelebihan atau
kekurangan stok.
32
2.3.5 Pengendalian Internal Atas Persediaan
Tujuan utama pengendalian persediaan adalah memiliki jumlah persedian
berkualitas yang cukup untuk melayani kebutuhan pelanggan dengan
meminimalkan biaya pemeliharaan persediaan (produksi, penyimpanan,
kedaluarsa, dan pendanaan). Produk dengan kualitas rendah akan membuat
pelanggan kecewa, retur, dan penurunan penjualan dimasa mendatang. Pembelian
atau produksi unit produk yang laris atau banyak diminati pelanggan jika terlalu
sedikit akan menyebabkan perusahaan kehilangan penjualan dan mengecewakan
pelanggan. Sebaliknya, membeli terlalu banyak unit yang tidak laris akan
meningkatkan biaya simpan dan biaya bunga atas pinjaman jangka pendek untuk
mendanai pembelian tersebut. Bahkan perusahaan dapat mengalami kerugian, jika
produk tersebut tidak dapat dijual dengan harga normal.
Sistem akuntansi memainkan tiga peran penting dalam proses pengelolaan
persediaan.
1. sistem akuntansi harus menyediakan informasi yang tepat dan akurat untuk
menyediakan laporan keuangan periodik dan retur pajak.
2. sistem akuntansi harus menyediakan informasi terkini mengenai kuantitas dan
biaya persediaan untuk memfasilitasi keputusan pemesanan bahan dan
pabrikasi produk.
33
3. untuk megamankan atau mencegah aktiva perusahaan (persediaan) dari
tindakan pencurian, penyelewengan, penyalahgunaan, dan kerusakan, maka
dibutukan sistem akuntansi untuk melindungi asset ini.
Pengendalian internal dimulai pada saat barang diterima (dibeli dari
pemasok). Laporan penerimaan barang yang bernomor urut tercetak seharusnya
disiapkan oleh bagian penerimaan untuk menetapkan tanggung jawab awal atas
persediaan. Untuk memastikan bahwa barang yang diterima sesuai dengan apa
yang dipesan, maka setiap laporan penerimaan barang harus dicocokkan dengan
formulir pesanan pembelian yang asli.
Harga barang yang dipesan, seperti yang tertera dalam formulir pesanan
pembelian, seharusnya dicocokkan dengan harga yang tercantum dalam faktur
tagihan (invoice). Setelah laporan penerimaan barang, formulir peasanan
pembelian, dan faktur tagihan dicocokkan, perusahaan akan mencatat persediaan
dalam catatan akuntansi.
Pengendalian internal atas persediaan juga seringkali meibatkan bantuan
alat pengaman, seperti kaca dua arah di alfamart dan Hero Supermarket, kamera,
sensor magnetik seperti pintu masuk di Carrefour, kartu akses gudang, pengatur
suhu ruangan, dan petugas keamanan.
Tempat penyimpanan persediaan, seharusnya disimpan dalam gudang
yang di mana aksesnya dibatasi hanya untuk karyawan tertentu saja. Setiap
pengeluaran barang dari gudang seharusnya dilengkapi atau didukung dengan
34
formulir permintaan barang, yang telah diotorisasi. Suhu tempat dimana barang
disimpan seharusnya diatur untuk menghindari terjadinya kerusakan atas barang
dagangan, seperti makanan dan minuman tertentu, obat, bahan adukan cat, gas
tabung, dan lain sebagainya. Jika barang dagangan berupa keramik maka yang
harus diperhatikan adalah penyusunan keramik agar terhndar dari resiko pecahnya
keramik pada tumpukan yang terbawah.
Penggunaan sistem pencatatan perpetual juga memberikan pengendalian
yang efektif atas persediaan. Informasi mengenai jumlah atas masing – masing
jenis barang dagangan dapat segera tersedia dalam buku besar pembantu untuk
masinng – masing akun persediaan. Untuk menjamin keakuratan besarnya
persediaan yang dilaporkan dalam laporan keuangan, perusahaan dagang
seharusnya melakukan pemeriksaan fisik atas persediaannya. Dalam sistem
pencatatan perpetual, hasil dari penghitungan fisik akan dibandingkan dengan
data persediaan yang tercatat dalam buku besar untuk menentukan besarnya
kekurangan yang ada atas saldo fisik persediaan. Dapat disimpulkan bahwa
sistem pencatatan perpetual, pemeriksaan fisik dilakukan bukan untuk
menghitung saldo akhir persediaan melainkan sebagai pengecekan silang
mengenai keabsahan atas saldo persediaan yang dilaporkan dalam buku besar
persediaan.
35
2.3.6 Prosedur Penanganan Persediaan Barang Dagang
Ada beberapa prosedur penanganan persediaan barang dagang dengan
melakukan pencatatan yang akurat. Berikut ini adalah beberapa prosedur
penanganan persediaan dengan menggunakan catatan menurut Sahar (2006:46)
diantaranya sebagai berikut:
1. Posedur pencatatan pembelian persediaan barang dagang. Prosedur ini
merupakan salah satu prosedur yang membentuk prosedur pmbelian. Dalam
prosedur ini, dilakukan pencatatan harga pokok persediaan yang dibeli.
Dokumen sumber yang digunakan dalam prosedur pencatatan pembelian
persediaan barang dagang yaitu delivery order Bukti pengiriman barang dari
pemasok, faktur penjualan dari pemasok, laporan penerimaan barang, dan
surat order pembelian.
2. Prosedur pencatatan penjualan persediaan barang dagang
Dokumen sumber yang digunakan dalam prosedur pencatatan penjualan
persediaan barang dagang adalah delivery order dan faktur penjualan.
Persediaan barang akan dicatat kedalam kartu persediaan. Harga pokok yang
dihasilkan dari kartu persediaan akan dijadikan patokan perusahaan dalam
menjual barang dagang nya. Dalam beberapa perusahaan ritel, karena
persediaan barang yang beraneka ragam, metode yang dilakukan untuk
penentuan harga pokok penjualan adalah dengan metode rata – rata atau
average cost.
36
3. prosedur pencatatan Retur Pembelian
Apabila barang dagang yang dibeli dari para pemasok dikembalikan, maka
transaksi retur pembelian ini akan mempengaruhi persediaan barang dagang,
yaitu dalam kartu persediaan retur pembelian akan mengurangi jumlah
kuantitas persediaan barang dan akan dijurnal dengan membuat memo debit
dengan melampirkan laporan penerimaan barang yaitu:
Utang dagang xxx
Retur pembelian xxx
4. Prosedur pencatatan Retur Penjualan
Apabila barang dagang yang telah dijual dikembalikan oleh pembeli, maka
transaksi retur penjualan ini akan mempengaruhi persediaan barang dagang
yaitu akan menambah jumlah kuantitas di kartu persediaan barang. Dokumen
yang digunakan dalam prosedur pencatatan retur penjualan adalah laporan
pennerimaan barang dan memo kredit yang akan digunakan untuk menjurnal
transaksi retur penjualan. Pencatatan nya kedalam jurnal adalah sebagai
berikut:
Retur penjualan xxx
Piutang dagang xxx
2.3.7 Mengadministraikan Proses Penerimaan Barang Dagang
Dalam melakukan penerimaan barang dagang yang akan masuk ke dalam
gudang, perlu adanya dokumen – dokumen yang di sampaikan dan di cocokkan
37
dengan jumlah barng yang diterima untuk dijadikan internal control bagi
perusahaan.
Adapun beberpa dokumen yang dibutuhkan untuk proses penerimaan
barang menurut Sahar (2006:74) adalah sebagai berikut :
1. Data barang
Barang dagang yang dibeli oleh perusahaan harus masuk ke dalam gudang
masuk untuk dicatat. Data – data barang yang dicatat adalah nama barng, jenis
barang, spesifikasi barang, kualitas barang yang dipesan, ukuran barang, berat
barang, dan jumlah barang, keadaan barang cacat atau tidaknya barang yang
diterima.
2. Dokumen administrasi penerimaan barang
Dokumen yang terlibat dalam administrasi penerimaan barang adalah sebagai
berikut:
a Surat jalan (SJ)
Dokumen ini diterima dari penjual yang berisikan informasi jumlah
kuantitas, spesifikasi, dan mutu barang yang dikirim oleh penjual.
b Order Pembelian
Dokumen ini digunakan untuk memesan barang kepada pemsok atau
supplier. Dengan surat oder ini, perusahaan memulai proses pengadaan
barang dagang. Bagian gudang akan menerima barang, jika telah
menerima tembusan surat order pembelian dari bagian pembelian. Tidak
38
ada barang yang diterima oleh bagian gudang tanpa didahului dengan
keluarnya surat order pembelian.
c Laporan penerimaan barang (LPB)
Laporan penerimaan barang merupakan laporan yang menunjukkan bahwa
barang yang diterima dari pemasok sesuai dengan yang tertera dalam surat
order pembelian dan surat jalan. Informs yang tercantum dalam laporan
penerimaan barang adalah kode barang, nama barang, dan jumlah unit
barang.
3. Catatan akuntansi penerimaan barang
Catatan akuntansi yang terlibat dalam administrasi penerimaan barang adalah:
a. Kartu gudang
Kartu gudang adalah catatan akuntansi yang berisi rincian jumlah
persediaan barang dalam gudang. Setiap jenis persediaan dibuatkan satu
kartu. Kartu ini menunjukkan mutasi persediaan dalam waktu berjalan dan
saldo akhir.
b. Kartu persediaan barang
Catatan akuntansi ini dibuat untuk melihat jumlah persediaan akhir dari
barang beserta harga pokok penjualannya.
c. Kartu barang
Kartu ini digantungkan dekat masing – masing jenis barang
39
4. Prosedur administrasi penerimaan barang
Prosedur administrasi penerimaan barang adalah sebagai berikut:
a. Bagian gudang
b. Bagian penerimaan dan penyimpanan
c. Bagian pembelian
2.3.8 Pemeriksaan Atas Penerimaan barang
Penerimaan persediaan barang dagang dapat disebabkan oleh dua hal yaitu
adanya pembelian barang dagang dan retur penjualan. Kendala yang sering
dihadapi perusahaan dalam proses penerimaan barang yaitu sebagai berikut:
1. Menerima barang dalam jumlah berbeda dengan jumlah yang dipesan
2. Menerima barang yang rusak
3. Menerima barang dengan kualitas rendah
Adapun prosedur yang harus dilakukan dalam pemeriksaan barang menurut
Sahar (2006:82) adalah sebagai berikut:
1. Menerima surat jalan dari pemasok, kemudian staf gudang akan memverifikasi
surat jalan tersebut.
2. Melakukan pencocokan antara surat jalan dengan tembusan order pembelian
yang diterima dari bagian pembelian, baik mengenai nama barang, jenis barang,
spesifikasi barang, dan jumlah unit barang yang dibeli.
40
3. Melakukan verifikasi perhitungan fisik barang dengan mengecek nama barang,
jenis barang ddan keadaan barang yang dikirim. Berikut adalah alur pemeriksaan
oleh bagian gudang
Gambar 2.3
Alur pemeriksaan oleh bagian gudang
Sumber : Sahar: 82 (2006)
2.3.9 Mengadministrasikan Penyimpanan Barang
Setelah barang dagang yang dipesan diterima oleh bagian gudang, barang
tersebut akan di simpan kedalam gudang. Berikut prosedur penyimpanan barang
oleh bagian gudang menurut Sahar (2006:77) adalah sebagai berkut:
41
1. Memeriksa Surat Jalan
2. Menghitung Barang
3. Memisahkan dan mengembalikan barang yang rusak dan cacat atau salah
pesan.
4. Mengkoreksi jumlah unit dan nominal pada hasil perhitungan fisik persediaan
barang dagang.
5. Membuat laporan Penerimaan Barang
2.3.10 Metode Pencatatan Persediaan
Dalam setiap pembelian, penerimaan, pengeluaran dan penghapusan
persediaan haruslah terlebih dahulu dilakukan pencatatan yang memadai. Apabila
tidak dilakukan pencatatan yang sesuai, besar kemungkinan akan terjadi kerugian
yang cukup besar bagi pihak perusahaan, kerugian tersebut dapat berupa
terjadinya penyelewengan – penyelewengan, penipuan atau pencurian dari
persediaan yang ada.
Proses pencatatan itu sendiri dimulai pada saat diterimanya surat pesanan
pembelian dan dicatat ke buku pesanan. Dalam hal ini, invoice yang dikirimkan
supplier akan diteliti kembali oleh bagian akuntansi dan dicocokkan dengan surat
pesanan pembelian dan laporan penerimaan barang yang diterima dari bagian
penerimaan. Adapun sistem pencatatan dapat ditempuh dengan 2 cara yaitu :
1. Sistem Pencatatan persediaan perpetual (Perpetual Inventory System).
42
Disebut sistem perpetual karena pencatatan akuntansinya dilakukan secara
kontinyu (perpetual) baik untuk pencatatan jumlahnya maupun biayanya atau
harga pokoknya. Dengan demikian jumlah maupun biaya persediaan dapat
diketahui setiap saat.
Sistem ini seringkali diterapkan oleh perusahaan yang menjual barang
dagangan dengan harga per unit relatif mahal dan setiap unit barang
dimungkinkan memiliki variasi spesifikasi sesuai dengan keinginan konsumen.
Perlakuan akuntansi untuk metode Pencatatan Persediaan Perpetual adalah
sebagai berikut:
1. Pembelian barang dagangan akan di debit pada akun persediaan.
2. Beban angkut pembelian akan di debit pada akun persediaan.
3. Retur pembelian akan di kredit ke akun persediaan.
4. Potongan pembelian akan di kredit ke akun persediaan.
5. Beban pokok penjualan atau harga pokok penjualan (Cost of Good Sold)
diakui bersamaan dengan pengakuan penjualan dan akun persediaan akan di
kredit.
6. Akun persediaan adalah akun pengendali yang didukung dengan buku besar
pembantu untuk setiap jenis/item persediaan.
Menentukan biaya persediaan sangatlah mudah apabila biaya per unit
tetap konstan. Akan tetapi, biaya per unit biasanya berubah.
43
Untuk menghitung harga pokok penjualan dan biaya persediaan akhir
yang masih ditangan, kita harus membebankan biaya per unit ke item yang
bersangkutan. Biaya item persediaan yang biasanya tidak dapat saling
dipertukarkan (dan barang atau jasa yang diproduksi dan dipisahka untuk proyek
khusus) harus dibebankan, dengan menggunakan identifikasi khusus (specific
identification) sebesar biaya masing – masingnya. Biaya persediaan lainnya yang
biasanya dapat saling dipertukarkan akan ditentukan dengan menggunakan
beberapa rumus biaya. Rumus biaya yang umum mencakup metode biaya
pertama masuk, pertama keluar (FIFO), pertama masuk terakhir keluar (LIFO),
dan metode biaya rata – rata.
Metode tersebut dapat memiliki dampak yang sangat berbeda terhadap
laba yang akan dilaporkan dalam laporan laba rugi dan persediaan pada neraca.
Karena itu, perusahaan memilih metode persediaannya dengan sangat hati – hati.
2. Sistem pencatatan persediaan periodik (Periodic Inventory System).
Metode periodik disebut juga metode fisik karena jumlah rill persediaan
barang dagang hanya akan bisa diketahui ketika dilakukan stockopname atau
penghitungan fisik yang dilakukan pada akhir periode sesaat sebelum pembuatan
laporan keuangan. Perubahan jumlah persediaan barang dagang hanya bisa
diketahui secara pasti saat penghitungan fisik dilakukan.
Bedasarkan pernyataan diatas dapat disimpulkan bahwa sistem persediaan
periodik memerlukan inentarisasi fisik, yaitu suatu perhitungan, pengukuran,
44
penimbangan barang yang pada akhir periode akuntansi digunakan untuk
menetapkan kuntitas persediaan yang ada dalam perusahaan. Persediaan yang ada
dalam laporan neraca ditentukan dari perhitungan fisik dan dinilai bedasarkan
metode penilaian yang digunakan.
Penggunaan metode fisk mengharuskan adanya penghitungan barang yang
masih ada pada tanggal penyusunan laporan keuangan. Perhitungan persediaan
(stock opname) ini diperlukan untuk mengetahui berapa jumlah barang yang
masih ada dan kemudian diperhitungkan harga pokoknya. Setiap terjadi
pembelian barang dicatat dalam rekening pembelian. Karena tidak ada catatan
mutasi persediaan barang maka harga pokok penjualan baru dpat dihitung apabila
persediaan akhir sudah dihitung. Perhitungan harga pokok penjualan dilakukan
dengan cara sebagai berikut:
Persediaan awal xxxx
Pembelian barang dagangan xxxx +
Barang tersedia untuk dijual xxxx
Persediaan akhir (xxx)
Harga pokok penjualan xxxx
Untuk penjurnalan pembelian dan penjualan barang, perusahaan dagang
maupun perusahaan pabrikasi umumnya tidaklah berbeda. Perbedaannya tampak
hanya pada waktu dilakukan jurnal penyesuaiannya, karena pada perusahaan
45
dagang pembelian bahan atau barang adalah untu tujuan dijual kembali.
Sedangkan untuk perusahaan pabrikasi adalah untuk diolah menjadi barang jadi.
Jurnal untuk setiap transaksi dalam metode pencatatan periodik menurut
Ariefiansyah Ariefiansyah (2012: 10) adalah sebagai berikut:
1. Pembelian barang dagang secara tunai
Pembelian (purchase) xxx
Kas (cash) xxx
2. Pembelian barang dagang secara kredit
Pembelian (purchase) xxx
Utang dagang (accounts payable) xxx
3. Penjualan barang dagang secara kredit
Penjualan (sales) xxx
Piutang dagang (accounts receivable) xxx
4. Penjualan barang dagang secara tunai
Penjualan (sales) xxx
Kas (cash) xxx
5. Biaya angkut pembelian
Beban angkut pembelian xxx
Kas (cash) xxx
6. Retur pembelian
Utang dagang (accounts payable) xxx
46
Retur pembelian (purchase return) xxx
7. Potongan pembelian
Utang dagang (accounts payable) xxx
Potongan pembelian xxx
8. Retur penjualan
Piutang dagang (accounts receivable)xxx
Retur penjualan (sales return ) xxx
9. Potongan penjualan
Piutang dagang (accounts receivable) xxx
Retur penjualan (sales discount) xxx
Untuk penjurnalan penyesuaian, bedasarkan jurnal – jurnal di atas maka
jumlah persediaan belum dapat diketahui, sehingga perkiraan persediaan tidak
diketahui dan saldo perkiraan persediaan di neraca tetap merupakan saldo awal.
Untuk mengetahui perubahan atau saldo akhirnya perlu dilakuan perhitungan fisik
(stock opname).
2.3.11 Pengertian Metode Penilaian Persediaan
Menurut Hery (2012:307) ada tiga metode yang dapat digunakan dalam
menghitung besarnya nilai persediaan akhir, yaitu antara lain:
1. Metode FIFO (first-in, first-out)
47
Dalam perumusan FIFO diasumsikan barang dalam persediaan yang pertama
kali dibeli dan dijual dan di gunakan terlebih dahulu sehingga yang tertinggal
dalam persediaan akhir adalah yang dibeli atau diproduksi kemudian.
2. Metode LIFO (last-in,last-out)
Barang-barang yang dikeluarkan dari gudang akan dibebani dengan harga
pokok pembelian yang terakhir disusul dengan masuk sebelumnya. Persediaan
akhir dihargai dengan harga pokok pembelian yang pertama dan berikutnya.
3. Metode Rata - rata (average cost method)
Metode harga pokok rata – rata dalam sistem pencatatan perpetual dinamakan
sebagai metode rata – rata bergerak. Dengan menggunakan metode penilaian
rata – rata, harga pokok atau harga perolehan rata – rata akan terus berubah
atau bergerak setiap kali terdapat pembelian barang. Dan harga pokok rata –
rata yang terus berubah ini akan dipergunakan sebagai dasar dalam
menentukan besarnya harga pokok penjualan.
2.3.12 Tujuan Penilaian Persediaan
Persediaan akhir dalam perusahaan seharusnya dinilai dengan beberapa
tujuan penilaian sebagai berikut:
1. Dalam upayanya untuk menyeimbangkan antara beban terhadap pendapatan
yang berkaitan, sehingga dihasilkan income, proses ini merupakan tujuan
dasar akuntansi tradisional. Penekanan pada perhitungan net income yang
didasarkan kepada revenue pada saat penjualan memerlukan adanya alokasi
48
biaya ke peiode dimana revenue dilaporkan yaitu cost of goods sold.
Sedangkan nilai inventory yang belum terjual akan dibawa ke periode
berikutnya dalam laporan keuangan perusahaan. Jadi dalam proses
pengukuran income sangat mirip dengan ciri-ciri umum pada penilaian
prepaid expense dan aktiva tetap atau disebut penangguhan expenses, yaitu
atas dasar input prices, kemudian untuk menentukan nilai cost of goods sold
dapat juga dilakukan melalui perhitungan (rumus) yang lazim digunakan
dalam persediaan. Namun demikian dalam keadaan tertentu persediaan dinilai
berdasarkan output values (harga jual) untuk memperoleh penilaian income.
2. Tujuan kedua pengukuran inventory lainnya adalah untuk menyajikan nilai
barang-barang perusahaan didalam komponen neraca (laporan keuangan).
3. Tujuan ketiga pengukuran inventory adalah membantu investor untuk
memprediksi arus kas dikemudian hari, yaitu dipandang dari jumlah inventory
sebagai resources yang akan mendukung arus kas dan jumlah inventory yang
akan dijual kemudian hari dan akan mempengaruhi arus kas keluar.
2.4 Penelitian Terdahulu
Beberapa penulisan terdahulu yang dapat penulis sajikan sebagai bahan
pertimbangan dan penulisan dari penelitian iniadalah sebagai berikut:
1. Penelitian yang dilakukan oleh Gita Apriyandhani
a Dengan judul penelitian : Sistem Pengendalian Internal Pada Pengelolaan
Persediaan di Toko Tanah Abang.
49
b Hasil Penelitianya menemukan bahwa
Bedasarkan hasil analisis yang telah dilakukan, dapat ditarik bahwa:
a) Perputaran persediaan barang dagang di toko tanah abang jilbab malang
sudah efektif dan efisien
b) Sistem prngendalian internal yang diterapkan dalam pengelolaan
persediaan di toko tanah abang jilbab malang masih memiliki kelemahan
dan perlu diperbaiki
c) Prosedur pembelian dan penjualan di toko tanah abang jilbab malang perlu
diperbaiki.
2. Penelitian yang dilakukan oleh : Oktaviani Prihatiningsih & Lili Syaitri
a. Judul penelitian: Pengujian Pengendalian Persediaan Barang Dagang di CV.
Kamdatu Palembang.
b. Hasil penelitian menemukan bahwa:
a) Prosedur pengendalian intern persediaan barang dagang pada CV.
Kamdatu sudah efektif. Hal ini terlihat dari bagan alur sistem (system
flowchart) dan kuesioner pengendalian intern persediaan barang dagang
yang berlaku di CV. Kamdatu, meskipun masih terdapat beberapa
kelemahan.
b) Belum adanya kepatuhan karyawan CV. Kamdatu dalam menjalankan
prosedur pengendalian intern persediaan barang dagang yang telah
ditetapkan CV. Kamdatu.
50
3. Penelitian yang dilakukan oleh : Reinhard S. Sambuaga
a. Judul penelitian : Evaluasi Akuntansi Persediaan Pada PT. SUKSES ERA
NIAGA MANADO
b. Hasil penelitian menemukan bahwa :
a) Penerapan akuntansi persediaan pada PT. Sukses Era Niaga telah sesuai
dengan Pernyataan Standar Akuntansi No. 14 mengenai persediaan.
Metode penilaian persediaan yang digunakan oleh PT. Sukses Era Niaga
adalah metode First In First Out (FIFO).
b) Pada akhir tahun perusahaan melakukan perhitungan fisik terhadap semua
jenis persediaan barang dagang untuk mengecek catatan akuntansi dan
guna memastikan saldo yang tercatat di pembukuan. Hal ini dilakukan
untuk membandingkan catatan persediaan terhadap hasil perhitungan fisik
sehingga memungkinkan perusahaan untuk menelusuri perbedaan dalam
total persediaan.
2.5 Kerangka Berfikir
Dalam melakukan pengelolaan persediaan perlu adanya sistem dan
pengelolaan persediaan yang baik. Untuk itu diperlukan adanya pemahaman yang
benar tentang sistem informasi akuntansi dan pengendalian barang dagang agar
kefektifan dan keefisienan perusahaan dapat terjaga. Dalam melakukan
pengendalian internal di sebuah Distribution Centre PT Alfaria Tirtajaya Cabang
Bekasi, terdapat proses untuk melakukan pengendalian yaitu, proses penerimaan,
51
dan proses pengeluaran barang yang akan dianalisis dengan menggunakan
metode deskriptif kualitatif dan di evaluasi serta dibuatkan kesimpulan.
Gambar 2.4
Kerangka Berfikir
Sumber : diolah penulis
PT Alfaria Tirtajaya
Pengendalian Atas
Persediaan
Analisis
Efektivitas dan Efisiensi
Evaluasi
Kesimpulan
52
BAB III
METODOLOGI PENELITIAN
3.1 Lokasi Penelitian
Bedasarkan judul yang peneliti buat, peneliti melakukan penelitian pada
PT Afaria Tirtajaya dan mengambil studi kasus pada Warehouse Distribution
Centre Bekasi yang berlamat dijalan Industri Cikarang Selatan VI blok PP No.6
Desa Pasir sari Kecamatan Cikarang Selatan JABABEKA II Cikarang, Bekasi.
3.2 Jenis Data
Jenis data yang dibutuhkan dalam penelitian ini adalah :
1. Data Primer
Data primer merupakan data yang diperoleh langsung dari perusahaan yaitu
wawancara tidak terstruktur pada karyawan Distribution centre cabang Bekasi.
2. Data Sekunder
Merupakan data yang telah tersedia dan dikumpukan oleh perusahaan, seperti:
struktur organisasi, standar operasional perusahaan, prosedur dan alur dari
kegiatan penerimaan barang dan pengeluaran barang di Distribution Centre PT
Alfaria Tirtajaya Cabang Bekasi.
3.3 Pengumpulan Data
Untuk memperoleh data dan informasi, maka pengumpulan data yang
dilakukan peneliti dengan cara sebagai berikut :
53
3.3.1 Telaah Data
Merupakan teknik penelitian dimana penulis melakukan wawancara tidak
terstruktur, dan mengambil dokumen yang terkait dengan permasalahan. Dari
hasil penelaahan ini, akan dilakukan pembuatan abstraksi untuk mereduksi data
tanpa mengurangi inti dari data yang telah di dapat.
3.3.2 Penelitian Kepustakaan
Teknik ini dilaksanakan dengan maksud untuk memperoleh data – data
sekunder atau data – data pendukung yang berfungsi sebagai landasan teori guna
mendukung data – data primer yang diperoleh dari buku – buku serta referensi
yang lainnya yang berkaitan dengan obyek penelitian, maka penulis melakukan
penelitian kepustakaan dengan mempelajari dan mengumpulkan data-data dari
buku-buku, jurnal internasional, literature, artikel, PSAK No. 14 Tentang
Persediaan, data dari www.corporatealfamart.com serta bacaan yang berkaitan
dengan penelitian.
3.3.3 Metode Analisis Data
Dalam penelitian ini, metode yang digunakan adalah metode deskrptif
kualitatif, dimana metode penelitian yang berusaha menjelaskan mengenai
analisis dan evaluasi dari prosedur penerimaan barang dan pengeluaran barang
yang dapat dijadikan sebagai pengendalian internal atas persediaan barang
dagang di Distribution Centre bedasarkan data yang didapat dari Distribution
Centre Cabang Bekasi.
54
BAB IV
ANALISA DAN PEMBAHASAN
4.1 Gambaran Umum Perusahaan
4.1.1 Sejarah dan Perkembangan Perusahaan
Didirikan pada tahun 1989 oleh Djoko Susanto dan keluarga PT Sumber
Alfaria Trijaya Tbk (Alfamart/ Perseroan), mengawali usahanya di bidang
perdagangan dan distribusi, kemudian pada 1999 mulai memasuki sektor
minimarket. Perseroan dimulai pada tahun 2002 dengan mengakusisi 141 gerai
Alfaminimart dan membawa nama baru Alfamart.
Saat ini Alfamart merupakan salah satu yang terdepan dalam usaha ritel,
dengan melayani lebih dari 2,1 juta pelanggan setiap harinya di hampir 6.000
gerai yang tersebar di Indonesia. Alfamart menyediakan barang-barang kebutuhan
pokok dengan harga yang terjangkau, tempat belanja yang nyaman, serta lokasi
yang mudah dijangkau. Didukung lebih dari 60.000 karyawan menjadikan
Alfamart sebagai salah satu pembuka lapangan kerja terbesar di Indonesia.
4.1.2 Visi dan Misi Perusahaan
Visi
“Menjadi jaringan distribusi ritel terkemuka yang dimiliki oleh masyarakat luas,
berorientasi kepada pemberdayaan pengusaha kecil, pemenuhan kebutuhan dan
harapan konsumen, serta mampu bersaing secara global”.
55
Misi
1. Memberikan kepuasan kepada pelanggan / konsumen dengan berfokus
pada produk dan pelayanan yang berkualitas unggul.
2. Selalu menjadi yang terbaik dalam segala hal yang dilakukan dan selalu
menegakkan tingkah laku / etika bisnis yang tinggi.
3. Ikut berpartisipasi dalam membangun negara dengan menumbuh-
kembangkan jiwa wiraswasta dan kemitraan usaha.
4. Membangun organisasi global yang terpercaya, sehat dan terus bertumbuh
dan bermanfaat bagi pelanggan, pemasok, karyawan, pemegang saham
dan masyarakat pada umumnya.
4.1.3 Struktur Organisasi dan Otorisasinya
1. Board Of Commisioners bertugas untuk melakukan pengawasan atas jalannya
usaha dan memberikan nasihat kepada direktur.
2. Audit Comitte bertugas untuk melakukan penelaan terhadap informasi
keuangan yang diterbitkan perusahaan, ketaatan perusahaan terhadap
peraturan perundang – undangan dan mempertimbangkan resiko – resiko yang
ada di perusahaan.
3. Boards of Directors bertugas untuk memimpin perusahaan dengan
menerbitkan kebijakan - kebijakan perusahaan, menetapkan tugas – tugas
karyawan, menyampaikan laporan keuangan kepada pemegang saham dan
menyetujui anggaran tahunan perusahaan.
56
4. Corporate Audit bertugas untuk melakukan analisis data akun laporan
keuangan (buku besar umum), pngeluaran (hutang, waktu dan biaya),
informasi dan data lainnya, mengembangkan prosedur dan analisis untuk
mengidentifikasi data – data, membuat rencana yang efektif, mengkoordinasi
dan melakukan audit berkala wilayah operasional dan keuangan sesuai dengan
rencana audit tahunan yang telah disetujui.
5. Corporate Legal bertugas untuk perubahan anggaran dasar dan RUPS.
6. Operation bertugas untuk mengawasi kegiatan operasi, mengawasi
keberadaan serta kondisi mesin dan peralatan.
7. Marketing bertanggung jawab terhadap bagian pemasaran, bertanggung jawab
terhadap perolehan hasil penjualan dan penggunaan dana promosi
8. Merchandising bertugas untuk mendisplay produk, menjaga kebersihan
produk dan pajangan, menjalankan semua program promosi peruasahaan,
mengecek harga jual produk dan competitor, memastikan jadwal pengiriman
barang.
9. Property Development bertugas untuk mengkoordinasikan kegiatan
pengendalian properti dan lingkungan di wilayah usaha perusahaan dan
lingkungannya, menyusun program pengendalian properti sesuai dengan
rencana investasi serta melakukan evaluasi secara periodik, menyiapkan
laporan kegiatan divisi secara benar dan tepat waktu.
57
10. IT Bertanggung jawab memelihara sistem jaringan dan mengoptimalisasi
perangkat IT atau server yang ada di Alfamart.
11. Finance bertugas untuk membuat, memeriksa dan mengarsip faktur, nota
supplier, laporan AP/AR untuk memastikan status hutang atau piutang,
embuat, mencetak tagihan, menerima, memeriksa tagihan dari vendor dan
membuat rekapnya untuk memastikan pembayaran terkirim tepat waktu,
memeriksa rangkuman kas kecil, menenerima pembayaran dari pelanggan,
dan pembayaran ke supplier dengan tepat waktu dan akurat untuk memastikan
ketepatan waktu dan keakuratan penerimaan maupun pembayaran, melakukan
rekonsiliasi, melakukan stock opname perusahaan.
12. Human Capital bertugas memperbaiki dan memperhatikan mutu karyawan,
Menyediakan tenaga yang ahli dan sesuai dengan bidangnya masing – masing
13. Corporate Development Bertugas merencanakan, merancang dan menyajikan
presentasi yang menarik dan proposal untuk pendekatan bisnis baru
14. Franchise bertugas menyediakan tempat usaha dan modal sejumlah tertentu
bergantung pada jenis waralaba yang akan dibeli, menjaga image produk
waralaba
15. Corporate Affairs Bertanggung jawab untuk semua komunikasi internal dan
eksternal, mengurus hal - hal seperti buletin karyawan, laporan bisnis tahunan
58
Gambar 4.1
Struktur Organisasi PT Alfaria Tirtajaya
Sumber : Alfaria Tirtajaya
Board Of Commissioners
Audit Committe
Board of Directors
Corporate Audit
Finance
Information technology
Human Capital
Corporate Affairs
Franchise
Operation
Property & development
Marketing
Merchandising &
Proccurent
59
4.2 Unsur Pengendalian Internal Persediaan Barang Dagang
Pengendalian internal PT Alfaria Tirtajaya terhadap persediaan barang
dagang dapat dijelaskan bedasarkan faktor – faktor yang menunjang agar
lingkungan pengendalian perusahaan dapat berjalan dengan baik diantaranya
sebagai berikut:
1. Falsafah dan Gaya Manajemen Operasi
Falsafah manajemen merupakan aktivitas yang memberikan parameter bagi
perusahaan dan karyawan tentang pentingnya pengendalian. Falsafah
manajemen di praktikkan dengan adanya suatu keyakinan oleh manajemen
puncak untuk menciptakan hubungan bisnis yang baik. Dalam hal ini, semua
karyawan diarahkan untuk bertindak dan bersikap jujur kepada konsumen,
pemasok, dan semua pihak yang berhubungan dengan perusahaan. Sikap
ramah juga perlu dimiliki karyawan. Hal ini dilambangkan oleh maskot
alfamart yaitu Albi si lebah yang ramah adalah karakter yang menyenangkan
dan siap membantu siapa saja yang membutuhkan pertolongan. Albi juga
melambangkan karyawan Alfamart yang siap membantu pelanggan dengan
ketulusan untuk melayani. Albi mengedepankan kehidupan dan tujuan
kolektif, menghindari konflik, dan selalu tanggap akan perubahan di
sekelilingnya. Albi merepresentasikan komitmen Alfamart untuk memenuhi
kebutuhan keluarga Indonesia dengan produk berkualitas dengan harga
terjangkau serta layanan bersahabat, dengan merangkul komunitas sekitar dan
60
kompetisi yang sehat. Perseroan berkomitmen menerapkan tata kelola
perusahaan sesuai kaidah Good Corporate Governance (GCG) yang telah
tertuang dalam rincian budaya perusahaan. Perseroan meyakini bahwa kaidah
tata kelola perusahaan yang baik adalah sarana utama meningkatkan kinerja
perusahaan dan akuntabilitas kepada publik. Titik tolak pengembangan nilai-
nilai dan praktik GCG Perseroan telah dimulai sejak perusahaan berdiri.
Pedoman GCG ini diimplementasikan dalam beberapa peraturan, terutama
yang berkaitan dengan hubungan dengan pemasok Perseroan. Pada tahun
2011 diterbitkan buku saku Budaya Perusahaan yang berisi panduan
berperilaku baik dan etika bekerja yang harus dipatuhi seluruh manajemen
dan karyawan. Dalam memperkuat kebijakan dan praktik-praktik GCG (Good
corporate governance) unit Internal Audit secara berkala melakukan
pengkajian prosedur dan mengembangkan struktur pengendalian internal.
Manajemen Alfamart menciptakan slogan Dengan semangat “mendukung
pertumbuhan” Perseroan akan terus melangkah meraih pencapaian dan
keberhasilan di masa depan guna mewujudkan visi menjadi perusahaan ritel
yang unggul dalam daya inovasi, merek yang kuat serta manajemen yang
prima, serta mendatangkan manfaat dalam setiap keberadaannya
2. Filosofi yang dianut manajemen
Manajemen harus memberi keyakinan kepada segenap jajaran manajemen dan
karyawan bahwa mereka akan menegakkan aturan. Jika ada kesalahan sanksi
61
juga akan diberlaukan oleh manajeman. Filosofi bisnis yang dianut oleh
alfamart adalah filosofi yang bertujuan untuk kepentingan pelanggan.
Perusahaan memberikan pelayanan terbaik bagi pelanggan sehingga
pelanggan mendapatkan suasana belanja yang paling menyenangkan.
Karyawan adalah tulang punggung dan ujung tombak pelayanan kepada
pelanggan. perusahan senantiasa berupaya mengambil keputusan dan
bertindak dengan selalu menjunjung tinggi prinsip integritas.
3. Struktur organisasi
Struktur organisasi yang digunakan oleh perusahaan menunjukkan keinginan
manajemen untuk menerapkan sistem pengendalian internal yang baik.
Masing – masing saling terkait dengan bagian yang lain dan tidak ada satu
orang karyawan pun yang paling mampu atau berkuasa menangani suatu
transaksi. Alfamart menggunakan struktur organisasi secara fungsional sesuai
dengan fungsi, tugas dan tanggunng jawab masing – masing bagian.
4. Komite audit untuk dewan direksi
Dalam hal ini, bukan hanya karyawan yang harus diawasi, tetapi jajaran
tertinggi di perusahaan tetap diawasi dan diaudit oleh suatu komisi yang
khusus dibentuk yaitu Komite audit yang juga mengatur kinerja audit internal
diperusahaan. Alfamart menerapkan sistem ini dimana didalam struktur
organiasasi alfamart dibawah Board of commissioners adanya komite audit
yang bertanggungjawab atas kinerja dari dewan komisaris alfamart.
62
5. Metode pembagian tugas dan tanggungjawab
Di dalam perusahaan harus dilaksanakan dengan tegas pembagian tugas dan
tanggungjawab. Adanya pemisahan tugas membantu karyawan untuk fokus
menangani satu job description nya saja sehingga pengendalian akan terjaga,
karena jika terjadi kesalahan akan terlihat siapa yang bertanggungjawab.
Alfamart dalam struktur organisasi utamanya terlihat sudah menerapkan
pemisahan tugas seperti divisi operation, finance, merchandise, informasi
tekonolgi, marketing, human capital yang masing – masing memiliki tugas
yang berbeda.
6. Kebijakan dan praktik mengenai sumber daya manusia
Perusahaan harus memilih orang – orang yang kompeten dibidangnya. Alfaria
memilih orang – orang yang berkompeten dibidangnya, untuk melaksanakan
tugas dan tanggung jawabnya. Alfamart memberikan beasiswa untuk
menambah kompeten kepada karyawan nya ditingkat Manajerial. Pelatihan
seperti training untuk meningkatkan kompetensi karyawan juga diberikan oleh
alfamart, namun pemberiannya masih belum berkala.
4.3 Penilaian resiko terhadap barang dagang
Ada beberapa resiko yang dapat terjadi dalam menjalankan kegiatan
operasi alfamart. Salah satunya adalah resiko keuangan. Alfamart mengandalkan
kredit usaha dari para pemasok, fasilitas kredit dari bank dan kas internal untuk
membiayai modal kerja dan modal tetap antara lain berupa pembayaran didepan
63
sewa jangka panjang dan pengeluaran modal untuk aktiva tetap. Perubahan credit
term utang usaha dan berkurangnya likuiditas perbankan dapat berdampak pada
tidak tersedianya dana yang cukup untuk pengembangan usaha dan beban bunga
yang tinggi, sehingga dapat berpengaruh pada pendapatan Perusahaan. Langkah-
langkah pencegahan yang diambil oleh alfamart adalah melakukan perencanaan
keuangan yang matang dan berhati-hati, menjaga hubungan baik dengan para
pemasok dan bank.
Sedangkan dalam melaksanakan pengendalian persediaan di warehouse
distribution centre alfamart, ada resiko yang perlu diperhatikan di warehouse
Alfamart yaitu ketidakcocokan barang yang dipesan dari supplier, resiko rusaknya
barang saat pengiriman, resiko warehouse tidak dapat memenuhi permintaan toko
Alfamart sudah dapat menanggulangi resiko tersebut dengan cara
melakukan pengendalian dengan mencocokkan dokumen Purchase oder dengan
surat jalan dari supplier oleh bagian Administration Receiving sebelum barang
dari supplier diturunkan. dengan melakukan otorisasi atau ada petugas berwenang
yang bertanggungjawab dengan memberikan otorisasi dalam prosedur
penerimaan barang diharapkan dapat dijadikan sebagai pengawasan bahwa barang
yang diterima didalam warehouse alfamart telah sesuai dengan pesanan.
Dalam resiko ini juga perlu diperhatikan cara warehouse alfamart
menyimpan barang dagang, dan perhatiannya terhadap tanggal kedaluarsa dari
suatu produk. Untuk itu Alfamart memakai sistem FEFO (First Expired First
64
Out) yang artinya barang yang tanggal kedaluarsanya lebih dekat, yang pertama
kali keluar dari warehouse alfamart untuk didistribusikan ke toko – toko alfamart.
Selain itu, Warehouse alfamart juga perlu memperhatikan cara
penyimpanan barang dagang dan harus teliti dalam mengetahui jumlah persediaan
yang masih tersimpan di warehouse alfamart.
Untuk mengatasi hal tersebut, Alfamart membuat kebijaksanaan dengan
melakukan penghitungan persediaan secara periodik yaitu dengan melakukan
stock opname barang sebulan sekali untuk menghitung jumlah persediaan akhir
barang dagang yang ada di warehouse dan mencatatnya kedalam dokumen
perhitungan fisik dan diotorisasi oleh pejabat yang berwenang.
4.4 Informasi dan Komunikasi Persediaan Barang
Sistem informasi dan komunikasi dalam pelaksanaan prosedur
penerimaan, penyimpanan barang dan pengeluaran barang melibatkan beberapa
fungsi terkait, prosedur yang harus diikuti secara komputerisasi dan dokumen
serta catatan yang diperlukan maupun laporan yang dihasilkan. Pencatatan ke
dalam catatan akuntansi harus didasarkan atas laporan sumber yang dilampiri
dengan dokumen pendukung yang lengkap yang telah diotorisasi oleh pihak yang
berwenang. Dokumen yang dibuat oleh alfamart harus jelas dan akurat
informasinya agar tidak terjadi kesalahan dalam melakkukan prosedur yang dapat
menghambat berjalannya prosedur.
65
Barang yang telah dipesan akan dikirim supplier ke warehouse alfamart.
Selanjutnya, dokumen – dokumen pendukung dalam prosedur penerimaan barang
yaitu dokumen purchase order, surat jalan harus menunjukan informasi yang jelas
bagi pengguna nya agar tidak salah dalam menentukan keputusan selanjutnya,
harus di teliti dengan baik.
4.5 Prosedur Pengendalian Persediaan Barang
Dalam melakukan pengendalian persediaan, perlu adanya prosedur –
prosedur dalam membantu kegiatan opersional perusahaan. Di Distribution
Centre cabang Bekasi, ada beberapa prosedur pengendalian mengenai dan
penerimaan barang dan pengeluaran barang. Dari prosedur yang dilakukan oleh
Distribution Centre Cabang Bekasi dapat terlihat adanya sistem pengendalian
internal dalam melaksanakan kegiatan opersionalnya, adanya pemisahan tugas,
dan otorisasi yang jelas dari pejabat yang berwenang serta adanya anggaran
dalam melakukan pembelian barang ke supplier.
4.5.1 Prosedur Pemesanan Barang
Barang yang dijual oleh toko/gerai alfamart tidak dibeli secara langsung
oleh masing-masing toko namun dilakukan melalui pemesanan kepada supplier
terlebih dahulu yang dilakukan oleh distribution center
Dalam pemesanan barang ke supplier melibatkan bagian – bagian yang
terkait dalam prosedur ini yaitu Administration. Staff Distribution Centre,
Manager Distribution Centre, dan supplier.
66
Dokumen – dokumen yang terkait dalam pemesanan barang adalah :
1. Formulir Pesanan Pembelian (UPB)
Pengisian formulir ini dilakukan oleh administration Staff Distribution Centre
dengan cara melakukan penginputan jenis barang, jumlah barang, harga
barang, potongan harga
2. Purchase Order
Bedasarkan formulir UPB yang telah diperiksa oleh Manager Distribution
Centre tersebut selanjutnya dijadikan pedoman oleh Administration Staff
Distribution Centre membuat PO (Purchase Order) kepada supplier.
3. Surat Jalan
Surat jalan adalah surat yang dikeluarkan oleh pihak supplier sebagai tanda
bukti pengiriman barang kepada alfamart dan sebaliknya sebagai bukti pula
bagi supplier bahwa barang telah dikirim.
Dalam menginformasikan formulir pemesanan kepada supplier, cara yang
digunakan adalah melalui email dan apabila terjadi kesalahan dalam pemesanan
maka akan dikirmkan purchase order yang sudah dikoreksi via fax. Adapun
prosedur secara lengkap dalam pemesanan barang ke supplier adalah sebagai
berikut:
1. Bagian Administration Staff Distribution Centre akan menerima laporan
penjualan dari Toko, jumlah persedian barang di toko dan laporan permintaan
barang dari toko.
67
2. Dari data yang diperoleh, sistem otomatis akan mengidentifikasi barang –
barang yang perlu disiapkan untuk didistribusikan kepada masing-masing
toko. Jika jumlah persediaan barang yang ada di warehouse sudah dibatas
minimum, maka Administration Staff Distribution Centre melakukan proses
pemesanan barang dengan mengisi Formulir Pesanan Pembelian (UPB) dan
diberi nik karyawan pada UPB dikomputer.
3. Cetak Formulir pesanan pembelian rangkap dua dan diteruskan untuk di
koreksi oleh Distribution Centre Manager. lembar pertama untuk Supplier
dan Lembar kedua untuk arsip.
4. Jika terjadi kesalahan, dalam mengisi Form UPB, maka DC manager akan
merevisi dan Form UPB akan dikembalikan lagi ke Administration staff
Distribution Centre untuk dibenarkan dan dicetak kembali.
5. Jika sudah benar pengisian UPB oleh Administration Staff Distribution
Centre, maka Distribution Centre Manager akan memberikan otorisasi
dengan menandatangani UPB.
6. Jika Form UPB sudah ditandatangani oleh Distribution Centre Manager,
Administration Staff Distribution Manager melakukan pemesanan via email
7. Form UPB akan dijadikan pedoman untuk pembuatan PO (purchase order)
oleh Administration Staff Distribution Centre dan dijadikan dokumen
pendukung oleh supplier saat pengiriman barang.
68
Adapun skema flow pemesanan barang mulai dari tahap awal sampai
pemesanan barang sebagaimana gambar 4.2 berikut :
69
Gambar 4.2
Alur Prosedur Pemesanan barang ke supplier
Sumber : Distribution Centre Alfaria Tirtajaya
Admin Staff DC DC Manager
Cetak
Auto fax/
Auto email
Supplier
N
Y
Tanda tangan
Mulai
melakukan Proses
penyiapan UPB
dengan sistem
Draft UPB
menerima draft
UPB yang telah
disetujui DCM
Draft UPB
Purchase
order
menerima Draft
UPB dari Adm.
staff DC
Persetuju
an UPB
Draft UPB
merevisi Jumlah
pesanan
maksimum dan
minimum dan
dikembalilkan
ke Admin Staff
DC untuk
diperbaiki
Membuat Purchase
Order
70
Keterangan:
DC : Distribution centre
UPB : Formulir pemesanan barang
DCM : Distribution Centre Manager
N : No ( Harus direvisi)
Y : Ya
Selanjutnya setelah pemesanan barang selesai dilakukan, prosedur
selanjutnya adalah penerimaan barang dari Supplier.
Dari alur flow pemesanan persediaan barang di Distribution centre cabang
Bekasi terdapat kelemahan pada internal kontrol antara lain
Tabel 4.1
Kelemahan Internal Kontrol Alur Prosedur Pemesanan Barang
No. Kelemahan Internal Kontrol Rekomendasi
1. Purchase order yang dikirimkan ke
supplier tidak diotorisasi atau tidak
dikoreksi ulang oleh Distribution
Centre Manager.
Sebaiknya dilakukan otorisasi
dan pengecekan ulang atas
purchase order sebelum
dikirimkan ke supplier.
4.5.2 Prosedur Penerimaan Barang
Setelah dilakukan pemesanan barang, maka tahap selanjutnya adalah
menerima pesanan barang yang dikirim oleh supplier. Penerimaan barang oleh
perusahaan yang dilakukan di (warehouse) juga harus mengikuti prosedur yang
baku sebagaimana yang telah ditetapkan oleh Alfamart.
Adapun prosedur penerimaan barang dagang dari supplier adalah:
71
1. Administration Receiving menerima surat jalan dua lembar dari supplier dan
bukti order pembelian.
2. Delivery supplier mengisi buku tamu untuk supplier untuk menentukan urutan
penurunan barang bedasarkan dengan nomor urut. Prosedur ini dilakukan
dengan dengan cara supplier mendaftarkan diri untuk menentukan urutan
penurunan barang.
3. Delivery supplier menyerahkan surat jalan rangkap dua dan purchase order
kepada Administration receiving.
4. Administration receiving menerima surat jalan dan purchase order dari
supplier.
Catatan:
Pihak administration receiving memastikan dokumen purchase order yang
dibawa oleh supplier sesuai dan masih berlaku.
5. Administration receiving memeriksa kesesuaian item, kuantitas, pada surat
jalan lembar kedua dengan purchase order.
6. Jika item barang sesuai dan harga barang pada purchase order lebih kecil dari
surat jalan dua lembar, maka tolak penerimaan barang dan konfirmasikan ke
bagian merchandise .
7. Jika item barang sesuai dan harga barang pada purchase order = surat jalan
dua rangkap atau purchase order lebih besar dari surat jalan dua lembar maka
lakukan penerimaan barang.
72
8. Administration receiving mengijinkan supplier untuk menurunkan barang
9. Administration receiving memberikan surat jalan rangkap dua, purchase order
ke receiving officer.
10. Supplier menerima informasi dari administration receiving dan turunkan
barang
11. Supplier menyerahkan barang ke receiving officer.
12. Bagian receiving officer menerima barang dari supplier.
13. Bagian receiving officer menerima surat jalan rangkap dua dan purchase
order dari administration receiving.
14. Receiving officer memeriksa kesesuaian item, kuantitas dan kualitas barang
dengan surat jalan dua lembar dan purchase order.
15. Jika kuantitas fisik barang < surat jalan, maka lakukan koreksi pada surat
jalan dengan mencantumkan kuantitas yang sebenarnya. Kemudian supplier
tanda tangan di surat jalan.
16. Jika kuantitas fisik > surat jalan atau faktur, maka kembalikan kelebihan
barang ke supplier yang bersangkutan menggunakan surat jalan
17. Receiving Officer meminta persetujuan surat jalan dan purchase order ke
bagian receiving coord.
18. Surat jalan yang telah disetujui receiving cord akan di buatkan LPB (Laporan
penerimaan barang) rangkap tiga
73
19. Administration Receiving meminta persetujuan laporan penerimaan barang
kepada Administration Distribution centre dan dokumen akan di berikan
stempel alfamart.
20. Administration receiving memina tanda tangan supplier.
21. Barang dan laporan penerimaan barang akan dikoreksi oleh Progress Officer
22. Progress Officer menandatangani laporan penerimaan barang dan di berikan
ke administration receiving unuk diberikan ke supplier lembar pertama untuk
dijadikan dokumen pendukung dalam penagihan ke alfamart. Lembar ke dua
akan diarsip bagian Administration receiving. Dan lembar ketiga di arsip oleh
Pembayaran dan dijadikan dokumen pendukung saat supplier melakukan
tagihan.
23. Progress Officer menyimpan barang ke dalam rak dengan bantuan forklift
dan disimpan bedasarkan jenis barang.
Berikut ini adalah alur penerimaan persediaan barang dagang dari supplier
ke Warehouse Distribution Centre Alfamart cabang Bekasi
74
Gambar 4.3
Alur Prosedur Penerimaan Barang
Bersambung
Supplier Adminisration Receiving Receiving officer
.
Catatan : Pastikan dokumen yang
dibawa oleh supplier sesuai dan masih
berlaku.
N
Y
N
Y
Catatan : Jika Receiving Cord
berhalangan hadir, maka otorisasi dapat
dilakukan oleh Receiving Officer
Mulai
mengirim barang
dengan membawa SJ
dan PO
SJPO
mengisi buku tamu
sesuai no. urut antrian
menyerahkan SJ/FK
dan PO ke
administration
receiving
menerima SJ dan
PO dari supplier
memeriksa
kesesuaian item,
kuantitas pada SJ
dan PO
PO
SJ
PO
SJ
sesuai
menolak
penerimaan
dan confirm
ke
merchandis
memerintahkan
supplier menurunkan
barang
memberikan SJ dan
PO ke receiving officer
menerima SJ dan
PO dari
administration
receiving
A
A
menerima informasi
dan melakukan
penurunan barang
menyerahkan barang
ke Rec.Officer
menerima barang
dari supplier
memeriksa kesesuaian
item, kuantitas,
kualitas barang
dengan SJ/FK
sesuai
mengkoreks
i SJ
kemudian
supplier
TTD SJ
meminta persetujuan
SJ ke Receiving cord
PO
SJ
B
PO
SJ
75
Sambungan
Bersambung
Receiving Coord Admin Receiving Administration Distribution
Centre
N
Y
N N
Y
B
menerima SJ dan PO dari
Receiving Officer
memastikan kesesuaian SJ
dan PO dengan fisik
barang
sesuai
menginform
asikan ke
receiving
officer untuk
direvisi
Tanda tangan, cap dan
stempel
menerima SJ dan PO
yang sudah
ditandatangani
memastikan SJ dan PO
sesuai fisik barang
menyetak LPB
rangkap 3
memberikan kembali SJ
dan PO Ke admin
receiving
meminta persetujuan
atas LPB dengan
lampiran SJ dan PO
menerima LPB dengan
lampiran PO dan SJ
menandatangani LPB beri
tanggal dan cap alfamart
memastikan Kesesuaian
LPB dengan SJ dan PO
sesu
memberikan LPB SJ dan
PO ke supplier untuk
ditandatangani
C
menginformas
ikan ke
receiving
officer untuk
direvisi
menginstruksikan checker
cross untuk memawa
barang ke area labeling
76
Sambungan
Sumber : Warehouse Alfaria Tirtajaya
Keterangan :
LPB :Laporan Penerimaan Barang
PO : Purchase Order
Supplier Adminisration Receiving Progress Officer
N
Y
Menandatangani
LPB yang
dilampirkan SJ
dan OP
C
LPB
SJ
SJ
PO
menerima LPB
Rangkap tiga
Memastikan kesesuaian
LPB rangkap tiga dengan
fisik barang
LPB
Sesuai
Menginformasikan
ke receiving officer
untuk ditindak
lanjuti
Menandatangani LPB
Memerintahkan helper
menyimpan barang
kedalam Rak
Penyimpanan sesuai
jenis barang
Lembar ketiga di
teruskan ke bagian
pembayaran jika
ada tagihan dari
supplier
LPB
LPBLPB
77
SJ : Surat Jalan
Y : Ya
N : Tidak
Dalam prosedur penerimaan barang ada bagian – bagian yang terkait
diantaranya adalah :
1. Supplier
Supplier bertugas untuk mengirimkan barang ke warehouse bersama dengan
surat jalan dan purchase order.
2. Administration Receiving
Bertugas untuk mengadministrasikan dokumen penerimaan barang dan
mendistribusikan dokumen SJ dan PO ke receiving officer untuk tanda tangan
dan membuat Laporan Penerimaan barang rangkap tiga.
3. Receiving officer
Bertugas untuk menerima barang dari supplier dan memeriksa jumlah barang
sesuai dengan SJ dan PO kemudian meminta persetujuaan oleh Receiving
Coord.
4. Receiving Coord
Bertanggungjawab mengotorisasi dokumen dan mengawasi barang sampai ke
area labeling .
5. Administration Distribution Centre
78
Bertugas untuk membuat dokumen menandatanganinya dan
mendistribusikannya.
Dokumen – dokumen yang digunakan dalam melakukan proosedur
penerimaan barang adalah
1. Surat jalan
Dari supplier sebagai dokumen pendukung pengiriman barang.
2. Purchase order
Dokumen yang dikiriman dari alfamart ke supplier dalam melakukan
pemesanan barang dagang.
3. Laporan penerimaan barang
Sebagai bukti sudah diterima nya barang di warehouse dan sebagai dokumen
pendukung untuk supplier dalam melakukan penagihan ke alfamart
Dari alur flow penerimaan barang yang dilakukan di Distribution Centre
terdapat beberapa kelemahan dari internal control adalah sebagai berikut :
Tabel 4.2
Kelemahan Internal Kontrol Alur Prosedur Penerimaan Barang
No. Kelemahan internal control Rekomendasi
1. Diperbolehkannya Receiving Officer untuk
menandatangani Surat jalan ketika
Receiving Oficer berhalangan hadir pada
saat penerimaan barang
Sebaiknya otorisasi
dilakukan oleh dua orang
ketika receiving Cord
berhalangan hadir.
79
4.5.3 Prosedur Penyimpanan Barang Dagang
Setelah penerimaan barang dilakukan oleh Distribution Centre, maka
barang tersebut selanjutnya akan disimpa dalam warehouse atau gudang.
Penyimpanan dilakukan bedasarkan jenis barang di dalam rak – rak yang
tersusun dengan rapi. Sebelum persediaan dari supplier di simpan di dalam rak,
barang tersebut yang masih berada di kardus diberikan sticker warna sesuai
dengan periode penerimaan barang, dan pengambilan persediaan di dalam rak
menggunakan metode FEFO (First Expired First Out) yang berarti barang yang
tanggal expired nya lebih awal, barang tersebut yang akan dikeluarkan untuk
didsribusikan ke toko atau gerai alfamart terlebih dahulu. Metode pencatatan
persediaan dilakukan secara periodik. Yang artinya pengendalian persediaan
barang dilakukan dengan cara menghitung fisik barang dagang yang dilakukan di
akhir periode oleh Distribution Centre. Hal ini dilakukan untuk mencegah adanya
kehilangan barang dagang. Perusahaan dapat mencegah terjadinya pencurian dan
kehilangan barang dengan memasang CCTV - Circuit Closed Television,
Sensormatic di warehouse. Pada saat stock opname, ketika jumlah fisik barang
yang ada di gudang berbeda dengan catatan yang ada di perusahaan akan
dilakukan penyesuaian.
80
4.5.4 Prosedur Pengeluaran Barang
Dalam prosedur pengeluaran barang dilakukan mulai dari Administration
Issuing mengambil data pemesanan barang dari toko sampai dengan bagian Chef
Delivery mendistribusikan barang ke toko
1. Administration Issuing mengambil data pengeluaran barang untuk toko
2. Floor Helper Siapkan barang untuk toko sesuai dengan kode toko aktif
yang tertera di SID (Sistem informasi debitur)
3. Floor Helper mengambil barang sesuai kuantitas yang tertera di
pemesanan toko
Catatan : Jika kuantitas barang yang dipesan toko lebih besar dari kuantitas
barang di rak, maka beritahukan pada toko bahwa barang yang dipesan
kurang. Jika oke, masukkan barang pada kontainer.
4. Floor Helper menutup kontainer dan beri kode toko, no rak, dan tanggal
setelah proses picking selesai.
5. Floor Helper menekan tombol oke pada komputer untuk finalisasi picking
toko dan lanjutkan untuk toko selanjutnya.
6. Floor Helper menyimpan kontainer yang telah selesai proses picking
diujung lorong rak yang bersangkutan untuk dambil oleh helper (kurir)
7. Picker mengelompokkan kontainer – kontainer sesuai identitas toko
8. Picker memisahkan barang – barang dalam kontainer bedasarkan group
food dan non food
81
9. Helper mengambil kontainer – kontainer yang telah selesai proses picking
dan meletakkan kontainer ke area issuing
10. Checker menerima kontainer barang food dan nonfood dari helper dan
mengisi Form data kontainer FDK rangkap dua
11. Checker mengisi Form Daftar Kontainer (FDK) rangkap dua dan
sesuaikan dengan kolom yang diisi oleh helper
12. Jika sesuai, Checker menyerahkan FDK rangkap dua ke Issuing
Cordinator untuk ditandatangani
13. Setelah itu, FDK rangkap dua akan dibuatkan faktur penjualan (FTK) oleh
administration Issuing Staff.
14. Faktur penjualan ditandatangani oleh Administration Issuing Staff
kemudian diberikan ke Chef Delivery
15. Chief delivery menerima FDK, FTK dan membuat Surat jalan pengiriman
16. Chef Delivery mengirim barang ke toko.
Berikut ini alur prosedur pengeluaran barang:
82
Gambar 4.4
Alur Prosedur Pengeluaran Barang
Admin Issuing Picker
Bersambung
Mulai
Mengambil data
pengeluaran barang
otomatis toko
membuka aplikasi
EPS
A
A
EPS
Ketika SID menyala, picker
mengambil barang sesuai
data di EPS
Jika kuantitas fisik < kuantitas
EPS maka edit EPS
Setelah selesai, memasukkan
barang pada container,
kemuddian beri kode toko, no. rak
dan tanggal pada kontainer
menekan tombol terminator
untuk finalisasi picking toko
menyimpan container yang telah
selesai diujung lorong rak
B
B
Mengambil container yang
telah selesai proses picking
dan letakkan di area issuing
Mengelompokkan container
sesuai dengan identitas
tokonya
C
83
Sambungan
Helper Checker (Issuing)
N
Y
N
Y
Bersambung
C
Mengambil container
yang telah selesai proses
picking dan letakkan ke
area issuing
Mengelompokkan
container sesuai dengan
identitas tokonya
Mengambil FDK rangkap
dua dan isi dengan data
container yang telah
terkumpul serta tanda
tangani FDK
Mengambil container
yang telah selesai proses
picking dan letakkan ke
area issuing
Periksa
Melakukan Proses
loading barang ke truk
pengiriman
Mengisi FDK rangkap dua
sesuai barang yang loading
ke truk
Memastikan
kelengkapan container
toko ke picker dan adm
Issuing staff
Menyesuaikan isi FDK
kolom issuing dengan
kolom helper
SesuaiMengembalikan FDK
untuk di buat ulang
Menandatangani
FDK
D
D
FDK
Memberikan kepada
Issuing cordiator untuk
ditanda tangani
E
84
Sambungan
Administration
Issuing Staff
Chief Delivery
Sumber: Warehouse Distribution Centre
Keterangan :
SID : Sistem Informasi Debitur
FTP : Faktur Penjualan
FDK : Form Daftar Kontainer
EPS : Electronic Picking Siystem
Pihak – pihak yang terait dalam Prosedur penegeluaran barang dan
penistribusiannya antara lainsebagai berikut :
1. Administration Issuing
E
FDK
Melakukan proses
shipping per toko
Mencetak faktur
FTP rangkap dua
Menandatangani
FTP
FTP
Surat Jalan
Membuat SJ
Menyerahkan semua
dokumen ke driver
untuk pengiriman
85
bertugas untuk mengambil data pemesanan toko di sistem
2. Floor Helper
bertugas untuk menjalankan sistem picking barang dari memasukan barang
kedalam kontainer sampai menyimpan kontainer di ujung lorong.
3. Picker
bertugas untuk mengelompokkan kontainer sesuai identitas toko, dan
memisahkan barang sesuai food dan non food.
4. Helper
Bertugas untuk mengambil kontainer selesai picking dan meletakannya di area
issuing dan mengisi form daftar kontainer.
5. Checker
Bertugas untuk menerima kontainer di area issuing dan melakukan
pengecekan form daftar kontainer
6. Administration Issuing Staff
Bertugas untuk membuat faktur penjualan dan menandatanganinya
7. Chef delivery
Bertugas untuk mendistribusikan barang ke toko.
Adapun dokumen yang terkait dalam prosedur pengeluaran barang dan
pendistribusiannya adalah sebagai berikut :
1. FDK (Form Data Kontainer)
86
Form data container adalah daftar dari kontainer – kontainer yang akan
dikirim ke toko.
2. FTK (Faktur Penjualan)
Faktur penjualan adalah faktur penjualan untuk toko.
Dari alur flow pengeluaran barang yang dilakukan di Distribution Centre
terdapat beberapa kelemahan dari internal kontrol adalah sebagai berikut :
Tabel 4.3
Kelemahan Internal Kontrol Alur Prosedur Pengeluaran Barang
No. Kelemahan internal control Rekomendasi
1. Pada saat melakukan proses loading ke truk
pengiriman belum adanya pengawasan yang
dilakukan.
Sebaiknya dilakukan
pengawasan pada saat
proses loading ke truk
dengan cara memberikan
petugas keamanan.
4.6 Pengawasan
Pengawasan dilakukan agar dapat membantu manajemen mengetahui
efektivitas pelaksanaan unsur – unsur pengendalian yang lainnya dalam
lingkungan pengendalian persediaan tersebut sudah dilakukan dengan baik
sehingga terciptanya linngkungan pengendalian yang memadai. Dalam hal ini,
pengawasan yang dilakukan dalam prosedur pengendalian persediaan sudah
cukup baik. Adanya masing – masing atasan yang bertanggung jawab di masing –
masing divisi yang bertugas untuk mengawasi kinerja karyawan.
87
4.7 Evaluasi Pelaksanaan Prosedur
4.7.1. Evaluasi Prosedur Pemesanan Barang
Pelaksanaan prosedur pemesanan persediaan barang di warehouse Alfaria
Tirtajaya memiliki banyak kegiatan dalam prosedurnya yang dapat dijadikan
bahan evaluasi bagi perusahaan kedepannya. Prosedur pemesanan barang yang
dimulai dari Adminnistration Staff Distribution Centre sampai supplier datang ke
warehouse Alfmart
Tabel 4.4
Evaluasi Prosedur Pemesanan Barang
Prosedur Kegiatan Evaluasi Catatan
1 Bagian Administration
Staff Distribution Centre
akan menerima laporan
penjualan dari Toko,
jumlah persedian barang
di toko dan laporan
permintaan barang dari
toko
Berjalan dengan
lancar
Laporan
pemesanan barang
dari toko masuk ke
sistem sesuai
jadwal yaitu paling
lambat jam 12
malam
2 Dari data yang diperoleh,
sistem otomatis akan
mengidentifikasi barang –
barang yang perlu
disiapkan untuk
didistribusikan kepada
masing-masing toko. Jika
jumlah persediaan barang
yang ada di warehouse
sudah dibatas minimum,
maka Administration Staff
Distribution Centre
melakukan proses
Berjalan dengan
lancar
Menggunakan
sistem ERP
mempermudah
perusahaan
mengumpulkan dan
mengolah data
pemesanan barang
dari toko.
88
pemesanan barang dengan
mengisi Formulir Pesanan
Pembelian (UPB) dan
diberi nik karyawan pada
UPB dikomputer
3 Cetak Formulir pesanan
pembelian rangkap dua
dan diteruskan untuk di
koreksi oleh Distribution
Centre Manager. lembar
pertama untuk Supplier
dan Lembar kedua untuk
arsip.
Berjalan dengan
baik
Sesuai Prosedur
4. Jika terjadi kesalahan,
dalam mengisi Form
UPB, maka Distribution
Centre manager akan
merevisi dan Form UPB
akan dikembalikan lagi
ke Administration sitaff
Distribution Centre
untuk dibenarkan dan
dicetak kembali.
Berjalan cukup
lancar
Distribution centre
manager akan
melihat order
minimum dan
maksimum, ketika
melewati batas
minimu dan
maksimum akan
dilakukan
pengoreksian
pemesanan
5. Jika pengisian UPB
sudah benar oleh
Administration Staff
Distribution Centre,
maka Distribution Centre
Manager akan
memberikan otorisasi
dengan menandatangani
UPB
Berjalan dengan
lancar
Adanya otorisasi
pejabat yang
berwenang
6. Jika Form UPB sudah
ditandatangani oleh
Distribution Centre
Manager, Administration
Staff Distribution
Manager melakukan
pemesanan via email dan
scan fax
Berjalan cukup
lancar
Jika terjadi
kesalahan
administration
staff distribution
centre akan
mengirimkan
koreksi via fax
7. Form UPB akan Berjalan cukup Di SOP belum
89
Sumber : Data diolah
Dari table 4.1 dapat disimpulkan bahwa pada saat prosedur pemesanan
barang dimulai, Administration staff Distribution Centre menggunakan sistem
untuk mempermudah pekerjaannya dalam mengolah data dari kebutuhan pesanan
toko sampai dengan pemesanan barang ke supplier. Penerapan pengendalian
pemesanan barang secara garis besar sudah baik. Namun ada beberapa hal yang
harus diperhatikan. diantaranya ketika form pemesanan barang yang dibuat
Administration staff Distribution Centre memerlukan waktu yang cukup lama
untuk diotorisasi karena distribution centre yang sering tidak ada ditempat.
Sehingga penistribusian dokumen membutuhkan waktu yang lama. Adanya hal
hal positif dari pengendalian pemesanan persediaan yaitu adanya otorisasi dan
pembuatan anggaran batasan minimum dan maksimum pemesanan persediaan
sehingga harta perusahaan dapat terjaga dengan baik. Tetapi Distribution Centre
belum memasukan konfirmasi dari supplier di standar operasional prosedur
perusahaan.
dijadikan pedoman untuk
pembuatan PO (purchase
oirder) oleh
Administration Staff
Distribution Centre dan
dijadikan dokumen
pendukung oleh supplier
saat pengiriman barang
baik adanya penjelasan
bagaimana
konfirmasi dari
pihak supplier
dalam menanggapi
permintaan barang
dari warehouse
alfamart
90
4.7.2 Evaluasi Prosedur Penerimaan Persediaan Barang Dagang
Berikut ini adalah evaluasi dari prosedur penerimaan persediaan barang
dagang di Distribution Centre cabang Bekasi.
Tabel 4.5
Evaluasi Prosedur Penerimaan Persediaan Barang Dagang
Prosedur Kegiatan Evaluasi Catatan
1. Administration Receiving
menerima surat jalan
rangkap dua dari supplier
dan bukti order
pembelian.
Berjalan dengan
lancar
Sesuai Prosedur
2. Delivery supplier mengisi
buku tamu untuk supplier
untuk menentukan urutan
penurunan barang
bedasarkan dengan nomor
urut.
Berjalan dengan
lancar
Prosedur ini
dilakukan dengan
dengan cara
supplier
mendaftarkan diri
untuk menentukan
urutan penurunan
barang
3. Delivery supplier
menyerahkan surat jalan
rangkap dua dan purchase
order kepada
administration Receiving.
Berjalan dengan
lancar
Sesuai Prosedur
4. Administration receiving
menerima surat jalan dan
purchase order dari
supplier.
Berjalan dengan
lancar
Sesuai Prosedur
5. Administration receiving
memeriksa kesesuaian
item, kuantitas, pada surat
jalan rangkap dua dengan
purchase order.
Cukup lancar Masih ada
ketidaksesuain
antara dokumen
dan dilakukan
perbaikan
kesalahan dan
kemudian di cetak
dan
ditandatangani
91
supplier serta
diarsip.
6. Jika item barang sesuai,
dan harga barang pada
purchase order lebih kecil
dari surat jalan dua
rangkap, maka tolak
penerimaan barang dan
Administration Receiving
mengkonfirmasi ke bagian
merchandise .
Berjalan dengan
lancar
Bagian
merchandise akan
melakukan
konfirmasi ke
supplier
7. Administration receiving
Berikan surat jalan dua
lembar, purchase order ke
receiving officer untuk
dikoreksi dan
ditandatangani oleh
Receiving Coord.
Berjalan cukup
lancar
Ketika receiving
cord berhalangan
hadir, maka
receiving officer
diperbolehkan
menandatangani
PO
8. Administration receiving
mengijinkan supplier
untuk menurunkan barang
Sudah berjalan
dengan lancar
Membutuhkan
waktu dua jam
dalam penurunan
barang
11. Supplier menyerahkan
barang ke receiving
officer.
Sudah berjalan
dengan lancar
Sesuai Prosedur
12. Bagian receiving officer
menerima barang dari
supplier
Sudah berjalan
dengan lancar
Barang akan
diberikan sticker
sesuai tanggal
penerimaan
barang
13. Surat jalan yang telah
disetujui receiving cord
akan di buatkan LPB
(Laporan penerimaan
barang) rangkap tiga
Sudah berjalan
dengan lancar
Adanya
pengendalian
ketika Purchase
Order yang
dikirim ke
supplier telah
melewati batas
expired yang
ditentukan oleh
Distribution
Centre, maka LPB
tidak akan tercetak
92
14. Administration Receiving
meminta persetujuan
laporan penerimaan
barang kepada
Administration
Distribution centre dan
dokumen akan di berikan
stempel alfamart.
Sudah berjalan
dengan lancar
Sesuai Prosedur
15. Administration receiving
memina tanda tangan
supplier
Sudah berjalan
dengan lancar
Sesuai dengan
prosedur
16. Barang dan laporan
penerimaan barang akan
dikoreksi oleh Progress
Officer
Sudah berjalan
dengan lancar
Sesuai dengan
Prosedur
17. Progress Officer
menandatangani laporan
penerimaan barang dan di
berikan ke administration
receiving unuk diberikan
ke supplier lembar
pertama untuk dijadikan
dokumen pendukung
dalam penagihan ke
alfamart. Lembar ke dua
akan diarsip bagian
Administration receiving.
Dan lembar ketiga di arsip
oleh bagian pembayaran
untuk dijadikan dokumen
pendukung saat supplier
melakukan tagihan.
Sudah berjalan
lancar
Sesuai dengan
Prosedur
18. Progress Officer
mengawasi penyimpanan
barang ke dalam rak
Sudah berjalan
lancar
Menggunakan
bantuan Forklift
Sumber : Data Diolah
Secara umum prosedur penerimaan barang yang dilakukan Distribution
Centre sudah baik. Hal ini dapat dibuktikan dengan pengawasan yang baik
93
terhadap barang dan dokumen yang dilakukan secara berkelanjutan di setiap
Divisi. Namun, tetap saja adanya resiko dan kendala – kendala yang terjadi dalam
melakukan prosedur penerimaan. Resiko itu dapat terjadi ketika supplier
membawa barang telah melewati batas PO yang dibuat oleh Distribution centre
Alfamart maka penerimaan barang dan mengakibatkan jumlah persediaan di
dalam warehouse menipis. Kelemahan dari prosedur ini juga dapat terlihat ketika
Officer Cord berhalangan hadir pada saat penerimaan barang maka pengawasan
dan otorisasi dapat dilakukan oleh receiving officer. Hal ini dapat menimbulkan
penyalahgunaan wewenang yang berdampak pada kecurangan yang menyebabkan
kehilangan asset perusahaan.
4.7.3 Evaluasi dalam Pengeluaran Barang
Dalam melakukan pengelolaan persediaan barang dagang, evaluasi
tercapainya peneerapan prosedur pengendalian terhadap pengeluaran barang perlu
diperhatikan. Berikut ini adalah evaluasi dari Prosedur pengendalian pengeluaran
barang yang dilakukan oleh Warehouse Distribution Centre PT Alfaria Tirtajaya
adalah sebagai berikut :
Tabel 4.6
Evaluasi Prosedur Pengeluaran Barang
Prosedur Kegiatan Evaluasi Catatan
1. Administration Issuing
mengambil data
pengeluaran barang untuk
toko
Sudah lancar Menggunakan
sistem
terkomputerisasi
2. Floor Helper Siapkan Sudah lancar Sesuai prosedur
94
barang untuk toko sesuai
dengan kode toko aktif
yang tertera di SID (Sistem
informasi debitur)
3. Floor Helper mengambil
barang sesuai kuantitas
yang tertera di pemesanan
toko
Cukup lancar Barang yang ada
di rak kurang dari
pesanan yang
diminta toko
4. Floor Helper menutup
kontainer dan beri kode
toko, no rak, dan tanggal
setelah proses picking
selesai.
Sudah lancar Sesuai Prosedur
5. Floor Helper menekan
tombol oke pada komputer
untuk finalisasi picking
toko dan lanjutkan untuk
toko selanjutnya
Sudah lancar Jika sistem
mengalami
masalah maka
finalisasi picking
dilakukan secara
manualdengan
dokumen picking
list
6 Floor Helper menyimpan
kontainer yang telah selesai
proses picking diujung
lorong rak yang
bersangkutan untuk dambil
oleh helper (kurir)
Sudah berjalan
lancar
Proses picking
sampai ke ujung
lorong
menggunakan
mesin yang
berjalan otomatis.
7 Picker mengambil
kontainer – kontainer
sesuai identitas toko
Sudah berjalan
lancar
Sesuai Prosedur
8 Picker memisahkan barang
– barang dalam kontainer
bedasarkan group food dan
non food
Sudah berjalan
lancar
Sesuai Prosedur
9 Helper mengambil
kontainer – kontainer yang
telah selesai proses picking
dan meetakkan ke area
issuing
Sudah berjalan
lancar
Sesuai Prosedur
10 Checker menerima
kontainer barang food dan
nonfood dari helper dan
Sudah berjalan
lancar
Sesuai Prosedur
95
mengisi FDK rangkap dua
11 Checker mengisi dokumen
FDK rangkap dua dan
sesuaikan dengan kolom
yang diisi oleh helper
Sudah berjalan
lancar
Sesuai Prosedur
12 jika sesuai, serahkan FDK
rangkap dua ke Issuing
Cordinator untuk
ditandatangani
Sudah berjalan
lancar
Sesuai Prosedur
13 FDK rangkap dua akan
dibuatkan faktur penjualan
(FTK) oleh administration
Issuing Staff
Sudah berjalan
lancar
Sesuai Prosedur
14 Faktur penjualan
ditandatangani oleh
Administration Issuing
Staff kemudian diberikan
ke Chef Delivery
Sudah berjalan
lancar
Sesuai Prosedur
15 Chief delivery menerima
FDK, FTK dan membuat
Surat jalan pengiriman dan
mengirim ke toko
Sudah berjalan
lancar
Sesuai Prosedur
Dari table 4.3 dapat disimpulkan bahwa prosedur pengeluaran barang
yang dilakukan oleh Distribution Centre Cabang Bekasi sudah dilakukan dengan
baik, karena menggunakan sistem komputerisasi yang dapat menghemat waktu
pengerjaan pengeluaran barang, otorisasi yang hanya dilakukan satu bagian,
adanya dokumen picking list untuk menanggulangi ketika sistem bermasalah.
Adanya checker dalam mengawasi pekerjaan helper juga menjadi salah satu
pengendalian terhadap jumlah kontainer yang dikeluarkan.
96
BAB V
KESIMPULAN
5.1 Kesimpulan
Setelah dilakukan analisis dan evaluasi terhadap sistem penerimaan
barang, pengeluaran barang, dan penyimpanan barang dagang, maka dapat
disimpulkan bahwa :
1. Sistem pengendalian internal atas persediaan barang dagang yang
dilakukan di distribution centre cabang bekasi secara umum sudah sesuai
dengan Standar Operasional Prosedur (SOP) perusahaan. Namun
demikian, terdapat beberapa kelemahan internal kontrol yang ada di
standar operasional prosedur perusahaan.
2. Efektivitas dan Efisiensi yang diharapkan perusahaan dalam
melaksanakan prosedur pengendalian internal atas persediaan barang
dagang sudah baik karena pekerjaan dilakukan secara komputerisasi
dengan menggunakan program ERP dan EPS. Namun masih ada beberapa
kendala ketika program mengalami system eror maka pencatatan
dilakukan secara manual.
3. Dalam melaksanakan prosedur pengendalian internal atas persediaan,
tidak lepas dari berbagai kendala diantaranya adalah ketika Receving Cord
berhalangan hadir pada saat penerimaan barang yang menyebabkan
97
otorisasi dilakukan oleh receiving officer, ketika jumlah fisik barang
berbeda dengan ada yang di catatan perusahaan dan kesediaan jumlah
barang yang ada di rak tidak dapat memenuhi permintaan toko
5.2 Saran
1. Perusahaan sudah baik dalam membuat standar operasional prosedur
perusahaan tetapi, alangkah baiknya jika standar operasional prosedur
perusahaan dapat di evaluasi setiap saat.
2. Untuk menunjang efektivitas operasionalnya, perusahaan menggunakan
komputerisasi. Alangkah baiknya jika mesin mesin di rawat dengan baik
oleh perusahaan secara berkala.
3. Sebaiknya untuk menghindari penyalahgunaan wewenang maka otorisasi
pada saat penerimaan barang ketika Receiving Cord berhalangan hadir
dilakukan minimal dua kali tanda tangan, perusahaan dapat melakukan
audit persediaan dan pemesanan barang dilakukan secara cepat agar
pasokan barang terpenuhi.
98
DAFTAR PUSTAKA
Apriyandhani, Gita. “Sistem Pengendalian Internal Pada Pengelolaan
Persediaan di Toko Tanah Abang”. (16 Mei 2015).
Ariefiansyah, Ryan dan Margi Utami Miyosi. 2015. Membuat Harga Pokok
Penjualan. Jakarta : New Agogos.
Ballou, Ronald H. 2004. Business Logistics Management. New Jersey.
Carter K. William. 2005. Akuntansi Biaya. Jakarta : Salemba Empat.
Hery.2012. Akuntansi Keuangan Menengah I. Jakarta : Bumi Aksara.
Ikatan Akuntansi Keuangan Indonesia. 2013. PSAK 14 Persediaan. Jakarta :
Dewan Standar Akutansi Keuangan IAI.
Mulyadi. 2002. Auditing Edisi 6. Jakarta : Salemba Empat.
Prihatiningsih, Oktaviani dan Lili Syafitri. “ Pengujian Pengendalian
Persediaan Barang Dagang di CV Kamdatu Palembang”. (16 Mei
2015).
Rangkuti, Freddy. 2000. Manajemen Persediaan. Jakarta : PT. Raja Grafindo
Persada.
Romney, M.B dan P.J.Steinbart. 2006. Accounting Information System.
Jakarta : Salemba Empat.
Sahar, Lalhuda. 2006. Akuntansi. Jakarta : PT Galaxy Puspa Mega.
99
Sambuaga, S Reinhard. 2013. “Evaluasi akuntansi persediaan pada PT Sukses
Era Niaga Manado”.vol.1 No.4 ( Desember 2013), Hal. 1697-1705.
Sutabri, Tata. 2004. Sistem Informasi Akuntansi, Yogyakarta : Andi
Yogyakarta.
TIMBooks. 2015. Sistem Informasi Akuntansi. Jakarta : Salemba Empat.
Wahyu, Wing Winarno. 2006. Sistem Informasi Akuntansi. Yogyakarta : UPP.
www. Corporatte alfamart.com
RIWAYAT HIDUP PENULIS
Data Pribadi :
Nama Lengkap : Ummil Mu’minin
NIM : 2011420032
Jenis Kelamin : Perempuan
Tempat, Tanggal lahir : Jakarta, 31 Januari 1992
Alamat : Jalan raya penggilingan RT 11 RW 08 No. 49 Cakung
Jakarta Timur
Email : Ummilmimin15@gmail.com
Riwayat Pendidikan :
1997 – 2000 : SDN Pulogadung 03 Pagi
2000 – 2003 : SDN Penggilingan 01 Pagi
2003 – 2006 : SMPN 236 Jakarta
2006 – 2009 : SMK Dinamika Pembangunan 2 Jakarta
20011 – 2015 : Program Sarjana (S-1) Akuntansi Universitas Darma Persada
lampiran
PT SUMBER ALFARIA TRIJAYA KARTU STOK GUDANG UTAMA (1)
PLU : CHECKER (PETUGAS) :
DESCRIPTION : FLOOR COORD (PENGAWAS) :
TANGGAL
SALDO AWAL BULAN TERIMA KELUAR SALDO AKHIR PARAF PARAF
KARTON / BALL KARTON / BALL KARTON / BALL KARTON / BALL Checker
DC Mgr Branch Mgr
No. NRA : SAT/FRM/SD/062
Floor Coord
Diperiksa oleh, Cek Silang, Menyetujui, Mengetahui,
Floor Coord BIC Staff/Coord
Form disesuaikan dengan program aplikasi di komputer
lampiran
SURAT JALAN :
No Total Item Total Qty Total Net
No. NRA : SAT/FRM/SD/061
PT SUMBER ALFARIA TRIJAYA D.C SAT …………………..
Kode Store :
Tanggal Cetak :
Tanggal Faktur Do Faktur Total Ppn Total Akhir Jumlah Koli
Dibuat, Diserahkan, Diterima,
( ……………………. ) ( ……...…………………. ) ( ……...…………………. )
Lembar ke-1/Asli untuk Pengirim Lembar ke-2 untuk Penerima
Form disesuaikan dengan program aplikasi di komputer
lampiran
PT SUMBER ALFARIA TRIJAYA Tbk LAPORAN PENERIMAAN BARANG
Nomor LPB : Nomor F P P :
Kode Supplier : Tanggal PO :
Nama Supplier : Tanggal Tiba :
Alamat :
Telepon : Fax : Receipt dicetak : Jam :
No KET
TOTAL HARGA PEMBELIAN # : Sudah ada print barcode externalnya
TOTAL POTONGAN (Jika Ada) TANGERANG, …………………………………..
TOTAL SETELAH POTONGAN Pesanan Diterima, Disetujui, Dibuat,
TOTAL PPN MASUKAN
TOTAL TERMASUK PPN 10% ( ………………………………….. ) ( ………………………… ) ( ……………………… )
TOTAL BAYAR
Lembar ke-1/Asli untuk Supplier Lembar ke-2 untuk TAF Lembar ke-3 untuk Arsip Receiving Adm
Form disesuaikan dengan program aplikasi di komputer
NRA : SAT/FRM/SD/040_REV:001_220413
ISI ( C ) HARGA BCOST POTBQTY
Dengan Huruf :
POT NETTO Ppn_Bm TOTAL BPLUPLU Nama Barang Q_CRT Q_PCS
lampiran
PT SUMBER ALFARIA TRIJAYA Tbk
FORMULIR PESANAN PEMBELIAN (UPB)
Nama Supplier : Nomor FPP :
Alamat : Tanggal PO :
Telepon : Fax : Tanggal Kirim :
Jadwal Jam : Pintu :
Harap dikirim barang pesanan kami, seperti rincian berikut DC ............ Proses : Jam :
PLU ISI ( C ) KET
Q.Crt Q.Pcs HARGA POT A NETTO PPNBM TOTAL PLUB QTYB COSTB POTB
POT FAKTUR # : Sudah ada print barcode externalnya
TOTAL HARGA PEMBELIAN
TOTAL POTONGAN ITEM
TOTAL POTONGAN FAKTUR(Jika ada) (-)
TOTAL SETELAH POTONGAN
TOTAL BONUS (Jika Ada)
TOTAL PPN BM (Jika Ada)
TOTAL PPN MASUKAN (-)
TOTAL TERMASUK PPN 10%
TOTAL FAKTUR SUPPLIER ( UPB ) (Fax Otomatis)
Dengan Huruf :
1 PO Exipred harap jangan dikirim barangnya, kecuali ada konfirmasi dari bagian supplier ke DC SAT
2 Pada saat pengiriman barang harap disertai FPP
3 Pengiriman barang hanya untuk satu No. FPP apabila terjadi FPP Double.
Lembar ke-1/Asli untuk Supplier Lembar ke-2 Arsip Br Floor Coordinator
Form disesuaikan dengan program aplikasi di komputer
NRA : SAT/FRM/SD/070_REV:001_220413
NO NAMA BARANG
ANALISIS PENGENDALIAN INTERNAL ATAS PERSEDIAAN BARANG DAGANG

ANALISIS PENGENDALIAN INTERNAL ATAS PERSEDIAAN BARANG DAGANG

  • 1.
    i ANALISIS PENGENDALIAN INTERNALATAS PERSEDIAAN BARANG DAGANG (STUDI KASUS DI DISTRIBUTION CENTRE CABANG BEKASI) SKRIPSI Diajukan Untuk Memenuhi Salah Satu Tugas Akademika Dan Melengkapi Sebagian Dari Syarat – syarat Guna Mencapai Gelar Sarjana Ekonomi Jurusan Akuntansi Oleh UMMIL MU’MININ 2011420032 FAKULTAS EKONOMI UNIVERSITAS DARMA PERSADA JAKARTA 2015
  • 2.
  • 3.
  • 4.
  • 5.
    v ABSTRAK NIM : 2011420032,Judul Skripsi : ANALISIS PENGENDALIAN INTERNAL ATAS PERSEDIAAN BARANG DAGANG (STUDI KASUS DI DISTRIBUTION CENTRE CABANG BEKASI), Jumlah Hal : xii + 93 Hal, Kata Kunci : Pengendalian Persediaan, Efisiensi dan Efektivitas Penelitian ini bertujuan untuk Menganalisis untuk mengetahui apakah penerapan pengendalian internal atas persediaan barang dagang di Distribution Center cabang Bekasi telah sesuai dengan standar operasional prosedur perusahaan, serta penerapan prosedur pengendalian internal atas persediaan barang dagang di Distribution Centre cabang Bekasi sudah efektif dan efisien, dan kendala - kendala yang dihadapi dalam melakukan pengendalian internal atas persediaan barang dagang di Distribution Center cabang Bekasi. Hasil penelitian ini membahas tentang penerapan pengendalian internal atas persediaan barang dagang yang dilakukan oleh Distribution Centre cabang Bekasi secara umum telah sesuai dengan standar operasional prosedur perusahaan. Namun demikian ada beberapa hal yang perlu diperhatikan yaitu terdapat beberapa kelemahan yang ada di standar operasional prosedur perusahaan sehingga standar operasional prosedur perusahaan perlu dilakukanevaluasi setiap saat. Efektivitas dan efisiensi yang diharapkan perusahaan dapat tercapai karena menggunakan sistem komputerisasi serta kendala – kendala yang dihadapi oleh perusahaan ada ketika bagian Receiving cord berhalangan hadir maka otorisasi boleh dilakukan oleh receiving officer. Perusahaan perlu melakukan otorisasi minimal dua orang ketika receiving cord berhalangan hadir untuk mencegah penyalahgunaan wewenang yang dikhawatirkan dapat terjadinya kecurangan yang berdampak pada kehilangan asset perusahaan. Jakarta, Agustus 2015 Ummil Mu’minin
  • 6.
    vi KATA PENGANTAR Bismil-laahir-rahmanir-raahiim Dengan mengucapkanpuji dan syukur kehadirat Allah SWT yang telah melimpahkan rahmat dan kuasa-Nya yang telah diberikan kepada penulis, baik berupa kesehatan jasmani dan rohani sehingga penulis dapat menyelesaikan skripsi ini, skripsi yang berjudul “ANALISIS PENGENDALIAN INTERNAL ATAS PERSEDIAAN BARANG DAGANG (STUDI KASUS DI DISTRIBUTION CENTRE CABANG BEKASI)”, yang merupakan salah satu persyaratan untuk memperoleh gelar Sarjana Ekonomi jurusan Akuntansi pada Fakultas Ekonomi Universitas Darma Persada Jakarta. Dalam penyusunan skripsi ini, penulis mengucapkan terima kasih yang tidak terhingga kepada semua pihak yang telah memberikan bantuan, sehingga memungkinkan skripsi ini terwujud. Dengan kerendahan hati penulis ingin menyampaikan ucapan terima kasih yang sebesar-besarnya kepada : 1. Bapak, Mama, Adik dan untuk doa, restu, kasih sayang, perhatian, kesabaran dan dukungan yang diberikan sehingga penulis dapat menyelesaikan skripsi ini. 2. Bapak Ahmad Basid Hasibuan, SE, M.Si selaku Ketua Jurusan Akuntansi Universitas Darma Persada yang telah bersedia meluangkan waktu untuk memberikan bimbingan dan saran kepada penulis. 3. Bapak Jombrik, SE, MM. selaku Dosen Pembimbing bagi penulis yang dengan sabar, bijaksana serta sistematis membimbing penulis dalam
  • 7.
    vii menyelesaikan skripsi ini.Terima kasih untuk waktu, tenaga dan pikiran yang telah bapak berikan untuk penulis. 4. Penulis juga mengucapkan terimakasih kepada teman – teman Akuntansi 2011 yang telah setia memberi semangat dan dukunganya. 5. Penulis juga mengucapkan terimakasih kepada Kordinator Wilayah Distribution Centre Edi Priyono, dan karyawan alfamart yang telah memberikan waktunya dan ilmunya sehingga penulis dapat menyelesaikan skripsi dengan baik. Penulis menyadari bahwa skripsi ini masih jauh dari sempurna dan mempunyai banyak kekurangan, untuk itu penulis mengharapkan kritik dan saran yang membangun dari berbagai pihak. Akhir kata, penulis berharap semoga skripsi ini dapat diterima dan memberikan manfaat bagi kita semua khususnya bagi penulis sendiri maupun bagi pihak lain yang membutukan. Jakarta, Agustus 2015 Ummil Mu’minin
  • 8.
    viii DAFTAR ISI Halaman JUDUL SKRIPSI............................................................................ i LEMBAR PERNYATAAN ............................................................ ii LEMBAR PERSETUJUAN ........................................................... iii LEMBAR PENGESAHAN ............................................................ iv ABSTRAK ....................................................................................... v KATA PENGANTAR ..................................................................... vi DAFTAR ISI .................................................................................... viii DAFTAR TABEL ............................................................................ x DAFTAR GAMBAR ....................................................................... xi BAB I PENDAHULUAN 1.1. Latar Belakang Masalah ................................................. 1 1.2. Rumusan Masalah .......................................................... 4 1.3. Tujuan dan Manfaat Penelitian ...................................... 5 1.3.1.Tujuan Penelitian ................................................. 5 1.3.2.Manfaat Penelitian ............................................... 5 BAB II LANDASAN TEORI 2.1 Sistem Informasi Akuntansi ………………………….. 7 2.1.1 Pengertian Sistem Informasi Akuntansi ................ 7 2.1.2 Komponen Sistem Informasi Akuntansi ………... 8 2.1.3 Ruang Lingkup dan Tujuan Sistem Informasi Akuntansi ……………………………………….. 11 2.1.4 Ancaman – ancaman atas Sistem Informasi Akuntansi ……………………………………….. 13 2.1.5 Peranan Akuntan Dalam Sistem Informasi Akuntansi ……………………………………….. 14 2.1.6 Peran Komputer di Dalam Sistem Informasi Akuntansi ……………………………………….. 15
  • 9.
    ix 2.1.7 Bentuk PengawasanDidalam Sistem Informasi Akuntansi ……………………………………….. 17 2.2 Pengendalian Internal .................................................... 18 2.2.1 Pengertian Pengendalian Internal ………………. 18 2.2.2 Komponen Pengendalian Internal ……………… 19 2.2.3 Karakteristik Pengendalian Internal ……………. 20 2.2.4 Tujuan Pengendalian Internal …………………... 21 2.2.5 Unsur – unsur Pengendalian Internal …………… 24 2.3 Persediaan Barang Dagang 2.3.1 Jenis – Jenis Persediaan ……………..…………. 24 2.3.2 Pengertian Persedian……………………………. 26 2.3.3 Arti Penting Persediaan….................................... 27 2.3.4 Tujuan dan Manfaat Persediaan………………… 29 2.3.5 Pengendalian Internal Atas Persediaan…………. 31 2.3.6 Prosedur Penanganan Persediaan Barang Dagang…………………………………………. 33 2.3.7 Mengadministrasikan Proses Penerimaan Barang Dagang…………………………………………. 35 2.3.8 Pemeriksaan Atas Penerimaan Barang Dagang.. 38 2.3.9 Mengadministrasikan Penyimpanan Barang ….. 39 2.3.10 Metode Pencatatan Persediaan ………………... 40 2.3.11 Pengertian Metode Penilaian Persediaan ..……. 45 2.3.12 Tujuan Penilaian Inventory ….……………….. 46 2.4 Penelitian Terdahulu ..................................................... 47 2.5 Kerangka Pemikiran …………………………………. 49 BAB III METODOLOGI PENELITIAN 3.1 Lokasi Penelitian .......................................................... 51 3.2 Jenis Data ...................................................................... 51 3.3 Pengumpulan Data ........................................................ 51 3.3.1 Telaah Data …………………………………….. 52
  • 10.
    x 3.3.2 Penelitian Kepustakan………………………….. 52 3.4 Metode Analisis Data ..................................................... 52 BAB IV HASIL PENELITIAN 4.1 Gambaran Umum Perusahaan ........................................ 53 4.1.1 Sejarah dan Perkembangan Perusahaan ................ 53 4.1.2 Visi dan Misi Perusahaan ...................................... 53 4.1.3 Struktur Organisasi dan Otorisasinya …………… 54 4.2 Unsur Pengendalian Internal Persediaan Barang Dagang ............................................................... 56 4.3 Penilaian Resiko Terhadap Barang Dagang …………… 59 4.4 Informasi dan Komunikasi Persediaan Barang ………... 61 4.5 Prosedur Pengendalian Persediaan Barang ..................... 62 4.5.1 Prosedur Pemesanan Barang …………………….. 62 4.5.2 Prosedur Penerimaan Barang ……………………. 66 4.5.3 Prosedur Penyimpanan Barang ………………….. 75 4.5.4 Prosedur Pengeluaran Barang …………………… 76 4.6 Pengawasan ……………………………………………. 82 4.7 Evaluasi Pelaksanaan Prosedur ………………………... 83 4.7.1 Evaluasi Prosedur Pemesanan Barang …………... 83 4.7.2 Evaluasi Prosedur Penerimaan Barang ……….…. 86 4.7.3 Evaluasi Prosedur Pengeluaran Barang …………. 89 BAB V KESIMPULAN DAN SARAN 5.1 Kesimpulan ..................................................................... 92 5.2 Saran ............................................................................... 93 DAFTAR PUSTAKA RIWAYAT HIDUP LAMPIRAN
  • 11.
    xi DAFTAR TABEL TABEL JudulHal. 4.1 Kelemahan Internal Kontrol Alur Prosedur Pemesanan Barang ……………………………………………………….. 66 4.2 Kelemahan Internal Kontrol Alur Prosedur Penerimaan Barang ………………………………………………………. 74 4.3 Kelemahan Internal Kontrol Alur Prosedur Pengeluaran Barang……………………………………………………….. 82 4.4 Evaluasi Prosedur Pemesanan Barang ……………………..... 84 4.5 Evaluasi Prosedur Penerimaan Barang …………………….... 88 4.6 Evaluasi Prosedur Pengeluaran Barang ……………………… 89
  • 12.
    xii DAFTAR GAMBAR GAMBAR JudulHal. 2.1 Komponen Sistem Informasi Akuntansi .............................. 10 2.2 Proses Pengawasan dalam Sistem Informasi Akuntansi ...... 18 2.3 Alur Pemeriksaan Oleh Bagian Gudang .............................. 39 2.4 Kerangka Berfikir …………………………………............ 50 4.1 Struktur Organisasi PT Alfaria Tirtajaya …………………. 55 4.2 Alur Prosedur Pemesanan Barang ……………………….. 65 4.3 Alur Prosedur Penerimaan Barang ……………………….. 70 4.4 Alur Prosedur Pengeluaran Barang ………………………. 78
  • 13.
    1 BAB I PENDAHULUAN 1.1 LatarBelakang Masalah Globalisasi diidentikkan dengan dunia tanpa batas dalam arti Negara – negara dapat menjual produknya ke negara lainnya, serta dapat pula mendatangkan barang dan jasa dari negara lain. Era ini mendorong setiap negara harus efisien, tak terkecuali perusahaan yang ada di Negara tersebut. Efisiensi merupakan faktor daya saing setiap Negara, maupun perusahaan. Pertumbuhan penduduk dan semakin bervariasinya kebutuhan masyarakat mengakibatkan kebutuhan tidak dapat lagi dipenuhi dari satu sumber. Hal ini mendorong tumbuhnya persaingan usaha untuk meraih pasar seluas – luasnya. Perusahaan perlu melakukan inovasi agar mampu bersaing. Selain dari pada itu, semakin meningkatnya taraf hidup masyarakat juga mendorong perubahan pola pengeluaran dan pola konsumsi yang cenderung lebih menginginkan yang serba praktis. Kehadiran perusahaan ritel yang menjual hampir semua kebutuhan pokok masyarakat tumbuh dengan pesat di Indonesia dalam 10 tahun terakhir, yang selanjutnya diikuti dengan perusahaan ritel lainnya seperti Gelael, Pitstop, Hero, Carefour, Indomaret, Alfamart dan lain – lain yang terus bertumbuh hingga saat ini. Jumlah gerai Alfamart menurut wibiznews hingga akhir tahun 2014 mencapai 9.757 gerai. Banyaknya jumlah gerai yang tersebar diseluruh pelosok memerlukan penanganan yang spesifik agar mampu memberikan informasi yang
  • 14.
    2 akurat. Informasi tidakhanya menyangkut transaksi penjualan atau pengelolaan kas, tetapi juga menyangkut pengelolaan dan pengendalian persediaan agar kontinuitas pasokan terjamin. Perusahaan tiap harinya melakukan berbagai transaksi. Transaksi dalam perusahaan juga memiliki karakteristik sendiri – sendiri, misalnya ada yang berhubungan dengan penerimaan kas, pengeluaran kas, ada yang berhubungan dengan pemindahan barang (baik dari dalam perusahaan ke pihak luar maupun sebaliknya), Karena memiliki karakteristik yang berbeda – beda, maka tiap transaksi harus dicatat dengan cara yang berbeda – beda, untuk itu dibuatkan prosedur untuk menanggulangi masalah tersebut. Perusahaan senantiasa memberi perhatian yang besar pada persediaan. Tanpa persediaan, para pengusaha akan berhadapan dengan resiko bahwa perusahaannya pada suatu waktu tidak dapat memenuhi keinginan para pelanggannya. Selain itu, perusahaan juga harus memperhatikan lingkungan persaingan bisnis yang meningkat dengan cara memeriksa kembali setiap kegiatan internal dalam usaha untuk mendapatkan nilai tambah dengan biaya minimal. Informasi – informasi akuntansi merupakan bagian yang terpenting dari seluruh informasi yang diperlukan oleh manajemen. Informasi akuntansi terutama yang berhubungan dengan data keuangan dari suatu perusahaan. Agar data keuangan yang ada dapat dimanfaatkan oleh pihak manajemen, maupun pihak
  • 15.
    3 luar perusahaan, makadata tersebut perlu disusun dalam bentuk – bentuk yang sesuai, sehingga menghasilkan informasi akuntansi yang akurat. Informasi akuntansi dibedakan menjadi dua macam yaitu yang pertama adalah informasi akuntansi keuangan Informasi akuntansi keuangan merupakan informasi yang disusun terutama menghasilkan informasi yang biasanya dalam bentuk laporan keuangan yang ditunjukkan pada pihak – pihak luar perusahaan. Umumnya laporan keuangan yang dihasilkan terdiri dari neraca, laporan laba – rugi, laporan perubahan ekuitas, laporan arus kas, dan catatan atas laporan keuangan. Laporan – laporan ini merupakan ringkasan dari keadaan perusahaan yang mempunyai kepentingan terhadap perusahaan seperti langganan, pemegang saham, kreditur, bank, kantor pajak, dan lainnya. Yang kedua yaitu informasi akuntansi manajemen yang berguna untuk perencanaan dan pengendalian perusahaan dalam kegiatan sehari – hari serta dapat melakukan perencanaan jangka panjang guna mencapai tujuan yang direncanakan. Dalam menghadapi persaingan, perusahaan memerlukan sistem yang terstruktur untuk menghasilkan sebuah informasi yang dibutuhkan pemakainya sehingga dapat bermanfaat bagi kemajuan perusahaan dan mendapatkan laba yang maksimal.
  • 16.
    4 Pengendalian persediaan barangakan efektif apabila ditunjang dengan sistem informasi akuntansi yang memadai. Dengan adanya sistem informasi akuntansi mengenai pengendalian persediaan perusahaan dapat mengambil keputusan dengan tepat mengenai pengadaan dan pengendalian barang dagang. Persediaan merupakan asset penting bagi perusahaan. Untuk itu dibutuhkan pengelolaan dalam pengendalian persediaan. Pengendalian persediaan dapat diterapkan dari pemesanan persediaan, penerimaan persediaan dan pengeluaran persediaan yang diharapkan dapat akurat dan tepat untuk mencegah terjadinya kerugian perusahaan karena kehilangan persediaan. Bedasarkan latar belakang yang tersebut maka penulis tertarik mengambil Judul “Analisis Pengendalian Internal Atas Persediaan Barang Dagang (Studi Kasus Di Distribution Centre Kota Bekasi) 1.2 Rumusan Masalah Bedasarkan latar belakang masalah yang disampaikan tersebut dapat dibuat rumusan masalah sebagai berikut: 1. Apakah penerapan pengendalian internal atas persediaan barang dagang di Distribution Center cabang Bekasi telah sesuai dengan standar operasional prosedur Perusahaan? 2. Apakah penerapan prosedur pengendalian internal atas persediaan barang dagang di Distribution Centre cabang Bekasi sudah efektif dan efisien?
  • 17.
    5 3. Kendala apayang dihadapi dalam penerapan pengendalian internal atas persediaan barang dagang pada Distribution Center Cabang Bekasi? 1.2 Tujuan Penelitian dan Manfaat Penelitian 1.3.1 Tujuan Penelitian Bedasarkan rumusan masalah yang disampaikan penulis dapat diidentifikasi tujuan dan manfaat dari penelitian ini adalah sebagai berikut : 1. Menganalisis untuk mengetahui apakah penerapan pengendalian internal atas persediaan barang dagang di Distribution Center cabang Bekasi telah sesuai dengan standar operasional prosedur perusahaan. 2. Menganalisis untuk mengetahui apakah penerapan prosedur pengendalian internal atas persediaan barang dagang di Distribution Centre cabang Bekasi sudah efektif dan efisien. 3. Menganalisis untuk mengetahui kendala - kendala yang dihadapi dalam melakukan pengendalian internal atas persediaan barang dagang di Distribution Center cabang Bekasi. 1.3.2 Manfaat Penelitian Adapun pembuatan peneitian ini dapat memberikan manfaat bagi para pihak, antara lain: 1. Bagi Peneliti Menambah wawasan bagi peneliti sehingga dapat memahami kendala – kendala yang terjadi dalam pengendalian internal Distribution centre dan
  • 18.
    6 mengetahui sistem yangditerapkan Distribution centre agar tercapainya efektivitas yang diharapkan oleh perusahaan. 2. Bagi pihak lain a. Bagi manajemen perusahaan Sebagai bahan untuk mengevaluasi prosedur pengendalian internal perusahaan yang tertuang dalam standar operasional prosedur serta diharapkan dapat mengukur efisiensi dan efktivitas perusahaan sehingga Distribution Centre dapat mengevaluasi kinerja perusahaan dan mengambil keputusan yang tepat mengenai pengendalian persediaan barang dagang di masa mendatang. b. Bagi pembaca Penelitian ini diharapkan dapat menambah wawasan bagi pembaca dan dapat dijadikan referensi bagi penelitian selanjutnya dimasa yang akan datang.
  • 19.
    7 BAB II LANDASAN TEORI 2.1Sistem Informasi Akuntansi 2.1.1 Pengertian Sistem Informasi Akuntansi Pengertian Sistem Informasi Akuntansi menurut Wahyu (2006:2.2) yaitu: “Sekumpulan perangkat sistem yang berfungsi untuk mencatat data transaksi, dan menyajikan informasi akuntansi kepada pihak internal dan pihak eksternal”. Adapun Sutabri (2004: 4) mendefinisikan sistem informasi akuntansi merupakan “supersistem yang terdiri dari sistem akuntansi pertanggungjawaban dan suatu sistem pemrosesan transaksi”. Sedangkan menurut TIMBooks (2015:2) mendefisinikan bahwa sistem informasi akuntansi merupakan: “sistem yang menyediakan informasi akuntansi dan keuangan beserta informasi lainnya yang diperoleh dari proses rutin transaksi akuntansi”. Selanjutnya menurut Romney & Steinbart (2006:473) mendefinisikan sistem informasi akuntansi adalah : “Sumber daya manusia dan modal dalam organisasi yang bertanggungjawab untuk Persiapan informasi keuangan dan Informasi yang diperoleh dari mengumpulkan dan memproses berbagai transaksi perusahaan”
  • 20.
    8 Dari pengertian diatas,dapat disimpulkan bahwa pengertian dari sistem informasi akuntansi adalah subsistem dari sistem informasi manajemen yang menyediakan informasi mengenai informasi akuntansi yang diperlukan bukan hanya oleh bagian akuntansi saja tetapi juga diperlukan untuk satu lingkup organisasi yang sangat diperlukan agar efektivitas dalam menyediakan data dan informasi dapat terjaga baik. Dan dapat digunakan juga bagi pihak eksternal untuk mendukung kegiatan operasi perusahaan atau mengetahui keadaan dari suatu perusahaan. 2.1.2 Komponen Sistem Informasi Akuntansi Sistem akuntansi memiliki bagian komponen yang merupakan sistem mereka sendiri. Komponen sistem berbeda – beda fungsinya tetapi tetap bekerja sama untuk mncapai tujuan bersama. Ada komponen yang berfungsi untuk menerima input, ada komponen untuk memproses, ada komponen untuk menghasilkan output, ada komponen untuk mengendalikan jalannya masing – masing komponen sistem, dan ada komponen untuk menyimpan data. Komponen atau bagian – bagian yang ada dalam sistem informasi akuntansi dapat dijelaskan menurut Wahyu (2006:2.3) yaitu sebagai berikut: 1. Basis data Basis data adalah tempat untuk menjadi berbagai data yang diperlukan oleh organisasi, perusahaan, instansi pemerintah, atau bahkan perorangan. Data yang dimasukkan ke dalam basis data dapat berasal dari dalam perusahaan
  • 21.
    9 yang disebut basisdata internal (berada dibawah kendali perusahaan sepenuhnya) atau dari luar perusahaan basis data eksternal (tidak dapat dikendalikan oleh perusahaan), misalnya dari internet. 2. Perangkat keras komputer Perangkat keras komputer dan berbagai perangkat pendukungnya, yang semuanya berfungsi untuk mencatat data, mengolah data, dan menyajikan informasi baik secara hardcopy (trcetak) maupun softcopy (tidak trcetak). Data yang diolah dan informasi yang disajikan sudah sangat bervariasi. Di satu bidang, data dan informasi dapat berbentuk angka dan tulisan. Di aplikasi yang lain, data dan informasi dapat berbentuk gambar atau suara. 3. Perangkat lunak komputer Perangkat lunak komputer dapat disebut dengan program komputer. Program komputer adalah serangkaian perintah yang saling berkaitan untuk mengerjakan suatu pekerjaan tertentu yang berfungsi untuk menjalankan komputer beserta perangkat pendukungnya.. 4. Jaringan komunikasi Jaringan komunikasi berupa kabel, gelombang radio, maupun sarana lain, yang berfungsi untuk mnghantarkan data dan informasi dari satu tempat ke tempat lainnya. 5. Dokumen dan laporan
  • 22.
    10 Media untuk mencatatdata transaksi dan menyajikan informasi setelah data diolah. 6. Prosedur Prosedur atau langkah – langkah baku untuk menangani suatu peristiwa atau transaksi yang setiap hari terjadi di dalam perusahaan. Suatu prosedur akan melibatkan beberapa pihak, baik internal maupun eksternal 7. Pengendalian Pengendalian berfungsi untuk menjamin agar setiap komponen sistem dapat berfungsi dengan baik. Gambar 2.1 Komponen Sistem Informasi Akuntansi Sumber: Wahyu: 2.3 (2006) Sistem Informasi Komputer Program Dokumen & Laporan Prosedur Jaringan Komunikasi Sistem Pengendalian Basis Data
  • 23.
    11 Adapun Romney &Steinbart (2006:3) membagi sistem informasi akuntansi menjadi lima komponen diantaranya yaitu: 1. Manusia, yang mengoperasikan sistem tersebut dan melaksanakan berbagai fungsi. 2. Prosedur – prosedur, baik manual maupun terotomatisasi, yang dilibatkan dalam mengumpulkan, memproses, dan menyimpan data tentang aktivitas – aktivitas organisasi. 3. Data tentang proses – proses bisnis organisasi 4. Software, yang dipakai untuk memproses data organisasai 5. Infrastruktur teknologi informasi, termasuk komputer, peralatan pendukung, dan peralatan untuk komunikasi jaringan. 2.1.3 Ruang Lingkup dan Tujuan Sistem Informasi Akuntansi Sistem informasi akuntansi merupakan subsistem dari sistem informasi manajemen. Informasi yang dihasilkan oleh SIA, seperti informasi mengenai order penjualan, penjualan, penerimaan kas, order pembelian, penerimaan barang, dan penggajian kemungkinan besar diperlukan bukan hanya oleh bagian akuntansi saja, melainkan juga oleh bagian lain dalam organisasi. Sebagai contoh, data order penjualan dan pengiriman barang diperlukan baik oleh bagian pemasaran maupun oleh bagian akuntansi. Data mengenai order pembelian dan penerimaan barang selain diperlukan oleh bagian akuntansi, juga diperlukan oleh bagian produksi untuk menyusun jadwal produksi.
  • 24.
    12 Dengan demikian, sisteminformasi yang terintegrasi sangat diperlukan agar secara efektif menyediakan data bagi semua pengguna laporan keuangan. Menurut TIMBooks (2015:4) mengungkapkan bahwa sistem informasi akuntansi menghasilkan informasi yang dapat digunakan untuk: 1. Mendukung kegiatan rutin Sistem informasi akuntansi dapat mendukung menangani order operasi rutin seperti order pelanggan, mengirimkan barang dan jasa, melakukan penagihan, dan menerima pembayaran dari konsumen. 2. Mendukung keputusan Dengan adanya sistem informasi akunansi manajemen dapat mengetahui produk mana yang paling laku, manajemen dapat memutuskan produk mana yang harus selalu tersedia dalam stok serta memutuskan cara memasarkannya. 3. Perencanaan dan pengendalian Memiliki informasi yang berkaitan dengan anggaran dan biaya standar, maka manajemen dapat membandingkan anggaran dengan biaya sesungguhnya sehingga dapat membuat perencanaan tentang kegiatan operasi perusahaan dimasa mendatang beserta pengendaliannya. 4. Menerapkan pengendalian internal Pengendalian internal meliputi kebijakan, prosedur, dan sistem informasi yang digunakan untuk melindungi asset perusahaan dari kerugian atau penggelapan serta berguna untuk menjaga akurasi data keuangan.
  • 25.
    13 2.1.4 Ancaman –Ancaman Atas Sistem Informasi Akuntansi Resiko terbesar dalam sistem informasi dan paling merugikan, bersumber dari kesalahan. Empat jenis ancaman yang dihadapi perusahaan menurut Romney & Steinbart (2006:222) adalah sebagai berikut: 1. Salah satu ancaman yang dihadapi perusahaan adalah kehancuran karena bencana alam dan politik, seperti kebakaran, paas yang berlebihan, banjir, gempa bumi, badai, angin dan perang. Contohnya adalah gempa bumi di Los Angeles menghancurkan banyak sekali sistem, menyebabkan sistem lainnya rusak krena jatunya puing – puing, air dari sistem penyemprot air, dan debu, serta mengganggu jalur komunikasi. 2. Ancaman kedua bagi perusahaan adalah kesalahan pada software, kegagalan sistem operasi (operating system – OS), gangguan dan fluktuasi lisrik, serta kesalahan pengiriman data yang tidak terdeteksi. Contohnya adalah kerusakan pada sistem akauntansi perpajakan yang baru merupakan penyebab kegagalan California mengumpulkan pajak perusahaan sebesar $635 juta. 3. Ancaman ketiga bagi perusahaan adalah tindakan yang tidak disengaja, seperti kesalahan atau penghapusan karena ketidaktahuan atau karena kecelakaan. Hal ini biasanya terjadi karena kesalahan manusia, kegagalan untuk mengikuti prosedur yang telah ditetapkan, dan personil yang tidak diawasi atau dilatih dengan baik. Para pemakai sering kali kehilangan atau salah meletakkan file di tempat yang salah. Contohnya adalah staf administrasi bagian entri data di
  • 26.
    14 Giant Food Inc,salah memasukkan data dividen kuartal sebesar $2,50 sebagai ganti dari $0,25. Sebagai hasilnya, perusahaan mebayar lebih dari $10 juta atas kelebihan dividen tersebut. 4. Ancaman keempat yang dihadapi perusahaan adalah tindakan disengaja, yang biasanya disebut sebagai kejahatan komputer. Ancaman ini berbentuk sabotase, yang tujuannya adalah menghancurkan sistem atau beberapa komponennya. Penipuan komputer adalah jenis kejahatan komputer lainnya, dengan tujuan untuk mencuri benda, berharga seperti uang, data atau waktu pelayanan komputer. Penipuan ini jga dapat melibatkan pencurian, yaitu pencurian atau ketidaklayakan pengguna atas asset atau pegawai, disertai dengan pemalsuan catatan untuk menyembunyikan pencurian tersebut. Contohnya adalah seorang manajer SIA di kantor Florida bekerja untuk perusahaan pesaing setelah dia dipecat dari tempat bekerjanya. Pada waktu yang tidak lama, pihak pertama yang mempekerjakan dirinya tersebut menyadari bahwa para reporternya secara konstan telah direbut informasi beritanya. Perusahaan Koran tersebut akhirnya mengetahui bahwa manajer SIA tersebut masih memiliki akun dan password aktif, serta masih secara teratur melihat file – file komputer di perusahaan tersebut untuk mendapatkan informasi mengenai cerita eklusif.
  • 27.
    15 2.1.5 Peranan AkuntanDalam Sistem Informasi Akuntansi Akuntan mempunyai peran yang sangat penting dalam menjalankan sistem informasi akuntansi. Menurut TIMBooks (2015:6) akuntan memiliki peran dalam pnggunaan informasi yaitu sebagai berikukt: 1. User Dalam hal ini akuntan dapat berperan sebagai user atau pengguna sistem informasi sehingga dapat melakukan proses akuntansi diantaranya dengan menggunakan aplikasi atau software akuntansi, akuntan dapat dengan mudah melakukan pemrosesan transaksi rutin secara otomatis, sehingga waktu yang digunakan untuk mengerjakan fungsi rutin semakin berkurang dan dapat menggunakan waktunya untuk pengambilan keputusan strategik dan perencanaan. 2. Manajer Peran akuntan dalam hal ini adalah mengelola aliran kas perusahaan bedasarkan laporan arus kas. 3. Konsultan Dapat memberikan jasa konsultasi akuntansi dan pajak 4. Evaluator Dapat melakukan audit laporan keuangan untuk evaluasi
  • 28.
    16 2.1.6 Peran Komputerdi dalam Sistem Informasi Akuntansi Dimasa sekarang ini, tugas – tugas atau pekerjan manusia dalam organisasi banyak yang telah dapat digantikan oleh komputer termasuk dalam bidang akuntansi.proses pengolahan data akuntansi akan dpat dilakukan dengan lebih cepat bil menggunakan komputer. Hal ini dapat terjadi karena kemampuan komputer untuk mengolah lebih cepat dibandingkan sistem manual. Dengan adanya perkembangan teknologi komputer, semakin banyak perusahaan yang menggunakan jasa komputer untuk memproses data akuntansinya. Dengan menggunakan komputer dalam mengolah data akuntansi perlu adanya pengawasan berupa dokumen – dokumen yang dibuat secara manual untuk menjamin keteliltian dan keamanan dalam memproses data perusahaan. Beberapa tahapan proses pengolahan data yang memperoleh manfaat besar dari penggunaan komputer menurut Sutabri (2004:21) adalah: 1 Verifikasi Komputer dapat mengecek kebenaran maupun kelayakan angka – anagka yang menjadi input dalam suatu proses. Misalnya pengecekan kebenaran kode yang digunakan. 2 Sortir Komputer memungkinkan untuk dilakukannya pensortiran data ke dalam beberapa klasifikasi yang berbeda dengan cepat. Misalnya, kumpulan faktur penjualan dapat disortir ke dala klasifikasi kumpulan satu supplier.
  • 29.
    17 3 Transmission Komputer dapatmemindahkan lokasi data dari suatu tempat, ke tempat lainnya dengan cepat. Misalnya, data dari suatu file dipindahkan ke file lainnya. 4 Perhitungan Dengan komputer, perhitungan – perhitungan dapat dilakukan dengan cepat. Misalnya, menghitung salso rekening sesudah adanya posting. 2.1.7 Bentuk Pengawasan di dalam Sistem Informasi Akuntansi Pengawasan adalah suatu usaha sistematik untuk menetapkan standar pelaksanan dengan tujuan perencanaan, membandingkan kegiatan nyatadengan standar yang telah ditetapka, dan mengukur penyimpangan –penyimpangan serta mengambil koreksi yang diperlukan untuk menjamin bahwa semua sumber daya perusahaan dipergunakan dengan cara paling efektif dan efisien dalam pencapaian tujuan perusahaan. Menurut Sutabri (2004:31) Ada berbagai faktor yang membuat pengawasan semakin diperlukan oleh setiap organisasi, yaitu: 1. Perubahan lingkungan organisasi 2. Peningkatan kompleksitas organisasi 3. Kesalahan – kesalahan 4. Kebutuhan manajer untuk mendelegasikan wewenang
  • 30.
    18 Sutabri (2004:32) jugamenjelaskan bahwa proses pengawasan yang dilakukan di dalam sistem informasi akuntansi biasanya terdiridari lima tahap, yaitu sebagai berikut: 1. Penetapan standar pelaksanaan (perencanaan) 2. Penentuan pengukuran pelaksanaan kegiatan 3. Membandingkan pelaksanaan kegiatan dengan standar dan penganalisaan penyimpangan – penyimpangan 4. Pengambilan tindakan koreksi. Gambar 2.2 Proses pengawasan dalam SIA Sumber: Sutabri : 32 (2004) Penetapan standar pelaksanaan Penentuan pengukuran pelaksanaan kegiatan Pengambilan tindakan koreksi, bila perlu Pengukuran pelaksanaan kegiatan Perbandingan dengan standar evaluasi
  • 31.
    19 2.2 Pengertian SistemPengendalian Intern 2.2.1 Pengertian pengendalian Internal Menurut The American Institute of Certified Public Accountans (AICPA) pengertian sistem pengendalian intern dalam buku Wahyu (2006:11.4) yaitu sebagai berikut: Rencana organisasi dan semua ukuran dan metode terkoordinasi yang diterapkan dalam suatu perusahaan untuk melindungi aktiva, menjaga keakurasian dan keterpercayaan data akuntansi, meningkatkan efisiensi, dan meningkatkan kepatuhan terhadap kebijakan manajemen. Committee of Sponsoring Organizations (COSO) dalam buku yang sama karya Wahyu (2006:11.5) mendefinisikan pengertian pengendalian internal adalah sebagai berikut: Internal control as the process implemented by the board of directors, managements, and those under their direction to provide reasonable assurance that control objectives are achieved with regard to : 1. Effectiveness and efficiency of operation 2. Reliability of financial reporting 3. Compliance with applicable laws and regulations Sedangkan menurut TIMBooks (2015:36) mendefinisikan pengendalian internal adalah: “Proses yang dirancang untuk memberikan jaminan tercapainya tujuan yang berkaitan dengan efektivitas dan efisiensi operasi, reliabilitas pelaporan keuangan, dan ketaatan pada peraturan hokum yang berlaku”. Selanjutnya Romney & Steinbart (2006:229) menjelaskan bahwa pengendalian internal adalah : rencana organisasi dan metode bisnis yang dipergunakan untuk menjaga asset, memberikan informasi yang akurat dan andal, mendorong dan memperbaiki
  • 32.
    20 efisiensi jalannya organisasi,serta mendorong kesesuaian dengan kebijakan yang ditetapkan. Dari pengertian diatas, dapat disimpulkan bahwa pengendalian internal merupakan kegiatan dalam yang diterapkan dalam perusahaan dengan melindungi aktiva perusahaan, menjaga keakuratan data, meningkatkan efisiensi dan diharapkan dapat mematuhi semua kebijakan dan peraturan perusahaan. 2.2.2 Komponen Pengendalian Internal Menurut TIMBooks (2015:37) Pengendalian internal terdiri dari lima komponen, yaitu : 1. Lingkungan pengendalian Lingkungan pengendalia merupakan faktor – faktor yang merupakan pondasi bagi komponen pengendalian internal yang lain.lingkungan pengendalian meliputi integritas, dan nilai- nilai etika, komitmen terhadap kompetensi, filosofi manajemen dan gaya operasi, struktur organisasi, perhatian dan pengarahan dewan direksi, serta kebijakan dan praktik sumberdaya manusia. 2. Penilaian resiko Penilaian risiko merupakan proses identifikasi, analisis, dan pengelolaan risiko yang berkaitan dengan pencapaian tujuan pengendalian internal 3. Aktivitas pengendalian Kebijakan dan prosedur yang dikembangkan oleh organisasi untuk mengurangi risiko 4. Informasi dan Komunikasi
  • 33.
    21 Sistem informasi perusahaanmerupakan kumpulan dari prosedur da catatan yang dibuat untuk memulai, merekam, memproses, dan melaporkan kejadian dalam proses bisnis. 5. Pengawasan Manajemen memantau pengendalian internal untuk memastikan bahwa pengendalian organisasi berfungsi seperti yang seharusnya. 2.2.3 Karakteristik Pengendalian Internal Menurut COSO Certificated Of Sponsoring Organization didalam buku Wahyu (2006:11.5) sistem pengendalian memiliki karakteristik sebagai berikut: 1. Pengendalian internal merupakan suatu proses. Pengendalian internal merupakan suatu proses untuk mencapai tujuan tertentu. Pengendalian internal sendiri bukan merupakan suatu tujuan. Pengendalian internal merupakan suatu rangkaian menjadi bagian yang terpisahkan, bukan hanya sebagai tambahan dari infrastruktur entitas. 2. Pengendalian internal dilakukan oleh manusia. Pengendalian internal bukan hanya terdiri dari pedoman kebijaksaan dan formulir, namun dijalankan oleh orang dari setiap jenjang organisasi, yang mencakup dewan direksi, manajemen dan personalia lain yang berperan didalamnya. 3. Pengendalian internal diharapkan hanya dapat memberikan keyakinan yang memadai, bukan keyakinan mutlak bagi manajemen dan dewan direksi perusahaan. Hal ini disebabkan karena keterbatasan bawahan yang melekat
  • 34.
    22 dalam semua itempengendalian internal dan pertimbangan manfaat dan pengorbanan dalam pencapaian tujuan pengendalian. 4. Pengendalian internal disesuaikan dengan pencapaian tujuan di dalam kategori pelaporan keuangan, kepatuhan, dan operasi yang saling melengkapi. 2.2.3 Tujuan Pengendalian Internal Pengendalian internal merupakan jawaban manajemen untuk menangkal risiko yang diketahui, atau dengan perkataan lain, untuk mencapai suatu tujuan penngendalian (control objective). Ada hubungan langsung antara tujuan entitas dan pengendalian internal yang di implementasikannya untuk mencapai tujuan entitas. Menurut Sutabri (2004:103) tujuan pengendalian internal yaitu diantaranya: 1 Melindungi harta kekayaan perusahaan 2 Meningkatkan akurasi informasi yang dihasilkan oleh sistem informasi yang dijalankan oleh perusahaan. 3 Meningkatkan efisiensi kinerja perusahaan 4 Meningkatkan kepatuhan terhadap kebijakan manajemen. Sedangkan menurut TMBooKS (2015:49) mengenai tujuan pengendalian internal yang meliputi : 1. Efisiensi dan Efektivitas operasi 2. Reliabilitas pelaporan keuangan 3. Kepatuhan pada peraturan dan hukum yang berlaku
  • 35.
    23 4. Menjaga keamananasett Sutabri (2004:34) mengelompokkan sistem pengendalian internal menurut tujuannya, yaitu: 1 Pengendalian Administratif Pengendalian administrative mencakup tujuan dalam memajukan efisiensi dalam operasi dan membantu menjaga dipatuhinya kebijaksanaan manajemen yang telah ditetapkan lebih dahulu. Pengendalian terdiri dari rencana organisasi dan semua metode dan prosedur yang terutama berkaitan dengan efiensi operasi dan kepatuhan pada kebijaksanaan manajemen dan biasanya hanya mempunyai hubungan tidak langsung dengan pembukuan. Pengendalian administrasi ini biasanya meliputi pengendalian – pengendalian seperti pelaporan pelaksanaan, program pelatihan dan kontrol kualitas. Dengan demikian, pengendalian administrasi berhubungan dengan pengesahan (otorisasi) transaksi – transaksi oleh manajemen. Otorisasi tersebut merupakan fungsi manajemen yang langsung berhubungan dengan tanggungjawab untuk mencapai tujuan perusahaan. 2 Pengendalian Akuntansi Prosedur utama yang berkaitan dan berhubungan langsung dengan pengamanan harta milik suatu organisasi dan dapat dipercayanya kebenaran suatu pengendalian akuntansi terdiri atas struktur organisasi, metode dan catatan finansial. Dalam pengendalian akuntansi biasanya meliputi pegendalian –
  • 36.
    24 pengendalian seperti sistempengesahan (otorisasi) dan persetujuan, pemisahan tugas diantara pihak yang mencatat dan membuat laporan dengan pihak pelaksana atau penyimpan aktiva, pengawasan fisik atas aktiva dan internal auditing. Catatan – catatan itu disusun untuk memberikan jaminan bahwa : 1 Transaksi – transaksi dilaksanakan sesuai dengan otorisasi manajemen yang umum maupun khusus. 2 Transaksi – transaksi dicatat untuk memungkinkan penyusunan laporan keuangan yang sesuai dengan prinsip akuntansi yang umumnya diterima atau kriteria – kriteria lain yang perlu untuk laporan – laporan tersebut serta untuk menunjukkan pertanggungjawaban atas aktiva. 3 Penggunaan aktiva hanya diperbolehkan bila sesuai dengan otorisasi manajemen. 4 Tanggungjawab atas aktiva (menurut catatan) dibandingkan dengan aktiva yang ada pada setiap waktu tertentu dan diambil tindakan yang perlu bila ada perbedaan. 2.2.4. Unsur – unsur Pengendalian Internal Suatu sistem pengendalian internal yang baik menurut Sutabri (2004:33) meliputi: 1 Struktur organisasi yang baik, dimana jelas ditetapkan tugas wewenang dan tanggung jawab dari fungsional masing – masing 2 Sistem dan wewenang prosedur pembukuan yang baik
  • 37.
    25 Merupakan alat bagimanajemen dalam melakukan pengawasan operasi perusahaan dan transaksi – transaksi yang terjadi. Dalam suatu organisasi harus dibuat dan disediakannya formulir – formulir, buku- buku, catatan- catatan, laporan dan prosedur yang mengatur kegiatan operasi perusahaan dan setiap transaksi yang terjadi harus diotorisasi oleh pihak yang berwenang. 3 Praktek yang sehat dalam melaksanakan fungsi dan tugas bagan organisasi Yang dimaksud praktek yang sehat adalah setiap pegawai dalam perusahaan melaksanakan tugasnya sesuai dengan prosedur yang ditetapkan. 2.3 Persediaan Barang Dagang 2.3.1 Jenis – Jenis Persediaan Perusahaan mengklasifikasikan persediannya tergantung pada jenis perusahaan. Apakah perusahaan dagang yang persediaannya dinamakan persediaan barang dagang, dimana barang dagangan ini dimiliki oleh perusahaan dan sudah langsung dalam bentuk siap untuk dijual dalam kegiatan normal perusahaan sehari – hari. Sedangkan pada perusahaan manufaktur, mula – mula persediaannya diklasifikasikan menjadi tiga, yaitu mencakup persediaan bahan baku, persediaan barang dalam proses, persediaan barang jadi. Menurut Martini (2012:246) jenis jenis persediaan antara lain: 1. Persediaan bahan baku (raw material inventory) adalah bahan atau perlengkapan yang akan digunakan dalam proses produksi. Bahan baku
  • 38.
    26 diperlukan pabrik untukdiolah, yang setelah melalui beberapa proses diharapkanmenjadi barng jadi. Pencatatannya ke dalam jurnal adalah: BDP-biaya bahan baku xxx Persediaan bahan baku xx 2. Persediaan barang dalam proses (work in process inventory) yang merupakan barang setengah jadi yang akan diproses menjadi produk jadi. Pencatatannya kedalam jurnal adalah sebagai berikut: Barang dalam proses xxx BDP-Biaya bahan baku xxx BDP-Biaya tenaga kerja langsung xxx BDP-Biaya Overhead pabrik xxx 3. Persediaan barang jadi (finished goods inventory) yaitu barang yang telah selesai diproses atau diolah dan merupakan bahan siap untuk dijual kepada pelanggan. Pencatatannya kedalam jurnal adalah sebagai berikut: Persediaan barang jadi xxx BDP-Biaya bahan baku xxx BDP-Biaya tenaga kerja langsung xxx BDP-Biaya Overhead pabrik xxx 2.3.2 Pengertian Persediaan Barang Dagang Persediaan merupakan salah satu aset yang sangat penting bagi suatu entitas baik bagi perusahaan ritel, manufaktur, jasa maupun entitas lainnya.
  • 39.
    27 Persedian cukup berpengaruhterhadap kinerja perusahaan khususnya pada penentuan harga pokok produksi atau harga pokok penjualan yang akhirnya akan mempengaruhi total laba bersih di laporan keuangan perusahaan. PSAK No.14 (2013 : 14.2) mendefinisikan persediaan adalah asset yang: tersedia untuk dijual dalam kegiatan usaha biasa, dalam proses produksi untuk penjualan tersebut, atau dalam bentuk bahan atau perlengkapan untuk digunakan dalam proses produksi atau pemberian jasa. Reeve (2006 : 425) mendefinisikan persediaan sebagai: Aktiva yang tersedia untuk dijual dalam kegiatan usaha normal dalam proses produksi atau yang berjalan dalam bentuk bahan atau perlengkapan (supplies) untuk digunakan dalam proses produksi atau pemberian jasa Pengertian persediaan barang menurut IAS2 (2011:337) yaitu: Aset yang disimpan untuk dijual dalam operasi rutin perusahaan, dalam proses produksi untuk penjualan, dalam bentuk bahan atau perlengkapan yang akan dikonsumsi selama proses produksi atau penyerahan jasa. Dari beberapa pengertian yang dikemukakan diatas, dalam perusahaan manufaktur pengertian persediaan dapat diartikan sebagai bahan baku utama dalam menjalankan proses produksi perusahaan. Adapun menurut Ariefiansyah (2012:8) pengertian persediaan barang dagang adalah “semua barang yang dibeli dan disimpan di dalam gudang untuk sementara waktu dengan tujuan untuk dijual kembali”. Selanjutnya Libby (2008:336) mengemukakan bahwa pengertian persediaan barang dagang adalah: “aset berwujud yang dimiliki oleh perusahaan
  • 40.
    28 untuk dijual dalamoperasi normal bisnis atau digunakan untuk menghasilkan produk atau jasa yang akan dijual”. Dari beberapa definisi diatas dapat disimpulkan bahwa persediaan adalah suatu aktiva yang penting untuk perusahaan yang meliputi barang – barang milik perusahaan dengan maksud untuk dijual dalam suatu periode usaha tertentu, atau persediaan barang-barang yang masih dalam pengerjaan atau proses produksi, ataupun persediaan bahan baku yang menunggu penggunanya dalam suatu proses produksi. 2.3.3 Arti Penting Persediaan Persediaan berpengaruh terhadap neraca maupun laba-rugi, dalam sebuah neraca perusahaan dagang atau perusahaan manufaktur. Persediaan merupakan bagian yang cukup besar dari keseluruhan aktiva lancar yang dimiliki perusahaan. Walaupun demikian, jumlah dan persentasenya berbeda – beda antara perusahaan yang satu dengan yang lainnya. Penentuan persediaan memainkan peranan penting dalam mencocokkan beban dan pendapatan dalam suatu periode berjalan, sebagaimana penyesuaian yang dilakukan pada periode berikutnya. Dan apabila terdapat kesalahan dalam pelaporan persediaan barang, maka akan mempengaruhi laporan keuangan pada periode yang sedang berjalan dan periode berikutnya. Sebuah kesalahan yang terjadi dalam pencatatan dan penilaian atas persediaan akan berakibat fatal, baik pada neraca (Statement of financial position)
  • 41.
    29 maupun laporan labarugi (income statement). Dalam neraca dari sebuah perusahaan dagang, nilai persediaan sering kali merupakan komponen yang sangat signifikan (material) dibanding dengan nilai keseluruhan aktiva lancar. Sedangkan dalam laporan laba rugi, besarnya harga pokok persediaan (yang dijual) merupakan komponen utama penentu kinerja atau hasil kegiatan operasional perusahaan selama periode. Menurut Ballou (2004:406), beberapa alasan diadakannya persediaan berkaitan dengan pelayanan konsumen atau untuk meminimalkan biaya yang secara tidak langsung dihasilkan dari usaha memuaskan pelanggan. Secara singkat dapat dipaparkan sebagai berikut : 1. Meningkatkan pelayanan terhadap pelanggan. 2. Sistem pengendalian persediaan yang dijalankan oleh perushaan tidak selalu dapat bereaksi secara cepat dan ekonomis terhadap permintaan konsumen atau jasa, yang jika diperhitungkan secara benar dapat memenuhi fluktuasi permintaan yang tinggi akan produk maupun jasa. Adanya persediaan berpengaruh pada peningkatan penjualan. 3. Mengurangi biaya operasional, agar : a. Pelaksanaan produksi lebih ekonomis karena persediaan bertindak sebagai penyangga antara jumlah yang harus diproduksi dengan variasi permintaan.
  • 42.
    30 b. Dapat mengurangibiaya transportasi dan menyeimbangkan biaya dari sejumlah kuantitas yang dibeli dengan penurunan harga pasar. c. Pembelian dalam jumlah yang besar semakin mendekati kuantitas kebutuhan yang mendesak. d. Persediaan bertindak sebagai penyangga terhadap variasi waktu antara produksi dan pengiriman. e. Persediaan dapat mengantipasi masalah pemogokan buruh, bencana alam, keterlambatan pengiriman. 2.3.4 Tujuan dan Manfaat Persediaan Pada prinsipnya adanya persediaan untuk mempermudah dan memperlancar proses produksi. Adapun tujuan persediaan menurut Rangkuti (2000:2), yaitu: 1. Menghilangkan resiko keterlambatan datangnya barang/bahan yang dibutuhkan perusahaan. 2. Menghilangkan resiko dari materi yang dipesan berkualitas tidak baik sehingga harus dikembalikan. 3. Untuk mengantisipasi bahan yang dihasilkan secara musiman sehingga dapat digunakan bila bahan itu tidak ada dalam pasaran. 4. Mempertahankan stabilitas operasi perusahaan atau menjamin kelancaran arus produksi 5. Mencapai penggunaan mesin yang optimal.
  • 43.
    31 6. Memberikan pelayanankepada langganan dengan sebaik-baiknya, dengan memeberikan jaminan tersedianya barang jadi. 7. Membuat pengadaan atau produksi tidak perlu sesuai dengan penggunaan atau penjualannya. Sedangkan beberapa manfaat dari persediaan diantaranya sebagai berikut: 1. Perusahaan tidak kehilangan kesempatan mendapatkan keuntungan dengan terpenuhinya persediaan barang. Jika saja ada permintaan lebih dari konsumen, perusahaan tidak perlu khawatir karena persediaan yang ada, dapat menutupi permintaan konsumen tersebut. Hal ini sangat baik untuk menjaga agar kepuasan konsumen terhadap perusahaan. 2. Pengelolaan persediaan barang disesuaikan dengan prediksi permintaan pasar. Hal ini memudahkan perputaran barang sehingga tidak terjadi penumpukan barang. Selain itu pengelolaan jumlah persediaan barang juga meminimalkan pengeluaran modal yang terlalu besar dan juga meminimalkan tingkat kerugiaan diakibatkan rusaknya barang karena lama penyimpanan. 3. Bermanfaat menjaga kestabilan operasional perusahaan. Kebutuhan konsumen terjamin dan turut menjaga fluktuatif harga pasar. Dari tujuan dan manfaat yang dikemukakan diatas, dapat disimpulkan bahwa persediaan diharapkan tersedia dalam jumlah yang optimal, sehingga memperkecil biaya persediaan yang ditimbulkan akibat kelebihan atau kekurangan stok.
  • 44.
    32 2.3.5 Pengendalian InternalAtas Persediaan Tujuan utama pengendalian persediaan adalah memiliki jumlah persedian berkualitas yang cukup untuk melayani kebutuhan pelanggan dengan meminimalkan biaya pemeliharaan persediaan (produksi, penyimpanan, kedaluarsa, dan pendanaan). Produk dengan kualitas rendah akan membuat pelanggan kecewa, retur, dan penurunan penjualan dimasa mendatang. Pembelian atau produksi unit produk yang laris atau banyak diminati pelanggan jika terlalu sedikit akan menyebabkan perusahaan kehilangan penjualan dan mengecewakan pelanggan. Sebaliknya, membeli terlalu banyak unit yang tidak laris akan meningkatkan biaya simpan dan biaya bunga atas pinjaman jangka pendek untuk mendanai pembelian tersebut. Bahkan perusahaan dapat mengalami kerugian, jika produk tersebut tidak dapat dijual dengan harga normal. Sistem akuntansi memainkan tiga peran penting dalam proses pengelolaan persediaan. 1. sistem akuntansi harus menyediakan informasi yang tepat dan akurat untuk menyediakan laporan keuangan periodik dan retur pajak. 2. sistem akuntansi harus menyediakan informasi terkini mengenai kuantitas dan biaya persediaan untuk memfasilitasi keputusan pemesanan bahan dan pabrikasi produk.
  • 45.
    33 3. untuk megamankanatau mencegah aktiva perusahaan (persediaan) dari tindakan pencurian, penyelewengan, penyalahgunaan, dan kerusakan, maka dibutukan sistem akuntansi untuk melindungi asset ini. Pengendalian internal dimulai pada saat barang diterima (dibeli dari pemasok). Laporan penerimaan barang yang bernomor urut tercetak seharusnya disiapkan oleh bagian penerimaan untuk menetapkan tanggung jawab awal atas persediaan. Untuk memastikan bahwa barang yang diterima sesuai dengan apa yang dipesan, maka setiap laporan penerimaan barang harus dicocokkan dengan formulir pesanan pembelian yang asli. Harga barang yang dipesan, seperti yang tertera dalam formulir pesanan pembelian, seharusnya dicocokkan dengan harga yang tercantum dalam faktur tagihan (invoice). Setelah laporan penerimaan barang, formulir peasanan pembelian, dan faktur tagihan dicocokkan, perusahaan akan mencatat persediaan dalam catatan akuntansi. Pengendalian internal atas persediaan juga seringkali meibatkan bantuan alat pengaman, seperti kaca dua arah di alfamart dan Hero Supermarket, kamera, sensor magnetik seperti pintu masuk di Carrefour, kartu akses gudang, pengatur suhu ruangan, dan petugas keamanan. Tempat penyimpanan persediaan, seharusnya disimpan dalam gudang yang di mana aksesnya dibatasi hanya untuk karyawan tertentu saja. Setiap pengeluaran barang dari gudang seharusnya dilengkapi atau didukung dengan
  • 46.
    34 formulir permintaan barang,yang telah diotorisasi. Suhu tempat dimana barang disimpan seharusnya diatur untuk menghindari terjadinya kerusakan atas barang dagangan, seperti makanan dan minuman tertentu, obat, bahan adukan cat, gas tabung, dan lain sebagainya. Jika barang dagangan berupa keramik maka yang harus diperhatikan adalah penyusunan keramik agar terhndar dari resiko pecahnya keramik pada tumpukan yang terbawah. Penggunaan sistem pencatatan perpetual juga memberikan pengendalian yang efektif atas persediaan. Informasi mengenai jumlah atas masing – masing jenis barang dagangan dapat segera tersedia dalam buku besar pembantu untuk masinng – masing akun persediaan. Untuk menjamin keakuratan besarnya persediaan yang dilaporkan dalam laporan keuangan, perusahaan dagang seharusnya melakukan pemeriksaan fisik atas persediaannya. Dalam sistem pencatatan perpetual, hasil dari penghitungan fisik akan dibandingkan dengan data persediaan yang tercatat dalam buku besar untuk menentukan besarnya kekurangan yang ada atas saldo fisik persediaan. Dapat disimpulkan bahwa sistem pencatatan perpetual, pemeriksaan fisik dilakukan bukan untuk menghitung saldo akhir persediaan melainkan sebagai pengecekan silang mengenai keabsahan atas saldo persediaan yang dilaporkan dalam buku besar persediaan.
  • 47.
    35 2.3.6 Prosedur PenangananPersediaan Barang Dagang Ada beberapa prosedur penanganan persediaan barang dagang dengan melakukan pencatatan yang akurat. Berikut ini adalah beberapa prosedur penanganan persediaan dengan menggunakan catatan menurut Sahar (2006:46) diantaranya sebagai berikut: 1. Posedur pencatatan pembelian persediaan barang dagang. Prosedur ini merupakan salah satu prosedur yang membentuk prosedur pmbelian. Dalam prosedur ini, dilakukan pencatatan harga pokok persediaan yang dibeli. Dokumen sumber yang digunakan dalam prosedur pencatatan pembelian persediaan barang dagang yaitu delivery order Bukti pengiriman barang dari pemasok, faktur penjualan dari pemasok, laporan penerimaan barang, dan surat order pembelian. 2. Prosedur pencatatan penjualan persediaan barang dagang Dokumen sumber yang digunakan dalam prosedur pencatatan penjualan persediaan barang dagang adalah delivery order dan faktur penjualan. Persediaan barang akan dicatat kedalam kartu persediaan. Harga pokok yang dihasilkan dari kartu persediaan akan dijadikan patokan perusahaan dalam menjual barang dagang nya. Dalam beberapa perusahaan ritel, karena persediaan barang yang beraneka ragam, metode yang dilakukan untuk penentuan harga pokok penjualan adalah dengan metode rata – rata atau average cost.
  • 48.
    36 3. prosedur pencatatanRetur Pembelian Apabila barang dagang yang dibeli dari para pemasok dikembalikan, maka transaksi retur pembelian ini akan mempengaruhi persediaan barang dagang, yaitu dalam kartu persediaan retur pembelian akan mengurangi jumlah kuantitas persediaan barang dan akan dijurnal dengan membuat memo debit dengan melampirkan laporan penerimaan barang yaitu: Utang dagang xxx Retur pembelian xxx 4. Prosedur pencatatan Retur Penjualan Apabila barang dagang yang telah dijual dikembalikan oleh pembeli, maka transaksi retur penjualan ini akan mempengaruhi persediaan barang dagang yaitu akan menambah jumlah kuantitas di kartu persediaan barang. Dokumen yang digunakan dalam prosedur pencatatan retur penjualan adalah laporan pennerimaan barang dan memo kredit yang akan digunakan untuk menjurnal transaksi retur penjualan. Pencatatan nya kedalam jurnal adalah sebagai berikut: Retur penjualan xxx Piutang dagang xxx 2.3.7 Mengadministraikan Proses Penerimaan Barang Dagang Dalam melakukan penerimaan barang dagang yang akan masuk ke dalam gudang, perlu adanya dokumen – dokumen yang di sampaikan dan di cocokkan
  • 49.
    37 dengan jumlah barngyang diterima untuk dijadikan internal control bagi perusahaan. Adapun beberpa dokumen yang dibutuhkan untuk proses penerimaan barang menurut Sahar (2006:74) adalah sebagai berikut : 1. Data barang Barang dagang yang dibeli oleh perusahaan harus masuk ke dalam gudang masuk untuk dicatat. Data – data barang yang dicatat adalah nama barng, jenis barang, spesifikasi barang, kualitas barang yang dipesan, ukuran barang, berat barang, dan jumlah barang, keadaan barang cacat atau tidaknya barang yang diterima. 2. Dokumen administrasi penerimaan barang Dokumen yang terlibat dalam administrasi penerimaan barang adalah sebagai berikut: a Surat jalan (SJ) Dokumen ini diterima dari penjual yang berisikan informasi jumlah kuantitas, spesifikasi, dan mutu barang yang dikirim oleh penjual. b Order Pembelian Dokumen ini digunakan untuk memesan barang kepada pemsok atau supplier. Dengan surat oder ini, perusahaan memulai proses pengadaan barang dagang. Bagian gudang akan menerima barang, jika telah menerima tembusan surat order pembelian dari bagian pembelian. Tidak
  • 50.
    38 ada barang yangditerima oleh bagian gudang tanpa didahului dengan keluarnya surat order pembelian. c Laporan penerimaan barang (LPB) Laporan penerimaan barang merupakan laporan yang menunjukkan bahwa barang yang diterima dari pemasok sesuai dengan yang tertera dalam surat order pembelian dan surat jalan. Informs yang tercantum dalam laporan penerimaan barang adalah kode barang, nama barang, dan jumlah unit barang. 3. Catatan akuntansi penerimaan barang Catatan akuntansi yang terlibat dalam administrasi penerimaan barang adalah: a. Kartu gudang Kartu gudang adalah catatan akuntansi yang berisi rincian jumlah persediaan barang dalam gudang. Setiap jenis persediaan dibuatkan satu kartu. Kartu ini menunjukkan mutasi persediaan dalam waktu berjalan dan saldo akhir. b. Kartu persediaan barang Catatan akuntansi ini dibuat untuk melihat jumlah persediaan akhir dari barang beserta harga pokok penjualannya. c. Kartu barang Kartu ini digantungkan dekat masing – masing jenis barang
  • 51.
    39 4. Prosedur administrasipenerimaan barang Prosedur administrasi penerimaan barang adalah sebagai berikut: a. Bagian gudang b. Bagian penerimaan dan penyimpanan c. Bagian pembelian 2.3.8 Pemeriksaan Atas Penerimaan barang Penerimaan persediaan barang dagang dapat disebabkan oleh dua hal yaitu adanya pembelian barang dagang dan retur penjualan. Kendala yang sering dihadapi perusahaan dalam proses penerimaan barang yaitu sebagai berikut: 1. Menerima barang dalam jumlah berbeda dengan jumlah yang dipesan 2. Menerima barang yang rusak 3. Menerima barang dengan kualitas rendah Adapun prosedur yang harus dilakukan dalam pemeriksaan barang menurut Sahar (2006:82) adalah sebagai berikut: 1. Menerima surat jalan dari pemasok, kemudian staf gudang akan memverifikasi surat jalan tersebut. 2. Melakukan pencocokan antara surat jalan dengan tembusan order pembelian yang diterima dari bagian pembelian, baik mengenai nama barang, jenis barang, spesifikasi barang, dan jumlah unit barang yang dibeli.
  • 52.
    40 3. Melakukan verifikasiperhitungan fisik barang dengan mengecek nama barang, jenis barang ddan keadaan barang yang dikirim. Berikut adalah alur pemeriksaan oleh bagian gudang Gambar 2.3 Alur pemeriksaan oleh bagian gudang Sumber : Sahar: 82 (2006) 2.3.9 Mengadministrasikan Penyimpanan Barang Setelah barang dagang yang dipesan diterima oleh bagian gudang, barang tersebut akan di simpan kedalam gudang. Berikut prosedur penyimpanan barang oleh bagian gudang menurut Sahar (2006:77) adalah sebagai berkut:
  • 53.
    41 1. Memeriksa SuratJalan 2. Menghitung Barang 3. Memisahkan dan mengembalikan barang yang rusak dan cacat atau salah pesan. 4. Mengkoreksi jumlah unit dan nominal pada hasil perhitungan fisik persediaan barang dagang. 5. Membuat laporan Penerimaan Barang 2.3.10 Metode Pencatatan Persediaan Dalam setiap pembelian, penerimaan, pengeluaran dan penghapusan persediaan haruslah terlebih dahulu dilakukan pencatatan yang memadai. Apabila tidak dilakukan pencatatan yang sesuai, besar kemungkinan akan terjadi kerugian yang cukup besar bagi pihak perusahaan, kerugian tersebut dapat berupa terjadinya penyelewengan – penyelewengan, penipuan atau pencurian dari persediaan yang ada. Proses pencatatan itu sendiri dimulai pada saat diterimanya surat pesanan pembelian dan dicatat ke buku pesanan. Dalam hal ini, invoice yang dikirimkan supplier akan diteliti kembali oleh bagian akuntansi dan dicocokkan dengan surat pesanan pembelian dan laporan penerimaan barang yang diterima dari bagian penerimaan. Adapun sistem pencatatan dapat ditempuh dengan 2 cara yaitu : 1. Sistem Pencatatan persediaan perpetual (Perpetual Inventory System).
  • 54.
    42 Disebut sistem perpetualkarena pencatatan akuntansinya dilakukan secara kontinyu (perpetual) baik untuk pencatatan jumlahnya maupun biayanya atau harga pokoknya. Dengan demikian jumlah maupun biaya persediaan dapat diketahui setiap saat. Sistem ini seringkali diterapkan oleh perusahaan yang menjual barang dagangan dengan harga per unit relatif mahal dan setiap unit barang dimungkinkan memiliki variasi spesifikasi sesuai dengan keinginan konsumen. Perlakuan akuntansi untuk metode Pencatatan Persediaan Perpetual adalah sebagai berikut: 1. Pembelian barang dagangan akan di debit pada akun persediaan. 2. Beban angkut pembelian akan di debit pada akun persediaan. 3. Retur pembelian akan di kredit ke akun persediaan. 4. Potongan pembelian akan di kredit ke akun persediaan. 5. Beban pokok penjualan atau harga pokok penjualan (Cost of Good Sold) diakui bersamaan dengan pengakuan penjualan dan akun persediaan akan di kredit. 6. Akun persediaan adalah akun pengendali yang didukung dengan buku besar pembantu untuk setiap jenis/item persediaan. Menentukan biaya persediaan sangatlah mudah apabila biaya per unit tetap konstan. Akan tetapi, biaya per unit biasanya berubah.
  • 55.
    43 Untuk menghitung hargapokok penjualan dan biaya persediaan akhir yang masih ditangan, kita harus membebankan biaya per unit ke item yang bersangkutan. Biaya item persediaan yang biasanya tidak dapat saling dipertukarkan (dan barang atau jasa yang diproduksi dan dipisahka untuk proyek khusus) harus dibebankan, dengan menggunakan identifikasi khusus (specific identification) sebesar biaya masing – masingnya. Biaya persediaan lainnya yang biasanya dapat saling dipertukarkan akan ditentukan dengan menggunakan beberapa rumus biaya. Rumus biaya yang umum mencakup metode biaya pertama masuk, pertama keluar (FIFO), pertama masuk terakhir keluar (LIFO), dan metode biaya rata – rata. Metode tersebut dapat memiliki dampak yang sangat berbeda terhadap laba yang akan dilaporkan dalam laporan laba rugi dan persediaan pada neraca. Karena itu, perusahaan memilih metode persediaannya dengan sangat hati – hati. 2. Sistem pencatatan persediaan periodik (Periodic Inventory System). Metode periodik disebut juga metode fisik karena jumlah rill persediaan barang dagang hanya akan bisa diketahui ketika dilakukan stockopname atau penghitungan fisik yang dilakukan pada akhir periode sesaat sebelum pembuatan laporan keuangan. Perubahan jumlah persediaan barang dagang hanya bisa diketahui secara pasti saat penghitungan fisik dilakukan. Bedasarkan pernyataan diatas dapat disimpulkan bahwa sistem persediaan periodik memerlukan inentarisasi fisik, yaitu suatu perhitungan, pengukuran,
  • 56.
    44 penimbangan barang yangpada akhir periode akuntansi digunakan untuk menetapkan kuntitas persediaan yang ada dalam perusahaan. Persediaan yang ada dalam laporan neraca ditentukan dari perhitungan fisik dan dinilai bedasarkan metode penilaian yang digunakan. Penggunaan metode fisk mengharuskan adanya penghitungan barang yang masih ada pada tanggal penyusunan laporan keuangan. Perhitungan persediaan (stock opname) ini diperlukan untuk mengetahui berapa jumlah barang yang masih ada dan kemudian diperhitungkan harga pokoknya. Setiap terjadi pembelian barang dicatat dalam rekening pembelian. Karena tidak ada catatan mutasi persediaan barang maka harga pokok penjualan baru dpat dihitung apabila persediaan akhir sudah dihitung. Perhitungan harga pokok penjualan dilakukan dengan cara sebagai berikut: Persediaan awal xxxx Pembelian barang dagangan xxxx + Barang tersedia untuk dijual xxxx Persediaan akhir (xxx) Harga pokok penjualan xxxx Untuk penjurnalan pembelian dan penjualan barang, perusahaan dagang maupun perusahaan pabrikasi umumnya tidaklah berbeda. Perbedaannya tampak hanya pada waktu dilakukan jurnal penyesuaiannya, karena pada perusahaan
  • 57.
    45 dagang pembelian bahanatau barang adalah untu tujuan dijual kembali. Sedangkan untuk perusahaan pabrikasi adalah untuk diolah menjadi barang jadi. Jurnal untuk setiap transaksi dalam metode pencatatan periodik menurut Ariefiansyah Ariefiansyah (2012: 10) adalah sebagai berikut: 1. Pembelian barang dagang secara tunai Pembelian (purchase) xxx Kas (cash) xxx 2. Pembelian barang dagang secara kredit Pembelian (purchase) xxx Utang dagang (accounts payable) xxx 3. Penjualan barang dagang secara kredit Penjualan (sales) xxx Piutang dagang (accounts receivable) xxx 4. Penjualan barang dagang secara tunai Penjualan (sales) xxx Kas (cash) xxx 5. Biaya angkut pembelian Beban angkut pembelian xxx Kas (cash) xxx 6. Retur pembelian Utang dagang (accounts payable) xxx
  • 58.
    46 Retur pembelian (purchasereturn) xxx 7. Potongan pembelian Utang dagang (accounts payable) xxx Potongan pembelian xxx 8. Retur penjualan Piutang dagang (accounts receivable)xxx Retur penjualan (sales return ) xxx 9. Potongan penjualan Piutang dagang (accounts receivable) xxx Retur penjualan (sales discount) xxx Untuk penjurnalan penyesuaian, bedasarkan jurnal – jurnal di atas maka jumlah persediaan belum dapat diketahui, sehingga perkiraan persediaan tidak diketahui dan saldo perkiraan persediaan di neraca tetap merupakan saldo awal. Untuk mengetahui perubahan atau saldo akhirnya perlu dilakuan perhitungan fisik (stock opname). 2.3.11 Pengertian Metode Penilaian Persediaan Menurut Hery (2012:307) ada tiga metode yang dapat digunakan dalam menghitung besarnya nilai persediaan akhir, yaitu antara lain: 1. Metode FIFO (first-in, first-out)
  • 59.
    47 Dalam perumusan FIFOdiasumsikan barang dalam persediaan yang pertama kali dibeli dan dijual dan di gunakan terlebih dahulu sehingga yang tertinggal dalam persediaan akhir adalah yang dibeli atau diproduksi kemudian. 2. Metode LIFO (last-in,last-out) Barang-barang yang dikeluarkan dari gudang akan dibebani dengan harga pokok pembelian yang terakhir disusul dengan masuk sebelumnya. Persediaan akhir dihargai dengan harga pokok pembelian yang pertama dan berikutnya. 3. Metode Rata - rata (average cost method) Metode harga pokok rata – rata dalam sistem pencatatan perpetual dinamakan sebagai metode rata – rata bergerak. Dengan menggunakan metode penilaian rata – rata, harga pokok atau harga perolehan rata – rata akan terus berubah atau bergerak setiap kali terdapat pembelian barang. Dan harga pokok rata – rata yang terus berubah ini akan dipergunakan sebagai dasar dalam menentukan besarnya harga pokok penjualan. 2.3.12 Tujuan Penilaian Persediaan Persediaan akhir dalam perusahaan seharusnya dinilai dengan beberapa tujuan penilaian sebagai berikut: 1. Dalam upayanya untuk menyeimbangkan antara beban terhadap pendapatan yang berkaitan, sehingga dihasilkan income, proses ini merupakan tujuan dasar akuntansi tradisional. Penekanan pada perhitungan net income yang didasarkan kepada revenue pada saat penjualan memerlukan adanya alokasi
  • 60.
    48 biaya ke peiodedimana revenue dilaporkan yaitu cost of goods sold. Sedangkan nilai inventory yang belum terjual akan dibawa ke periode berikutnya dalam laporan keuangan perusahaan. Jadi dalam proses pengukuran income sangat mirip dengan ciri-ciri umum pada penilaian prepaid expense dan aktiva tetap atau disebut penangguhan expenses, yaitu atas dasar input prices, kemudian untuk menentukan nilai cost of goods sold dapat juga dilakukan melalui perhitungan (rumus) yang lazim digunakan dalam persediaan. Namun demikian dalam keadaan tertentu persediaan dinilai berdasarkan output values (harga jual) untuk memperoleh penilaian income. 2. Tujuan kedua pengukuran inventory lainnya adalah untuk menyajikan nilai barang-barang perusahaan didalam komponen neraca (laporan keuangan). 3. Tujuan ketiga pengukuran inventory adalah membantu investor untuk memprediksi arus kas dikemudian hari, yaitu dipandang dari jumlah inventory sebagai resources yang akan mendukung arus kas dan jumlah inventory yang akan dijual kemudian hari dan akan mempengaruhi arus kas keluar. 2.4 Penelitian Terdahulu Beberapa penulisan terdahulu yang dapat penulis sajikan sebagai bahan pertimbangan dan penulisan dari penelitian iniadalah sebagai berikut: 1. Penelitian yang dilakukan oleh Gita Apriyandhani a Dengan judul penelitian : Sistem Pengendalian Internal Pada Pengelolaan Persediaan di Toko Tanah Abang.
  • 61.
    49 b Hasil Penelitianyamenemukan bahwa Bedasarkan hasil analisis yang telah dilakukan, dapat ditarik bahwa: a) Perputaran persediaan barang dagang di toko tanah abang jilbab malang sudah efektif dan efisien b) Sistem prngendalian internal yang diterapkan dalam pengelolaan persediaan di toko tanah abang jilbab malang masih memiliki kelemahan dan perlu diperbaiki c) Prosedur pembelian dan penjualan di toko tanah abang jilbab malang perlu diperbaiki. 2. Penelitian yang dilakukan oleh : Oktaviani Prihatiningsih & Lili Syaitri a. Judul penelitian: Pengujian Pengendalian Persediaan Barang Dagang di CV. Kamdatu Palembang. b. Hasil penelitian menemukan bahwa: a) Prosedur pengendalian intern persediaan barang dagang pada CV. Kamdatu sudah efektif. Hal ini terlihat dari bagan alur sistem (system flowchart) dan kuesioner pengendalian intern persediaan barang dagang yang berlaku di CV. Kamdatu, meskipun masih terdapat beberapa kelemahan. b) Belum adanya kepatuhan karyawan CV. Kamdatu dalam menjalankan prosedur pengendalian intern persediaan barang dagang yang telah ditetapkan CV. Kamdatu.
  • 62.
    50 3. Penelitian yangdilakukan oleh : Reinhard S. Sambuaga a. Judul penelitian : Evaluasi Akuntansi Persediaan Pada PT. SUKSES ERA NIAGA MANADO b. Hasil penelitian menemukan bahwa : a) Penerapan akuntansi persediaan pada PT. Sukses Era Niaga telah sesuai dengan Pernyataan Standar Akuntansi No. 14 mengenai persediaan. Metode penilaian persediaan yang digunakan oleh PT. Sukses Era Niaga adalah metode First In First Out (FIFO). b) Pada akhir tahun perusahaan melakukan perhitungan fisik terhadap semua jenis persediaan barang dagang untuk mengecek catatan akuntansi dan guna memastikan saldo yang tercatat di pembukuan. Hal ini dilakukan untuk membandingkan catatan persediaan terhadap hasil perhitungan fisik sehingga memungkinkan perusahaan untuk menelusuri perbedaan dalam total persediaan. 2.5 Kerangka Berfikir Dalam melakukan pengelolaan persediaan perlu adanya sistem dan pengelolaan persediaan yang baik. Untuk itu diperlukan adanya pemahaman yang benar tentang sistem informasi akuntansi dan pengendalian barang dagang agar kefektifan dan keefisienan perusahaan dapat terjaga. Dalam melakukan pengendalian internal di sebuah Distribution Centre PT Alfaria Tirtajaya Cabang Bekasi, terdapat proses untuk melakukan pengendalian yaitu, proses penerimaan,
  • 63.
    51 dan proses pengeluaranbarang yang akan dianalisis dengan menggunakan metode deskriptif kualitatif dan di evaluasi serta dibuatkan kesimpulan. Gambar 2.4 Kerangka Berfikir Sumber : diolah penulis PT Alfaria Tirtajaya Pengendalian Atas Persediaan Analisis Efektivitas dan Efisiensi Evaluasi Kesimpulan
  • 64.
    52 BAB III METODOLOGI PENELITIAN 3.1Lokasi Penelitian Bedasarkan judul yang peneliti buat, peneliti melakukan penelitian pada PT Afaria Tirtajaya dan mengambil studi kasus pada Warehouse Distribution Centre Bekasi yang berlamat dijalan Industri Cikarang Selatan VI blok PP No.6 Desa Pasir sari Kecamatan Cikarang Selatan JABABEKA II Cikarang, Bekasi. 3.2 Jenis Data Jenis data yang dibutuhkan dalam penelitian ini adalah : 1. Data Primer Data primer merupakan data yang diperoleh langsung dari perusahaan yaitu wawancara tidak terstruktur pada karyawan Distribution centre cabang Bekasi. 2. Data Sekunder Merupakan data yang telah tersedia dan dikumpukan oleh perusahaan, seperti: struktur organisasi, standar operasional perusahaan, prosedur dan alur dari kegiatan penerimaan barang dan pengeluaran barang di Distribution Centre PT Alfaria Tirtajaya Cabang Bekasi. 3.3 Pengumpulan Data Untuk memperoleh data dan informasi, maka pengumpulan data yang dilakukan peneliti dengan cara sebagai berikut :
  • 65.
    53 3.3.1 Telaah Data Merupakanteknik penelitian dimana penulis melakukan wawancara tidak terstruktur, dan mengambil dokumen yang terkait dengan permasalahan. Dari hasil penelaahan ini, akan dilakukan pembuatan abstraksi untuk mereduksi data tanpa mengurangi inti dari data yang telah di dapat. 3.3.2 Penelitian Kepustakaan Teknik ini dilaksanakan dengan maksud untuk memperoleh data – data sekunder atau data – data pendukung yang berfungsi sebagai landasan teori guna mendukung data – data primer yang diperoleh dari buku – buku serta referensi yang lainnya yang berkaitan dengan obyek penelitian, maka penulis melakukan penelitian kepustakaan dengan mempelajari dan mengumpulkan data-data dari buku-buku, jurnal internasional, literature, artikel, PSAK No. 14 Tentang Persediaan, data dari www.corporatealfamart.com serta bacaan yang berkaitan dengan penelitian. 3.3.3 Metode Analisis Data Dalam penelitian ini, metode yang digunakan adalah metode deskrptif kualitatif, dimana metode penelitian yang berusaha menjelaskan mengenai analisis dan evaluasi dari prosedur penerimaan barang dan pengeluaran barang yang dapat dijadikan sebagai pengendalian internal atas persediaan barang dagang di Distribution Centre bedasarkan data yang didapat dari Distribution Centre Cabang Bekasi.
  • 66.
    54 BAB IV ANALISA DANPEMBAHASAN 4.1 Gambaran Umum Perusahaan 4.1.1 Sejarah dan Perkembangan Perusahaan Didirikan pada tahun 1989 oleh Djoko Susanto dan keluarga PT Sumber Alfaria Trijaya Tbk (Alfamart/ Perseroan), mengawali usahanya di bidang perdagangan dan distribusi, kemudian pada 1999 mulai memasuki sektor minimarket. Perseroan dimulai pada tahun 2002 dengan mengakusisi 141 gerai Alfaminimart dan membawa nama baru Alfamart. Saat ini Alfamart merupakan salah satu yang terdepan dalam usaha ritel, dengan melayani lebih dari 2,1 juta pelanggan setiap harinya di hampir 6.000 gerai yang tersebar di Indonesia. Alfamart menyediakan barang-barang kebutuhan pokok dengan harga yang terjangkau, tempat belanja yang nyaman, serta lokasi yang mudah dijangkau. Didukung lebih dari 60.000 karyawan menjadikan Alfamart sebagai salah satu pembuka lapangan kerja terbesar di Indonesia. 4.1.2 Visi dan Misi Perusahaan Visi “Menjadi jaringan distribusi ritel terkemuka yang dimiliki oleh masyarakat luas, berorientasi kepada pemberdayaan pengusaha kecil, pemenuhan kebutuhan dan harapan konsumen, serta mampu bersaing secara global”.
  • 67.
    55 Misi 1. Memberikan kepuasankepada pelanggan / konsumen dengan berfokus pada produk dan pelayanan yang berkualitas unggul. 2. Selalu menjadi yang terbaik dalam segala hal yang dilakukan dan selalu menegakkan tingkah laku / etika bisnis yang tinggi. 3. Ikut berpartisipasi dalam membangun negara dengan menumbuh- kembangkan jiwa wiraswasta dan kemitraan usaha. 4. Membangun organisasi global yang terpercaya, sehat dan terus bertumbuh dan bermanfaat bagi pelanggan, pemasok, karyawan, pemegang saham dan masyarakat pada umumnya. 4.1.3 Struktur Organisasi dan Otorisasinya 1. Board Of Commisioners bertugas untuk melakukan pengawasan atas jalannya usaha dan memberikan nasihat kepada direktur. 2. Audit Comitte bertugas untuk melakukan penelaan terhadap informasi keuangan yang diterbitkan perusahaan, ketaatan perusahaan terhadap peraturan perundang – undangan dan mempertimbangkan resiko – resiko yang ada di perusahaan. 3. Boards of Directors bertugas untuk memimpin perusahaan dengan menerbitkan kebijakan - kebijakan perusahaan, menetapkan tugas – tugas karyawan, menyampaikan laporan keuangan kepada pemegang saham dan menyetujui anggaran tahunan perusahaan.
  • 68.
    56 4. Corporate Auditbertugas untuk melakukan analisis data akun laporan keuangan (buku besar umum), pngeluaran (hutang, waktu dan biaya), informasi dan data lainnya, mengembangkan prosedur dan analisis untuk mengidentifikasi data – data, membuat rencana yang efektif, mengkoordinasi dan melakukan audit berkala wilayah operasional dan keuangan sesuai dengan rencana audit tahunan yang telah disetujui. 5. Corporate Legal bertugas untuk perubahan anggaran dasar dan RUPS. 6. Operation bertugas untuk mengawasi kegiatan operasi, mengawasi keberadaan serta kondisi mesin dan peralatan. 7. Marketing bertanggung jawab terhadap bagian pemasaran, bertanggung jawab terhadap perolehan hasil penjualan dan penggunaan dana promosi 8. Merchandising bertugas untuk mendisplay produk, menjaga kebersihan produk dan pajangan, menjalankan semua program promosi peruasahaan, mengecek harga jual produk dan competitor, memastikan jadwal pengiriman barang. 9. Property Development bertugas untuk mengkoordinasikan kegiatan pengendalian properti dan lingkungan di wilayah usaha perusahaan dan lingkungannya, menyusun program pengendalian properti sesuai dengan rencana investasi serta melakukan evaluasi secara periodik, menyiapkan laporan kegiatan divisi secara benar dan tepat waktu.
  • 69.
    57 10. IT Bertanggungjawab memelihara sistem jaringan dan mengoptimalisasi perangkat IT atau server yang ada di Alfamart. 11. Finance bertugas untuk membuat, memeriksa dan mengarsip faktur, nota supplier, laporan AP/AR untuk memastikan status hutang atau piutang, embuat, mencetak tagihan, menerima, memeriksa tagihan dari vendor dan membuat rekapnya untuk memastikan pembayaran terkirim tepat waktu, memeriksa rangkuman kas kecil, menenerima pembayaran dari pelanggan, dan pembayaran ke supplier dengan tepat waktu dan akurat untuk memastikan ketepatan waktu dan keakuratan penerimaan maupun pembayaran, melakukan rekonsiliasi, melakukan stock opname perusahaan. 12. Human Capital bertugas memperbaiki dan memperhatikan mutu karyawan, Menyediakan tenaga yang ahli dan sesuai dengan bidangnya masing – masing 13. Corporate Development Bertugas merencanakan, merancang dan menyajikan presentasi yang menarik dan proposal untuk pendekatan bisnis baru 14. Franchise bertugas menyediakan tempat usaha dan modal sejumlah tertentu bergantung pada jenis waralaba yang akan dibeli, menjaga image produk waralaba 15. Corporate Affairs Bertanggung jawab untuk semua komunikasi internal dan eksternal, mengurus hal - hal seperti buletin karyawan, laporan bisnis tahunan
  • 70.
    58 Gambar 4.1 Struktur OrganisasiPT Alfaria Tirtajaya Sumber : Alfaria Tirtajaya Board Of Commissioners Audit Committe Board of Directors Corporate Audit Finance Information technology Human Capital Corporate Affairs Franchise Operation Property & development Marketing Merchandising & Proccurent
  • 71.
    59 4.2 Unsur PengendalianInternal Persediaan Barang Dagang Pengendalian internal PT Alfaria Tirtajaya terhadap persediaan barang dagang dapat dijelaskan bedasarkan faktor – faktor yang menunjang agar lingkungan pengendalian perusahaan dapat berjalan dengan baik diantaranya sebagai berikut: 1. Falsafah dan Gaya Manajemen Operasi Falsafah manajemen merupakan aktivitas yang memberikan parameter bagi perusahaan dan karyawan tentang pentingnya pengendalian. Falsafah manajemen di praktikkan dengan adanya suatu keyakinan oleh manajemen puncak untuk menciptakan hubungan bisnis yang baik. Dalam hal ini, semua karyawan diarahkan untuk bertindak dan bersikap jujur kepada konsumen, pemasok, dan semua pihak yang berhubungan dengan perusahaan. Sikap ramah juga perlu dimiliki karyawan. Hal ini dilambangkan oleh maskot alfamart yaitu Albi si lebah yang ramah adalah karakter yang menyenangkan dan siap membantu siapa saja yang membutuhkan pertolongan. Albi juga melambangkan karyawan Alfamart yang siap membantu pelanggan dengan ketulusan untuk melayani. Albi mengedepankan kehidupan dan tujuan kolektif, menghindari konflik, dan selalu tanggap akan perubahan di sekelilingnya. Albi merepresentasikan komitmen Alfamart untuk memenuhi kebutuhan keluarga Indonesia dengan produk berkualitas dengan harga terjangkau serta layanan bersahabat, dengan merangkul komunitas sekitar dan
  • 72.
    60 kompetisi yang sehat.Perseroan berkomitmen menerapkan tata kelola perusahaan sesuai kaidah Good Corporate Governance (GCG) yang telah tertuang dalam rincian budaya perusahaan. Perseroan meyakini bahwa kaidah tata kelola perusahaan yang baik adalah sarana utama meningkatkan kinerja perusahaan dan akuntabilitas kepada publik. Titik tolak pengembangan nilai- nilai dan praktik GCG Perseroan telah dimulai sejak perusahaan berdiri. Pedoman GCG ini diimplementasikan dalam beberapa peraturan, terutama yang berkaitan dengan hubungan dengan pemasok Perseroan. Pada tahun 2011 diterbitkan buku saku Budaya Perusahaan yang berisi panduan berperilaku baik dan etika bekerja yang harus dipatuhi seluruh manajemen dan karyawan. Dalam memperkuat kebijakan dan praktik-praktik GCG (Good corporate governance) unit Internal Audit secara berkala melakukan pengkajian prosedur dan mengembangkan struktur pengendalian internal. Manajemen Alfamart menciptakan slogan Dengan semangat “mendukung pertumbuhan” Perseroan akan terus melangkah meraih pencapaian dan keberhasilan di masa depan guna mewujudkan visi menjadi perusahaan ritel yang unggul dalam daya inovasi, merek yang kuat serta manajemen yang prima, serta mendatangkan manfaat dalam setiap keberadaannya 2. Filosofi yang dianut manajemen Manajemen harus memberi keyakinan kepada segenap jajaran manajemen dan karyawan bahwa mereka akan menegakkan aturan. Jika ada kesalahan sanksi
  • 73.
    61 juga akan diberlaukanoleh manajeman. Filosofi bisnis yang dianut oleh alfamart adalah filosofi yang bertujuan untuk kepentingan pelanggan. Perusahaan memberikan pelayanan terbaik bagi pelanggan sehingga pelanggan mendapatkan suasana belanja yang paling menyenangkan. Karyawan adalah tulang punggung dan ujung tombak pelayanan kepada pelanggan. perusahan senantiasa berupaya mengambil keputusan dan bertindak dengan selalu menjunjung tinggi prinsip integritas. 3. Struktur organisasi Struktur organisasi yang digunakan oleh perusahaan menunjukkan keinginan manajemen untuk menerapkan sistem pengendalian internal yang baik. Masing – masing saling terkait dengan bagian yang lain dan tidak ada satu orang karyawan pun yang paling mampu atau berkuasa menangani suatu transaksi. Alfamart menggunakan struktur organisasi secara fungsional sesuai dengan fungsi, tugas dan tanggunng jawab masing – masing bagian. 4. Komite audit untuk dewan direksi Dalam hal ini, bukan hanya karyawan yang harus diawasi, tetapi jajaran tertinggi di perusahaan tetap diawasi dan diaudit oleh suatu komisi yang khusus dibentuk yaitu Komite audit yang juga mengatur kinerja audit internal diperusahaan. Alfamart menerapkan sistem ini dimana didalam struktur organiasasi alfamart dibawah Board of commissioners adanya komite audit yang bertanggungjawab atas kinerja dari dewan komisaris alfamart.
  • 74.
    62 5. Metode pembagiantugas dan tanggungjawab Di dalam perusahaan harus dilaksanakan dengan tegas pembagian tugas dan tanggungjawab. Adanya pemisahan tugas membantu karyawan untuk fokus menangani satu job description nya saja sehingga pengendalian akan terjaga, karena jika terjadi kesalahan akan terlihat siapa yang bertanggungjawab. Alfamart dalam struktur organisasi utamanya terlihat sudah menerapkan pemisahan tugas seperti divisi operation, finance, merchandise, informasi tekonolgi, marketing, human capital yang masing – masing memiliki tugas yang berbeda. 6. Kebijakan dan praktik mengenai sumber daya manusia Perusahaan harus memilih orang – orang yang kompeten dibidangnya. Alfaria memilih orang – orang yang berkompeten dibidangnya, untuk melaksanakan tugas dan tanggung jawabnya. Alfamart memberikan beasiswa untuk menambah kompeten kepada karyawan nya ditingkat Manajerial. Pelatihan seperti training untuk meningkatkan kompetensi karyawan juga diberikan oleh alfamart, namun pemberiannya masih belum berkala. 4.3 Penilaian resiko terhadap barang dagang Ada beberapa resiko yang dapat terjadi dalam menjalankan kegiatan operasi alfamart. Salah satunya adalah resiko keuangan. Alfamart mengandalkan kredit usaha dari para pemasok, fasilitas kredit dari bank dan kas internal untuk membiayai modal kerja dan modal tetap antara lain berupa pembayaran didepan
  • 75.
    63 sewa jangka panjangdan pengeluaran modal untuk aktiva tetap. Perubahan credit term utang usaha dan berkurangnya likuiditas perbankan dapat berdampak pada tidak tersedianya dana yang cukup untuk pengembangan usaha dan beban bunga yang tinggi, sehingga dapat berpengaruh pada pendapatan Perusahaan. Langkah- langkah pencegahan yang diambil oleh alfamart adalah melakukan perencanaan keuangan yang matang dan berhati-hati, menjaga hubungan baik dengan para pemasok dan bank. Sedangkan dalam melaksanakan pengendalian persediaan di warehouse distribution centre alfamart, ada resiko yang perlu diperhatikan di warehouse Alfamart yaitu ketidakcocokan barang yang dipesan dari supplier, resiko rusaknya barang saat pengiriman, resiko warehouse tidak dapat memenuhi permintaan toko Alfamart sudah dapat menanggulangi resiko tersebut dengan cara melakukan pengendalian dengan mencocokkan dokumen Purchase oder dengan surat jalan dari supplier oleh bagian Administration Receiving sebelum barang dari supplier diturunkan. dengan melakukan otorisasi atau ada petugas berwenang yang bertanggungjawab dengan memberikan otorisasi dalam prosedur penerimaan barang diharapkan dapat dijadikan sebagai pengawasan bahwa barang yang diterima didalam warehouse alfamart telah sesuai dengan pesanan. Dalam resiko ini juga perlu diperhatikan cara warehouse alfamart menyimpan barang dagang, dan perhatiannya terhadap tanggal kedaluarsa dari suatu produk. Untuk itu Alfamart memakai sistem FEFO (First Expired First
  • 76.
    64 Out) yang artinyabarang yang tanggal kedaluarsanya lebih dekat, yang pertama kali keluar dari warehouse alfamart untuk didistribusikan ke toko – toko alfamart. Selain itu, Warehouse alfamart juga perlu memperhatikan cara penyimpanan barang dagang dan harus teliti dalam mengetahui jumlah persediaan yang masih tersimpan di warehouse alfamart. Untuk mengatasi hal tersebut, Alfamart membuat kebijaksanaan dengan melakukan penghitungan persediaan secara periodik yaitu dengan melakukan stock opname barang sebulan sekali untuk menghitung jumlah persediaan akhir barang dagang yang ada di warehouse dan mencatatnya kedalam dokumen perhitungan fisik dan diotorisasi oleh pejabat yang berwenang. 4.4 Informasi dan Komunikasi Persediaan Barang Sistem informasi dan komunikasi dalam pelaksanaan prosedur penerimaan, penyimpanan barang dan pengeluaran barang melibatkan beberapa fungsi terkait, prosedur yang harus diikuti secara komputerisasi dan dokumen serta catatan yang diperlukan maupun laporan yang dihasilkan. Pencatatan ke dalam catatan akuntansi harus didasarkan atas laporan sumber yang dilampiri dengan dokumen pendukung yang lengkap yang telah diotorisasi oleh pihak yang berwenang. Dokumen yang dibuat oleh alfamart harus jelas dan akurat informasinya agar tidak terjadi kesalahan dalam melakkukan prosedur yang dapat menghambat berjalannya prosedur.
  • 77.
    65 Barang yang telahdipesan akan dikirim supplier ke warehouse alfamart. Selanjutnya, dokumen – dokumen pendukung dalam prosedur penerimaan barang yaitu dokumen purchase order, surat jalan harus menunjukan informasi yang jelas bagi pengguna nya agar tidak salah dalam menentukan keputusan selanjutnya, harus di teliti dengan baik. 4.5 Prosedur Pengendalian Persediaan Barang Dalam melakukan pengendalian persediaan, perlu adanya prosedur – prosedur dalam membantu kegiatan opersional perusahaan. Di Distribution Centre cabang Bekasi, ada beberapa prosedur pengendalian mengenai dan penerimaan barang dan pengeluaran barang. Dari prosedur yang dilakukan oleh Distribution Centre Cabang Bekasi dapat terlihat adanya sistem pengendalian internal dalam melaksanakan kegiatan opersionalnya, adanya pemisahan tugas, dan otorisasi yang jelas dari pejabat yang berwenang serta adanya anggaran dalam melakukan pembelian barang ke supplier. 4.5.1 Prosedur Pemesanan Barang Barang yang dijual oleh toko/gerai alfamart tidak dibeli secara langsung oleh masing-masing toko namun dilakukan melalui pemesanan kepada supplier terlebih dahulu yang dilakukan oleh distribution center Dalam pemesanan barang ke supplier melibatkan bagian – bagian yang terkait dalam prosedur ini yaitu Administration. Staff Distribution Centre, Manager Distribution Centre, dan supplier.
  • 78.
    66 Dokumen – dokumenyang terkait dalam pemesanan barang adalah : 1. Formulir Pesanan Pembelian (UPB) Pengisian formulir ini dilakukan oleh administration Staff Distribution Centre dengan cara melakukan penginputan jenis barang, jumlah barang, harga barang, potongan harga 2. Purchase Order Bedasarkan formulir UPB yang telah diperiksa oleh Manager Distribution Centre tersebut selanjutnya dijadikan pedoman oleh Administration Staff Distribution Centre membuat PO (Purchase Order) kepada supplier. 3. Surat Jalan Surat jalan adalah surat yang dikeluarkan oleh pihak supplier sebagai tanda bukti pengiriman barang kepada alfamart dan sebaliknya sebagai bukti pula bagi supplier bahwa barang telah dikirim. Dalam menginformasikan formulir pemesanan kepada supplier, cara yang digunakan adalah melalui email dan apabila terjadi kesalahan dalam pemesanan maka akan dikirmkan purchase order yang sudah dikoreksi via fax. Adapun prosedur secara lengkap dalam pemesanan barang ke supplier adalah sebagai berikut: 1. Bagian Administration Staff Distribution Centre akan menerima laporan penjualan dari Toko, jumlah persedian barang di toko dan laporan permintaan barang dari toko.
  • 79.
    67 2. Dari datayang diperoleh, sistem otomatis akan mengidentifikasi barang – barang yang perlu disiapkan untuk didistribusikan kepada masing-masing toko. Jika jumlah persediaan barang yang ada di warehouse sudah dibatas minimum, maka Administration Staff Distribution Centre melakukan proses pemesanan barang dengan mengisi Formulir Pesanan Pembelian (UPB) dan diberi nik karyawan pada UPB dikomputer. 3. Cetak Formulir pesanan pembelian rangkap dua dan diteruskan untuk di koreksi oleh Distribution Centre Manager. lembar pertama untuk Supplier dan Lembar kedua untuk arsip. 4. Jika terjadi kesalahan, dalam mengisi Form UPB, maka DC manager akan merevisi dan Form UPB akan dikembalikan lagi ke Administration staff Distribution Centre untuk dibenarkan dan dicetak kembali. 5. Jika sudah benar pengisian UPB oleh Administration Staff Distribution Centre, maka Distribution Centre Manager akan memberikan otorisasi dengan menandatangani UPB. 6. Jika Form UPB sudah ditandatangani oleh Distribution Centre Manager, Administration Staff Distribution Manager melakukan pemesanan via email 7. Form UPB akan dijadikan pedoman untuk pembuatan PO (purchase order) oleh Administration Staff Distribution Centre dan dijadikan dokumen pendukung oleh supplier saat pengiriman barang.
  • 80.
    68 Adapun skema flowpemesanan barang mulai dari tahap awal sampai pemesanan barang sebagaimana gambar 4.2 berikut :
  • 81.
    69 Gambar 4.2 Alur ProsedurPemesanan barang ke supplier Sumber : Distribution Centre Alfaria Tirtajaya Admin Staff DC DC Manager Cetak Auto fax/ Auto email Supplier N Y Tanda tangan Mulai melakukan Proses penyiapan UPB dengan sistem Draft UPB menerima draft UPB yang telah disetujui DCM Draft UPB Purchase order menerima Draft UPB dari Adm. staff DC Persetuju an UPB Draft UPB merevisi Jumlah pesanan maksimum dan minimum dan dikembalilkan ke Admin Staff DC untuk diperbaiki Membuat Purchase Order
  • 82.
    70 Keterangan: DC : Distributioncentre UPB : Formulir pemesanan barang DCM : Distribution Centre Manager N : No ( Harus direvisi) Y : Ya Selanjutnya setelah pemesanan barang selesai dilakukan, prosedur selanjutnya adalah penerimaan barang dari Supplier. Dari alur flow pemesanan persediaan barang di Distribution centre cabang Bekasi terdapat kelemahan pada internal kontrol antara lain Tabel 4.1 Kelemahan Internal Kontrol Alur Prosedur Pemesanan Barang No. Kelemahan Internal Kontrol Rekomendasi 1. Purchase order yang dikirimkan ke supplier tidak diotorisasi atau tidak dikoreksi ulang oleh Distribution Centre Manager. Sebaiknya dilakukan otorisasi dan pengecekan ulang atas purchase order sebelum dikirimkan ke supplier. 4.5.2 Prosedur Penerimaan Barang Setelah dilakukan pemesanan barang, maka tahap selanjutnya adalah menerima pesanan barang yang dikirim oleh supplier. Penerimaan barang oleh perusahaan yang dilakukan di (warehouse) juga harus mengikuti prosedur yang baku sebagaimana yang telah ditetapkan oleh Alfamart. Adapun prosedur penerimaan barang dagang dari supplier adalah:
  • 83.
    71 1. Administration Receivingmenerima surat jalan dua lembar dari supplier dan bukti order pembelian. 2. Delivery supplier mengisi buku tamu untuk supplier untuk menentukan urutan penurunan barang bedasarkan dengan nomor urut. Prosedur ini dilakukan dengan dengan cara supplier mendaftarkan diri untuk menentukan urutan penurunan barang. 3. Delivery supplier menyerahkan surat jalan rangkap dua dan purchase order kepada Administration receiving. 4. Administration receiving menerima surat jalan dan purchase order dari supplier. Catatan: Pihak administration receiving memastikan dokumen purchase order yang dibawa oleh supplier sesuai dan masih berlaku. 5. Administration receiving memeriksa kesesuaian item, kuantitas, pada surat jalan lembar kedua dengan purchase order. 6. Jika item barang sesuai dan harga barang pada purchase order lebih kecil dari surat jalan dua lembar, maka tolak penerimaan barang dan konfirmasikan ke bagian merchandise . 7. Jika item barang sesuai dan harga barang pada purchase order = surat jalan dua rangkap atau purchase order lebih besar dari surat jalan dua lembar maka lakukan penerimaan barang.
  • 84.
    72 8. Administration receivingmengijinkan supplier untuk menurunkan barang 9. Administration receiving memberikan surat jalan rangkap dua, purchase order ke receiving officer. 10. Supplier menerima informasi dari administration receiving dan turunkan barang 11. Supplier menyerahkan barang ke receiving officer. 12. Bagian receiving officer menerima barang dari supplier. 13. Bagian receiving officer menerima surat jalan rangkap dua dan purchase order dari administration receiving. 14. Receiving officer memeriksa kesesuaian item, kuantitas dan kualitas barang dengan surat jalan dua lembar dan purchase order. 15. Jika kuantitas fisik barang < surat jalan, maka lakukan koreksi pada surat jalan dengan mencantumkan kuantitas yang sebenarnya. Kemudian supplier tanda tangan di surat jalan. 16. Jika kuantitas fisik > surat jalan atau faktur, maka kembalikan kelebihan barang ke supplier yang bersangkutan menggunakan surat jalan 17. Receiving Officer meminta persetujuan surat jalan dan purchase order ke bagian receiving coord. 18. Surat jalan yang telah disetujui receiving cord akan di buatkan LPB (Laporan penerimaan barang) rangkap tiga
  • 85.
    73 19. Administration Receivingmeminta persetujuan laporan penerimaan barang kepada Administration Distribution centre dan dokumen akan di berikan stempel alfamart. 20. Administration receiving memina tanda tangan supplier. 21. Barang dan laporan penerimaan barang akan dikoreksi oleh Progress Officer 22. Progress Officer menandatangani laporan penerimaan barang dan di berikan ke administration receiving unuk diberikan ke supplier lembar pertama untuk dijadikan dokumen pendukung dalam penagihan ke alfamart. Lembar ke dua akan diarsip bagian Administration receiving. Dan lembar ketiga di arsip oleh Pembayaran dan dijadikan dokumen pendukung saat supplier melakukan tagihan. 23. Progress Officer menyimpan barang ke dalam rak dengan bantuan forklift dan disimpan bedasarkan jenis barang. Berikut ini adalah alur penerimaan persediaan barang dagang dari supplier ke Warehouse Distribution Centre Alfamart cabang Bekasi
  • 86.
    74 Gambar 4.3 Alur ProsedurPenerimaan Barang Bersambung Supplier Adminisration Receiving Receiving officer . Catatan : Pastikan dokumen yang dibawa oleh supplier sesuai dan masih berlaku. N Y N Y Catatan : Jika Receiving Cord berhalangan hadir, maka otorisasi dapat dilakukan oleh Receiving Officer Mulai mengirim barang dengan membawa SJ dan PO SJPO mengisi buku tamu sesuai no. urut antrian menyerahkan SJ/FK dan PO ke administration receiving menerima SJ dan PO dari supplier memeriksa kesesuaian item, kuantitas pada SJ dan PO PO SJ PO SJ sesuai menolak penerimaan dan confirm ke merchandis memerintahkan supplier menurunkan barang memberikan SJ dan PO ke receiving officer menerima SJ dan PO dari administration receiving A A menerima informasi dan melakukan penurunan barang menyerahkan barang ke Rec.Officer menerima barang dari supplier memeriksa kesesuaian item, kuantitas, kualitas barang dengan SJ/FK sesuai mengkoreks i SJ kemudian supplier TTD SJ meminta persetujuan SJ ke Receiving cord PO SJ B PO SJ
  • 87.
    75 Sambungan Bersambung Receiving Coord AdminReceiving Administration Distribution Centre N Y N N Y B menerima SJ dan PO dari Receiving Officer memastikan kesesuaian SJ dan PO dengan fisik barang sesuai menginform asikan ke receiving officer untuk direvisi Tanda tangan, cap dan stempel menerima SJ dan PO yang sudah ditandatangani memastikan SJ dan PO sesuai fisik barang menyetak LPB rangkap 3 memberikan kembali SJ dan PO Ke admin receiving meminta persetujuan atas LPB dengan lampiran SJ dan PO menerima LPB dengan lampiran PO dan SJ menandatangani LPB beri tanggal dan cap alfamart memastikan Kesesuaian LPB dengan SJ dan PO sesu memberikan LPB SJ dan PO ke supplier untuk ditandatangani C menginformas ikan ke receiving officer untuk direvisi menginstruksikan checker cross untuk memawa barang ke area labeling
  • 88.
    76 Sambungan Sumber : WarehouseAlfaria Tirtajaya Keterangan : LPB :Laporan Penerimaan Barang PO : Purchase Order Supplier Adminisration Receiving Progress Officer N Y Menandatangani LPB yang dilampirkan SJ dan OP C LPB SJ SJ PO menerima LPB Rangkap tiga Memastikan kesesuaian LPB rangkap tiga dengan fisik barang LPB Sesuai Menginformasikan ke receiving officer untuk ditindak lanjuti Menandatangani LPB Memerintahkan helper menyimpan barang kedalam Rak Penyimpanan sesuai jenis barang Lembar ketiga di teruskan ke bagian pembayaran jika ada tagihan dari supplier LPB LPBLPB
  • 89.
    77 SJ : SuratJalan Y : Ya N : Tidak Dalam prosedur penerimaan barang ada bagian – bagian yang terkait diantaranya adalah : 1. Supplier Supplier bertugas untuk mengirimkan barang ke warehouse bersama dengan surat jalan dan purchase order. 2. Administration Receiving Bertugas untuk mengadministrasikan dokumen penerimaan barang dan mendistribusikan dokumen SJ dan PO ke receiving officer untuk tanda tangan dan membuat Laporan Penerimaan barang rangkap tiga. 3. Receiving officer Bertugas untuk menerima barang dari supplier dan memeriksa jumlah barang sesuai dengan SJ dan PO kemudian meminta persetujuaan oleh Receiving Coord. 4. Receiving Coord Bertanggungjawab mengotorisasi dokumen dan mengawasi barang sampai ke area labeling . 5. Administration Distribution Centre
  • 90.
    78 Bertugas untuk membuatdokumen menandatanganinya dan mendistribusikannya. Dokumen – dokumen yang digunakan dalam melakukan proosedur penerimaan barang adalah 1. Surat jalan Dari supplier sebagai dokumen pendukung pengiriman barang. 2. Purchase order Dokumen yang dikiriman dari alfamart ke supplier dalam melakukan pemesanan barang dagang. 3. Laporan penerimaan barang Sebagai bukti sudah diterima nya barang di warehouse dan sebagai dokumen pendukung untuk supplier dalam melakukan penagihan ke alfamart Dari alur flow penerimaan barang yang dilakukan di Distribution Centre terdapat beberapa kelemahan dari internal control adalah sebagai berikut : Tabel 4.2 Kelemahan Internal Kontrol Alur Prosedur Penerimaan Barang No. Kelemahan internal control Rekomendasi 1. Diperbolehkannya Receiving Officer untuk menandatangani Surat jalan ketika Receiving Oficer berhalangan hadir pada saat penerimaan barang Sebaiknya otorisasi dilakukan oleh dua orang ketika receiving Cord berhalangan hadir.
  • 91.
    79 4.5.3 Prosedur PenyimpananBarang Dagang Setelah penerimaan barang dilakukan oleh Distribution Centre, maka barang tersebut selanjutnya akan disimpa dalam warehouse atau gudang. Penyimpanan dilakukan bedasarkan jenis barang di dalam rak – rak yang tersusun dengan rapi. Sebelum persediaan dari supplier di simpan di dalam rak, barang tersebut yang masih berada di kardus diberikan sticker warna sesuai dengan periode penerimaan barang, dan pengambilan persediaan di dalam rak menggunakan metode FEFO (First Expired First Out) yang berarti barang yang tanggal expired nya lebih awal, barang tersebut yang akan dikeluarkan untuk didsribusikan ke toko atau gerai alfamart terlebih dahulu. Metode pencatatan persediaan dilakukan secara periodik. Yang artinya pengendalian persediaan barang dilakukan dengan cara menghitung fisik barang dagang yang dilakukan di akhir periode oleh Distribution Centre. Hal ini dilakukan untuk mencegah adanya kehilangan barang dagang. Perusahaan dapat mencegah terjadinya pencurian dan kehilangan barang dengan memasang CCTV - Circuit Closed Television, Sensormatic di warehouse. Pada saat stock opname, ketika jumlah fisik barang yang ada di gudang berbeda dengan catatan yang ada di perusahaan akan dilakukan penyesuaian.
  • 92.
    80 4.5.4 Prosedur PengeluaranBarang Dalam prosedur pengeluaran barang dilakukan mulai dari Administration Issuing mengambil data pemesanan barang dari toko sampai dengan bagian Chef Delivery mendistribusikan barang ke toko 1. Administration Issuing mengambil data pengeluaran barang untuk toko 2. Floor Helper Siapkan barang untuk toko sesuai dengan kode toko aktif yang tertera di SID (Sistem informasi debitur) 3. Floor Helper mengambil barang sesuai kuantitas yang tertera di pemesanan toko Catatan : Jika kuantitas barang yang dipesan toko lebih besar dari kuantitas barang di rak, maka beritahukan pada toko bahwa barang yang dipesan kurang. Jika oke, masukkan barang pada kontainer. 4. Floor Helper menutup kontainer dan beri kode toko, no rak, dan tanggal setelah proses picking selesai. 5. Floor Helper menekan tombol oke pada komputer untuk finalisasi picking toko dan lanjutkan untuk toko selanjutnya. 6. Floor Helper menyimpan kontainer yang telah selesai proses picking diujung lorong rak yang bersangkutan untuk dambil oleh helper (kurir) 7. Picker mengelompokkan kontainer – kontainer sesuai identitas toko 8. Picker memisahkan barang – barang dalam kontainer bedasarkan group food dan non food
  • 93.
    81 9. Helper mengambilkontainer – kontainer yang telah selesai proses picking dan meletakkan kontainer ke area issuing 10. Checker menerima kontainer barang food dan nonfood dari helper dan mengisi Form data kontainer FDK rangkap dua 11. Checker mengisi Form Daftar Kontainer (FDK) rangkap dua dan sesuaikan dengan kolom yang diisi oleh helper 12. Jika sesuai, Checker menyerahkan FDK rangkap dua ke Issuing Cordinator untuk ditandatangani 13. Setelah itu, FDK rangkap dua akan dibuatkan faktur penjualan (FTK) oleh administration Issuing Staff. 14. Faktur penjualan ditandatangani oleh Administration Issuing Staff kemudian diberikan ke Chef Delivery 15. Chief delivery menerima FDK, FTK dan membuat Surat jalan pengiriman 16. Chef Delivery mengirim barang ke toko. Berikut ini alur prosedur pengeluaran barang:
  • 94.
    82 Gambar 4.4 Alur ProsedurPengeluaran Barang Admin Issuing Picker Bersambung Mulai Mengambil data pengeluaran barang otomatis toko membuka aplikasi EPS A A EPS Ketika SID menyala, picker mengambil barang sesuai data di EPS Jika kuantitas fisik < kuantitas EPS maka edit EPS Setelah selesai, memasukkan barang pada container, kemuddian beri kode toko, no. rak dan tanggal pada kontainer menekan tombol terminator untuk finalisasi picking toko menyimpan container yang telah selesai diujung lorong rak B B Mengambil container yang telah selesai proses picking dan letakkan di area issuing Mengelompokkan container sesuai dengan identitas tokonya C
  • 95.
    83 Sambungan Helper Checker (Issuing) N Y N Y Bersambung C Mengambilcontainer yang telah selesai proses picking dan letakkan ke area issuing Mengelompokkan container sesuai dengan identitas tokonya Mengambil FDK rangkap dua dan isi dengan data container yang telah terkumpul serta tanda tangani FDK Mengambil container yang telah selesai proses picking dan letakkan ke area issuing Periksa Melakukan Proses loading barang ke truk pengiriman Mengisi FDK rangkap dua sesuai barang yang loading ke truk Memastikan kelengkapan container toko ke picker dan adm Issuing staff Menyesuaikan isi FDK kolom issuing dengan kolom helper SesuaiMengembalikan FDK untuk di buat ulang Menandatangani FDK D D FDK Memberikan kepada Issuing cordiator untuk ditanda tangani E
  • 96.
    84 Sambungan Administration Issuing Staff Chief Delivery Sumber:Warehouse Distribution Centre Keterangan : SID : Sistem Informasi Debitur FTP : Faktur Penjualan FDK : Form Daftar Kontainer EPS : Electronic Picking Siystem Pihak – pihak yang terait dalam Prosedur penegeluaran barang dan penistribusiannya antara lainsebagai berikut : 1. Administration Issuing E FDK Melakukan proses shipping per toko Mencetak faktur FTP rangkap dua Menandatangani FTP FTP Surat Jalan Membuat SJ Menyerahkan semua dokumen ke driver untuk pengiriman
  • 97.
    85 bertugas untuk mengambildata pemesanan toko di sistem 2. Floor Helper bertugas untuk menjalankan sistem picking barang dari memasukan barang kedalam kontainer sampai menyimpan kontainer di ujung lorong. 3. Picker bertugas untuk mengelompokkan kontainer sesuai identitas toko, dan memisahkan barang sesuai food dan non food. 4. Helper Bertugas untuk mengambil kontainer selesai picking dan meletakannya di area issuing dan mengisi form daftar kontainer. 5. Checker Bertugas untuk menerima kontainer di area issuing dan melakukan pengecekan form daftar kontainer 6. Administration Issuing Staff Bertugas untuk membuat faktur penjualan dan menandatanganinya 7. Chef delivery Bertugas untuk mendistribusikan barang ke toko. Adapun dokumen yang terkait dalam prosedur pengeluaran barang dan pendistribusiannya adalah sebagai berikut : 1. FDK (Form Data Kontainer)
  • 98.
    86 Form data containeradalah daftar dari kontainer – kontainer yang akan dikirim ke toko. 2. FTK (Faktur Penjualan) Faktur penjualan adalah faktur penjualan untuk toko. Dari alur flow pengeluaran barang yang dilakukan di Distribution Centre terdapat beberapa kelemahan dari internal kontrol adalah sebagai berikut : Tabel 4.3 Kelemahan Internal Kontrol Alur Prosedur Pengeluaran Barang No. Kelemahan internal control Rekomendasi 1. Pada saat melakukan proses loading ke truk pengiriman belum adanya pengawasan yang dilakukan. Sebaiknya dilakukan pengawasan pada saat proses loading ke truk dengan cara memberikan petugas keamanan. 4.6 Pengawasan Pengawasan dilakukan agar dapat membantu manajemen mengetahui efektivitas pelaksanaan unsur – unsur pengendalian yang lainnya dalam lingkungan pengendalian persediaan tersebut sudah dilakukan dengan baik sehingga terciptanya linngkungan pengendalian yang memadai. Dalam hal ini, pengawasan yang dilakukan dalam prosedur pengendalian persediaan sudah cukup baik. Adanya masing – masing atasan yang bertanggung jawab di masing – masing divisi yang bertugas untuk mengawasi kinerja karyawan.
  • 99.
    87 4.7 Evaluasi PelaksanaanProsedur 4.7.1. Evaluasi Prosedur Pemesanan Barang Pelaksanaan prosedur pemesanan persediaan barang di warehouse Alfaria Tirtajaya memiliki banyak kegiatan dalam prosedurnya yang dapat dijadikan bahan evaluasi bagi perusahaan kedepannya. Prosedur pemesanan barang yang dimulai dari Adminnistration Staff Distribution Centre sampai supplier datang ke warehouse Alfmart Tabel 4.4 Evaluasi Prosedur Pemesanan Barang Prosedur Kegiatan Evaluasi Catatan 1 Bagian Administration Staff Distribution Centre akan menerima laporan penjualan dari Toko, jumlah persedian barang di toko dan laporan permintaan barang dari toko Berjalan dengan lancar Laporan pemesanan barang dari toko masuk ke sistem sesuai jadwal yaitu paling lambat jam 12 malam 2 Dari data yang diperoleh, sistem otomatis akan mengidentifikasi barang – barang yang perlu disiapkan untuk didistribusikan kepada masing-masing toko. Jika jumlah persediaan barang yang ada di warehouse sudah dibatas minimum, maka Administration Staff Distribution Centre melakukan proses Berjalan dengan lancar Menggunakan sistem ERP mempermudah perusahaan mengumpulkan dan mengolah data pemesanan barang dari toko.
  • 100.
    88 pemesanan barang dengan mengisiFormulir Pesanan Pembelian (UPB) dan diberi nik karyawan pada UPB dikomputer 3 Cetak Formulir pesanan pembelian rangkap dua dan diteruskan untuk di koreksi oleh Distribution Centre Manager. lembar pertama untuk Supplier dan Lembar kedua untuk arsip. Berjalan dengan baik Sesuai Prosedur 4. Jika terjadi kesalahan, dalam mengisi Form UPB, maka Distribution Centre manager akan merevisi dan Form UPB akan dikembalikan lagi ke Administration sitaff Distribution Centre untuk dibenarkan dan dicetak kembali. Berjalan cukup lancar Distribution centre manager akan melihat order minimum dan maksimum, ketika melewati batas minimu dan maksimum akan dilakukan pengoreksian pemesanan 5. Jika pengisian UPB sudah benar oleh Administration Staff Distribution Centre, maka Distribution Centre Manager akan memberikan otorisasi dengan menandatangani UPB Berjalan dengan lancar Adanya otorisasi pejabat yang berwenang 6. Jika Form UPB sudah ditandatangani oleh Distribution Centre Manager, Administration Staff Distribution Manager melakukan pemesanan via email dan scan fax Berjalan cukup lancar Jika terjadi kesalahan administration staff distribution centre akan mengirimkan koreksi via fax 7. Form UPB akan Berjalan cukup Di SOP belum
  • 101.
    89 Sumber : Datadiolah Dari table 4.1 dapat disimpulkan bahwa pada saat prosedur pemesanan barang dimulai, Administration staff Distribution Centre menggunakan sistem untuk mempermudah pekerjaannya dalam mengolah data dari kebutuhan pesanan toko sampai dengan pemesanan barang ke supplier. Penerapan pengendalian pemesanan barang secara garis besar sudah baik. Namun ada beberapa hal yang harus diperhatikan. diantaranya ketika form pemesanan barang yang dibuat Administration staff Distribution Centre memerlukan waktu yang cukup lama untuk diotorisasi karena distribution centre yang sering tidak ada ditempat. Sehingga penistribusian dokumen membutuhkan waktu yang lama. Adanya hal hal positif dari pengendalian pemesanan persediaan yaitu adanya otorisasi dan pembuatan anggaran batasan minimum dan maksimum pemesanan persediaan sehingga harta perusahaan dapat terjaga dengan baik. Tetapi Distribution Centre belum memasukan konfirmasi dari supplier di standar operasional prosedur perusahaan. dijadikan pedoman untuk pembuatan PO (purchase oirder) oleh Administration Staff Distribution Centre dan dijadikan dokumen pendukung oleh supplier saat pengiriman barang baik adanya penjelasan bagaimana konfirmasi dari pihak supplier dalam menanggapi permintaan barang dari warehouse alfamart
  • 102.
    90 4.7.2 Evaluasi ProsedurPenerimaan Persediaan Barang Dagang Berikut ini adalah evaluasi dari prosedur penerimaan persediaan barang dagang di Distribution Centre cabang Bekasi. Tabel 4.5 Evaluasi Prosedur Penerimaan Persediaan Barang Dagang Prosedur Kegiatan Evaluasi Catatan 1. Administration Receiving menerima surat jalan rangkap dua dari supplier dan bukti order pembelian. Berjalan dengan lancar Sesuai Prosedur 2. Delivery supplier mengisi buku tamu untuk supplier untuk menentukan urutan penurunan barang bedasarkan dengan nomor urut. Berjalan dengan lancar Prosedur ini dilakukan dengan dengan cara supplier mendaftarkan diri untuk menentukan urutan penurunan barang 3. Delivery supplier menyerahkan surat jalan rangkap dua dan purchase order kepada administration Receiving. Berjalan dengan lancar Sesuai Prosedur 4. Administration receiving menerima surat jalan dan purchase order dari supplier. Berjalan dengan lancar Sesuai Prosedur 5. Administration receiving memeriksa kesesuaian item, kuantitas, pada surat jalan rangkap dua dengan purchase order. Cukup lancar Masih ada ketidaksesuain antara dokumen dan dilakukan perbaikan kesalahan dan kemudian di cetak dan ditandatangani
  • 103.
    91 supplier serta diarsip. 6. Jikaitem barang sesuai, dan harga barang pada purchase order lebih kecil dari surat jalan dua rangkap, maka tolak penerimaan barang dan Administration Receiving mengkonfirmasi ke bagian merchandise . Berjalan dengan lancar Bagian merchandise akan melakukan konfirmasi ke supplier 7. Administration receiving Berikan surat jalan dua lembar, purchase order ke receiving officer untuk dikoreksi dan ditandatangani oleh Receiving Coord. Berjalan cukup lancar Ketika receiving cord berhalangan hadir, maka receiving officer diperbolehkan menandatangani PO 8. Administration receiving mengijinkan supplier untuk menurunkan barang Sudah berjalan dengan lancar Membutuhkan waktu dua jam dalam penurunan barang 11. Supplier menyerahkan barang ke receiving officer. Sudah berjalan dengan lancar Sesuai Prosedur 12. Bagian receiving officer menerima barang dari supplier Sudah berjalan dengan lancar Barang akan diberikan sticker sesuai tanggal penerimaan barang 13. Surat jalan yang telah disetujui receiving cord akan di buatkan LPB (Laporan penerimaan barang) rangkap tiga Sudah berjalan dengan lancar Adanya pengendalian ketika Purchase Order yang dikirim ke supplier telah melewati batas expired yang ditentukan oleh Distribution Centre, maka LPB tidak akan tercetak
  • 104.
    92 14. Administration Receiving memintapersetujuan laporan penerimaan barang kepada Administration Distribution centre dan dokumen akan di berikan stempel alfamart. Sudah berjalan dengan lancar Sesuai Prosedur 15. Administration receiving memina tanda tangan supplier Sudah berjalan dengan lancar Sesuai dengan prosedur 16. Barang dan laporan penerimaan barang akan dikoreksi oleh Progress Officer Sudah berjalan dengan lancar Sesuai dengan Prosedur 17. Progress Officer menandatangani laporan penerimaan barang dan di berikan ke administration receiving unuk diberikan ke supplier lembar pertama untuk dijadikan dokumen pendukung dalam penagihan ke alfamart. Lembar ke dua akan diarsip bagian Administration receiving. Dan lembar ketiga di arsip oleh bagian pembayaran untuk dijadikan dokumen pendukung saat supplier melakukan tagihan. Sudah berjalan lancar Sesuai dengan Prosedur 18. Progress Officer mengawasi penyimpanan barang ke dalam rak Sudah berjalan lancar Menggunakan bantuan Forklift Sumber : Data Diolah Secara umum prosedur penerimaan barang yang dilakukan Distribution Centre sudah baik. Hal ini dapat dibuktikan dengan pengawasan yang baik
  • 105.
    93 terhadap barang dandokumen yang dilakukan secara berkelanjutan di setiap Divisi. Namun, tetap saja adanya resiko dan kendala – kendala yang terjadi dalam melakukan prosedur penerimaan. Resiko itu dapat terjadi ketika supplier membawa barang telah melewati batas PO yang dibuat oleh Distribution centre Alfamart maka penerimaan barang dan mengakibatkan jumlah persediaan di dalam warehouse menipis. Kelemahan dari prosedur ini juga dapat terlihat ketika Officer Cord berhalangan hadir pada saat penerimaan barang maka pengawasan dan otorisasi dapat dilakukan oleh receiving officer. Hal ini dapat menimbulkan penyalahgunaan wewenang yang berdampak pada kecurangan yang menyebabkan kehilangan asset perusahaan. 4.7.3 Evaluasi dalam Pengeluaran Barang Dalam melakukan pengelolaan persediaan barang dagang, evaluasi tercapainya peneerapan prosedur pengendalian terhadap pengeluaran barang perlu diperhatikan. Berikut ini adalah evaluasi dari Prosedur pengendalian pengeluaran barang yang dilakukan oleh Warehouse Distribution Centre PT Alfaria Tirtajaya adalah sebagai berikut : Tabel 4.6 Evaluasi Prosedur Pengeluaran Barang Prosedur Kegiatan Evaluasi Catatan 1. Administration Issuing mengambil data pengeluaran barang untuk toko Sudah lancar Menggunakan sistem terkomputerisasi 2. Floor Helper Siapkan Sudah lancar Sesuai prosedur
  • 106.
    94 barang untuk tokosesuai dengan kode toko aktif yang tertera di SID (Sistem informasi debitur) 3. Floor Helper mengambil barang sesuai kuantitas yang tertera di pemesanan toko Cukup lancar Barang yang ada di rak kurang dari pesanan yang diminta toko 4. Floor Helper menutup kontainer dan beri kode toko, no rak, dan tanggal setelah proses picking selesai. Sudah lancar Sesuai Prosedur 5. Floor Helper menekan tombol oke pada komputer untuk finalisasi picking toko dan lanjutkan untuk toko selanjutnya Sudah lancar Jika sistem mengalami masalah maka finalisasi picking dilakukan secara manualdengan dokumen picking list 6 Floor Helper menyimpan kontainer yang telah selesai proses picking diujung lorong rak yang bersangkutan untuk dambil oleh helper (kurir) Sudah berjalan lancar Proses picking sampai ke ujung lorong menggunakan mesin yang berjalan otomatis. 7 Picker mengambil kontainer – kontainer sesuai identitas toko Sudah berjalan lancar Sesuai Prosedur 8 Picker memisahkan barang – barang dalam kontainer bedasarkan group food dan non food Sudah berjalan lancar Sesuai Prosedur 9 Helper mengambil kontainer – kontainer yang telah selesai proses picking dan meetakkan ke area issuing Sudah berjalan lancar Sesuai Prosedur 10 Checker menerima kontainer barang food dan nonfood dari helper dan Sudah berjalan lancar Sesuai Prosedur
  • 107.
    95 mengisi FDK rangkapdua 11 Checker mengisi dokumen FDK rangkap dua dan sesuaikan dengan kolom yang diisi oleh helper Sudah berjalan lancar Sesuai Prosedur 12 jika sesuai, serahkan FDK rangkap dua ke Issuing Cordinator untuk ditandatangani Sudah berjalan lancar Sesuai Prosedur 13 FDK rangkap dua akan dibuatkan faktur penjualan (FTK) oleh administration Issuing Staff Sudah berjalan lancar Sesuai Prosedur 14 Faktur penjualan ditandatangani oleh Administration Issuing Staff kemudian diberikan ke Chef Delivery Sudah berjalan lancar Sesuai Prosedur 15 Chief delivery menerima FDK, FTK dan membuat Surat jalan pengiriman dan mengirim ke toko Sudah berjalan lancar Sesuai Prosedur Dari table 4.3 dapat disimpulkan bahwa prosedur pengeluaran barang yang dilakukan oleh Distribution Centre Cabang Bekasi sudah dilakukan dengan baik, karena menggunakan sistem komputerisasi yang dapat menghemat waktu pengerjaan pengeluaran barang, otorisasi yang hanya dilakukan satu bagian, adanya dokumen picking list untuk menanggulangi ketika sistem bermasalah. Adanya checker dalam mengawasi pekerjaan helper juga menjadi salah satu pengendalian terhadap jumlah kontainer yang dikeluarkan.
  • 108.
    96 BAB V KESIMPULAN 5.1 Kesimpulan Setelahdilakukan analisis dan evaluasi terhadap sistem penerimaan barang, pengeluaran barang, dan penyimpanan barang dagang, maka dapat disimpulkan bahwa : 1. Sistem pengendalian internal atas persediaan barang dagang yang dilakukan di distribution centre cabang bekasi secara umum sudah sesuai dengan Standar Operasional Prosedur (SOP) perusahaan. Namun demikian, terdapat beberapa kelemahan internal kontrol yang ada di standar operasional prosedur perusahaan. 2. Efektivitas dan Efisiensi yang diharapkan perusahaan dalam melaksanakan prosedur pengendalian internal atas persediaan barang dagang sudah baik karena pekerjaan dilakukan secara komputerisasi dengan menggunakan program ERP dan EPS. Namun masih ada beberapa kendala ketika program mengalami system eror maka pencatatan dilakukan secara manual. 3. Dalam melaksanakan prosedur pengendalian internal atas persediaan, tidak lepas dari berbagai kendala diantaranya adalah ketika Receving Cord berhalangan hadir pada saat penerimaan barang yang menyebabkan
  • 109.
    97 otorisasi dilakukan olehreceiving officer, ketika jumlah fisik barang berbeda dengan ada yang di catatan perusahaan dan kesediaan jumlah barang yang ada di rak tidak dapat memenuhi permintaan toko 5.2 Saran 1. Perusahaan sudah baik dalam membuat standar operasional prosedur perusahaan tetapi, alangkah baiknya jika standar operasional prosedur perusahaan dapat di evaluasi setiap saat. 2. Untuk menunjang efektivitas operasionalnya, perusahaan menggunakan komputerisasi. Alangkah baiknya jika mesin mesin di rawat dengan baik oleh perusahaan secara berkala. 3. Sebaiknya untuk menghindari penyalahgunaan wewenang maka otorisasi pada saat penerimaan barang ketika Receiving Cord berhalangan hadir dilakukan minimal dua kali tanda tangan, perusahaan dapat melakukan audit persediaan dan pemesanan barang dilakukan secara cepat agar pasokan barang terpenuhi.
  • 110.
    98 DAFTAR PUSTAKA Apriyandhani, Gita.“Sistem Pengendalian Internal Pada Pengelolaan Persediaan di Toko Tanah Abang”. (16 Mei 2015). Ariefiansyah, Ryan dan Margi Utami Miyosi. 2015. Membuat Harga Pokok Penjualan. Jakarta : New Agogos. Ballou, Ronald H. 2004. Business Logistics Management. New Jersey. Carter K. William. 2005. Akuntansi Biaya. Jakarta : Salemba Empat. Hery.2012. Akuntansi Keuangan Menengah I. Jakarta : Bumi Aksara. Ikatan Akuntansi Keuangan Indonesia. 2013. PSAK 14 Persediaan. Jakarta : Dewan Standar Akutansi Keuangan IAI. Mulyadi. 2002. Auditing Edisi 6. Jakarta : Salemba Empat. Prihatiningsih, Oktaviani dan Lili Syafitri. “ Pengujian Pengendalian Persediaan Barang Dagang di CV Kamdatu Palembang”. (16 Mei 2015). Rangkuti, Freddy. 2000. Manajemen Persediaan. Jakarta : PT. Raja Grafindo Persada. Romney, M.B dan P.J.Steinbart. 2006. Accounting Information System. Jakarta : Salemba Empat. Sahar, Lalhuda. 2006. Akuntansi. Jakarta : PT Galaxy Puspa Mega.
  • 111.
    99 Sambuaga, S Reinhard.2013. “Evaluasi akuntansi persediaan pada PT Sukses Era Niaga Manado”.vol.1 No.4 ( Desember 2013), Hal. 1697-1705. Sutabri, Tata. 2004. Sistem Informasi Akuntansi, Yogyakarta : Andi Yogyakarta. TIMBooks. 2015. Sistem Informasi Akuntansi. Jakarta : Salemba Empat. Wahyu, Wing Winarno. 2006. Sistem Informasi Akuntansi. Yogyakarta : UPP. www. Corporatte alfamart.com
  • 112.
    RIWAYAT HIDUP PENULIS DataPribadi : Nama Lengkap : Ummil Mu’minin NIM : 2011420032 Jenis Kelamin : Perempuan Tempat, Tanggal lahir : Jakarta, 31 Januari 1992 Alamat : Jalan raya penggilingan RT 11 RW 08 No. 49 Cakung Jakarta Timur Email : Ummilmimin15@gmail.com Riwayat Pendidikan : 1997 – 2000 : SDN Pulogadung 03 Pagi 2000 – 2003 : SDN Penggilingan 01 Pagi 2003 – 2006 : SMPN 236 Jakarta 2006 – 2009 : SMK Dinamika Pembangunan 2 Jakarta 20011 – 2015 : Program Sarjana (S-1) Akuntansi Universitas Darma Persada
  • 113.
    lampiran PT SUMBER ALFARIATRIJAYA KARTU STOK GUDANG UTAMA (1) PLU : CHECKER (PETUGAS) : DESCRIPTION : FLOOR COORD (PENGAWAS) : TANGGAL SALDO AWAL BULAN TERIMA KELUAR SALDO AKHIR PARAF PARAF KARTON / BALL KARTON / BALL KARTON / BALL KARTON / BALL Checker DC Mgr Branch Mgr No. NRA : SAT/FRM/SD/062 Floor Coord Diperiksa oleh, Cek Silang, Menyetujui, Mengetahui, Floor Coord BIC Staff/Coord Form disesuaikan dengan program aplikasi di komputer
  • 114.
    lampiran SURAT JALAN : NoTotal Item Total Qty Total Net No. NRA : SAT/FRM/SD/061 PT SUMBER ALFARIA TRIJAYA D.C SAT ………………….. Kode Store : Tanggal Cetak : Tanggal Faktur Do Faktur Total Ppn Total Akhir Jumlah Koli Dibuat, Diserahkan, Diterima, ( ……………………. ) ( ……...…………………. ) ( ……...…………………. ) Lembar ke-1/Asli untuk Pengirim Lembar ke-2 untuk Penerima Form disesuaikan dengan program aplikasi di komputer
  • 115.
    lampiran PT SUMBER ALFARIATRIJAYA Tbk LAPORAN PENERIMAAN BARANG Nomor LPB : Nomor F P P : Kode Supplier : Tanggal PO : Nama Supplier : Tanggal Tiba : Alamat : Telepon : Fax : Receipt dicetak : Jam : No KET TOTAL HARGA PEMBELIAN # : Sudah ada print barcode externalnya TOTAL POTONGAN (Jika Ada) TANGERANG, ………………………………….. TOTAL SETELAH POTONGAN Pesanan Diterima, Disetujui, Dibuat, TOTAL PPN MASUKAN TOTAL TERMASUK PPN 10% ( ………………………………….. ) ( ………………………… ) ( ……………………… ) TOTAL BAYAR Lembar ke-1/Asli untuk Supplier Lembar ke-2 untuk TAF Lembar ke-3 untuk Arsip Receiving Adm Form disesuaikan dengan program aplikasi di komputer NRA : SAT/FRM/SD/040_REV:001_220413 ISI ( C ) HARGA BCOST POTBQTY Dengan Huruf : POT NETTO Ppn_Bm TOTAL BPLUPLU Nama Barang Q_CRT Q_PCS
  • 116.
    lampiran PT SUMBER ALFARIATRIJAYA Tbk FORMULIR PESANAN PEMBELIAN (UPB) Nama Supplier : Nomor FPP : Alamat : Tanggal PO : Telepon : Fax : Tanggal Kirim : Jadwal Jam : Pintu : Harap dikirim barang pesanan kami, seperti rincian berikut DC ............ Proses : Jam : PLU ISI ( C ) KET Q.Crt Q.Pcs HARGA POT A NETTO PPNBM TOTAL PLUB QTYB COSTB POTB POT FAKTUR # : Sudah ada print barcode externalnya TOTAL HARGA PEMBELIAN TOTAL POTONGAN ITEM TOTAL POTONGAN FAKTUR(Jika ada) (-) TOTAL SETELAH POTONGAN TOTAL BONUS (Jika Ada) TOTAL PPN BM (Jika Ada) TOTAL PPN MASUKAN (-) TOTAL TERMASUK PPN 10% TOTAL FAKTUR SUPPLIER ( UPB ) (Fax Otomatis) Dengan Huruf : 1 PO Exipred harap jangan dikirim barangnya, kecuali ada konfirmasi dari bagian supplier ke DC SAT 2 Pada saat pengiriman barang harap disertai FPP 3 Pengiriman barang hanya untuk satu No. FPP apabila terjadi FPP Double. Lembar ke-1/Asli untuk Supplier Lembar ke-2 Arsip Br Floor Coordinator Form disesuaikan dengan program aplikasi di komputer NRA : SAT/FRM/SD/070_REV:001_220413 NO NAMA BARANG