Product Architecture
Teaching materials to accompany:
Product Design and Development
Chapter 10
Karl T. Ulrich and Steven D. Eppinger
5th Edition, Irwin McGraw-Hill, 2012.
Product Design and Development
Karl T. Ulrich and Steven D. Eppinger
5th edition, Irwin McGraw-Hill, 2012.
Chapter Table of Contents:
1. Introduction
2. Development Processes and Organizations
3. Opportunity Identification
4. Product Planning
5. Identifying Customer Needs
6. Product Specifications
7. Concept Generation
8. Concept Selection
9. Concept Testing
10. Product Architecture
11. Industrial Design
12. Design for Environment
13. Design for Manufacturing
14. Prototyping
15. Robust Design
16. Patents and Intellectual Property
17. Product Development Economics
18. Managing Projects
Planning
Product Development Process
Concept
Development
System-Level
Design
Detail
Design
Testing and
Refinement
Production
Ramp-Up
Product architecture is determined early in the development process.
Platform
decision
Concept
decision
Decomposition
decision
Product Architecture Example:
Hewlett-Packard DeskJet Printer
Product Architecture: Definition
The arrangement of functional elements into
physical chunks which become the building
blocks for the product or family of products.
Product
module
module
module
module
module
module
module
module
Trailer Example:
Modular Architecture
box
hitch
fairing
bed
springs
wheels
protect cargo
from weather
connect to
vehicle
minimize
air drag
support
cargo loads
suspend
trailer structure
transfer loads
to road
Trailer Example:
Integral Architecture
upper half
lower half
nose piece
cargo hanging
straps
spring slot
covers
wheels
protect cargo
from weather
connect to
vehicle
minimize
air drag
support
cargo loads
suspend
trailer structure
transfer loads
to road
What is this?
Nail Clippers?
Choosing the Product Architecture
Architecture decisions relate to product
planning and concept development decisions:
• Product Change (copier toner, camera lenses)
• Product Variety (computers, automobiles)
• Standardization (motors, bearings, fasteners)
• Performance (racing bikes, fighter planes)
• Manufacturing Cost (disk drives, razors)
• Project Management (team capacity, skills)
• System Engineering (decomposition, integration)
The concepts of integral and modular
apply at several levels:
• system
• sub-system
• component
Product Architecture =
Decomposition + Interactions
• Interactions
within chunks
• Interactions
across chunks
Establishing the Architecture
To establish a modular architecture, create a
schematic of the product, and cluster the
elements of the schematic to achieve the
types of product variety desired.
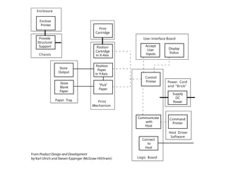
DeskJet Printer Schematic
Flow of forces or energy
Flow of material
Flow of signals or data
Store
Output
Store
Blank
Paper
Enclose
Printer
Provide
Structural
Support
Print
Cartridge
Position
Cartridge
In X-Axis
Position
Paper
In Y-Axis
Supply
DC
Power
“Pick”
Paper
Control
Printer
Command
Printer
Connect
to
Host
Communicate
with
Host
Display
Status
Accept
User
Inputs
Functional
or Physical
Elements
Cluster Elements into Chunks
Store
Output
Store
Blank
Paper
Enclose
Printer
Provide
Structural
Support
Print
Cartridge
Position
Cartridge
In X-Axis
Position
Paper
In Y-Axis
Supply
DC
Power
“Pick”
Paper
Control
Printer
Command
Printer
Connect
to
Host
Communicate
with
Host
Display
Status
Accept
User
Inputs
Paper Tray Print
Mechanism
Logic Board
Chassis
Enclosure
User Interface Board
Host Driver
Software
Power Cord
and “Brick”
Functional
or Physical
Elements
Chunks
Geometric Layout
print
mechanism
paper tray
user interface board
print
cartridge
logic
board
chassis
chassis
paper
roller
print cartridge
paper tray
enclosure
logic board
height
Incidental Interactions
Enclosure
Paper Tray
Chassis
Print
Mechanism
User Interface
Board
Logic
Board
Power Cord
and “Brick”
Host Driver
Software
Styling
Vibration
Thermal
Distortion
Thermal
Distortion
RF
Interference
RF
Shielding
Planning a Modular Product Line:
Commonality Table
Chunks
Number of
Types
Family Student SOHO
(small office, home office)
Print cartridge 2 “Manet” Cartridge “Picasso” Cartridge “Picasso” Cartridge
Print Mechanism 2 "Aurora" Series Narrow "Aurora" series "Aurora" series
Paper tray 2 Front-in Front-out Front-in Front-out Tall Front-in Front-out
Logic board 2 “Next gen” board
with parallel port
“Next gen” board “Next gen” board
Enclosure 3 Home style Youth style “Soft office” style
Driver software 5 Version A-PC
Version A-Mac
Version B-PC
Version B-Mac
Version C
Differentiation versus Commonality
Trade off product variety and production complexity
Types of Modularity
Swapping Modularity Sharing Modularity
Sectional Modularity Bus Modularity
Fabricate-to-Fit Modularity Mix Modularity
Adapted
from
K.
Ulrich,”
The
Role
of
Product
Architecture
in
the
Manufacturing
Firm”,
Research
Policy,
1995.
Modularity examples
Modularity
Modularity
Modularity
Modularity
Fundamental Decisions
• Integral vs. modular architecture?
• What type of modularity?
• How to assign functions to chunks?
• How to assign chunks to teams?
• Which chunks to outsource?
Practical Concerns
• Planning is essential to achieve the desired
variety and product change capability.
• Coordination is difficult, particularly across
teams, companies, or great distances.
• Special attention must be paid to handle
complex interactions between chunks
(system engineering methods).
Product Architecture: Conclusions
• Architecture choices define the sub-systems
and modules of the product platform or family.
• Architecture determines:
– ease of production variety
– feasibility of customer modification
– system-level production costs
• Key Concepts:
– modular vs. integral architecture
– clustering into chunks
– planning product families
Other Images
10---Product_Architecture.ppt
10---Product_Architecture.ppt
10---Product_Architecture.ppt
10---Product_Architecture.ppt
10---Product_Architecture.ppt
10---Product_Architecture.ppt
10---Product_Architecture.ppt
10---Product_Architecture.ppt
10---Product_Architecture.ppt
10---Product_Architecture.ppt
10---Product_Architecture.ppt
10---Product_Architecture.ppt
10---Product_Architecture.ppt
10---Product_Architecture.ppt

10---Product_Architecture.ppt

  • 1.
    Product Architecture Teaching materialsto accompany: Product Design and Development Chapter 10 Karl T. Ulrich and Steven D. Eppinger 5th Edition, Irwin McGraw-Hill, 2012.
  • 2.
    Product Design andDevelopment Karl T. Ulrich and Steven D. Eppinger 5th edition, Irwin McGraw-Hill, 2012. Chapter Table of Contents: 1. Introduction 2. Development Processes and Organizations 3. Opportunity Identification 4. Product Planning 5. Identifying Customer Needs 6. Product Specifications 7. Concept Generation 8. Concept Selection 9. Concept Testing 10. Product Architecture 11. Industrial Design 12. Design for Environment 13. Design for Manufacturing 14. Prototyping 15. Robust Design 16. Patents and Intellectual Property 17. Product Development Economics 18. Managing Projects
  • 3.
    Planning Product Development Process Concept Development System-Level Design Detail Design Testingand Refinement Production Ramp-Up Product architecture is determined early in the development process. Platform decision Concept decision Decomposition decision
  • 4.
  • 5.
    Product Architecture: Definition Thearrangement of functional elements into physical chunks which become the building blocks for the product or family of products. Product module module module module module module module module
  • 6.
    Trailer Example: Modular Architecture box hitch fairing bed springs wheels protectcargo from weather connect to vehicle minimize air drag support cargo loads suspend trailer structure transfer loads to road
  • 7.
    Trailer Example: Integral Architecture upperhalf lower half nose piece cargo hanging straps spring slot covers wheels protect cargo from weather connect to vehicle minimize air drag support cargo loads suspend trailer structure transfer loads to road
  • 8.
  • 9.
  • 10.
    Choosing the ProductArchitecture Architecture decisions relate to product planning and concept development decisions: • Product Change (copier toner, camera lenses) • Product Variety (computers, automobiles) • Standardization (motors, bearings, fasteners) • Performance (racing bikes, fighter planes) • Manufacturing Cost (disk drives, razors) • Project Management (team capacity, skills) • System Engineering (decomposition, integration)
  • 11.
    The concepts ofintegral and modular apply at several levels: • system • sub-system • component
  • 12.
    Product Architecture = Decomposition+ Interactions • Interactions within chunks • Interactions across chunks
  • 13.
    Establishing the Architecture Toestablish a modular architecture, create a schematic of the product, and cluster the elements of the schematic to achieve the types of product variety desired.
  • 14.
    DeskJet Printer Schematic Flowof forces or energy Flow of material Flow of signals or data Store Output Store Blank Paper Enclose Printer Provide Structural Support Print Cartridge Position Cartridge In X-Axis Position Paper In Y-Axis Supply DC Power “Pick” Paper Control Printer Command Printer Connect to Host Communicate with Host Display Status Accept User Inputs Functional or Physical Elements
  • 15.
    Cluster Elements intoChunks Store Output Store Blank Paper Enclose Printer Provide Structural Support Print Cartridge Position Cartridge In X-Axis Position Paper In Y-Axis Supply DC Power “Pick” Paper Control Printer Command Printer Connect to Host Communicate with Host Display Status Accept User Inputs Paper Tray Print Mechanism Logic Board Chassis Enclosure User Interface Board Host Driver Software Power Cord and “Brick” Functional or Physical Elements Chunks
  • 16.
    Geometric Layout print mechanism paper tray userinterface board print cartridge logic board chassis chassis paper roller print cartridge paper tray enclosure logic board height
  • 17.
    Incidental Interactions Enclosure Paper Tray Chassis Print Mechanism UserInterface Board Logic Board Power Cord and “Brick” Host Driver Software Styling Vibration Thermal Distortion Thermal Distortion RF Interference RF Shielding
  • 18.
    Planning a ModularProduct Line: Commonality Table Chunks Number of Types Family Student SOHO (small office, home office) Print cartridge 2 “Manet” Cartridge “Picasso” Cartridge “Picasso” Cartridge Print Mechanism 2 "Aurora" Series Narrow "Aurora" series "Aurora" series Paper tray 2 Front-in Front-out Front-in Front-out Tall Front-in Front-out Logic board 2 “Next gen” board with parallel port “Next gen” board “Next gen” board Enclosure 3 Home style Youth style “Soft office” style Driver software 5 Version A-PC Version A-Mac Version B-PC Version B-Mac Version C Differentiation versus Commonality Trade off product variety and production complexity
  • 19.
    Types of Modularity SwappingModularity Sharing Modularity Sectional Modularity Bus Modularity Fabricate-to-Fit Modularity Mix Modularity Adapted from K. Ulrich,” The Role of Product Architecture in the Manufacturing Firm”, Research Policy, 1995.
  • 20.
  • 21.
  • 22.
  • 23.
  • 24.
  • 26.
    Fundamental Decisions • Integralvs. modular architecture? • What type of modularity? • How to assign functions to chunks? • How to assign chunks to teams? • Which chunks to outsource?
  • 27.
    Practical Concerns • Planningis essential to achieve the desired variety and product change capability. • Coordination is difficult, particularly across teams, companies, or great distances. • Special attention must be paid to handle complex interactions between chunks (system engineering methods).
  • 28.
    Product Architecture: Conclusions •Architecture choices define the sub-systems and modules of the product platform or family. • Architecture determines: – ease of production variety – feasibility of customer modification – system-level production costs • Key Concepts: – modular vs. integral architecture – clustering into chunks – planning product families
  • 29.